Что такое DS1621 и как он работает. Как использовать DS1621 в качестве термометра и термостата. Каковы основные характеристики и функции DS1621. Как повысить точность измерений DS1621.
Что такое датчик температуры DS1621?
DS1621 — это цифровой термометр и программируемый термостат в одном корпусе, разработанный компанией Dallas Semiconductor (сейчас Maxim Integrated). Этот многофункциональный датчик обладает следующими ключевыми особенностями:
- Измерение температуры в диапазоне от -55°C до +125°C
- Точность измерения ±0.5°C
- 9-битное разрешение (0.5°C)
- Интерфейс I2C для обмена данными
- Программируемые пороги срабатывания термостата
- Низкое энергопотребление
DS1621 широко применяется в системах контроля температуры, климат-контроля, промышленной автоматизации и бытовой электронике. Рассмотрим подробнее, как устроен и работает этот универсальный датчик.
Как устроен датчик температуры DS1621?
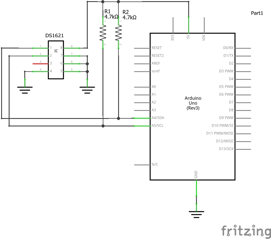
Микросхема DS1621 выпускается в 8-выводном корпусе DIP или SOIC. Назначение выводов следующее:

- SDA — линия данных интерфейса I2C
- SCL — линия тактирования I2C
- TOUT — выход термостата
- VDD — напряжение питания (+2.7В…+5.5В)
- GND — общий провод
- A0, A1, A2 — адресные входы
Наличие трех адресных входов позволяет подключить до 8 датчиков DS1621 к одной шине I2C, задавая им разные адреса.
Принцип измерения температуры в DS1621
Для измерения температуры DS1621 использует метод сравнения частот двух генераторов:
- Стабильный генератор с частотой, не зависящей от температуры
- Температурно-зависимый генератор, частота которого меняется при изменении температуры
Специальные счетчики подсчитывают число импульсов от обоих генераторов за фиксированный интервал времени. По разнице показаний счетчиков вычисляется текущая температура. Результат измерения представляется в виде 9-разрядного двоичного кода.
Режимы работы DS1621
DS1621 может работать в двух основных режимах:
1. Режим термометра
В этом режиме DS1621 непрерывно измеряет температуру и передает результаты по запросу через интерфейс I2C. Температура представляется двумя байтами:
- Старший байт — целая часть температуры
- Младший байт — дробная часть (один значащий бит, соответствующий 0.5°C)
2. Режим термостата
В режиме термостата DS1621 сравнивает текущую температуру с заданными пороговыми значениями:
- TH — верхний порог
- TL — нижний порог
При превышении температурой значения TH выход TOUT переключается в активное состояние. TOUT остается активным, пока температура не опустится ниже TL. Это позволяет реализовать управление с гистерезисом.
Как увеличить точность измерений DS1621?
Стандартное разрешение DS1621 составляет 0.5°C. Однако есть возможность повысить точность измерений, считывая дополнительные регистры:
- N[A9h] — показания стабильного счетчика
- N[A8h] — показания температурно-зависимого счетчика
Используя эти данные, можно вычислить температуру с разрешением до 0.0625°C по формуле:
T = T[AAh] — 0.25 + (N[A9h] — N[A8h]) / N[A9h]
Где T[AAh] — стандартное измеренное значение температуры.
Команды для работы с DS1621
Обмен данными с DS1621 осуществляется по протоколу I2C. Основные команды включают:

- AAh — чтение текущей температуры
- A1h — установка верхнего порога TH
- A2h — установка нижнего порога TL
- 22h — остановка преобразования
- EEh — запуск преобразования
- ACh — чтение/запись конфигурационного регистра
Преимущества использования DS1621
DS1621 обладает рядом преимуществ по сравнению с аналоговыми датчиками температуры:
- Высокая точность измерений без дополнительной калибровки
- Цифровой интерфейс, устойчивый к помехам
- Встроенные функции термостата
- Низкое энергопотребление (до 1 мкА в режиме ожидания)
- Возможность подключения нескольких датчиков к одной шине
Применение DS1621 в реальных проектах
Благодаря своей универсальности, DS1621 находит применение во многих областях:
- Системы климат-контроля в зданиях
- Мониторинг температуры в промышленном оборудовании
- Термостаты для бытовой техники
- Метеостанции
- Системы защиты от перегрева в электронике
Как подключить DS1621 к микроконтроллеру?
Для подключения DS1621 к микроконтроллеру необходимо:
- Подать питание на выводы VDD и GND
- Подключить линии SDA и SCL к соответствующим выводам микроконтроллера
- Подтянуть линии SDA и SCL к VDD через резисторы 4.7 кОм
- При необходимости, подключить выход TOUT к входу микроконтроллера
- Задать адрес датчика с помощью выводов A0-A2
После этого можно начинать обмен данными по протоколу I2C.

Заключение: DS1621 — надежный помощник в измерении температуры
DS1621 представляет собой удобное и функциональное решение для измерения температуры и реализации функций термостата. Благодаря цифровому интерфейсу, высокой точности и низкому энергопотреблению, этот датчик остается популярным выбором для широкого спектра применений даже спустя годы после своего появления на рынке.
Список продуктов | Synology Inc.
FS6400
24 отсека
- 240 000 операций ввода-вывода в секунду при произвольной записи блоками по 4 КБ
- Два 8-ядерных процессора, 2,1 ГГц
- Функция Synology RAID F1 для повышения износоустойчивости флэш-хранилища
FS3600
24 отсека- 12-ядерный ЦП с тактовой частотой до 2,7 ГГц с технологией Turbo Boost
- Более 195 000 операций ввода-вывода 4K iSCSI в секунду (IOPS) с произвольной записью
- Масштабирование до 72 твердотельных накопителей SAS/SATA
FS3410
24 отсека
- Более 129 400 операций ввода-вывода 4K iSCSI в секунду (IOPS) с произвольной записью
- Два встроенных сетевых адаптера 10GbE
- 24 отсека для дисков SATA
FS2500
12 отсеков
- Более 80 000 в секунду (IOPS) произвольной записи 4K iSCSI
- Четырехъядерный процессор, ОЗУ емкостью до 32 ГБ
- 12 отсеков для дисков SATA
HD6500
60 отсеков
- Два 10-ядерных ЦП с тактовой частотой до 3,2 ГГц с технологией Turbo Boost
- До 300 отсеков для жестких дисков
- Скорость более 6688/6662 МБ/с при последовательном чтении/записи
SA3600
12 отсеков
- 12-ядерный ЦП с тактовой частотой до 2,7 ГГц с технологией Turbo Boost
- Пропускная способность при последовательном чтении свыше 5,500 МБ/с
- Масштабирование до 180/96 дисков
SA3400
12 отсеков
- 8-ядерный ЦП с тактовой частотой до 2,7 ГГц с технологией Turbo Boost
- 2 встроенных порта 10GBASE-T и 2 слота PCIe 3.
0 - Масштабирование до 180/96 дисков
SA3200D
12 отсеков
- Архитектура с двумя контроллерами
- 4-ядерный ЦП с тактовой частотой до 2,7 ГГц с технологией Turbo Boost
- Более 90 000 операций ввода-вывода в секунду при произвольной записи блоками по 4 КБ
RS4021xs+
16 отсеков
- Более 234 698 операций ввода-вывода в секунду при произвольном чтении блоками по 4 КБ
- Два встроенных порта 10GbE
- До 40 отсеков за счет RX1217(RP)
RS3621xs+
12 отсеков
- 8-ядерный процессор Intel® Xeon®
- Два встроенных порта 10GbE
- DDR4 ECC UDIMM до 64 ГБ
RS3621RPxs
12 отсеков
- 6-ядерный процессор Intel® Xeon®
- Два слота PCIe
- Резервное питание
RS3618xs
12 отсеков
- Четырехъядерный процессор 2,4 ГГц
- Масштабирование до 36 дисков
- Увеличиваемый размер памяти до 64 ГБ
RS1619xs+
4 отсека
- Четырехъядерный процессор 2,2 ГГц
- Дополнительная поддержка 10GbE
- Встроенные слоты M.
2 NVMe для SSD-кэша
DS3622xs+
12 отсеков
- 6-ядерный процессор 2,2 ГГц
- 2 порта 10GbE и специальный порт для внеполосного управления
- Масштабирование до 36 дисков
DS1621xs+
6 отсеков
- 4-ядерный процессор 2,2 ГГц
- Встроенные слоты M.2 NVMe для SSD-кэша
- Масштабирование до 16 дисков
DS220+
2 отсека
- 2-ядерный процессор с возможностью увеличения тактовой частоты до 2,9 ГГц
- 2 порта 1GbE RJ-45
- Поддержка файловой системы Btrfs
DS420+
4 отсека
- 2-ядерный процессор с возможностью увеличения тактовой частоты до 2,9 ГГц
- Встроенные слоты M.
2 NVMe для SSD-кэша - Скорость более 226 МБ/с при чтении
DS620slim
6 отсеков
- Ультракомпактное шасси 2,5 дюйма с 6 отсеками
- Двухъядерный ЦП с тактовой частотой до 2,5 ГГц
- Возможность увеличения объема памяти
DS720+
2 отсека
- 4-ядерный процессор с возможностью увеличения тактовой частоты до 2,7 ГГц
- Встроенные слоты M.2 NVMe для SSD-кэша
- Масштабирование до 7 дисков
DS920+
4 отсека
- 4-ядерный процессор с возможностью увеличения тактовой частоты до 2,7 ГГц
- Встроенные слоты M.2 NVMe для SSD-кэша
- Масштабирование до 9 дисков
DS1522+
5 отсеков
- Встроенные слоты M.
2 NVMe для SSD-кэша - 4 порта 1GbE и 1 дополнительный порт 10GbE RJ-45
- Масштабирование до 15 дисков
DS1621+
6 отсеков
- Четырехъядерный ЦП 2,2 ГГц
- Встроенные слоты M.2 NVMe для SSD-кэша
- Масштабирование до 16 дисков
DS1821+
8 отсеков
- Четырехъядерный ЦП 2,2 ГГц
- Встроенные слоты M.2 NVMe для SSD-кэша
- Масштабирование до 18 дисков
DS2422+
12 отсеков
- Четырехъядерный ЦП 2,2 ГГц
- DDR4 ECC SODIMM до 32 ГБ
- Масштабирование до 24 дисков
RS422+
4 отсека
- Скорость более 590 МБ/с при последовательном чтении
- Компактный корпус 1U глубиной 12 дюймов
- Дополнительная поддержка 10GbE
RS822+ / RS822RP+
4 отсека
- Скорость более 2103/1074 МБ/с при последовательном чтении/записи
- DDR4 ECC 2 ГБ (до 32 ГБ)
- 4 встроенных порта 1GbE с возможностью расширения до 10/25 GbE
RS1221+ / RS1221RP+
8 отсеков
- Четырехъядерный ЦП 2,2 ГГц
- Масштабирование до 12 дисков
- Дополнительная поддержка 10GbE
RS2421+ / RS2421RP+
12 отсеков
- Четырехъядерный ЦП 2,2 ГГц
- Масштабирование до 24 дисков
- Дополнительная поддержка 10/25GbE
RS2821RP+
16 отсеков
- Четырехъядерный ЦП 2,2 ГГц
- Масштабирование до 28 дисков
- Дополнительная поддержка 10/25GbE
DS118
1 отсек
- Четырехъядерный ЦП 1,4 ГГц
- Скорость более 113 МБ/с при чтении
- Экологичность и низкое энергопотребление
DS218play
2 отсека
- Домашний мультимедийный центр
- Четырехъядерный ЦП 1,4 ГГц
- Тихий и экономичный
DS218
2 отсека
- Четырехъядерный ЦП 1,4 ГГц
- Скорость более 112 МБ/с при чтении
- Поддержка файловой системы Btrfs
DS418
4 отсека
- Четырехъядерный ЦП 1,4 ГГц
- Скорость более 226 МБ/с при чтении
- Поддержка файловой системы Btrfs
DS120j
1 отсек
- Персональное компактное облачное решение
- Скорость чтения более 112 Мбит/с
- Энергопотребление всего 9,81 Вт
DS220j
2 отсека
- 64-разрядный четырехъядерный процессор 1,4 ГГц
- Скорость более 112 МБ/с при чтении и записи
- Тихая работа и энергоэффективность
DS420j
4 отсека
- 64-разрядный четырехъядерный процессор 1,4 ГГц
- Скорость чтения/записи более 112 МБ/с шифрованием
- Тихая работа и энергоэффективность
UC3200
12 отсеков
- Контроллеры с архитектурой «активный-активный» максимально повышают эффективность служб iSCSI
- Четырехъядерный процессор с тактовой частотой до 2,7 ГГц с технологией Turbo Boost
- Более 140 000 операций ввода-вывода в секунду при произвольной записи блоками по 4 КБ по протоколу iSCSI
DVA3221
4 отсека
- До 32 IP-камер
- 12 задач Deep Video Analytics
- Масштабирование до 14 дисков
NVR1218
2 отсека
- До 12 IP-камер
- Выход HDMI и локальное управление
- Масштабирование до 7 дисков
DVA1622
2 отсека
- До 16 IP-камер
- 2 задачи Deep Video Analytics
- Выход HDMI и локальное управление
Результаты отсутствуют.
Выберите другие параметры или свяжитесь с нами для получения помощи, чтобы найти подходящее устройство Synology NAS.
Сравнение Сброс
Датчик температуры DS1621
Датчик температуры DS1621
Микросхема DS1621, производства DallasSemiconductors, предназначена для выполнения функций термометра и термостата. Возможности микросхемы позволяют производить измерение в диапазоне температурот -55 до +125 градусов Цельсия. Шаг отсчета температуры составляет 0.5 градуса. DS1621 оснащена интерфейсом I2C. В режиме термостата возможна автономная работа.
Назначение выводов
- SDA — линия данных шины I2C
- SCL — линия тактового сигнала шины I2C
- Tout — выход термостата
- Vdd — плюсовой вывод питания
- Vss — минусовой вывод питания
- A0.
.A2 — линииформирования младших битов адреса
Принцип работы
Датчик температуры DS1621 для измерения использует принцип нестабильности частоты колебаний при изменении температуры. Для этого в ее состав входят два генератора. Первый имеет высокую температурную стабильность. Его частота соответствует температуре –55 градусов и практически не подвержена изменениям. Частота работы второго генератора, наоборот, изменяется пропорционально температуре. Специальные счетчики импульсов производят подсчет за одинаковый временной интервал и на основе разности, вычисляют значение температуры. Это значение в 9-разрядном двоичном коде доступно пользователю Данные разбиваются на старший и младший байты. Если достаточно целое значение температуры, то можно пользоваться только старшим байтом. Младший байт имеет только один информационный бит LSB, обеспечивающий дискретность 0.5 градуса. Остальные биты младшего байта всегда равны 0.
Регистр состояния
Микросхема DS1621 имеет несколько режимов работы.
Настройка и отслеживание этих режимов производится с помощью регистра состояний. Имеются следующие доступные биты:
- DONE – флаг окончания преобразования.Устанавливается по завершении преобразования.
- THF – флаг «высокая температура». Устанавливается при превышении порога TH. Сбрасывается программно или отключением питания.
- TLF — флаг «низкая температура». Устанавливается при температуре меньшей, чем значение порога TL. Сбрасывается программно или отключением питания.
- NVB – флаг записи данных в энергонезависимую память. Установленный флаг свидетельствует о незавершенности записи. Время записи ячейки составляет ориентировочно 10 мс.
- POL – полярность выхода Tout. Высокое значение соответствует прямой полярности, низкое – обратной. Бит энергонезависим.
- ISHOT – управление циклом измерений.
При высоком логическом уровне измерение выполняется однократно. Данный режим используется в энергосберегающих системах. Низкий логический уровень бита, разрешает выполнение преобразования в непрерывном режиме. Бит энергонезависим.
Работа с DS1621
Команды обмена
Обмен данными с DS1621 производится по стандартному протоколу I2C. Микросхема участвует в нем в качестве slave-устройства. Slave-адрес DS1621 имеет вид 1001ххх, где ххх – состояние линий А0-А2 микросхемы. Для работы с DS1621 используются следующие команды:
- 22h – «Останов преобразования» — команда производит завершение работы схемы преобразования температуры. Дополнительных данных для работы не требуется.
- AAh – «Чтение температуры» — Результатом работы команды являются два байта данных, содержащих значение измеренной температуры.
- A1h – «Установка TH» — команда установки верхнего порога срабатывания термостата.
После данной команды требуется передача двух байтов значения порога.
- A2h — «Установка TL» — команда установки нижнего порога срабатывания термостата. После данной команды требуется передача двух байтов значения порога.
- A8h – «чтение температурного счетчика». Команда работает только на чтение и позволяет считать данные счетчика, частота работы которого зависит от температуры.
- A9h — «чтение стабильного счетчика». Команда работает только на чтение и позволяет считать данные счетчика, частота работы которого не зависит от температуры.
- AСh – «Регистр конфигурации». В зависимости от состояния бита R/W производится запись или чтение регистра конфигурации. Формат используемых данных – байт.
- EEh – «Старт счетчика» — команда начала измерения температуры. Дополнительных данных не требуется.
Повышение точности измерений
Датчик температуры DS1621 допускает повышение точности измерения.
Для этого пользователю доступны значения счетчиков стабильного N[A9h] и температурнозависимого N[A8h] генератора. Зная измеренное значение температуры T[AAh]и значения счетчиков можно воспользоваться формулой:
T=T[AAh] – 0.25 + (N[A9h]-N[A8h])/N[A9h]
Также желательна калибровка датчика с определением необходимых поправок. Учет этих поправок должен производиться в контроллере.
Режим термостата
Микросхема DS1621 может работать в режиме термостата. Для этого имеется выход Tout, устанавливаемый в зависимости от значения температуры. Пороги включения и выключения выхода задаются значениями в регистрах TH и TL. Полярность выхода устанавливается битом POL регистра конфигурации.
Примеры работы
Использование датчика температуры DS1621 и платы AMICUS18
You have no rights to post comments
Датчик температуры DS1621. Подробное описание датчика
Главная » Справочник » Датчик температуры DS1621.
Подробное описание датчика
admin
Categories Справочник
Микросхема DS1621 представляет собой термометр и термостат «в одном флаконе» с цифровым вводом и выводом, которая гарантирует точность измерения и контроля с погрешностью плюс – минус 0,5 гр. Цельсия. Если использовать датчик DS1621 в роли термометра, то данные должны обрабатываться через I2C/SMBus последовательную шину в дополнительном девяти — битном коде с точностью младшего разряда плюс – минус 0,5 гр. Цельсия.
Для приложений, которым нужно повышенное разрешение контролируемой величины температуры, необходимо считать дополнительные регистры и выполнить несложные арифметические операции, для того чтобы получить более чем 12-битового разрешения (при этом цена самого наименьшего разряда составляет 0,0625 гр.
Цельсия). Микросхема DS1621 имеет три адресных входа, таким образом, появляется возможность подключить к одной шине до восьми датчиков DS1621.
Применяя датчик DS1621 в роли термостата, в DS1621 имеются регистры TH (повышенная температура) и TL (пониженная температура). При превышении текущей температуры уровня TH выход датчика перейдет в активное состояние, и будет продолжать оставаться в нем, пока текущая температура не опустится ниже отметки TL. Таким образом, реализуется управление с заданным гистерезисом.
Описание выводов датчика DS1621
- SDA — вывод данных шины I2C.
- SCL — вывод тактового сигнала шины I2C.
- Tout — выход термостата.
- Vdd — вывод питания, плюс.
- GND — вывод питания, минус.
- A0..A2 — линия младших битов.
Принцип работы датчика DS1621
Принцип измерения основан на нестабильности частоты колебаний при изменении температуры.
Для реализации этого принципа измерения в структуру микросхемы включены два генератора.
Первый из них обладает высокой температурной стабильностью. Его рабочая частота соответствует температуре — 55 гр. Цельсия и фактически не изменяется. Рабочая частота же второго генератора, напротив, меняется соразмерно изменению температуры. Особые счетчики совершают подсчет импульсов за равный промежуток времени и на базе разности, производится расчет текущей температуры, который представлен в виде 9-разряднго двоичного кода.
Данные делятся на старший и младший байты. Если для каких либо целей необходимо целое значение температуры, то нужно использовать, лишь старший байт. Младший же байт обладает только одним информационным битом — LSB, который реализует дискретность в 0,5 гр. Цельсия. Оставшиеся биты младшего байта постоянно равны нулю.
Регистр состояния
Микросхема DS1621 располагает несколькими режимами работы. Настройка и контроль данных режимов осуществляется с помощью регистра состояний.
Существуют следующие биты:
- DONE — флаг завершения преобразования. Устанавливается по окончанию преобразования.
- THF — флаг «высокая температура». Устанавливается при увеличении температуры выше порога TH. Флаг сбрасывается программно или выключением питания.
- TLF — флаг «низкая температура». Устанавливается при уменьшении температуры ниже порога TL. Флаг сбрасывается программно или выключением питания.
- NVB — флаг записи данных в энергонезависимую память датчика. Установленный флаг указывает о том, что запись не завершена. Приблизительное время записи данных в ячейки составляет 10 мс.
- POL — выбор полярности выхода Tout. Высокое значение отвечает прямой полярности, низкое означает обратную полярность. Данный бит энергонезависим.
- ISHOT — бит управления циклом измерений. Однократное измерение происходит при высоком логическом уровне данного бита.
Его обычно применяют при создании энергосберегающих систем. Низкий же логический уровень данного бита, позволяет выполнение преобразования в постоянном режиме. Бит этот энергонезависим.
Команды обмена
Обмен данными с датчиком DS1621 происходит по типовому протоколу I2C. Датчик принимает участие в нем в качестве SLAVE — устройства. Его SLAVE — адрес имеет вид следующий вид:
1001ххх
где ххх – состояние линий А0-А2 микросхемы. Для взаимодействия с DS1621 применяются следующие команды:
Тестер транзисторов / ESR-метр / генератор
Многофункциональный прибор для проверки транзисторов, диодов, тиристоров…
Подробнее
- 22h — «Останов преобразования» — команда выполняет окончание работы схемы преобразования температуры. Лишних данных для работы не требуется.
- AAh — «Чтение температуры» — Итогом работы команды — два байта данных, которые содержат величину измеренной температуры.
- A1h — «Установка TH» — команда выбора верхнего порога срабатывания термостата.
После этой команды нужна передача двух байтов значения порога. - A2h — «Установка TL» — команда выбора нижнего порога срабатывания термостата. После данной команды нужна передача двух байтов значения порога.
- A8h — «чтение температурного счетчика». Команда действует только на чтение и разрешает считать данные счетчика, частота работы которого зависит от температуры.
- A9h — «чтение стабильного счетчика». Команда действует только на чтение и разрешает считать данные счетчика, частота работы которого не зависит от температуры.
- AСh — «Регистр конфигурации». Если бит равен R — производится запись регистра конфигурации, при W – чтение.
- EEh — «Старт счетчика» — команда запуска измерения температуры. Лишних данных не требуется.
Улучшение точности измерений
В датчике DS1621 возможно повышение точности измеряемой температуры. Для этого доступны величины счетчиков стабильного N [A9h] и зависимого от температуры N[A8h] генератора.
Зная измеренное значение температуры T[AAh]и значения счетчиков можно получить точное показание применив формулу:
T=T[AAh] – 0.25 + (N[A9h]-N[A8h])/N[A9h]
Режим термостата DS1621
У датчика DS1621 так же есть режим работы в роли термостата. Для управления исполнительными устройствами имеется цифровой выход Tout, устанавливаемый в зависимости от величины температуры. Уровни включения и выключения выхода выставляются в регистрах TH и TL, а полярность выхода выбирается битом POL регистра конфигурации.
Блок питания 0…30В/3A
Набор для сборки регулируемого блока питания…
Подробнее
Categories Справочник Tags DS1621
Отправить сообщение об ошибке.
Компоненты Maxim/Dallas
Сортировка
По умолчаниюНазвание (А — Я)Название (Я — А)Цена (низкая > высокая)Цена (высокая > низкая)Модель (А — Я)Модель (Я — А)
Показать
25405075100
| Наименование | Корпус | Розн | Опт | Характеристика | Инфо | Купить |
| DG211CJ+ | DIP16 | 1300. 00р. | 1062р. | аналоговый переключатель | ||
| DS1210 | DIP8 | 320.00р. | 248р. | супервизор | ||
| DS1225AB-70IND+ | DIP28mod | 4900.00р. | 4052р. | 8Kx8 parallel NVSRAM | ||
| DS1225AD-150 | DIP28mod | 3300.00р. | 2731р. | 64K nonvolatile SRAM | ||
| DS1230AB-120 | DIP28mod | 2400.00р. | 1991р. | 256K nonvolatile SRAM | ||
| DS1230AB-70 | DIP28mod | 2550.00р. | 2093р. | 256K nonvolatile SRAM | ||
| DS1230Y-70IND | DIP28mod | 2550.00р. | 2096р. | 256k nonvolatile SRAM | ||
| DS1232LP+ | DIP8 | 390. 00р. | 305р. | формирователь сигнала сброса | ||
| DS1232LPSN-2+ | SO8 | 310.00р. | 243р. | формирователь сигнала сброса | ||
| DS1233-10 | TO-92 | 190.00р. | 148р. | 5V EconoReset | ||
| DS1233-5+ | TO-92 | 170.00р. | 132р. | формирователь импульса (сброса) | ||
| DS12885 | DIP24W | 1800.00р. | 1476р. | часы реального времени | ||
| DS12887+ | DIP24mod | 1400.00р. | 1154р. | часы реального времени, будильник, календарь | ||
| DS12887A+ | DIP24mod | 3300.00р. | 2731р. | часы реального времени | ||
| DS12C887+ | DIP24mod | 1350. 00р. | 1091р. | часы/календарь, 114 байт ОЗУ | ||
| DS1302+ | DIP8 | 590.00р. | 467р. | ИМС часов реального времени | ||
| DS1302S+ | SO8W | 510.00р. | 405р. | ИМС часов реального времени | ||
| DS1302ZN | SO8 | 380.00р. | 299р. | ИМС часов реального времени | ||
| DS1306N+ | DIP16 | 970.00р. | 775р. | ИМС часов реального времени | ||
| DS1307+ | DIP8 | 110.00р. | 78р. | интегральные часы реального времени | ||
| DS1307N+ | DIP8 | 190.00р. | 144р. | интегральные часы реального времени | ||
| DS1307Z+ | SO8 | 115. 00р. | 79р. | часы реального времени | ||
| DS1308U-33+ | µSOP8 | 410.00р. | 324р. | low-current I2C RTC with 56Byte NV RAM | ||
| DS1337S+ | SO8 | 350.00р. | 275р. | часы реального времени | ||
| DS1338Z-3+ | SO8 | 540.00р. | 428р. | часы реального времени | ||
| DS1338Z-33+ | SO8 | 380.00р. | 299р. | часы реального времени | ||
| DS1386-32K-150 | DIP32mod | 4350.00р. | 3612р. | 32Kx8 RAMified watchdog timekeeper | ||
| DS14285Q | PLCC28 | 500.00р. | 396р. | real time clock with NV RAM control | ||
| DS14287 used | DIP24mod | 1000. 00р. | 795р. | real time clock with NV RAM control | ||
| DS1497 used | DIP28mod | 1000.00р. | 795р. | RAMified real time clock | ||
| DS1621+ | DIP8 | 560.00р. | 440р. | датчик температуры | ||
| DS1621S+ | SO8 | 910.00р. | 721р. | датчик температуры/термостат | ||
| DS1624S+ | SO8W | 930.00р. | 738р. | digital thermometer & memory | ||
| DS1626S+ | SO8W | 710.00р. | 562р. | датчик температуры/термостат | ||
| DS1631 | DIP8 | 580.00р. | 458р. | датчик температуры/термостат | ||
| DS1631S+ | SO8W | 790. 00р. | 631р. | датчик температуры/термостат | ||
| DS1631Z | SO8 | 540.00р. | 428р. | датчик температуры/термостат | ||
| DS1642-100+ | DIP24mod | 1750.00р. | 1453р. | ИМС часов реального времени, M48T12 | ||
| DS1669-50 | DIP8 | 1450.00р. | 1189р. | -0.5 to 8V electronic digital reostat | ||
| DS1669S-100+ | SO8W | 480.00р. | 379р. | -0.5 to 8V electronic digital reostat |
Показано с 1 по 40 из 329 (всего 9 страниц)
Датчик температуры DS1621. Подробное описание датчика. Датчик температуры DS1621 Ds1621 схема включения
Микросхема представляет собой термометр и термостат «в одном флаконе» с цифровым вводом и выводом, которая гарантирует точность измерения и контроля с погрешностью плюс – минус 0,5 гр.
Цельсия. Если использовать датчик DS1621 в роли термометра, то данные должны обрабатываться через I2C/SMBus последовательную шину в дополнительном девяти — битном коде с точностью младшего разряда плюс – минус 0,5 гр. Цельсия.
Для приложений, которым нужно повышенное разрешение контролируемой величины температуры, необходимо считать дополнительные регистры и выполнить несложные арифметические операции, для того чтобы получить более чем 12-битового разрешения (при этом цена самого наименьшего разряда составляет 0,0625 гр. Цельсия). Микросхема DS1621 имеет три адресных входа, таким образом, появляется возможность подключить к одной шине до восьми датчиков DS1621.
Применяя датчик DS1621 в роли термостата, в DS1621 имеются регистры TH (повышенная температура) и TL (пониженная температура). При превышении текущей температуры уровня TH выход датчика перейдет в активное состояние, и будет продолжать оставаться в нем, пока текущая температура не опустится ниже отметки TL. Таким образом, реализуется управление с заданным гистерезисом.
Описание выводов датчика DS1621
- SDA — вывод данных шины I2C.
- SCL — вывод тактового сигнала шины I2C.
- Tout — выход термостата.
- Vdd — вывод питания, плюс.
- GND — вывод питания, минус.
- A0..A2 — линия младших битов.
Принцип работы датчика DS1621
Принцип измерения основан на нестабильности частоты колебаний при изменении температуры. Для реализации этого принципа измерения в структуру микросхемы включены два генератора.
Первый из них обладает высокой температурной стабильностью. Его рабочая частота соответствует температуре — 55 гр. Цельсия и фактически не изменяется. Рабочая частота же второго генератора, напротив, меняется соразмерно изменению температуры. Особые счетчики совершают подсчет импульсов за равный промежуток времени и на базе разности, производится расчет текущей температуры, который представлен в виде 9-разряднго двоичного кода.
Данные делятся на старший и младший байты.
Если для каких либо целей необходимо целое значение температуры, то нужно использовать, лишь старший байт. Младший же байт обладает только одним информационным битом — LSB, который реализует дискретность в 0,5 гр. Цельсия. Оставшиеся биты младшего байта постоянно равны нулю.
Регистр состояния
Микросхема DS1621 располагает несколькими режимами работы. Настройка и контроль данных режимов осуществляется с помощью регистра состояний. Существуют следующие биты:
- DONE — флаг завершения преобразования. Устанавливается по окончанию преобразования.
- THF — флаг «высокая температура». Устанавливается при увеличении температуры выше порога TH. Флаг сбрасывается программно или выключением питания.
- TLF — флаг «низкая температура». Устанавливается при уменьшении температуры ниже порога TL. Флаг сбрасывается программно или выключением питания.
- NVB — флаг записи данных в энергонезависимую память датчика. Установленный флаг указывает о том, что запись не завершена.
Приблизительное время записи данных в ячейки составляет 10 мс. - POL — выбор полярности выхода Tout. Высокое значение отвечает прямой полярности, низкое означает обратную полярность. Данный бит энергонезависим.
- ISHOT — бит управления циклом измерений. Однократное измерение происходит при высоком логическом уровне данного бита. Его обычно применяют при создании энергосберегающих систем. Низкий же логический уровень данного бита, позволяет выполнение преобразования в постоянном режиме. Бит этот энергонезависим.
Команды обмена
Обмен данными с датчиком DS1621 происходит по типовому протоколу I2C. Датчик принимает участие в нем в качестве SLAVE — устройства. Его SLAVE — адрес имеет вид следующий вид:
где ххх – состояние линий А0-А2 микросхемы. Для взаимодействия с DS1621 применяются следующие команды:
- 22h — «Останов преобразования» — команда выполняет окончание работы схемы преобразования температуры. Лишних данных для работы не требуется.

- AAh — «Чтение температуры» — Итогом работы команды — два байта данных, которые содержат величину измеренной температуры.
- A1h — «Установка TH» — команда выбора верхнего порога срабатывания термостата. После этой команды нужна передача двух байтов значения порога.
- A2h — «Установка TL» — команда выбора нижнего порога срабатывания термостата. После данной команды нужна передача двух байтов значения порога.
- A8h — «чтение температурного счетчика». Команда действует только на чтение и разрешает считать данные счетчика, частота работы которого зависит от температуры.
- A9h — «чтение стабильного счетчика». Команда действует только на чтение и разрешает считать данные счетчика, частота работы которого не зависит от температуры.
- AСh — «Регистр конфигурации». Если бит равен R — производится запись регистра конфигурации, при W – чтение.
- EEh — «Старт счетчика» — команда запуска измерения температуры.
Лишних данных не требуется.
Улучшение точности измерений
В датчике DS1621 возможно повышение точности измеряемой температуры. Для этого доступны величины счетчиков стабильного N и зависимого от температуры N генератора. Зная измеренное значение температуры Tи значения счетчиков можно получить точное показание применив формулу:
T=T – 0.25 + (N-N)/N
Режим термостата DS1621
У датчика DS1621 так же есть режим работы в роли термостата. Для управления исполнительными устройствами имеется цифровой выход Tout, устанавливаемый в зависимости от величины температуры. Уровни включения и выключения выхода выставляются в регистрах TH и TL, а полярность выхода выбирается битом POL регистра конфигурации.
Микросхема DS
1621 , производства Dallas
Semiconductors
, предназначена для выполнения функций термометра и термостата. Возможности микросхемы позволяют производить измерение в диапазоне температурот -55 до +125 градусов Цельсия.
Шаг отсчета температуры составляет 0.5 градуса. DS
1621 оснащена интерфейсом I
2C . В режиме термостата возможна автономная работа.
Назначение выводов
- SDA — линия данных шины I2C
- SCL — линия тактового сигнала шины I2C
- Tout — выход термостата
- Vdd — плюсовой вывод питания
- Vss — минусовой вывод питания
- A0..A2 — линииформирования младших битов адреса
Принцип работы
Датчик температуры DS
1621 для измерения использует принцип нестабильности частоты колебаний при изменении температуры. Для этого в ее состав входят два генератора. Первый имеет высокую температурную стабильность. Его частота соответствует температуре –55 градусов и практически не подвержена изменениям. Частота работы второго генератора, наоборот, изменяется пропорционально температуре. Специальные счетчики импульсов производят подсчет за одинаковый временной интервал и на основе разности, вычисляют значение температуры.
Это значение в 9-разрядном двоичном коде доступно пользователю Данные разбиваются на старший и младший байты. Если достаточно целое значение температуры, то можно пользоваться только старшим байтом. Младший байт имеет только один информационный бит LSB
, обеспечивающий дискретность 0.5 градуса. Остальные биты младшего байта всегда равны 0.
Микросхема DS 1621 имеет несколько режимов работы. Настройка и отслеживание этих режимов производится с помощью регистра состояний. Имеются следующие доступные биты:
- DONE – флаг окончания преобразования.Устанавливается по завершении преобразования.
- THF – флаг «высокая температура». Устанавливается при превышении порога TH . Сбрасывается программно или отключением питания.
- TLF — флаг «низкая температура». Устанавливается при температуре меньшей, чем значение порога TL . Сбрасывается программно или отключением питания.
- NVB – флаг записи данных в энергонезависимую память.
Установленный флаг свидетельствует о незавершенности записи. Время записи ячейки составляет ориентировочно 10 мс.
- POL – полярность выхода Tout . Высокое значение соответствует прямой полярности, низкое – обратной. Бит энергонезависим.
- ISHOT – управление циклом измерений. При высоком логическом уровне измерение выполняется однократно. Данный режим используется в энергосберегающих системах. Низкий логический уровень бита, разрешает выполнение преобразования в непрерывном режиме. Бит энергонезависим.
Работа с DS1621
Команды обмена
Обмен данными с DS 1621 производится по стандартному протоколу I 2C . Микросхема участвует в нем в качестве slave -устройства. Slave -адрес DS 1621 имеет вид 1001ххх, где ххх – состояние линий А0-А2 микросхемы. Для работы с DS 1621 используются следующие команды:
- 22h – «Останов преобразования» — команда производит завершение работы схемы преобразования температуры.
Дополнительных данных для работы не требуется.
- AAh – «Чтение температуры» — Результатом работы команды являются два байта данных, содержащих значение измеренной температуры.
- A 1h – «Установка TH » — команда установки верхнего порога срабатывания термостата. После данной команды требуется передача двух байтов значения порога.
- A 2h — «Установка TL » — команда установки нижнего порога срабатывания термостата. После данной команды требуется передача двух байтов значения порога.
- A 8h – «чтение температурного счетчика». Команда работает только на чтение и позволяет считать данные счетчика, частота работы которого зависит от температуры.
- A 9h — «чтение стабильного счетчика». Команда работает только на чтение и позволяет считать данные счетчика, частота работы которого не зависит от температуры.
- A
Сh – «Регистр конфигурации». В зависимости от состояния бита R
/W
производится запись или чтение регистра конфигурации.
Формат используемых данных – байт.
- EEh – «Старт счетчика» — команда начала измерения температуры. Дополнительных данных не требуется.
Повышение точности измерений
Датчик температуры DS1621 допускает повышение точности измерения. Для этого пользователю доступны значения счетчиков стабильного N и температурнозависимого N генератора. Зная измеренное значение температуры T и значения счетчиков можно воспользоваться формулой:
T=T – 0.25 + (N-N)/N
Также желательна калибровка датчика с определением необходимых поправок. Учет этих поправок должен производиться в контроллере.
Режим термостата
Микросхема DS 1621 может работать в режиме термостата. Для этого имеется выход Tout , устанавливаемый в зависимости от значения температуры. Пороги включения и выключения выхода задаются значениями в регистрах TH и TL . Полярность выхода устанавливается битом POL регистра конфигурации.
Микросхема DS1621 это термометр и термостат с цифровым вводом/выводом, обеспечивающий точность ±0.
5°C. При использовании в качестве термометра, данные считываются через I2C/SMBus последовательную шину в дополнительном 9-битном коде с ценой младшего разряда ±0.5°C. Для приложений требующих более высокого разрешения, пользователь может прочитать дополнительные регистры и произвести простые арифметические действия, чтобы достичь более чем 12-битового разрешения (с ценой самого младшего разряда 0.0625°C). Микросхема DS1621 обеспечивает 3 адресных входа, чтобы позволить пользователям подключить до 8 DS1621 к одной шине.
При использовании в качестве термостата, микросхема DS1621 имеет во внутренней энергонезависимой памяти (EEPROM) программируемые пользователем контрольные точки по превышению температуры (TH) и по понижению температуры (TL). Один специальный логический выход сработает, когда TH достигнут, и выход будет оставаться активным до тех пор, пока температура не упадёт ниже TL (программируемый гистерезис).
Микросхема DS1621 предлагается в 300mil, 8-контактном PDIP и 150mil, 8-контактном SOIC.
Для приложений, которым не требуется точность ±0.5°C, доступна микросхема DS1721 с пониженной точностью ±1°C, более дешёвая полностью совместимая микросхема (только в корпусе SOIC).
Микросхема DS1621 поддерживается Демонстрационным комплектом DS1702k.
Отличительные Особенности:
±0.5°C точность с 0°C до 70°C
9-битовое разрешение, расширяемое до 12-битового
специальный логический выход для термостатирования
Настройки термостатирования энергонезависимые и программируются пользователем
Данные передаются через I2C/SMBus последовательный интерфейс
3 адресных входа (8 DS1621 может быть использовано на одной шине)
Диапазон рабочего питающего напряжения от 2.7В до 5.5В
8-контактные PDIP или 150mil, 8-контактные SOIC корпуса
DS1621 8-PIN DIP (300-MIL)
DS1621S 8-PIN SOIC (150-MIL)
DS1621V 8-PIN SOIC (208-MIL)
Устройство простое, без калибровки и микроконтроллеров.
Это невероятно простой термометр подключается к любому свободному последовательному порту.
Не используются любые программируемые компоненты и микроконтроллеры. Точность измерений составляет до 0,5°C без калибровки. Оно так дешево, что я сделал его для каждого используемого мной компьютера. Это так приятно иметь температуру на панели задач Windows, что многие друзья попросили меня сделать такое устройство!
Сделайте себе точный термометр
Д анный проект достаточно легок для новичков, только, возможно могут быть трудности, связанные с аппаратной несовместимость последовательного порта на разных компьютерах. В версии с одним датчиком нужна только микросхема датчика, регулятор напряжения и несколько диодов и резисторов. Сделайте его и узнайте секреты IIC шины, как реализовать IIC шину используя только два резистора и пару стабилитронов, как управлять им на последовательном порту используя Visual Basic. Используемые компоненты легко доступны в радио интернет-магазинах .
Характеристики:
Температура отображается как на панели задач Windows, так и за её пределами(см.
рисунок).
Устанавливается в любой свободный COM порт ПК.
Диапазон измерений -20 … +125°C (-4 … 257°F).
Базовая точность и разрешение 0.5°C.
Шкала Цельсия(°С) и Farenheit (°F).
Данные записываются в легко читаемый текстовый файл (хорошо для Excel).
Частота дискретизации 1, 5, 30 или 60 секунд.
Один или два датчика температуры (с возможностью расширения до 8)
Питание с COM-порта, внешний источник не требуется.
Легко сделать, не экзотические программные и аппаратные части.
Не требует калибровки.
Сделать ПК термометр легко. Я подробно опишу версию с элементами для поверхностного монтажа. Те, кто не знакомы с пайкой маленьких SMT элементов, будут рады узнать, что плата для выводных элементов также доступна.
Для начала необходимо собрать все элементы кроме плат. Вот список элементов:
| Номер | Тип | Описание |
| U1, U2 | DS1621 или DS1631 | Цифровой датчик температуры Пластиковый корпус SO8 (SMD) или DIP (Выводной) |
| U3 | LM2936Z-5. 0 | Регулятор напряжения с ультра низкими потерями, корпус ТО92(в обоих вариантах) |
| D1, D2 | LL4148 | Маленький импульсный диод(вроде 1N4148) |
| DZ1, DZ2 | MMSZ5V1 | Стабилитрон 5,1В 0,5W. |
| C1, C2 | 47 мкФ/16В | Электролитический конденсатор |
| C3, C4 | 100нФ | Низковольтный керамический конденсатор (SMD 1206) |
| R1, R2 | 4700 Ом 5% | Резистор 0,25W (SMD 1206) |
| COM | DB9F | 9-контактный разъем “мама”, прямой (SMD) или угловой (Выводной) |
Это увеличенный вид собранной SMT платы (Небольшая плата это выносной датчик температуры).
Как только я собрал все элементы, я распечатал плату в её реальном размере, чтобы проверить размеры всех элементов относительно неё. Ели элемент слишком большой или маленький, я могу поправить плату или поискать подходящий элемент перед началом работы.
После того, как все элементы проверены, я делаю плату. Так как она односторонняя, вы можете легко вытравить её самостоятельно. Это занимает меньше часа и не требует никаких особых материалов по методу, описанному здесь.
Плата должна быть безупречно чистой (без следов окисления и отпечатков пальцев) для хорошего травления и пайки. Протрите её мягким абразивом до блеска (кухонная мочалка, стальная вата и даже офисный ластик). Не забывайте отзеркалить рисунок платы перед печатью! Я люблю SMT платы, потому что необходимо сверлить не так много утомительных отверстий перед пайкой.
Для пайки требуется паяльник с тонким жалом, острый пинцет и твердая рука. Я креплю плату к столу во время пайки. На самом деле я прикрепляю её к распечатке, чтобы облегчить проверку во время пайки.
Для того, чтобы случайно не перепутать элементы, держите их в оригинальной упаковке до необходимости. Я предлагаю вам начать пайку с мелких элементов (резисторы, диоды …) и закончить большими (электролитический конденсатор), высокие элементы могут усложнить доступ к мелким.
Не наносите слишком много припоя, и будьте осторожны, чтобы не перегреть элементы (особенно диоды и микросхемы). Если необходимо, пусть элемент остынет. Большинство элементов полярные, поэтому будьте осторожны, чтобы не перепутать их. Катод диода (K) отмечен черным кольцом, отрицательный вывод электролитических конденсаторов черной полоской. Если вы предпочитаете использовать танталовые конденсаторы, помните, что их маркировка перевернута, и черной полосой обозначают положительный вывод!
Держите глаз на фотографии и всегда проверяйте два раза, пока не убедитесь в том, что нет никакой разницы.
Те, у кого нет опыта в пайке SMT элементов, могут быть обеспокоены пайкой микросхемы датчика.
Я чищу жало паяльника перед каждой точкой пайки, и использую очень тонкий припой, чтобы наносить максимально малое количество припоя.
Я наношу небольшое количество припоя только на площадку предназначенную для вывода 1.
Я ставлю микросхему на плату, и когда её выводы совпадают с площадками, я чищу жало и грею контакт 1, пока он не припаяется. Я проверяю, что микросхема по-прежнему стоит правильно (все контакты по центру соответствующих площадок). Если она переместилась, я нагреваю контакт 1 и перемещаю её, либо я по-прежнему паяю остальные контакты, очищая жало и используя мало припоя. Последним шагом является пропайка контакта 1, изначально припаянного очень маленьким количеством припоя.
Регулятор напряжения LM2936Z5 нуждается в специальной подготовке к пайке. У меня были сквозные отверстия, но я хотел припаять его на SMT стороне платы. На рисунке показано как согнуть и укоротить контакты.
Печатная плата рассчитана на установку между контактами разъема последовательного порта. Это последняя часть пайки. Не забывайте припаять выводы 7 и 8 на противоположной стороне печатной платы.
Я обычно очищаю плату от остатков флюса при помощи растворителя, например ацетона, и позволяю плате полностью высохнуть перед включением.
Как только плата проверена и работает, я наношу слой прозрачного лака-спрея для защиты меди от окисления.
Последний шаг заключается в загрузке и установке программного обеспечения. Если вас смущают подсказки Microsoft Installer (… на итальянском языке) эти скриншоты (первый и второй) помогут сделать всё правильно.
При первом запуске, необходимо выбрать номер последовательного порта, к которому подключена схема, и вы будете готовы к получению температуры. Удачи!
Как это работает?
Схема является производным от программатора Claudio Lanconelli PonyProg. Ключевым компонентом является датчик температуры DS1621 Dallas Semiconductor. Это цифровой датчик температуры, а это значит, что он измеряет температуру и превращает её в цифровые значения (двоичные числа, то есть последовательность из нулей и единиц, как байты в компьютере).
Просто подайте стабилизированное питание 5В, и DS1621 способен передавать температуры окружающей среды через последовательную шину IIC (Inter-Integrated Circuit шину, также пишется I2C).
Это стандартная схема передачи разработанная Philips Semiconductors для соединения множества микросхем вместе, используя всего две линии: тактовую (SCL) и данные (SDA).
См. документация чтобы получить более подробную информацию о работе шины, а сейчас достаточно знать, что любой I2C чип имеет свой собственный адрес (число в диапазоне от 0 до 127) и набор команд. Таким образом, вы можете подключить много микросхем параллельно и все еще быть в состоянии общаться с каждой в отдельности, начиная каждое сообщение с соответствующим адресом.
Прямо с завода, все DS1621 поставляется базовым адресом ($40), но вы можете настроить его, соединяя адресные выводы (А0, А1, А2), с 5В или GND соответственно (см. таблицу). Таким образом, вы можете подключить до 8-ми микросхем датчиков параллельно на шину, хотя поставляемое программное обеспечение поддерживает и заносит в таблицу только два (вы можете добавить больше датчиков, изменив программное обеспечение).
Так что мы можем питать DS1621 от 5В постоянного тока и подключить его SCK и SDA проводам I2C интерфейса ПК, верно? К сожалению, компьютеры не имеют разъемов 5В постоянного тока и портов I2C, поэтому мы должны хакнуть их!
Хак#1: Фантомное питание COM-порта
Датчик температуры не требует много энергии для работы, так почему бы не устранить необходимость питания, «крадя» питание с сигналов уже доступных на порте RS232?
12В от линий RS232 передаются на регулятор через диоды D1, D2, фильтруется C1 и регулируется до +5В на LM2936-Z5.
Это специальный регулятор, способный работать с минимальным входным напряжением и сохранять каждый мА. LM2936 способен регулировать с таким низким входным напряжением как 5,2 (больше всего последовательных портов питаются только 6В). Для сравнения, обычные регуляторы 78L05 требуют, по крайней мере, 6.7В на входе и потребляет в 100 раз больше тока, необходимого LM2936-Z5.
Хак#2: Заставляем COM-порт делать вид, что это I2C-шина.
Программное обеспечение ПК термометра эмулирует провода I2C-шины двумя контактами COM-порта, доступного на всех материнских платах.
В качестве линии SCL используется RTS (Request To Send, контакт 7), а для SDA используется линия, первоначально разработанная для DTR последовательного порта (Data Terminal Ready, вывод 4). Эти сигналы доступны из Visual Basic установкой DTR и RTS свойств объекта MSComm.
Вы не можете подать сигнал с COM порта на DS1621 напрямую, так как уровни напряжения должны быть адаптированы. В соответствии со стандартом EIA-RS232, в большинстве компьютеров выходное напряжения достигает +15В постоянного тока и падает до -15В постоянного тока на разъеме COM порта, поэтому мы должны ограничить их более удобными напряжениями от 0 до +5В постоянного тока перед подключением к DS1621 SDA и SCL проводов.
Стабилитрона 5.1В и ограничительного резистора 4700 достаточно для этой цели.
Если вы посмотрите на схему внимательно, вы заметите, что вывод SDA соединен также с контактом CTS (Clear To Send, контакт 8). Таким образом, программное обеспечение ПК термометра может контролировать логический уровень SDA, чтобы читать ответы микросхемы, что делает эту линию двунаправленной. Хотя теоретически последовательный порт требует отрицательного сигнала с входа, сигналы в диапазоне 0 … 5В постоянного тока хорошо работают практически на любом компьютере на земле.
Программное обеспечение
Программное обеспечение поставляется предварительно скомпилированным и с инсталлятором (setup.exe), но для тех, кто интересуется программированием, включен исходный код.
Я написал программу в Visual Basic. Я сделал это прямым путем, намеренно избегая оптимизации, которая сделает код менее читабельным.
Функции шины I2C сгруппированы в файл, который может быть повторно использован для других приложений.
Он предоставляет функции для всех основных операций I2C шины: таких как запуск и остановка шины, или отправка и получение одного байта.
Основная программа обеспечивает функции, температуры(chipaddress), который дает I2C-шине команду, чтобы получить температуру от микросхемы.
Чтобы прочитать температуру микросхемы в Visual Basic все, что вам нужно, это запросить температуру ($&48), где $ и 48 является адресом для первой микросхемы, $h59 является адресом второй микросхемы, и так далее в соответствии с таблицей выше. Моя программа использует два датчика, но не так трудно изменить её для поддержки до 8 микросхем.
Самый первый раз, когда вы запустите программу, вы получите предупреждение о том, что не существует файла конфигурации (он будет автоматически создан в конце сессии) и настройки будут по умолчанию. Выберите последовательный (COM) порт, который вы используете, если ваше устройство включает в себя U2 для чтения температуры наружного воздуха, интервал между измерениями, единицы измерения и если вы хотите логирование температуры в файл «pc_thermometer.
txt» (ASCII текстовый файл, который вы можете импортировать в Excel для обработки или построения графика).
Проверьте поле «start minimized», если оно включено, то при последующих запусках программа не будет открывать окно на рабочем столе, а будет минимизирована на панели задач, обеспечивая «иконку температуры». Это мой предпочтительный способ использования программы.
При нажатии на иконку открывается окно.
Скачать файлы к проекту
Оригинал статьи на английском языке (перевод: Александр Касьянов для сайта cxem.net)
Список продуктов | Synology Inc.
ФС6400
24 отсека
- 240 000 4K произвольная запись IOPS
- Двойной 8-ядерный ЦП 2,1 ГГц
- Synology RAID F1 для долговечности флэш-накопителей
FS3600
24 отсека
- 12-ядерный процессор, ускорение Turbo Boost до 2,7 ГГц
- Более 195 000 операций ввода-вывода в секунду с произвольной записью iSCSI 4K
- Масштабирование до 72 твердотельных накопителей SAS/SATA
ФС3410
24 отсека
- Более 129 400 операций ввода-вывода в секунду с произвольной записью по iSCSI 4K
- Двойная встроенная сеть 10GbE
- 24 отсека для дисков SATA
ФС2500
12 отсеков
- Более 80 000 операций ввода-вывода в секунду с произвольной записью iSCSI 4K
- 4-ядерный ЦП, до 32 ГБ ОЗУ
- 12 отсеков для дисков SATA
HD6500
60 отсеков
- Два 10-ядерных процессора, ускорение в режиме Turbo Boost до 3,2 ГГц
- До 300 отсеков для дисков
- Более 6688/6662 МБ/с при последовательном чтении/записи
SA3600
12 отсеков
- 12-ядерный процессор Turbo Boost до 2,7 ГГц
- Скорость последовательного чтения более 5500 МБ/с
- Масштабирование до 180/96 дисков
СА3400
12 отсеков
- 8-ядерный процессор Turbo Boost до 2,7 ГГц
- Встроенные 2 порта 10GBASE-T и 2 слота PCIe 3.
0 - Масштабирование до 180/96 дисков
СА3200Д
12 отсеков
- Архитектура с двумя контроллерами
- 4-ядерный процессор Turbo Boost до 2,7 ГГц
- Более 90 000 IOPS произвольной записи 4K
RS4021xs+
16 отсеков
- Более 234 698 операций ввода-вывода в секунду при произвольном чтении 4K
- Два встроенных порта 10GbE
- До 40 отсеков с RX1217(RP)
RS3621xs+
12 отсеков
- Intel ® Xeon ® 8-ядерный процессор
- Два встроенных порта 10GbE
- До 64 ГБ DDR4 ECC UDIMM
RS3621RPxs
12 отсеков
- Intel ® Xeon ® 6-ядерный процессор
- Два слота PCIe
- Резервное питание
RS3618xs
12 отсеков
- Четырехъядерный ЦП 2,4 ГГц
- Масштабирование до 36 дисков
- Расширяемая память до 64 ГБ
RS1619xs+
4 отсека
- Четырехъядерный ЦП 2,2 ГГц
- Масштабирование до 224 ТБ Дополнительная поддержка 10GbE
- Встроенные слоты M.
2 NVMe для SSD-кэша
DS3622xs+
12 отсеков
- Шестиядерный процессор Intel ® Xeon ® 2,2 ГГц
- 2 x 10GbE и выделенное внешнее управление
- Масштабирование до 36 дисков
DS1621xs+
6 отсеков
- Четырехъядерный ЦП 2,2 ГГц
- Встроенные слоты M.2 NVMe для SSD-кэша
- Масштабирование до 16 дисков
DS220+
2 отсека
- 2-ядерный процессор с тактовой частотой до 2,9 ГГц
- 2 порта 1GbE RJ-45
- Поддержка файловой системы Btrfs
DS420+
4 отсека
- 2-ядерный процессор с тактовой частотой до 2,9 ГГц
- Встроенные слоты M.2 NVMe для SSD-кэша
- Скорость чтения более 226 МБ/с
DS620slim
6 отсеков
- Сверхкомпактный 2,5-дюймовый корпус с 6 отсеками
- 2-ядерный процессор увеличил частоту до 2,5 ГГц
- Объем памяти с возможностью расширения
DS720+
2 отсека
- 4-ядерный процессор с тактовой частотой до 2,7 ГГц
- Встроенные слоты M.
2 NVMe для SSD-кэша - Весы до 7 дисков
DS920+
4 отсека
- 4-ядерный процессор с тактовой частотой до 2,7 ГГц
- Встроенные слоты M.2 NVMe для SSD-кэша
- Весы до 9 дисков
DS1522+
5 отсеков
- Встроенные слоты M.2 NVMe для SSD-кэша
- 4 x 1 GbE и дополнительно 1 x 10GbE RJ-45
- Весы до 15 дисков
DS1621+
6 отсеков
- Четырехъядерный ЦП 2,2 ГГц
- Встроенные слоты M.2 NVMe для SSD-кэша
- Весы до 16 дисков
DS1821+
8 отсеков
- Четырехъядерный ЦП 2,2 ГГц
- Встроенные слоты M.2 NVMe для SSD-кэша
- Весы до 18 дисков
DS2422+
12 отсеков
- Четырехъядерный ЦП 2,2 ГГц
- До 32 ГБ DDR4 ECC SODIMM
- Масштабирование до 24 дисков
RS422+
4 отсека
- Скорость последовательного чтения более 590 МБ/с
- Компактная конструкция высотой 1U и глубиной 12 дюймов
- Дополнительная поддержка 10GbE
RS822+ / RS822RP+
4 отсека
- Более 2103/1074 МБ/с при последовательном чтении/записи
- 2 ГБ DDR4 ECC (макс.
32 ГБ) - Встроенные 4 порта 1GbE с возможностью расширения 10/25 GbE
RS1221+ / RS1221RP+
8 отсеков
- Четырехъядерный ЦП 2,2 ГГц
- Масштабирование до 12 дисков
- Дополнительная поддержка 10GbE
RS2421+ / RS2421RP+
12 отсеков
- Четырехъядерный ЦП 2,2 ГГц
- Масштабирование до 24 дисков
- Дополнительная поддержка 10/25GbE
RS2821RP+
16 отсеков
- Четырехъядерный ЦП 2,2 ГГц
- Масштабирование до 28 дисков
- Дополнительная поддержка 10/25GbE
ДС118
1 отсек
- Четырехъядерный ЦП 1,4 ГГц
- Скорость чтения более 113 МБ/с
- Экологически чистое энергопотребление
DS218play
2 отсека
- Домашний мультимедийный центр
- Четырехъядерный процессор 1,4 ГГц
- Тихий и энергоэффективный
ДС218
2 отсека
- Четырехъядерный ЦП 1,4 ГГц
- Скорость чтения более 112 МБ/с
- Поддержка файловой системы Btrfs
ДС418
4 отсека
- Четырехъядерный ЦП 1,4 ГГц
- Скорость чтения более 226 МБ/с
- Поддержка файловой системы Btrfs
DS120j
1 отсек
- Компактное персональное облачное решение
- Скорость чтения более 112 МБ/с
- Низкое энергопотребление 9,81 Вт
DS220j
2 отсека
- 64-разрядный 4-ядерный ЦП 1,4 ГГц
- Более 112 МБ/с при чтении и записи
- Тихий и энергоэффективный
DS420j
4 отсека
- 64-разрядный 4-ядерный ЦП 1,4 ГГц
- Производительность зашифрованного чтения/записи более 112 МБ/с
- Тихий и энергоэффективный
UC3200
12 отсеков
- Контроллеры типа «активный-активный», максимизирующие службы iSCSI
- 4-ядерный процессор Turbo Boost до 2,7 ГГц
- Более 140 000 операций ввода-вывода в секунду с произвольной записью iSCSI 4K
DVA3221
4 отсека
- До 32 камер
- 12 задач Deep Video Analytics
- Весы до 14 дисков
DVA1622
2 отсека
- До 16 камер
- 2 задачи Deep Video Analytics
- Выход HDMI и локальное управление
Нет подходящих результатов.
Выберите другие варианты или свяжитесь с нами, чтобы получить помощь в поиске подходящего Synology NAS.
Сравнивать Перезагрузить
Synology DS1821+ против DS1621+: лучшие обновления
Как следует из названия, Synology DS1821+ относится к прошлым годам.
На самом деле, он старше — Synology впервые анонсировала его в 2020 году. Но какое-то время он все равно будет последним NAS-устройством Synology с 8 отсеками для дома и малого и среднего бизнеса — Synology, скорее всего, не выпустит замену в этом году.
Что наиболее примечательно, так это то, что это DS1621+ плюс два дополнительных отсека для дисков. Оба имеют одинаковые аппаратные характеристики — оба являются первыми устройствами Synology, в которых используется четырехъядерный процессор AMD Ryzen.
Тем не менее, это не обзор DS1821+ — вместо этого вам следует ознакомиться с обзором DS1621+. Вместо этого я упомяну, как получить максимальную отдачу от этого сервера и DS1621+ с помощью аппаратных обновлений.
В каком-то смысле этот пост посвящен обновлениям аппаратного обеспечения Synology, в частности, оперативной памяти, хранилищу и скорости сети 10 Гбит/с. Другими словами, если вы ищете лучший NAS 10 Гбит/с для дома (или небольшого офиса), вы обратились по адресу.
Я написал этот пост, основываясь на собственном опыте. После более чем года использования DS1621+ я недавно приобрел DS1821+, но не в качестве замены. Оба сервера мне нравятся одинаково.
Synology DS1821+ против DS1621+: растяните последний, чтобы добавить еще два отсека для дисков, и вы получите первый.Содержание
1
Synology DS1821+ и DS1621+: 8 против 6 по количеству отсеков для дисков добавить больше места для хранения, не прибегая к приобретению модуля расширения, что в любом случае не очень хорошая идея.
Это связано с тем, что единственным подходящим блоком расширения является DX517 с 5 отсеками, и он подключается к серверу через порт eSATA с максимальной скоростью 5 Гбит/с — это слишком медленно.
Следующее поколение оборудования расширения Synology имеет гораздо более быстрое магистральное соединение, но доступно только на более дорогих серверах, начиная с DS2422+.
Учитывая, что в настоящее время можно найти жесткие диски емкостью 20 ТБ и выше, количество отсеков для дисков не так важно. Таким образом, если можно обойтись меньшим количеством отсеков, DS1821+ ничем не оправдывает более высокую стоимость по сравнению с DS1621+.
Если вы обдумываете оба варианта, это единственный момент, который вам следует учитывать.
Synology DS1821+ vs DS1621+: Hardware specifications
| Model | DS1821+ | DS1621+ | ||||||||||||||||
| CPU | AMD RyzenV1500B quad-core 2.2 GHz | AMD RyzenV1500B quad-core 2.2 GHz | ||||||||||||||||
| Системная память | 4 ГБ DDR4 | 4 ГБ DDR4 | ||||||||||||||||
| MAX Memory | 32 GB (16 GB x 2 Slots) | 32 GB (16 GB 2. 0617 (16 ГБ x 2 слота) | ||||||||||||||||
| Размеры | 6,53 x 13,5 x 9,57 в (166 x 343 x 243 мм) | 663 x 11.1.1.11.1.18.18.18.18.18.18.18.18.18.18.18.18.18.17. | ||||||||||||||||
| Weight | 13.23 lbs (6.0 kg) | 11.24 lbs (5.1 kg) | ||||||||||||||||
| Drive Bays | 8 | 6 | ||||||||||||||||
| Expansion Support | Да (two units) | Yes (two units) | ||||||||||||||||
| Drive Interface | 2.5 or 3.5 SATA Drives, Hot-swappable | 2.5 or 3.5 SATA Drives, Hot-swappable | ||||||||||||||||
| Maximum Capacity (at launch) | 128TB (8x 16TB drives) | 96 TB (6x 16TB drives) | ||||||||||||||||
Built-in M. 2 Slots | Two | Two | ||||||||||||||||
| RAID Types | SHR, базовый, JBOD, RAID 0, RAID 1, RAID 5, RAID 6, RAID 10 | |||||||||||||||||
| Ports / Interfaces | 4x RJ-45 1GbE LAN, 3x USB 3.0, 2x eSATA | 4x RJ-45 1GbE LAN, 3x USB 3.0, 2x eSATA | ||||||||||||||||
| PCIe Expansion | 1x Gen 3 Слот x8 PCIe | 1 слот PCIe x8 Gen 3 | ||||||||||||||||
| Поддержка карт расширения (not included) | 10GbE Add-on NIC card: E10G18-T2 E10G18-T1 E10G21-F2 | 10GbE Add-on NIC card: E10G18-T2 E10G18-T1 E10G17-F2 | ||||||||||||||||
| Операционная система | DSM 6 (и позже) | DSM 6 (и позже) | ||||||||||||||||
| File System (внутренний/внешний) | Btrfs, Ext4/ Btrfs, , ext4, ext4/ Btrfs, ext4, ext4, ext4, ext4, ext4/ , ext4, ext4, ext4/ , ext4, ext4, ext4/ , ext4, ext4, ext4/ , | . HFS+, exFAT (требуется приложение) | Btrfs, EXT4 / Btrfs, EXT4, EXT3, FAT, NTFS, HFS+, exFAT (app required) | |||||||||||||||
| Suggested Retail Price (at launch) | $949.99 | $799.99 | ||||||||||||||||
| Warranty | 3 years | 3 года |
Synology DS1821+ и DS1621+: Обновление оборудования (почти) обязательно 4 ГБ ОЗУ.
Этого объема достаточно для общего использования, но увеличение памяти является обязательным, если вы хотите получить максимальную отдачу от сервера.
Обновления оборудования Synology: вот мой новый Synology DS1821+ и компоненты для обновления, включая дополнительную карту PCIe 10 Гбит/с, комплект оперативной памяти DDR4 32 ГБ и два твердотельных накопителя Seagate IronWolf NVMe емкостью 1,92 ГБ.
Более того, каждый сервер имеет два встроенных слота M.2 для размещения двух твердотельных накопителей NVMe — хороший вариант обновления, если вы используете сервер для приложений, которые могут выиграть от кэширования. Невозможно использовать эти слоты для общего хранилища.
И, наконец, в серверах есть слот PCIe для дополнительной карты. В этом случае вы можете использовать его для подключения к серверам со скоростью 10 Гбит/с — это обязательно, если вы используете Multi-Gig.
Итак, приступим к обновлению. Для этого поста я выполнил обновления на DS1821+, но процессы и детали такие же, как и на DS1621+.
Synology DS1821+: обновление ОЗУ
Сервер использует ОЗУ DDR4-2666 PC4-21300 ECC SODIMM и может работать с двумя модулями.
Synology утверждает, что DS1821+ поддерживает максимум 32 ГБ, но я подозреваю, что вы можете удвоить это значение, используя два 32-гигабайтных модуля. В любом случае, 32 ГБ, вероятно, все, что вам нужно.
Модернизация аппаратного обеспечения Synology: Вот мой Synology DS1821+ с двумя новыми планками оперативной памяти NEMIX по 16 ГБ.Synology строго поддерживает ОЗУ, и большинство стандартных сторонних ОЗУ не будут работать. Это своего рода уловка, чтобы заставить пользователей использовать непомерно дорогую оперативную память — 16-гигабайтная флешка Synology в настоящее время стоит 350 долларов.
Тем не менее, я бы рекомендовал этот 32-гигабайтный комплект от NEMIX RAM менее чем за 200 долларов. Это отличная сделка и хорошо работает в моем случае.
Обратите внимание, что вам не нужно использовать оба слота оперативной памяти, а также вам не нужно использовать флешки одного размера — вы можете использовать две флешки разных размеров или даже марок.
Например, один накопитель NEMIX емкостью 16 ГБ плюс стандартная оперативная память объемом 4 ГБ дадут вашему серверу 20 ГБ общей системной памяти.
Мой DS1821+ успешно работает с 32 ГБ оперативной памяти NEMIX. После этого их можно установить через слот на нижней стороне сервера.
Процесс легкий и безболезненный. Все, что вам нужно, это небольшая крестообразная отвертка.
Synology DS1821+: Обновление кэширования SSD
Как я упоминал в обзоре DS1621+, в большинстве случаев обновление кэширования SSD не требуется и не увеличивает общую скорость копирования сервера.
Однако, если вы используете свой сервер для размещения большой базы данных, веб-сайта или любых приложений, которые выигрывают от кэширования, вам пригодятся два слота M.2.
Вам понадобятся два диска, если вы хотите кэшировать как для записи, так и для чтения, поэтому рекомендуется приобрести два.
Кстати, кэшировать нужно только том жесткого диска. Если вы используете твердотельные накопители SATA для хранения, кэширование не требуется. Кроме того, если вы решите кэшировать, также лучше обновить сеть сервера до 10 Гбит/с — подробнее ниже — или, по крайней мере, использовать его функцию агрегации каналов, чтобы получить соединение 2 Гбит/с через два гигабитных порта.
Всегда чем больше, тем лучше с точки зрения емкости, но, как правило, для кэширования не нужны диски больше 250 ГБ.
Однако подходящий размер кэширования зависит от объема хранилища сервера, который вы хотите кэшировать. Функция SSD Cache Adviser приложения Storage Manager даст вам хорошее представление о размере кэша.
Если сомневаетесь, приобретите два больших диска. В моем случае я использовал два диска Seagate IronWolf емкостью 1,92 ТБ, которые предназначены для серверов NAS. Вы можете использовать обычные твердотельные накопители, отличные от NAS, но они могут иметь менее желательные рейтинги выносливости для этой задачи.
Аппаратные обновления Synology: слоты M.2 Synology DS1821+ находятся на левой внутренней стенке.В любом случае установить SSD на сервер очень просто. Два слота M.2 находятся внутри на левой стенке сервера. Выньте первый и второй отсеки для дисков, и вы сможете добраться до них.
Synology DS1821+: обновление сетевой карты 10 Гбит/с
Эта часть требует больше всего работы — вам нужно снять кожух сервера.
Тем не менее, это все еще достаточно легко. Обновление
Используйте отвертку, чтобы открутить шесть винтов на задней панели, которые крепят верхнюю крышку сервера — их легко идентифицировать, — затем снимите крышку. Теперь установите карту в слот PCIe и закройте крышку. Миссия выполнена.
Более сложный вопрос, какую карту взять. Как правило, у вас есть три варианта:
- E10G18-T2: Два мультигигабитных порта RJ45 10 Гбит/с.
- E10G18-T1: один 10-гигабитный порт RJ45 Multi-Gig.
- E10G21-F2: Два порта SFP+ 10 Гбит/с.
Второй вариант является наименее дорогим, но в большинстве случаев его достаточно.
Synology DS1821+ и DS1621+: Вот мои серверы, модернизированные до 10 Гбит/с с использованием двух разных карт с двумя разъемами PCIe. Однако в моем случае я использовал первый вариант для своего DS1821+ и третий для своего DS1621+ — два порта всегда лучше, чем один.
Но независимо от того, какую карту вы получите, установка будет одинаковой.
Если вы используете DS1621+ и хотите перейти на DS1821+, чтобы воспользоваться преимуществами двух дополнительных отсеков для дисков, процесс такой же, как и при переходе с одного сервера Synology на другой.
В частности, переместите диски с первого на второй, и после переустановки DSM все будет на месте.
Synology DS1821+ и DS1621 (слева): Storage Manager серверов до и после обновления на месте с использованием одних и тех же дисков. Обратите внимание на пустые отсеки для дисков.И это работало со всеми обновлениями. В моем случае я попробовал миграцию со всеми упомянутыми выше частями, установленными на DS1621+, а затем переместил их вместе с жесткими дисками на DS1821+.
После переустановки DSM, которая заняла около 10 минут, все настройки DS1621+, включая кэширование, были без проблем перенесены на DS1821+.
Кстати, в моем тестировании DS1821+ показал такую же производительность, как и DS1621+.
Это было ожидаемо, учитывая, что у них одинаковые аппаратные характеристики (и обновления).
Опять же, разница между этими двумя состоит только в двух дополнительных отсеках для дисков в DS1821+ и во всем, что с этим связано.
Производительность
Характеристики
9,5/10
Дизайн и настройка
Цена
8,5/10
Профи
Мощный процессор AMD обеспечивает быструю и надежную работу с практичными бизнес-приложениями, в том числе с Robust DiskStation
Виртуальные машины
Простая и последовательная настройка, обновление и управление
Встроенные слоты M.2 NVMe
Восемь встроенных отсеков для дисков, множество вариантов сетевого хранения
Тихий оператор
Cons
Дорогое обновление оперативной памяти
Нет встроенного порта 10 Гбит / с (адаптер требуется)
Только две лицензии на камеру включали
.
DS1821+ и DS1621+ — отличные серверы. По сути, они одинаковы, за исключением того, что у первого есть еще два встроенных отсека для дисков.
И эта разница может иметь огромное значение, если вам требуется тонна дополнительного пространства для хранения или просто больше томов или конфигураций RAID. В этом случае разница в стоимости между ними меньше, чем при покупке модуля расширения.
Если вам достаточно шести отсеков — их достаточно для большинства пользователей, учитывая, что в наши дни вы можете получить жесткие диски очень большой емкости — DS1821+ не предлагает ничего лишнего.
С другой стороны, обновление оборудования в ОЗУ и подключение 10 Гбит/с рекомендуется независимо от того, какой сервер вы в конечном итоге получите. На самом деле, по моему опыту, обновление памяти — это минимальное требование, если вы хотите по максимуму использовать свою машину NAS.
Хотите быть на связи? Подпишитесь на рассылку DKT!
Хочу больше? Также ознакомьтесь с этими предложениями 🔥 Amazon!
Обзор Synology DiskStation DS1621+ NAS: мастер на все руки
Synology не требует особого представления, когда речь идет о сетевых продуктах, особенно о сетевых хранилищах (NAS) и решениях для наблюдения.
В этой статье мы рассмотрим сетевое хранилище DiskStation DS1621+ с 6 отсеками. На бумаге он идеально подходит для малого бизнеса и энтузиастов, которым требуется гибкое и надежное решение NAS. Но является ли DiskStation DS1621+ мастером на все руки и мастером ни в чем? Прочтите наш обзор, чтобы узнать:
Synology DiskStation DS1621+: для кого он подходит?
Synology DiskStation DS1621+ — отличный выбор для:
- Малых предприятий, которым требуется NAS для резервного копирования системы
- Домашние пользователи и малые предприятия, которые хотят создать свою службу облачного хранения и не имеют выделенного ИТ-отдела
- Предприятия, которые совместно работают над медийными проектами
- пользователей, которые хотят создать свою домашнюю мультимедийную платформу для хранения и потоковой передачи
- Компании, которые хотят размещать веб-приложения, веб-сайты или веб-службы на своем оборудовании
- ИТ-специалисты, работающие с несколькими виртуальными машинами
Плюсы и минусы
Мы можем сказать много хорошего о Synology DiskStation DS1621+:
Посмотреть цену на:
Купи сейчас- Устройство простое и прочное, с легким доступом к основным компонентам
- Программная среда является модульной, регулярно обновляется и очень проста в использовании
- Приложения появляются постоянно и позволяют использовать устройство в самых разных сценариях
- Процессор AMD очень мощный
- Есть поддержка кэширования SSD
Есть и недостатки, которые следует учитывать:
- Устройство не имеет пылезащиты, что может быть полезно в некоторых случаях
- На полной скорости вентиляторы очень шумные
- Нет подключения Ethernet 10Gb или 2.
5Gb
Рейтинг продукта 5/5
Вердикт
Как всегда с продуктами Synology, с DiskStation DS1621+ было приятно работать. Это надежное и хорошо сконструированное решение NAS (сетевое хранилище), возможно, с лучшим программным обеспечением, доступным для таких решений, и хорошим оборудованием. Настроить его очень просто, а документация легко доступна, если вам нужна расширенная конфигурация. Мы рекомендуем его домашним пользователям, ИТ-специалистам и представителям малого бизнеса, которым требуется доступное и удобное решение для хранения данных в сети. Это настоящий мастер на все руки.
Распаковка Synology DiskStation DS1621+
DiskStation DS1621+ поставляется в простой, относительно небольшой картонной коробке, но это имеет смысл, поскольку само устройство очень компактно.
На передней стороне находится наклейка с описанием основных преимуществ DiskStation DS1621+ и изображением устройства, а на задней стороне коробки напечатано больше технических деталей.
Упаковка для Synology DiskStation DS1621+
Внутри упаковки вы найдете DiskStation DS1621+, адаптер питания, два высококачественных кабеля LAN, два пластиковых ключа для блокировки лотков для дисков, набор винтов (для крепления 2,5 дюймовые накопители в отсеках для 3,5-дюймовых дисков) и краткое руководство по установке.
Аксессуары, поставляемые с DS1621+
Традиционный подход Synology к упаковке показывает, что их устройства ориентированы на потребителей и профессионалов. Никаких наворотов, но в комплект входят все аксессуары, необходимые для работы DiskStation DS1621+.
Технические характеристики и дизайн оборудования
DiskStation DS1621+ компактен, имеет высоту 6,53 дюйма (166 мм), ширину 11,1 дюйма (282 мм) и глубину 90,57 дюйма (243 мм). При весе 11,2 фунта (или 5,1 кг) он относительно тяжелый даже без дисков.
Передняя панель Synology DS1621+
Устройство имеет шесть отсеков для 3,5-дюймовых дисков, которые можно индивидуально запирать с помощью прилагаемых ключей.
Каждый отсек имеет свой собственный индикатор состояния. Они поддерживают установку без инструментов для 3,5-дюймовых дисков, а прилагаемые винты также позволяют устанавливать 2,5-дюймовые диски. Диски можно настроить в Synology Hybrid RAID (SHR), Basic, JBOD, RAID 0, RAID 1, RAID 5, RAID 6, RAID 10 в зависимости от потребностей и количества установленных дисков. Естественно, все диски поддерживают горячую замену.
Отсеки для дисков позволяют устанавливать жесткие диски без инструментов
На передней панели DiskStation DS1621+ находятся кнопка питания, индикатор состояния, индикатор предупреждения, а также четыре индикатора, отображающих состояние локальной сети. соединения для каждого порта. В правом нижнем углу спрятан порт USB 3.2 Gen 1.
DS1621+ имеет в общей сложности три порта USB 3.2 Gen 1, один из которых находится на передней панели
Перейдя к задней части устройства, мы видим разъем питания переменного тока, слот Kensington Security, еще два порта USB 3.
2 Gen 1. , четыре гигабитных сетевых порта (с поддержкой агрегации каналов) и два порта eSATA. Synology DiskStation DS1621+ также имеет слот расширения PCIe x8, который можно использовать для установки, например, сетевой карты 10GbE.
Задняя панель Synology DS 1621+
Внутреннее устройство выглядит хорошо: четырехъядерный процессор AMD Ryzen V1500B с тактовой частотой 2,2 ГГц и памятью до 32 ГБ ECC DDR4 (у нас была стандартная 4 ГБ) делает устройство подходящим для легких виртуальных машин и мультимедийных приложений. Гибкость DiskStation DS1621+ дополнительно повышается за счет возможности добавления двух твердотельных накопителей M.2 2280 NVMe для кэширования записи. Это значительно повышает производительность чтения и записи и обеспечивает доступ для большего числа пользователей.
Твердотельные накопители удобно расположены в корпусе
Оперативная память также легкодоступна: достаточно открутить два винта в нижней части устройства, и можно заменить или добавить память.
Однако будьте осторожны, это ECC DDR4, поэтому вам нужно искать совместимые модули.
Просто отверните два винта, чтобы получить доступ к слотам DDR4 DIMM
NAS охлаждается двумя 90-мм вентиляторами. К сожалению, конструкция корпуса не позволяет установить воздушный фильтр, поэтому в запыленных помещениях необходимо регулярно очищать устройство, так как это продлит срок службы вентиляторов. Когда вам нужно заменить вентиляторы, они легко доступны и могут быть заменены сзади.
На Synology DS1621+ нет пылевых фильтров
DiskStation DS1621+ потребляет примерно 51 Вт при доступе к дискам и около 25 Вт, когда диски находятся в спящем режиме. Уровень шума при нормальной работе низкий, но если поставить вентиляторы на 100%, лучше иметь выделенную серверную комнату со звукоизоляцией.
Если вы хотите ознакомиться с полными характеристиками этого продукта, вы можете загрузить спецификацию на этой странице: Центр загрузок — DS1621+.
В целом конструкция прочная и внушает уверенность в долговечности продукта.
Существует множество вариантов подключения, а доступ к дискам и их замена очень просты благодаря монтажной конструкции без использования инструментов. Индикаторы состояния позволяют получить хорошее представление о состоянии DiskStation DS1621+ без доступа к интерфейсу. При разработке устройства основное внимание уделялось эффективности, и это видно.
Настройка и использование Synology DiskStation DS1621+
Мы протестировали DiskStation DS1621+ с пятью дисками Synology емкостью 8 ТБ, которые было очень легко установить в отсеки. Нам также предоставили два SSD-накопителя емкостью 400 ГБ, которые мы настроили для кэширования чтения/записи. После того, как вы вставите все диски, установка оборудования будет проста: подключите кабель переменного тока, подключите NAS к маршрутизатору с помощью кабеля (кабелей) локальной сети и включите устройство.
Synology DiskStation DS1621+ также легко настроить с точки зрения программного обеспечения: на ПК с Windows 10 мы открыли браузер и получили доступ к http://find.
synology.com/. NAS был обнаружен автоматически, и мы начали первоначальную настройку.
Доступ к интерфейсу DS1621+ возможен из любого браузера.
Затем мы решили использовать последнюю версию операционной системы DiskStation Manager (DSM 7.0.1). После установки DSM и перезагрузки вы можете настроить данные для входа. Затем мастер установки спросит, хотите ли вы установить стандартные рекомендуемые пакеты для вашего NAS или хотите установить их все. Вы также можете пропустить этот шаг и установить их вручную позже. Затем вас спросят, хотите ли вы создать идентификатор QuickConnect ID, который можно использовать для удаленного подключения к вашему NAS через Интернет.
Настройка идентификатора QuickConnect ID на DS1621+
Как описано выше, ваши накопители можно настроить для работы в любом из Synology Hybrid RAID (SHR), Basic, JBOD, RAID 0, RAID 1, RAID 5, Режимы RAID 6, RAID 10. Что касается поддерживаемых файловых систем, вы можете выбирать между Brtfs и ext4, хотя вы можете выбирать из большего количества типов файловых систем для внешних дисков.
Настроить файловую систему и RAID было так же просто, как выбрать один из нескольких пунктов меню. Мы использовали конфигурацию RAID 10 (четыре диска, общий полезный объем примерно 14 ТБ и избыточность дисков), кэширование SSD и «горячий» резерв (пятый диск). Горячий резерв активируется при выходе из строя одного из дисков RAID, а миграция и замена выполняются автоматически, без необходимости вмешательства человека.
Окончательная конфигурация RAID с горячим резервом и кэшированием на SSD
Последняя версия операционной системы DSM выглядит великолепно и хорошо организована. Графический пользовательский интерфейс удобен и предоставляет все необходимые визуальные подсказки даже для новичков, чтобы начать работу с Synology DiskStation DS1621+.
Графический интерфейс DSM удобен и хорошо выглядит
Synology предлагает модульный подход к инструментам и приложениям. После прохождения мастера быстрой настройки вы можете использовать Центр пакетов для загрузки и установки всех инструментов, необходимых для персонализации и использования DiskStation DS1621+ в вашем конкретном сценарии.
Package Center — это, по сути, магазин приложений с решениями, разработанными Synology, и приложениями от проверенных третьих сторон.
Магазин приложений? Нет, Центр пакетов
Вот некоторые действия, которые вы можете выполнять с помощью DiskStation DS1621+:
- Частное облачное хранилище — вы можете создать свою версию Dropbox или OneDrive.
- Облачное резервное копирование — вы можете безопасно создавать резервные копии данных локально из общедоступной облачной службы (например, Google Диска) с помощью Cloud Sync.
- Мультимедийный сервер — вы можете настроить DS1621+ для хранения и загрузки изображений, музыки и видео, а затем использовать его для потоковой передачи контента на устройства, являющиеся частью вашей сети.
- Видеонаблюдение — вы можете использовать DS1621+ для хранения видеозаписей с 40 IP-камер и доступа к ним при необходимости. Включены две бесплатные лицензии на IP-камеры.
- Сервер резервного копирования — вы можете настроить DS1621+ для создания резервных копий компьютеров, подключенных к сети.

- Веб-сервер — вы можете установить Apache, PHP и системы управления контентом, такие как WordPress или Joomla, и разместить свои собственные веб-сайты.
- Веб-платформа для совместной работы — вы можете установить несколько инструментов для создания веб-платформы для совместной работы: службу чата, командный календарь, офисные приложения для повышения производительности, до 5 бесплатных почтовых учетных записей в Synology MailPlus.
- Диспетчер виртуальных машин — вы можете запускать несколько виртуальных машин Windows, Linux или даже DSM на DS1621+.
Другие пакеты могут помочь превратить ваш NAS в сервер VPN, сервер электронной почты и даже сервер LDAP.
Synology DS1621+ имеет модуль Virtual Machine Manager
Агрегация каналов — полезная функция, но она мало что делает для смягчения ограничения сетевых адаптеров на 1 Гбит/с. Тем более, что ЦП и файловая система могут обрабатывать большое количество одновременных пользователей, если вам нужен NAS для передачи нескольких файлов и вы думаете, что вы будете ограничены пропускной способностью сетевого адаптера, вы можете приобрести карту расширения PCIe.
Вспомогательная документация легко доступна и подробная. В модуле справки DSM вы получите информацию о его функциях, ссылки на учебные пособия, а также ссылки на видеоролики, демонстрирующие потенциал вашего NAS и способы его настройки.
Справочная документация DSM
Если вы собираетесь использовать DiskStation DS1621+ в домашних условиях, не забудьте запланировать регулярное техническое обслуживание, включающее очистку устройства от пыли, поскольку оно не имеет пылевого фильтра. Кроме того, в зависимости от нагрузки вентиляторы могут работать очень громко. Во время наших тестов нам не удалось загрузить мощный процессор более чем на 60% от его мощности, но наличие шести дисков и двух SSD в таком маленьком корпусе все же может привести к высоким температурам. Говоря о температурах, диски никогда не превышали 9.8,5 градусов по Фаренгейту (37 градусов по Цельсию) во время наших тестов. Твердотельные накопители были чуть более горячими — 104 градуса по Фаренгейту (40 градусов по Цельсию).
Операционная система Synology, по нашему мнению, является самой передовой и удобной системой управления сетевыми решениями для хранения данных. У нас не возникло проблем с настройкой Synology DiskStation DS1621+, и хотя у нас не было достаточно времени для тестирования каждого отдельного сценария, мы можем с уверенностью сказать, что этот NAS — очень мощный инструмент для малого бизнеса и энтузиастов .
Насколько быстро Synology DiskStation DS1621+ передает данные?
Поскольку, в конце концов, это решение NAS, мы проверили скорость передачи данных на другие устройства в той же сети и обратно. Результаты были предсказуемы, учитывая характеристики устройства: при использовании агрегации каналов максимальная скорость передачи составила 1032 Мбит/с при записи данных на DiskStation DS1621+ и 1792 Мбит/с при чтении данных. Это наилучший сценарий с включенным SSD-кэшем и агрегацией ссылок. Без агрегации каналов значения были явно ниже, так как пропускная способность была ограничена 1 Гбит/с: 916 Мбит/с на запись, 906 Мбит/с на чтение.
Скорость чтения с агрегацией каналов очень хорошая
Когда мы отключили кеш чтения/записи, предоставляемый твердотельными накопителями, разница в скорости чтения с устройства была очень незначительной.
Отключение SSD-кэширования мало влияет на последовательную передачу
Этого результата следовало ожидать, поскольку RAID 10 уже имеет достаточную пропускную способность для чтения/записи для обработки сетевого трафика даже при наличии двух объединенных каналов 1 Гбит/с. Кэширование SSD не имеет реального преимущества в этом сценарии (последовательная передача с большими, непрерывными файлами). Только когда рабочая нагрузка включает небольшие файлы, кэширование SSD имеет значение.
Характеристики жестких дисков и/или твердотельных накопителей, которые вы устанавливаете внутри NAS, будут иметь наибольшее влияние на производительность, но если вы выберете высокоскоростные диски и конфигурации, вы можете столкнуться с ограничениями сетевой инфраструктуры.
Все сводится к прогнозируемой рабочей нагрузке: убедитесь, что вы разрабатываете свое решение с учетом ваших потребностей.
Что вы думаете о Synology DiskStation DS1621+?
Теперь вы знаете больше о сетевом хранилище Synology DiskStation DS1621+, его функциях и ограничениях. Что вы думаете о DS1621+? Вы планируете купить один? Рассматриваете ли вы другие модели или бренды? Если у вас уже есть DiskStation DS1621+, не стесняйтесь поделиться своим опытом с другими читателями, которых может заинтересовать эта модель.
Обзор Synology DiskStation DS1621 Plus
Кардинальные перемены для энтузиастов Технические характеристики и функцииПервые впечатления Внутреннее устройство и разборка Synology DS1621Plus: Установка и установка оборудования Установка и настройка программного обеспечения (стр. 1) Установка и настройка программного обеспечения (стр. 2) Установка и установка программного обеспечения Конфигурация (стр. 3) Установка и настройка программного обеспечения (стр.
4) Testing Mythology Synology DS1621Plus: Рекомендации по обновлению (ECC RAM) Рекомендации по обновлению (жесткий диск) Рекомендации по обновлению (сетевая карта) ATTO Disk Benchmark NAS Performance Tester Intel NAS Performance Toolkit IOMeter Real World Performance Заключение по анализу и сравнению
PrevNext
Независимо от того, создали ли вы десять, сотни, тысячи или ноль сетевых устройств хранения данных и управляли ими. Одно останется неизменным: компания Synology приложила огромные усилия и сделала все возможное, чтобы сделать вашу жизнь проще. Мы говорим это, поскольку процесс установки и настройки Synology DS1621Plus чрезвычайно прост. Настолько просто, что вам не нужно иметь никакого опыта работы с сетевым хранилищем, оно будет держать вас за руку и делать всю тяжелую работу за вас. При этом, как и у любого производителя, у Synology Way есть несколько особенностей, которые являются уникальными для их процесса и ожидаемого рабочего процесса. Это, однако, немного забегает вперед.
Самый первый шаг — либо войти в свой маршрутизатор и найти IP-адрес, а затем открыть выбранный веб-браузер, ввести его и добавить «: 5000» в конец. Это старый школьный способ ведения дел. Для новичков… все, что вам действительно нужно сделать, это ввести «http://find.synology.com», и пусть он сделает всю работу за вас. Конечно, если у вас есть защищенная сеть с хорошим opsec… вам придется делать это по-старому, так как вещание DS1621Plus будет/должно быть заблокировано.
Любой способ будет работать и приведет вас к красивому, успокаивающему синему экрану запуска, как только он найдет (и загрузит) встроенный мастер настройки шлюза NAS. Нажмите большую синюю кнопку «подключиться» и приступайте к делу. Не паникуйте. Это один из самых простых и безболезненных процессов, которые мы видели.
Здесь все может пойти одним из двух путей. Если вы обновляете свое старое устройство Synology NAS до новой модели и хотите быстро приступить к работе, сохранив все свои данные, вы можете это сделать.
Это называется мигрировать. Чтобы перенести старое устройство на новое, все, что вам нужно, это установить все полностью рабочих и проверенных диска со старого устройства на новое… перед тем, как включить его в первый раз. Мы рекомендуем оставить Диск 1 в отсеке для дисков 1, Диск 2 в отсеке для дисков 2… и т. д. и т. д. По сути, если ваш новый NAS имеет такое же или несколько отсеков для дисков и работает с тем же поколением DSM, вы можете легко отключить старую синология. Выдернуть диски. Подключите их к новому устройству и вперед. Это намного более рискованно, чем выполнять новую настройку, а затем вручную копировать данные из резервной копии (или со старого NAS)… но если ваш старый NAS не работает и вы не хотите начинать с нуля, он работает.
Если это то, что вы делаете, на следующем экране будет большая кнопка «Мигрировать». Бей это. Затем вас встретит экран с вопросом, что вы хотите сделать с данными, которые он нашел на дисках. Миграция или чистая установка. Не волнуйтесь, обе опции сохранят ваши данные… но если вы настроили свой старый NAS, опция «чистая установка» не перенесет ваши старые настройки на новый.
Сколько ваших старых настроек будет перенесено, зависит от старого и нового NAS. Та же модель? Все (за возможным исключением лицензий, которые могут или не могут — например, лицензии на наблюдение можно передать один раз, и тогда вы являетесь SOL). Умеренно отличается? Намного меньше. Чрезвычайно разные (например, ARM для Intel или NAS с одним отсеком для NAS с 2/4/5/6/8/и т. д. отсеками)? Вероятно, он не пройдет тест, который он делает перед запуском, и сообщит вам, что он не будет выполнять миграцию… и вам нужно выбрать вариант чистой установки (который защищает ваши данные). В этот момент вам лучше начать заново и добавить данные дисков позже с помощью встроенной функции миграции DSM. Последнее замечание: какими бы ни были две модели… чудес не ждите. Независимо от того, насколько сильно, он затем попытается выполнить модифицированную установку DSM и попытаться перенести как можно больше настроенных параметров.
Если это AMD, а не Intel, мы уверены, что многие люди очень заинтересованы, работает ли это.
Короткий ответ. Да. Перенос массива RAID 6 из 5 дисков с DS1520Plus на DS1621Plus практически не привел к серьезным проблемам, поскольку почти все было перенесено. Несколько незначительных мелочей здесь и там, такие как статический IP-адрес и профиль вентилятора, но в целом так же просто, как миграция с помощью мастера, как и переход с одного поколения Intel на новое поколение Intel Synology NAS. Самое главное… никакие данные не пострадали при перемещении.
Для действительно новых установок на странице, с которой вас поприветствуют, нет кнопки «Мигрировать», на ней будет кнопка «Установить сейчас». При нажатии этой простой кнопки мастер автоматически подключится к Интернету и загрузит для вас последнюю версию DiskStation Manger (DSM). В зависимости от вашего интернет-соединения, это около десяти минут ожидания.
Это даст вам ETA в процессе загрузки и автоматической установки. Не волнуйся. Если вы уйдете и забудете об этом … все, что вам нужно сделать, это снова войти в систему, и он запомнит, где вы остановились.
Затем дайте системе уникальное имя, уникальное имя администратора и безопасный пароль. Пожалуйста, не используйте какой-либо вариант «admin» и пароль, который легко угадать. Вместо этого объедините три слова в одно со случайным номером. Например, мы использовали такие вещи, как 2Days1Night0Patience. Он сообщит вам, насколько хорош ваш пароль, с помощью индикатора надежности под текстовыми полями пароля. Используй это. Это поможет сделать вашу систему более безопасной.
На следующем шаге мы лично нажимаем маленькую, бледно-голубую текстовую опцию «пропустить этот шаг» под кнопкой «Далее»… поскольку мы не хотим создавать еще одну учетную запись с «быстрыми» дырами в чем-либо. наша безопасность. Вы можете чувствовать себя иначе.
Бам. Программное обеспечение DSM установлено и работает. Теперь вы можете нажать кнопку «Перейти» и заставить NAS работать на вас. Для тех, кто когда-либо использовал DSM 6.x и обеспокоен тем, что переход с Intel на AMD вызвал изменения пользовательского интерфейса DSM 6.
x… не волнуйтесь, ничего не изменилось (и почему мы перерабатываем сотни с лишним скриншотов, которые мы сделали и отредактировали во время обзор DS1520Plus).
Даже с первого взгляда можно сказать, что Synology DiskStation Manager основан на Linux… поскольку его графический интерфейс «настольного компьютера» ясно показывает это. Это ясно, это чисто, но это немного причудливо. Вероятно, именно отсюда возникает большинство проблем с новыми пользователями… потому что «что мне теперь делать?!» будет кричать их внутренний голос. Честно говоря, на самом деле нет единого «правильного ответа». Есть несколько способов сделать некоторые из необходимых шагов. Например, некоторые захотят настроить различные параметры, такие как оповещения по электронной почте, SSH и тому подобное. Другие захотят сначала настроить свой массив Raid и пул. Обычно мы начинаем с последнего и используем этот важный шаг в качестве отправной точки.
Чтобы начать этот шаг, нажмите на причудливый значок «четыре сложенных коробки» в левом углу.
Затем в полупрозрачном всплывающем окне нажмите «Диспетчер хранилища»… так как это заголовок для всего, что связано с хранилищем.
Эта новая страница будет иметь столбец параметров: Обзор, Том, Пул носителей, Жесткий диск/твердотельный накопитель, Горячий резерв и Проверка SSD. Все довольно очевидно в том, что они делают и что они предлагают. Например, HDD/SSD дает вам подробную информацию о подключенных дисках. Горячий резерв позволяет добавить диск горячего резерва, который находится в сети, но простаивает, просто ожидая, пока диск выйдет из строя в массиве, чтобы его можно было мгновенно взять на себя и начать процесс восстановления с нулевой задержкой.
Учитывая все сказанное, для новичков необходимо небольшое пояснение в «правильном потоке». С сетевым хранилищем (или любым массивом хранения в этом отношении) ваши диски должны быть помещены как минимум в один массив RAID, а затем этот / эти массивы RAID настраиваются в пул. Затем этот пул используется для создания «тома» или вашего фактического «диска Z», к которому пользователи получают доступ по сети.
Опытные пользователи создадут несколько массивов RAID меньшего размера и поместят их все в пул… так как это повышает производительность и избыточность за счет емкости. Другие создадут два пула, чтобы пул 1 мог выполнять резервное копирование в пул 2 и иметь полную избыточность в случае выхода из строя массива. Большинство домашних пользователей будут использовать только конфигурацию «один массив в один пул». Вот почему вам на самом деле не нужно сначала переходить к опции пула хранения. Вместо этого вы можете просто нажать «Том», а затем «Создать». DSM достаточно умен, чтобы знать, что у вас нет готового пула, поэтому сначала он проведет вас через весь процесс.
Лично перед созданием пула или тома мы хотели бы убедиться, что все наши диски действительно видны DSM, а затем их параметры настроены по нашему вкусу. Итак, начинаем с подраздела «HDD/SSD». Здесь вы увидите список ваших дисков. Во время тестирования мы опробовали новый блестящий Seagate IronWolf Pro 18 ТБ и EXOS X18.
Оба работали отлично, в списке совместимых или нет. Другими словами, совместимый список не обязательно актуален, и если это диск NAS, он должен работать с DSM.
В любом случае мы нажимаем «Планировщик тестов» в строке параметров и убеждаемся, что автоматический тест SMART настроен для запуска по расписанию. Обычно мы запускаем тест SMART раз в неделю на всех дисках.
Посмотреть увеличенное изображение
| ||||
Кардинальные перемены для энтузиастов Технические характеристики и функцииПервые впечатления Внутреннее устройство и разборка Synology DS1621Plus: Установка и установка оборудования Установка и настройка программного обеспечения (стр. 1) Установка и настройка программного обеспечения (стр.
2) Установка и настройка программного обеспечения (стр. 3) ) Установка и настройка программного обеспечения (стр. 4) Мифология тестирования Synology DS1621Plus: Рекомендации по обновлению (ECC RAM) Рекомендации по обновлению (жесткий диск) Рекомендации по обновлению (сетевой адаптер) ATTO Disk Benchmark NAS Performance Tester Intel NAS Performance Toolkit IOMeter Анализ и сравнение производительности в реальных условиях Заключение
PrevNext
Обзор
88%
Резюме Для тех, кто заинтересован в устройстве NAS, которое более чем способно работать с домашними пользователями, энтузиастами и даже типичными сценариями NAS S/MB, Synology DiskStation DS1621+ должен быть в вашем коротком, коротком… коротком списке.
Окончательный результат
88%
Обзор Synology DiskStation DS1621 Plus
Кардинальные перемены для энтузиастов (стр. 2) Установка и настройка программного обеспечения (стр. 3) Установка и настройка программного обеспечения (стр.
4) Testing Mythology Synology DS1621Plus: Рекомендации по обновлению (ECC RAM) Рекомендации по обновлению (жесткий диск) Рекомендации по обновлению (сетевая карта) ATTO Disk Benchmark NAS Performance Tester Intel NAS Performance Toolkit IOMeter Анализ и сравнение производительности в реальных условиях Заключительное заявление
PrevNext
Во всех смыслах транспортировочный контейнер DS1621Plus можно рассматривать как более крупную вариацию контейнера, который Synology использует для своей модели DS1520Plus. Этого следовало ожидать. Synology почти агрессивно придерживается своей консервативной, сдержанной эстетической философии во всех линейках устройств NAS, не устанавливаемых в стойку. Они делали это в течение многих лет, и их подход к транспортным коробкам освежает… поскольку мы не хотим, не нуждаемся и даже не желаем транспортировочный контейнер, который обслуживает нашего внутреннего ребенка. Помните, что их линейка устройств NAS «Plus» — это модели, ориентированные на профессионалов и энтузиастов.
Профессионалы в рабочей среде сочтут чрезмерную коробку большим минусом… и усложнят «продажу» ее своим боссам. Большинство энтузиастов NAS также являются профессионалами. Профессионалы, которые покупают модель для дома… и к ним применима та же логика рассуждений. Самое главное, что на ней может не быть картинок или глянцевой поверхности, зато коробка обильно покрыта информацией. Таким образом, может быть немного запутанно, в какой коробке что, но если вы потратите время, чтобы прочитать этикетку, все будет в порядке.
Внутри транспортировочного контейнера используется комбинация облегающей упаковки из пенопласта низкой плотности и картонной «жертвенной» коробки (в которой, в свою очередь, находятся прилагаемые аксессуары). Эта комбинация означает, что вы можете быть уверены, что независимо от того, что произойдет во время транспортировки, DS1621+ будет доставлен в целости и сохранности. Будь то доставка по городу, по стране или через океан.
Список аксессуаров довольно приличный, но не идеальный.
В общем, вы получите подходящую вилку для вашей страны. Вы получите краткое руководство пользователя по установке с инфографикой. Вы получите пару кабелей Ethernet 1GbE. Вы даже получите пару замков для дисковых кейсов, а также небольшой пакет винтов (чтобы правильно установить и закрепить жесткие диски в их кейсах с возможностью «горячей» замены).
По большей части этот список принадлежностей соответствует всем необходимым требованиям. Что Synology не включает в себя и разочарует профессионалов, привыкших к таким вещам, так это руководство. Руководство по запуску действительно поможет вам приступить к работе, но, поскольку оно состоит всего из нескольких страниц, оно не будет и не сможет охватить тонкости ОС устройства. Также немного разочаровывает наличие только двух кабелей. Да, это экранированные кабели 1GbE Cat5E… но их всего два. Это устройство с четырьмя портами 10/100/1000, предназначенное для профессионалов… и использование экранированных кабелей в неэкранированной сети является рецептом снижения производительности от электромагнитных помех.
Мы скорее видели четыре неэкранированных кабеля CAT 6, чем два экранированных кабеля Cat5E. Особенно на NAS за 800 долларов, предназначенном для профессионалов, которые могут использовать все 4 порта DS1621Plus. Так что в целом список аксессуаров приличный, но есть куда расти.
Будь то ваше первое устройство Synology NAS или сто первое, DS1621Plus обязательно произведет отличное первое впечатление. Для новичков сочетание скошенных углов и приятного «здоровенного» веса устройства даст покупателям уверенность в том, что они действительно купили надежное устройство NAS. Для давних владельцев Synology переход с полимерного корпуса на умеренно толстый металлический сделает то же самое… и докажет им, что Synology действительно прислушивается к их отзывам. Прислушались к их отзывам и улучшили их корпус, не жертвуя ни стильным внешним видом, ни простотой использования, которые в первую очередь сделали Synology знаменитой.
Хотя у нас лично нет серьезных проблем с полимерной обшивкой предыдущего поколения, переход на металл действительно является обновлением.
Тот, который излучает долговечность и надежность. Тот, в котором вы знаете, что вам не придется обновлять свой NAS только потому, что вы уронили на него отвертку и сломали его корпус (хотя вам, возможно, придется выбить вмятину, если вы это сделаете).
Переход с «пластика» на металл также означает, что общая площадь основания была улучшена: 166 x 282 x 243 мм на самом деле не намного больше, чем у DS1520+ (166 мм x 230 мм x 223 мм). Конечно, поскольку он сделан из металла, он намного тяжелее и весит почти в два раза больше, чем DS1520+ (5,1 кг против 2,63 кг).
Идем дальше. В отличие от некоторых предложений, DS1621Plus не ставит форму выше функциональности. Вместо этого, как следует из названия «6», DS1621Plus предлагает шесть лотков для жестких дисков с возможностью «горячей» замены, расположенных спереди… и без необходимости сначала снимать кусок пластиковой панели, прежде чем получить к ним доступ. Кусок пластика, который напрасно скрывает приводы от глаз, в то же время увеличивая либо шум, либо внутреннюю температуру.
Кроме того, каждый отсек для дисков запирается индивидуально. Это и хорошо, и плохо. Мы предпочитаем метод блокировки/разблокировки всех сразу, а не по отдельности, так как это требует больше времени для выполнения задачи 9.1191 и вы, скорее всего, забудете один. Для домашних условий это не имеет значения. В офисной среде… возможно.
Также с положительной стороны, в отличие от DSf1520Plus, DS1621Plus не только поставляется с хорошим ассортиментом светодиодов активности/состояния, но и светодиодами местоположения (также известными как «индикаторы поиска»), встроенными прямо в каждый контейнер отсека для дисков. Отсутствие этих базовых для профессиональной среды возможностей было одной из наших любимых проблем с DS1520Plus… и еще раз показывает, что Synology прислушивается к отзывам, а затем реализует их (когда это уместно).
Также на передней панели расположен один порт USB 3.2 Type-A gen 1 (он же USB 5 Гбит/с) (нижний правый угол) и слегка утопленная кнопка питания красивой формы (расположена в центре вверху).
К обоим легко получить доступ, они просты в использовании, и в то же время их трудно случайно задеть.
На задней панели расположены два внутренних 92-мм вентилятора (Yuanshan Technology / «Y.S. Tech» FD129225EB-N). Как и корпус, это модернизированный вентилятор по сравнению с DS1520Plus. Хотя они по-прежнему имеют толщину 25 мм, эти вентиляторы представляют собой вентиляторы с двойными шарикоподшипниками, которые могут разгоняться до более высоких скоростей (2,8 тыс. против 1,9 тыс.K) с большим статическим давлением (3,0 мм против 1,028 мм h30). Излишне говорить, что они прослужат дольше, могут лучше охлаждаться и более оптимально выдерживать более высокие температуры.
С учетом сказанного, как и в случае с профилем вентилятора DS1520Plus, кривая профиля вентилятора с низким уровнем шума по умолчанию находится на низком уровне. Температуры будут намного, намного лучше при типичных рабочих параметрах, например, при средней «холодной» настройке. Этот параметр увеличивает скорость вращения гораздо более агрессивно, но позволяет NAS работать бесшумно, когда дополнительная мощность охлаждения не требуется.
Не заблуждайтесь, они могут быть заметно громче, чем вентиляторы в DS1520Plus, но они также лучше охлаждают и могут быть столь же тихими, когда дополнительное охлаждение не требуется. Проще говоря, Synology включает в себя два хороших вентилятора с хорошим диапазоном оборотов, поэтому хорошо покрываются как шум, так и даже наихудшие сценарии. Инженеры Synology просто поставили низкий уровень шума выше производительности в настройках по умолчанию.
Задняя панель DS1621Plus очень напоминает DS1618Plus с небольшими изменениями в компоновке. Слева направо на задней панели DS1621+ вы также найдете порт замка Kensington, 3-контактный порт кабеля питания для внутреннего блока питания (а не внешнего / настенного), пару портов USB 3.1 gen 2. (всего 3 порта USB 3.1 2-го поколения по сравнению с 2 портами USB 3.1 2-го поколения у DS1520Plus), четыре порта RJ45 1GbE, два порта eSATA, утопленная кнопка сброса и крышка слота PCIe.
Откровенно говоря, это странный и несколько загадочный набор опций.
С одной стороны, включение двух портов eSATA более чем компенсирует потерю четвертого USB-порта, с которым может справиться AMD V1500B… поскольку eSATA намного лучше подходит для резервного копирования терабайт данных и не будет распределять полосу пропускания между подключенными модулями расширения. . С другой стороны, да, они включают в себя четыре порта 1GbE, которые могут быть сгруппированы с помощью Link Aggregation для создания одного «суперпорта», но… для энтузиастов QNAP использует два порта 2,5GbE лучше. Два более быстрых порта по-прежнему могут обеспечить отказоустойчивость (и если у вас одновременно выходит из строя более двух портов… у вас есть более серьезные проблемы), а также лучшую общую производительность. Вне больших глубин очереди L.A.G. / «Объединение сетевых карт» не оправдывает обещаний суперскорости в домашних условиях.
Еще больше беспокоит… AMD V1500B поставляется с двухпортовым контроллером 10/5/2,5/1GbE, встроенным прямо в его кремний. Да, Synology пришлось активно игнорировать эту замечательную функцию продаж AMD V1000-серии, чтобы перейти на свое старое решение 4x1GbE на базе Realtek.
Излишне говорить, что активное игнорирование встроенной поддержки означает, что Synology действительно необходимо переосмыслить свою сетевую конфигурацию Plus. По нашему мнению, замена двух из этих портов 1GbE на пару портов 10GBase-T «RJ45 10GbE» (или даже 5GBase-T «RJ45 5GbE») будет наиболее оптимальным использованием бюджета, места и компонентов. Комбинация, создание которой обходится дешевле (2 сетевых адаптера Realtek + AMD V1000 по сравнению с 4 сетевыми адаптерами Realtek), обеспечивает такую же высокую избыточность, большую гибкость, и лучшие в своем классе характеристики. У них нет. Это самый большой потенциальный минус этой модели. Тот, который сам себе причинил. Циничный человек может возразить, что это было сделано им самим, чтобы продать карты расширения 10GbE и помочь сохранить продажи более дорогих DS1621xsPlus… которые действительно поставляются с сетевыми возможностями 10GbE «из коробки» (и более ранней серией Intel D-1500). процессор).
Идем дальше.
Как и в DS1618Plus, два модуля DIMM в DS1621Plus расположены в нижней части устройства для легкого доступа. Просто открутите винты, снимите металлическую крышку и качайте дядю. Это гораздо более разумная компоновка, чем внутреннее расположение модулей DIMM в DS1520+… где вы должны сначала удалить все отсеки для дисков, прежде чем сможете получить доступ к модулям DIMM.
Как видите, только один модуль DIMM заполнен оперативной памятью. Если быть точным, это планка оперативной памяти Samsung 4 ГБ DDR4-2666 CL19 ECC SODIMM… также известная как Synology «D4ES01-4G». Мы рассмотрим варианты обновления позже в обзоре, но, честно говоря, вы захотите установить вторую планку оперативной памяти только для повышения производительности памяти. В нынешнем виде, как и в предложениях QNAP, наличие только одного из двух заполненных каналов памяти может потенциально стать узким местом.
Недостатком расположения модулей DIMM в нижней части DS1621+ является то, что, к сожалению, это означает, что два порта M.
2 недоступны извне. Вместо этого вам нужно сначала вытащить контейнеры для жестких дисков, чтобы получить доступ к двум портам M.2, расположенным внутри с левой стороны. В этом есть свои плюсы и минусы, поскольку, хотя к ним труднее получить доступ, они будут активно охлаждаться внутренним потоком воздуха, еще лучше защищены и до них не так трудно добраться… даже если вы все еще не можете использовать радиатор с M .2 (поскольку между 1-м лотком для дисков и радиаторами дисков M.2 не будет достаточно места).
Также твердо стоит в отрицательной колонке, и прежде чем вы поспешите купить один или два диска M.2, сначала следует рассмотреть несколько других вещей. В этом устройстве уникальный механизм блокировки прост в использовании, но это означает, что DS152… э-э… DS1621Plus работает только с 80-мм дисками. Диски большей емкости, но более длинные, 110-мм диски не должны применяться, и то же самое касается только более коротких, чем 80-мм дисков M.2. Оба порта также поддерживают только диски NVMe.
Если вы вставите диск SATA M.2 в любой из них, он не будет распознан (да, мы пробовали). Однако они будут работать с более новыми накопителями PCIE 4.0 x4 M.2. Очевидно, что скорость не близка к полной, и, следовательно, не стоит дополнительных затрат, но это приятный недокументированный бонус.
К сожалению, Synology по-прежнему сопротивляется идее предоставления своим пользователям возможности использовать встроенные порты M.2 не только для кэширования. Особенно на устройстве NAS, ориентированном на энтузиастов и бизнес-рынки начального уровня. Они не. Это не NAS-устройство 6+2 с 8 отсеками. Это 6 отсеков с двумя дополнительными выделенными портами M.2 для кэширования. Это прискорбно, поскольку такая конфигурация позволила бы владельцам создать небольшой, но сверхбыстрый массив NAS для, скажем, баз данных или виртуальных машин и т. п., и массив большего размера для долгосрочного хранения. Если вы добавите автоматическое ежедневное резервное копирование в «основной массив» в уравнении, конечный результат значительно улучшит привлекательность DS1621Plus.
Это действительно упущенная возможность. Этого можно было бы легко избежать, если бы Synology просто прислушалась к тому, о чем просили их клиенты для поколений моделей «Плюс».
Положительным моментом этого NAS является не только кэширование чтения. Пока вы устанавливаете два диска NVMe, вы можете включить чтение кэша и запись . Во время настройки мастер проведет вас через процесс, но одним из основных моментов является то, что оба они преобразуются в собственный массив RAID 1 (обратите внимание, что если конкретное устройство Synology NAS имеет более 2 портов NVMe или 2,5-дюймовые диски SSD установлен, вы получаете вариант Raid 5 или даже Raid 6). По нашему скромному мнению, даже на одном 1GbE-соединении кэш чтения-записи может стоит своих денег. Особенно при работе с массивами SHR-2 или RAID 6. В то время как многие домашние пользователи, вероятно, не заметят разницы, кэширование r/w может значительно повысить производительность при работе с большим количеством случайных операций r/w, а двойная четность приводит к накладным расходам.
Он просто не годится для домашнего пользователя, который хочет транслировать фильмы или музыку или выполнять другие последовательные задачи с малой глубиной очереди. Мы также твердо убеждены в том, что, за исключением интенсивно используемых сценариев NAS, кэширование только для чтения не стоит затрат для большинства покупателей, заинтересованных в этом уровне сетевых подключенных хранилищ.
Последнее углубление простое. Вы съедите свою NAND заживо, если не снимете флажок «пропустить последовательный ввод-вывод». Если вы оставите настройки по умолчанию, ожидайте, что ежемесячные проценты срока службы NAND «исчезнут», так как гораздо больше операций чтения/записи будут непосредственно попадать в кеш-память RAM. Тем не менее, это значительно повысит производительность и позволит большему количеству сценариев заметно выиграть от кэширования. Если вы хотите продлить срок службы вашего накопителя, не выбирайте максимальную емкость на этапе создания. Сделайте его меньше. С дисками «1 ТБ» мы бы выбрали 750 ГБ как самый большой из возможных.
Также не используйте накопители QLC NAND. Оптимальный выбор — это диски корпоративного уровня, предназначенные для таких сред. Эти настройки уменьшат объем, который он будет кэшировать (и объем, который вы можете себе позволить), но продлят срок службы дисков. IE за потерю, вероятно, не заметных улучшений, у вас диски M.2 могут фактически проработать свой полный гарантийный срок.
Таким образом, мы рекомендуем, если вы думаете о SSD-кэше и своем новом устройстве NAS, подумайте о стоимости двух дисков M.2… двух дисков M.2 NVMe корпоративного уровня. Тогда подумайте об этом еще немного. Затем начните с нуля и посмотрите, приемлема ли производительность. Просто поймите, что r/w кэш — это не волшебная пуля. Это не улучшит общую производительность во всех сценариях. Просто в определенных сценариях. Сценарии, которые могут не входить в то, с чем ваш NAS будет сталкиваться достаточно часто, чтобы оправдать дополнительные расходы.
See larger image
| ||||
A sea-change for enthusiasts Specifications and FeaturesFirst Impressions Internals and Teardown Synology DS1621Plus: Установка и установка оборудования Установка и настройка программного обеспечения (стр. 1) Установка и настройка программного обеспечения (стр. 2) Установка и настройка программного обеспечения (стр. 3) Установка и настройка программного обеспечения (стр. 4) Testing Mythology Synology DS1621Plus: Рекомендации по обновлению ( ECC RAM) Рекомендации по обновлению (HDD) Рекомендации по обновлению (NIC) ATTO Disk Benchmark NAS Performance Tester Intel NAS Performance Toolkit IOMeter Анализ и сравнение производительности в реальных условиях Заключительное заявление
PrevNext
Обзор
88%
Обзор DS1621+ должен быть в вашем коротком, коротком… коротком списке.
Итоговая оценка
88%
Synology DiskStation DS1621/ Система хранения SAN/NAS
Обзор
Мощный, масштабируемый и универсальный
Synology DS1621+ — это мощное и компактное сетевое хранилище с 6 отсеками, предназначенное для хранения и защиты критически важных данных.
Сегодняшний растущий объем неструктурированных данных требует более интеллектуальных и все более высокопроизводительных методов хранения, доступа и совместной работы. DS1621+, созданный для масштабируемости, позволяет вам начать с малого, а затем расширяться по мере роста ваших данных.
Быстрее, чем когда-либо
По сравнению со своим предшественником DS1621+ быстрее почти во всем. Ускорьте выполнение задач с помощью Synology Drive и упростите управление фотографиями с помощью Synology Moments.
Ускорьте работу и расширьте ее
Обновите DS1621+ в соответствии с вашими требованиями к данным, будь то более быстрая работа в сети или увеличение емкости хранилища.
2 x M.2 NVME
Включить ультра-кэш NVME для ускорения HDD-массивов на 20x или более
10GBE. сети для ускорения существующих рабочих процессов
Расширение хранения
Поддерживает два единицы расширения DX517 для общего числа 16 Bays
чтобы упростить операции перетаскивания, не требуя сложной настройки на Mac или ПК.
Расширенные инструменты поиска и фильтрации упрощают организацию и совместное использование файлов. Для полной совместимости DS1621+ поддерживает следующие протоколы: AFP, FTP, iSCSI, NFS, SMB и WebDAV.
Полностью сертифицированные решения для виртуализации систем хранения данных
Система хранения Synology iSCSI полностью поддерживает большинство решений виртуализации для повышения эффективности работы благодаря простому интерфейсу управления. Интеграция VMware vSphere 6 и VAAI помогает разгрузить операции хранения и оптимизировать эффективность вычислений. Windows Offloaded Data Transfer (ODX) ускоряет передачу данных и скорость миграции. Поддержка OpenStack Cinder превращает Synology NAS в блочное хранилище.
Ultimate Backup Solution
DS1621+ интегрирует различные приложения резервного копирования в интуитивно понятный пользовательский интерфейс, предлагая надежные технологии хранения для защиты ваших ценных данных на любом устройстве.
Active Backup for Business
Централизованное резервное копирование для VMware, Windows и файловых серверов. Восстанавливайте все, что хотите, быстро и надежно, когда это необходимо.
Hyper Backup
Комплексное резервное копирование данных в локальную общую папку, внешнее устройство, другое NAS-устройство Synology, сервер rsync или общедоступное облако для обеспечения безопасности данных.
Synology Drive
Защитите свой компьютер с помощью Synology Drive Client. С легкостью выполняйте резервное копирование данных в режиме реального времени и восстановление файлов на определенный момент времени.
Active Backup for Microsoft 365 / G Suite
Локальное решение для резервного копирования с централизованной панелью управления. Оптимизируйте эффективность хранения с помощью технологий создания отдельных экземпляров и дедупликации на уровне блоков.
Powered by Synology DSM
Центральная система управления
Одновременное управление несколькими серверами Synology NAS через централизованный интерфейс для повышения эффективности бизнеса.
Synology MailPlus
Безопасный, надежный и частный почтовый сервер с интуитивно понятным и современным почтовым клиентом.
Synology High Availability
Плавный переход между кластерными серверами в случае сбоя сервера для минимизации воздействия на приложения.
Безопасность
Комплексные встроенные инструменты безопасности постоянно обновляются для защиты ваших устройств от новых угроз.
Synology Drive
Универсальное решение для управления файлами и синхронизации.

2 NVMe для SSD-кэша
2 NVMe для SSD-кэша
2 NVMe для SSD-кэша
.A2 — линииформирования младших битов адреса
При высоком логическом уровне измерение выполняется однократно. Данный режим используется в энергосберегающих системах. Низкий логический уровень бита, разрешает выполнение преобразования в непрерывном режиме. Бит энергонезависим.
После данной команды требуется передача двух байтов значения порога.
Его обычно применяют при создании энергосберегающих систем. Низкий же логический уровень данного бита, позволяет выполнение преобразования в постоянном режиме. Бит этот энергонезависим.
После этой команды нужна передача двух байтов значения порога.
00р.
00р.
00р.
00р.
00р.
Приблизительное время записи данных в ячейки составляет 10 мс.
Лишних данных не требуется.
Установленный флаг свидетельствует о незавершенности записи. Время записи ячейки составляет ориентировочно 10 мс.
Дополнительных данных для работы не требуется.
Формат используемых данных – байт.
0
2 NVMe для SSD-кэша
2 NVMe для SSD-кэша
32 ГБ)
0617 (16 ГБ x 2 слота)
2 Slots
HFS+,
5Gb
0603
0 Ports
