Как работает генератор на базе NE555. Какие есть режимы работы таймера NE555. Почему NE555 так популярен среди радиолюбителей. Как собрать простой генератор на NE555.
Принцип работы и устройство таймера NE555
Таймер NE555 — это универсальная интегральная микросхема, которая может работать в различных режимах и применяется во множестве электронных устройств. Рассмотрим основные особенности этого популярного таймера:
- Содержит два компаратора, RS-триггер и выходной каскад
- Имеет встроенный делитель напряжения на три резистора по 5 кОм (отсюда название «555»)
- Работает от напряжения питания 4.5-16 В
- Выходной ток до 200 мА
- Частота переключения до 500 кГц
Основные выводы NE555:
- GND — общий (земля)
- TRIG — вход запуска
- OUT — выход
- RESET — сброс
- CTRL — управление
- THR — порог
- DIS — разряд
- VCC — питание
Режимы работы NE555
Таймер NE555 может работать в нескольких основных режимах:
1. Ждущий мультивибратор (одновибратор)
В этом режиме NE555 генерирует одиночный импульс заданной длительности при поступлении запускающего сигнала на вход TRIG. Длительность выходного импульса определяется внешней RC-цепочкой.

2. Генератор прямоугольных импульсов (мультивибратор)
NE555 генерирует непрерывную последовательность прямоугольных импульсов. Частота и скважность определяются внешними резисторами и конденсатором.
3. Генератор, управляемый напряжением (ГУН)
Частота выходных импульсов зависит от управляющего напряжения, подаваемого на вход CTRL.
4. Триггер Шмитта
NE555 работает как компаратор с гистерезисом, преобразуя входной сигнал произвольной формы в прямоугольные импульсы.
Популярность NE555 среди радиолюбителей
Таймер NE555 стал «культовой» микросхемой среди радиолюбителей по нескольким причинам:
- Простота применения — для работы требуется минимум внешних компонентов
- Универсальность — может использоваться во множестве схем
- Надежность — стабильная работа в широком диапазоне питающих напряжений
- Доступность — недорогая и распространенная микросхема
- Наличие подробной документации и готовых схем применения
Благодаря этим качествам NE555 часто используется в любительских конструкциях для генерации импульсов, таймеров, ШИМ-регуляторов и других устройств.

Схема простого генератора на NE555
Рассмотрим схему простейшего генератора прямоугольных импульсов на базе NE555:
- Питание 9-12 В подключается к выводу 8 (VCC)
- Вывод 1 (GND) соединяется с общим проводом
- Между VCC и выводом 7 (DIS) включен резистор R1 = 1 кОм
- Между выводами 7 и 6 (THR) включен резистор R2 = 10 кОм
- Между выводом 2 (TRIG) и общим проводом включен конденсатор C1 = 0.1 мкФ
- Выходной сигнал снимается с вывода 3 (OUT)
Частота выходных импульсов будет примерно равна:
f = 1 / (0.7 * (R1 + 2R2) * C1)
Изменяя номиналы R1, R2 и C1, можно регулировать частоту и скважность импульсов в широких пределах.
Применение генератора на NE555
Генераторы на базе NE555 находят применение во многих областях электроники:
- Звуковые генераторы и сигнализаторы
- ШИМ-регуляторы для управления двигателями
- Тактовые генераторы для цифровых устройств
- Формирователи временных интервалов
- Преобразователи напряжение-частота
- Генераторы качающейся частоты
Универсальность и простота применения делают NE555 отличным выбором для создания различных генераторов как в любительских, так и в профессиональных разработках.

Преимущества и недостатки генераторов на NE555
Рассмотрим основные плюсы и минусы использования NE555 в качестве генератора:
Преимущества:
- Простота схемы — минимум внешних компонентов
- Широкий диапазон частот — от долей Гц до сотен кГц
- Стабильность частоты при изменении напряжения питания
- Возможность управления частотой внешним напряжением
- Высокая нагрузочная способность выхода
Недостатки:
- Невысокая точность частоты (разброс до 10-15%)
- Ограниченный верхний предел частоты (до 500 кГц)
- Относительно высокое энергопотребление
- Чувствительность к помехам по цепям питания
Несмотря на некоторые ограничения, простота и универсальность делают NE555 популярным выбором для создания генераторов в любительской практике.
Модификации таймера NE555
На базе классической схемы NE555 были разработаны улучшенные версии таймера:
- CMOS версии (например, TLC555) с меньшим энергопотреблением
- Двойные таймеры в одном корпусе (NE556, TLC556)
- Четверные таймеры (NE558, TLC558)
- Прецизионные версии с повышенной точностью
- Версии с расширенным диапазоном питающих напряжений
Эти модификации сохраняют совместимость по выводам с оригинальным NE555, но обладают улучшенными характеристиками для специализированных применений.

Шим управляемый напряжением на 555
Введите электронную почту и получайте письма с новыми самоделками. Не более одного письма в день. Войти Чужой компьютер. В гостях у Самоделкина! Hackerson , 78 Электроника Добавлено 25 комментариев.
Поиск данных по Вашему запросу:
Схемы, справочники, даташиты:
Прайс-листы, цены:
Обсуждения, статьи, мануалы:
Дождитесь окончания поиска во всех базах.
По завершению появится ссылка для доступа к найденным материалам.
Содержание:
- Генератор, управляемый напряжением.
- Primary Menu
- ШИМ-РЕГУЛЯТОР ДЛЯ ЭЛЕКТРОВЕЛОСИПЕДА
- Генератор ШИМ сигнала с изменением скважности
- ШИМ контроллер для светодиодов
- Применение таймера NE555.
Часть 2 — генератор прямоугольных импульсов на NE555
- Каков самый простой способ генерации PWM без микроконтроллера?
- СХЕМА ШИМ РЕГУЛЯТОРА
- Преобразователь частота-напряжение
- ШИМ регулятор за 1,5$
ПОСМОТРИТЕ ВИДЕО ПО ТЕМЕ: Шим на 555
Генератор, управляемый напряжением.
Данный модуль предназначен для установки в электровелосипеды — в качестве блока управления электрическим приводом. Он работает с двигателем постоянного тока и аккумуляторной батареей на 15 — 95 В любая в указанном диапазоне соответствующая двигателю.
Контроллер является элементом, необходимым для управления скоростью двигателя.
Он ограничивает количество энергии идущей на двигатель, чтобы контролировать его скорость вращения. К сожалению, большинство доступных на рынке контроллеров не могут работать при таком высоком напряжении либо ограничение по мощности.
Поэтому решено было спроектировать и построить свой собственный ШИМ-контроллер, который мог бы работать с двигателем более высокого напряжения и тока. Поскольку нужно контролировать скорость вращения двигателя постоянного тока, можем использовать две технологии:. Конструкция инвертора довольно сложна, поэтому применим ШИМ. Этот метод относительно прост, может с высокой частотой контролировать скорость, с которой аккумулятор подключается и отключается от двигателя.
Для изменения скорости изменяется время переключения между нагрузкой двигателем и АКБ. Переключение напряжения не может быть реализовано с помощью механического переключателя — ни один из них не выдержит такие большие и постоянные нагрузки, поэтому правильный выбор для таких схем — транзистор полевой MOSFET с N-каналом.
Необходимо выбрать подходящую модель для этих требований — частота переключения, напряжение и ток. Для управления транзисторами в схеме необходим сигнал ШИМ. Сгенерируем его используя классическую микросхему Это простой универсальный таймер, который позволяет создавать множество устройств, в том числе управляемый генератор сигналов ШИМ. В такой схеме частота переключения постоянна, а изменение положения потенциометра изменяет скважность. Она не может питаться непосредственно от аккумулятора электровелосипеда.
Именно поэтому добавлен модуль импульсного питания на основе интегральной микросхемы LM Это понижающий преобразователь, который снижает напряжение с 80 В до 10 В, используемых для питания таймера и охлаждающих вентиляторов. Каждый элемент может работать с напряжением Vds до В и током стока до 16 А.
Объединенные четыре таких транзистора позволяет достичь 64 А тока контроллера, что при напряжении питания 80 В дает более 5 кВт — намного больше, чем необходимо для управления двигателем в данном электровелосипеде.
Разработка отдельной печатной платы поможет не только компактно объединить все элементы, но также позволит использовать этот готовый ШИМ-модуль в других проектах — и не только с двигателями постоянного тока, ШИМ-модуляция идеально подходит, например, для управления нагревателями.
Идея проектирования печатной платы может показаться сложной, но стоит иметь свои собственные печатные платы. Имея это в виду, автор спроектировал печатную плату для модуля регулятора скорости.
При проектировании печатной платы самое важное, что нужно помнить, это обеспечить правильную ширину токовых путей. Высокий ток, который должен проходить через транзисторы к двигателю, также будет проходить через фольгу платы и нагревать её.
На печатной плате добавлены монтажные отверстия, которые облегчат установку модуля в готовый электробайк, а также место для установки радиатора и вентилятора, который будет охлаждать работающие транзисторы. Чтобы облегчить сборку нужно начать с самых маленьких элементов на печатной плате: в нашем случае это преобразователь LM и компоненты SMD.
В конце установить таймер , а затем силовые транзисторы. При таком огромном количестве энергии, с которым имеет дело создаваемый контроллер, будет выделяться много тепла. Полевые транзисторы будут в основном нагреваться, поэтому надо обеспечить их достаточным охлаждением.
Это делается с помощью радиатора с вентилятором. Для тестирования контроллера будем использовать набор ячеек литиевых батарей с номинальным напряжением 80 В, которые применяются для данного электрического велосипеда.
Контроллер временно подключен к аккумулятору и мотору, который прикреплен к велосипеду, чтобы приводить в движение заднее колесо. Поворачивая потенциометр по часовой стрелке, двигатель должен начать вращаться постепенно и увеличивать скорость, пропорциональную вращению ручки.
Чтобы проверить регулятор скорости на реальной нагрузке, надо смонтировать все на своем месте.
Посмотреть как он держит нагрузку, вес, долгое время работы и воздействие атмосферной влажности лучше покрыть плату лаком. Снижение расхода топлива в авто. Ремонт зарядного В. Солнечная министанция. Самодельный ламповый. Фонарики Police. Генератор ВЧ и НЧ. Порядок вывода комментариев: По умолчанию Сначала новые Сначала старые.
Да ладно Через 3 КОма!!! Автомобильная электроника Блоки питания Зарядные устройства Паяльники и инструменты Измерительные приборы Самодельные сигнализации Телевизоры и видео Усилители звука. Компьютерная электроника Самодельные металлоискатели Контроллеры и микросхемы Начинающим радиолюбителям Приёмные устройства Ламповая техника Светодиоды и лампы Электрика своими руками. Электросхемы для самостоятельной сборки радиоэлектронных приборов и конструкций. Полезная информация для начинающих радиолюбителей и профессионалов.
Все права защищены. Вход Почта Мобильная версия. Поскольку нужно контролировать скорость вращения двигателя постоянного тока, можем использовать две технологии: понижающий преобразователь который уменьшит напряжение, подаваемое на обмотку двигателя, ШИМ-управление широтно-импульсная модуляция.
Принципиальная схема мощного ШИМ регулятора Переключение напряжения не может быть реализовано с помощью механического переключателя — ни один из них не выдержит такие большие и постоянные нагрузки, поэтому правильный выбор для таких схем — транзистор полевой MOSFET с N-каналом.
Печатная плата ШИМ-регулятора Разработка отдельной печатной платы поможет не только компактно объединить все элементы, но также позволит использовать этот готовый ШИМ-модуль в других проектах — и не только с двигателями постоянного тока, ШИМ-модуляция идеально подходит, например, для управления нагревателями.
После установки радиатора схема готова к настройке и дальнейшей работе. Тестирование ШИМ контроллера Для тестирования контроллера будем использовать набор ячеек литиевых батарей с номинальным напряжением 80 В, которые применяются для данного электрического велосипеда.
Primary Menu
Войти через. На AliExpress мы предлагаем тысячи разновидностей продукции всех брендов и спецификаций, на любой вкус и размер.
Если вы хотите купить управляемый напряжением генератор гун и подобные товары, мы предлагаем вам позиций на выбор, среди которых вы обязательно найдете варианты на свой вкус. Кроме того, если вы ищите управляемый напряжением генератор гун, мы также порекомендуем вам похожие товары, например высоковольтный генератор колонка , таймер тэ15 16а иэк , управляемый звуковой генератор , генератор регулируемой частотой , din-рейку таймер моточасов , шим управляемый напряжением , реле времени , релейный выходной сигнал , генератор регулируемой частотой скважностью. Приходите к нам на AliExpress, у нас вы найдете все! Защита Покупателя. Помощь Служба поддержки Споры и жалобы Сообщить о нарушении авторских прав.
Например имеется специализированная микросхема таймер. Это широтно-импульсный генератор управляемый напряжением.
ШИМ-РЕГУЛЯТОР ДЛЯ ЭЛЕКТРОВЕЛОСИПЕДА
Я собираюсь представить вам наиболее удачную среди всех выпускаемых микросхем — это таймер Рис. Поскольку в Интернете вы можете найти большое количество руководств, в которых рассматривается это устройство, и, следовательно, можете спросить, зачем же нам нужно здесь его обсуждать, то у меня для этого есть, по меньшей мере, три причины:.
Этого нельзя избежать. Вы просто должны знать эту микросхему. По оценке некоторых источников ежегодное производство этих микросхем составляет более 1 миллиона штук ежегодно. Микросхема таймера будет использоваться тем или иным способом в большинстве схем, которые нам еще придется рассмотреть. Микросхема таймера представляет собой отличное введение в интегральные микросхемы, поскольку она является надежными, универсальным устройством и демонстрирует сразу две функции, с которыми мы познакомимся позднее: функцией компаратора и триггера flip-flop. После чтения всех руководств по ИС , которые я смог найти, начиная с исходного текста оригинального технического описания от компании Fairchild Semiconductor и завершая различными описаниями, посвященными электронике в качестве хобби, я пришел к заключению, что его внутреннее функционирование редко объясняется достаточно понятно.
Генератор ШИМ сигнала с изменением скважности
By admin , January 27, in Паяльник TV. ШИМ на Мы принимаем формат Sprint-Layout 6! Экспорт в Gerber из Sprint-Layout 6.
А вот и datasheet.
Регистрация Вход.
ШИМ контроллер для светодиодов
Теория и практика. Кейсы, схемы, примеры и технические решения, обзоры интересных электротехнических новинок. Уроки, книги, видео. Профессиональное обучение и развитие. Сайт для электриков и домашних мастеров, а также для всех, кто интересуется электротехникой, электроникой и автоматикой.
Применение таймера NE555. Часть 2 — генератор прямоугольных импульсов на NE555
Преобразователь напряжение-частота Столкнулся с проблемой создания управляемой цепи разряда конденсатора на МОП-транзисторе для Преобразователь напряжение — частота на Вот нашел схему преобразователя напряжение — частота на таймере, но уж больно скудное у нее Преобразователь DC 1. Преобразователь напряжение — частота на таймере Интересует принцип работы данной схемы, нигде не могу найти. Вообще схем включений таймера Блоги программистов и сисадминов. Vkontakte ,. Facebook , Twitter.
тэ15 16а иэк, din-рейку таймер моточасов, шим управляемый напряжением , Откройте 73 лучший выбор Управляемый Напряжением Осциллятора.
Каков самый простой способ генерации PWM без микроконтроллера?
Мощные светодиоды 1 Вт и выше сейчас совсем недорогие. Я уверен, что многие из вас используют такие светодиоды в своих проектах. Однако питание таких светодиодов по-прежнему не такое простое и требует специальных драйверов.
СХЕМА ШИМ РЕГУЛЯТОРА
ВИДЕО ПО ТЕМЕ: ШИМ регулятор своими руками
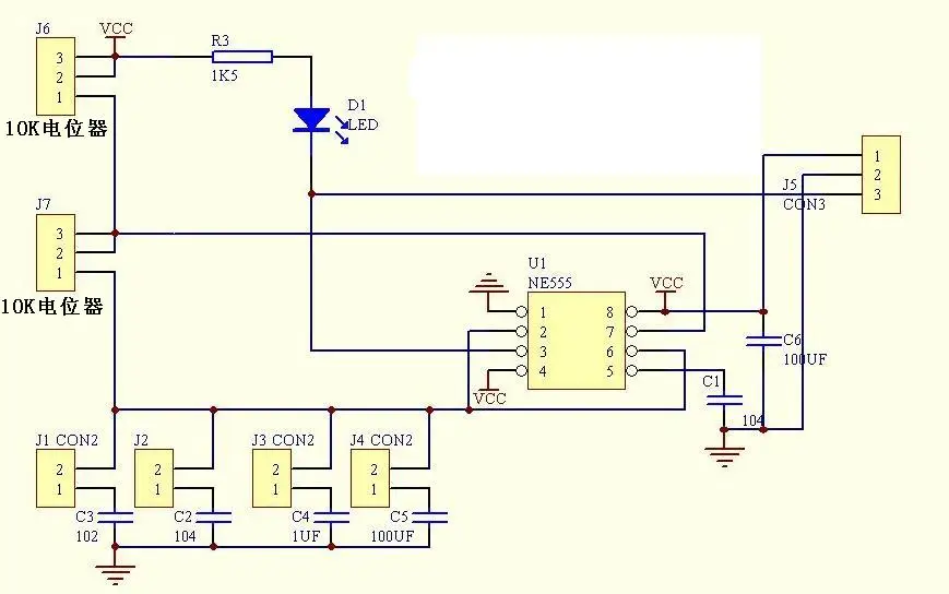
Продолжение начатой темы применения таймера NE В момент включения схемы, конденсатор C1 разряжен и на выходе 3 таймера NE находится высокий уровень. Затем конденсатор C1 через резистор R1 начинает постепенно заряжаться. Теперь конденсатор через сопротивление R1 начинает разряжаться. И процесс повторится снова.
Как это работает Если не вникать глубоко в структуру таймера , то несложно.
Преобразователь частота-напряжение
Предположим, что вы используете аудиовход от динамика для наушников, и вы хотите, чтобы звук постепенно уменьшался до тех пор, пока он не будет слышен.
Источник Поделиться. Создан 10 апр. Где вы взяли, что таймер является правильным чип для работы? Хотя я уверен, что кто-то может сделать это с , это, похоже, совсем не подходит. Я не знаю, правильно ли это сделать, но это единственный таймер, о котором я узнал.
ШИМ регулятор за 1,5$
Данный модуль предназначен для установки в электровелосипеды — в качестве блока управления электрическим приводом. Он работает с двигателем постоянного тока и аккумуляторной батареей на 15 — 95 В любая в указанном диапазоне соответствующая двигателю. Контроллер является элементом, необходимым для управления скоростью двигателя.
🏠 Интернет Всего 🚗 — 555
Вт 13 декабря 2016 By Oleg MazkoIn Electronics.
tags: gEDA ngspice 555
Продолжаем осваивать NGSPICE.
Первые микросхемы интегральных таймеров появились в 1971 г. и были представлены фирмой Signetics Corporation (SE555 и NE555), позволяя формировать достаточно точные временные интервалы путём добавления времязадающих резисторов и конденсаторов. Интегральные таймеры сочетают в себе как элементы аналоговой схемотехники — компараторы, так и цифровой — триггеры. В настоящее время существует две разновидности 555-таймеров — классические, изготовленные на основе биполярных транзисторов, и их современные аналоги с меньшим энергопотреблением на полевых транзисторах. Несмотря на различия в принципиальных схемах и технологиях изготовления 555-таймеров от различных производителей все они полностью совместимы по номерам и назначению выводов и работают аналогично. На блок-схеме классического 555-таймера присутствует делитель напряжения из трёх последовательных резисторов 5 кОм — отсюда и название 555. В современных модификациях на полевых транзисторах номиналы сопротивлений могут отличаться.
На блок-схеме инвертирующий вход первого компаратора с опорным напряжением 1/3 напряжения питания соединён с ногой Trigger. В свою очередь Threshold поступает на неинвертирующий вход второго компаратора с опорным напряжением 2/3 напряжения питания. С выходов обоих компараторов сигнал поступает на RS-триггер (flip-flop). Для разминки начнём с таблицы истинности триггера c учётом инверсии входа Trigger.
В следующих схемах использовались SPICE модель интегрального таймера TLC555 на полевых транзисторах:
~$ wget http://www.ti.com/sc/data/msp/models/tlc555.mod
таблица истинности | netlist | ngspice.js
ngspice 1 -> source truth-table.net ngspice 2 -> dc rr2 0 1g 1g rs2 0 1g 1g ngspice 3 -> print s r q ngspice 4 -> print ceil(max(1.5-s,0)/1.5) ceil(max(r-1.5,0)/1.5) ceil(max(q-1.5,0)/1.5)
Последняя строчка здесь помогает привести аналоговые величины напряжение к двоичному виду 0 или 1. Полученная таблицы истинности несколько упрощённая т.
к. предыдущее состояние триггера всегда аппаратно сброшенное. Вцелом логика типичная если сравнивать с обычными RS-триггерами (R — reset, S — set) за исключением одной комбинации R=S=1, при которой на выходе имеем единицу — получается S как бы сильнее R:
------------------------------------------------- Index s r q ------------------------------------------------- 0 1.000000e+00 0.000000e+00 1.000000e+00 1 1.000000e+00 1.000000e+00 1.000000e+00 2 0.000000e+00 0.000000e+00 0.000000e+00 3 0.000000e+00 1.000000e+00 0.000000e+00
На практике 555-таймеры являются достаточно универсальными устройствами и могут выполнять различные функции, хотя наибольшее применение находят только первые две, которые являются классикой для микросхем данного семейства:
ждущий мультивибратор (иногда говорят одновибратор)
генератор прямоугольных импульсов (мультивибратор)
генератор, управляемый напряжением (ГУН)
триггер Шмитта, RS-триггер (бистабильный мультивибратор)
В ждущем мультивибраторе система находится в устойчивом состоянии до тех пор пока на вход не поступит импульс, продолжительность которого не имеет особого значения, порождая выходной импульс рассчитанной при проектировании схемы длительности.
Нажали кнопку, отработали нужное время и выключилось.
ждущий мультивибратор | netlist | ngspice.js
ngspice 1 -> source monostable.net ngspice 2 -> tran 2.5m 5 ngspice 3 -> plot (v(in)+3) v(out)
После подачи питания таймер аппаратно сбрасывается и выставляет напряжение на выходе 0. На вход TRIG у компаратора подаётся напряжение больше опорного и на выходе у него 0, который поступает на вход Set RS-триггера и соответственно на выходе RS-триггера по-прежнему 0. На инверсном выходе RS-триггера 1, транзистор открыт, на входе таймера THRES напряжение ниже опорного у соответствующего компаратора и тогда на вход Reset RS-триггера поступает 0.
В таком режиме схема будет находится бесконечно долго, ожидая изменения на входе TRIG. При напряжении достаточном для переключения компаратора на вход Set RS-триггера поступает 1, на выходе таймера установится 1, транзистор закрывается и начинает экспоненциально заряжаться конденсатор C1 через резистор R1 с постоянной времени R1C1.
-6 ≈ 3.3 сек
В режиме мультивибратора входы таймера TRIG и THRES соединены вместе. После подачи питания напряжение на них ниже опорных, на входе RS-триггера Set=1, на выходе 1, транзистор закрыт и конденсатор С1 заряжается через последовательно соединённые резисторы Ra и Rb. Когда напряжение на конденсаторе достигнет 1/3 питания Set переключится в 0, но при S=R=0 RS-триггер сохраняет предыдущее состояние. При напряжении 2/3 питания Reset переключится в 1, на выходе таймера 0, транзистор открывается и конденсатор разряжается через резистор Rb до 1/3 питания и процесс повторяется заново. Перед симуляцией мультивибратора в браузере рекомендуется сделать глубокий вдох и набраться терпения, т.к. процесс занимает порядка минуты !
мультивибратор | netlist | ngspice.js
ngspice 1 -> source astable.net ngspice 2 -> tran 0.1u 6.4m 5m ngspice 3 -> plot v(out)
В отличие от мультивибратора на транзисторах на выходе имеем чёткие прямоугольные импульсы правильной формы.
-6*3000 ≈ 0.31 мс
P.S. в документации к TLC555 нагрузку R подключают к Vdd а не к земле.
Далее цифровая электроника.
There are comments.
Proudly powered by Pelican, which takes great advantage of Python.The theme is by Smashing Magazine, thanks!
Beliebtester Live Sex Chat с бесплатными камерами на BongaCams
Interaktiv (Lovense, Fickmaschine и т. д.)
#сперма на Арше #сидение на лице #анмачен #Ауфнембар
КАМЕРА ТОЛЬКО В ГРУППЕ И В ПРИВАТЕ
Приват от 10 минут.
В частном порядке — наряды (платья, прочее нижнее белье,
#шванцзауген #фаллоимитатор #weibliche dominanz #ловенс
:big_107 ДВОЙНОЙ СКВИРТ МОЙ ЯЗЫК :big_107 6666-обратный отсчет 1976 — собран 4690 — осталось до выставки
#эйерлушен #чаттен #muschilecken
_Kirloves Чат
#харт фикен #handjob
Привет! Я Виталина.
Игрушки в Приват! До Привата чаевых 300 жетонов!!! 146 осталось пальцами в заднице!
#бутерброд #харт фикен #массаж #муширайбен
привет всем, нас зовут Тася и Наташа. ПО ССЫЛКЕ ЕСТЬ LOVENS MANAGEMENT .БДСМ ИГРЫ раздеть девушку догола 65.Бо
#Шпиле #Mobile Live
7000 — обратный отсчет 2776 собрано 4224 мои сиськи, любовь в моей киске
#чаттен #wichsen
❤️ПОМЕНЯТЬ МЕСТА❤️.
…. Осталось 1879 токенов
#минет #шванцзауген #фистинг #шлаккен
СКВИРТ НА ЛИЦО ❤️ 993
#экшн с дилдо #бутерброд #Cam2Cam Prime #Руссищ
Привет) Ловенс от 5 ток. Любимый вибро 151 ток. Стриптиз через [нет] ток
#драйер #сперма на Арше #вичсен #weibliche dominanz
шоу очень горячие парни трахают киску трахают задницу сперма пара очень горячие парни
#айерлекен #экшн с дилдо #киска #Mobile Live
Bobybobry4724s Чат
#арш-цу-мунд #sperma im Gesicht #глубокая глотка #fikende pussy
любимые флюиды 88 и 101 (влажно-мокро)
Для уютного дома с камином [нет] осталось [нет]
За подписку СИСЬКИ^.
Heißeste секс-шоу в прямом эфире
#экшн с дилдо #Mobile Live
YESSASHAS Чат
#шванцзауген #фаллоимитатор #кунилингус
mishka146s Чат
#Азия-Массаж #аршлекен #сквирт #Anales Фистинг
Малиатас Чат
#массаж #кеин фикен #Шпиле #Руссищ
ЗояаВладс Чат
#фингерал #траумен #рейбен #strippen
Эй, ребята, тут много народу Сиськи 199, задница 401 здесь Перед приватом дополнительные 500 за приват с игровой задницей
#Шпиль #König des Raums #английский #Русский
Эй, парень! Отправьте мне личное сообщение, прежде чем звонить в полный приват) Все токены работают только в публичном чате.
Токены в пр
#палец #мастурбация #лючен #lovense
Анал с дилдо в ПРИВАТЕ!! (до привата 1000 тк) Уровни вибрации: 2. 5. 11. 21. 41. 71. 101. Контроль Lovens 5 минут
#экшн с дилдо #киска #Aufnehmbar
СПЕЦИАЛЬНЫЕ КОМАНДЫ 23,51,99,102.222.333 LOVENSE IN AS
#камшоу #фикен
Новенькая 🙂 Разденься, когда я буду чувствовать себя достаточно хорошо мммм :p Все жетоны только в общем чате 222 ток перед пвт и НАСЛАЖДАЙСЯ
#экшн с дилдо #фикен #König des Raums
Эй, детка! ❤️дилдо в киске: [нет] осталось❤️ Уровни Lovense: 2-5-15-30-90-500.
Специальные команды: 101-103-105-107. Случайный 25
#ловенс #Шпиле #Русский
Чат Sinfullgraces
#Кюссен #куннилингус #fickende девочки
marsandveneras Чат
Sexyste Новичок
#сперма на Арше #дилдофикен #genießend #лекен муши
Чат LisMiis
#аршфиккен #сперма на Арше #sperma im Gesicht #reiben
ЛЮБОВЬ
#аршлеккен #massage
⭐РОЖДЕСТВО ПРИБЛИЖАЕТСЯ!⭐ Я ГОТОВ ИСПОЛНИВАТЬ ВАШИ ФАНТАЗИИ ♥ МОЯ ПЫШКА ВСЕГДА! ЗАСТАВЬ МНЕ ВКУСНО КОНЧИТЬ!♥ [нет] RI
#аршфиккен #Spiele
Devmaniranis Чат
#анальныйшпиль #бдсм #абспритцен #handjob
5000 2743 2257 показать сиськи прохожему
#айерлекен #шванцзауген #палец #würgen
добро пожаловать в мою комнату мои большие и сочные сиськи ждут тебя я хочу много молока на мои сиськи c2c в pvt я хочу твое молоко
#бдсм #фаллоимитатор #палец #Mobile Live
Чат 8Alexandra8s
#эйерлушен #бласен #экшн с дилдо #лекен
ЗНАКОМЬТЕСЬ, РЕБЯТА! Давайте играть в горячие игры!
#сперма на Арше #обмен спермой #танзен #сквирт
9#экшн с дилдо #массаж #муширайбен #Spiele
1 тк 1 отшлепать bae:33
#по фикен #genießend #мастурбация #Mobile Live
Чат Koshecka77s
#чаттен #фистинг #руббельн #Шпиль
NEW GRL ALERT♥ COME N PLAY W ME♥ C2C ON/725TKNS♥ PVT ON♥ LOVE FUCKING MY PUSSY SO HARD♥[none]: TOPLESS
555 таймер в качестве генератора, управляемого напряжением, запрос рабочего цикла
спросил
Изменено 2 года, 6 месяцев назад
Просмотрено 1к раз
\$\начало группы\$
Я пытаюсь создать генератор прямоугольных импульсов, используя таймер 555, но я заметил, что из-за широтно-импульсной модуляции при изменении управляющего напряжения рабочий цикл изменяется, поэтому мне было интересно, есть ли способ обеспечить рабочий цикл цикл остается на уровне 50% независимо от входного управляющего напряжения.
Если бы кто-нибудь мог указать мне на правильный веб-сайт или книгу, это было бы здорово.
это основная схема, которую я использую:
источник: http://www.learningaboutelectronics.com/Articles/Voltage-controller-oscillator-VCO-circuit-with-a-555-timer.php
- 555
- рабочий цикл
\$\конечная группа\$
4
\$\начало группы\$
Чтобы получить рабочий цикл 50%, вам нужно использовать триггер. Идея состоит в том, что вы запускаете свой 555 на удвоенной частоте и используете его выход в качестве часов для флопа.
Флоп, если он относится к типу D, будет иметь Q-не, соединенный обратно с входом D, так что он переключает состояние каждого тактового входа, таким образом эффективно деля выход 555 на 2.
Если флоп относится к типу JK, то просто привяжите входы J и K к высокому уровню, и тогда он будет переключать состояние каждые «такты» чипа 555.

Часть 2 — генератор прямоугольных импульсов на NE555