Что представляет собой микросхема К561ИЕ15. Как работает программируемый делитель частоты на ее основе. Какие режимы работы поддерживает К561ИЕ15. Как настроить коэффициент деления от 3 до 16659. Где применяется данная микросхема.
Общая характеристика микросхемы К561ИЕ15
К561ИЕ15 — это программируемый делитель частоты, входящий в состав серии КМОП микросхем К561. Данная микросхема позволяет реализовать деление частоты входного сигнала с коэффициентом от 3 до 21327 в различных режимах работы.
Основные особенности К561ИЕ15:
- Широкий диапазон коэффициентов деления — от 3 до 21327
- Программируемая установка коэффициента деления через 16 входов
- Несколько режимов работы — деление частоты и однократный счет
- Возможность каскадирования для увеличения разрядности
- Низкое энергопотребление благодаря КМОП технологии
- Совместимость по уровням с другими КМОП сериями
Структура и назначение выводов К561ИЕ15
Микросхема К561ИЕ15 выпускается в корпусе DIP-24 и имеет следующие основные выводы:

- J1-J16 — входы установки коэффициента деления
- CP — вход тактовых импульсов
- Kb — вход начальной установки
- Ka, EL — входы управления режимом работы
- Q — выход делителя частоты
Входы J1-J16 позволяют задать коэффициент деления в двоично-десятичном коде. Подача логической 1 или 0 на эти входы определяет итоговый коэффициент.
Основные режимы работы К561ИЕ15
Микросхема К561ИЕ15 может работать в нескольких режимах в зависимости от сигналов на управляющих входах:
- Режим деления частоты с программируемым коэффициентом
- Режим деления на фиксированный коэффициент 10000
- Режим однократного счета
Какой режим выбрать? Это зависит от конкретной задачи:
- Для синтезаторов частоты обычно используется режим программируемого деления
- Фиксированное деление на 10000 удобно для построения часов и таймеров
- Режим однократного счета применяется в программируемых задержках
Настройка коэффициента деления К561ИЕ15
Коэффициент деления К561ИЕ15 задается двоично-десятичным кодом на входах J1-J16. Каждый вход имеет определенный вес:

- J1-J4: веса 1-2-4-8 (единицы)
- J5-J8: веса 10-20-40-80 (десятки)
- J9-J12: веса 100-200-400-800 (сотни)
- J13-J16: веса 1000-2000-4000-8000 (тысячи)
Как рассчитать нужный код? Рассмотрим пример:
Для коэффициента деления 1234 нужно подать логические единицы на входы:
- J1 и J3 (1+4 = 5 в разряде единиц)
- J6 и J7 (20+40 = 60 в разряде десятков)
- J10 и J11 (200+400 = 600 в разряде сотен)
- J13 (1000 в разряде тысяч)
На остальные входы подается логический 0.
Временные диаграммы работы К561ИЕ15
Рассмотрим временные диаграммы работы К561ИЕ15 в режиме деления частоты:
- На вход CP подаются тактовые импульсы
- Внутренний счетчик увеличивается на 1 с каждым импульсом
- При достижении заданного коэффициента формируется выходной импульс
- Счетчик обнуляется и цикл повторяется
Длительность выходного импульса равна периоду входного сигнала. Фронт выходного импульса совпадает со спадом входного.
Применение К561ИЕ15 в электронных устройствах
Благодаря своей гибкости, К561ИЕ15 находит широкое применение в различных электронных устройствах:

- Синтезаторы частоты в радиоприемниках и передатчиках
- Программируемые таймеры и генераторы импульсов
- Электронные музыкальные инструменты
- Системы управления с программируемыми временными интервалами
- Измерительная техника
В синтезаторах частоты К561ИЕ15 позволяет точно настраивать выходную частоту путем изменения коэффициента деления. В электронных музыкальных инструментах микросхема используется для формирования звуков различной высоты.
Особенности использования К561ИЕ15 в схемотехнике
При разработке устройств на основе К561ИЕ15 следует учитывать некоторые особенности:
- Необходимость подачи импульса начальной установки на вход Kb
- Ограничение на минимальную длительность входных импульсов
- Зависимость быстродействия от напряжения питания
- Чувствительность к статическому электричеству
Как обеспечить надежную работу К561ИЕ15? Вот несколько рекомендаций:
- Использовать цепь сброса при включении питания
- Применять развязывающие конденсаторы по питанию
- Не оставлять неподключенными неиспользуемые входы
- Соблюдать правила работы с КМОП микросхемами
Сравнение К561ИЕ15 с аналогами
Как К561ИЕ15 соотносится с другими делителями частоты? Рассмотрим сравнение с некоторыми аналогами:

- К176ИЕ12 — меньший диапазон коэффициентов деления, но проще в использовании
- К1019ЧТ1 — специализированный делитель для ЧМ-приемников
- 74HC4059 — зарубежный аналог с похожими характеристиками
К561ИЕ15 выделяется широким диапазоном коэффициентов деления и универсальностью применения. При этом она сложнее в программировании по сравнению с узкоспециализированными микросхемами.
Цифровые микросхемы транзисторы.
Микросхемы ТТЛ (74…).
На рисунке показана схема самого распространенного логического элемента — основы микросхем серии К155 и ее зарубежного аналога — серии 74. Эти серии принято называть стандартными (СТТЛ). Логический элемент микросхем серии К155 имеет среднее быстродействие tзд,р,ср.= 13 нс. и среднее значение тока потребления Iпот = 1,5…2 мА. Таким образом, энергия, затрачиваемая этим элементом на перенос одного бита информации, примерно 100 пДж.
Для обеспечения выходного напряжения высокого уровня U1вых. 2,5 В в схему на рисунке потребовалось добавить диод сдвига уровня VD4, падение напряжения на котором равно 0,7 В. Таким способом была реализована совместимость различных серий ТТЛ по логическим уровням. Микросхемы на основе инвертора, показанного на рисунке (серии К155, К555, К1533, К1531, К134, К131, К531), имеют очень большую номенклатуру и широко применяются.
| ТТЛ серия | Параметр | Нагрузка | ||||
|---|---|---|---|---|---|---|
| Российские | Зарубежные | Pпот. мВт. | tзд.р. нс | Эпот. пДж. | Cн. пФ. | Rн. кОм. |
| К155 КМ155 | 74 | 10 | 9 | 90 | 15 | 0,4 |
| К134 | 74L | 1 | 33 | 33 | 50 | 4 |
| К131 | 74H | 22 | 6 | 132 | 25 | 0,28 |
| К555 | 74LS | 2 | 9,5 | 19 | 15 | 2 |
| К531 | 74S | 19 | 3 | 57 | 15 | 0,28 |
| К1533 | 74ALS | 1,2 | 4 | 4,8 | 15 | 2 |
| К1531 | 74F | 4 | 3 | 12 | 15 | 0,28 |
При совместном использовании микросхем ТТЛ высокоскоростных, стандартных и микромощных следует учитывать, что микросхемы серии К531 дают увеличенный уровень помех по шинам питания из-за больших по силе и коротких по времени импульсов сквозного тока короткого замыкания выходных транзисторов логических элементов. При совместном применении микросхем серий К155 и К555 помехи невелики.
| Нагружаемый выход |
Число входов-нагрузок из серий | ||
|---|---|---|---|
| К555 (74LS) | К155 (74) | К531 (74S) | |
| К155, КM155, (74) | 40 | 10 | 8 |
| К155, КM155, (74), буферная | 60 | 30 | 24 |
| К555 (74LS) | 20 | 5 | 4 |
| К555 (74LS), буферная | 60 | 15 | 12 |
| К531 (74S) | 50 | 12 | 10 |
| К531 (74S), буферная | 150 | 37 | 30 |
Выходы однокристальных, т. е. расположенных в одном корпусе, логических элементов ТТЛ, можно соединять вместе. При этом надо учитывать, что импульсная помеха от сквозного тока по проводу питания пропорционально возрастет. Реально на печатной плате остаются неиспользованные входы и даже микросхемы (часто их специально «закладывают про запас») Такие входы логического элемента можно соединять вместе, при этом ток Ioвх. не увеличивается. Как правило, микросхемы ТТЛ с логическими функциями И, ИЛИ потребляют от источников питании меньшие токи, если на всех входах присутствуют напряжения низкого уровня. Из-за этого входы таких неиспользуемых элементов ТТЛ следует заземлять.
| Параметр | Условия измерения | К155 | К555 | К531 | К1531 | |||||||
|---|---|---|---|---|---|---|---|---|---|---|---|---|
| Мин. | Тип. | Макс. | Мин. | Тип. | Макс. | Мин. | Тип. | Макс. | Мин. | Макс. | ||
| U1вх, В схема |
U1вх или U0вх Присутствуют на всех входах | 2 | 2 | 2 | 2 | |||||||
| U0вх, В схема | 0,8 | 0,8 | 0,8 | |||||||||
| U0вых, В схема | Uи.п.= 4,5 В | 0,4 | 0,35 | 0,5 | 0,5 | 0,5 | ||||||
| I0вых= 16 мА | I0вых= 8 мА | I0вых= 20 мА | ||||||||||
| U1вых, В схема |
Uи.п.= 4,5 В | 2,4 | 3,5 | 2,7 | 3,4 | 2,7 | 3,4 | 2,7 | ||||
| I1вых= -0,8 мА | I1вых= -0,4 мА | I1вых= -1 мА | ||||||||||
| I1вых, мкА с ОК схема | U1и.п.= 4,5 В, U1вых=5,5 В | 250 | 100 | 250 | ||||||||
| I1вых, мкА Состояние Z схема |
U1и.п.= 5,5 В, U1вых= 2,4 В на входе разрешения Е1 Uвх= 2 В | 40 | 20 | 50 | ||||||||
| I0вых, мкА Состояние Z схема |
U1и.п.= 5,5 В, Uвых= 0,4 В, Uвх= 2 В | -40 | -20 | -50 | ||||||||
| I1вх, мкА схема | U1и.п.= 5,5 В, U1вх= 2,7 В | 40 | 20 | 50 | 20 | |||||||
| I1вх, max, мА | U1и.п.= 5,5 В, U1вх= 10 В | 1 | 0,1 | 1 | 0,1 | |||||||
| I0вх, мА схема |
U1и.п.= 5,5 В, U0вх= 0,4 В | -1,6 | -0,4 | -2,0 | -0,6 | |||||||
| Iк.з., мА | U1и.п.= 5,5 В, U0вых= 0 В | -18 | -55 | -100 | -100 | -60 | -150 | |||||
К561ИЕ15 — ИС стандартной логики К561, К176 — МИКРОСХЕМЫ — Электронные компоненты (каталог)
Микросхема позволяет иметь несколько вариантов задания коэффициента деления, диапазон изменения его составляет от 3 до 21327. Здесь будет рассмотрен наиболее простой и удобный вариант, для которого, однако, максимально возможный коэффициент деления составляет 16659. Для этого варианта на вход Кc следует постоянно подавать лог. 0.
Входам установки коэффициента деления присваиваются следующие веса:
| J1 | J2 | J3 | J4 | J5 | J6 | J7 | J8 | J9 | J10 | J11 | J12 | J13 | J14 | J15 | J16 |
| 1 | 2 | 4 | 8 | 10 | 20 | 40 | 80 | 100 | 200 | 400 | 800 | 1000 | 2000 | 4000 | 8000 |
Вход Кb служит для установки начального состояния счетчика, которая происходит за три периода входных импульсов при подаче на вход Кb лог. 0. После подачи лог. 1 на вход Кb начинается работа счетчика в режиме деления частоты. Коэффициент деления частоты при подаче лог. 0 на входы EL и Кa равен 10000 и не зависит от сигналов, поданных на входы J1-J16.
Если на входы EL и Кa подать различные входные сигналы (лог.0 и лог. 1 или лог. 1 и лог. 0), коэффициент деления частоты входных импульсов определится двоично-десятичным кодом, поданным на входы J1-J16 (1-8000). Для примера на рисунке ниже показана временная диаграмма работы микросхемы в режиме деления на 5, для обеспечения которого на входы J1 и J3 следует подать лог. 1, на входы J2, J4-J16 — лог. 0 (К1 не равно EL).
Длительность выходных импульсов положительной полярности равна периоду входных импульсов, фронты и спады выходных импульсов совпадают со спадами входных импульсов отрицательной полярности.
Как видно из временной диаграммы, первый импульс на выходе микросхемы появляется по спаду входного импульса с номером, на единицу большим коэффициента деления.
При подаче лог. 1 на входы EL и Кa осуществляется режим однократного счета. При подаче на вход Кb лог. 0 на выходе микросхемы появляется лог. 0. Длительность импульса начальной установки на входе Кb должна быть, как и в режиме деления частоты, не менее трех периодов входных импульсов. После окончания на входе Кb импульса начальной установки начнется счет, который будет происходить по спадам входных импульсов отрицательной полярности. После окончания импульса с номером, на единицу большим кода, установленного на входах J1-J16, лог. 0 на выходе изменится на лог. 1, после чего изменяться не будет (К1 = EL = 1). Для очередного запуска необходимо на вход Кb вновь подать импульс начальной установки.
Данный режим работы микросхемы подобен работе ждущего мультивибратора с цифровой установкой длительности импульса, следует только помнить, что в длительность входного импульса входит длительность импульса начальной установки и, сверх того, еще один период входных импульсов.
Если после окончания формирования выходного сигнала в режиме однократного счета на вход Кa подать лог. 0, микросхема перейдет в режим деления входной частоты, причем фаза выходных импульсов будет определяться импульсом начальной установки, поданным ранее в режиме однократного счета. Как уже указывалось выше, микросхема может обеспечить фиксированный коэффициент деления частоты, равный 10000, если на входы EL и Кa подать лог. 0. Однако после импульса начальной установки, поданного на вход Кb, первый выходной импульс появится после подачи на вход СP импульса с номером, на единицу большим кода, установленного на входах 1-8000 (J1-J16). Все последующие выходные импульсы будут появляться через 10000 периодов входных импульсов после начала предыдущего.
На входах J1-J4 (1-8) допустимые сочетания входных сигналов должны соответствовать двоичному эквиваленту десятичных чисел от 0 до 9. На входах J5-J16 (10-8000) допустимы произвольные сочетания, то есть возможна подача на каждую декаду кодов чисел от 0 до 15. В результате максимально возможный коэффициент деления К составит:
К = 15000 + 1500 + 150 + 9 = 16659.
Микросхема может найти применение в синтезаторах частоты, электромузыкальных инструментах, программируемых реле времени, для формирования точных временных интервалов в работе различных устройств.
2.3.2 Счетчики. | Техническая библиотека lib.qrz.ru
2.3.2. Счетчики
В состав рассматриваемых серий микросхем входит большое количе-ство счетчиков различных типов, большинство из которых работает в весовых кодах.
МикросхемаК176ИЕ1 (рис. 172) — шестиразрядный двоичный счетчик, работающий в коде 1-2-4-8-16-32. Микросхема имеет два входа: вход R — установки триггеров счетчика в 0 и вход С — вход для подачи счетных импульсов. Установка в 0 происходит при подаче лог. 1 на вход R, переключение триггеров микросхемы — по спаду импульсов положительной полярности, подаваемых на вход С. При построении
многоразрядных делителей частоты входы С микросхем следует подключать к выходам 32 предыдущих.
МикросхемаК176ИЕ2 (рис. 173) — пятиразрядный счетчик, который может работать как двоичный в коде 1-2-4-8-16 при подаче лог. 1 на управляющий вход А, или как декада с подключенным к выходу декады триггером при лог. 0 на входе А. Во втором случае код работы счетчика 1-2-4-8-10, общий коэффициент деления — 20. Вход R служит для установки триггеров счетчика в 0 подачей на этот вход лог. 1. Первые четыре триггера счетчика могут быть установлены в единичное состояние подачей лог. 1 на входы SI — S8. Входы S1 — S8 являются преобладающими над входом R.
Микросхема К176ИЕ2 встречается двух разновидностей. Микросхемы ранних выпусков имеют входы СР и CN для подачи тактовых импульсов положительной и отрицательной полярности соответственно, включенные по ИЛИ. При подаче на вход СР импульсов положительной полярности на входе CN должна быть лог. 1, при подаче на вход CN импульсов отрицательной полярности на входе СР должен быть лог. 0. В обоих случаях счетчик переключается по спадам импульсов.
Другая разновидность имеет два равноправных входа для подачи тактовых импульсов (выводы 2 и 3), собранных по И. Счет происходит по спадам импульсов положительной полярности, подаваемых на любой из этих входов, причем на второй из этих входов должна быть подана лог. 1. Можно подавать импульсы и на объединенные выводы 2 и 3. Исследованные автором микросхемы, выпущенные в феврале и ноябре 1981 г., относятся к первой разновидности, выпущенные в июне 1982 г. и июне 1983 г., — ко второй.
Если на вывод 3 микросхемы К176ИЕ2 подать лог. 1, обе разновидности микросхем по входу СР (вывод 2) работают одинаково.
При лог. 0 на входе А порядок работы триггеров соответствует временной диаграмме, приведенной на рис. 174. В этом режиме на выходе Р, представляющем собой выход элемента И-НЕ, входы которого подключены к выходам 1 и 8 счетчика, выделяются импульсы отрицательной полярности, фронты которых совпадают со спадом каждого девятого входного импульса, спады — со спадом каждого десятого.
При соединении микросхем К176ИЕ2 в многоразрядный счетчик входы СР последующих микросхем следует подключать к выходам 8 или 16/10 непосредственно, на входы CN подавать лог. 1. В момент включения напряжения питания триггеры микросхемы К176ИЕ2 могут установиться в произвольное состояние. Если при этом счетчик включен в режим десятичного счета, то есть на вход А подан лог. 0, а это состояние более 11, счетчик «зацикливается» между состояния-ми 12-13 или 14-15. При этом на выходах 1 и Р формируются им-пульсы с частотой, в 2 раза меньшей частоты входного сигнала. Для того чтобы выйти из такого режима, счетчик необходимо установить в нулевое состояние подачей импульса на вход R. Можно обеспечить надежную работу счетчика в десятичном режиме, соединив вход А с выходом 4. Тогда, оказавшись в состоянии 12 или большем, счетчик переходит в режим двоичного счета и выходит из «запретной зоны», устанавливаясь после состояния 15 в нулевое. В моменты перехода из состояния 9 в состояние 10 на вход А с выхода 4 поступает лог. 0 и счетчик обнуляется, работая в режиме десятичного счета.
Для индикации состояния декад, использующих микросхему К176ИЕ2, можно использовать газоразрядные индикаторы, управляемые через дешифратор К155ИД1. Для согласования микросхем К155ИД1 и К176ИЕ2 можно использовать микросхемы К176ПУЗ либо К561ПУ4 (рис. 175, а) или транзисторы р-n-р (рис. 175, б).
МикросхемыК176ИЕЗ (рис. 176),К176ИЕ4 (рис. 177) иК176ИЕ5 разработаны специально для использования в электронных часах с семисегментными индикаторами. Микросхема К176ИЕ4 (рис. 177) -декада с преобразователем кода счетчика в код семисегментного индикатора. Микросхема имеет три входа — вход R, установка триггеров счетчика в 0 происходит при подаче лог. 1 на этот вход, вход С — переключение триггеров происходит по спаду импульсов положительной
полярности на этом входе. Сигнал на входе S управляет полярностью выходных сигналов.
На выходах а, b, с, d, e, f, g — выходные сигналы, обеспечивающие формирование цифр на семисегментном индикаторе, соответствующих состоянию счетчика. При подаче лог. 0 на управляющий вход S лог. 1 на выходах а, Ь, с, d, e, f, g соответствуют включению соответствующего сегмента. Если же на вход S подать лог. 1, включению сегментов будет соответствовать лог. 0 на выходах а, Ь, с, d, e, f, g. Возможность переключения полярности выходных сигналов существенно расширяет область применения микросхем.
Выход Р микросхемы — выход переноса. Спад импульса положительной полярности на этом выходе формируется в момент перехода счетчика из состояния 9 в состояние 0.
Следует иметь в виду, что разводка выводов а, Ь, с, d, e, f, g в паспорте микросхемы и в некоторых справочниках приведена для нестандартного расположения сегментов индикаторов. На рис. 176, 177 дана разводка выводов для стандартного расположения сегментов, приведенного на рис. 111.
Два варианта подключения к микросхеме К176ИЕ4 вакуумных семисегментных индикаторов при помощи транзисторов приведено на рис. 178. Напряжение накала Uh выбирается в соответствии с типом используемого индикатора, подбором напряжения +25…30 В в схеме рис. 178 (а) и -15…20 В в схеме рис. 178 (б) можно в некоторых пределах регулировать яркость свечения сегментов
индикатора. Транзисторы в схеме рис. 178 (6) могут быть любыми кремниевыми р-n-р с обратным током коллекторного перехода, не превышающим 1 мкА при напряжении 25 В, Если обратный ток транзис-торов больше указанной величины или используются германиевые транзисторы, между анодами и одним из выводов нити накала индикатора необходимо включить резисторы 30…60 кОм.
Для согласования микросхемы К176ИЕ4 с вакуумными индикаторами удобно, кроме того, использовать микросхемы К168КТ2Б или К168КТ2В (рис. 179), а также КР168КТ2Б.В, К190КТ1, К190КТ2, К161КН1, К161КН2. Подключение микросхем К161КН1 и К161КН2 проиллюстрировано на рис. 180. При использовании инвертирующей микросхемы К161КН1 на вход S микросхемы К176ИЕ4 следует подать лог. 1, при использовании неинвертирующей микросхемы К161КН2 — лог. 0.
На рис. 181 показаны варианты подключения к микросхеме К176ИЕ4 полупроводниковых индикаторов, на рис. 181 (а) с общим катодом, на рис. 181 (б) — с общим анодом. Резисторами R1 — R7 устанавливается необходимый ток через сегменты индикатора.
Самые маленькие индикаторы могут быть подключены к выходам микросхемы непосредственно (рис. 181, в). Однако из-за большого разброса тока короткого замыкания микросхем, не нормируемого техническими условиями, яркость свечения индикаторов может также иметь большой разброс. Частично его можно компенсировать подбором напряжения питания индикаторов.
Для согласования микросхемы К176ИЕ4 с полупроводниковыми индикаторами с общим анодом можно использовать микросхемы К176ПУ1, К176ПУ2, К176ПУЗ, К561ПУ4, КР1561ПУ4, К561ЛН2 (рис. 182). При использовании неинвертирующих микросхем на вход S микросхемы следует подать лог. 1, при использовании инвертирующих — лог. 0.
По схеме рис 181 (б), исключив резисторы R1 — R7, можно подключить и накальные индикаторы, при этом напряжение питания индикаторов необходимо установить примерно на 1 В больше номи-нального для компенсации падения напряжения на транзисторах Это напряжение может быть как постоянным, так и пульсирующим, полученным в результате выпрямления без фильтрации
Жидкокристаллические индикаторы не требуют специального согласования, но для их включения необходим источник прямоугольных импульсов с частотой 30 100 Гц и скважностью 2, амплитуда импульсов должна соответствовать напряжению питания микросхем
Импульсы подаются одновременно на вход S микросхемы и на общий электрод индикатора (рис. 183) В результате на сегменты, которые необходимо индицировать, относительно общего электрода индикатора подается напряжение меняющейся полярности, на сегментах, которые не надо индицировать, напряжение относительно общего электрода равно нулю
МикросхемаК176ИЕЗ (рис 176) отличается от К176ИЕ4 тем, что ее счетчик имеет коэффициент пересчета 6, а лог 1 на выходе 2 появляется при установке счетчика в состояние 2
МикросхемаК176ИЕ5 содержит кварцевый генератор с внешним резонатором на 32768 Гц и подключенным к нему девятиразрядным делителем частоты и шестиразрядный делитель частоты, структура микросхемы приведена на рис 184 (а) Типовая схема включения микросхемы приведена на рис 184 (б) К выводам Z и Z подключаются кварцевый резонатор, резисторы R1 и R2, конденсаторы С1 и С2 Выходной сигнал кварцевого генератора может быть проконтролирован на выходах К и R Сигнал с частотой 32768 Гц поступает на вход девятиразрядного двоичного делителя частоты, с его выхода 9 сигнал с частотой 64 Гц может быть подан на вход 10 шестиразрядного делителя На выходе 14 пятого разряда этого делителя формируется частота 2 Гц, на выходе 15 шестого разряда — 1 Гц. Сигнал с частотой 64 Гц может использоваться для подключения жидкокристаллических индикаторов к выходам микросхем К176ИЕЗ и К176ИЕ4
Вход R служит для сброса триггеров второго делителя и установки исходной фазы колебаний на выходах микросхемы. При подаче
лог. 1 на вход R на выходах 14 и 15 — лог. 0, после снятия лог. 1 на этих выходах появляются импульсы с соответствующей частотой, спад пер-вого импульса на выходе 15 происходит через 1 с после снятия лог. 1.
При подаче лог. 1 на вход S происходит установка всех триггеров второго делителя в состояние 1, после снятия лог. 1 с этого входа спад первого импульса на выходах 14 и 15 происходит практически сразу. Обычно вход S постоянно подключают к общему проводу.
Конденсаторы С1 и С2 служат для точной установки частоты кварцевого генератора. Емкость первого из них может находиться в пределах от единиц до ста пикофарад, емкость второго — З0…100 пф. При увеличении ёмкости конденсаторов частота генерации уменьшается. Точную установку частоты удобнее производить при помощи подстроечных конденсаторов, подключенных параллельно С1 и C2. При этом конденсатором, подключенным параллельно С2, осуществляют грубую настройку, подключенным параллельно С1 — точную.
Сопротивление резистора R 1 может находиться в пределах 4,7…68 МОм, однако при его значении менее 10 МОм возбуждаются
не все кварцевые резонаторы.
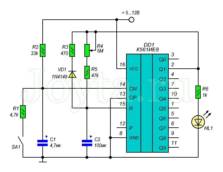
МикросхемыК176ИЕ8 и К561ИЕ8- десятичные счетчики с дешифратором (рис. 185). Микросхемы имеют три входа — вход установки исходного состояния R, вход для подачи счетных импульсов отрицательной полярности CN и вход для подачи счетных импульсов положительной полярности СР. Установка счетчика в 0 происходит при подаче на вход R лог. 1, при этом на выходе 0 появляется лог. 1, на выходах 1-9 — лог. 0.
Переключение счетчика происходит по спадам импульсов отрицательной полярности, подаваемых на вход CN, при этом на входе СР должен быть лог. 0. Можно также подавать импульсы положительной полярности на вход СР, переключение будет происходить по их спадам. На входе CN при этом должна быть лог. 1. Временная диаграмма работы микросхемы приведена на рис. 186.
МикросхемаК561ИЕ9 (рис. 187) — счетчик с дешифратором, работа микросхемы аналогична работе микросхем К561ИЕ8
и К176ИЕ8, но коэффициент пересчета и число выходов дешифратора 8, а не 10. Временная диаграмма работы микросхемы приведена на рис. 188. Также, как и микросхема К561ИЕ8, микросхема:
К561ИЕ9 построена на основе сдвигающего регистра с перекрестными связями. При подаче напряжения питания и отсутствии импульса сброса. триггеры этих микросхем могут стать в произвольное состояние, не соответствующее разрешен
ному состоянию счетчика. Однако в указанных микросхемах есть спе-циальная цепь формирования разрешенного состояния счетчика, и при подаче тактовых импульсов счетчик через несколько тактов перейдет в нормамльный режим работы. Поэтому в делителях частоты, в которых точная фаза выходного сигнала не важна, допустимо не подавать на входы R микросхем К176ИЕ8, К561ИЕ8 и К561ИЕ9 импульсы начальной установки.
Микросхемы К176ИЕ8, К561ИЕ8, К561ИЕ9 можно объединять в многоразрядные счетчики с последовательным переносом, соединяя выход переноса Р предыдущей микросхемы с входом CN последующей и подавая на вход СР лог. 0. Возможно также соединение старшего
выхода дешифратора (7 или 9) со входом СР следующей микросхемы и подача на вход CN лог. 1. Такие способы соединения приводят к на-коплению задержек в многоразрядном счетчике. Если необходимо, чтобы выходные сигналы микросхем многоразрядного счетчика изменялись одновременно, следует использовать параллельный перенос с введением дополнительных элементов И-НЕ. На рис. 189 показана схема трехдекадного счетчика с параллельным переносом. Инвертор DD1.1 необходим лишь для того, чтобы компенсировать задержки в элементах DD1.2 и DD1.3. Если высокая точность одновременности переключения декад счетчика не требуется, входные счетные импульсы можно подать на вход СР микросхемы DD2 без инвертора, а на вход CN DD2 — лог.1. Максимальная рабочая частота многоразрядных счетчиков как с последовательным, так и с параллельным переносом не снижается относительно частоты работы отдельной микросхемы.
На рис. 190 приведен фрагмент схемы таймера с использованием микросхем К176ИЕ8 или К561ИЕ8. В момент пуска на вход CN микросхемы DD1 начинают поступать счетные импульсы. Когда микросхемы счетчика установятся в положения, набранные на переключателях, на всех входах элемента И-НЕ DD3 появятся лог. 1, элемент
DD3 включится, на выходе инвертора DD4 появится лог. 1, сигнализирующая об окончании временного интервала.
Микросхемы К561ИЕ8 и К561 ИЕ9 удобно использовать в делителях частоты с переключаемый коэффициентом деления. На рис. 191 приведен пример трехдекадного делителя частоты. Переключателем SA1 устанавливают единицы необходимого коэффициента пересчета, переключателем SA2 — десятки, переключателем SA3 — сотни. При достижении счетчиками DD1 — DD3 состояния, соответствующего положениям переключателей, на все входы элемента DD4.1 приходит лог. 1. Этот элемент включается и устанавливает триггер на элементах DD4.2 и DD4.3 в состояние, при котором на выходе элемента DD4.3 появляется лог. 1, сбрасывающая счетчики DD1 — DD3 в исходное состояние (рис. 192). В результате на выходе элемента DD4.1 также появляется лог. 1 и следующий входной импульс отрицательной полярности устанавливает триггер DD4.2, DD4.3 в исходное состояние, сигнал сброса со входов R микросхем DD1 — DD3 снимается и счетчик продолжает счет.
Триггер на элементах DD4.2 и DD4.3 гарантирует сброс всех микросхем DD1 — DD3 при достижении счетчиком нужного состояния. При его отсутствии и большом разбросе порогов переключения микросхем
DD1 — DD3 по входам R возможен случай, когда одна из микросхем DD1 — DD3 устанавливается в 0 и снимает сигнал сброса со входов R остальных микросхем ранее, чем сигнал сброса достигнет порога их переключения. Однако такой случай маловероятен, и обычно можно обойтись без триггера, точнее, без элемента DD4.2.
Для получения коэффициента пересчета менее 10 для микросхемы К561ИЕ8 и менее 8 для К561ИЕ9 можно соединить выход дешифратора с номером, соответствующим необходимому коэффициенту пересчета, со входом R микросхемы непосредственно, например, как это показано на рис. 193 (а) для коэффициента пересчета, равного 6. Временная
диаграмма работы этого делителя приведена на рис. 193 (6). Сигнал переноса можно снимать с выхода Р лишь в случае, если коэффициент пересчета составляет 6 и более для К561ИЕ8 и 5 и более для К561ИЕ9. При любом коэффициенте сигнал переноса можно снимать с выхода дешифратора с номером, на единицу меньшим коэффициента пересчета.
Индикацию состояния счетчиков микросхем К176ИЕ8 и К561ИЕ8 удобно производить на газоразрядных индикаторах, согласуя их при помощи ключей на высоковольтных транзисторах n-р-n, например, серий П307 — П309, КТ604, КТ605 или сборках К166НТ1 (рис. 194).
МикросхемыК561ИЕ10 и КР1561ИЕ10 (рис. 195) содержат по два раздельных четырехразрядных двоичных счетчика, каждый из которых имеет входы СР, CN, R. Установка триггеров счетчиков в исходное состояние происходит при подаче на вход R лог. 1. Логика работы входов СР и CN отлична от работы аналогичных входов микросхем К561ИЕ8 и К561ИЕ9. Триггеры микросхем К561ИЕ10 и КР1561ИЕ10 срабатывают по спаду импульсов положительной полярности на входе СР при лог. 0 на входе CN (для К561ИЕ8 и К561ИЕ9 на входе CN должна быть
лог. 1) Возможна подача импульсов отрицательной полярности на вход CN, при этом на входе СР должна быть лог 1 (для К561ИЕ8 и К561ИЕ9 — лог. 0). Таким образом, входы СР и CN в микросхемах К561ИЕ10 и КР1561ИЕ10 объединены по схеме элемента И, в мик-росхемах К561ИЕ8 и К561ИЕ9 — ИЛИ.
Временная диаграмма работы одного счетчика микросхемы приве-дена на рис. 196. При соединении микросхем в многоразрядный счет-чик с последовательным переносом выходы 8 предыдущих счетчиков соединяют со входами СР последующих, а на входы CN подают лог. 0 (рис. 197). Если необходимо обеспечить параллельный перенос, сле-дует установить дополнительные элементы И-НЕ и ИЛИ-НЕ. На рис. 198 приведена схема счетчика с параллельным переносом. Про-хождение счетного импульса на вход СР счетчика DD2.2 через эле-мент DD1.2 разрешается при состоянии 1111 счетчика DD2.1, при ко-тором на выходе элемента DD3.1 лог. 0. Аналогично прохождение счетного импульса на вход СР DD4.1 возможно лишь при состоянии 1111 счетчиков DD2.1 и DD2.2 и т. д. Назначение элемента DD1.1 такое же, как и DD1.1 в схеме рис. 189, и он при тех же условиях может быть исключен. Максимальная частота входных импульсов для обоих вариантов счетчиков одинакова, но в счетчике с параллельным переносом переключение всех выходных сигналов происходит одновременно.
Один счетчик микросхемы может быть использован для построения делителей частоты с коэффициентом деления от 2 до 16. Для примера на рис. 199 приведена схема счетчика с коэффициентом, пересчета 10 Для Получения коэффициентов пересчета З,5,6,9,12 можно воспользоваться той же схемой, соответствующим образом выбрав выходы счетчика для подключения ко входам DD2.1 Для получения коэффициентов пересчета 7, 11, 13, l4 элемент DD2.1 должен иметь три входа, для коэффициента 15 — четыре входа.
МикросхемаК561ИЕ11 — двоичный четырехразрядный реверсивный счетчик с возможностью параллельной записи информации (рис. 200). Микросхема имеет четыре информационных выхода 1, 2, 4,8, выход переноса Р и следующие входы: вход переноса PI, вход установки исходного состояния R, вход для подачи счетных импульсов С, вход направления счета U, входы для подачи информации при параллельной записи Dl — D8, вход параллельной записи S.
Вход R имеет приоритет над остальными входами: если на него подать лог. 1, на выходах 1, 2, 4, 8 будет лог.0 независимо от состояния
других входов. Если на входе R лог. 0, приоритет имеет вход S. При подаче на него лог. 1 происходит асинхронная запись информации со входов D1 -D8 в триггеры счетчика.
Если на входах R, S, PI лог. 0, разрешается рабо-та микросхемы в счетном режиме. Если на входе U лог. 1, по каждому спаду входного импульса отрицательной полярности, поступающему на вход С, состояние счетчика будет увеличиваться на единицу. При лог. 0 на входе U счетчик переключается
в режим вычитания — по каждому спаду импульса отрицательной полярности на входе С состояние счетчика уменьшается на единицу. Если на вход переноса PI подать лог. 1, счетный режим запрещается.
На выходе переноса Р лог. 0, если на входе PI лог. 0 и все триггеры счетчика находятся в состоянии 1 при счете вверх или в состоянии 0 при счете вниз.
Для соединения микросхем в счетчик с последовательным переносом необходимо объединить между собой все входы С, выходы Р микросхем соединить со входами PI следующих, а на вход PI младшего разряда подать лог. 0 (рис. 201). Выходные сигналы всех микросхем счетчика изменяются одновременно, однако максимальная частота работы счетчика меньше, чем отдельной микросхемы из-за накопления задержек в цепи переноса. Для обеспечения максимальной рабочей частоты многоразрядного счетчика необходимо обеспечить параллельный перенос, для чего на входы PI всех микросхем подать лог. О, а сигналы на входы С микросхем подать через дополнительные элементы ИЛИ, как это показано на рис. 202. В этом случае прохождение счетного импульса на входы С микросхем будет разрешено только тогда, когда на выходах Р всех предыдущих микросхем лог. 0,
причем время задержки этого разрешения после одновременного срабатывания микросхем не зависит от числа разрядов счетчика.
Особенности построения микросхемы К561 ИЕ11 требуют, чтобы изменение сигнала направления счета на входе U происходило в паузе между счетными импульсами на входе С, то есть при лог. 1 на этом входе, или по спаду этого импульса.
МикросхемаК176ИЕ12 предназначена для использования в электронных часах (рис. 203). В ее состав входят кварцевый генератор G с внешним кварцевым резонатором на частоту 32768 Гц и два делителя частоты: СТ2 на 32768 и СТ60 на 60. При подключении к микросхеме кварцевого резонатора по схеме рис. 203 (б) она обеспечивает получение частот 32768, 1024, 128, 2, 1, 1/60 Гц. Импульсы с частотой 128 Гц формируются на выходах микросхемы Т1 — Т4, их скважность равна 4, сдвинуты они между собой на четверть периода. Эти импульсы предназначены для коммутации знакомест индикатора часов при динамической индикации. Импульсы с частотой 1/60 Гц подаются на счетчик минут, импульсы с частотой 1 Гц могут использоваться для подачи на счетчик секунд и для обеспечения мигания разделительной точки, для установки показаний часов могут использоваться импульсы с частотой 2 Гц. Частота 1024 Гц предназначена для звукового сигнала
будильника и для опроса разрядов счетчиков при динамической индикации, выход частоты 32768 Гц — контрольный. Фазовые соотношения колебаний различных частот относительно момента снятия сигнала сброса продемонстрированы на рис. 204, временные масштабы различных диаграмм на этом рисунке различны. При использовании
импульсов с выходов Т1 — Т4 для других целей следует обратить внимание на наличие коротких ложных импульсов на этих выходах.
Особенностью микросхемы является то, что первый спад на выходе минутных импульсов М появляется спустя 59 с после снятия сигнала установки 0 со входа R. Это заставляет при пуске часов отпускать кнопку, формирующую сигнал установки 0, спустя одну секунду после шестого сигнала поверки времени. Фронты и спады сигналов на выходе М синхронны со спадами импульсов отрицательной полярности на входе С.
Сопротивление резистора R1 может иметь ту же величину, что и для микросхемы К176ИЕ5. Конденсатор С2 служит для точной подстройки частоты, СЗ — для грубой. В большинстве случаев конденсатор С4 может быть исключен.
МикросхемаК176ИЕ13 предназначена для построения электронных часов с будильником. Она содержит счетчики минут и часов, регистр памяти будильника, цепи сравнения и выдачи звукового сигнала, цепи динамической выдачи кодов цифр для подачи на индикаторы. Обычно микросхема К176ИЕ13 используется совместно с К176ИЕ12. Стандартное соединение этих микросхем показано на рис. 205. Основными выходными сигналами схемы рис. 205 являются импульсы Т1 — Т4 и коды цифр на выходах 1, 2, 4, 8. В моменты времени, когда на выходе Т1 лог. 1, на выходах 1,2,4,8 присутствует код цифры единиц минут, когда лог. 1 на выходе Т2 — код цифры десятков минут и т. д. На выходе S — импульсы с частотой 1 Гц для зажигания разделительной точки. Импульсы на выходе С служат для стробирования записи кодов цифр в регистр памяти микросхем К176ИД2 или К176ИДЗ, обычно используемых совместно с К176ИЕ12 и К176ИЕ13, импульс на выходе К может использоваться для гашения индикаторов во время коррекции показаний часов. Гашение индикаторов необходимо, поскольку в момент коррекции происходит остановка динамической индикации и при отсутствии гашения светится лишь один разряд с увеличенной в четыре раза яркостью.
На выходе HS — выходной сигнал будильника. Использование выходов S, К, HS не обязательно. Подача лог. 0 на вход V микросхемы переводит ее выходы 1, 2, 4, 8 и С в высокоимпедансное состояние.
При подаче питания на микросхемы в счетчик часов и минут и в регистр памяти будильника автоматически записываются нули. Для введения в счетчик минут начального показания следует нажать
кнопку SB1, показания счетчика начнут меняться с частотой 2 Гц от 00 до 59 и далее снова 00, в момент перехода от 59 к 00 показания счетчика часов увеличатся на единицу. Показания счетчика часов бу-дут также изменяться с частотой 2 Гц от 00 до 23 и снова 00, если нажать кнопку SB2. Если нажать кнопку SB3, на индикаторах появится время включения сигнала будильника. При одновременном нажатии кнопок SB1 и SB3 показание разрядов минут времени включения будильника будет изменяться от 00 до 59 и снова 00, однако переноса в разряды часов не происходит. Если нажать кнопки SB2 и SB3, будет изменяться показание разрядов часов времени включения будильника, при переходе из состояния 23 в 00 произойдет сброс показаний разрядов минут. Можно нажать сразу три кнопки, в этом случае будут изменяться показания как разрядов минут, так и часов.
Кнопка SB4 служит для пуска часов и коррекции хода в процессе эксплуатации. Если нажать кнопку SB4 и отпустить ее спустя одну секунду после шестого сигнала поверки времени, установится правильное показание и точная фаза работы счетчика минут. Теперь можно установить показания счетчика часов, нажав кнопку SB2, при этом ход счетчика минут не будет нарушен. Если показания счетчика минут находятся в пределах 00…39, показания счетчика часов при нажатии и отпускании кнопки SB4 не изменятся. Если же показания счетчика минут находятся в пределах 40…59, после отпускания кнопки SB4 показания счетчика часов увеличиваются на единицу. Таким образом, для коррекции хода часов независимо от того, опаздывали часы или спешили, достаточно нажать кнопку SB4 и отпустить ее спустя секунду после шестого сигнала поверки времени.
Стандартная схема включения кнопок установки времени обладает тем недостатком, что при случайном нажатии на кнопки SB1 или SB2 происходит сбой показаний часов. Если в схему рис. 205 добавить один диод и одну кнопку (рис. 206), показания часов можно будет изменять, лишь нажав сразу две кнопки — кнопку SB5 («Установ-
ка») и кнопку SB1 или SB2, что случайно сделать значительно менее вероятно.
Если показания часов и время включения сигнала будильника не со-впадают, на выходе HS микросхемы К176ИЕ13 лог. 0. При совпадении по-казаний на выходе HS появляются им-пульсы положительной полярности
с частотой 128 Гц и длительностью 488 мкс (скважность 16). При по-даче их через эмиттерный повторитель на любой излучатель сигнал напоминает звук обычного механического будильника.Сигнал пре-кращается, когда показания часов и будильника перестают совпадать.
Схема согласования выходов микросхем К176ИЕ12 и К176ИЕ13 с индикаторами зависит от их типа. Для примера на рис. 207 приве-дена схема для подключения полупроводниковых семисегментных индикаторов с общим анодом. Как катодные (VT12 — VT18), так и анодные (VT6, VT7, VT9, VT10) ключи выполнены по схемам эмит-терных повторителей. Резисторами R4 — R10 определяется импульс-ный ток через сегменты индикаторов.
Указанная на рис. 207 величина сопротивлений резисторов R4 -R10 обеспечивает импульсный ток через сегмент примерно 36 мА, что соответствует среднему току 9мА. При таком токе индикаторы АЛ305А, АЛС321Б, АЛС324Б и другие имеют достаточно яркое све-чение. Максимальный коллекторный ток транзисторов VT12 — VT18 соответствует току одного сегмента 36 мА и поэтому здесь можно ис-пользовать практически любые маломощные транзисторы р-n-р с до-пустимым током коллектора 36 мА и более.
Импульсные токи транзисторов анодных ключей могут достигать 7 х 36 — 252 мА, поэтому в качестве анодных ключей можно исполь-зовать транзисторы, допускающие указанный ток, с коэффициентом передачи тока базы h31э не менее 120 (серий КТ3117, КТ503, КТ815).
Если транзисторы с таким коэффициентом подобрать нельзя, можно использовать составные транзисторы (КТ315 + КТ503 или КТ315 + КТ502). Транзистор VT8 — любой маломощный, структуры n-р-n.
Транзисторы VT5 и VT11 — эмиттерные повторители для подключения излучателя звука будильника НА1, в качестве которого можно использовать любые телефоны, в том числе и малогабаритные от слуховых аппаратов, любые динамические головки, включенные через выходной трансформатор от любого радиоприемника. Подбором емкости конденсатора С1 можно добиться необходимой громкости звучания сигнала, можно также установить переменный резистор 200…680 Ом, включив его потенциометром между С1 и НА1. Выключатель SA6 служит для отключения сигнала будильника.
Если используются индикаторы с общим катодом, эмиттерные повторители, подключаемые к выходам микросхемы DD3, следует выполнить на транзисторах n-р-n (серии КТ315 и др.), а вход S DD3 соединить с общим проводом. Для подачи импульсов на катоды . индикаторов следует собрать ключи на транзисторах n-р-n по схеме с общим эмиттером. Их базы следует соединить с выходами Т1 — Т4 микросхемы DD1 через резисторы 3,3 кОм. Требования к транзисторам те же, что и к транзисторам анодных ключей в случае индикаторов с общим анодом.
Индикация возможна и при помощи люминесцентных индикаторов. В этом случае необходима подача импульсов Т1 — Т4 на сетки индикаторов и подключение объединенных между собой одноименных анодов индикаторов через микросхему К176ИД2 или К176ИДЗ к выходам 1, 2, 4, 8 микросхемы К176ИЕ13.
Схема подачи импульсов на сетки индикаторов приведена на рис. 208. Сетки С1, С2, С4, С5 — соответственно сетки знакомест единиц и десятков минут, единиц и десятков часов, СЗ — сетка разделительной точки. Аноды индикаторов следует подключить к выходам микросхемы К176ИД2, подключенной к DD2 в соответствии с включением DD3 на рис. 207 при помощи ключей, подобных ключам рис. 178 (б), 179,180, на вход S микросхемы К176ИД2 должна быть подана лог. 1.
Возможно использование микросхемы К176ИДЗ без ключей, ее вход S должен быть подключен к общему проводу. В любом случае аноды и сетки индикаторов должны быть через резисторы 22…100 кОм подключены к источнику отрицательного напряжения, которое по абсолютной величине на 5…10 В больше отрицательного напряжения, подведенного к катодам индикаторов. На схеме рис. 208 это резисторы R8 — R12 и напряжение -27 В.
Подачу импульсов Т1 — Т4 на сетки индикаторов удобно производить при помощи микросхемы К161КН2, подав на нее напряжения питания в соответствии с рис. 180.
В качестве индикаторов могут использоваться любые одноместные вакуумные люминесцентные индикаторы, а также плоские четырехместные индикаторы с разделительными точками ИВЛ1 — 7/5 и ИВЛ2 — 7/5, специально предназначенные для часов. В качестве DD4 схемы рис. 208 можно использовать любые инвертирующие логические элементы с объединенными входами.
На рис. 209 приведена схема согласования с газоразрядными индикаторами. Анодные ключи могут быть выполнены на транзисторах серий КТ604 или КТ605, а также на транзисторах сборок К166НТ1.
Неоновая лампа HG5 служит для индикации разделительной точки. Одноименные катоды индикаторов следует объединить и подключить к выходам дешифратора DD7. Для упрощения схемы можно исключить инвертор DD4, обеспечивающий гашение индикаторов на время нажатия кнопки коррекции.
Возможность перевода выходов микросхемы К176ИЕ13 в высокоимпедансное состояние позволяет построить часы с двумя вариантами показаний (например, MSK и GMT) и двумя будильниками, один из которых можно использовать для включения какого-либо устройства, другой — для выключения (рис. 210).
Одноименные входы основной DD2 и дополнительной DD2 микросхем К176ИЕ13 соединяют между собой и с другими элементами по схеме рис. 205 (можно с учетом рис. 206), за исключением входов Р и V. В верхнем по схеме положении переключателя SA1 сигналы
установки от кнопок SB1 — SB3 могут поступать на вход Р микросхемы DD2, в нижнем — на DD2′. Подачей сигналов на микросхему DD3 управляют секцией SA1.2 переключателя. В верхнем положении пе-реключателя SA1 лог. 1 поступает на вход V микросхемы DD2 и на входы DD3 проходят сигналы с выходов DD2. В нижнем положении переключателя лог. 1 на входе V микросхемы DD2′ разрешает передачу сигналов с ее выходов.
В результате при верхнем положении переключателя SA1 можно управлять первыми часами и будильником и индицировать их состояние, в нижнем — вторыми.
Срабатывание первого будильника включает триггер DD4.1, DD4.2, на выходе DD4.2 появляется лог. 1, которую можно использовать для включения какого-либо устройства, срабатывание второго будильника выключает это устройство. Кнопки SB5 и SB6 также можно использовать для его включения и выключения.
При использовании двух микросхем К176ИЕ13 сигнал сброса на вход R микросхемы DD1 следует взять непосредственно с кнопки SB4. В этом случае коррекция показаний происходит, как при показанном на рис. 205 соединении, но блокировки кнопки SB4 «Корр.»
при нажатии кнопки SB3 «Буд.» (рис. 205), существующей в стандартном варианте, не происходит. При одновременном нажатии кнопок SB3 и SB4 в часах с двумя микросхемами К176ИЕ13 происходит сбой показаний, но не хода часов. Правильные показания восстанавливаются, если повторно нажать кнопку SB4 при отпущенной SB3.
МикросхемаК561ИЕ14 — двоичный и двоичнодесятичный четырехразрядный десятичный счет-чик (рис. 211). Ее отличие от микросхемы К561 ИЕ11 заключается в замене входа R на вход В — вход переключения модуля счета. При лог. 1 на входе В микросхема К561ИЕ14 производит двоичный счет, так же, как и К561ИЕ11, при лог. 0 на входе В — двоично-десятичный. Назначение остальных входов, режимы работы и правила включения для этой микросхемы такие же, как и для К561ИЕ11.
МикросхемаКА561ИЕ15 — делитель частоты с переключаемым коэффициентом деления (рис. 212). Микросхема имеет четыре управляющих входа Kl, K2, КЗ, L, вход для подачи тактовых импульсов С, шестнадцать входов для установки коэффициента деления 1-8000 и один выход.
Микросхема позволяет иметь несколько вариантов задания коэффициента деления, диапазон изменения его составляет от 3 до 21327. Здесь будет рассмотрен наиболее простой и удобный вариант, для которого, однако, максимально возможный коэффициент деления составляет 16659. Для этого варианта на вход КЗ следует постоянно подавать лог. 0.
Вход К2 служит для установки начального состояния счетчика, которая происходит за три периода входных импульсов при подаче на вход К2 лог. 0. После подачи лог. 1 на вход К2 начинается работа счетчика в режиме деления частоты. Коэффициент деления частоты при подаче лог. 0 на входы L и К1 равен 10000 и не зависит от сигналов, поданных на входы 1-8000. Если на входы L и К1 подать различные входные сигналы (лог.0 и лог. 1 или лог. 1 и лог. 0), коэффициент деления частоты входных импульсов определится двоично-десятичным кодом, поданным на входы 1-8000. Для примера на рис. 213 показана временная диаграмма работы микросхемы в режиме деления на 5, для обеспечения которого на входы 1 и 4 следует подать лог. 1, на входы 2, 8-8000 — лог. 0 (К1 не равно L).
Длительность выходных импульсов положительной полярности равна периоду входных импульсов, фронты и спады выходных импульсов совпадают со спадами входных импульсов отрицательной полярности.
Как видно из временной диаграммы, первый импульс на выходе микросхемы появляется по спаду входного импульса с номером, на единицу большим коэффициента деления.
При подаче лог. 1 на входы L и К1 осуществляется режим однократного счета. При подаче на вход К2 лог. 0 на выходе микросхемы появляется лог. 0. Длительность импульса начальной установки на входе К2 должна быть, как и в режиме деления частоты, не менее трех периодов входных импульсов. После окончания на входе К2 импульса начальной установки начнется счет, который будет происходить по спадам входных импульсов отрицательной полярности. После окончания импульса с номером, на единицу большим кода, установленного на
входах 1-8000, лог. 0 на выходе изменится на лог. 1, после чего изменяться не будет (рис. 213, К1 — L — 1). Для очередного запуска необходимо на вход К2 вновь подать импульс начальной установки.
Данный режим работы микросхемы подобен работе ждущего мультивибратора с цифровой установкой длительности импульса, следует только помнить, что в длительность входного импульса входит длительность импульса начальной установки и, сверх того, еще один период входных импульсов.
Если после окончания формирования выходного сигнала в режиме однократного счета на вход К1 подать лог. 0, микросхема перейдет в режим деления входной частоты, причем фаза выходных импульсов будет определяться импульсом начальной установки, поданным ранее в режиме однократного счета. Как уже указывалось выше, микросхема может обеспечить фиксированный коэффициент деления частоты, равный 10000, если на входы L и К1 подать лог. 0. Однако после импульса начальной установки, поданного на вход К2, первый выходной импульс появится после подачи на вход С импульса с номером, на единицу большим кода, установленного на входах 1-8000. Все последующие выходные импульсы будут появляться через 10000 периодов входных импульсов после начала предыдущего.
На входах 1-8 допустимые сочетания входных сигналов должны соответствовать двоичному эквиваленту десятичных чисел от 0 до 9. На входах 10-8000 допустимы произвольные сочетания, то есть возможна подача на каждую декаду кодов чисел от 0 до 15. В результате максимально возможный коэффициент деления К составит:
К — 15000 + 1500 + 150 + 9 = 16659.
Микросхема может найти применение в синтезаторах частоты, электромузыкальных инструментах, программируемых реле времени, для формирования точных временных интервалов в работе различных устройств.
МикросхемаК561ИЕ16 — четырнадцатиразрядный двоичный счетчик с последовательным переносом (рис. 214). У микросхемы два входа -вход установки начального состояния R и вход для подачи тактовых импульсов С.Установка триггеров счетчика в 0 производится при подаче на вход R лог.3, следует использовать схему рис. 215 или 59, при коэффициенте более 16384 — схему рис. 216.
Для перевода числа в двоичную форму его нацело следует разделить на 2, остаток (0 или 1) записать. Получившийся результат вновь разделить на 2, остаток записать и так далее, пока после деления не останется нуль. Первый остаток является младшим разрядом двоичной формы числа, последний — старшим.
МикросхемаК176ИЕ17 — календарь. Она содержит счетчики дней недели, чисел месяца и месяцев. Счетчик чисел считает от 1 до 29, 30 или 31 в зависимости от месяца. Счет дней недели производится от 1 до 7, счет месяцев — от 1 до 12. Схема подключения микросхемы К176ИЕ17 к микросхеме К176ИЕ13 часов приведена на рис. 219. На выходах 1-8 микросхемы DD2 присутствуют поочередно коды цифр числа и месяца аналогично кодам часов и минут на выходах
микросхемы К176ИЕ13. Подключение индикаторов к указанным вы-ходам микросхемы К176ИЕ17 производится аналогично их подключению к выходам микросхемы К176ИЕ13 с использованием импульсов записи с выхода С микросхемы К176ИЕ13.
На выходах А, В, С постоянно присутствует код 1-2-4 порядкового номера дня недели. Его можно подать на микросхему К176ИД2 или К176ИДЗ и далее на какой-либо семисегментный индикатор, в результате чего на нем будет индицироваться номер дня недели. Однако более интересной является возможность вывода двухбуквенного обозначения дня недели на цифробуквенные индикаторы ИВ-4 или ИВ-17, для чего необходимо изготовить специальный преобразователь кода.
Установка числа, месяца и дня недели производится аналогично установке показаний в микросхеме К176ИЕ13. При нажатии кнопки SB1 происходит установка числа, кнопки SB2 — месяца, при совместном нажатии SB3 и SB1 — дня недели. Для уменьшения общего
числа кнопок в часах с календарем можно использовать кнопки SB1 -SB3, SB5 схемы рис. 206 для уста-новки показаний календаря, переключая их общую точку тумблером со входа Р микросхемы К176ИЕ13 на вход Р микросхемы К176ИЕ17. Для каждой из указанных микросхем цепь R1C1 должна быть своя подобно схеме рис. 210.
Подача лог. 0 на вход V микросхемы переводит ее выходы 1-8 в высокоимпедансное состояние. Это свойство микросхемы позволяет относительно несложно организовать поочередную выдачу показаний часов и календаря на один четырехразрядный индикатор (кроме дня недели). Схема
подключения микросхемы К176ИД2 (ИДЗ) к микросхемам ИЕ13 и ИЕ17 для обеспечения указанного режима приведена на рис. 220, цепи соединения микросхем К176ИЕ13, ИЕ17 и ИЕ12 между собой не показаны. В верхнем по схеме положении переключателя SA1 («Часы») выходы 1-8 микросхемы DD3 находятся в высокоимпедансном состоянии, выходные сигналы микросхемы DD2 через резисторы R4 — R7 поступают на входы микросхемы DD4, индицируется состояние микросхемы DD2 — часы и минуты. При нижнем положении переключателя SA1 («Календарь») выходы микросхемы DD3 активизируются, и теперь уже микросхема DD3 определяет входные сигналы микросхемы DD4. Переводить выходы микросхемы DD2 в высокоимпедансное состояние, как это сделано в схеме
рис. 210, нельзя, так как при этом перейдет в высокоимпедансное состояние и выход С микросхемы DD2, а аналогичного выхода микросхема DD3 не имеет. В схеме рис. 220 реализовано упомянутое выше использование одного комплекта кнопок для установки показаний часов и календаря. Импульсы от кнопок SB1 — SB3 поступают на вход Р микросхемы DD2 или DD3 в зависимости от положения того же переключателя SA1.
МикросхемаК176ИЕ18 (рис. 221) по своему строению во многом напоминает К176ИЕ12. Ее основным отличием является выполнение выходов Т1 — Т4 с открытым стоком, что позволяет подключать сетки вакуумных люминесцентных индикаторов к этой микросхеме без согласующих ключей.
Для обеспечения надежного запирания индикаторов по их сеткам скважность импульсов Т1 — Т4 в микросхеме К176ИЕ18 сделана несколько более четырех и составляет 32/7. При подаче лог. 1 на вход R микросхемы на выходах Т1 — Т4 лог. 0, поэтому подача специального сигнала гашения на вход К микросхем К176ИД2 и К176ИДЗ не требуется.
Вакуумные люминесцентные индикаторы зеленого свечения в темноте кажутся значительно более яркими, чем на свету, поэтому желательно иметь возможность изменения яркости индикатора. Микро-схема К176ИЕ18 имеет вход Q, подачей лог. 1 на этот вход можно в 3,5 раза увеличить скважность импульсов на выходах Т1 — Т4 и во
столько же раз уменьшить яркость свечения индикаторов. Сигнал на вход Q можно подать или с переключателя яркости, или с фоторезистора, второй вывод которого подключен к плюсу питания. Вход Q в этом случае следует соединить с общим проводом через резистор 100 к0м…1 МОм, который необходимо подобрать для получения требуемого порога внешней освещенности, при котором будет происходить автоматическое переключение яркости.
Следует отметить, что при лог. 1 на входе Q (малая яркость) установка показаний часов не действует.
Микросхема К176ИЕ18 имеет специальный формирователь звукового сигнала. При подаче импульса положительной полярности на вход HS на выходе HS появляются пачки импульсов отрицательной полярности с частотой 2048 Гц и скважностью 2. Длительность пачек — 0,5 с, период повторения — 1 с. Выход HS выполнен с открытым стоком и позволяет подключать излучатели с сопротивлением 50 Ом и выше между этим выходом и плюсом питания без эмиттерного повторителя. Сигнал присутствует на выходе HS до окончания очередного минутного импульса на выходе М микросхемы.
Следует отметить, что допустимый выходной ток микросхемы К176ИЕ18 по выходам Т1 — Т4 составляет 12 мА, что значительно превышает ток микросхемы К176ИЕ12, поэтому требования к коэффициентам усиления транзисторов в ключах при применении микросхем К176ИЕ18 и полупроводниковых индикаторов (рис. 207) значительно менее жестки, достаточно h31э > 20. Сопротивление базовых
резисторов в катодных ключах может быть уменьшено до 510 Ом при h31э > 20 или до 1к0м при h31э > 40.
Микросхемы К176ИЕ12, К176ИЕ13, К176ИЕ17, К176ИБ18 допускают напряжение питания такое же, как и микросхемы серии К561 — от 3 до 15 В.
МикросхемаК561ИЕ19 — пятиразрядный сдвигающий регистр с возможностью параллельной записи информации, предназначенный для построения счетчиков с программируемым модулем счета (рис. 222). Микросхема имеет пять информационных входов для параллельной записи D1 -D5, вход информации для последовательной записи DO, вход параллельной записи S, вход сброса R, вход для подачи тактовых импульсов С и пять инверсных выходов 1-5.
Вход R является преобладающим — при подаче на него лог. 1 все Триггеры микросхемы устанавливаются в 0, на всех выходах появляется лог. 1 независимо от сигналов на других входах. При подаче на вход R лог. 0, на вход S лог. 1 происходит запись информации со входов D1 — D5 в триггеры микросхемы, на выходах 1-5 она появляется в инверсном виде.
При подаче на входы R и S лог. 0 возможен сдвиг информации в триггерах микросхемы, который будет происходить по спадам импульсов отрицательной полярности, поступающим на вход С. В первый триггер ин-формация будет записываться со входа D0.
Если соединить вход DO с одним из выходов 1-5, можно получить счетчик с коэффициентом пересчета 2, 4, 6, 8, 10. Для примера на рис. 223 показана временная диаграмма работы микросхемы в режиме деления на 6, который организуется в случае соединения входа D0 с выходом 3. Если необходимо получить нечетный коэффициент
пересчета 3,5,7 или 9, следует использовать двухвходовый элемент И, входы которого подключить соответственно к выходам 1 и 2, 2 и 3, 3 и 4,4 и 5, выход — ко входу DO. Для примера на рис. 224 приведена схема делителя частоты на 5, на рис. 225 — временная диаграмма его работы.
Следует иметь в виду, что использование микросхемы К561ИЕ19 в качестве сдвигающего регистра невозможно, так как она содержит цепи коррекции, в результате чего комбинации состояний триггеров, не являющиеся рабочими для счетного режима, автоматически исправляются.12 = 4096. У нее два входа — R (для установки нулевого состояния) и С (для подачи тактовых импульсов). При лог. 1 на входе R счетчик устанавливается в нулевое состояние, а при лог. 0 — считает по спадам поступающих на вход С импульсов положительной полярности. Микросхему можно использовать для деления частоты на коэффициенты, являющиеся степенью числа 2. Для построения делителей с другим коэффициентом деления можно воспользоваться схемой для включения микросхемы К561ИЕ16 (рис. 218).
МикросхемаКР1561ИЕ21 (рис. 227) — синхронный двоичный счетчик с возможностью параллельной записи информации по спаду тактового
импульса. Микросхема функционирует аналогично К555ИЕ10 (рис. 38).
Схема охранного таймера квартиры » Паятель.Ру
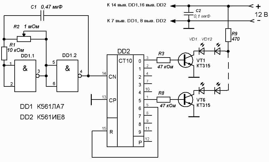
Охранный таймер — это устройство, которое во время отсутствия дома жильцов периодически включает и выключает освещение, так чтобы у постороннего наблюдателя создалась иллюзия, что в квартире кто-то живет. В разной литературе описывались такие устройства, но в основном это были сложные устройства на большом количестве микросхем, либо на редких и дорогих счетчиках с переменным коэффициентом деления, типа К561ИЕ15, либо построенные на основе готовых электронных часов.
На рисунке 1 показана схема более простого устройства, выполненного на трех широко доступных микросхемах серии К561 (одна К561ЛА7 и две К561ИЕ16). Устройство один раз в сутки включает освещение на 3,8 часа. Например, в 20-00 свет включается, а в 23-48 гаснет, и так каждые сутки.
В качестве тактового генератора используется обычный мультивибратор с частотозадающей RC- цепью. Применение такого мультивибратора, по сравнению с кварцевым, дает низкую точность хода таймера, но в данном случае это и к лучшему, — если свет будет включаться и гаснуть в строго установленное время это может показаться подозрительным.
Таймер состоит из задающего мультивибратора, делителя на двух счетчиках, и исполнительного устройства. Задающий мультивибратор выполнен на элементах D1.1 и D1.2. Он (при разомкнутом положении S1) вырабатывает импульсы частотой 1845 Гц (при замкнутом S1 — 2,5 МГц). Импульсы 1845 Гц поступают на предварительный делитель частоты на D2 (К561ИЕ16), с коэффициентом деления 16384. Период импульсов на его выходе будет 8,8816 сек.
Далее следует счетчик D3 (К561ИЕ16), его коэффициент деления задан диодами VD1-VD4, и равен 9728. Таким образом, этот счетчик обнуляется каждый раз, как устройство в целом отрабатывает период в 86400 секунд, что равно 24 часам. Уровень на транзисторный ключ VT1 подается с выхода последнего разряда этого счетчика.
Весовой коэффициент этого выхода равен 8192, что соответствует, в результате, 20 часам 12 минутам. Затем, следует еще коэффициент заданный диодами VD1 и VD2 равный 1536, что соответствует 3 часам 48 минутам.
Таким образом, через 20 часов 12 минут после включения реле Р1 замыкает контакты и включает освещение. Затем свет горит в течении 3 часов 48 минут, и гаснет. Через 20 часов 12 минут все повторяется, и так периодически каждые сутки.
Печатная плата таймера
Интервал, в течении которого горит свет может быть расположен в любом месте суток, все зависит от предварительной установки. А установка производится кнопкой S1. При нажатии на неё частота на выходе мультивибратора увеличивается до 2,5 МГц, что приводит к ускоренной работе таймера. Весь 24-часовой цикл, при нажатой S1, таймер проходит за одну минуту.
Чтобы установить таймер, нужно в то время, когда должно включится освещение нажать на S1, и отпустить её сразу же как свет включится. После этого, таймер будет каждые сутки включать свет в это время, и выключать через 3 часа 48 минут.
Например, если установить таймер в 19-00, то каждые сутки свет будет включаться в 19-00, а гаснуть в 22-48. При этом будет некоторая неточность, вызванная нестабильностью мультивибратора, и время будет немного отличаться (в пределах 10-15 минут), что будет выглядеть вполне естественно.
В настоящее время нередки отключения электроэнергии, поэтому, чтобы это не сбило установку таймера, в нем предусмотрено резервное питание микросхем от батареи типа Крона на 9 В.
В качестве основного источника питания используется сетевой адаптер игровой приставки, он выдает не стабилизированное напряжение 10 В. Можно использовать любой источник на 10-12 В.
Реле Р1 — КУЦ-1 или аналогичное, от модулей дистанционного управления телевизоров УСЦТ. При его отсутствии можно использовать другое реле, например РЭС-22 с катушкой на 8-12 В. Если нагрузка мощная можно применить автомобильное реле, типа реле звукового сигнала от ВАЗ-08-099. Большинство деталей смонтированы на печатной плате, показанной на рисунке 2. Реле на плате не устанавливается.
Транзистор КТ972, если используется реле типа КУЦ-1 можно заменить на КТ815, КТ604, но если реле более мощное, автомобильное, это должен быть КТ972 или его аналог, составленный из КТ315 и КТ815.
Микросхемы К561 можно заменить на аналогичные серии К1561, КА561, либо использовать зарубежные аналоги. Микросхему K561ЛА7 можно заменить на К561ЛЕ5 или на аналогичные серий К176, К561, К1561, импортную.
Настройка
Настройка заключается в установке необходимой частоты импульсов (1845 Гц) на выходе мультивибратора, подстройкой R2, наблюдая за частотой по цифровому частотомеру.
CD4043A | К561ТР2 | четыре «R-S’ триггера |
CD4046B | КР1561ГГ1 | генератор с фазовой автоподстройкой частоты |
CD4049A | К561ЛН2 | шесть инверторов |
CD4050A | К561ПУ4 | шесть преобразователей уровня «МОП-ТТЛ» |
CD4050B | КР1561ПУ4 | ш есть преобразователей уровня «МОП-ТТЛ» |
CD4051A | К561КП2 | аналоговый 8-ми канальный мультиплексор |
CD4051B | КР1561КП2 | аналоговый 8-ми канальный мультиплексор |
CD4052A | К561КП1 | два аналоговых 4-х канальных мультиплексора |
CD4052B | КР1561КП1 | два аналоговых 4-х канальных мультиплексора |
CD4053 | нет | три двухнаправпенных аналоговых переключателя |
CD4054 | нет | схема управления жидкокристаллическим индикатором |
CD4059A | К561ИЕ15 | программируемый счетчик |
CD4060 | нет | 14-ти разрядный счетчик |
CD4061 | К176РУ2 | ОЗУ — 256 бит со схемами управления |
CD4061A | К561РУ2 | ОЗУ — 256 бит со схемами управления |
CD4066A | К561КТЗ | четыре 2-х направленных переключателя |
CD4066B | КР1561КТЗ | четыре 2-х направленных переключателя |
CD4067 | нет | 16-ти канальный мультиплексор |
CD4069 | нет | шесть инверторов |
CD4070A | К561ЛП2 | четыре логических элемента «или» с исключением |
CD4070B | КР1561ЛП14 | четыре двухвходовых элемента «исключающее или» |
CD4071B | нет | четыре логических элемента «2или» |
CD4076B | КР1561ИР14 | 4-х разрядный реверсивный сдвигающий регистр |
CD4081B | КР1561ЛИ2 | четыре логических элемента «2и» |
CD4093A | К561ТЛ1 | четыре триггера Шмитта с логикой «2и-не» |
CD4093B | КР1561ТЛ1 | четыре триггера Шмитта с логикой «2и-не» |
CD4094B | КР1561ПР1 | 8-ми разрядный преобразователь уровня |
CD4095B | нет | «J-K» триггер |
CD4097B | нет | два 8-ми канал, мультиплексора-демультиплексора |
CD4098B | КР1561АГ1 | два одновибратора |
CD40107B | КР1561ЛА10 | два элемента «2и-не» с открытым выходом |
CD40115 | К176ИРЗ | 4-х разрядный универсальный регистр |
CD40161B | КР1561ИЕ21 | 4-х разрядный двоичный счетчик |
CD4503 | К561ЛНЗ | шесть повторителей |
CD4510 | нет | 4-х разрядный счетчик |
CD4520 | К561ИЕ10 | два 4-х разрядных двоичных счетчика |
CD4585 | К561ИП2 | 4-х разрядная схема сравнения |
МС14040В | КР1561ИЕ20 | 12-ти разрядный двоичный счетчик |
МС14053В | КР1561ИЕ22 | счетчик с регистром |
МС14066В | КР1561КТЗ | четыре 2-х направленных переключателя |
МС14076В | КР1561ИР14 | 4-х разрядный регистр «D» типа с 3-мя состоян. |
МС14094В | КР1561ПР1 | 8-ми разрядный преобразователь послед. кода в парал. |
МС14161В | КР1561ИЕ21 | 4-х разрядный синхронный двоичный счетчик |
МС14194В | КР1561ИР15 | 4-х разрядный реверсивный регистр сдвига |
МС14502А | К561ЛН1 | шесть стробируемых элементов «не» |
МС14511В | нет | преобразователь двоичного кода в семисегментный |
МС14512В | КР1561КПЗ | 8-ми канальный мультиплексор |
МС14516А | К561ИЕ11 | 4-х разрядный двоичный реверсивный счетчик |
МС14519В | КР1561КП4 | 4-х разрядный селектор |
МС14520А | К561ИЕ10 | два 4-х разрядных двоичных счетчика |
МС14520В | КР1561ИЕ10 | два 4-х разрядных двоичных счетчика |
МС14531 А | К561СА1 | 12-ти разрядная схема сравнения |
МС14538А | К561ЛНЗ | шесть повторителей с блокировкой |
МС14554А | К561ИП5 | 2-х разрядный универсальный умножитель |
МС14555В | КР1561ИД6 | двоичный декодер-демультиплексор |
МС14556В | КР1561ИД7 | двоичный декодер-демультиплексор |
МС14580А | К561ИР11 | многоцелевой регистр |
МС14581А | К561ИПЗ | арифметико-логическое устройство |
МС14582А | К561ИП4 | схема сквозного переноса |
МС14585А | К561ИП2 | 4-х разрядная схема сравнения |
НЕ ШАГИ — КИЛОМЕТРЫ! | МОДЕЛИСТ-КОНСТРУКТОР
Увлекательнейшее занятие — велосипедный спорт. И для здоровья полезное. Как говорится, ни шума ни гари: крути да крути педали, наслаждайся быстротекущей сменой окружения. А по мере того, как эта колесная жизнь втягивает в свой водоворот, все чаще сам собой встает вопрос: сколько же там километров уже накручено? За минувший день? За неделю? За только что завершившийся сезон?
Заядлыми велосипедистами из числа радиолюбителей разработано уже множество вариантов электронных приборов для измерения протяженности преодолеваемого «верхом на колесах» пути — велоодометров, но… Стоит посмотреть порой на их схему, где одних только DD — не один десяток, не говоря о сверхплотном расположении других радиоэлементов, и сразу как-то тоскливо на душе становится.
Несколько лучше и перспективнее выглядят, по моему мнению, одометры, создаваемые на базе микрокалькуляторов с ЖКИ, ведущих подсчет оборотов велоколеса благодаря простому подключению датчика-геркона параллельно клавише «=». Однако, как свидетельствует практика, такие приборы довольно-таки болезненно реагируют на пыль, тряску и прочие присущие нашим российским дорогам неблагоприятные воздействия. Только это — еще не все. Главный недостаток велоодометров-калькуляторов видится в том, что из-за ограниченной скорости ввода операции суммирования, свойственной им, возникает для велосипедиста предел скорости, на которой прибор может вести подсчет импульсов от геркона-датчика.
От перечисленных выше изъянов абсолютно свободна конструкция велоодометра, выполненного на базе выпускаемого пинским заводом «Камертон» шагомера «Электроника ШЭ-01». Ее-то и предлагаю взять на вооружение велосипедистам-радиолюбителям.
Идея, лежащая в основе рекомендуемой конструкции, проста и вместе с тем надежна. Чтобы «Электроника ШЭ-01» смогла безошибочно подсчитывать длину пройденного пути, необходимо, вместо штатного датчика шагов (балансира с закрепленным на нем постоянным магнитом, перемещающимся вблизи геркона при ходьбе) подключить ко входу счетчика другой. Механический или электронный, срабатывающий за определенный отрезок преодоленного пути.
Для велоодометра такой датчик-геркон устанавливают в большинстве случаев на вилке заднего колеса. А на спицах последнего закрепляют один или несколько постоянных магнитов. Тогда длина окружности колеса (или ее часть) и будет служить единицей измерительного отрезка пути.
Конечно, показания счетчика с таким датчиком придется в таком случае всякий раз соотносить с длиной окружности, что и сложно, и неудобно в пользовании. Поэтому обычно применяют предварительный делитель, коэффициент К которого легко вычислить по формуле: К = (n•S)/L. Здесь n — количество постоянных магнитов-датчиков, S — выбранная единица отсчета пройденного пути (м), L —длина окружности колеса с шиной под нагрузкой (м).
Для велосипеда «Турист», например, длина окружности колеса с шиной под нагрузкой равна 2,12 м. Приняв за единицу отсчета 100 м, с одним датчиком, получаем К = 47.
На рисунке 1 показана несложная электронная схема, обеспечивающая предварительное деление и формирование одного импульса за 100 м пути. В ней применены две микросхемы структуры КМОП, работающие при низком напряжении питания и минимальном (доли мкА) токе потребления. На элементах DD.1, DD1.2 выполнен формирователь входных импульсов, поступающих с датчика-геркона. Формирователь [1] необходим для исключения ложного срабатывания от так называемого «дребезга», возникающего при замыкании и размыкании механических контактов.
Рис. 1. Принципиальная электрическая схема формирователя-делителя на 47.Ведь что происходит? При замыкании контакта геркона конденсатор С1 не дает переключиться элементам формирователя в противоположное от исходного состояние. Разумеется, пока не установится нормальный контакт. А после размыкания этот же конденсатор задерживает переключение формирователя в исходное состояние, до полного окончания «дребезга». Таким образом, на выходе формирователя при каждом замыкании и размыкании контактов датчика формируется импульс высокого уровня напряжения, фронт и спад которого сдвинуты от начала замыкания и размыкания, длительностью, равной времени замкнутого состояния.
Спадом этого импульса переключается счетчик-делитель частоты на 47, выполненный на микросхеме DD2 и элементах DD1.3, DD1.4 [2]. Коэффициент деления задается подключением входов элемента И-НЕ, DD1.3 к выходам двоичного счетчика, численное значение которых является эквивалентом двоичного числа коэффициента.
И на выходе DD1.3 возникает логический «ноль» при поступлении на счетчик 48 импульсов. Элементом DD1.4 он инвентируется и подается на обнуляющий вход R DD2. Поэтому счетчик устанавливается в «ноль». Для получения коэффициента деления 47, а не 48 (как это следует из схемы подключения входов DD1.3) введена цепь R3 С2, при помощи которой после окончания каждого цикла деления — обнуления счетчика на его вход — подается дополнительный импульс, возникающий в точке соединения R3 С2. Этот импульс формируется на выходе DD1.2 в момент, когда контакты геркона разомкнуты. Таким образом, в каждом цикле деления счетчиком учитывается 47 импульсов (поступивших с датчика) и один (дополнительный), вырабатываемый в схеме делителя.
Для обеспечения нормальной работы счетчика шагомера длительность импульсов, поступающих на его вход, не должна быть слишком короткой: короткие пички, в том числе «дребезг» контактов датчика-геркона, счетчиком не фиксируются — исключается ложное срабатывание.
Счет происходит по спадам импульса высокого уровня, при размыкании контактов геркона. Поэтому выходной импульс дополнительного делителя снимается с выхода 32 счетчика DD2. И через ограничивающий диод VD1 подается на вход счетчика шагомера, минуя выключатель. На выходе 32 DD2 формируется импульс высокого уровня. Причем длительность его равна 16 периодам повторения импульсов, поступающих на вход формирователя.
Питание микросхем делителя можно осуществлять от отдельного источника напряжением 3 В. Но ведь этот потребляемый ток незначителен. Значит, DD1 и DD2 можно запитать и от интегрального преобразователя напряжения шагомера, выходное напряжение которого (в 2 раза большее напряжения элемента СЦ-30) берется с вывода фильтрующего конденсатора преобразователя.
На рисунке 2 показана часть платы шагомера со стороны, противоположной установке жидкокристаллического индикатора. Здесь же обозначены точки подключения дополнительного делителя.
Делитель можно подсоединить к шагомеру при помощи гибких проводников, выведенных из корпуса шагомера. Но лучше применять миниатюрный разъем, ответную часть которого устанавливают внутри корпуса. А штыревую — на плате формирователя-делителя, выполненной из фольгированного стеклотекстолита толщиной 1,5 мм. Печатный монтаж ее показан на рисунке 3.
Рис. 2. Переделываемая часть монтажа шагомера «Электроника ШЭ-01».Рис. 3. Печатная плата самодельного блока с изображением устанавливаемых на ней элементов монтажа.Кроме штырей разъема, к плате подключают провод (лучше гибкий, многожильный, с экранной оплеткой). Такой же, как, скажем, при подключении микрофонов. Провод прокладывают до места крепления геркона по раме велосипеда.
При подобном (см. выше) исполнении дополнительного делителя его можно оставлять на велосипеде, отключив от шагомера. А последний (в случае необходимости) использовать по прямому назначению. Ориентируясь лишь на показания счетчика шагов, каждый раз обнуляя его в конце текущих суток, можно исключить суммирования показаний километров, сохраняющихся в регистре памяти, и количества отсчитанных шагов.
О деталях. В делителе резисторы R2, R3 типа МЛТ-0,125; R1 КИМ. Но также можно его составить и из 2—3 резисторов МЯТ сопротивлением больше 1 мОм. Конденсаторы С1 и С2 — КМ-4, КМ-5 или керамические другого типа. Номиналы у всех этих элементов могут иметь допуск до 50% без ухудшения параметров делителя. Микросхемы 561-й серии можно заменить на аналогичные (по функциональному назначению) из серии К564. 176-я здесь (увы!) из-за низкого напряжения питания работать не будет.
А вот К561ИЕ16 легко заменить на К561ИЕ10, включив входящие в нее два четырехразрядных счетчика (последовательно). Можно использовать и две ИС К561ИЕ11 или К561ИЕ14, а также специализированную микросхему — программируемый счетчик-делитель К561ИЕ15. Необходимо лишь иметь в виду, что при любой замене счетчика придется изменить, переделать рисунок проводников печатной платы. И еще делитель с выбранным коэффициентом 47 можно применить на велосипеде «Украина» или «Старт-шоссе». Для последнего — со своей спецификой: цепь R3 — С2 в делителе исключается, а вывод 6 у DD1.2 обязательно подсоединяют к выводу 5 или плюсовому проводнику.
Если необходим делитель с другим коэффициентом, то лучше применить программируемый (К561ИЕ15), подключив его установочные входы соответствующим коэффициенту деления образом. А если такой микросхемы нет, то использовать двоичные счетчики с дополнительным элементом И-НЕ, подключая входы последнего согласно выбранному коэффициенту деления.
Развязывающий диод VD1 должен быть обязательно кремниевым, с возможно большим прямым падением напряжения на n-р переходе. Вполне приемлем типа НД102, КД103. Или один из диодов КД509…КД514 с любой буквой. Вместо примененного геркона КЭМ-1 подойдет, например, КЭМ-2 или любой, имеющийся в наличии. Но — с нормально разомкнутым контактом. Конструкция датчика — установка геркона и магнита (последний, кстати, можно взять от мебельной магнитной защелки) определяется во многом исходя из того, что есть под рукой. Но при любом исполнении помните: за один оборот колеса должно произойти одно срабатывание (замыкание) контактов геркона.
Шагомер (так же, как, впрочем, и микрокалькулятор) можно применить и для более точных, разметочных работ на местности. Для этого выбирается единица измерения поменьше. Например, 1 м. На колесе с такой же длиной окружности (1 м) устанавливают датчик-геркон, контакты которого подключают к входу счетчика шагомера (минуя выключатель) и плюсовому проводнику питания. А в калькуляторе их подсоединяют параллельно контактам клавиши «=» (равно). И — за дело!
А. РОМАНЧУК, Сахалинская обл.
ЛИТЕРАТУРА:
1. Бюриков С.А. Цифровые устройства на МОП-интегральных микросхемах— М., Радио и связь, 1990.— С. 54, 55.
2. Алексеев С. Применение микросхем серии К61—Ж. «Радио», № 3’87, с. 26-28.
Рекомендуем почитать
- КАТЕРА НА ВОЗДУШНОМ ДВИЖИТЕЛЕ
Для управления большие вертикальные рули меняют направление воздуха пропеллера. Максимальная скорость аэролодки достигает 100 км/ч. Корпус лодки делают из алюминия, толщиной примерно 5… - НАЙТИ СКРЫТУЮ — НЕ ПРОБЛЕМА
Выполнять сверлильные работы (развесить, например, полки или установить кронштейны под гардины) в стенах со скрытой электропроводкой опасно: недолго и под 220-вольтное напряжение угодить….
| Микросхема | Аналог | Назначение | Корпус |
| 564АГ1 | CD4098B | 2 моностабильных одновибратора | 402.16-33 |
| 564ГГ1 | CD4046B | Генератор с ФАПЧ | 402.16-23 |
| 564ИД1 К561ИД1 |
CD4028A CD4028AE |
Двоично-десятичный декодер | 402.16-23 238.16-1 |
| К176ИД2 | б/а | Дешифратор двоичного кода в семисегментный | 238.16-1 |
| К176ИД3 | б/а | Дешифратор двоичного кода в семисегментный | 238.16-1 |
| 564ИД4 | CD4055 | Дешифратор возбуждения | 402.16-33 |
| 564ИД5 | CD4056A | Стробируемый дешифратор возбуждения | 402.16-33 |
| К176ИЕ1 | CD4024A | 6-разрядный двоичный счетчик | 201.14-1 |
| К176ИЕ2 | TA5971 | 5-разрядный счетчик | 238.16-1 |
| К176ИЕ3 | HEF4017 | Счетчик по модулю 6 с выводом на 7-сегментный индикатор | 201.14-1 |
| К176ИЕ4 | CD4026 | Счетчик по модулю 10 с выводом на 7-сегментный индикатор | 201.14-1 |
| К176ИЕ5 | CD4033 | 15-разрядный делитель частоты | 201.14-1 |
| К561ИЕ8 | CD4017AE | Десятичный счетчик делитель | 238.16-1 |
| 564ИЕ9 К561ИЕ9 |
CD4022A | Счетчик-делитель на 8 | 402.16-32 238.16-1 |
| 564ИЕ10 К561ИЕ10 |
MC14520AP | Два 4-разрядных счетчика | 402.16-33 238.16-1 |
| 564ИЕ11 К561ИЕ11 |
MC14516AP | 4-разрядный двоичный реверсивный счетчик | 402.16-23 238.16-1 |
| К176ИЕ12 | б/а | 15-разрядный делитель частоты и двоичный счетчик на 60 | 238.16-1 |
| К176ИЕ13 | б/а | Двоичный счетчик с устройством управления | 238.16-1 |
| 564ИЕ14 К561ИЕ14 |
CD4029A CD4029AE |
Двоично-десятичный 4-разрядный реверсивный счетчик с предустановкой | 402.16-23 238.16-1 |
| 564ИЕ15 К561ИЕ15 КА561ИЕ15 |
CD4059A | Программируемый счетчик | 4118.24-2 405.24-7 |
| К561ИЕ16 | CD4020AE | 14-разрядный двоичный счетчик-делитель | 238.16-1 |
| К176ИЕ17 | б/а | Двоичный счетчик с устройством управления (календарь) | 201.14-1 |
| К176ИЕ18 | б/а | Двоичный счетчик на 60 с 15-разрядным делителем частоты, генератором сигнала звонка | 201.14-1 |
| 564ИЕ19 К561ИЕ19 |
CD4018A | 5-разрядный счетчик Джонсона с предустановкой | 402.16-23 238.16-1 |
| 564ИЕ22 | MC14553B | 3-декадный двоично-десятичный счетчик с регистром памяти | 402.16-23 |
| 564ИК1 К561ИК1 |
б/а | Строенный мажоритарный элемент | 402.16-23 238.16-1 |
| 564ИК2 | б/а | Схема управления 5-разрядными 7-сегментными индикаторами в мультиплексном режиме | 4118.24-2 |
| 564ИМ1 К561ИМ1 |
CD4008A | 4-разрядный сумматор | 402.16-23 238.16-1 |
| 564ИП2 К561ИП2 |
MC14585A | 4-разрядная схема сравнения | 402.16-32 238.16-1 |
| 564ИП3 | MC14581A | Ариметическо-логическое устройство | 405.24-2 |
| 564ИП4 | MC14582A | Схема сквозного переноса | 402.16-33 |
| 564ИП5 К561ИП5 |
MC14554A MC14554CP |
Универсальный двухразрядный умножитель | 402.16-33 238.16-1 |
| 564ИП6 | CD40101B | 9-разрядный контролер четности | 401.14-5 |
| 564ИР1 | CD4006A | 18-разрядный сдвигающий регистр | 401.14-5 |
| 564ИР2 К561ИР2 |
CD4015A CD4015AE |
Два 4-разрядных регистра сдвига | 402.16-23 238.16-1 |
| К176ИР3 | б/а | 4-разрядный сдвигающий регистр | 201.14-1 |
| К176ИР4 | CD4031 | 64-разрядный регистр сдвига | 201.14-1 |
| 564ИР6 К561ИР6 |
CD4034AE | 8-разрядный сдвигающий регистр | 405.24-2 239.24-1 |
| 564ИР9 К561ИР9 |
CD4035A | 4-разрядный последовательно- параллельный регистр | 402.16-23 238.16-1 |
| К176ИР10 | CD4006E | 8-разрядный сдвигающий регистр | 201.14-1 |
| 564ИР11 К561ИР11 |
MC14580CP ф/а |
Многоцелевой регистр (8*4) бит | 405.24-2 239.24-1 |
| 564ИР12 К561ИР12 |
MC14580A | Многоцелевой регистр (4*4 бит) | 405.24-2 239.24-1 |
| 564ИР13 | MM54C905 | 12-разрядный регистр последовательного приближения | 405.24-2 |
| 564ИР16 | CD40105B | Регистровое ЗУ 16*4 бит | 402.16-23 |
| 564КП1 К561КП1 |
CD4052A | Двойной 4-канальный мультиплексор | 402.16-23 238.16-1 |
| 564КП2 К561КП2 |
CD4051A | 8-канальный мультиплексор | 402.16-23 238.16-1 |
| К561КП6 | KT8592 | 4-разрядный коммутатор для АТС со встроенной памятью состояния матрицы ключей | 238.16-1 |
| К176КТ1 | CD4016E | 4 двунаправленных переключателя | 201.14-1 |
| 564КТ3 К561КТ3 |
CD4066A | 4 двунаправленных переключателя | 401.14-5 201.14-1 |
| 564ЛА7 К561ЛА7 КФ561ЛА7 |
CD4011A | 4 логических элемента 2И-НЕ | 401.14-5 201.14-1 4313.14-А |
| 564ЛА8 К561ЛА8 |
CD4012A | 2 логических элемента 4И-НЕ | 401.14-5 201.14-1 |
| 564ЛА9 К561ЛА9 |
CD4023A | 3 логических элемента 3И-НЕ | 401.14-5 201.14-1 |
| 564ЛА10 | CD40107B | 2 логических элемента 2И-НЕ с открытым стоком | 401.14-5 |
| 564ЛЕ5 К561ЛЕ5 |
CD4001A | 4 логических элемента 2ИЛИ-НЕ | 401.14-1В 201.14-1 |
| 564ЛЕ6 К561ЛЕ6 |
CD4002A | 2 логических элемента 4ИЛИ-НЕ | 401.14-1В 201.14-1 |
| 564ЛЕ10 К561ЛЕ10 |
CD4025A | 3 логических элемента 3ИЛИ-НЕ | 401.14-5 201.14-1 |
| К176ЛИ1 | б/а | Элемент 9И и элемент НЕ | 201.14-1 |
| 564ЛН1 К561ЛН1 |
MC14502AP | 6 логических элементов НЕ с блокировкой и запретом | 402.16-32 238.16-1 |
| 564ЛН2 К561ЛН2 |
CD4049A | 6 логических элементов НЕ | 401.14-5 201.14-1 |
| К561ЛН3 | MPD4503 | 6 повторителей с блокировкой для видеомагнитофонов с 3 состояниями | 238.16-1 |
| К561ЛН5 | CD4069A | 6 логических элементов НЕ | 201.14-1 |
| К176ЛП1 | CD4007E | Элемент логический универсальный | 201.14-1 |
| 564ЛП2 К561ЛП2 |
CD4030A | 4 двухвходовых элемента «Исключающее-ИЛИ» | 401.14-5 201.14-1 |
| К176ЛП4 | CD4000E | 2 логических элемента 3ИЛИ-НЕ и логический элемент НЕ | 201.14-1 |
| К176ЛП11 | б/а | 2 логических элемента 4ИЛИ-НЕ и логический элемент НЕ | 201.14-1 |
| К176ЛП12 | б/а | 2 логических элемента 4И-НЕ и логический элемент НЕ | 201.14-1 |
| 564ЛП13 К561ЛП13 КФ561ЛП13 |
б/а | Три 3-входовых мажоритарных элемента | 401.14-5 201.14-1 4313.14-А |
| 564ЛС1 К176ЛС1 |
б/а | 3 логических элемента 3И-ИЛИ | 401.14-5 201.14-1 |
| 564ЛС2 К561ЛС2 |
CD4019A | 4 логических элемента И-ИЛИ | 402.16-23 238.16-1 |
| 564ПР1 | CD4094B | 8-разрядный преобразователь последовательного кода в параллельный | 402.16-23 |
| К176ПУ1 | б/а | 5 преобразователей уровня КМОП-ТТЛ | 201.14-1 |
| К176ПУ2 | CD4009E | 6 преобразователей уровня с инверсией | 238.16-1 |
| К176ПУ3 | CD4010E | 6 преобразователей уровня | 238.16-1 |
| 564ПУ4 К561ПУ4 |
CD4050A | 6 преобразователей уровня | 402.16-32 238.16-18 |
| К176ПУ5 | б/а | Преобразователи уровня | 238.16-1 |
| 564ПУ6 | CD40109A | 4 преобразователя уровня | 402.16-23 |
| 564ПУ7 К561ПУ7 |
б/а | 6 преобразователей уровня логических уровней с низкого на высокий с инверсией | 401.14-5 201.14-1 |
| 564ПУ8 К561ПУ8 |
б/а | 6 преобразователей уровня логических уровней с низкого на высокий без инверсии | 401.14-5 201.14-1 |
| 564ПУ9 | CD40116 | 8-разрядный двунаправленный преобразователь уровня для сопряжения ТТЛ-КМОП | 4118.24-2 |
| 564РП1 | CD4039A | Буферное ЗУ с организацией 8*4 | 4118.24-2 |
| 564РУ2 К561РУ2 К176РУ2 |
CD4061A — CD4061 |
ОЗУ 256*1 бит | |
| 564СА1 К561СА1 |
MC14531A | 12-разрядная схема сравнения | 402.16-33 238.16-1 |
| 564ТВ1 К561ТВ1 |
CD4027A | 2 триггера J-K | 402.16-23 238.16-1 |
| 564ТЛ1 К561ТЛ1 |
CD4093A | 4 триггера Шмитта с входной логикой 2И-НЕ | 401.14-5 201.14-1 |
| К176ТМ1 | CD4003E | 2 D-триггера со сбросом | 201.14-1 |
| 564ТМ2 К561ТМ2 |
CD4013A | 2 D-триггера | 401.14-5 201.14-1 |
| 564ТМ3 К561ТМ3 |
CD4042A | 4 D-триггера | 402.16-32 238.16-1 |
| 564ТР2 К561ТР2 |
CD4043A | 4 R-S-триггера | 402.16-32 238.16-1 |
| 564УМ1 | CD4054A | Усилитель индикации | 402.16-33 |
Sinusoidālā oscilatora ķēde uz microshēmas. Harmonisko signallu ģeneratori, kuru pamatā ir darbibas pastiprinātāji
Ши гармоническая синусоидальная сигнализация zemfrekvences ģeneratora ķēde ir paredzēta pastiprinātāju noskaņošanai un remontam. звуковая частота.
Sinusoidalo viļņu генераторы копейка милливольтметра, осциллограф ваи деформация меритаю тас рад vērtīgu kompleksu visu audio frekvences pastiprinātāja posmu noskaņošanai un remontam.
Galvenas īpašības:
- Генераторные частоты: 300 Гц, 1 кГц, 3 кГц.
- Максимальные гармонические искажения (THD): 0,11% — 1 кГц, 0,23% — 300 Гц, 0,05% — 3 кГц
- Стратегия Patēriņa: 4,5 мА
- Izvēlamais izejas spriegums: 0 — 77,5 мВ, 0 — 0,775 В.
Sinusoidālā ģeneratora ķēde ir diezgan vienkarša un veidota uz diviem tranzistoriem, kas nodrošina augstas frekvences un amplitudas stabilitāti. Генератор конструкции с нечастыми стабилизирующими элементами, печами, лампами, термисторами ваи города и паши компонентов, лаи иеробежоту амплитуду.
Катра без подстройки частоты (300 Гц, 1 кГц и 3 кГц) и установлен следом S1. Izejas signala amplitūdu var vienmērīgi mainīt ar mainīgo rezistoru R15 divos diapazonos, kurus iestata ar slēdzi S2. Диапазон амплитуды от 0 до 77,5 мВ (219,7 мВ от пика до пика) и от 0 до 0,775 В (2,191 В от пика до пика).
Nākamajos attēlos paradīta elektroinstalācija iespiedshēmas plate un elementu izvietojums uz tā.
Nepieciešamo radio detaļu saraksts:
- R1 — 12 тукст
- Р2 — 2к2
- R3, R4, R5, R15 — 1k основных
- Р6, Р7 — 1К5
- R8 — 1к
- Р9 — 4к7
- Р10 — 3к3
- Р11 — 2к7
- Р12-300
- R13 — 100 тукстоши
- С1 — 22н
- С2 — 3u3
- С3 — 330н
- С4 — 56н
- С5 — 330н
- С6, С7 — 100н
- Д1, Д2 — 1Н4148
- Т1, Т2, Т3 — BC337
- ИО1 — 78L05
Ja визы detaļas ir pareizi uzstādītas un instalācijā nav kļudu, sinusa signalla ģeneratoram jādarbojas pirmajā ieslēgšanas reizē.
Ķēdes barošanas spriegums var but 8-15 voltu diapazonā. Lai uzturētu stabilu izejas signalla sprieguma amplitudu, elektrolinija tiek papildus stabilēta ar 78L05 microshēmu un diodem D1, D2, kā rezultātā stabilu izejas signala ir aptuveni 6,2 volti.
Pirms pirmās ieslēgšanas ģeneratora jāpievieno frekvences meritajam vai osciloskopam un, izmantojot regulējamos rezistorus R3, R4 and R5, jāiestata precīza zejas frekvence katram diapazonam, 3 kHz un. Ja nepieciešams, ja nav iespējams pilnībā pielāgot frekvences, varat papildus izvēlēties konstanto rezistoru R6-R8 pretestības.
http://pandatron.cz/?1134&sinusovy_generator_s_nizkym_zkreslenim
Kad nav pie rokas augstas kvalitātes sinusoidālo viļņu ģenerators — kā atkļūdot pastiprināju, kuru izstrādājat? Jāiztiek ар импровизации līdzekļiem.
Шаджа ракста:
- Augsta linearitāte, izmantojot budžeta operācijas pastiprinātāju
- Precīzs AGC ar minimaliem kropļojumiem
- Аккумулятор: минимальная травма
Фонс
Tūkstošgades sakumā visa mūsu ģimene pārcēlas dzīvot uz tālām zemēm.Daži no maniem elektroniskajiem krajumiem sekoja mums, bet diemžēl ne visi. Tā nu es izrādījos viens ar lieliem monoblokiem, manis samontētiem, bet vēl līdz galam netkļūdotiem, bez osciloskopa, bez signal ģeneratora, ar lielu vēlmi to projektu pabeigt un beidzot klausīties mūziku. Osciloskopu izdevās dabūt no drauga pagaidu lietošanai. Ar ģeneratoru man pašam bija steidzami kaut kas jāizdomā. Tajā laika es vēl nebiju iejuties apmierināts ар šeit pieejamo komponentu piegādātājiem. No opampiem, kas gadījas pa rokai, bija vairaki nesagremojami senas padomju elektronikas rūpniecības produkti un LM324, kas tika pielodēts no izdeguša datora barošanas avota.
LM324 datu lapa: National / TI, Fairchild, OnSemi … Man patīk lasīt National datu lapas — tajās parasti ir daudz interesantu detaļu izmantošanas piemēru. OnSemi arī šajā gadījumā pasteidzās iepriekš. Ставка «čigans» ir kaut ko atņēmis saviem piekritējiem 🙂
Жанра классика
Палидзиет авторам!
Saja rakstā л parādīti vairāki Vienkārši paņēmieni, Kas ļauj sasniegt ļoti augstas Kvalitātes sinusoidālā signāla ģenerēšana ип pastiprināšana izmantojot plaši pieejamu zemu izmaksu operacionālo pastiprinātāju ип Lauka Efekta tranzistors ар р-н krustojumu:
- Automātiskās līmeņa kontrolles diapazona ierobežošana un regulējošā elementa nelinearitātes ietekmes samazināšana;
- Операционный усилитель может использоваться в линейном режиме;
- Optimalā virtuala zemes līmeņa izvele akumulatora darbībai.
Vai viss bija skaidrs? Vai šajā rakstā atradāt ko jaunu, oriģinālu? Priecashos, ja atstāsiet komentaru vai uzdosiet jautājumu, kā ari — padalīsieties ar rakstu ar draugiem sociālajā tīklā, «noklikšķinot» uz atbilstošas ikonas zemāk.
Papildinājums (2017. gada oktobris) Nokļuva internetā: http://www.linear.com/solutions/1623. Es izdarīju divus secinājumus:
- Nav nekā jauna zem saules.
- Ту, священники, nedzenātu letumu! Es tad paņemtu normalu OA — un dabūtu priekšzīmīgi zemu Kg.
Šo ierakstu ievietoja,. Atzīmējiet gramatzimi.
Комментарии в ВКонтакте
254 дома для «Венского моста, земного гармонического теста, сигнальных генераторов»
Šī vietne izmanto Akismet, lai cīnītos pret surogātpastu.
Синусоидальные осцилляторы viegli montējams uz operatīvā pastiprinātāja. Attēlā redzams ķēdes shēmašāds ģenerators rada signalu ar frekvenci 400 Гц.
Taisnstūra impulsu paketes ar noteiktu impulsu skaitu paketē, to ir ērti izmantot digitālo ierīču atkļūdošanai.
Radioamatieru praksē tas bieži vien ir nepieciešams frekvenču dalītāji ar augstu dalīšanas koeficientu (1000 … 10000 un vairāk). Parasti šim nolūkam tiek izmantoti 4-5 skaitītāji-dalītāji ar 10, vai microshēma K561IE15.
Генератору, кура диаграмма парадита 1. атт., вар измантот дажадос парвейдотаджи вьенфазес сприегумс уз трисфазу. Tas ir vienkaršāk neka aprakstīts.
Piedavatās shēmas neapšaubama priekšrocība ir tās vienkaršība.Neskatoties uz neparasto izskatu, ķēde ir diezgan uzticama, autors to izmanto apmēram 2 gadus.
Regulējams kvadrātviļņu ģenerators
Šī ierīce atradīs pielietojumu dažādāsautomizācijas ierīcēs Periodiskiem Stravas partraukumiem slodzes ķēdēs vai impulsu ģenerēšanai ar ļoti main Periodīgu atkartoušanilgu atkartoušanil. Impulsa jaudas attiecība var sasniegt vairākus tūkstošus, to atkartošanās times un ilgums — desmitiem sekunžu.
Izveidojiet nekomplicētu sinusoidālo viļņu ģenerators darboties pietiekami augstās frekvencēs nav viegls uzdevums.Labi pazīstami ģeneratori ar Wientiltu ļauj radīt svārstības ar frekvenci, kas nepārsniedz 1 MHz, un pat tad, ja tiek izmantoti K544, K574 sērijas ātrgaitas darbības pastiprinātāji un.0vāmeni ar izejas līn 10vāmeni ar izejas 1 MHz, un pat tad, ja tiek izmantoti
Attēlā redzams vienkārša cristala oscilatora , kuru var montet uz jebkura logiska elementa «UN — NOT», kas ir daļa no jebkuras K155 sērijas mikroshēmas.
Šī vienkāršā ierīce ir sprieguma kontrolēts ģenerators (VCO). To var izmantot, lai dzirdami norādītu nemainīga sprieguma lielumu mainīgas frekvences tonī. VCO (ск. диаграмма) подключается к интеграторам DA1 и используется вместе с элементами DD1.1, DD1.2.
Генераторы (skatiet attēlu) nodrošina zāģa zoba spriegumu ar labu linearitāti.
Транзисторы Т1 Генераторы с резистором R1 выпускают ķēdē тас ир strāvas avots ar izejas pretestību, kas vienada ar vairākiem megaomiem. Šī avota strāva uzlādē kondensatoru C2.
Функциональные генераторы var montēt uz specialis mikroshēmas IC 8038.ICL8038 интегрирует схему, kas spēj radit sinusoidalus, taisnsturveida, trissturveida, zaģa zoba impulsus. Pilnībā funkcionālam darbam ģeneratoru mikroshēmas nepieciešams minimalais ārējo komponentu skaits.
Pašdarināta tehnika un aprikojums
Радиоконструктор 2007 №11
Parasti, zemfrekvences sinusoidalo signal ģeneratori balstīties uz operatīvajiem pastiprinātājiem. Ставка логикас варти вар дерботис ари аналогаджа режим — ка пастипринатаджи.Literatūrā šī tēma tika skarta ne reizi vien, bet galvenokart tās bija Analogo Signālu pastiprinātāju sēmas (zemfrekvences pastiprināji uz CMOS mikroshēmām, tiešās pastiprināšanas uztvērēji utt.). Bet jebkuru pastiprinātāju, pat izgatavotu no loģiskiem elementiem, var pārvērst par ģeneratoru — tas viss ir atsauksmes…
1. attēlā paradīta fiksētas frekvences sinusoidāla zemfrekvences генераторная диаграмма, kas ieviesta uz diviem K561LN2 microshēmas logiskajiem invertoriem.Invertori tiek pārslēgti uz аналого režīmu, izmantojot OOS uz rezistoriem R1 и R3. no kuriem katrs ir savienots starp invertora ieeju un izeju. Šādā veidā iegūtie pastiprinātāji ir savienoti virknē (ka divi posmi) caur rezistoru R4. Turklāt pirmā posma pārraides koeficients ir atkarīgs no pretestību R1 un R2 attiecības. Tā ka šie rezistori ir vienādi, tad pirmās pakāpes pastiprinājums ir vienāds ar vienu Otras pakāpes pastiprinājumu nosaka pretestību R4 un R3 attiecība, un to var regulēt ar rezistoru R4.
Rezistori R1-R2 kopā ar kapacitāti C1 un C2 veido Wien Tiltu, kas noregulēts uz noteiktu frekvenci, ko nosaka pēc labi zinās формул:
F=1/(RC), кур R=R1=R2, C=C1=C2.
Lai iegūtu neierobežotu un neizkropļotu sinusoīdu, jums attiecīgi jāpielāgo pastiprinātāja pastiprinājums zem iebūvētā rezistora R4. Šajā sēmā, kad tiek darbinata no 9V avota, vislabakā sinusoidālā forma tiek iegūta ar efektīvo vērtību aptuveni 1V.
Šis ģenerators, kaut arī balstīts uz logiskiem vārtiem, ir tīri аналоги, un tā izvadē nav nekādu impulsu komponentu vai soļu spriegumu, kas jāfiltrē.
2. attēlā paradīts digitālā cristala sinusoidālā viļņa oscilatora ķēde enerējot sinusoidālais spriegums frekvence 976,5625 Hz (с частотой резонатора 500kHz). Šeit no taisnstūrveida impulsiem tiek veidots sinusoidālais spriegums, izmantojot DAC uz D2 microshēmas elementiem un rezistoriem. Periods sastāv no 32 soļiem. Galīgo izejas signālu veido darbības pastiprinātājs A1 un pie tā izejas pievienotā RC ķēde. кас ноглудина пакапиенус, кас вейдо синусоиду.
Izejas sinusoidālā viļņa frekvence bus 512 reizes mazāka neka kvarca rezonatora vai ieejas impulsu frekvence, kas, darbojoties no ārēja impulsu avota, var tikt pievadīta uz D1 11.тапу. Tajā pašā laika tiek izslēgtas detaļas R1, R2, Q1, C1, C2
Shema ir pievilcīga ar to, ka ļauj iegut sinusoidālu kvarca frekvences stabilitātes zemfrekvences signallu.
РадиоМатор 2002 №6
Vēl viena vienkārša sinusoidālā ģeneratora shema, izmantojot digitalo microshēmu. Neskatoties uz neparasto izskatu, ķēde ir diezgan uzticama, autors to izmanto apmēram 2 gadus.
Генератор гальванических элементов и микросхема К155ЛАЗ.Trīs invertoru DD1.1 … DD1.3 gredzenveida savienojums ir nestabila struktūra, kas ir pakļauta ierosmei pie maximālās darbības frekvences. Rezistors R1 isata mikroshēmas darbības punktu tuvu pārslēgšanas slieksnim. Sakarā ar «mirušās zonas» klātbūtni TTL ķēdēs (sprieguma diapazons starp loģiskā «0» un logiskā «1» sliekšniem), IC pāriet aktīvajā režīmā. L1-C1 ķēde rada apstākļus ierosmei ar savu rezonanses frekvenci. Ķēdes kvalitātes faktoram nav lielas nozīmes, ķēde sākas ar parliecību pat ar zemas kvalitātes sēmām.
Frekvences stabilitāte ir atkarīga tikai no cilpas stabilitātes un ir diezgan augsta. Izejas sprieguma amplituda ir atkarīga no ķēdes kvalitātes factora un var sasniegt 2,5 V. Pie maximālās frekvences (apmeram 10 … 15 MHz) impulsu amplituda ir 2 reizes mazaka, un microshēma sak sasilt. уз аугшу.
Izejas signalu var ņemt gan no L1 spoles, gan no C1 kondensatora. Tomēr labak to noņemt no spoles, šajā gadījumā kravnesība (pat ļoti ieverojama) minimāli ietekmē darbības frekvenci.Neskatoties uz to, labāk ir savienot slodzi caur buferi. Tas var, но izstarotājs vai avota sekotājs, операционный усилитель buferis vai savienojuma spole — tas viss ir atkarīgs no izejas frekvences. Acīmredzot priekšroka jādod operācijas pastiprinātājam pie 1 kHz un savienojuma spolei pie 5 MHz.
Ķēdes izveide tiek samazināta līdz IC darbibas punkta izvelei, izmantojot rezistoru R1. Lai to izdarītu, ģeneratora izejai tiek pievienots osciloskops un, pagriežot R1, tiek panākta stabila paaudze ar maximalo amplitudu.R1 ir labāk veikt vairākus apgriezienus, piemēram, SPZ-39.
Ierīce ir darbinama ar jebkuru TTL un TTLSh sērijas invertoru. Labāk ir atteikties no CMOS mikroshēmu izmantošanas, jo uz tiem ir gandrīz neiespējami panākt stabilu paaudzi.
А. УВАРОВ, г. Белгород.
Radioamatieru praksē bieži vien ir nepieciešams izmantot sinusoidālo oscilatoru. To var izmantot dažādos veidos. Apsvērsim, kā izveidot sinusoidālu signallu ģeneratoru uz Vīnes tilta ar stabilu amplitudu un frekvenci.
Šajā rakstā ir aprakstīta sinusoidālā viļņa ģeneratora shēmas konstrukcija. Часто задаваемые вопросы о программе:
Ērtākais no montāžas un nodošanas expluatācijā viedokļa sinusoidālā signalla generatora варианты ir generators, kas uzbūvēts uz Vīnes tilta, uz moderna Operacionālā pastiprinātāja (OA).
Вина наклоняется
Pats Wien Bridge ir joslas caurlaides filtrs, kas sastāv no diviem. Tas uzsver centrālo frekvenci ип nomac pārējās frekvences.
Tiltu tālaja 1891. gada izgudroja Макс Винс. Шематиска диаграмма патс Вайнс тильт парасти тиек аттелотс шади:
Attēls aizgūts no Vikipēdijas
Вена тилтам ир изеяс сприегума аттиециба прет иееяс сприегуму b = 1/3 … Tas ir svarigs punkts, jo šis faktors nosaka apstākļus stabilai paaudzei. Ставка vairak par to vēlāk
Kā aprēķināt frekvenci
Uz Vīnes tilta bieži tiek būvēti oscilatori un induktivitātes mērītāji.Lai nesarežģītu savu dzīvi, viņi parasti izmanto R1 = R2 = R и С1 = С2 = С … Tas var vienkāršot формула. Тилта pamatfrekvenci aprēķina no attiecības:
f = 1/2πRC
Gandrīz jebkuru filtru var uzskatīt par no frekvences atkarīgu sprieguma dalītāju. Tāpēc, izveloties rezistora un kondensatora vērtības, ir vēlams, lai pie rezonanses frekvences kondensatora kompleksa pretestība (Z) būtu vienada vai vismaz vienada ar rezistora pretestību..
Zc = 1/ωC = 1/2πνC
кур ω (омега) — циклическая частота, ν (nu) — частота линий, ω = 2πν
Винные наклоны и дарбибас пастипринатайс
Vīnes наклоняет pats par sevi nav signal ģenerators. Lai notiktu svarstības, tas jāievieto darbības pastiprinātaja pozitīvas atgriezeniskas saites cilpā. Шаду автогенератору вар узбувет ари уз транзитстора.Taču operetājsistēmas pastiprinātāja izmantošana noteikti atvieglos dzīvi un nodrošinas labaku veiktspēju.
C pakāpes iegūšana
Вина тилтам ир каурлайдиба b = 1/3 … Tāpēc ģenerēšanas nosacījums ir tāds, ka op-amp ir jānodrošina trīs pastiprinājums. Šajā gadījumā Wientilta pārraides koeficientu un op-amp pastiprinājuma reizinājums dos 1. Un bus stabila noteiktās frekvences ģenerēšana.
Ja pasaule būtu ideāla, tad, uzstādot nepieciešamo pastiprinājumu ar rezistoriem negatīvās atgriezeniskas saites ķēdē, mēs iegūtu gatavu ģeneratoru.
Tas ir neinvertējošs pastiprinātājs, un tā pastiprinājumu nosaka: K = 1 + R2 / R1
Bet diemžēl pasaule nav ideāla. … Praksē izrādās, ka, lai sāktu ģenerēšanu, ir nepieciesams, lai pašā sākuma brīdī koeff. pieaugums bija nedaudz lielāks par 3, un tad stabilai paaudzei tas tika saglabāts vienāds ar 3.
Ja pastiprinājums ir mazāks par 3, tad ģenerators apstāsies, ja vairak, tad signals, sasniedzis barošanas spriegumu, sāks kropļot un notiks piesatinājums.
Pie piesātinājuma izeja uzturēs spriegumu tuvu vienam no barošanas spriegumiem. Un notiks nejauša haotiska pārslēgšanās starp barošanas spriegumiem.
Tāpēc, veidojot oscilatoru uz Vīnes tilta, viņi izmanto nelineāru elementu negatīvās atgriezeniskas saites ķēdē, kas regulē pastiprinājumu. Šajā gadījumā ģenerators līdzsvaros sevi un uzturēs ģeneraciju tajā pašā līmeni.
Амплитудная стабилизация uz kvēlspuldzes
Klasiskakajā ģeneratora versijā uz Wientilta uz op-amp tiek izmantota miniatura zemsprieguma kvēlspuldze, kas uzstādīta rezistora vietā.
Ieslēdzot šādu ģeneratoru, pirmajā brīdī lampas spirale ir auksta un tās pretestība ir maza. Tas palīdz iedarbināt ģeneratoru (K> 3). Tad, tai uzkarstot, spoles pretestība palielinās un pastiprinājums samazinās, lidz tas sasniedz līdzsvaru (K = 3).
Pozitīvās atgriezeniskas saites cilpa, kurā tika ievietots Vīnes Tilts, paliek nemainīga. Генератор визуальной схемной схемы и таблицы:
Позитивный операционный усилитель на сайте griezeniskas elementi nosaka svārstību frekvenci.Un negatīvas atsauksmes elementi ir pastiprināšana.
Ideja par spuldzes izmantošanu kā vadības elementu ir ļoti interesanta un tiek izmantota lidz shai dienai. Bet diemžēl spuldzei ir vairaki trūkumi:
- Nepieciešama spuldzes un strāvu ierobežojoša rezistora R * izvēle.
- regulari lietojot ģeneratoru, spuldzes kalpošanas laiks parasti ir ierobežots līdz dažiem mēnešiem
- spuldzes vadības īpašības ir atkarīgas no temperature telpā.
Vēl viena interesanta iespēja ir tiešās apdedzes termistora izmantošana.Patiesībā doma ir viena, tikai spuldzes spirāles vietā tiek izmantots termistors. Problēma ir tā, ka vispirms tas ir jāatrod un vēlreiz jāsaņem tas un strāvu ierobežojošie rezistori.
Амплитудная стабилизация с диодом
Эффективный метод синусоидального сигнала генератора импульсов стабилизатора напряжения и светодиода операционного усилителя ( VD1 и ВД2 ).
Galveno pieaugumu nosaka rezistori R3 и R4 … Пара элементов ( R5 , Р6 ип gaismas диоды) regulē pastiprinājumu nelielā diapazonā, saglabājot ģenerācijas stabilitāti. Резисторы R5 jūs varat pielāgot izejas sprieguma vērtību diapazonā no aptuveni 5-10 voltiem.
Papildu OS shēmā ir ieteicams izmantot zemas pretestības rezistorus ( R5 и R6 ). Tas ļaus ieverojamai strāvai (līdz 5mA) iziet cauri gaismas diodēm un tās bus optimālā režīmā.Viņi pat nedaudz spīdēs 🙂
Iepriekš redzamajā диаграмма Vīnes tilta elementi ir paredzēti ģenerēšanai ar frekvenci 400 Hz, tomēr tos var viegli pārrēķināt jebkurai citai frekvencei, izmantojot формулы, kas sniegtas sākumāsta.
Ģenerācijas un pielietoto elementu kvalitāte
Ir svarigi, lai operetājsistēmu pastiprinātājs varētu nodrošināt ģenerēšanai nepieciešamo strāvu un ar pietiekamu frekvenču joslas platumu. Tautas TL062 и TL072 izmantošana kā darbības pastiprinātājs sniedza ļoti bedīgus rezultātus 100 kHz ģenerēšanas frekvencē.Viļņu formu bija grūti nosaukt par sinusoidālu; drīzāk tā bija trīsstūrveida viļņu forma. Izmantojot TDA 2320, результаты bija vēl sliktāks.
Bet NE5532 parada sevi no izcilas puses, radot signal pie izejas, kas ir ļoti līdzīgs sinusoidālajam. Ари LM833 Lieliski Tika Гала ар uzdevumu. Tātad tieši NE5532 и LM833 ir ieteicams izmantot kā pieejamus ип plaši izplatītus augstas kvalitātes darbības pastiprinājus. Лай ган ар frekvences samazināšanos, pārējie darbības pastiprinātāji jutīsies daudz labak.
Ģenerācijas frekvences precizitāte tieši ir atkarīga no frekvences atkarīgās ķēdes elementu precizitātes. Un šajā gadījumā svariga ир не tikai uz та esošā uzraksta elementa denominācijas atbilstība. Precīzākām detaļam ir labaka vērtības stabilitāte ar Tempatūras izmaiņam.
Авторская версия изменённых резисторов C2-13 ± 0,5% с точностью до конденсатора ± 2%. Šāda veida rezistoru izmantošana ir saistīta ar nelielo to pretestības atkarību no Tempatūras. Vizlas kondensatori arī maz ir atkarīgi no Tempatūras un tiem ir zems TKE.
Светодиод минус
Ir vērts pakavēties pie gaismas diodēm atsevišķi. To izmantošanu sinusa ģeneratora ķēdē izraisa sprieguma krituma lielums, kas parasti ir 1,2–1,5 voltu diapazonā. Tas ļauj iegut pietiekami augstu izejas sprieguma vērtību.
Pēc sēmas ieviešanas, uz maizes dēlis, izrādījās, ka LED parametru izkliedes dēļ sinusoīda malas pie ģeneratora izejas nav simetriskas. Tas ir nedaudz pamanāms pat iepriekš redzamajā fotoattēlā. Turklāt ģenerētajā sinusa formā bija nelieli kropļojumi, ko izraisīja nepietiekams gaismas diožu ātrums ģenerēšanas frekvencei 100 кГц.
Диоды 4148 Светодиод vietā
Gaismas диоды ir aizstatas ar ikviena iecienītākajām diodēm 4148. Tās ir ātrgaitas signalala диоды, kuru pārslēgšanas ātrums ir mazāks par 4 ns. Tajā pašā laika ķēde palika pilnībā funkcionala, no iepriekš aprakstītajām problēmām nebija pēdas, un sinusoids ieguva ideālu formu.
Nākamajā диаграмма вина наклона элементов ir novērtēti 100 кГц svārstību frekvencei. Arī mainīgais rezistors R5 tika aizstats ar nemainīgiem, bet vairak par to vēlāk.
atšķķirībā no gaismas diodums, sprieguma kritums pāri pn krustojums parastās diodes rustojums parastās diodes IR 0,6 ÷ 0,7 В, Tātad ģeneratora Izejas Spregums Bija Aptuveni 2,5 В. Lai Palielinātu Izejas Spriegumu, ИК Ispējams Savisienoot Virknē Vairākas Diodes, Nevis Vienu, Piemēram , номер:
Tomēr nelineāro elementu skaita palielināšana padaris ģeneratoru vairak atkarīgu no ārējas temperature. Šī iemesla dēļ tika nolemts atteikties no šīs pieejas un izmantot pa vienai diedi.
Mainīgā rezistora aizstāšana ar konstantēm
Тагад для триммеров. Резисторы Sakotnēji kā rezitors R5 tika izmantots многооборотные. резисторы триммера līdz 470 omiem. Tas ļava precīzi kontrolēt izejas sprieguma vērtību.
Būvējot jebkuru ģeneratoru, ļoti velams, lai būtu osciloskops. Mainīgais rezistors R5 tieši ietekmē ģenerāciju — gan amplitudu, gan stabilitāti.
Piedāvātajai shēmai ģenerēšana ir stabila tikai neliela šī rezistora pretestību diapazonā. Ja pretestības koeficients ir lielaks par nepieciesamo, sākas apgriešana, t.я. sinusoidālais vilnis tiks apgriezts augšā un apakšā. Ja mazāk, sinusoīda forma sāk izkropļot, un ar turpmaku samazināšanos paaudze apstājas.
Tas ir atkarīgs arī no izmantotā barošanas sprieguma. Aprakstītā sēma sākotnēji tika samontēta uz LM833 operetājsistēmas pastiprinātāja ar ± 9 V barošanu. Pēc tam, nemainot ķēdi, darbības pastiprināji tika aizstāti ar AD8616, un barošanas spriegums bija ± 2,5 V (maximums šiem darbības pastiprinājiem). Šādas nomaiņas rezultata sinusoids pie izejas tika nogriezts.Rezistoru izvēle deva vērtības 210 un 165 omi, nevis attiecīgi 150 un 330.
Kā izvēlēties rezistorus «ar aci»
Principā jūs varat atstat ari trimmera rezistoru. Tas viss ir atkarīgs no nepieciešamās precizitātes un ģeneretas sinusa signalla frekvences.
Pašizvēlei, pirmkart, jāinstalē apgriešanas rezistors ar nominalo vērtību 200-500 omi. Pieliekot ģeneratora izejas signalu osciloskopam un pagriežot trimmera rezistoru, sasniedziet brīdi, kad sākas ierobežojums.
Pēc tam, samazinot amplitūdu, atrodiet pozīciju, kurā sinusoida forma bus vislabakā. Tagad varat atlodēt trimmeri, izmērīt iegutās pretestības vērtības un pēc iespējas tuvāk lodēt.
Ja jums ir nepieciešams audio sinusoidālo viļņu ģenerators, varat iztikt bez osciloskopa. Lai to izdarītu, atkal ir labak sasniegt brīdi, kad signals sak izkropļot apgriešanas dēļ, un pēc tam samazināt amplitūdu. Tas jāsamazina, līdz izkropļojumi pazūd, un tad vēl nedaudz. Tas ir nepieciešams, jo pēc auss ne vienmēr ir iespējams uztvert kropļojumus pat 10%.
Папилду пастипринашана
Sinusa ģenerators tika samontēts uz dubultā darbības pastiprinātāja, un puse no microshēmas tika atstata karājoties gaisā. Tāpēc ir logiski to izmantot zem regulējama sprieguma pastiprinātāja. Tas ļava parsūtīt mainīgo rezistoru no oscilatora OS papildu ķēdes uz sprieguma pastiprināja pakāpi, lai pielāgotu izejas spriegumu.
Papildu piemērošana pastiprinātāja stadija garantē labaku ģeneratora jaudas atbilstību slodzei. Tas tika izveidots saskaņā ar klasisko neinvertējošā pastiprinātāja sēmu.
Noradītie vērtējumi ļauj mainīt pastiprinājumu no 2 uz 5. Nepieciešamibas gadījumā vērtējumus var pārrēķināt vajadzīgajam uzdevumam. Posma pieaugumu nosaka attiecība:
К = 1 + R2 / R1
Резисторы R1 ir virknē savienotu mainīgo un nemainīgo rezistoru summa. Pastavīgs rezistors ir nepieciesams, lai mainīgā rezistora pogas minimalajā pozīcijā pastiprinājums nenonaktu līdz bezgalībai.
Kā dot spēku izejai
Ģeneratoram bija paredzēts darboties ar zemas pretestības slodzi vairāku omu apmērā. Protams, neviens mazjaudas op-amp nespēs piegādāt nepieciešamo strāvu.
Lai ieslēgtu, TDA2030 atkārtotājs atrodas pie ģeneratora izejas. Visas šīs mikroshēmas pielietojuma priekšrocības ir aprakstītas rakstā.
Un šādi patiesībā izskatās visa sinusoidālā ģeneratora ķēde ar sprieguma pastiprināju un sekotāju izejā:
Sinusa ģeneratoru uz Wien tilta var samontēt uz paša TDA2030 kā darbības pastiprināju.Tas viss ir atkarīgs no nepieciešamās precizitātes un izvēlētās ģenerēšanas biežuma.
Ja ģenerēšanas kvalitātei nav īpašu prasību un nepieciešamā frekvence nepārsniedz 80–100 кГц, бет тай ир paredzēts strādāt ar zemas pretestības slodzi, tad šī opcija jums ir ideroli.
Secinājums
Wientilta ģenerators nav vienīgais veids, kā ģenerēt sinusoīdu. Ja nepieciešama augstas precizitātes frekvences stacija, labak ir skatīties uz oscilatoriem ar kvarca rezonatoru.
Томер aprakstītā sēma ir piemērota lielākajai daļai gadījumu, kad nepieciesams iegut stabilu sinusoidālu signallu gan frekvencē, gan amplitūdā.
Paaudze ir laba, bet ka precīzi izmērīt augstfrekvences mainstrāvas sprieguma lielumu? Šim nolūkam ķēde sauc.
Материалы sagatavots tikai vietnei
Генератор синусоиды по схеме инвертора. Генератор синусоидального сигнала
Используя частотно-селективную схему с двойным Т-образным мостом и линейный регулятор напряжения LT3080, можно построить генератор с двойным Т-образным мостом с низким уровнем гармонических искажений и контролем выходной мощности.
Испытательному оборудованию переменного токачасто требуется источник сигнала с низким уровнем гармонических искажений для проверки приборов. Общепринятой практикой является использование в качестве опорного генератора сигналов с низким уровнем искажений, который питает усилитель мощности и управляет ИУ. Эта идея предлагает менее громоздкую альтернативу.
На рис. 1 показан генератор, вырабатывающий синусоидальный сигнал с малыми искажениями, с возможностью регулирования мощности выходного сигнала. Генератор большой мощности состоит из двух основных частей: двойной Т-мостовой схемы и мощного регулятора с малым падением напряжения.Двойная Т-мостовая схема работает как два параллельно соединенных фильтра Т-типа: фильтр нижних частот и фильтр верхних частот.
Схема двойного Т-образного моста имеет высокую частотную избирательность в качестве режекторного фильтра. Регулятор с малым падением напряжения усиливает сигнал и управляет нагрузкой. Регулятор, используемый в этой схеме, содержит внутренний источник опорного тока с повторителем напряжения. Коэффициент усиления от вывода Set до вывода Out равен единице, а источник тока — источник стабильного тока 10 мкА.Резистор RSET, подключенный к выводу Set, программирует уровень выходного напряжения постоянного тока. Подключение двойной Т-образной мостовой схемы между выводами Out и Set, заставляющей фильтр ослаблять как высокие, так и низкие частоты, приводит к тому, что сигнал с частотой, соответствующей резонансной частоте фильтра, беспрепятственно проходит через него. Резисторы и конденсаторы задают центральную частоту фильтра f0: f0 = 1/(2πRC).
Анализ малых сигналов схемы с двойным Т-образным мостом показывает, что максимальное усиление наблюдается на центральной частоте.Максимальное усиление генератора на двойном Т-образном мосту увеличивается с 1 до 1,1 при увеличении К-фактора с двух до пяти (рис. 2). Максимальное усиление уменьшается, когда К-фактор больше 5. Поэтому обычно выбирают К-фактор от трех до пяти, чтобы получить усиление больше единицы. Коэффициент усиления контура должен быть равен единице, чтобы поддерживать стабильное колебание. Таким образом, потенциометр необходим для регулировки усиления контура и управления амплитудой выходного сигнала.
Генератор на основе двойного Т-образного моста может управлять индуктивной, емкостной и резистивной нагрузкой… Ограничение по току регулятора с малым падением напряжения, которое составляет 1,1 А для Linear Technology LT3080, является единственным ограничением возможности управления нагрузкой генератора. Нагрузочные характеристики, в свою очередь, ограничивают частотный диапазон. Например, нагрузка 10 Ом с выходным конденсатором 4,7 мкФ приводит к КНИ 7 % на частотах выше 8 кГц, тогда как при 400 Гц Kg составляет всего 0,1 % для схемы на рис. 3. Генератор на двойном Т -bridge имеет такие же характеристики управления линейной нагрузкой, как и сам LT3080.Кроме того, он работает в широком диапазоне температур.
Используя автоматическую регулировку усиления, можно заменить потенциометр лампой накаливания (рис. 3) или управляемым напряжением каналом МОП-транзистора (рис. 4). Сопротивление лампы накаливания увеличивается по мере увеличения амплитуды выходного сигнала генератора, что приводит к эффекту самонагрева, отслеживая, таким образом, коэффициент усиления, контролирующий генерацию выходного сигнала. На рис. 4, при обнаружении пикового значения выходного напряжения с помощью стабилитрона сопротивление канала полевого МОП-транзистора уменьшается по мере увеличения амплитуды выходного сигнала генератора.Усиление контура также снижается за счет управления генерацией сигнала.
На рис. 5 показан тест формы сигнала генератора на двойном Т-образном мосту с использованием лампы накаливания. Выход настроен на размах сигнала 4 В при смещении 5 В постоянного тока (рис. 6). Генератор на двойном Т-мосте имеет частоту генерации 400 Гц и гармонические искажения Кг 0,1%. наиболее существенный вклад вносит вторая гармоника, амплитуда которой составляет менее 4 мВ от пика к пику.На рис. 6 показана проверка формы сигнала генератора с двойным Т-образным мостом с использованием полевого МОП-транзистора. Kg составлял 1% при амплитуде второй гармоники 40 мВ от пика к пику.
Переходные процессы при включении питания являются другим важным аспектом генератора. В обеих схемах отсутствуют сверхнизкочастотные колебания, характерные для других типов генераторов. Формы сигналов на рис. 7 и рис. 8 указывает на низкий перерегулирование при включении. Генератор со стабилизацией MOSFET работает быстрее, чем генератор со стабилизацией лампой накаливания, поскольку лампа накаливания имеет большую инерцию при изменении температуры.
Эта схема может использоваться в качестве источника переменного напряжения постоянного тока, управляемого напряжением, в приложениях, требующих низкого уровня искажений и возможности управления выходной мощностью.
Синусоидальный генератор легко собирается на операционном усилителе. На рисунке показана принципиальная схема такого генератора, вырабатывающего сигнал частотой 400 Гц.
Пакеты прямоугольных импульсов с заданным количеством импульсов в пакете удобно использовать при отладке цифровых устройств.
В радиолюбительской практике часто бывает необходимо делителей частоты с высоким коэффициентом деления (1000…10000 и выше). Обычно для этого используют либо 4-5 счетчиков-делителей на 10, либо микросхему К561ИЕ15.
Генератор, схема которого представлена на рис. 1, может быть использован в различных преобразователях однофазного напряжения в трехфазное. Он проще описанного в .
Несомненным достоинством предложенной схемы является ее простота.Несмотря на свой необычный вид, схема вполне надежная, автор использует ее около 2-х лет.
Регулируемый генератор прямоугольных импульсов
Это устройство найдет применение в различных устройствах автоматики для прерывистого отключения тока в цепях нагрузки или для формирования импульсов с широко варьируемым периодом повторения и длительностью. Скважность импульсов может достигать нескольких тысяч, период их повторения и длительность — десятки секунд.
Создать несложный генератор синусоиды , работающий на достаточно высоких частотах, задача не из легких. Известные генераторы с мостом Вина позволяют генерировать колебания с частотой не более 1 МГц, да и то при использовании быстродействующих операционных усилителей серий К544, К574 и с выходным уровнем не более 50 … 100 мВ.
На рисунке показана схема простого кварцевого генератора , который можно собрать на любом логическом элементе «И — НЕ», входящем в состав любой микросхемы серии К155.
Это простое устройство представляет собой генератор, управляемый напряжением (ГУН). Может использоваться для звуковой индикации величины постоянного напряжения в тоне переменной частоты. Основой ГУН (см. схему) являются интегратор DA1 и триггер Шмитта на элементах DD1.1, DD1.2.
Генератор (см. рисунок) выдает пилообразное напряжение с хорошей линейностью.
Транзисторный генератор Т1 с резистором R1 в эмиттерной цепи, это источник тока с выходным сопротивлением, равным нескольким МОм.Ток этого источника заряжает конденсатор С2.
Функциональный генератор можно собрать на специальной микросхеме IC 8038. ICL8038 представляет собой интегральную схему, способную формировать синусоидальные, прямоугольные, треугольные, пилообразные импульсы. Для полноценной работы микросхем генератора требуется минимальное количество внешних компонентов.
Генераторы сигналов — это устройства, предназначенные в первую очередь для тестирования передатчиков. Кроме того, специалисты используют их для измерения характеристик аналоговых преобразователей.Тестирование образцовых передатчиков осуществляется путем имитации сигнала. Это необходимо для проверки соответствия устройства действующим стандартам. Сигнал может быть отправлен непосредственно на устройство в чистом виде или с искажениями. Его скорость по каналам может сильно различаться.
Как выглядит генератор?
Если рассматривать обычную модель генератора сигналов, то на передней панели можно увидеть экран. Это необходимо для того, чтобы следить за колебаниями и контролировать. В верхней части экрана находится редактор, предлагающий на выбор различные функции… Далее внизу находится SevenSor, который показывает частоту колебаний. Строка режима находится под ним. Амплитуда или уровень смещения сигнала могут быть отрегулированы с помощью двух кнопок. Есть отдельная мини-панель для работы с файлами. С его помощью результаты теста можно сохранить или сразу открыть.
Для того, чтобы пользователь мог изменять частоту дискретизации, генератор имеет специальный регулятор. Числовые значения можно использовать для достаточно быстрой синхронизации. Выходы сигналов обычно располагаются внизу устройства, под экраном.Также есть кнопка запуска генератора.
Самодельные устройства
Сделать генератор сигналов своими руками достаточно проблематично из-за сложности устройства. Селектор считается основным элементом оборудования. Он рассчитан в модели на определенное количество каналов. Как правило, микросхем в устройстве две. Генератору нужен синтезатор для регулировки частоты. Если рассматривать многоканальные устройства, то микроконтроллеры для них подходят серии KN148.Преобразователи используются только аналогового типа.
Устройства синусоидального сигнала
Генератор синусоидального сигнала микросхемы используется достаточно простой. При этом усилители можно использовать только оперативного типа. Это необходимо для нормальной передачи сигнала с резисторов на плату. В систему включены потенциометры с номиналом не менее 200 Ом. Показатель скважности импульсов зависит от скорости процесса генерации.
Для гибкой настройки устройства установлены многоканальные блоки.Генератор синусоидальной волны изменяется с помощью поворотного регулятора. Для тестирования приемников подходит только модулирующий тип. Это говорит о том, что генератор должен иметь не менее пяти каналов.
Схема генератора низкой частоты
Генератор сигналов низкой частоты (схема показана ниже) включает аналоговые резисторы. Потенциометры должны быть установлены только на 150 Ом. Для изменения величины импульса используются модуляторы серии КК202. Генерация в данном случае идет через конденсаторы.Между резисторами в цепи должна быть перемычка. Наличие двух клемм позволяет установить (низкочастотный) переключатель в генератор сигналов.
Как работает модель Beep
При подключении генератора частоты сначала на селектор подается напряжение. Далее переменный ток проходит через связку транзисторов. После преобразования включаются конденсаторы. Вибрации отражаются на экране с помощью микроконтроллера.Для регулировки частоты среза требуются специальные выводы на микросхеме.
Максимальная выходная мощность генератора в этом случае звукового сигнала может достигать 3 ГГц, но погрешность должна быть минимальной. Для этого рядом с резистором устанавливается ограничитель. Фазовый шум улавливается системой через разъем. Индекс фазовой модуляции зависит исключительно от текущей скорости преобразования.
Схема цепи смешанных сигналов
Стандартная схема Этот тип генератора имеет многоканальный селектор.В этом случае на панели имеется более пяти выходов. В этом случае максимальная частота может быть установлена на уровне 70 Гц. Конденсаторы во многих моделях выпускаются с максимальной емкостью 20 пФ. Резисторы чаще всего включают номиналом 4 Ом. Время установления для первого режима составляет в среднем 2,5 с.
Благодаря наличию ограничителя передачи обратная мощность блока может достигать 2 МГц. Частоту спектра в этом случае можно регулировать с помощью модулятора.Отдельные выходы доступны для выходного импеданса. уровень в цепи менее 2 дБ. Преобразователи в стандартные системы есть серии ПП201.
Инструмент произвольной формы сигнала
Эти устройства рассчитаны на небольшие ошибки. В них предусмотрен гибкий режим последовательности. Стандартная схема селектора имеет шесть каналов. Минимальная установка частоты составляет 70 Гц. Положительные импульсы генератора этого типа воспринимаются. Конденсаторы в схеме имеют емкость не менее 20 пФ.Устройство может работать с выходным сопротивлением до 5 Ом.
По параметрам синхронизации эти генераторы сигналов сильно различаются. Это связано, как правило, с типом разъема. В результате время нарастания колеблется от 15 нс до 40 нс. В моделях есть два режима (линейный и логарифмический). С их помощью можно менять амплитуду. Погрешность частоты в этом случае составляет менее 3%.
Модификации сложных сигналов
Для модификации сложных сигналов специалисты используют в генераторах только многоканальные селекторы.Они в обязательном порядке комплектуются усилителями. Регуляторы используются для изменения режимов работы. Благодаря преобразователю ток становится постоянным с 60 Гц. Время нарастания должно быть в среднем не более 40 нс. Для этого минимальная емкость конденсатора составляет 15 пФ. Сопротивление системы для сигнала должно восприниматься в районе 50 Ом. Искажение на частоте 40 кГц обычно составляет 1%. Таким образом, генераторы можно использовать для проверки приемников.
Генераторы со встроенным редактором
Генераторы сигналов этого типа очень просты в настройке.Регуляторы в них рассчитаны на четыре положения. Таким образом, уровень частоты среза можно регулировать. Если говорить о времени установки, то во многих моделях оно составляет 3 мс. Это достигается за счет микроконтроллеров. Они подключаются к плате с помощью перемычек. Ограничители полосы пропускания в генераторах этого типа не устанавливаются. Преобразователи по схеме устройства располагаются за селекторами. Синтезаторы редко используются в моделях. Максимальная выходная мощность устройства находится на частоте 2 МГц.Погрешность в этом случае допускается всего 2%.
Устройства с цифровыми выходами
Генераторы сигналов с цифровыми выходами и разъемами оснащены серией KR300. Резисторы, в свою очередь, включают номиналом не менее 4 Ом. Таким образом, внутреннее сопротивление резистора остается высоким. Приемники мощностью не более 15 В способны тестировать эти устройства. Подключение к преобразователю осуществляется только через перемычки.
Селекторы в генераторах бывают трех- и четырехканальные.Микросхема в штатной схеме, как правило, типа КА345. В манометрических переключателях используются только поворотные переключатели. Импульсная модуляция в генераторах происходит достаточно быстро, и достигается это за счет высокого коэффициента передачи. Также учитывайте низкий уровень широкополосного шума 10 дБ.
Модели High Clock
Мощный генератор высокочастотных сигналов. Внутреннее сопротивление он способен выдерживать в среднем 50 Ом. Полоса пропускания для таких моделей обычно составляет 2 ГГц. Дополнительно следует учитывать, что конденсаторы применяются емкостью не менее 7 пФ.Таким образом, максимальный ток поддерживается на уровне 3 А. Искажение в системе может составлять максимум 1%.
Усилители, как правило, можно встретить в генераторах только оперативного типа. Ограничители в цепи устанавливаются как в начале, так и в конце. Разъем для выбора типа сигналов присутствует. Микроконтроллеры можно встретить чаще всего из серии RRK211. Селектор рассчитан как минимум на шесть каналов. Поворотные регуляторы в таких устройствах имеются. Максимальная частота среза может быть установлена на уровне 90 Гц.
Работа генераторов логических сигналов
Резисторы этого генератора сигналов имеют номинал не более 4 Ом. При этом внутреннее сопротивление сохраняется достаточно высоким. Для уменьшения скорости передачи сигнала устанавливаются типы. Как правило, на панели три контакта. Подключение к ограничителям полосы пропускания осуществляется только через перемычки.
Переключатели в устройствах поворотные. Есть два режима на выбор. Генераторы сигналов этого типа могут использоваться для фазовой модуляции.Их широкополосный шумовой параметр не превышает 5 дБ. Частотная девиация обычно составляет около 16 МГц. К недостаткам можно отнести длительное время нарастания и спада. Это связано с низкой пропускной способностью микроконтроллера.
Схема генератора с модулятором МХ101
В стандартной схеме генератора с таким модулятором предусмотрен селектор на пять каналов. Это дает возможность работать в линейном режиме. Максимальная амплитуда при малой нагрузке поддерживается на уровне 10 пик. Смещение постоянного тока встречается редко.Параметр выходного тока находится на отметке 4 А. Погрешность частоты максимально способна достигать 3%. Среднее время нарастания для генераторов с такими модуляторами составляет 50 нс.
Система воспринимает меандр. Тестировать приемники с помощью этой модели можно при мощности не более 5 В. Режим логарифмической развертки позволяет достаточно успешно работать с различными измерительными приборами. Скорость настройки на панели можно плавно изменять. Благодаря высокому выходному сопротивлению с преобразователей снимается нагрузка.
Генератор различных стабильных частот является необходимым лабораторным оборудованием. Схем в интернете много, но они либо морально устарели, либо не обеспечивают достаточно широкого охвата частот. Описываемое здесь устройство основано на качественном исполнении ASIC XR2206 … Диапазон перекрываемых генератором частот впечатляет: 1 Гц — 1 МГц! XR2206 способен генерировать высококачественные синусоидальные, прямоугольные и треугольные сигналы высокой точности и стабильности.Выходные сигналы могут иметь как амплитудную, так и частотную модуляцию.
Параметры генератора
Синусоидальный сигнал:
Амплитуда: 0 — 3 В при питании 9 В
— Искажение: менее 1% (1 кГц)
— Равномерность: +0,05 дБ 1 Гц — 100 кГц
Прямоугольная волна:
Амплитуда: 8 В при питании 9 В
— Время нарастания: менее 50 нс (при 1 кГц)
— Время спада: менее 30 нс (при 1 кГц)
— Асимметрия: менее 5% (1 кГц)
Сигнал треугольника:
Амплитуда: 0 — 3 В при питании 9 В
— Нелинейность: менее 1% (до 100 кГц)
и ПП
Чертежи печатных плат
Грубая регулировка частоты осуществляется с помощью 4-х позиционного переключателя частотных диапазонов; (1) 1 Гц-100 Гц, (2) 100 Гц-20 кГц, (3) 20 кГц-1 МГц (4) 150 кГц-1 МГц.Несмотря на то, что в схеме указан верхний предел 3 мегагерца, гарантированная предельная частота составляет ровно 1 МГц, тогда генерируемый сигнал может быть менее стабильным.
В радиолюбительской практике часто приходится использовать синусоидальный генератор. Его можно использовать по-разному. Рассмотрим, как создать генератор синусоидального сигнала на мосту Вина со стабильной амплитудой и частотой.
В этой статье описывается схема генератора синусоидального сигнала.Также можно сгенерировать нужную частоту программно:
Наиболее удобным, с точки зрения сборки и наладки, вариантом генератора синусоидального сигнала является генератор, построенный на мосту Вина, на современном Операционном усилителе (ОУ).
Мост вина
Wien Bridge сам по себе представляет собой полосовой фильтр, состоящий из двух. Он подчеркивает центральную частоту и подавляет остальные частоты.
Мост был изобретен Максом Вином еще в 1891 году.На принципиальной схеме сам Венский мост обычно изображают так:
Изображение взято из Википедии
Мост Вина имеет отношение выходного напряжения к входному напряжению b = 1/3 … Это важный момент, потому что этот коэффициент определяет условия стабильной генерации. Но об этом позже
Как рассчитать частоту
Генераторы и измерители индуктивности часто строят на Венском мосту.Чтобы не усложнять себе жизнь, обычно используют R1 = R2 = R и С1 = С2 = С … Это может упростить формулу. Основная частота моста рассчитывается из соотношения:
f = 1/2πRC
Практически любой фильтр можно рассматривать как частотно-зависимый делитель напряжения. Поэтому при выборе номиналов резистора и конденсатора желательно, чтобы на резонансной частоте комплексное сопротивление конденсатора (Z) было равно или хотя бы одного порядка с сопротивлением резистора .
Zc = 1/ωC = 1/2πνC
где ω (омега) — циклическая частота, ν (nu) — частота линии, ω = 2πν
Wine Bridge и операционный усилитель
Венский мост сам по себе не является генератором сигналов. Чтобы произошла генерация, он должен быть помещен в плюсовую цепь. операционный усилитель с обратной связью. Такой автогенератор можно построить и на транзисторе.Но использование операционного усилителя явно облегчит жизнь и даст лучшую производительность.
Прирост троечки
Винный мост имеет коэффициент пропускания b = 1/3 … Следовательно, условие генерации — ОУ должен обеспечивать коэффициент усиления в три раза. В этом случае произведение коэффициентов передачи моста Вина на коэффициент усиления ОУ даст 1. И будет стабильная генерация заданной частоты.
Если бы мир был идеальным, то установив требуемый коэффициент усиления резисторами в цепи отрицательной обратной связи, мы бы получили готовый генератор.
Это неинвертирующий усилитель, коэффициент усиления которого определяется выражением: K = 1 + R2 / R1
Но увы, мир не идеален. … На практике получается, что для запуска генерации необходимо, чтобы в самый начальный момент коэфф. коэффициент усиления был чуть больше 3, а затем для стабильной генерации сохранялся равным 3.
Если коэффициент усиления меньше 3, то генератор заглохнет, если больше, то сигнал, достигнув напряжения питания, начнет искажаться, и произойдет насыщение.
При насыщении выход будет поддерживать напряжение, близкое к одному из напряжений питания. И будет происходить случайное хаотичное переключение между питающими напряжениями.
Поэтому при построении генератора на мосту Вина прибегают к использованию нелинейного элемента в цепи отрицательной обратной связи, регулирующей коэффициент усиления. В этом случае генератор будет балансировать сам и поддерживать генерацию на прежнем уровне.
Стабилизация амплитуды на лампе накаливания
В самом классическом варианте генератора на мосту Вина на ОУ используется миниатюрная низковольтная лампа накаливания, которая устанавливается вместо резистора.
При включении такого генератора в первый момент спираль лампы холодная и ее сопротивление мало. Это помогает запустить генератор (К > 3). Затем по мере нагрева сопротивление катушки увеличивается, а коэффициент усиления уменьшается, пока не достигнет равновесия (К = 3).
Петля положительной обратной связи, в которую был помещен мост Вина, остается неизменной. Общая принципиальная схема генератора выглядит следующим образом:
Элементы положительной обратной связи операционного усилителя определяют частоту колебаний.А элементами отрицательной обратной связи являются усиление.
Идея использования лампочки в качестве элемента управления очень интересна и используется по сей день. Но лампочка, увы, имеет ряд недостатков:
- подбор лампочки и токоограничительного резистора R* обязателен.
- при регулярном использовании генератора срок службы лампочки обычно ограничивается несколькими месяцами
- управляющие свойства лампочки зависят от температуры в помещении.
Другим интересным вариантом является использование термистора прямого действия. По сути, идея та же, только вместо спирали лампочки используется терморезистор. Проблема в том, что его нужно сначала найти и снова подобрать и токоограничивающие резисторы.
Стабилизация амплитуды на светодиодах
Эффективным методом стабилизации амплитуды выходного напряжения генератора синусоидальных сигналов является использование светодиода на ОУ ( VD1 и ВД2 ).
Основной коэффициент усиления задается резисторами R3 и R4 … Остальные элементы ( R5 , Р6 и светодиоды) регулируют усиление в небольшом диапазоне, сохраняя стабильную генерацию. Резистор R5 можно регулировать значение выходного напряжения в диапазоне примерно 5-10 вольт.
В цепи дополнительной ОС целесообразно использовать низкоомные резисторы ( R5 и R6 ).Это позволит пропускать значительный ток (до 5мА) через светодиоды и они будут находиться в оптимальном режиме. Они даже немного светятся 🙂
На приведенной выше схеме элементы моста Вина рассчитаны на генерацию на частоте 400 Гц, однако их можно легко пересчитать на любую другую частоту по формулам, представленным в начале статьи.
Качество генерации и прикладных элементов
Важно, чтобы операционный усилитель мог обеспечить ток, необходимый для генерации, и имел достаточную полосу частот.Использование народных TL062 и TL072 в качестве ОУ дало очень печальные результаты на частоте генерации 100 кГц. Форму волны было трудно назвать синусоидальной; скорее, это была треугольная форма волны. Использование TDA 2320 дало еще худший результат.
А вот NE5532 показывает себя с отличной стороны, выдавая на выходе сигнал, очень похожий на синусоидальный. LM833 также отлично справился с поставленной задачей. Так что именно NE5532 и LM833 рекомендуются к использованию в качестве доступных и широко распространенных качественных ОУ.Хотя с уменьшением частоты остальные ОУ будут чувствовать себя намного лучше.
Точность частоты генерации напрямую зависит от точности элементов частотно-зависимой схемы. И в данном случае важно не только соответствие номинала элемента надписи на нем. Более точные детали имеют лучшую стабильность значений при изменении температуры.
В авторском варианте применен резистор С2-13 ±0,5% и слюдяные конденсаторы с точностью ±2%.Применение резисторов этого типа обусловлено малой зависимостью их сопротивления от температуры. Слюдяные конденсаторы также мало зависят от температуры и имеют низкий ТКЕ.
Минусы светодиодов
Отдельно стоит остановиться на светодиодах. Их использование в схеме синусоидального генератора обусловлено величиной падения напряжения, которая обычно лежит в пределах 1,2-1,5 вольт. Это позволяет получить достаточно высокое значение выходного напряжения.
После реализации схемы на макетке выяснилось, что из-за разброса параметров светодиода края синусоиды на выходе генератора не симметричны.Это немного заметно даже на фото выше. Кроме того, наблюдались небольшие искажения формы формируемого синуса, вызванные недостаточным быстродействием светодиодов для частоты генерации 100 кГц.
Диоды 4148 вместо светодиодов
Светодиоды заменены на всеми любимые диоды 4148. Это доступные быстродействующие сигнальные диоды со скоростью переключения менее 4 нс. При этом схема осталась полностью работоспособной, от описанных выше проблем не осталось и следа, а синусоида приобрела идеальный вид.
На следующей диаграмме элементы винного моста рассчитаны на частоту колебаний 100 кГц. Также был заменен переменный резистор R5 на постоянные, но об этом позже.
В отличие от светодиодов, падение напряжения на p-n переходе обычных диодов составляет 0,6 ÷ 0,7 В, поэтому выходное напряжение генератора составило около 2,5 В. Для увеличения выходного напряжения можно включить последовательно несколько диодов вместо одного, например вот так:
Однако увеличение количества нелинейных элементов сделает генератор более зависимым от внешней температуры.По этой причине было решено отказаться от такого подхода и использовать по одному диоду.
Замена переменного резистора на постоянный
Теперь о триммере. Первоначально в качестве резистора R5 был использован многооборотный подстроечный резистор на 470 Ом. Это позволяло точно контролировать величину выходного напряжения.
При сборке любого генератора крайне желательно иметь осциллограф. Переменный резистор R5 напрямую влияет на генерацию — как на амплитуду, так и на стабильность.
Для представленной схемы генерация стабильна только в небольшом диапазоне сопротивлений этого резистора. Если отношение сопротивлений больше требуемого, начинается отсечение, т.е. синусоида будет отсекаться сверху и снизу. Если меньше, то форма синусоиды начинает искажаться, а при дальнейшем уменьшении генерация глохнет.
Это также зависит от используемого напряжения питания. Описываемая схема изначально была собрана на ОУ LM833 с питанием ±9В.Затем без изменения схемы ОУ заменили на AD8616, а напряжение питания составило ±2,5В (максимум для этих ОУ). В результате такой замены синусоида на выходе обрезалась. Подборка резисторов дала значения 210 и 165 Ом, вместо 150 и 330 соответственно.
Как подобрать резисторы «на глаз»
В принципе можно и подстроечный резистор оставить. Все зависит от требуемой точности и частоты генерируемого синусоидального сигнала.
Для самостоятельного подбора следует, в первую очередь, установить подстроечный резистор номиналом 200-500 Ом. Подачей выходного сигнала генератора на осциллограф и поворотом подстроечного резистора дойти до момента начала ограничения.
Затем, уменьшая амплитуду, найти положение, при котором форма синусоиды будет наилучшей. Теперь можно выпаивать подстроечный резистор, измерять полученные значения сопротивления и припаивать максимально близко.
Если вам нужен генератор синусоидальных звуковых волн, вы можете обойтись без осциллографа.Для этого опять же лучше дойти до момента, когда сигнал, на слух, начинает искажаться из-за клиппирования, а затем уменьшать амплитуду. Его следует уменьшать до исчезновения искажений, а затем еще немного. Это необходимо, потому что на слух не всегда удается уловить искажения даже в 10%.
Дополнительное усиление
Генератор синусоид был собран на сдвоенном ОУ, а половина микросхемы осталась висеть в воздухе. Поэтому логично использовать его под регулируемый усилитель напряжения.Это позволило перенести переменный резистор из дополнительной цепи ОС генератора в каскад усилителя напряжения для регулировки выходного напряжения.
Применение дополнительного усилительного каскада гарантирует лучшее согласование выходной мощности генератора с нагрузкой. Он построен по классической схеме неинвертирующего усилителя.
Указанные рейтинги позволяют изменить усиление с 2 до 5. При необходимости рейтинги могут быть пересчитаны для требуемой задачи.Коэффициент усиления каскада задается соотношением:
К = 1 + R2 / R1
Резистор R1 — это сумма последовательно соединенных переменного и постоянного резисторов. Постоянный резистор нужен для того, чтобы усиление не уходило в бесконечность при минимальном положении ручки переменного резистора.
Как усилить выход
Генератор должен был работать на низкоомную нагрузку в несколько Ом. Конечно, никакой маломощный операционный усилитель не сможет отдать требуемый ток.
Для включения повторитель на TDA2030 стоит на выходе генератора. Все плюсы применения этой микросхемы описаны в статье.
А вот так на самом деле выглядит схема всего синусоидального генератора с усилителем напряжения и повторителем на выходе:
Генератор синусоид на мосту Вина можно собрать на самой TDA2030 как ОУ. Все зависит от требуемой точности и выбранной частоты генерации.
Если особых требований к качеству генерации нет и требуемая частота не превышает 80-100 кГц, но предполагается работа на низкоомную нагрузку, то этот вариант вам идеально подойдет.
Заключение
Мостовой генератор Вина — не единственный способ генерировать синусоиду. Если вам нужна высокоточная стабилизация частоты, то лучше смотреть в сторону автогенераторов с кварцевым резонатором.
Однако описанная схема подходит для подавляющего большинства случаев, когда требуется получить устойчивый как по частоте, так и по амплитуде синусоидальный сигнал.
Генерация хорошая, но как точно измерить величину высокочастотного переменного напряжения? Для этого была вызвана схема.
Материал подготовлен исключительно для сайта
ELFA Elektroonika AS lõpumüügis olevad tooted on allpool toodud …
- Страница 2 и 3: 200-093 ГЛУШИТЕЛЬ -3 дБ (CX ATT3)
- Страница 4 и 5: 220-177 TESTRIPESA PANEELILE PUNANE
- Страница 6 и 253: 240MF БИПОЛЯАР ТК. 10
- стр. 8 и 9: 300-172 LA1260=BA4260,KA2247 (LA126
- стр. 10 и 11: 300-298 27C801-100F1 ТК. -REG 15V 40W (ST
- стр. 14 и 15: 300-660 KIA6299H (KIA6299H-KEC) ТК.
- Page 16 и 17: 300-845 SAF1039P = SAF1031P (SAF1039P
- Page 18 и 19: 301-006 UPC20C TK. 1 34,46 41,36 30
- стр. 20 и 21: 301-191 U4076B (U4076B- ТФК) ТК.9 7
- Стр.22 и 23: 301-444 STR451 (STR451-СКН) ТК.2 3
- Стр.24 и 25: 301-598 4551 (CD4551-MBR) ТК.2 7,1
- Страница 26 и 27: 301-787 TDA8420 (TDA8420-PHI) ТК.7
- Страница 28 и 29: 302-087 M51207L (M51207L-MIT) ТК.1
- Страница 30 и 31: 302-334 TDA7297 (TDA7297) СТ) ТК.7
- стр. 32 и 33: 302-670 MC13282EP-MOT (MC13282EP-MO
- стр. 34 и 35: 303-408 MAX4311EEE 16QSOP TK. 2 1,2
- стр. 36 и 34: 3 ,7…46 пФ AM
- Страница 38 и 39: 320-172 2SB1202 Si-P 60 В 3 A 15 Вт 150
- Страница 40 и 41: 320-615 BSR50 Si-N-DARL+D 60 В 1 A Страница 80
- 1 и 43: 321-005 BU2520D Si-N+D 1500 В 10 A 12
- Страница 44 и 45: 321-426 2SC3330 Si-N 60 В 200 мА 300 м
- Страница 46 и 47: 35-037-31N Клавишный выключатель -на бл
- Стр.48 и 49: 410-088 150пФ 50В 10% 5мм ТК.1 110
- Стр. 50 и 51: 410-385 2,7 нФ 630 В 7,5 мм MINICAP (M
- Стр. 52 и 53:
440-225 50K 10 мм ВЕРТ. (IPMKV 50K)
4 и 5 стр. 5 - 2 90 500-111 2,5M ПИСТИК КААБЛИГА 1,8м (
- Стр. 56 и 57:
510-014 ВОПТ (64 SOONT) M. 25,3 13,
- Стр. 58 и 59:
251-1 CKOTT 611-1 MultiMeetrite
- Page 60 и 61:
615-10991 ACLL04W White 12V LED Car
- Page 62 и 63:
650-065 Изолятор Vilk Top3 (Mica T
- Page 64 и 65:
651-261 GaAsilekke
- Стр. 66 и 67:
71-213-38 NTE103 trans Ge NPN TO5 (
- Стр. 68 и 69:
710-296 6 В 50 мА 3*7 мм SININE VENE T
617 7000 Стр. 717-12 APPA 100seeria KAITSEÜMB - Страница 72 и 73:
900-035 ANT 59 7мм 235/1012мм ТК.9
- Page 74 и 75:
Page 74 и 75:
910-121 PULL RC400 / HQ (RC400 / HQ) TK
- стр. 76 и 77:
940-012 58 Ümar RIHM 80,0 × 1,20 мм
- Page 78 и 79:
950-277 WJ-80 ИНТЕРФЕЙС JA-80H/N
показать все
Импорт Qilingan mikrosxemalarning ruscha Analogi. Импорт qilingan mikrosxemalar аналогов. Микросхема аналоговая интегральная
Mikrosxemalar katalogida ishlatiladigan qisqartmalar ro’yxati.Махаллий электроника ва микроэлектроника ишлаб чикарувчилари. — MC -dagi logotip bo’yicha ishlab chiqaruvchini aniqlash. Mikrosxemalarni xorijiy ishlab chiqaruvchilar ro’yxati. Миллий стандартлар маркизлари ва мустакил синов ташкилотларининг мувофиклик белгилари Чип турлари / сериаллари алифбо тартибида тартибланган. Chet el microsxemalari va ularning mahalliy Analoglari ro’yxati Turi / Seriyasi Ishlab chiqaruvchi Mahalli аналог Maqsad 10G011B GIGABIT 6500LI1 Mantiqiy element 2I chiqish kengayishi bilan.
Mikrosxemalar katalogida ishlatiladigan qisqartmalar ro’yxati. Махаллий электроника ва микроэлектроника ишлаб чикарувчилари. — MC -dagi logotip bo’yicha ishlab chiqaruvchini aniqlash. Mikrosxemalarni xorijiy ishlab chiqaruvchilar ro’yxati. Миллий стандартлар маркизлари ва мустакил синов ташкилотларининг мувофиклик белгилари Чип турлари / сериаллари алифбо тартибида тартибланган. Chet el microsxemalari va ularning mahalliy Analoglari ro’yxati Turi / seriyasi Ishlab chiqaruvchi Mahalliy аналог Maqsad 7250 INTEL 1142AP1 CMD uchun joriy shakl.
Mikrosxemalar katalogida ishlatiladigan qisqartmalar ro’yxati. Махаллий электроника ва микроэлектроника ишлаб чикарувчилари. — MC -dagi logotip bo’yicha ishlab chiqaruvchini aniqlash. Mikrosxemalarni xorijiy ishlab chiqaruvchilar ro’yxati. Миллий стандартлар маркизлари ва мустакил синов ташкилотларининг мувофиклик белгилари Чип турлари / сериаллари алифбо тартибида тартибланган. Chet el mikrosxemalari va ularning mahalliy Analoglari ro’yxati Turi / Seriyasi Ishlab chiqaruvchi Mahalliy аналог Maqsad 8031 INTEL 1816BE31 Битта чипли микрокомпьютер (8 стр., 128 x 8, 64k).
Mikrosxemalar katalogida ishlatiladigan qisqartmalar ro’yxati. Махаллий электроника ва микроэлектроника ишлаб чикарувчилари. — MC -dagi logotip bo’yicha ishlab chiqaruvchini aniqlash. Mikrosxemalarni xorijiy ishlab chiqaruvchilar ro’yxati. Миллий стандартлар маркизлари ва мустакил синов ташкилотларининг мувофиклик белгилари Чип турлари / сериаллари алифбо тартибида тартибланган. Чет эль микроксемалари ва уларнинг махаллий аналог ройхати Тури/серияси Ишлаб чикарувчи махалли аналог Максад А4002 ROCKWELL 145IP12A Микрокалькулятор учун скэмалар.
Mikrosxemalar katalogida ishlatiladigan qisqartmalar ro’yxati. Махаллий электроника ва микроэлектроника ишлаб чикарувчилари. — MC -dagi logotip bo’yicha ishlab chiqaruvchini aniqlash. Mikrosxemalarni xorijiy ishlab chiqaruvchilar ro’yxati. Миллий стандартлар маркизлари ва мустакил синов ташкилотларининг мувофиклик белгилари Чип турлари / сериаллари алифбо тартибида тартибланган. Чет эль mikrosxemalari ва ularning mahalliy hamkasblari ro’yxati Тури / seriyasi Ishlab chiqaruvchi Mahalliy аналоговый Maqsad C5121-00 1508PL4 Chastotani sintezatorini boshqarish davri (15 Мгц, 40 kanalli) CA1301 1831VT1 Keshni boshqaruvchi CA3000 RCA 198UT1 Differentsial kuchaytirgich CA3004 RCA 175UVA CA300 kuchaytirgichli R3 kuchaytirgichi iqtisodiy кучайтиргич.
Mikrosxemalar turlari / seriyasi alifbo tartibida tartiblangan. Chet el microsxemalari va ularning mahalliy hamkasblari ro’yxati Turi / Seriyasi Ishlab chiqaruvchi Mahalliy аналог Maqsad D1510 FUJITSU 1109KN2 8-канальный кукланишли калит (80 В, 10 мА). D1512 FUJITSU 1109KN4 4-х канальный кабель питания (220 В, 0,01 А). D15110 FUJITSU 1109Kh2 8 kanalli oqim tugmasi (140 В, 20 мА). DAC370-18 BB 427PA2 ЦАП (16 шт.). ЦАП DAC725 BB 1113PA2 (16 шт.). DAC85C BB 417PA1 ЦАП 13 бит 15 микрон.DAC85C-CB1 BB 417PA2 ЦАП 13 бит 15 микрон.
Mikrosxemalar turlari / seriyasi alifbo tartibida tartiblangan. Chet el mikrosxemalari va ularning mahalliy Analoglari ro’yxati Turi / Seriyasi Ishlab chiqaruvchi Mahalliy аналог Maqsad h202 SGS 511LA1 To’rtta mantiq eshiklari 2I-NOT. h203 SGS 511LA2 Уч мантикий элемент 3И-НЕ. h204 SGS 511LA3 Пассивный chiqishi bilan ikkita 4I-NOT mantiq shiklari. h209 SGS 511LI1 Ikki mantiqiy ashik 4I I. kengaytmasi bilan h210 SGS 511TV1 ikkita JK flip-flop.H214 SGS 511PU2 преобразователь пастдан юкори дараджали. h21Z SGS 511PU1 Yuqori ва прошлый преобразователь darajali.
Mikrosxemalar turlari / seriyasi alifbo tartibida tartiblangan. Chet el microsxemalari va ularning mahalliy Analoglari ro’yxati Turi / Seriyasi Ishlab chiqaruvchi Mahalliy аналог Maqsad ICL7104 INTERSIL 572PP1 ADC uchun kalitlar va raqamli qism (12, 14 r). LCD chiqishi bilan ICL7106 INTERSIL 572PV5 АЦП (3, 5 шт.). LCD chiqishi bilan ICL7106 INTERSIL 1175PV5 ADC (3, 5p). Светодиодная микросхема ICL7107 INTERSIL 572PV2 АЦП (3, 5 шт.).Светодиодная микросхема ICL7107 INTERSIL 1175PV2 АЦП (3, 5п). Светодиод chiqishi bilan ICL7107 INTERSIL B615 ADC (3.
Mikrosxemalar turlari / seriyasi alifbo tartibida tartiblangan. Чет эль микросемалари ва уларнинг махаллий аналогов ройхати Тури/серияси Ишлаб чикарувчи Махалли аналог Максад L272 SGS-THOMSON 1429UD1 Икки мимо кукланишли кукланиш кучайтиргичи. L2724 SGS-THOMSON 1040UD2 Ikki tomonlama кучли операционный усилитель (0,5 А). L272M SGS-THOMSON 1040UD2 Ikki tomonlama kuchli ОУ (0,5 А).L292 SGS-THOMSON 1128Х2 3 фазы калит. L293 SGS-THOMSON 1128KT3 4 kanalli yarim ko’prikli kalit. L293D SGS-THOMSON 1128KT4 chiqishda ichki siqish diodli 4 kanalli yarim ko’prikli oqim tugmasi.
Mikrosxemalar turlari / seriyasi alifbo tartibida tartiblangan. Chet el microsxemalari v ularning mahalliy Analoglari Ro’yxati Turi / Seriyasi Ishlab chiqaruvchi Mahalliy аналог Maqsad M50959 MITSUBISHI 1869BE1 Битта чипли микрокомпьютер (8 р). M51601L MITSUBISHI 1075UN1 стерео УНЧ (3,5 Вт).M51720 MITSUBISHI 1025KP1 Капаситив о’рни. M51720F MITSUBISHI 1025KP2 силовые кольца. M51720P MITSUBISHI 1027XA1 Двигатель, тяги стабилизатора. M51721L MITSUBISHI 1023XA1 cho’tkasi bo’lmagan motorni boshqarish sxemasi.
Ёрлик. 1. ТТЛ ва ТТЛШ ракомли микроксемальные аналоги.
|
|
Ёрлик. 2. КМОП-матрицы микросхемы серии синих аналогов.
|
|
Ёрлик. 3. 54ххх, 74ххх серии импортные цилинганские микроксемалары ва 130, 131, 133, 134, 136, 155, 158, 531, 555, 1531, 1533, 1554, 1564, 1594, 5564 серии махаллий микрошмавалилары аналоги.
Ёрлик. 4. 130, 131, 133, 134, 136, 155, 158, 531, 555, 1531, 1533, 1554, 1564, 1594, 5564 ва 54ххх, 74ххх импортные микросерийные аналоги джадвали.
Ёрлик. 5. 176, 561, 564, 1561 серия махаллий микроксемалар ва CD 40xx ва MC 145xx серия импорт цилинган микроксемалар аналог джадвали.
Ёрлик. 6. CD 40xx ва MC 145xx серии импортные qilingan microsxemalar ва 176, 561, 564, 1561 серии mahalliy mikrosxemalar Analoglari jadvali.
Mikrosxemalar katalogida ishlatiladigan qisqartmalar ro’yxati.Махаллий электроника ва микроэлектроника ишлаб чикарувчилари. — MC -dagi logotip bo’yicha ishlab chiqaruvchini aniqlash. Mikrosxemalarni xorijiy ishlab chiqaruvchilar ro’yxati. Миллий стандартлар марказлари ва мустакил синов ташкилотларининг мувофиклик белгилари Ушбу бельгилар одатда бутун дунёда сотиладиган электр асбобларида учрайди. Ularning mavjudligi shuni ko’rsatadiki, standartlar tizimini o’rnatgan tashkilot ushbu mahsulotning standard talablariga muvofiqligini va (yoki) mustaqil sinov tashkiloti mahsulotning standart talablariga muvofiqligini tasdiqlagan.
Mikrosxemalar turlari / seriyasi alifbo tartibida tartiblangan. Mahalliy microxemalar vaularning Analoglari ro’yxati Tur / Serial Аналоговый аналог ishlab chiqaruvchi Maqsad 110IL1 SN51515A TI Yarim yig’uvchi. 110LB1 SN51512 TI Мантический элемент 6И-НЕ (ИЛИ-НЕ). 110LB2 SN51512 (3/6) Элементы логики TI 3I-NOT (ИЛИ-НЕ). 110LB3 SN51512 (4/6) TI 4I-NOT элементы управления (OR-YO’Q). 110LB4 SN51512 (5/6) TI Мантикальные элементы 5I-NOT (OR-NOT). 110LB5 SN51513 TI 9-чикишда эмитент издоши билан 6И-НЕ (ИЛИ-НЕ) мантикий элементы.
Mikrosxemalar turlari / seriyasi alifbo tartibida tartiblangan. Mahalliy microsxemalar vaularning Analoglari ro’yxati Аналоговый / аналоговый аналоговый ишлаб чикарувчи Максад 120ИЕ4 Параллельный тескари иккилик-касрли хисоблагич. 120PR1 код конвертора. 120ХЛ1 Коп рангли ВЛИ учун назорат кылыш даври (5 х 7). 120ХЛ2 ВЛИ бошкарув даври. 120ХЛ3 ВЛИ бошкарув даври. 120ХЛ4 ВЛИ бошкарув даври. 120ХЛ5 ВЛИ бошкарув даври. 120ХЛ6 ВЛИ бошкарув даври. 120ХЛ7 ВЛИ бошкарув даври. 121LA1 мантикий элементы 3I-NOT, I ga muvofiq kengayish imkoniyatiga ega.
Mikrosxemalar turlari / seriyasi alifbo tartibida tartiblangan. Mahalliy microxemalar vularning Analoglari ro’yxati Turi / Seriali Аналоговый аналог ишлаб чикарувчи Максад 130ЛА1 СН74х30 ТИ Икки мантикли эшик 4И-НОТ. 130ЛА2 СН74х40 ТИ Мантический элемент 8И-НЕ. 130LA3 SN74H00 TI Торт мантийный элемент 2И-НЕ. 130ЛА4 СН74х20 ТИ Уч мантикий элемент 3И-НЕ. 130LA6 SN74h50 TI Chiqishda katta dallanma factorli ikkita mantiq eshiklari 4I-NOT. 130ЛА13. 130LD1 SN74H60 TI Ikki to’rtta kirish yoki kengaytirgich.
Mikrosxemalar turlari / seriyasi alifbo tartibida tartiblangan. Mahalliy microxemalar v ularning Analoglari ro’yxati Аналоговый / аналоговый аналоговый ишлаб чикарувчи Maqsad 140MA1 MC1496 (uA796) MOTOROLA Balansli модулятор. 140UD1 uA702 FAIRCHILD Операционный усилитель keng qo’llanilishi uchun. Keng qo’llanilishi uchun 140UD2 ~ CA3033 (~ uA723) RCA операционный усилитель. Keng qo’llanilishi uchun 140UD5 ~ CA3015 RCA операционный усилитель. Keng qo’llanilishi uchun 140UD6 MC1456 MOTOROLA Операционный усилитель. 140UD7 uA741 FAIRCHILD Операционный усилитель keng qo’llanilishi uchun.Киришда ПТ билан 140УД8 uA740 FAIRCHILD ОУ. 140UD9 ~ uA709 FAIRCHILD Операционный усилитель keng qo’llanilishi uchun.
Mikrosxemalar turlari / seriyasi alifbo tartibida tartiblangan. Mahalliy mikrosxemalar vularning Analoglari ro’yxati Аналоговый аналог ishlab chiqaruvchi turi / серияsi Maqsad 150UP2. 150ХА2. 153UD1 uA709 FAIRCHILD Операционный усилитель keng qo’llanilishi uchun. Keng qo’llanilishi uchun 153UD2 LM101 NS Операционный усилитель. 153UD3 uA709A FAIRCHILD Операционный усилитель keng qo’llanilishi uchun. Keng qo’llanilishi uchun 153UD4 CA3078S RCA операционный усилитель.153UD5 uA725 FAIRCHILD Операционный усилитель keng qo’llanilishi uchun. Keng qo’llanilishi uchun 153UD6 LM101A NS Операционный усилитель. 154UD1 HA2700 HARRIS Yuqori tezlikli ОУ. 154UD2 HA2520 (HA2530) HARRIS Yuqori tezlikli ОУ.
Mikrosxemalar turlari / seriyasi alifbo tartibida tartiblangan. Mahalliy mikrosxemalar vularning Analoglari ro’yxati Tur / Serial Аналоговый аналог ishlab chiqaruvchi Maqsad 160RV1 Diodli saqlash matritsasi ROM (16 x 8). 161ИД1 б/у Иккилик уч хонали коднинг декодери. 161ИЕ1 б/а Кайтариладиган иккилик бир хонали хисобладыч.161ИЕ2 б/у Бирлаштирилган иккилик уч хонали хисобладыч. 161ИЕ3 б/а йигма иккилик хисобладыч. 161ИМ1 б/у Комбинацияли йиг’увчи. 161ИР1 б/у Кайтариладиган 2-битли статик силиш регистр.
Mikrosxemalar turlari / seriyasi alifbo tartibida tartiblangan. Mahalliy mikrosxemalar vaularning Analoglari ro’yxati Аналоговый аналог ишлаб чикарувчи тури / серияси Максад 170АА1 Икки оким лавабоси (200 мА). 170AA2 SN75453 TI Чокайотган оким драйвери (500 мА). 170AA3 SN75325 TI Окиш окими драйверы (500 мА).170AA4 Импульсы Chiquvchi для майнинг-генератора (500 мА). 170AA6 6NE-4OR-2I (200 мА) функцияли чиквчи токларнинг иккита шакли. 170AA7 SN75327 TI Торт каналов оким драйвера (600 мА).
Mikrosxemalar turlari / seriyasi alifbo tartibida tartiblangan. Mahalliy microxemalar vaularning Analoglari ro’yxati Аналоговый аналог ishlab chiqaruvchi turi / серияsi Maqsad 180UP1. 180ХА1. 181ЕН1 Стабилизатор напряжения 3-15 В. 183ХА1. 183ХА2. 184ИЕ1. 185РУ1 б/у Статик ОЗУ (8 х 2). 185RU2 SN7489 TI Statik RAM (64 x 1).185RU3 2106 INTEL Statik ОЗУ (64 x 1). 185RU4 FAIRCHILD Statik RAM (256 x 1). 185RU5 TC5508 ОЗУ TOSHIBA Statik (1kx1). 185RU7 93L422 FAIRCHILD Statik RAM (256 x 4).
Mikrosxemalar turlari / seriyasi alifbo tartibida tartiblangan. Mahalliy microxemalar vularning Analoglari ro’yxati Tur / Serial Аналоговый аналог ishlab chiqaruvchi Maqsad 201LB1 Маниакальный элемент НЕ/И-НЕ/ИЛИ-НЕ (RTL). 201LB2 элемент мантики НЕ/ИЛИ-НЕ (RTL). 201LB3 элемент мантики НЕ/ИЛИ-НЕ (RTL).201LB4 элемент мантики НЕ/И-НЕ/ИЛИ-НЕ (RTL). 201LB5 элемент мантики НЕ/И-НЕ/ИЛИ-НЕ (RTL). 201LB6 элемент мантики НЕ/ИЛИ-НЕ (RTL). 201LB7 элемент мантики НЕ/ИЛИ-НЕ (RTL). 201LS1 мантический элемент И/ИЛИ (РТЛ).
MOS и CMOS серии микросхем
Серия raqamining har qanday raqamli qiymati x o’rniga ishlatilishi mumkin.
MOS va CMOS tuzilmalarida tranzistor mantig’i
| Turi | Аналог | ElementLarning maqsadi |
| CD4000 | К176ЛП4 | ikkita «3 yoki yo’q» elementi va bitta «emas» elementi |
| CD4001 | К176ЛЕ5 | тортта мантикий эшик «2ипи-нот» |
| CD4001A | К561ЛЕ5 | —//— |
| CD4001 Б. | КР1561Л Э5 | —//— |
| CD4002 | К176ЛЕ6 | иккита мантикий эшик «4 йоки йок» |
| CD4002A | К561ЛЕ6 | —//— |
| CD4002B | КР1561 Л Э6 | |
| CD4003 | К176 ТМ1 | иккита «Д» тетик «0» га о’рнатильди |
| CD4005 | К176РМ1 | 16 битли RAMni saqlash matritsasi |
| CD4006 | К176ИР10 | 18-битный узгарский регистр |
| CD4007 | К176ЛП1 | универсальный элемент мантики |
| CD4008 | К176ИМ1 | 4 битли кошимчалар |
| CD4008A | К561ИМ1 | —//— |
| CD4009 | К176ПУ2 | инвертия билан олтита дараджали конверторлар |
| CD4010 | К176ПУЗ | инвертиясиз олти дараджали конверторлар |
| CD4011 | К176ЛА7 | |
| CD4011A | К561ЛА7 | —//— |
| CD4012 | К176ЛА8 | иккита мантикий эшик «4и-нот» |
| CD4012A | К561ЛА8 | —//— |
| CD4013 | К176 ТМ2 | иккита «D» тетиги |
| CD4013A | К561 ТМ2 | —//— |
| CD4015 | К176ИР2 | ikkita 4-битный регистр |
| CD4015A | К561ИР2 | —//— |
| CD4016 | К176КТ1 | торт томонлама икки томонлама калит |
| CD4017 | К176ИЕ8 | хисобластич 10 га болинади |
| CD4017A | К561ИЕ8 | —//— |
| CD4018A | К561ИР19 | дастурлаштириладиган хисобластич |
| CD4019A | К561ЛС2 | to’rtta mantiqiy element «i-il va» |
| CD4020A | К561ИЕ16 | 14-битный ikkilik hisoblagich |
| CD4021 | Йо’к | 8-битный статический регистр |
| CD4022A | К561ИЕ9 | хисобластич 8 га болинади |
| CD4023 | К176ЛА9 | учет мантикий эшик «Зи-нот» |
| CD4023A | К561ЛА9 | —//— |
| CD4023B | КР1561ЛА9 | —//— |
| CD4024 | К176ИЕ1 | 6-битный ikkilik hisoblagich |
| CD4025 | К176ЛЕ10 | учет мантикий эшик «Зили-нот» |
| CD4025A | К561ЛЕ10 | —//— |
| CD4025B | КР1561ЛЕ10 | —//— |
| CD4026 | К176ИЕ4 | Таймер Реджими.10 шифри очиш билан 7 секм учун. корсаткич |
| CD4027 | К176ТВ1 | иккита «J-K» тетиги |
| CD4027A | К561ТВ1 | —//— |
| CD4027B | КР1561ТВ1 | —//— |
| CD4028 | К176ИД1 | двоично-десятичный декодер |
| CD4028A | K561 ID 1 | —//— |
| CD4029A | К561ИЕ14 | 4 марта.bcd yuqoriga hisoblagich |
| CD4030A | К561ЛП2 | тортта мантикий эшик «эксклюзив йоки» |
| CD4030 | К176ЛП2 | —//— |
| CD4031 | К176ИР4 | 64-битный o’zgarish registri (аналог to’liq bo’lmagan) |
| CD4033 | К176ИЕ5 | 15-битный иккилик бо’лувчи |
| CD4034A | К561ИР6 | 8-битный узгарский регистр |
| CD4035A | К561ИР9 | 4-битный узгарский регистр |
| CD4040B | КР1561 ва Е20 | |
| CD4041B | Йо’к | Элементы тампона to’rtta |
| CD4042A | К561ТМЗ | to’rtta «D» тетиги |
| CD4043A | К561ТР2 | тортта «R-S» тетиклари |
| CD4046B | КР1561ГГ1 | Осилятор фазали qulflangan |
| CD4049A | К561ЛН2 | инвертор олтита |
| CD4050A | К561ПУ4 | w MOS-TTL конвертер darajasidagi mavjud |
| CD4050B | КР1561ПУ4 | —//— |
| CD4051A | К561КП2 | аналоговый 8 канальный мультиплексор |
| CD4051B | КР1561КП2 | —//— |
| CD4052A | К561КП1 | ikkita аналоговый 4-канальный мультиплексор |
| CD4052B | КР1561КП1 | —//— |
| CD4053 | Йо’к | учетта икки томонлама аналог калит |
| CD4054 | Йо’к | назорат килиш даври суюк кристалли индикатор |
| CD4059A | К561ИЕ15 | дастурлаштириладиган хисобластич |
| CD4060 | Йо’к | 14 xonali hisoblagich |
| CD4061 | К176РУ2 | Operativ xotira — boshqaruv sxemalari bilan 256 бит |
| CD4061A | К561РУ2 | —//— |
| CD4066A | К561КТЗ | |
| CD4066B | КР1561КТЗ | —//— |
| CD4067 | Йо’к | Мультиплексор на 16 каналов |
| CD4069 | Йо’к | инвертор олтита |
| CD4070A | К561ЛП2 | istisno bilan «yoki» to’rtta mantiqiy element |
| CD4070B | КР1561ЛП14 | иккита иккита кирувчи эпем.»эксклюзив йоки» |
| CD4071B | Йо’к | |
| CD4076B | КР1561ИР14 | 4-х битный тестовый регистр |
| CD4081B | КР1561ЛИ2 | |
| CD4093A | К561ТЛ1 | to’rtta Shmitt «2-yo’q» mantig’iga ega |
| CD4093B | КР1561ТЛ1 | —//— |
| CD4094B | КР1561ПР1 | 8-битный преобразователь Дараджали |
| CD4095B | Йо’к | Тети «J-K» |
| CD4097B | Йо’к | ikkita 8 каналов, мультиплексор-демультиплексор |
| CD4098B | КР1561АГ1 | иккита битта вибрагора |
| КД40107Б | КР1561ЛА10 | Ochiq chiqish bilan ikkita element «2 va emas» |
| CD40115 | К176ИРЗ | 4-битный универсальный регистр |
| КД40161Б | КР1561ИЕ21 | |
| CD4503 | К561ЛНЗ | олтита такрорловчи |
| CD4510 | Йо’к | 4 xonali hisoblagich |
| CD4520 | К561ИЕ10 | ikkita 4-bitli ikkilik hisoblagich |
| CD4585 | К561ИП2 | |
| МС14040В | КР1561ИЕ20 | 12-битный ikkilik hisoblagich |
| MC14053V | КР1561ИЕ22 | хисобладыч |
| MC14066V | КР1561КТЗ | то’ртта 2 та йо’налишлы калит |
| MC14076V | КР1561ИР14 | 4-битный регистр «D» s3-holati. |
| МС14094В | КР1561ПР1 | 8-битный преобразователь тугилгандан ключ, параллельный код равишда. |
| MC14161B | КР1561ИЕ21 | 4 бита sinxron ikkilik hisoblagich |
| МС14194В | КР1561ИР15 | 4-х битный тестовый регистр |
| MC14502A | К561ЛН1 | олтита эшикли емас |
| МС14511В | Йо’к | ikkilikdan yarim semagmagacha конвертер. |
| МС14512В | КР1561КПЗ | 8-канальный мультиплексор |
| MC14516A | К561ИЕ11 | |
| МС14519В | КР1561КП4 | 4 хонали танловчи |
| MC14520A | К561ИЕ10 | ikkita 4-bitli ikkilik hisoblagich |
| МС14520В | КР1561ИЕ10 | —//— |
| MC14531 А. | К561СА1 | 12 битли таккослэш даври |
| MC14538A | К561ЛНЗ | блокировка цилинган олтита такрорловчи |
| MC14554A | К561ИП5 | 2-битный универсальный мультипликатор |
| MC14555B | КР1561ИД6 | |
| МС14556В | КР1561ИД7 | ikkilik декодер-демультиплексор |
| MC14580A | К561ИР11 | коп максадлы регистр |
| MC14581A | К561ИПЗ | арифметик мантик бирлиги |
| MC14582A | К561ИП4 | утиш сксемаси |
| MC14585A | К561ИП2 | 4-битный taqqoslash sxemasi |
Транзисторно-транзисторная мантика
Транзисторно-транзисторная мантика
| Тури | Аналог | Функциональный максад |
| SN7400 | К155ЛАЗ | тортта мантикий эшик «2 эмас» |
| SN7401 | К155ПА8 | тор’рт элемент «2и-не» соткр.коллекция. (I = 16 мА) |
| SN7402 | К155ЛЕ1 | «2 йоки йо’к» то’ртта мантикий эшик. |
| SN7403 | К155ЛА9 | тортта «2 емас, балки» очик коллектор (I = 48 мА) |
| SN7404 | К155ЛН1 | инвертор олтита |
| SN7405 | К155ЛН2 | Многофункциональный коллектор инвертора |
| SN7406 | К155ЛНЗ | oltita ochiq коллектор инвертор (30 В) |
| SN7407 | К155ЛН4 | очик болган олтита такрорловчи.коллектор (30 В) |
| SN7408 | К155ЛИ1 | Тортманный элемент «2i» |
| SN7410 | К155ЛА4 | учет мантикий эшик «3i-not» |
| SN7412 | К155ЛА10 | очик коллектор билан «3 ва емась» учет элемента |
| SN7413 | К155ТЛ1 | иккита Шмитт тетиклейчи |
| SN7414 | К155ТЛ2 | олтита шмитт тетиклари |
| SN7416 | К155ЛН5 | олтита очик коллектор инверторный (15 В) |
| SN7420 | К155ЛА1 | ikkita mantiqiy element «4i-not» |
| SN7422 | К155ЛА7 | ochiq bo’lgan ikkita mantiqiy element «4i-not».коллекция. |
| SN7423 | К155ЛЕ2 | «4 yoki yo’q» иккита элемент эшикли. ва кенгайтирилди. |
| SN7425 | К155ЛЕЗ | darvoza bilan ikkita element «4 yoki yo’q» |
| SN7426 | К155ЛА11 | ochiq bo’lgan «2i-not» элемент to’rtta. коллекция. (15В) |
| SN7427 | К155ЛЕ4 | учта мантикий эшик «3 йоки йок» |
| SN7428 | К155ЛЕ5 | «2 йоки йок» тортта буферли эшик |
| SN7430 | К155ЛА2 | Битта мантикий элемент «8i-not» |
| SN7432 | К155ЛЛ1 | тортта мантик эшиклари «2 йоки» |
| SN7437 | К155ЛА12 | to’rt buferli mantiq eshiklari «2 emas» |
| SN7438 | К155ЛА13 | ochiq buferli «2 va emas» to’rtta tampon elementi.санаш |
| SN7440 | К155ЛА6 | ikkita буферный элемент «4i-not» |
| SN7450 | К155LR1 | иккита «2и-2 йоки йо’к», бири «йоки» кенгайтмаси билан |
| SN7453 | К155ЛРЗ | битта элемент «2i-2i-2i-3i-4 yoki yo’q» |
| SN7455 | К155LR4 | kengaytmali bitta «4 yoki yo’q» elementi |
| SN7460 | К155ЛД1 | «йоки» бойича 4 та киришни кенгайтирувчи иккита |
| SN7472 | К155ТВ1 | Тети «J-K» |
| SN7474 | К155 ТМ2 | иккита «D» тетиги |
| SN7475 | К155 ТМ7 | teskari va to’g’ridan -to’g’ri chiqish bilan to’rtta tetik |
| SN7476 | К155ТКЗ | иккита «J-K» тетиги |
| SN7477 | К155 ТМ5 | to’rtta «D» тетиги |
| SN7480 | К155ИМ1 | бир хонали йыгувчи |
| SN7481 | К155РУ1 | Бита Operativ xotira 16×1 |
| SN7482 | К155ИМ2 | икки хонали йиг’увчи |
| SN7483 | К155ИМЗ | торт хонали йыгувчи |
| SN7484 | К155РУЗ | Бита Operativ xotira 16×1 bilan boshqariladi |
| SN7485 | К155СП1 | 4-битный taqqoslash sxemasi |
| SN7486 | К155ПП5 | to’rt cx.мураккаб 2-модуль, «эксклюзив йоки» |
| SN7489 | К155РУ2 | Тасодифицированный кириш билан 64×1 битли RAM |
| SN7490 | К155ИЕ2 | 4 та ракамли BCD хисоблагичи |
| SN7492 | К155ИЕ4 | богатые 12 ga bolish |
| SN7493 | К155ИЕ5 | 4-bitli ikkilik hisoblagich |
| SN7495 | К155ИР1 | 4-битный универсальный регистр смены |
| SN7497 | К155ИЕ8 | 6-битный иккилик егооблаш.AC bilan koeffitsient bo’lingan. |
| SN74121 | К155АГ1 | «ва» киришда мантик билан бир марталик |
| SN74123 | К155АГЗ | мультивибратор boshqariladigan ikkita |
| SN74124 | К155ГГ1 | boshqariladigan ikkita генератор |
| SN74125 | К155ЛП8 | чикишда учта холати болган тортта буфер |
| SN74128 | К155ЛЕ6 | «2 yoki yo’q» мантигига эга то’ртта шакл |
| SN74132 | К155ТПЗ | to’rtta Shmitt tetiği |
| SN74141 | К155ИД1 | назорат килиш учун декодер юкори кучланишлы индикатор |
| SN74148 | К155ИВ1 | устувор кодловчи 8 дан Z гача |
| SN74150 | К155КП1 | 16 каналов 1 га узгартиринг |
| SN74151 | К155КП7 | 8 киришли эшикли мультиплексор |
| SN74152 | К155КП5 | Дарвозазиз 8-киришлинский мультиплексор |
| SN74153 | К155КП2 | двойной мультиплексор «4 кириша-1 чикиш» |
| SN74154 | К155ИДЗ | декодер-демультиплексор «4 кириш-16 чикиш». |
| SN74155 | К155ИД4 | «2 та кириш — 4 та чикиш» двойной декодер |
| SN74157 | К155КП1 | 16-ти канальный мультиплексор |
| SN74160 | К155ИЕ9 | 4 xonali o’nlik hisoblagich |
| SN74161 | К155ИЕ10 | 4-bitli ikkilik hisoblagich |
| SN74170 | К155РП1 | 16-битный 03U |
| SN74172 | К155РПЗ | 16-битная оперативная память chiqish joyida |
| SN74173 | К155ИР15 | 4-битли, учет давлат ристри чикиш джойида |
| SN74175 | К155 ТМ8 | to’rtta «D» тетиги |
| SN74180 | К155ИП2 | 8 битли тенглик |
| SN74181 | К155ИПЗ | 4 хонали арифм.мантикий курилма |
| SN74182 | К155ИП4 | тез о’тказиш схемаси |
| SN74184 | К155ПР6 | BCD конвертор ikkilik kod. |
| SN74185 | К155ПР7 | конвертер ikkilik ikkilik kasrli kod. |
| SN74187 | К155РЭ21 | ПЗУ конверторы рус алифбоси кодидаги бельгилар |
| SN74187 | К155РЭ22 | ROM konvertori ingliz alifbosi kodidagi belgilar. |
| SN74187 | К155РЭ23 | ROM konvertori arifma kodidagi belgilar. бельгилар ва ракамлар |
| SN74187 | К155РЭ24 | ROM конвертеры коддаги бельгилар в лдирилади. Бельгийский |
| SN74192 | К155ИЕ6 | бкд Хисоблагичи |
| SN74193 | К155ИЕ7 | 4-битный иккилик юкорига / пастга таймер |
| SN74198 | К155ИР13 | 8-битный узгарский регистр |
| СН74С301 | К155РУ6 | ОЗУ 1к статик |
| SN74365 | К155ЛП10 | |
| SN74366 | К155ЛН6 | инвертор chiqishida uchta holati bo’lgan oltita |
| SN74367 | К155ЛП11 | учет штатдан иборат олтита шакл.чикиш джойида |
| SN75113 | К155АП5 | двадиф. уч холатли чизикли передатчик. |
| SN75450 | К155ЛП7 | куч билан «2и-не» элемент иккита. чикиш (I = 300 мА) |
| SN75451 | К155ЛИ5 | ikkita element «quvvat chiqishi bilan (I=300 мА) |
| SN75452 | К155ЛА18 | иккита мантикий эшик «2 ва эмас» |
| SN75453 | К155ЛЛ2 | иккита мантикий эшик «2 йоки йок» |
Диод Шоттки транзистор-транзистор mantiq Seriyali belgilangandan keyin bir xil shifrli (seriya raqami) mikrosxemalarning funktsional maqsadi va ulnishi K155 mikrosxemalari bilan bir xil.
| Тури | Аналог |
| СН74ЛСОО | К555ЛАЗ |
| СН74ЛС02 | К555ЛЕ1 |
| СН74ЛС03 | К555ЛА9 |
| СН74ЛС04 | К555ЛН1 |
| СН74ЛС05 | К555ЛН2 |
| СН74ЛС08 | К555ЛИ1 |
| СН74ЛС09 | К555ЛИ2 |
| СН74ЛС10 | К555ЛА4 |
| СН74ЛС11 | К555ЛИЗ |
| СН74ЛС12 | К555ЛА10 |
| СН74ЛС14 | К555ТЛ2 |
| СН74ЛС15 | К555ЛИ4 |
| СН74ЛС20 | К555ЛА1 |
| СН74ЛС21 | К555ЛИ6 |
| СН74ЛС22 | К555ЛА7 |
| СН74ЛС26 | К555ЛА11 |
| СН74ЛС27 | К555ЛЕ4 |
| СН74ЛС30 | К555ЛА2 |
| СН74ЛС32 | К555ЛЛ1 |
| СН74ЛС37 | К555ЛА12 |
| СН74ЛС38 | К555ЛА13 |
| СН74ЛС40 | К555ЛА6 |
| СН74ЛС42 | К555ИД6 |
| СН74ЛС51 | К555LR11 |
| СН74ЛС54 | К555LR13 |
| СН74ЛС55 | К555LR4 |
| СН74ЛС74 | К555 ТМ2 |
| СН74ЛС75 | К555 ТМ7 |
| СН74ЛС85 | К555СП1 |
| СН74ЛС86 | К555ЛП5 |
| СН74ЛС93 | К555ИЕ5 |
| СН74ЛС107 | К555ТВ6 |
| СН74ЛС112 | К555ТВ9 |
| СН74ЛС113 | К555ТВ11 |
| СН74ЛС123 | К555АГЗ |
| СН74ЛС125 | К555ЛП8 |
| СН74ЛС138 | К555ИД7 |
| СН74ЛС145 | К555ИД10 |
| СН74ЛС148 | К555ИВ1 |
| СН74ЛС151 | К555КП7 |
| СН74ЛС153 | К555КП2 |
| СН74ЛС155 | К555ИД4 |
| СН74ЛС157 | К555КП16 |
| СН74ЛС160 | К555ИЕ9 |
| СН74ЛС161 | К555ИЕ10 |
| СН74ЛС163 | К555ИЕ18 |
| СН74ЛС164 | К555ИР8 |
| СН74ЛС165 | К555ИР9 |
| СН74ЛС166 | К555ИР10 |
| СН74ЛС170 | К555ИР32 |
| СН74ЛС173 | К555ИР15 |
| СН74ЛС174 | К555 ТМ9 |
| СН74ЛС175 | К555 ТМ8 |
| СН74ЛС181 | К555ИПЗ |
| СН74ЛС182 | К555ИП4 |
| СН74ЛС183 | К555ИМ5 |
| СН74ЛС191 | К555ИЕ13 |
| СН74ЛС192 | К555ИЕ6 |
| СН74ЛС193 | К555ИЕ7 |
| СН74ЛС194 | К555ИР11 |
| СН74ЛС196 | К555ИЕ14 |
| СН74ЛС197 | К555ИЕ15 |
| СН74ЛС221 | К555АГ4 |
| СН74ЛС242 | К555ИП6 |
| СН74ЛС243 | |
| СН74ЛС247 | |
| СН74ЛС251 | К555КП15 |
| СН74ЛС253 | |
| СН74ЛС257 | |
| СН74ЛС258 | |
| СН74ЛС259 | |
| СН74ЛС261 | |
| СН74ЛС273 | |
| СН74ЛС279 | |
| СН74ЛС280 | |
| СН74ЛС283 | |
| СН74ЛС295 | |
| СН74ЛС298 | |
| СН74ЛС353 | |
| СН74ЛС373 | |
| СН74ЛС377 | К555ИР27 |
| СН74ЛС384 | К555ИП9 |
| СН74ЛС385 | К555ИМ7 |
| СН74ЛС390 | К555ИЕ20 |
| СН74ЛС393 | К555ИЕ19 |
| SN74HOON | К131ЛАЗ |
| СН74Х04Н | К131ЛН1 |
| СН74х20Н | К131ЛА4 |
| СН74х30Н | К131ЛА1 |
| СН74х40Н | К131ЛА2 |
| СН74х50Н | К131ЛА6 |
| СН74Х50Н | К131LR1 |
| СН74Х53Н | К131ЛРЗ |
| СН74Х55Н | К131LR4 |
| СН74Х60Н | К131ЛД1 |
| СН74Х72Н | К131ТВ1 |
| СН74Х74Н | К131 ТМ2 |
| SN74LOON | К158ЛАЗ |
| СН74Л10Н | К158ЛА4 |
| СН74Л20Н | К158ЛА1 |
| СН74Л30Н | К158ЛА2 |
| СН74Л50Н | К158LR1 |
| СН74Л53Н | К158ЛРЗ |
| СН74Л55Н | К158ПР4 |
| СН74Л72Н | К158ТВ1 |
| SN74SOON | К531ЛАЗ |
| СН74С02Н | К531ЛЕ1 |
| СН74С03Н | К531ЛА9 |
| СН74С04Н | К531ЛН1 |
| СН74С05Н | К531ЛН2 |
| СН74С08Н | К531ЛИ1 |
| СН74С10Н | К531ЛА4 |
| СН74С11Н | К531ДЖ1х4ДЖ |
| СН74С20Н | К531ЛА1 |
| СН74С22Н | К531ЛА7 |
| СН74С30Н | К531ЛА2 |
| СН74С37Н | К531ЛА12 |
| СН74С51Н | К531ЛР11 |
| СН74С64Н | К531ЛП9 |
| СН74С65Н | К531ЛР10 |
| СН74С74Н | К531 ТМ2 |
| СН74С85Н | К531СП1 |
| СН74С86Н | К531ЛП5 |
| СН74С112Н | К5317В9 |
| СН74С113Н | К531ТВ10 |
| СН74С114Н | К531ТВ11 |
| СН74С124Н | К531ГГ1 |
| СН74С138Н | К531ИД7 |
| СН74С139Н | К531ИД14 |
| СН74С140Н | К531ЛА16 |
| СН74С151Н | К531КП7 |
| СН74С153Н | К531КП2 |
| СН74С168Н | К531ИЕ16 |
| СН74С169Н | К531ИЕ17 |
| СН74С175Н | К531 ТМ8 |
| СН74С181Н | К531ИП3 |
| СН74С182Н | К531ИП4 |
Микросхема интегральная аналоговая
Операция кучайтиргичлар
| Чип тури ва ишлаб чикарувчиси | Аналог | Функциональный тайинлаш | |||
| Фэирчайлд | Моторола | Миллий | Техасский штат. | ||
| мА709Ч | МК1709Г | ЛМ 17091- | СН72710Л | К153УД1АБ | операция харакат |
| мА101Н | МЛМ101Г | ЛМ101Х | СН52101Л | К153УД2 | операция харакат |
| мА709Н | МК1709Г | — | СН72709Л | К153УДЗ | операция харакат. |
| — | — | ЛМ735 | — | К153УД4 | Микроэнергетика оп.Мойлов |
| мА725С мА725Н | — | — | — | К153УД5А.Б К153УД501 | аник опера. кучайтириш |
| — | — | LM301A LM201Ah | К153УД6 К153УЛ601 | операция харакат. | |
| мА702 мА702С | — | — | — | К140УД1А, Б. КР140УД1А, Б. | операция харакат. |
| — | MC1456C MC1456G | — | СН72770 | К140УД6 КР140УД608 | операция харакат. операция харакат. |
| мА741Н | MC1741G | ЛМ741Х | СН72741 Л | К140УД7 | кучайди. |
| мА740Н | МК1556Г | — | — | К140УД8 | опера кучайтириш майдон билан кириш |
| мА709 | — | — | — | КР140УД9 | операция харакат. |
| — | — | ЛМ118 | СН52118 | К140УД10 | юкори аниклик. Мойлов |
| — | — | ЛМ318 | — | К140УД11 | юкори тезликда ишлаш. соч. Мойлов |
| мА776С | MC1776G | — | — | К140УД12 | Микроэнергетика оп. Мойлов |
| мА108Н | — | ЛМ108Х | СН52108 | К140УД14 | аниклик.Мойлов |
| — | — | ЛМ308 | — | К140УД1408 | Лрезионный оп.ус. |
| — | — | ЛМ741Ч | — | К140УД16 | аник op. Мойлов |
| мА747CN мА747С | — | — | — | К140УД20 КР140УД20 | иккита опера. кучайтириш |
| — | — | ЛМ301 | — | К157УД2 | иккита опера.кучайтириш |
| — | МК75110 | — | СН75110Н | К170АП1 | иккита узатувчи чизик |
| — | МК75107 | — | СН75107Н | К170УП1 | чизигли иккита кабул килгич |
| мА726 | — | — | — | К516УП1 | Farq Parastemp комп. |
| — | — | ЛМ318 | СН72318 | К538УН1 | харитали ULF |
| мА740 | МК1740П | ЛМ740 | СН72740Н | К544УД1 | оп.мойлов далалардан. Кириш |
| — | — | ЛМ381 | — | К548УН1 | 2 харитада шовкин. предусилитель |
| мА725Б | — | — | — | КР551УД1А.Б | операция харакат. |
| мА739С | — | — | — | КМ551УД2А.Э | мапнойз op. Мойлов |
| мА709 | МК1709П | ЛМ709 | СН72709Н | К553УД1 | операция харакат. |
| — | — | -M101AIV | — | К553УД1А | юкори иктисодий. соч. Мойлов |
| — | — | ЛМ301АП | К553УД2 | юкори иктисодий. соч. Мойлов | |
| мА709 | — | — | — | К533УДЗ | операция усип. |
| — | — | ЛМ2900 | — | К1401УД1 | to’rtta опера.кучайтириш |
| — | — | ЛМ324 | — | К 1401 У Д2 | to’rtta опера. кучайтириш |
| мА747С | — | ЛМ4250 | — | К1407УД2 | прог. харитали шовкин опера кучайтириш |
| — | — | ЛМ343 | — | К1408УД1 | юкори кукланиш опера кучайтириш |
| Аналог | Функциональный тайинлаш | ||||
| Турли xil фирмалар | РКА | Аналог Курилмалар | Хитачи | ||
| SFC2741 | — | — | — | КФ140УД7 | операция харакат. |
| OP07E | — | — | — | К140УД17А.Б | аниклик операция харакат. |
| LF355 | — | — | — | К140УД18 | кенг полосали операция харакат. |
| ЛФ356Х | К140УД22 | —//— | |||
| LF157 | — | — | — | К140УД23 | тез харакат килиш операция харакат. |
| ICL7650 | — | — | — | К140УД24 | аниклик операция харакат. |
| — | СА3140 | — | — | К1409УД1 | аниклик операция харакат. |
| — | — | — | ХА2700 | К154УД1А.Б | тез харакат килиш операция харакат. |
| — | — | — | NA2530 | К154УД2 | тез харакат киладиган операция харакат. |
| — | — | н.э. 509 | — | К154УДЗА.Б | тез харакат килиш операция харакат. |
| — | — | — | NA2520 | К154УД4 | тез харакат киладиган операция харакат. |
| ТВА931 | — | — | — | КР551УД2А, Б. | операция харакат. |
| — | КА3130Э | — | — | К544УД2А.Б | операция харакат. билан дала кириш |
| LF357 | — | — | — | КР544УД2А.Б | —//— |
| — | — | АД513 | — | К574УД1А-В | операция харакат. билан дала кириш |
| 083 турецкая лира | — | — | — | К574УД2А-В | икки каналы тез |
Таккословчилар
| Чип тури ва ишлаб чикарувчиси | Аналог | Функциональный тайинлаш | |||
| Неудачник | Моторола | Миллий | Техасский штат. | ||
| мА711Н | MC1711G | ЛМ1711Х | СН72711Л | К521КА1 | икки баробар, фарк. таккословчи |
| МА710Н | МК1710Г | ЛМ710Х | СН52710Л | К521КА2 | немного каналов. Фарк Таккословчи |
| — | — | ЛМ111Х | — | К521КА3 | taqqoslovchi стресслар |
| мА709С | МК1711Р | ЛМ711 | СН72711Н | К554КА1 | икки баробар, фарк. таккословчи |
| — | — | ЛМ211Н | — | К554САЗБ | —//— |
| — | — | ЛМ119 | — | КП597КА3 | иккита таккослагич |
| — | — | ЛМ139 | — | К1401КА1 | четерехкан. кучланиш таккослагичи |
| — | — | ЛМ2901 | — | К1401КА2 | к рт каналали. кучланиш таккослагичи |
| — | — | ЛМ393 | — | К1401САЗ | икки каналы |
| Чип тури | Аналог | Функциональный максад | |
| МАЛ319 | — | К521СА6 | икки томонлама таккословчи |
| НЕ527Н | СЭ527К | КР521СА4 | тезкор эшик таккослагичи |
| НЭ527Х | — | К521СА401 | —//— |
| SE527 | АМ653 | К544СА4 | тезкор эшик таккослагичи |
| — — | АМ685М АМ685 | КМ597СА1 КР597СА1 | юкори тезликда ишлайдиган компьютер, строб.ESL Чициши |
| — — | АМ686М АМ 686 | КМ597СА2 КР597СА2 | юкори тезликда ишлайдиган компьютер, строб. I I J 1-чикиш |
| LM119 | 1SV8001S 1SV8001 CA3130V | КМ597САЗ КП597СА3 К597САЗ | икки баробар, харита йордами. комп. ТТЛ йоки «МОС-чикиш» билан —//— |
Справочник отечественных микросхем и зарубежных аналогов.Аналоги импортных микросхем. Микросхемы МОП и КМОП серии
Микросхемы серии МОП и КМОП
Вместо x можно использовать любое числовое значение серийного номера.
Транзисторная логика на МОП- и КМОП-структурах
| Тип А | Аналог | Назначение элементов |
| CD4000 | К176ЛП4 | два элемента «3или-не» и один элемент «не» |
| CD4001 | К176ЛЕ5 | четыре логических элемента «2ipi-not» |
| CD4001A | К561ЛЕ5 | —//— |
| CD4001 Б | КР1561Л Э5 | —//— |
| CD4002 | К176ЛЕ6 | два логических элемента «4 или нет» |
| CD4002A | К561ЛЕ6 | —//— |
| CD4002B | КР1561 Л Э6 | |
| CD4003 | К176ТМ1 | два триггера «D» установлены на «0» |
| CD4005 | К176РМ1 | 16-битная матрица хранения ОЗУ |
| CD4006 | К176ИР10 | 18-битный регистр сдвига |
| CD4007 | К176ЛП1 | универсальный логический элемент |
| CD4008 | К176ИМ1 | 4-битный сумматор |
| CD4008A | К561ИМ1 | —//— |
| CD4009 | К176ПУ2 | шестиуровневые преобразователи с инверсией |
| CD4010 | К176ПУЗ | шестиуровневые преобразователи без инверсии |
| CD4011 | К176ЛА7 | |
| CD4011A | К561ЛА7 | —//— |
| CD4012 | К176ЛА8 | два логических элемента «4i-не» |
| CD4012A | К561ЛА8 | —//— |
| CD4013 | К176ТМ2 | два спусковых крючка D |
| CD4013A | К561ТМ2 | —//— |
| CD4015 | К176ИР2 | два 4-битных регистра сдвига |
| CD4015A | К561ИР2 | —//— |
| CD4016 | К176КТ1 | четыре двунаправленных переключателя |
| CD4017 | К176ИЕ8 | счетчик-делитель на 10 |
| CD4017A | К561ИЕ8 | —//— |
| CD4018A | К561ИР19 | программируемый счетчик |
| CD4019A | К561ЛС2 | четыре логических элемента «i-ил и» |
| CD4020A | К561ИЕ16 | 14-битный двоичный счетчик |
| CD4021 | № | 8-битный статический регистр |
| CD4022A | К561ИЕ9 | счетчик-делитель на 8 |
| CD4023 | К176ЛА9 | три логических элемента «Зи-не» |
| CD4023A | К561ЛА9 | —//— |
| CD4023B | КР1561ЛА9 | —//— |
| CD4024 | К176ИЕ1 | 6-битный двоичный счетчик |
| CD4025 | К176ЛЕ10 | три логических элемента «Зили-не» |
| CD4025A | К561ЛЕ10 | —//— |
| CD4025B | КР1561ЛЕ10 | —//— |
| CD4026 | К176ИЕ4 | счетчик мод.10 с расшифровкой на 7 сегментов. индикатор |
| CD4027 | К176ТВ1 | два спусковых крючка «J-K» |
| CD4027A | К561ТВ1 | —//— |
| CD4027B | КР1561ТВ1 | —//— |
| CD4028 | К176ИД1 | двоично-десятичный декодер |
| CD4028A | K561 ID 1 | —//— |
| CD4029A | К561ИЕ14 | 4 раза.bcd восходящий счетчик |
| CD4030A | К561ЛП2 | четыре логических элемента «исключающее ИЛИ» |
| CD4030 | К176ЛП2 | —//— |
| CD4031 | К176ИР4 | 64-битный регистр сдвига (неполный аналог) |
| CD4033 | К176ИЕ5 | 15-битный двоичный делитель |
| CD4034A | К561ИР6 | 8-битный регистр сдвига |
| CD4035A | К561ИР9 | 4-битный сдвиговый регистр |
| CD4040B | КР1561 И Е20 | |
| CD4041B | № | четыре буферных элемента |
| CD4042A | К561ТМЗ | четыре спусковых крючка D |
| CD4043A | К561ТР2 | четыре спусковых крючка «R-S» |
| CD4046B | КР1561ГГ1 | генератор с фазовой автоподстройкой частоты |
| CD4049A | К561ЛН2 | шесть инверторов |
| CD4050A | К561ПУ4 | w есть преобразователи уровней MOS-TTL |
| CD4050B | КР1561ПУ4 | —//— |
| CD4051A | К561КП2 | аналоговый 8-канальный мультиплексор |
| CD4051B | КР1561КП2 | —//— |
| CD4052A | К561КП1 | два аналоговых 4-канальных мультиплексора |
| CD4052B | КР1561КП1 | —//— |
| CD4053 | № | три двунаправленных аналоговых переключателя |
| CD4054 | № | Цепь управления жидкокристаллическим индикатором |
| CD4059A | К561ИЕ15 | программируемый счетчик |
| CD4060 | № | 14-разрядный счетчик |
| CD4061 | К176РУ2 | ОЗУ — 256 бит со схемами управления |
| CD4061A | К561РУ2 | —//— |
| CD4066A | К561КТЗ | |
| CD4066B | КР1561КТЗ | —//— |
| CD4067 | № | 16-канальный мультиплексор |
| CD4069 | № | шесть инверторов |
| CD4070A | К561ЛП2 | четыре логических элемента «или» с исключением |
| CD4070B | КР1561ЛП14 | четыре двухвходовых эпема.»эксклюзивное или» |
| CD4071B | № | |
| CD4076B | КР1561ИР14 | 4-битный обратимый регистр сдвига |
| CD4081B | КР1561ЛИ2 | |
| CD4093A | К561ТЛ1 | четыре триггера Шмитта с логикой «2-нет» |
| CD4093B | КР1561ТЛ1 | —//— |
| CD4094B | КР1561ПР1 | 8-битный преобразователь уровней |
| CD4095B | № | Курок «JK» |
| CD4097B | № | два 8-канальных мультиплексора-демультиплексора |
| CD4098B | КР1561АГ1 | два одновибратора |
| КД40107Б | КР1561ЛА10 | два элемента «2 и не» с открытым выходом |
| CD40115 | К176ИРЗ | 4-битный универсальный регистр |
| КД40161Б | КР1561ИЕ21 | |
| CD4503 | К561ЛНЗ | шесть повторителей |
| CD4510 | № | 4-разрядный счетчик |
| CD4520 | К561ИЕ10 | два 4-битных двоичных счетчика |
| CD4585 | К561ИП2 | |
| МС14040В | КР1561ИЕ20 | 12-битный двоичный счетчик |
| MC14053V | КР1561ИЕ22 | счетчик регистров |
| MC14066V | КР1561КТЗ | четыре двухпозиционных переключателя |
| MC14076V | КР1561ИР14 | 4-битный регистр «D» типа s3-состояние. |
| МС14094В | КР1561ПР1 | 8-битный преобразователь после рождения, код параллельно. |
| МС14161В | КР1561ИЕ21 | 4-битный синхронный двоичный счетчик |
| MC14194B | КР1561ИР15 | 4-битный обратимый регистр сдвига |
| MC14502A | К561ЛН1 | шесть закрытых элементов без элементов |
| МС14511В | № | преобразователь двоичного кода в полусегментный. |
| МС14512В | КР1561КПЗ | 8-канальный мультиплексор |
| MC14516A | К561ИЕ11 | |
| МС14519В | КР1561КП4 | 4-значный переключатель |
| MC14520A | К561ИЕ10 | два 4-битных двоичных счетчика |
| МС14520В | КР1561ИЕ10 | —//— |
| MC14531 А | К561СА1 | 12-битная схема сравнения |
| MC14538A | К561ЛНЗ | шесть повторителей с блокировкой |
| MC14554A | К561ИП5 | 2-битный универсальный множитель |
| МС14555В | КР1561ИД6 | |
| МС14556В | КР1561ИД7 | двоичный декодер-демультиплексор |
| MC14580A | К561ИР11 | многоцелевой регистр |
| MC14581A | К561ИПЗ | Арифметико-логическое устройство |
| MC14582A | К561ИП4 | проходная схема |
| MC14585A | К561ИП2 | 4-битная схема сравнения |
Диодно-транзисторная логика
Транзисторно-транзисторная логика
| Тип А | Аналог | Функциональное назначение |
| SN7400 | К155ЛАЗ | четыре логических элемента «2 и не» |
| SN7401 | К155ПА8 | четыре элемента «2и-не» соткр.коллекция. (I = 16 мА) |
| SN7402 | К155ЛЕ1 | четыре логических элемента «2 или нет» |
| SN7403 | К155ЛА9 | четыре «2 и не» с открытым коллектором (I = 48 мА) |
| SN7404 | К155ЛН1 | шесть инверторов |
| SN7405 | К155ЛН2 | шесть инверторов с открытым коллектором |
| SN7406 | К155ЛНЗ | шесть инверторов с открытым коллектором (30 В) |
| SN7407 | К155ЛН4 | шесть повторителей с разомкнутыми.коллектор (30 В) |
| SN7408 | К155ЛИ1 | четыре логических элемента «2i» |
| SN7410 | К155ЛА4 | три логических элемента «3 и не» |
| SN7412 | К155ЛА10 | три элемента «3 и не» с открытым коллектором |
| SN7413 | К155ТЛ1 | два триггера Шмитта |
| SN7414 | К155ТЛ2 | шесть триггеров Шмитта |
| SN7416 | К155ЛН5 | шесть инверторов с открытым коллектором (15 В) |
| SN7420 | К155ЛА1 | двухлогический элемент «4i-не» |
| SN7422 | К155ЛА7 | двухлогических элементов «4i-не» с разомкнутыми.коллекция. |
| SN7423 | К155ЛЕ2 | два элемента «4 или нет» вентилируются. и расширен. |
| SN7425 | К155ЛЕЗ | два элемента «4 или нет» с литниками |
| SN7426 | К155ЛА11 | четыре элемента «2 и не» с разомкнутыми. коллекция. (15В) |
| SN7427 | К155ЛЕ4 | три логических элемента «3 или нет» |
| SN7428 | К155ЛЕ5 | четыре буферных затвора «2 или нет» |
| SN7430 | К155ЛА2 | один логический элемент «8i-не» |
| SN7432 | К155ЛЛ1 | четыре логических элемента «2 или» |
| SN7437 | К155ЛА12 | четыре буферных затвора «2 и не» |
| SN7438 | К155ЛА13 | четыре буферных элемента «2 и не» с разомкнутыми.количество |
| SN7440 | К155ЛА6 | два буферных элемента «4i-not» |
| SN7450 | К155LR1 | два «2i-2or-not», один с расширением на «или» |
| SN7453 | К155ЛРЗ | один элемент «2i-2i-2i-3i-4или-нет» |
| SN7455 | К155LR4 | один элемент «4-или-нет» с удлинителем |
| SN7460 | К155ЛД1 | два 4-х входных расширителя по «или» |
| SN7472 | К155ТВ1 | Курок «JK» |
| SN7474 | К155ТМ2 | два спусковых крючка D |
| SN7475 | К155ТМ7 | четыре триггера с инверсным и прямым выходом |
| SN7476 | К155ТКЗ | два спусковых крючка «J-K» |
| SN7477 | К155ТМ5 | четыре спусковых крючка D |
| SN7480 | К155ИМ1 | одноразрядный сумматор |
| SN7481 | К155РУ1 | ОЗУ 16×1 бит |
| SN7482 | К155ИМ2 | двузначный сумматор |
| SN7483 | К155ИМЗ | четырехразрядный сумматор |
| SN7484 | К155РУЗ | ОЗУ 16×1 бит с управлением |
| SN7485 | К155СП1 | 4-битная схема сравнения |
| SN7486 | К155ПП5 | четыре сх.сложенный мод 2, «эксклюзив или» |
| SN7489 | К155РУ2 | ОЗУ 64×1 бит с произвольным доступом |
| SN7490 | К155ИЕ2 | 4-разрядный двоично-десятичный счетчик |
| SN7492 | К155ИЕ4 | счетчик-делитель на 12 |
| SN7493 | К155ИЕ5 | 4-битный двоичный счетчик |
| SN7495 | К155ИР1 | 4-битный универсальный сдвиговый регистр |
| SN7497 | К155ИЕ8 | 6-битный двоичный счет.с переменным коэфф. разделенный. |
| SN74121 | К155АГ1 | одновибратор с логикой на входе «и» |
| SN74123 | К155АГЗ | два мультивибратора с управлением |
| SN74124 | К155ГГ1 | два управляемых генератора |
| SN74125 | К155ЛП8 | четыре буфера с тремя состояниями на выходе |
| SN74128 | К155ЛЕ6 | четыре формирователя с логикой «2 или нет» |
| SN74132 | К155ТПЗ | четыре триггера Шмитта |
| SN74141 | К155ИД1 | Дешифратор управления индикатором высокого напряжения |
| SN74148 | К155ИВ1 | датчик приоритета 8 до Z |
| SN74150 | К155КП1 | переключить 16 каналов на 1 |
| SN74151 | К155КП7 | Мультиплексор стробируемый на 8 входов |
| SN74152 | К155КП5 | Мультиплексор на 8 входов без стробирования |
| SN74153 | К155КП2 | двойной мультиплексор «4 входа-1 выход» |
| SN74154 | К155ИДЗ | Дешифратор-демультиплексор «4 входа-16 выходов. |
| SN74155 | К155ИД4 | двойной декодер «2 входа — 4 выхода» |
| SN74157 | К155КП1 | 16-канальный стробируемый мультиплексор |
| SN74160 | К155ИЕ9 | 4-значный десятичный счетчик |
| SN74161 | К155ИЕ10 | 4-битный двоичный счетчик |
| SN74170 | К155РП1 | 16-битный 03U |
| SN74172 | К155РПЗ | 16-битное ОЗУ с тремя состояниями на выходе |
| SN74173 | К155ИР15 | 4-битный регистр с тремя состояниями на выходе |
| SN74175 | К155ТМ8 | четыре спусковых крючка D |
| SN74180 | К155ИП2 | 8-битная четность |
| SN74181 | К155ИПЗ | 4-значный арифм.логическое устройство |
| SN74182 | К155ИП4 | схема быстрого переключения |
| SN74184 | К155ПР6 | Код преобразователя BCD в двоичном формате. |
| SN74185 | К155ПР7 | преобразователь двоичного кода в двоично-десятичный. |
| SN74187 | К155РЭ21 | ПЗУ конвертер символов в код русского алфавита |
| SN74187 | К155РЭ22 | ROM конвертер символов в код английского алфавита. |
| SN74187 | К155РЭ23 | Преобразователь символов ПЗУв код арифм. знаки и цифры |
| SN74187 | К155РЭ24 | символов конвертера ПЗУ в коде дополнены. знаки |
| SN74192 | К155ИЕ6 | bcd восходящий счетчик |
| SN74193 | К155ИЕ7 | 4-битный двоичный прямой/обратный счетчик |
| SN74198 | К155ИР13 | 8-битный регистр сдвига |
| СН74С301 | К155РУ6 | RAM 1 КБ статическая |
| SN74365 | К155ЛП10 | |
| SN74366 | К155ЛН6 | шесть инверторов с тремя состояниями на выходе |
| SN74367 | К155ЛП11 | шесть формирователей с тремя состояниями.на выезде |
| SN75113 | К155АП5 | двадиф. встроенный передатчик с тремя состояниями. |
| SN75450 | К155ЛП7 | два элемента «2и-не» с питанием. выход (I = 300 мА) |
| SN75451 | К155ЛИ5 | два элемента «с силовым выходом (I=300 мА) |
| SN75452 | К155ЛА18 | два логических элемента «2 и не» |
| SN75453 | К155ЛЛ2 | два логических элемента «2 или нет» |
Транзисторно-транзисторная логика с диодами Шоттки Функциональное назначение и цоколевка микросхем с одинаковым шифром (заводским номером) после обозначения серии такая же, как у микросхем К155.
| Тип А | Аналог |
| СН74ЛСОО | К555ЛАЗ |
| СН74ЛС02 | К555ЛЕ1 |
| СН74ЛС03 | К555ЛА9 |
| СН74ЛС04 | К555ЛН1 |
| СН74ЛС05 | К555ЛН2 |
| СН74ЛС08 | К555ЛИ1 |
| СН74ЛС09 | К555ЛИ2 |
| СН74ЛС10 | К555ЛА4 |
| СН74ЛС11 | К555ЛИЗ |
| СН74ЛС12 | К555ЛА10 |
| СН74ЛС14 | К555ТЛ2 |
| СН74ЛС15 | К555ЛИ4 |
| СН74ЛС20 | К555ЛА1 |
| СН74ЛС21 | К555ЛИ6 |
| СН74ЛС22 | К555ЛА7 |
| СН74ЛС26 | К555ЛА11 |
| СН74ЛС27 | К555ЛЕ4 |
| СН74ЛС30 | К555ЛА2 |
| СН74ЛС32 | К555ЛЛ1 |
| СН74ЛС37 | К555ЛА12 |
| СН74ЛС38 | К555ЛА13 |
| СН74ЛС40 | К555ЛА6 |
| СН74ЛС42 | К555ИД6 |
| СН74ЛС51 | К555LR11 |
| СН74ЛС54 | К555LR13 |
| СН74ЛС55 | К555LR4 |
| СН74ЛС74 | К555ТМ2 |
| СН74ЛС75 | К555ТМ7 |
| СН74ЛС85 | К555СП1 |
| СН74ЛС86 | К555ЛП5 |
| СН74ЛС93 | К555ИЕ5 |
| СН74ЛС107 | К555ТВ6 |
| СН74ЛС112 | К555ТВ9 |
| СН74ЛС113 | К555ТВ11 |
| СН74ЛС123 | К555АГЗ |
| СН74ЛС125 | К555ЛП8 |
| СН74ЛС138 | К555ИД7 |
| СН74ЛС145 | К555ИД10 |
| СН74ЛС148 | К555ИВ1 |
| СН74ЛС151 | К555КП7 |
| СН74ЛС153 | К555КП2 |
| СН74ЛС155 | К555ИД4 |
| СН74ЛС157 | К555КП16 |
| СН74ЛС160 | К555ИЕ9 |
| СН74ЛС161 | К555ИЕ10 |
| СН74ЛС163 | К555ИЕ18 |
| СН74ЛС164 | К555ИР8 |
| СН74ЛС165 | К555ИР9 |
| СН74ЛС166 | К555ИР10 |
| СН74ЛС170 | К555ИР32 |
| СН74ЛС173 | К555ИР15 |
| СН74ЛС174 | К555ТМ9 |
| СН74ЛС175 | К555ТМ8 |
| СН74ЛС181 | К555ИПЗ |
| СН74ЛС182 | К555ИП4 |
| СН74ЛС183 | К555ИМ5 |
| СН74ЛС191 | К555ИЕ13 |
| СН74ЛС192 | К555ИЕ6 |
| СН74ЛС193 | К555ИЕ7 |
| СН74ЛС194 | К555ИР11 |
| СН74ЛС196 | К555ИЕ14 |
| СН74ЛС197 | К555ИЕ15 |
| СН74ЛС221 | К555АГ4 |
| СН74ЛС242 | К555ИП6 |
| СН74ЛС243 | |
| СН74ЛС247 | |
| СН74ЛС251 | К555КП15 |
| СН74ЛС253 | |
| СН74ЛС257 | |
| СН74ЛС258 | |
| СН74ЛС259 | |
| СН74ЛС261 | |
| СН74ЛС273 | |
| СН74ЛС279 | |
| СН74ЛС280 | |
| СН74ЛС283 | |
| СН74ЛС295 | |
| СН74ЛС298 | |
| СН74ЛС353 | |
| СН74ЛС373 | |
| СН74ЛС377 | К555ИР27 |
| СН74ЛС384 | К555ИП9 |
| СН74ЛС385 | К555ИМ7 |
| СН74ЛС390 | К555ИЕ20 |
| СН74ЛС393 | К555ИЕ19 |
| SN74HOON | К131ЛАЗ |
| СН74Х04Н | К131ЛН1 |
| СН74х20Н | К131ЛА4 |
| СН74х30Н | К131ЛА1 |
| СН74х40Н | К131ЛА2 |
| СН74х50Н | К131ЛА6 |
| СН74Х50Н | К131LR1 |
| СН74Х53Н | К131ЛРЗ |
| СН74Х55Н | К131LR4 |
| СН74Х60Н | К131ЛД1 |
| СН74Х72Н | К131ТВ1 |
| СН74Х74Н | К131ТМ2 |
| SN74LOON | К158ЛАЗ |
| СН74Л10Н | К158ЛА4 |
| СН74Л20Н | К158ЛА1 |
| СН74Л30Н | К158ЛА2 |
| СН74Л50Н | К158LR1 |
| СН74Л53Н | К158ЛРЗ |
| СН74Л55Н | К158ПР4 |
| СН74Л72Н | К158ТВ1 |
| SN74SOON | К531ЛАЗ |
| СН74С02Н | К531ЛЕ1 |
| СН74С03Н | К531ЛА9 |
| СН74С04Н | К531ЛН1 |
| СН74С05Н | К531ЛН2 |
| СН74С08Н | К531ЛИ1 |
| СН74С10Н | К531ЛА4 |
| СН74С11Н | К531ДЖ1х4ДЖ |
| СН74С20Н | К531ЛА1 |
| СН74С22Н | К531ЛА7 |
| СН74С30Н | К531ЛА2 |
| СН74С37Н | К531ЛА12 |
| СН74С51Н | К531ЛР11 |
| СН74С64Н | К531ЛП9 |
| СН74С65Н | К531ЛР10 |
| СН74С74Н | К531ТМ2 |
| СН74С85Н | К531СП1 |
| СН74С86Н | К531ЛП5 |
| СН74С112Н | К5317В9 |
| СН74С113Н | К531ТВ10 |
| СН74С114Н | К531ТВ11 |
| СН74С124Н | К531ГГ1 |
| СН74С138Н | К531ИД7 |
| СН74С139Н | К531ИД14 |
| СН74С140Н | К531ЛА16 |
| СН74С151Н | К531КП7 |
| СН74С153Н | К531КП2 |
| СН74С168Н | К531ИЕ16 |
| СН74С169Н | К531ИЕ17 |
| СН74С175Н | К531ТМ8 |
| СН74С181Н | К531ИП3 |
| СН74С182Н | К531ИП4 |
Аналоговые интегральные схемы
Операционные усилители
| Тип микросхемы и производитель | Аналог | Функциональное назначение | |||
| Фэирчайлд | Моторола | Национальный | штат Техас, США. | ||
| мА709Ч | МК1709Г | ЛМ 17091- | СН72710Л | К153УД1АБ | рабочее усилие |
| мА101Н | МЛМ101Г | ЛМ101Х | СН52101Л | К153УД2 | рабочее усилие |
| мА709Н | МК1709Г | — | СН72709Л | К153УДЗ | оперативное усилие. |
| — | — | ЛМ735 | — | К153УД4 | микросила op.усы |
| мА725С мА725Н | — | — | — | К153УД5А.Б К153УД501 | прецизионная опера. усиление |
| — | — | LM301A LM201Ah | К153УД6 К153УЛ601 | оперативное усилие. | |
| мА702 мА702С | — | — | — | К140УД1А, Б КР140УД1А, В | оперативное усилие. |
| — | MC1456C MC1456G | — | СН72770 | К140УД6 КР140УД608 | оперативное усилие. оперативных усилий. |
| мА741Н | MC1741G | ЛМ741Х | СН72741 Л | К140УД7 | действующий. усиленный. |
| мА740Н | МК1556Г | — | — | К140УД8 | опера.усиление с полем вход |
| мА709 | — | — | — | КР140УД9 | оперативное усилие. |
| — | — | ЛМ118 | СН52118 | К140УД10 | высокая точность. усы |
| — | — | ЛМ318 | — | К140УД11 | высокая скорость работы. соч. усы |
| мА776С | MC1776G | — | — | К140УД12 | микросила op.усы |
| мА108Н | — | ЛМ108Х | СН52108 | К140УД14 | точность вкл. усы |
| — | — | ЛМ308 | — | К140УД1408 | Лрезионный оп.ус. |
| — | — | ЛМ741Ч | — | К140УД16 | точность op. усы |
| мА747CN мА747С | — | — | — | К140УД20 КР140УД20 | две оперы.усиление |
| — | — | ЛМ301 | — | К157УД2 | две оперы. усиление |
| — | МК75110 | — | СН75110Н | К170АП1 | два передатчика в линии |
| — | МК75107 | — | СН75107Н | К170УП1 | два приемника с линией |
| мА726 | — | — | — | К516УП1 | разл.паратемп. комп. |
| — | — | ЛМ318 | СН72318 | К538УН1 | мэпшум ULF |
| мА740 | МК1740П | ЛМ740 | СН72740Н | К544УД1 | оп. усы с полей. подъезд |
| — | — | ЛМ381 | — | К548УН1 | 2 шума карты. предусилитель |
| мА725Б | — | — | — | КР551УД1А.Б | оперативное усилие. |
| мА739С | — | — | — | КМ551УД2А.Э | мапнойз op. усы |
| мА709 | МК1709П | ЛМ709 | СН72709Н | К553УД1 | оперативное усилие. |
| — | — | -M101AIV | — | К553УД1А | высокоэкономичен. соч. усы |
| — | — | ЛМ301АП | К553УД2 | высокоэкономичен.соч. усы | |
| мА709 | — | — | — | К533УДЗ | оперативный усип. |
| — | — | ЛМ2900 | — | К1401УД1 | четыре оперы. усиление |
| — | — | ЛМ324 | — | К 1401 У Д2 | четыре оперы. усиление |
| мА747С | — | ЛМ4250 | — | К1407УД2 | прог.mapnoise опера. усиление |
| — | — | ЛМ343 | — | К1408УД1 | Высокое напряжение опер. усиление |
| Аналог | Функциональное назначение | ||||
| Разные фирмы | РКА | Аналоговые устройства | Хитачи | ||
| SFC2741 | — | — | — | КФ140УД7 | оперативное усилие. |
| OP07E | — | — | — | К140УД17А.Б | точность эксплуатационное усилие. |
| LF355 | — | — | — | К140УД18 | широкополосный оперативное усилие. |
| ЛФ356Х | К140УД22 | —//— | |||
| LF157 | — | — | — | К140УД23 | быстродействующий оперативное усилие. |
| ICL7650 | — | — | — | К140УД24 | точность эксплуатационное усилие. |
| — | СА3140 | — | — | К1409УД1 | точность эксплуатационное усилие. |
| — | — | — | ХА2700 | К154УД1А.Б | быстродействующий оперативное усилие. |
| — | — | — | NA2530 | К154УД2 | быстродействующий оперативное усилие. |
| — | — | АД509 | — | К154УДЗА.Б | быстродействующий оперативное усилие. |
| — | — | — | NA2520 | К154УД4 | быстродействующий оперативное усилие. |
| ТВА931 | — | — | — | КР551УД2А, Б | оперативное усилие. |
| — | КА3130Э | — | — | К544УД2А.Б | оперативное усилие. С полевым входом |
| LF357 | — | — | — | КР544УД2А.Б | —//— |
| — | — | АД513 | — | К574УД1А-В | оперативное усилие. С полевым входом |
| TL083 | — | — | — | К574УД2А-В | двухканальный быстрый. |
Компараторы
| Тип микросхемы и производитель | Аналог | Функциональное назначение | |||
| Неудачник | Моторола | Национальный | штат Техас, США. | ||
| мА711Н | MC1711G | ЛМ1711Х | СН72711Л | К521КА1 | сдвоенный, диф. компаратор |
| мА710Н | МК1710Г | ЛМ710Х | СН52710Л | К521КА2 | одноканальный.диф. компаратор |
| — | — | ЛМ111Х | — | К521КА3 | компаратор напряжения |
| мА709С | МК1711Р | ЛМ711 | СН72711Н | К554КА1 | сдвоенный, диф. компаратор |
| — | — | ЛМ211Н | — | К554САЗБ | —//— |
| — | — | ЛМ119 | — | КП597КА3 | два компаратора |
| — | — | ЛМ139 | — | К1401КА1 | четерехкан. компаратор напряжения |
| — | — | ЛМ2901 | — | К1401КА2 | четырехканальный. компаратор напряжения |
| — | — | ЛМ393 | — | К1401САЗ | двухканальный |
| Тип чипа | Аналог | Функциональное назначение | |
| МАЛ319 | — | К521СА6 | двойной компаратор |
| НЕ527Н | СЭ527К | КР521СА4 | быстрозатворный компаратор |
| НЭ527Х | — | К521СА401 | —//— |
| SE527 | АМ653 | К544СА4 | быстрозатворный компаратор |
| — — | АМ685М АМ685 | КМ597СА1 КР597СА1 | скоростной компьютер, стробоскоп.Выход ESL |
| — — | АМ686М АМ 686 | КМ597СА2 КР597СА2 | скоростной компьютер, стробоскоп. I I J 1-выход |
| LM119 | 1SV8001S 1SV8001 CA3130V | КМ597САЗ КП597СА3 К597САЗ | двойных, помощь по карте. комп. с TTL или «MOS-выходом —//— |
Список сокращений, используемых в каталоге микросхем.Отечественные производители электроники и микроэлектроники. — Определение производителя по логотипу на МК. Список зарубежных производителей микросхем. Национальные центры стандартов и независимые испытательные учреждения Символы соответствия Типы/серии микросхем отсортированы в алфавитном порядке. Перечень зарубежных микросхем и их отечественных аналогов Тип/Серия Изготовитель Отечественный аналог Назначение 10G011B GIGABIT 6500LI1 Логический элемент 2И с выходным расширением.
Список сокращений, используемых в каталоге микросхем.Отечественные производители электроники и микроэлектроники. — Определение производителя по логотипу на МК. Список зарубежных производителей микросхем. Национальные центры стандартов и независимые испытательные учреждения Символы соответствия Типы/серии микросхем отсортированы в алфавитном порядке. Перечень зарубежных микросхем и их отечественных аналогов Тип/Серия Изготовитель Отечественный аналог Назначение 7250 INTEL 1142AP1 Драйвер тока для ЦМД.
Список сокращений, используемых в каталоге микросхем.Отечественные производители электроники и микроэлектроники. — Определение производителя по логотипу на МК. Список зарубежных производителей микросхем. Национальные центры стандартов и независимые испытательные учреждения Символы соответствия Типы/серии микросхем отсортированы в алфавитном порядке. Перечень зарубежных микросхем и их отечественных аналогов Тип/Серия Изготовитель Отечественный аналог Назначение 8031 INTEL 1816BE31 Однокристальная микро-ЭВМ (8 р, 128 х 8, 64к).
Список сокращений, используемых в каталоге микросхем.Отечественные производители электроники и микроэлектроники. — Определение производителя по логотипу на МК. Список зарубежных производителей микросхем. Национальные центры стандартов и независимые испытательные учреждения Символы соответствия Типы/серии микросхем отсортированы в алфавитном порядке. Перечень зарубежных микросхем и их отечественных аналогов Тип/Серия Изготовитель Отечественный аналог Назначение A4002 ROCKWELL 145IP12A Схема для микрокалькулятора.
Список сокращений, используемых в каталоге микросхем.Отечественные производители электроники и микроэлектроники. — Определение производителя по логотипу на МК. Список зарубежных производителей микросхем. Национальные центры стандартов и независимые испытательные учреждения Символы соответствия Типы/серии микросхем отсортированы в алфавитном порядке. Перечень зарубежных микросхем и их отечественных аналогов Тип/Серия Изготовитель Отечественный аналог Назначение Ц5121-00 1508ПЛ4 Схема управления синтезатором частоты (15 МГц, 40 каналов) СА1301 1831ВТ1 Контроллер кэш-памяти СА3000 РСА 198УТ1 Дифференциальный усилитель СА3004 РСА 175УВ4 Усилитель-преобразователь ВЧ СА3005 РСА 175 Стабилизированный экономичный усилитель.
Типы/серии микросхем отсортированы в алфавитном порядке. Перечень зарубежных микросхем и их отечественных аналогов Тип/Серия Производитель Отечественный аналог Назначение D1510 FUJITSU 1109KN2 8-канальный переключатель напряжения (80 В, 10 мА). D1512 FUJITSU 1109KN4 4-канальный переключатель напряжения (220 В, 0,01 А). D15110 FUJITSU 1109Х2 8-канальный переключатель тока (140 В, 20 мА). DAC370-18 BB 427PA2 ЦАП (16 шт.). ЦАП DAC725 BB 1113PA2 (16 шт.). DAC85C BB 417PA1 ЦАП 13 бит 15 мкс. DAC85C-CB1 BB 417PA2 ЦАП 13 бит 15 мкс.
Типы/серии микросхем отсортированы в алфавитном порядке. Перечень зарубежных микросхем и их отечественных аналогов Тип/Серия Изготовитель Отечественный аналог Назначение х202 СГС 511ЛА1 Четыре логических элемента 2И-НЕ. h203 SGS 511LA2 Три логических элемента 3И-НЕ. h204 SGS 511LA3 Два логических элемента 4И-НЕ с пассивным выходом. h209 SGS 511LI1 Два логических элемента 4I с I. Расширение. h210 SGS 511TV1 Два триггера JK. h214 SGS 511PU2 Преобразователь низкого уровня в высокий. h21З SGS 511PU1 Преобразователь высокого уровня в низкий.
Типы/серии микросхем отсортированы в алфавитном порядке. Перечень зарубежных микросхем и их отечественных аналогов Тип/Серия Производитель Отечественный аналог Назначение ICL7104 INTERSIL 572PP1 Ключи и цифровая часть для АЦП (12, 14 р). ICL7106 INTERSIL 572PV5 АЦП с LCD выходом (3, 5 p). ICL7106 АЦП INTERSIL 1175PV5 с ЖК-выходом (3, 5p). ICL7107 АЦП INTERSIL 572PV2 со светодиодным выходом (3, 5 п). ICL7107 АЦП INTERSIL 1175PV2 со светодиодным выходом (3, 5p). ICL7107 АЦП INTERSIL B615 со светодиодным выходом (3.
Типы/серии микросхем отсортированы в алфавитном порядке. Список зарубежных микросхем и их отечественных аналогов Тип/Серия Изготовитель Отечественный аналог Назначение L272 SGS-THOMSON 1429UD1 Два низковольтных ОУ. L2724 SGS-THOMSON 1040UD2 Сдвоенный мощный операционный усилитель (0,5 А). L272M SGS-THOMSON 1040UD2 Сдвоенный мощный операционный усилитель (0,5 А). L292 SGS-THOMSON 1128X2 Выключатель 3-х фазный. L293 SGS-THOMSON 1128KT3 4-канальный полумостовой коммутатор. L293D SGS-THOMSON 1128KT4 4-канальный полумостовой токовый ключ с внутренними фиксирующими диодами на выходах.
Типы/серии микросхем отсортированы в алфавитном порядке. Перечень зарубежных микросхем и их отечественных аналогов Тип/Серия Изготовитель Отечественный аналог Назначение M50959 MITSUBISHI 1869BE1 Однокристальная микроЭВМ (8 р). M51601L MITSUBISHI 1075UN1 Стерео УНЧ (3,5 Вт). M51720 MITSUBISHI 1025KP1 Емкостное реле. M51720F MITSUBISHI 1025KP2 Емкостное реле. M51720P MITSUBISHI 1027XA1 Стабилизатор оборотов двигателя. M51721L MITSUBISHI 1023XA1 Цепь управления бесколлекторным двигателем.
Таб. 1. Аналоги цифровых микросхем серии ТТЛ и ТТЛШ.
|
|
Таб. 2. Аналоги серии цифровых микросхем КМОП.
|
|
Таб. 3. Таблица аналогов импортных микросхем серий 54ххх, 74ххх и отечественных микросхем серий 130, 131, 133, 134, 136, 155, 158, 531, 555, 1531, 1533, 1554, 1564, 1594, 5564.
Таб. 4. Таблица аналогов отечественных микросхем серий 130, 131, 133, 134, 136, 155, 158, 531, 555, 1531, 1533, 1554, 1564, 1594, 5564 и импортных микросхем серий 54ххх, 74ххх.
Таб. 5. Таблица аналогов отечественных микросхем серий 176, 561, 564, 1561 и импортных микросхем серий КД 40хх и МС 145хх.
Таб. 6. Таблица аналогов импортных микросхем серий КД 40хх и МС 145хх и отечественных микросхем серий 176, 561, 564, 1561.
Список сокращений, используемых в каталоге микросхем. Отечественные производители электроники и микроэлектроники. — Определение производителя по логотипу на МК. Список зарубежных производителей микросхем. Национальные центры стандартов и независимые испытательные учреждения Символы соответствия Эти символы обычно встречаются на электроприборах, продаваемых по всему миру. Их наличие означает, что организация, установившая систему стандартов, удостоверила соответствие данной продукции требованиям стандарта, и (или) независимая испытательная организация подтверждает соответствие продукции требованиям стандарта.
Типы/серии микросхем отсортированы в алфавитном порядке. Список отечественных микросхем и их аналогов Тип/Серия Аналог Изготовитель аналога Назначение 110IL1 SN51515A TI Полусумматор. 110LB1 SN51512 TI Логический элемент 6I-НЕ (ИЛИ-НЕ). 110LB2 SN51512 (3/6) TI Логический элемент 3И-НЕ (ИЛИ-НЕ). 110LB3 SN51512 (4/6) TI Логический элемент 4И-НЕ (ИЛИ-НЕ). 110LB4 SN51512 (5/6) TI Логический элемент 5И-НЕ (ИЛИ-НЕ). 110LB5 SN51513 TI Логический элемент 6И-НЕ (ИЛИ-НЕ) с эмиттерным повторителем на выходе 9.
Типы/серии микросхем отсортированы в алфавитном порядке. Список отечественных микросхем и их аналогов Тип/Серия Аналог Аналог производитель Назначение 120ИЭ4 Параллельный реверсивный двоично-десятичный счетчик. 120PR1 Преобразователь кода. 120ХЛ1 Схема управления многоцветным ВЛИ (5 х 7). Цепь управления 120ХЛ2 ВЛИ. Цепь управления 120ХЛ3 ВЛИ. 120ХЛ4 Цепь управления ВЛИ. Цепь управления ВЛИ 120ХЛ5. Цепь управления 120ХЛ6 ВЛИ. 120ХЛ7 Цепь управления ВЛИ. 121ЛА1 Логический элемент 3И-НЕ с возможностью расширения по И.
Типы/серии микросхем отсортированы в алфавитном порядке. Список отечественных микросхем и их аналогов Тип/Серия Аналог Аналог производитель Назначение 130ЛА1 СН74х30 ТИ Два логических элемента 4И-НЕ. 130ЛА2 СН74х40 ТИ Логический элемент 8И-НЕ. 130LA3 SN74H00 TI Четыре логических элемента 2И-НЕ. 130ЛА4 СН74х20 ТИ Три логических элемента 3И-НЕ. 130ЛА6 СН74х50 ТИ Два логических элемента 4И-НЕ с большим коэффициентом ветвления на выходе. 130ЛА13. 130ЛД1 SN74H60 TI Два четырехвходовых расширителя ИЛИ.
Типы/серии микросхем отсортированы в алфавитном порядке. Список отечественных микросхем и их аналогов Тип/Серия Аналог Аналог производитель Назначение 140MA1 MC1496 (uA796) MOTOROLA Балансный модулятор. 140UD1 uA702 FAIRCHILD Операционный усилитель широкого применения. 140UD2~CA3033 (~uA723) RCA ОУ для широкого применения. ОУ 140UD5 ~ CA3015 RCA для широкого применения. 140UD6 MC1456 MOTOROLA Операционный усилитель широкого применения. 140UD7 uA741 FAIRCHILD Операционный усилитель широкого применения.140UD8 uA740 FAIRCHILD ОУ с PT на входе. 140UD9 ~ uA709 FAIRCHILD Операционный усилитель широкого применения.
Типы/серии микросхем отсортированы в алфавитном порядке. Список отечественных микросхем и их аналогов Тип/Серия Аналог Аналог производитель Назначение 150УП2. 150ХА2. 153UD1 uA709 FAIRCHILD Операционный усилитель широкого применения. 153UD2 LM101 NS Операционный усилитель широкого применения. 153UD3 uA709A FAIRCHILD Операционный усилитель широкого применения. ОУ 153UD4 CA3078S RCA для широкого применения.153UD5 uA725 FAIRCHILD Операционный усилитель широкого применения. 153UD6 LM101A NS ОУ широкого применения. 154UD1 HA2700 HARRIS Быстродействующий операционный усилитель. 154UD2 HA2520 (HA2530) HARRIS Быстродействующий операционный усилитель.
Типы/серии микросхем отсортированы в алфавитном порядке. Список отечественных микросхем и их аналогов Тип/Серия Аналог Аналог Изготовитель Назначение 160РВ1 Диодная накопительная матрица ПЗУ (16 х 8). 161ИД1 б/у Дешифратор двоичного трехзначного кода. 161ИЕ1 б/у Реверсивный двоичный одноразрядный счетчик.161ИЕ2 б/у Комбинированный двоичный трехразрядный счетчик. 161ИЕ3 б/у Суммирующий двоичный счетчик. 161ИМ1 б/у Сумматор комбинированный. 161IR1 б/у Реверсивный 2-разрядный статический регистр сдвига.
Типы/серии микросхем отсортированы в алфавитном порядке. Перечень отечественных микросхем и их аналогов Тип/Серия Аналог Аналог производитель Назначение 170АА1 Два стока тока (200 мА). 170АА2 SN75453 TI Драйвер стокового тока (500 мА). 170АА3 SN75325 TI Драйвер тока утечки (500 мА). 170АА4 Генератор исходящего импульсного тока (500 мА).170АА6 Два формирователя отходящих токов с функцией 6НЕ-4ОР-2И (200мА). 170АА7 SN75327 TI Четырехканальный драйвер тока (600 мА).
Типы/серии микросхем отсортированы в алфавитном порядке. Список отечественных микросхем и их аналогов Тип/Серия Аналог Аналог производитель Назначение 180УП1. 180ХА1. 181ЕН1 Стабилизатор напряжения 3-15 В. 183ХА1. 183ХА2. 184ИЕ1. 185РУ1 б/у Статическая оперативная память (8 х 2). 185RU2 SN7489 TI Статическое ОЗУ (64 x 1). 185RU3 2106 Статическая оперативная память INTEL (64 x 1).185RU4 Статическая оперативная память FAIRCHILD (256 x 1). 185RU5 TC5508 Статическая оперативная память TOSHIBA (1 КБ x 1). 185RU7 93L422 Статическая оперативная память FAIRCHILD (256 x 4).
Типы/серии микросхем отсортированы в алфавитном порядке. Список отечественных микросхем и их аналогов Тип/Серия Аналог Аналог производитель Назначение 201ЛБ1 Логический элемент НЕ/И-НЕ/ИЛИ-НЕ (РТЛ).

