Что такое транзистор КТ817Г. Каковы его основные характеристики и параметры. Где применяется КТ817Г. Какие существуют аналоги и замены.
Общие сведения о транзисторе КТ817Г
КТ817Г — это биполярный NPN транзистор средней мощности, изготавливаемый по мезаэпитаксиально-планарной технологии на кремниевой основе. Он относится к семейству транзисторов КТ817 и выпускается в пластмассовом корпусе КТ-27 (TO-126) для монтажа в отверстия или КТ-89 для навесного монтажа.
Основные характеристики КТ817Г:
- Структура: NPN
- Максимальное напряжение коллектор-эмиттер: 100 В
- Максимальный ток коллектора: 3 А
- Максимальная рассеиваемая мощность: 10 Вт
- Граничная частота коэффициента передачи тока: 3 МГц
- Статический коэффициент передачи тока: 25-275
Области применения транзистора КТ817Г
Благодаря своим характеристикам, транзистор КТ817Г находит широкое применение в различных электронных устройствах:
- Усилители низкой частоты
- Ключевые схемы
- Операционные усилители
- Источники питания
- Импульсные преобразователи
- Драйверы электродвигателей
КТ817Г часто используется в схемах, где требуется коммутация токов до 3 А при напряжениях до 100 В. Его популярность обусловлена хорошим сочетанием электрических параметров и доступной ценой.

Цоколевка и корпус транзистора КТ817Г
Транзистор КТ817Г выпускается в двух вариантах корпуса:
- КТ-27 (TO-126) — пластмассовый корпус с жесткими выводами для монтажа в отверстия
- КТ-89 — пластмассовый корпус для навесного монтажа
Цоколевка КТ817Г в корпусе КТ-27:
- 1 — эмиттер
- 2 — коллектор
- 3 — база
Цоколевка КТ817Г в корпусе КТ-89:
- 1 — база
- 2 — коллектор
- 3 — эмиттер
Важно учитывать различия в цоколевке при проектировании печатных плат и монтаже, чтобы избежать ошибок подключения.
Предельно допустимые параметры транзистора КТ817Г
При использовании КТ817Г необходимо соблюдать следующие предельно допустимые значения параметров:
- Максимальное напряжение коллектор-эмиттер: 100 В
- Максимальное напряжение коллектор-база: 100 В
- Максимальное напряжение эмиттер-база: 5 В
- Максимальный постоянный ток коллектора: 3 А
- Максимальный импульсный ток коллектора: 6 А
- Максимальная рассеиваемая мощность без теплоотвода: 1 Вт
- Максимальная рассеиваемая мощность с теплоотводом: 10 Вт
- Температурный диапазон: от -40°C до +150°C
Превышение этих параметров может привести к необратимому повреждению транзистора. При проектировании схем рекомендуется закладывать запас по напряжению и току не менее 20-30%.

Основные электрические характеристики КТ817Г
Ключевые электрические параметры транзистора КТ817Г при температуре +25°C:
- Статический коэффициент передачи тока h21э: 25-275
- Граничная частота коэффициента передачи тока fгр: 3 МГц
- Напряжение насыщения коллектор-эмиттер UКЭнас: не более 0,6 В
- Напряжение насыщения база-эмиттер UБЭнас: не более 1,5 В
- Емкость коллекторного перехода Ск: не более 60 пФ
- Емкость эмиттерного перехода Сэ: не более 115 пФ
Эти параметры позволяют оценить возможности применения КТ817Г в конкретных схемах. Например, высокий коэффициент усиления делает его подходящим для усилительных каскадов.
Аналоги и замены транзистора КТ817Г
При отсутствии КТ817Г его можно заменить следующими отечественными и зарубежными аналогами:
- КТ817А, КТ817Б, КТ817В (отличаются максимальным напряжением)
- КТ816 (комплементарная пара)
- BD237, BD239 (прямые зарубежные аналоги)
- 2N5192, 2N6123
- TIP31C, TIP41C
- BU406, BU406D
При замене необходимо сравнивать основные параметры транзисторов: структуру, максимальные напряжения и токи, мощность, коэффициент усиления. Не все аналоги являются полностью взаимозаменяемыми, может потребоваться корректировка схемы.

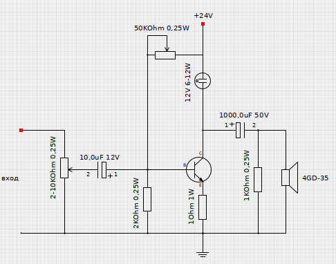
Особенности применения КТ817Г в электронных схемах
При использовании транзистора КТ817Г в электронных устройствах следует учитывать несколько важных моментов:
- Необходимость теплоотвода при работе на большой мощности
- Чувствительность к статическому электричеству
- Возможность самовозбуждения в высокочастотных схемах
- Зависимость параметров от температуры
Для обеспечения надежной работы КТ817Г рекомендуется:
- Использовать радиатор при рассеиваемой мощности более 1 Вт
- Применять защиту от статического электричества при монтаже
- Использовать цепи коррекции в ВЧ-схемах
- Учитывать температурную зависимость при расчетах
Соблюдение этих правил позволит максимально эффективно использовать возможности транзистора КТ817Г и обеспечить стабильную работу электронных устройств на его основе.
характеристики, аналоги , цоколевка и datasheet
В технических характеристиках написано, что транзистор КТ817Г изготавливается на кремниевой основе по мезаэпитксиально-планарной технологии. Имеет структуру n-p-n. Чаще всего используется в схемах УНЧ, ключевых схемах, а также в операционных усилителях.
Цоколевка
Данные транзисторы бывают двух типов, для дырочного монтажа используется пластмассовый корпус с жёсткими выводами КТ27 и для навесного монтажа КТ-89. На рисунке ниже можно увидеть цоколевку для КТ817Г для каждого типа упаковки.
Здесь для КТ-27 цифрой 1 обозначен эмиттер, 2 – коллектор, 3 – база. Для КТ-89 используются другие обозначения. 1 это база, 2 – коллектор, 3 эмиттер.
Технические характеристики
Предельно допустимые параметры являются важными при выборе замены для вышедшего из строя устройства или при проектировании нового.
Нужно помнить, что транзистор может выйти из строя даже при непродолжительном превышении максимальных значений. Если прибор будет работать долгое время при рабочих характеристиках равным или равным наибольшим возможным он также выйдет из строя. Для КТ817Г они равны:
- наибольшее допустимое напряжение между К-Э действующее на протяжении длительного времени ( при сопротивлении Б – Э равном бесконечности, температуре окружающей среды ТК = от 233 до 373 К) – 80 В;
- максимально возможное постоянное (действующее длительное время) напряжение между К-Э (при сопротивлении Б – Э равном RБЭ ≤ 1000 Ом, температуре окружающей среды ТК = от 233 до 373 К) – 100 В;
- предельно допустимое постоянно действующее напряжение между Б – Э (при температуре окружающей среды ТК = от 233 до 373 К) – 5 В;
- наибольший ток через протекающий через коллектор на протяжении длительного времени (при температуре окружающей среды ТК = от 233 до 373 К) – 3 А;
- максимальный импульсный (кратковременный) ток через коллектора (при температуре окружающей среды ТК = от 233 до 373 К, длительности импульса до 20 мс) – 40 А;
- предельный постоянный ток протекающий через базу (при температуре окружающей среды Т
К = от 233 до 373 К) – 1 А; - максимальная постоянная мощность, рассеиваемая на коллекторе (при температуре окружающей среды ТК = от 233 до 373 К) – с теплоотводом 25 Вт, без теплоотвода 1 Вт;
- наибольшая температура кристалла – 423 К;
- рабочая температура окружающей среды – от 233 до 373 К.

Электрические параметры показывают функциональные возможности изделия. В таблице расположенной ниже находятся их значения при температуре +25 ОС. Остальные условия, в которых тестировался транзистор, можно найти в столбце «Режимы измерения».
| Параметры | Режимы измерения | Обозн. | min | max | Ед. изм |
| Статический к-т передачи тока в схеме с ОЭ | UКЭ = 2 В, IЭ= 1 A, Т = от 298 до 373 К Т = 233 К | h21Э | 25 15 |
| |
| Граничная частота к-та передачи тока в схеме с ОЭ | UКЭ = 10 В, IЭ= 0,25 A | fгр | 3 | МГц | |
| Граничное напряжение К-Э | IЭ = 100 мA | UКЭО гр | 80 | В | |
| Напряжение насыщения перехода К-Э | IК = 1 A, IБ = 0,1 A | UКЭнас | 0,6 | В | |
| Напряжение насыщения перехода Б-Э | IК = 1 A, IБ = 0,1 A | UБЭнас | 1,5 | В | |
| Емкость коллекторного перехода | UКБ = 10 В, f = 1 МГц | cк | 60 | пФ | |
| Емкость эмиттерного перехода | UЭБ = 0,5 В | cк | 115 | пФ | |
| Обратный ток через коллектор | UКБ = 100 В Т = от 233 до 3298 К Т = 373 К | IКБО | 100 3000 | мкА мкА |
Из КТ817Г можно добыть 0,0042 грамма золота.
Аналоги
В технической документации одного из производителей, ОАО «Интеграл», предлагается прототип КТ817Г – это зарубежный аналог транзистор BD237. Для него также имеется комплиментарная пара – КТ816. Кроме устройств предложенных изготовителем, имеются также другие зарубежные изделия, близкие по характеристикам:
- 2N5192;
- 2N6123;
- 2SC1827;
- 2SD1356;
- 2SD1408;
- 2SD526;
- 2SC1826;
- BD179;
- BD220;
- BD222;
- BD239B;
- BD441;
- BD619;
- BD937;
- TIP31C.
Производители и DataSheet
Производством транзистора КТ817Г (Datasheet по клику на название компании) занимаются два предприятия находящиеся в Белоруссии и России. Это АО «Кремний» г. Брянск и ОАО «Интеграл» г. Минск. В отечественных магазинах представлена продукция обеих этих фирм.
NPN
КТ817Г транзистор NPN (3А 100В) 25W (ТО126), цена 16.
80 грн — Prom.ua (ID#35607471)Характеристики и описание
| Наимен. | тип | Uкбо(и),В | Uкэо(и), В | Iкmax(и), мА | Pкmax(т), Вт | h21э | Iкбо, мкА | Uкэн, В | |
| КТ817А | n-p-n | 40 | 40 | 3000 (6000) | 1(25) | 25-275 | 100 | 3 | <0.6 |
| КТ817Б | 45 | 45 | 3000 (6000) | 1(25) | 25-275 | 100 | 3 | <0. 6 | |
| КТ817Б2 | 45 | 45 | 3000 (6000) | 1(25) | 100 | 100 | 3 | <0.12 | |
| КТ817В | 60 | 60 | 3000 (6000) | 1(25) | 25-275 | 100 | 3 | <0.6 | |
| КТ817Г | 100 | 90 | 3000 (6000) | 1(25) | 25-275 | 100 | 3 | <0.6 | |
| КТ817Г2 | 100 | 90 | 3000 (6000) | 1(25) | 100 | 100 | 3 | <0. 12 |
Корпус:
| Uкбо | — Максимально допустимое напряжение коллектор-база |
| Uкбои | — Максимально допустимое импульсное напряжение коллектор-база |
| Uкэо | — Максимально допустимое напряжение коллектор-эмиттер |
| Uкэои | — Максимально допустимое импульсное напряжение коллектор-эмиттер |
| Iкmax | — Максимально допустимый постоянный ток коллектора |
| Iкmax и | — Максимально допустимый импульсный ток коллектора |
| Pкmax | — Максимально допустимая постоянная рассеиваемая мощность коллектора без теплоотвода |
| Pкmax т | — Максимально допустимая постоянная рассеиваемая мощность коллектора с теплоотводом |
| h21э | — Статический коэффициент передачи тока биполярного транзистора в схеме с общим эмиттером |
| Iкбо | — Обратный ток коллектора |
| fгр | — граничная частота коэффициента передачи тока в схеме с общим эмиттером |
| Uкэн | — напряжение насыщения коллектор-эмиттер |
Был online: Сегодня
Продавец CAR-LED.
Радіокомпоненти.та LED освітлення.
10 лет на Prom.ua
1000+ заказов
- Каталог продавца
- Отзывы
1491
г. Киев. Продавец CAR-LED. Радіокомпоненти.та LED освітлення.
Был online: Сегодня
Код: КТ817Г
Под заказ. Доставка с 3.12.2022
Доставка по Украине
10+ купили
16.80 грн
Доставка
Оплата и гарантии
Фактор POU Отсутствующие вентральные вены / Дрифтер определяют время метаморфоза посредством передачи сигналов экдистероидов и ювенильных гормонов
1. Трумэн Дж. В., Риддифорд Л. М. (1974) Физиология ритмов насекомых. 3. Временная организация эндокринных явлений, лежащих в основе окукливания табачного рогового червя. J Эксперт Биол 60: 371–382. [PubMed] [Google Scholar]
2.
Трумэн Дж. В. (1972) Физиология ритмов насекомых. 1. Суточная организация эндокринных событий, лежащих в основе цикла линьки личинок табачных роговых червей.
J Эксперт Биол
57: 805–820. [Академия Google]
3. Nijhout HF (1998) Гормоны насекомых. Принстон, Нью-Джерси: Издательство Принстонского университета. [Google Scholar]
4. Роа Дж., Гарсия-Галиано Д., Кастеллано Дж. М., Гайтан Ф., Пинилья Л. и др. (2010) Метаболический контроль начала полового созревания: новые игроки, новые механизмы. Мол Селл Эндокринол 324: 87–94. [PubMed] [Google Scholar]
5. Clarkson J, Han SK, Liu X, Lee K, Herbison AE (2010)Нейробиологические механизмы, лежащие в основе активации кисспептином нейронов гонадотропин-высвобождающего гормона (GnRH) в период полового созревания. Мол Селл Эндокринол 324: 45–50. [PubMed] [Академия Google]
6. McBrayer Z, Ono H, Shimell M, Parvy JP, Beckstead RB, et al. (2007) Проторакикотропный гормон регулирует время развития и размер тела у дрозофилы. Ячейка разработчиков 13: 857–871. [Бесплатная статья PMC] [PubMed] [Google Scholar]
7.
Андерсен Б., Розенфельд М.Г. (2001)Факторы домена POU в нейроэндокринной системе: уроки биологии развития дают представление о болезнях человека.
Эндокр Рев.
22: 2–35. [PubMed] [Google Scholar]
8. Розенфельд М.Г. (1991)Факторы транскрипции Pou-домена — регуляторы развития Pou-er-ful. Гены Дев 5: 897–907. [PubMed] [Google Scholar]
9. Ramkumar T, Adler S (1999)Потребность в факторе транскрипции POU, Brn-2, для экспрессии кортикотропин-высвобождающего гормона в линии нейронов. Мол Эндокринол 13: 1237–1248. [PubMed] [Google Scholar]
10. Wierman ME, Xiong XY, Kepa JK, Spaulding AJ, Jacobsen BM, et al. (1997) Репрессия активности промотора гонадотропин-высвобождающего гормона гомеодоменовым транскрипционным фактором POU SCIP/Oct-6/Tst-1: регуляторный механизм экспрессии фенотипа? Мол Селл Биол 17: 1652–1665. [Бесплатная статья PMC] [PubMed] [Google Scholar]
11. Eraly SA, Nelson SB, Huang KM, Mellon PL (1998) Oct-1 связывает промоторные элементы, необходимые для транскрипции гена GnRH. Мол Эндокринол 12: 469–481. [PubMed] [Google Scholar]
12.
Clark ME, Mellon PL (1995) Гомеодоменовый фактор транскрипции POU Oct-1 необходим для активности нейрон-специфического энхансера гонадотропин-высвобождающего гормона.
Мол Селл Биол
15: 6169–6177. [Бесплатная статья PMC] [PubMed] [Google Scholar]
13. Охеда С.Р., Хилл Дж., Хилл Д.Ф., Коста М.Е., Тапиа В. и др. (1999) Ген домена POU Oct-2 в нейроэндокринном мозге: транскрипционный регулятор полового созревания млекопитающих. Эндокринология 140: 3774–3789. [PubMed] [Google Scholar]
14. Herr W, Cleary MA (1995) Домен POU: универсальность в регуляции транскрипции с помощью гибкого ДНК-связывающего домена «два в одном». Гены Дев 9: 1679–1693. [PubMed] [Google Scholar]
15. Охеда С.Р., Дубай С., Ломничи А., Кайдар Г., Матань В. и др. (2010)Генные сети и нейроэндокринная регуляция полового созревания. Мол Селл Эндокринол 324: 3–11. [Бесплатная статья PMC] [PubMed] [Google Scholar]
16.
Anderson MG, Perkins GL, Chittick P, Shrigley RJ, Johnson WA (1995) Drifter, фактор транскрипции Pou-домена Drosophila , необходим для правильной дифференцировки и миграции клеток трахеи и срединной глии. Гены Дев
9: 123–137.
[PubMed] [Google Scholar]
17. Ma Y, Certel K, Gao YP, Niemitz E, Mosher J, et al. (2000) Функциональные взаимодействия между транскрипционными факторами Drosophila bHLH/PAS, Sox и POU регулируют срединную экспрессию щелевого гена в ЦНС. Джей Нейроски 20: 4596–4605. [Бесплатная статья PMC] [PubMed] [Google Scholar]
18. Certel K, Anderson MG, Shrigley RJ, Wayne AJ (1996) Отдельные варианты ДНК-связывающих сайтов определяют клеточно-специфическую авторегулируемую экспрессию Drosophila POU домена транскрипционного фактора, дрейфующего в срединной глии или трахее. Мол Селл Биол 16: 1813–1823. [Бесплатная статья PMC] [PubMed] [Google Scholar]
19. Инбал А., Леванон Д., Зальцберг А. (2003) Несколько ролей для разворота/вентральной жилки в разработке Дрозофила ПНС. Разработка 130: 2467–2478. [PubMed] [Google Scholar]
20.
Мейер С., Спрехер С.Г., Райхерт Х., Хирт Ф. (2006) вентральные жилки отсутствуют , необходимые для спецификации тритоцеребрума в эмбриональном развитии мозга дрозофилы .
Мех Дев
123: 76–83. [PubMed] [Google Scholar]
21. Certel SJ, Thor S (2004) Спецификация мотонейронов Drosophila с помощью комбинаторного действия факторов POU и LIM-HD. Разработка 131: 5429–5439. [PubMed] [Google Scholar]
22. Андерсон М.Г., Сертель С.Дж., Сертел К., Ли Т., Монтелл Д.Дж. и др. (1996)Функция фактора транскрипции домена POU Drosophila Drifter в качестве вышестоящего регулятора экспрессии тирозинкиназы рецептора Breathless в развивающейся трахее. Разработка 122: 4169–4178. [PubMed] [Google Scholar]
23. Zhang TY, Kang L, Zhang ZF, Xu WH (2004)Идентификация фактора POU, участвующего в регуляции нейрон-специфической экспрессии гена, кодирующего гормон диапаузы и нейропептид, активирующий биосинтез феромона, в Бомбикс мори . Биохим Дж 380: 255–263. [Бесплатная статья PMC] [PubMed] [Google Scholar]
24.
Zhang TY, Xu WH (2009)Идентификация и характеристика фактора транскрипции POU у хлопковой совки, Helicoverpa armigera .
БМС Мол Биол
10:25
10.1186/1471-2199-10-25
[Бесплатная статья PMC] [PubMed] [CrossRef] [Google Scholar]
25. Sanchez-Higueras C, Sotillos S, Castelli-Gair Hombria J (2014)Общее происхождение трахеи и эндокринных органов насекомых от сегментарно повторяющегося предшественника. Карр Биол 24: 76–81. [PubMed] [Академия Google]
26. Гилберт Л.И., Рыбчински Р., Уоррен Дж.Т. (2002)Контроль и биохимическая природа пути экдистероидогенеза. Анну Рев Энтомол 47: 883–916. [PubMed] [Google Scholar]
27. Уоррен Дж.Т., Петрик А., Маркес Г., Ярчо М., Парви Дж.П. и др. (2002) Молекулярная и биохимическая характеристика двух ферментов P450 в пути экдистероидогенеза Drosophila melanogaster . . Proc Natl Acad Sci U S A 99: 11043–11048. [Бесплатная статья PMC] [PubMed] [Google Scholar]
28.
Уоррен Дж.Т., Сакураи С., Раунтри Д.Б., Гилберт Л.И., Ли С.С. и др. (1988) Регуляция титра экдистероидов Manduca-sexta — переоценка роли переднегрудных желез. Proc Natl Acad Sci U S A
85: 958–962.
[Бесплатная статья PMC] [PubMed] [Google Scholar]
29. Aribi N, Pitoizet N, Quennedey A, Delbecque JP (1997) 2-дезоксиэкдизон является циркулирующим экдистероидом у жука Zophobas atratus . Биохим Биофиз Акта 1335: 246–252. [PubMed] [Google Scholar]
30. Nijhout HF, Williams CM (1974) Контроль линьки и метаморфоза у табачного рогатого червя, Manduca sexta (L): Рост личинки последнего возраста и решение окукливаться. J Эксперт Биол 61: 481–491. [PubMed] [Google Scholar]
31. Мирт С., Трумэн Дж. В., Риддифорд Л. М. (2005) Роль переднегрудной железы в определении критического веса для метаморфоза у Drosophila melanogaster . Карр Биол 15: 1796–1807. [PubMed] [Google Scholar]
32. Smith WA, Rybczynski R (2011)Проторакикотропный гормон. В: Гилберт Л.И., редактор. Эндокринология насекомых. Нью-Йорк: Академическая пресса. стр. 1–62. [Академия Google]
33.
Ревитц К.Ф., О’Коннор М.Б., Гилберт Л.И. (2007)Молекулярная эволюция семейства цитохромов P450 насекомых Хэллоуина: филогения, организация генов и функциональная консервация.
Насекомое Биохим Мол Биол
37: 741–753. [PubMed] [Google Scholar]
34. Walkiewicz MA, Stern M (2009)Увеличение передачи сигналов инсулина/инсулинового фактора роста способствует началу метаморфоза у Drosophila . ПЛОС ОДИН 4 4: е5072 10.1371/journal.pone.0005072 [Бесплатная статья PMC] [PubMed] [CrossRef] [Google Scholar]
35. Hentze JL, Moeller ME, Jorgensen AF, Bengtsson MS, Bordoy AM, et al. (2013)Дополнительная железа как место синтеза экдизона, контролируемого проторакотропным гормоном, у взрослых самцов насекомых. ПЛОС ОДИН 8 2: e55131 10.1371/journal.pone.0055131 [Бесплатная статья PMC] [PubMed] [CrossRef] [Google Scholar]
36. Петрик А., Уоррен Дж. Т., Маркес Г., Ярчо М. П., Гилберт Л. И. и др. (2003) Shade представляет собой фермент P450 дрозофилы, который опосредует гидроксилирование экдизона до стероидного гормона линьки насекомых 20-гидроксиэкдизона. Proc Natl Acad Sci U S A 100: 13773–13778. [Бесплатная статья PMC] [PubMed] [Google Scholar]
37.
Hall BL, Thummel CS (1998) Гомолог RXR Ultraspiracle является важным компонентом экдизонового рецептора дрозофилы . Разработка
125: 4709–4717. [PubMed] [Google Scholar]
38. Ли Т. Р., Бендер М. (2000) Система условного спасения выявляет важные функции гена рецептора экдизона ( EcR ) во время линьки и метаморфоза у дрозофилы . . Разработка 127: 2897–2905. [PubMed] [Google Scholar]
39. Martin D, Maestro O, Cruz J, Mane-Padros D, Belles X (2006) Исследования РНК-интерференции выявили консервативную роль RXR в линьке таракана Блаттелла германская . J Физиол насекомых 52: 410–416. [PubMed] [Google Scholar]
40. Tan A, Palli SR (2008) Изоформы рецептора эдизона играют различную роль в контроле линьки и метаморфоза у красного мучного жука, Tribolium castaneum . Мол Селл Эндокринол 291: 42–49. [Бесплатная статья PMC] [PubMed] [Google Scholar]
41.
Сегрейвс В. А., Хогнесс Д. С. (1990) Ген E75 , индуцируемый экдизоном, отвечает за раннюю затяжку 75B у Drosophila 9.
0028 кодирует два новых члена суперсемейства стероидных рецепторов. Гены Дев
4: 204–219. [PubMed] [Google Scholar]
42. Burtis KC, Thummel CS, Jones CW, Karim FD, Hogness DS (1990) Ранняя затяжка Drosophila 74EF содержит E74 , сложный ген, индуцируемый экдизоном, который кодирует два ets родственных белка. Клетка 61: 85–99. [PubMed] [Google Scholar]
43. Кинг-Джонс К., Туммел К.С. (2005) Ядерные рецепторы — взгляд с дрозофилы . Нат Рев Жене 6: 311–323. [PubMed] [Google Scholar]
44. Thummel CS (1995) От эмбриогенеза к метаморфозу: регуляция и функция членов суперсемейства ядерных рецепторов Drosophila . Клетка 83: 871–877. [PubMed] [Google Scholar]
45. Lam GT, Jiang C, Thummel CS (1997)Координация личиночной и предкуколочной экспрессии генов орфанным рецептором DHR3 во время метаморфоза Drosophila . Разработка 124: 1757–1769. [PubMed] [Академия Google]
46.
Huet F, Ruiz C, Richards G (1995) Последовательная активация генов экдизоном в Drosophila melanogaster : иерархическая эквивалентность ранних и ранних поздних генов.
Разработка
121: 1195–1204. [PubMed] [Google Scholar]
47. Lam G, Hall BL, Bender M, Thummel CS (1999) DHR3 необходим для перехода от предкуколки к куколке и дифференцировки взрослых структур во время метаморфоза Drosophila . Дев Биол 212: 204–216. [PubMed] [Академия Google]
48. Tan A, Palli SR (2008)Идентификация и характеристика ядерных рецепторов красного мучного жука, Tribolium castaneum . Насекомое Биохим Мол Биол 38: 430–439. [PubMed] [Google Scholar]
49. Fletcher JC, Burtis KC, Hogness DS, Thummel CS (1995) Ген Drosophila E74 необходим для метаморфоза и играет роль в реакции набухания политенных хромосом на экдизон. Разработка 121: 1455–1465. [PubMed] [Google Scholar]
50. Нейхаут Х.Ф., Уильямс К.М. (1974) Контроль линьки и метаморфоза у табачной аскариды, Manduca sexta (L): Прекращение секреции ювенильного гормона как триггер для окукливания. J Эксперт Биол 61: 493–501. [PubMed] [Google Scholar]
51.
Риддифорд Л.М. (1996) Ювенильный гормон: статус его действия « статус-кво ». Arch Insect Biochem Physiol
32: 271–286. [PubMed] [Google Scholar]
52. Гудман В.Г., Грейнджер Н.А., главные редакторы: Лоуренс И.Г., Костас И., Сарджит С.Г. (2005) Ювенильные гормоны. Комплексная молекулярная наука о насекомых. Амстердам: Эльзевир. стр. 319–408. [Google Scholar]
53. Futahashi R, Fujiwara H (2008)Ювенильный гормон регулирует переключение моделей личинок бабочек. Наука 319: 1061–1061. [PubMed] [Google Scholar]
54. Судзуки Ю., Трумэн Дж. В., Риддифорд Л. М. (2008) Роль широких масс в развитии Tribolium castaneum : значение для эволюции голометаболической куколки насекомого. Разработка 135: 569–577. [PubMed] [Google Scholar]
55. Williams CM (1961)Ювенильный гормон. II. Его роль в эндокринном контроле линьки, окукливания и развития взрослых особей тутового шелкопряда Cecropia. Биол Бык 121: 572–585. [Академия Google]
56.
Kamimura M, Kiuchi M (2002) Применение феноксикарба на предпоследнем возрасте вызывает дополнительный всплеск экдистероидов и вызывает идеальную дополнительную личиночную линьку у тутового шелкопряда.
Ген Комп Эндокринол
128: 231–237. [PubMed] [Google Scholar]
57. Фукуда С. (1944) Гормональный механизм личиночной линьки и метаморфоза тутового шелкопряда. J Fac Sci Tokyo Imp Univ 4: 477–532. [Google Scholar]
58. Каюкава Т., Минакучи С., Намики Т., Тогава Т., Ёсияма М. и др. (2012)Транскрипционная регуляция опосредованной ювенильными гормонами индукции гомолога 1 Круппеля, репрессора метаморфоза насекомых. Proc Natl Acad Sci U S A 109: 11729–11734. [Бесплатная статья PMC] [PubMed] [Google Scholar]
59. Конопова Б., Джиндра М. (2007) Ген устойчивости к ювенильному гормону Устойчивый к метопрену контролирует начало метаморфоза у жука Tribolium castaneum . Proc Natl Acad Sci U S A 104: 10488–10493. [Бесплатная статья PMC] [PubMed] [Google Scholar]
60.
Чарльз Дж.П., Ивема Т., Эпа В.К., Такаки К., Райнс Дж. и др. (2011)Связывающие лиганд свойства рецептора ювенильного гормона, устойчивые к метопрену. Proc Natl Acad Sci U S A
108: 21128–21133.
[Бесплатная статья PMC] [PubMed] [Google Scholar]
61. Parthasarathy R, Tan AJ, Palli SR (2008) Транскрипционный фактор семейства bHLH-PAS, толерантный к метопрену, играет ключевую роль в действии JH в предотвращении преждевременного развития взрослых структур во время личиночно-куколочного метаморфоза. Мех Дев 125: 601–616. [Бесплатная статья PMC] [PubMed] [Google Scholar]
62. Конопова Б., Джиндра М. (2008)Широкий комплекс действует ниже по течению от Met в передаче сигналов ювенильного гормона для координации примитивного метаморфоза голометаболана. Разработка 135: 559–568. [PubMed] [Академия Google]
63. Minakuchi C, Namiki T, Yoshiyama M, Shinoda T (2008)Опосредованный RNAi нокдаун гена ювенильной гормональной кислоты O-метилтрансферазы вызывает преждевременную метаморфозу у красного мучного жука Tribolium castaneum . ФЕБС Дж 275: 2919–2931. [PubMed] [Google Scholar]
64.
Кинджох Т., Канеко Ю., Итояма К., Мита К., Хирума К. и др.
(2007)Контроль биосинтеза ювенильных гормонов у Bombyx mori : Клонирование ферментов мевалонатного пути и оценка их экспрессии в процессе развития во всех телах. Насекомое Биохим Мол Биол
37: 808–818. [PubMed] [Академия Google]
65. Риддифорд Л.М., Эшбернер М. (1991)Влияние имитаторов ювенильных гормонов на личиночное развитие и метаморфоз Drosophila melanogaster . Ген Комп Эндокринол 82: 172–183. [PubMed] [Google Scholar]
66. Бернс К.А., Гуцвиллер Л.М., Томоясу Ю., Гебелейн Б. (2012)Развитие эноцитов у красного мучного жука Tribolium castaneum . Дев Гены Эвол 222: 77–88. [Бесплатная статья PMC] [PubMed] [Google Scholar]
67. Ромер Ф., Эммерих Х., Новок Дж. (1974) Биосинтез экдизонов в изолированных переднегрудных железах и эноцитах Tenebrio molitor in vitro . J Физиол насекомых 20: 1975–1987. [PubMed] [Google Scholar]
68.
Delbecque JP, Weidner K, Hoffmann KH (1990) Альтернативные места для производства экдистероидов у насекомых.
Inv Rep Dev
18: 29–42. [Google Scholar]
69. Srivastava US (1958) Переднегрудные железы Tenebrio molitor L. (Coleoptera: Tenebrionidae). Природа 181: 1668–1668. [Академия Google]
70. Parthasarathy R, Tan A, Sun Z, Chen Z, Rankin M, et al. (2009) Регуляция ювенильными гормонами активности мужских добавочных желез у красного мучного жука, Tribolium castaneum . Мех Дев 126: 563–579. [Бесплатная статья PMC] [PubMed] [Google Scholar]
71. Минакучи С., Намики Т., Шинода Т. (2009) Гомолог Круппеля 1 , ранний ювенильный гормональный ответ гена ниже по течению от Метопрен-толерантный , опосредует его антиметаморфическое действие у красного мучного жука Триболиум кастанеум . Дев Биол 325: 341–350. [PubMed] [Google Scholar]
72.
Дэн Х.М., Чжан Д.Л., Ли И., Чжэн С.К., Лю Л. и др. (2012) Гомеодомен POU и белки Abd-A регулируют транскрипцию генов куколки во время метаморфоза тутового шелкопряда, Bombyx mori .
Proc Natl Acad Sci U S A
109: 12598–12603. [Бесплатная статья PMC] [PubMed] [Google Scholar]
73. Delbecque JP, Meister MF, Quennedey A (1986) Превращение радиоактивно меченого 2,22,25-три-дезоксиэкдизона в Tenebrio куколки. Биохимия насекомых 16: 57–63. [Google Scholar]
74. Эвер Дж., Гэмми С.К., Трумэн Дж.В. (1997)Контроль шелушения насекомых с помощью эндокринной системы с положительной обратной связью: роль гормона шелушения и гормона, вызывающего шелушение. J Эксперт Биол 200: 869–881. [PubMed] [Google Scholar]
75. Park Y, Filippov V, Gill SS, Adams ME (2002) Делеция гена гормона, запускающего шелушение, приводит к летальному дефициту шелушения. Разработка 129: 493–503. [PubMed] [Академия Google]
76. Park Y, Zitnan D, Gill SJ, Adams ME (1999)Молекулярное клонирование и биологическая активность гормонов, запускающих шелушение, у Drosophila melanogaster . FEBS Lett 463: 133–138. [PubMed] [Google Scholar]
77.
Зитнан Д., Зитнанова И.
, Спаловска И., Такач П., Парк Ю. и др. (2003) Сохранение передачи сигналов гормона, запускающего шелушение, у насекомых. J Эксперт Биол
206: 1275–1289. [PubMed] [Google Scholar]
78. Зитнан Д., Кинган Т.Г., Хермесман Дж.Л., Адамс М.Е. (1996)Идентификация гормона, запускающего шелушение, в эпитрахеальной эндокринной системе. Наука 271: 88–91. [PubMed] [Google Scholar]
79. Готье С.А., Хьюз Р.С. (2006)Транскрипционная регуляция экспрессии нейропептидов и пептидных гормонов генами Drosophila dimmed и cryptocephaly. J Эксперт Биол 209: 1803–1815. [PubMed] [Google Scholar]
80. Gauthier SA, VanHaaften E, Cherbas L, Cherbas P, Hewes RS (2012)Криптоцефал, Drosophila melanogaster ATF4, является специфическим коактиватором изоформы B2 рецептора экдизона. Генетика PLoS 8 8: e1002883 10.1371/журнал.pgen.1002883 [Бесплатная статья PMC] [PubMed] [CrossRef] [Google Scholar]
81.
Грилло М., Казанова Дж., Авероф М. (2014)Развитие: глубокий вдох для эволюции эндокринных органов.
Карр Биол
24: Р38–40. [PubMed] [Google Scholar]
82. Траунер Дж., Шинко Дж., Лоренцен М.Д., Шиппи Т.Д., Виммер Э.А. и соавт. (2009) Крупномасштабный инсерционный мутагенез жесткокрылого вредителя зерна, красного мучного жука Tribolium castaneum, идентифицирует эмбриональные летальные мутации и ловушки-энхансеры. БМС Биол 7: 73. [Бесплатная статья PMC] [PubMed] [Google Scholar]
83. Hughes CL, Kaufman TC (2000) Анализ РНК-интерференции Деформированный , хоботок и Редуцированные половые гребни у молочая Oncopeltus fasciatus : новые роли генов Hox в голове полужесткокрылых. Разработка 127: 3683–3694. [PubMed] [Google Scholar]
84. Уоррен Дж.Т., Смит В., Гилберт Л.И. (1984)Упрощение радиоиммуноанализа экдистероидов с использованием белка А из Staphylococcus aureus . опыт 40: 393–394. [Google Академия]
85.
Suzuki Y, Squires DC, Riddiford LM (2009 г.) Целостность личиночной ноги поддерживается с помощью Без дистальных отделов и требуется для правильного выбора времени метаморфоза мучного жука, Tribolium castaneum .
Дев Биол
326: 60–67. [Бесплатная статья PMC] [PubMed] [Google Scholar]
Ящик для хранения Toyogo Square с зажимом KT817, Мебель и предметы домашнего обихода, Обустройство дома и организация, Ящики и корзины для хранения на Carousell
Мебель и предметы домашнего обихода
Домохозяйство и организация
Storage Boxes & Baskets
Toyogo Square Storage Box with Clip KT817
Used
Meetup
Singapore
Description
Posted
5 years ago
W390 x D335 x h470 mm
Meet -up
Познакомиться с продавцом
@rsvplaceЗарегистрирован 6 лет назад
Очень отзывчивый
Проверенный
Отзывы о @rsvplace
5.
0
(
21
)
@theomars.∙2 года назад
Быстрая сделка. Быстрый ответ. Дружелюбный продавец
@mdgee2004∙3 года назад
приятный продавец…легкая сделка… спасибо
@brightchoice∙3 года назад
быстро и без проблем. четкое общение
Читать все отзывы@rsvplace
5.0
(21 отзыв)
Следите за нами
Блог
Carousell3 College
002 Cars & Property
CARS
Аксессуары для автомобилей
недвижимость
Мотоциклы
Работа и услуги
Работа
Служба образа жизни
Business Services
Home Services
Learning & Enichment
мода
Женские моды
Мода
Мода
Роскошь
Мужская мода
Красота и личная гигиена
Прочее
Все остальное
Доска объявлений
после
Бесплатные предметы
Home & Living
Мебель и домашняя жизнь
Дети и дети
Health & Nutrition
Food & Drinks
Pet Supplies
Электроника и мобиль Игры
Мобильные телефоны и гаджеты
Аудио
Фотография
Телевизоры и бытовая техника
Хобби и игры
Toys & Games
Music & Media
Books & Magazines
Канцелярские товары и ремесло
Memorabilia & Collectibles
Travel
Спортивное оборудование
Билеты и ваучеры
© 2022 Carousell
.



6
12