ΠΠ°ΠΊΠΈΠ΅ ΠΊΠ»ΡΡΠ΅Π²ΡΠ΅ Ρ Π°ΡΠ°ΠΊΡΠ΅ΡΠΈΡΡΠΈΠΊΠΈ Π΄Π΅Π»Π°ΡΡ LM311N ΡΠ½ΠΈΠ²Π΅ΡΡΠ°Π»ΡΠ½ΡΠΌ ΠΊΠΎΠΌΠΏΠ°ΡΠ°ΡΠΎΡΠΎΠΌ Π½Π°ΠΏΡΡΠΆΠ΅Π½ΠΈΡ. ΠΠ°ΠΊ Π΅Π³ΠΎ ΠΌΠΎΠΆΠ½ΠΎ ΠΏΡΠΈΠΌΠ΅Π½ΡΡΡ Π² ΡΠ°Π·Π»ΠΈΡΠ½ΡΡ ΡΠ»Π΅ΠΊΡΡΠΎΠ½Π½ΡΡ ΡΡ Π΅ΠΌΠ°Ρ . ΠΠΎΡΠ΅ΠΌΡ LM311N ΡΡΠΈΡΠ°Π΅ΡΡΡ Π½Π°Π΄Π΅ΠΆΠ½ΡΠΌ Π²ΡΠ±ΠΎΡΠΎΠΌ Π΄Π»Ρ ΠΏΡΠΎΡΠ΅ΡΡΠΈΠΎΠ½Π°Π»ΡΠ½ΡΡ ΡΠ°Π·ΡΠ°Π±ΠΎΡΡΠΈΠΊΠΎΠ².
ΠΠ±ΡΠ΅Π΅ ΠΎΠΏΠΈΡΠ°Π½ΠΈΠ΅ ΠΈ ΠΊΠ»ΡΡΠ΅Π²ΡΠ΅ ΠΎΡΠΎΠ±Π΅Π½Π½ΠΎΡΡΠΈ LM311N
LM311N — ΡΡΠΎ Π²ΡΡΠΎΠΊΠΎΠΏΡΠΎΠΈΠ·Π²ΠΎΠ΄ΠΈΡΠ΅Π»ΡΠ½ΡΠΉ Π΄ΠΈΡΡΠ΅ΡΠ΅Π½ΡΠΈΠ°Π»ΡΠ½ΡΠΉ ΠΊΠΎΠΌΠΏΠ°ΡΠ°ΡΠΎΡ Π½Π°ΠΏΡΡΠΆΠ΅Π½ΠΈΡ, ΡΠ°Π·ΡΠ°Π±ΠΎΡΠ°Π½Π½ΡΠΉ ΠΊΠΎΠΌΠΏΠ°Π½ΠΈΠ΅ΠΉ Texas Instruments. ΠΠ°Π½Π½Π°Ρ ΠΌΠΈΠΊΡΠΎΡΡ Π΅ΠΌΠ° ΡΠΈΡΠΎΠΊΠΎ ΠΏΡΠΈΠΌΠ΅Π½ΡΠ΅ΡΡΡ Π² ΡΠ»Π΅ΠΊΡΡΠΎΠ½ΠΈΠΊΠ΅ Π±Π»Π°Π³ΠΎΠ΄Π°ΡΡ ΡΠ²ΠΎΠΈΠΌ ΡΠ½ΠΈΠ²Π΅ΡΡΠ°Π»ΡΠ½ΡΠΌ Ρ Π°ΡΠ°ΠΊΡΠ΅ΡΠΈΡΡΠΈΠΊΠ°ΠΌ ΠΈ Π½Π°Π΄Π΅ΠΆΠ½ΠΎΡΡΠΈ.
ΠΠ»ΡΡΠ΅Π²ΡΠ΅ ΠΎΡΠΎΠ±Π΅Π½Π½ΠΎΡΡΠΈ LM311N:
- Π¨ΠΈΡΠΎΠΊΠΈΠΉ Π΄ΠΈΠ°ΠΏΠ°Π·ΠΎΠ½ ΡΠ°Π±ΠΎΡΠ΅Π³ΠΎ Π½Π°ΠΏΡΡΠΆΠ΅Π½ΠΈΡ: 9-28 Π
- ΠΠ°Π»ΠΎΠ΅ Π²ΡΠ΅ΠΌΡ ΠΎΡΠΊΠ»ΠΈΠΊΠ°: 200 Π½Ρ
- ΠΠΈΠ·ΠΊΠΈΠΉ Π²Ρ ΠΎΠ΄Π½ΠΎΠΉ ΡΠΎΠΊ: ΠΌΠ°ΠΊΡΠΈΠΌΡΠΌ 150 Π½Π
- ΠΡΡ ΠΎΠ΄ Ρ ΠΎΡΠΊΡΡΡΡΠΌ ΠΊΠΎΠ»Π»Π΅ΠΊΡΠΎΡΠΎΠΌ
- ΠΠΎΠ·ΠΌΠΎΠΆΠ½ΠΎΡΡΡ ΡΡΡΠΎΠ±ΠΈΡΠΎΠ²Π°Π½ΠΈΡ
- Π‘ΠΎΠ²ΠΌΠ΅ΡΡΠΈΠΌΠΎΡΡΡ Ρ ΡΠ°Π·Π»ΠΈΡΠ½ΡΠΌΠΈ Π»ΠΎΠ³ΠΈΡΠ΅ΡΠΊΠΈΠΌΠΈ ΡΡΠΎΠ²Π½ΡΠΌΠΈ
- Π Π°Π±ΠΎΡΠ°Ρ ΡΠ΅ΠΌΠΏΠ΅ΡΠ°ΡΡΡΠ°: ΠΎΡ 0Β°C Π΄ΠΎ +70Β°C
Π§ΡΠΎ Π΄Π΅Π»Π°Π΅Ρ LM311N ΠΎΡΠΎΠ±Π΅Π½Π½ΠΎ ΠΏΡΠΈΠ²Π»Π΅ΠΊΠ°ΡΠ΅Π»ΡΠ½ΡΠΌ Π΄Π»Ρ ΡΠ°Π·ΡΠ°Π±ΠΎΡΡΠΈΠΊΠΎΠ²? ΠΠ³ΠΎ ΡΠΏΠΎΡΠΎΠ±Π½ΠΎΡΡΡ ΡΠ°Π±ΠΎΡΠ°ΡΡ Π² ΡΠΈΡΠΎΠΊΠΎΠΌ Π΄ΠΈΠ°ΠΏΠ°Π·ΠΎΠ½Π΅ Π½Π°ΠΏΡΡΠΆΠ΅Π½ΠΈΠΉ ΠΏΠΎΠ·Π²ΠΎΠ»ΡΠ΅Ρ ΠΈΡΠΏΠΎΠ»ΡΠ·ΠΎΠ²Π°ΡΡ Π΅Π³ΠΎ ΠΊΠ°ΠΊ Π² ΡΡ Π΅ΠΌΠ°Ρ Ρ ΡΡΠ°Π΄ΠΈΡΠΈΠΎΠ½Π½ΡΠΌ ΠΏΠΈΡΠ°Π½ΠΈΠ΅ΠΌ Β±15 Π, ΡΠ°ΠΊ ΠΈ Π² ΡΠΎΠ²ΡΠ΅ΠΌΠ΅Π½Π½ΡΡ Π½ΠΈΠ·ΠΊΠΎΠ²ΠΎΠ»ΡΡΠ½ΡΡ ΡΡΡΡΠΎΠΉΡΡΠ²Π°Ρ Ρ ΠΎΠ΄Π½ΠΎΠΏΠΎΠ»ΡΡΠ½ΡΠΌ ΠΏΠΈΡΠ°Π½ΠΈΠ΅ΠΌ 5 Π.

ΠΡΠΈΠ½ΡΠΈΠΏ ΡΠ°Π±ΠΎΡΡ ΠΈ ΠΎΡΠ½ΠΎΠ²Π½ΡΠ΅ ΠΏΠ°ΡΠ°ΠΌΠ΅ΡΡΡ LM311N
LM311N ΠΎΡΠ½ΠΎΡΠΈΡΡΡ ΠΊ ΠΊΠ»Π°ΡΡΡ ΠΊΠΎΠΌΠΏΠ°ΡΠ°ΡΠΎΡΠΎΠ² Π½Π°ΠΏΡΡΠΆΠ΅Π½ΠΈΡ. ΠΠ°ΠΊ ΡΠ°Π±ΠΎΡΠ°Π΅Ρ ΡΡΠΎΡ ΠΊΠΎΠΌΠΏΠ°ΡΠ°ΡΠΎΡ? ΠΠ½ ΡΡΠ°Π²Π½ΠΈΠ²Π°Π΅Ρ Π΄Π²Π° Π²Ρ ΠΎΠ΄Π½ΡΡ Π°Π½Π°Π»ΠΎΠ³ΠΎΠ²ΡΡ ΡΠΈΠ³Π½Π°Π»Π° ΠΈ Π²ΡΠ΄Π°Π΅Ρ Π΄ΠΈΡΠΊΡΠ΅ΡΠ½ΡΠΉ Π²ΡΡ ΠΎΠ΄Π½ΠΎΠΉ ΡΠΈΠ³Π½Π°Π», ΠΏΠΎΠΊΠ°Π·ΡΠ²Π°ΡΡΠΈΠΉ, ΠΊΠ°ΠΊΠΎΠΉ ΠΈΠ· Π²Ρ ΠΎΠ΄ΠΎΠ² ΠΈΠΌΠ΅Π΅Ρ Π±ΠΎΠ»Π΅Π΅ Π²ΡΡΠΎΠΊΠΎΠ΅ Π½Π°ΠΏΡΡΠΆΠ΅Π½ΠΈΠ΅.
ΠΡΠ½ΠΎΠ²Π½ΡΠ΅ ΠΏΠ°ΡΠ°ΠΌΠ΅ΡΡΡ LM311N:
- ΠΡ ΠΎΠ΄Π½ΠΎΠ΅ Π½Π°ΠΏΡΡΠΆΠ΅Π½ΠΈΠ΅ ΡΠΌΠ΅ΡΠ΅Π½ΠΈΡ: ΠΌΠ°ΠΊΡΠΈΠΌΡΠΌ 10 ΠΌΠ
- ΠΡ ΠΎΠ΄Π½ΠΎΠΉ ΡΠΎΠΊ ΡΠΌΠ΅ΡΠ΅Π½ΠΈΡ: ΠΌΠ°ΠΊΡΠΈΠΌΡΠΌ 100 Π½Π
- ΠΠΎΡΡΡΠΈΡΠΈΠ΅Π½Ρ ΡΡΠΈΠ»Π΅Π½ΠΈΡ Π½Π°ΠΏΡΡΠΆΠ΅Π½ΠΈΡ: 106.02 Π΄Π (ΡΠΈΠΏΠΎΠ²ΠΎΠ΅ Π·Π½Π°ΡΠ΅Π½ΠΈΠ΅)
- ΠΠ°ΠΊΡΠΈΠΌΠ°Π»ΡΠ½ΠΎΠ΅ Π΄ΠΈΡΡΠ΅ΡΠ΅Π½ΡΠΈΠ°Π»ΡΠ½ΠΎΠ΅ Π²Ρ ΠΎΠ΄Π½ΠΎΠ΅ Π½Π°ΠΏΡΡΠΆΠ΅Π½ΠΈΠ΅: 30 Π
- ΠΡΡ ΠΎΠ΄Π½ΠΎΠΉ ΡΠΎΠΊ: Π΄ΠΎ 50 ΠΌΠ
ΠΠ°ΠΊΠΈΠ΅ ΠΏΡΠ΅ΠΈΠΌΡΡΠ΅ΡΡΠ²Π° Π΄Π°Π΅Ρ Π²ΡΡ ΠΎΠ΄ Ρ ΠΎΡΠΊΡΡΡΡΠΌ ΠΊΠΎΠ»Π»Π΅ΠΊΡΠΎΡΠΎΠΌ? ΠΠ½ ΠΎΠ±Π΅ΡΠΏΠ΅ΡΠΈΠ²Π°Π΅Ρ Π³ΠΈΠ±ΠΊΠΎΡΡΡ ΠΏΡΠΈ ΠΏΠΎΠ΄ΠΊΠ»ΡΡΠ΅Π½ΠΈΠΈ ΠΊ ΡΠ°Π·Π»ΠΈΡΠ½ΡΠΌ Π»ΠΎΠ³ΠΈΡΠ΅ΡΠΊΠΈΠΌ ΡΡΠΎΠ²Π½ΡΠΌ ΠΈ ΠΏΠΎΠ·Π²ΠΎΠ»ΡΠ΅Ρ ΠΎΠ±ΡΠ΅Π΄ΠΈΠ½ΡΡΡ Π²ΡΡ ΠΎΠ΄Ρ Π½Π΅ΡΠΊΠΎΠ»ΡΠΊΠΈΡ ΠΊΠΎΠΌΠΏΠ°ΡΠ°ΡΠΎΡΠΎΠ² ΠΏΠΎ ΡΡ Π΅ΠΌΠ΅ ΠΌΠΎΠ½ΡΠ°ΠΆΠ½ΠΎΠ³ΠΎ ΠΠΠ.
ΠΡΠΈΠΌΠ΅Π½Π΅Π½ΠΈΠ΅ LM311N Π² ΡΠ»Π΅ΠΊΡΡΠΎΠ½Π½ΡΡ ΡΡ Π΅ΠΌΠ°Ρ
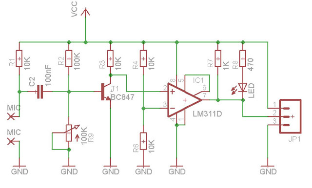
ΠΠ»Π°Π³ΠΎΠ΄Π°ΡΡ ΡΠ²ΠΎΠΈΠΌ ΡΠ½ΠΈΠ²Π΅ΡΡΠ°Π»ΡΠ½ΡΠΌ Ρ Π°ΡΠ°ΠΊΡΠ΅ΡΠΈΡΡΠΈΠΊΠ°ΠΌ, LM311N Π½Π°Ρ ΠΎΠ΄ΠΈΡ ΠΏΡΠΈΠΌΠ΅Π½Π΅Π½ΠΈΠ΅ Π²ΠΎ ΠΌΠ½ΠΎΠΆΠ΅ΡΡΠ²Π΅ ΡΠ»Π΅ΠΊΡΡΠΎΠ½Π½ΡΡ ΡΡΡΡΠΎΠΉΡΡΠ² ΠΈ ΡΠΈΡΡΠ΅ΠΌ. Π Π°ΡΡΠΌΠΎΡΡΠΈΠΌ Π½Π΅ΠΊΠΎΡΠΎΡΡΠ΅ ΡΠΈΠΏΠΈΡΠ½ΡΠ΅ ΠΎΠ±Π»Π°ΡΡΠΈ ΠΏΡΠΈΠΌΠ΅Π½Π΅Π½ΠΈΡ:1. ΠΠΎΡΠΎΠ³ΠΎΠ²ΡΠ΅ Π΄Π΅ΡΠ΅ΠΊΡΠΎΡΡ
ΠΠ°ΠΊ ΠΈΡΠΏΠΎΠ»ΡΠ·ΠΎΠ²Π°ΡΡ LM311N Π² ΠΊΠ°ΡΠ΅ΡΡΠ²Π΅ ΠΏΠΎΡΠΎΠ³ΠΎΠ²ΠΎΠ³ΠΎ Π΄Π΅ΡΠ΅ΠΊΡΠΎΡΠ°? ΠΠ΄ΠΈΠ½ Π²Ρ ΠΎΠ΄ ΠΊΠΎΠΌΠΏΠ°ΡΠ°ΡΠΎΡΠ° ΠΏΠΎΠ΄ΠΊΠ»ΡΡΠ°Π΅ΡΡΡ ΠΊ ΠΎΠΏΠΎΡΠ½ΠΎΠΌΡ Π½Π°ΠΏΡΡΠΆΠ΅Π½ΠΈΡ, Π° Π΄ΡΡΠ³ΠΎΠΉ — ΠΊ Π²Ρ ΠΎΠ΄Π½ΠΎΠΌΡ ΡΠΈΠ³Π½Π°Π»Ρ. ΠΠΎΠ³Π΄Π° Π²Ρ ΠΎΠ΄Π½ΠΎΠΉ ΡΠΈΠ³Π½Π°Π» ΠΏΡΠ΅Π²ΡΡΠ°Π΅Ρ ΠΏΠΎΡΠΎΠ³ΠΎΠ²ΠΎΠ΅ Π·Π½Π°ΡΠ΅Π½ΠΈΠ΅, Π²ΡΡ ΠΎΠ΄ ΠΊΠΎΠΌΠΏΠ°ΡΠ°ΡΠΎΡΠ° ΠΏΠ΅ΡΠ΅ΠΊΠ»ΡΡΠ°Π΅ΡΡΡ, ΡΠΈΠ³Π½Π°Π»ΠΈΠ·ΠΈΡΡΡ ΠΎ ΠΏΡΠ΅Π²ΡΡΠ΅Π½ΠΈΠΈ ΠΏΠΎΡΠΎΠ³Π°.

2. ΠΡΠ΅ΠΎΠ±ΡΠ°Π·ΠΎΠ²Π°ΡΠ΅Π»ΠΈ Π°Π½Π°Π»ΠΎΠ³ΠΎΠ²ΠΎΠ³ΠΎ ΡΠΈΠ³Π½Π°Π»Π° Π² ΡΠΈΡΡΠΎΠ²ΠΎΠΉ
LM311N ΠΌΠΎΠΆΠ΅Ρ ΡΠ»ΡΠΆΠΈΡΡ ΠΎΡΠ½ΠΎΠ²ΠΎΠΉ ΠΏΡΠΎΡΡΠΎΠ³ΠΎ Π°Π½Π°Π»ΠΎΠ³ΠΎ-ΡΠΈΡΡΠΎΠ²ΠΎΠ³ΠΎ ΠΏΡΠ΅ΠΎΠ±ΡΠ°Π·ΠΎΠ²Π°ΡΠ΅Π»Ρ. ΠΠ°ΠΊ ΡΡΠΎ ΡΠ°Π±ΠΎΡΠ°Π΅Ρ? ΠΡ ΠΎΠ΄Π½ΠΎΠΉ Π°Π½Π°Π»ΠΎΠ³ΠΎΠ²ΡΠΉ ΡΠΈΠ³Π½Π°Π» ΡΡΠ°Π²Π½ΠΈΠ²Π°Π΅ΡΡΡ Ρ ΠΎΠΏΠΎΡΠ½ΡΠΌ Π½Π°ΠΏΡΡΠΆΠ΅Π½ΠΈΠ΅ΠΌ, ΠΊΠΎΡΠΎΡΠΎΠ΅ ΠΌΠ΅Π½ΡΠ΅ΡΡΡ ΡΡΡΠΏΠ΅Π½ΡΠ°ΡΠΎ. ΠΠΎΠΌΠ΅Π½Ρ ΠΏΠ΅ΡΠ΅ΠΊΠ»ΡΡΠ΅Π½ΠΈΡ Π²ΡΡ ΠΎΠ΄Π° ΠΊΠΎΠΌΠΏΠ°ΡΠ°ΡΠΎΡΠ° ΡΠΎΠΎΡΠ²Π΅ΡΡΡΠ²ΡΠ΅Ρ ΠΎΠΏΡΠ΅Π΄Π΅Π»Π΅Π½Π½ΠΎΠΌΡ ΡΡΠΎΠ²Π½Ρ Π²Ρ ΠΎΠ΄Π½ΠΎΠ³ΠΎ ΡΠΈΠ³Π½Π°Π»Π°.
3. ΠΠ΅Π½Π΅ΡΠ°ΡΠΎΡΡ ΠΈΠΌΠΏΡΠ»ΡΡΠΎΠ²
ΠΡΠΏΠΎΠ»ΡΠ·ΡΡ LM311N Π² ΡΠΎΡΠ΅ΡΠ°Π½ΠΈΠΈ Ρ RC-ΡΠ΅ΠΏΠΎΡΠΊΠΎΠΉ, ΠΌΠΎΠΆΠ½ΠΎ ΡΠΎΠ·Π΄Π°ΡΡ ΠΏΡΠΎΡΡΠΎΠΉ Π³Π΅Π½Π΅ΡΠ°ΡΠΎΡ ΠΏΡΡΠΌΠΎΡΠ³ΠΎΠ»ΡΠ½ΡΡ ΠΈΠΌΠΏΡΠ»ΡΡΠΎΠ². ΠΠ°ΠΊ ΠΏΠΎΡΡΡΠΎΠΈΡΡ ΡΠ°ΠΊΠΎΠΉ Π³Π΅Π½Π΅ΡΠ°ΡΠΎΡ? ΠΡΡ ΠΎΠ΄ ΠΊΠΎΠΌΠΏΠ°ΡΠ°ΡΠΎΡΠ° ΡΠ΅ΡΠ΅Π· ΡΠ΅Π·ΠΈΡΡΠΎΡ ΠΏΠΎΠ΄ΠΊΠ»ΡΡΠ°Π΅ΡΡΡ ΠΊ Π΅Π³ΠΎ ΠΈΠ½Π²Π΅ΡΡΠΈΡΡΡΡΠ΅ΠΌΡ Π²Ρ ΠΎΠ΄Ρ, ΠΎΠ±ΡΠ°Π·ΡΡ ΠΏΠ΅ΡΠ»Ρ ΠΏΠΎΠ»ΠΎΠΆΠΈΡΠ΅Π»ΡΠ½ΠΎΠΉ ΠΎΠ±ΡΠ°ΡΠ½ΠΎΠΉ ΡΠ²ΡΠ·ΠΈ. Π§Π°ΡΡΠΎΡΠ° Π³Π΅Π½Π΅ΡΠ°ΡΠΈΠΈ ΠΎΠΏΡΠ΅Π΄Π΅Π»ΡΠ΅ΡΡΡ ΠΏΠ°ΡΠ°ΠΌΠ΅ΡΡΠ°ΠΌΠΈ RC-ΡΠ΅ΠΏΠΈ.
ΠΡΠΎΠ±Π΅Π½Π½ΠΎΡΡΠΈ ΠΈΡΠΏΠΎΠ»ΡΠ·ΠΎΠ²Π°Π½ΠΈΡ LM311N Π² ΡΡ Π΅ΠΌΠΎΡΠ΅Ρ Π½ΠΈΠΊΠ΅
ΠΡΠΈ ΡΠ°Π·ΡΠ°Π±ΠΎΡΠΊΠ΅ ΡΡ Π΅ΠΌ Ρ ΠΈΡΠΏΠΎΠ»ΡΠ·ΠΎΠ²Π°Π½ΠΈΠ΅ΠΌ LM311N ΡΠ»Π΅Π΄ΡΠ΅Ρ ΡΡΠΈΡΡΠ²Π°ΡΡ Π½Π΅ΠΊΠΎΡΠΎΡΡΠ΅ Π²Π°ΠΆΠ½ΡΠ΅ Π°ΡΠΏΠ΅ΠΊΡΡ:
- ΠΠΈΡΠ°Π½ΠΈΠ΅: Π₯ΠΎΡΡ LM311N Π΄ΠΎΠΏΡΡΠΊΠ°Π΅Ρ ΡΠΈΡΠΎΠΊΠΈΠΉ Π΄ΠΈΠ°ΠΏΠ°Π·ΠΎΠ½ Π½Π°ΠΏΡΡΠΆΠ΅Π½ΠΈΠΉ ΠΏΠΈΡΠ°Π½ΠΈΡ, ΡΠ΅ΠΊΠΎΠΌΠ΅Π½Π΄ΡΠ΅ΡΡΡ ΠΈΡΠΏΠΎΠ»ΡΠ·ΠΎΠ²Π°ΡΡ ΡΡΠ°Π±ΠΈΠ»ΠΈΠ·ΠΈΡΠΎΠ²Π°Π½Π½ΡΠ΅ ΠΈΡΡΠΎΡΠ½ΠΈΠΊΠΈ Π΄Π»Ρ ΠΎΠ±Π΅ΡΠΏΠ΅ΡΠ΅Π½ΠΈΡ ΡΠΎΡΠ½ΠΎΠΉ ΡΠ°Π±ΠΎΡΡ.
- ΠΠ°ΡΠΈΡΠ° Π²Ρ ΠΎΠ΄ΠΎΠ²: ΠΡΠΈ ΡΠ°Π±ΠΎΡΠ΅ Ρ Π²Ρ ΠΎΠ΄Π½ΡΠΌΠΈ ΡΠΈΠ³Π½Π°Π»Π°ΠΌΠΈ, ΠΊΠΎΡΠΎΡΡΠ΅ ΠΌΠΎΠ³ΡΡ Π²ΡΡ ΠΎΠ΄ΠΈΡΡ Π·Π° ΠΏΡΠ΅Π΄Π΅Π»Ρ Π½Π°ΠΏΡΡΠΆΠ΅Π½ΠΈΡ ΠΏΠΈΡΠ°Π½ΠΈΡ, Π½Π΅ΠΎΠ±Ρ ΠΎΠ΄ΠΈΠΌΠΎ ΠΈΡΠΏΠΎΠ»ΡΠ·ΠΎΠ²Π°ΡΡ Π·Π°ΡΠΈΡΠ½ΡΠ΅ Π΄ΠΈΠΎΠ΄Ρ.
- ΠΠΎΠ΄Π°Π²Π»Π΅Π½ΠΈΠ΅ ΡΡΠΌΠΎΠ²: Π ΡΡ Π΅ΠΌΠ°Ρ Ρ Π²ΡΡΠΎΠΊΠΎΠΉ ΡΡΠ²ΡΡΠ²ΠΈΡΠ΅Π»ΡΠ½ΠΎΡΡΡΡ ΡΠ΅ΠΊΠΎΠΌΠ΅Π½Π΄ΡΠ΅ΡΡΡ ΠΈΡΠΏΠΎΠ»ΡΠ·ΠΎΠ²Π°ΡΡ ΡΠΈΠ»ΡΡΡΡΡΡΠΈΠ΅ ΠΊΠΎΠ½Π΄Π΅Π½ΡΠ°ΡΠΎΡΡ Π½Π° Π²Ρ ΠΎΠ΄Π°Ρ ΠΊΠΎΠΌΠΏΠ°ΡΠ°ΡΠΎΡΠ°.
- ΠΠΈΡΡΠ΅ΡΠ΅Π·ΠΈΡ: ΠΠ»Ρ ΠΏΡΠ΅Π΄ΠΎΡΠ²ΡΠ°ΡΠ΅Π½ΠΈΡ Π»ΠΎΠΆΠ½ΡΡ ΡΡΠ°Π±Π°ΡΡΠ²Π°Π½ΠΈΠΉ ΠΏΡΠΈ Π½Π°Π»ΠΈΡΠΈΠΈ ΡΡΠΌΠΎΠ² Π² ΡΠΈΠ³Π½Π°Π»Π΅ ΡΠ»Π΅Π΄ΡΠ΅Ρ ΠΏΡΠΈΠΌΠ΅Π½ΡΡΡ ΡΡ Π΅ΠΌΡ Ρ Π³ΠΈΡΡΠ΅ΡΠ΅Π·ΠΈΡΠΎΠΌ.
ΠΠ°ΠΊ ΡΠ΅Π°Π»ΠΈΠ·ΠΎΠ²Π°ΡΡ Π³ΠΈΡΡΠ΅ΡΠ΅Π·ΠΈΡ Π² ΡΡ Π΅ΠΌΠ΅ Ρ LM311N? ΠΡΠΎ Π΄ΠΎΡΡΠΈΠ³Π°Π΅ΡΡΡ ΠΏΡΡΠ΅ΠΌ Π΄ΠΎΠ±Π°Π²Π»Π΅Π½ΠΈΡ ΠΏΠΎΠ»ΠΎΠΆΠΈΡΠ΅Π»ΡΠ½ΠΎΠΉ ΠΎΠ±ΡΠ°ΡΠ½ΠΎΠΉ ΡΠ²ΡΠ·ΠΈ ΡΠ΅ΡΠ΅Π· ΡΠ΅Π·ΠΈΡΡΠΎΡ, ΡΠΎΠ΅Π΄ΠΈΠ½ΡΡΡΠΈΠΉ Π²ΡΡ ΠΎΠ΄ ΠΊΠΎΠΌΠΏΠ°ΡΠ°ΡΠΎΡΠ° Ρ Π΅Π³ΠΎ Π½Π΅ΠΈΠ½Π²Π΅ΡΡΠΈΡΡΡΡΠΈΠΌ Π²Ρ ΠΎΠ΄ΠΎΠΌ.

Π‘ΡΠ°Π²Π½Π΅Π½ΠΈΠ΅ LM311N Ρ Π΄ΡΡΠ³ΠΈΠΌΠΈ ΠΊΠΎΠΌΠΏΠ°ΡΠ°ΡΠΎΡΠ°ΠΌΠΈ
Π§ΡΠΎΠ±Ρ Π»ΡΡΡΠ΅ ΠΏΠΎΠ½ΡΡΡ ΠΏΡΠ΅ΠΈΠΌΡΡΠ΅ΡΡΠ²Π° LM311N, ΡΡΠ°Π²Π½ΠΈΠΌ Π΅Π³ΠΎ Ρ Π½Π΅ΠΊΠΎΡΠΎΡΡΠΌΠΈ Π°Π½Π°Π»ΠΎΠ³ΠΈΡΠ½ΡΠΌΠΈ ΠΊΠΎΠΌΠΏΠ°ΡΠ°ΡΠΎΡΠ°ΠΌΠΈ:
| ΠΠ°ΡΠ°ΠΌΠ΅ΡΡ | LM311N | LM339 | LM393 |
|---|---|---|---|
| ΠΠΎΠ»ΠΈΡΠ΅ΡΡΠ²ΠΎ ΠΊΠΎΠΌΠΏΠ°ΡΠ°ΡΠΎΡΠΎΠ² Π² ΠΊΠΎΡΠΏΡΡΠ΅ | 1 | 4 | 2 |
| ΠΡΠ΅ΠΌΡ ΠΎΡΠΊΠ»ΠΈΠΊΠ° | 200 Π½Ρ | 1.3 ΠΌΠΊΡ | 1.3 ΠΌΠΊΡ |
| ΠΠΈΠ°ΠΏΠ°Π·ΠΎΠ½ Π½Π°ΠΏΡΡΠΆΠ΅Π½ΠΈΡ ΠΏΠΈΡΠ°Π½ΠΈΡ | 9-28 Π | 2-36 Π | 2-36 Π |
| ΠΡ ΠΎΠ΄Π½ΠΎΠΉ ΡΠΎΠΊ ΡΠΌΠ΅ΡΠ΅Π½ΠΈΡ | 100 Π½Π | 25 Π½Π | 25 Π½Π |
ΠΠ°ΠΊΠΈΠ΅ Π²ΡΠ²ΠΎΠ΄Ρ ΠΌΠΎΠΆΠ½ΠΎ ΡΠ΄Π΅Π»Π°ΡΡ ΠΈΠ· ΡΡΠΎΠ³ΠΎ ΡΡΠ°Π²Π½Π΅Π½ΠΈΡ? LM311N Π²ΡΠ΄Π΅Π»ΡΠ΅ΡΡΡ ΡΠ²ΠΎΠΈΠΌ Π±ΡΡΡΡΠΎΠ΄Π΅ΠΉΡΡΠ²ΠΈΠ΅ΠΌ, ΡΡΠΎ Π΄Π΅Π»Π°Π΅Ρ Π΅Π³ΠΎ ΠΏΡΠ΅Π΄ΠΏΠΎΡΡΠΈΡΠ΅Π»ΡΠ½ΡΠΌ Π²ΡΠ±ΠΎΡΠΎΠΌ Π΄Π»Ρ Π²ΡΡΠΎΠΊΠΎΡΠΊΠΎΡΠΎΡΡΠ½ΡΡ ΠΏΡΠΈΠ»ΠΎΠΆΠ΅Π½ΠΈΠΉ. ΠΠ΄Π½Π°ΠΊΠΎ Π² ΡΡ Π΅ΠΌΠ°Ρ , Π³Π΄Π΅ ΡΡΠ΅Π±ΡΠ΅ΡΡΡ Π½Π΅ΡΠΊΠΎΠ»ΡΠΊΠΎ ΠΊΠΎΠΌΠΏΠ°ΡΠ°ΡΠΎΡΠΎΠ², LM339 ΠΈΠ»ΠΈ LM393 ΠΌΠΎΠ³ΡΡ Π±ΡΡΡ Π±ΠΎΠ»Π΅Π΅ ΡΠΊΠΎΠ½ΠΎΠΌΠΈΡΠ½ΡΠΌ ΡΠ΅ΡΠ΅Π½ΠΈΠ΅ΠΌ.
Π Π΅ΠΊΠΎΠΌΠ΅Π½Π΄Π°ΡΠΈΠΈ ΠΏΠΎ Π²ΡΠ±ΠΎΡΡ ΠΈ ΠΈΡΠΏΠΎΠ»ΡΠ·ΠΎΠ²Π°Π½ΠΈΡ LM311N
ΠΡΠΈ Π²ΡΠ±ΠΎΡΠ΅ LM311N Π΄Π»Ρ ΡΠ²ΠΎΠ΅Π³ΠΎ ΠΏΡΠΎΠ΅ΠΊΡΠ° ΡΠ°Π·ΡΠ°Π±ΠΎΡΡΠΈΠΊΠ°ΠΌ ΡΠ»Π΅Π΄ΡΠ΅Ρ ΡΡΠΈΡΡΠ²Π°ΡΡ ΡΠ»Π΅Π΄ΡΡΡΠΈΠ΅ ΡΠ°ΠΊΡΠΎΡΡ:
- Π’ΡΠ΅Π±ΠΎΠ²Π°Π½ΠΈΡ ΠΊ ΡΠΊΠΎΡΠΎΡΡΠΈ ΡΠ°Π±ΠΎΡΡ ΡΡ Π΅ΠΌΡ
- ΠΠ΅ΠΎΠ±Ρ ΠΎΠ΄ΠΈΠΌΡΠΉ Π΄ΠΈΠ°ΠΏΠ°Π·ΠΎΠ½ Π½Π°ΠΏΡΡΠΆΠ΅Π½ΠΈΠΉ ΠΏΠΈΡΠ°Π½ΠΈΡ
- Π‘ΠΎΠ²ΠΌΠ΅ΡΡΠΈΠΌΠΎΡΡΡ Ρ Π΄ΡΡΠ³ΠΈΠΌΠΈ ΠΊΠΎΠΌΠΏΠΎΠ½Π΅Π½ΡΠ°ΠΌΠΈ ΡΡ Π΅ΠΌΡ
- Π’Π΅ΠΌΠΏΠ΅ΡΠ°ΡΡΡΠ½ΡΠΉ Π΄ΠΈΠ°ΠΏΠ°Π·ΠΎΠ½ ΡΠ°Π±ΠΎΡΡ ΡΡΡΡΠΎΠΉΡΡΠ²Π°
- Π‘ΡΠΎΠΈΠΌΠΎΡΡΡ ΠΈ Π΄ΠΎΡΡΡΠΏΠ½ΠΎΡΡΡ ΠΊΠΎΠΌΠΏΠΎΠ½Π΅Π½ΡΠ°
ΠΠ°ΠΊ ΠΏΡΠ°Π²ΠΈΠ»ΡΠ½ΠΎ ΠΏΠΎΠ΄ΠΎΠ±ΡΠ°ΡΡ LM311N Π΄Π»Ρ ΠΊΠΎΠ½ΠΊΡΠ΅ΡΠ½ΠΎΠ³ΠΎ ΠΏΡΠΈΠΌΠ΅Π½Π΅Π½ΠΈΡ? ΠΠ΅ΠΎΠ±Ρ ΠΎΠ΄ΠΈΠΌΠΎ ΡΡΠ°ΡΠ΅Π»ΡΠ½ΠΎ ΠΏΡΠΎΠ°Π½Π°Π»ΠΈΠ·ΠΈΡΠΎΠ²Π°ΡΡ ΡΡΠ΅Π±ΠΎΠ²Π°Π½ΠΈΡ ΠΊ ΡΠ°Π·ΡΠ°Π±Π°ΡΡΠ²Π°Π΅ΠΌΠΎΠΌΡ ΡΡΡΡΠΎΠΉΡΡΠ²Ρ ΠΈ ΡΠΎΠΏΠΎΡΡΠ°Π²ΠΈΡΡ ΠΈΡ Ρ Ρ Π°ΡΠ°ΠΊΡΠ΅ΡΠΈΡΡΠΈΠΊΠ°ΠΌΠΈ ΠΊΠΎΠΌΠΏΠ°ΡΠ°ΡΠΎΡΠ°. Π Π½Π΅ΠΊΠΎΡΠΎΡΡΡ ΡΠ»ΡΡΠ°ΡΡ ΠΌΠΎΠΆΠ΅Ρ ΠΏΠΎΡΡΠ΅Π±ΠΎΠ²Π°ΡΡΡΡ ΡΠΊΡΠΏΠ΅ΡΠΈΠΌΠ΅Π½ΡΠ°Π»ΡΠ½Π°Ρ ΠΏΡΠΎΠ²Π΅ΡΠΊΠ° ΡΠ°Π±ΠΎΡΡ ΡΡ Π΅ΠΌΡ Ρ LM311N Π΄Π»Ρ ΠΎΠΏΡΠΈΠΌΠΈΠ·Π°ΡΠΈΠΈ Π΅Ρ ΠΏΠ°ΡΠ°ΠΌΠ΅ΡΡΠΎΠ².

ΠΠ΅ΡΡΠΏΠ΅ΠΊΡΠΈΠ²Ρ ΡΠ°Π·Π²ΠΈΡΠΈΡ ΠΈ Π°Π»ΡΡΠ΅ΡΠ½Π°ΡΠΈΠ²Ρ LM311N
ΠΠ΅ΡΠΌΠΎΡΡΡ Π½Π° ΡΠΎ, ΡΡΠΎ LM311N ΠΎΡΡΠ°Π΅ΡΡΡ ΠΏΠΎΠΏΡΠ»ΡΡΠ½ΡΠΌ Π²ΡΠ±ΠΎΡΠΎΠΌ Π΄Π»Ρ ΠΌΠ½ΠΎΠ³ΠΈΡ ΠΏΡΠΈΠ»ΠΎΠΆΠ΅Π½ΠΈΠΉ, ΡΠ°Π·Π²ΠΈΡΠΈΠ΅ ΡΠ»Π΅ΠΊΡΡΠΎΠ½ΠΈΠΊΠΈ Π½Π΅ ΡΡΠΎΠΈΡ Π½Π° ΠΌΠ΅ΡΡΠ΅. ΠΠ°ΠΊΠΈΠ΅ ΡΠ΅Π½Π΄Π΅Π½ΡΠΈΠΈ Π½Π°Π±Π»ΡΠ΄Π°ΡΡΡΡ Π² ΠΎΠ±Π»Π°ΡΡΠΈ ΠΊΠΎΠΌΠΏΠ°ΡΠ°ΡΠΎΡΠΎΠ² Π½Π°ΠΏΡΡΠΆΠ΅Π½ΠΈΡ?
- Π‘Π½ΠΈΠΆΠ΅Π½ΠΈΠ΅ ΡΠ½Π΅ΡΠ³ΠΎΠΏΠΎΡΡΠ΅Π±Π»Π΅Π½ΠΈΡ
- Π£Π²Π΅Π»ΠΈΡΠ΅Π½ΠΈΠ΅ ΡΠΊΠΎΡΠΎΡΡΠΈ ΡΠ°Π±ΠΎΡΡ
- ΠΠ½ΡΠ΅Π³ΡΠ°ΡΠΈΡ Π΄ΠΎΠΏΠΎΠ»Π½ΠΈΡΠ΅Π»ΡΠ½ΡΡ ΡΡΠ½ΠΊΡΠΈΠΉ
- Π£ΠΌΠ΅Π½ΡΡΠ΅Π½ΠΈΠ΅ ΡΠ°Π·ΠΌΠ΅ΡΠΎΠ² ΠΊΠΎΡΠΏΡΡΠ°
Π‘ΡΡΠ΅ΡΡΠ²ΡΡΡ Π»ΠΈ ΡΠΎΠ²ΡΠ΅ΠΌΠ΅Π½Π½ΡΠ΅ Π°Π»ΡΡΠ΅ΡΠ½Π°ΡΠΈΠ²Ρ LM311N? ΠΠ°, Π½Π° ΡΡΠ½ΠΊΠ΅ ΠΏΡΠ΅Π΄ΡΡΠ°Π²Π»Π΅Π½Ρ Π±ΠΎΠ»Π΅Π΅ Π½ΠΎΠ²ΡΠ΅ ΠΌΠΎΠ΄Π΅Π»ΠΈ ΠΊΠΎΠΌΠΏΠ°ΡΠ°ΡΠΎΡΠΎΠ², ΡΠ°ΠΊΠΈΠ΅ ΠΊΠ°ΠΊ TLV3201 ΠΎΡ Texas Instruments ΠΈΠ»ΠΈ MCP6561 ΠΎΡ Microchip, ΠΊΠΎΡΠΎΡΡΠ΅ ΠΎΡΠ»ΠΈΡΠ°ΡΡΡΡ ΠΌΠ΅Π½ΡΡΠΈΠΌ ΡΠ½Π΅ΡΠ³ΠΎΠΏΠΎΡΡΠ΅Π±Π»Π΅Π½ΠΈΠ΅ΠΌ ΠΈ ΡΠ°Π±ΠΎΡΠΎΠΉ ΠΏΡΠΈ Π±ΠΎΠ»Π΅Π΅ Π½ΠΈΠ·ΠΊΠΈΡ Π½Π°ΠΏΡΡΠΆΠ΅Π½ΠΈΡΡ ΠΏΠΈΡΠ°Π½ΠΈΡ. ΠΠ΄Π½Π°ΠΊΠΎ LM311N ΠΏΠΎ-ΠΏΡΠ΅ΠΆΠ½Π΅ΠΌΡ ΠΎΡΡΠ°Π΅ΡΡΡ Π²ΠΎΡΡΡΠ΅Π±ΠΎΠ²Π°Π½Π½ΡΠΌ Π±Π»Π°Π³ΠΎΠ΄Π°ΡΡ ΡΠ²ΠΎΠ΅ΠΉ Π½Π°Π΄Π΅ΠΆΠ½ΠΎΡΡΠΈ ΠΈ ΠΏΡΠΎΠ²Π΅ΡΠ΅Π½Π½ΠΎΠΉ Π²ΡΠ΅ΠΌΠ΅Π½Π΅ΠΌ ΠΊΠΎΠ½ΡΡΡΡΠΊΡΠΈΠΈ.
ΠΠ°ΠΊΠ»ΡΡΠ΅Π½ΠΈΠ΅ ΠΈ ΡΠ΅ΠΊΠΎΠΌΠ΅Π½Π΄Π°ΡΠΈΠΈ ΠΏΠΎ ΠΈΡΠΏΠΎΠ»ΡΠ·ΠΎΠ²Π°Π½ΠΈΡ LM311N
LM311N ΠΏΡΠ΅Π΄ΡΡΠ°Π²Π»ΡΠ΅Ρ ΡΠΎΠ±ΠΎΠΉ Π½Π°Π΄Π΅ΠΆΠ½ΡΠΉ ΠΈ ΡΠ½ΠΈΠ²Π΅ΡΡΠ°Π»ΡΠ½ΡΠΉ ΠΊΠΎΠΌΠΏΠ°ΡΠ°ΡΠΎΡ Π½Π°ΠΏΡΡΠΆΠ΅Π½ΠΈΡ, ΠΊΠΎΡΠΎΡΡΠΉ Π½Π°Ρ ΠΎΠ΄ΠΈΡ ΠΏΡΠΈΠΌΠ΅Π½Π΅Π½ΠΈΠ΅ Π² ΡΠΈΡΠΎΠΊΠΎΠΌ ΡΠΏΠ΅ΠΊΡΡΠ΅ ΡΠ»Π΅ΠΊΡΡΠΎΠ½Π½ΡΡ ΡΡΡΡΠΎΠΉΡΡΠ². ΠΠ³ΠΎ ΠΊΠ»ΡΡΠ΅Π²ΡΠ΅ ΠΏΡΠ΅ΠΈΠΌΡΡΠ΅ΡΡΠ²Π° Π²ΠΊΠ»ΡΡΠ°ΡΡ:
- ΠΡΡΠΎΠΊΡΡ ΡΠΊΠΎΡΠΎΡΡΡ ΡΠ°Π±ΠΎΡΡ
- Π¨ΠΈΡΠΎΠΊΠΈΠΉ Π΄ΠΈΠ°ΠΏΠ°Π·ΠΎΠ½ Π½Π°ΠΏΡΡΠΆΠ΅Π½ΠΈΠΉ ΠΏΠΈΡΠ°Π½ΠΈΡ
- ΠΠΈΠ±ΠΊΠΎΡΡΡ Π² ΠΏΡΠΈΠΌΠ΅Π½Π΅Π½ΠΈΠΈ Π±Π»Π°Π³ΠΎΠ΄Π°ΡΡ Π²ΡΡ ΠΎΠ΄Ρ Ρ ΠΎΡΠΊΡΡΡΡΠΌ ΠΊΠΎΠ»Π»Π΅ΠΊΡΠΎΡΠΎΠΌ
- Π‘ΠΎΠ²ΠΌΠ΅ΡΡΠΈΠΌΠΎΡΡΡ Ρ ΡΠ°Π·Π»ΠΈΡΠ½ΡΠΌΠΈ Π»ΠΎΠ³ΠΈΡΠ΅ΡΠΊΠΈΠΌΠΈ ΡΡΠΎΠ²Π½ΡΠΌΠΈ
ΠΠ°ΠΊΠΈΠ΅ ΡΠ΅ΠΊΠΎΠΌΠ΅Π½Π΄Π°ΡΠΈΠΈ ΠΌΠΎΠΆΠ½ΠΎ Π΄Π°ΡΡ ΡΠ°Π·ΡΠ°Π±ΠΎΡΡΠΈΠΊΠ°ΠΌ, ΠΏΠ»Π°Π½ΠΈΡΡΡΡΠΈΠΌ ΠΈΡΠΏΠΎΠ»ΡΠ·ΠΎΠ²Π°ΡΡ LM311N? ΠΡΠ΅ΠΆΠ΄Π΅ Π²ΡΠ΅Π³ΠΎ, Π²Π½ΠΈΠΌΠ°ΡΠ΅Π»ΡΠ½ΠΎ ΠΈΠ·ΡΡΠΈΡΠ΅ Π΄ΠΎΠΊΡΠΌΠ΅Π½ΡΠ°ΡΠΈΡ ΠΏΡΠΎΠΈΠ·Π²ΠΎΠ΄ΠΈΡΠ΅Π»Ρ ΠΈ ΠΏΡΠΈΠΌΠ΅ΡΡ ΡΠΈΠΏΠΎΠ²ΡΡ ΡΡ Π΅ΠΌ ΠΏΡΠΈΠΌΠ΅Π½Π΅Π½ΠΈΡ. ΠΠΊΡΠΏΠ΅ΡΠΈΠΌΠ΅Π½ΡΠΈΡΡΠΉΡΠ΅ Ρ ΡΠ°Π·Π»ΠΈΡΠ½ΡΠΌΠΈ ΠΊΠΎΠ½ΡΠΈΠ³ΡΡΠ°ΡΠΈΡΠΌΠΈ Π΄Π»Ρ Π΄ΠΎΡΡΠΈΠΆΠ΅Π½ΠΈΡ ΠΎΠΏΡΠΈΠΌΠ°Π»ΡΠ½ΠΎΠΉ ΠΏΡΠΎΠΈΠ·Π²ΠΎΠ΄ΠΈΡΠ΅Π»ΡΠ½ΠΎΡΡΠΈ Π² Π²Π°ΡΠ΅ΠΌ ΡΡΡΡΠΎΠΉΡΡΠ²Π΅. ΠΠ΅ Π·Π°Π±ΡΠ²Π°ΠΉΡΠ΅ ΠΎ Π²Π°ΠΆΠ½ΠΎΡΡΠΈ ΠΏΡΠ°Π²ΠΈΠ»ΡΠ½ΠΎΠ³ΠΎ Π²ΡΠ±ΠΎΡΠ° ΡΠΎΠΏΡΡΡΡΠ²ΡΡΡΠΈΡ ΠΊΠΎΠΌΠΏΠΎΠ½Π΅Π½ΡΠΎΠ², ΡΠ°ΠΊΠΈΡ ΠΊΠ°ΠΊ ΡΠ΅Π·ΠΈΡΡΠΎΡΡ ΠΈ ΠΊΠΎΠ½Π΄Π΅Π½ΡΠ°ΡΠΎΡΡ, ΠΊΠΎΡΠΎΡΡΠ΅ ΠΌΠΎΠ³ΡΡ ΡΡΡΠ΅ΡΡΠ²Π΅Π½Π½ΠΎ Π²Π»ΠΈΡΡΡ Π½Π° ΡΠ°Π±ΠΎΡΡ ΡΡ Π΅ΠΌΡ Ρ LM311N.

Π Π·Π°ΠΊΠ»ΡΡΠ΅Π½ΠΈΠ΅ ΠΌΠΎΠΆΠ½ΠΎ ΡΠΊΠ°Π·Π°ΡΡ, ΡΡΠΎ LM311N ΠΎΡΡΠ°Π΅ΡΡΡ ΠΎΡΠ»ΠΈΡΠ½ΡΠΌ Π²ΡΠ±ΠΎΡΠΎΠΌ Π΄Π»Ρ ΠΌΠ½ΠΎΠ³ΠΈΡ ΠΏΡΠΈΠ»ΠΎΠΆΠ΅Π½ΠΈΠΉ, Π³Π΄Π΅ ΡΡΠ΅Π±ΡΠ΅ΡΡΡ Π½Π°Π΄Π΅ΠΆΠ½ΠΎΠ΅ ΡΡΠ°Π²Π½Π΅Π½ΠΈΠ΅ Π°Π½Π°Π»ΠΎΠ³ΠΎΠ²ΡΡ ΡΠΈΠ³Π½Π°Π»ΠΎΠ². ΠΠ³ΠΎ ΠΏΡΠΎΠ²Π΅ΡΠ΅Π½Π½Π°Ρ Π²ΡΠ΅ΠΌΠ΅Π½Π΅ΠΌ ΠΊΠΎΠ½ΡΡΡΡΠΊΡΠΈΡ ΠΈ ΡΠΈΡΠΎΠΊΠ°Ρ Π΄ΠΎΡΡΡΠΏΠ½ΠΎΡΡΡ Π΄Π΅Π»Π°ΡΡ Π΅Π³ΠΎ ΠΏΡΠΈΠ²Π»Π΅ΠΊΠ°ΡΠ΅Π»ΡΠ½ΡΠΌ ΠΊΠΎΠΌΠΏΠΎΠ½Π΅Π½ΡΠΎΠΌ ΠΊΠ°ΠΊ Π΄Π»Ρ ΠΎΠΏΡΡΠ½ΡΡ ΡΠ°Π·ΡΠ°Π±ΠΎΡΡΠΈΠΊΠΎΠ², ΡΠ°ΠΊ ΠΈ Π΄Π»Ρ Π½Π°ΡΠΈΠ½Π°ΡΡΠΈΡ ΡΠ»Π΅ΠΊΡΡΠΎΠ½ΡΠΈΠΊΠΎΠ².
LM311N/NOPB Texas Instruments, ΠΠΎΠΌΠΏΠ°ΡΠ°ΡΠΎΡ, O/P Ρ ΠΎΡΠΊΡΡΡΡΠΌ ΠΊΠΎΠ»Π»Π΅ΠΊΡΠΎΡΠΎΠΌ, 0,2 ΠΌΠΊΡ 9 β 28 Π, 8-ΠΊΠΎΠ½ΡΠ°ΠΊΡΠ½ΡΠΉ MDIP
ΠΠΎΡΠΌΠΎΡΡΠ΅ΡΡ Π²ΡΠ΅ ΠΠΎΠΌΠΏΠ°ΡΠ°ΡΠΎΡΡ
ΠΡΠΎΠ΄ΡΠΊΡ ΡΠ½ΡΡ Ρ ΠΏΡΠΎΠΈΠ·Π²ΠΎΠ΄ΡΡΠ²Π°
ΠΠ»ΡΡΠ΅ΡΠ½Π°ΡΠΈΠ²Π°
ΠΡΠΎΡ ΠΏΡΠΎΠ΄ΡΠΊΡ Π² Π½Π°ΡΡΠΎΡΡΠ΅Π΅ Π²ΡΠ΅ΠΌΡ Π½Π΅Π΄ΠΎΡΡΡΠΏΠ΅Π½. ΠΠΎΡ Π½Π°ΡΠ° Π°Π»ΡΡΠ΅ΡΠ½Π°ΡΠΈΠ²Π½Π°Ρ ΡΠ΅ΠΊΠΎΠΌΠ΅Π½Π΄Π°ΡΠΈΡ. 1 ΡΡ.
1168 ΡΡΠ½ΡΠΎΠ² ΡΡΠ΅ΡΠ»ΠΈΠ½Π³ΠΎΠ²
(Π±Π΅Π· ΠΠΠ‘)
1402 ΡΡΠ½ΡΠΎΠ² ΡΡΠ΅ΡΠ»ΠΈΠ½Π³ΠΎΠ²
(Π²ΠΊΠ»ΡΡΠ°Ρ ΠΠΠ‘)
- RS ΠΡΡΠΈΠΊΡΠ»:
- 533-8186
- M. Π§Π°ΡΡΡ β:
- LM311N/NOPB
- ΠΡΠ΅Π½Π΄:
- Texas Instruments
Π’Π΅Ρ Π½ΠΈΡΠ΅ΡΠΊΠΈΠΉ ΡΠΏΡΠ°Π²ΠΎΡΠ½ΠΈΠΊ
- DOCZIPSCHEMAT ΠΠΎΠΌΠΏΠ°ΡΠ°ΡΠΎΡΡ
LM111, LM211 ΠΈ LM311 ΠΎΡ Texas Instruments ΠΏΡΠ΅Π΄ΡΡΠ°Π²Π»ΡΡΡ ΡΠΎΠ±ΠΎΠΉ Π΄ΠΈΡΡΠ΅ΡΠ΅Π½ΡΠΈΠ°Π»ΡΠ½ΡΠ΅ ΠΊΠΎΠΌΠΏΠ°ΡΠ°ΡΠΎΡΡ Π²Ρ ΠΎΠ΄Π½ΠΎΠ³ΠΎ Π½Π°ΠΏΡΡΠΆΠ΅Π½ΠΈΡ Ρ ΡΠΈΡΠΎΠΊΠΈΠΌ Π΄ΠΈΠ°ΠΏΠ°Π·ΠΎΠ½ΠΎΠΌ ΡΠ°Π±ΠΎΡΠ΅Π³ΠΎ Π½Π°ΠΏΡΡΠΆΠ΅Π½ΠΈΡ ΠΈ Π²ΡΠ΅ΠΌΠ΅Π½Π΅ΠΌ ΠΎΡΠΊΠ»ΠΈΠΊΠ° 200 Π½Ρ.
ΠΡ
ΠΎΠ΄Ρ ΡΡΠΈΡ
ΡΡΡΡΠΎΠΉΡΡΠ² ΠΌΠΎΠ³ΡΡ Π±ΡΡΡ ΠΈΠ·ΠΎΠ»ΠΈΡΠΎΠ²Π°Π½Ρ ΠΎΡ Π·Π°Π·Π΅ΠΌΠ»Π΅Π½ΠΈΡ ΡΠΈΡΡΠ΅ΠΌΡ, Π° Π½Π΅Π·Π°Π΄Π΅ΠΉΡΡΠ²ΠΎΠ²Π°Π½Π½ΡΠ΅ Π²ΡΡ
ΠΎΠ΄Ρ ΠΌΠΎΠ³ΡΡ ΡΠΏΡΠ°Π²Π»ΡΡΡ Π½Π°Π³ΡΡΠ·ΠΊΠ°ΠΌΠΈ, ΠΎΡΠ½ΠΎΡΡΡΠΈΠΌΠΈΡΡ Π»ΠΈΠ±ΠΎ ΠΊ ΡΠΈΠ½Π΅ ΠΏΠΈΡΠ°Π½ΠΈΡ, Π»ΠΈΠ±ΠΎ ΠΊ Π·Π΅ΠΌΠ»Π΅. ΠΡΠΈ ΠΎΠ΄ΠΈΠ½ΠΎΡΠ½ΡΠ΅ ΠΊΠΎΠΌΠΏΠ°ΡΠ°ΡΠΎΡΡ ΡΠ½Π°Π±ΠΆΠ΅Π½Ρ ΡΡΠ½ΠΊΡΠΈΡΠΌΠΈ Π±Π°Π»Π°Π½ΡΠΈΡΠΎΠ²ΠΊΠΈ ΠΈ ΡΡΡΠΎΠ±ΠΈΡΠΎΠ²Π°Π½ΠΈΡ.ΠΠΎΠΌΠΏΠ°ΡΠ°ΡΠΎΡΡ, Texas Instruments
ΠΡΡΠΎΡΡΠΈΠΌΠ΅Π½Ρ ΠΊΠΎΠΌΠΏΠ°ΡΠ°ΡΠΎΡΠΎΠ² Π½Π°ΠΏΡΡΠΆΠ΅Π½ΠΈΡ Texas Instruments Π²ΠΊΠ»ΡΡΠ°Π΅Ρ Π½Π΅ ΡΠΎΠ»ΡΠΊΠΎ ΠΎΠ±ΡΡΠ½ΡΠ΅ ΠΎΠ΄ΠΈΠ½Π°ΡΠ½ΡΠ΅, Π΄Π²ΠΎΠΉΠ½ΡΠ΅ ΠΈ ΡΡΠ΅ΡΠ²Π΅ΡΠ΅Π½Π½ΡΠ΅ ΠΊΠΎΠΌΠΏΠ°ΡΠ°ΡΠΎΡΡ, Π½ΠΎ ΡΠ°ΠΊΠΆΠ΅ ΠΎΠΊΠΎΠ½Π½ΡΠ΅ ΠΊΠΎΠΌΠΏΠ°ΡΠ°ΡΠΎΡΡ ΠΈ ΡΡΡΡΠΎΠΉΡΡΠ²Π° ΠΊΠΎΠ½ΡΡΠΎΠ»Ρ ΠΏΠΎΠ²ΡΡΠ΅Π½Π½ΠΎΠ³ΠΎ ΠΈ ΠΏΠΎΠ½ΠΈΠΆΠ΅Π½Π½ΠΎΠ³ΠΎ Π½Π°ΠΏΡΡΠΆΠ΅Π½ΠΈΡ.
Π₯ΠΎΡΡ ΠΊΠΎΠΌΠΏΠ°ΡΠ°ΡΠΎΡΡ ΠΈ ΠΎΠΏΠ΅ΡΠ°ΡΠΈΠΎΠ½Π½ΡΠ΅ ΡΡΠΈΠ»ΠΈΡΠ΅Π»ΠΈ Π²Π½Π΅ΡΠ½Π΅ ΠΏΠΎΡ ΠΎΠΆΠΈ, ΠΈΡ ΡΠ°Π±ΠΎΡΠ° Π½Π° ΠΏΡΠ°ΠΊΡΠΈΠΊΠ΅ ΡΠΈΠ»ΡΠ½ΠΎ ΡΠ°Π·Π»ΠΈΡΠ°Π΅ΡΡΡ. ΠΠΏΠ΅ΡΠ°ΡΠΈΠΎΠ½Π½ΡΠ΅ ΡΡΠΈΠ»ΠΈΡΠ΅Π»ΠΈ ΠΏΡΠ΅Π΄Π½Π°Π·Π½Π°ΡΠ΅Π½Ρ Π΄Π»Ρ Π»ΠΈΠ½Π΅ΠΉΠ½ΠΎΠΉ ΡΠ°Π±ΠΎΡΡ Ρ ΡΠΎΠΎΡΠ²Π΅ΡΡΡΠ²ΡΡΡΠ΅ΠΉ ΠΎΠ±ΡΠ°ΡΠ½ΠΎΠΉ ΡΠ²ΡΠ·ΡΡ, ΡΠΎΠ³Π΄Π° ΠΊΠ°ΠΊ ΠΊΠΎΠΌΠΏΠ°ΡΠ°ΡΠΎΡΡ ΡΠ°ΡΡΡΠΈΡΠ°Π½Ρ Π½Π° Π±ΡΡΡΡΠΎΠ΅ ΠΏΠ΅ΡΠ΅ΠΊΠ»ΡΡΠ΅Π½ΠΈΠ΅ ΠΈ ΠΎΠ±ΡΡΠ½ΠΎ ΡΠ°Π±ΠΎΡΠ°ΡΡ Π² ΡΠ΅ΠΆΠΈΠΌΠ΅ Π±Π΅Π· ΠΎΠ±ΡΠ°ΡΠ½ΠΎΠΉ ΡΠ²ΡΠ·ΠΈ. Π‘ΠΏΠ΅ΡΠΈΠ°Π»ΠΈΠ·ΠΈΡΠΎΠ²Π°Π½Π½ΡΠ΅ ΠΊΠΎΠΌΠΏΠ°ΡΠ°ΡΠΎΡΡ Π½Π°ΠΏΡΡΠΆΠ΅Π½ΠΈΡ ΠΈΠΌΠ΅ΡΡ Π·Π½Π°ΡΠΈΡΠ΅Π»ΡΠ½ΠΎ Π±ΠΎΠ»Π΅Π΅ ΠΊΠΎΡΠΎΡΠΊΠΈΠ΅ Π·Π°Π΄Π΅ΡΠΆΠΊΠΈ ΡΠ°ΡΠΏΡΠΎΡΡΡΠ°Π½Π΅Π½ΠΈΡ ΠΈ ΡΠΏΠΎΡΠΎΠ±Π½Ρ ΠΊ Π±ΠΎΠ»Π΅Π΅ Π±ΡΡΡΡΠΎΠΌΡ Π²ΡΠ΅ΠΌΠ΅Π½ΠΈ ΠΎΡΠΊΠ»ΠΈΠΊΠ° Π² ΡΡΠ»ΠΎΠ²ΠΈΡΡ Π½Π°ΡΡΡΠ΅Π½ΠΈΡ.
ΠΠΎΠ»ΡΡΠΈΠ½ΡΡΠ²ΠΎ ΠΊΠΎΠΌΠΏΠ°ΡΠ°ΡΠΎΡΠΎΠ² ΡΠ°ΠΊΠΆΠ΅ Π±ΠΎΠ»Π΅Π΅ ΡΡΡΠΎΠΉΡΠΈΠ²Ρ ΠΊ Π²ΡΡΠΎΠΊΠΈΠΌ Π΄ΠΈΡΡΠ΅ΡΠ΅Π½ΡΠΈΠ°Π»ΡΠ½ΡΠΌ Π²Ρ
ΠΎΠ΄Π½ΡΠΌ Π½Π°ΠΏΡΡΠΆΠ΅Π½ΠΈΡΠΌ, ΠΈ ΠΌΠ½ΠΎΠ³ΠΈΠ΅ ΠΈΠ· Π½ΠΈΡ
ΠΈΠΌΠ΅ΡΡ Π²ΡΡ
ΠΎΠ΄Ρ Ρ ΠΎΡΠΊΡΡΡΡΠΌ ΠΊΠΎΠ»Π»Π΅ΠΊΡΠΎΡΠΎΠΌ, ΠΏΠΎΠ·Π²ΠΎΠ»ΡΡΡΠΈΠ΅ ΡΠ°Π±ΠΎΡΠ°ΡΡ ΠΏΠ°ΡΠ°Π»Π»Π΅Π»ΡΠ½ΠΎ Ρ Π΄ΡΡΠ³ΠΈΠΌΠΈ ΡΡΡΡΠΎΠΉΡΡΠ²Π°ΠΌΠΈ.Specifications
Attribute Value Comparator Type General Purpose Mounting Type Through Hole Package Type MDIP Power Π’ΠΈΠΏ ΠΏΠΈΡΠ°Π½ΠΈΡ ΠΠ²ΠΎΠΉΠ½ΠΎΠΉ, ΠΎΠ΄ΠΈΠ½Π°ΡΠ½ΡΠΉ Π’ΠΈΠΏ Π²ΡΡ ΠΎΠ΄Π° ΠΡΠΊΡΡΡΡΠΉ ΠΊΠΎΠ»Π»Π΅ΠΊΡΠΎΡ ΠΠΎΠ»ΠΈΡΠ΅ΡΡΠ²ΠΎ ΠΊΠ°Π½Π°Π»ΠΎΠ² Π½Π° ΡΠΈΠΏ 1 Typical Response Time 0.
2Β΅sPin Count 8 Typical Single Supply Voltage 9 β 28 V Dimensions 9.27 x 6.35 x 3.3mm ΠΠ»ΠΈΠ½Π° 9,27 ΠΌΠΌ Π¨ΠΈΡΠΈΠ½Π° 6,35 ΠΌΠΌ ΠΡΡΠΎΡΠ° 3,3 ΠΌΠΌ ΠΠ°ΠΊΡΠΈΠΌΡΠΌ.0085 +70 Β° C Π’ΠΈΠΏΠΈΡΠ½ΠΎΠ΅ ΡΡΠΈΠ»Π΅Π½ΠΈΠ΅ Π½Π°ΠΏΡΡΠΆΠ΅Π½ΠΈΡ 106,02 Π΄Π Π’ΠΈΠΏΠΈΡΠ½ΠΎΠ΅ Π½Π°ΠΏΡΡΠΆΠ΅Π½ΠΈΠ΅ Π΄Π²ΠΎΠΉΠ½ΠΎΠ³ΠΎ ΡΠ½Π°Π±ΠΆΠ΅Π½ΠΈΡ Β± 12 Π, Β± 15 Π, Β± 3 V, Β± 5 Π, Β± 555585858588.
8585833333. ΠΠΈΠ½ΠΈΠΌΠ°Π»ΡΠ½Π°Ρ ΡΠ°Π±ΠΎΡΠ°Ρ ΡΠ΅ΠΌΠΏΠ΅ΡΠ°ΡΡΡΠ°0 Β°C LM311N-14 ΡΠ΅Ρ Π½ΠΈΡΠ΅ΡΠΊΠΎΠ΅ ΠΎΠΏΠΈΡΠ°Π½ΠΈΠ΅ — LM111 — ΠΊΠΎΠΌΠΏΠ°ΡΠ°ΡΠΎΡ Π½Π°ΠΏΡΡΠΆΠ΅Π½ΠΈΡ, ΡΠΏΠ°ΠΊΠΎΠ²ΠΊΠ°: Lcc, β ΠΊΠΎΠ½ΡΠ°ΠΊΡΠ° = 20
ΠΠ311Π-14 ΠΠ°ΡΠ΅Π³ΠΎΡΠΈΡ ΠΠ±ΡΠ°Π±ΠΎΡΠΊΠ° Π°Π½Π°Π»ΠΎΠ³ΠΎΠ²ΡΡ ΠΈ ΡΠΌΠ΅ΡΠ°Π½Π½ΡΡ ΡΠΈΠ³Π½Π°Π»ΠΎΠ² => ΠΠΎΠΌΠΏΠ°ΡΠ°ΡΠΎΡΡ => ΠΠ±ΡΠ΅Π΅ Π½Π°Π·Π½Π°ΡΠ΅Π½ΠΈΠ΅ ΠΠΏΠΈΡΠ°Π½ΠΈΠ΅ LM111 β ΠΊΠΎΠΌΠΏΠ°ΡΠ°ΡΠΎΡ Π½Π°ΠΏΡΡΠΆΠ΅Π½ΠΈΡ, ΡΠΏΠ°ΠΊΠΎΠ²ΠΊΠ°: Lcc, β ΠΊΠΎΠ½ΡΠ°ΠΊΡΠ° = 20 ΠΠΎΠΌΠΏΠ°Π½ΠΈΡ ΠΠ°ΡΠΈΠΎΠ½Π°Π»ΡΠ½Π°Ρ ΠΏΠΎΠ»ΡΠΏΡΠΎΠ²ΠΎΠ΄Π½ΠΈΠΊΠΎΠ²Π°Ρ ΠΊΠΎΡΠΏΠΎΡΠ°ΡΠΈΡ Π’Π΅Ρ Π½ΠΈΡΠ΅ΡΠΊΠΎΠ΅ ΠΎΠΏΠΈΡΠ°Π½ΠΈΠ΅ ΠΠ°Π³ΡΡΠ·ΠΈΡΡ LM311N-14 Π’Π΅Ρ Π½ΠΈΡΠ΅ΡΠΊΠΎΠ΅ ΠΎΠΏΠΈΡΠ°Π½ΠΈΠ΅ Π¦ΠΈΡΠ°ΡΠ° ΠΠ΄Π΅ ΠΊΡΠΏΠΈΡΡ
Β
Β
Π€ΡΠ½ΠΊΡΠΈΠΈ, ΠΏΡΠΈΠ»ΠΎΠΆΠ΅Π½ΠΈΡ LM111, LM211 ΠΈ LM311 β ΡΡΠΎ ΠΊΠΎΠΌΠΏΠ°ΡΠ°ΡΠΎΡΡ Π½Π°ΠΏΡΡΠΆΠ΅Π½ΠΈΡ, Π²Ρ ΠΎΠ΄Π½ΡΠ΅ ΡΠΎΠΊΠΈ ΠΊΠΎΡΠΎΡΡΡ ΠΏΠΎΡΡΠΈ Π² ΡΡΡΡΡΡ ΡΠ°Π· Π½ΠΈΠΆΠ΅, ΡΠ΅ΠΌ Ρ ΡΡΡΡΠΎΠΉΡΡΠ², ΠΏΠΎΠ΄ΠΎΠ±Π½ΡΡ LM710 ΠΈΠ»ΠΈ LM710.
ΠΠ½ΠΈ ΡΠ°ΠΊΠΆΠ΅ ΠΏΡΠ΅Π΄Π½Π°Π·Π½Π°ΡΠ΅Π½Ρ Π΄Π»Ρ ΡΠ°Π±ΠΎΡΡ Π² Π±ΠΎΠ»Π΅Π΅ ΡΠΈΡΠΎΠΊΠΎΠΌ Π΄ΠΈΠ°ΠΏΠ°Π·ΠΎΠ½Π΅ Π½Π°ΠΏΡΡΠΆΠ΅Π½ΠΈΠΉ ΠΏΠΈΡΠ°Π½ΠΈΡ: ΠΎΡ ΡΡΠ°Π½Π΄Π°ΡΡΠ½ΡΡ
15-Π²ΠΎΠ»ΡΡΠΎΠ²ΡΡ
ΠΈΡΡΠΎΡΠ½ΠΈΠΊΠΎΠ² ΠΏΠΈΡΠ°Π½ΠΈΡ ΠΎΠΏΠ΅ΡΠ°ΡΠΈΠΎΠ½Π½ΡΡ
ΡΡΠΈΠ»ΠΈΡΠ΅Π»Π΅ΠΉ Π΄ΠΎ ΠΎΠ΄ΠΈΠ½ΠΎΡΠ½ΡΡ
5-Π²ΠΎΠ»ΡΡΠΎΠ²ΡΡ
ΠΈΡΡΠΎΡΠ½ΠΈΠΊΠΎΠ² ΠΏΠΈΡΠ°Π½ΠΈΡ, ΠΈΡΠΏΠΎΠ»ΡΠ·ΡΠ΅ΠΌΡΡ
Π΄Π»Ρ Π»ΠΎΠ³ΠΈΠΊΠΈ ΠΌΠΈΠΊΡΠΎΡΡ
Π΅ΠΌ. ΠΡ
Π²ΡΡ
ΠΎΠ΄ ΡΠΎΠ²ΠΌΠ΅ΡΡΠΈΠΌ ΡΠΎ ΡΡ
Π΅ΠΌΠ°ΠΌΠΈ RTL, DTL ΠΈ TTL, Π° ΡΠ°ΠΊΠΆΠ΅ Ρ ΠΠΠ-ΡΡ
Π΅ΠΌΠ°ΠΌΠΈ. ΠΡΠΎΠΌΠ΅ ΡΠΎΠ³ΠΎ, ΠΎΠ½ΠΈ ΠΌΠΎΠ³ΡΡ ΡΠΏΡΠ°Π²Π»ΡΡΡ Π»Π°ΠΌΠΏΠ°ΠΌΠΈ ΠΈΠ»ΠΈ ΡΠ΅Π»Π΅, ΠΊΠΎΠΌΠΌΡΡΠΈΡΡΡ Π½Π°ΠΏΡΡΠΆΠ΅Π½ΠΈΡ 50 Π ΠΏΡΠΈ ΡΠΎΠΊΠ°Ρ
Π΄ΠΎ 50 ΠΌΠ. Π Π²Ρ
ΠΎΠ΄Ρ, ΠΈ Π²ΡΡ
ΠΎΠ΄Ρ LM211 ΠΈΠ»ΠΈ LM311 ΠΌΠΎΠ³ΡΡ Π±ΡΡΡ ΠΈΠ·ΠΎΠ»ΠΈΡΠΎΠ²Π°Π½Ρ ΠΎΡ Π·Π°Π·Π΅ΠΌΠ»Π΅Π½ΠΈΡ ΡΠΈΡΡΠ΅ΠΌΡ, Π° Π²ΡΡ
ΠΎΠ΄ ΠΌΠΎΠΆΠ΅Ρ ΡΠΏΡΠ°Π²Π»ΡΡΡ Π½Π°Π³ΡΡΠ·ΠΊΠ°ΠΌΠΈ, ΠΎΡΠ½ΠΎΡΡΡΠΈΠΌΠΈΡΡ ΠΊ Π·Π΅ΠΌΠ»Π΅, ΠΏΠΎΠ»ΠΎΠΆΠΈΡΠ΅Π»ΡΠ½ΠΎΠΌΡ ΠΈΠ»ΠΈ ΠΎΡΡΠΈΡΠ°ΡΠ΅Π»ΡΠ½ΠΎΠΌΡ ΠΈΡΡΠΎΡΠ½ΠΈΠΊΡ ΠΏΠΈΡΠ°Π½ΠΈΡ. ΠΡΠ΅Π΄ΡΡΠΌΠΎΡΡΠ΅Π½Π° Π±Π°Π»Π°Π½ΡΠΈΡΠΎΠ²ΠΊΠ° ΡΠΌΠ΅ΡΠ΅Π½ΠΈΡ ΠΈ Π²ΠΎΠ·ΠΌΠΎΠΆΠ½ΠΎΡΡΡ ΡΡΡΠΎΠ±ΠΈΡΠΎΠ²Π°Π½ΠΈΡ, Π° Π²ΡΡ
ΠΎΠ΄Ρ ΠΌΠΎΠ³ΡΡ Π±ΡΡΡ ΠΎΠ±ΡΠ΅Π΄ΠΈΠ½Π΅Π½Ρ ΠΏΡΠΎΠ²ΠΎΠ΄Π½ΡΠΌ ΠΠΠ. Π₯ΠΎΡΡ ΠΎΠ½ΠΈ ΠΌΠ΅Π΄Π»Π΅Π½Π½Π΅Π΅, ΡΠ΅ΠΌ LM106, ΠΈ (Π²ΡΠ΅ΠΌΡ ΠΎΡΠΊΠ»ΠΈΠΊΠ° 200 Π½Ρ ΠΏΡΠΎΡΠΈΠ² 40 Π½Ρ), ΡΡΠΈ ΡΡΡΡΠΎΠΉΡΡΠ²Π° Π³ΠΎΡΠ°Π·Π΄ΠΎ ΠΌΠ΅Π½Π΅Π΅ ΠΏΠΎΠ΄Π²Π΅ΡΠΆΠ΅Π½Ρ ΠΏΠ°ΡΠ°Π·ΠΈΡΠ½ΡΠΌ ΠΊΠΎΠ»Π΅Π±Π°Π½ΠΈΡΠΌ. LM111 ΠΈΠΌΠ΅Π΅Ρ ΡΡ ΠΆΠ΅ ΠΊΠΎΠ½ΡΠΈΠ³ΡΡΠ°ΡΠΈΡ ΠΊΠΎΠ½ΡΠ°ΠΊΡΠΎΠ², ΡΡΠΎ ΠΈ LM106 ΠΈ LM710. LM211 ΠΈΠ΄Π΅Π½ΡΠΈΡΠ΅Π½ LM111, Π·Π° ΠΈΡΠΊΠ»ΡΡΠ΅Π½ΠΈΠ΅ΠΌ ΡΠΎΠ³ΠΎ, ΡΡΠΎ Π΅Π³ΠΎ ΡΠ°Π±ΠΎΡΠΈΠ΅ Ρ
Π°ΡΠ°ΠΊΡΠ΅ΡΠΈΡΡΠΈΠΊΠΈ ΡΠΊΠ°Π·Π°Π½Ρ Π² Π΄ΠΈΠ°ΠΏΠ°Π·ΠΎΠ½Π΅ ΡΠ΅ΠΌΠΏΠ΅ΡΠ°ΡΡΡ Π΄ΠΎ +85Β°C, Π° Π½Π΅ Π΄ΠΎ +125Β°C.
LM311 ΠΈΠΌΠ΅Π΅Ρ Π΄ΠΈΠ°ΠΏΠ°Π·ΠΎΠ½ ΡΠ΅ΠΌΠΏΠ΅ΡΠ°ΡΡΡ Π΄ΠΎ +70Π‘.Π Π°Π±ΠΎΡΠ°Π΅Ρ ΠΎΡ ΠΎΠ΄Π½ΠΎΠ³ΠΎ ΠΈΡΡΠΎΡΠ½ΠΈΠΊΠ° ΠΏΠΈΡΠ°Π½ΠΈΡ 5 Π ΠΡ ΠΎΠ΄Π½ΠΎΠΉ ΡΠΎΠΊ: ΠΌΠ°ΠΊΡ. 150 Π½Π. ΠΏΠ΅ΡΠ΅Π³ΡΠ΅Π² Π’ΠΎΠΊ ΡΠΌΠ΅ΡΠ΅Π½ΠΈΡ: ΠΌΠ°ΠΊΡ. 20 Π½Π. ΠΠ΅ΡΠ΅Π³ΡΠ΅Π² ΠΠΈΠ°ΠΏΠ°Π·ΠΎΠ½ Π΄ΠΈΡΡΠ΅ΡΠ΅Π½ΡΠΈΠ°Π»ΡΠ½ΠΎΠ³ΠΎ Π²Ρ ΠΎΠ΄Π½ΠΎΠ³ΠΎ Π½Π°ΠΏΡΡΠΆΠ΅Π½ΠΈΡ: 30 Π ΠΠΎΡΡΠ΅Π±Π»ΡΠ΅ΠΌΠ°Ρ ΠΌΠΎΡΠ½ΠΎΡΡΡ: 15 Π
ΠΡΠΈΠΌΠ΅ΡΠ°Π½ΠΈΠ΅. ΠΠ΅ Π·Π°Π·Π΅ΠΌΠ»ΡΠΉΡΠ΅ ΠΊΠΎΠ½ΡΠ°ΠΊΡ ΡΡΡΠΎΠ±ΠΎΡΠΊΠΎΠΏΠ°. ΠΡΡ ΠΎΠ΄ ΠΎΡΠΊΠ»ΡΡΠ°Π΅ΡΡΡ, ΠΊΠΎΠ³Π΄Π° ΡΠΎΠΊ ΡΠ½ΠΈΠΌΠ°Π΅ΡΡΡ Ρ Π²ΡΠ²ΠΎΠ΄Π° ΡΡΡΠΎΠ±ΠΎΡΠΊΠΎΠΏΠ°.
ΠΡΠΈΠΌΠ΅ΡΠ°Π½ΠΈΠ΅ 1: Π£Π²Π΅Π»ΠΈΡΠΈΠ²Π°Π΅Ρ ΡΠΈΠΏΠΈΡΠ½ΠΎΠ΅ Π½Π°ΡΠ°ΡΡΠ°Π½ΠΈΠ΅ ΡΠΈΠ½ΡΠ°Π·Π½ΠΎΠ³ΠΎ ΡΠΈΠ³Π½Π°Π»Π° Ρ Π΄ΠΎ 18 Π/Ρ.
(ΠΡΠΈΠΌΠ΅ΡΠ°Π½ΠΈΠ΅ 3) (ΠΏΡΠΎΠ΄ΠΎΠ»ΠΆΠ΅Π½ΠΈΠ΅) ΠΡΠ°ΠΉΠ²Π΅Ρ ΡΠ΅Π»Π΅ ΡΠΎ ΡΡΡΠΎΠ±ΠΎΡΠΊΠΎΠΏΠΎΠΌ*ΠΠΎΠ³Π»ΠΎΡΠ°Π΅Ρ ΠΈΠ½Π΄ΡΠΊΡΠΈΠ²Π½ΡΡ ΠΎΡΠ΄Π°ΡΡ ΡΠ΅Π»Π΅ ΠΈ Π·Π°ΡΠΈΡΠ°Π΅Ρ ΠΌΠΈΠΊΡΠΎΡΡ Π΅ΠΌΡ ΠΎΡ ΡΠ΅Π·ΠΊΠΈΡ ΡΠΊΠ°ΡΠΊΠΎΠ² Π½Π°ΠΏΡΡΠΆΠ΅Π½ΠΈΡ Π½Π° Π»ΠΈΠ½ΠΈΠΈ V++. ΠΡΠΈΠΌΠ΅ΡΠ°Π½ΠΈΠ΅. ΠΠ΅ Π·Π°Π·Π΅ΠΌΠ»ΡΠΉΡΠ΅ ΠΊΠΎΠ½ΡΠ°ΠΊΡ ΡΡΡΠΎΠ±ΠΎΡΠΊΠΎΠΏΠ°.
ΠΡΠΊΠ»ΡΡΠ΅Π½ΠΈΠ΅ Π²Ρ ΠΎΠ΄Π½ΠΎΠ³ΠΎ ΠΈ Π²ΡΡ ΠΎΠ΄Π½ΠΎΠ³ΠΎ ΠΊΠ°ΡΠΊΠ°Π΄ΠΎΠ² (ΠΡΠΈΠΌΠ΅ΡΠ°Π½ΠΈΠ΅ 2)ΠΡΠΈΠΌΠ΅ΡΠ°Π½ΠΈΠ΅. ΠΠ΅ Π·Π°Π·Π΅ΠΌΠ»ΡΠΉΡΠ΅ ΠΊΠΎΠ½ΡΠ°ΠΊΡ ΡΡΡΠΎΠ±ΠΎΡΠΊΠΎΠΏΠ°. ΠΡΠΈΠΌΠ΅ΡΠ°Π½ΠΈΠ΅ 2: Π’ΠΈΠΏΠΎΠ²ΠΎΠΉ Π²Ρ ΠΎΠ΄Π½ΠΎΠΉ ΡΠΎΠΊ 50 ΠΏΠ ΠΏΡΠΈ ΠΎΡΠΊΠ»ΡΡΠ΅Π½Π½ΡΡ Π²Ρ ΠΎΠ΄Π°Ρ . ΠΡΠΈΠΌΠ΅ΡΠ°Π½ΠΈΠ΅ 3: Π¨ΡΡΡΠ΅Π²ΡΠ΅ ΡΠΎΠ΅Π΄ΠΈΠ½Π΅Π½ΠΈΡ, ΠΏΠΎΠΊΠ°Π·Π°Π½Π½ΡΠ΅ Π½Π° ΠΏΡΠΈΠ½ΡΠΈΠΏΠΈΠ°Π»ΡΠ½ΠΎΠΉ ΡΡ Π΅ΠΌΠ΅, ΠΈ ΡΠΈΠΏΠΈΡΠ½ΡΠ΅ ΠΎΠ±Π»Π°ΡΡΠΈ ΠΏΡΠΈΠΌΠ΅Π½Π΅Π½ΠΈΡ ΠΎΡΠ½ΠΎΡΡΡΡΡ ΠΊ ΠΊΠΎΡΠΏΡΡΡ ΠΌΠ΅ΡΠ°Π»Π»ΠΈΡΠ΅ΡΠΊΠΎΠΉ Π±Π°Π½ΠΊΠΈ H08.
ΠΡΠ»ΠΈ ΡΡΠ΅Π±ΡΡΡΡΡ ΡΡΡΡΠΎΠΉΡΡΠ²Π°, ΡΠΊΠ°Π·Π°Π½Π½ΡΠ΅ Π² Π²ΠΎΠ΅Π½Π½ΡΡ /Π°ΡΡΠΎΠΊΠΎΡΠΌΠΈΡΠ΅ΡΠΊΠΈΡ ΡΠ΅Π»ΡΡ , ΠΎΠ±ΡΠ°ΡΠΈΡΠ΅ΡΡ Π² ΠΎΡΠΈΡ/Π΄ΠΈΡΡΡΠΈΠ±ΡΡΡΠΎΡΠΎΠ² National Semiconductor Π΄Π»Ρ ΠΏΠΎΠ»ΡΡΠ΅Π½ΠΈΡ ΠΈΠ½ΡΠΎΡΠΌΠ°ΡΠΈΠΈ ΠΎ Π½Π°Π»ΠΈΡΠΈΠΈ ΠΈ ΡΠΏΠ΅ΡΠΈΡΠΈΠΊΠ°ΡΠΈΡΡ .

Π‘ΡΠΌΠΌΠ°ΡΠ½ΠΎΠ΅ Π½Π°ΠΏΡΡΠΆΠ΅Π½ΠΈΠ΅ ΠΏΠΈΡΠ°Π½ΠΈΡ (V84) ΠΡΡΠΈΡΠ°ΡΠ΅Π»ΡΠ½ΠΎΠ΅ Π²ΡΡ ΠΎΠ΄Π½ΠΎΠ΅ Π½Π°ΠΏΡΡΠΆΠ΅Π½ΠΈΠ΅ ΠΏΠΈΡΠ°Π½ΠΈΡ (V74) ΠΡ Π·Π΅ΠΌΠ»ΠΈ ΠΊ ΠΎΡΡΠΈΡΠ°ΡΠ΅Π»ΡΠ½ΠΎΠΌΡ Π½Π°ΠΏΡΡΠΆΠ΅Π½ΠΈΡ ΠΏΠΈΡΠ°Π½ΠΈΡ (V14) ΠΠΈΡΡΠ΅ΡΠ΅Π½ΡΠΈΠ°Π»ΡΠ½ΠΎΠ΅ Π²Ρ ΠΎΠ΄Π½ΠΎΠ΅ Π½Π°ΠΏΡΡΠΆΠ΅Π½ΠΈΠ΅ ΠΡ ΠΎΠ΄Π½ΠΎΠ΅ Π½Π°ΠΏΡΡΠΆΠ΅Π½ΠΈΠ΅ (ΠΡΠΈΠΌΠ΅ΡΠ°Π½ΠΈΠ΅ 4) ΠΡΡ ΠΎΠ΄Π½Π°Ρ Π΄Π»ΠΈΡΠ΅Π»ΡΠ½ΠΎΡΡΡ ΠΊΠΎΡΠΎΡΠΊΠΎΠ³ΠΎ Π·Π°ΠΌΡΠΊΠ°Π½ΠΈΡ 15 Π 10 ΡΠΠΈΠ°ΠΏΠ°Π·ΠΎΠ½ ΡΠ°Π±ΠΎΡΠΈΡ ΡΠ΅ΠΌΠΏΠ΅ΡΠ°ΡΡΡ Π΄ΠΎ 85Β°C Π’Π΅ΠΌΠΏΠ΅ΡΠ°ΡΡΡΠ° ΡΠ²ΠΈΠ½ΡΠ° (ΠΏΠ°ΠΉΠΊΠ°, 10 ΡΠ΅ΠΊ) 260Β°C ΠΠ°ΠΏΡΡΠΆΠ΅Π½ΠΈΠ΅ Π½Π° Π²ΡΠ²ΠΎΠ΄Π΅ ΡΡΡΠΎΠ±ΠΎΡΠΊΠΎΠΏΠ° V+-5V ΠΠ½ΡΠΎΡΠΌΠ°ΡΠΈΡ Π΄Π»Ρ ΠΏΠ°ΠΉΠΊΠΈ ΠΠ°ΠΉΠΊΠ° Π² ΠΊΠΎΡΠΏΡΡΠ΅ Dual-In-Line (10 ΡΠ΅ΠΊΡΠ½Π΄) 260Β°C ΠΠ°Π»ΡΠΉ ΠΊΠΎΡΠΏΡΡ Π² ΠΏΠ°ΡΠΎΠ²ΠΎΠΉ ΡΠ°Π·Π΅ (60 ΡΠ΅ΠΊΡΠ½Π΄) 215C ΠΠ½ΡΡΠ°ΠΊΡΠ°ΡΠ½ΡΠΉ (15 ΡΠ΅ΠΊΡΠ½Π΄) ) 220C Π‘ΠΌ. AN-450 Β«ΠΠ΅ΡΠΎΠ΄Ρ ΠΏΠΎΠ²Π΅ΡΡ Π½ΠΎΡΡΠ½ΠΎΠ³ΠΎ ΠΌΠΎΠ½ΡΠ°ΠΆΠ° ΠΈ ΠΈΡ Π²Π»ΠΈΡΠ½ΠΈΠ΅ Π½Π° Π½Π°Π΄Π΅ΠΆΠ½ΠΎΡΡΡ ΠΏΡΠΎΠ΄ΡΠΊΡΠ°Β» Π΄Π»Ρ Π΄ΡΡΠ³ΠΈΡ ΠΌΠ΅ΡΠΎΠ΄ΠΎΠ² ΠΏΠ°ΠΉΠΊΠΈ ΡΡΡΡΠΎΠΉΡΡΠ² ΠΏΠΎΠ²Π΅ΡΡ Π½ΠΎΡΡΠ½ΠΎΠ³ΠΎ ΠΌΠΎΠ½ΡΠ°ΠΆΠ°. ΠΠ»Π°ΡΡ Π·Π°ΡΠΈΡΡ ΠΎΡ ΡΠ»Π΅ΠΊΡΡΠΎΡΡΠ°ΡΠΈΡΠ΅ΡΠΊΠΎΠ³ΠΎ ΡΠ°Π·ΡΡΠ΄Π° (ΠΡΠΈΠΌΠ΅ΡΠ°Π½ΠΈΠ΅ 11) 300 Π
Π΄Π»Ρ LM111 ΠΈ LM211 ΠΠ°ΡΠ°ΠΌΠ΅ΡΡ ΠΡ ΠΎΠ΄Π½ΠΎΠ΅ Π½Π°ΠΏΡΡΠΆΠ΅Π½ΠΈΠ΅ ΡΠΌΠ΅ΡΠ΅Π½ΠΈΡ (ΠΡΠΈΠΌΠ΅ΡΠ°Π½ΠΈΠ΅ 7) ΠΡ ΠΎΠ΄Π½ΠΎΠ΅ ΡΠΌΠ΅ΡΠ΅Π½ΠΈΠ΅ Π’ΠΎΠΊ ΠΡ ΠΎΠ΄Π½ΠΎΠ΅ ΡΠΌΠ΅ΡΠ΅Π½ΠΈΠ΅ Π’ΠΎΠΊ Π£ΡΠΈΠ»Π΅Π½ΠΈΠ΅ Π½Π°ΠΏΡΡΠΆΠ΅Π½ΠΈΡ ΠΡΠ΅ΠΌΡ ΠΎΡΠΊΠ»ΠΈΠΊΠ° (ΠΡΠΈΠΌΠ΅ΡΠ°Π½ΠΈΠ΅ 8) ΠΠ°ΠΏΡΡΠΆΠ΅Π½ΠΈΠ΅ Π½Π°ΡΡΡΠ΅Π½ΠΈΡ Π‘ΡΡΠΎΠ± Π’ΠΎΠΊ Π²ΠΊΠ»ΡΡΠ΅Π½ΠΈΡ (ΠΡΠΈΠΌΠ΅ΡΠ°Π½ΠΈΠ΅ 9)) ΠΡΡ ΠΎΠ΄Π½ΠΎΠΉ ΡΠΎΠΊ ΡΡΠ΅ΡΠΊΠΈ ΠΡ ΠΎΠ΄Π½ΠΎΠ΅ Π½Π°ΠΏΡΡΠΆΠ΅Π½ΠΈΠ΅ ΡΠΌΠ΅ΡΠ΅Π½ΠΈΡ (ΠΡΠΈΠΌΠ΅ΡΠ°Π½ΠΈΠ΅ 7) ΠΡ ΠΎΠ΄Π½ΠΎΠΉ ΡΠΎΠΊ ΡΠΌΠ΅ΡΠ΅Π½ΠΈΡ (ΠΡΠΈΠΌΠ΅ΡΠ°Π½ΠΈΠ΅ 7) ΠΡ ΠΎΠ΄Π½ΠΎΠΉ ΡΠΎΠΊ ΡΠΌΠ΅ΡΠ΅Π½ΠΈΡ ΠΠΈΠ°ΠΏΠ°Π·ΠΎΠ½ Π²Ρ ΠΎΠ΄Π½ΠΎΠ³ΠΎ Π½Π°ΠΏΡΡΠΆΠ΅Π½ΠΈΡ ΠΠ°ΠΏΡΡΠΆΠ΅Π½ΠΈΠ΅ Π½Π°ΡΡΡΠ΅Π½ΠΈΡ ΠΡΡ ΠΎΠ΄Π½ΠΎΠΉ ΡΠΎΠΊ ΡΡΠ΅ΡΠΊΠΈ ΠΠΎΠ»ΠΎΠΆΠΈΡΠ΅Π»ΡΠ½ΡΠΉ ΡΠΎΠΊ ΠΏΠΈΡΠ°Π½ΠΈΡ ΠΡΡΠΈΡΠ°ΡΠ΅Π»ΡΠ½ΡΠΉ ΡΠΎΠΊ ΠΏΠΈΡΠ°Π½ΠΈΡ V- = -15 Π, ΠΊΠΎΠ½ΡΠ°ΠΊΡ 7 Pull-Up May =0 VIN -6 ΠΌΠ, ΠΌΠ VIN5 ΠΌΠ, VOUT =25C VIN-5 ΠΌΠ, IOUT =25C VIN5 ΠΌΠ, VOUT TA =25C, ISTROBE nA 40 Π£ΡΠ»ΠΎΠ²ΠΈΡ =25C, RS50k ΠΠΈΠ½ Π’ΠΈΠΏ ΠΠ°ΠΊΡ 10 100 ΠΠ΄ΠΈΠ½ΠΈΡΡ ΠΌΠ Π½Π Π/ΠΌΠ Π½Ρ Π
ΠΡΠΈΠΌΠ΅ΡΠ°Π½ΠΈΠ΅ 4: ΡΡΠΎΡ ΡΠ΅ΠΉΡΠΈΠ½Π³ ΠΏΡΠΈΠΌΠ΅Π½ΠΈΠΌ Π΄Π»Ρ 15 ΡΠ°ΡΡ ΠΎΠ΄Π½ΡΡ ΠΌΠ°ΡΠ΅ΡΠΈΠ°Π»ΠΎΠ².
ΠΡΠ΅Π΄Π΅Π» ΠΏΠΎΠ»ΠΎΠΆΠΈΡΠ΅Π»ΡΠ½ΠΎΠ³ΠΎ Π²Ρ
ΠΎΠ΄Π½ΠΎΠ³ΠΎ Π½Π°ΠΏΡΡΠΆΠ΅Π½ΠΈΡ ΡΠΎΡΡΠ°Π²Π»ΡΠ΅Ρ 30 Π Π²ΡΡΠ΅ ΠΎΡΡΠΈΡΠ°ΡΠ΅Π»ΡΠ½ΠΎΠ³ΠΎ ΠΈΡΡΠΎΡΠ½ΠΈΠΊΠ° ΠΏΠΈΡΠ°Π½ΠΈΡ. ΠΡΠ΅Π΄Π΅Π» ΠΎΡΡΠΈΡΠ°ΡΠ΅Π»ΡΠ½ΠΎΠ³ΠΎ Π²Ρ
ΠΎΠ΄Π½ΠΎΠ³ΠΎ Π½Π°ΠΏΡΡΠΆΠ΅Π½ΠΈΡ ΡΠ°Π²Π΅Π½ ΠΎΡΡΠΈΡΠ°ΡΠ΅Π»ΡΠ½ΠΎΠΌΡ Π½Π°ΠΏΡΡΠΆΠ΅Π½ΠΈΡ ΠΏΠΈΡΠ°Π½ΠΈΡ ΠΈΠ»ΠΈ Π½Π° 30 Π Π½ΠΈΠΆΠ΅ ΠΏΠΎΠ»ΠΎΠΆΠΈΡΠ΅Π»ΡΠ½ΠΎΠ³ΠΎ Π½Π°ΠΏΡΡΠΆΠ΅Π½ΠΈΡ ΠΏΠΈΡΠ°Π½ΠΈΡ, Π² Π·Π°Π²ΠΈΡΠΈΠΌΠΎΡΡΠΈ ΠΎΡ ΡΠΎΠ³ΠΎ, ΡΡΠΎ ΠΌΠ΅Π½ΡΡΠ΅. ΠΡΠΈΠΌΠ΅ΡΠ°Π½ΠΈΠ΅ 5: ΠΠ°ΠΊΡΠΈΠΌΠ°Π»ΡΠ½Π°Ρ ΡΠ΅ΠΌΠΏΠ΅ΡΠ°ΡΡΡΠ° ΠΏΠ΅ΡΠ΅Ρ
ΠΎΠ΄Π° ΡΠΎΡΡΠ°Π²Π»ΡΠ΅Ρ 150Β°C, Π° ΡΠ΅ΠΌΠΏΠ΅ΡΠ°ΡΡΡΠ° ΠΏΠ΅ΡΠ΅Ρ
ΠΎΠ΄Π° β 110Β°C. ΠΠ»Ρ ΡΠ°Π±ΠΎΡΡ ΠΏΡΠΈ ΠΏΠΎΠ²ΡΡΠ΅Π½Π½ΡΡ
ΡΠ΅ΠΌΠΏΠ΅ΡΠ°ΡΡΡΠ°Ρ
Π½ΠΎΠΌΠΈΠ½Π°Π»ΡΠ½ΡΠ΅ Ρ
Π°ΡΠ°ΠΊΡΠ΅ΡΠΈΡΡΠΈΠΊΠΈ ΡΡΡΡΠΎΠΉΡΡΠ² Π² ΠΊΠΎΡΠΏΡΡΠ΅ H08 Π΄ΠΎΠ»ΠΆΠ½Ρ Π±ΡΡΡ ΡΠ½ΠΈΠΆΠ΅Π½Ρ Π½Π° ΠΎΡΠ½ΠΎΠ²Π΅ ΡΠ΅ΠΏΠ»ΠΎΠ²ΠΎΠ³ΠΎ ΡΠΎΠΏΡΠΎΡΠΈΠ²Π»Π΅Π½ΠΈΡ 165Β°C/ΠΡ, ΠΏΠ΅ΡΠ΅Ρ
ΠΎΠ΄ ΠΊ ΠΎΠΊΡΡΠΆΠ°ΡΡΠ΅ΠΉ ΡΡΠ΅Π΄Π΅, ΠΈΠ»ΠΈ 20Β°C/ΠΡ, ΠΏΠ΅ΡΠ΅Ρ
ΠΎΠ΄ ΠΊ ΠΊΠΎΡΠΏΡΡΡ. Π’Π΅ΡΠΌΠΈΡΠ΅ΡΠΊΠΎΠ΅ ΡΠΎΠΏΡΠΎΡΠΈΠ²Π»Π΅Π½ΠΈΠ΅ Π΄Π²ΡΡ
ΡΡΠ΄Π½ΠΎΠ³ΠΎ ΠΊΠΎΡΠΏΡΡΠ° ΡΠΎΡΡΠ°Π²Π»ΡΠ΅Ρ 110C/ΠΡ, ΠΏΠ΅ΡΠ΅Ρ
ΠΎΠ΄ ΠΊ ΠΎΠΊΡΡΠΆΠ°ΡΡΠ΅ΠΉ ΡΡΠ΅Π΄Π΅. ΠΡΠΈΠΌΠ΅ΡΠ°Π½ΠΈΠ΅ 6. ΠΡΠΈ Ρ
Π°ΡΠ°ΠΊΡΠ΅ΡΠΈΡΡΠΈΠΊΠΈ ΠΏΡΠΈΠΌΠ΅Π½ΠΈΠΌΡ Π΄Π»Ρ 15 Π ΠΈ Π·Π°Π·Π΅ΠΌΠ»Π΅Π½ΠΈΡ, Π° ΡΠ°ΠΊΠΆΠ΅ Π΄Π»Ρ -55CTA+125C, Π΅ΡΠ»ΠΈ Π½Π΅ ΡΠΊΠ°Π·Π°Π½ΠΎ ΠΈΠ½ΠΎΠ΅. ΠΠ΄Π½Π°ΠΊΠΎ Π΄Π»Ρ LM211 Π²ΡΠ΅ ΡΠ΅ΠΌΠΏΠ΅ΡΠ°ΡΡΡΠ½ΡΠ΅ Ρ
Π°ΡΠ°ΠΊΡΠ΅ΡΠΈΡΡΠΈΠΊΠΈ ΠΎΠ³ΡΠ°Π½ΠΈΡΠ΅Π½Ρ -25CTA+85C. Π‘ΠΏΠ΅ΡΠΈΡΠΈΠΊΠ°ΡΠΈΠΈ Π½Π°ΠΏΡΡΠΆΠ΅Π½ΠΈΡ ΡΠΌΠ΅ΡΠ΅Π½ΠΈΡ, ΡΠΎΠΊΠ° ΡΠΌΠ΅ΡΠ΅Π½ΠΈΡ ΠΈ ΡΠΎΠΊΠ° ΡΠΌΠ΅ΡΠ΅Π½ΠΈΡ ΠΏΡΠΈΠΌΠ΅Π½ΠΈΠΌΡ Π΄Π»Ρ Π»ΡΠ±ΠΎΠ³ΠΎ Π½Π°ΠΏΡΡΠΆΠ΅Π½ΠΈΡ ΠΏΠΈΡΠ°Π½ΠΈΡ ΠΎΡ ΠΎΠ΄Π½ΠΎΠ³ΠΎ ΠΈΡΡΠΎΡΠ½ΠΈΠΊΠ° ΠΏΠΈΡΠ°Π½ΠΈΡ 5 Π. ΠΡΡΠΎΡΠ½ΠΈΠΊΠΈ ΠΏΠΈΡΠ°Π½ΠΈΡ 15 Π.
ΠΡΠΈΠΌΠ΅ΡΠ°Π½ΠΈΠ΅ 7. ΠΡΠΈΠ²Π΅Π΄Π΅Π½Π½ΡΠ΅ Π½Π°ΠΏΡΡΠΆΠ΅Π½ΠΈΡ ΡΠΌΠ΅ΡΠ΅Π½ΠΈΡ ΠΈ ΡΠΎΠΊΠΈ ΡΠΌΠ΅ΡΠ΅Π½ΠΈΡ ΡΠ²Π»ΡΡΡΡΡ ΠΌΠ°ΠΊΡΠΈΠΌΠ°Π»ΡΠ½ΡΠΌΠΈ Π·Π½Π°ΡΠ΅Π½ΠΈΡΠΌΠΈ, Π½Π΅ΠΎΠ±Ρ
ΠΎΠ΄ΠΈΠΌΡΠΌΠΈ Π΄Π»Ρ ΡΠΏΡΠ°Π²Π»Π΅Π½ΠΈΡ Π²ΡΡ
ΠΎΠ΄Π½ΡΠΌ ΡΠΈΠ³Π½Π°Π»ΠΎΠΌ Π² ΠΏΡΠ΅Π΄Π΅Π»Π°Ρ
Π²ΠΎΠ»ΡΡΠ° ΠΎΡ Π»ΡΠ±ΠΎΠ³ΠΎ ΠΈΡΡΠΎΡΠ½ΠΈΠΊΠ° ΠΏΡΠΈ Π½Π°Π³ΡΡΠ·ΠΊΠ΅ 1 ΠΌΠ. Π’Π°ΠΊΠΈΠΌ ΠΎΠ±ΡΠ°Π·ΠΎΠΌ, ΡΡΠΈ ΠΏΠ°ΡΠ°ΠΌΠ΅ΡΡΡ ΠΎΠΏΡΠ΅Π΄Π΅Π»ΡΡΡ Π΄ΠΈΠ°ΠΏΠ°Π·ΠΎΠ½ ΠΎΡΠΈΠ±ΠΎΠΊ ΠΈ ΡΡΠΈΡΡΠ²Π°ΡΡ Π½Π°ΠΈΡ
ΡΠ΄ΡΠΈΠ΅ ΡΡΡΠ΅ΠΊΡΡ ΡΡΠΈΠ»Π΅Π½ΠΈΡ ΠΏΠΎ Π½Π°ΠΏΡΡΠΆΠ΅Π½ΠΈΡ ΠΈ RS. ΠΡΠΈΠΌΠ΅ΡΠ°Π½ΠΈΠ΅ 8. Π£ΠΊΠ°Π·Π°Π½Π½ΠΎΠ΅ Π²ΡΠ΅ΠΌΡ ΠΎΡΠΊΠ»ΠΈΠΊΠ° (ΡΠΌ. ΠΎΠΏΡΠ΅Π΄Π΅Π»Π΅Π½ΠΈΡ) ΠΎΡΠ½ΠΎΡΠΈΡΡΡ ΠΊ Π²Ρ
ΠΎΠ΄Π½ΠΎΠΌΡ ΡΠ°Π³Ρ 100 ΠΌΠ Ρ ΠΏΠ΅ΡΠ΅Π³ΡΡΠ·ΠΊΠΎΠΉ 5 ΠΌΠ. ΠΡΠΈΠΌΠ΅ΡΠ°Π½ΠΈΠ΅ 9: ΠΡΠ° ΡΠΏΠ΅ΡΠΈΡΠΈΠΊΠ°ΡΠΈΡ ΡΠΊΠ°Π·ΡΠ²Π°Π΅Ρ Π΄ΠΈΠ°ΠΏΠ°Π·ΠΎΠ½ ΡΠΎΠΊΠ°, ΠΊΠΎΡΠΎΡΡΠΉ Π΄ΠΎΠ»ΠΆΠ΅Π½ Π±ΡΡΡ ΡΠ½ΡΡ Ρ Π²ΡΠ²ΠΎΠ΄Π° ΡΡΡΠΎΠ±ΠΎΡΠΊΠΎΠΏΠ°, ΡΡΠΎΠ±Ρ ΠΎΠ±Π΅ΡΠΏΠ΅ΡΠΈΡΡ ΠΏΡΠ°Π²ΠΈΠ»ΡΠ½ΠΎΠ΅ ΠΎΡΠΊΠ»ΡΡΠ΅Π½ΠΈΠ΅ Π²ΡΡ
ΠΎΠ΄Π°. ΠΠ΅ Π·Π°ΠΌΡΠΊΠ°ΠΉΡΠ΅ ΠΊΠΎΠ½ΡΠ°ΠΊΡ ΡΡΡΠΎΠ±ΠΎΡΠΊΠΎΠΏΠ° Π½Π° Π·Π΅ΠΌΠ»Ρ; ΠΎΠ½ Π΄ΠΎΠ»ΠΆΠ΅Π½ ΡΠΏΡΠ°Π²Π»ΡΡΡΡΡ ΡΠΎΠΊΠΎΠΌ Π΄ΠΎ 5 ΠΌΠ. ΠΡΠΈΠΌΠ΅ΡΠ°Π½ΠΈΠ΅ 10: ΠΠ±ΡΠ°ΡΠΈΡΠ΅ΡΡ ΠΊ RETS111X Π·Π° Π²ΠΎΠ΅Π½Π½ΡΠΌΠΈ ΡΠΏΠ΅ΡΠΈΡΠΈΠΊΠ°ΡΠΈΡΠΌΠΈ LM111H, LM111J ΠΈ LM111J-8. ΠΡΠΈΠΌΠ΅ΡΠ°Π½ΠΈΠ΅ 11: ΠΠΎΠ΄Π΅Π»Ρ ΡΠ΅Π»ΠΎΠ²Π΅ΡΠ΅ΡΠΊΠΎΠ³ΠΎ ΡΠ΅Π»Π°, k ΠΏΠΎΡΠ»Π΅Π΄ΠΎΠ²Π°ΡΠ΅Π»ΡΠ½ΠΎ Ρ 100 ΠΏΠ€.Β
Π‘Π²ΡΠ·Π°Π½Π½ΡΠ΅ ΠΏΡΠΎΠ΄ΡΠΊΡΡ Ρ ΡΠ΅ΠΌ ΠΆΠ΅ ΠΏΠ°ΡΠΏΠΎΡΡΠΎΠΌ 5962-8687701QGA 5962-8687701QPA 5962-8687701QZA 5962P0052401ΠΠΠ 5962P0052401VZA ΠΠΠ111Π‘ΠΠ ΠΠΠ38510/10304ΠΠΠ ΠΠΠ38510/10304ΠΠΠ ΠΠΠ38510/10304ΠΠ₯Π ΠΠΠ38510/10304ΠΠΠ ΠΠΠ38510/10304Π‘ΠΠ ΠΠΠ38510/10304Π¨Π

ΠΡ
ΠΎΠ΄Ρ ΡΡΠΈΡ
ΡΡΡΡΠΎΠΉΡΡΠ² ΠΌΠΎΠ³ΡΡ Π±ΡΡΡ ΠΈΠ·ΠΎΠ»ΠΈΡΠΎΠ²Π°Π½Ρ ΠΎΡ Π·Π°Π·Π΅ΠΌΠ»Π΅Π½ΠΈΡ ΡΠΈΡΡΠ΅ΠΌΡ, Π° Π½Π΅Π·Π°Π΄Π΅ΠΉΡΡΠ²ΠΎΠ²Π°Π½Π½ΡΠ΅ Π²ΡΡ
ΠΎΠ΄Ρ ΠΌΠΎΠ³ΡΡ ΡΠΏΡΠ°Π²Π»ΡΡΡ Π½Π°Π³ΡΡΠ·ΠΊΠ°ΠΌΠΈ, ΠΎΡΠ½ΠΎΡΡΡΠΈΠΌΠΈΡΡ Π»ΠΈΠ±ΠΎ ΠΊ ΡΠΈΠ½Π΅ ΠΏΠΈΡΠ°Π½ΠΈΡ, Π»ΠΈΠ±ΠΎ ΠΊ Π·Π΅ΠΌΠ»Π΅. ΠΡΠΈ ΠΎΠ΄ΠΈΠ½ΠΎΡΠ½ΡΠ΅ ΠΊΠΎΠΌΠΏΠ°ΡΠ°ΡΠΎΡΡ ΡΠ½Π°Π±ΠΆΠ΅Π½Ρ ΡΡΠ½ΠΊΡΠΈΡΠΌΠΈ Π±Π°Π»Π°Π½ΡΠΈΡΠΎΠ²ΠΊΠΈ ΠΈ ΡΡΡΠΎΠ±ΠΈΡΠΎΠ²Π°Π½ΠΈΡ.
ΠΠΎΠ»ΡΡΠΈΠ½ΡΡΠ²ΠΎ ΠΊΠΎΠΌΠΏΠ°ΡΠ°ΡΠΎΡΠΎΠ² ΡΠ°ΠΊΠΆΠ΅ Π±ΠΎΠ»Π΅Π΅ ΡΡΡΠΎΠΉΡΠΈΠ²Ρ ΠΊ Π²ΡΡΠΎΠΊΠΈΠΌ Π΄ΠΈΡΡΠ΅ΡΠ΅Π½ΡΠΈΠ°Π»ΡΠ½ΡΠΌ Π²Ρ
ΠΎΠ΄Π½ΡΠΌ Π½Π°ΠΏΡΡΠΆΠ΅Π½ΠΈΡΠΌ, ΠΈ ΠΌΠ½ΠΎΠ³ΠΈΠ΅ ΠΈΠ· Π½ΠΈΡ
ΠΈΠΌΠ΅ΡΡ Π²ΡΡ
ΠΎΠ΄Ρ Ρ ΠΎΡΠΊΡΡΡΡΠΌ ΠΊΠΎΠ»Π»Π΅ΠΊΡΠΎΡΠΎΠΌ, ΠΏΠΎΠ·Π²ΠΎΠ»ΡΡΡΠΈΠ΅ ΡΠ°Π±ΠΎΡΠ°ΡΡ ΠΏΠ°ΡΠ°Π»Π»Π΅Π»ΡΠ½ΠΎ Ρ Π΄ΡΡΠ³ΠΈΠΌΠΈ ΡΡΡΡΠΎΠΉΡΡΠ²Π°ΠΌΠΈ.
2Β΅s
8585833333. ΠΠΈΠ½ΠΈΠΌΠ°Π»ΡΠ½Π°Ρ ΡΠ°Π±ΠΎΡΠ°Ρ ΡΠ΅ΠΌΠΏΠ΅ΡΠ°ΡΡΡΠ°
ΠΠ½ΠΈ ΡΠ°ΠΊΠΆΠ΅ ΠΏΡΠ΅Π΄Π½Π°Π·Π½Π°ΡΠ΅Π½Ρ Π΄Π»Ρ ΡΠ°Π±ΠΎΡΡ Π² Π±ΠΎΠ»Π΅Π΅ ΡΠΈΡΠΎΠΊΠΎΠΌ Π΄ΠΈΠ°ΠΏΠ°Π·ΠΎΠ½Π΅ Π½Π°ΠΏΡΡΠΆΠ΅Π½ΠΈΠΉ ΠΏΠΈΡΠ°Π½ΠΈΡ: ΠΎΡ ΡΡΠ°Π½Π΄Π°ΡΡΠ½ΡΡ
15-Π²ΠΎΠ»ΡΡΠΎΠ²ΡΡ
ΠΈΡΡΠΎΡΠ½ΠΈΠΊΠΎΠ² ΠΏΠΈΡΠ°Π½ΠΈΡ ΠΎΠΏΠ΅ΡΠ°ΡΠΈΠΎΠ½Π½ΡΡ
ΡΡΠΈΠ»ΠΈΡΠ΅Π»Π΅ΠΉ Π΄ΠΎ ΠΎΠ΄ΠΈΠ½ΠΎΡΠ½ΡΡ
5-Π²ΠΎΠ»ΡΡΠΎΠ²ΡΡ
ΠΈΡΡΠΎΡΠ½ΠΈΠΊΠΎΠ² ΠΏΠΈΡΠ°Π½ΠΈΡ, ΠΈΡΠΏΠΎΠ»ΡΠ·ΡΠ΅ΠΌΡΡ
Π΄Π»Ρ Π»ΠΎΠ³ΠΈΠΊΠΈ ΠΌΠΈΠΊΡΠΎΡΡ
Π΅ΠΌ. ΠΡ
Π²ΡΡ
ΠΎΠ΄ ΡΠΎΠ²ΠΌΠ΅ΡΡΠΈΠΌ ΡΠΎ ΡΡ
Π΅ΠΌΠ°ΠΌΠΈ RTL, DTL ΠΈ TTL, Π° ΡΠ°ΠΊΠΆΠ΅ Ρ ΠΠΠ-ΡΡ
Π΅ΠΌΠ°ΠΌΠΈ. ΠΡΠΎΠΌΠ΅ ΡΠΎΠ³ΠΎ, ΠΎΠ½ΠΈ ΠΌΠΎΠ³ΡΡ ΡΠΏΡΠ°Π²Π»ΡΡΡ Π»Π°ΠΌΠΏΠ°ΠΌΠΈ ΠΈΠ»ΠΈ ΡΠ΅Π»Π΅, ΠΊΠΎΠΌΠΌΡΡΠΈΡΡΡ Π½Π°ΠΏΡΡΠΆΠ΅Π½ΠΈΡ 50 Π ΠΏΡΠΈ ΡΠΎΠΊΠ°Ρ
Π΄ΠΎ 50 ΠΌΠ. Π Π²Ρ
ΠΎΠ΄Ρ, ΠΈ Π²ΡΡ
ΠΎΠ΄Ρ LM211 ΠΈΠ»ΠΈ LM311 ΠΌΠΎΠ³ΡΡ Π±ΡΡΡ ΠΈΠ·ΠΎΠ»ΠΈΡΠΎΠ²Π°Π½Ρ ΠΎΡ Π·Π°Π·Π΅ΠΌΠ»Π΅Π½ΠΈΡ ΡΠΈΡΡΠ΅ΠΌΡ, Π° Π²ΡΡ
ΠΎΠ΄ ΠΌΠΎΠΆΠ΅Ρ ΡΠΏΡΠ°Π²Π»ΡΡΡ Π½Π°Π³ΡΡΠ·ΠΊΠ°ΠΌΠΈ, ΠΎΡΠ½ΠΎΡΡΡΠΈΠΌΠΈΡΡ ΠΊ Π·Π΅ΠΌΠ»Π΅, ΠΏΠΎΠ»ΠΎΠΆΠΈΡΠ΅Π»ΡΠ½ΠΎΠΌΡ ΠΈΠ»ΠΈ ΠΎΡΡΠΈΡΠ°ΡΠ΅Π»ΡΠ½ΠΎΠΌΡ ΠΈΡΡΠΎΡΠ½ΠΈΠΊΡ ΠΏΠΈΡΠ°Π½ΠΈΡ. ΠΡΠ΅Π΄ΡΡΠΌΠΎΡΡΠ΅Π½Π° Π±Π°Π»Π°Π½ΡΠΈΡΠΎΠ²ΠΊΠ° ΡΠΌΠ΅ΡΠ΅Π½ΠΈΡ ΠΈ Π²ΠΎΠ·ΠΌΠΎΠΆΠ½ΠΎΡΡΡ ΡΡΡΠΎΠ±ΠΈΡΠΎΠ²Π°Π½ΠΈΡ, Π° Π²ΡΡ
ΠΎΠ΄Ρ ΠΌΠΎΠ³ΡΡ Π±ΡΡΡ ΠΎΠ±ΡΠ΅Π΄ΠΈΠ½Π΅Π½Ρ ΠΏΡΠΎΠ²ΠΎΠ΄Π½ΡΠΌ ΠΠΠ. Π₯ΠΎΡΡ ΠΎΠ½ΠΈ ΠΌΠ΅Π΄Π»Π΅Π½Π½Π΅Π΅, ΡΠ΅ΠΌ LM106, ΠΈ (Π²ΡΠ΅ΠΌΡ ΠΎΡΠΊΠ»ΠΈΠΊΠ° 200 Π½Ρ ΠΏΡΠΎΡΠΈΠ² 40 Π½Ρ), ΡΡΠΈ ΡΡΡΡΠΎΠΉΡΡΠ²Π° Π³ΠΎΡΠ°Π·Π΄ΠΎ ΠΌΠ΅Π½Π΅Π΅ ΠΏΠΎΠ΄Π²Π΅ΡΠΆΠ΅Π½Ρ ΠΏΠ°ΡΠ°Π·ΠΈΡΠ½ΡΠΌ ΠΊΠΎΠ»Π΅Π±Π°Π½ΠΈΡΠΌ. LM111 ΠΈΠΌΠ΅Π΅Ρ ΡΡ ΠΆΠ΅ ΠΊΠΎΠ½ΡΠΈΠ³ΡΡΠ°ΡΠΈΡ ΠΊΠΎΠ½ΡΠ°ΠΊΡΠΎΠ², ΡΡΠΎ ΠΈ LM106 ΠΈ LM710. LM211 ΠΈΠ΄Π΅Π½ΡΠΈΡΠ΅Π½ LM111, Π·Π° ΠΈΡΠΊΠ»ΡΡΠ΅Π½ΠΈΠ΅ΠΌ ΡΠΎΠ³ΠΎ, ΡΡΠΎ Π΅Π³ΠΎ ΡΠ°Π±ΠΎΡΠΈΠ΅ Ρ
Π°ΡΠ°ΠΊΡΠ΅ΡΠΈΡΡΠΈΠΊΠΈ ΡΠΊΠ°Π·Π°Π½Ρ Π² Π΄ΠΈΠ°ΠΏΠ°Π·ΠΎΠ½Π΅ ΡΠ΅ΠΌΠΏΠ΅ΡΠ°ΡΡΡ Π΄ΠΎ +85Β°C, Π° Π½Π΅ Π΄ΠΎ +125Β°C.

ΠΡΠ΅Π΄Π΅Π» ΠΏΠΎΠ»ΠΎΠΆΠΈΡΠ΅Π»ΡΠ½ΠΎΠ³ΠΎ Π²Ρ
ΠΎΠ΄Π½ΠΎΠ³ΠΎ Π½Π°ΠΏΡΡΠΆΠ΅Π½ΠΈΡ ΡΠΎΡΡΠ°Π²Π»ΡΠ΅Ρ 30 Π Π²ΡΡΠ΅ ΠΎΡΡΠΈΡΠ°ΡΠ΅Π»ΡΠ½ΠΎΠ³ΠΎ ΠΈΡΡΠΎΡΠ½ΠΈΠΊΠ° ΠΏΠΈΡΠ°Π½ΠΈΡ. ΠΡΠ΅Π΄Π΅Π» ΠΎΡΡΠΈΡΠ°ΡΠ΅Π»ΡΠ½ΠΎΠ³ΠΎ Π²Ρ
ΠΎΠ΄Π½ΠΎΠ³ΠΎ Π½Π°ΠΏΡΡΠΆΠ΅Π½ΠΈΡ ΡΠ°Π²Π΅Π½ ΠΎΡΡΠΈΡΠ°ΡΠ΅Π»ΡΠ½ΠΎΠΌΡ Π½Π°ΠΏΡΡΠΆΠ΅Π½ΠΈΡ ΠΏΠΈΡΠ°Π½ΠΈΡ ΠΈΠ»ΠΈ Π½Π° 30 Π Π½ΠΈΠΆΠ΅ ΠΏΠΎΠ»ΠΎΠΆΠΈΡΠ΅Π»ΡΠ½ΠΎΠ³ΠΎ Π½Π°ΠΏΡΡΠΆΠ΅Π½ΠΈΡ ΠΏΠΈΡΠ°Π½ΠΈΡ, Π² Π·Π°Π²ΠΈΡΠΈΠΌΠΎΡΡΠΈ ΠΎΡ ΡΠΎΠ³ΠΎ, ΡΡΠΎ ΠΌΠ΅Π½ΡΡΠ΅. ΠΡΠΈΠΌΠ΅ΡΠ°Π½ΠΈΠ΅ 5: ΠΠ°ΠΊΡΠΈΠΌΠ°Π»ΡΠ½Π°Ρ ΡΠ΅ΠΌΠΏΠ΅ΡΠ°ΡΡΡΠ° ΠΏΠ΅ΡΠ΅Ρ
ΠΎΠ΄Π° ΡΠΎΡΡΠ°Π²Π»ΡΠ΅Ρ 150Β°C, Π° ΡΠ΅ΠΌΠΏΠ΅ΡΠ°ΡΡΡΠ° ΠΏΠ΅ΡΠ΅Ρ
ΠΎΠ΄Π° β 110Β°C. ΠΠ»Ρ ΡΠ°Π±ΠΎΡΡ ΠΏΡΠΈ ΠΏΠΎΠ²ΡΡΠ΅Π½Π½ΡΡ
ΡΠ΅ΠΌΠΏΠ΅ΡΠ°ΡΡΡΠ°Ρ
Π½ΠΎΠΌΠΈΠ½Π°Π»ΡΠ½ΡΠ΅ Ρ
Π°ΡΠ°ΠΊΡΠ΅ΡΠΈΡΡΠΈΠΊΠΈ ΡΡΡΡΠΎΠΉΡΡΠ² Π² ΠΊΠΎΡΠΏΡΡΠ΅ H08 Π΄ΠΎΠ»ΠΆΠ½Ρ Π±ΡΡΡ ΡΠ½ΠΈΠΆΠ΅Π½Ρ Π½Π° ΠΎΡΠ½ΠΎΠ²Π΅ ΡΠ΅ΠΏΠ»ΠΎΠ²ΠΎΠ³ΠΎ ΡΠΎΠΏΡΠΎΡΠΈΠ²Π»Π΅Π½ΠΈΡ 165Β°C/ΠΡ, ΠΏΠ΅ΡΠ΅Ρ
ΠΎΠ΄ ΠΊ ΠΎΠΊΡΡΠΆΠ°ΡΡΠ΅ΠΉ ΡΡΠ΅Π΄Π΅, ΠΈΠ»ΠΈ 20Β°C/ΠΡ, ΠΏΠ΅ΡΠ΅Ρ
ΠΎΠ΄ ΠΊ ΠΊΠΎΡΠΏΡΡΡ. Π’Π΅ΡΠΌΠΈΡΠ΅ΡΠΊΠΎΠ΅ ΡΠΎΠΏΡΠΎΡΠΈΠ²Π»Π΅Π½ΠΈΠ΅ Π΄Π²ΡΡ
ΡΡΠ΄Π½ΠΎΠ³ΠΎ ΠΊΠΎΡΠΏΡΡΠ° ΡΠΎΡΡΠ°Π²Π»ΡΠ΅Ρ 110C/ΠΡ, ΠΏΠ΅ΡΠ΅Ρ
ΠΎΠ΄ ΠΊ ΠΎΠΊΡΡΠΆΠ°ΡΡΠ΅ΠΉ ΡΡΠ΅Π΄Π΅. ΠΡΠΈΠΌΠ΅ΡΠ°Π½ΠΈΠ΅ 6. ΠΡΠΈ Ρ
Π°ΡΠ°ΠΊΡΠ΅ΡΠΈΡΡΠΈΠΊΠΈ ΠΏΡΠΈΠΌΠ΅Π½ΠΈΠΌΡ Π΄Π»Ρ 15 Π ΠΈ Π·Π°Π·Π΅ΠΌΠ»Π΅Π½ΠΈΡ, Π° ΡΠ°ΠΊΠΆΠ΅ Π΄Π»Ρ -55CTA+125C, Π΅ΡΠ»ΠΈ Π½Π΅ ΡΠΊΠ°Π·Π°Π½ΠΎ ΠΈΠ½ΠΎΠ΅. ΠΠ΄Π½Π°ΠΊΠΎ Π΄Π»Ρ LM211 Π²ΡΠ΅ ΡΠ΅ΠΌΠΏΠ΅ΡΠ°ΡΡΡΠ½ΡΠ΅ Ρ
Π°ΡΠ°ΠΊΡΠ΅ΡΠΈΡΡΠΈΠΊΠΈ ΠΎΠ³ΡΠ°Π½ΠΈΡΠ΅Π½Ρ -25CTA+85C. Π‘ΠΏΠ΅ΡΠΈΡΠΈΠΊΠ°ΡΠΈΠΈ Π½Π°ΠΏΡΡΠΆΠ΅Π½ΠΈΡ ΡΠΌΠ΅ΡΠ΅Π½ΠΈΡ, ΡΠΎΠΊΠ° ΡΠΌΠ΅ΡΠ΅Π½ΠΈΡ ΠΈ ΡΠΎΠΊΠ° ΡΠΌΠ΅ΡΠ΅Π½ΠΈΡ ΠΏΡΠΈΠΌΠ΅Π½ΠΈΠΌΡ Π΄Π»Ρ Π»ΡΠ±ΠΎΠ³ΠΎ Π½Π°ΠΏΡΡΠΆΠ΅Π½ΠΈΡ ΠΏΠΈΡΠ°Π½ΠΈΡ ΠΎΡ ΠΎΠ΄Π½ΠΎΠ³ΠΎ ΠΈΡΡΠΎΡΠ½ΠΈΠΊΠ° ΠΏΠΈΡΠ°Π½ΠΈΡ 5 Π. ΠΡΡΠΎΡΠ½ΠΈΠΊΠΈ ΠΏΠΈΡΠ°Π½ΠΈΡ 15 Π.
ΠΡΠΈΠΌΠ΅ΡΠ°Π½ΠΈΠ΅ 7. ΠΡΠΈΠ²Π΅Π΄Π΅Π½Π½ΡΠ΅ Π½Π°ΠΏΡΡΠΆΠ΅Π½ΠΈΡ ΡΠΌΠ΅ΡΠ΅Π½ΠΈΡ ΠΈ ΡΠΎΠΊΠΈ ΡΠΌΠ΅ΡΠ΅Π½ΠΈΡ ΡΠ²Π»ΡΡΡΡΡ ΠΌΠ°ΠΊΡΠΈΠΌΠ°Π»ΡΠ½ΡΠΌΠΈ Π·Π½Π°ΡΠ΅Π½ΠΈΡΠΌΠΈ, Π½Π΅ΠΎΠ±Ρ
ΠΎΠ΄ΠΈΠΌΡΠΌΠΈ Π΄Π»Ρ ΡΠΏΡΠ°Π²Π»Π΅Π½ΠΈΡ Π²ΡΡ
ΠΎΠ΄Π½ΡΠΌ ΡΠΈΠ³Π½Π°Π»ΠΎΠΌ Π² ΠΏΡΠ΅Π΄Π΅Π»Π°Ρ
Π²ΠΎΠ»ΡΡΠ° ΠΎΡ Π»ΡΠ±ΠΎΠ³ΠΎ ΠΈΡΡΠΎΡΠ½ΠΈΠΊΠ° ΠΏΡΠΈ Π½Π°Π³ΡΡΠ·ΠΊΠ΅ 1 ΠΌΠ. Π’Π°ΠΊΠΈΠΌ ΠΎΠ±ΡΠ°Π·ΠΎΠΌ, ΡΡΠΈ ΠΏΠ°ΡΠ°ΠΌΠ΅ΡΡΡ ΠΎΠΏΡΠ΅Π΄Π΅Π»ΡΡΡ Π΄ΠΈΠ°ΠΏΠ°Π·ΠΎΠ½ ΠΎΡΠΈΠ±ΠΎΠΊ ΠΈ ΡΡΠΈΡΡΠ²Π°ΡΡ Π½Π°ΠΈΡ
ΡΠ΄ΡΠΈΠ΅ ΡΡΡΠ΅ΠΊΡΡ ΡΡΠΈΠ»Π΅Π½ΠΈΡ ΠΏΠΎ Π½Π°ΠΏΡΡΠΆΠ΅Π½ΠΈΡ ΠΈ RS. ΠΡΠΈΠΌΠ΅ΡΠ°Π½ΠΈΠ΅ 8. Π£ΠΊΠ°Π·Π°Π½Π½ΠΎΠ΅ Π²ΡΠ΅ΠΌΡ ΠΎΡΠΊΠ»ΠΈΠΊΠ° (ΡΠΌ. ΠΎΠΏΡΠ΅Π΄Π΅Π»Π΅Π½ΠΈΡ) ΠΎΡΠ½ΠΎΡΠΈΡΡΡ ΠΊ Π²Ρ
ΠΎΠ΄Π½ΠΎΠΌΡ ΡΠ°Π³Ρ 100 ΠΌΠ Ρ ΠΏΠ΅ΡΠ΅Π³ΡΡΠ·ΠΊΠΎΠΉ 5 ΠΌΠ. ΠΡΠΈΠΌΠ΅ΡΠ°Π½ΠΈΠ΅ 9: ΠΡΠ° ΡΠΏΠ΅ΡΠΈΡΠΈΠΊΠ°ΡΠΈΡ ΡΠΊΠ°Π·ΡΠ²Π°Π΅Ρ Π΄ΠΈΠ°ΠΏΠ°Π·ΠΎΠ½ ΡΠΎΠΊΠ°, ΠΊΠΎΡΠΎΡΡΠΉ Π΄ΠΎΠ»ΠΆΠ΅Π½ Π±ΡΡΡ ΡΠ½ΡΡ Ρ Π²ΡΠ²ΠΎΠ΄Π° ΡΡΡΠΎΠ±ΠΎΡΠΊΠΎΠΏΠ°, ΡΡΠΎΠ±Ρ ΠΎΠ±Π΅ΡΠΏΠ΅ΡΠΈΡΡ ΠΏΡΠ°Π²ΠΈΠ»ΡΠ½ΠΎΠ΅ ΠΎΡΠΊΠ»ΡΡΠ΅Π½ΠΈΠ΅ Π²ΡΡ
ΠΎΠ΄Π°. ΠΠ΅ Π·Π°ΠΌΡΠΊΠ°ΠΉΡΠ΅ ΠΊΠΎΠ½ΡΠ°ΠΊΡ ΡΡΡΠΎΠ±ΠΎΡΠΊΠΎΠΏΠ° Π½Π° Π·Π΅ΠΌΠ»Ρ; ΠΎΠ½ Π΄ΠΎΠ»ΠΆΠ΅Π½ ΡΠΏΡΠ°Π²Π»ΡΡΡΡΡ ΡΠΎΠΊΠΎΠΌ Π΄ΠΎ 5 ΠΌΠ. ΠΡΠΈΠΌΠ΅ΡΠ°Π½ΠΈΠ΅ 10: ΠΠ±ΡΠ°ΡΠΈΡΠ΅ΡΡ ΠΊ RETS111X Π·Π° Π²ΠΎΠ΅Π½Π½ΡΠΌΠΈ ΡΠΏΠ΅ΡΠΈΡΠΈΠΊΠ°ΡΠΈΡΠΌΠΈ LM111H, LM111J ΠΈ LM111J-8. ΠΡΠΈΠΌΠ΅ΡΠ°Π½ΠΈΠ΅ 11: ΠΠΎΠ΄Π΅Π»Ρ ΡΠ΅Π»ΠΎΠ²Π΅ΡΠ΅ΡΠΊΠΎΠ³ΠΎ ΡΠ΅Π»Π°, k ΠΏΠΎΡΠ»Π΅Π΄ΠΎΠ²Π°ΡΠ΅Π»ΡΠ½ΠΎ Ρ 100 ΠΏΠ€.
