Как работает MPPT контроллер для солнечных батарей. Какие алгоритмы поиска точки максимальной мощности используются в MPPT контроллерах. Чем MPPT контроллер отличается от PWM контроллера. Какие преимущества дает использование MPPT контроллера в солнечной электростанции.
Что такое MPPT контроллер и зачем он нужен
MPPT контроллер (Maximum Power Point Tracking) — это устройство, которое позволяет повысить эффективность работы солнечных батарей путем отслеживания точки максимальной мощности. В отличие от простых PWM контроллеров, MPPT контроллеры способны преобразовывать избыточное напряжение солнечных панелей в дополнительный зарядный ток для аккумуляторов.
Основные функции MPPT контроллера:
- Поиск и удержание точки максимальной мощности солнечных панелей
- Преобразование напряжения и тока для оптимальной зарядки аккумуляторов
- Защита аккумуляторов от перезаряда и глубокого разряда
- Повышение общей эффективности солнечной электростанции на 15-30%
Принцип работы MPPT контроллера
Принцип работы MPPT контроллера основан на постоянном отслеживании вольт-амперной характеристики (ВАХ) солнечных панелей и поиске точки максимальной мощности. Контроллер периодически сканирует всю ВАХ, определяя оптимальные значения тока и напряжения, при которых генерируется максимальная мощность.

Алгоритм работы MPPT контроллера можно описать следующими шагами:
- Измерение текущих значений напряжения и тока солнечных панелей
- Расчет текущей вырабатываемой мощности
- Небольшое изменение рабочей точки (напряжения или тока)
- Повторное измерение и расчет мощности
- Сравнение значений мощности и перемещение рабочей точки в сторону увеличения мощности
- Повторение шагов 3-5 для постоянного удержания точки максимума
Основные алгоритмы поиска точки максимальной мощности
В современных MPPT контроллерах используются различные алгоритмы поиска и удержания точки максимальной мощности. Рассмотрим наиболее распространенные из них:
Метод возмущения и наблюдения (Perturb and Observe, P&O)
Это наиболее часто используемый алгоритм, который работает по следующему принципу:
- Контроллер периодически изменяет напряжение солнечных панелей на небольшую величину
- Измеряется новое значение мощности и сравнивается с предыдущим
- Если мощность увеличилась — контроллер продолжает изменение в том же направлении
- Если мощность уменьшилась — направление изменения меняется на противоположное
Преимущества метода P&O — простота реализации и хорошая эффективность в большинстве случаев. Недостаток — возможны колебания вокруг точки максимума при быстро меняющихся условиях освещенности.
.png)
Метод возрастающей проводимости (Incremental Conductance, IC)
Этот алгоритм основан на анализе изменения проводимости солнечных панелей:
- Рассчитывается мгновенная и инкрементальная проводимость
- На основе сравнения этих значений определяется положение рабочей точки относительно точки максимума мощности
- Контроллер корректирует напряжение для движения к точке максимума
Метод IC обеспечивает более точное отслеживание точки максимума по сравнению с P&O, особенно при быстро меняющихся условиях. Однако он требует более сложных вычислений.
Преимущества MPPT контроллеров перед PWM
MPPT контроллеры имеют ряд существенных преимуществ по сравнению с более простыми PWM контроллерами:
- Повышение эффективности работы солнечных панелей на 15-30%
- Возможность использования солнечных панелей с более высоким номинальным напряжением
- Снижение потерь в кабелях за счет работы на повышенном напряжении
- Более эффективная работа при низкой освещенности и высоких температурах
- Возможность параллельного подключения панелей разной мощности
Основной недостаток MPPT контроллеров — более высокая стоимость по сравнению с PWM. Однако в большинстве случаев дополнительные затраты окупаются за счет повышения общей эффективности солнечной электростанции.

Выбор MPPT контроллера для солнечной электростанции
При выборе MPPT контроллера для солнечной электростанции необходимо учитывать следующие основные параметры:
- Максимальный ток заряда аккумуляторов
- Максимальное входное напряжение от солнечных панелей
- Поддерживаемые типы и напряжения аккумуляторных батарей
- Наличие дополнительных функций (мониторинг, защита, удаленное управление)
- Эффективность преобразования
- Надежность и качество исполнения
Правильно подобранный MPPT контроллер позволит максимально эффективно использовать возможности солнечных панелей и обеспечить оптимальный режим заряда аккумуляторов.
Настройка и оптимизация работы MPPT контроллера
Для достижения максимальной эффективности работы MPPT контроллера важно правильно настроить его параметры под конкретную солнечную электростанцию. Основные моменты, на которые следует обратить внимание:
- Установка корректных параметров используемых аккумуляторных батарей
- Настройка пороговых значений напряжений для разных стадий заряда
- Выбор оптимального алгоритма поиска точки максимальной мощности
- Установка параметров температурной компенсации
- Настройка режимов работы дополнительных выходов
Многие современные MPPT контроллеры имеют возможность удаленного мониторинга и управления через мобильные приложения или веб-интерфейс. Это позволяет оперативно отслеживать параметры работы системы и при необходимости корректировать настройки.

Перспективы развития MPPT технологий
Технологии MPPT контроллеров постоянно совершенствуются. Основные направления развития:- Повышение эффективности преобразования энергии
- Улучшение алгоритмов поиска точки максимальной мощности
- Интеграция с системами управления умным домом
- Использование искусственного интеллекта для прогнозирования выработки
- Снижение стоимости за счет массового производства
Развитие MPPT технологий в сочетании с удешевлением солнечных панелей делает солнечную энергетику все более доступной и эффективной альтернативой традиционным источникам энергии.
MPPT контроллер — принцип работы и алгоритмы поиска точки максимальной мощности
MPPT контроллер — принцип работы
Поделиться ссылкой на статью
Обновлено 14 декабря, 2021
Опубликовано автором
Что такое MPPT контроллеры, для чего они нужны и в чем их отличие от контроллеров с
Методы поиска точки максимальной мощности (
ТММ) солнечной батареи MPPT контроллеромОбычно используется метод Perturb and Observe. При этом методе проводится периодическое полное сканирование всей вольт-амперной характеристики солнечной батареи (ВАХ) (обычно раз в 2 часа, но в SunStar MPPT этот интервал можно задавать от 1 минуты до 4 часов), находится ТММ, и до следующего полного сканирования контроллер «рыщет» от этой точки и вычисляет, как меняется мощность солнечной батареи, и сдвигает рабочую точку на новое напряжение, если при нем мощность больше.
Практически во всех контроллерах применяется именно этот метод. Недостатком метода считается постоянная необходимость проводить измерения, во время которых генерация энергии от модулей прерывается. Различные производители подбирают параметры поиска — глубину и частоту итераций, периодичность полного сканирования, — для того, чтобы наиболее оптимально отслеживать точку максимальной мощности солнечной батареи и получать максимальное количество энергии от Солнца.
Многие производители даже имеют фирменные названия для своего метода поиска ТММ, но в конечном счете все эти методы являются реализацией метода «Отклониться и наблюдать» (именно так можно перевести Perturb & Observe). Подавляющее большинство контроллеров не позволяет выбирать параметры метода поиска ТММ. Исключение составляет тайваньский MPPT контроллер Prosolar Sunstar MPPT.
Все остальные методы доступны для выбора только в контроллерах Prosolar Sunstar MPPT. Может быть есть еще и другие контроллеры с такими возможностями, но мы о них не знаем.
Второй метод — Scan and Hold — после первичного сканирования напряжение устанавливается на уровне найденной точки и держится до следующего полного сканирования. Такой метод хорош там, где нет облаков и нет затенения модулей. Преимущества — высокая скорость работы, практически нет прерывания генерации на измерения.
Третий метод — Percentage of open circuit voltage — замеряется напряжение холостого хода и рабочая точка выбирается на уровне Uxx*k, где k может быть от 0 до 1, по умолчанию 0,8. Точка держится до следующего сканирования. Такой метод хорош там, где нет облаков и нет затенения модулей. Преимущества — высокая скорость работы, практически нет прерывания генерации на измерения.
Четвертый метод — жесткий выбор рабочей точки. Назначаете любое напряжение, которое контроллер будет поддерживать. Никаких измерений и вычислений он уже не делает, т. е. работает постоянно. Недостаток — такое напряжение может быть далеко от реальной ТММ. Однако, если вы точно знаете, при каком напряжении ваша батарея вырабатывает максимальную мощность, и СБ работает практически постоянно при ясном небе, то можно использовать и этот метод. При запуске системы нужно задать напряжение, которое будет поддерживать контроллер, оно вычисляется исходя из параметров конкретной солнечной батареи.
Есть еще экзотические методы поиска ТММ, с использованием искусственного интеллекта, но они в массовых контроллерах не применяются.
Сравнение контроллеров MPPT
Эта статья прочитана 42324 раз(а)!
Продолжить чтение
MPPT контроллеры
10000
Что такое MPPT контроллеры Если вы хотите увеличить выработку энергии вашими солнечными батареями без добавления солнечных панелей, то вам нужно заменить ваш солнечный контроллер на контроллер со слежением за точкой максимальной мощности (ТММ) солнечной батареи.
Такой контроллер позволит в большинстве…Руководство покупателя АКБ для систем электроснабжения
10000
Аккумуляторы для систем электроснабжения. Руководство покупателя В интернете есть много разрозненной информации по разным типам аккумуляторов, их возможностям, характеристикам, областям применения, достоинствам и недостаткам. При этом во многих случаях информация эта однобокая — связано это бывает или с недостаточными знаниями…
Studer VarioTrack 65/80 MPPT
10000
Cолнечный MPPT контроллер Studer VarioTrack VarioTrack отвечает наивысшим стандартам качества и обеспечивает максимальную выработку энергии солнечными батареями и легендарное швейцарское качество. MPPT контроллер VarioTrack может применяться в любой фотоэлектрической системе. Контроллер имеет очень гибкие настройки. В настоящий момент выпускаются 2…
EPSolar MPPT контроллеры
10000
Солнечные MPPT контроллеры EPsolar / EPEVER MPPT контроллеры имеют функцию слежения за точкой максимальной мощности (ТММ солнечной батареи), что позволяет получить до 30% дополнительной энергии от вашей солнечной батареи по сравнению с ШИМ контроллерами.
EPSolar выпускает несколько серий MPPT солнечных…Ассортимент контроллеров SRNE
10000
Солнечные контроллеры SRNE: линейка MPPT и PWM различного назначения MPPT контроллеры SRNE Контроллеры со слежением за максимальной мощностью солнечной батареи наиболее востребованы сейчас на рынке. SRNE выпускает надёжные и высокоэффективные MPPT контроллеры SRNE выпускает следующие серии MPPT контроллеров: SR-ML 24xx…
Фотоэлектрические комплекты
55
Фотоэлектрические комплекты: Состав Для того, чтобы использовать солнечную энергию для питания ваших потребителей, одной солнечной батареи недостаточно. Кроме солнечной батареи нужно еще несколько составляющих. Типичный состав автономного фотоэлектрического комплекта следующий: фотоэлектрическая батарея контроллер заряда аккумуляторной батареи аккумуляторная батарея провода, коннекторы,…
Контроллеры заряда MPPT для аккумуляторов
Сортировать по позиции: низкие позиции выше
Контроллер заряда SRNE MC2450N10 50А
| Ном-ое напряжение | 12/24 В |
| Ток заряда | 50А |
| Технология заряда | MPPT |
Макс. мощность СБ | 660/1320 Вт |
| Мак. напряжение СБ | 100 Вольт |
| Вес | 1335 г |
Цена
9 727 руб
Контроллер заряда SRNE SR-ML2440 40А
| Ном-ое напряжение | 12/24 В |
| Ток заряда | 40А |
| Технология заряда | MPPT |
| Макс. мощность СБ | 550/1100 Вт |
| Мак. напряжение СБ | 100 Вольт |
| Вес | 2 кг |
Цена
10 366 руб
Контроллер заряда SRNE MC2430N10 30А
| Ном-ое напряжение | 12/24 В |
| Ток заряда | 30А |
| Технология заряда | MPPT |
| Макс. мощность СБ | 400/800Вт |
| Мак. напряжение СБ | 100 Вольт |
| Вес | 830 г |
Цена
6 532 руб
Сообщить о поступлении
Если Вас заинтересовал данный товар, введите свой e-mail и Вы получите автоматическое уведомление о его поступлении.
Антибот
Сравнить
Контроллер заряда SRNE MC2440N10 40А
| Ном-ое напряжение | 12/24 В |
| Ток заряда | 40А |
| Технология заряда | MPPT |
| Макс. мощность СБ | 550/1100 Вт |
| Мак. напряжение СБ | 100 Вольт |
| Вес | 1040 г |
Цена
8 094 руб
Сообщить о поступлении
Если Вас заинтересовал данный товар, введите свой e-mail и Вы получите автоматическое уведомление о его поступлении.
Антибот
Сравнить
Контроллер заряда Epever TRIRON 2210N 20А
| Ном-ое напряжение | 12/24 В |
| Ток заряда | 20А |
| Технология заряда | MPPT |
Макс. мощность СБ | 260/520 Вт |
| Мак. напряжение СБ | 100 Вольт |
| Вес | 0,92 кг |
Цена
6 700 руб
Сообщить о поступлении
Если Вас заинтересовал данный товар, введите свой e-mail и Вы получите автоматическое уведомление о его поступлении.
Антибот
Сравнить
Контроллер заряда Epever TRIRON 3210N 30А
| Ном-ое напряжение | 12/24 В |
| Ток заряда | 30А |
| Технология заряда | MPPT |
| Макс. мощность СБ | 390/780 Вт |
| Мак. напряжение СБ | 100 Вольт |
| Вес | 1,35 кг |
Цена
8 400 руб
Если Вас заинтересовал данный товар, введите свой e-mail и Вы получите автоматическое уведомление о его поступлении.
Антибот
Сравнить
Контроллер заряда Epever TRIRON 4210N 40А
| Ном-ое напряжение | 12/24 В |
| Ток заряда | 40А |
| Технология заряда | MPPT |
| Макс. мощность СБ | 520/1040 Вт |
| Мак. напряжение СБ | 100 Вольт |
| Вес | 2,06 кг |
Цена
9 990 руб
Сообщить о поступлении
Если Вас заинтересовал данный товар, введите свой e-mail и Вы получите автоматическое уведомление о его поступлении.
Антибот
Сравнить
Контроллер заряда Epever DuoRacer 3106N 30А
| Ном-ое напряжение | 12 В |
| Ток заряда | 30А |
| Технология заряда | MPPT |
Макс. мощность СБ | 390 Вт |
| Мак. напряжение СБ | 60 Вольт |
| Вес | 1,4 кг |
Цена
7 500 руб
Сообщить о поступлении
Если Вас заинтересовал данный товар, введите свой e-mail и Вы получите автоматическое уведомление о его поступлении.
Антибот
Сравнить
Контроллер заряда Epever Tracer 6415AN 60A
| Ном-ое напряжение | 12/24/36/48 В |
| Ток заряда | 60А |
| Технология заряда | MPPT |
| Макс. мощность СБ | 1500/2250/3000 Вт |
| Мак. напряжение СБ | 150 Вольт |
| Вес | 4,5 кг |
Цена
23 500 руб
Сообщить о поступлении
Если Вас заинтересовал данный товар, введите свой e-mail и Вы получите автоматическое уведомление о его поступлении.
Антибот
Сравнить
Контроллер заряда Epever Tracer 10420AN 100A
| Ном-ое напряжение | 12/24/36/48 В |
| Ток заряда | 100A |
| Технология заряда | MPPT |
| Макс. мощность СБ | 2500/3750/5000 Вт |
| Мак. напряжение СБ | 200 Вольт |
| Вес | 7,4 кг |
Цена
46 000 руб
Сообщить о поступлении
Если Вас заинтересовал данный товар, введите свой e-mail и Вы получите автоматическое уведомление о его поступлении.
Антибот
Сравнить
Контроллер заряда Epever Tracer 2606BP 10A
| Ном-ое напряжение | 12/24 В |
| Ток заряда | 10А |
| Технология заряда | MPPT |
Макс. мощность СБ | 130/260 Вт |
| Мак. напряжение СБ | 60 Вольт |
| Вес | 540 г |
Цена
2 900 руб
Сообщить о поступлении
Если Вас заинтересовал данный товар, введите свой e-mail и Вы получите автоматическое уведомление о его поступлении.
Антибот
Сравнить
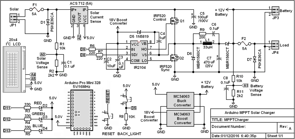
MPPT контроллер — это усовершенствованный контроллер заряда АКБ от солнечных панелей с использованием технологии поиска точки максимальной мощности (MPPT). Контроллер использует интеллектуальный алгоритм отслеживания максимальной мощности, которая позволяет в каждый момент времени поддерживать заряд на пиковой точке работы солнечных панелей.
MPPT контроллер заряда содержит в своей схеме преобразователь мощности работающий по формуле Volts In * Amps In = Volts Out * Amps Out. Другими словами MPPT контроллер способен занижать выходящий Вольтаж пропорционально увеличивая Силу тока.
Серию Tracer MPPT отличает наличие функции слежения за точкой максимальной мощности фотоэлектрического модуля. Это позволяет получить до 30% дополнительной энергии от вашей солнечной батареи.
Солнечные контроллеры (MPPT, ШИМ) | Энергии Солнца
От официального представителя
Мы осуществляем доставку во все регионы РФ контактный телефон: +7 (988) 237-56-74
Эффективно
В ЛЮБОЕ ВРЕМЯ ГОДА
Надежно
ГАРАНТИЯ ДО 10 ЛЕТ
Доступно
ЦЕНЫ ОТ ПРОИЗВОДИТЕЛЕЙ
Экономично
ПОЛНАЯ ЭНЕРГОНЕЗАВИСИМОСТЬ
MPPT контроллеры
МРРТ контроллер, это устройство, которое повышает эффективность солнечной батареи за счет функции слежения за Точкой Максимальной Мощности (ТММ). В переводе с английского, аббревиатура означает Maximum Power Point Tracking . Прибор это относительно новый, их концепция была сформирована в середине 80-х гг. И тогда же они впервые появились на рынке.
Но за истекшие тридцать лет, сфера электроники наполнилась новыми компонентами, которые:
- Увеличили функционал МРРТ.
- Повысили их надёжность.
- Уменьшили их размеры.
- Позволили продлить гарантию.
- Обеспечили высочайшую точность работы.
Специфика применения
Использование МРРТ контроллеров в бесперебойных или автономных системах энергоснабжения имеет две составляющие, которые существенно изменяют многие аспекты функционирования подобных комплексов. Первый из них, это работа аккумуляторов.
- Зарядка аккумуляторных батарей, для увеличения срока службы и поддержки номинальных рабочих параметров, требует особого подхода. Дело в том, что процесс зарядки это сложный комплекс химических реакций, которые меняют физико-химические характеристики пластин и электролита несколько раз в продолжении одно цикла. В соответствии с этими изменениями, должна изменяться характеристика тока. При этом, все изменения не ступенчатые, и не имеют чёткой привязки ко времени.
То есть требуется контроль состояния аккумуляторной батареи (АКБ) в каждый момент времени, и соответствующие изменения зарядного тока. При этом, учитываются и этапы зарядки:
- Наполнение.
- Насыщение.
- Выравнивание.
- Поддержка.
Не соблюдение режимов зарядки, приводит к тому, что АКБ быстро теряют ёмкость, перестают держать заряд и как следствие требуют замены. А затраты на обновление АКБ в системе автономного снабжения составляют почти половину стоимости всего оборудования.
Современные контроллеры МРРТ, имеют возможность снимать показания не только с фотоэлектрических модулей, но и с аккумуляторов. При этом регистрируются данные по нескольким определяющим параметрам. А в зависимости от исполнения, все показания могут выводиться на дисплей или отображаться с помощью светодиодных индикаторов.
- Второй важный аспект – недобор мощности всей системы фотоэлектрических преобразователей. Причина здесь тоже разноплановая. Процесс выработки электроэнергии у солнечных батарей изменяется в зависимости от:
- Степени освещённости.

- Температуры модуля.
- Выбранной нагрузки.
При этом, определение и выбор потребляемой нагрузки, довольно специфический процесс, которым невозможно управлять без использования МРРТ контроллера.
Особняком стоят системы фотоэлектрических преобразователей, которые составлены из панелей разных типов. Включение в такую систему контроллера МРРТ, насущная необходимость. Без него эффективность выработки электроэнергии снижается на 16-38%. Это всё равно что купить а/м Ferrari, но из-за того что нет рычага переключения скоростей, вы будете ездить только на первой передаче. Тоже самое будет и с фотоэлементами.
Особенности сборки системы фотоэлементов с контроллером МРРТ
В связи с тем, что в определённые моменты напряжение на клеммах АКБ может быть больше, нежели на выходе от панелей, то собирая систему, её надо комплектовать таким образом, чтобы добиться превалирования напряжения, над мощностью.
Дополнительным доказательством служит и формула для расчёта потери в проводниках: P = I2 x R.
Обратите внимание, что уменьшая силу тока (I) в два раза, на выходе получают рост мощности в 4 раза, и это при использовании той же проводки.
Максимальной эффективности контроллеры МРРТ позволяются добиться при мощности системы от 200 Вт. А в случае, если модули имеют нестандартное выходное напряжение, без использования контроллеров МРРТ, обойтись невозможно.
Во время работы, контроллеры МРРТ потребляют от 2 до 5 Вт мощности. Но с учётом повышения эффективности работы всей системы в целом, подобный расход можно зарегистрировать только с помощью контрольных приборов. Ведь оптимизируя работу солнечных батарей, контроллеры МРРТ приводят к тому, что мощность всей системы автономного энергоснабжения вырастает на 25-30%. Другими словами, подключая контроллер МРРТ, вы повышаете мощность без приобретения дополнительных фотопреобразователей.
ШИМ контроллеры
Контроллеры первого поколения работали по принципу включения и выключения тока заряда. Т.е., они снимали показания с клемм аккумулятора, и как только напряжение достигало 14-14,5 В, питание отключалось.
Ни какие другие показания в расчёт не брались. А между тем, во время зарядки АКБ, происходит нагрев электролита, что опосредованно приводит к временному повышению напряжения. С остыванием электролита, уровень заряда падает ниже нормы. И контроллер опять включает заряд.
Функционирование в таком режиме, приводит к сульфатации пластин, падению номинальной ёмкости без возможности восстановления и как следствие срок службы АКБ резко снижается.
ШИМ контроллеры, это устройства второго поколения. Имея сложную электронную начинку, они запрограммированы на получение нескольких параметров АКБ во время заряда, и соответственно изменяют характеристика зарядного тока. В частности:
Этап «Наполнение». В течении 2-4 часов, АКБ способен аккумулировать всю поступающую энергию. Поэтому ШИМ контроллер, подаёт на него практически весь вырабатываемый солнечными батареями ток.
Этап «Насыщения». Достигнув определённого уровня заряда, изменяются физико-химические показатели электролита.
ШИМ контроллер, оценив эти изменения, начинает подавать зарядный ток, подвергнув его Широтно-Импульсной модуляции. Такие изменения предотвращают закипание электролита и препятствуют газообразованию.
Этап «Выравнивания». Переход между вторым и третьим этапом не ступенчатый, а плавный. Сила подаваемого зарядного тока и напряжение постоянно изменяются. И такой подход приводит к:
- Перемешиванию электролита.
- Очищению пластин.
- Выравниванию напряжения в разных банках.
Этап «Поддержки». При достижении 100% уровня заряда аккумулятора, ШИМ контроллер не выключается полностью, а оставляет минимальный необходимый ток для предотвращения саморазряда АКБ.
Согласованная работа ШИМ контроллера с батареей аккумуляторов в таком избирательном режиме, позволяет доводить уровень заряда АКБ до 100% и существенно повышает срок их эксплуатации. При этом в течении всего времени работы, ёмкость АКБ практически не снижается.
Разновидности ШИМ контроллеров
Даже если очень искать, то приобрести новый контроллер первого поколения, который работает только в режиме «вкл-выкл», вряд ли получится. Все современные контроллеры работают в 2-3 ступенчатом режиме.
В зависимости от модели, ШИМ контроллеры могут иметь различные индикаторы состояния. Простейшие отображают стадию процесса с помощью светодиодов, более сложные имеют монохромное табло. Продвинутые модели снабжают полнофунциональным жидкокристаллическим дисплеем. Такие модели можно уже программировать и изменять параметры вручную, обходя предустановленные режимы работы. В частности, их можно настраивать для зарядки не только типовых аккумуляторных батарей, но и для редких, нестандартных АКБ.
Залог долгой службы аккумулятора, кроется в индивидуальном подходе к зарядке. Нельзя добиться надёжного функционирования АКБ в течении продолжительного времени, если не подбирать для его зарядки оптимальный режим. Следить за этим владельцу самостоятельно, практически невозможно.
Но с этой работой успешно справляются предлагаемые в нашем магазине ШИМ контроллеры.
Рекомендации перед покупкой
Подойдите к выбору ШИМ контроллера ответственно. Если вы уже имеете систему АКБ, то имейте при себе параметры каждого аккумулятора в отдельности, и всей системы в целом. Обратитесь к нашему специалисту за консультацией, и мы поможем вам выбрать именно такой прибор, который лучше всего будет сочетаться с вашим АКБ.
Солнечные контроллеры (MPPT, ШИМ)5.00/5 (100.00%) 100
Мы осуществляем доставку во все регионы РФ контактный телефон: +7 (988) 237-56-74
Некоторые из отзывов о нашей компании
Я хочу поделиться приятными впечатлениями о работе сотрудников этой фирмы, которая выполняла работы по установке солнечной электростанции. Такой ответственности перед клиентом я давно не встречала. Культура производства высшего качества. Я Вам обещаю, что мои рекомендации услышат все мои друзья.
Спасибо Вам.
Я обратился в Компанию «Энергии Солнца» с задачей обеспечить свой дом 150 м² электроэнергией с помощью автономной солнечной электростанции. Результаты превзошли ожидания: мой дом работает только от энергии солнца без помощи бензогенератора. Выработка за первый квартал составила 750 кВт.ч.
Общественное телевидение Мэриленда: MPT
mpt PresentS
Гарриет Табман: Видения свободы и становление Фредериком Дугласом
Два оригинальных документальных фильма и сопутствующий веб-сайт проливают свет на жизнь пары выдающихся икон в борьбе за искоренение рабства.
ДОПОЛНИТЕЛЬНАЯ ИНФОРМАЦИЯ
ПРОГРАММА И ДОПОЛНИТЕЛЬНОЕ ОБОРУДОВАНИЕ
Гарриет Табман: Видения свободы
Познакомьтесь с женщиной, которая неоднократно рисковала своей жизнью и свободой, чтобы освободить других от рабства.
СМОТРИ
ПРЕМЬЕРА 11 ОКТЯБРЯ в 20:00
Стать Фредериком Дугласом
Узнайте, как человек, рожденный в рабстве, стал одним из самых влиятельных лидеров страны.
СМОТРЕТЬ ДОПОЛНИТЕЛЬНО СЕЙЧАС
- MPT
- MPT2
- PBS KIDS
- NHK
Эпизоды по потоку и примеры 9003
. Создание черной Америки: через виноградную лозу
Этот четырехчасовой сериал от Генри Луиса Гейтса-младшего знакомит с ярким миром, лежащим в основе игры Black.
СМОТРИ
Эпизоды и дополнительные материалы
Ван дер Валк: 2 сезон
Амстердам — город велосипедов, лодок и тел.
Совершенно новый сериал, основанный на легендарных криминальных триллерах Николаса Фрилинга.
СМОТРИ
Программы сентября-октября
Месяц национального латиноамериканского наследия
Прославьте латиноамериканское наследие с помощью ряда программ, предлагающих вдохновляющие истории, захватывающие развлечения и многое другое.
РАСПИСАНИЕ МЕСЯЦА ИСПАНСКОГО НАСЛЕДИЯ
ПРОСМОТР ПРЯМОЙ ТРАНСЛЯЦИИ MPT
ПРОСМОТР ПРЯМОЙ ТРАНСЛЯЦИИ MPT2
Представлено в MPT Passport
Доступно для просмотра по запросу
Неделя HBCU 2022 г.
Документальные фильмы и специальные передачи, рассказывающие малорассказанные истории о самопожертвовании, мужестве, инновациях и надеждах этих важных американских институтов.
СМОТРЕТЬ ЗДЕСЬ
ЭПИЗОДЫ ПОТОКА
Чесапикские коллекционные предметы
Исследуйте историю региона, узнавая интригующие истории о его антиквариате и сокровищах. И их значения удивят вас!
СМОТРИ
ЭПИЗОДЫ ПОТОКА
Ферма и урожай Мэриленда
Сериал, в котором рассказывается о сельском хозяйстве с человеческим лицом и рассказывается об индустрии, которая создала эту нацию.
СМОТРИ
ЭПИЗОДЫ ПОТОКА
На открытом воздухе Мэриленд
Наводящие на размышления истории, рассказывающие о разнообразных экосистемах, людях и местах региона.
СМОТРИ
Противостояние расизму
Укрепление единства через диалог
Программы в прямом эфире и для потоковой передачи, а также ресурсы, посвященные влиянию расы на Америку.
ИДИ СЮДА
ДЕТСКИЙ МРТ
Для детей и родителей
ТРАНСЛЯЦИЯ канала PBS Kids; узнать, что нового в детских программах, играх и приложениях; советы по воспитанию детей; идеи деятельности; и более!
ИДИ СЮДА
Для процветающего старшего поколения
Следующая авеню
Наш ежедневный контент содержит жизненно важные идеи, контекст и перспективы по вопросам, которые наиболее важны в нашем возрасте.
ПОСЕТИТЬ САЙТ
PBS NEWSHOUR
Новости, Анализ, Главные заголовки, Прямая трансляция
Обратитесь к PBS NewsHour за солидными и надежными репортажами, благодаря которым эта программа стала одной из самых надежных новостных программ на телевидении.
ИДИ СЮДА
Видео MPT
Гарриет Табман: Видения свободы
Гарриет Табман: Видения свободы
Смотреть сейчасСпециальные предложения MPT
Способы оплаты колледжа 2022-23
Специальный | 56м 46с
Марио Армстронг поможет вам найти деньги на колледж.
Специальные предложения MPT
Специальный | 56м 46с
Неделя HBCU
Звуки игры
Специальный | 26м 48с
Взгляд изнутри на встречи выпускников HBCU, включая фильм о марширующем оркестре NC A&T.

Неделя HBCU
Специальный | 26м 48с
Неделя HBCU
Пехотинцы: выпуск 1964 г.
Специальный | 56м 56с
Влияние женщин из класса Spelman College 1964 года на историю гражданских прав.
Неделя HBCU
Специальный | 56м 56с
Неделя HBCU
Наследие возможностей: история Университета штата Делавэр
Специальный | 52м 1с
История и наследие Государственного университета Делавэра, единственного HBCU в Делавэре.
Неделя HBCU
Специальный | 52м 1с
Неделя HBCU
История Кэлвина Тайлера
Специальный | 55м 10с
Путь Кэлвина Тайлера от водителя UPS до старшего руководителя и филантропа HBCU.
Неделя HBCU
Специальный | 55м 10с
МПТ представляет
Мама и М
Специальный | 58м 12с
Интимный портрет современного отцовства и выживания в чрезвычайных обстоятельствах.

МПТ представляет
Специальный | 58м 12с
МПТ представляет
Искусство ковки: Нол Патнэм, художник-кузнец
Специальный | 28м 46с
Вирджиния Художник-кузнец Нол Патнэм рассказывает об искусстве, мифологии и ковке металла.
МПТ представляет
Специальный | 28м 46с
MotorWeek
Honda HR-V 2023 г. и Mercedes-Benz C-класса 2022 г.
С42 Эп3 | 26м 49с
Honda HR-V 2023 года и Mercedes-Benz C-класса 2022 года
MotorWeek
С42 Эп3 | 26м 49с
Цифровые студии МПТ
Раскопки: Клуб Бмор
Специальный | 4м 30с
Уникальный музыкальный и танцевальный жанр Балтимора готов к возрождению после пандемии.
Цифровые студии МПТ
Специальный | 4м 30с
Ферма и урожай Мэриленда
Эпизод 913
С9 Эп913 | 26м 48с
Сбор особого урожая: сбор кукурузы, сбор арбузов и сбор салата.

Ферма и урожай Мэриленда
С9 Эп913 | 26м 48с
Специальные предложения MPT
Сделано в Мэриленде
Специальный | 26м 49с
Исследуйте некоторые из уникальных и изобретательных производственных предприятий Мэриленда.
Специальные предложения MPT
Специальный | 26м 49с
PBS NewsHour
Рикошет: американская травма
Специальный | 55м 41с
PBS NewsHour исследует общенациональную травму, вызванную самоубийствами и насилием с применением огнестрельного оружия.
PBS NewsHour
Рикошет: американская травма
Специальный | 55м 41с
НОВАЯ ЗВЕЗДА
Покончить с ВИЧ в Америке
С49 Эп11 | 53м 33с
Могут ли инновационные лекарства и методы лечения окончательно покончить с ВИЧ?
НОВАЯ ЗВЕЗДА
Покончить с ВИЧ в Америке
С49 Эп11 | 53м 33с
Реки жизни
Дунай
С2 Эп2 | 53м 52с
Могучий и величественный Дунай Европы, река славных богатств и волшебных сюрпризов.

Реки жизни
Дунай
С2 Эп2 | 53м 52с
PBS NewsHour
5 октября 2022 г. — PBS NewsHour, полный выпуск
05.10.2022 | 57м 46с
5 октября 2022 г. — полный выпуск PBS NewsHour
PBS NewsHour
5 октября 2022 г. — полный выпуск PBS NewsHour
05.10.2022 | 57м 46с
Гарриет Табман: Видения свободы
Гарриет Табман: Видения свободы
Специальный | 54м 6с
Познакомьтесь с женщиной, которая неоднократно рисковала своей жизнью и свободой, чтобы освободить других от рабства.
Гарриет Табман: Видения свободы
Гарриет Табман: Видения свободы
Специальный | 54м 6с
Создание черной Америки
Эпизод 1
Эп1 | 53м 16с
Hour one рассказывает о том, как афроамериканцы создали пространство для выживания, удовольствия и радости.

Создание черной Америки
Эпизод 1
Эп1 | 53м 16с
Найдите свои корни
Истребители
С8 Эпизод 6 | 52м 11с
Терри Крюс и Тони Данца обнаруживают, что они не первые в своих семьях, кто преодолевает трудности.
Найдите свои корни
Истребители
С8 Эпизод 6 | 52м 11с
PBS NewsHour
4 октября 2022 г. — PBS NewsHour, полный выпуск
04.10.2022 | 57м 46с
4 октября 2022 г. — полный выпуск PBS NewsHour
PBS NewsHour
4 октября 2022 г. — полный выпуск PBS NewsHour
04.10.2022 | 57м 46с
Расскажите мне больше с Келли Корриган
Анджела Дакворт
С4 Эп1 | 26м 9с
Анджела Дакворт рассказывает об основах мужества, самовосприятия и оптимизма.

Расскажите мне больше с Келли Корриган
Анджела Дакворт
С4 Эп1 | 26м 9с
POV
Последний выход
С35 Эп9 | 1ч 23м 15с
Трое кубинских бейсболистов рискуют изгнанием, чтобы преследовать свою мечту играть в главном американском футболе.
POV
Последний выход
С35 Эп9 | 1ч 23м 15с
Выездное шоу антиквариата
Винтаж Палм-Спрингс, 1 час
С26 Эп16 | 52м 30с
Возвращайтесь в Палм-Спрингс за потрясающими находками, такими как обновленная оценка от 400 000 до 600 000 долларов!
Выездное шоу антиквариата
Винтаж Палм-Спрингс, час 1
С26 Эп16 | 52м 30с
PBS NewsHour
3 октября 2022 г. — PBS NewsHour, полный выпуск
03.
10.2022 | 56м 45с3 октября 2022 г. — полный выпуск PBS NewsHour
PBS NewsHour
3 октября 2022 г. — полный выпуск PBS NewsHour
03.10.2022 | 56м 45с
Просмотреть все видео
Избранные шоу в паспорте MPT
Амстердам — город велосипедов, лодок и тел. Марк Уоррен («Бичэм Хаус», «Хорошая жена») играет сурового полицейского Пита ван дер Валка в совершенно новом сериале «Ван дер Валк», основанном на легендарных криминальных триллерах Николаса Фрилинга. В главных ролях также Мейми Маккой (Валландер) в роли правой руки Ван дер Валка, Люсьен Хасселл; Люк Аллен-Гейл (Доминион) в роли неряшливого сержанта Брэда де Вриса; и более!
Смотри Становиться участником Учить больше
Избранные шоу в паспорте MPT
Действие происходит в Севилье 1920-х годов, где Тереза, женщина с загадочным прошлым, сбегает в академию для молодых девушек с тайной целью, связанной с самой академией.
Этот сериал рассказывает о путешествии смелых женщин, обретающих собственный голос.
Смотри Становиться участником Учить больше
Избранные шоу в паспорте MPT
Пьяная поездка домой со свадьбы ставит двух братьев во все более и более горячую воду, поскольку они совершают все более и более серьезные преступления, чтобы скрыть свою вину в наезде. Марк Боннар и Джейми Сивес играют братьев, а Рут Брэдли — племянницу жертвы, которая влюбляется в убийцу своего дяди.
Смотри Становиться участником Учить больше
Избранные шоу в паспорте MPT
Том Бритни играет Уилла Дэвенпорта, а Робсон Грин играет его союзника в правоохранительных органах инспектора Джорди Китинга в Грантчестере.
Хотя Уилл живет жизнью священника, иногда он не может не впадать в более мирские привычки, когда раскрывает убийства в пасторальной деревне Грантчестер.
Смотри Становиться участником Учить больше
Избранные шоу в паспорте MPT
Когда мальчика убивают, этот маленький городок Бродчерч в графстве Дорсет внезапно становится центром крупного события, находящегося под пристальным вниманием средств массовой информации. Детективы Алек Харди (Дэвид Теннант) и сержант Элли Миллер (Оливия Колман) ведут расследование, поскольку одно за другим жители Бродчерча вовлекаются в полицейское расследование, начиная с ближайших родственников, а затем распространяясь наружу.
Смотри Становиться участником Учить больше
Избранные шоу в паспорте MPT
Упрямый и решительный детектив Валерия Ферро пытается решить сложные загадки преступлений, мотивированных ревностью, местью и подавленным гневом, чтобы найти правду и справедливость.
Она борется со своими собственными демонами из прошлого, которые возвращаются к жизни, когда ее мать выходит из тюрьмы через семнадцать лет. Из Walter Presents, на итальянском языке с английскими субтитрами.
Смотри Становиться участником Учить больше
Специальные предложения MPT
Пункт назначения Мэриленд
Специальный | 26м 48с
Путешествуйте по Мэриленду по местам, которые наверняка понравятся гостям и местным жителям.
Специальные предложения MPT
Направление Мэриленд
Специальный | 26м 48с
Неделя HBCU
История Моргана Лакросса
Специальный | 56м 32с
История первой и единственной в стране команды по лакроссу в исторически сложившемся колледже для чернокожих.

Неделя HBCU
История Моргана Лакросса
Специальный | 56м 32с
MotorWeek
Специальное предложение, посвященное 40-летию MotorWeek: будущее, каким мы его видим
С40 Эп36 | 26м 49с
Специальное предложение к 40-летию MotorWeek: будущее, каким мы его видим
MotorWeek
Специальное предложение к 40-летию MotorWeek: будущее, каким мы его видим
С40 Эп36 | 26м 49с
Неделя HBCU
Восход Шоу
Специальный | 57м 37с
Жизнеутверждающая история старейшего в истории колледжа для чернокожих на юге.
Неделя HBCU
Шоу Райзинг
Специальный | 57м 37с
Смотреть все видео
США и Холокост
«Золотая дверь» (Начало-1938)
Эп1 | 2ч 8м 43с
Отказ от открытых границ, ксенофобия побуждает Конгресс ограничивать иммиграцию.

США и Холокост
«Золотая дверь» (Начала-1938)
Эп1 | 2ч 8м 43с
США и Холокост
«Стремление дышать свободно» (1938-1942)
Эпизод 2 | 2ч 17м 35с
Когда начинается война, некоторые американцы неустанно работают, чтобы помочь беженцам; другие остаются равнодушными.
США и Холокост
«Стремление дышать свободно» (1938-1942)
Эпизод 2 | 2ч 17м 35с
США и Холокост
«Бездомные, брошенные бурей» (1942 — )
Эпизод 3 | 2ч 10м 51с
Когда союзники освобождают немецкие лагеря, общественность видит масштабы Холокоста.
США и Холокост
«Бездомные, брошенные бурей» (1942-)
Эпизод 3 | 2ч 10м 51с
Ван дер Валк
Эпизод 1: Чума в Амстердаме
25.
09.2022 | 1ч 33м 1сВан дер Валк вызывается расследовать ужасное и театральное убийство адвоката.
Ван дер Валк
Эпизод 1: Чума в Амстердаме
25.09.2022 | 1ч 33м 1с
Ван дер Валк
Эпизод 2: Кровь в Амстердаме
02.10.2022 | 1ч 33м 15с
Ван дер Валк имеет дело с возможной историей мести семье в своем последнем деле.
Ван дер Валк
Эпизод 2: Кровь в Амстердаме
02.10.2022 | 1ч 33м 15с
НОВАЯ ЗВЕЗДА
Спасение Венеции
С49 Эп12 | 53м 31с
Могут ли инновационные инженерные проекты спасти Венецию?
НОВАЯ ЗВЕЗДА
Спасение Венеции
С49 Эп12 | 53м 31с
PBS NewsHour
Брукс и Кейпхарт о реагировании правительства на ураган Ян
Ролик: 30.
09.2022 | 12мБрукс и Кейпхарт о реакции на ураган Ян и победе правых на выборах в Европе
PBS NewsHour
Брукс и Кейпхарт о реакции правительства на ураган Ян
Ролик: 30.09.2022 | 12м
PBS NewsHour
30 сентября 2022 г. — PBS NewsHour, полный выпуск
30.09.2022 | 56м 44с
30 сентября 2022 г. — полный выпуск PBS NewsHour
PBS NewsHour
30 сентября 2022 г. — полный выпуск PBS NewsHour
30.09.2022 | 56м 44с
Убийства сороки
Официальный превью
Превью: S2022 | 2 м
Сьюзан Райланд намеревается раскрыть убийство писателя Алана Конвея.
Убийства сороки
Официальный превью
Превью: S2022 | 2 м
PBS NewsHour
29 сентября 2022 г.
— PBS NewsHour, полный выпуск29.09.2022 | 57м 46с
29 сентября 2022 г. — полный выпуск PBS NewsHour
PBS NewsHour
29 сентября 2022 г. — полный выпуск PBS NewsHour
29.09/2022 | 57м 46с
PBS NewsHour
Глава города описывает ущерб, нанесенный ураганом в Венеции, Флорида
Ролик: 29.09.2022 | 4м 59с
Глава города описывает ущерб, нанесенный ураганом Ян в Венеции, Флорида.
PBS NewsHour
Глава города описывает ущерб, нанесенный ураганом в Венеции, штат Флорида.
Ролик: 29.09.2022 | 4м 59с
Люси Уорсли расследует
Охота на ведьм
Эпизод 4 | 53м 52с
Узнайте, как суд над одной «ведьмой» вызвал увлечение охотой на ведьм в Британии.
Люси Уорсли расследует
Охота на ведьм
Эпизод 4 | 53м 52с
Смотреть все видео
Назад во времени
Университет Лэнгстона
С5 Эп3 | 27м 46с
Взгляд на историю Университета Лэнгстона, исторически сложившегося колледжа чернокожих в Оклахоме.

Назад во времени
Лэнгстонский университет
С5 Эп3 | 27м 46с
ЧТО представляет
Афро-синий: год из жизни
Эп1 | 28м 16с
Взгляд «за кулисы» на то, каково это быть участником этого динамичного ансамбля.
ЧТО представляет
Афро-синий: год из жизни
Эп1 | 28м 16с
Документальные фильмы PBS об Айове
Джордж Вашингтон Карвер: необычная жизнь
Специальный | 56м 4с
Это шоу раскрывает сложности Карвера и раскрывает полное влияние его жизни и работы.
Документальные фильмы PBS об Айове
Джордж Вашингтон Карвер: необычная жизнь
Специальный | 56м 4с
Специальные сообщения для общественных СМИ Western Reserve
Зал славы черного студенческого футбола: путешествие в Кантон
Специальный | 26м 47с
Новый зал славы посвящен богатому наследию футбола в колледжах, где раньше учились чернокожие.

Специальные сообщения для общественных СМИ Western Reserve
Зал футбольной славы черного колледжа: путешествие в Кантон
Специальный | 26м 47с
Прямая связь
Специальное прямое соединение: добро пожаловать в HBCU, неделя
С2022 Эп30 | 55м 59с
Принимающие студенты из местных HBCU разделяют цель Недели HBCU.
Прямая связь
Специальное предложение прямого подключения: добро пожаловать на неделю HBCU
С2022 Эп30 | 55м 59с
Неделя HBCU
История Кэлвина Тайлера
Специальный | 55м 10с
Путь Кэлвина Тайлера от водителя UPS до старшего руководителя и филантропа HBCU.
Неделя HBCU
История Кэлвина Тайлера
Специальный | 55м 10с
Неделя HBCU
Наследие возможностей: История Университета штата Делавэр
Специальный | 52м 1с
История и наследие Государственного университета Делавэра, единственного HBCU в Делавэре.

Неделя HBCU
Наследие возможностей: история Университета штата Делавэр
Специальный | 52м 1с
Неделя HBCU
Пехотинцы: выпуск 1964 г.
Специальный | 56м 56с
Влияние женщин из класса Spelman College 1964 года на историю гражданских прав.
Неделя HBCU
Пехотинцы: выпуск 1964 г.
Специальный | 56м 56с
Неделя HBCU
Звуки игры
Специальный | 26м 48с
Взгляд изнутри на встречи выпускников HBCU, включая фильм о марширующем оркестре NC A&T.
Неделя HBCU
Звуки игры
Специальный | 26м 48с
Неделя HBCU
Восход Шоу
Специальный | 57м 37с
Жизнеутверждающая история старейшего в истории колледжа для чернокожих на юге.

Неделя HBCU
Шоу Райзинг
Специальный | 57м 37с
Неделя HBCU
История Моргана Лакросса
Специальный | 56м 32с
История первой и единственной в стране команды по лакроссу в исторически сложившемся колледже для чернокожих.
Неделя HBCU
История Моргана Лакросса
Специальный | 56м 32с
Смотреть все видео
Поддержка
Ваша постоянная поддержка помогает сделать MPT возможным. Благодарю вас!
Пожертвовать Посетите официальный сайт
MPT — PsychonautWiki
| Сводная таблица: MPT |
N-метил-N-пропилтриптамин (Сокращенный MPT ; также известный как M , используемый Synlet 9108 Psytemed ISETICEL 9108 PERTICINEL ISETICEL 9108 PERTICINEL ISETELICINEL ISETELICINEL ISETICEL 9108).
проявлять мощные галлюциногенные, а иногда и энтактогенные эффекты. Он структурно аналогичен N,N-диметилтриптамину ( DMT ) и различные базовые психоделические триптамины, с помощью которых можно получить «прорывной» опыт, такой как MET, EPT и DPT.
В то время как мало что известно о фармакологии этого вещества, ранние отчеты указывают на то, что оно разделяет большинство основных компонентов действия ДМТ, только со своими собственными стилистическими фармакодинамическими и кинетическими вариациями. [ требуется цитирование ]
MPT чрезвычайно необычен и имеет небольшую историю использования человеком. Никогда не было документально подтверждено, что он продается на улице, а вместо этого в основном приобретается с помощью поставщиков исследовательских химикатов и организаций, специализирующихся на продаже экзотических психоактивных химикатов. [ ссылка необходима ]
Содержание
- 1 Химия
- 2 Фармакология
- 3 Субъективные эффекты
- 3.
1 Физические воздействия - 3.2 Визуальные эффекты
- 3.2.1 Расширения
- 3.2.2 Искажения
- 3.2.3 Геометрия
- 3.2.4 Галлюцинаторные состояния
- 3.3 Когнитивные эффекты
- 3.4 Звуковые эффекты
- 3.5 Отчеты об опыте
- 3.
- 4 Токсичность и потенциал вреда
- 4.1 Толерантность и потенциал зависимости
- 4.2 Опасные взаимодействия
- 5 Правовой статус
- 6 См. также
- 7 Внешние ссылки
- 7.1 Обсуждение
- 8 Каталожные номера
Химия
Общая структура молекулы триптамина
МРТ, или N-метил-N-пропилтриптамин, представляет собой синтетическую молекулу индола класса триптаминов. Триптамины имеют общую структуру ядра, которая включает бициклический индольный гетероцикл, присоединенный в положении R3 к аминогруппе через этильную боковую цепь.
В отличие от DMT, который содержит две метильные группы, MPT содержит группы из одной метильной и одной пропильной углеродных цепей, связанных с концевым амином RN его триптаминового остова.
n 2019, Chadeayne et al. опубликовал кристаллическую структуру МРТ. [1] Авторы описывают структуру как «…единую молекулу в асимметричном звене с индольной группой, которая демонстрирует среднее отклонение от плоскостности 0,015 Å».
Фармакология
Дополнительная информация: Серотонинергический психоделик
В связи с отсутствием исследований этого вещества, все обсуждения его фармакологии основаны исключительно на его структуре и субъективном сходстве эффектов с другими триптаминовыми психоделиками, такими как псилоцин и ДМТ. Имея это в виду, считается, что MPT действует как 5-HT 2A частичный агонист.
Однако роль этих взаимодействий и то, как они приводят к психоделическому опыту, по-прежнему остаются неясными.
Субъективные эффекты
Этот раздел субъективных эффектов является заглушкой .![]() Таким образом, он все еще находится в процессе и может содержать неполную или неправильную информацию. Вы можете помочь, дополнив или исправив его. |
Отказ от ответственности: Эффекты, перечисленные ниже, ссылаются на индекс субъективных эффектов ( SEI ), открытую исследовательскую литературу, основанную на отдельных отчетах пользователей и личном анализе участников PsychonautWiki. В результате к ним следует относиться со здоровой долей скептицизма.
Также стоит отметить, что эти эффекты не обязательно будут проявляться предсказуемым или надежным образом, хотя более высокие дозы с большей вероятностью вызовут полный спектр эффектов. Аналогичным образом, побочные эффекты становятся все более вероятными при более высоких дозах и могут включать привыкание, серьезные травмы или смерть ☠.
- Спонтанные физические ощущения
- Повышенный пульс
- Тошнота
- Расширение зрачка
Улучшения
- Улучшение цвета
- Расширение возможностей распознавания образов
- Повышение остроты зрения
Искажения
- Дрифтинг (плавление, дыхание, трансформация и течение)
- Изменение цвета
- Искажения восприятия глубины
- Перспективные искажения
- Симметричное повторение текстуры
- Трейсеры
- После изображений
- Изменение яркости
- Дифракция
Геометрия
Галлюцинаторные состояния
- Трансформации
- Внутренние галлюцинации ( автономные сущности ; декорации, пейзажи и пейзажи ; перспективные галлюцинации и сценарии и сюжеты )
- Концептуальное мышление
- Когнитивная эйфория
- Заблуждение
- Повышение эмоций
- Улучшение погружения
- Повышение восприятия музыки
- Подавление памяти
- Смерть эго
- Новинка
- Подавление личных предубеждений
- Мыслительные циклы
- Искажение времени
- Единство и взаимосвязанность
- Расширения
- Искажения
- Галлюцинации
Отчеты об опыте
В настоящее время нет отдельных отчетов, описывающих эффекты этого соединения в нашем индексе опыта.
Дополнительные отчеты об опыте можно найти здесь:
- Erowid Experience Vaults: MPT
Токсичность и потенциал вреда
Дополнительная информация: Исследовательские химические вещества § Токсичность и потенциал вреда и Ответственное использование § Галлюциногены
Токсичность и долгосрочные последствия для здоровья от рекреационного использования MPT не проявляются изучались в любом научном контексте, и точная токсическая доза неизвестна. Это связано с тем, что MPT является исследовательским химическим веществом с очень небольшой историей использования человеком. Неподтвержденные данные от людей в сообществе психонавтов, которые пробовали МФТ, предполагают, что нет никаких негативных последствий для здоровья, связанных с тем, что просто пробуют препарат сам по себе в низких или средних дозах и используют его очень экономно (но ничто не может быть полностью гарантировано). Всегда следует проводить независимые исследования, чтобы убедиться, что комбинация двух или более веществ безопасна перед употреблением.
Настоятельно рекомендуется использовать методы снижения вреда при использовании этого препарата.
Толерантность и потенциал привыкания
МФТ не вызывает привыкания, и желание использовать его может уменьшиться по мере использования. Чаще всего саморегулируется.
Толерантность к воздействию МФТ формируется практически сразу после приема внутрь. После этого требуется около 3 дней, чтобы толерантность снизилась наполовину, и 7 дней, чтобы вернуться к исходному уровню (при отсутствии дальнейшего потребления). МПТ проявляет перекрестную толерантность со всеми психоделиками, а это означает, что после употребления МПТ все психоделики будут иметь уменьшенный эффект.
Опасные взаимодействия
Хотя многие лекарства безопасны сами по себе, они могут стать опасными и даже опасными для жизни в сочетании с другими веществами. Список ниже содержит некоторые распространенные потенциально опасные комбинации, но может включать не все из них. Некоторые комбинации могут быть безвредными в низких дозах каждого из них, но все же увеличивают потенциальный риск смерти.
Всегда следует проводить независимые исследования, чтобы убедиться, что комбинация двух или более веществ безопасна перед употреблением.
- Трамадол — Трамадол снижает порог судорожной готовности [2] и психоделики могут вызывать случайные судороги.
- Стимуляторы — Стимуляторы могут вызывать тревогу или мыслительные циклы.
Юридический статус
Этот раздел законности является заглушкой. Таким образом, он может содержать неполную или неправильную информацию. Вы можете помочь, расширив это. |
- Германия : MPT контролируется в соответствии с NpSG ( Закон о новых психоактивных веществах ) [3] от 18 июля 2019 г. [4] Производство и импорт с целью размещения на рынок, администрирование другому лицу и торговля наказуемы. Владение незаконно, но не наказывается. [5]
- Новая Зеландия : МФТ является аналогом ДМТ, поэтому в Новой Зеландии это контролируемое вещество класса С.
[6] - Швейцария : MPT не контролируется Buchstabe A, B, C и D. Его можно считать законным. [7]
- Соединенное Королевство : МФТ является контролируемым веществом класса А в Соединенном Королевстве в соответствии с пунктом о всеобъемлющем триптамине. [8]
- США : MPT не запланирован в США. Его можно считать аналогом DET, соединения Списка I в соответствии с Законом о контролируемых веществах. Таким образом, продажа для потребления человеком или использование в незаконных немедицинских или промышленных целях может преследоваться как преступление в соответствии с Федеральным законом об аналогах. [ ссылка необходима ]
См. также
- Ответственное использование
- Исследовательский химикат
- Психоделики
- Триптамин
Внешние ссылки
- MPT (Википедия)
- MPT (Isomer Design)
Обсуждение
- The Big & Dandy MPT Thread (Bluelight)
Ссылки
В этой статье недостаточно ссылок. Вы можете помочь, добавив некоторые. |
- ↑ Чадейн, А. Р., Голен, Дж. А., Манке, Д. Р. (28 июля 2019 г.). «N-Метил-N-пропилтриптамин (MPT)». IUCrData . 4 (7): x1. дои: 10.1107/S24143146123. ISSN 2414-3146.
- ↑ Талайе, Х.; Панаханде Р.; Фаязнури, М. Р.; Асади, З .; Абдоллахи, М. (2009). «Независимое от дозы возникновение судорог с трамадолом». Журнал медицинской токсикологии . 5 (2): 63–67. дои: 10.1007/BF03161089. eISSN 1937–6995. ISSN 1556-9039. OCLC 163567183. PMC 3550327. PMID 19415589.
- ↑ «Anlage NpSG» (на немецком языке). Bundesministerium der Justiz und für Verbraucherschutz [Федеральное министерство юстиции и защиты прав потребителей]. Проверено 10 декабря 2019 г. .
- ↑ «Verordnung zur Änderung der Anlage des Neue-psychoaktive-Stoffe-Gesetzes und von Anlagen des Betäubungsmittelgesetzes» (PDF) .


Такой контроллер позволит в большинстве…
EPSolar выпускает несколько серий MPPT солнечных…
мощность СБ
мощность СБ
мощность СБ
мощность СБ
То есть требуется контроль состояния аккумуляторной батареи (АКБ) в каждый момент времени, и соответствующие изменения зарядного тока. При этом, учитываются и этапы зарядки:






10.2022 | 56м 45с

09.2022 | 1ч 33м 1с
09.2022 | 12м



1 Физические воздействия 
[6]

