Как рассчитать полосовой фильтр на ОУ. Какие преимущества у активных фильтров. Какие типы схем полосовых фильтров бывают. Как выбрать параметры фильтра. Как провести анализ АЧХ полосового фильтра.
Основы полосовых фильтров на операционных усилителях
Полосовой фильтр — это электронная схема, которая пропускает сигналы определенного диапазона частот и подавляет сигналы за пределами этого диапазона. Активные полосовые фильтры на операционных усилителях (ОУ) имеют ряд преимуществ по сравнению с пассивными LC-фильтрами:
- Не требуют использования катушек индуктивности
- Обеспечивают усиление сигнала
- Легко настраиваются изменением номиналов резисторов и конденсаторов
- Имеют малые габариты
- Обеспечивают высокую добротность
Какие основные параметры характеризуют полосовой фильтр? Это центральная частота f0, полоса пропускания Δf и добротность Q. Центральная частота определяет положение полосы пропускания, полоса пропускания — ее ширину, а добротность — крутизну склонов АЧХ.

Схемы активных полосовых фильтров
Существует несколько базовых схем построения активных полосовых фильтров на ОУ:
- Каскадное соединение ФНЧ и ФВЧ
- Фильтр с многопетлевой обратной связью
- Фильтр на основе универсального звена второго порядка
- Фильтр на основе гираторной схемы
Наиболее простой в реализации является схема последовательного соединения ФНЧ и ФВЧ на одном ОУ. Она обеспечивает порядок фильтра 2 и позволяет независимо настраивать нижнюю и верхнюю частоты среза.
Расчет параметров полосового фильтра
Для расчета полосового фильтра на ОУ необходимо задать следующие исходные параметры:
- Центральная частота f0
- Полоса пропускания Δf
- Требуемое усиление K0 в полосе пропускания
- Коэффициент прямоугольности АЧХ
На основе этих параметров рассчитываются номиналы резисторов и конденсаторов схемы. Для фильтра на основе последовательного ФНЧ и ФВЧ расчетные формулы имеют вид:
R1 = R2 = R C1 = 1 / (2πfнR) C2 = 1 / (2πfвR) K0 = 1 + R3/R4
где fн и fв — нижняя и верхняя частоты среза соответственно.

Моделирование и анализ АЧХ полосового фильтра
После расчета параметров схемы важно провести моделирование и анализ ее характеристик. Это позволяет убедиться, что фильтр обеспечивает требуемые параметры. Основные этапы анализа:
- Построение АЧХ фильтра
- Определение полосы пропускания по уровню -3 дБ
- Расчет центральной частоты и добротности
- Анализ коэффициента прямоугольности
- Проверка усиления в полосе пропускания
Для моделирования удобно использовать программы схемотехнического моделирования, такие как LTspice или Multisim. Они позволяют быстро построить схему и провести AC-анализ для получения АЧХ.
Практические аспекты реализации полосовых фильтров
При практической реализации полосовых фильтров на ОУ следует учитывать ряд важных моментов:
- Выбор типа ОУ с достаточным усилением на рабочей частоте
- Использование прецизионных резисторов и конденсаторов
- Минимизация паразитных емкостей и индуктивностей
- Экранирование схемы от внешних помех
- Развязка по питанию ОУ
Какие проблемы могут возникнуть при реализации фильтра? Основные из них — это самовозбуждение схемы из-за паразитных обратных связей и искажение формы сигнала при большой амплитуде входного сигнала. Для их устранения применяют дополнительные цепи коррекции и ограничения.

Применение активных полосовых фильтров
Активные полосовые фильтры на ОУ находят широкое применение в различных областях электроники и радиотехники:
- Аудиосистемы (эквалайзеры, кроссоверы)
- Системы связи (выделение полезного сигнала)
- Измерительная техника (селективные вольтметры)
- Биомедицинская аппаратура (фильтрация ЭКГ, ЭЭГ)
- Системы управления (подавление помех)
В каждой области применения к фильтрам предъявляются свои специфические требования по полосе пропускания, крутизне АЧХ, линейности ФЧХ и т.д. Это определяет выбор конкретной схемы реализации фильтра.
Программные средства для расчета полосовых фильтров
Для автоматизации процесса расчета и оптимизации параметров полосовых фильтров разработан ряд специализированных программ:
- FilterPro (Texas Instruments)
- FilterLab (Microchip)
- FilterWiz (Schematica Software)
- FilterCAD (Linear Technology)
- RF Filter Designer (Nuhertz Technologies)
Эти программы позволяют быстро рассчитать фильтр по заданным требованиям, провести оптимизацию параметров и получить готовую принципиальную схему. Некоторые из них интегрированы с системами схемотехнического моделирования, что упрощает анализ характеристик фильтра.

Сравнение активных и пассивных полосовых фильтров
Хотя активные полосовые фильтры на ОУ имеют ряд преимуществ, в некоторых случаях пассивные LC-фильтры могут быть предпочтительнее. Проведем сравнение этих двух типов фильтров:
| Параметр | Активные фильтры | Пассивные фильтры |
|---|---|---|
| Усиление сигнала | Да | Нет |
| Потребление энергии | Есть | Нет |
| Габариты | Малые | Большие (из-за катушек) |
| Рабочий диапазон частот | До сотен кГц | До сотен МГц |
| Точность настройки | Высокая | Средняя |
Выбор типа фильтра зависит от конкретного применения и требований к характеристикам.
Расчет полосовых фильтров онлайн
Волгоградский государственный университет. Факультет физики и телекоммуникаций. Кафедра телекоммуникационных систем. Заведующий кафедрой ТКС. Расчёт и моделирование активного полосового RC — фильтра.
Поиск данных по Вашему запросу:
Схемы, справочники, даташиты:
Прайс-листы, цены:
Обсуждения, статьи, мануалы:
Дождитесь окончания поиска во всех базах.
По завершению появится ссылка для доступа к найденным материалам.
Содержание:
- Расчет фильтров: Учебное пособие
- Частота среза RC фильтра, онлайн расчет
- Академия Гитарной Электроники: Расчёт фильтров частот — Академия Гитарной Электроники
- Частота среза RC фильтра, онлайн расчет
- Автоматизированный расчет пассивных LC-фильтров
Пассивный калькулятор полосового фильтра rc - Полосовой фильтр на ОУ.
Расчет полосового фильтра
ПОСМОТРИТЕ ВИДЕО ПО ТЕМЕ: 08 Радиотехника с Советским Инженером, QUCS, ФНЧ, ФВЧ, Полосовой режекторный фильтр
Расчет фильтров: Учебное пособие
Путем последовательного соединения фильтров верхних и нижних частот получают полосовой фильтр. Его выходное напряжение равно нулю на высоких и низких частотах. Одна из возможных схем представлена на рис. Рассчитаем выходное напряжение и фазовый сдвиг на средних частотах. Пассивный полосовой RС-фильтр. Формула для ненагруженного делителя напряжения в комплексной форме имеет вид Подставив получим Отсюда найдем модуль и фазовый сдвиг Выходное напряжение максимально при Следовательно, резонансная частота Введенная ранее величина Q представляет собой нормированную частоту Фазовый сдвиг на резонансной частоте равен нулю, коэффициент усиления рис.
Диаграмма Боде пассивного полосового -фильтра. Основные положения 1. Пояснение применяемых величин 2. Диоды 3. Транзистор и схемы на его основе 4. Полевые транзисторы 5. Операционный усилитель 6. Внутренняя структура операционных усилителей 7. Простейшие переключающие схемы 8. Базовые логические схемы 9. ОБЗОР 9. Оптоэлектронные приборы Применения Линейные и нелинейные аналоговые вычислительные схемы Управляемые источники и схемы преобразования полного сопротивления Активные фильтры Широкополосные усилители Усилители мощности Источники питания Аналоговые коммутаторы и компараторы Генераторы сигналов Комбинационные логические схемы Интегральные схемы со структурами последовательностного типа Микро-ЭВМ Цифровые фильтры Передача данных и индикация Цифро-аналоговые и аналого-цифровые преобразователи Измерительные схемы Электронные регуляторы Научная библиотека.
Наш канал. Оглавление Предисловие редактора перевода Часть I.
Частота среза RC фильтра, онлайн расчет
Москва, МГТУ им.
Баумана Научный руководитель: В. Баумана Фильтры находят широкое применение во многих радиоэлектронных устройствах. Для организации высококачественных беспроводных систем связи требуются микроволновым фильтры с достаточно жесткими требованиями к частотным характеристикам, геометрическим размерам и стоимости. Современные достижения в таких отраслях как материаловедение, изготовление больших интегральных схем с повышенной плотностью проводников, достижения в области строгого электродинамического моделирования стимулируют быстрое развитие миниатюрных фильтров на микрополосковых линиях, которые способны удовлетворит вышеуказанным требованиям.
Онлайн ФНЧ и ФВЧ RC фильтров (электронных фильтрующих цепочек, состоящих из резистора и ёмкости.
Академия Гитарной Электроники: Расчёт фильтров частот — Академия Гитарной Электроники
Практический расчет фильтров верхних и нижних частот RC и LC фильтров. Доброго дня уважаемые радиолюбители! А изучив статью, научитесь самостоятельно проводить необходимые расчеты, которые вам помогут при конструировании или наладке различной аппаратуры в статье много формул, но это не страшно, на самом деле все очень просто.
Одним из ярких примеров их применения — цветомузыкальные устройства. Естественно, что такую конструкцию очень трудно назвать цветомузыкой. Зная что такое фильтры верхних и нижних частот и как они рассчитываются, вы сами, самостоятельно, можете переделать такую схему в более полноценное цветомузыкальное устройство. Простейший случай: вы берете две таких одинаковых схемы, но перед каждой ставите фильтр.
Частота среза RC фильтра, онлайн расчет
Код для вставки без рекламы с прямой ссылкой на сайт. Код для вставки с рекламой без прямой ссылки на сайт. Скопируйте и вставьте этот код на свою страничку в то место, где хотите, чтобы отобразился калькулятор. Калькулятор справочный портал.
В электронной аппаратуре чрезвычайно важную роль играют пассивные полосовые фильтры.
Автоматизированный расчет пассивных LC-фильтров
Расчёт LC — фильтров, онлайн калькулятор ПФ, ФВЧ, ФНЧ, Расчет характеристического сопротивления, добротности, частоты среза, фильтров на катушках индуктивности, Частотные фильтры, фильтры высоких и низких частот, полосовые резонансные фильтры, Расчёт пассивных фильтров, пример.
Полосовой фильтр так называется потому, что он пропускает только тот частотный диапазон. На плате ДПФов расположены широкополосный усилитель высокой частоты VT1 , первый каскад усилителя передатчика VT2 , аттенюатор, девять полосовых фильтров, которые включаются дешифратором DD1 управляемым двоично-десятичным кодом по шине D, поступающим от синтезатора частоты. В режиме приема, сигнал с антенного гнезда, которое коммутируется при помощи контактов реле, установленного на плате усилителя мощности Кум , поступает на контакты К4,К3 реле Р4,Р3. В случае надобности эти контакты подключают аттенюатор из резисторов R7,R8,R9. Далее сигнал поступает на контакты К5 реле Р5, управляемого напряжением TХ и с них на полосовые фильтры.
Пассивный калькулятор полосового фильтра rc
LC — фильтры я оставил на десерт, подобно бутылке благородного вина, покрытой слоем вековой пыли. Это антиквариат, который на Сотбисе не купишь! Как ни крути, а не получил бы Александр Степаныч наш Попов звание почётного инженера-электрика, не направь он искровой разряд напрямик в колебательный контур для обретения благословения свыше и резонанса с передающей антенной.
И заскучала бы братва копателей свободной энергии эфира, не изобрети Никола Тесла свой резонансный трансформатор и электрический автомобиль с неведомой коробочкой. А то и вовсе, заширялась бы в подъездах, лишённая идей вселенского масштаба. И начнём мы с расчёта самого простого LC-фильтра — колебательного контура. Включённый по приведённой на рис.
Онлайн ФНЧ и ФВЧ RC фильтров (электронных фильтрующих цепочек, состоящих из резистора и ёмкости.
Полосовой фильтр на ОУ. Расчет полосового фильтра
Полосовые фильтры используются во многих областях электроники. Особенно они широко используется в схемах радиоприема и радиопередачи, в частности в резонансных контурах. Однако и для низких частот, активный полосовой фильтр является эффективным средством выделения сигнала промежуточных частот.
Запомнить меня. Перейти в корзину Оформить заказ. При построении электронных схем достаточно часто используются фильтры полосового типа. Они широко применяются в резонансных контурах при построении схем приема и передачи радиосигнала и т.
Добавлено Есть ли в программе такая фишка, чтобы плавно менять величину значения элемента и смотреть одновременно графики, как Вы в таких случаях поступаете?
Русский: English:. Бесплатный архив статей статей в Архиве. Справочник бесплатно. Параметры радиодеталей бесплатно. Даташиты бесплатно. Прошивки бесплатно.
Войдите , пожалуйста. Хабр Geektimes Тостер Мой круг Фрилансим. Войти Регистрация.
Расчет полосового фильтра на оу онлайн
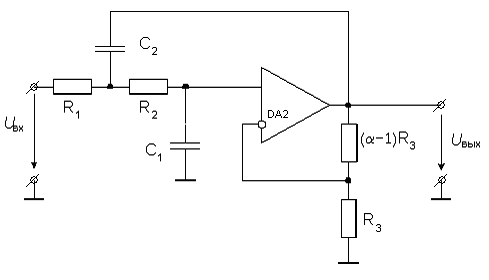
С ростом порядка фильтра его фильтрующие свойства улучшаются. На одном ОУ достаточно просто реализуется фильтр второго порядка. Для реализации фильтров нижних частот, высших частот и полосовых фильтров широкое применение нашла схема фильтра второго порядка Саллена-Ки. На рис. Отрицательная обратная связь, сформированная с помощью делителя напряжения R 3 , a — 1 R 3 , обеспечивает коэффициент усиления, равный a. Положительная обратная связь обусловлена наличием конденсатора С 2.
Поиск данных по Вашему запросу:
Схемы, справочники, даташиты:
Прайс-листы, цены:
Обсуждения, статьи, мануалы:
Дождитесь окончания поиска во всех базах.
По завершению появится ссылка для доступа к найденным материалам.
Содержание:
- Схемы активных фильтров
- Автоматизированный расчет пассивных LC-фильтров
- Проектирование и расчёт полосного фильтра
- Активный полосовой фильтр на операционном усилителе и его амплитудно-частотная характеристика
- Проектирование активных фильтров в Analog Filter Wizard 2.0
- Операционные усилители: Учебное пособие
ПОСМОТРИТЕ ВИДЕО ПО ТЕМЕ: Полосовой фильтр
Схемы активных фильтров
Технический портал радиолюбителей России.
Фотогалерея Обзоры Правила Расширенный поиск. Уважаемые посетители! RU существует исключительно за счет показа рекламы. Мы будем благодарны, если Вы не будете блокировать рекламу на нашем Форуме.
Просим внести cqham. Страница 1 из 2 1 2 Последняя К странице: Показано с 1 по 10 из Опции темы Версия для печати Версия для печати всех страниц Подписаться на эту тему…. Программы для расчёта фильтров НЧ на ОУ Время-от-времени у некоторых из нас возникает необходимость в расчёте фильтров НЧ, причём в последнее время чаще всего фильтры легче всего реализуются на ОУ. Можно сделать это с помощью калькулятора, но это долго и неточно, поскольку расчёт ведется для «идеального ОУ».
Существуют простые программы, но они имеют те же недостатки, да у них отсутствуют числовые значения полученных результатов. В интернете искал в Google встретилась программа AktivFilter3 , позволяюшая делать расчёты различных фильтров до 30 порядка на конкретных ОУ. Бесплатная Демоверсия позволяет попробовать это для одного типа ОУ Ну вот, написал, прочёл, получилось как реклама.
Нет, не рекламирую, а хочу спросить, пользовался кто- нибудь этой программой или более ранней версией? Какие впечатления? Поскольку стОит эта программа прилично, то для применения её раз в год смысла покупать нет. Может существуют подобные программы для бесплатного пользования? Кто имеет информацию на этот счёт- просьба поделиться. Serg Просмотр профиля Сообщения форума Личное сообщение Записи в дневнике.
Время-от-времени у некоторых из нас возникает необходимость в расчёте фильтров НЧ, причём в последнее время чаще всего фильтры легче всего реализуются на ОУ. Сергей, эта программа тоже для для «идеального ОУ». Эта ссылка уже не работает. Сообщение от Alex Платная, правда. Но здесь это уже решалось. После чего схему уже можно под конкретный операционник собрать в Оркаде с моделями от производителя. А можно применить хороший по полосе ОУ и не проверять в Оркаде. Я все-таки проверяю. И дело не в полосе — чаще проблема проявляется в добротности какого-нибудь звена — может выскочить под сотню немножко преувеличиваю, но 20 — 30 обычное дело — операционник накушается.
Береженого Бог бережет. Тем более моделирование занимает 10 — 15 минут. Интересные эффекты дают отклонения компонентов. Есть у него такая приятная фича помотылять номиналы можно даже все сразу и случайным образом в пределах допуска и вывести результат — бывает очень неожиданно. Да и чтобы проверить достаточно ли шустрый усилитель для данного фильтра как можно без моделирования?
Оказалось мы с Alex говорим об одной и той же программе Для такого быстродействия нужно уже учитывать монтажные паразитные параметры. Оркад ещё и разводит, тогда он должен передавать для симулятора эти параметры для конкретной топологии. К сожалению. Пользуюсь и Nuhertz FS. Неужели AktivFilter ещё не усмирили? Страница 1 из 2 1 2 Последняя К странице:. Ищу тебя QRZ. Ответов: 11 Последнее сообщение: Ищу программы расчета фильтров от Alazon в разделе Программное обеспечение.
Ответов: 25 Последнее сообщение: Программы для расчёта фильтров. Ответов: 1 Последнее сообщение: Программа для расчёта СВЧ фильтров.
Ответов: 10 Последнее сообщение: Ответов: 8 Последнее сообщение: Смайлы Вкл. HTML код Выкл. RU Архив Вверх. Текущее время: All rights reserved.
Автоматизированный расчет пассивных LC-фильтров
В данной статье поговорим о фильтре высоких и низких частот, как характеризуются и их разновидностях. Фильтры высоких и низких частот — это электрические цепи, состоящие из элементов, обладающих нелинейной АЧХ — имеющих разное сопротивление на разных частотах. Частотные фильтры можно поделить на фильтры верхних высоких частот и фильтры нижних низких частот. Потому, что в звукотехнике низкие частоты заканчиваются 2 килогерцами и начинаются высокие частоты.
Расчет полосового фильтра на операционных усилителях. Электрическая схема активного фильтра верхних и нижних частот. Усиление в полосе.
Проектирование и расчёт полосного фильтра
Электрическим фильтром называется четырехполюсник, устанавливаемый между источником питания и нагрузкой и служащий для беспрепятственного с малым затуханием пропускания токов одних частот и задержки или пропускания с большим затуханием токов других частот.
Диапазон частот, пропускаемых фильтром без затухания с малым затуханием , называется полосой пропускания или полосой прозрачности; диапазон частот, пропускаемых с большим затуханием, называется полосой затухания или полосой задерживания. В качестве пассивных фильтров обычно применяются четырехполюсники на основе катушек индуктивности и конденсаторов. Различают также активные фильтры. Активными фильтрами называют частотно-избирательные электрические цепи, содержащие активные элементы. В настоящее время в качестве активных элементов широкое распространение нашли операционные усилители. Избирательные свойства таких фильтров в основном определяются выбором параметров пассивных элементов R, C , а также схемами их подключения. В связи с этим различают фильтры нижних частот, фильтры верхних частот, полосовые фильтры а в последнее время и Т-образные фильтры и режекторные заграждающие. В данной курсовой работе мы будем рассматривать активный полосовой фильтр на операционном усилителе, назначение его основных элементов и амплитудно-частотную характеристику фильтра.
Активный полосовой фильтр на операционном усилителе и его амплитудно-частотная характеристика
Способы решения задач синтеза. Этапы расчета элементов фильтра нижних частот. Определение схемы заданного типа фильтра с минимальным числом индуктивных элементов. Особенности расчета фильтр нижних частот Чебышева 5-го порядка с частотой среза кГц.
Полосовые фильтры используются во многих областях электроники. Особенно они широко используется в схемах радиоприема и радиопередачи, в частности в резонансных контурах.
Проектирование активных фильтров в Analog Filter Wizard 2.0
О проекте. Расширенный поиск. На главную. Объявления о помощи. Тема: Активный полосовой фильтр Вид работы:.
Операционные усилители: Учебное пособие
Применение положительной обратной связи позволяет увеличивать добротность полюса фильтра. При этом полюс фильтра можно реализовать на RC элементах, которые значительно дешевле и в данном диапазоне частот меньше по габаритам индуктивностей.
Кроме того, величина емкости конденсатора, входящего в состав активного фильтра может быть уменьшена, так как в ряде случаев усилительный элемент позволяет увеличивать ее значение. Применение конденсаторов с малой емкостью позволяет выбирать их типы, обладающие малыми потерями и высокой стабильностью параметров. При проектировании активных фильтров фильтр заданного порядка разбивается на звенья первого и второго порядка. Результирующая АЧХ получится перемножением характеристик всех звеньев.
Не все программы обеспечивают расчет фильтров для инфранизких частот. расчеты только полосовых фильтров, фильтров высоких и низких частот и Остановим свой выбор на фильтре шестого порядка (затраты — три ОУ).
Волгоградский государственный университет. Факультет физики и телекоммуникаций. Кафедра телекоммуникационных систем. Заведующий кафедрой ТКС.
Перейти к содержимому. Отправлено 15 December — Отправлено 16 December — Отправлено 19 December —
Активные фильтры являются одним из наиболее часто используемых элементов радиотехнических устройств.
Запомнить меня. Перейти в корзину Оформить заказ. При построении электронных схем достаточно часто используются фильтры полосового типа. Они широко применяются в резонансных контурах при построении схем приема и передачи радиосигнала и т. Для фильтрации частот низкого типа наиболее целесообразным является применение полосовых фильтров, в качестве активного элемента в которых выступает операционный усилитель. Преимущественным достоинством полосовых фильтров, создаваемых на основе ОУ, является минимальное количество используемых компонентов. Поэтому такие фильтры легки в проектировании и построении, но при этом достаточно производительны.
Отправьте статью сегодня! Журнал выйдет 19 октября , печатный экземпляр отправим 23 октября. Автор : Магеррамов Рафаэл Вагифович. Дата публикации :
Поставщики беспроводных радиочастот и ресурсы
Веб-сайт RF Wireless World является домом для поставщиков и ресурсов RF и Wireless.
На сайте представлены статьи, учебные пособия, поставщики, терминология, исходный код (VHDL, Verilog, MATLAB, Labview), тесты и измерения,
калькуляторы, новости, книги, загрузки и многое другое.
Сайт RF Wireless World охватывает ресурсы по различным темам, таким как RF, беспроводная связь, vsat, спутник, радар, оптоволокно, микроволновая печь, wimax, wlan, zigbee, LTE, 5G NR, GSM, GPRS, GPS, WCDMA, UMTS, TDSCDMA, Bluetooth, Lightwave RF, z-wave, Интернет вещей (IoT), M2M, Ethernet и т. д. Эти ресурсы основаны на стандартах IEEE и 3GPP. Он также имеет академический раздел, который охватывает колледжи и университеты по инженерным дисциплинам и дисциплинам MBA.
Статьи о системах на основе IoT
Система обнаружения падений для пожилых людей на основе IoT : В статье рассматривается архитектура системы обнаружения падений, используемой для пожилых людей.
В нем упоминаются преимущества или преимущества системы обнаружения падения IoT.
Подробнее➤
См. также другие статьи о системах на основе IoT:
• Система очистки туалетов AirCraft.
• Система измерения удара при столкновении
• Система отслеживания скоропортящихся продуктов и овощей
• Система помощи водителю
• Система умной розничной торговли
• Система мониторинга качества воды
• Система интеллектуальной сети
• Умная система освещения на основе Zigbee
• Умная система парковки на базе Zigbee
• Умная система парковки на базе LoRaWAN.
Радиочастотные беспроводные изделия
Этот раздел статей охватывает статьи о физическом уровне (PHY), уровне MAC, стеке протоколов и сетевой архитектуре на основе WLAN, WiMAX, zigbee, GSM, GPRS, TD-SCDMA, LTE, 5G NR, VSAT, Gigabit Ethernet на основе IEEE/3GPP и т. д. , стандарты. Он также охватывает статьи, связанные с испытаниями и измерениями, посвященные испытаниям на соответствие, используемым для испытаний устройств на соответствие RF/PHY. СМ. УКАЗАТЕЛЬ СТАТЕЙ >>.
Физический уровень 5G NR : Обработка физического уровня для канала 5G NR PDSCH и канала 5G NR PUSCH была рассмотрена поэтапно. Это описание физического уровня 5G соответствует спецификациям физического уровня 3GPP. Подробнее➤
Основные сведения о повторителях и типы повторителей : В нем объясняются функции различных типов повторителей, используемых в беспроводных технологиях. Подробнее➤
Основы и типы замираний : В этой статье рассматриваются мелкомасштабные замирания, крупномасштабные замирания, медленные замирания, быстрые замирания и т.
д., используемые в беспроводной связи.
Подробнее➤
Архитектура сотового телефона 5G : В этой статье рассматривается блок-схема сотового телефона 5G с внутренними модулями 5G. Архитектура сотового телефона. Подробнее➤
Основы помех и типы помех: В этой статье рассматриваются помехи по соседнему каналу, помехи в одном канале, Электромагнитные помехи, ICI, ISI, световые помехи, звуковые помехи и т. д. Подробнее➤
Раздел 5G NR
В этом разделе рассматриваются функции 5G NR (новое радио), нумерология, диапазоны, архитектура, развертывание, стек протоколов (PHY, MAC, RLC, PDCP, RRC) и т. д.
5G NR Краткий справочный указатель >>
• Мини-слот 5G NR
• Часть полосы пропускания 5G NR
• БАЗОВЫЙ НАБОР 5G NR
• Форматы 5G NR DCI
• 5G NR UCI
• Форматы слотов 5G NR
• IE 5G NR RRC
• 5G NR SSB, SS, PBCH
• 5G NR PRACH
• 5G NR PDCCH
• 5G NR PUCCH
• Опорные сигналы 5G NR
• 5G NR m-Sequence
• Золотая последовательность 5G NR
• 5G NR Zadoff Chu Sequence
• Физический уровень 5G NR
• MAC-уровень 5G NR
• Уровень 5G NR RLC
• Уровень PDCP 5G NR
Учебники по беспроводным технологиям
В этом разделе рассматриваются учебные пособия по радиочастотам и беспроводным сетям.
Он охватывает учебные пособия по таким темам, как
сотовая связь, WLAN (11ac, 11ad), wimax, bluetooth, zigbee, zwave, LTE, DSP, GSM, GPRS,
GPS, UMTS, CDMA, UWB, RFID, радар, VSAT, спутник, беспроводная сеть, волновод, антенна, фемтосота, тестирование и измерения, IoT и т. д.
См. ИНДЕКС УЧЕБНЫХ ПОСОБИЙ >>
Учебное пособие по 5G — В этом учебном пособии по 5G также рассматриваются следующие подтемы, посвященные технологии 5G:
Учебник по основам 5G
Диапазоны частот
учебник по миллиметровым волнам
Рамка волны 5G мм
Зондирование канала миллиметровых волн 5G
4G против 5G
Испытательное оборудование 5G
Архитектура сети 5G
Сетевые интерфейсы 5G NR
звучание канала
Типы каналов
5G FDD против TDD
Нарезка сети 5G NR
Что такое 5G NR
Режимы развертывания 5G NR
Что такое 5G ТФ
В этом учебнике GSM рассматриваются основы GSM, сетевая архитектура, сетевые элементы, системные спецификации, приложения,
Типы пакетов GSM, структура кадров GSM или иерархия кадров, логические каналы, физические каналы,
Физический уровень GSM или обработка речи, вход в сеть мобильного телефона GSM или настройка вызова или процедура включения питания,
Вызов MO, вызов MT, модуляция VAMOS, AMR, MSK, GMSK, физический уровень, стек протоколов, основы мобильного телефона,
Планирование RF, нисходящая линия связи PS и восходящая линия связи PS.
➤Читать дальше.
LTE Tutorial , описывающий архитектуру системы LTE, включая основы LTE EUTRAN и LTE Evolved Packet Core (EPC). Он предоставляет ссылку на обзор системы LTE, радиоинтерфейс LTE, терминологию LTE, категории LTE UE, структуру кадра LTE, физический уровень LTE, Стек протоколов LTE, каналы LTE (логические, транспортные, физические), пропускная способность LTE, агрегация несущих LTE, Voice Over LTE, расширенный LTE, Поставщики LTE и LTE vs LTE advanced.➤Подробнее.
Радиочастотные технологии Материал
На этой странице мира беспроводных радиочастот описывается пошаговое проектирование преобразователя частоты на примере повышающего преобразователя частоты 70 МГц в диапазон C.
для микрополосковой платы с использованием дискретных радиочастотных компонентов, а именно. Смесители, гетеродин, MMIC, синтезатор, опорный генератор OCXO,
амортизирующие прокладки. ➤Читать дальше.
➤ Проектирование и разработка РЧ приемопередатчика
➤Дизайн радиочастотного фильтра
➤Система VSAT
➤Типы и основы микрополосковых
➤Основы волновода
Секция испытаний и измерений
В этом разделе рассматриваются ресурсы по контролю и измерению, контрольно-измерительное оборудование для тестирования тестируемых устройств на основе
Стандарты WLAN, WiMAX, Zigbee, Bluetooth, GSM, UMTS, LTE.
ИНДЕКС испытаний и измерений >>
➤Система PXI для контрольно-измерительных приборов.
➤ Генерация и анализ сигналов
➤ Измерения физического уровня
➤ Тестирование устройства WiMAX на соответствие
➤ Тест на соответствие Zigbee
➤ Тест на соответствие LTE UE
➤ Тест на соответствие TD-SCDMA
Волоконно-оптические технологии
Волоконно-оптический компонент основы, включая детектор, оптический соединитель, изолятор, циркулятор, переключатели, усилитель,
фильтр, эквалайзер, мультиплексор, разъемы, демультиплексор и т. д. Эти компоненты используются в оптоволоконной связи.
ИНДЕКС оптических компонентов >>
➤Руководство по оптоволоконной связи
➤APS в SDH
➤Основы SONET
➤ Структура кадра SDH
➤ SONET против SDH
Поставщики беспроводных радиочастот, производители
Сайт RF Wireless World охватывает производителей и поставщиков различных радиочастотных компонентов, систем и подсистем для ярких приложений,
см. ИНДЕКС поставщиков >>.
Поставщики ВЧ-компонентов, включая ВЧ-изолятор, ВЧ-циркулятор, ВЧ-смеситель, ВЧ-усилитель, ВЧ-адаптер, ВЧ-разъем, ВЧ-модулятор, ВЧ-трансивер, PLL, VCO, синтезатор, антенну, осциллятор, делитель мощности, сумматор мощности, фильтр, аттенюатор, диплексер, дуплексер, чип-резистор, чип-конденсатор, чип-индуктор, ответвитель, ЭМС, программное обеспечение RF Design, диэлектрический материал, диод и т. д.
Поставщики радиочастотных компонентов >>
➤Базовая станция LTE
➤ РЧ-циркулятор
➤РЧ-изолятор
➤Кристаллический осциллятор
MATLAB, Labview, Embedded Исходные коды
Раздел исходного кода RF Wireless World охватывает коды, связанные с языками программирования MATLAB, VHDL, VERILOG и LABVIEW.
Эти коды полезны для новичков в этих языках.
СМОТРИТЕ ИНДЕКС ИСТОЧНИКОВ >>
➤ 3–8 код декодера VHDL
➤Скремблер-дескремблер Код MATLAB
➤32-битный код ALU Verilog
➤ T, D, JK, SR триггер коды labview
*Общая медицинская информация*
Сделайте эти пять простых вещей, чтобы помочь остановить коронавирус (COVID-19).
СДЕЛАЙТЕ ПЯТЬ
1. РУКИ: Мойте их часто
2. ЛОКОТЬ: кашляйте в него
3. ЛИЦО: Не прикасайтесь к нему
4. НОГИ: Держитесь на расстоянии более 3 футов (1 м) друг от друга
5. ЧУВСТВУЙТЕ: Болен? Оставайтесь дома
Используйте технологию отслеживания контактов >> , следуйте рекомендациям по социальному дистанцированию >> и установить систему наблюдения за данными >> спасти сотни жизней. Использование концепции телемедицины стало очень популярным в таких стран, как США и Китай, чтобы остановить распространение COVID-19так как это заразное заболевание.
Радиочастотные калькуляторы и преобразователи
Раздел «Калькуляторы и преобразователи» охватывает ВЧ-калькуляторы, беспроводные калькуляторы, а также преобразователи единиц измерения.
Они охватывают беспроводные технологии, такие как GSM, UMTS, LTE, 5G NR и т. д.
СМ. КАЛЬКУЛЯТОРЫ Указатель >>.
➤Калькулятор пропускной способности 5G NR
➤ 5G NR ARFCN и преобразование частоты
➤ Калькулятор скорости передачи данных LoRa
➤ LTE EARFCN для преобразования частоты
➤ Калькулятор антенны Yagi
➤ Калькулятор времени выборки 5G NR
IoT-Интернет вещей Беспроводные технологии
В разделе, посвященном IoT, рассматриваются беспроводные технологии Интернета вещей, такие как WLAN, WiMAX, Zigbee, Z-wave, UMTS, LTE, GSM, GPRS, THREAD, EnOcean, LoRa, SIGFOX, WHDI, Ethernet,
6LoWPAN, RF4CE, Bluetooth, Bluetooth с низким энергопотреблением (BLE), NFC, RFID, INSTEON, X10, KNX, ANT+, Wavenis, Dash7, HomePlug и другие.
Он также охватывает датчики IoT, компоненты IoT и компании IoT.
См. главную страницу IoT>> и следующие ссылки.
➤РЕЗЬБА
➤EnOcean
➤ Учебник LoRa
➤ Учебник по SIGFOX
➤ WHDI
➤6LoWPAN
➤Зигби RF4CE
➤NFC
➤Лонворкс
➤CEBus
➤УПБ
СВЯЗАННЫЕ ПОСТЫ
Учебники по беспроводным радиочастотам
GSM ТД-СКДМА ваймакс LTE UMTS GPRS CDMA SCADA беспроводная сеть 802.11ac 802.11ad GPS Зигби z-волна Bluetooth СШП Интернет вещей Т&М спутник Антенна РАДАР RFID
Различные типы датчиков
Датчик приближения Датчик присутствия против датчика движения Датчик LVDT и RVDT Датчик положения, смещения и уровня датчик силы и датчик деформации Датчик температуры датчик давления Датчик влажности датчик МЭМС Сенсорный датчик Тактильный датчик Беспроводной датчик Датчик движения Датчик LoRaWAN Световой датчик Ультразвуковой датчик Датчик массового расхода воздуха Инфразвуковой датчик Датчик скорости Датчик дыма Инфракрасный датчик Датчик ЭДС Датчик уровня Активный датчик движения против пассивного датчика движения
Поделиться этой страницей
Перевести эту страницу
СТАТЬИ
Раздел T&M
ТЕРМИНОЛОГИИ
Учебники
Работа и карьера
ПОСТАВЩИКИ
Интернет вещей
Онлайн калькуляторы
исходные коды
ПРИЛОЖЕНИЕ.
ЗАМЕТКИ
Всемирный веб-сайт T&M
Дизайнер фильтров по межпроводным полосам
เรา จะ ทำ แบบ วิศวกร ผู้ ยิ่ง ใหญ่
17. Ноябрь 2022 г.
Подсказок версии
Если пульсация равна 0 дБ, рассчитывается характеристика Баттерворта. Если пульсация > 0 дБ, рассчитывается полосовой фильтр Чебышева. Процедура проектирования следует основным процедурам, опубликованным Джерри Хиншоу. и Шахрох Монем — задэ в ‘Ham Radio Magazine’ 19/0185, которые основаны на Fortran IV Программа Рука и Тейлора. (1970) Преобразование из Basic в C++, Дейл Хезерингтон, 05/1996 и, наконец, на Javascript Александра Франка, 01/2014.
Ваше ценное мнение:
interdigital_bandpass_filter_designer.php 27507 байт 01-09-2014 22:06:52
Interdigital Bandpass Filter Designer
Мощный инструмент для вашего механика 🙂
✈ Проверка результатов
Чтобы проверить эти расчеты/результаты, лучше всего построить фильтр и посмотреть, как он себя ведет.
Мы решили
сделайте это и создайте полосу пропускания для ADS-B. Мы хотели использовать 3 стержня, центральную частоту F = 1090 МГц и полосу пропускания B = 10 МГц.
Наконец, дизайнер предлагает следующие значения:
Межпальцевый полосовой фильтр, основанный на работе Джерри Хиншоу,
Шахроха Монемзаде (1985) и Дейла Хизерингтона (1996).
www.changpuak.ch/electronics/interdigital_bandpass_filter_designer.php
Версия Javascript: 09 января 2014 г.
——————————————— ————————————————————
Расчетные данные для 3 секционный встречно-штыревой полосовой фильтр.
Центральная частота: 1090 МГц
Неравномерность полосы пропускания: 0 дБ
Полное сопротивление системы: 50 Ом
Частота среза: 1085 МГц и 1095 МГц
Полоса пропускания (3 дБ): 10 МГц
Дробная полоса пропускания: 9,2 МГц
Фильтр Q: 109
Оценочный Qu: 2712,84
Потери, основанные на этом Qu: 0,698 дБ
Задержка в полосе пропускания: 63,662 нс
—————— ————————————————— ——
Четверть длины волны: 68,76 мм или 2,707 дюйма
Длина внутреннего элемента: 61,15 мм или 2,407 дюйма
Длина концевого элемента: 61,49 мм или 2,421 дюйма
Зазор в плоскости земли: 30 мм или 1,181 дюйма
Диаметр стержня: 8 мм или 0,315 дюйма
Торцевая пластина до центра стержня: 15 мм или 0,591 дюйма
Отвод к закороченному концу: 2,79 мм или 0,110 дюйма
Полное сопротивление конца стержня: 88,549 Ом .
линия : 50.000 Ом
———————————————————— —————————-
**** Размеры, мм (дюймы) ****
# От конца до центра Центр- Центр G[k] Q/Coup
0 0,00 (0,000)
1 15,00 (0,591) 52,41 (2,063) 1.000 0,707
2 67,41 (2,654) 52,41 (2,063) 2,000 0,707
3 119,82 (4,717) 0,00 (0,000) 1.000 1,000
4 134,82 (4,717) 0,00 (0,000) 1.000 1,000
444,82 (4,717) 0,00 (0,000) 1.000 1,000
419.82 (4,717) 0,00 (0,000) 1.000
419.82 (4,717) 0,00 (0,000) 1.000 1,000
3 119,82 (4,717) 0,003). *** Внутренние размеры коробки ****
Высота: 68,76 мм или 2,707 дюйма
Длина: 134,82 мм или 5,308 дюйма
Глубина: 30,00 мм или 1,181 дюйма
Корпус фрезерован из алюминия. Стержни изготовлены из меди. Поверхностное покрытие не применялось. Размерный чертеж.
Поскольку стержни были поставлены немного длиннее (все они были 62,5 мм), центральная частота была
немного смещен вниз (1070 МГц).

Расчет полосового фильтра