Как работает тестер кварцевых резонаторов. Какие компоненты входят в его состав. Как правильно собрать и настроить прибор для измерения частоты кварцев. Какие преимущества дает использование такого устройства радиолюбителю.
Принцип работы прибора для проверки кварцевых резонаторов
Прибор для проверки частоты кварцевых резонаторов представляет собой специализированное устройство, позволяющее определить рабочую частоту и исправность кварцев. Его основными компонентами являются:
- Генератор на основе микросхемы 74HC4060
- Измерительная схема на микроконтроллере PIC16F628
- ЖК-дисплей для отображения результатов
- Разъемы для подключения проверяемых кварцев
Принцип работы заключается в следующем:
- Проверяемый кварц подключается к генератору
- Если кварц исправен, возникают колебания на его резонансной частоте
- Микроконтроллер измеряет частоту колебаний
- Результат выводится на дисплей в кГц или МГц
Схема и конструкция тестера кварцевых резонаторов
Схема прибора состоит из двух основных блоков:

1. Генераторный блок
Построен на микросхеме CD74HC4060. Включает в себя:
- Два генератора — для низких и высоких частот
- Коммутатор питания генераторов
- Выходной буфер на логических элементах
2. Измерительный блок
Реализован на микроконтроллере PIC16F628. Содержит:
- Схему измерения частоты
- Алгоритм автоматического переключения диапазонов
- Драйвер ЖК-дисплея
Конструктивно прибор собран на печатной плате, содержащей как выводные, так и SMD-компоненты. Предусмотрены разъемы для подключения кварцев различных типов.
Преимущества использования прибора для проверки кварцев
Применение данного устройства дает радиолюбителю ряд важных преимуществ:
- Возможность быстро определить частоту неизвестных кварцев
- Проверка работоспособности имеющихся резонаторов
- Измерение частоты фильтров и других резонансных элементов
- Удобство использования благодаря автоматическому выбору диапазона
- Компактность и автономность питания
Как правильно настроить прибор для проверки кварцевых резонаторов
Для корректной работы устройства необходимо выполнить его настройку:

- Включить режим низких частот кнопкой S1
- Подключить эталонный кварц 32768 Гц
- Подстроечным конденсатором C11 добиться показаний 32.768 кГц
- Резистором R8 установить максимальную чувствительность
После этого прибор готов к работе и позволяет с высокой точностью измерять частоты кварцевых резонаторов в широком диапазоне.
Области применения тестера кварцевых резонаторов
Данный прибор может эффективно использоваться в следующих сферах:
- Ремонт и обслуживание радиоаппаратуры
- Разработка и отладка устройств с кварцевой стабилизацией
- Сортировка и маркировка кварцевых резонаторов
- Подбор кварцев с заданными параметрами
- Входной контроль радиокомпонентов
Широкие функциональные возможности делают этот тестер полезным инструментом для радиолюбителей и профессионалов.
Типы кварцевых резонаторов, поддерживаемых прибором
Разработанный прибор позволяет тестировать следующие виды кварцевых резонаторов:
- Низкочастотные часовые кварцы (32 кГц)
- Стандартные кварцы для микроконтроллеров (1-20 МГц)
- Высокочастотные кварцы до 30 МГц
- Кварцевые фильтры
- SMD-кварцы различных типоразмеров
Наличие специальных разъемов позволяет подключать как выводные, так и поверхностно-монтируемые компоненты.

Особенности конструкции корпуса прибора
При разработке корпуса тестера кварцевых резонаторов были учтены следующие аспекты:
- Компактность для удобства использования
- Прочность для защиты электронной начинки
- Эргономичное расположение органов управления
- Хороший обзор ЖК-дисплея
- Удобный доступ к разъемам для подключения кварцев
Корпус может быть изготовлен из пластика или тонкого металла. Важно предусмотреть вентиляционные отверстия для охлаждения компонентов.
Программное обеспечение микроконтроллера
Firmware для PIC16F628 реализует следующие функции:
- Измерение частоты входного сигнала
- Автоматическое переключение диапазонов измерения
- Вывод результатов на ЖК-дисплей
- Управление режимами работы прибора
- Калибровка и настройка параметров
Программа написана на языке C и оптимизирована для быстрой и точной работы микроконтроллера.
ПРИБОР ДЛЯ ПРОВЕРКИ ЧАСТОТЫ КВАРЦЕВ
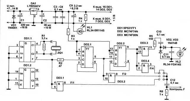
Поводом для создания этого прибора послужило немалое количество накопившихся кварцевых резонаторов как купленных, так и выпаянных с разных плат, причём на многих отсутствовали всякие обозначения. Путешествуя по бескрайним просторам интернета и пробуя собрать и запустить различные схемы кварцевых тестеров, было решено придумать что-нибудь своё. После многих экспериментов с разными генераторами как на разных цифровых логиках, так и на транзисторах, остановил выбор на 74HC4060, правда устранить автоколебания тоже не удалось, но как оказалось при работе устройства это не создаёт помехи.
Схема измерителя кварцев
За основу устройства взяты два генератора CD74HC4060 (74HC4060 не было в магазине, но судя по даташиту они ещё «круче»), один работает на низкой частоте, второй на высокой. Самыми низкочастотными какие у меня были, оказались часовые кварцы, а самым высокочастотным оказался негармониковый кварц на 30 МГц. Генераторы из-за их склонности к самовозбуждению было решено переключать просто коммутируя напряжение питания, о чём индицируют соответствующие светодиоды. После генераторов установил повторитель на логике. Возможно вместо резисторов R6 и R7 лучше установить конденсаторы (сам я не проверял).
Как оказалось, в устройстве запускаются не только кварцы, но и всякие фильтры о двух и более ногах, которые с успехом и были подключены в соответствующие разъёмы. Один «двуногий» похожий на керамический конденсатор запустился на 4 МГЦ, который после был с успехом применён вместо кварцевого резонатора.
На снимках видно, что применены два вида разъёмов для проверки радиодеталей. Первый сделан из частей панелек – для выводных деталей, а второй представляет фрагмент платы приклеенный и припаянный к дорожкам через соответствующие отверстия — для SMD кварцевых резонаторов. Для вывода информации применён упрощённый частотомер на микроконтроллере PIC16F628 или PIC16F628A, который автоматически переключает предел измерения, то есть на индикаторе частота будет или в кГц или в МГц.
О деталях устройства
Часть платы собрана на выводных деталях, а часть на SMD. Плата разработана под ЖКИ индикатор «Винстар» однострочный Wh2601A (это тот у которого контакты слева вверху), контакты 15 и 16, служащие для подсветки, не разведены, но кому надо может для себя добавить дорожки и детали. Я не развёл подсветку так как применил индикатор без подсветки от какого-то телефона на таком-же контроллере, но сначала стоял винстаровский. Кроме Wh2601A можно применить Wh2602B – двухстрочный, но вторая строка задействована не будет. Вместо транзистора, что на схеме можно применить любой такой же проводимости желательно с бОльшим h31. На плате разведены два входа питания, один от мини USB, другой через мост и 7805. Также предусмотрено место под стабилизатор в другом корпусе.
Настройка прибора
При настройке кнопкой S1 включить режим НЧ (загорится светодиод VD1) и воткнув в соответствующий разъём кварцевый резонатор на 32768Гц (желательно с материнской платы компьютера) подстроечным конденсатором С11 установить на индикаторе частоту 32768Гц. Резистором R8 устанавливается максимальная чувствительность. Все файлы — платы, прошивки, даташиты на используемые радиоэлементы и другое, скачайте в архиве. Автор проекта — nefedot.
Форум по схеме
Форум по обсуждению материала ПРИБОР ДЛЯ ПРОВЕРКИ ЧАСТОТЫ КВАРЦЕВ
| Автор разработки: И.Григоров Часто необходимо оперативно проверить работоспособность кварца и хотя бы приблизительно определить его резонансную частоту. Это бывает нужно при покупке кварцев на рынке с рук, при ремонте или конструировании аппаратуры, где используются старые кварцы. Пробник собран на одной микросхеме типа К155ЛА3 (рис.1), он имеет контрольный выход на частотомер или к антенне приемника для точного определения частоты кварца и светодиод, который указывает на наличие генерации кварца. С помощью переключателя S1 и конденсаторов С2-С5 можно грубо определить диапазон частот, где «генерит» кварц. Работает пробник следующим образом. При подключении кварцевого резонатора генератор на D 1.1 и D1.2 возбуждается. При этом светодиод VD1 светится. По силе его свечения можно грубо определить диапазон генерации кварца и активность кварцевой пластины (конечно, при некотором опыте работы с прибором). Чем ниже частота генерации и чем активнее кварц, тем ярче будет светиться светодиод. Затем с помощью переключателя S1 параллельно светодиоду подключаются шунтирующие емкости С2 — С5. Емкость С2 «гасит» светодиод когда генератор работает на частоте выше 14 МГц. Если на кварце указана другая частота, а в положении «1» светодиод не светится, значит кварц не возбуждается, а генератор работает только за счет паразитной емкости кварца. Такой кварц неисправен. В положении «2» S1 светодиод гаснет если частота генерации выше 7 МГц. В положении «3» S1 максимальная частота индикации — 2 МГц, а в положении «4» — 500 кГц. Емкости С2 — С5 могут немного отличаться от приведенных здесь номиналов из-за того, что различные типа конденсаторов имеют различное индуктивное сопротивление. Пробник хорошо «генерит» с кварцами от 100 кГц до 18 МГц. Ниже 100 кГц «генерят» лишь отдельные экземпляры очень активных кварцев. Выше 18 МГц все кварцы гармониковые, поэтому их частоты генерации следует искать на частотах в 3-5-7 раз ниже, чем указано на корпусе кварца. Пробник может уверенно работать в диапазоне напряжений от 3,5 до 6 вольт, а реально, при снижении границ диапазонов генерации до 300 кГц и 12 МГц — ив диапазоне напряжений 3 — 6,5 В, что вполне позволяет пользоваться им с автономным питанием длительное время. Конструкция прибора может быть любой, важно лишь обеспечить минимальную длину выводов блокировочных конденсаторов С2 — С5. Мной прибор был выполнен в корпусе, спаянном из фольгированного стеклотекстолита, размерами 120 х 50 х 65 мм. В этом же корпусе помещалось и питание — 3 элемента ЦНК-0,45. Для подключения кварцев использовались монтажные стойки, размещенные на расстоянии 10 мм друг от друга. К ним можно было подключить кварц в корпусе Б, а также кварцы старых типов — начиная от карболитовых корпусов от РСИУ и кончая американскими военными кварцами из аппаратуры, поставленной по ленд-лизу. Для подключения кварцев иных типов использовались зажимы «крокодил». Источник: И.Григоров, журнал «Радиолюбитель». Схемы и статьи публикуются с разрешения редакции журнала. Реклама Похожие материалы: |
Прибор для проверки кварцевых резонаторов. Тестер кварцевых резонаторов на микроконтроллере
Частотомер — полезный прибор в лаборатории радиолюбителя (особенно, при отсутствии осциллографа). Кроме частотомера лично мне часто недоставало тестера кварцевых резонаторов — слишком много стало приходить брака из Китая. Не раз случалось такое, что собираешь устройство, программируешь микроконтроллер, записываешь фьюзы, чтобы он тактировался от внешнего кварца и всё — после записи фьюзов программатор перестаёт видеть МК. Причина — «битый» кварц, реже — «глючный» микроконтроллер (или заботливо перемаркированый китайцами с добавлением, например, буквы “А» на конце). И таких неисправных кварцев мне попадалось до 5% из партии. Кстати, достаточно известный китайский набор частотомера с тестером кварцев на PIC-микроконтроллере и светодиодном дисплее с Алиэкспресса мне категорически не понравился, т.к. часто вместо частоты показывал то ли погоду в Зимбабве, то ли частоты «неинтересных» гармоник (ну или это мне не повезло).
4 тестера кварцевых резонаторов
Правильное функционирование кристалла кварца можно проверить, включив его в схему генератора или фильтра. На рисунке 1 – схема, разработанная К.Тавернье (Франция).
Поскольку частоты кристаллов, с которыми приходится иметь дело, могут перекрывать очень широкий диапазон от 1 до 50 МГц, схема представляет собой широкодиапазонный генератор. На транзисторе Т1 собран апериодический генератор.
Если тестируемый кварц исправен, то на эмиттере Т1 будет присутствовать псевдосинусоидальный сигнал на основной частоте кристалла. Этот сигнал выпрямляется диодами D2, D1 и, когда напряжение на конденсаторе С4 достигнет величины, достаточной для открытия транзистора Т2, начинает светиться светодиод в коллекторной цепи Т2. Это говорит об исправности кварца. Для определения частоты колебаний можно подсоединить частотомер или осциллограф параллельно резистору R2.
На рисунке 2 – звуковой испытатель из рубрики «за рубежом» журнала РАДИО №12, 1998г.
Микросхема 4060 представляет собой двоичный счётчик, в составе которого имеется генератор. Если собрать эту схему, генерация возникает на основной частоте резонатора. Затем делители микросхемы понижают частоту до звуковой, которую слышно в низкоомной звуковой головке. Опытный образец испытателя уверенно работал с резонаторами от 1 до 27 МГц. В последнем случае частота на выходе была около 6,6 кГц. Отечественный аналог 4060 – микросхема типа 1051ХЛ2.
На рисунке 3 – тестер, который я слепил на скорую руку лет 5-6 назад. Похожих схем в литературе и интернете полно. В этой схеме заводятся кварцы 1…30 МГц. По показаниям микроамперметра можно оценить активность кварца.
Следует иметь в виду, что кварцы с частотой выше 20 МГц – как правило, гармониковые. Поэтому, при испытании кварца на 32 МГц, он «завёлся» на своей основной частоте 10,67 МГц, что и показал частотомер.
Как спаял, так и хранится он в коробочке, плату и корпус делать облом.
Широкодиапазонный генератор, конечно, универсален и, в большинстве случаев, полезен. Однако малоактивный кварц может в нём не завестись. Но не следует спешить его выбрасывать. В этом случае можно подкорректировать величины ёмкостей С1 и С2, как рекомендуется в [Радиохобби 1999№3с22-23]. Для наилучших условий возбуждения, С1 должна быть приблизительно численно равна длине волны в метрах, генерируемой кварцем (на первой, основной гармонике). Например, если кварц на 1 МГц, то С1=300 пФ. Для лучшего самовозбуждения, С2 может выбираться в 1,5…2 раза меньше ёмкости С1. Для С3 ёмкость примерно равна С2 (Рис.4)
- 08.10.2014
Стереофонический регулятор громкости, баланса и тембра на ТСА5550 имеет следующие параметры: Малые нелинейные искажения не более 0,1% Напряжение питания 10-16В (12В номинальное) Ток потребления 15…30мА Входное напряжение 0,5В (коэффициент усиления при напряжении питания 12В единица) Диапазон регулировки тембра -14…+14дБ Диапазон регулировки баланса 3дБ Разница между каналами 45дБ Отношение сигнал шум …
- 29.09.2014
Принципиальная схема передатчика показана на рис.1. Передатчик (27МГц) выдает мощность около 0,5Вт. В качестве антенны используется провод 1 м длиной. Передатчик состоит из 3-х каскадов — задающего генератора (VT1), усилителя мощности (VT2) и манипулятора (VT3). Частота задающего генератора задается кв. резонатором Q1 на частоту 27 МГц. Нагружен генератор на контур …
- 28.09.2014
Параметры усилителя: Суммарный диапазон воспроизводимых частот 12…20000Гц Максимальная выходная мощность СЧ-ВЧ каналов(Rн=2,7Ом, Uп=14В) 2*12Вт Максимальная выходная мощность НЧ канала(Rн=4Ом, Uп=14В) 24Вт Номинальная мощность СЧ-ВЧ каналов при КНИ 0,2% 2*8Вт Номинальная мощность НЧ канала при КНИ 0,2% 14Вт Максимальный ток потребления 8 А В данной схеме А1 — ВЧ-СЧ усилитель, а …
- 30.09.2014
УКВ-приемник работает в диапазоне 64-108МГц. Схема приемника основана на 2-х микросхемах: К174ХА34 и ВА5386, дополнительно в схеме присутствуют 17 конденсаторов и всего 2-а резистора. Колебательный контур один, гетеродинный. На А1 выполнен супергетеродинный УКВ-ЧМ без УНЧ. Сигнал от антенны поступает через С1 на вход ПЧ микросхемы А1(вывод12). Настройка на станцию производится …
Поводом для создания этого прибора послужило немалое количество накопившихся кварцевых резонаторов как купленных, так и выпаянных с разных плат, причём на многих отсутствовали всякие обозначения. Путешествуя по бескрайним просторам интернета и пробуя собрать и запустить различные схемы кварцевых тестеров, было решено придумать что-нибудь своё. После многих экспериментов с разными генераторами как на разных цифровых логиках, так и на транзисторах, остановил выбор на 74HC4060, правда устранить автоколебания тоже не удалось, но как оказалось при работе устройства это не создаёт помехи.
Схема измерителя кварцев
За основу устройства взяты два генератора CD74HC4060 (74HC4060 не было в магазине, но судя по даташиту они ещё «круче»), один работает на низкой частоте, второй на высокой. Самыми низкочастотными какие у меня были, оказались часовые кварцы, а самым высокочастотным оказался негармониковый кварц на 30 МГц. Генераторы из-за их склонности к самовозбуждению было решено переключать просто коммутируя напряжение питания, о чём индицируют соответствующие светодиоды. После генераторов установил повторитель на логике. Возможно вместо резисторов R6 и R7 лучше установить конденсаторы (сам я не проверял).
Как оказалось, в устройстве запускаются не только кварцы, но и всякие фильтры о двух и более ногах, которые с успехом и были подключены в соответствующие разъёмы. Один «двуногий» похожий на керамический конденсатор запустился на 4 МГЦ, который после был с успехом применён вместо кварцевого резонатора.
На снимках видно, что применены два вида разъёмов для проверки радиодеталей. Первый сделан из частей панелек — для выводных деталей, а второй представляет фрагмент платы приклеенный и припаянный к дорожкам через соответствующие отверстия — для SMD кварцевых резонаторов. Для вывода информации применён упрощённый частотомер на микроконтроллере PIC16F628 или PIC16F628A, который автоматически переключает предел измерения, то есть на индикаторе частота будет или в кГц или в МГц. О деталях устройства Часть платы собрана на выводных деталях, а часть на SMD. Плата разработана под ЖКИ индикатор «Винстар» однострочный Wh2601A (это тот у которого контакты слева вверху), контакты 15 и 16, служащие для подсветки, не разведены, но кому надо может для себя добавить дорожки и детали. Я не развёл подсветку так как применил индикатор без подсветки от какого-то телефона на таком-же контроллере, но сначала стоял винстаровский. Кроме Wh2601A можно применить Wh2602B — двухстрочный, но вторая строка задействована не будет. Вместо транзистора, что на схеме можно применить любой такой же проводимости желательно с бОльшим h31. На плате разведены два входа питания, один от мини USB, другой через мост и 7805. Также предусмотрено место под стабилизатор в другом корпусе.
Настройка прибора
При настройке кнопкой S1 включить режим НЧ (загорится светодиод VD1) и воткнув в соответствующий разъём кварцевый резонатор на 32768Гц (желательно с материнской платы компьютера) подстроечным конденсатором С11 установить на индикаторе частоту 32768Гц. Резистором R8 устанавливается максимальная чувствительность. Все файлы — платы, прошивки, даташиты на используемые радиоэлементы и другое, скачайте в архиве. Автор проекта- nefedot.
АРХИВ:
Предлагаем к рассмотрению очередное устройство, которое было сделано несколько дней назад. Это тестер кварцевых резонаторов для проверки эффективности (работоспособности) кварцев, используемых во многих приборах, хотя бы в электронных часах. Вся система предельно простая, но именно эта простота и требовалась.
Тестер состоит из нескольких электронных компонентов:
- 2 транзисторы NPN BC547C
- 2 конденсаторы 10nF
- 2 конденсаторы 220pF
- 2 резисторы 1к
- 1 резистор 3k3
- 1 резистор 47k
- 1 светодиод
Питание от 6 батареек AA 1.5 В (или Кроны). Корпус изготовлен из коробочки от конфет и оклеен цветной лентой.
Принципиальная схема тестера кварцев
Схема выглядит следующим образом:
Второй вариант схемы:
Для проверки вставляем в SN1 кварц, после чего переключаем переключатель в положение ON. Если светодиод горит ярким светом — кварцевый резонатор исправен. А если после включения светодиод не горит или горит очень слабо, значит мы имеем дело с поврежденным радиоэлементом.
Конечно эта схема скорее для начинающих, представляющая из себя простой кварцевый тестер без определения частоты колебаний. T1 и XT сформировали генератор. C1 и C2 — делитель напряжения тока для генератора. Если кварц живой, то генератор будет работать хорошо, и его выходное напряжение будет выпрямлено элементами С3, С4, D1 и D2, транзистор Т2 откроется и светодиод зажгётся. Тестер подходит для тестирования кварцев 100 кГц — 30 МГц.
Читайте также…
1. Кварцевый калибратор. Измерительные приборы. Радиоэлектроника, схемы радиолюбителям
Построив генератор, частотомер, радиовещательный приемник либо другое устройство, нуждающееся в градуировке шкалы по частоте, Вы непременно будете искать наиболее популярный измерительный прибор — генератор стандартных сигналов (ГСС). Однако во многих случаях неплохие результаты получатся с более простым прибором — калибратором. Правда, в отличие от ГСС его частота не перестраивается, но зато сигнал калибратора помимо основной фиксированной частоты содержит множество гармоник, кратных по частоте основной. Иначе говоря, выходной сигнал калибратора представляет собой «частокол» сигналов, «отстоящих» друг от друга на одинаковой частоте. Аналогично будут отстоять и метки на шкале проверяемого устройства.
Наибольшее распространение получили кварцевые калибраторы, в которых используется кварцевый резонатор. Благодаря резонатору калибратор обладает весьма высокой стабильностью частоты выходного сигнала и, кроме того, большим числом гармоник, исчисляемых десятками и даже сотнями. К примеру, кварцевый калибратор, о котором пойдет рассказ, с резонатором на 100 кГц способен выдавать выходной сигнал частотой 50 МГц, т. е. в 500 раз (!) большей по сравнению с исходной.
А теперь о самом калибраторе. Это универсальный измерительный прибор, позволяющий проверять как радиочастотные, так и низкочастотные устройства. Его структурная схема приведена на рис. К-1. На указанном резонаторе собран кварцевый генератор. Сигнал с него поступает на импульсный усилитель, обеспечивающий большое число гармоник (колебаний, кратных по частоте основной, — 100 кГц), а затем на гнездо «Вых. РЧ» — с него снимают немодулированный радиочастотный сигнал. Одновременно с усилителя сигнал подается на модулятор и смеситель. С гнезда «Вых. РЧ мод.» снимают амплитудно-модулированный сигнал, используемый, например, для проверки и калибровки шкалы вещательного радиоприемника. При проверке же низкочастотных устройств сигнал на них подают с гнезда «Вых. ЗЧ», соединенного с генератором ЗЧ калибратора.
Для градуировки различных генераторов Р4 в калибраторе стоит смеситель, на который подаются исследуемый сигнал с гнезда «Вход Р4» и сигнал кварцевого генератора. Разностный сигнал звуковой частоты, образующийся в результате биений поданных на смеситель сигналов, усиливается и поступает на головной телефон через гнездо «Тлф».
Принципиальная схема калибратора приведена на рис. К-2. Высоко-стабильные колебания прямоугольной формы вырабатывает генератор, собранный по схеме несимметричного мультивибратора на транзисторах VT1, VT2. 4астота колебаний мультивибратора определяется частотой кварцевого резонатора ZQ1, включенного в цепи обратной связи.
Номиналы деталей мультивибратора выбраны такими, чтобы на нагрузке мультивибратора (резистор R4) было возможно большее число гармоник.
Выходной сигне генератора поступает далее через дифференцирующую цепочку C4R6 на базу транзистора VT3 импульсного усилителя. Применение дифференцирующей цепочки также способствует получению большего числа гармоник. Выходной сигнал усилителя подается на гнездо XS1 «Вых. РЧ» через делитель R8R9 и конденсатор С5.
Через конденсатор С7 выходной сигнал усилителя подается на смеситель, собранный на транзисторе VT4. Исследуемый сигнал поступает через гнездо XS2 и конденсатор С6 на базу транзистора. К нагрузке смесителя (резистор R11) подключен усилитель ЗЧ, выполненный на транзисторе VT5. В эмиттерную цепь транзистора включается нагрузка — головной телефон, вилку которого вставляют в гнездо разъема XS6.
Для подавления радиочастотных сигналов, проникающих на нагрузку смесителя, установлены фильтрующие конденсаторы С8 и С9.
Чтобы получить модулированные по амплитуде колебания РЧ, сигнал с выхода импульсного усилителя подается через конденсатор С10 на делитель R14R15. Параллельно резистору R15 подключен транзистор VT6, выполняющий роль электронного ключа, управляемого симметричным мультивибратором, выполненным на транзисторах VT7, VT8. Когда открывается транзистор VT7, сопротивление участка коллектор-эмиттер транзистора резко падает, и резистор R15 практически шунтируется им. Амплитуда сигнала на гнезде XS3 «Вых. РЧ мод.» уменьшается. При закрывании транзистора VT7 амплитуда сигнала вновь возрастает. Сигнал звуковой частоты с мультивибратора выводится через конденсатор С14 на гнездо XS4 «Вых. ЗЧ».
Питается калибратор от источника GB1 напряжением 9 В — им может быть батарея «Крона» либо две последовательно соединенные батареи 3336. Питание подается через кнопочный выключатель SB1. На кварцевый генератор питание поступает через параметрический стабилизатор, составленный из стабилитрона VD1 и балластного резистора R7.
В калибраторе могут быть использованы резисторы МЛТ-0,125 или МЛТ-0,25, конденсатор С15 — любой малогабаритный, на номинальное напряжение не ниже 10 В, остальные конденсаторы — К10-7В, КМ, КЛС. Транзисторы — практически любые из серии КТ315.
Под эти детали и рассчитаны печатные платы, чертежи которых приведены на рис. К-3. На одной плате смонтирован кварцевый генератор с усилителем (узел А1), на другой — смеситель и генератор звуковой частоты с модулятором (узел А2).
Платы укрепляют внутри корпуса прибора (рис. К-4). Там же устанавливают источник питания. На верхней стенке размещают, выключатель SB1 (П2К или аналогичный), на передней стенке — гнезда и разъем под головной телефон типа ТМ-2. Для подключения к проверяемым радиоустройствам используют проводники с вилками на концах.
При правильном монтаже калибратор, как правило, начинает работать сразу. Но желательно уточнить основную частоту кварцевого генератора. Для этого на гнездо XS2 следует подать сигнал РЧ с образцового генератора сигналов, а к разъему XS6 подключить головной телефон. Перестраивая частоту образцового генератора, находят по нулевым биениям (минимальной громкости или пропаданию звука в телефоне) два соседних сигнала калибратора и определяют по генератору разность частот между ними — она и будет значением основной частоты калибратора. Если эта частота отличается от 100 кГц, ее можно установить более точно подбором конденсатора С3.
Если Вы захотите упростить калибратор, можно вообще отказаться от узла А2 и собрать только А1. В этом случае с калибратора будете снимать только немодулированный сигнал РЧ (с гнезда «Вых. РЧ»). Конечно, гнездо XS5 «Общ.» должно остаться, как и источник питания с выключателем.
Установив в калибратор кварцевый резонатор с другой частотой, получите и другие частотные метки на выходном гнезде. Примером может служить кварцевый калибратор, выполненный целиком на цифровых микросхемах (рис. К-5). На элементах DD1.1 и DD1.2 выполнен опорный генератор по схеме мультивибратора с кварцевым резонатором в цепи обратной связи. Частоту генерируемых колебаний можно установить точно равной 10 МГц подстроечным конденсатором С1.
Инверторы DD1.3 и DD1.4 формируют импульсы прямоугольной формы, которые поступают на гнездо XS1 «Вых. 10 МГц» и два десятичных делителя частоты, собранных на микросхемах DD2 и DD3. Поэтому с выходов делителей снимают сигналы частотой в 10 (гнездо XS3) и в 100 (гнездо XS5) раз меньше. Кроме того, с гнезд XS2 и XS4 можно снимать импульсы частотой следования 5 МГц и 500 кГц. Питать калибратор можно от четырех последовательно соединенных аккумуляторов Д-0,2 или, в крайнем случае, батареи 3336. Большинство деталей калибратора монтируют на печатной плате (рис. К-6), которую укрепляют в корпусе подходящих размеров. Внешне этот калибратор может выглядеть аналогично предыдущей конструкции.
Измерительные приборы, испытания
В категории «Измерения» публикуются материалы посвященные измерительным приборам, методам и методикам проверок и испытаний. А также схемы и описания приборов, предназначенных для измерений различных физических величин.
Как вы увидите из этой статьи, модификация электронного цифрового штангенциркуля очень простая процедура, но она должна быть выполнена аккуратно, чтобы не повредить инструмент.
Конструкцией электронного штангенциркуля предусмотрены 4 специальных контакта. Эти контакты, например, можно использовать для подключения внешнего источника питания, контроля функций и т. д.
Читать дальше о модификации цифрового штангельциркуля
В радиолюбительской практике довольно часто возникает необходимость в управляемом генераторе высокой частоты, например для проверки пьезокерамических и кварцевых резонаторов. В статье будет рассмотрена схема генератора высокой частоты с регулируемой частотой до 80 МГц. Ранее мы уже писали о том, как проверить кварцевый резонатор, теперь вашему вниманию предлагается еще один вариант устройства для проверки кварцевых резонаторов. Отличия в схемах конечно же есть, есть и разница в функциональности, одним словом выбирать вам.
Читать дальше о высокочастотном генераторе
Нередко возникает ситуация когда требуется подобрать кварцевые резонаторы по частоте или по установленной разности частот. Это бывает в случаях, когда маркировка на одном из кварцев стерта или есть сомнения в генерируемой им частоте.
Читать дальше о подборе кварцевых резонаторов
Дистанционный вольтметр на микроконтроллере AVR — устройство, позволяющее удалённо измерять уровень переменных напряжений от нескольких источников (в данном исполнении — 6 каналов) и отображать полученные данные на шести дисплеях, каждый из которых это трёхразрядный семисегментный индикатор. Цифровой вольтметр на AVR обеспечивает постоянный контроль энергоснабжения оборудования, которое расположено на некотором расстоянии от рабочего места оператора. Сейчас устройство используется для измерения напряжения трех фаз на входе и на выходе промышленного нормализатора напряжения – трехфазного стабилизатора. Место оператора удалено от стабилизатора на расстояние около 800м.
Читать дальше о вольтметре на микроконтроллере AVR
Многие радиолюбители приобрели и пользуются дешевыми мультиметрами серии 830 (DT-830B). Возможно, им пригодятся мои советы, ставшие результатом многолетней практики эксплуатации этих приборов.
Читать полезные советы по эксплуатации мультиметров
когда нет частотомера / Хабр
В радиолюбительской практике, в силу ограниченности бюджета, часто возникает ситуация, когда тот или иной нужный для работы прибор недоступен. В такой ситуации приходится вычислять нужный параметр по результатам косвенных измерений, т.е. «сверлить пилой и пилить буравчиком».
В процессе отладки разрабатываемого мной устройства возникла необходимость провести калибровку цифрового синтезатора частоты в составе этого устройства. Задача является тривиальной при наличии частотомера электронно-счётного (ЭСЧ). Проблема же заключалась в том, что «взять взаймы» частотомер мне не удалось.
Если описать работу применённого в устройстве синтезатора частоты совсем просто, он образует на выходе сигнал с частотой Fs путём обработки входного сигнала от опорного генератора с частотой Fxo:
В качестве частотозадающего элемента опорного генератора был использован недорогой кварцевый резонатор с маркировкой на корпусе «
TXC 25.0F6QF». Точное значение частоты сигнала опорного генератора известно не было. В настройках синтезатора опорная частота была указана константой
25000000 Hz. Сам синтезатор частоты был запрограммирован на вывод сигнала частотой
9996 kHz.
Для проверки работоспособности синтезатора был использован цифровой осциллограф Rigol DS1102E. В настройках канала было включено измерение частоты.
Осциллограф на выводах кварцевого резонатора показал измеренное значение 25.00 MHz, а на выходе синтезатора – 10.00 MHz. В принципе, это уже было неплохо: схема работала.
Аналогом калибровки частотозадающих цепей
методом биенийявляется методика настройки музыкальных инструментов по камертону. Звук, извлекаемый из инструмента, накладывается на звук камертона. Если тоны не совпадают, возникают хорошо заметные на слух «биения» частоты. Подстройка тона музыкального инструмента производится до появления «нулевых биений», т.е. состояния, когда частоты совпадают.
Проще всего калибровку синтезатора частоты методом биений было провести с использованием радиоприёмника с панорамным индикатором и сигнала радиостанции RWM в качестве контрольного сигнала.
В качестве контрольного приёмника использовался SoftRock RX Ensemble II с программой HDSDR. Шкала приёмника была ранее откалибрована по сигналам радиостанции RWM на всех трёх частотах: 4996000, 9996000 и 14996000 Hz. В качестве контрольного сигнала использовался сигнал радиостанции RWM на частоте 9996000 Hz.
На скриншоте виден приём секундных меток RWM на частоте 9996000 Hz и приём выходного сигнала синтезатора на частоте, примерно, 9997970 Hz. При задании частоты синтезатора использовалась константа 25000000 Hz (номинальная частота кварцевого резонатора). При проведении калибровки эта константа была умножена на отношение частот 9997970 Hz и 9996000 Hz. В результате было получено значение реальной частоты запуска кварцевого резонатора 25004927 Hz. Это значение было занесено константой в прошивку устройства. На скриншоте показан результат проведения калибровки:
Частота выходного сигнала синтезатора 9996 kHz точно соответствует частоте приёма секундных меток RWM на частоте 9996000 Hz.
После проведения калибровки осциллограф показал на выводах кварцевого резонатора – 25.00 MHz, а на выходе синтезатора – 10.00 MHz, т.е. те же самые значения, что и до калибровки.
В Перми в светлое время суток стабильно принимается сигнал RWM на частоте 9996 kHz, а в тёмное время суток – на частоте 4996 kHz. Если прохождение радиоволн нестабильно, и сигналы RWM не принимаются, на
сайте hfcc.orgможно найти частоты и расписание работы вещательных радиостанций.
Несущие сигналы вещательных станций тоже можно, при необходимости, использовать в качестве контрольных, т.к. они обычно имеют отклонение частоты не более 10 Hz от частоты вещания.
Краткие выводы
Наиболее простой и точный способ измерения частоты сигнала в радиодиапазоне — измерение частоты электронно-счётным частотомером.
Получить приблизительное значение частоты сигнала можно, приняв его на контрольный приёмник с калиброванной шкалой.
Получить при использовании контрольного приёмника точное значение частоты сигнала можно по «нулевым биениям» измеряемого сигнала с контрольным сигналом, полученным от эталонного источника.
Необходимые дополнения:
Калибровку синтезатора можно было бы провести:
- Конечно же, с помощью ЭСЧ.
- Методом биений с помощью профессионального приёмника без панорамного индикатора, например, Р-326, Р-326М, Р-250М2 и т.п. и сигналов RWM «на слух». Это было бы не так наглядно, как с панорамным индикатором, и заняло бы больше времени.
- С помощью калиброванного генератора и осциллографа по фигурам Лиссажу. Выглядит очень эффектно, но требует дополнительного недешёвого оборудования.
И ещё, область применения радиолюбителями радиоприёмников, упомянутых выше, очень широка. Они применяются для наблюдения за эфиром, для контроля прохождения радиоволн, для контрольного прослушивания сигналов при настройке радиостанций и т.п.
Как проверить кварц на работоспособность, простая схема
Простой и надежный способ проверки кварцевых резонаторов на исправность, простая схема генератора для проверки кварцев. 90% неисправностей кварцевых резонаторов приходится на пульты дистанционного управления вот на них мы пока и остановимся. Я хочу предложить свой метод проверенный не раз.
На первом этапе не нужны вообще никакие приборы! Нам понадобитсялюбой радиоприёмник или на худой конец музыкальный центр если нет приёмника, но тогда к центру нужно подключитъ наружную антенну к разъёму СВ-КВ что не нужно делать с радиоприёмником по причине того, что там есть магнитная антенна.
Включаем на средние волны (СВ), можно и на короткие но там похуже, подносим пульт к приёмнику или к антенне музыкального центра, и нажимаем кнопки. В приёмнике мы услышим характерный звук импульсов, -значит кварцевый резонатор и микросхема с обвязкой в пульте уже исправны. После этого придётся раскрыть пульт и проверить светодиод.
Если в приёмнике мы ничего не слышим? Не хочу останавливаться на питании, думаю каждый с этого начинает любой ремонт. Выпаиваем аккуратно кварц, не перегревая его.
Теперь мы подошли к второму этапу непосредственно проверки кварцевого резонатора можно при помощи мультиметра 890 серии который очень распространён. Вставляем его в гнездо «Сх» и измеряем его ёмкость, при исправном резонаторе прибор покажет сотни пФ при неисправном единицы максимум десятки. Вот пример (частота резонатора — ёмкость на приборе) 440кГц-345пФ 500кГц-490пФ 4мГц-45пФ.
Опираться на эти значения как понимаете можно относительно так как погрешность у этого метода 10-15%. Но мы ведь с самого начала ставили цель проверить рабочий-нерабочий и не более.
Рис.1. Схема генератора для проверки кварцев.
Есть ещё один способ, он самый точный но нужно взятъ в руки паяльник и спаять очень простую схемку (рис.1) на микросхеме К155ЛАЗ. В схеме два резистора 330-670 Ом конденсатор любой. Вот собираем эту схемку и если к конденсатору подключим вход частотомера то узнаем частоту кварца с точностью, с которой измеряет Ваш частотомер.
А если частотомера нет тоже не огорчайтесь, возьмите всё тот же приёмник, к свободной ножке конденсатора прикрутите 0,5-1м провода, прообраз антенны, и слушайте на приемнике сигнал генератора в зависимости от частоты кварца на основной или 3 или 5 гармонике, то есть если у Вас, к примеру кварц на 440кГц то сигнал генератора Вы услышите на 440кГц,1320кГц и 2200кГц и так далее, это принцип кварцевого калибратора которые раньше стояли почти во всех военных радиоприёмниках.
Желаю удачи в ремонте!
Куприн. В. Г. РК-2010-04.
Amazon.com: Тестер счетчика частоты кварцевого генератора, индикатор частоты DIY 1 Гц-50 МГц Комплект тестера кварцевого генератора с 5-значным цифровым ламповым дисплеем Красный: Промышленный и научный
Эта плата имеет два разных частотных входа. Один — это встроенный генератор, который использует голый кристалл, который вставляется в два внешних гнезда трехконтактных гнезд для подачи сигнала на микропроцессор PIC. Другой — внешний вход либо от модуля кварцевого генератора с питанием, либо от внешнего переменного генератора.К сожалению, с установленным конденсатором 1 нФ (102) оба выхода соединены вместе на входном контакте микропроцессора PIC. Это может вызвать загрузку входного сигнала с ошибочными результатами. Основываясь на другом обзоре этой платы, проданной другим поставщиком, я заменил конденсатор 1 нФ (102) переключателем, который отключает встроенный кварцевый генератор от входа PIC, когда используется внешний вход. Результаты были очень хорошими. Как только плата была запитана с кристалла 4 МГц, она показала 4.0004 МГц. Для кристалла 10 МГц он показывает 10 000 МГц, а для кристалла 20 МГц — 20 000. Когда я отключил внутренний генератор от входа и подключил цифровой генератор переменного тока, который у меня был, он правильно считал частоты примерно от 2 до 115 кГц.
Я потратил всего около 2 часов, припаивая детали на место и дважды проверяя. Однако я увлекаюсь электроникой более 50 лет. Кроме того, я потратил пару дней на просмотр всей информации о схеме, которая доступна в нескольких формах от 8 поставщиков на Amazon.Этот комплект не для начинающих любителей из-за отсутствия инструкций и необходимости понимать и читать маркировку транзисторов, диодов и конденсаторов. Расположение разъемов для кристаллов и входных контактов для внешних генераторов на плате не отмечено. Я узнал, где их разместить от другого производителя, посмотрев на изображение платы с подключенным кристаллом на их веб-сайте. Также есть схема старой платы (У КОТОРОЙ ЕСТЬ НЕСКОЛЬКО ОТЛИЧИЙ) и обсуждение того, как установить режимы на http: // img.banggood.com/file/products/20160817023551SKU360318.pdf. В этой схеме есть перемычка для выбора внутреннего или внешнего генератора.
Этот проект требует осторожности и навыков пайки, чтобы правильно припаять металлические сквозные отверстия на хорошо сделанной плате. Очень красивый проект и стоит своих денег — просто нужна лучшая документация. ОБНОВЛЕНИЕ
: Я обнаружил, что около половины моего запаса кристаллов 4 МГц не будут входить в стабильные колебания, а половина -. Я добавил конденсатор на 10 пФ параллельно с конденсатором на 22 пФ, наиболее удаленным от гнезда кристалла, и все кристаллы 4 МГц работали правильно, как и кристаллы 10 и 20 МГц.Я не пробовал использовать конденсатор 102 (1000 пФ) последовательно с выходом, как на схеме. Может быть, это тоже решит проблему.
Комплект частотомера и тестера кристалла: 1 Гц — 50 МГц
Не всегда так, но вот видео распаковки и сборки, которое приятно и легко. Нет проблем с пайкой SMD. Все показано в ритме электронщика, который увлекается старомодными сквозными компонентами. Этот комплект представляет собой карманное испытательное оборудование двойного назначения, доступный частотомер (от 1 Гц до 50 МГц) и тестер кристалла.Он имеет пять стандартных 7-сегментных дисплеев. Посмотрите на диапазон измерения: от 1 Гц до 50 МГц. Специально по этой цене!
Не всегда так, но вот видео, как распаковывать и собирать, это красиво и легко. Никакой сложной пайки SMD, (почти) без бешеного разгона видео, никакого истеричного редактирования. Все показано в легком ритме электронщика, который увлекается старомодными сквозными компонентами. Он наслаждается каждым моментом и мечтает о моменте экстаза, когда он впервые применяет энергию к цепи и видит, добился ли он успеха.Этот комплект представляет собой доступное по цене испытательное оборудование двойного назначения: частотомер и кварцевый тестер . Он имеет пять стандартных 7-сегментных светодиодных дисплеев. Диапазон измерения от 1 Гц до 50 МГц. И все по этой цене!
Скромные, но убедительные характеристики
Максимальная амплитуда сигнала, который можно измерить, составляет 30 В. Переключение диапазона измерения происходит автоматически. Микроконтроллер PIC 16F628, очевидно, поставляется предварительно запрограммированным.Если вы используете батареи и переводите устройство в режим экономии заряда батареи, оно выключится через 15 секунд бездействия.Вы также можете использовать внешнее питание через стандартный USB-кабель.
Этот тестер даст и резонансную частоту для большинства современных кристаллов.
Чтобы комплект тоже радовал глаз, он поставляется в элегантной прозрачной коробке. Все это легко собрать.
Частота смещения
Если частотомер будет использоваться в коротковолновом приемнике или приемопередатчике, его можно использовать для добавления или вычитания смещения из измеренной частоты. (Такое смещение часто соответствует промежуточной частоте).Логический уровень на RA5 (вывод 4) PIC 16F628 заставляет его переключаться из режима счетчика базовой частоты в режим компенсации смещения. В инструкции объясняется, как это сделать.
Вот краткий обзор меню функций программирования:
- Добавить : Измеренная частота используется в качестве значения смещения, добавляемого к последующим измерениям.
- Sub : Измеренная частота используется как значение смещения, вычитаемое из последующих измерений.
- Ноль : сбросить значение смещения на ноль; ранее сохраненное значение стирается.
- Таблица : Выберите смещение из одного из следующих сохраненных значений:
455,0 (кГц), 4,1943 (МГц), 4,4336 (МГц), 10,700 (МГц).
- PSave / NoPSV : включение или выключение автоматического спящего режима ( включение / выключение энергосбережения )
- Выйти : Выйти из режима программирования, отказаться от изменений.
Если вас интересует функция проверки кристаллов, ниже вы найдете второе видео, в котором сравниваются результаты этого тестера стоимостью около 16 фунтов стерлингов / 22 долларов США / 18 евро с результатами старинного эталонного частотомера Systron Donner 6152 (с лампами Nixie).
Как проверить кристаллы кварца, найденные в часах
Эта статья, я думаю, будет очень интересна для тех из нас, кто хочет протестировать эти особые крошечные обычные кварцевые кристаллы, которые используются во всех современных электронных часах и во всех видах таймеров.Особенно, если у вас есть пара таких, как я, и вы хотите узнать, работают ли они еще. И мы также находим эти кристаллы на всех материнских платах ПК для работы часов реального времени (на борту чипа RTC). К сожалению, большинство схем могут без проблем тестировать только более крупные кристаллы кварца, но не работают с кристаллами, которые используются в современных часах. Колебательная энергия, исходящая от этих меньших часовых кристаллов, слишком мала для большинства схем, чтобы генерировать заметный осциллирующий синусоидальный сигнал на выходе.
Итак, выше на eBay и многих других интернет-сайтах, продаваемых тестером кристаллов кварца, не удалось проверить эти специальные кристаллы для часов. Они могут тестировать только обычные более крупные кристаллы до примерно 50 МГц. Несмотря на то, что вышеупомянутый красивый и недорогой комплект в комплекте с программируемым процессором PIC, дисплеем и корпусом из плексигласа не может быть полезен в нашем случае.
Следовательно, другим вариантом было бы использовать старые бывшие в употреблении часы с ЖК-дисплеем, которые все еще работают и на которых мы можем легко измерить их по контактам кристалла.Я сделал это, подключив 1,5 В постоянного тока к часам, показанным на следующих фотографиях, и измерил с помощью зонда осциллографа непосредственно на одном из обоих контактов кристалла, пока он работал. И заземление контакта моего осциллографа я только что соединил с землей входа 1,5 В постоянного тока.
Мой прицел Tektronix 2465A показал идеально колеблющийся кристалл кварца с частотой 32768 Гц.
Так что это уже выглядит как отличный тестовый образец для наших часовых кристаллов. Тем не менее я хотел протестировать другие схемы, чтобы увидеть, могу ли я проверить эти кристаллы другими способами, кроме как с помощью старых цифровых часов с ЖК-дисплеем.Еще потому, что часы очень крошечные и хрупкие и не подходят для замены их другими кристаллами.
Следующая фотография экрана моего осциллографа показывает идеально генерирующий синусоидальный сигнал.
На предыдущей фотографии показано, как мой прицел Tektronix исследовал колеблющийся кристалл с помощью красного провода, прикрепленного к внутреннему кварцевому стержню. Чтобы убедиться, что мой тестер кристалла часов также работает с другими частотами, кроме стандартных 32 768 кГц, эти старые часы в качестве тестового устройства могут стать проблемой, если часы не будут колебаться на других частотах.Итак, я протестировал несколько других схем на экспериментальной доске.
Вышеупомянутая схема не годилась и даже были проблемы со стандартными кристаллами кварца. (Я использовал другой тип BC547, так что это могло быть причиной того, что он не работает. Но у них обычно fT около 100 МГц, так что этого не может быть).
Следующая схема на полевом транзисторе справа отлично работала с обычными кристаллами, но опять же не с нашими крошечными кристаллами для часов. Но, по крайней мере, с обычными кристаллами это сработало сразу.
И, возможно, следующая схема Пирса будет работать так же, как она используется во многих колебательных схемах микропроцессоров Xtal, но я не пробовал.Также потому, что я решил использовать тестер для часов на старой доброй CMOS IC CD4060.
Принцип всех колебательных контуров заключается в усилении, по крайней мере, с коэффициентом выше 1 с положительной обратной связью на входе нашего усилителя, чтобы он начал колебаться. Если усиление меньше, он просто отказывается колебаться. И в нашем случае с очень маленькими кристаллами кварца усиление должно быть в состоянии усилить очень маленькую энергию наших кристаллов до уровня, при котором она достигает стабильных колебаний.Для колебаний применяются следующие правила: когда усиление (усиление) A = Uout / Uin, и когда 1/3 выхода является обратной связью с входом, мы должны убедиться, что 1/3 x A = 1, чтобы началось колебание. Или, если 1/3 — коэффициент обратной связи k, нам нужно убедиться, что 1 / k> = A. Таким образом, в этом случае A будет иметь коэффициент усиления не менее 3333 или выше, чтобы компенсировать потери в цепи и поддерживать положительную обратную связь. Потому что
энергии, исходящей от нашего кристалла, настолько малы, что нам нужен усилитель, который это компенсирует.Таким образом, стартовое усиление будет намного выше в начале, прежде чем будут достигнуты стабильные колебания. А в часах это компенсируется схемой, которая вначале усиливает шум, который генерируется в крошечном кристалле, до того, как он станет стабильным синусовым колебанием. На предыдущей фотографии был показан простой и совершенный рабочий тестер часовых кристаллов на экспериментальной доске, который можно использовать с большинством, если не со всеми этими крошечными кристаллами кварца.
В нем используется стандартная ИС CD4060 CMOS, а резисторы и конденсаторы вообще не критичны! Я использовал 2.2 МОм плюс резистор 330 кОм плюс два конденсатора 33 пФ на ножках тестируемого кварца. Но другие значения компонентов, вероятно, тоже будут работать. Все, что нужно, — это осциллограф и источник питания 5 В для питания этого маленького тестера. Все мои кристаллы кварца прошли проверку этим тестером.
И ни один из тех очень дорогих инструментов производителей часов, которые я видел в Интернете, не может проверить только кристаллы кварца, если их снять с их плат. Как правило, они просто проверяют время полностью исправных часов и не могут проверять кристаллы.
Увидев все эти очень профессиональные инструменты по цене, которые могут себе позволить лишь немногие, я уверен, что эта удобная и простая в сборке схема для испытания кварцевых кристаллов станет отличным новым тестером для расширения нашего набора электронных инструментов. И у нас никогда не будет достаточно этих инструментов для тестирования!
Альберт ван Беммелен, Верт, Нидерланды.
Пожалуйста, поддержите, нажав на кнопки социальных сетей ниже. Ваш отзыв о публикации приветствуется. Пожалуйста, оставьте это в комментариях.
P.S — Если вам понравилось это читать, нажмите здесь , чтобы подписаться на мой блог (бесплатная подписка). Так вы никогда не пропустите ни одного поста. Вы также можете переслать ссылку на этот сайт своим друзьям и коллегам — спасибо!
Примечание: вы можете прочитать его предыдущую статью о ремонте по ссылке ниже:
https://jestineyong.com/lenovo-ideapad-330-liquid-damage-repair/
Нравится (64) Не нравится (3)Схема простого тестера кристаллов — Самодельные проекты схем
В этом посте мы обсудим, как построить простую схему тестера кристалла, используя обычные детали, такие как транзисторы, резисторы, диоды и конденсаторы.
Что такое кристалл
Кристалл может использоваться для создания схемы электронного генератора с использованием механического резонанса пьезоэлектрического вибрирующего кристалла для генерации электрической частоты, имеющей фиксированную и постоянную частоту. Эта частота обычно используется для отслеживания времени, например, в кварцевых часах. Кристаллы также широко используются для получения постоянного и надежного тактового сигнала для электронных ИС и для обеспечения стабильных частот для радиопередатчиков и приемников.
Самой распространенной формой пьезоэлектрического резонатора является кристалл кварца. Поэтому схемы генераторов, использующие кварц для стабилизации частоты, стали популярными как кварцевые генераторы. Однако различные другие формы пьезоэлектрических компонентов, такие как поликристаллическая керамика, также могут быть найдены в связанных схемах.
Кварцевый генератор начинает колебаться из-за небольшого изменения его формы, когда он подвергается воздействию электрического поля, характеристика, известная как электрострикция или обратное пьезоэлектричество.
Когда кристалл подвергается воздействию разности потенциалов, это приводит к изменению его формы; и как только потенциал снимается, кристалл производит крошечное напряжение, поскольку он гибко восстанавливается до своего исходного состояния.
Кварц может колебаться с постоянной резонансной частотой, работая так же, как и цепь RLC, за исключением значительно увеличенной добротности (минимальные потери энергии во время каждого цикла частоты).
После точной настройки кристалла кварца на определенную частоту (которая может зависеть от массы электродов, установленных на кристалле, положения кристалла, температуры окружающей среды и различных других связанных факторов), он успешно поддерживает эту частоту. с повышенной стабильностью.
Создание схемы тестера кристаллов
Кристаллы нельзя тестировать непосредственно с помощью измерителя. Невозможно проверить эти компоненты с помощью обычных методов, которые обычно используются для измерения таких компонентов, как резисторы, конденсаторы или транзисторы.
Однако следующая простая схема тестера кристалла работает очень хорошо, чтобы определить, неисправен ли подключенный кристалл или работает ли он без каких-либо проблем.
Вышеупомянутая схема предоставит вам прямую индикацию того, является ли подключенный кристалл хорошим или плохим.
Конфигурация транзистора Q1 и связанной с ним RC-цепи работает как генератор Колпитта. Как только кристалл вставлен в указанные слоты, цепь Q1 начинает колебаться на частоте кристалла.
Эта частота колебаний применяется к конденсатору емкостью 1000 пФ, через который он достигает двух диодных каскадов, соединенных по схеме выпрямителя. Частота колебаний соответствующим образом выпрямляется с помощью диодной цепи и подается на следующий каскад транзистора Q2.
Выпрямленный постоянный ток от диодов обеспечивает необходимое смещение для базы транзистора Q2, так что он включается, освещая подключенный светодиод.
Включенный светодиод подтверждает, что тестируемый кристалл является хорошим кристаллом, и цепь правильно колеблется с помощью кристалла.
Если в слот вставлен неисправный кристалл, Q1 не может колебаться, что не позволяет какой-либо частоте попасть на конденсатор 1000 пФ, в результате чего каскад Q2 остается выключенным.Следовательно, светодиод также остается выключенным, указывая на то, что подключенный кристалл неисправен.
Q1, Q2 могут быть любыми транзисторами общего назначения, такими как BC547.
Самые важные процедуры тестирования — Jauch Blog-Seite
Многие инженеры не особо задумываются о кристаллах кварца при разработке схемы генератора. Для них это стандартная функция, которая все равно будет работать. На самом деле все не так просто.
Схема генератора задает такт приложения и требует тщательного согласования между кварцевым кристаллом и другими его компонентами.В противном случае пострадает точность генерируемой частоты, и приложение может даже выйти из строя в полевых условиях.
Мы в Jauch хотим сэкономить клиенты такие проблемы. Поэтому мы проводим подробный анализ осциллятора наших клиентов. схемы, стремясь к оптимальному согласованию между кристаллом и схемой. Следующий В ходе так называемых «тестов OSF» исследуются три параметра:
1) Точность частоты
2) Коэффициент безопасности по колебаниям (OSF)
3) Уровень драйва
Точность частоты
Основная задача схемы генератора состоит в том, чтобы обеспечить стабильную и точную частоту в течение всего периода применения и при любых условиях окружающей среды.Для этого общая емкость нагрузки (C L ) схемы генератора должна быть как можно ближе к номинальной емкости нагрузки (номинальная C L ) кристалла или идеально соответствовать ей.
Соответственно, первым шагом в анализе схемы является определение общей емкости нагрузки (C L ), которую кристалл кварца «видит» на своих двух выводах. Поскольку любой прямой контакт со схемой может исказить результаты измерения, измерение выполняется бесконтактно с использованием датчика ближнего поля, который помещается на небольшом расстоянии над схемой.Затем кристалл выпаивается из схемы и измеряется анализатором цепей кристаллов при номинальном C L .
Чем больше отклонение общего C L от номинального C L кристалла, тем больше отклонение частоты. Однако, исследуя кристалл в анализаторе, можно определить, какие корректировки необходимы для повышения точности частоты схемы.
Коэффициент безопасности по колебаниям (OSF)
На втором этапе колебание проверена безопасность схемы генератора.Этот термин описывает возможность быстрого и надежного запуска при любых условиях окружающей среды условия. Таким образом, анализ фокусируется на электронном сопротивлении в пределах схема.
Как вы можете видеть на рисунке 1, новый дополнительный резистор (R Pot) встроен в схему последовательно с кварцем. Затем сопротивление R Pot постепенно увеличивается, пока колебания не прекратятся. Этот метод имитирует «кварц наихудшего случая» и показывает максимально допустимый импеданс кварца в конкретной цепи генератора.
Рис.1: Типовой колебательный контур (конфигурация Пирса) с дополнительным резистором для расчета OSFОтношение максимального импеданса, определенного таким образом, к ESR, max кристалла в конечном итоге дает коэффициент безопасности по колебаниям (OSF).
Для кристаллов МГц (AT-Cut) OSF больше 5 считается достаточным для большинства стандартных приложений. Для приложений, связанных с безопасностью, например, в автомобильном секторе или в медицинской технике, обычно требуется OSF больше 10.
Для кристаллов с частотой кГц значения OSF от 3 до 5 уже должны быть оценены как хорошие, а значения выше 5 как очень хорошие из-за конструкции этих схем для очень низкого энергопотребления.
Уровень движения
Для предотвращения перегрузки кварца определяется, какая мощность действует на него. Для этого первым делом необходимо измерить силу тока, протекающего через кварц, с помощью токоизмерительных клещей ВЧ (рис. 2). «Уровень возбуждения» кварца рассчитывается на основе этого результата измерения и уже определенных параметров схемы.Уровень привода не должен превышать максимальное значение, указанное в листе технических данных кварца.
Рис. 2: Для расчета уровня возбуждения измеряется ток, протекающий через кристалл кварца.Превышение максимального уровня движения может привести к отклонениям частоты или, в худшем случае, даже к выходу из строя кварц.
Адаптация цепи генератора
Схема генератора, которая удовлетворительно прошла все три теста, может быть интегрирована в предполагаемое приложение с чистой совестью.Однако, если тесты выявляют недостатки, схему необходимо адаптировать. Например, если есть проблемы с точностью частоты, изменение нагрузочных конденсаторов в цепи может уменьшить разницу между схемой C L и номинальной C L кристалла кварца и, таким образом, улучшить точность частоты. Иногда также необходимо заменить изначально установленный кристалл на другой тип.
Любое изменение схемы означает, что все перечисленные здесь тесты необходимо провести повторно.Это делает поиск идеальное сочетание кварца и схемы — тонкая работа, которая требует несколько часов. Из-за небольшого размера компонентов большая часть работы сделано под микроскопом.
После завершения теста OSF, Jauch предоставляет своим клиентам подробный отчет об испытаниях. Этот отчет содержит все важные измеренные значения и, при необходимости, также содержит четкие рекомендации по адаптации схемы. Таким образом, часто возникают какие-либо проблемы. обнаружены и предотвращены до начала серийного производства.
О Паскале Саймоне
Менеджер по маркетингу и связям с общественностью в штаб-квартире нашей компании в Филлинген-Швеннингене — писатель-энтузиаст с большой страстью к словам и Вердеру (Бремен).Схема тестера кристаллов с печатной платой | 2 идеи
Иногда эти схемы не работают. Мы можем использовать счетчик для проверки других устройств. Но кристалл не будет знать, насколько хорошо это или плохо с нормальным измерителем.Вам нужна схема тестера кристалла.
Это важный момент. Кристалл стоит дорого и может долго покупать новый. Если мы купим слишком много, это не стоит. Потому что мы редко этим пользуемся.
Так что лучше создать схему тестера кристалла. Он может проверить кристалл, хороший или плохой, от 100 кГц до 900 МГц. Легко изготовить и недорого.
Мы используем кристалл для генерации радиочастоты, контроллера тактового сигнала. Мы часто используем его в цифровых схемах компьютерной системы и кварцевых часах.
Потому что этот кристалл определяет точность частоты. Конкретные частоты, такие как 5,7143 МГц, 3,597 МГц, 2 МГц и т. Д.
Вначале мы рассмотрим работы в приведенной выше схеме.
Транзистор Q1 (BC107) является ключом к колебательному контуру. Он будет генерировать частоту, когда мы наденем на кристалл гнездо на базовый вывод (B) Q1.
Затем нажмите переключатель-S1 на схему. Ток от батареи (B1-9 вольт) течет в цепь, осциллирующий сигнал с вывода эмиттера (E) Q1 проходит через C4.
Сигнал осциллятора будет постоянно меняться. Его нужно сгладить с помощью D1 и D2.
Затем сигнал проходит через C5, что помогает сгладить. На C5 есть напряжение, это положительное напряжение, вызывающее ток смещения, чтобы Q2 работал. Таким образом, светодиод LED1 загорается.
R3 ограничивает ток через LED1 безопасным значением, не превышающим 20 мА. Если больше, то светодиод загорается тоже недолго до светодиода 1.
Вышеупомянутый принцип, вы увидите, что LED1 горит, когда транзистор Q1 работает.Q1 будет работать и наращивать частоту. Требуется качественный кристалл. Используя этот принцип, мы можем легко измерить кристалл.
Как построить схему тестера кристаллов
В этом проекте используется меньше оборудования. Таким образом, его можно припаять к перфорированной плате, что легко сэкономит деньги и время.
На этом создание схемы тестера кристаллов завершено. Это тестовая схема. Во-первых, возьмите хороший кристалл для проверки в схеме. Затем нажмите S1, чтобы увидеть яркость LED1.
Но если погаснет, то покажу.Схема может быть неправильной. Возможно, вы забыли аккумулятор или LED1 с переменной полярностью или другой.
Части цепи Q1, Q2: BC107, NPN транзистор
D1, D2: DRL = 1N4148 75V 150mA Диоды
R1: 27K 0,25W Резистор
R2: 1K, 0,25W Резистор
R3: 560 Ом, Резистор 0,25 Вт
C1: 0,1 мкФ, 50 В, полиэфирный конденсатор
C2, C4: 330 пФ, 50 В, полиэфирный конденсатор
C5: 0,0047 мкФ, 63 В, полиэфирный конденсатор
LED1: любой цвет, который вам нравится.
Наконец, у нас на столе есть электроника.Его можно использовать для проверки кристалла в радиопередатчиках, радиоуправлении, часах цифрового компьютера и так далее.
ПРИМЕЧАНИЕ:
Эта схема не имеет разводки печатной платы. Таким образом, вы можете увидеть схему тестера кристалла ниже с разводкой печатной платы. Это аналогичная структура схемы. Но детализация компонентов немного другая. Надеюсь, вы сможете построить этот проект еще проще.
Схема тестера кристалла с печатной платой
Рисунок 2 Схема тестера кристалла с использованием BF199 и BC548 той же схемы, что и выше.
Рис. 3. Компоновка печатной платы и компоновка компонентов проектов тестеров Crytal.
Другие схемы использует различных компонентов
Схема тестера кристалла — ElectroSchematics
Простой тестер кристалла — Лаборатория электроники
Простой тестер кристалла | Electronics For You
ПОЛУЧИТЬ ОБНОВЛЕНИЕ ПО ЭЛЕКТРОННОЙ ПОЧТЕ
Я всегда стараюсь сделать Electronics Learning Easy .
Кварцевые микровесы — QCM200
Кварцевые микровесы QCM200
Кварцевые микровесы QCM200 измеряют массу и вязкость в процессах, происходящих на поверхности или вблизи поверхностей, а также внутри тонких пленок.Эта система включает в себя контроллер, электронику кварцевого генератора, держатель кристалла, три кварцевых кристалла и программное обеспечение Windows.
Прибор считывает резонансную частоту и сопротивление кварцевого кристалла с АТ-огранкой 5 МГц. Резонансная частота изменяется как линейная функция массы материала, нанесенного на поверхность кристалла. Резонансное сопротивление изменяется в зависимости от вязкости / эластичности материала (пленки или жидкости), контактирующего с поверхностью кристалла.
В качестве гравиметрического прибора QCM200 может измерять массу в диапазоне от микрограммов до долей нанограмма.Пределы обнаружения соответствуют субмонослоям атомов. Наблюдения за конформационными изменениями, такими как фазовые переходы, набухание и сшивание, могут быть легко выполнены.
Держатель кристаллов с проточной ячейкойИксДержатель кристаллов с проточной кюветой QCM200 |
Специально разработанные для работы с большими нагрузками (до 5 кОм), инструменты позволяют снимать пленки с потерями и жидкости с высокой вязкостью.
QCM200 — это автономный прибор со встроенным частотомером и измерителем сопротивления. Последовательная резонансная частота и сопротивление измеряются и отображаются, а также имеется аналоговый выход, пропорциональный частоте, который можно использовать для взаимодействия с потенциостатом. QCM200 может управляться с передней панели или ПК через интерфейс RS-232. Программное обеспечение Windows предназначено для сбора, отображения, анализа и хранения данных в реальном времени. Можно просмотреть тенденции как частоты, так и сопротивления.Пользовательские теги предназначены для отметки времени важных событий.
Стабильность и точность QCM200 идеальны для большинства экспериментов. Для специальных приложений, требующих оптимальной долговременной стабильности частоты, к внешнему входу 10 МГц можно подключить прецизионную временную развертку, такую как рубидиевый эталон частоты FS725.
Электроника QCM
Уникальная схема автоматической регулировки усиления обеспечивает кварцевый кристалл необходимой амплитудой сигнала для преодоления вязкоупругих потерь и достижения последовательного резонанса.Он также контролирует энергию, рассеиваемую датчиком, который используется для определения последовательного сопротивления кристалла. Контроллер обеспечивает питание электроники кварцевого генератора и включает потенциометр для компенсации шунтирующей емкости. Правильное подавление емкости требуется для обеспечения работы кварцевого генератора в истинном последовательном резонансе и для устранения ошибок частоты и сопротивления.
В QCM200 цифровой контроллер также содержит счетчик частоты с 0.Разрешение 01 Гц для точных измерений частоты и измеритель сопротивления с разрешением 5 разрядов, охватывающий диапазон от 0 до 5000 Ом.
Кристаллы, держатель и проточная кювета
В QCM200 используется кварцевая кристаллическая пластина диаметром 5 МГц, диаметром 1 дюйм и круглыми электродами с обеих сторон. Кристаллы доступны из различных материалов. Держатель кристалла — это прочный, компактный и простой в использовании приспособление. Держатель и все кристаллы можно использовать в жидких или газовых средах.
Дополнительный адаптер осевой проточной кюветы присоединяется к стандартному держателю кристалла. Это обеспечивает простой способ подключения QCM к системе анализа закачки потока.
EQCM
EQCMИксEQCM QCM200 |
Для приложений EQCM аналоговый выход, пропорциональный сдвигу частоты, может быть напрямую подключен к потенциостату или гальваностату.В раствор попадает только передний электрод кристалла. Этот электрод также изолирован от трансформатора, что требуется для работы EQCM.
На рисунке ниже показан типичный эксперимент EQCM. Частотный аналоговый выход контроллера QCM подключен к аналогово-цифровому входу потенциостата. Потенциостат оцифровывает напряжение, а его программное обеспечение отображает относительные изменения частоты синхронно с электрохимическими данными. Универсальный QCM200 может быть легко интегрирован в любую настраиваемую установку EQCM на базе кристалла 5 МГц.
В лаборатории
QCM200 — ценный исследовательский инструмент для различных областей применения, от поверхностных исследований до биохимии. Кристаллы кварца могут быть предварительно покрыты любым тонкопленочным материалом, включая органические полимеры, гидрогели, композиты, керамику, биомолекулы, бактерии и живые клетки. Это обеспечивает неограниченный потенциал для разработки новых газовых и биологических сенсоров.
Кварцевые микровесы — незаменимое дополнение к любой биологической лаборатории.Данные QCM идеально дополняют данные, полученные с помощью других методов, таких как поверхностный плазмонный резонанс (SPR) и атомно-силовая микроскопия (AFM), помогая в анализе сложных биологических взаимодействий.
Программное обеспечение для сбора данныхИксПрограммное обеспечение для сбора данных QCM200 |
Программное обеспечение QCM200
Программа для Windows включена для облегчения удаленной работы и упрощения сбора данных.
Приложения
Иммуносенсоры
Датчики сорбционные
Анализаторы влажности
Мониторы твердых частиц
Мониторы загрязнения
Электровалентные измерения
Поглощение водорода металлическими пленками
Образование пузырей
Исследование окислительно-восстановительных и проводящих полимеров
Двухслойная характеристика
Исследования коррозии
Окисление поверхности
Исследования гибридизации ДНК и РНК
Реакции антиген-антитело
,00
Адсорбция белка
Обнаружение капсидов вирусов, бактерий, клеток млекопитающих
Биообрастание и противообрастание
Биомембраны и биоматериалы
Белковые взаимодействия
Самособирающиеся монослои (САМ)
Молекулярно импринтированные полимеры (МИП)
Фильмы Ленгмюра / Ленгмюра-Блоджетт
Лазерная абляция, десорбция и исследования пробоя
Наноматериалы MEMS
Интеллектуальные биоматериалы

