Каковы основные характеристики усилителя на TDA7266L. Какие преимущества дает использование этой микросхемы. Как правильно подключить TDA7266L в схеме усилителя. На что обратить внимание при конструировании устройства на TDA7266L.
Общая характеристика микросхемы TDA7266L
TDA7266L представляет собой монофонический мостовой усилитель мощности звуковой частоты, разработанный компанией STMicroelectronics специально для применения в телевизорах и портативных радиоприемниках. Микросхема обладает рядом важных особенностей:
- Мощность до 7 Вт на нагрузке 8 Ом
- Широкий диапазон напряжений питания: 3,5-18 В
- Встроенная защита от короткого замыкания и перегрева
- Функции режима ожидания и отключения звука
- Малое количество внешних компонентов
Благодаря этим характеристикам TDA7266L является удобным решением для создания компактных усилителей мощности звука.
Основные электрические параметры TDA7266L
Рассмотрим ключевые электрические характеристики микросхемы TDA7266L:

- Максимальная выходная мощность: 7 Вт (при THD = 10%, Vcc = 11 В, RL = 8 Ом)
- Коэффициент нелинейных искажений: 0,05% (типовое значение при Pout = 1 Вт)
- Напряжение питания: 3,5-18 В
- Ток потребления в режиме покоя: 35 мА (тип.)
- Коэффициент усиления по напряжению: 32 дБ
- Отношение сигнал/шум: 80 дБ
Как видим, микросхема обеспечивает хорошее качество звучания при компактных размерах и низком энергопотреблении.
Преимущества использования TDA7266L
Использование TDA7266L в качестве основы усилителя мощности дает ряд преимуществ:
- Простота схемотехники — требуется минимум внешних компонентов
- Широкий диапазон питающих напряжений позволяет использовать различные источники питания
- Встроенные функции защиты повышают надежность устройства
- Малые габариты микросхемы обеспечивают компактность конструкции
- Низкий уровень искажений гарантирует высокое качество звука
Эти особенности делают TDA7266L привлекательным выбором для любительских и полупрофессиональных аудиоустройств.
Типовая схема включения TDA7266L
Для корректной работы TDA7266L требуется минимальное количество внешних компонентов. Типовая схема включения выглядит следующим образом:

- Входной сигнал подается через разделительный конденсатор 0,22 мкФ
- Выводы OUT+ и OUT- подключаются напрямую к динамику
- Между выводом Vcc и землей устанавливается электролитический конденсатор 470 мкФ
- К выводу S-GND подключается керамический конденсатор 100 нФ
- Выводы MUTE и ST-BY подтягиваются к Vcc через резисторы 10 кОм
Такая схема обеспечивает стабильную работу усилителя и позволяет реализовать все его функциональные возможности.
Особенности конструирования устройств на TDA7266L
При разработке устройств на базе TDA7266L следует учитывать некоторые нюансы:
- Необходимо обеспечить хороший теплоотвод от микросхемы
- Важно правильно развести печатную плату, разделив силовые и сигнальные цепи
- Рекомендуется использовать качественные фильтрующие конденсаторы в цепях питания
- Для снижения уровня помех входной сигнал лучше подавать через экранированный кабель
- При работе на низкоомную нагрузку может потребоваться дополнительное охлаждение микросхемы
Соблюдение этих рекомендаций позволит создать надежный и качественный усилитель на TDA7266L.

Применение функций MUTE и STANDBY
TDA7266L имеет встроенные функции отключения звука (MUTE) и перевода в режим ожидания (STANDBY). Как правильно их использовать?
- Для активации MUTE нужно подать низкий уровень на вывод 6
- Режим STANDBY включается низким уровнем на выводе 7
- Рекомендуется сначала активировать STANDBY, а затем MUTE
- При выходе из режимов следует соблюдать обратную последовательность
- Для устранения щелчков можно использовать RC-цепочки задержки
Корректное применение этих функций позволяет снизить энергопотребление и избежать неприятных звуковых эффектов при включении/выключении.
Сравнение TDA7266L с аналогами
Как TDA7266L выглядит на фоне аналогичных микросхем усилителей мощности?
- По сравнению с TDA2030 имеет меньшую выходную мощность, но и меньшие искажения
- Превосходит LM386 по мощности и качеству звука, но сложнее в применении
- Уступает TDA7293 по мощности, но имеет меньшие габариты и энергопотребление
- В отличие от TPA3116D2 не требует двухполярного питания
- По сравнению с PAM8403 обеспечивает лучшее качество звука на больших мощностях
Таким образом, TDA7266L занимает промежуточное положение между маломощными и мощными усилителями, являясь оптимальным выбором для портативных устройств среднего класса.

Типичные проблемы при работе с TDA7266L
При использовании TDA7266L разработчики могут столкнуться с некоторыми проблемами. Рассмотрим наиболее распространенные из них:
- Перегрев микросхемы при длительной работе на полной мощности
- Появление фона и помех из-за неправильной разводки платы
- Искажения звука при слишком высоком уровне входного сигнала
- Срабатывание защиты от короткого замыкания при низкоомной нагрузке
- Щелчки в динамике при включении/выключении питания
Большинство этих проблем решается правильным конструированием устройства и соблюдением рекомендаций производителя микросхемы.
Заключение
TDA7266L представляет собой удачное решение для создания компактных усилителей мощности звуковой частоты. Простота применения, хорошие электрические характеристики и встроенные функции защиты делают эту микросхему привлекательным выбором для широкого круга аудиоустройств. При правильном подходе к проектированию на базе TDA7266L можно создать надежный и качественный усилитель.
Активная АС с мостовым УМЗЧ на микросхеме TDA7266L
В настоящее время широко распространены недорогие китайские ручные фонари с питанием от свинцовокислотных аккумуляторов. Срок службы этих источников тока небольшой, а поскольку стоимость аккумулятора или гальванических элементов для замены может быть больше стоимости такого же нового фонаря, то ремонт вышедшего из строя может оказаться нецелесообразным, практичнее купить новый. А что делать с неисправным фонарём? Выбрасывать жалко, а хранить на полке в кладовке просто так нет места. Ответ прост: корпус такого фонаря может стать конструктивной основой для сборки другого полезного устройства.
В наличии у автора оказался фонарь «Эра» в пластмассовом корпусе диаметром (в месте расположения отражателя) около 110 и длиной 200 мм. Фонарь — с лампой накаливания, стилизоанный под светодиодный. Поскольку на место отражателя можно было легко установить относительно мощную широкополосную динамическую головку с диффузородержателем диаметром около 100 мм, было решено использовать корпус для сборки в нём компактной активной АС.
Схема УМЗЧ показана на рис. 1. Собран он на интегральной микросхеме TDA7266L, представляющей собой одноканальный мостовой усилитель мощности ЗЧ с однополярным питанием. Микросхема обеспечивает выходную мощность до 7 Вт на нагрузке сопротивлением 8 Ом. Типовое значение коэффициента гармоник на частоте 1 кГц при напряжении питания 11 В и выходной мощности 1 Вт — 0,05 %, максимальное — 0,2 %. Напряжение питания микросхемы — от 3,5 до 18 В, максимальная рассеиваемая мощность — 10 Вт.
Рис. 1. Схема УМЗЧ
Микросхемы этого типа обычно применялись в кинескопных телевизорах, но, судя по объявлениям, их и сегодня можно недорого приобрести в интернет-магазинах .
Напряжение 34, поданное на входную вилку ХР1, поступает на регулятор громкости — переменный резистор R4 — через резисторы R3, R5, а с его движка — на базу транзистора VT1, включённого по схеме с общим эмиттером. Дополнительный усилительный каскад применён по той причине, что усиления микросхемы TDA7266L оказалось недостаточно при подключении устройства к мобильным мультимедийным аппаратам.
Резисторы R10, R7 создают отрицательные ОС, уменьшающие искажения звукового сигнала, вносимые транзистором VT1. Конденсатор C3 препятствует поступлению на вход усилительного каскада сигналов ВЧ. Напряжение питания каскада поступает через RC-фильтр R11С5. Цепь C1R1R6 предназначена для устранения протекания постоянного тока по оплётке сигнального провода в случае, если устройство будет питаться от того же аппарата, к которому подключён этот провод.
С коллектора транзистора VT1 усиленный сигнал через разделительный конденсатор C8 поступает на вход (вывод 7) микросхемы DA1. К её выходу (выводы 9, 10) подключена динамическая головка BA1. При напряжении питания 9 В размах (двойная амплитуда) напряжения ЗЧ на головке — около 16 В, а при 5 В — около 8 В. Резисторы R13, R14 подобраны таким образом, чтобы микросхема выключалась при напряжении питания на выводе 8 менее 4 В. Конденсатор С11 задерживает включение микросхемы на 1…2 с после включения питания. Демпфирующие цепи R16C14 и R17d5 препятствуют самовозбуждению микросхемы DA1.
Питается устройство от сетевого блока, состоящего из понижающего трансформатора Т1 и выпрямителя на диодах VD1-VD4. Переменное напряжение сети 230 В поступает на первичную обмотку трансформатора через токоограничивающий резистор R2, термопредохранитель FU2 и замкнутые контакты выключателя SA1. С вторичной обмотки переменное напряжение около 9 В поступает на мостовой выпрямитель через полимерный самовосстанавли-вающийся предохранитель FU3. Для уменьшения потерь напряжения и мощности в выпрямителе применены диоды Шотки. Шунтирующие их конденсаторы С6, С7, С9, С10 предотвращают так называемый мультипликативный фон. Пульсации выпрямленного напряжения сглаживает конденсатор C12.
В устройстве не предусмотрено питание от встроенного химического источника энергии, но имеется розетка XS1, к которой можно подключить внешний источник питания, например, солнечную батарею, USB-порт ноутбука или аккумуляторный источник питания (например, описанный автором в статье «Портативный аккумуляторный источник питания» в «Радио», 2015, № 10, с.
36-38). При напряжении питания 9 В устройство потребляет от такого источника ток около 40 мА. Диод Шотки VD5 предотвращает повреждение микросхемы DA1 при неправильной полярности внешнего питания, конденсатор C2 защищает этот диод от повреждения статическим электричеством. Самовос-станавливающийся предохранитель FU1 срабатывает при перегрузке.
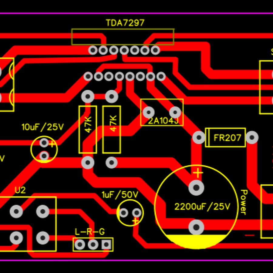
Большинство деталей устройства смонтированы на плате из стеклотекстолита размерами 90×60 мм (рис. 2). Монтаж — односторонний навесной. Для предотвращения самовозбуждения микросхемы DA1 и роста вносимых ею искажений, а также появления фона частотой 100 Гц силовые и сигнальные цепи устройства должны быть корректно разведены (в частности, линии электрической связи, показанные на схеме утолщёнными, должны быть выполнены отдельными проводами). Микросхема TDA7266L установлена на ребристый дюралюминиевый теплоотвод с площадью охлаждающей поверхности (одной стороны) 48 см2.
Рис. 2. Детали устройства смонтированные на плате из стеклотекстолита
Переменный резистор R4 — любого типа с металлическим корпусом, например, СП3-4, СП3-9, СПО-1 сопротивлением 4,7.
..22 кОм (чем меньше, тем лучше). Резистор R2 — отечественный Р1-7-2 или импортный невозгораемый или разрывной, остальные — малогабаритные любого типа общего применения, например, С1-14, МЛТ, РПМ. Конденсатор С1 — оксидный импортный неполярный, С5 и C12 — оксидные полярные, первый — ёмкостью 1000…2200 мкФ, второй — 4700…10000 мкФ. Конденсаторы C4, C8, C13-C15 — плёночные, остальные неполярные конденсаторы — керамические, например, К10-17, К10-50, КМ-5. Конденсатор C13 монтируют как можно ближе к выводам 5 и 8 микросхемы DA1.
Диоды Шотки 1 N5819 (VD1-VD4) заменимы любыми из серий SR104, SB140, SB150, MBRS140T3, MBR150, а SHK65-45 — любым из серий 1N5822, SR306, SR360, SR504, MBRD350, SK24, SK35, MBRS360T3, MBR350, MBR360. Светодиод RL30N-YG414S зелёного цвета свечения можно заменить любым общего применения, например, из серий КИПД66, L-63. Вместо транзистора 2SC945 подойдёт любой маломощный структуры n-p-n, например, серии КТ3102. В конструкции может работать микросхема только с индексом «L».
Можно применить полимерные самовосстанавливающиеся предохранители (FU1 и FU3) MF-R110, LP30-110, MF-S120. Термопредохранитель FU2 — встроенный в понижающий трансформатор.
Понижающий трансформатор применён готовый (экранированный с габаритной мощностью 8 Вт от носимой магнитолы Panasonic). Вместо него можно применить унифицированный ТП-1202 или ТП-114-6. Для самодельного трансформатора подойдёт Ш-образный магнитопровод с площадью центрального керна 5,2 см2. Первичную обмотку (2250 витков) наматывают проводом диаметром 0,15 мм, вторичную (100 витков) — диаметром 0,68 мм. Межобмоточная изоляция — несколько слоёв лавсановой или фторопластовой плёнки. При отсутствии термопредохранителя в цепь первичной обмотки включают плавкую вставку на ток 0,25 А.
Трансформатор установлен в задней части корпуса фонаря, в боковых и задней стенках напротив него просверлены вентиляционные отверстия диаметром 3,5 мм. Выключатель сетевого питания — имеющийся в фонаре, подойдут HT-002A, OR-L, KCD-2011, MRC-101-6A, KCD1-101.
Динамическая головка — импортная широкополосная мощностью 5 Вт со звуковой катушкой сопротивлением 8 Ом. Диффузор головки защищён декоративной металлической решёткой, применяемой для защиты компьютерных вентиляторов диаметром 120 мм (рис. 3). Масса конструкции в сборе — 850 г.
Рис. 3. Декоративная металлическая решётка
Безошибочно изготовленное из исправных деталей устройство начинает работать сразу и не требует налаживания.
Автор: А. Буиов, с. Курба Ярославской обл.
Усилитель мощности на микросхеме tda7266l
31.01.2017 Электронная техника
На канале паяльник-тв в этом видеоролике мы испытаем мостовой 5-ваттный усилитель на базе микросхемы TDA 7266L. Предназначена для применения в радиоприёмниках и телевизорах, но ничего не мешает ее применить независимых усилителях мощности.
Характеристики микросхемы TDA 7266L
Имеет корпус SIP 10, что выглядит как недоделанный DIP 20. Но не обращая внимания на столь несерьезную наружность, TDA 7266L владеет рядом преимуществ.
Широкий диапазон напряжений питания от трех с половиной до восемнадцати вольт, малое количество внешних компонентов, функции режима выключения и наличие ожидания звука, благодаря чему вероятно реализовать выключение и включение усилителя без щелчков.Кроме этого микросхема имеет защиту от замыкания выходов и защиту от перегрева выше 150 градусов по шкале Цельсия.
Мостовой выход микросхемы при однополярном питании 11 вольт может выдать 5 ватт синусоидальной мощности на 8-Омный динамик при отсутствии больших искажений. А при мощности до 1 ватта искажения не должны быть больше двух десятых процента. При мощности до 2 ватт не более 1 процента.
В данном видеоролике мы произведем замеры искажения при более популярным напряжении 12 вольт синусоидальной мощностью 5 ватт на нагрузку 8 Ом.
Для управления режимами выключения и ожидания звука у микросхемы имеется два вывода для подключения к микроконтроллеру. Другими словами напряжение на этих выводах не должно быть больше 5 вольт.
И, дабы не было щелчков при выключении и включении усилителя, сигналы с микроконтроллера должны подаваться, как на данной диаграмме.Конечно, не обязательно использовать микроконтроллер для управления данной микросхемой и возможно обойтись простыми тумблерами. Нужные задержки наряду с этим возможно организовать посредством конденсаторов и резисторов, а за счет того, что пороговые уровни этих двух выводов разны, резисторов и номинала конденсаторов для этих двух выводов смогут быть однообразными. Или возможно применять один резистор и один конденсатор, но оба вывода.
Напряжение 5 вольт возможно брать с делителя, или со стабилизатора. Итак, краткий обзор микросхемы подошел к концу и возможно приступить конкретно к сборке усилителя.
RightMark Audio Analyzer (RMAA): cxem.net/software/rmaa.php
Доп. файлы и даташит на микросхему на форуме: forum.cxem.net/index.php?showtopic=163620
Приобрести TDA7266L в этом китайском магазине. Плагин на Google Хром для экономии в нём: 7 процентов с приобретений возвращается вам.

Сборка усилителя на TDA 7266аккумуляторная
Не считая сборки, потом будут совершены опробования и замеры черт.
Соберем усилитель на отечественной 10-ноговой микросхеме, у которой два первых вывода не задействованы. платы и Первая версия и подробности тут пара собраны кучно. В проекте самой печатной платы это исправлено.
Нам пригодятся 3 керамических конденсатора на 100 нанофард, пленочный конденсата на 220 нанофарад на вход сигнала. Линейный стабилизатор 7805 на 5 вольт. Возможно поставить в корпусе 192 да и то 220.2 резистора по 10 кОм. 2 конденсатора по 10 микрофарад. Подобраны радиодетали так, что напряжение должно достигаться за время от 100 до 200 милисекунд.
Продолжение на видео
Конденсатор по питанию 470 МКФ. Нам пригодятся еще провода.Случайные записи:
- Супербук из мобильного телефона
- Конструктор мини передатчик и приемник
Усилитель мощности на микросхеме TDA7266L
youtube.com/embed/1lvk-ur-NTM» frameborder=»0″ allowfullscreen=»»/> Похожие статьи, которые вам понравятся:
Усилитель kit diy с термоблоком
Усилитель (комплект для сборки) Создатель канала Китай Г. сделал обзор комплекта KIT DIY для независимой сборки радиолюбителями необыкновенного…
Усилитель для bluetooth проигрывателя из старых колонок
У большинства людей дома залежались ветхие музыкальные центры. Когда-то они были пользуются спросом, но сейчас это никому не необходимый хлам. Его…
Усилитель 3g 4g сигнала для дачи
В данной публикации представлены два устройства. Сперва усилитель 3g, а во второй части 4g. Продаются усилители в этом китайском магазине. В обзоре…
Где купить ламповый усилитель
Это ламповый усилитель, а обзор этого комплекта для сборки руками возможно взглянуть на канале Китай Г. Коробка весит 7 килограмм. 3 тяжелых…
Tags: tda7266l, микросхеме, мощность, усилитель
TDA7266L STMicroelectronics | Интегральные схемы (ИС)
Показанное изображение является только представлением.
Точные характеристики должны быть получены из технического паспорта продукта.
Digi-Key Part Number | TDA7266L-ND | ||
Manufacturer | STMicroelectronics | ||
Manufacturer Product Number | TDA7266L | ||
Описание | IC AMP Class AB Mono 7W 10SIP | ||
| 9008 | |||
9003 | 9002 9005 | ||
9000. 1003 | 9008 | ||
| Справочник заказчика | |||
| Техническое описание | Техническое описание | ||
2 Атрибуты продукта
3 9 90084 Type
Description
Select
Category
Integrated Circuits (ICs)
Linear
Amplifiers
Audio Amplifiers
Mfr
STMicroelectronics
Серия
Упаковка
Product Status
Obsolete
Type
Class AB
Output Type
1-Channel (Mono)
Максимальная выходная мощность x каналов при нагрузке
7 Вт x 1 при 8 Ом
Напряжение питания
50002 3.
5V ~ 18V Features
Mute, Short-Circuit and Thermal Protection, Standby
Mounting Type
Through Hole
Operating Температура
0°C ~ 70°C (TA)
Комплект поставки поставщика
10-SIP
5 9 00006 Package / Case
10-SIP
Base Product Number
TDA7266
Description
Select
Category
Integrated Circuits (ICs)
Linear
Amplifiers
Audio Amplifiers
Mfr
STMicroelectronics
Серия
Упаковка
Product Status
Obsolete
Type
Class AB
Output Type
1-Channel (Mono)
Максимальная выходная мощность x каналов при нагрузке
7 Вт x 1 при 8 Ом
Напряжение питания
5V ~ 18VFeatures
Mute, Short-Circuit and Thermal Protection, Standby
Mounting Type
Through Hole
Operating Температура
0°C ~ 70°C (TA)
Комплект поставки поставщика
10-SIP
Package / Case
10-SIP
Base Product Number
TDA7266
Documents & Media
| Resource Type | Link | |
|---|---|---|
| Листы данных | TDA7266L | |
| HTML Листы данных | TDA7266L | |
| Ultra LibrLL 7 EDA Models | 6 Tarian Models | 6 Tarian0015 |
Классификации окружающей среды и экспорта
| Атрибут | Описание | ||
|---|---|---|---|
| ROHS Статус | .![]() | Статус REACH | REACH Не затронут |
| ECCN | EAR99 | ||
| HTSUS | 8542.33.0101 0008 |
TDA7266L Лист данных STMicroelectronics | Digi-Key Electronics
TDA7266L
5W Усилитель Mono Bridge. ВНУТРЕННЯЯ ФИКСАЦИЯ УСИЛЕНИЯ
ФУНКЦИИ РЕЖИМА ОЖИДАНИЯ И ПРИЗЕМЛЕНИЯ
ЗАЩИТА ОТ КОРОТКОГО ЗАМЫКАНИЯ
ЗАЩИТА ОТ ТЕПЛОВОЙ ПЕРЕГРУЗКИ
ОПИСАНИЕ
TDA7266L представляет собой монофонический мостовой усилитель, специально
разработанный для телевизионных и портативных радиоприложений.
February 2001
®
10
9
7
Vref
(ST-BY)
ST-BY 4
IN1
5V S
1
S
2
C
1
0,22 мкФ
C
2
C
4
R
1
R
2
VCC
8
D99AU1039A
+
—
—
+
OUT+
OUT-
MUTE
MUTE 35
6
S-GND
PW-GND
C5
470 мкфк6
100NF
Блок и диаграмма применения
SIP10
.
0003
Устаревший продукт(ы) — Устаревший продукт(ы) Устаревший продукт(ы) — Устаревший продукт(ы)
Устаревший продукт(ы) — Устаревший продукт(ы) Устаревший продукт(ы) — Устаревший продукт(ы)
ЭЛЕКТРИЧЕСКИЕ ХАРАКТЕРИСТИКИ (VCC = 11 В, RL = 8 Ом, f = 1 кГц, Tокр = 25°C, если не указано иное
.)
Символ Параметр Условия испытаний Мин. тип. Макс. Единица измерения
Диапазон питания VCC 3,5 10 18 В
IqTotal Ток покоя 35 50 мА
Выходное напряжение смещения VOS 120 мВ
POВыходная мощность THD = 10% 5,5 7 Вт
Суммарные гармонические искажения THD PO = 1 Вт 0,05 0,2 %
PO = от 0,1 Вт до 2 Вт = 0,5 В 40 50 дБ
AMUTE Затухание звука 60 80 дБ
TWТепловой порог 150 °C
GVУсиление напряжения замкнутого контура 32 дБ
VO = -30 дБ
для VCC < 6,4 В; VO = -30 дБ 2,3
VCC/2
-1
2.9
VCC/2
-0.75
4.1
VCC/2
-0.5
V
V
1
2
3
4
5
6
7
8V
CC
IN
S-GND
PW-GND
ST-BY
MUTE
N.
C.
N.C.
9
10
ВЫХОД-
ВЫХОД+
D99AU1040A
Подключение к кондиционеру (вид вверху)
Абсолютные максимальные оценки
Значение параметра символа
VSSUPPLY напряжение 20 В
Пик пика IOOUTPUT (внутренняя ограниченная) 2 A
PTOT Dission Power (TCARTPTION = 70 °. C) 10 Вт
Максимальная рабочая температура от 0 до 70 °C
Tstg, TjТемпература хранения и соединения от -40 до +150 °C
ТЕПЛОВЫЕ ХАРАКТЕРИСТИКИ
Символ Описание Значение Единица измерения
Rth j-case Тепловое сопротивление Соединение с корпусом 8 °С/Вт
Rth j-amb Тепловое сопротивление Переход к окружающей среде 70 °C/Вт
TDA7266L
2/7
Устаревший продукт(ы) — Устаревший продукт(ы) Устаревший продукт(ы) — Устаревший продукт(ы)
ЭЛЕКТРИЧЕСКИЕ ХАРАКТЕРИСТИКИ (продолжение)
Символ Параметр Условия проверки Мин. тип. Макс. Единица измерения
VTST-BY Порог режима ожидания 0,8 1,3 1,8 В
IST-BY Ток режима ожидания V6 = GND 100 мкА
eNTal Выходное шумовое напряжение Кривая А
f = от 20 Гц до 20 кГц 150 мкВ
РЕКОМЕНДАЦИИ ПО ПРИМЕНЕНИЮ
ФУНКЦИИ РЕЖИМА ОЖИДАНИЯ И ОТКЛЮЧЕНИЯ ЗВУКА
(A) Приложение для микропроцессора
правильная последовательность сигналов ожидания и отключения звука.
Получить эту функцию достаточно просто с помощью микропроцессора
(рис. 1 и 2).
Сначала сигнал St-by (от mP) становится высоким, и
напряжение на клемме St-by (вывод 7) становится равным
экспоненциально увеличиваться. Внешняя RC-цепочка
предназначена для медленного включения цепей смещения усилителя
во избежание «POP» и «CLICK» на
выходах.
Когда это напряжение достигает уровня порога St-by
, включается усилитель и внешние конденсаторы
, подключенные последовательно к входным клеммам (C3,
C5), начинают заряжаться.
Необходимо поддерживать низкий уровень сигнала отключения звука до
конденсаторы полностью заряжены, чтобы
устройство не перешло в режим воспроизведения, вызывая громкий «Pop
Noise» в динамиках.
Задержка в 100-200 мс между сигналами Stby и mute
подходит для правильной работы.
(B) Недорогое применение
В недорогих приложениях, где микропроцессор не используется, рекомендуемая схема показана на рис.
3.
Клеммы St-by и mute соединены вместе
и подключаются к линии питания через внешний делитель напряжения
.
Устройство включается/выключается от питающей сети
и внешний конденсатор C4 предназначен для задержки
превышения порога St-by и mute, избегая
проблем с «хлопками».
+VS (V)
VIN
(MV)
VST-BY
PIN 7
IQ
(MA)
ST-BY MUTE
Играйте MUTH ST
ST-BY
.0002 +18
1.8
0.8
VMUTE
pin 6
4.1
2.3
OFF
OFF
D96AU259
VOUT
(V)
2.9
1.3
Figure 1: Управляющие сигналы микропроцессора.
TDA7266L
3/7
0 р О у, TDA7266 / TDA7266L м нноуэнн неааааааааааааааааааааааааааааааа! с—._., ты =5 @@@@@é©@@© оо
Устаревший продукт(ы) — Устаревший продукт(ы) Устаревший продукт(ы) — Устаревший продукт(ы)
Рис.
2: Схема печатной платы и компонентов схемы приложения
Схема печатной платы обеспечивает совместимость с TDA7266S, TDA7266, TDA7297 (усилители мощности BTL
в корпусе Multiwatt 15).
0,010
0,1
1
10
0,1 1 10
VCC = 11 V
RL = 8 Ом
F = 15 кГц
F = 5 KHZ
F = 1 KHZ
F = 5 KHZ
F = 1 кхц
(Вт)
КНИ (%)
Рис. 3: Искажение в зависимости от выходной мощности
0,010
0,1
1
10
0,1 1 10
THD (%)
VCC = 9V
RL = 8 Ом
F = 15KZ
F = 5HZ
F = 15KHZF = 5HZ
F = 15KZ
F = 5HZ
F = 15KZ
F = 5HZ
F = 15KZ
F = 5HZ
F = 15KZ
F = 5HZ
F = 15 кГц
F = 5HZ
F = 15 кГцPout (Вт)
Рисунок 4: Искажения в зависимости от выходной мощности
TDA7266L
4/7
Устаревший продукт(ы) — Устаревший продукт(ы) Устаревший продукт(ы) — Устаревший продукт(ы)
3
3
0,1
1
10
100 1K 10K 20K
THD (%)
VCC = 11 В
RL = 8 Ом
POOT = 100 МВт
Pout = 2W
Частота (Гц)
Рисунок 5: Разрешение VS Частота
– 5.
000
-4.000
-3.000
-2.000
-1.000
0.0
1.0000
2.0000
3.0000
4.0000
5.0000
10 100 1k 10k 100k
Level(dBr)
Vcc = 11 В
Rl = 8 ohm
Pout = 1W
frequency (Hz)
Figure 6: Gain vs Frequency
11.522.533.544.55
10
-10
-20
-30
— 40
-50
-60
-70
-80
-90
-100
Затухание (DB)
Vpin.6 (V)
Рисунок 7: MUT .6
0 0,2 0,4 0,6 0,8 1 1,2 1,4 1,6 1,8 2 2,2 2,4
10
-10
-20
-30
-40
-50
-60
-70
-80
-90
-100
-110
-120
Attenuation (dB)
Vpin.7 (V)
Figure 8: Stand-By Attenuation vs Vpin.7
345678
1213141516171830
35
40
45
50
55
60
65
70 Iq (мА)
Vsupply(V)
Рисунок 9.
Ток покоя в зависимости от напряжения питания
SIP10
РАЗМ. мм дюйм
МИН. ТИП. МАКС. МИН. ТИП. МАКС.
A 7,1 0,280
A1 2,7 3 0,106 0,118
B 24,8 0,976
B1 0,5 0,020
B3 0,85 1,6 0,033 0,063
C 3,3 0,130
C1 0,43 0,067
C 3,3 0,130
C1 0,03 0,063
C 3,3 0,130
0,033 0,063
C 3,3 0,130
0,033 0,063
C 3,3 0,130
9000 2,0003c2 1.32 0.052
D 23.7 0.933
d1 14.5 0.571
e 2.54 0.100
e3 22.86 0.900
L 3.1 0.122
L1 3 0.118
L2 17.6 0.693
L3 0.25 0.010
L4 0.254 0.010
M 3.2 0.126
N 1 0.039
P 0.15 0.006
D
N
M
L1
110
d1
L3
L2
La1
e3
b1
B
ec1
A
c2
C
P
L4
SIP10
b3
OUTLINE AND
MECHANICAL DATA
TDA7266L
6/7
Obsolete Product( s) — Устаревший продукт(ы) Устаревший продукт(ы) — Устаревший продукт(ы)
Предоставленная информация считается точной и надежной.
Тем не менее, STMicroelectronics не несет ответственности за последствия
использования такой информации, а также за любое нарушение патентов или других прав третьих лиц, которое может возникнуть в результате ее использования.
Лицензия не предоставляется косвенно или иным образом в соответствии с каким-либо патентом или патентными правами STMicroelectronics. Спецификации, упомянутые в этой публикации,
, могут быть изменены без предварительного уведомления. Эта публикация отменяет и заменяет всю ранее предоставленную информацию. Продукты STMicroelectronics
не разрешены для использования в качестве критических компонентов в устройствах или системах жизнеобеспечения без письменного разрешения STMicroelectronics.
Логотип ST является зарегистрированным товарным знаком STMicroelectronics.
© STMicroelectronics, 2001 г. – Напечатано в Италии – Все права защищены. Малайзия — Мальта — Мексика — Марокко — Нидерланды —
Сингапур — Испания — Швеция — Швейцария — Тайвань — Таиланд — Великобритания — США
http://www.

Широкий диапазон напряжений питания от трех с половиной до восемнадцати вольт, малое количество внешних компонентов, функции режима выключения и наличие ожидания звука, благодаря чему вероятно реализовать выключение и включение усилителя без щелчков.

1003
