Что такое усилитель НЧ на TDA2050. Какие основные характеристики имеет эта микросхема. Как собрать усилитель на ее основе. Какие есть типовые схемы включения TDA2050. Для каких целей можно использовать такой усилитель.
Основные характеристики микросхемы TDA2050
TDA2050 — это интегральная микросхема усилителя мощности звуковой частоты, выпускаемая компанией STMicroelectronics. Она относится к семейству высококачественных HI-FI усилителей и обладает следующими ключевыми параметрами:
- Максимальная выходная мощность: 32 Вт (на нагрузке 4 Ом)
- Напряжение питания: от 12 В до 50 В
- Коэффициент нелинейных искажений: 0.05%
- Полоса пропускания: 20 Гц — 15 кГц
- Входное сопротивление: 100 кОм
- Встроенная защита от короткого замыкания
- Тепловая защита
Микросхема выпускается в корпусе Pentawatt V с 5 выводами. Она может работать как с однополярным, так и с двухполярным питанием. TDA2050 часто применяется для построения недорогих Hi-Fi усилителей мощности.

Типовые схемы включения TDA2050
Существует несколько основных вариантов схем включения микросхемы TDA2050:
Схема с однополярным питанием
Это наиболее простой вариант, требующий минимум внешних компонентов. Для работы достаточно одного источника питания 12-50 В. Типовая схема включает:
- Входной разделительный конденсатор
- Цепь отрицательной обратной связи на резисторах
- Выходной LC-фильтр
- Блокировочные конденсаторы по питанию
Такая схема позволяет получить выходную мощность до 18-20 Вт на нагрузке 8 Ом.
Схема с двухполярным питанием
При двухполярном питании ±12..±25 В можно реализовать полную мощность микросхемы — до 32 Вт на 4 Ом. Схема дополняется:
- Симметричным источником питания
- Входным делителем напряжения
- Цепью задания смещения
Это позволяет получить более высокое качество звучания за счет уменьшения нелинейных искажений.
Мостовая схема включения
При мостовом включении двух микросхем TDA2050 можно получить выходную мощность до 50-60 Вт. Особенности схемы:
- Используются две микросхемы, включенные в противофазе
- Требуется инвертирующий усилитель на входе одной из микросхем
- Нагрузка подключается между выходами усилителей
- Выходная мощность увеличивается в 4 раза
Мостовая схема позволяет получить высокую выходную мощность при относительно низком напряжении питания.

Сборка усилителя на TDA2050
Для сборки простого усилителя на TDA2050 потребуются следующие компоненты:
- Микросхема TDA2050
- Печатная плата
- Радиатор охлаждения
- Конденсаторы и резисторы согласно схеме
- Источник питания
- Входные и выходные разъемы
Порядок сборки:
- Изготовить печатную плату по выбранной схеме
- Установить и припаять все компоненты
- Прикрутить микросхему к радиатору через изолирующую прокладку
- Подключить источник питания, вход и выход
- Проверить работоспособность и настроить
При сборке важно обеспечить хороший теплоотвод от микросхемы и соблюдать правила монтажа высокочастотных цепей.
Применение усилителя на TDA2050
Благодаря хорошим характеристикам и доступности, усилители на TDA2050 находят широкое применение в различных областях:
- Домашние аудиосистемы
- Автомобильные усилители
- Активные акустические системы
- Гитарные комбоусилители
- Системы громкой связи
- Промышленное звуковое оборудование
Усилитель на TDA2050 обеспечивает хорошее качество звука при невысокой стоимости, что делает его популярным среди любителей и профессионалов.
Сравнение TDA2050 с аналогами
TDA2050 имеет ряд аналогов среди микросхем усилителей мощности. Рассмотрим сравнение с некоторыми популярными микросхемами:
| Параметр | TDA2050 | LM3886 | TDA7294 |
|---|---|---|---|
| Максимальная мощность | 32 Вт | 68 Вт | 100 Вт |
| Напряжение питания | 12-50 В | 20-84 В | 10-40 В |
| КНИ | 0.05% | 0.03% | 0.01% |
| Полоса частот | 20 Гц — 15 кГц | 20 Гц — 20 кГц | 20 Гц — 20 кГц |
Как видно, TDA2050 уступает более мощным аналогам по максимальной мощности и некоторым параметрам, но имеет преимущество в простоте схемы включения и низкой стоимости.
Особенности настройки усилителя на TDA2050
- Правильный выбор напряжения питания в зависимости от требуемой мощности
- Настройка смещения для уменьшения искажений
- Подбор номиналов элементов обратной связи для установки нужного коэффициента усиления
- Проверка теплового режима микросхемы
- Измерение и минимизация уровня шумов и помех
Для точной настройки потребуется измерительное оборудование — осциллограф, анализатор спектра, измеритель нелинейных искажений.

Типичные неисправности и их устранение
При эксплуатации усилителя на TDA2050 могут возникать следующие проблемы:
- Отсутствие выходного сигнала — проверить питание и входной сигнал
- Искажения звука — проверить напряжение питания и тепловой режим
- Перегрев микросхемы — улучшить теплоотвод
- Фон переменного тока — улучшить фильтрацию питания
- Самовозбуждение — проверить цепи обратной связи
Большинство неисправностей связано с ошибками монтажа или неправильным выбором режимов работы. При грамотном проектировании усилитель на TDA2050 работает стабильно и надежно.
Перспективы развития усилителей на интегральных микросхемах
Хотя TDA2050 остается популярной микросхемой, технологии усилителей продолжают развиваться. Основные тенденции:
- Увеличение выходной мощности в компактном корпусе
- Снижение энергопотребления и тепловыделения
- Улучшение параметров качества звука
- Интеграция дополнительных функций (DSP, Bluetooth и т.д.)
- Развитие цифровых усилителей класса D
Однако простые и надежные аналоговые усилители на таких микросхемах как TDA2050 еще долго будут находить применение благодаря оптимальному сочетанию цены и качества.

Усилители мощности звука (УНЧ) на микросхемах, схемы самодельных УМЗЧ (Страница 29)
Схема УНЧ на AN7112 (КА2212, LA4140,TA7313АР) — 0,5Вт
Интегральные микросхемы AN7112 (Matsushita), КА2212 (Samsung), LA4140 (Sanyo) и ТА7313АР (Toshiba) с идентичными схемами и параметрами выполнены в корпусах SIL с 9 выводами. Представляют собой усилители мощности низкой частоты и предназначены для использования в кассетных магнитофонах …
5 9112 0
Схема усилителя НЧ на микросхеме AN315 (9В, 5Вт) Интегральная микросхема AN315 фирмы Matsushita выполнена в корпусе SIP2 с 11 выводами и представляет собой усилитель мощности низкой частоты. Предназначена для использования в магнитофонах, электрофонах, телевизионных и радиоприемниках, другой аудиоаппаратуре среднего класса. Типовая схема…
0 2459 0
Двухканальный интегральный УНЧ на микросхеме AN313 (12В, 3Вт)
Интегральная микросхема AN313 фирмы Matsushita выполнена в корпусе TABS6 с 16 выводами и представляет собой двухканальный (стерео) усилитель мощности низкой частоты.
0 2491 0
Схемы УНЧ на AN274, AN374, AN374P (6В, 1Вт) Интегральные микросхемы AN274, AN374 и AN374P фирмы Matsushita выполнены в корпусах ТО-100 с 10 выводами (AN274 и AN374) и SIL с 7 выводами (AN374P). Представляют собой усилители мощности низкой частоты и предназначены для использования в магнитофонах, электрофонах, телевизионных и радиоприемниках,…
0 2382 0
Схема интегрального УНЧ с двуполярным питанием на микросхеме AN272 (5Вт)
Интегральная микросхема AN272 фирмы Matsushita выполнена в корпусе SIP2 с 10 выводами и представляет собой усилитель мощности низкой частоты. Предназначена для использования в магнитофонах, электрофонах, телевизионных и радиоприемниках, другой аудиоаппаратуре среднего класса с двухполярным…
0 2706 0
Схемы УНЧ на A2030H, A2030V, K174УН19, TPA2006, TPA2030, TDA2040, TDA2050 (12-40Вт)
Интегральные микросхемы А2030Н и A2030V (RFT), К174УН19 (СНГ), LM1875 (National Semiconductor),L165, TDA2006H, TDA2006V,TDA2030H, TDA2030V, TDA2030AH, TDA2030AV, TDA2040H, TDA2040V, TDA2050H, TDA2050V,TDA2051H и TDA2051V(SGS-Thomson , OPA544 (Burr-Brown), PC 1238 (NEC) с идентичными схемами .
..
0 10192 1
Интегральные УНЧ на A2000V, A2005V, LM2005, TDA2004A, TDA2005S, TDA2005M, PC2005
Интегральные микросхемы A2000V и A2005V (RFT), DBL1032-D (Gold Star), LM2005 (National Semiconductor), TDA2004A,TDA2005S,TDA2005M (SGS-Thomson), ЦРС2005 (NEC) с идентичными схемами и различными параметрами выполнены в корпусах SIP1 с 11 выводами. Представляют собой двухканальные…
0 6842 0
Интегральные УНЧ на 1468, 3571, OPА502, OPA511, PA01, PA07, PA10A, PA12 (50-120Вт)
Интегральные микросхемы 1468 (Teledyne), 3571, 3572, 3573 (Burr-Brown), 8510, 8515, 8520, 8530, (Intersil), OPA502, OPA511, OPA512 (Burr-Brown), PA01, PA07, РАО7A, PA10, PA10A, PA12, PA12A, PA73 (Apex) с идентичными схемами и различными параметрами выполнены в корпусах ТО-3 с 8 выводами. …
0 3520 0
Схема УМЗЧ на ИМС TDA7294V (100 Вт)
Деметр Барнабаш выполнил свой УМЗЧ на ИМС TDA7294V фирмы SGS-THOMSON.
При предельно простой схеме он обеспечивает на нагрузке как 8 Ом, так и 4 Ом музыкальную мощность до 100 Вт (номинальную на стационарной синусоиде — 70 Вт) при типовом коэффициенте гармоник …
2 6314 0
Схема УМЗЧ 2×150 Вт на микросхеме STK4048 XI
УМЗЧ Антона Космела выполнен на ИМС STK4048 XI фирмы Sanyo и вообще не требует подстроек. Он развивает 2×150 Вт на нагрузке 8 Ом и 2×200 Вт на 4 Ом при коэффициенте гармоник не более 0,007% и полосе частот 20 Гц — 50 кГц. На ОУ 102 выполнена схема защиты…
2 8888 3
1 … 25 26 27 28 29 30 31 32 33 … 36
Микросхема tda2030 схема включения – Telegraph
Микросхема tda2030 схема включения
====================================
>> Перейти к скачиванию
====================================
Проверено, вирусов нет!
====================================
Микросхема усилитель TDA2030 является достаточно.
Типовая схема включения TDA2030 с выходной мощностью до 14 ватт. типовая.
Микросхема усилителя НЧ TDA2030A фирмы ST Microelectronics пользуется заслуженной. Типовая схема включения TDA2030A показана на рис.1.
Схема усилителя на TDA2030. Усилитель на интегральной микросхеме TDA2030, так же аналоги данной микросхемы А2030Н, В165, ECG1376.
Микросхема TDA2030 достаточно популярная и дешевая. мощный звук, то усилитель можно собрать по мостовой схеме. Печатная плата, была спроектирована для стерео/моно включения, что позволяет без.
Мой взгляд упал на микросхему TDA2030A. Почему, после включения схемы, первых 15 сек. работает хорошо, а потом начинает.
Микросхемы TDA2030A удалось купить на местном радиорынке всего по 0. Электрическая схема включения микросхемы TDA2030.
СХЕМА УМЗЧ TDA2030 довольно качественная микросхема для УНЧ на 18Вт за мизерные деньги. Начну пожалуй с характеристики.
Подписывайтесь на нашу группу Вконтакте , и Facebook * Интегральная.
Для того чтобы обеспечить хороший контакт микросхемы с радиатором ( отвод тепла) необходимо хорошо. Мостовая схема включения TDA2030A.
Подключение платы производится согласно прилагаемой схеме. Корпус микросхемы при усилении мощности звука нагревается и его.
Схема УНЧ на микросхеме TDA 1010А. УНЧ на микросхеме. Типовая схема включения микросхемы TDA 1011, TDA1015. Рис. 31.22.
Тем более, что схема не капризна в настройке и обладает хорошей повторяемостью. Типовая схема включения микросхемы TDA2030 даёт такие.
Усилитель мощности звуковой частоты на TDA2006, TDA2030, TDA2040, TDA2050. Выбрана неинвертирующая схема включения.
А2030Н, В165, ECG1376, ECG1378, ECG1380, TDA2006, TDA2030A, TDA2030, TDA2040, TDA2051, микросхемы имеют одинаковые схемы включения.
Микросхема TDA2030. МС TDA2030 представляет собой одноканальный. Вариант схемы включения с однополярным питанием показан на рис.3.
Принципиальная схема усилителя на микросхеме TDA2030 приведена на рисунке 1.
Речь пойдет о ряде микросхем, имеющих одну схему включения.
Приводимые типовые схемы включения и основные параметры интегральных УНЧ призваны облегчить ориентацию и выбор наиболее подходящей.
Микросхемы усилителя должны быть установлены на теплоотводе. Это схема радио конструктора кстати одна из самых удачных и простых на. вариант TDA2030A в даташитовском варианте включения, но ее.
Питание усилителя низкой частоты на TDA2030 однополярным источником питания. Данная микросхема является высококачественным усилителем низкой. но есть вариант включения и с однополярным (на фотографии: верхняя. юного товарища: схема не развивает и половины выходной мощности.
Одно что приличная мощность, много схем включения, и стоит дёшево. Не даром эту микросхему широко используют в своих системах.
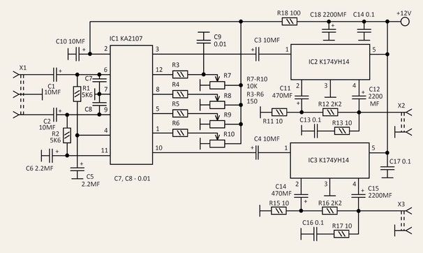
TDA2050H техническое описание — Hi-Fi усилитель мощности аудио мощностью 32 Вт

Где купить
| Функции, приложения |
ВЫСОКАЯ ВЫХОДНАЯ МОЩНОСТЬ (50 Вт МУЗЫКАЛЬНАЯ МОЩНОСТЬ IEC 268.3 ПРАВИЛА) ВЫСОКОЕ РАБОЧЕЕ НАПРЯЖЕНИЕ ПИТАНИЯ (50 В) РАБОТА С ОДНИМ ИЛИ РАЗДЕЛЕННЫМ ПИТАНИЕМ ОЧЕНЬ НИЗКИЕ ИСКАЖЕНИЯ ЗАЩИТА ОТ КОРОТКОГО ЗАМЫКАНИЯ (ВЫХОД НА ЗЕМЛЮ) Встроенная схема inta isSCRIAL ОТКЛЮЧЕНИЕ пакет, предназначенный для использования в качестве аудиоусилителя класса AB. Благодаря своей высокой мощности TDA2050 может обеспечить истинную среднеквадратичную мощность 35 Вт при нагрузке 4 Ом при КНИ = 1 кГц и до 32 Вт при нагрузке 8 Ом при КНИ = 1 кГц. Более того, TDA 2050 обычно выдает музыкальную мощность 50 Вт на нагрузку 4 Ом в течение 1 секунды при VS = 1 кГц. СХЕМА ТЕСТИРОВАНИЯ И ПРИМЕНЕНИЯ Высокая мощность и очень низкий уровень гармоник и перекрестных искажений (THD = 0,05% тип. Это расширенная информация о новом продукте, который сейчас находится в разработке или тестировании. Детали могут быть изменены без предварительного уведомления. Символ Vi IO Ptot Tstg, Tj Напряжение питания Входное напряжение Дифференциал входного напряжения Выходной пиковый ток (внутренне ограниченный) Рассеиваемая мощность TCASE = 75C Температура хранения и перехода Параметр Значение Вт C Единица измерения В Обозначение Rth j-корпус 2/13 Тепловое сопротивление переход-корпус Описание Максимальное значение 3 Единица C/WЭЛЕКТРИЧЕСКИЕ ХАРАКТЕРИСТИКИ (см. испытательную цепь, = 18 В, Tamb = 1 кГц; если не указано иное) Символ Id Ib VOS IOS Параметр PO Диапазон напряжения питания Диапазон напряжения стока Ток стока Входное смещение Ток ввода Смещение напряжения Смещение входа Ток среднеквадратичное значение Выходная мощность Условия тестирования eN Ri SVR Скорость нарастания Усиление напряжения разомкнутого контура Усиление напряжения замкнутого контура Полоса пропускания мощности (-3 дБ) Суммарный шум на входе Входное сопротивление (контакт 1) Эффективность подавления напряжения питания = 100 Гц; Vripple = кривая 200 мВ до 22 кГц Мин. |
| Связанные продукты с тем же паспортом |
| ТДА2050В |
| Некоторые номера деталей того же производителя ST Microelectronics, Inc. |
| TDA2050V 32 Вт Hi-Fi аудио усилитель мощности |
| TDA2051 Hi-Fi усилитель мощности 40 Вт |
| TDA2051V Усилитель мощности Hi-Fi 40 Вт |
| TDA2052 Усилитель мощности Hi-Fi 60 Вт |
| TDA2052H 60W Hi-Fi аудио усилитель мощности с отключением звука/режимом ожидания |
| TDA2170 Выходная схема вертикального отклонения телевизора |
| ТДА2270 |
| TDA2320 для ультракрасных систем дистанционного управления |
| Стереопредусилитель TDA2320A |
| ТДА2320АН |
| Предусилитель TDA2320N для инфракрасных систем дистанционного управления |
| TDA2540 если усилитель с демодулятором и Afc |
| ТДА2541 |
| ТДА2542 |
| TDA2593 Synchro и управление горизонтальным отклонением для цветного телевизора |
| Двойной усилитель мощности TDA2822 |
| TDA2822D Двойной низковольтный усилитель мощности |
| ТДА2822Д013ТР |
| ТДА2822М |
| Двойной усилитель мощности TDA2824 |
| TDA3190 Полный телевизионный звуковой канал |
74V1T125CTR : VHC/VHCT малошумящий буфер одиночной шины HCMOS (3 состояния) GS-R51X1XS : Импульсные регуляторы напряжения->Модули Понижающие импульсные регуляторы с тремя выходами мощностью 31 Вт LF157D: Широкополосные операционные усилители с одним J-FET LM319 : Высокоскоростные двойные биполярные компараторы PSD913F2-C-15B81 : Флэш-память внутрисистемно программируемых ISP-периферийных устройств для 8-битных микроконтроллеров NAND01GR3A2BV1E: 256/512 МБ/1 ГБ (x8/x16, 1,8/3 В, страница 528 байт) флэш-памяти NAND + 256/512 МБ (x16/x32, 1,8 В) Lpsdram, MCP M29F100B-70N6R: 1 Мбит 128 КБ x8 или 64 КБ x16, загрузочный блок с одним источником флэш-памяти M24512-RCS3P/K: EEPROM 5V Технические характеристики: Категория памяти: PROM, EEPROM M24C32-RBN3/P: 4K X 8 I2C/2-WIRE SERIAL EEPROM, PDSO8 Технические характеристики: Плотность: 33 кбит; Количество слов: 4 тыс. SPC564A80B2CFCR : 32-БИТ, ФЛЭШ, 150 МГц, МИКРОКОНТРОЛЛЕР, PBGA208 Технические характеристики: Шина данных: 16 бит; Этап жизненного цикла: АКТИВНЫЙ; Тактовая частота: 40 МГц; Тип ПЗУ: флэш-память; Напряжение питания: от 1,14 до 1,32 В; Порты ввода/вывода: 120; Тип упаковки: Другой, СООТВЕТСТВУЕТ ROHS, LBGA-208; Рабочий диапазон: Авто; Количество выводов: 208; Рабочая температура: от -40 до 125 C (от -40 до 257 F); Фе STR710FZ2T1TR: 32-бит, флэш-память, 66 МГц, микроконтроллер RISC, PBGA144 Технические характеристики: Шина данных: 16 бит; Этап жизненного цикла: АКТИВНЫЙ; Тактовая частота: 16,5 МГц; Тип ПЗУ: флэш-память; Напряжение питания: от 3 до 3,6 вольт; Порты ввода/вывода: 48; Тип упаковки: Другое, 10 х 10 мм, высота 1,70 мм, LFBGA-144; Рабочий диапазон: коммерческий; Количество выводов: 144; Рабочая температура: от 0 до 70 C (от 32 до VN808CM13TR: 8-КАНАЛЬНЫЙ, BUF ИЛИ INV НА ОСНОВЕ PRPHL DRVR, PDSO36 Технические характеристики: Тип устройства: Драйвер линии/шины; Напряжение питания: Другое, 24 В; Тип упаковки: БЕСПЛАТНО, SO-36; Штифты: 36 ; Характеристики: RoHS |
| Та же категория |
CLC426AJ-QML : LM4250 — Программируемый операционный усилитель, упаковка: TO-5, контактный номер = 8. SS12-100 : . Выпрямитель с барьером Шоттки Защита защитным кольцом Низкое прямое напряжение Испытано на обратную энергию Способность к высокому току Чрезвычайно низкое тепловое сопротивление Рабочая температура: до +125C Температура хранения: до +150C Максимальное тепловое сопротивление; 35 C/W Переход к ведущему устройству Маркировка Максимальное повторное пиковое обратное напряжение 80В 100В IF(AV) IFSM 1.0A 30A Максимум. TC74AC10 : Семейство CMOS/BiCMOS->AC/ACT. Тройной вентиль NAND с 3 входами. MAX8655 : Высокоинтегрированный, 25 А, широкий вход, внутренний МОП-транзистор, понижающий регулятор Синхронный понижающий ШИМ-регулятор MAX8655 работает от входного напряжения от 4,5 В до 25 В и генерирует выходное напряжение, регулируемое от 0,7 В до 5,5 В при нагрузке. до 25А. Встроенные силовые полевые МОП-транзисторы отличаются компактностью, простотой компоновки и сниженными электромагнитными помехами. Удаление индуктивностей дорожки платы. 972AS-100M : Фиксированные катушки индуктивности для сотовых телефонов. Низкий профиль (макс. квадрат 4,8 мм, макс. высота 1,2 мм). открытая магнитная цепь, но его тонкие размеры обеспечивают минимальную утечку льна и минимальные электромагнитные помехи. Выдерживает испытания на падение при свободном падении на бетонный пол с высоты 1,5 м, что соответствует требованиям, предъявляемым к мобильным телефонам. C1206T106K8RCLTU : Керамический конденсатор 10F 1206 (метрическая система 3216) 10 В; CAP CER 10UF 10V 10% X7R 1206. 0782371001 : Объединительная плата со сквозными отверстиями золотистого цвета — специальные разъемы, межблочная розетка, розеточные блейд-гнезда; I-TRAC VERT POWER RCPT 3 ЛОПАСТИ. с: Цвет: черный; Тип разъема: Мощность; Тип разъема: розетка, розетка с лезвием; Использование разъема: объединительная плата, промежуточная плата, ортогональный; Контактная отделка: золото; Толщина контактного покрытия: 30 дюймов (0,76 м); Контакт. 2 7 APT77N60BC6 : Fet — однодисковое полупроводниковое изделие 77A 600V 481W Сквозное отверстие; МОП-транзистор N-CH 600V 77A TO-247. ADM824RYKSZ-REEL7 : Pmic — интегральная схема супервизора (ics) Простой сброс/сброс при включении Лента и катушка (TR) 1; КОНТРОЛЬНЫЙ КОНТРОЛЬ СК SC70-5. s: Выход: двухтактный, двухтактный; Сброс: активный высокий/активный низкий; Упаковка/кейс: 6-ЦСОП (5 выводов), СЦ-88А, СОТ-353; Упаковка: лента и катушка (TR); Количество контролируемых напряжений: 1; Время ожидания сброса: минимум 140 мс; Тип: простой. TNPW25121K05BEEG : 1,05 кОм, 0,5 Вт, 1/2 Вт чип-резистор — поверхностный монтаж; RES 1.05K OHM 1/2W 0.1% 2512. s: Сопротивление (Ом): 1.05K ; Мощность (Ватт): 0,5 Вт, 1/2 Вт; Допуск: 0,1%; Упаковка: лента и катушка (TR); Состав: Тонкая пленка; Температурный коэффициент: 25ppm/C; Статус без свинца: без свинца; Статус RoHS: соответствует требованиям RoHS. TNPW060366R5BEEA : 66,5 Ом, 0,1 Вт, 1/10 Вт Чип-резистор — поверхностный монтаж; RES 66,5 Ом 1/10 Вт 0,1% 0603. s: Сопротивление (Ом): 66,5 Ом; Мощность (Ватт): 0,1 Вт, 1/10 Вт; Допуск: 0,1%; Упаковка: лента и катушка (TR); Состав: Тонкая пленка; Температурный коэффициент: 25ppm/C; Статус без свинца: без свинца; Статус RoHS: соответствует требованиям RoHS. EXB-28V271JX : Резистор 270 Ом 31 мВт 4 резистора [количество контактов] Штыревые сети, массивы; МАССИВ RES 270 OHM 4 RES 0804. s: Сопротивление (Ом): 270 Ом; Допуск: 5%; Мощность на элемент: 31 мВт; Тип цепи: изолированный; Количество контактов: 8; Упаковка: Digi-Reel; Количество резисторов: 4; Упаковка/кейс: 0804 (метрическая система 2010 г.), выпуклая; Тип монтажа: поверхностный монтаж; Температура. TNPW080532K4BEEA : 32,4 кОм, 0,125 Вт, чип-резистор 1/8 Вт — поверхностный монтаж; RES 32,4K OHM 1/8W 0,1% 0805. s: Сопротивление (Ом): 32,4K; Мощность (Ватт): 0,125 Вт, 1/8 Вт; Допуск: 0,1%; Упаковка: лента и катушка (TR); Состав: Тонкая пленка; Температурный коэффициент: 25ppm/C; Статус без свинца: без свинца; Статус RoHS: соответствует требованиям RoHS. HPC-102-05 : 1 ЭЛЕМЕНТ, 1 мкГн, ИНДУКТОР ОБЩЕГО НАЗНАЧЕНИЯ. s: Устройства в пакете: 1 ; Тип руководства: Радиальный, WIRE; Применение: общего назначения, силовой дроссель; Диапазон индуктивности: 1 мкГн; Номинальный постоянный ток: 5000 мА. 5C-03-B81-Y7C-A3U1V1FN-AM : T-1 3/4 ОДНОЦВЕТНЫЙ СВЕТОДИОД, ЖЕЛТЫЙ, 5 мм. s: Тип светодиода: желтый; Пиковая длина волны: 594 нм (5940 Å); Угол обзора: 85 градусов; Прямой ток: 150 мА; Комплект светодиодов: T-1 3/4. |
0-C D-L M-R S-Z
DataSheeT Begin, Distributors Inventory
| 1 | 2 | 34 | 5 | 70007 | 700074 0007 | 5 | 70007 | 7000740007 | 5 | 700067 70007 | 40007 | 5 | 70007 70007 | 40007 | 5 | 70007 70007 | 40007 | 5 | 70007 | 40007 | 0006 8 | 9 | 10 | 11 | 12 | 13 | 14 | 15 | 16 | 17 | 18 | 1 | 20 | 21 | 7 | 21 | 7 | 21 | 7 | 6 21 0007 | 7 | 20 | 210007 | 7 | 20 | 210007 | 7 | 1 | 20 | 210007 | 7 2 | 2-3 |
или Texa$aver 457 Deferred Compensation Program (DCP), с вас будет взиматься взнос каждый месяц, когда вы получаете зарплату, включая любую летнюю зарплату.
Если вы хотите внести изменения в свои взносы TDA/DCP на лето, вы должны должен внести эти изменения до 31 мая, чтобы изменения вступили в силу 1 июня и были отражены в вашей зарплате за июль.
Если вы не хотите, чтобы какие-либо взносы TDA/DCP вычитались из вашей летней зарплаты, вам следует изменить размер взноса на 0,00 долларов США. Для изменения TDA используйте событие льготы TDA Plan Change в Workday. Для изменения DCP свяжитесь с Texa$aver. Иметь ввиду; вам нужно будет внести еще одно изменение TDA/DCP в августе, если вы хотите, чтобы взносы снова начинались с вашей зарплаты за октябрь.
Если вы хотите продолжать вносить взносы в свой TDA и/или DCP в течение лета, вы можете уменьшить сумму своего взноса, чтобы учесть любое снижение заработной платы, или рассмотреть возможность изменения вашего взноса в процентах от вашей заработной платы вместо установленного долларовая сумма. Внося процент, вы можете быть уверены, что из вашей уменьшенной зарплаты не будет взят большой вычет.
Вы вносите эти изменения так же, как описано выше.
Семинары LEAD – апрель 2019 г.
Обучение основам безопасного обращения с огнестрельным оружием
Представлено начальником полиции университета Рональдом Дэвидсоном
Семинар по основам безопасности и обращению с огнестрельным оружием охватывает такие основы, как:
- Безопасное обращение с огнестрельным оружием;
- Заряжание и разряжание ручного огнестрельного оружия;
- Альтернативы пистолетам;
- Безопасное хранение и доступ к пистолету;
- Выбор кобуры;
- Техническое обслуживание пистолетов;
- Право на огнестрельное оружие? и
- Законы Техаса в отношении пистолетов.
Пятница, 12 апреля в здании Madla, офис 120
11:00-13:00 Курс №2113741; Раздел 6557
Военно-культурная компетенция — часть вторая
Техасский университет A&M — Сан-Антонио гордится тем, что является военным , объединяющим кампусное сообщество ™.
В основе этой философии лежит обязательство оказывать беспрецедентную помощь тем, кто служил в вооруженных силах нашей страны. Цель поощрения успехов студентов достигается за счет бесшовного интерфейса между офисами в кампусе; эта цель достигается путем обеспечения того, чтобы все штатные преподаватели и сотрудники проходили обучение по Военно-культурная компетенция .
Обучение, состоящее из двух частей, было организовано преподавателями и персоналом в консультации с военными вопросами. Первая часть представляет собой онлайн-курс из 3 модулей (онлайн-курс TrainTraq № 2113733) ; Вторая часть – личный семинар. Вы должны пройти Часть 1, чтобы посетить семинар Части 2.
Семинары только для преподавателей
18 апреля 2019 г.: с 14:00 до 16:00.
19 апреля 2019 г.: с 10:00 до 12:00
Дом патриотов Зал торжеств
Семинар только для персонала
23 апреля 2019 г.
13:30-15:30
Церемониальный зал Дома патриотов
ЗАРЕГИСТРИРОВАТЬСЯ ОНЛАЙН ЧЕРЕЗ ЕДИНЫЙ ВХОД: TRAINTRAQ
и № раздела.
Лица, нуждающиеся в размещении, должны связаться с Яном Партеном по телефону [email protected] до любого из вышеупомянутых мероприятий.
Номинации на премию персонала 2019 года
Принимаются кандидатуры на первую ежегодную премию персонала!
Награды сотрудников Техасского университета A&M – Сан-Антонио присуждаются и признательны сотрудникам, демонстрирующим выдающиеся результаты с упором на основные ценности университета – создание, воздействие, преобразование Награда
Для получения дополнительной информации и подачи заявок воспользуйтесь следующей ссылкой:
http://www.tamusa.edu/employee-development-day/staff-awards.html
Проверка эффективности работы персонала начинается в понедельник, 25 марта
Пришло время снова для ежегодных обзоров производительности персонала.
Проверка работы наших сотрудников будет завершена в Workday. Процесс начинается с того, что каждый сотрудник выполняет самооценку сотрудника, после чего руководитель завершает оценку менеджера.
Важнейшей составляющей этого процесса является диалог между руководителем и сотрудником. Все руководители встретятся со своими сотрудниками, чтобы обсудить улучшения, достижения и составить план профессионального развития.
Период оценки основан на результатах работы сотрудника с 1 апреля 2018 г. по 31 марта 2019 г. В течение следующих трех недель отдел кадров проводит обучение менеджеров по оценке эффективности.
Все штатные сотрудники увидят самооценку в своем почтовом ящике рабочего дня, начиная с понедельника, 25 марта 2019 г..
Крайний срок даты для выполнения шагов обзора:
- 12 апреля 2019 г. Самооценка работников. Сотрудник обсуждает оценку
- 14 июня 2019 г. Менеджер отправляет оценку
- 21 июня 2019 г.
Сотрудник подтверждает оценку - 30 июня 2019 г. Менеджер подтверждает
- 1 июля 2019 г. Все оценки должны быть завершены в Workday.
5-я Ежегодная неделя осведомленности о здоровом образе жизни A&M-SA: 15, 16, 17 и 19 апреля
Присоединяйтесь к нам на нашей ежегодной Неделе осведомленности о здоровом образе жизни преподавателей и сотрудников ! Наслаждайтесь мероприятиями по фитнесу, питанию и образу жизни, в том числе: Lunch & Learn, Health Fair, Door Prizes, Scavenger Hunt, Jaguar Triathlon и Power Walk!
Обязательно примите участие в каждом розыгрыше главного приза — разрешения на парковку в 2020 финансовом году.
Понедельник, 15 апреля, Дом Патриотов в зале для церемоний:
Полдень-13:00, Обед и обучение: образовательный семинар, посвященный распространенным типам головной боли, причинам и стратегиям профилактики.
Примите участие в бесплатной оценке травм, которая включает следующее:
- 10–15-минутная бесплатная оценка у поставщика Airrosti
Пожалуйста, заполните форму согласия от головной боли напряжения на обед и обучение; если вы планируете участвовать в оценке состояния здоровья на месте t, убедитесь, что вы прошли и ее.
Головная боль напряжения 4/15 – Форма согласия
Осмотр на месте 4/16 – Согласие/регистрация
R.S.V.P: [email protected], если вы планируете посетить.
Вторник, 16 апреля, в Центральном академическом корпусе в зале Vista
11:00-13:00, Ярмарка здоровья, выхода на пенсию и хорошего самочувствия: и все наши пенсионные поставщики будут на месте. Легкая еда и прохладительные напитки будут доступны. Бутылки с фруктовой водой выдаются на стойке регистрации, пока есть запасы!
Примите участие в розыгрыше билетов Scavenger Hunt , купив билет на мероприятии и выполнив три простых шага, чтобы выиграть отличные призы:
1.
Посетите трех продавцов из каждой категории (льготы, пенсионное обеспечение и оздоровление)
2. Продавец инициализирует ваш билет
3. Сдайте заполненный билет в кассу на мероприятии
Среда, 17 апреля, в фитнес-студии, расположенной в Madla Room 134:
11:00-19:00, Jaguar Triathlon (Row, Велосипед и бег):
Присоединяйтесь к нам, чтобы отпраздновать Неделю здорового образа жизни, чтобы получить незабываемые впечатления от тренировки по средам! Премия будет присуждена лучшему финишеру в отделе преподавателей и сотрудников.
Приз: 1 час массажа для пар в Spa D’Sante
Для получения дополнительной информации пишите Эмбер Грэм по адресу [email protected]
Пятница, 19 апреля:
9-9:30 4, Power 903 : Присоединяйтесь к Jaguar Walkers и совершите энергичную прогулку по территории кампуса и Healing Garden! Первые 10 участников получат приз!
Местонахождение: CAB — Back of Bronze Doors
Jaguar Strong-Get Fit Walking Challenge Обновление — Первая неделя 25-31 марта!
После недельных вычислений результат ходьбы составил 3761,52 миль адаптивной физической активности! В этом году у нас 20 команд по 5 человек (100 сотрудников).
Название команды, капитан и ранг указаны на боковом изображении. Г-н Крис Лич, заместитель вице-президента по финансовым услугам и контролеру, является нашим аудитором в этом году!
Соревнование началось с Nan-Solo и The Fours Be With You.
Поздравляем всех с вашей приверженностью и продолжайте двигаться!
Wellness Exam-Catapult 09.05.19: Запишитесь на прием!
Снова это время года, Катапульта будет в кампусе, чтобы сдать экзамен по здоровому образу жизни. Ваша профилактика покрывается на 100%. Никаких наличных доплат или сострахования. Процесс займет около 45 минут. Знайте свое состояние здоровья, связанное с диабетом, сердечными заболеваниями и инсультом. Результаты лабораторных исследований выдаются за считанные минуты. Просмотрите свои результаты по защищенной видеосвязи с сертифицированной медсестрой и разработайте личный план действий.
Медицинские осмотры на месте Запишитесь сегодня : http://www.
TimeConfirm.com/TAMUSA
Вы должны записаться на прием заранее, используя указанный выше веб-адрес, поскольку их количество ограничено. Обязательно возьмите с собой медицинскую карту BCBSTX.
Дата: четверг, 9 мая
Время: с 8:00 до 14:00.
Местонахождение: HR Training Modular Room 105B
Кто: Сотрудники, зарегистрированные в плане A&M Care Health Plan
Поощрение : Это будет вашим ежегодным экзаменом по оздоровлению для участия в программе A&M Two-Step Wellness Incentive Program. Не забудьте пройти оценку состояния здоровья в MyEvive!
Ежемесячные объявления о приеме на работу новых сотрудников
Пожалуйста добро пожаловать наш новый сотрудник(и) поступают в наш университет.
Персонал:
- Д-р Стивен Тарашевски, директор отдела институциональных исследований, Дата начала — 1 апреля 2019 г.


, до 15 кГц) делают устройство наиболее подходящим как для Hi-Fi, так и для телевизоров высокого класса.
тип. Максимум. Единица измерения мВ нА В/с % C
; Бит на слово: 8 бит; Тип автобуса: Серийный ; Статус производства: Полное производство; Скорость передачи данных: 0 МГц; Напряжение питания: 1,8 В; Тип упаковки: 0,150 ДЮЙМА, СООТВЕТСТВУЕТ ROHS, ПЛАСТИК, СОП-8, СОП; Контакты: 8 ; Рабочий диапазон: АВТОМОБИЛЬНЫЙ ; Рабочая температура
LM4250 и LM4250C — чрезвычайно универсальные программируемые монолитные операционные усилители. Один внешний задающий резистор для установки тока смещения программирует входной ток смещения, входной ток смещения, потребляемую мощность в состоянии покоя, скорость нарастания, входной шум и произведение коэффициента усиления на ширину полосы пропускания. Устройство представляет собой операционный усилитель действительно общего назначения.
s: Емкость: 10F; Напряжение — Номинальное: 10 В; Допуск: 10%; Упаковка/кейс: 1206 (метрическая 3216); Температурный коэффициент: X7R; Упаковка: лента и катушка (TR); : — ; Расстояние между выводами: — ; Рабочая температура: -55C ~ 125C; Тип монтажа: поверхностный монтаж, MLCC; Без свинца.
s: Тип монтажа: Сквозное отверстие; Тип FET: N-канальный MOSFET, оксид металла; Напряжение стока к источнику (Vdss): 600 В; Ток — непрерывный слив (Id) при 25°C: 77A; Rds On (Max) @ Id, Vgs: 41 мОм @ 44,4 А, 10 В; Входная емкость (Ciss) при Vds: 13600 пФ при 25 В; Мощность.

Сотрудник подтверждает оценку
