Как переделать стандартный компьютерный блок питания ATX в зарядное устройство для 12В автомобильного аккумулятора. Какие изменения нужно внести в схему блока питания. Как отключить защиту от перенапряжения и увеличить выходное напряжение до 14,6В. На что обратить внимание при модификации.
Зачем нужна переделка компьютерного блока питания
Стандартный компьютерный блок питания ATX имеет ряд преимуществ, которые делают его отличной основой для создания зарядного устройства автомобильного аккумулятора:
- Высокая мощность — до 500-600 Вт
- Стабилизированное выходное напряжение
- Защита от короткого замыкания и перегрузки
- Доступность и низкая стоимость
Однако выходное напряжение стандартного ATX блока питания составляет 12В, чего недостаточно для эффективной зарядки автомобильного аккумулятора. Для этого требуется напряжение 14,4-14,6В. Именно поэтому возникает необходимость в модификации схемы блока питания.

Какие изменения нужно внести в схему блока питания
Для переделки компьютерного блока питания ATX в зарядное устройство требуется внести следующие изменения:
- Отключить схему защиты от перенапряжения
- Увеличить выходное напряжение до 14,4-14,6В
- Добавить регулировку выходного тока
- Установить амперметр для контроля тока заряда
- Добавить защитный диод на выходе
Рассмотрим подробнее каждый из этих пунктов.
Как отключить защиту от перенапряжения
Схема защиты от перенапряжения в блоках питания ATX обычно реализуется одним из двух способов:
- С помощью специализированной микросхемы супервизора питания
- С использованием микросхемы ШИМ-контроллера (например, TL494)
В первом случае достаточно отключить питание микросхемы супервизора. Во втором случае нужно отключить вход DTC (контакт 4) микросхемы TL494 от схемы компаратора и подтянуть его к земле через резистор 3,3 кОм.
Как увеличить выходное напряжение до 14,6В
Выходное напряжение блока питания ATX определяется делителем напряжения в цепи обратной связи. Для увеличения напряжения нужно изменить соотношение резисторов в этом делителе.

Расчет выходного напряжения производится по формуле:
V_out = V_ref * (1 + R1/R2)
Где V_ref — опорное напряжение (обычно 2,5В) R1, R2 — резисторы делителя
Для получения напряжения 14,6В нужно уменьшить номинал резистора R2, подключив параллельно дополнительный резистор.
Добавление регулировки выходного тока
Для регулировки тока заряда аккумулятора в схему необходимо добавить переменный резистор, который будет ограничивать ток через шунтирующий транзистор. Это позволит плавно регулировать ток заряда от минимального до максимального значения.
Установка амперметра для контроля тока
Амперметр устанавливается в разрыв силовой цепи для измерения тока заряда аккумулятора. Это позволит контролировать процесс заряда и вовремя прекратить его при достижении номинальной емкости.
Защитный диод на выходе
Для предотвращения обратного тока от аккумулятора в блок питания при его отключении, на выходе устанавливается защитный диод Шоттки. Он должен быть рассчитан на максимальный ток заряда.
На что обратить внимание при модификации
При переделке компьютерного блока питания ATX в зарядное устройство важно учитывать следующие моменты:

- Максимальный ток блока питания должен соответствовать требуемому току заряда аккумулятора
- Все изменения должны выполняться аккуратно, без повреждения дорожек платы
- Необходимо обеспечить хорошее охлаждение силовых элементов
- После модификации нужно тщательно проверить работу устройства
Преимущества самодельного зарядного устройства
Переделанный компьютерный блок питания ATX имеет ряд преимуществ перед готовыми зарядными устройствами:
- Низкая стоимость
- Высокая мощность и эффективность
- Возможность тонкой настройки параметров заряда
- Наличие защиты от короткого замыкания и перегрузки
- Компактные размеры
При правильном выполнении модификации такое устройство может служить надежным зарядным устройством для автомобильных аккумуляторов в течение долгого времени.
Меры предосторожности при использовании
При эксплуатации самодельного зарядного устройства на основе ATX блока питания необходимо соблюдать следующие меры безопасности:
- Не допускать попадания влаги внутрь корпуса
- Обеспечить хорошую вентиляцию устройства
- Не превышать максимальный ток заряда аккумулятора
- Периодически проверять надежность всех соединений
- При появлении посторонних шумов или запахов немедленно отключать устройство
Соблюдение этих простых правил позволит безопасно и эффективно использовать самодельное зарядное устройство для зарядки автомобильных аккумуляторов.

Зарядное из блока питания компьютера без переделок
Зарядное устройство для автомобильного аккумулятора из блока питания компьютера. На этой странице я вкратце расскажу Вам о том, как своими руками переделать блок питания персонального компьютера в зарядное устройство для автомобильных и не только аккумуляторов. Зарядное устройство для автомобильных аккумуляторов должно обладать следующим свойством: максимальное напряжение, подводимое к аккумулятору — не более Именно такой способ зарядки реализуется на борту автомобиля от генератора в штатном режиме работы электросистемы автомобиля. Однако, в отличие от материалов из этой статьи, мною была избрана концепция максимальной простоты доработок без использования самодельных печатных плат, транзисторов и прочих «наворотов».
Поиск данных по Вашему запросу:
Схемы, справочники, даташиты:
Прайс-листы, цены:
Обсуждения, статьи, мануалы:
Дождитесь окончания поиска во всех базах.
По завершению появится ссылка для доступа к найденным материалам.
Содержание:
- Что можно сделать из компьютерного блока питания? Как сделать 12 вольт из блока питания компьютера
- Зарядное устройство из блока питания компьютера
- Уважаемый Пользователь!
- :: ЗАРЯДНОЕ ИЗ БЛОКА ПИТАНИЯ КОМПЬЮТЕРА ::
- Переделка компьютерного блока питания в зарядное устройство
- Переделка компьютерного блока питания.
- Зарядное из компьютерного блока питания.
- Зарядное из блока питания – переделка для новичков
- Зарядное устройство из компьютерного БП ATX с защитой от переполюсовки и КЗ.
- Автомобильное зарядное устройство из блока питания компьютера
ПОСМОТРИТЕ ВИДЕО ПО ТЕМЕ: Зарядное устройство из компьютерного блока питания
Что можно сделать из компьютерного блока питания? Как сделать 12 вольт из блока питания компьютера
При эксплуатации авто только в городском режиме советуют раз в месяца полностью заряжать автомобильный аккумулятор штатным зарядным устройством.
Да вот беда — нормальное зарядное есть не у всех, денег на него жалко, а заряжать аккумулятор желательно регулярно. Для тех, у кого нет лишних баксов на автомобильную зарядку от сети, а иметь оную уж очень хочется, и предназначена эта статья. Очень неплохую вещь можно сделать из обычного компьютерного блока питания АТХ.
Компьютерный блок питания ваще шикарная штука, ибо предназначен для того, чтобы молотить круглосуточно, запитывая материнку, процессор, винчестер, да еще и выдавать при этом довольно солидные токи.
В самих компьютерах БП периодически мрут, ибо сделаны в большинстве своем китайцами, а эти ребята привыкли экономить на всем — занижать параметры конденсаторов, ставить резисторы меньшей мощности, и вообще за это им огромное спасибо, ибо благодаря их стараниям у меня, к примеру, нет недостатка в компьютерных блоках питания для экспериментов.
Скажу сразу — не всякий блок питания подойдет для переделки. Внутри блока питания стоит микросхема ШИМ-контроллера, которая управляет полумостовым преобразователем. На этой микросхеме с небольшими изменениями можно получить не только автомобильное зарядное устройство, но и полноценный лабораторный блок питания с регулируемым стабилизированным напряжением и ограничением тока. Структурная схема ШИМ показана на рисунке:.
ШИМ-контроллер работает на фиксированной частоте и содержит встроенный генератор пилообразного напряжения, который требует для установки частоты всего два внешних компонента: резистора Rt и конденсатора Ct.
Для начала проверяем работоспособность источника дежурного питания. Дежурка работает всегда, когда на блок питания подано В и включен тублер. Сигнал Standbye — фиолетовый провод большого разъема питания, 9 контакт.
При включенном в сеть БП на 9 контакте должно быть 5В. Если нет, ищем неисправность в цепях дежурки. Если есть — проверяем наличие питания на выводе 12 ШИМ. Дежурка выполнена по схеме однотактного преобразователя с насыщающимся трансформатором. Чаще всего высыхают электролитические конденсаторы, теряют емкость конденсаторы обвязки.
Прозваниваем транзистор, диоды, первичную и вторичную обмотки трансформатора на предмет КЗ. Подключаем источник к выводу 12 ШИМ, вывод 4 закорачиваем на землю. В этом случае причина неисправности кроется в цепях защиты от перегрузок и цепях формирования служебных сигналов. Так как этот сигнал относится к цепям формирования служебных сигналов, он нас не интересует — мы запустим БП без него. Микросхему ШИМ легко найти невооруженным взглядом.
Допустим ШИМ работает, но на выходе напряжений нет.
Все осциллограммы снимать относительно эмиттера. Условно будем полагать, что с этой задачей мы успешно справились, ибо разбор конструкции БП АТХ и принципы его ремонта не входит в нашу первоочередную задачу. Выходная часть с выпрямителем и фильтрами питания сделаны по примерно одной и той же схеме:. Заодно выпаиваем со схемы весь жгут проводов — он нам больше не понадобится.
Не бойтесь выпаивать все лишнее — для запуска ШИМ TL нужно всего 4 сопротивления и один конденсатор не считая пары переменных резисторов. Они уже есть на схеме, даже если Вы выпаяете лишнее, потом ориентируясь по печатным проводникам, можно будет вернуть нужные компоненты 3 сопротивления и 1 емкость на место. Нижняя микросхема LM — счетверенный компаратор, на котором собрана схема защиты, также не нужна. Ее можно смело выпаивать или выкусывать, я обломался. Так как раньше блок питания уже как-то работал, скорей всего эта обвязка уже присутствует в схеме, нужно только изменить подключение выводов 1, 2, 4, 15 и На контакт 12 подается напряжение с дежурного источника питания.
Контакт 4 садится на землю. Можно проследить дорожку и выпаять диод, через который на контакт 4 подается сигнал ошибки со схемы защиты.
Кроме этого, нам понадобится два переменных резистора нужного номинала, и шунт 0. Вот что вышло в итоге:. Фактически для переделки БП АТХ в лабораторный источник питания или зарядное устройство нужно два переменных резистора и шунт на 0. Ну и конечно мало-мальские познания в электронике и большое желание замутить что-то такое на зависть всем пацанам из соседних гаражей. Что в танке главное, знаете? Правильно, плюс небольшая внимательность.
В принципе уже после этого напряжение на выходе можно менять в пределах от 2. Выставив однажды сопротивлением Так как схема БП АТХ является по-сути стабилизатором напряжения, то она будет поддерживать заданное раннее напряжение, а вот ток по мере заряда аккумулятора будет падать.
Но так как такое зарядное устройство будет использоваться раз в два-три месяца, если не раз в год, а остальное время оно просто будет валяться в гараже, есть очень большой соблазн потратить еще один день, и сделать из него полноценный лабораторный блок питания.
Понадобится только две измерительные головки — вольтметр и амперметр.
Либо для пущей убедительности возможна установка аналоговых вольтметра и амперметра. Амперметр нужен обязательно с шунтом на тот предел, который указан на шкале. Иначе замучаетесь подбирать отрезок провода необходимого сопротивления.
В моем случае манганиновый шунт уже встроен в амперметр. Вырезав из текстолита лицевую панель, профрезеровав отверстия под амперметр, вольтметр, регуляторы и прочее, я собрал все воедино. У меня заодно он обдувает и шунт. При этом чем выше напряжение, тем больше скорость вращения вентилятора. Не пытайтесь изменить направление вращения, изменяя полярность питания — внутри вентилятора стоит специальная микросхема, она скорей всего сдохнет. Это значит, что если замкнуть накоротко выходы источника питания, ток короткого замыкания в цепях будет равен лишь выставленному ранее ограничению тока!
Помните об этом, если Вы не хотите, чтобы из вашего блока ушел волшебный дым, на котором работает вся электроника.
Для избежания подобных казусов нагрузка в моем случае подключается через предохранитель на 15А. К сожалению, происходит ровно наоборот — схема вылетает, защитив собой предохранитель. При подключении к аккумулятору строго соблюдать полярность! В противном случае все тот же волшебный дым покинет какой-то компонент схемы, и он больше никогда не будет работать. Порядок зарядки аккумулятора.
На холостом ходу выставить регулятором тока минимальное ограничение тока крайнее левое или крайнее правое положение сопротивления R3 согласно вышеприведенной схеме, зависящее положение от распайки резистора , регулятором напряжения выставить напряжение Отключить источник питания от сети.
Подключить аккумулятор, соблюдая полярность. Включить источник питания и регулятором тока выставить нужный ток заряда. При этом напряжение немного упадет до какого-то значения, которое зависит от внутреннего сопротивления аккумулятора, но стабилизатор тока будет держать нужный ток.
По мере набора аккумулятором емкости ток заряда будет падать, а напряжение вернется до установленного ранее значения.
Выводы: зарядное устройство для аккумуляторов, сделанное на базе блока питания АТХ обладает следующими преимуществами:. Фантастическая живучесть и работоспособность. Другими словами, блок питания предназначен для того, чтобы сутками молотить включенным. Последний возьмет столько тока, сколько ему нужно.
Полноценный блок питания с широкими пределами регулирования для решения повседневных задач. Отлично вписывается в интерьер квартиры. Недостаток — время полного заряда аккумулятора большой емкости вследствии уменьшения тока заряда по экспоненте может оказаться несколько больше ожидаемого.
Имя обязательно. E-mail не публикуется обязательно. Мифы древней Греции Все о чешском пиве. Записная книжка зрелого мотоциклиста Свой и чужой мотоциклетный опыт. Задумал сделать зарядное для аккумулятора своего Днепра из бракованного компьютерного Блока Питания.
Аналоги подшипников и сальников на оппозиты Восстановление VAGовских моторов. Без рубрики. Схема дежурного источника питания выглядит примерно так: Дежурка выполнена по схеме однотактного преобразователя с насыщающимся трансформатором.
Сетевой фильтр и выпрямитель. Схема измерений перенапряжений, она же схема защиты и формирования служебных сигналов. Дежурный источник питания. Усилитель мощности. Схема промежуточного усилителя. После выпаивания запасных компонентов должно получиться примерно следующее: Не бойтесь выпаивать все лишнее — для запуска ШИМ TL нужно всего 4 сопротивления и один конденсатор не считая пары переменных резисторов.
При переделке компьютерного БП в лабораторный источник питания я опирался вот на эту схему: Здесь показана минимальная обвязка ШИМ TL для того, чтобы микросхема заработала.
Вот что вышло в итоге: Фактически для переделки БП АТХ в лабораторный источник питания или зарядное устройство нужно два переменных резистора и шунт на 0. Можно пойти другим путем, и сделать переднюю панель скажем из нержавейки, порезав ее лазером. Не пытайтесь изменить направление вращения, изменяя полярность питания — внутри вентилятора стоит специальная микросхема, она скорей всего сдохнет ВНИМАНИЕ! Во избежании взрыва подключать и отключать аккумулятор только при выключенном источнике питания!!!!
Выводы: зарядное устройство для аккумуляторов, сделанное на базе блока питания АТХ обладает следующими преимуществами: 1.
Возможность заряжать аккумулятор не отключая его от автомобиля.
Отлично вписывается в интерьер квартиры Недостаток — время полного заряда аккумулятора большой емкости вследствии уменьшения тока заряда по экспоненте может оказаться несколько больше ожидаемого. Рубрика: Без рубрики Метки: Приборы для настройки мото , схемы , Электооборудование.
Зарядное устройство из блока питания компьютера
Здравствуйте, уважаемые друзья! Сегодня я расскажу, как переделать компьютерный блок питания в зарядное устройство для автомобильного аккумулятора. Для переделки подойдет блок питания собранный на микросхемах TL или KA Другие блоки питания, к сожалению, переделать таким способом не получится. У каждого блока питания имеется защита от повышения напряжения и короткого замыкания, которую надо отключить. После этого блок питания будет запускаться автоматически при включении в сеть.
Зарядное устройство из блока питания компьютера — SDELAITAK Скачать схему переделки компьютерного блока питания в зарядное устройство Скачать После включения в сеть блок питания запускается без замыкания.
Уважаемый Пользователь!
Блок питания персонального компьютера без особых трудностей можно переделать в автомобильное зарядное устройство. Оно обеспечивает аналогичное напряжение и ток как при подзарядке от штатной электросети автомобиля. Схема лишена самодельных печатных плат и основана на концепции максимальной простоты доработок. Итак, для начала из блока питания нужно убрать все лишние запчасти. Это не даст сжечь устройство при случайном переключении переключателя в положение В. Затем необходимо избавится от всех отходящих проводов, за исключением пучка из 4-х черных и 2-х желтых проводов они ответственны за питание устройства. Далее следует добиться результата, когда блок питания будет работать всегда, когда включен в сеть, а также устранить защиту от перенапряжения. Защита отключает блок питания, если исходящее напряжение превышает некоторое заданное значение. Сделать это нужно потому, что необходимое нам напряжение должно составлять 14,4 В, вместо стандартных 12,0 В.
Эти оптроны связывают низковольтную и высоковольтную стороны блока питания.
:: ЗАРЯДНОЕ ИЗ БЛОКА ПИТАНИЯ КОМПЬЮТЕРА ::
Дорогие друзья, я расскажу вам о простом способе переделки компьютерного блока питания в зарядное устройство для автомобильных аккумуляторов своими руками. Для переделки подойдут любые компьютерные блоки питания собранные на микросхемах TL или КА с любым буквенным индексом в конце. Модель, дата производства, цвет и размер блока питания никакого значения не имеют. Самое главное, это наличие в блоке питания микросхемы TL или ее аналога КА Снимите верхнюю крышку и проверьте на какой микросхеме собран блок.
Новокузнецк, Кемеровская обл.
Переделка компьютерного блока питания в зарядное устройство
Пожалуй каждый автолюбитель рано или поздно сталкивается с необходимостью подзарядить аккумулятор своего «коня». Я много раз находил информацию, что из компьютерного блока питания можно сделать хорошую зарядку для аккумуляторов, но всегда отбрасывал эту информацию так как на переделку просто не было достаточно свободного времени и у меня была простейшая зарядка внутри которой был трансформатор, диод и амперметр : Заряжать аккумуляторы при необходимости я мог, но вот качество этой зарядки оставляло желать лучшего.
Потратив несколько часов на поиски в интернете был найден ненужный, ещё рабочий блок питания Codegen W и инструкция со схемой по переделке. Сразу скажу, что суммарно процесс переделки у меня занял около двух-трёх недель, так как взятая изначально схема дорабатывалась, просчитывалась, переделывалась и настраивалась. При этом за две-три недели перечитал кучу инструкций, статей, схем по принципам работы блоков питания, работе ШИМ контроллеров, назначению ДГС и ещё тонны полезнейшей информации для общего развития. Многие элементы схемы пришлось рассчитывать самому дабы получить именно то, что мне было необходимо.
Переделка компьютерного блока питания.
Коротко о содержании сайта. С чего все началось. Простой эксперимент. Мой электролизер. Простой блок питания. Материалы электролит и пластик. Материалы металл. Материалы — электрика, провода, реле.
и надежном зарядном на основе AT блока питания, без индикатора тока ( хотя амперметр никто не мешает поставить). Ну вот, нашли.
Зарядное из компьютерного блока питания.
Login to Your Account. Форум Техпомощь Своими Силами. Зарядка аккумулятора от блока питания ПК? Страница 1 из 2 1 2 Последняя К странице: Показано с 1 по 30 из
Зарядное из блока питания – переделка для новичков
При изготовлении зарядного устройства из компьютерного блока питания, многие сталкиваются с проблемой подбора блока. Производителей, как и схем блоков , существует огромное количество, практически все они при правильном подходе поддаются переделке. Но, сделать зарядное из блока питания можно за полчаса, а можно потратить на это целый вечер, все зависит от самого блока. Сегодня в нашей статье мы расскажем, как нужно выбирать блок питания для переделки в зарядное. Также, на примере блока CWT W , будут показаны основные нюансы подобных переделок, если не удалось найти даже схему самого блока.
У компьютерного блока питания, наряду с такими преимуществами, как малые габариты и вес при мощности от Вт и выше, есть один существенный недостаток — отключение при перегрузке по току.
Зарядное устройство из компьютерного БП ATX с защитой от переполюсовки и КЗ.
Нужны еще сервисы? Архив Каталог тем Добавить статью. Как покупать? В предлагаемой статье автор делится накопленным опытом переделки компьютерных блоков питания в устройства зарядки свинцово-кислотных аккумуляторных батарей. Особое внимание автор уделяет совершенствованию узла индикации зарядного тока, по которому можно определить заряженность батареи и момент окончания зарядки.
Автомобильное зарядное устройство из блока питания компьютера
Хороший лабораторный блок питания — это довольно дорогое удовольствие и не всем радиолюбителям оно по карману. Тем не менее в домашних условиях можно собрать не плохой по характеристикам блок питания, который вполне справится и с обеспечением питания различных радиолюбительских конструкций, и так же может служить и зарядным устройством для различных аккумуляторов. Собирают такие блоки питания радиолюбители, как правило из компьютерных БП АТХ , которые везде доступны и дешевы.
как сделать зарядное устройство для 12 вольтового аккумулятора из вот такого блока питания — Спрашивалка
как сделать зарядное устройство для 12 вольтового аккумулятора из вот такого блока питания — СпрашивалкаАндрей *****
у блока питания есть регулятор от 9 до 16 вольт помоему
вот вот фото аккумулятора
- блок
- питание
- устройство
- аккумулятор
ВШ
Виктор Швец
Можно.
Поставь в цепь амперметр и регулятором +V ADJ выставляй зарядный ток 0,6 А . Неудобно, конечно. Но можно заменить подстроечник на переменный резистор с таким же сопротивлением и вывести на проводках. Удобнее регулировать будет.
Да какой автомобильный аккумулятор! ?
Какие 5 Ампер?
Не путайте человека!
У него гелевый аккумулятор 12Вольт 2,3 А-ч.
Максимальный зарядный ток 0,69 Ампер!
А для регулировки там резистор подстроечный есть-для тех, кто его не видит на фото и не знает аббревиатуры ADJ. 12 Вольт там не закреплены международными договорами и пактами о ненападении!
Не спим! Глаза идем промоем холодненькой водичкой!
Алексей
Для заряда аккумулятора нужно около 14.5 вольт, а здесь 12. И ампер около 5.Но для подзарядки разряженного пойдёт без переделок. Можно конечно поднять вольтаж поколдовав внутри, но не факт. А так ничего переделывать не надо. Подключай и заряжай. -V к минусу, +V к плюсу аккумулятора
АЛ
Анастасия Любимова
Если предполагается зарядка именно этого аккумулятора, вопрос совершенно ясен. На аккумуляторе написано: Standby use — 13,5-13,8 V, Cycle use — 14,4 — 15,0 V. То есть, если Вы собираетесь использовать аккумулятор в дежурном режиме — выставьте выходное напряжение 13,7 В,
если в буферном — 14, 7В, и подключите этот источник к аккумулятору.
В первом случае — навсегда.
АВ
Артём Высоколов
3.5 А слабоват для автомобильного АКБ.
НШ
Нина Шуклова
Для этой цели сделать «паровоз» — 4диода и трансформатор от старого телевизора.
Похожие вопросы
подскажите, как сделать зарядное устройство для авто аккумуляторов,из компьютерного блока питания?
Можно ли сделать зарядное устройство из блока питания
Как зарядить 6 вольтовый аккумулятор с помощью 12 вольтового зарядного устройства???
Как переделать блок питания компьютера в зарядное устройство для автомобильного аккумулятора???
как рассчитывается блок питания? например в зарядном устройстве то телефона
можно ли зарядить 6 вольтовый аккумулятор 12 вольтовой зарядкой?
можно ли 6 вольтовые аккумуляторы заряжать 12 вольтовым зарядным ?
как переделать зарядное устройство от шуруповерта в блок питания
что будет если заряжать 18 вольтовый аккумулятор 12 вольтовым блоком питания?
Есть импульсный блок питания CLG-150-12A.
150 Ватт, 12 вольт. Как из такого блока сделать зарядное устройство?
Модификация компьютерного блока питания ATX для более высокого выходного напряжения — Kerry D. Wong
Модификация компьютерного блока питания ATX для более высокого выходного напряжения
квонг
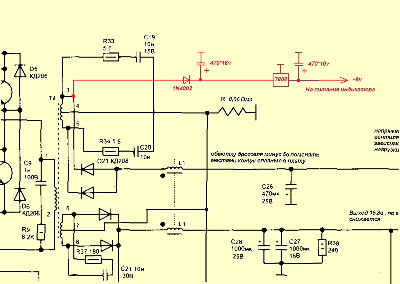
Для зарядки собранного мной аккумулятора емкостью 110 Ач мне нужен источник питания, который может обеспечить не менее 10 А при 14,6 В. Поскольку у меня завалялось много старых блоков питания ATX, а шины 12 В этих блоков питания более чем способны обеспечить 10 А, я решил модифицировать один такой блок питания для использования в качестве зарядного устройства 4S LiFePO4.
Однако эта модификация не так проста, как просто настройка потенциометра регулировки выходного сигнала. Все блоки питания ATX имеют некоторую схему контроля напряжения для контроля выходного напряжения, чтобы предотвратить ситуацию перенапряжения в случае возникновения неисправности где-то в блоке питания.
Как только выходное напряжение выходит за пределы допустимого диапазона (обычно от 5% до 10%), источник питания автоматически отключается, чтобы предотвратить повреждение подключенных компонентов.
Таким образом, чтобы изменить стандартную шину питания 12 В на 14,6 В, нам нужно отключить схему супервизора. Здесь все становится сложнее, поскольку разные производители блоков питания используют разные методы контроля напряжения, и для этой цели существует не менее дюжины специализированных микросхем (например, TPS3511 от TI, NCP4350 от ON Semiconductor и т. д.). Но как только вы идентифицировали чип супервизора питания, его довольно легко отключить, отсоединив штырь питания и поставив его постоянно на низкий уровень (или высокий, в зависимости от чипа).
Однако в некоторых источниках питания не используются специализированные микросхемы управления питанием, а вместо этого используются некоторые другие методы защиты от перенапряжения. Например, в имеющемся у меня блоке питания (довольно обычный блок питания DURO 400 Вт, выпущенный в 2003 г.
) защита от перенапряжения достигается за счет вытягивания контрольного контакта времени простоя на микросхеме ШИМ TL494 в высокий уровень при обнаружении перенапряжения, что эффективно увеличивает время простоя. до 100% и тем самым отключив выходные транзисторы. Этот метод обычно используется с блоками питания, использующими TL49.4 для регулировки выходного напряжения.
Чтобы отключить защиту от перенапряжения, мы можем просто отрезать дорожку от контакта DTC (контакт 4 TL494, см. схемы ниже) и установить резистор 3,3 кОм (R4) между DTC и землей. Номинал резистора не критичен. Поскольку контакт DTC больше не подключен к схеме компаратора напряжения, которая контролирует выходные шины, мы можем перейти к регулировке выходного напряжения.
Выходное напряжение определяется по
\[V_o=V_{REF}\left(1+ \frac{R_1}{R_2} \right)\]
Поскольку нас интересует только напряжение на шине 12 В, мы можем просто уменьшить значение R2, подключив параллельно резистор R3, пока не будет достигнуто желаемое выходное напряжение.
Для этого блока питания я использовал 15K для R3, чтобы получить выходное напряжение 14,6 В.
А вот пара картинок, показывающих добавленные резисторы на печатной плате. На картинке справа вы можете ясно видеть, что дорожка, подключенная к контакту 4 TL494, была обрезана. На снимке вывод резистора 15K, казалось, почти касался вывода 2 чипа, это из-за того, под каким углом был сделан этот снимок. На самом деле свинец находится довольно далеко от этой булавки. Если вы беспокоитесь о случайном коротком замыкании контактов, вы можете использовать здесь термоусадочную трубку.
Чтобы предотвратить обратное питание батареи в блок питания, когда он выключен, я добавил диод Шоттки (два диода в одном корпусе соединены параллельно) на выходе.
Вот короткое видео, объясняющее эту модификацию блока питания.
youtube.com/embed/iwvMeptq9tc?feature=oembed» frameborder=»0″ allow=»accelerometer; autoplay; clipboard-write; encrypted-media; gyroscope; picture-in-picture» allowfullscreen=»»>Будь общительным, делись!
Модификация блока питания ATX
Последнее обновление Суббота, 31 марта 2012 г.
Блок питания ATX в виде преобразователя постоянного тока в постоянный 12 В
В электромобилях установлены большие аккумуляторные батареи с напряжением от 72 до более 360 вольт.
Для питания всех обычных 12-вольтовых автомобильных аксессуаров необходим преобразователь постоянного тока в постоянный. Это устройство преобразует высокое напряжение, поступающее от аккумуляторной батареи, в 12-14 вольт. Затем это низкое напряжение питает фары, указатели поворота, внутреннее освещение и аксессуары.
Хотя вы можете потратить более 700 долларов на специализированный преобразователь постоянного тока, предназначенный для электромобилей, я решил сделать его практически бесплатно.
Блок питания для ПК формата ATX является одним из самых распространенных и наименее дорогих блоков питания. Он компактный, тихий, легкий, чрезвычайно энергоэффективный, почти ничего не стоит и обеспечивает несколько фиксированных, регулируемых выходов напряжения при сверхвысокой силе тока.
Блок питания ATX — настоящее чудо инженерной мысли. Сначала я экспериментировал с блоком питания Dell для ПК, потому что у меня валялась пара.
В итоге я его выкинул по следующим причинам:
- Слишком надоело пытаться разобраться в нестандартной фирменной цветовой маркировке проводов.
- Он был в 3 раза тяжелее стандартного блока ATX.
- У него был селекторный переключатель 120/240 В и дополнительный трансформатор, из-за чего секция постоянного тока требовала слишком высокого напряжения.

- Было всего 300 Вт. Со всеми аксессуарами (включая дальний свет) он отключился.
- Это был старый запас и, возможно, в лучшем случае эффективность составляла всего 65%.
Я купил блок питания 400 Вт 80+ ATX по сделке Newegg Shell Shocker за 35 долларов с доставкой на дом.
При поиске блока питания ATX я рекомендую покупать тот, который соответствует следующим требованиям:
- 80+ Bronze или выше. Он будет работать тише, холоднее и немного увеличит запас хода вашего электромобиля.
- Выходная мощность 400 Вт или выше. Аксессуары на 12 В потребляют много энергии.
- Имеет одну шину 12 В на 30 А (или выше). Освещение и аксессуары будут питаться от одного источника 12 В, как в обычном автомобиле.
Обновление: подождите, следующее намного сложнее, чем должно быть.
Через несколько месяцев после всех этих хлопот я обнаружил, что можно просто подключить высоковольтный источник постоянного тока напрямую к обычной вилке 120 В переменного тока на блоке питания ATX.
Никакой модификации блока питания ATX не требуется.
Так что избавьте себя от хлопот и пропустите оставшуюся часть этой статьи.
Предупреждение. Вскрытие блока питания ATX может привести к опасному высокому напряжению. Делайте это на свой страх и риск.
Внимание! Вскрытие блока питания ATX также аннулирует гарантию.
Если вы случайно убьете его, не бойтесь, просто купите еще один за 35 долларов. Newegg обычно заключает шокирующую сделку по блоку питания не реже одного раза в неделю. С деньгами, которые вы сэкономите, вы потенциально можете пройти через 20 таких вещей, прежде чем у вас останется столько же денег, сколько стоит 1 обычный преобразователь постоянного тока в постоянный.
Я убил свой новый блок питания ATX, когда случайно замкнул провод 120 В постоянного тока с другой частью цепи импульсного питания. Я временно отключил один из своих компьютеров, чтобы закончить работу и водить грузовик на следующий день.
Я купил еще 2 блока ATX, чтобы иметь под рукой запасной. Если основной выйдет из строя, я могу быстро заменить его на запасной.
Блок питания ATX не включится, пока линия «включение питания» (зеленый провод) не будет замкнута на землю. Схему подключения питания ATX можно найти в Википедии здесь.
Для его включения также должна быть небольшая постоянная нагрузка либо на линию 5В, либо на 12В. Я согнул небольшой кусок провода и воткнул его в гнезда 15 и 16 20/24-контактного разъема, который обычно подключается к материнской плате ПК.
Это позволит вам подключить блок питания ATX, включить его и протестировать, не требуя подключения материнской платы.
Шаг 1. Аннулирование гарантии. Убедившись, что блок питания работает, разберите его и снимите печатную плату. Будьте максимально осторожны, чтобы не повредить компоненты и не сломать провода. Сохраните все винты, так как они понадобятся вам при повторной сборке.
Шаг 2: Определите схему мостового выпрямителя.
Это будет черный квадратный корпус с 4 контактами (в некоторых источниках питания используются 4 дискретных диода). Обычно на его выходе имеется 1 или несколько больших конденсаторов для фильтрации. При отключении источника питания ATX от 120 В переменного тока с помощью вольтметра вы сможете измерить 154 В постоянного тока на выходе + и — постоянного тока выпрямителя.
Первая ступень импульсного питания (после сетевой фильтрации и подавления перенапряжения) – выпрямление. Этот каскад преобразует переменное напряжение линейного уровня в постоянное напряжение высокого напряжения. Поскольку батарея электромобиля уже является постоянным током, нам нужно обойти этапы сетевой фильтрации и выпрямления.
Шаг 3: Припаяйте пару многожильных проводов 12-14 калибра к этому высоковольтному выходу постоянного тока. Добавьте предохранители, которые легко доступны.
Шаг 4: Просверлите новое отверстие в оригинальном корпусе и пропустите через него провода постоянного тока калибра 12-14.
Используйте втулку, чтобы провода случайно не порезались об острые края и не замкнули на землю.
Шаг 5 : Соберите блок питания обратно в корпус. Блок питания ATX теперь будет питаться напрямую от высоковольтного постоянного тока. Я оставил розетку переменного тока и сетевой фильтр на месте, хотя теперь они бесполезны. В крайнем случае, я мог бы вытащить эту штуку из своего грузовика и закинуть обратно в компьютер.
Шаг 6: Соедините все желтые (12 В) провода вместе. Соедините все черные (земляные) провода вместе. Используя старую проводку генератора и 12 В аккумуляторную батарею, подключите источник питания ATX к оригинальному автомобильному блоку предохранителей.
Шаг 7: Установите модифицированный блок питания ATX в свой электромобиль рядом с аккумуляторной батареей и вдали от мест, где он может намокнуть.
Я предпочитаю подключать питание ATX, чтобы оно всегда было включено. Таким образом, все аксессуары автомобиля будут иметь питание, даже если ключ не находится в положении зажигания.
Дополнительные нагрузки транспортного средства достаточны для нагрузки, необходимой источнику питания ATX для первоначального включения.
Чем эффективнее блок питания ATX, тем меньше энергии он потребляет из аккумуляторной батареи. Подача 80+ даст EV немного больший запас хода, чем менее эффективная подача.
В прошлом году я тщательно помыл свой электромобиль. Затем я узнал, что вода попала в подачу, отключив ее. После просушки в течение нескольких часов блок ATX вернулся к жизни.
Я добавил запатентованную крышку ведерка для мороженого, чтобы защитить блок питания ATX от проникновения воды в будущем.
На сегодняшний день (03/2012) я использовал этот же блок питания ATX почти 7 месяцев и более 6000 миль.
Недостатки:
- Немного затемнить фары. Обычный генератор в бензиновом автомобиле выдает 14 вольт постоянного тока. Блок питания ATX выдает только 12 вольт. Я установил более яркие фары, чтобы компенсировать разницу.
В итоге хочу получить светодиодные фары. - Блок питания ATX не будет работать с аккумуляторными блоками со слишком низким или слишком высоким напряжением. Напряжение менее 96 В постоянного тока и более 280 В постоянного тока может привести к неправильной работе блока питания ATX. Очень низкий заряд батареи может привести к отключению питания ATX (хотя, что удивительно, питание ATX на моем грузовике EV все еще работает, даже если на него подается только 36 В постоянного тока).
- Скачки сильного тока могут привести к отключению источника питания. Со мной такого никогда не случалось, но это моя забота. Если у вас есть вакуумный насос для помощи при торможении, убедитесь, что его номинальный ток не превышает номинальный ток источника питания. Я заменил все освещение (кроме фар и поворотников) на светодиоды, чтобы уменьшить потребление тока.
- Со всеми аксессуарами (дальний свет, светодиодные стоп-сигналы, аварийная сигнализация, радио, вентилятор кабины на высокой скорости, звуковой сигнал и включенный контактор) мой электромобиль потребляет почти 35 ампер от источника питания ATX.




В итоге хочу получить светодиодные фары.
