Как устроен сетевой адаптер питания для смартфона. Из каких основных элементов состоит схема блока питания. Какие неисправности чаще всего встречаются в зарядных устройствах. Как правильно выбрать и использовать зарядное устройство для мобильных гаджетов.
Основные элементы схемы сетевого адаптера питания
Сетевой адаптер питания (зарядное устройство) для смартфона состоит из нескольких ключевых элементов:
- Входной каскад с выпрямителем и фильтром
- Импульсный преобразователь напряжения
- Выходной каскад со стабилизатором напряжения
- Цепи обратной связи и защиты
- USB-разъем для подключения устройства
Рассмотрим подробнее назначение и принцип работы каждого из этих элементов.
Входной каскад: выпрямление и фильтрация сетевого напряжения
На вход адаптера питания подается переменное напряжение сети 220В. Входной каскад выполняет следующие функции:
- Выпрямление переменного напряжения с помощью диодного моста
- Сглаживание пульсаций с помощью конденсаторов большой емкости
- Защита от перенапряжений и помех из сети
В результате на выходе входного каскада формируется постоянное напряжение около 300В, которое подается на импульсный преобразователь.

Импульсный преобразователь напряжения
Ключевой элемент современных компактных зарядных устройств — импульсный преобразователь напряжения. Его задача — понизить высокое входное напряжение до необходимых 5В для зарядки смартфона. Основные компоненты преобразователя:
- Силовой ключ на полевом транзисторе
- ШИМ-контроллер для управления ключом
- Импульсный трансформатор
- Выходной выпрямитель
Преобразователь работает на высокой частоте (десятки-сотни кГц), что позволяет использовать малогабаритный трансформатор.
Выходной каскад и стабилизация напряжения
Выходной каскад адаптера питания выполняет следующие функции:
- Окончательная фильтрация выходного напряжения
- Стабилизация напряжения на уровне 5В
- Ограничение выходного тока
Стабилизация обычно осуществляется с помощью линейного стабилизатора или ШИМ-контроллера в обратной связи импульсного преобразователя.
Цепи обратной связи и защиты
Важную роль в работе адаптера питания играют различные цепи обратной связи и защиты:
- Обратная связь по напряжению для стабилизации выхода
- Защита от короткого замыкания
- Защита от перегрева
- Защита от перегрузки по току
Эти цепи обеспечивают надежную и безопасную работу зарядного устройства в различных режимах.

Распространенные неисправности сетевых адаптеров питания
Наиболее частые причины выхода из строя зарядных устройств для смартфонов:
- Выход из строя входных электролитических конденсаторов
Пробой силового ключа в импульсном преобразователе- Неисправность ШИМ-контроллера
- Обрыв или замыкание в обмотках импульсного трансформатора
- Выход из строя выходного стабилизатора напряжения
При бережном обращении качественный адаптер питания может прослужить несколько лет. Однако дешевые модели часто выходят из строя уже через 6-12 месяцев эксплуатации.
Как правильно выбрать зарядное устройство для смартфона
При выборе сетевого адаптера питания для мобильного устройства следует обратить внимание на следующие параметры:
- Выходное напряжение — должно соответствовать характеристикам гаджета (обычно 5В)
- Максимальный выходной ток — не менее 2А для быстрой зарядки
- Наличие защитных функций
- Компактные размеры и небольшой вес
- Качество изготовления и надежность бренда
Рекомендуется использовать оригинальные или качественные фирменные зарядные устройства, соответствующие стандартам безопасности.
Правила безопасного использования сетевых адаптеров
Чтобы обеспечить долгий срок службы зарядного устройства и безопасность его эксплуатации, следует соблюдать несколько простых правил:
- Не допускать попадания влаги на адаптер
- Не использовать при механических повреждениях корпуса или кабеля
- Не оставлять подключенным к сети без нагрузки надолго
- Не закрывать вентиляционные отверстия во время работы
- Отключать от сети, взявшись за корпус вилки, а не дергая за провод
При соблюдении этих несложных рекомендаций зарядное устройство прослужит долго и безопасно.
Сетевое зарядное устройство с USB выходом — Источники питания (прочие полезные конструкции) — Источники питания
Сетевое зарядное устройство с USB выходом.
Сегодня
в каждом доме найдется несколько цифровых электронных устройств,
например: телефоны, MP3-плееры, GPS-навигаторы, электронные книги и
многие другие с внутренними аккумуляторными батареями, обладающих
возможностью подключения к USB-порту персонального компьютера. Зарядка
встроенных в них аккумуляторов происходит также через USB-порт. Порой
бывает удобно иметь зарядное устройство, как дома, так и на работе,
однако часто бывает, так что такие цифровые гаджеты, в стандартной
комплектации не имеют зарядного устройства, а содержат только
соединительный USB кабель, поэтому приходиться заряжать их от
компьютера, что не всегда удобно.
При отсутствии в комплектации такого зарядного устройства его нетрудно изготовить самому, например, из блока питания от мобильного телефона, только при этом следует учитывать, что максимальное напряжение на выходе такого устройства не должно превышать 5,5V, а под нагрузкой напряжение не должно падать ниже 4,0V. Таким образом, первоначально необходимо подобрать подходящее ЗУ или убедиться в возможности его переделки.
Выбор ЗУ проводится на основании измерения выходного напряжения без нагрузки и проверки его нагрузочной способности.
Для этого к выходу зарядного устройства подключают вольтметр и замеряют напряжение, если оно не превышает 5,5V, а под нагрузкой (резистор 1 Вт сопротивлением 15 Ом) напряжение не падает ниже 4,0V, то такое ЗУ от мобильного телефона будет надежно работать в качестве USB-зарядного устройства.
Если у имеющегося зарядного устройства выходное напряжение выше чем 5,5V, то его необходимо немного доработать, для чего на плате ЗУ находим стабилитрон и заменяем его на другой с напряжением стабилизации 5,6V, например BZX55C5V6.
Стабилитрон на плате можно различить по прозрачному стеклянному корпусу оранжевого цвета с нанесенной маркировкой 6V2, 6V8, 7V5 или 8V2, это означает, что стабилитрон имеет напряжение стабилизации 6,2V, 6,8V, 7,5V и 8,2V соответственно.
При замене обязательно обращаем внимание на соблюдение полярности устанавливаемого стабилитрона, катод которого на корпусе обозначен черной, а на плате жирной, белой полоской.
Маркировка и внешний вид таких стабилитронов.
Для доработки наиболее хорошо подходят ЗУ имеющие выходное напряжение до 6V, блоки питания со стабилитронами 8V2, как правило, лучше не использовать, так как они имеют высокое напряжение «холостого хода» порядка 8V.
Варианты
схем наиболее часто применяемых в таких зарядных устройствах показаны
на рисунках.
У меня нашелся давно заброшенный блок питания «Switching Power Adaptor DVE
DSA-15P-05», кажется от вышедшего из строя радиотелефона,
имеющий для этого случая просто идеальные параметры.
• Model: DSA-15P-05 US 050100
• INPUT: 100-240V — 50/60Hz 0.5A
• OUTPUT: +5V 2A
Правда, блок питания был в нерабочем состоянии, но ремонт оказался не сложным и заключался в замене входных высоковольтных электролитических конденсаторов (2х10х400V) и предохранителя, который “перегорел” вследствие замыкания между собой перекрученных проводов возле основания корпуса.
Кстати, хотелось
бы заметить, что большинство зарядных устройств, которые попадали ко
мне в ремонт, имели похожие неисправности.
Обрыв
либо перекрученные и закороченные провода возле корпуса или штекера,
или некачественные (вздувшиеся) входные электролитические конденсаторы,
после замены которых, блоки продолжали исправно работать.
Подключения USB разъема к
выходу зарядного устройства.
Следует
учитывать, что современные устройства определяет тип зарядного
устройства и допустимый ток зарядки, по потенциалам на контактах D+ и
D- разъема USB.
Согласно этому условию присутствующие на рынке зарядные устройства,
можно разделить на следующие категории:
1.
Обычные подходящие для большинства гаджетов, где для потребления
номинального зарядного тока заявленного зарядным устройством,
достаточно закоротить между собой линии D+ и D-.
2. Те, у которых контакты DATA+ и DATA- висят в воздухе, в связи, с чем подключенное к ним устройство решает, что это USB-хаб или компьютер и ограничивает ток потребления на уровне около 480 — 500mA, что сказывается на скорости заряда либо заряд под нагрузкой вообще не происходит.
3. И для «Apple»
устройств.
• напряжение на контакте D- около 2,0V, а
на контакте D+ около 2,7V (iPhone) — ток потребления около 1А,
• напряжение на контакте D- около 2,7V, а
на контакте D+ около 2,0V (iPad) — ток потребления около 2А.
Apple использует опорные напряжения, +2,0V и +2,7V или (+2,0), и по наличию этих потенциалов на контактах шины данных в разъёме USB их гаджеты iPad & iPhone распознают оригинальное зарядное устройство.
Зарядное устройство iPhone,
зарядный ток от 0.5 до 1А.
• VCC +5V,
• USB_D- (+1.9V),
• USB_D+ (+2.6V),
• GND — общий провод («земля» источника
питания).
Такое ЗУ на контактах 2 (D-) и 3 (D+) может иметь также и одинаковое
напряжение +2,0V.
Зарядное устройство iPad,
зарядный ток до 2.1А.
• USB_D- (+2,7V),
• USB_D+ (+2,0V),
• GND — общий провод («земля» источника питания).
Нужные напряжения получаем с помощью резистивного делителя, распаивая контакты DATA+ и DATA- по одной из приведенных ниже схем:
Для устройств «Samsung»
на перемычку подается половина напряжения питания, то есть +2,5V.
Если зарядка “Apple” устройств не
планируется, и при этом вы уверены в том, что ваше зарядное устройство
способно в течение длительного времени безболезненно отдавать ток
порядка 800-900мА, то для большинства гаджетов достаточно просто
закоротить между собой линии D+ и D-, что в моем случае и было сделано.
Далее для превращения идеи в аккуратную и законченную конструкцию, её
необходимо поместить в корпус, в качестве которого была выбрана
обыкновенная монтажная, распределительная коробка для открытой
установки “Hegel КРК2702”, в которой и были размещены все детали
готового зарядного устройства: плата ЗУ, USB разъем, и кнопочный
выключатель питания.
На мой взгляд, в итоге получилось довольно симпатичное и достаточно мощное сетевое зарядное устройство, имеющее двойной USB порт, пригодное для использования, как дома, так и на работе, в качестве зарядного устройства для таких изделий как большинство планшетных компьютеров, плееров, мобильных телефонов, КПК и при необходимости позволяющее заряжать 2 устройства одновременно.
ВНИМАНИЕ:
После
переделки перед использованием со своим любимым гаджетом, необходимо
обязательно проконтролировать работу ЗУ под нагрузкой для чего проводят
проверку также, как это было описано выше: к выходу ЗУ подключают
резистор 15 Ом, и замеряют выходное напряжение, которое не должно быть
меньше 4,0V и больше 5,5V.
Литература: журнал «ЭЛЕКТРИК» №6, 2012г.
WEB источник: http://4pda.ru/forum/Ремонт сетевого адаптера питания. Его устройство и схема.
Простой ремонт сетевых блоков питания от маломощной электроники
Сетевые адаптеры питания – миниатюрные блоки питания различной электронной бытовой аппаратуры. Применяются для питания антенных усилителей, радиотелефонов, зарядных устройств. Несмотря на активное внедрение импульсных блоков питания, трансформаторные ещё активно используются и находят применение в быту пользователя.
Нередки случаи, что данные трансформаторные блоки выходят из строя.
При поломке адаптера можно его заменить новым, стоимость их невелика. Но зачем отдавать кровные, если в большинстве случаев можно устранить неисправность самому в течение 15–30 минут и избавить себя от поисков замены и траты денег?
Состав обычного маломощного блока питания и его ремонт
На стол ремонта попал адаптер на 12V и ток 0,1A от антенного усилителя.
На фото адаптер после произведённого ремонта.
Из каких частей состоит обычный трансформаторный адаптер?
Если разобрать адаптер питания, то внутри мы обнаружим трансформатор (1) и небольшую электронную схему (2).
Трансформатор (1) служит для понижения переменного сетевого напряжения 220V до уровня 13–15 В.
Электронная схема служит для выпрямления переменного напряжения (превращение его в постоянное напряжение) и его стабилизации на уровне 12V.
Как видим, классический блок питания на основе трансформатора устроен довольно просто. Что же может сломаться в таком простом устройстве?
Взглянем на принципиальную схему.
На принципиальной схеме T1 – это понижающий трансформатор. Типичными неисправностями трансформатора являются перегорание или обрыв провода первичной (Ⅰ), и, реже, вторичной (Ⅱ) обмотки. Как правило, неисправна первичная, сетевая обмотка (Ⅰ).
Причиной обрыва или перегорания служит тонкий провод, который не выдерживает сетевых всплесков напряжения и перегрузок. Скажем спасибо китайцам, они экономные ребята, потолще провод не хотят мотать…
Проверить исправность трансформатора довольно просто. Необходимо измерить сопротивление первичной и вторичной обмоток. Сопротивление первичной обмотки должно составлять несколько единиц килоом (1кОм = 1000 Ом), вторичной – несколько десятков Ом.
При проверке трансформатора сопротивление первичной обмотки оказалось равно 1,8 кОм, что свидетельствует о её целостности. Никакого обрыва нет.
Для вторичной обмотки сопротивление составило 25,5 Ом, что тоже нормально. Трансформатор оказался исправен.
Чтобы получить правильные показания сопротивлений обмоток необходимо придерживаться следующих правил:
При измерении касаться контактных выводов только щупами мультиметра. Браться обеими руками за токоведущие части щупов и проводить измерения недопустимо, так как показания мультиметра будут неверные! Подробно о том, как правильно измерять сопротивление мультиметром, я уже рассказывал.

Помните, человеческое тело тоже обладает сопротивлением и может шунтировать то сопротивление, которое вы замеряете. В данном случае – это сопротивление обмоток. Данное правило справедливо при измерении любых сопротивлений.
Необходимо исключить влияние сопротивлений других деталей. Что это значит? Это значит, что деталь должна быть изолирована от других частей схемы, т.е. выпаяна из платы, отключена.
В случае ремонта адаптера рекомендуется перед замером сопротивления вторичной обмотки отпаять выводы, идущие к электронной схеме. Это поможет исключить влияние сопротивления электронной схемы на замеряемое сопротивление.
Диодный мост на дискретных диодах VD1-VD4 служит для выпрямления переменного тока вторичной обмотки. Распространённая неисправность диодного моста, это «пробой» одного или нескольких диодов, из которых он состоит. При такой неисправности диод превращается в обычный проводник. Проверяются диоды довольно просто, можно даже не выпаивать их из платы, а замерить сопротивление каждого из диодов по отдельности.
Если диод пробит, то мультиметр покажет очень низкое сопротивление (0 или единицы Ом).
Чтобы другие элементы схемы не вносили путаницы в показания мультиметра, один из выводов диода лучше выпаять из схемы. После проверки не забываем запаять его обратно.
Конденсаторы С1 и С2 служат для фильтрации напряжения и являются вспомогательными элементами стабилизатора 78L12. Интегральный стабилизатор 78L12 обеспечивает на выходе блока питания стабилизированное напряжение 12V.
Цепь, состоящая из резистора R1 и светодиода VD5, служит для индикации работы устройства. Если какая-либо часть схемы неисправна, например, трансформатор или стабилизатор на микросхеме 78L12, то на выходе блока питания никакого напряжения не будет и светодиод VD5 не засветится. По его свечению, можно сразу определить в чём проблема. Если светится, то вероятнее всего перебит соединительный провод. Ну, а если нет, то, возможно, неисправна электронная начинка блока питания.
Наиболее часто трансформаторные блоки питания для активных антенн выходят из строя по причине выгорания стабилизатора на микросхеме 78L12.
При ремонте блока питания следует придерживаться следующей последовательности действий:
При наличии индикации (светодиод светится) следует искать неисправность в проводах, по которым напряжение поступает на питаемый прибор. Достаточно “прозвонить” провода мультиметром.
При отсутствии индикации следует замерить сопротивление первичной обмотки трансформатора. Сделать это легко, можно даже не разбирать блок питания, а замерить сопротивление обмотки через контакты сетевой вилки.
Разбираем блок питания, производим внешний осмотр. Обращаем внимание на потемневшие участки вокруг радиодеталей, сколы и трещины на корпусах стабилизатора питания (78L12 или аналога), вздутия конденсаторов фильтра.
В процессе ремонта адаптера питания для активной антенны выяснилось, что неисправна микросхема-стабилизатор 78L12.
Был также заменён электролитический конденсатор C1 (100мкФ * 16В) на конденсатор с большей ёмкостью – 470 мкФ (25В). При замене конденсатора следует учитывать полярность его включения в схему.
Знать цоколёвку (расположение и назначение) выводов стабилизатора 78L12 не обязательно. Но, необходимо запомнить, зарисовать или сфотографировать расположение неисправной микросхемы на печатной плате. В таком случае, если забудете, как была впаяна микросхема в печатную плату, то у вас уже будет рисунок или фото, по которому легко определить правильную установку элемента в схему.
Главная » Мастерская » Текущая страница
Также Вам будет интересно узнать:
Центр поддержки BQ
ТЕЛЕВИЗОР BQ 28s01B
инструкция по эксплуатацииТЕЛЕВИЗОР BQ 4003B
инструкция по эксплуатацииТЕЛЕВИЗОР BQ 2401B, BQ 2402B
инструкция по эксплуатацииТЕЛЕВИЗОР BQ 3901B, BQ 3902B
инструкция по эксплуатацииТЕЛЕВИЗОР BQ 50S01B
инструкция по эксплуатацииТЕЛЕВИЗОР BQ 2202B, BQ 2201B
инструкция по эксплуатацииТЕЛЕВИЗОР BQ 24S01B
инструкция по эксплуатацииТЕЛЕВИЗОР BQ 24S03B
ТЕЛЕВИЗОР BQ 24S03B
инструкция по эксплуатацииТЕЛЕВИЗОР BQ 2801B
инструкция по эксплуатацииТЕЛЕВИЗОР BQ 3201B, BQ 3202B
инструкция по эксплуатацииТЕЛЕВИЗОР BQ 3206B
инструкция по эксплуатацииТЕЛЕВИЗОР BQ 32S01B
инструкция по эксплуатацииТЕЛЕВИЗОР BQ 32S02B
инструкция по эксплуатацииТЕЛЕВИЗОР BQ 32S04B
инструкция по эксплуатацииТЕЛЕВИЗОР BQ 32S05B
инструкция по эксплуатацииТЕЛЕВИЗОР BQ 39S03B
инструкция по эксплуатацииТЕЛЕВИЗОР BQ 4001B
инструкция по эксплуатацииТЕЛЕВИЗОР BQ 4002B
инструкция по эксплуатацииТЕЛЕВИЗОР BQ 40S01B
инструкция по эксплуатацииТЕЛЕВИЗОР BQ 40S02B
инструкция по эксплуатацииТЕЛЕВИЗОР BQ 40S03B
инструкция по эксплуатацииТЕЛЕВИЗОР BQ 4201B
инструкция по эксплуатацииТЕЛЕВИЗОР BQ 42S01B
инструкция по эксплуатацииТЕЛЕВИЗОР BQ 42S02B
инструкция по эксплуатацииТЕЛЕВИЗОР BQ 4302B
инструкция по эксплуатацииТЕЛЕВИЗОР BQ 4303B
инструкция по эксплуатацииЗарядка гаджетов через USB
Проблемы с зарядкой по USB обычно появляются при использовании постороннего (не родного) зарядного устройства.
Гаджет может заряжаться медленно, не полностью, а может и вовсе отказаться заряжаться. Собственно, этой проблеме и посвящена сия статья. Но сперва я должен высказать несколько важных замечаний касаемо зарядки по USB вообще.
- Как это ни странно, некоторые мобильные устройства вообще не поддерживают зарядку через гнездо USB mini/micro, хоть и оборудованы им. К примеру, некоторые планшеты снабжены отдельным (круглым) гнездом для подключения зарядного устройства (ЗУ).
- При зарядке устройства от USB компьютера следует понимать, что порт USB способен выдать ток не более 0,5 ампера (USB 2.0) или не более 0,9 ампера (USB 3.0). И если для заряда устройства требуется больший ток (1÷2 ампера), то время заряда может оказаться мучительно долгим, вплоть до бесконечности. Придётся искать ЗУ подходящей мощности.
- Чтобы понимать, какие вообще контакты за что отвечают в разъёмах USB и как они нумеруются, прочтите статью «Распиновка USB 2.
0». Вкратце: первый контакт в USB это +5 вольт, а последний — «земля».
Итак, вы подключили гаджет к левому/самодельному зарядному устройству, а он не заряжается, да ещё и пишет, что зарядное устройство не поддерживается. Это связано с тем, что перед тем как позволить себе заряжаться, некоторые мобильные устройства замеряют напряжения на 2 и 3 контактах USB и по этим напряжениям определяет тип зарядного порта. А некоторые — просто проверяют наличие перемычки между контактами 2 и 3 или ещё и контролируют потенциал этой связки. Если гаджет не рассчитан на подключение к данному типу зарядного порта или тип порта не определён, то зарядное устройство будет отвергнуто. Подробно вся эта кухня описана в статье «Типы зарядных портов».
Практическая сторона вопроса заключается в том, чтобы гаджет увидел нужные ему напряжения на контактах 2 и 3, а это обеспечивается подключением различных сопротивлений между контактами USB зарядного устройства.
В конце статьи приводится чертёж различных типов зарядного порта (без привязки к моделям гаджетов) с указанием напряжений на контактах 2 и 3. Там же указано, какими сопротивлениями этого можно добиться. А прямо сейчас мы посмотрим, чего ждут определённые модели гаджетов от порта зарядного устройства.
Nokia, Fly, Philips, LG, Explay, Dell Venue и многие другие устройства признают зарядное устройство только если контакты Data+ и Data- (2-й и 3-й) будут закорочены или замкнуты резистором не более 200 Ом ▼
Закоротить контакты 2 и 3 можно в гнезде USB_AF зарядного устройства и спокойно заряжать свой телефон через стандартный дата-кабель. Эту же схему поддерживает планшет Freelander PD10 Typhoon, но кроме этого ему требуется повышенное напряжение заряда, а именно — 5,3 вольта.
Если же зарядное устройство уже обладает выходным шнуром (вместо выходного гнезда), и вам нужно припаять к нему штекер mini/micro USB, то не забудьте соединить 2 и 3 контакты в самом mini/micro USB.
При этом плюс паяете на 1 контакт, а минус — на 5-й (последний). ▼
Samsung, HTC и другие «Корейцы»: один резистор 30 кОм между +5 и перемычкой D-D+; другой резистор 10 кОм между GND и перемычкой D-D+ ▼
iPhone и прочей продукции «Apple». От этого же порта охотно заряжается планшет Freelander PX1. ▼
Претендующее на универсальность автомобильное зарядное устройство «Ginzzu GR-4415U» и его аналоги оборудованы двумя выходными гнёздами: «HTC/Samsung» и «Apple» или «iPhone». Распиновка этих гнёзд приведена ниже. ▼
Старая Motorola «требует» резистор 200 кОм между 4 и 5 контактами штекера USB micro-BM. Без резистора аппарат заряжается не до полной победы. ▼
Аппарат E-ten («Енот») не интересуется состоянием этих контактов, и поддержит даже простое зарядное устройство.
Но у него есть интересное требование к зарядному кабелю — «Енот» заряжается только если в штекере mini-USB закорочены контакты 4 и 5. ▼
Для питания или заряда навигатора Garmin требуется особый дата-кабель. Просто для питания навигатора через дата-кабель нужно в штекере mini-USB закоротить 4 и 5 контакты. Для подзаряда нужно соединить 4 и 5 контакты через резистор 18 кОм. ▼
Отдельная тема — зарядка планшетов. Как правило, планшету для заряда требуется приличный ток (1÷1,5 ампер), и заряд через гнездо mini/micro-USB во многих планшетах просто не предусмотрен производителем. Ведь даже USB 3.0 не даст более 0,9 ампер.
Правда, некоторые модели планшетов можно медленно и печально заряжать в выключенном состоянии.
На Ютубе один парень предлагает установить в планшете 3Q перемычку между первым контактом гнезда mini/micro-USB (это +5 В) и плюсовым (центральным) контактом круглого (коаксиального) зарядного гнезда. Дескать, тока от USB этому планшету хватает, просто + гнезда USB не подключен к контроллеру заряда аккумулятора.
После установки перемычки планшет якобы заряжается. В принципе, это выход, если само круглое зарядное гнездо уже раздолбано.
Напротив, если круглое гнездо в порядке, но по какой-то причине вам хочется брать питание для заряда именно от USB компьютера или зарядного устройства с таким разъёмом, то можно сделать такой переходник. ▼
Правда, к теме этой статьи он отношения не имеет.
Типы зарядных портов
Повторюсь, подробную информацию можно почерпнуть в статье Типы зарядных портов. Здесь же приведу сводную схему напряжений на контактах USB с указанием номинала резисторов, позволяющих те или иные напряжения получить. Там, где указано сопротивление 200 Ом нужно ставить перемычку, сопротивление которой не должно превышать те самые 200 Ом.
Схема кликабельна ▼
Итак, если вы хотите переделать обычное ЗУ в USB-зарядку для телефона:
- удостоверьтесь, что устройство выдаёт около 5 вольт постоянного напряжения
- узнайте, способно ли это ЗУ дать ток не менее 500 мА
- внесите необходимые изменения в коммутацию гнезда USB-AF или штекера USB-mini/micro
Смежные материалы:
Все материалы по теме «Компьютер»
Все материалы по теме «Мобильное»
Все материалы по теме «Зарядное устройство»
Поделиться новостью в соцсетях
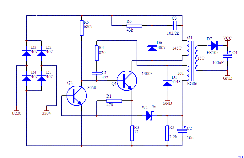
ЭЛЕКТРИЧЕСКАЯ СХЕМА БЛОКА ПИТАНИЯ
Недавно меня попросили собрать какой-нибудь регулируемый источник напряжения с защитой от перегрузки, замыканий и встроенным зарядным устройством для большинства типов аккумуляторов.
Тем более, что китайская промышленность присылает нам в основном дешёвые слабенькие адаптере, которыми вообще непонятно что питать — для мощных потребителей не подходят по току, а на слаботочные схемы, типа приёмников, дают кучу помех. Поэтому даже простой 20-ти ваттный трансформатор с регулилируемым компенсационным стабилизатором даст 100 очков форы таким псевдо БП. Электрическая схема на рисунке ниже.
Режим измерения переключается кнопкой, расположенной под АЛС. Ничего необычного в электрической схеме зарядного узла нет — напряжение подаётся на гнездо (и далее на аккумулятор) через резистор 50 Ом, который ограничивает ток до 0,2А — этого достаточно для большинства литий ионных и никель кадмиевых аккумуляторов. А процесс заряда контролируется по падению напряжения на резисторе, которое открывает транзистор управляющий мультивибратором. Причём чем больше зарядный ток — тем быстрее мигает буква З (тройка) на АЛС.
Форум по схемам блоков питания
Обсудить статью ЭЛЕКТРИЧЕСКАЯ СХЕМА БЛОКА ПИТАНИЯ
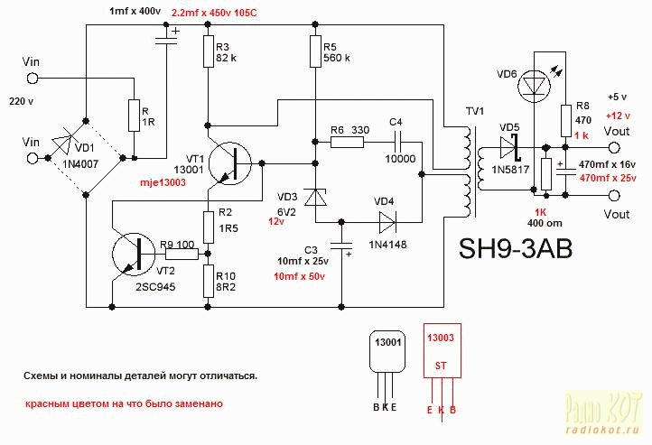
⚡️Схема сетевого адаптера Panasonic PQLV207CE
На чтение 5 мин.
Опубликовано
Обновлено
Малогабаритный сетевой адаптер PQLV207CE предназначен для питания стационарных телефонных радиоудлинителей фирмы Panasonic и обеспечивает нестабилизированное выходное напряжение 6,5 В при токе нагрузки 500 мА.
В настоящее время подобные телефонные аппараты, например KX-TG1411RU, даже в исправном состоянии, стали неактуальны. По этой причине они часто становятся источником компонентов для создания других радиолюбительских конструкций.
Оказавшийся в наличии сетевой адаптер был неисправен — перегорел закреплённый изоляционной лентой к первичной обмотке трансформатора плавкий предохранитель, который был заменён перемычкой. Поэтому было решено отремонтировать и доработать этот блок питания (БП).
Его схема показана на рис. 1. Первоначально в нём были установлены понижающий трансформатор Т1, выпрямительные диоды VD1 —VD4, конденсаторы С1 — СЗ и встроенный в пластмассовый каркас трансформатора воздушный разрядник FV1 с искровым промежутком около 3 мм, эффективность которого для маломощных трансформаторов сомнительна.
Вместо встроенного в трансформатор Т1 неисправного плавкого предохранителя был установлен внешний предохранитель в стеклянном корпусе длиной 20 мм. Кремниевые диоды 1N4002 были заменены диодами Шоттки 1N5819, параллельно которым со стороны печатных проводников штатной печатной платы были припаяны керамические конденсаторы C1, С2, С4 и С5 для поверхностного монтажа.
На этой плате дополнительно установлен самовосстанавливающийся предохранитель F2. Варистор RU1 защищает понижающий трансформатор и диоды Шоттки от выбросов напряжения сети. Резистор R1 — защитный, он уменьшает вероятность повреждения варистора и трансформатора.
Без нагрузки на выходе выпрямителя было напряжение 10… 11 В, которое быстро снижалось при увеличении выходного тока. По этой причине такой источник питания без дополнительного стабилизатора напряжения непригоден для питания различных конструкций, требующих стабильного напряжения. Чтобы улучшить эксплуатационные параметры БП, он был дополнен компенсационным стабилизатором напряжения, собранном на мощном низковольтном полевом транзисторе VT1, оптроне U1, резисторах R2, R3, стабилитронах VD5—VD7 и диоде VD8.
Выходное напряжение стабилизатора 6,5 В определяется суммарным напряжением излучающего диода оптрона U1 и последовательно включёнными стабилитроном VD7 и диодом VD8. При замыкании контактов кнопочного выключателя SB 1 в работу включается стабилитрон VD6 и выходное напряжение стабилизатора уменьшается до 5,2 В. Стабилитрон VD5 не был изначально предусмотрен. Он был установлен после того, как вышел из строя один из экземпляров полевого транзистора, подходящих для этой конструкции.
Стабилизатор работает следующим образом. Если по каким-либо причинам выходное напряжение стабилизатора увеличится, ток через излучающий диод оптрона возрастёт, фототранзистор оптрона откроется сильнее — он шунтирует цепь затвор-исток транзистора VT1 и сопротивление его канала возрастёт, значит, выходное напряжение уменьшится.
Так выходное напряжение поддерживается стабильным. При токе нагрузки 2 А минимальное падение напряжения на стабилизаторе — 0,15 В. Амплитуда пульсаций и шумов — не более 20 мВ, при изменении тока нагрузки от 0 до 2 А выходное напряжение (выводы конденсатора С7) снижается на 10 мВ.
При выходном напряжении 6,5 В светит зелёный кристалл светодиода HL1, при напряжении 5,2 В он будет светить красным цветом.
Детали стабилизатора напряжения установлены на плате размерами 31×23 мм (рис. 2), монтаж — двухсторонний навесной. Компоновка элементов внутри корпуса показана на рис. 3, общий вид устройства в сборе — на рис. 4. В нижней и боковых стенках корпуса просверлены 125 вентиляционных отверстий диаметром 2,5 мм. Общее сопротивление штатного выходного кабеля этого сетевого адаптера — около 0.7 Ом, что слишком много. Поэтому он был заменён самодельным кабелем длиной 1,5 м, изготовленным из проводов 18AWG
К полевому транзистору припаян теплоотвод размерами 50×6 мм, изготовленный из отрезков медной проволоки диаметром 1,2 мм. Для этого понадобится паяльник мощностью 80… 150 Вт. Вместо транзистора STB3020L подойдет любой из 2SK2983-ZJ, CEB603AL, CEB6030AL, CEP6030AL, SMM40N03P, STB3020L, STP3020L, 2SK3280, FDD8896, FDU8896. Оптрон PS817 можно заменить любым четырехвыводным из серий “817”, РС814, PC 120, PC 123, SFH617A-2, PS2501-1.
Возможная замена варистора VDR07D431К — варистор FNR-10K471, FNR- 10К561, TVR10471. MYG10-471, INR14D471, INR10D511. На корпус варистора надета трубка из стеклоткани. Взамен стабилитрона BZV55C-9V1 подойдет BZV55C-10, КС191Ц, КС210Ц. Вместо диодов Шоттки 1N5819 и SB020 подойдут диоды EC31QS04, SB 140, SB 150, MBRS140T3, SS14, SK34.
Светодиод HL1 — двухцветный для поверхностного монтажа от узла подсветки кнопок на съемной панели от автомагнитолы. Подойдёт любой аналогичный двухцветный с общим анодом или катодом (с изменением схемы включения), например, из серий GNL-3015, L-469, L-3W. Резистор R1 — невозгораемый и установлен в нише с контактными сетевыми штырями в выступающей части корпуса.
Остальные резисторы — C1-14, C2-14, C2-33, С1-4, МЛТ, РПМ или аналоги. Неполярные конденсаторы — К10-50 или аналоги, полярные — К50-35 или импортные. Переключатель SB1 — любой малогабаритный на два положения и два направления.
Надо обязательно проверить сопротивление замкнутых контактов, а внешняя часть выводов должна быть без признаков окисления.
Полимерный самовосстанавливающийся предохранитель MF-S120 можно заменить аналогами — MF-R090, MF-R110 или другим с током срабатывания 0.9…1.3 А.
Налаживание сводится к подборке стабилитронов VD6, VD7 и диода VD8 для получения требуемых выходных напряжений. В режиме холостого хода БП потребляет от сети мощность около 1 Вт, при максимальной нагрузке — 7,2 Вт. В режиме короткого замыкания выхода до срабатывания самовосстанавливающегося предохранителя она возрастёт до 9 Вт и снизится до 2,7 Вт после его срабатывания, время срабатывания — 3…6 с.
Таким же образом можно доработать другие сетевые адаптеры с нестабилизированным выходным напряжением, имеющие близкие параметры выходного напряжения и тока. Также следует отметить, что после доработки этот БП можно продолжать использовать по своему первоначальному назначению для питания телефонных аппаратов.
рассчитанных на напряжение питания 6.5 В.
| Схемы смартфона Nokia 6600 | Nokia 6600 | В архиве представлены схемы смартфона Nokia 6600: 1) Блок-схема тракта домодуляционной обработки; 2) Концепция тракта домодуляционной обработки и базовые интерфейсы; 3) Принципиальная схема модуля управления питанием и интерфейса SIM-карты; 4) Концепция RAM и Flash-памяти; 5) Концепция пользовательского интерфейса. .. | |
| Схема подключения мобильного телефона Fly DS400 | Fly DS400 | В архиве представлена схема подключения мобильного телефона Fly DS4001) Основная плата (вид сверху) 2) Основная плата (вид снизу) | |
| Схема смартфона Nokia 5530 XPressMusic / RM-504 | Nokia 5530 XPressMusic / RM-504 | В архиве принципиальная схема смартфона Nokia 5530 XPressMusic / RM-504: 1) Камера2) Процессор RAPID , память SDRAM, интерфейс MMC, датчики3) Контроллер питания Betty, аудиоинтерфейс, AV-разъем 4) Дисплей, пользовательский интерфейс 5) Модули Bluetooth + FM, WLAN 6) Радиотракт (трансивер) | |
| Схемы радиотелефона Panasonic KX-8051PDB, KX-TG806FXB | Panasonic KX-8051PDB KX-TG806FXB | В архиве схематическая диаграмма радиотелефона Panasonic KX-8051PDB, KX-TG806FXB: Схема 1) блок 2) Принципиальная схема трубки 3) Блок-схема базового блока | |
| Схема мобильного телефона NOKIA X6-00 | NOKIA X6-00 | В архиве схематический чертеж следующие сайты: 1) Звуковой тракт, разъем AV 2) BIS RAPIDO, USB и сенсорная панель 3) Комбинированная память, Flash-пемять eMMS 32GB 4) Контроллеры питания и BETTY AVILMAS, разъемы аккумулятора и SIM-карты 5) Контроллер камеры, регулятор напряжения 6) Контроллер дисплея и ТВ-выход, контроллер LED. .. | |
| Принципиальные схемы мобильного телефона LG 1610 | LG 1610 | В архиве схематические изображения следующих сайтов: 1) Принципиальная электрическая схема. Цифровой процессор для басовых партий. Модуль обработки речи 2) принципиальная схема. Цепи микрофон, динамик, наушники 3) принципиальная схема. Блок памяти BLUETOOTH, стабилизатор напряжения, узел подсветки клавиатуры 4) принципиальная схема. Радиомодуль … | |
| Схема сотового телефона SAMSUNG SGH-X160 | SAMSUNG SGH-X160 | В архиве представлены схемы следующих устройств: 1) Приемник.Контроллер питания, речевой кодек, интерфейс SIM-карты. 2) трансивер. Синтезаторы 3) Цифровой процессор для басовой партии 4) Интерфейс JTAG 5) Клавиатура и схема освещения. Селекторы звука и усилитель звука 6) Интерфейсный модуль LCD. Интерфейсный микрофон и он … | |
| Схема сотового телефона SAMSUNG SGH-D880 DUOS | SAMSUNG SGH-D880 DUOS | В архиве находится принципиальная электрическая схема сотового телефона SAMSUNG SGH-D880 DUOS.![]() | |
| Смартфон Nokia N73 (RM132 / RM133) | Смартфон Nokia N73 | Принципиальная электрическая схема смартфона nokia N73 | |
| Nokia N70 Смартфон | Nokia N704 Смартфон | электрическая схема смартфона N70||
| Motorola V3688 / V3690 / V50 | V3688 V3690 V50 | Принципиальная схема телефона Motorola моделей V3688 V3690 V50 | |
| Nokia 9000 334000 | 3310 3310 схемы, блок-схемы сотового телефона GSM Nokia 3310|||
| Nokia 6600 | 6600 | Сервисная инструкция: принципиальная и структурная схема, схемы расположения элементов, технические характеристики элементов, особенности сборки и разборки, особенности ремонта сотового GSM телефона Nokia 66 00 | |
| Nokia 7110 | 7110 | Сервисная инструкция: принципиальная и структурная схема, схемы расположения элементов, характеристики элементов, особенности сборки и разборки, особенности ремонта сотового GSM телефона Nokia 7110 | |
| Nokia 7250 | 7250 | Сервисная инструкция: принципиальная и структурная схема, схемы расположения элементов, характеристики элементов, особенности сборки и разборки, особенности ремонта сотового телефона GSM Nokia 7250 | |
| Nokia 7650 | 7650 | Сервисная инструкция: принципиальная и структурная схема, схемы расположения элементов, характеристики элементов, особенности сборки и разборки, особенности ремонта сотового GSM телефона Nokia 7650 | |
| Nokia 9210 | 9210 | Сервисная инструкция: схема структурная схема, схемы расположения элементов, характеристики элементов, особенности сборки и разборки, особенности ремонта сотового GSM телефона Nokia 9210 | |
| Samsung SCH-N191 | SCH-N191 | Руководство по обслуживанию : принципиальная и структурная схема, схемы расположения элементов, технические характеристики элементов, особенности сборки и разборки, особенности ремонта сотового GSM телефона Samsung SCH-N191 | |
| Samsung SGH-2100 | SGH-2100 | Сервисный мануал: принципиальная и структурная схема, схемы расположения элементов, технические характеристики элементов, особенности сборки и разборки, особенности ремонта сотового GSM телефона Samsung SGH-2100 | |
| Samsung SGH-2200 | SGH -2200 | Сервисная инструкция: принципиальная и структурная схема, схемы расположения элементов, характеристики Характеристики элементов, особенности сборки и разборки, особенности ремонта сотового GSM телефона Samsung SGH-2200 |
Принципиальные схемы, сервис-мануалы и схемы мобильных телефонов, смартфонов и коммуникаторов Nokia GSM и CDMA | ||
| Сервисная инструкция и электрическая схема мобильного телефона Nokia 1100 (RH-18, RH-36, RH-38) | ||
| Сервисная инструкция и электрическая схема мобильного телефона Nokia 1110 (RH-70) | ||
| Сервисная инструкция и электрическая схема мобильных телефонов Nokia 1112 (RH-92, RH-93, RH-94), 1112i (RH-95) | ||
| Сервисная инструкция и электрическая схема мобильного телефона Nokia 1200, 1208 (RH-99, RH-100, RH-105, RH-106) | ||
| Сервисная инструкция и электрическая схема мобильного телефона GSM Nokia 1202 (RH-112, RH-113) | ||
| Принципиальная электрическая схема мобильного телефона GSM Nokia 1255 (RH-79) | ||
| Сервисная инструкция и электрическая схема мобильного телефона Nokia 1508i (RH-430) | ||
| Сервисная инструкция и схема мобильного телефона Nokia 1606 Fold RH-109 CDMA operation system L4 | ||
| Сервис мануал и схема мобильного телефона Nokia 1610 & 1611 | ||
| Сервисные руководство и схема мобильного телефона Nokia 1616 (RH-125, RH-126) | ||
| Сервис мануал и схема мобильного телефона Nokia 1650 (RM-305, RM-306) уровень 3, 4 | ||
| Сервисная инструкция и схема мобильного телефона Nokia 1661 (RH-121, RH-122) | ||
| Сервис мануал и схема мобильного телефона Nokia 1680c, 1681c (RM-394, RM-395, RH-118) уровень 3, 4 | ||
| Сервисная инструкция и схема мобильного телефона Nokia 2100 | ||
| Сервисная инструкция и схема CDMA мобильного телефона Nokia 2112 (RH-57) | ||
| Сервисная инструкция и схема мобильного телефона Nokia 2118 (RH-77) | ||
| Сервис мануал и схема мобильного телефона Nokia 2125, 2125i, 2126, 2126i, 2128, 2128i | ||
| Сервис мануал и схема мобильного телефона Nokia 2220 (RH-42) | ||
| Сервисная инструкция и схема мобильного телефона Nokia 2220 slide (RM-590, RM-591) | ||
| Сервисная инструкция и схема мобильного телефона Nokia 2255 (RM-97) | ||
| Сервисная инструкция и схема мобильного телефона Nokia 2260 (RH-41) | ||
| Сервисная инструкция и схема мобильного телефона Nokia 2270, 2272, 2275, 2285 (RH-3) | ||
| Сервисная инструкция и схема мобильного телефона Nokia 2280 (RH-17) | ||
| Сервисная инструкция и схема мобильного телефона Nokia 2300 (RM-4, RM-5) | ||
| Сервисная инструкция и схема мобильного телефона Nokia 2310 RH-189 | ||
| Сервис мануал и схема мобильного телефона Nokia 2320, 2330, 2323 classic (RM-512; RM-513; RM-514; RM-515; RM-543) уровень 3, 4 | ||
| Сервисные руководство и схема мобильного телефона Nokia 2355 RM-121 | ||
| Сервис-мануал и схема мобильного телефона Nokia 2600 (RH-59, RH-60) | ||
| Сервисная инструкция и схема мобильного телефона Nokia 2600 classic (RM-340, RM-341) | ||
| Сервисные руководство и схема мобильного телефона Nokia 2610 (RH-86, RH-87) 2626 (RM-291) | ||
| Сервисные руководство и схема мобильного телефона Nokia 2630 (RM-298, RM-299) | ||
| Сервис-мануал и схема мобильного телефона Nokia 2650 (RH-53, RH-54) | ||
| Сервисная инструкция и схема мобильного телефона Nokia 2660 & 2760 (RM-258, RM-259, RM-292, RM-293) | ||
| Сервисная инструкция и схема мобильного телефона Nokia 2680 slide (RM-392; RM-393) уровень 3, 4 | ||
| Сервис мануал и схема мобильного телефона Nokia 2690 RM-635 уровни 3, 4 | ||
| Сервис мануал и схема мобильного телефона Nokia 2700c RM-561 | ||
| Сервисная инструкция и схема мобильного телефона Nokia 2710 Navigation Edition RM-586 | ||
| Сервисная инструкция и схема мобильного телефона Nokia 2720 Fold (RM-519, RM-520) | ||
| Сервисная инструкция и схема мобильного телефона Nokia 2730C (RM-578, RM-579) | ||
| Сервисная инструкция и схема мобильного телефона Nokia 2760 (RM-258; RM-259) уровень 3, 4 | ||
| Сервис мануал и схема мобильного телефона Nokia 3105 RH-48 | ||
| Сервисная инструкция и схема мобильного телефона Nokia 3108 RH-6 | ||
| Сервис мануал и схема мобильного телефона Nokia 3109c RM-274 уровень 3, 4 | ||
| Сервис мануал и схема мобильного телефона Nokia 3120 classic RM-364 level 3, 4 | ||
| Сервис мануал и схема мобильного телефона Nokia 3125 RH-61 | ||
| Сервис-мануал и схема мобильного телефона Nokia 3152 RM-61; 3155, 3155i RM-41 | ||
| Сервисные руководство и схема мобильного телефона Nokia 3200 (RH-30, RH-31) | ||
| Сервисная инструкция и схема мобильного телефона Nokia 3205 RM-11 | ||
| Сервисные руководство и схема мобильного телефона Nokia 3220 RH-37 | ||
| Сервис мануал и схема Nokia 3500c RM-272, RM-273 | ||
| Nokia 3610 fold (RM-429) сервис мануал и схема | ||
| Сервис мануал и схема Nokia 5000 (RM-362, RM-363) | ||
| Сервис мануал и схема Nokia 5130 (RM-495, RM-496) | ||
| Сервисные руководство и схема Nokia 5200 (RM-174, RM-181), 5300 (RM-146, RM-147) | ||
| Сервис мануал и схема Nokia 5220 XpressMusic (RM-410, RM-411) | ||
| Сервис мануал и схема Nokia 5310 XpressMusic RM-303 | ||
| Сервисное руководство и схема Nokia 5320 XpressMusic (RM-409, RM-416, RM-417) | ||
| Сервис мануал и электрическая схема Nokia 5330 Mobile TV edition RM-615 | ||
| Сервисная инструкция и схема Nokia 5500 (RM-86) | ||
| Сервис мануал и схема Nokia 5610 XpressMusic (RM-242) | ||
| Сервис мануал и схема Nokia 5630 XpressMusic (RM-431) | ||
| Сервис мануал и схема Nokia 5700 XpressMusic (RM-230) | ||
| Сервис мануал и схема Nokia 5730 XpressMusic (RM-465) | ||
| Сервис мануал и схема Nokia 5800 XpressMusic (RM-356) | ||
| Сервис мануал и схема Nokia 6030 (RM-74) | ||
| Сервисные руководство и схема Nokia 6060, 6061 (RH-73, RH-74) | ||
| Сервис мануал и схема Nokia 6085 (RM-198) | ||
| Сервисные руководство и схема Nokia 6101, 6102 (RM-76) | ||
| Сервис мануал и схема Nokia 6103 (RM-161) | ||
| Сервис мануал и схема Nokia 6111 (RM-82) | ||
| Сервисная инструкция и схема Nokia 6120 classic (RM-243) | ||
| Сервисные руководство и схема Nokia 6125 (RM-178), 6136 (RM-106, RM-199) | ||
| Сервис мануал и схема Nokia 6126, 6131, 6133 (RM-115, RM-126) | ||
| Сервис мануал и схема Nokia 6212 classic (RM-396) | ||
| Сервисные руководство и схема Nokia 6233 (RM-145), 6234 (RM-123) | ||
| Схема Nokia 6260 slide (RM-368) | ||
| Сервис мануал и схема Nokia 6267 (RM-210) | ||
| Сервис мануал и схема Nokia 6270 (RM-56) | ||
| Сервис мануал и схема Nokia 6280 (RM-78) | ||
| Сервисная инструкция и схема Nokia 6290 (RM-176) | ||
| Сервисные руководство и схема Nokia 6300 (RM-217), 6300b (RM-222) | ||
| Сервис мануал и схема Nokia 6301 (RM-322, RM-323) | ||
| Сервис мануал и схема Nokia 6303 classic (RM-443) | ||
| Сервис мануал и схема Nokia 6303i classic (RM-638) | ||
| Nokia 6500 classic (RM-265) сервис-мануал и схема | ||
| Сервисная инструкция и схема Nokia 6500 slide (RM-240) | ||
| Сервисные руководство и схема Nokia 6555 (RM-289, RM-276, RM-271) | ||
| Сервисная инструкция и схема Nokia 6600 slide (RM-414) | ||
| Сервис мануал и схема Nokia 6650 (RM-400) | ||
| Сервисные руководство и схема Nokia 6680 (RM-36) | ||
| Сервисные руководство и схема Nokia 6681 (RM-57), 6682 (RM-58) | ||
| Nokia 6700 classic (RM-470) сервис мануал и схема | ||
| Сервис мануал и схема Nokia 6700 slide (RM-576, RM-577) | ||
| Сервис мануал и схема Nokia 6720 classic (RM-424, RM-564) | ||
| Сервис мануал и схема Nokia 6730 classic (RM-547, RM-566) | ||
| Nokia 7070 Prism (RH-116, RH-117) сервис мануал и схема | ||
| Сервис мануал и схема Nokia 7100 supernova (RM-438, RM-439) | ||
| Сервис мануал и схема Nokia 7210, 7210c supernova (RM-436) | ||
| Сервис мануал и схема Nokia 7230 (RM-598, RM-604) | ||
| Сервис мануал и схема Nokia 7310 (RM-378, RM-379) | ||
| Сервисные руководство и схема Nokia 7370 (RM-70) | ||
| Сервис мануал и схема Nokia 7373 (RM-209) | ||
| Сервисная инструкция и схема Nokia 7380 (RM-111) | ||
| Сервисные руководство и схема Nokia 7390 (RM-140) | ||
| Сервисные руководство и схема Nokia 7500 (RM-249, RM-250) | ||
| Сервис мануал и схема Nokia 7510 supernova (RM-398, RM-399) | ||
| Nokia 7610 supernova (RM-354) сервис мануал и схема | ||
| Сервис мануал и схема Nokia 7900 (RM-264) | ||
| Сервис мануал и схема Nokia 8208 (RM-384) | ||
| Сервис мануал и схема Nokia 8600 (RM-164) | ||
| Сервис мануал и схема Nokia 8800 (RM-13), 8801 (RM-33) | ||
| Nokia C5-00 (RM-645) сервис мануал и схема | ||
| Сервисная инструкция и схема Nokia E50 (RM-170, RM-171) | ||
| Сервис мануал и схема Nokia E51 (RM-244) | ||
| Сервис мануал и схема Nokia E52 (RM-469, RM-481) | ||
| Сервисные руководство и схема Nokia E55 (RM-482, RM-483) | ||
| Сервис мануал и схема Nokia E60 (RM-49) | ||
| Сервис мануал и схема Nokia E61 (RM-89) | ||
| Nokia E61i (RM-227) сервис мануал и схема | ||
| Сервисное руководство и схема Nokia E63 (RM-437, RM-449, RM-450) | ||
| Сервис мануал и схема Nokia E65 (RM-208) | ||
| Сервисная инструкция и схема Nokia E70 (RM-10, RM-24) | ||
| Сервисное руководство и схема Nokia E71 (RM-346, RM-357, RM-407) | ||
| Сервис мануал и схема Nokia E75 (RM-412, RM-413) | ||
| Сервис мануал и схема Nokia E90 (RA-6) | ||
| Сервисные руководство и схема Nokia N70 (RM-84, RM-99) | ||
| Сервис мануал и схема Nokia N71 (RM-67) | ||
| Сервис мануал и схема Nokia N72 (RM-180) | ||
| Сервис мануал и схема Nokia N73 (RM-132, RM-133) | ||
| Сервис мануал и схема Nokia N77 (RM-194) | ||
| Сервис мануал и схема Nokia N78 (RM-235) | ||
| Сервисное руководство и схема Nokia N79 (RM-348, RM-349, RM-350) | ||
| Сервис мануал и схема Nokia N80 (RM-91, RM-92) | ||
| Сервисные руководство и схема Nokia N81 (RM-179, RM-223) | ||
| Сервисная инструкция и схема Nokia N82 (RM-313) | ||
| Сервис мануал и схема Nokia N85 (RM-333, RM-334) | ||
| Сервисное руководство и схема Nokia N86 8MP (RM-484, RM-485, RM-486) | ||
| Сервисные руководство и схема Nokia N90 (RM-42) | ||
| Сервис мануал и схема Nokia N91 (RM-43, RM-158) | ||
| Сервис мануал и схема Nokia N92 (RM-100) | ||
| Сервис мануал и схема Nokia N93 (RM-55, RM-153) | ||
| Сервис мануал и схема Nokia N93i (RM-156) | ||
| Сервисное руководство и схема Nokia N95 (RM-159, RM-245), N95 8GB (RM-320) | ||
| Сервис мануал и схема Nokia N96 (RM-247) | ||
| Сервис мануал и схема Nokia N97 (RM-505, RM-506) | ||
| Сервис мануал и схема Nokia N97 mini (RM-555) | ||
| Сервис мануал и схема Nokia N800 (RX-34) | ||
| Сервисная инструкция и схема Nokia N810 (RX-44) | ||
| Сервис мануал и схема Nokia N900 (RX-51) | ||
| Сервисная инструкция и схема Nokia X3 (RM-540) | ||
| Сервисное руководство и схема Nokia X6 (RM-551, RM-552, RM-559) | ||
Принципиальные схемы, сервис-мануалы и схемы мобильных телефонов, терминалов, смартфонов и коммуникаторов Samsung GSM и CDMA | ||
| Сервис-мануал Samsung SCH-2000 со схемой | ||
| Сервис мануал Samsung SCH-2500 со схемой | ||
| Сервис мануал Samsung SCH-410 со схемой | ||
| Сервис мануал Samsung SCH-A310 со схемой | ||
| Сервис мануал Samsung SCH-i830 со схемой | ||
| Сервис мануал Samsung SGH-A517 со схемой | ||
| Сервис мануал Samsung SGH-A801 со схемой | ||
| Сервис мануал Samsung SGH-C130 со схемой | ||
| Сервис мануал Samsung SGH-C140 со схемой | ||
| Сервис мануал Samsung SGH-C140i со схемой | ||
| Сервис мануал Samsung SGH-C170 со схемой | ||
| Сервис мануал Samsung SGH-C250 со схемой | ||
| Сервис мануал Samsung SGH-D520 со схемой | ||
| Сервис мануал Samsung SGH-D807 со схемой | ||
| Сервис мануал Samsung SGH-D820 со схемой | ||
| Сервис мануал Samsung SGH-D830 со схемой | ||
| Сервис мануал Samsung SGH-D840 со схемой | ||
| Сервис мануал Samsung SGH-D880 со схемой | ||
| Сервис-мануал Samsung SGH-D900 со схемой | ||
| Сервис мануал Samsung SGH-E210 со схемой | ||
| Сервис мануал Samsung SGH-E360 со схемой | ||
| Сервис мануал Samsung SGH-E370 со схемой | ||
| Сервис мануал Samsung SGH-E480 со схемой | ||
| Сервис мануал Samsung SGH-E490 со схемой | ||
| Сервис мануал Samsung SGH-E500 со схемой | ||
| Сервис мануал Samsung SGH-E690 со схемой | ||
| Сервис мануал Samsung SGH-E780 со схемой | ||
| Сервис мануал Samsung SGH-E790 со схемой | ||
| Сервис мануал Samsung SGH-E830 со схемой | ||
| Сервис мануал Samsung SGH-E870 со схемой | ||
| Сервис мануал Samsung SGH-E900 со схемой | ||
| Сервис мануал Samsung SGH-E910 со схемой | ||
| Сервис мануал Samsung SGH-E950 со схемой | ||
| Сервис мануал Samsung SGH-F210 со схемой | ||
| Сервис мануал Samsung SGH-F490 со схемой | ||
| Сервис мануал Samsung SGH-F500 со схемой | ||
| Сервис мануал Samsung SGH-F700V со схемой | ||
| Сервис мануал Samsung SGH-G800 со схемой | ||
| Сервис мануал Samsung SGH-i320 со схемой | ||
| Сервис мануал Samsung SGH-i450 со схемой | ||
| Сервис мануал Samsung SGH-i550 со схемой | ||
| Сервис мануал Samsung SGH-i560V со схемой | ||
| Сервис мануал Samsung SGH-i620V со схемой | ||
| Сервис мануал Samsung SGH-i750 со схемой | ||
| Сервис мануал Samsung SGH-i780 со схемой | ||
| Сервис мануал Samsung SGH-J200 со схемой | ||
| Сервис мануал Samsung SGH-J750 со схемой | ||
| Сервис мануал Samsung SGH-M300 со схемой | ||
| Сервис мануал Samsung SGH-M610 со схемой | ||
| Сервис мануал Samsung SGH-N100 со схемой | ||
| Сервис мануал Samsung SGH-N188 со схемой | ||
| Сервис мануал Samsung SGH-N200 со схемой | ||
| Сервис мануал Samsung SGH-N288 со схемой | ||
| Сервис мануал Samsung SGH-N300 со схемой | ||
| Сервис мануал Samsung SGH-N400 со схемой | ||
| Сервис мануал Samsung SGH-N500 со схемой | ||
| Сервис мануал Samsung SGH-N600 со схемой | ||
| Сервис мануал Samsung SGH-N620 со схемой | ||
| Сервис мануал Samsung SGH-N625 со схемой | ||
| Сервис мануал Samsung SGH-N628 со схемой | ||
| Сервис мануал Samsung SGH-N700 со схемой | ||
| Сервис мануал Samsung SGH-N707 со схемой | ||
| Сервис мануал Samsung SGH-P100 со схемой | ||
| Сервис мануал Samsung SGH-P300 со схемой | ||
| Сервис мануал Samsung SGH-P310 со схемой | ||
| Сервис мануал Samsung SGH-P400 со схемой | ||
| Сервис мануал Samsung SGH-P408 со схемой | ||
| Сервис мануал Samsung SGH-P510 со схемой | ||
| Сервис мануал Samsung SGH-P520 со схемой | ||
| Сервис мануал Samsung SGH-P730 со схемой | ||
| Сервис мануал Samsung SGH-P730C со схемой | ||
| Сервис мануал Samsung SGH-P738 со схемой | ||
| Сервис мануал Samsung SGH-P900 со схемой | ||
| Сервис мануал Samsung SGH-P940 со схемой | ||
| Сервис мануал Samsung SGH-Q100 со схемой | ||
| Сервис мануал Samsung SGH-Q105 со схемой | ||
| Сервис мануал Samsung SGH-Q200 со схемой | ||
| Сервис мануал Samsung SGH-Q208 со схемой | ||
| Сервис мануал Samsung SGH-S100 со схемой | ||
| Сервис мануал Samsung SGH-S105 со схемой | ||
| Сервис мануал Samsung SGH-T439 со схемой | ||
| Сервис мануал Samsung SGH-T519 со схемой | ||
| Сервис мануал Samsung SGH-U100 со схемой | ||
| Сервис мануал Samsung SGH-U600 со схемой | ||
| Сервис мануал Samsung SGH-X160 со схемой | ||
| Сервис мануал Samsung SGH-X160B со схемой | ||
| Сервис мануал Samsung SGH-X300 со схемой | ||
| Сервис мануал Samsung SGH-X461 со схемой | ||
| Сервис мануал Samsung SGH-X481 со схемой | ||
| Сервис мануал Samsung SGH-X495 со схемой | ||
| Сервис мануал Samsung SGH-X500 со схемой | ||
| Сервис мануал Samsung SGH-X510 со схемой | ||
| Сервис мануал Samsung SGH-X520 со схемой | ||
| Сервис мануал Samsung SGH-X530 со схемой | ||
| Сервис мануал Samsung SGH-X630 со схемой | ||
| Сервис мануал Samsung SGH-X670 со схемой | ||
| Сервис мануал Samsung SGH-X680 со схемой | ||
| Сервис мануал Samsung SGH-X810 со схемой | ||
| Сервис мануал Samsung SGH-X820 со схемой | ||
| Сервис мануал Samsung SGH-X830 со схемой | ||
| Сервис мануал Samsung SGH-Z150 со схемой | ||
| Сервис мануал Samsung SGH-Z230 со схемой | ||
| Сервис мануал Samsung SGH-Z310 со схемой | ||
| Сервис мануал Samsung SGH-Z320i со схемой | ||
| Сервис мануал Samsung SGH-Z400 со схемой | ||
| Сервис мануал Samsung SGH-Z540 со схемой | ||
| Сервис мануал Samsung SGH-Z620 со схемой | ||
| Сервис мануал Samsung SGH-Z630 со схемой | ||
| Сервис мануал Samsung SGH-Z650i со схемой | ||
| Сервис мануал Samsung SGH-Z720 со схемой | ||
Как проверить номер IMEI в BQ BQ-4072 Strike Mini, how to
Номер IMEI можно узнать другим способом.
Некоторые из них используют секретный код, некоторые из них проводят вас через настройки системы, а некоторые показывают, как физически найти IMEI на вашем устройстве. Проверяя номер IMEI, вы можете найти более полезную и скрытую информацию, такую как серийный номер BQ BQ-4072 Strike Mini или MAC-адрес Wi-Fi.
В поисках BQ BQ-4072 Strike Mini IMEI
Давайте рассмотрим все возможные способы получения доступа к IMEI и серийному номеру в BQ BQ-4072 Strike Mini. Для всех устройств BQ вы можете использовать представленный ниже универсальный метод:
- Разблокируйте экран и откройте номеронабиратель телефона.
- Введите следующий секретный код: * # 06 #
- В результате должно появиться окошко с номером IMEI.
Вы можете найти больше методов проверки номера IMEI ЗДЕСЬ.
Второй способ найти инструкции по проверке IMEI и серийного номера — посмотреть это руководство:
youtube.com/embed/KvH02xLm1-k»/>
Чтобы найти больше видео с IMEI Check Tutorials, НАЖМИТЕ ЗДЕСЬ
Приведенные выше руководства должны дать вам ответ на следующие вопросы.Как получить IMEI номер BQ BQ-4072 Strike Mini? Как получить доступ к IMEI в BQ BQ-4072 Strike Mini? Как проверить IMEI номер в BQ BQ-4072 Strike Mini? Как прочитать IMEI info в BQ BQ-4072 Strike Mini? Как проверить серийный номер в BQ BQ-4072 Strike Mini?
Что можно делать с IMEI BQ BQ-4072 Strike Mini?
Номер IMEI — это уникальный способ идентифицировать ваш BQ BQ-4072 Strike Mini. Таким образом, его можно использовать для получения полной спецификации вашего телефона или для чтения скрытой информации о BQ BQ-4072 Strike Mini.Проверка IMEI — это распространенный способ узнать, является ли BQ BQ-4072 Strike Mini оригинальным и легальным. Что также действительно важно, вы можете использовать IMEI, чтобы сообщить о своем BQ BQ-4072 Strike Mini как об утерянном или украденном.
Если вы хотите иметь доступ ко всей этой информации, посетите веб-сайт: IMEI.info
Вы также можете использовать форму IMEI ниже:
Функция поиска IMEI.info проста в использовании и доступна бесплатно. Все, что вам нужно сделать, это ввести номер IMEI в специальную скобку и нажать кнопку ПРОВЕРИТЬ.
Используя сервисы IMEI, вы можете получить доступ к:
- Статус гарантии
- Информация о перевозчике
- IMEI.info Черный список
- Серийный номер
- Спецификация устройства
- Дата покупки
- Страна происхождения
Если вы нашли это полезным, нажмите на звездочку Google, поставьте лайк Facebook или подписывайтесь на нас на Twitter и Instagram Смартфон
bq для обзоров — Интернет-магазины и обзоры на смартфон bq на AliExpress
Отличные новости !!! Вы находитесь в нужном месте для смартфона bq для.
К настоящему времени вы уже знаете, что что бы вы ни искали, вы обязательно найдете это на AliExpress. У нас буквально тысячи отличных продуктов во всех товарных категориях. Ищете ли вы товары высокого класса или дешевые и недорогие оптовые закупки, мы гарантируем, что он есть на AliExpress.
Вы найдете официальные магазины торговых марок наряду с небольшими независимыми продавцами со скидками, каждый из которых предлагает быструю доставку, надежные, а также удобные и безопасные способы оплаты, независимо от того, сколько вы решите потратить.
AliExpress никогда не уступит по выбору, качеству и цене. Каждый день вы будете находить новые онлайн-предложения, скидки в магазинах и возможность сэкономить еще больше, собирая купоны.
Но вам, возможно, придется действовать быстро, поскольку этот лучший смартфон BQ вскоре станет одним из самых востребованных бестселлеров. Подумайте, как вам будут завидовать друзья, когда вы скажете им, что купили свой смартфон bq на AliExpress.Благодаря самым низким ценам в Интернете, дешевым тарифам на доставку и возможности получения на месте вы можете еще больше сэкономить.
Если вы все еще не уверены в смартфоне bq и думаете о выборе аналогичного товара, AliExpress — отличное место для сравнения цен и продавцов. Мы поможем вам решить, стоит ли доплачивать за высококлассную версию или вы получаете столь же выгодную сделку, приобретая более дешевую вещь.И, если вы просто хотите побаловать себя и потратиться на самую дорогую версию, AliExpress всегда позаботится о том, чтобы вы могли получить лучшую цену за свои деньги, даже сообщая вам, когда вам будет лучше дождаться начала рекламной акции. и ожидаемая экономия.AliExpress гордится тем, что у вас всегда есть осознанный выбор при покупке в одном из сотен магазинов и продавцов на нашей платформе. Реальные покупатели оценивают качество обслуживания, цену и качество каждого магазина и продавца.Кроме того, вы можете узнать рейтинги магазина или отдельных продавцов, а также сравнить цены, доставку и скидки на один и тот же продукт, прочитав комментарии и отзывы, оставленные пользователями. Каждая покупка имеет звездный рейтинг и часто имеет комментарии, оставленные предыдущими клиентами, описывающими их опыт транзакций, поэтому вы можете покупать с уверенностью каждый раз. Короче говоря, вам не нужно верить нам на слово — просто слушайте миллионы наших довольных клиентов.
А если вы новичок на AliExpress, мы откроем вам секрет.Непосредственно перед тем, как вы нажмете «купить сейчас» в процессе транзакции, найдите время, чтобы проверить купоны — и вы сэкономите еще больше. Вы можете найти купоны магазина, купоны AliExpress или собирать купоны каждый день, играя в игры в приложении AliExpress. Вместе с бесплатной доставкой, которую предлагают большинство продавцов на нашем сайте, вы сможете приобрести bq smartphone по самой выгодной цене.
У нас всегда есть новейшие технологии, новейшие тенденции и самые обсуждаемые лейблы.На AliExpress отличное качество, цена и сервис всегда в стандартной комплектации. Начните лучший опыт покупок прямо здесь.
Включите свой iPhone или телефон Android
(Pocket-lint) — Беспроводная зарядка существует уже давно, но только в последние пару лет она начала набирать популярность.Все больше и больше производителей внедряют вездесущий стандарт беспроводной зарядки Qi, и теперь эта технология присутствует практически в каждом флагманском телефоне.
Так что же такое беспроводная зарядка, как она работает и поддерживает ли ее ваш телефон? Позвольте нам ответить на все эти и многие другие вопросы.
Samsung поддерживает беспроводную зарядку с тех пор, как Galaxy S6 и Huawei представили ее с превосходным Mate 20 Pro.
Apple внедрила беспроводную зарядку в iPhone X, iPhone 8 и iPhone 8 Plus.С тех пор он появился в iPhone XS и XS Max, а также в новых iPhone 11 и iPhone 11 Pro, а также в iPhone XR и iPhone SE нового поколения.
Все большее количество телефонов также поддерживает обратную беспроводную зарядку, с помощью которой вы можете заряжать другие устройства с телефона — для получения дополнительной информации см. Что такое обратная беспроводная зарядка и в каких телефонах она есть?
Что такое беспроводная зарядка?
Беспроводная зарядка — это передача энергии от розетки к вашему устройству без использования соединительного кабеля.
Он включает в себя площадку для передачи энергии и приемник, иногда в виде футляра, прикрепленного к мобильному устройству или встроенного в сам телефон. Когда мы сказали, что в нем нет кабеля, это не совсем так, потому что в колодке будет кабель, идущий от розетки к ней.
Как работает беспроводная зарядка?
Беспроводная зарядка основана на индуктивной зарядке, при которой мощность создается путем пропускания электрического тока через две катушки для создания электромагнитного поля.
Когда приемная магнитная пластина на мобильном устройстве входит в контакт с передатчиком — или, по крайней мере, в пределах указанного диапазона — магнитное поле генерирует электрический ток внутри устройства.
Этот ток затем преобразуется в постоянный ток (DC), который, в свою очередь, заряжает встроенную батарею.
Какой стандарт беспроводной зарядки?
Основной стандарт беспроводной связи — Qi (произносится как «чи»). Qi — это стандарт, разработанный консорциумом Wireless Power Consortium (WPC) для индуктивной зарядки на расстоянии до 40 мм.
Беспроводная зарядка Qi используется многими крупными производителями смартфонов: Samsung, Apple, Sony, LG, HTC, Huawei, Nokia (HMD), Motorola и Blackberry.Теперь он также встроен во многие автомобили — см. Ниже.
Еще одним стандартом беспроводной зарядки был Powermat. Он использовался некоторыми розничными торговцами, такими как Starbucks, чтобы клиенты могли заряжать свои телефоны. Но он проиграл войну форматов, если хотите, поэтому Powermat заявила в 2018 году, что разработает коммерческую технологию беспроводной зарядки, совместимую с Qi.
Qi имеет три отдельных спецификации мощности, начиная с низкого энергопотребления, о котором мы говорим в первую очередь, для зарядки мобильных устройств.На данный момент есть несколько мощностей, которые можно применить к этому. 5 Вт — это минимум, в то время как некоторые телефоны поддерживают 7,5 Вт, 10 Вт и до 15 Вт, а затем до 30 Вт в более поздней версии стандарта. Однако отдельные компании могут разрабатывать свои собственные технологии для обеспечения более высокой скорости беспроводной зарядки.
Pocket-lintКто продает коврики и подставки для беспроводной зарядки?
Многие производители периферийных устройств теперь имеют свои собственные беспроводные зарядные устройства, включая Anker, Belkin, Logitech, Moshi и Mophie.Некоторые из них выглядят как циновки или подкладки, другие — как настольные подставки.
Беспроводная зарядка теперь появляется в самых разных местах; Шведская экстраординарная плоская упаковка Ikea имеет ряд предметов мебели, в основном тумбочки и лампы, в которые встроена беспроводная зарядка Qi. Мебельная сеть также продает автономные зарядные устройства для беспроводной связи, а также ряд чехлов для разных телефонов.
Собственный коврик для беспроводной зарядки Apple, называемый AirPower, на самом деле никогда не выпускался, но существует множество сторонних версий, которые будут заряжать ваш iPhone, Apple Watch и новейшие AirPods с футляром для беспроводной зарядки.AirUnleashed — один из них, а у Belkin есть коврик в стиле AirPower.
Pocket-lintМожно ли установить в автомобиле беспроводную зарядку?
Многие производители автомобилей используют беспроводную зарядку в определенных моделях, но даже в этом случае она часто не входит в стандартную комплектацию и, как правило, присутствует на моделях более высокого диапазона. Производители, использующие его, включают Audi (и остальную часть группы WV), BMW, Ford, Honda, Mercedes-Benz, Peugeot, Toyota и Volvo.
Какие преимущества у беспроводной зарядки?
- Более безопасный способ передачи питания на телефон.
- Просто положите телефон на зарядную панель.
- Снижает нагрузку на порт зарядки телефона.
- Подушки для беспроводной зарядки Qi устанавливаются в разных местах по всему миру, и если у вас закончился заряд и нет кабеля, вы все равно можете зарядить свой телефон.
Какие недостатки у беспроводной зарядки?
- Беспроводная зарядка работает медленнее, особенно для телефонов с технологией Quick Charge — подключение этих устройств к розетке будет намного быстрее.
- Если ваш телефон заряжается через кабель, вы все равно можете держать его и использовать как обычно. Если вы снимете телефон с подставки для беспроводной зарядки, чтобы использовать его, он перестанет заряжаться.
- Не на всех телефонах есть.
Написано Дэном Грэбэмом и Максом Лэнгриджем.
Как обойти FRP на Bq Mobile bq-4001G
Сбросить учетную запись FRP / Google на Bq Mobile bq-4001G:
Пошаговое руководство по обходу FRP на Bq Mobile bq-4001G . , если у вас есть смартфон Bq Mobile bq-4001G с учетной записью FRP / Gmail, проблема , то это подходящее место для вас, где вы найдете рабочее руководство по сбросу или обходу FRP на Bq Mobile bq-4001G .
Bq Mobile bq-4001G работает на Android 8.1 и работает на процессоре Spreadtrum SC7731E. Это смартфон с двумя SIM-картами, поддерживающий нано-SIM-карты, возможность подключения, включая 3G GPS, Wi-Fi, Bluetooth и т. д. Датчик включает Goryo Proximity Gravity и т. д.
Устройство поставляется с 512 МБ оперативной памяти и 4 ГБ встроенной памяти, которую можно расширить с помощью SD-карты. в отделе камеры он поставляется с задней камерой на 5 МП с фронтальной камерой на 0,3 МП.
Что такое FRP / Factory Reset Protection:
Factory Reset Protection (FRP) , это функция безопасности на устройствах Android с Lollipop 5.1 и выше. FRP активируется автоматически, когда вы настраиваете учетную запись Google ™ на своем устройстве. После активации FRP он предотвращает использование устройства после сброса заводских данных до тех пор, пока вы не войдете в систему, используя имя пользователя Google.
Примечание —
- разблокировка загрузчика приведет к удалению всех ваших данных, поэтому убедитесь, что у вас есть резервная копия ваших личных данных. Например, контактное сообщение и т. Д.
- Пожалуйста, будьте осторожны, мы не несем ответственности за какие-либо повреждения, загрузку или мертвую SD-карту.
- Убедитесь, что ваше устройство заряжено не менее чем на 50% во время работы. чтобы остановить случайное выключение.
Скачать —
- Инструмент сброса FRP для Bq Mobile bq-4001G: Здесь
- Прошивка Bq Mobile bq-4001G [опционально]: Скачать
Шаги по обходу FRP на Bq Mobile bq-4001G- 938
- Установить драйвер из предоставленной папки
- Выполнить сброс FRP.EXE файл.
- Перезагрузите телефон в загрузчик, удерживая кнопку уменьшения громкости и питания.
- затем Подключите телефон к ПК.
- 5. введите 2 и нажмите Enter, чтобы сбросить FRP.


0». Вкратце: первый контакт в USB это +5 вольт, а последний — «земля».
..
..
