Что такое генератор стабильного тока. Как работает схема генератора тока на транзисторах. Для чего применяется стабилизатор тока. Какие преимущества у генератора тока на полевом транзисторе.
Принцип работы генератора стабильного тока
Генератор стабильного тока (ГСТ) — это электронное устройство, обеспечивающее постоянный ток в нагрузке при изменении ее сопротивления. Основной принцип работы ГСТ заключается в использовании отрицательной обратной связи по току.
Схема генератора стабильного тока обычно содержит следующие основные элементы:
- Источник опорного напряжения
- Операционный усилитель
- Мощный регулирующий транзистор
- Датчик тока (резистор небольшого номинала)
Операционный усилитель сравнивает напряжение с датчика тока с опорным напряжением и управляет проводимостью регулирующего транзистора таким образом, чтобы поддерживать заданный ток в нагрузке.
Схема генератора тока на биполярных транзисторах
Простейшая схема генератора тока может быть реализована на биполярных транзисторах:

- Транзистор VT1 работает как источник стабильного тока для базы VT2
- VT2 — регулирующий транзистор, через который протекает ток нагрузки
- Резистор R в эмиттерной цепи VT2 является датчиком тока
При увеличении тока нагрузки возрастает падение напряжения на R, что приводит к уменьшению напряжения база-эмиттер VT2. Это вызывает уменьшение тока коллектора VT2, стабилизируя ток нагрузки.
Преимущества генератора тока на полевом транзисторе
Использование мощного полевого транзистора в качестве регулирующего элемента имеет ряд преимуществ:
- Высокое входное сопротивление — не нагружает схему управления
- Отсутствие теплового пробоя при больших токах
- Простота схемы — не требуется цепь управления базовым током
- Высокая линейность регулировочной характеристики
Это позволяет создать более стабильный и надежный источник тока по сравнению со схемами на биполярных транзисторах.
Применение генераторов стабильного тока
Генераторы стабильного тока находят широкое применение в различных областях электроники и электротехники:

- Зарядные устройства для аккумуляторов
- Источники питания светодиодов
- Лабораторные источники тока
- Измерительная техника
- Электрохимические процессы
Особенно важно применение ГСТ там, где требуется обеспечить постоянство тока независимо от изменения сопротивления нагрузки.
Особенности схемы генератора тока для зарядки аккумуляторов
Для зарядки аккумуляторов часто используют генераторы тока со следующими особенностями:
- Регулировка выходного тока в широких пределах (например, 0-10 А)
- Ограничение максимального выходного напряжения
- Защита от короткого замыкания на выходе
- Индикация режимов работы
Такая схема позволяет обеспечить оптимальный режим заряда для различных типов аккумуляторов.
Расчет элементов генератора стабильного тока
При расчете генератора тока необходимо учитывать следующие параметры:
- Требуемый диапазон выходного тока
- Максимальное напряжение на нагрузке
- Допустимая нестабильность тока
- Тепловой режим силовых элементов
Основные этапы расчета:
- Выбор регулирующего транзистора по току и напряжению
- Расчет сопротивления датчика тока
- Выбор операционного усилителя
- Расчет цепи отрицательной обратной связи
Правильный расчет обеспечивает требуемые характеристики и надежность работы генератора тока.

Методы повышения стабильности генератора тока
Для повышения стабильности выходного тока генератора применяют следующие методы:
- Использование прецизионных источников опорного напряжения
- Термокомпенсация критичных элементов схемы
- Применение высокостабильных резисторов в цепи обратной связи
- Минимизация влияния пульсаций источника питания
- Экранирование чувствительных узлов схемы
Эти меры позволяют снизить влияние дестабилизирующих факторов и обеспечить высокую точность стабилизации тока.
Измерение параметров генератора стабильного тока
Для оценки качества работы генератора тока проводят измерения следующих параметров:
- Нестабильность выходного тока при изменении напряжения питания
- Нестабильность тока при изменении сопротивления нагрузки
- Температурный коэффициент выходного тока
- Уровень пульсаций выходного тока
- Время установления заданного тока
Измерения проводят с помощью прецизионных амперметров, осциллографов и специальных испытательных стендов. Это позволяет убедиться в соответствии параметров генератора тока заданным требованиям.

Генератор стабильного тока для зарядки аккумуляторов, блок питания
Генераторы стабильного тока
Генераторы стабильного тока (ГСТ) должны обеспечивать неизменный выходной ток при изменении нагрузки Rн.
В простейшем случае эта задача может быть решена с помощью токозадающего резистора R(рис. 2.4). В этой схеме реальная нагрузка условно показана как резистор Rн.
Ток в нагрузке iн:
. (2.1)
Если R >> Rн, то ток Iн слабо зависит от изменений сопротивления нагрузки. Действительно, дифференцируя (2.1) получим
. (2.2)
Следовательно, увеличивая R, можно уменьшить изменения тока нагрузки до требуемой величины. Однако схеме на рис. 2.4 присущ недостаток – большая часть мощности, поступающей от источника питания, выделяется в резисторе R и не поступает в нагрузку Rн.
Рис. 2.4
Значительно удобнее вместо резистора R использовать нелинейные элементы, обладающие малым сопротивлением по постоянному току R0 = U / i и большим дифференциальным Ri = DU / DI, например, транзисторы.
На рис. 2.5, а
приведена схема простейшего ГСТ на биполярном транзисторе и его эквивалентная схема (рис. 2.5,
б
). В качестве стабилизирующего элемента используется выходная цепь транзистора (промежуток эмиттер-коллектор), имеющая вольтамперную характеристику требуемого вида (рис. 2.6).
Рис. 2.5 Рис. 2.6
Рабочая точка (ток Iн) определяется пересечением характеристики и нагрузочной линии (точка А). При изменении Rн рабочая точка перемещается по характеристике. Например, при уменьшении сопротивления нагрузки на величину DRн, рабочая точка переместится в точку В, что приведет к увеличению тока нагрузки на (рис. 2.6). Чем больше выходное дифференциальное сопротивление транзистора Ri =
Du / Di(чем более горизонтально идет характеристика), тем меньше изменение тока нагрузки Iн.
Так как на участке стабилизации (пологая область) характеристика транзистора аппроксимируется выражением
iк = I0 + uкэ / Ri , (2.
3)
легко получить
DIн / Iн = DRн/ Ri. (2.4)
Таким образом, в транзисторном стабилизаторе стабилизация тока определяется величиной Ri(эквивалент Rна рис. 2.4), которая может достигать десятков и сотен килоом.
Величину тока нагрузки Iн можно задавать, изменяя режим работы транзистора по постоянному току с помощью резисторов Rб1 иRб2. Часто в цепь эмиттера транзистора включают резистор Rэ, улучшающий стабильность и увеличивающий сопротивление Ri.
На рис. 2.7 приведена распространенная схема ГСТ на полевом транзисторе с управляющим переходом. Она удобна тем, что является двухполюсником и напряжение Uзиформируется за счет автоматического смещения Uзи = iс Rи. В частном случае при Rи = 0 и uзи= 0, Iн = ICмакс.
Рис. 2.7
Широкое распространение в аналоговых ИС получили стабилизаторы тока, называемые токовыми зеркалами или отражателями тока. Схема рис. 2.8 отличается от схемы рис. 2.5 способом задания режима транзистора VТ2. Вместо делителя напряжения Rб1 – Rб2 в ней используется нелинейный делитель, составленный из резистора R0 и транзистора VT1, включенного в диодном режиме (в прямом направлении).
Рис. 2.8
Ток Iо в левой части схемы равен
. (2.5)
где U* – прямое напряжение, устанавливающееся на эмиттерном переходе транзистора VT1 под действием тока I0 (напомним, что для кремниевых транзисторов U* = 0,6…0,8 В).
Ток базы второго транзистора значительно (в b раз) меньше тока I0 и может не учитываться.
Одновременно напряжение U* поступает на базу транзистора VТ2. Оба транзистора работают в активном режиме и, если они одинаковы, то Iн = I0 (то, что для VТ1 Uкб = 0, а для VТ2 Uкб > 0 в активном режиме влияет слабо), причем это равенство не нарушается при различных дестабилизирующих воздействиях. О особенно эффективны именно в микроэлектронном исполнении, обеспечивающем идентичность параметров транзисторов, одинаковые температурные зависимости, одинаковое «старение» и т. д. Существуют также схемы, в которых «отражение тока» происходит с изменением масштаба. С этой целью в цепи эмиттеров включают резисторыRЭ1≠RЭ1.
Источник тока на биполярном транзисторе
Схемы генераторов тока, разновидности токовых зеркал, Онлайн калькулятор расчёта элементов источников тока.
На сегодняшнем мероприятии, посвящённом открытию «Культурно-досугового центра Лоховского муниципального образования», поговорим о разновидностях источников постоянного и, желательно, стабильного выходного тока. — Если напряжение можно понять умом, то ток только чувством! — начал свой доклад руководитель кружка по художественному рукоделию Семён Самсонович Елдыкин. — Целью нашего сегодняшнего радиолюбительского заседания является освоение упорядоченного движения свободных электрически заряженных частиц — как суммы знаний, физических умений и врождённых навыков. «Как заземлить незаземлённое заземление? Сколько нужно выпить водки в граммах для снижения сопротивление тела на 1 кОм? И как не вступить с электричеством в интимные отношения?» — станет темой нашего научного коллоквиума.
Спасибо Семёну Самсоновичу за вводные слова, а нам пора переместиться поближе к обозначенной в заголовке теме. Напустим энциклопедического глубокомыслия:
«Источник тока — элемент, двухполюсник, сила тока через который не зависит от напряжения на его зажимах (полюсах).
Используются также термины генератор тока и идеальный источник тока. » — учит нас Википедия.
Дополним редакцию. Источник тока должен иметь большое внутреннее дифференциальное сопротивление, такое чтобы при изменении сопротивления нагрузки сила тока в нагрузке практически не изменялась. Такую возможность нам предоставляет биполярный транзистор со стороны коллектора, полевик со стороны стока, либо операционник между инвертирующим входом и выходом.
Есть несколько основных характеристик, которые характеризуют источник тока. Первой и основной из них является величина выходного тока. Во-вторых, его выходное сопротивление, которое определяет, насколько ток источника меняется в зависимости от сопротивления нагрузки. Третья спецификация — это минимальное и максимальное напряжения на выходе источника, при котором узел работает должным образом, т.е. выходной транзистор находится в активном режиме. В-четвёртых, температурная стабильность и способность противостоять колебаниям напряжения источника питания.
Для разминки рассмотрим схемы простейших генераторов (источников) тока на транзисторах и операционных усилителях.
Рис.1
Схема источника тока на биполярном транзисторе — самая плохая. В ней присутствует полный букет недостатков — и температурная нестабильность, и зависимость тока от колебаний напряжения источника питания и наличие пресловутого эффекта Эрли (эффект влияния напряжения между коллектором и базой на ток коллектора). Здесь входной делитель на резисторах R1, R2 задаёт ток базы транзистора Iб, выходной ток в первом приближении можно считать равным Iн = Iк≈β×Iб.
Схема на полевом транзисторе не столь чувствительна к нестабильности источника питания, однако имеет другой существенный недостаток — практическую невозможность заранее рассчитать выходной ток генератора из-за значительности разброса параметров данных типов полупроводников. Максимальный ток данного типа источника равен начальному току стока при R1=0 (паспортная характеристика), минимальный ограничен падением напряжения на токозадающем резисторе R1.
Генераторы тока на операционных усилителях (инвертирующий слева, неинвертирующий справа) — вполне себе работоспособные устройства, которые являются близкими аналогами идеальных источников тока, и практически лишены недостатков, присущих транзисторным схемам. Единственное, но существенное в отдельных случаях «но» состоит в том, что нагрузка является «плавающей», т.е. не подключённой никаким боком к земле. Ток через нагрузку практически с 100% точностью описывается формулой Iн= Uвх/R1.
Размялись? Пришло время избавляться от недостатков простейших источников тока, обкашлянных нами выше.
Рис.2
Схемы стабилизаторов тока, представленные на Рис.2, будут полезны в устройствах, работающих с конечными потребителями, которые чувствительны не столько к стабильности напряжения, сколько к постоянству протекающего через них тока. За примерами далеко ходить не надо — источники питания светодиодов, газоразрядных ламп, зарядные устройства для аккумуляторов и т.д. Все они требуют наличия на выходе постоянного, либо изменяющегося по определённому алгоритму тока.
Принцип работы приведённых схем предельно прост. При увеличении тока нагрузки пропорционально увеличивается и падение напряжения на токозадающем резисторе R1. При достижении уровня падения этого напряжения ≈0,6В, начинает открываться транзистор T1, снижая величину Uбэ (или Uзи) второго транзистора T2. Он начинает закрываться, соответственно, уменьшается и количество тока, протекающего через нагрузку. Для схемы на биполярном транзисторе номинал резистора Rб следует выбирать из соображений Rб . Для полевика, в силу его высокого входного сопротивления, величина резистора Rз1 может выбрана достаточно высокой (десятки килоом). Единственное, за чем надо зорко послеживать — максимально допустимое значение напряжения затвор-исток транзистора. Если оно меньше Еп, следует добавить дополнительный резистор Rз2 такого номинала, чтобы образованный делитель вогнал напряжение на затворе в допустимые пределы. Выходной ток рассчитывается по простой формуле Iн≈0,6/ R1 . В этих схемах нет температурной компенсации, изменение выходного тока составляет величину ≈ 0,3% на один °С.
Про схему токового зеркала, изображённую на Рис.3, смело можно сказать, что это базовая схема источника тока. Резисторы в эмиттерных цепях транзисторов создают отрицательную обратную связь по току, что с одной стороны, приводит к улучшению термостабилизирующих свойств узла, а с другой, позволяет в широких пределах регулировать соотношения токов транзисторов Т1 и Т2.
Здесь ток Ik1 , задаваемый резистором R1: Iк1≈(Eп-0,7)/(R1+ Rэ1) , а ток, протекающий в нагрузке: Iн≈ Rэ1×(Eп-0,7)/(R1× Rэ2+ Rэ1× Rэ2) .
Для снижения зависимости выходного тока от колебаний напряжения питания широкое применение нашли источники тока (Рис.4), называемые двойным зеркалом тока. Механизм работает следующим образом: Предположим, увеличилось напряжение питания. Тогда увеличивается и падение напряжения на резисторе R1. Это приводит к уменьшению потенциала базы транзистора VТ3, транзистор VТ3 призакроется, его ток Iэ3 уменьшится, соответственно уменьшится ток базы Iб2 и Iн тоже уменьшится и вернётся в исходное состояние.
Генератор стабильного тока для зарядки аккумуляторов, блок питания
Рассматриваемый генератор стабильного тока (ГСТ) хорошо подходит для зарядки аккумуляторов (до 12 В). Величину зарядного тока можно устанавливать в пределах 0…10 А.
Однако изготавливался данный ГСТ не столько для зарядки аккумуляторов, сколько для иных целей. Мощный ГСТ позволяет быстро оценить практически любые контактные соединения по величине переходного сопротивления (контакты реле, выключателей и пр.).
Вступление
Используя милливольтметр постоянного тока, например мультиметр серии 830 или 890, можно легко измерить сопротивление вплоть до 0,001 Ом. Имея мощный ГСТ и милливольтметр, мы фактически приобрели миллиомметр, а это раскрывает широкие возможности в деятельности радиолюбителя.
Занимаясь ремонтом радиоэлектронных средств (РЭС), мы вынуждены проверять исправность многих комплектующих. Конструирование РЭС требует проверки уже всех радиокомпонентов без исключения (как б/у, так и новых).
В радиолюбительских условиях процесс проверки комплектующих носит, как правило, весьма поверхностный характер. Да и многое ли можно узнать о параметрах мощного диода или транзистора при использовании цифрового мультиметра? «Прозванивая» током в несколько миллиампер мощный диод на 10…30 А, можно лишь выявить его негодность.
Получше будут результаты в случае применения стрелочного измерителя, например, М41070/1. Последний обеспечивает величину тока в измеряемой цепи более 50 мА (поддиапазон 300 Ом). А на пределе 300 кОм легко обнаруживаются дефекты диодов и транзисторов (утечки токов).
Но не все дефекты можно выявить при проверке полупроводниковых приборов низковольтными измерителями сопротивлений. Поэтому и были изготовлены измерители [1, 2].
Измеритель [1] позволяет оперативно оценить величину Uкэ.макс транзисторов, а портативный вариант такого измерителя [2] предназначен для работы от аккумулятора (не привязан к сети 220 В, что ценно в условиях радиорынка).
Этими же измерителями оценивались и величины обратных напряжений проверяемых диодов.
Удобно и быстро проходил поиск дефектных конденсаторов. Кроме того, измеритель [2] имеет диапазон напряжения от 0 до 3000 В. Последнее обстоятельство позволяет испытывать изоляцию, например, между обмотками сетевого трансформатора.
В моей практике были случаи, когда удавалось найти даже место дефекта изоляции между I и II обмотками сетевого трансформатора блока питания. Никакие омметры, имевшиеся под рукой (0…200 МОм), не фиксировали нарушения изоляции, а трансформатор уже начал «биться током».
В темноте (при напряжении более 2,5 кВ) очень хорошо было видно место дефекта, так как искра проскакивала в конкретном месте и создавала характерное потрескивание. Таким образом, удалось избежать перемотки обмоток, устранив пробой изоляции и залив его клеем. Самое важное, что радиолюбители, повторившие измерители [1, 2], остались довольны возможностями этих приборов.
Когда требуется выбрать из числа имеющихся мощных диодов наилучшие, пригодится этот ГСТ. Диоды с наименьшим прямым напряжением (Uпр) нагреваются меньше и дольше служат.
Очень важно такие экземпляры использовать в низковольтных выпрямителях, где величина Uпр определяет КПД схемы.
Приходилось наблюдать, как интенсивно начинают нагреваться диоды, когда величина тока через них превышает 7…10 А, маленькими полосками-радиаторами уже не обойтись, ибо диоды типов Д242-Д247, КД203, Д214 и пр. нагреваются настолько сильно, что могут выйти из строя. Величина тока через эти диоды не должна превышать 7 А (коэффициент нагрузки по току равен 0,7).
Однако практика использования таких диодов показала, что они могут долго и безотказно работать и при токах 10 А и более. Если ток превышает 7 А, то особенно актуален отбор экземпляров с наименьшим значением Uпр. Стоит заменить обычные кремниевые диоды Д242 диодами с барьером Шотки, например, КД2998В, как осознаешь преимущество последних (малое значение Uпр позволяет использовать малогабаритные радиаторы и при токе 10 А).
К сожалению, на диоды цены высокие, а на диодные мосты — чрезмерно высокие (в ремонте может и окупятся, а конструирование по ценам перекупщиков разоряет радиолюбителя).
Составить мост из нескольких диодов дешевле, хотя и вызывает неудобства с несколькими теплоотводами. Параметры зарубежных диодов и мостов явно завышены, о чем свидетельствуют замены их в схемах.
Для отбора диодов с минимальным значением Uпр, испытуемый диод подключают к выходу ГСТ (как показано пунктиром на рис.1). Так выбирались диоды типов КД202, КД203, Д242-Д246, Д214, Д215, Д231, КД2997, КД2998, КД2999 и др. Кстати, Uпр диодов часто отличается от справочных данных (как типовое значение, так и регламентируемое для температуры Т>25°С и конкретной величины прямого тока.
Среди большого числа (или упаковки) однотипных диодов почти всегда встречались экземпляры, у которых Uпр было в 1,5-2 раза больше, чем у остальных. Вот такие экземпляры и перегреваются, например, в мостовом выпрямителе (их нагрев значительно превышает нагрев остальных диодов). Uпр измеряли при токе не меньшем, чем рабочий ток данного диода в конкретной конструкции.
Об измерении малых величин сопротивлений (режим миллиомметра)
Потребуется милливольтметр с пределом 200 или 2000 мВ.
Резистором R9 (рис.1) устанавливают ток через измеряемое сопротивление (Rн) 1 А. Теперь на каждый милливольт падения напряжения на сопротивлении Rн соответствует миллиому этого сопротивления. Когда требуется более высокая точность измерения Rн, переходят на поддиапазон 10 А (нажат переключатель SA2) и устанавливают ток через Rн 10 А. Теперь каждому миллиому сопротивления соответствует уже 10 мВ.
При такой величине тока (10 А) прекрасно «звонятся» практически любые разъемные соединения. На них «оседает», в зависимости от переходного сопротивления, от единиц милливольт (отличного качества контакт) до десятков и сотен милливольт (это уже дефектные контакты).
Измерение малых сопротивлений при токе >10 А позволяет быстро выявить многие дефекты, которые скрыты для прозвонки мультиметрами. Предоставляется эксклюзивная проверка (в цифрах!) практически любых монтажных проводов. Берут отрезок монтажного провода длиной несколько десятков сантиметров и подключают к ГСТ.
По падению напряжения на нем определяют его пригодность для тех или иных целей.
Пока человек имеет дело с конструкциями, где величина тока не превышает 1…3 А, то измерение миллиом ему не нужно. Но в конструкциях с токами больше 10 А многое меняется. На рынках стали появляться «китайские» провода (толстый слой изоляции с малым сечением медных жил).
Отечественные провода такого же диаметра (по изоляции) имеют погонное сопротивление в два и более раз меньше, чем «китайские». Чтобы милливольтметр не вывести из строя при отключении Rн, на время измерения выводы прибора шунтируют диодом КД2998 (подойдет и любой другой с током >10 А), как это показано на рис.1.
Особую ценность ГСТ представляет при проверке разъемных соединений б/у и контактов реле. Сразу же обнаруживаются те контакты, которые требуют очистки или замены. Вот лишь несколько примеров. Широко распространенные тумблеры типов ТВ, ТП, МТ, ПТ и пр. Со временем у них переходное сопротивление увеличивается от 3…5 мОм до 0,1 …0,5 Ом и даже более!
Есть смысл нанести на корпус выключателя соответствующие надписи, которые и должны определять назначение (применение) выключателя.
Часто очистка контактов реле давала хороший результат: обычно переходное сопротивление уменьшается в 2-10 раз (в зависимости от износа контактов). Уменьшение переходного сопротивления добивались и оптимальным прижимом контактов. Помните, что плохой контакт вызывает ускоренное разрушение контактирующих поверхностей.
О наболевшем. Люди приобретают обычные сетевые (220 В) вилки, розетки и выключатели, которые перегреваются при нагрузке более 1 кВт. Хотя на корпусах этих изделий и написаны обнадеживающие 6 А, но надписи не гарантируют надлежащего качества соединений.
Можно, конечно, проверять такие изделия, подключая их на 30…60 мин с нагрузкой 1 кВт (ожидая вероятного нагрева в дефектном соединении). А можно использовать ГСТ для измерения переходного сопротивления. Вопрос весьма актуален, ведь плохие контакты в нагрузке электросети 220 В нередко приводят к пожару.
А качество современных бытовых сетевых вилок, розеток и выключателей лишь снижается (экономия материалов, плохая сборка, отсутствие надежных пружинящих контактов).
О схемотехнике ГСТ
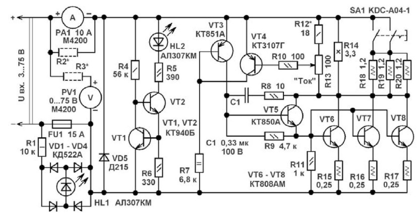
ГСТ выполнен на ОУ DA1 и мощном полевом транзисторе VT7, который обеспечивает требуемый ток в нагрузке. Поскольку на постоянном токе (наш случай) полевой транзистор по цепи затвора ток не потребляет, то ОУ работает фактически без нагрузки, что повышает надежность работы всего ГСТ.
Рис. 1. Принципиальная схема стабилизатора тока для зарядки аккумуляторов и питания устройств.
| R1 — 100 Ом | С1 — 0,47 мкФ х 630 В |
| R2 — 300 Ом | С2 — 0,47 мкФ х 160 В |
| R3, R4 — 120 Ом | С3 — 100 мкФ х 25 В |
| R5 — 13 Ом | С4 — 0,1 мкФ |
| R6 — 1,5 кОм | С5 — 4700 пФ |
| R7 — 39 кОм* | С6 — 100 мкФ х 25 В |
| R8 — 8 кОм* | С7 — 0,1 мкФ |
| R9 — 1 кОм | С8, С9, С10 — 4000 мкФ х 25 В |
| R10 — 100 кОм | С11, С12 — 200 мкФ х 50 В |
| R11 — 1 кОм | С13 — 4700 пФ |
| R12 — 13 Ом | |
| R13 — 1 кОм | VD1. ..VD4 — КД2998Г |
| R14, R15 — 1 кОм | VD5 — КЦ405В |
| R16 — 0,1 Ом | VD6 — АЛ307 |
| R17 — 9,2 кОм* | VD7, VD8 — Д814Д |
| R18 — 800 Ом* | VD9 — Д818Е |
| R19 — 330 Ом | VD10 — КД2998Г |
| R20 — 3,3 кОм | |
| R21, R22 — 30 Ом | VT1, VT2 — КТ502Д VT3, VT4 — КТ503Д |
| DA1 — КР140УД708 | VT5 — КТ815Д VT6 — КТ814Г |
| PA1 — М4204-100 мкА PV1 — М903/4-15 В T1 — ТС-180-2 | VT7 — IRFZ48N SA1, SA2 — ТП1-2 |
ОУ управляет проводимостью полевого транзистора, что и определяет ток в нагрузке Rh.
ГСТ имеет два поддиапазона регулирования тока. В показанном на схеме положении переключателя SA2 имеем 0…2 А. Второй поддиапазон — до 10 А.
Датчик тока (резистор R16) используется как для схемы ГСТ, так и в качестве шунта амперметра.
Источник опорного напряжения собран на прецизионном стабилитроне VD9 типа Д818Е и генераторе тока, который, в свою очередь, собран на транзисторах VT1-VT4 (заимствован из [3]).
Эта схема незаслуженно забыта радиолюбителями. Она обладает большей стабильностью параметров, чем однотранзисторные схемы ГСТ. Стабильность выходного тока ГСТ в цепи Rh практически полностью определяется стабильностью напряжения на неинвертирующем входе ОУ, т.е. стабильностью ИОН.
Стабильность показаний амперметра РА1 зависит от стабильности элементов R16-R18.
Детали
Вместо ОУ КР140УД708 устанавливали также К140УД7. Полевой транзистор IRFZ46 (КП741А, Б), IRFZ44(КП723А), IRFZ45 (КП723Б), IRFZ40 (КП723В), IRF540 (КП746А), IRF541 (КП746Б), IRF542 (КП746В), IRFP150 (КП747А) и т.д.
Полевой транзистор выбран из соображений максимальной надежности и простоты конструкции. При отсутствии полевого транзистора его вполне можно заменить двумя транзисторами, как показано на рис.2. Однако транзистор КТ827А здесь работает в режимах, близких к предельным (когда ток в нагрузке равен 10 А).
Выгодно заменить КТ827А двумя транзисторами. Так и поступали радиолюбители, повторявшие схему ГСТ (рис.1) и не имевшие полевых транзисторов (рис.3).
Транзистор VT7 должен быть снабжен хорошим теплоотводом с поверхностью не менее 2000 см2. Транзисторы VT1, VT2 типов КТ3107, КТ361 с любыми буквенными индексами. Транзисторы VT3, VT4 типов КТ3102, КТ315 с любыми буквенными индексами. Сюда хорошо подходят и КТ502, КТ503. Транзистор VT5 типа КТ815, КТ817; транзистор VT6 типа КТ814, КТ816.
Рис. 2. Схема для замены мощного полевого транзистора двумя кремниевыми.
Рис. 3. Мощная замена полевого транзистора тремя кремниевыми.
О диодах выпрямителя. Подойдут любые мощные диоды с током более 10 А. Если мощные диоды все-таки не удалось приобрести (на периферии их купить просто нереально), то используют старую и проверенную временем схему (рис.4) работы двух диодных мостов на одну общую нагрузку (параллельный режим).
Схема рис.5 преследует ту же цель, что и схема рис.
4, но резисторы включены таким образом, чтобы все 8 диодов были размещены на трех радиаторах, как и диоды обычного моста. Однако здесь число резисторов уже 8 (вместо 4 на рис.4).
Для схемы рис.1 сопротивления резисторов R1-R4 (рис.4) и R1-R8 (рис.5) не должны превышать 0,1 Ом (их диапазон 0,03…0,1 Ом, но они должны быть одинаковыми).
В схеме рис.4 эксплуатируются также и мосты КЦ402, КЦ405 (R1-R4 равны 0,5… 1 Ом) и другие диоды (для КЦ402, 405 сумма токов не превышает 2 А).
Рис. 4. Выпрямитель на диодных мостах.
Рис. 5. Выпрямитель на диодах.
Проволочные резисторы изготавливались из недефицитного нихромового провода диаметром более 1,5 мм. Претензий к стабильности резистора R16 не будет, если выполнить его надлежащим образом (при токе 10 А на нем рассеивается мощность 10 Вт). Нихром по ТКС в 30 раз хуже константана, в 3 раза хуже манганина, но в 26 раз стабильнее меди.
Чтобы догнать по стабильности манганин, нужно уменьшить температуру (мощность на резисторе).
н) станут проникать пульсации и появятся погрешности в работе ГСТ (при величине тока, близкой к 10 А). Кроме того, недостаточная емкость выпрямителя не позволит получить и выходной ток 10 А (при указанной величине переменного напряжения II обмотки сетевого трансформатора).
Если ГСТ не будет эксплуатироваться в качестве зарядного устройства 12-вольтовых аккумуляторов, то напряжение обмотки II следует уменьшить.
Рис. 6. Схема двухполупериодного выпрямителя со средней точкой.
Проверять диоды, различные контактные соединения можно и при напряжении обмотки II в несколько вольт. На практике снижали это напряжение до 6 В (при нагрузке 10 А).
Базовый вариант данного ГСТ содержал трансформатор, обмотка II которого при токе 10 А должна давать не менее 10,25 В. Обмотку II выполняли с отводом, когда нужно было получить ток более 10 А в режиме миллиомметра, сохранив ГСТ и как зарядное устройство для 12-вольтовых аккумуляторов.
Небольшое «ноу-хау» заключается в том, что проверять мощные контактные (разъемные) соединения лучше при токе, значительно превышающем паспортное значение.
Например, на вилке указано 6 А, значит, надежность соединения нужно проверять при токе 10…20 А.
В этом случае некондиционное разъемное соединение сразу себя выдает. А таких новых некондиционных вилок, розеток и выключателей на рынке появилось множество!
О трансформаторе Т1. Первый (базовый) вариант ГСТ был собран на довольно малогабаритном трансформаторе мощностью всего 160 ВА. Надпись на нем: «ТБС3-0,16У3 Р160 VA 50-60 Hz. ГОСТ.5.1360-72». В нем использовано ШЛ-железо.
По объему он меньше, чем ТС-180, и работает бесшумно, чего не скажешь о ТС-180. Вторичные обмотки намотаны заново. Обмотка II содержит 45 витков ПЭВ-1,4 мм в два провода.
Напряжение холостого хода 11,5 В. Под нагрузкой 10 А выходное напряжение не менее 10,25 В, но в случае если в диодном мосте установлены диоды Шот-ки (КД2998, 2991).
Для кремниевых Д242, 243 напряжение в обмотке II увеличивали на 2,5 В. Если диоды в схемах рис.4 и рис.5 подобраны в пары, то резисторы R1-R4 (рис.4) и R1-R8 (рис.
5) можно удалить (закоротить). На практике это делали лишь с параллельными диодами, имеющими разброс Uпр не более чем на 5%. Обмотка III Т1 содержит 78 витков двойным проводом ПЭЛШО-0,41. Отвод от обмотки II для тока 20 А (на схеме не показан) делали от 28 витка.
Можно использовать и трансформатор ТС-180-2. Обмотки 9-10 и 9′-10′ соединяли последовательно. По ТУ у них 6,4 В и ток нагрузки 4,7 А. Они содержат по 23 витка провода 01,55 мм. При токе 10 А их эксплуатировать нельзя, но на короткое время можно.
В качестве обмотки III использовали обмотки 5-6, 5′-6′ и 11-12, 11′-12′, соединив их последовательно (5-6 с обмоткой 11-12 и 5′-6′ с обмоткой 11′-12′). Обмотки 11-12 дают по 6,4 В каждая, только 11′-12′ рассчитана на ток 0,3 А, а 11-12 — на 1,5 А. При токе 10 А самые «горячие» обмотки 9-10 (уже через несколько минут), но поскольку они расположены в самом верхнем слое, то их охлаждение наилучшее. Для дополнительного отвода тепла наружный слой бумаги (вместе с этикеткой) удаляли на каждой катушке ТС-180.
Когда ГСТ изготовляли только для прозвонки низкоомных соединений, то мостовой выпрямитель заменяли двухполупери-одной схемой со средней точкой (рис.6). Здесь так же, как и в схемах рис.4 и рис.5, устанавливали по 2 шт. Д242А в параллель. Для всех диодов здесь нужен один радиатор.
Главное в данной ситуации (применительно к ТС-180) заключается в том, что теперь номинальный ток с обмоток уже не 4,7 А, а более 7 А. Согласно [4], имеем выигрыш по току в 1,4 раза относительно одной обмотки 9-10.
Небольшое отступление
Эмальпровод нынче воистину позолоченный: за 1 кг нужно выложить до 5 у.е. За эти деньги реально приобрести 2-4 шт. трансформаторов ТС-180, в которых провода не меньше.
Все иные варианты ГСТ выполнялись в основном на более мощной основе (перемотанный Т С-270-1 или тороидальные трансформаторы), т.е. вторичные обмотки были намотаны заново. Если нет в наличии эмальпровода, то можно использовать практически любой одно-, многожильный медный или алюминиевый провод.
Главное, чтобы было набрано требуемое сечение.
Ориентир простой — медная жила диаметром 2 мм для тока не более 10 А. Очень полезна информация по сетевым трансформаторам [5].
О проволочных резисторах (кроме R16). Все они могут быть и медными, т.е. на практике использовали отрезки медного провода 00,4…0,6 мм. Последний при длине 1 м дает сопротивление 0,058 Ом, при длине 120 см — 0,07 Ом. Пропускание тока (из-за ТКС меди) вызывает увеличение сопротивления до 0,092 Ом.
Таким образом, отрезка эмальпровода 00,6 мм и длиной 50.100 см более чем достаточно для данных схем выпрямителей. Длина отрезка не должна смущать, так как провод легко размещается на каркасе диаметром более 1 см.
В схеме рис.6 выгодно использовать «таблетки» — КД213, КД2997, 2999. Две «таблетки» на одном радиаторе удобно располагать именно для таких корпусов, как КД213. Везде, где только можно (по напряжению), есть смысл применять диоды с барьером Шотки.
При покупке КД2998 обязательно проверяют его на величину Rобр.
Помните, что перегрев — смерть всех радиокомпонентов. С ростом температуры деградируют p-n-переходы, увеличивается число отказов. Не нужно ориентироваться на завод-изготовитель, у которого основная задача — минимизация расхода материалов и комплектующих, а нужно самим создавать запас надежности и прочности, где это возможно.
Печатная плата
Расположение элементов и рисунок печатной платы показаны на рис.7, 8.
Рис. 7. Расположение деталей на печатной плате устройства.
Рис. 7. Печатная плата устройства.
А.Г. Зызюк. г. Луцк, Украина. Электрик-2004-09,10.
Литература:
- Зызюк А. Подбор транзисторов для мощных УМЗЧ//Радіоаматор. — 2001. -№6. — С.7.
- Зызюк А.Г. Переносной вариант измерителя икэ.макс//Электрик. — 2002. -№8. — С.8.
- Двухполюсный генератор стабильного тока//Радио. — 1981. — №4. — С.61.
- Шейкина Т.С. Эксплуатация электропитающих установок систем передачи. — М.: Радио и связь, 1982.

- Силовые трансформаторы типа ТС//Электрик. — 2003. — №11. — С.20.
- Зызюк А.Г. О трансформаторах//Радіоаматор. — 1998. — №2. — С.37.
Mosfet постоянного тока спросил
Изменено 3 года, 9 месяцев назад
Просмотрено 8к раз
\$\начало группы\$
Я смотрю на схему, которая очень похожа по форме на эмиттерный повторитель, но в мире MOSFET. Он предназначен для поддержания относительно постоянной яркости по мере того, как напряжение батареи истощается
Я пытаюсь выяснить, какой будет ток в этом устройстве и правильно ли рассчитаны компоненты. К сожалению, моих знаний о мосфетах, помимо переключателя, недостаточно.
Как мне определить ток через резистор?
имитация этой схемы – Схема создана с помощью CircuitLab \$\конечная группа\$
3
\$\начало группы\$
Вот альтернативный метод, который почти так же прост и более воспроизводим (и, вероятно, не менее важен, имеет много соответствия): МОП-транзистор рассчитан на работу с приводом 2,5 В, если ваш логический вход составляет 3,3 В.
Он должен полностью включиться при напряжении около 2,7 В, чтобы получить полный диапазон соответствия. Вы также можете использовать BJT вместо M1.
Ток составляет около 0,6 В/R2.
Он работает за счет того, что Q1 снижает напряжение затвора до M1 (или ток базы, если биполярный транзистор) по мере того, как напряжение на резисторе R2 приближается к 0,6 В или около того, и Q1 начинает включаться.
Если детали подобраны правильно, то падение напряжения составит около 0,6–0,7 В, поэтому 3-вольтовый светодиод можно поддерживать при полной яркости/токе примерно до 3,7 В на входе.
\$\конечная группа\$
\$\начало группы\$
МОП-транзисторы имеют очень широкий разброс Vgs, в отличие от (относительно) узкого разброса практического Vbe в 0,7 (приблизительно) вольт, характерного для биполярных транзисторов. Практически невозможно создать воспроизводимый источник тока на основе FET, как вы нарисовали.
В то время как полевой транзистор будет удерживать ток примерно постоянным на уровне (3,3 В-Vgs)/R1, Vgs может сильно варьироваться от полевого транзистора к полевому транзистору.
Что вы должны сделать, так это определить напряжение на резисторе R1 с помощью операционного усилителя и использовать его для управления напряжением затвора. Тогда ток в резисторе точно равен чувствительному напряжению, деленному на сопротивление R1.
\$\конечная группа\$
2
\$\начало группы\$
Если вам нужен один источник CC на полевых транзисторах, вам действительно нужно перейти на полевой транзистор в режиме истощения вместо режима расширения.
Однако при использовании одного полевого транзистора возникает проблема, заключающаяся в том, что VGS(th), вероятно, находится в диапазоне 1–3 В, поэтому последовательный резистор должен снижать это напряжение.
Это означает, что в конечном итоге у вас просто закончится напряжение для питания светодиода.
В этом конкретном приложении лучше всего использовать простое токовое зеркало на основе транзистора:
смоделируйте эту схему – схема создана с помощью CircuitLab
Пара V(BE)) как у BCM847. Преимущество здесь в том, что этот Q1 будет работать до тех пор, пока не достигнет VCE(sat) около 200 мВ, поэтому питание светодиода может упасть до Vf плюс около 200 мВ и по-прежнему регулировать ток светодиода.
Чтобы узнать о текущих зеркалах, вы можете начать здесь.
Также можно использовать пару полевых транзисторов для создания токового зеркала, и при условии, что VGS(th) значительно ниже напряжения привода 3,3 В, это сработает. Здесь есть хорошее освещение этого. Я видел токовые зеркала на полевых транзисторах, используемые для управления синими светодиодами с Vf всего на несколько десятков мВ ниже напряжения питания. Согласованные полевые транзисторы, как правило, примерно в 10 раз дороже согласованных транзисторов, что является серьезным препятствием для их использования.
В предположении:
- Ваш источник питания 6 В — это 4x Alkaline AA, например, с новым напряжением 6 В и напряжением EOL около 3,5 В.
- Питание 3,3 В осуществляется через линейный стабилизатор, такой как MC78LC33, с падением напряжения около 100 мВ.
- Вы управляете синим/зеленым светодиодом, таким как этот, при 20 мА с Vf около 3,2 В.
Регулятор может поддерживать напряжение питания 3,3 В с точностью до Vin около 3,4 В, поэтому легко справляется с оконечным напряжением Vin 3,5 В.
Конфигурация управления синим/зеленым светодиодом не может падать более чем на 300 мВ от EOL Vin, поэтому о измерении тока с помощью транзистора Vbe не может быть и речи. Предложенный мной привод CC будет работать примерно до Vf + 200 мВ или около 3,4 В, так что опять же легко в пределах напряжения батареи EOL 3,5 В.
Единственной жизнеспособной альтернативой было бы использование операционного усилителя с делителем напряжения от источника питания 3,3 В для измерения тока менее 300 мВ на резисторе датчика.
Стоимость этого варианта намного больше, чем простое текущее зеркало.
\$\конечная группа\$
\$\начало группы\$
Простой способ посмотреть на схему — сравнить ее с более простой схемой и оценить ток. Диод будет способствовать падению напряжения, а MOSFET — небольшому сопротивлению.
Если мы посмотрим на их удаленные, мы знаем, что только резистор будет иметь больший ток, чем цепь с другими компонентами. Затем мы можем найти оценку тока V = I * R, которая говорит нам, что 6 В / 100 Ом = 60 мА. МОП-транзистором можно пренебречь, потому что он в основном «включен» и не находится в режиме постоянного тока (для постоянного тока требуется обратная связь). Светодиод также изменяет ток, поэтому мы анализируем схему с удаленным мосфетом и смотрим на кривую IV из таблицы данных светодиода 9.0005
Если мы используем анализ диодов с прямой проводимостью, мы рисуем линию нагрузки на графике и обнаруживаем, что получаем примерно 46 мА тока.
Другой альтернативой может быть размещение модели диода на графике и использование итеративного метода определения тока или использование пакета spice с моделью.
\$\конечная группа\$
9
Зарегистрируйтесь или войдите в систему
Зарегистрируйтесь с помощью Google
Зарегистрироваться через Facebook
Зарегистрируйтесь, используя электронную почту и пароль
Опубликовать как гость
Электронная почта
Требуется, но никогда не отображается
Опубликовать как гость
Электронная почта
Требуется, но не отображается
Нажимая «Опубликовать свой ответ», вы соглашаетесь с нашими условиями обслуживания, политикой конфиденциальности и политикой использования файлов cookie
.
операционный усилитель — Источник тока с MOSFET
\$\начало группы\$
Что делает резистор 100 Ом в схемах ниже?
Насколько я понимаю, 1K вместе с 200 пФ создают топологию интегратора для обеспечения некоторой стабильности, но как насчет 100R, которые питают затвор MOSFET?
Что он делает?
Не приведет ли это к задержке включения/выключения канала МОП-транзистора?
Разве мы не хотели бы, чтобы МОП-транзистор мгновенно реагировал на каждое колебание тока в канале?
Можно ли увеличить этот резистор? 1К или 3К?
- операционный усилитель
- MOSFET
- источник тока
- сток тока
\$\конечная группа\$
0
\$\начало группы\$
В моем понимании 1К вместе с 200пФ создают интегратор топология для обеспечения стабильности
Правильно, и, особенно при использовании MOSFET в этих конфигурациях, может быть значительная величина емкости затвор-исток (2 нФ для Si9430), которая может вызвать проблемы со стабильностью, поэтому выход операционного усилителя «изолирован» от эту емкость затвор-исток с помощью резистора 100 Ом.
Не приведет ли это к задержке включения/выключения канала MOSFET?
Да, но без этой изоляции локализованный конденсатор обратной связи не может создать интегратор. Это оставило бы вам единственную возможность уменьшить коэффициент усиления по постоянному току с помощью локализованного резистора обратной связи, и, конечно же, это разрушило бы регулировку выходного тока.
Разве мы не хотели бы, чтобы MOSFET мгновенно реагировал на каждое колебание тока канала?
Этого не произойдет из-за необходимости интегратора.
Несмотря на то, что МОП-транзистор используется в качестве истокового повторителя, емкость затвор-исток (которая обычно нейтрализуется в идеальном МОП-транзисторе) по-прежнему остается значительно высокой. BJT довольно часто используются вместо MOSFET, и их легче сделать стабильными.
Можно ли увеличить этот резистор? 1К или 3К?
Постоянная времени интегратора должна доминировать над постоянной времени резистора затвора и остаточной емкости затвор-исток, поэтому, вероятно, даже не стоит пытаться.
Конечно, вы можете найти ограниченный набор выходных токов, где он может работать, но если вам нужен в целом приличный источник постоянного тока, то нет.
\$\конечная группа\$
2
\$\начало группы\$
Мощные МОП-транзисторы имеют очень большую входную емкость (тысячи пФ). В связи с выходным сопротивлением операционного усилителя это вызовет значительную фазовую задержку, которая повлияет на контур обратной связи и сделает его нестабильным.
Резистор 100 Ом изолирует эту емкость от операционного усилителя, чтобы избежать ее эффектов.
Резистор номиналом 1 кОм от резистора датчика тока обеспечивает эффективность обратной связи.
\$\конечная группа\$
\$\начало группы\$
Обычно перед затвором полевого МОП-транзистора помещают резистор с низким номиналом.

..VD4 — КД2998Г
