ΠΠ°ΠΊ ΡΠ°Π±ΠΎΡΠ°Π΅Ρ ΠΈΠΌΠΏΡΠ»ΡΡΠ½ΡΠΉ Π±Π»ΠΎΠΊ ΠΏΠΈΡΠ°Π½ΠΈΡ Π½Π° ΠΌΠΈΠΊΡΠΎΡΡ Π΅ΠΌΠ΅ IR2153. ΠΠ°ΠΊΠΈΠ΅ ΠΏΡΠ΅ΠΈΠΌΡΡΠ΅ΡΡΠ²Π° Ρ ΡΠ°ΠΊΠΎΠΉ ΡΡ Π΅ΠΌΡ. ΠΠ»Ρ ΡΠ΅Π³ΠΎ ΠΈΡΠΏΠΎΠ»ΡΠ·ΡΡΡΡΡ ΠΈΠΌΠΏΡΠ»ΡΡΠ½ΡΠ΅ Π±Π»ΠΎΠΊΠΈ ΠΏΠΈΡΠ°Π½ΠΈΡ Π½Π° IR2153. ΠΠ°ΠΊ ΡΠΎΠ±ΡΠ°ΡΡ ΠΈΠΌΠΏΡΠ»ΡΡΠ½ΡΠΉ Π±Π»ΠΎΠΊ ΠΏΠΈΡΠ°Π½ΠΈΡ ΡΠ²ΠΎΠΈΠΌΠΈ ΡΡΠΊΠ°ΠΌΠΈ.
ΠΡΠΈΠ½ΡΠΈΠΏ ΡΠ°Π±ΠΎΡΡ ΠΈΠΌΠΏΡΠ»ΡΡΠ½ΠΎΠ³ΠΎ Π±Π»ΠΎΠΊΠ° ΠΏΠΈΡΠ°Π½ΠΈΡ Π½Π° IR2153
ΠΠΌΠΏΡΠ»ΡΡΠ½ΡΠΉ Π±Π»ΠΎΠΊ ΠΏΠΈΡΠ°Π½ΠΈΡ Π½Π° ΠΌΠΈΠΊΡΠΎΡΡ Π΅ΠΌΠ΅ IR2153 ΡΠ°Π±ΠΎΡΠ°Π΅Ρ ΠΏΠΎ ΠΏΡΠΈΠ½ΡΠΈΠΏΡ Π²ΡΡΠΎΠΊΠΎΡΠ°ΡΡΠΎΡΠ½ΠΎΠ³ΠΎ ΠΏΡΠ΅ΠΎΠ±ΡΠ°Π·ΠΎΠ²Π°Π½ΠΈΡ Π½Π°ΠΏΡΡΠΆΠ΅Π½ΠΈΡ. ΠΡΠ½ΠΎΠ²Π½ΡΠ΅ ΡΡΠ°ΠΏΡ ΡΠ°Π±ΠΎΡΡ ΡΠ°ΠΊΠΎΠΉ ΡΡ Π΅ΠΌΡ:
- ΠΡ ΠΎΠ΄Π½ΠΎΠ΅ ΠΏΠ΅ΡΠ΅ΠΌΠ΅Π½Π½ΠΎΠ΅ Π½Π°ΠΏΡΡΠΆΠ΅Π½ΠΈΠ΅ 220Π Π²ΡΠΏΡΡΠΌΠ»ΡΠ΅ΡΡΡ Π΄ΠΈΠΎΠ΄Π½ΡΠΌ ΠΌΠΎΡΡΠΎΠΌ
- ΠΡΠΏΡΡΠΌΠ»Π΅Π½Π½ΠΎΠ΅ Π½Π°ΠΏΡΡΠΆΠ΅Π½ΠΈΠ΅ ΠΏΠΎΠ΄Π°Π΅ΡΡΡ Π½Π° ΡΠΈΠ»ΠΎΠ²ΡΠ΅ ΠΊΠ»ΡΡΠΈ (MOSFET-ΡΡΠ°Π½Π·ΠΈΡΡΠΎΡΡ)
- ΠΠΈΠΊΡΠΎΡΡ Π΅ΠΌΠ° IR2153 Π³Π΅Π½Π΅ΡΠΈΡΡΠ΅Ρ Π²ΡΡΠΎΠΊΠΎΡΠ°ΡΡΠΎΡΠ½ΡΠ΅ ΠΈΠΌΠΏΡΠ»ΡΡΡ Π΄Π»Ρ ΡΠΏΡΠ°Π²Π»Π΅Π½ΠΈΡ ΠΊΠ»ΡΡΠ°ΠΌΠΈ
- ΠΡΡΠΎΠΊΠΎΡΠ°ΡΡΠΎΡΠ½ΠΎΠ΅ Π½Π°ΠΏΡΡΠΆΠ΅Π½ΠΈΠ΅ Ρ ΠΊΠ»ΡΡΠ΅ΠΉ ΠΏΠΎΡΡΡΠΏΠ°Π΅Ρ Π½Π° ΠΈΠΌΠΏΡΠ»ΡΡΠ½ΡΠΉ ΡΡΠ°Π½ΡΡΠΎΡΠΌΠ°ΡΠΎΡ
- ΠΠ° Π²ΡΠΎΡΠΈΡΠ½ΠΎΠΉ ΠΎΠ±ΠΌΠΎΡΠΊΠ΅ ΡΡΠ°Π½ΡΡΠΎΡΠΌΠ°ΡΠΎΡΠ° ΡΠΎΡΠΌΠΈΡΡΠ΅ΡΡΡ ΡΡΠ΅Π±ΡΠ΅ΠΌΠΎΠ΅ Π²ΡΡ ΠΎΠ΄Π½ΠΎΠ΅ Π½Π°ΠΏΡΡΠΆΠ΅Π½ΠΈΠ΅
- ΠΡΡ ΠΎΠ΄Π½ΠΎΠ΅ Π½Π°ΠΏΡΡΠΆΠ΅Π½ΠΈΠ΅ Π²ΡΠΏΡΡΠΌΠ»ΡΠ΅ΡΡΡ ΠΈ ΡΠΈΠ»ΡΡΡΡΠ΅ΡΡΡ
ΠΠ»ΡΡΠ΅Π²ΡΠΌ ΡΠ»Π΅ΠΌΠ΅Π½ΡΠΎΠΌ ΡΡ Π΅ΠΌΡ ΡΠ²Π»ΡΠ΅ΡΡΡ ΠΌΠΈΠΊΡΠΎΡΡ Π΅ΠΌΠ° IR2153, ΠΊΠΎΡΠΎΡΠ°Ρ Π²ΡΠΏΠΎΠ»Π½ΡΠ΅Ρ ΡΡΠ½ΠΊΡΠΈΠΈ Π³Π΅Π½Π΅ΡΠ°ΡΠΎΡΠ° ΠΈ Π΄ΡΠ°ΠΉΠ²Π΅ΡΠ° ΡΠΈΠ»ΠΎΠ²ΡΡ ΠΊΠ»ΡΡΠ΅ΠΉ. ΠΠ½Π° ΡΠΎΡΠΌΠΈΡΡΠ΅Ρ ΡΠΏΡΠ°Π²Π»ΡΡΡΠΈΠ΅ ΠΈΠΌΠΏΡΠ»ΡΡΡ Ρ ΡΠ°ΡΡΠΎΡΠΎΠΉ 20-50 ΠΊΠΡ.

ΠΡΠ΅ΠΈΠΌΡΡΠ΅ΡΡΠ²Π° ΠΈΠΌΠΏΡΠ»ΡΡΠ½ΡΡ Π±Π»ΠΎΠΊΠΎΠ² ΠΏΠΈΡΠ°Π½ΠΈΡ Π½Π° IR2153
ΠΡΠΏΠΎΠ»ΡΠ·ΠΎΠ²Π°Π½ΠΈΠ΅ ΠΌΠΈΠΊΡΠΎΡΡ Π΅ΠΌΡ IR2153 Π΄Π»Ρ ΠΏΠΎΡΡΡΠΎΠ΅Π½ΠΈΡ ΠΈΠΌΠΏΡΠ»ΡΡΠ½ΡΡ ΠΈΡΡΠΎΡΠ½ΠΈΠΊΠΎΠ² ΠΏΠΈΡΠ°Π½ΠΈΡ Π΄Π°Π΅Ρ ΡΡΠ΄ ΠΏΡΠ΅ΠΈΠΌΡΡΠ΅ΡΡΠ²:
- ΠΡΠΎΡΡΠΎΡΠ° ΡΡ Π΅ΠΌΡ — ΡΡΠ΅Π±ΡΠ΅ΡΡΡ ΠΌΠΈΠ½ΠΈΠΌΡΠΌ Π²Π½Π΅ΡΠ½ΠΈΡ ΠΊΠΎΠΌΠΏΠΎΠ½Π΅Π½ΡΠΎΠ²
- ΠΡΡΠΎΠΊΠΈΠΉ ΠΠΠ ΠΏΡΠ΅ΠΎΠ±ΡΠ°Π·ΠΎΠ²Π°Π½ΠΈΡ — Π΄ΠΎ 85-90%
- Π¨ΠΈΡΠΎΠΊΠΈΠΉ Π΄ΠΈΠ°ΠΏΠ°Π·ΠΎΠ½ Π²Ρ ΠΎΠ΄Π½ΡΡ Π½Π°ΠΏΡΡΠΆΠ΅Π½ΠΈΠΉ
- ΠΠΎΠΌΠΏΠ°ΠΊΡΠ½ΡΠ΅ ΡΠ°Π·ΠΌΠ΅ΡΡ ΠΈ ΠΌΠ°Π»ΡΠΉ Π²Π΅Ρ
- ΠΠΈΠ·ΠΊΠΈΠΉ ΡΡΠΎΠ²Π΅Π½Ρ ΠΏΡΠ»ΡΡΠ°ΡΠΈΠΉ Π²ΡΡ ΠΎΠ΄Π½ΠΎΠ³ΠΎ Π½Π°ΠΏΡΡΠΆΠ΅Π½ΠΈΡ
- ΠΠΎΠ·ΠΌΠΎΠΆΠ½ΠΎΡΡΡ ΠΏΠΎΠ»ΡΡΠ΅Π½ΠΈΡ Π½Π΅ΡΠΊΠΎΠ»ΡΠΊΠΈΡ Π²ΡΡ ΠΎΠ΄Π½ΡΡ Π½Π°ΠΏΡΡΠΆΠ΅Π½ΠΈΠΉ
- ΠΠ°ΡΠΈΡΠ° ΠΎΡ ΠΊΠΎΡΠΎΡΠΊΠΎΠ³ΠΎ Π·Π°ΠΌΡΠΊΠ°Π½ΠΈΡ ΠΈ ΠΏΠ΅ΡΠ΅Π³ΡΡΠ·ΠΊΠΈ
ΠΠ»Π°Π³ΠΎΠ΄Π°ΡΡ ΡΡΠΈΠΌ ΠΏΡΠ΅ΠΈΠΌΡΡΠ΅ΡΡΠ²Π°ΠΌ ΠΈΠΌΠΏΡΠ»ΡΡΠ½ΡΠ΅ Π±Π»ΠΎΠΊΠΈ ΠΏΠΈΡΠ°Π½ΠΈΡ Π½Π° IR2153 Π½Π°ΡΠ»ΠΈ ΡΠΈΡΠΎΠΊΠΎΠ΅ ΠΏΡΠΈΠΌΠ΅Π½Π΅Π½ΠΈΠ΅ Π² ΡΠ°Π·Π»ΠΈΡΠ½ΠΎΠΉ ΡΠ»Π΅ΠΊΡΡΠΎΠ½Π½ΠΎΠΉ Π°ΠΏΠΏΠ°ΡΠ°ΡΡΡΠ΅.
ΠΠ±Π»Π°ΡΡΠΈ ΠΏΡΠΈΠΌΠ΅Π½Π΅Π½ΠΈΡ ΠΈΠΌΠΏΡΠ»ΡΡΠ½ΡΡ Π±Π»ΠΎΠΊΠΎΠ² ΠΏΠΈΡΠ°Π½ΠΈΡ Π½Π° IR2153
ΠΠΌΠΏΡΠ»ΡΡΠ½ΡΠ΅ ΠΈΡΡΠΎΡΠ½ΠΈΠΊΠΈ ΠΏΠΈΡΠ°Π½ΠΈΡ Π½Π° Π±Π°Π·Π΅ ΠΌΠΈΠΊΡΠΎΡΡ Π΅ΠΌΡ IR2153 ΠΈΡΠΏΠΎΠ»ΡΠ·ΡΡΡΡΡ Π² ΡΠ»Π΅Π΄ΡΡΡΠΈΡ ΠΎΠ±Π»Π°ΡΡΡΡ :
- ΠΡΡΠΎΡΠ½ΠΈΠΊΠΈ ΠΏΠΈΡΠ°Π½ΠΈΡ Π΄Π»Ρ ΠΊΠΎΠΌΠΏΡΡΡΠ΅ΡΠ½ΠΎΠΉ ΠΈ ΠΎΡΠΈΡΠ½ΠΎΠΉ ΡΠ΅Ρ Π½ΠΈΠΊΠΈ
- ΠΠ°ΡΡΠ΄Π½ΡΠ΅ ΡΡΡΡΠΎΠΉΡΡΠ²Π° Π΄Π»Ρ Π°ΠΊΠΊΡΠΌΡΠ»ΡΡΠΎΡΠΎΠ²
- ΠΠ»ΠΎΠΊΠΈ ΠΏΠΈΡΠ°Π½ΠΈΡ Π΄Π»Ρ ΡΠ²Π΅ΡΠΎΠ΄ΠΈΠΎΠ΄Π½ΡΡ ΡΠ²Π΅ΡΠΈΠ»ΡΠ½ΠΈΠΊΠΎΠ²
- ΠΡΡΠΎΡΠ½ΠΈΠΊΠΈ ΠΏΠΈΡΠ°Π½ΠΈΡ Π΄Π»Ρ Π°ΡΠ΄ΠΈΠΎ ΡΡΠΈΠ»ΠΈΡΠ΅Π»Π΅ΠΉ
- ΠΠ°Π±ΠΎΡΠ°ΡΠΎΡΠ½ΡΠ΅ Π±Π»ΠΎΠΊΠΈ ΠΏΠΈΡΠ°Π½ΠΈΡ Ρ ΡΠ΅Π³ΡΠ»ΠΈΡΡΠ΅ΠΌΡΠΌ Π²ΡΡ ΠΎΠ΄ΠΎΠΌ
- ΠΡΠΎΠΌΡΡΠ»Π΅Π½Π½ΡΠ΅ ΠΈΡΡΠΎΡΠ½ΠΈΠΊΠΈ ΠΏΠΈΡΠ°Π½ΠΈΡ
- ΠΠ»ΠΎΠΊΠΈ ΠΏΠΈΡΠ°Π½ΠΈΡ Π΄Π»Ρ ΡΠ΅Π»Π΅ΠΊΠΎΠΌΠΌΡΠ½ΠΈΠΊΠ°ΡΠΈΠΎΠ½Π½ΠΎΠ³ΠΎ ΠΎΠ±ΠΎΡΡΠ΄ΠΎΠ²Π°Π½ΠΈΡ
Π£Π½ΠΈΠ²Π΅ΡΡΠ°Π»ΡΠ½ΠΎΡΡΡ ΠΈ Π½Π°Π΄Π΅ΠΆΠ½ΠΎΡΡΡ ΡΡ Π΅ΠΌΡ Π½Π° IR2153 ΠΏΠΎΠ·Π²ΠΎΠ»ΡΠ΅Ρ ΠΏΡΠΈΠΌΠ΅Π½ΡΡΡ Π΅Π΅ ΠΏΡΠ°ΠΊΡΠΈΡΠ΅ΡΠΊΠΈ Π²ΠΎ Π²ΡΠ΅Ρ ΠΎΠ±Π»Π°ΡΡΡΡ , Π³Π΄Π΅ ΡΡΠ΅Π±ΡΠ΅ΡΡΡ ΠΏΡΠ΅ΠΎΠ±ΡΠ°Π·ΠΎΠ²Π°Π½ΠΈΠ΅ Π½Π°ΠΏΡΡΠΆΠ΅Π½ΠΈΡ.

Π‘Ρ Π΅ΠΌΠ° ΠΈΠΌΠΏΡΠ»ΡΡΠ½ΠΎΠ³ΠΎ Π±Π»ΠΎΠΊΠ° ΠΏΠΈΡΠ°Π½ΠΈΡ Π½Π° IR2153
Π Π°ΡΡΠΌΠΎΡΡΠΈΠΌ ΡΠΈΠΏΠΎΠ²ΡΡ ΡΡ Π΅ΠΌΡ ΠΈΠΌΠΏΡΠ»ΡΡΠ½ΠΎΠ³ΠΎ Π±Π»ΠΎΠΊΠ° ΠΏΠΈΡΠ°Π½ΠΈΡ Π½Π° ΠΌΠΈΠΊΡΠΎΡΡ Π΅ΠΌΠ΅ IR2153:
«` «`ΠΡΠ½ΠΎΠ²Π½ΡΠ΅ ΡΠ»Π΅ΠΌΠ΅Π½ΡΡ ΡΡ Π΅ΠΌΡ:
- ΠΡ ΠΎΠ΄Π½ΠΎΠΉ Π²ΡΠΏΡΡΠΌΠΈΡΠ΅Π»Ρ ΠΈ ΡΠΈΠ»ΡΡΡ
- ΠΠΈΠΊΡΠΎΡΡ Π΅ΠΌΠ° IR2153
- Π‘ΠΈΠ»ΠΎΠ²ΡΠ΅ MOSFET-ΡΡΠ°Π½Π·ΠΈΡΡΠΎΡΡ
- ΠΠΌΠΏΡΠ»ΡΡΠ½ΡΠΉ ΡΡΠ°Π½ΡΡΠΎΡΠΌΠ°ΡΠΎΡ
- ΠΡΡ ΠΎΠ΄Π½ΠΎΠΉ Π²ΡΠΏΡΡΠΌΠΈΡΠ΅Π»Ρ ΠΈ ΡΠΈΠ»ΡΡΡ
Π Π°Π±ΠΎΡΠ° ΡΡ Π΅ΠΌΡ ΠΏΡΠΎΠΈΡΡ ΠΎΠ΄ΠΈΡ Π½Π° ΡΠ°ΡΡΠΎΡΠ΅ 20-50 ΠΊΠΡ, ΡΡΠΎ ΠΏΠΎΠ·Π²ΠΎΠ»ΡΠ΅Ρ ΠΈΡΠΏΠΎΠ»ΡΠ·ΠΎΠ²Π°ΡΡ ΠΊΠΎΠΌΠΏΠ°ΠΊΡΠ½ΡΠΉ ΡΡΠ°Π½ΡΡΠΎΡΠΌΠ°ΡΠΎΡ ΠΈ ΠΏΠΎΠ»ΡΡΠΈΡΡ Π²ΡΡΠΎΠΊΠΈΠΉ ΠΠΠ ΠΏΡΠ΅ΠΎΠ±ΡΠ°Π·ΠΎΠ²Π°Π½ΠΈΡ.
ΠΠ°ΠΊ ΡΠΎΠ±ΡΠ°ΡΡ ΠΈΠΌΠΏΡΠ»ΡΡΠ½ΡΠΉ Π±Π»ΠΎΠΊ ΠΏΠΈΡΠ°Π½ΠΈΡ Π½Π° IR2153 ΡΠ²ΠΎΠΈΠΌΠΈ ΡΡΠΊΠ°ΠΌΠΈ
ΠΠ»Ρ ΡΠ°ΠΌΠΎΡΡΠΎΡΡΠ΅Π»ΡΠ½ΠΎΠΉ ΡΠ±ΠΎΡΠΊΠΈ ΠΈΠΌΠΏΡΠ»ΡΡΠ½ΠΎΠ³ΠΎ Π±Π»ΠΎΠΊΠ° ΠΏΠΈΡΠ°Π½ΠΈΡ Π½Π° IR2153 ΠΏΠΎΡΡΠ΅Π±ΡΡΡΡΡ ΡΠ»Π΅Π΄ΡΡΡΠΈΠ΅ ΠΊΠΎΠΌΠΏΠΎΠ½Π΅Π½ΡΡ:
- ΠΠΈΠΊΡΠΎΡΡ Π΅ΠΌΠ° IR2153
- MOSFET-ΡΡΠ°Π½Π·ΠΈΡΡΠΎΡΡ (Π½Π°ΠΏΡΠΈΠΌΠ΅Ρ, IRF840)
- ΠΠΌΠΏΡΠ»ΡΡΠ½ΡΠΉ ΡΡΠ°Π½ΡΡΠΎΡΠΌΠ°ΡΠΎΡ
- ΠΠΈΠΎΠ΄Π½ΡΠΉ ΠΌΠΎΡΡ ΠΈ Π±ΡΡΡΡΠΎΠ΄Π΅ΠΉΡΡΠ²ΡΡΡΠΈΠ΅ Π΄ΠΈΠΎΠ΄Ρ
- ΠΠΎΠ½Π΄Π΅Π½ΡΠ°ΡΠΎΡΡ ΠΈ ΡΠ΅Π·ΠΈΡΡΠΎΡΡ ΠΏΠΎ ΡΡ Π΅ΠΌΠ΅
- ΠΠ΅ΡΠ°ΡΠ½Π°Ρ ΠΏΠ»Π°ΡΠ°
ΠΠΎΡΡΠ΄ΠΎΠΊ ΡΠ±ΠΎΡΠΊΠΈ:
- ΠΠΎΠ΄Π³ΠΎΡΠΎΠ²ΠΈΡΡ ΠΏΠ΅ΡΠ°ΡΠ½ΡΡ ΠΏΠ»Π°ΡΡ ΠΏΠΎ ΡΡ Π΅ΠΌΠ΅
- Π£ΡΡΠ°Π½ΠΎΠ²ΠΈΡΡ ΠΈ ΠΏΡΠΈΠΏΠ°ΡΡΡ ΠΊΠΎΠΌΠΏΠΎΠ½Π΅Π½ΡΡ
- ΠΠ°ΠΌΠΎΡΠ°ΡΡ ΡΡΠ°Π½ΡΡΠΎΡΠΌΠ°ΡΠΎΡ (Π΅ΡΠ»ΠΈ Π½Π΅Ρ Π³ΠΎΡΠΎΠ²ΠΎΠ³ΠΎ)
- ΠΡΠΎΠ²Π΅ΡΠΈΡΡ ΠΌΠΎΠ½ΡΠ°ΠΆ
- ΠΠΎΠ΄ΠΊΠ»ΡΡΠΈΡΡ Π½Π°Π³ΡΡΠ·ΠΊΡ ΡΠ΅ΡΠ΅Π· Π»Π°ΠΌΠΏΠΎΡΠΊΡ
- ΠΠΊΠ»ΡΡΠΈΡΡ ΠΈ Π½Π°ΡΡΡΠΎΠΈΡΡ Π²ΡΡ ΠΎΠ΄Π½ΠΎΠ΅ Π½Π°ΠΏΡΡΠΆΠ΅Π½ΠΈΠ΅
ΠΡΠΈ ΡΠ±ΠΎΡΠΊΠ΅ Π²Π°ΠΆΠ½ΠΎ ΡΠΎΠ±Π»ΡΠ΄Π°ΡΡ ΠΌΠ΅ΡΡ ΠΏΡΠ΅Π΄ΠΎΡΡΠΎΡΠΎΠΆΠ½ΠΎΡΡΠΈ, ΡΠ°ΠΊ ΠΊΠ°ΠΊ ΡΡ Π΅ΠΌΠ° ΡΠ°Π±ΠΎΡΠ°Π΅Ρ Ρ ΡΠ΅ΡΠ΅Π²ΡΠΌ Π½Π°ΠΏΡΡΠΆΠ΅Π½ΠΈΠ΅ΠΌ.

ΠΠ°ΡΡΡΠΎΠΉΠΊΠ° ΠΈ ΠΏΡΠΎΠ²Π΅ΡΠΊΠ° ΡΠ°Π±ΠΎΡΡ Π±Π»ΠΎΠΊΠ° ΠΏΠΈΡΠ°Π½ΠΈΡ Π½Π° IR2153
ΠΠΎΡΠ»Π΅ ΡΠ±ΠΎΡΠΊΠΈ ΠΈΠΌΠΏΡΠ»ΡΡΠ½ΠΎΠ³ΠΎ Π±Π»ΠΎΠΊΠ° ΠΏΠΈΡΠ°Π½ΠΈΡ Π½Π° IR2153 Π½Π΅ΠΎΠ±Ρ ΠΎΠ΄ΠΈΠΌΠΎ Π²ΡΠΏΠΎΠ»Π½ΠΈΡΡ Π΅Π³ΠΎ Π½Π°ΡΡΡΠΎΠΉΠΊΡ ΠΈ ΠΏΡΠΎΠ²Π΅ΡΠΊΡ:
- ΠΡΠΎΠ²Π΅ΡΠΈΡΡ Π²ΡΡ ΠΎΠ΄Π½ΠΎΠ΅ Π½Π°ΠΏΡΡΠΆΠ΅Π½ΠΈΠ΅ Π±Π΅Π· Π½Π°Π³ΡΡΠ·ΠΊΠΈ
- ΠΠΎΠ΄ΠΊΠ»ΡΡΠΈΡΡ Π½Π°Π³ΡΡΠ·ΠΊΡ ΠΈ ΠΈΠ·ΠΌΠ΅ΡΠΈΡΡ Π½Π°ΠΏΡΡΠΆΠ΅Π½ΠΈΠ΅ ΠΏΠΎΠ΄ Π½Π°Π³ΡΡΠ·ΠΊΠΎΠΉ
- ΠΡΠΎΠ²Π΅ΡΠΈΡΡ ΡΡΠΎΠ²Π΅Π½Ρ ΠΏΡΠ»ΡΡΠ°ΡΠΈΠΉ Π½Π° Π²ΡΡ ΠΎΠ΄Π΅ ΠΎΡΡΠΈΠ»Π»ΠΎΠ³ΡΠ°ΡΠΎΠΌ
- ΠΠ·ΠΌΠ΅ΡΠΈΡΡ ΠΠΠ ΠΏΡΠ΅ΠΎΠ±ΡΠ°Π·ΠΎΠ²Π°Π½ΠΈΡ
- ΠΡΠΎΠ²Π΅ΡΠΈΡΡ ΡΠ°Π±ΠΎΡΡ Π·Π°ΡΠΈΡΡ ΠΎΡ ΠΊΠΎΡΠΎΡΠΊΠΎΠ³ΠΎ Π·Π°ΠΌΡΠΊΠ°Π½ΠΈΡ
- ΠΡΠΎΡΠ΅ΡΡΠΈΡΠΎΠ²Π°ΡΡ Π±Π»ΠΎΠΊ ΠΏΠΈΡΠ°Π½ΠΈΡ Π² ΡΠ΅ΡΠ΅Π½ΠΈΠ΅ Π½Π΅ΡΠΊΠΎΠ»ΡΠΊΠΈΡ ΡΠ°ΡΠΎΠ² ΠΏΠΎΠ΄ Π½Π°Π³ΡΡΠ·ΠΊΠΎΠΉ
ΠΡΠΈ ΠΏΡΠ°Π²ΠΈΠ»ΡΠ½ΠΎΠΉ ΡΠ±ΠΎΡΠΊΠ΅ ΠΈ Π½Π°ΡΡΡΠΎΠΉΠΊΠ΅ ΠΈΠΌΠΏΡΠ»ΡΡΠ½ΡΠΉ Π±Π»ΠΎΠΊ ΠΏΠΈΡΠ°Π½ΠΈΡ Π½Π° IR2153 ΠΎΠ±Π΅ΡΠΏΠ΅ΡΠΈΡ ΡΡΠ°Π±ΠΈΠ»ΡΠ½ΠΎΠ΅ Π²ΡΡ ΠΎΠ΄Π½ΠΎΠ΅ Π½Π°ΠΏΡΡΠΆΠ΅Π½ΠΈΠ΅ Ρ Π½ΠΈΠ·ΠΊΠΈΠΌ ΡΡΠΎΠ²Π½Π΅ΠΌ ΠΏΡΠ»ΡΡΠ°ΡΠΈΠΉ.
ΠΠΎΠ·ΠΌΠΎΠΆΠ½ΡΠ΅ ΠΏΡΠΎΠ±Π»Π΅ΠΌΡ ΠΈ ΠΈΡ ΡΡΡΡΠ°Π½Π΅Π½ΠΈΠ΅
ΠΡΠΈ ΡΠ±ΠΎΡΠΊΠ΅ ΠΈ ΡΠΊΡΠΏΠ»ΡΠ°ΡΠ°ΡΠΈΠΈ ΠΈΠΌΠΏΡΠ»ΡΡΠ½ΠΎΠ³ΠΎ Π±Π»ΠΎΠΊΠ° ΠΏΠΈΡΠ°Π½ΠΈΡ Π½Π° IR2153 ΠΌΠΎΠ³ΡΡ Π²ΠΎΠ·Π½ΠΈΠΊΠ½ΡΡΡ ΡΠ»Π΅Π΄ΡΡΡΠΈΠ΅ ΠΏΡΠΎΠ±Π»Π΅ΠΌΡ:
- ΠΡΡΡΡΡΡΠ²ΠΈΠ΅ Π²ΡΡ ΠΎΠ΄Π½ΠΎΠ³ΠΎ Π½Π°ΠΏΡΡΠΆΠ΅Π½ΠΈΡ — ΠΏΡΠΎΠ²Π΅ΡΠΈΡΡ ΡΠ΅Π»ΠΎΡΡΠ½ΠΎΡΡΡ ΠΊΠΎΠΌΠΏΠΎΠ½Π΅Π½ΡΠΎΠ² ΠΈ ΠΏΡΠ°Π²ΠΈΠ»ΡΠ½ΠΎΡΡΡ ΠΌΠΎΠ½ΡΠ°ΠΆΠ°
- ΠΠ΅ΡΡΠ°Π±ΠΈΠ»ΡΠ½ΠΎΠ΅ Π²ΡΡ ΠΎΠ΄Π½ΠΎΠ΅ Π½Π°ΠΏΡΡΠΆΠ΅Π½ΠΈΠ΅ — ΠΏΡΠΎΠ²Π΅ΡΠΈΡΡ ΠΊΠ°ΡΠ΅ΡΡΠ²ΠΎ Π½Π°ΠΌΠΎΡΠΊΠΈ ΡΡΠ°Π½ΡΡΠΎΡΠΌΠ°ΡΠΎΡΠ°
- Π‘ΠΈΠ»ΡΠ½ΡΠΉ Π½Π°Π³ΡΠ΅Π² ΠΊΠΎΠΌΠΏΠΎΠ½Π΅Π½ΡΠΎΠ² — ΡΠΌΠ΅Π½ΡΡΠΈΡΡ Π½Π°Π³ΡΡΠ·ΠΊΡ ΠΈΠ»ΠΈ ΡΠ»ΡΡΡΠΈΡΡ ΠΎΡ Π»Π°ΠΆΠ΄Π΅Π½ΠΈΠ΅
- ΠΡΡΠΎΠΊΠΈΠΉ ΡΡΠΎΠ²Π΅Π½Ρ ΠΏΡΠ»ΡΡΠ°ΡΠΈΠΉ — ΡΠ²Π΅Π»ΠΈΡΠΈΡΡ Π΅ΠΌΠΊΠΎΡΡΡ Π²ΡΡ ΠΎΠ΄Π½ΠΎΠ³ΠΎ ΡΠΈΠ»ΡΡΡΠ°
- ΠΡΡ ΠΎΠ΄ ΠΈΠ· ΡΡΡΠΎΡ ΠΏΡΠΈ Π²ΠΊΠ»ΡΡΠ΅Π½ΠΈΠΈ — ΠΏΡΠΎΠ²Π΅ΡΠΈΡΡ Π·Π°ΡΠΈΡΠ½ΡΠ΅ ΡΠ΅ΠΏΠΈ
ΠΡΠΈ Π²ΠΎΠ·Π½ΠΈΠΊΠ½ΠΎΠ²Π΅Π½ΠΈΠΈ ΠΏΡΠΎΠ±Π»Π΅ΠΌ ΡΠ΅ΠΊΠΎΠΌΠ΅Π½Π΄ΡΠ΅ΡΡΡ ΠΏΠΎΡΠ»Π΅Π΄ΠΎΠ²Π°ΡΠ΅Π»ΡΠ½ΠΎ ΠΏΡΠΎΠ²Π΅ΡΠΈΡΡ Π²ΡΠ΅ ΡΠ·Π»Ρ ΡΡ Π΅ΠΌΡ, Π½Π°ΡΠΈΠ½Π°Ρ Ρ Π²Ρ ΠΎΠ΄Π½ΡΡ ΡΠ΅ΠΏΠ΅ΠΉ.

Ir2153 ΡΡ Π΅ΠΌΠ° Π²ΠΊΠ»ΡΡΠ΅Π½ΠΈΡ
ΠΡΡΡΠΎΠ΅Π½Π½ΡΠΉ Π² IR ΡΡΠ°Π±ΠΈΠ»ΠΈΡΡΠΎΠ½ Π½Π° Π§Π°ΡΡΠΎΡΠ° Π³Π΅Π½Π΅ΡΠ°ΡΠΈΠΈ Π·Π°Π΄Π°Π΅ΡΡΡ ΡΠΎΠΏΡΠΎΡΠΈΠ²Π»Π΅Π½ΠΈΠ΅ΠΌ ΠΈ Π΅ΠΌΠΊΠΎΡΡΡΡ ΠΏΠΎΠ΄ΡΠΎΠ΅Π΄ΠΈΠ½Π΅Π½Π½ΠΎΠΉ ΠΊ Π²ΡΡ ΠΎΠ΄Π°ΠΌ RT ΠΈ CT Π½ΠΎΠΆΠΊΠΈ 2 ΠΈ 3 Π½Π° ΡΡ Π΅ΠΌΠ°Ρ Π²ΡΡΠ΅. ΠΡΠ»ΠΈ Π·Π°ΠΊΠΎΡΠΎΡΠΈΡΡ Π²ΡΡ ΠΎΠ΄ Π‘Π’ Π½Π° ΠΌΠΈΠ½ΡΡ, ΡΠΎ ΠΏΡΠΎΠΈΠ·ΠΎΠΉΠ΄Π΅Ρ ΠΎΡΡΠ°Π½ΠΎΠ²ΠΊΠ° Π³Π΅Π½Π΅ΡΠ°ΡΠΈΠΈ ΠΈΠΌΠΏΡΠ»ΡΡΠΎΠ² ΠΈ Π·Π°ΠΏΠΈΡΠ°Π½ΠΈΠ΅ ΡΠΈΠ»ΠΎΠ²ΡΡ ΠΊΠ»ΡΡΠ΅ΠΉ. ΠΡΡ ΠΎΡΠΎΠ±Π΅Π½Π½ΠΎΡΡΡ ΠΌΠΈΠΊΡΠΎΡΠ±ΠΎΡΠΊΠΈ ΠΌΠΎΠΆΠ½ΠΎ ΠΏΡΠΈΠΌΠ΅Π½ΠΈΡΡ Π΄Π»Ρ ΠΎΡΠ³Π°Π½ΠΈΠ·Π°ΡΠΈΠΈ ΠΏΡΠΎΡΡΠΎΠΉ Π·Π°ΡΠΈΡΡ. Π’Π°ΠΊΠΆΠ΅ ΡΠ»Π΅Π΄ΡΠ΅Ρ ΠΎΠ±ΡΠ°ΡΠΈΡΡ Π²Π½ΠΈΠΌΠ°Π½ΠΈΠ΅ Π½Π° ΡΠΎΡ ΡΠ°ΠΊΡ, ΡΡΠΎ ΡΡΠ°Π½Π΄Π°ΡΡΠ½Π°Ρ ΡΡ Π΅ΠΌΠ° Π²ΠΊΠ»ΡΡΠ΅Π½ΠΈΡ Π½Π΅ Π½ΡΠΆΠ΄Π°Π΅ΡΡΡ Π² ΠΏΠΎΠ΄ΠΊΠ»ΡΡΠ΅Π½ΠΈΠΈ Π²ΡΡ ΠΎΠ΄Π° ΠΊ ΠΌΠΎΡΠ½ΠΎΠΉ ΡΡΠ΅Π΄Π½Π΅ΠΉ ΡΠΎΡΠΊΠ΅, Π²ΠΏΠΎΠ»Π½Π΅ Π΄ΠΎΡΡΠ°ΡΠΎΡΠ½ΠΎ ΡΠ°Π·Π²ΡΠ·ΠΊΠΈ ΠΏΠΎ ΠΏΠΎΡΡΠΎΡΠ½Π½ΠΎΠΌΡ ΡΠΎΠΊΡ ΡΠ΅ΡΠ΅Π· Π΅ΠΌΠΊΠΎΡΡΡ.
ΠΠΎΠΈΡΠΊ Π΄Π°Π½Π½ΡΡ ΠΏΠΎ ΠΠ°ΡΠ΅ΠΌΡ Π·Π°ΠΏΡΠΎΡΡ:
Ir2153 ΡΡ Π΅ΠΌΠ° Π²ΠΊΠ»ΡΡΠ΅Π½ΠΈΡ
Π‘Ρ Π΅ΠΌΡ, ΡΠΏΡΠ°Π²ΠΎΡΠ½ΠΈΠΊΠΈ, Π΄Π°ΡΠ°ΡΠΈΡΡ:
ΠΡΠ°ΠΉΡ-Π»ΠΈΡΡΡ, ΡΠ΅Π½Ρ:
ΠΠ±ΡΡΠΆΠ΄Π΅Π½ΠΈΡ, ΡΡΠ°ΡΡΠΈ, ΠΌΠ°Π½ΡΠ°Π»Ρ:
ΠΠΎΠΆΠ΄ΠΈΡΠ΅ΡΡ ΠΎΠΊΠΎΠ½ΡΠ°Π½ΠΈΡ ΠΏΠΎΠΈΡΠΊΠ° Π²ΠΎ Π²ΡΠ΅Ρ Π±Π°Π·Π°Ρ .
ΠΠΎ Π·Π°Π²Π΅ΡΡΠ΅Π½ΠΈΡ ΠΏΠΎΡΠ²ΠΈΡΡΡ ΡΡΡΠ»ΠΊΠ° Π΄Π»Ρ Π΄ΠΎΡΡΡΠΏΠ° ΠΊ Π½Π°ΠΉΠ΄Π΅Π½Π½ΡΠΌ ΠΌΠ°ΡΠ΅ΡΠΈΠ°Π»Π°ΠΌ.
Π‘ΠΎΠ΄Π΅ΡΠΆΠ°Π½ΠΈΠ΅:
- ΠΠ»ΠΎΠΊ ΠΏΠΈΡΠ°Π½ΠΈΡ IR2153 ΡΡ Π΅ΠΌΠ°
- IR2153(D) (S)
- ΠΠΈΠΊΡΠΎΡΡ Π΅ΠΌΡ Π½ΠΎΠ²ΠΎΠ³ΠΎ ΠΏΠΎΠΊΠΎΠ»Π΅Π½ΠΈΡ Π΄Π»Ρ ΡΠΏΡΠ°Π²Π»Π΅Π½ΠΈΡ ΡΠ½Π΅ΡΠ³ΠΎΡΠ±Π΅ΡΠ΅Π³Π°ΡΡΠΈΠΌΠΈ ΠΈΡΡΠΎΡΠ½ΠΈΠΊΠ°ΠΌΠΈ ΡΠ²Π΅ΡΠ°
- ΠΡΡΠΎΡΠ½ΠΈΠΊ ΠΏΠΈΡΠ°Π½ΠΈΡ IR2153 500ΠΡ
- ΠΠΌΠΏΡΠ»ΡΡΠ½ΡΠΉ Π±Π»ΠΎΠΊ ΠΏΠΈΡΠ°Π½ΠΈΡ Π½Π° IR2153/2155
- ΠΠΌΠΏΡΠ»ΡΡΠ½ΡΠΉ Π±Π»ΠΎΠΊ ΠΏΠΈΡΠ°Π½ΠΈΡ ΡΡΠΈΠ»ΠΈΡΠ΅Π»Ρ Π½Π° IR2151, IR2153
- ΠΡΠΎΡΡΠΎΠΉ, ΡΠ°ΠΌΠΎΠ΄Π΅Π»ΡΠ½ΡΠΉ ΠΈΠΌΠΏΡΠ»ΡΡΠ½ΡΠΉ Π±Π»ΠΎΠΊ ΠΏΠΈΡΠ°Π½ΠΈΡ Π½Π° IR2153 ΡΠ²ΠΎΠΈΠΌΠΈ ΡΡΠΊΠ°ΠΌΠΈ
- 3.
2 Π£ΠΏΡΠ°Π²Π»ΡΠ΅ΠΌΡΠΉ ΡΠΈΡΠΎΡΠ½ΠΎ-ΠΈΠΌΠΏΡΠ»ΡΡΠ½ΡΠΉ ΠΌΠΎΠ΄ΡΠ»ΡΡΠΎΡ ir2153
- Π§Π΅ΡΡΡΠ΅ ΠΈΠΌΠΏΡΠ»ΡΡΠ½ΡΡ Π±Π»ΠΎΠΊΠ° ΠΏΠΈΡΠ°Π½ΠΈΡ Π½Π° IR2153
ΠΠΠ‘ΠΠΠ’Π ΠΠ’Π ΠΠΠΠΠ ΠΠ Π’ΠΠΠ: ΠΠΌΠΏΡΠ»ΡΡΠ½ΡΠΉ Π±Π»ΠΎΠΊ ΠΏΠΈΡΠ°Π½ΠΈΡ Π½Π° Π²ΡΠ΅ ΡΠ»ΡΡΠ°ΠΈ ΠΆΠΈΠ·Π½ΠΈ. IR2153. Sponsored by PCBWay.
ΠΠ»ΠΎΠΊ ΠΏΠΈΡΠ°Π½ΠΈΡ IR2153 ΡΡ Π΅ΠΌΠ°
Π£ ΠΌΠ΅Π½Ρ Π΅ΡΡΡ Π²ΠΎΠΏΡΠΎΡ, ΠΠ½ ΠΌΠΎΠΆΠ΅Ρ Π±ΡΡΡ ΠΈΡΠΏΠΎΠ»ΡΠ·ΠΎΠ²Π°Π½ Π΄Π»Ρ ΠΏΡΠ±Π»ΠΈΡΠ½ΠΎΠΉ ΡΠ΅ΡΠΈ 12? Π ΡΠ²ΠΎΠΈΡ ΡΡ Π΅ΠΌΠ°Ρ Ρ Π½Π΅ ΡΠΎΠ·Π½Π°ΡΠ΅Π»ΡΠ½ΠΎ ΠΏΠΎΠ»ΠΎΠΆΠΈΠ» ΠΈΠ³Π»Ρ, ΠΏΠΎΡΠΎΠΌΡ ΡΡΠΎ ΠΎΡΠ½ΠΎΡΠ΅Π½ΠΈΡ Π·Π°Π²ΠΈΡΡΡ ΠΎΡ Ρ Π°ΡΠ°ΠΊΡΠ΅ΡΠΈΡΡΠΈΠΊ ΡΡΠ°Π½ΡΡΠΎΡΠΌΠ°ΡΠΎΡΠ°, ΠΈΡΠΏΠΎΠ»ΡΠ·ΡΠ΅ΠΌΡΡ . Π¦Π΅Π½Π½Π°Ρ ΠΏΠΎΠΌΠΎΡΡ ΠΏΡΠΈ ΡΠ°Π·ΡΠ°Π±ΠΎΡΠΊΠ΅ ΠΈ Π΅ΡΠ΅ Π±ΠΎΠ»Π΅Π΅ ΡΠ΅Π½Π½ΠΎΠΉ, ΠΏΠΎΡΠΊΠΎΠ»ΡΠΊΡ ΠΎΠ½ ΠΈΡΠΏΠΎΠ»ΡΠ·ΡΠ΅Ρ ΠΏΡΠΎΡΡΡΠ΅ ΡΠΎΡΠΌΡΠ»Ρ. ΠΠ°ΡΠΌΠ°Π½Π½ΡΠΉ ΠΊΠ°Π»ΡΠΊΡΠ»ΡΡΠΎΡ ΡΠΎΠ»ΡΠΊΠΎ Π΄Π»Ρ Π²ΡΠ΅Ρ ΡΠ°ΡΡΠ΅ΡΠΎΠ².
ΠΠ»Π°Π³ΠΎΠ΄Π°ΡΡ ΡΠΏΡΠΎΡΠ΅Π½ΠΈΠΉ ΠΊΠΎΡΠΎΡΠΎΠ³ΠΎ Π²Ρ ΡΠ΄Π΅Π»Π°Π»ΠΈ Π½Π°Ρ ΠΏΡΠΈΡΠ°ΡΡΠ½ΠΈΠΊΠ°ΠΌΠΈ. Π’Ρ Π΄ΠΎΠ»ΠΆΠ΅Π½ Π±ΡΡΡ Π²ΠΎΡΠ»ΠΈ Π² ΡΠΈΡΡΠ΅ΠΌΡ ΠΎΠΏΡΠ±Π»ΠΈΠΊΠΎΠ²Π°ΡΡ ΠΊΠΎΠΌΠΌΠ΅Π½ΡΠ°ΡΠΈΠΉ.
Π’Π°ΠΊΠΆΠ΅ Π²Π°ΠΌ, Π²ΠΎΠ·ΠΌΠΎΠΆΠ½ΠΎ, ΠΏΠΎΠ½ΡΠ°Π²ΠΈΡΡΡ Π°Π½Π°Π»ΠΎΠ³ΠΎΠ²Π°Ρ ΠΠΠ. ΠΠΎΠ²Π°Ρ ΡΠ²Π΅ΡΠ΄ΠΎΡΠ΅Π»ΡΠ½Π°Ρ ΠΏΠ°ΠΌΡΡΡ. Π ΡΠ²ΠΎΠΈΡ
ΡΡ
Π΅ΠΌΠ°Ρ
Ρ Π½Π΅ ΡΠΎΠ·Π½Π°ΡΠ΅Π»ΡΠ½ΠΎ ΠΏΠΎΠ»ΠΎΠΆΠΈΠ» ΠΈΠ³Π»Ρ, ΠΏΠΎΡΠΎΠΌΡ ΡΡΠΎ ΠΎΡΠ½ΠΎΡΠ΅Π½ΠΈΡ Π·Π°Π²ΠΈΡΡΡ ΠΎΡ Ρ
Π°ΡΠ°ΠΊΡΠ΅ΡΠΈΡΡΠΈΠΊ ΡΡΠ°Π½ΡΡΠΎΡΠΌΠ°ΡΠΎΡΠ°, ΠΈΡΠΏΠΎΠ»ΡΠ·ΡΠ΅ΠΌΡΡ
Π‘Π΅ΡΡΠΈΡΠΈΠΊΠ°ΡΡ.
Π₯ΠΎΡΡ Ρ Π³ΠΎΠ²ΠΎΡΡ ΠΎ Π΅Π΄ΠΈΠ½ΠΎΠΉ ΡΠ΅ΠΌΡΠ΅ Π²ΠΎΠ΄ΠΈΡΠ΅Π»Ρ, Π΄ΠΈΡΠΊΡΡΡ ΡΠ°ΠΊΠΆΠ΅ ΡΠΏΡΠ°Π²Π΅Π΄Π»ΠΈΠ² Π΄Π»Ρ Π²ΡΠ΅Ρ Π²ΠΎΠ΄ΠΈΡΠ΅Π»Π΅ΠΉ Π΄ΡΡΠ³ΠΈΡ ΡΠ΅ΠΌΠ΅ΠΉ. ΠΡΠ²Π΅ΡΠΈΡΡ Π₯ΠΎΡΠΈΡΠ΅ ΠΏΡΠΈΠ½ΡΡΡ ΡΡΠ°ΡΡΠΈΠ΅ Π² ΠΎΠ±ΡΡΠΆΠ΄Π΅Π½ΠΈΠΈ? ΠΡ ΠΌΠΎΠΆΠ΅ΡΠ΅ Π²Π½Π΅ΡΡΠΈ ΡΠ²ΠΎΠΉ Π²ΠΊΠ»Π°Π΄! ΠΠΎΠΉΡΠΈ ΠΆΡΠ»ΠΈΠΊ ΡΠΎΡΠΈΠ°Π»ΡΠ½Π°Ρ. Π― ΠΏΡΠΈΠ·Π½Π°Ρ, ΡΡΠΎ ΠΌΠΎΠΈ Π΄Π°Π½Π½ΡΠ΅ Π±ΡΠ΄ΡΡ ΡΠΎΡ ΡΠ°Π½Π΅Π½Ρ ΠΈ ΠΈΡΠΏΠΎΠ»ΡΠ·ΠΎΠ²Π°Π½Ρ, ΠΊΠ°ΠΊ ΡΠΊΠ°Π·Π°Π½ΠΎ Π² ΡΠ°ΡΡΠ½ΠΎΠΉ Pricacy.
ΠΡΠΎΡ ΡΠ°ΠΉΡ ΠΈΡΠΏΠΎΠ»ΡΠ·ΡΠ΅Ρ ΠΊΡΠΊΠΈ-ΡΠ°ΠΉΠ»Ρ, Π½Π΅ΠΎΠ±Ρ ΠΎΠ΄ΠΈΠΌΡΠ΅ Π΄Π»Ρ ΡΠ°Π±ΠΎΡΡ ΠΈ ΠΏΠΎΠ»Π΅Π·Π½ΡΡ Π΄Π»Ρ ΡΠ΅Π»Π΅ΠΉ, ΠΎΠΏΠΈΡΠ°Π½Π½ΡΡ Π² ΠΏΠΎΠ»ΠΈΡΠΈΠΊΠ΅ ΠΏΠ΅ΡΠ΅Π½ΡΡ.
IR2153(D) (S)
Π₯Π°ΡΠ°ΠΊΡΠ΅ΡΠ½ΠΎΠΉ ΡΠ΅ΡΡΠΎΠΉ ΡΡΠΎΠ³ΠΎ Π±Π»ΠΎΠΊΠ° ΠΏΠΈΡΠ°Π½ΠΈΡ ΡΠ²Π»ΡΠ΅ΡΡΡ Π΅Π³ΠΎ ΠΏΡΠΎΡΡΠΎΡΠ° ΠΈ ΠΏΠΎΠ²ΡΠΎΡΡΠ΅ΠΌΠΎΡΡΡ. Π‘Ρ
Π΅ΠΌΠ° ΡΠΎΠ΄Π΅ΡΠΆΠΈΡ ΠΌΠ°Π»ΠΎΠ΅ ΠΊΠΎΠ»ΠΈΡΠ΅ΡΡΠ²ΠΎ ΠΊΠΎΠΌΠΏΠΎΠ½Π΅Π½ΡΠΎΠ² ΠΈ Ρ
ΠΎΡΠΎΡΠΎ ΡΠ΅Π±Ρ Π·Π°ΡΠ΅ΠΊΠΎΠΌΠ΅Π½Π΄ΠΎΠ²Π°Π»Π° Π½Π° ΠΏΡΠΎΡΡΠΆΠ΅Π½ΠΈΠΈ Π±ΠΎΠ»Π΅Π΅ Π΄Π²ΡΡ
Π»Π΅Ρ. Π ΠΊΠ°ΡΠ΅ΡΡΠ²Π΅ ΠΈΠΌΠΏΡΠ»ΡΡΠ½ΠΎΠ³ΠΎ ΡΡΠ°Π½ΡΡΠΎΡΠΌΠ°ΡΠΎΡΠ° ΠΈΡΠΏΠΎΠ»ΡΠ·ΡΠ΅ΡΡΡ ΡΠΈΠΏΠΎΠ²ΠΎΠΉ ΠΏΠΎΠ½ΠΈΠΆΠ°ΡΡΠΈΠΉ ΡΡΠ°Π½ΡΡΠΎΡΠΌΠ°ΡΠΎΡ ΠΈΠ· ΠΊΠΎΠΌΠΏΡΡΡΠ΅ΡΠ½ΠΎΠ³ΠΎ Π±Π»ΠΎΠΊΠ° ΠΏΠΈΡΠ°Π½ΠΈΡ. ΠΠ° Π²Ρ
ΠΎΠ΄Π΅ ΡΡΠΎΠΈΡ PTC ΡΠ΅ΡΠΌΠΈΡΡΠΎΡ Positive Temperature Coefficient β ΠΏΠΎΠ»ΡΠΏΡΠΎΠ²ΠΎΠ΄Π½ΠΈΠΊΠΎΠ²ΡΠΉ ΡΠ΅Π·ΠΈΡΡΠΎΡ Ρ ΠΏΠΎΠ»ΠΎΠΆΠΈΡΠ΅Π»ΡΠ½ΡΠΌ ΡΠ΅ΠΌΠΏΠ΅ΡΠ°ΡΡΡΠ½ΡΠΌ ΠΊΠΎΡΡΡΠΈΡΠΈΠ΅Π½ΡΠΎΠΌ, ΠΊΠΎΡΠΎΡΡΠΉ ΡΠ΅Π·ΠΊΠΎ ΡΠ²Π΅Π»ΠΈΡΠΈΠ²Π°Π΅Ρ ΡΠ²ΠΎΠ΅ ΡΠΎΠΏΡΠΎΡΠΈΠ²Π»Π΅Π½ΠΈΠ΅, ΠΊΠΎΠ³Π΄Π° ΠΏΡΠ΅Π²ΡΡΠ΅Π½Π° Π½Π΅ΠΊΠΎΡΠΎΡΠ°Ρ Ρ
Π°ΡΠ°ΠΊΡΠ΅ΡΠΈΡΡΠΈΡΠ΅ΡΠΊΠ°Ρ ΡΠ΅ΠΌΠΏΠ΅ΡΠ°ΡΡΡΠ° TRef.
ΠΠ°ΡΠΈΡΠ°Π΅Ρ ΡΠΈΠ»ΠΎΠ²ΡΠ΅ ΠΊΠ»ΡΡΠΈ Π² ΠΌΠΎΠΌΠ΅Π½Ρ Π²ΠΊΠ»ΡΡΠ΅Π½ΠΈΡ Π½Π° Π²ΡΠ΅ΠΌΡ Π·Π°ΡΡΠ΄ΠΊΠΈ ΠΊΠΎΠ½Π΄Π΅Π½ΡΠ°ΡΠΎΡΠΎΠ². ΠΠΈΠΎΠ΄Π½ΡΠΉ ΠΌΠΎΡΡ Π½Π° Π²Ρ
ΠΎΠ΄Π΅ Π΄Π»Ρ Π²ΡΠΏΡΡΠΌΠ»Π΅Π½ΠΈΡ ΡΠ΅ΡΠ΅Π²ΠΎΠ³ΠΎ Π½Π°ΠΏΡΡΠΆΠ΅Π½ΠΈΡ Π½Π° ΡΠΎΠΊ 10Π.
ΠΠΠΠ£ΠΠ¬Π‘ΠΠ«Π ΠΠΠΠ ΠΠΠ’ΠΠΠΠ― Π‘ΠΠΠΠΠ Π Π£ΠΠΠΠ ΠΠ IR ΡΠΏΡΠΎΡΠ΅Π½Π½ΡΡ ΠΏΡΠΈΠ½ΡΠΈΠΏΠΈΠ°Π»ΡΠ½ΡΡ ΡΡ Π΅ΠΌΡ Π²ΠΊΠ»ΡΡΠ΅Π½ΠΈΡ IR, ΡΠΎ ΠΏΠΎΠ»ΡΡΠ°Π΅ΡΡΡ ΠΏΡΠΈΠΌΠ΅ΡΠ½ΠΎ ΡΠ°ΠΊ.
ΠΠΈΠΊΡΠΎΡΡ Π΅ΠΌΡ Π½ΠΎΠ²ΠΎΠ³ΠΎ ΠΏΠΎΠΊΠΎΠ»Π΅Π½ΠΈΡ Π΄Π»Ρ ΡΠΏΡΠ°Π²Π»Π΅Π½ΠΈΡ ΡΠ½Π΅ΡΠ³ΠΎΡΠ±Π΅ΡΠ΅Π³Π°ΡΡΠΈΠΌΠΈ ΠΈΡΡΠΎΡΠ½ΠΈΠΊΠ°ΠΌΠΈ ΡΠ²Π΅ΡΠ°
Π ΡΡΠ°ΡΡΠ΅ ΠΎΠΏΠΈΡΡΠ²Π°Π΅ΡΡΡ ΡΠΈΠ»ΠΎΠ²ΠΎΠΉ ΡΠ»Π΅ΠΊΡΡΠΎΠ½Π½ΡΠΉ ΠΊΠ»ΡΡ Π½Π° ΠΌΠΎΡΠ½ΡΡ
ΠΏΠΎΠ»Π΅Π²ΡΡ
ΡΡΠ°Π½Π·ΠΈΡΡΠΎΡΠ°Ρ
, ΠΏΡΠ΅Π΄Π½Π°Π·Π½Π°ΡΠ΅Π½Π½ΡΠΉ Π΄Π»Ρ ΠΊΠΎΠΌΠΌΡΡΠ°ΡΠΈΠΈ ΠΌΠΎΡΠ½ΡΡ
Π½Π°Π³ΡΡΠ·ΠΎΠΊ Ρ Π³Π°Π»ΡΠ²Π°Π½ΠΈΡΠ΅ΡΠΊΠΎΠΉ ΡΠ°Π·Π²ΡΠ·ΠΊΠΎΠΉ ΡΠΈΠ»ΠΎΠ²ΠΎΠΉ ΡΠ΅ΠΏΠΈ ΠΎΡ ΡΠ΅ΠΏΠΈ ΡΠΏΡΠ°Π²Π»Π΅Π½ΠΈΡ. ΠΠΎΠΌΠΌΡΡΠΈΡΡΠ΅ΠΌΡΠΉ ΡΠΎΠΊ ΠΈ Π½Π°ΠΏΡΡΠΆΠ΅Π½ΠΈΠ΅ ΠΎΠΏΡΠ΅Π΄Π΅Π»ΡΡΡΡΡ ΡΠΈΠΏΠΎΠΌ ΠΏΡΠΈΠΌΠ΅Π½Π΅Π½Π½ΠΎΠ³ΠΎ ΠΏΠΎΠ»Π΅Π²ΠΎΠ³ΠΎ ΡΡΠ°Π½Π·ΠΈΡΡΠΎΡΠ° ΠΈ ΠΌΠΎΠ³ΡΡ ΠΈΠ·ΠΌΠ΅Π½ΡΡΡΡ ΠΎΡ 1 Π΄ΠΎ Π, ΠΈ ΠΎΡ 10 Π΄ΠΎ Π. Π Π°ΡΡΠΌΠΎΡΡΠΈΠΌ ΠΊΠΎΠ½ΡΡΡΡΠΊΡΠΈΡ ΡΡ
Π΅ΠΌΡ ΠΈΠ½Π²Π΅ΡΡΠΎΡΠ° ΠΌΠΎΡΠ½ΠΎΡΡΡΡ ΠΡ, Π² ΠΎΡΠ½ΠΎΠ²Π΅ ΠΊΠΎΡΠΎΡΠΎΠΉ Π½Π°Ρ
ΠΎΠ΄ΡΡΡΡ Π³Π΅Π½Π΅ΡΠ°ΡΠΎΡ Π²ΡΡΠΎΠΊΠΎΡΠ°ΡΡΠΎΡΠ½ΡΡ
ΠΈΠΌΠΏΡΠ»ΡΡΠΎΠ² Π½Π° ΠΌΠΈΠΊΡΠΎΡΡ
Π΅ΠΌΠ΅ IR, ΠΌΠΎΡΠ½ΡΠ΅ ΠΏΠΎΠ»ΡΠΏΡΠΎΠ²ΠΎΠ΄Π½ΠΈΠΊΠΎΠ²ΡΠ΅ ΠΊΠ»ΡΡΠΈ ΠΈ ΡΡΠ°Π½ΡΡΠΎΡΠΌΠ°ΡΠΎΡ Π½Π° ΡΠ΅ΡΡΠΈΡΠΎΠ²ΠΎΠΌ ΡΠ΅ΡΠ΄Π΅ΡΠ½ΠΈΠΊΠ΅. Π ΡΠ΅Π·ΡΠ»ΡΡΠ°ΡΠ΅ ΡΠ΅Π³ΠΎ ΡΡ
Π΅ΠΌΠ° ΠΏΠΎΠ»ΡΡΠΈΠ»Π°ΡΡ ΡΡΠ΅Π·Π²ΡΡΠ°ΠΉΠ½ΠΎ ΠΊΠΎΠΌΠΏΠ°ΠΊΡΠ½Π°, ΠΏΠΎ ΠΎΡΠ½ΠΎΡΠ΅Π½ΠΈΡ ΠΊ Π°Π½Π°Π»ΠΎΠ³ΠΈΡΠ½ΡΠΌ ΡΡΡΡΠΎΠΉΡΡΠ²Π°ΠΌ Ρ ΡΡΠ°Π½ΡΡΠΎΡΠΌΠ°ΡΠΎΡΠ°ΠΌΠΈ Π½Π° ΠΆΠ΅Π»Π΅Π·Π½ΠΎΠΌ ΡΠ΅ΡΠ΄Π΅ΡΠ½ΠΈΠΊΠ΅.
ΠΡ
ΠΎΠ΄Π½ΠΎΠ΅ ΠΏΠΎΡΡΠΎΡΠ½Π½ΠΎΠ΅ Π½Π°ΠΏΡΡΠΆΠ΅Π½ΠΈΠ΅ ΠΈΠ½Π²Π΅ΡΡΠΎΡΠ° ΡΠΎΡΡΠ°Π²Π»ΡΠ΅Ρ 60 Π. Π’ΠΎΠΏΠΎΠ»ΠΎΠ³ΠΈΡ Π΄Π°Π½Π½ΠΎΠ³ΠΎ ΠΏΡΠ΅ΠΎΠ±ΡΠ°Π·ΠΎΠ²Π°ΡΠ΅Π»Ρ ΡΠ²Π»ΡΠ΅ΡΡΡ ΠΊΠ»Π°ΡΡΠΈΡΠ΅ΡΠΊΠΎΠΉ Π΄Π²ΡΡ
ΡΠ°ΠΊΡΠ½ΠΎΠΉ. ΠΡΠ΅Π΄Π»Π°Π³Π°Π΅ΡΡΡ ΡΡ
Π΅ΠΌΠ° ΠΏΡΠΎΡΡΠΎΠ³ΠΎ Π΄Π²ΡΠΏΠΎΠ»ΡΡΠ½ΠΎΠ³ΠΎ ΠΈΠΌΠΏΡΠ»ΡΡΠ½ΠΎΠ³ΠΎ ΠΈΡΡΠΎΡΠ½ΠΈΠΊΠ° ΠΏΠΈΡΠ°Π½ΠΈΡ Π΄Π»Ρ Π£ΠΠΠ§. Π ΠΎΡΠ½ΠΎΠ²Π΅ Π΄Π°Π½Π½ΠΎΠ³ΠΎ ΠΈΡΡΠΎΡΠ½ΠΈΠΊΠ° ΠΏΠΈΡΠ°Π½ΠΈΡ Π½Π°Ρ
ΠΎΠ΄ΠΈΡΡΡ ΡΠΏΠ΅ΡΠΈΠ°Π»ΠΈΠ·ΠΈΡΠΎΠ²Π°Π½Π½Π°Ρ ΠΌΠΈΠΊΡΠΎΡΡ
Π΅ΠΌΠ° β Π΄ΡΠ°ΠΉΠ²Π΅Ρ IR IR ΠΎΡΠ»ΠΈΡΠ°Π΅ΡΡΡ Π»ΡΡΡΠΈΠΌΠΈ ΡΡΠ½ΠΊΡΠΈΠΎΠ½Π°Π»ΡΠ½ΡΠΌΠΈ Π²ΠΎΠ·ΠΌΠΎΠΆΠ½ΠΎΡΡΡΠΌΠΈ ΠΈ Π±ΠΎΠ»Π΅Π΅ ΠΏΡΠΎΡΡ Π² ΠΈΡΠΏΠΎΠ»ΡΠ·ΠΎΠ²Π°Π½ΠΈΠΈ ΠΏΠΎ ΡΡΠ°Π²Π½Π΅Π½ΠΈΡ Ρ ΠΏΡΠ΅Π΄ΡΠ΄ΡΡΠΈΠΌΠΈ ΠΌΠΈΠΊΡΠΎΡΡ
Π΅ΠΌΠ°ΠΌΠΈ. ΠΠ°ΠΏΡΠΈΠΌΠ΅Ρ, Π² ΠΠ½ΡΠ΅ΡΠ½Π΅ΡΠ΅ ΠΌΠΎΠΆΠ½ΠΎ Π½Π°ΠΉΡΠΈ ΠΌΠ½ΠΎΠΆΠ΅ΡΡΠ²ΠΎ ΠΎΠΏΠΈΡΠ°Π½ΠΈΠΉ ΠΌΠΈΠ½ΠΈΠ°ΡΡΡΠ½ΠΎΠ³ΠΎ ΠΈΠ½Π΄ΡΠΊΡΠΈΠΎΠ½Π½ΠΎΠ³ΠΎ ΠΏΠ°ΡΠ»ΡΠ½ΠΈΠΊΠ° Π½Π° ΠΠ‘ β¦.
ΠΡΡΠΎΡΠ½ΠΈΠΊ ΠΏΠΈΡΠ°Π½ΠΈΡ IR2153 500ΠΡ
Π Π²ΠΎΡ ΡΠ΅ΡΠ΅Π²ΡΠ΅ ΡΡΠ°Π½ΡΡ ΠΏΡΠΈ ΠΏΠΎΠ²ΡΡΠ΅Π½ΠΈΠΈ Π½Π°ΠΏΡΡΠΆΠ΅Π½ΠΈΡ Π² ΡΠ΅ΡΠΈ Π½Π°ΡΠΈΠ½Π°ΡΡ ΡΠΈΠ»ΡΠ½ΠΎ Π³ΡΠ΄Π΅ΡΡ ΠΈ Π³ΡΠ΅ΡΡΡ. Π’Π°ΠΊΠΆΠ΅ ΠΈΠ· Π·Π° ΠΎΡΠ΅Π½Ρ Π½ΠΈΠ·ΠΊΠΎΠ³ΠΎ ΡΠΎΠΏΡΠΎΡΠΈΠ²Π»Π΅Π½ΠΈΡ Π²ΡΠΎΡΠΈΡΠ½ΠΎΠΉ ΠΎΠ±ΠΌΠΎΡΠΊΠΈ, Π²ΡΡ
ΠΎΠ΄Π½ΠΎΠ΅ ΡΠΎΠΏΡΠΎΡΠΈΠ²Π»Π΅Π½ΠΈΠ΅ ΠΠΠ ΠΌΠ΅Π½ΡΡΠ΅ ΡΠ΅ΠΌ Ρ ΠΏΡΠΎΡΡΡΡ
Π±Π»ΠΎΠΊΠΎΠ² ΠΏΠΈΡΠ°Π½ΠΈΡ. ΠΠ°Π΄ΠΎ ΠΏΡΠΈΠ½ΠΈΠΌΠ°ΡΡ ΠΌΠ΅ΡΡ ΡΡΠΎΠ± ΠΈΡ
ΠΊΠ°ΠΊ ΠΌΠΎΠΆΠ½ΠΎ ΡΠΈΠ»ΡΠ½Π΅Π΅ ΠΏΠΎΠ΄Π°Π²ΠΈΡΡ. ΠΡΡ Π² ΠΌΠΎΠΌΠ΅Π½Ρ ΠΏΠΎΠ΄Π°ΡΠΈ ΠΏΠΈΡΠ°Π½ΠΈΡ ΠΎΠ½ ΠΏΠΎΡΡΠ΅Π±Π»ΡΠ΅Ρ ΠΎΡΠ΅Π½Ρ Π±ΠΎΠ»ΡΡΠΎΠΉ ΠΏΠΈΠΊΠΎΠ²ΡΠΉ ΡΠΎΠΊ, ΠΏΠΎΡΡΠΎΠΌΡ Π½Π° Π±ΠΎΠ»ΡΡΠΈΡ
ΠΌΠΎΡΠ½ΠΎΡΡΡΡ
Π½Π°Π΄ΠΎ ΠΏΡΠΈΠΌΠ΅Π½ΡΡΡ ΡΠΏΠ΅ΡΠΈΠ°Π»ΡΠ½ΡΠ΅ ΡΠΈΡΡΠ΅ΠΌΡ ΡΠΎΡΡ ΡΡΠ°ΡΡΠ° ΠΈ ΠΌΡΠ³ΠΊΠΎΠΉ Π·Π°ΡΡΠ΄ΠΊΠΈ ΡΠΈΠ»ΡΡΡΡΡΡΠΈΡ
ΠΊΠΎΠ½Π΄Π΅Π½ΡΠ°ΡΠΎΡΠΎΠ² ΠΈ ΠΊΠΎΠ½Π΄Π΅Π½ΡΠ°ΡΠΎΡΠΎΠ² Π΄Π΅Π»ΠΈΡΠ΅Π»Ρ.
ΠΠΌΠΏΡΠ»ΡΡΠ½ΡΠ΅ Π±Π»ΠΎΠΊΠΈ ΠΏΠΈΡΠ°Π½ΠΈΡ ΠΠΈΠ½Π΅ΠΉΠ½ΡΠ΅ Π±Π»ΠΎΠΊΠΈ ΠΏΠΈΡΠ°Π½ΠΈΡ Π Π°Π΄ΠΈΠΎΠ»ΡΠ±ΠΈΡΠ΅Π»Ρ ΠΊΠΎΠ½ΡΡΡΡΠΊΡΠΎΡΡ Π‘Π²Π΅ΡΠΎΠ΄ΠΈΠΎΠ΄Ρ, Π»Π°ΠΌΡ ΠΈ ΡΠ²Π΅Ρ 3D ΠΏΠ΅ΡΠ°ΡΡ ΠΈ 3D ΠΌΠΎΠ΄Π΅Π»ΠΈ Π‘Π°ΠΌΠΎΠ΄Π΅Π»ΡΠ½ΡΠΉ ΠΈΠΌΠΏΡΠ»ΡΡΠ½ΡΠΉ Π±Π»ΠΎΠΊ ΠΏΠΈΡΠ°Π½ΠΈΡ 12Π ΠΡ Π½Π° IR
ΠΠΌΠΏΡΠ»ΡΡΠ½ΡΠΉ Π±Π»ΠΎΠΊ ΠΏΠΈΡΠ°Π½ΠΈΡ Π½Π° IR2153/2155
ΠΠΎΠΉΡΠΈ Π Π΅Π³ΠΈΡΡΡΠ°ΡΠΈΡ. ΠΠΎΠ³ΠΈΠ½: ΠΠ°ΡΠΎΠ»Ρ ΠΠ°Π±ΡΠ»ΠΈ? ΠΠΎΠΏΡΠ»ΡΡΠ½ΡΠ΅ ICO. ΠΠ±Π·ΠΎΡ ICO Agrotechfarm: ΡΠ΅Π»ΠΈ, ΠΏΡΠ΅ΠΈΠΌΡΡΠ΅ΡΡΠ²Π°, ΡΠΎΠΊΠ΅Π½Ρ. ΠΠ±Π·ΠΎΡ ICO fatcats.
ΠΠΌΠΏΡΠ»ΡΡΠ½ΡΠΉ Π±Π»ΠΎΠΊ ΠΏΠΈΡΠ°Π½ΠΈΡ ΡΡΠΈΠ»ΠΈΡΠ΅Π»Ρ Π½Π° IR2151, IR2153
Π ΡΡΡΠΊΠΈΠΉ: English:. ΠΠ΅ΡΠΏΠ»Π°ΡΠ½ΡΠΉ Π°ΡΡ ΠΈΠ² ΡΡΠ°ΡΠ΅ΠΉ ΡΡΠ°ΡΠ΅ΠΉ Π² ΠΡΡ ΠΈΠ²Π΅. Π‘ΠΏΡΠ°Π²ΠΎΡΠ½ΠΈΠΊ Π±Π΅ΡΠΏΠ»Π°ΡΠ½ΠΎ. ΠΠ°ΡΠ°ΠΌΠ΅ΡΡΡ ΡΠ°Π΄ΠΈΠΎΠ΄Π΅ΡΠ°Π»Π΅ΠΉ Π±Π΅ΡΠΏΠ»Π°ΡΠ½ΠΎ. ΠΠ°ΡΠ°ΡΠΈΡΡ Π±Π΅ΡΠΏΠ»Π°ΡΠ½ΠΎ. ΠΡΠΎΡΠΈΠ²ΠΊΠΈ Π±Π΅ΡΠΏΠ»Π°ΡΠ½ΠΎ. Π ΡΡΡΠΊΠΈΠ΅ ΠΈΠ½ΡΡΡΡΠΊΡΠΈΠΈ Π±Π΅ΡΠΏΠ»Π°ΡΠ½ΠΎ.
ΡΡ Π΅ΠΌΠ΅, ΡΡΠΎ ΠΏΠΎΠ·Π²ΠΎΠ»ΡΠ΅Ρ ΡΡΡΠΎΠΈΡΡ ΠΈΡΡΠΎΡΠ½ΠΈΠΊΠΈ ΠΏΠΈΡΠ°Π½ΠΈΡ ΠΌΠΎΡΠ½ΠΎΡΡΡΡ Π²ΠΏΠ»ΠΎΡΡ Π΄ΠΎ ~ Π²Π½Π΅ΡΠ½Π΅Π΅ ΡΠΏΡΠ°Π²Π»Π΅Π½ΠΈΠ΅ Π²ΠΎΠ·ΠΌΠΎΠΆΠ½ΠΎ ΡΠΎΠ»ΡΠΊΠΎ Π½Π° Π²ΠΊΠ»ΡΡΠ΅Π½ΠΈΠ΅-Π²ΡΠΊΠ»ΡΡΠ΅Π½ΠΈΠ΅.
ΠΡΠΎΡΡΠΎΠΉ, ΡΠ°ΠΌΠΎΠ΄Π΅Π»ΡΠ½ΡΠΉ ΠΈΠΌΠΏΡΠ»ΡΡΠ½ΡΠΉ Π±Π»ΠΎΠΊ ΠΏΠΈΡΠ°Π½ΠΈΡ Π½Π° IR2153 ΡΠ²ΠΎΠΈΠΌΠΈ ΡΡΠΊΠ°ΠΌΠΈ
Ir2153 ΡΡ Π΅ΠΌΠ° Π²ΠΊΠ»ΡΡΠ΅Π½ΠΈΡ
ΠΠ»ΠΎΠΊ ΠΏΠΈΡΠ°Π½ΠΈΡ ΠΏΠΎΡΡΡΠΎΠ΅Π½ ΠΏΠΎ ΠΏΠΎΠ»Ρ ΠΌΠΎΡΡΠΎΠ²ΠΎΠΉ ΡΡ
Π΅ΠΌΠ΅ Π½Π° ΠΎΡΠ½ΠΎΠ²Π΅ ΠΌΠΈΠΊΡΠΎΡΡ
Π΅ΠΌΡ IR ΠΠ° Π²ΡΡ
ΠΎΠ΄Π΅ ΡΡΠΎΠ³ΠΎ Π±Π»ΠΎΠΊΠ° ΠΌΠΎΠΆΠ½ΠΎ ΠΏΠΎΠ»ΡΡΠΈΡΡ Π»ΡΠ±ΠΎΠ΅ Π½ΡΠΆΠ½ΠΎΠ΅ Π²Π°ΠΌ Π½Π°ΠΏΡΡΠΆΠ΅Π½ΠΈΠ΅, Π²ΡΠ΅ Π·Π°Π²ΠΈΡΠΈΡ ΠΎΡ ΠΏΠ°ΡΠ°ΠΌΠ΅ΡΡΠΎΠ² Π²ΡΠΎΡΠΈΡΠ½ΠΎΠΉ ΠΎΠ±ΠΌΠΎΡΠΊΠΈ ΡΡΠ°Π½ΡΡΠΎΡΠΌΠ°ΡΠΎΡΠ°.
ΠΠΎΡΠ½ΠΎΡΡΡ ΠΈΡΡΠΎΡΠ½ΠΈΠΊΠ° ΠΏΠΈΡΠ°Π½ΠΈΡ ΠΈΠΌΠ΅Π½Π½ΠΎ Ρ ΡΠ°ΠΊΠΈΠΌΠΈ ΠΊΠΎΠΌΠΏΠΎΠ½Π΅Π½ΡΠ°ΠΌΠΈ ΠΎΠΊΠΎΠ»ΠΎ Π²Π°ΡΡ. Π‘Π΅ΡΠ΅Π²ΠΎΠ΅ ΠΏΠ΅ΡΠ΅ΠΌΠ΅Π½Π½ΠΎΠ΅ Π½Π°ΠΏΡΡΠΆΠ΅Π½ΠΈΠ΅ ΡΠ΅ΡΠ΅Π· ΠΏΡΠ΅Π΄ΠΎΡ
ΡΠ°Π½ΠΈΡΠ΅Π»Ρ ΠΈ ΡΠ΅ΡΠΌΠΈΡΡΠΎΡ ΠΏΠΎΡΡΡΠΏΠ°Π΅Ρ Π½Π° Π΄ΠΈΠΎΠ΄Π½ΡΠΉ Π²ΡΠΏΡΡΠΌΠΈΡΠ΅Π»Ρ.
3.2 Π£ΠΏΡΠ°Π²Π»ΡΠ΅ΠΌΡΠΉ ΡΠΈΡΠΎΡΠ½ΠΎ-ΠΈΠΌΠΏΡΠ»ΡΡΠ½ΡΠΉ ΠΌΠΎΠ΄ΡΠ»ΡΡΠΎΡ ir2153
ΠΠ΄Π΅ΡΡ ΠΏΡΠ΅Π΄ΡΡΠ°Π²Π»Π΅Π½Π° ΡΡ Π΅ΠΌΠ° ΠΠΠ ΠΠ°ΡΡ. Π₯ΠΎΡΡ ΡΡΠ° ΡΡ Π΅ΠΌΠ° ΡΠΆΠ΅ ΠΏΠΎΠ²ΡΠΎΡΡΠ»Π°ΡΡ ΡΠ°Π΄ΠΈΠΎΠ»ΡΠ±ΠΈΡΠ΅Π»ΡΠΌΠΈ Π½Π΅ ΠΎΠ΄Π½ΠΎΠΊΡΠ°ΡΠ½ΠΎ, Π² ΠΈΠ½ΡΠ΅ΡΠ½Π΅ΡΠ΅ ΠΌΠ½ΠΎΠ³ΠΎ Π²ΠΈΠ΄Π΅ΠΎ ΠΈ ΡΠΎΡΡΠΌΠΎΠ² ΠΏΠΎ ΡΡΠΎΠΉ ΡΡ Π΅ΠΌΠ΅. ΠΠΎ ΠΌΠ½Π΅ Π·Π°Ρ ΠΎΡΠ΅Π»ΠΎΡΡ Ρ Π²Π°ΠΌΠΈ ΠΏΠΎΠ΄Π΅Π»ΠΈΡΡΡΡ ΠΊΠ°ΠΊ Ρ ΡΠ΄Π΅Π»Π°Π» ΡΡΠΎΡ ΠΠΠ. ΠΡΡΠ°ΡΠΈ ΡΠΊΠ°ΡΠΈΠ²Π°Π» ΡΡΡ ΡΡ Π΅ΠΌΡ ΠΈ ΠΏΠ΅ΡΠ°ΡΠ½ΡΡ ΠΏΠ»Π°ΡΡ Ρ Π΄ΡΡΠ³ΠΈΡ ΡΠ΅ΡΡΡΡΠΎΠ², Π² Π½ΠΈΡ Π±ΡΠ»ΠΈ ΠΎΡΠΈΠ±ΠΊΠΈ, Π½Π° ΠΏΠ΅ΡΠ°ΡΠΊΠ΅ ΠΏΠ΅ΡΠ΅ΠΏΡΡΠ°Π½Ρ ΠΏΠΎΠ»ΡΡΠ½ΠΎΡΡΡ Π½Π΅ΠΊΠΎΡΠΎΡΡΡ ΡΠ»Π΅ΠΊΡΡΠΎΠ»ΠΈΡΠΎΠ² , Π° Π½Π° ΡΡ Π΅ΠΌΠ° Π±ΡΠ»Π° Π½Π΅ ΠΏΡΠ°Π²ΠΈΠ»ΡΠ½ΠΎ ΡΠΊΠ°Π·Π°Π½Π° ΠΏΡΠΎΠ²ΠΎΠ΄ΠΈΠΌΠΎΡΡΡ ΠΎΠ΄Π½ΠΎΠ³ΠΎ ΡΡΠ°Π½Π·ΠΈΡΡΠΎΡΠ°.
Π‘Π²Π΅ΠΆΠΈΠ΅ Π½ΠΎΠ²ΠΎΡΡΠΈ ΠΡΠ΅ ΠΎΡΡΠ°Π»ΡΠ½ΡΠ΅ ΡΠ²Π΅ΠΆΠΈΠ΅ Π½ΠΎΠ²ΠΎΡΡΠΈ ΠΎΠ±ΠΈΡΠ°ΡΡ Π½Π° Π³Π»Π°Π²Π½ΠΎΠΉ ΡΡΡΠ°Π½ΠΈΡΠ΅.
Π§Π΅ΡΡΡΠ΅ ΠΈΠΌΠΏΡΠ»ΡΡΠ½ΡΡ Π±Π»ΠΎΠΊΠ° ΠΏΠΈΡΠ°Π½ΠΈΡ Π½Π° IR2153
ΠΡΡΠΎΡΠ½ΠΈΠΊ ΠΏΠΈΡΠ°Π½ΠΈΡ IR ΠΡ β ΠΏΡΠ΅Π΄Π»Π°Π³Π°Ρ ΠΎΠ·Π½Π°ΠΊΠΎΠΌΠΈΡΡΡ, Π° ΠΏΡΠΈ ΠΆΠ΅Π»Π°Π½ΠΈΠΈ ΠΈ ΠΏΠΎΠ²ΡΠΎΡΠΈΡΡ ΡΡ
Π΅ΠΌΡ ΠΈΠΌΠΏΡΠ»ΡΡΠ½ΠΎΠ³ΠΎ Π±Π»ΠΎΠΊΠ° ΠΏΠΈΡΠ°Π½ΠΈΡ Π΄Π»Ρ ΡΡΠΈΠ»ΠΈΡΠ΅Π»Ρ ΠΌΠΎΡΠ½ΠΎΡΡΠΈ ΡΠ΅Π°Π»ΠΈΠ·ΠΎΠ²Π°Π½Π½ΠΎΠΉ Π½Π° ΡΠΈΡΠΎΠΊΠΎ ΠΈΠ·Π²Π΅ΡΡΠ½ΠΎΠΉ IR ΠΡΠΎ ΡΠ°ΠΌΠΎΡΠ°ΠΊΡΠΈΡΡΠ΅ΠΌΡΠΉ ΠΏΠΎΠ»Ρ-ΠΌΠΎΡΡΠΎΠ²ΠΎΠΉ Π΄ΡΠ°ΠΉΠ²Π΅Ρ, ΡΡΠΎΠ²Π΅ΡΡΠ΅Π½ΡΡΠ²ΠΎΠ²Π°Π½Π½Π°Ρ ΠΌΠΎΠ΄ΠΈΡΠΈΠΊΠ°ΡΠΈΡ Π΄ΡΠ°ΠΉΠ²Π΅ΡΠ° IR, ΠΊΠΎΡΠΎΡΡΠΉ Π²ΠΊΠ»ΡΡΠ°Π΅Ρ Π² ΡΠ΅Π±Ρ ΠΏΡΠΎΠ³ΡΠ°ΠΌΠΌΡ Π²ΡΡΠΎΠΊΠΎΠ²ΠΎΠ»ΡΡΠ½ΠΎΠ³ΠΎ ΠΏΠΎΠ»Ρ-ΠΌΠΎΡΡΠ° Ρ Π³Π΅Π½Π΅ΡΠ°ΡΠΎΡΠΎΠΌ ΡΠΊΠ²ΠΈΠ²Π°Π»Π΅Π½ΡΠ½ΡΠΌ ΠΈΠ½ΡΠ΅Π³ΡΠ°Π»ΡΠ½ΠΎΠΌΡ ΡΠ°ΠΉΠΌΠ΅ΡΡ ΠΠΠ1.
ΠΡΠ»ΠΈΡΠΈΡΠ΅Π»ΡΠ½Π°Ρ ΠΎΡΠΎΠ±Π΅Π½Π½ΠΎΡΡΡ ΡΠΈΠΏΠ° IR Π·Π°ΠΊΠ»ΡΡΠ°Π΅ΡΡΡ Π² ΡΠ»ΡΡΡΠ΅Π½Π½ΡΡ
ΡΡΠ½ΠΊΡΠΈΠΎΠ½Π°Π»ΡΠ½ΡΡ
Π²ΠΎΠ·ΠΌΠΎΠΆΠ½ΠΎΡΡΡΡ
ΠΈ Π½Π΅ ΡΡΠ΅Π±ΡΡΡΠΈΠΉ ΠΎΡΠΎΠ±ΡΡ
Π½Π°Π²ΡΠΊΠΎΠ² Π² Π΅Π³ΠΎ ΠΈΡΠΏΠΎΠ»ΡΠ·ΠΎΠ²Π°Π½ΠΈΠΈ, ΠΎΡΠ΅Π½Ρ ΠΏΡΠΎΡΡΠΎΠΉ ΠΈ ΡΡΡΠ΅ΠΊΡΠΈΠ²Π½ΡΠΉ ΠΏΡΠΈΠ±ΠΎΡ ΠΎΡΠ½ΠΎΡΠΈΡΠ΅Π»ΡΠ½ΠΎ ΡΠ°Π½Π½Π΅Π΅ Π²ΡΠΏΡΡΠΊΠ°Π΅ΠΌΡΡ
ΠΌΠΈΠΊΡΠΎΡΡ
Π΅ΠΌ. Π₯Π°ΡΠ°ΠΊΡΠ΅ΡΠΈΡΡΠΈΠΊΠΈ, ΠΊΠΎΡΠΎΡΡΠΌΠΈ ΠΎΠ±Π»Π°Π΄Π°Π΅Ρ ΠΈΡΡΠΎΡΠ½ΠΈΠΊ ΠΏΠΈΡΠ°Π½ΠΈΡ IR ΠΡ ΠΠΎΠΌΠΈΠ½Π°Π»ΡΠ½Π°Ρ Π²ΡΡ
ΠΎΠ΄Π½Π°Ρ ΠΌΠΎΡΠ½ΠΎΡΡΡ β ΠΡ, Π΅ΡΠ»ΠΈ ΠΈΡΠΏΠΎΠ»ΡΠ·ΠΎΠ²Π°ΡΡ ΡΡΠ°Π½ΡΡΠΎΡΠΌΠ°ΡΠΎΡ Ρ Π±ΠΎΠ»ΡΡΠ΅ΠΉ ΠΌΠΎΡΠ½ΠΎΡΡΡΡ, ΡΠΎ ΠΌΠΎΠΆΠ½ΠΎ ΠΏΠΎΠ»ΡΡΠΈΡΡ ΠΡ. ΠΡΠ·ΡΠΊΠ°Π»ΡΠ½Π°Ρ ΠΈΠ»ΠΈ RMS ΠΌΠΎΡΠ½ΠΎΡΡΡ Π½Π° Π²ΡΡ
ΠΎΠ΄Π΅ ΡΠΎΡΡΠ°Π²Π»ΡΠ΅Ρ β ΠΡ.
IR β Π΄ΡΠ°ΠΉΠ²Π΅Ρ Ρ ΡΠ°ΠΌΠΎΡΠ°ΠΊΡΠΈΡΠΎΠ²Π°Π½ΠΈΠ΅ΠΌ Π²ΡΡΠΎΠΊΠΎΠ²ΠΎΠ»ΡΡΠ½ΡΡ , Π²ΡΡΠΎΠΊΠΎΡΠΊΠΎΡΠΎΡΡΠ½ΡΡ ΠΠΠ-ΡΡΠ°Π½Π·ΠΈΡΡΠΎΡΠΎΠ² ΠΈΠ»ΠΈ IGBT-ΡΡΠ°Π½Π·ΠΈΡΡΠΎΡΠΎΠ² Ρ Π²ΡΡ ΠΎΠ΄Π½ΡΠΌΠΈ ΠΊΠ°Π½Π°Π»Π°ΠΌΠΈ Π½ΠΈΠΆΠ½Π΅Π³ΠΎ ΠΈ Π²Π΅ΡΡ Π½Π΅Π³ΠΎ ΡΡΠΎΠ²Π½Π΅ΠΉ. ΠΠ½Π΅ΡΠ½ΠΈΠ΅ ΠΏΠ°ΡΠ°ΠΌΠ΅ΡΡΡ Π³Π΅Π½Π΅ΡΠ°ΡΠΎΡΠ° ΠΎΠΏΡΠ΅Π΄Π΅Π»ΡΡΡΡΡ ΡΠΊΠ²ΠΈΠ²Π°Π»Π΅Π½ΡΠ½ΠΎ ΡΠ°ΠΉΠΌΠ΅ΡΡ ΠΠΠ1. ΠΡΡ ΠΎΠ΄Ρ Π΄ΡΠ°ΠΉΠ²Π΅ΡΠΎΠ² ΠΎΡΠ»ΠΈΡΠ°ΡΡΡΡ Π²ΡΡΠΎΠΊΠΈΠΌ ΠΈΠΌΠΏΡΠ»ΡΡΠ½ΡΠΌ ΡΠΎΠΊΠΎΠΌ Π±ΡΡΠ΅ΡΠ½ΠΎΠ³ΠΎ ΠΊΠ°ΡΠΊΠ°Π΄Π° ΠΈ ΠΏΠ°ΡΠ·ΠΎΠΉ ΠΏΡΠΈ ΠΏΠ΅ΡΠ΅ΠΊΠ»ΡΡΠ΅Π½ΠΈΠΈ ΠΊΠ°Π½Π°Π»ΠΎΠ², ΡΡΠΎ Π²ΡΠΏΠΎΠ»Π½Π΅Π½ΠΎ Π΄Π»Ρ ΠΌΠΈΠ½ΠΈΠΌΠΈΠ·Π°ΡΠΈΠΈ Π²ΡΡΡΠ΅ΡΠ½ΠΎΠΉ ΠΏΡΠΎΠ²ΠΎΠ΄ΠΈΠΌΠΎΡΡΠΈ Π΄ΡΠ°ΠΉΠ²Π΅ΡΠ°.
Π‘Π°ΠΌΠΎΠ΄Π΅Π»ΡΠ½ΡΠΉ ΠΌΠΎΡΠ½ΡΠΉ ΠΈΠΌΠΏΡΠ»ΡΡΠ½ΡΠΉ ΠΈΡΡΠΎΡΠ½ΠΈΠΊ ΠΏΠΈΡΠ°Π½ΠΈΡ 12 Π
ΠΠΎΠ±ΡΠΎΠ³ΠΎ Π²ΡΠ΅ΠΌΠ΅Π½ΠΈ ΡΡΡΠΎΠΊ, Π΄ΠΎΡΠΎΠ³ΠΈΠ΅ Π΄ΡΡΠ·ΡΡ, Π² ΡΡΠΎΠΉ ΡΡΠ°ΡΡΠ΅ Ρ Ρ
ΠΎΡΡ ΠΏΠΎΠ΄Π΅Π»ΠΈΡΡΡΡ Ρ Π²Π°ΠΌΠΈ ΡΠ²ΠΎΠΈΠΌ ΠΎΠΏΡΡΠΎΠΌ ΡΠΎΠ·Π΄Π°Π½ΠΈΡ ΠΈΠΌΠΏΡΠ»ΡΡΠ½ΡΡ
Π±Π»ΠΎΠΊΠΎΠ² ΠΏΠΈΡΠ°Π½ΠΈΡ.
ΠΡ ΡΠ°ΡΡΠΊΠ°ΠΆΠ΅ΠΌ ΠΎ ΡΠΎΠΌ, ΠΊΠ°ΠΊ ΡΠΎΠ±ΡΠ°ΡΡ ΠΈΠΌΠΏΡΠ»ΡΡΠ½ΡΠΉ Π±Π»ΠΎΠΊ ΠΏΠΈΡΠ°Π½ΠΈΡ Π½Π° ΠΌΠΈΠΊΡΠΎΡΡ
Π΅ΠΌΠ΅ IR2153 ΡΠ²ΠΎΠΈΠΌΠΈ ΡΡΠΊΠ°ΠΌΠΈ.
ΠΠΈΠΊΡΠΎΡΡ
Π΅ΠΌΠ° IR2153 ΡΠ²Π»ΡΠ΅ΡΡΡ Π²ΡΡΠΎΠΊΠΎΠ²ΠΎΠ»ΡΡΠ½ΡΠΌ Π΄ΡΠ°ΠΉΠ²Π΅ΡΠΎΠΌ Π·Π°ΡΠ²ΠΎΡΠ°, Π½Π° Π½Π΅ΠΉ ΠΏΠΎΡΡΡΠΎΠ΅Π½ΠΎ ΠΌΠ½ΠΎΠΆΠ΅ΡΡΠ²ΠΎ ΡΠ°Π·Π»ΠΈΡΠ½ΡΡ
ΡΡ
Π΅ΠΌ, Π±Π»ΠΎΠΊΠΎΠ² ΠΏΠΈΡΠ°Π½ΠΈΡ, Π·Π°ΡΡΠ΄Π½ΡΡ
ΡΡΡΡΠΎΠΉΡΡΠ² ΠΈ Ρ.Π΄. ΠΠ°ΠΏΡΡΠΆΠ΅Π½ΠΈΠ΅ ΠΏΠΈΡΠ°Π½ΠΈΡ Π²Π°ΡΡΠΈΡΡΠ΅ΡΡΡ ΠΎΡ 10 Π΄ΠΎ 20 Π²ΠΎΠ»ΡΡ, ΡΠ°Π±ΠΎΡΠΈΠΉ ΡΠΎΠΊ 5 ΠΌΠ ΠΈ ΡΠ°Π±ΠΎΡΠ°Ρ ΡΠ΅ΠΌΠΏΠ΅ΡΠ°ΡΡΡΠ° Π΄ΠΎ 125 Π³ΡΠ°Π΄ΡΡΠΎΠ² Π¦Π΅Π»ΡΡΠΈΡ.
ΠΠ°ΡΠΈΠ½Π°ΡΡΠΈΠ΅ ΡΠ°Π΄ΠΈΠΎΠ»ΡΠ±ΠΈΡΠ΅Π»ΠΈ Π±ΠΎΡΡΡΡ ΡΠΎΠ±ΠΈΡΠ°ΡΡ ΡΠ²ΠΎΠΉ ΠΏΠ΅ΡΠ²ΡΠΉ ΠΈΠΌΠΏΡΠ»ΡΡΠ½ΡΠΉ Π±Π»ΠΎΠΊ ΠΏΠΈΡΠ°Π½ΠΈΡ, ΠΎΡΠ΅Π½Ρ ΡΠ°ΡΡΠΎ ΠΏΡΠΈΠ±Π΅Π³Π°ΡΡ ΠΊ ΡΡΠ°Π½ΡΡΠΎΡΠΌΠ°ΡΠΎΡΠ½ΡΠΌ Π±Π»ΠΎΠΊΠ°ΠΌ. ΠΠ΄Π½ΠΎ Π²ΡΠ΅ΠΌΡ Ρ ΡΠΎΠΆΠ΅ Π±ΠΎΡΠ»ΡΡ, Π½ΠΎ Π²ΡΠ΅ ΠΆΠ΅ ΡΠΎΠ±ΡΠ°Π»ΡΡ ΠΈ ΡΠ΅ΡΠΈΠ» ΠΏΠΎΠΏΡΠΎΠ±ΠΎΠ²Π°ΡΡ, ΡΠ΅ΠΌ Π±ΠΎΠ»Π΅Π΅ ΡΡΠΎ Π΄Π΅ΡΠ°Π»Π΅ΠΉ Π΄Π»Ρ ΡΠ±ΠΎΡΠΊΠΈ Π±ΡΠ»ΠΎ Π΄ΠΎΡΡΠ°ΡΠΎΡΠ½ΠΎ. Π’Π΅ΠΏΠ΅ΡΡ Π½Π΅ΠΌΠ½ΠΎΠ³ΠΎ ΠΎ ΡΡ
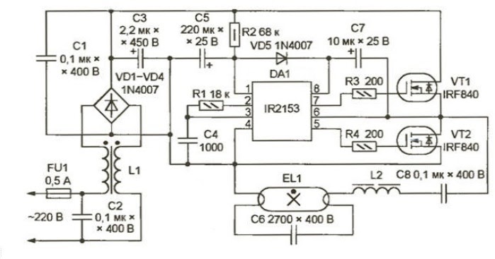
Π΅ΠΌΠ΅. ΠΡΠΎ ΡΡΠ°Π½Π΄Π°ΡΡΠ½ΡΠΉ ΠΏΠΎΠ»ΡΠΌΠΎΡΡΠΎΠ²ΠΎΠΉ Π±Π»ΠΎΠΊ ΠΏΠΈΡΠ°Π½ΠΈΡ Ρ IR2153 Π½Π° Π±ΠΎΡΡΡ.
ΠΠ΅ΡΠ°Π»ΠΈ
ΠΠΎΡΡ Π΄ΠΈΠΎΠ΄Π½ΡΠΉ Π²Ρ
ΠΎΠ΄Π½ΠΎΠΉ 1Π½4007 ΠΈΠ»ΠΈ Π³ΠΎΡΠΎΠ²Π°Ρ Π΄ΠΈΠΎΠ΄Π½Π°Ρ ΡΠ±ΠΎΡΠΊΠ°, ΡΠ°ΡΡΡΠΈΡΠ°Π½Π½Π°Ρ Π½Π° ΡΠΎΠΊ Π½Π΅ ΠΌΠ΅Π½Π΅Π΅ 1 Π ΠΈ ΠΎΠ±ΡΠ°ΡΠ½ΠΎΠ΅ Π½Π°ΠΏΡΡΠΆΠ΅Π½ΠΈΠ΅ 1000 Π.
Π Π΅Π·ΠΈΡΡΠΎΡ R1 Π½Π΅ ΠΌΠ΅Π½Π΅Π΅ Π΄Π²ΡΡ
Π²Π°ΡΡ ΠΌΠΎΠΆΠ½ΠΎ ΠΈ 5 Π²Π°ΡΡ ΡΡΠΎ 24 ΠΊΠΠΌ, ΡΠ΅Π·ΠΈΡΡΠΎΡ R2 R3 R4 ΠΌΠΎΡΠ½ΠΎΡΡΡΡ 0,25 Π²Π°ΡΡ.
ΠΠ»Π΅ΠΊΡΡΠΎΠ»ΠΈΡΠΈΡΠ΅ΡΠΊΠΈΠΉ ΠΊΠΎΠ½Π΄Π΅Π½ΡΠ°ΡΠΎΡ ΠΏΠΎ Π²ΡΡΠΎΠΊΠΎΠΉ ΡΡΠΎΡΠΎΠ½Π΅ 400 Π²ΠΎΠ»ΡΡ 47 ΠΌΠΊΠ€.
ΠΡΡ
ΠΎΠ΄ 35 Π²ΠΎΠ»ΡΡ 470 — 1000 ΠΌΠΊΠ€. ΠΠΎΠ½Π΄Π΅Π½ΡΠ°ΡΠΎΡΡ ΠΏΠ»Π΅Π½ΠΎΡΠ½ΡΡ
ΡΠΈΠ»ΡΡΡΠΎΠ² ΡΠ°ΡΡΡΠΈΡΠ°Π½Ρ Π½Π° Π½Π°ΠΏΡΡΠΆΠ΅Π½ΠΈΠ΅ Π½Π΅ Π½ΠΈΠΆΠ΅ 250 Π 0,1 — 0,33 ΠΌΠΊΠ€. ΠΠΎΠ½Π΄Π΅Π½ΡΠ°ΡΠΎΡ Π‘5 — 1 Π½Π€. ΠΠ΅ΡΠ°ΠΌΠΈΡΠ΅ΡΠΊΠΈΠΉ, ΠΊΠΎΠ½Π΄Π΅Π½ΡΠ°ΡΠΎΡ Π‘6 ΠΊΠ΅ΡΠ°ΠΌΠΈΡΠ΅ΡΠΊΠΈΠΉ 220 Π½Π€, Π‘7 ΠΏΠ»Π΅Π½ΠΎΡΠ½ΡΠΉ 220 Π½Π€ 400 Π. Π’ΡΠ°Π½Π·ΠΈΡΡΠΎΡ VT1 VT2 N IRF840, ΡΡΠ°Π½ΡΡΠΎΡΠΌΠ°ΡΠΎΡ ΠΎΡ ΡΡΠ°ΡΠΎΠ³ΠΎ ΠΊΠΎΠΌΠΏΡΡΡΠ΅ΡΠ½ΠΎΠ³ΠΎ Π±Π»ΠΎΠΊΠ° ΠΏΠΈΡΠ°Π½ΠΈΡ, Π΄ΠΈΠΎΠ΄Π½ΡΠΉ Π²ΡΡ
ΠΎΠ΄Π½ΠΎΠΉ ΠΌΠΎΡΡ, Π½Π°Π±ΠΈΡΡΠΉ ΡΠ΅ΡΡΡΡΠΌΡ ΡΠ²Π΅ΡΡ
Π±ΡΡΡΡΠΎΠ΄Π΅ΠΉΡΡΠ²ΡΡΡΠΈΠΌΠΈ Π΄ΠΈΠΎΠ΄Π°ΠΌΠΈ HER308 ΠΈΠ»ΠΈ Π΄ΡΡΠ³ΠΈΠΌΠΈ ΠΏΠΎΠ΄ΠΎΠ±Π½ΡΠΌΠΈ.
[100.06 ΠΠ±] (Π‘ΠΊΠ°ΡΠΈΠ²Π°Π½ΠΈΠΉ: 1122)
ΠΠ΅ΡΠ°ΡΠ½Π°Ρ ΠΏΠ»Π°ΡΠ° Π²ΡΠΏΠΎΠ»Π½Π΅Π½Π° Π½Π° ΠΊΡΡΠΊΠ΅ ΡΠΎΠ»ΡΠ³ΠΈΡΠΎΠ²Π°Π½Π½ΠΎΠ³ΠΎ ΠΎΠ΄Π½ΠΎΡΡΠΎΡΠΎΠ½Π½Π΅Π³ΠΎ ΡΡΠ΅ΠΊΠ»ΠΎΡΠ΅ΠΊΡΡΠΎΠ»ΠΈΡΠ° ΠΌΠ΅ΡΠΎΠ΄ΠΎΠΌ ΠΠ£Π’. ΠΠ»Ρ ΡΠ΄ΠΎΠ±ΡΡΠ²Π° ΠΏΠΎΠ΄ΠΊΠ»ΡΡΠ΅Π½ΠΈΡ ΠΏΠΈΡΠ°Π½ΠΈΡ ΠΈ ΠΏΠΎΠ΄ΠΊΠ»ΡΡΠ΅Π½ΠΈΡ Π²ΡΡ ΠΎΠ΄Π½ΠΎΠ³ΠΎ Π½Π°ΠΏΡΡΠΆΠ΅Π½ΠΈΡ Π½Π° ΠΏΠ»Π°ΡΠ΅ Π²ΠΈΠ½ΡΠΎΠ²ΡΠ΅ ΠΊΠ»Π΅ΠΌΠΌΡ.
Π‘Ρ Π΅ΠΌΠ° ΠΈΠΌΠΏΡΠ»ΡΡΠ½ΠΎΠ³ΠΎ Π±Π»ΠΎΠΊΠ° ΠΏΠΈΡΠ°Π½ΠΈΡ 12 Π
ΠΡΠ΅ΠΈΠΌΡΡΠ΅ΡΡΠ²ΠΎ ΡΡΠΎΠΉ ΡΡ
Π΅ΠΌΡ Π² ΡΠΎΠΌ, ΡΡΠΎ ΡΡΠ° ΡΡ
Π΅ΠΌΠ° ΠΎΡΠ΅Π½Ρ ΠΏΠΎΠΏΡΠ»ΡΡΠ½Π° Π² ΡΠ²ΠΎΠ΅ΠΌ ΡΠΎΠ΄Π΅ ΠΈ ΠΏΠΎΠ²ΡΠΎΡΡΠ΅ΡΡΡ ΠΌΠ½ΠΎΠ³ΠΈΠΌΠΈ ΡΠ°Π΄ΠΈΠΎΠ»ΡΠ±ΠΈΡΠ΅Π»ΡΠΌΠΈ ΠΊΠ°ΠΊ ΠΈΡ
ΠΏΠ΅ΡΠ²ΡΠΉ ΠΈΠΌΠΏΡΠ»ΡΡΠ½ΡΠΉ Π±Π»ΠΎΠΊ ΠΏΠΈΡΠ°Π½ΠΈΡ ΠΈ ΡΡΡΠ΅ΠΊΡΠΈΠ²Π½ΠΎΡΡΠΈ ΠΈ, Π½Π΅ Π³ΠΎΠ²ΠΎΡΡ ΡΠΆΠ΅ ΠΎ ΡΠ°Π·ΠΌΠ΅Ρ.
Π‘Ρ
Π΅ΠΌΠ° ΠΏΠΈΡΠ°Π΅ΡΡΡ ΠΎΡ ΡΠ΅ΡΠΈ Π½Π°ΠΏΡΡΠΆΠ΅Π½ΠΈΠ΅ΠΌ 220 Π²ΠΎΠ»ΡΡ, Π½Π° Π²Ρ
ΠΎΠ΄Π΅ ΠΈΠΌΠ΅Π΅ΡΡΡ ΡΠΈΠ»ΡΡΡ, ΠΊΠΎΡΠΎΡΡΠΉ ΡΠΎΡΡΠΎΠΈΡ ΠΈΠ· Π΄ΡΠΎΡΡΠ΅Π»Ρ ΠΈ Π΄Π²ΡΡ
ΠΏΠ»Π΅Π½ΠΎΡΠ½ΡΡ
ΠΊΠΎΠ½Π΄Π΅Π½ΡΠ°ΡΠΎΡΠΎΠ², ΡΠ°ΡΡΡΠΈΡΠ°Π½Π½ΡΡ
Π½Π° Π½Π°ΠΏΡΡΠΆΠ΅Π½ΠΈΠ΅ Π½Π΅ Π½ΠΈΠΆΠ΅ 250-300 Π²ΠΎΠ»ΡΡ Π΅ΠΌΠΊΠΎΡΡΡΡ ΠΎΡ 0,1 Π΄ΠΎ 0,33 ΠΌΠΊΠ€ ΠΈ ΠΌΠΎΠΆΠ΅Ρ Π±ΡΡΡ Π²Π·ΡΡ ΠΈΠ· Π±Π»ΠΎΠΊ ΠΏΠΈΡΠ°Π½ΠΈΡ ΠΊΠΎΠΌΠΏΡΡΡΠ΅ΡΠ°.
Π ΠΌΠΎΠ΅ΠΌ ΡΠ»ΡΡΠ°Π΅ ΡΠΈΠ»ΡΡΡΠ° Π½Π΅Ρ, Π½ΠΎ ΠΆΠ΅Π»Π°ΡΠ΅Π»ΡΠ½ΠΎ ΠΏΠΎΡΡΠ°Π²ΠΈΡΡ. ΠΠ°Π»Π΅Π΅ Π½Π°ΠΏΡΡΠΆΠ΅Π½ΠΈΠ΅, ΠΏΠΎΠ΄Π°Π²Π°Π΅ΠΌΠΎΠ΅ Π½Π° Π΄ΠΈΠΎΠ΄Π½ΡΠΉ ΠΌΠΎΡΡ, ΡΠ°ΡΡΡΠΈΡΠ°Π½ΠΎ Π½Π° ΠΎΠ±ΡΠ°ΡΠ½ΠΎΠ΅ Π½Π°ΠΏΡΡΠΆΠ΅Π½ΠΈΠ΅ Π½Π΅ ΠΌΠ΅Π½Π΅Π΅ 400 Π²ΠΎΠ»ΡΡ ΠΈ ΡΠΎΠΊ Π½Π΅ ΠΌΠ΅Π½Π΅Π΅ 1 Π°ΠΌΠΏΠ΅ΡΠ°. ΠΠΎΠΆΠ½ΠΎ ΠΏΠΎΡΡΠ°Π²ΠΈΡΡ Π³ΠΎΡΠΎΠ²ΡΡ Π΄ΠΈΠΎΠ΄Π½ΡΡ ΡΠ±ΠΎΡΠΊΡ. ΠΠ°Π»Π΅Π΅ ΠΏΠΎ ΡΡ
Π΅ΠΌΠ΅ ΠΈΠ΄Π΅Ρ ΡΠ³Π»Π°ΠΆΠΈΠ²Π°ΡΡΠΈΠΉ ΠΊΠΎΠ½Π΄Π΅Π½ΡΠ°ΡΠΎΡ Ρ ΡΠ°Π±ΠΎΡΠΈΠΌ Π½Π°ΠΏΡΡΠΆΠ΅Π½ΠΈΠ΅ΠΌ 400 Π, ΡΠ°ΠΊ ΠΊΠ°ΠΊ Π°ΠΌΠΏΠ»ΠΈΡΡΠ΄Π½ΠΎΠ΅ Π·Π½Π°ΡΠ΅Π½ΠΈΠ΅ ΡΠ΅ΡΠ΅Π²ΠΎΠ³ΠΎ Π½Π°ΠΏΡΡΠΆΠ΅Π½ΠΈΡ ΠΎΠΊΠΎΠ»ΠΎ 300 Π. ΠΠΌΠΊΠΎΡΡΡ ΡΡΠΎΠ³ΠΎ ΠΊΠΎΠ½Π΄Π΅Π½ΡΠ°ΡΠΎΡΠ° Π²ΡΠ±ΠΈΡΠ°Π΅ΡΡΡ ΡΠ»Π΅Π΄ΡΡΡΠΈΠΌ ΠΎΠ±ΡΠ°Π·ΠΎΠΌ, 1 ΠΌΠΊΠ€ Π½Π° 1 ΠΠ°ΡΡ ΠΌΠΎΡΠ½ΠΎΡΡΠΈ , ΡΠ°ΠΊ ΠΊΠ°ΠΊ Ρ Π½Π΅ ΡΠΎΠ±ΠΈΡΠ°ΡΡΡ Π²ΡΠΊΠ°ΡΠΈΠ²Π°ΡΡ ΠΈΠ· ΡΡΠΎΠ³ΠΎ Π±Π»ΠΎΠΊΠ° Π±ΠΎΠ»ΡΡΠΈΠ΅ ΡΠΎΠΊΠΈ, ΡΠΎ Π² ΠΌΠΎΠ΅ΠΌ ΡΠ»ΡΡΠ°Π΅ ΡΡΠΎΠΈΡ ΠΊΠΎΠ½Π΄Π΅Π½ΡΠ°ΡΠΎΡ Π½Π° 47 ΠΌΠΊΠ€, Ρ
ΠΎΡΡ ΠΈΠ· ΡΠ°ΠΊΠΎΠΉ ΡΡ
Π΅ΠΌΡ ΠΌΠΎΠΆΠ½ΠΎ Π²ΡΠΊΠ°ΡΠ°ΡΡ ΡΠΎΡΠ½ΠΈ Π²Π°ΡΡ. ΠΠΈΡΠ°Π½ΠΈΠ΅ ΠΌΠΈΠΊΡΠΎΡΡ
Π΅ΠΌΡ Π±Π΅ΡΠ΅ΡΡΡ Ρ ΡΠ°Π·ΡΡΠ²Π°, Π·Π΄Π΅ΡΡ ΠΎΡΠ³Π°Π½ΠΈΠ·ΠΎΠ²Π°Π½ ΠΏΠΈΡΠ°ΡΡΠΈΠΉ ΡΠ΅Π·ΠΈΡΡΠΎΡ R1, ΠΎΠ±Π΅ΡΠΏΠ΅ΡΠΈΠ²Π°ΡΡΠΈΠΉ Π³Π°ΡΠ΅Π½ΠΈΠ΅ ΡΠΎΠΊΠ°, ΠΆΠ΅Π»Π°ΡΠ΅Π»ΡΠ½ΠΎ ΠΏΠΎΡΡΠ°Π²ΠΈΡΡ Π½Π΅ ΠΌΠ΅Π½Π΅Π΅ Π΄Π²ΡΡ
Π²Π°ΡΡ ΠΏΠΎΠΌΠΎΡΠ½Π΅Π΅ ΡΠ°ΠΊ ΠΊΠ°ΠΊ ΠΎΠ½ Π³ΡΠ΅Π΅ΡΡΡ, ΡΠΎ Π½Π°ΠΏΡΡΠΆΠ΅Π½ΠΈΠ΅ Π²ΡΠΏΡΡΠΌΠ»ΡΠ΅ΡΡΡ ΡΠΎΠ»ΡΠΊΠΎ ΠΎΠ΄Π½ΠΈΠΌ Π΄ΠΈΠΎΠ΄ΠΎΠΌ ΠΈ ΠΏΠΎΠ΄Π°Π΅ΡΡΡ Π½Π° ΡΠ³Π»Π°ΠΆΠΈΠ²Π°ΡΡΠΈΠΉ ΠΊΠΎΠ½Π΄Π΅Π½ΡΠ°ΡΠΎΡ ΠΈ Π΄Π°Π»Π΅Π΅ Π½Π° ΠΌΠΈΠΊΡΠΎΡΡ
Π΅ΠΌΡ.
1 ΠΏΠΈΠ½ ΠΌΠΈΠΊΡΠΎΡΡ
Π΅ΠΌΡ ΠΏΠ»ΡΡ ΠΏΠΈΡΠ°Π½ΠΈΠ΅ ΠΈ 4 ΠΏΠΈΠ½ ΠΌΠΈΠ½ΡΡ ΠΏΠΈΡΠ°Π½ΠΈΠ΅.
Π’Π°ΠΊΠΆΠ΅ ΠΌΠΎΠΆΠ½ΠΎ ΡΠΎΠ±ΡΠ°ΡΡ Π΄Π»Ρ Π½Π΅Π³ΠΎ ΠΎΡΠ΄Π΅Π»ΡΠ½ΡΠΉ ΠΈΡΡΠΎΡΠ½ΠΈΠΊ ΠΏΠΈΡΠ°Π½ΠΈΡ ΠΈ ΠΏΠΎΠ΄Π°ΡΡ ΡΠΎΠ³Π»Π°ΡΠ½ΠΎ ΠΏΠΎΠ»ΡΡΠ½ΠΎΡΡΠΈ 15 Π. Π Π½Π°ΡΠ΅ΠΌ ΡΠ»ΡΡΠ°Π΅ ΠΌΠΈΠΊΡΠΎΡΡ
Π΅ΠΌΠ° ΡΠ°Π±ΠΎΡΠ°Π΅Ρ Π½Π° ΡΠ°ΡΡΠΎΡΠ΅ 47 — 48 ΠΊΠΡ Π΄Π»Ρ ΡΡΠΎΠΉ ΡΠ°ΡΡΠΎΡΡ ΠΎΡΠ³Π°Π½ΠΈΠ·ΠΎΠ²Π°Π½Π° RC ΡΠ΅ΠΏΡ ΡΠΎΡΡΠΎΡΡΠ°Ρ ΠΈΠ· 15 ΠΊΠΠΌ ΡΠ΅Π·ΠΈΡΡΠΎΡ R2 ΠΈ ΠΏΠ»Π΅Π½ΠΎΡΠ½ΡΠΉ ΠΈΠ»ΠΈ ΠΊΠ΅ΡΠ°ΠΌΠΈΡΠ΅ΡΠΊΠΈΠΉ ΠΊΠΎΠ½Π΄Π΅Π½ΡΠ°ΡΠΎΡ Π½Π° 1 Π½Π€. ΠΡΠΈ ΡΠ°ΠΊΠΎΠΌ ΡΠ°ΡΠΊΠ»Π°Π΄Π΅ ΠΌΠΈΠΊΡΠΎΡΡ
Π΅ΠΌΠ° Π±ΡΠ΄Π΅Ρ ΡΠ°Π±ΠΎΡΠ°ΡΡ ΠΊΠΎΡΡΠ΅ΠΊΡΠ½ΠΎ ΠΈ Π²ΡΠ΄Π°Π²Π°ΡΡ Π½Π° ΡΠ²ΠΎΠΈΡ
Π²ΡΡ
ΠΎΠ΄Π°Ρ
ΠΏΡΡΠΌΠΎΡΠ³ΠΎΠ»ΡΠ½ΡΠ΅ ΠΈΠΌΠΏΡΠ»ΡΡΡ, ΠΏΠΎΠ΄Π°Π²Π°Π΅ΠΌΡΠ΅ Π½Π° Π·Π°ΡΠ²ΠΎΡΡ ΠΌΠΎΡΠ½ΡΡ
ΠΏΠΎΠ»Π΅Π²ΡΡ
ΠΊΠ»ΡΡΠ΅ΠΉ ΡΠ΅ΡΠ΅Π· ΡΠ΅Π·ΠΈΡΡΠΎΡΡ R3 R4, ΠΈΡ
Π½ΠΎΠΌΠΈΠ½Π°Π»Ρ ΠΌΠΎΠ³ΡΡ ΠΎΡΠΊΠ»ΠΎΠ½ΡΡΡΡΡ ΠΎΡ 10 Π΄ΠΎ 40 ΠΠΌ. Π’ΡΠ°Π½Π·ΠΈΡΡΠΎΡΡ Π½Π΅ΠΎΠ±Ρ
ΠΎΠ΄ΠΈΠΌΠΎ ΡΡΠ°Π²ΠΈΡΡ Π½Π° ΠΊΠ°Π½Π°Π» N, Π² ΠΌΠΎΠ΅ΠΌ ΡΠ»ΡΡΠ°Π΅ ΡΡΠΎ IRF840 Ρ ΡΠ°Π±ΠΎΡΠΈΠΌ Π½Π°ΠΏΡΡΠΆΠ΅Π½ΠΈΠ΅ΠΌ ΡΡΠΎΠΊΠ° ΠΈΡΡΠΎΠΊΠ° 500 Π ΠΈ ΠΌΠ°ΠΊΡΠΈΠΌΠ°Π»ΡΠ½ΡΠΌ ΡΠΎΠΊΠΎΠΌ ΡΡΠΎΠΊΠ° ΠΏΡΠΈ ΡΠ΅ΠΌΠΏΠ΅ΡΠ°ΡΡΡΠ΅ 25 Π³ΡΠ°Π΄ΡΡΠΎΠ² 8 Π ΠΈ ΠΌΠ°ΠΊΡΠΈΠΌΠ°Π»ΡΠ½ΠΎΠΉ ΠΌΠΎΡΠ½ΠΎΡΡΡΡ ΡΠ°ΡΡΠ΅ΠΈΠ²Π°Π½ΠΈΡ 125 ΠΡ. ΠΠ°Π»Π΅Π΅ ΠΏΠΎ ΡΡ
Π΅ΠΌΠ΅ ΠΈΠ΄Π΅Ρ ΠΈΠΌΠΏΡΠ»ΡΡΠ½ΡΠΉ ΡΡΠ°Π½ΡΡΠΎΡΠΌΠ°ΡΠΎΡ, ΠΏΠΎΡΠ»Π΅ Π½Π΅Π³ΠΎ ΠΈΠ΄Π΅Ρ ΠΏΠΎΠ»Π½ΠΎΡΠ΅Π½Π½ΡΠΉ Π²ΡΠΏΡΡΠΌΠΈΡΠ΅Π»Ρ ΠΈΠ· ΡΠ΅ΡΡΡΠ΅Ρ
Π΄ΠΈΠΎΠ΄ΠΎΠ² HER308, ΠΎΠ±ΡΡΠ½ΡΠ΅ Π΄ΠΈΠΎΠ΄Ρ ΡΡΡ Π½Π΅ ΠΏΠΎΠ΄ΠΎΠΉΠ΄ΡΡ ΡΠ°ΠΊ ΠΊΠ°ΠΊ Π½Π΅ ΡΠΌΠΎΠ³ΡΡ ΡΠ°Π±ΠΎΡΠ°ΡΡ Π½Π° Π²ΡΡΠΎΠΊΠΈΡ
ΡΠ°ΡΡΠΎΡΠ°Ρ
, ΠΏΠΎΡΡΠΎΠΌΡ ΡΡΠ°Π²ΠΈΠΌ ΡΠ»ΡΡΡΠ°- Π±ΡΡΡΡΡΡ
Π΄ΠΈΠΎΠ΄ΠΎΠ² ΠΈ ΠΏΠΎΡΠ»Π΅ ΠΌΠΎΡΡΠ° Π½Π°ΠΏΡΡΠΆΠ΅Π½ΠΈΠ΅ ΠΏΠΎΠ΄Π°Π΅ΡΡΡ ΡΠΆΠ΅ Π½Π° Π²ΡΡ
ΠΎΠ΄Π½ΠΎΠΉ ΠΊΠΎΠ½Π΄Π΅Π½ΡΠ°ΡΠΎΡ 35 Π 1000 ΠΌΠΊΠ€, Π° 470 ΠΌΠΊΠ€ ΠΎΡΠΎΠ±ΠΎ Π±ΠΎΠ»ΡΡΠΈΡ
Π΅ΠΌΠΊΠΎΡΡΠ΅ΠΉ Π² ΠΈΠΌΠΏΡΠ»ΡΡΠ½ΡΡ
Π±Π»ΠΎΠΊΠ°Ρ
ΠΏΠΈΡΠ°Π½ΠΈΡ Π½Π΅ ΡΡΠ΅Π±ΡΠ΅ΡΡΡ.
ΠΠ΅ΡΠ½Π΅ΠΌΡΡ ΠΊ ΡΡΠ°Π½ΡΡΠΎΡΠΌΠ°ΡΠΎΡΡ, Π΅Π³ΠΎ ΠΌΠΎΠΆΠ½ΠΎ Π½Π°ΠΉΡΠΈ Π½Π° ΠΏΠ»Π°ΡΠ°Ρ ΠΊΠΎΠΌΠΏΡΡΡΠ΅ΡΠ½ΡΡ Π±Π»ΠΎΠΊΠΎΠ² ΠΏΠΈΡΠ°Π½ΠΈΡ, ΠΎΠΏΡΠ΅Π΄Π΅Π»ΠΈΡΡ Π½Π΅ ΡΠ»ΠΎΠΆΠ½ΠΎ Π²ΠΎΡ ΠΎΠ½ Π²ΠΈΠ΄Π΅Π½ Π½Π° ΡΠΎΡΠΎ ΡΠ°ΠΌΡΠΉ Π±ΠΎΠ»ΡΡΠΎΠΉ ΠΎΠ½ Π½Π°ΠΌ Π½ΡΠΆΠ΅Π½. ΠΠ»Ρ ΠΏΠ΅ΡΠ΅ΠΌΠΎΡΠΊΠΈ ΡΠ°ΠΊΠΎΠ³ΠΎ ΡΡΠ°Π½ΡΡΠΎΡΠΌΠ°ΡΠΎΡΠ° Π½Π΅ΠΎΠ±Ρ ΠΎΠ΄ΠΈΠΌΠΎ ΡΠ°Π·ΡΡΡ Π»ΠΈΡΡ ΠΊΠ»Π΅ΠΉ ΠΊΠΎΡΠΎΡΡΠΌ ΡΠΊΠ»Π΅Π΅Π½Ρ ΡΠ΅ΡΡΠΈΡΠΎΠ²ΡΠ΅ ΠΏΠΎΠ»ΠΎΠ²ΠΈΠ½ΠΊΠΈ, Π΄Π»Ρ ΡΡΠΎΠ³ΠΎ Π±Π΅ΡΠ΅ΠΌ ΠΏΠ°ΡΠ»ΡΠ½ΠΈΠΊ ΠΈΠ»ΠΈ ΠΏΠ°ΡΠ»ΡΠ½ΡΠΉ ΡΠ΅Π½ ΠΈ ΠΌΠ΅Π΄Π»Π΅Π½Π½ΠΎ ΠΏΡΠΎΠ³ΡΠ΅Π²Π°Π΅ΠΌ ΡΡΠ°Π½ΡΡΠΎΡΠΌΠ°ΡΠΎΡ, ΠΌΠΎΠΆΠ½ΠΎ ΠΎΠΏΡΡΡΠΈΡΡ Π² ΠΊΠΈΠΏΡΡΠΎΠΊ Π½Π° Π½Π΅ΡΠΊΠΎΠ»ΡΠΊΠΎ ΠΌΠΈΠ½ΡΡ ΠΈ Π°ΠΊΠΊΡΡΠ°ΡΠ½ΠΎ ΡΠ°Π·ΡΠ΅Π΄ΠΈΠ½ΠΈΡΠ΅ ΠΏΠΎΠ»ΠΎΠ²ΠΈΠ½ΠΊΠΈ ΡΠ΅ΡΠ΄Π΅ΡΠ½ΠΈΠΊΠ°. ΠΠΎΡΠ°Π΅ΠΌ Π²ΡΠ΅ ΠΎΡΠ½ΠΎΠ²Π½ΡΠ΅ ΠΎΠ±ΠΌΠΎΡΠΊΠΈ, Π±ΡΠ΄Π΅ΠΌ ΠΌΠΎΡΠ°ΡΡ ΡΠ²ΠΎΡ. ΠΡΡ ΠΎΠ΄Ρ ΠΈΠ· ΡΠ°ΡΡΠ΅ΡΠ°, ΡΡΠΎ ΠΌΠ½Π΅ Π½ΡΠΆΠ½ΠΎ ΠΏΠΎΠ»ΡΡΠΈΡΡ Π½Π°ΠΏΡΡΠΆΠ΅Π½ΠΈΠ΅ Π² ΡΠ°ΠΉΠΎΠ½Π΅ 12-14 Π²ΠΎΠ»ΡΡ, ΠΏΠ΅ΡΠ²ΠΈΡΠ½Π°Ρ ΠΎΠ±ΠΌΠΎΡΠΊΠ° ΡΡΠ°Π½ΡΡΠΎΡΠΌΠ°ΡΠΎΡΠ° ΡΠΎΠ΄Π΅ΡΠΆΠΈΡ 47 Π²ΠΈΡΠΊΠΎΠ² ΠΏΡΠΎΠ²ΠΎΠ΄Π° 0,6 ΠΌΠΌ Π² Π΄Π²Π΅ ΠΆΠΈΠ»Ρ, ΠΈΠ·ΠΎΠ»ΡΡΠΈΡ ΠΌΠ΅ΠΆΠ΄Ρ ΠΎΠ±ΠΌΠΎΡΠΊΠ°ΠΌΠΈ Π΄Π΅Π»Π°Π΅ΠΌ ΠΎΠ±ΡΡΠ½ΠΎΠΉ Π»Π΅Π½ΡΠΎΠΉ, Π²ΡΠΎΡΠΈΡΠ½ΡΡ ΠΎΠ±ΠΌΠΎΡΠΊΡ ΡΠΎΠ΄Π΅ΡΠΆΠΈΡ 4 Π²ΠΈΡΠΊΠ° ΡΠΎΠ³ΠΎ ΠΆΠ΅ ΠΏΡΠΎΠ²ΠΎΠ΄Π° ΠΈΠ· 7 ΠΆΠΈΠ». ΠΠΠΠΠ ΠΌΠΎΡΠ°ΡΡ Π² ΠΎΠ΄Π½ΠΎΠΌ Π½Π°ΠΏΡΠ°Π²Π»Π΅Π½ΠΈΠΈ, ΠΈΠ·ΠΎΠ»ΠΈΡΠΎΠ²Π°ΡΡ ΠΊΠ°ΠΆΠ΄ΡΠΉ ΡΠ»ΠΎΠΉ ΠΈΠ·ΠΎΠ»Π΅Π½ΡΠΎΠΉ, ΠΎΡΠΌΠ΅ΡΠ°Ρ Π½Π°ΡΠ°Π»ΠΎ ΠΈ ΠΊΠΎΠ½Π΅Ρ ΠΎΠ±ΠΌΠΎΡΠΎΠΊ, ΠΈΠ½Π°ΡΠ΅ Π½Π΅ ΠΏΠΎΠ»ΡΡΠΈΡΡΡ, Π° Π΅ΡΠ»ΠΈ ΠΏΠΎΠ»ΡΡΠΈΡΡΡ, ΡΠΎ Π±Π»ΠΎΠΊ Π½Π΅ ΡΠΌΠΎΠΆΠ΅Ρ ΠΎΡΠ΄Π°ΡΡ Π²ΡΡ ΠΌΠΎΡΠ½ΠΎΡΡΡ.
ΠΡΠΎΠ²Π΅ΡΠΊΠ° Π±Π»ΠΎΠΊΠ°
ΠΡ Π° ΡΠ΅ΠΏΠ΅ΡΡ ΠΏΡΠΎΡΠ΅ΡΡΠΈΡΡΠ΅ΠΌ Π½Π°Ρ Π±Π»ΠΎΠΊ ΠΏΠΈΡΠ°Π½ΠΈΡ, ΡΠ°ΠΊ ΠΊΠ°ΠΊ ΠΌΠΎΠΉ Π²Π°ΡΠΈΠ°Π½Ρ ΠΏΠΎΠ»Π½ΠΎΡΡΡΡ ΡΠ°Π±ΠΎΡΠΎΡΠΏΠΎΡΠΎΠ±Π΅Π½, Ρ ΡΡΠ°Π·Ρ Π²ΠΊΠ»ΡΡΠ°Ρ Π΅Π³ΠΎ Π² ΡΠ΅ΡΡ Π±Π΅Π· ΠΏΡΠ΅Π΄ΠΎΡ
ΡΠ°Π½ΠΈΡΠ΅Π»ΡΠ½ΠΎΠΉ Π»Π°ΠΌΠΏΠΎΡΠΊΠΈ.
ΠΡΠΎΠ²Π΅ΡΠΈΠΌ Π²ΡΡ
ΠΎΠ΄Π½ΠΎΠ΅ Π½Π°ΠΏΡΡΠΆΠ΅Π½ΠΈΠ΅, ΠΊΠ°ΠΊ Π²ΠΈΠ΄ΠΈΠΌ ΠΎΠ½ΠΎ Π² ΡΠ°ΠΉΠΎΠ½Π΅ 12 — 13 Π, ΠΎΡ ΠΏΠ΅ΡΠ΅ΠΏΠ°Π΄ΠΎΠ² Π½Π°ΠΏΡΡΠΆΠ΅Π½ΠΈΡ Π² ΡΠ΅ΡΠΈ ΡΠΈΠ»ΡΠ½ΠΎ Π½Π΅ Π³ΡΠ»ΡΠ΅Ρ.
Π ΠΊΠ°ΡΠ΅ΡΡΠ²Π΅ Π½Π°Π³ΡΡΠ·ΠΊΠΈ Π°Π²ΡΠΎΠΌΠΎΠ±ΠΈΠ»ΡΠ½Π°Ρ Π»Π°ΠΌΠΏΠ° Π½Π° 12 Π²ΠΎΠ»ΡΡ ΠΌΠΎΡΠ½ΠΎΡΡΡΡ 50 Π²Π°ΡΡ ΡΠΎΠΊ ΡΠΎΠΎΡΠ²Π΅ΡΡΡΠ²Π΅Π½Π½ΠΎ ΡΠ΅ΡΠ΅Ρ 4 Π. ΠΡΠ»ΠΈ Π΄ΠΎΠ±Π°Π²ΠΈΡΡ ΡΠ°ΠΊΠΎΠΉ Π±Π»ΠΎΠΊ ΡΠ΅Π³ΡΠ»ΠΈΡΠΎΠ²ΠΊΠΎΠΉ ΡΠΎΠΊΠ° ΠΈ Π½Π°ΠΏΡΡΠΆΠ΅Π½ΠΈΡ, ΠΏΠΎΡΡΠ°Π²ΠΈΡΡ Π²Ρ ΠΎΠ΄Π½ΠΎΠΉ ΡΠ»Π΅ΠΊΡΡΠΎΠ»ΠΈΡ Π±ΠΎΠ»ΡΡΠ΅ΠΉ Π΅ΠΌΠΊΠΎΡΡΠΈ, ΡΠΎ ΠΌΠΎΠΆΠ½ΠΎ ΡΠΌΠ΅Π»ΠΎ ΡΠΎΠ±ΡΠ°ΡΡ Π°Π²ΡΠΎΠΌΠΎΠ±ΠΈΠ»ΡΠ½ΠΎΠ΅ Π·Π°ΡΡΠ΄Π½ΠΎΠ΅ ΡΡΡΡΠΎΠΉΡΡΠ²ΠΎ ΠΈ Π»Π°Π±ΠΎΡΠ°ΡΠΎΡΠ½ΡΠΉ Π±Π»ΠΎΠΊ ΠΏΠΈΡΠ°Π½ΠΈΡ.
ΠΠ΅ΡΠ΅Π΄ Π·Π°ΠΏΡΡΠΊΠΎΠΌ Π±Π»ΠΎΠΊΠ° ΠΏΠΈΡΠ°Π½ΠΈΡ Π½Π΅ΠΎΠ±Ρ
ΠΎΠ΄ΠΈΠΌΠΎ ΠΏΡΠΎΠ²Π΅ΡΠΈΡΡ Π²ΡΡ ΡΡΡΠ°Π½ΠΎΠ²ΠΊΡ ΠΈ Π²ΠΊΠ»ΡΡΠΈΡΡ ΡΠ΅ΡΡ ΡΠ΅ΡΠ΅Π· ΠΏΡΠ΅Π΄ΠΎΡ
ΡΠ°Π½ΠΈΡΠ΅Π»ΡΠ½ΡΡ Π»Π°ΠΌΠΏΡ Π½Π°ΠΊΠ°Π»ΠΈΠ²Π°Π½ΠΈΡ 100 ΠΡ, Π΅ΡΠ»ΠΈ Π»Π°ΠΌΠΏΠ° Π³ΠΎΡΠΈΡ Π½Π° ΠΏΠΎΠ»Π½ΡΡ, ΡΠΎ ΠΈΡΠΊΠ°ΡΡ ΠΎΡΠΈΠ±ΠΊΠΈ ΠΏΡΠΈ ΡΡΡΠ°Π½ΠΎΠ²ΠΊΠ΅ ΡΠΎΠΏΠ»Π°, ΡΠ»ΡΡ Π½Π΅ ΡΠΌΡΡ Π²ΡΡΠ΅Π» ΠΈΠ»ΠΈ ΠΊΠ°ΠΊΠΎΠΉ-ΡΠΎ ΠΊΠΎΠΌΠΏΠΎΠ½Π΅Π½Ρ Π½Π΅ ΡΠ°Π±ΠΎΡΠ°Π΅Ρ ΠΈ Ρ.Π΄. ΠΡΠ»ΠΈ Π»Π°ΠΌΠΏΠ° ΡΠΎΠ±ΡΠ°Π½Π° ΠΏΡΠ°Π²ΠΈΠ»ΡΠ½ΠΎ, ΠΎΠ½Π° Π΄ΠΎΠ»ΠΆΠ½Π° ΡΠ»Π΅Π³ΠΊΠ° Π²ΡΠΏΡΡ
Π½ΡΡΡ ΠΈ ΠΏΠΎΠ³Π°ΡΠ½ΡΡΡ, ΡΡΠΎ Π³ΠΎΠ²ΠΎΡΠΈΡ Π½Π°ΠΌ ΠΎ ΡΠΎΠΌ, ΡΡΠΎ ΠΊΠΎΠ½Π΄Π΅Π½ΡΠ°ΡΠΎΡ Π½Π° Π²Ρ
ΠΎΠ΄Π΅ Π·Π°ΡΡΠΆΠ΅Π½ ΠΈ ΠΎΡΠΈΠ±ΠΎΠΊ Π² ΡΡΡΠ°Π½ΠΎΠ²ΠΊΠ΅ Π½Π΅Ρ. ΠΠΎΡΡΠΎΠΌΡ ΠΏΠ΅ΡΠ΅Π΄ ΡΡΡΠ°Π½ΠΎΠ²ΠΊΠΎΠΉ ΠΊΠΎΠΌΠΏΠΎΠ½Π΅Π½ΡΠΎΠ² Π½Π° ΠΏΠ»Π°ΡΡ ΠΈΡ
Π½Π΅ΠΎΠ±Ρ
ΠΎΠ΄ΠΈΠΌΠΎ ΠΏΡΠΎΠ²Π΅ΡΠΈΡΡ, Π΄Π°ΠΆΠ΅ Π΅ΡΠ»ΠΈ ΠΎΠ½ΠΈ Π½ΠΎΠ²ΡΠ΅. ΠΡΠ΅ ΠΎΠ΄ΠΈΠ½ Π²Π°ΠΆΠ½ΡΠΉ ΠΌΠΎΠΌΠ΅Π½Ρ ΠΏΠΎΡΠ»Π΅ Π·Π°ΠΏΡΡΠΊΠ° — Π½Π°ΠΏΡΡΠΆΠ΅Π½ΠΈΠ΅ Π½Π° ΠΌΠΈΠΊΡΠΎΡΡ
Π΅ΠΌΠ΅ ΠΌΠ΅ΠΆΠ΄Ρ Π²ΡΠ²ΠΎΠ΄Π°ΠΌΠΈ 1 ΠΈ 4 Π΄ΠΎΠ»ΠΆΠ½ΠΎ Π±ΡΡΡ Π½Π΅ ΠΌΠ΅Π½Π΅Π΅ 15 Π.
ΠΡΠ»ΠΈ ΡΡΠΎ Π½Π΅ ΡΠ°ΠΊ, Π½ΡΠΆΠ½ΠΎ ΠΏΠΎΠ΄ΠΎΠ±ΡΠ°ΡΡ Π½ΠΎΠΌΠΈΠ½Π°Π» ΡΠ΅Π·ΠΈΡΡΠΎΡΠ° R2.
Π‘ΠΌΠΎΡΡΠΈΡΠ΅ Π²ΠΈΠ΄Π΅ΠΎ
Dataasher IRS2453DPBF-IRS2453D ΠΎΡΠ½ΠΎΠ²Π°Π½ Π½Π° ΠΏΠΎΠΏΡΠ»ΡΡΠ½ΠΎΠΌ IR2153 Selfoscillating Half-Bridge
, ΡΠ°Π±Π»ΠΈΡΠ° Datahasthe, Quote Number: IRS2453DPBF
| ΠΠ°ΡΠ΅Π³ΠΎΡΠΈΡ | Π£ΠΏΡΠ°Π²Π»Π΅Π½ΠΈΠ΅ ΠΏΠΈΡΠ°Π½ΠΈΠ΅ΠΌ |
| ΠΠΏΠΈΡΠ°Π½ΠΈΠ΅ | IRS2453D ΠΎΡΠ½ΠΎΠ²Π°Π½ Π½Π° ΠΏΠΎΠΏΡΠ»ΡΡΠ½ΠΎΠΌ Π°Π²ΡΠΎΠΊΠΎΠ»Π΅Π±Π°ΡΠ΅Π»ΡΠ½ΠΎΠΌ Π³Π΅Π½Π΅ΡΠ°ΡΠΎΡΠ΅ IR2153.
ΠΠ‘ Π΄ΡΠ°ΠΉΠ²Π΅ΡΠ° Π·Π°ΡΠ²ΠΎΡΠ° ΠΏΠΎΠ»ΡΠΌΠΎΡΡΠ° ΠΈ Π²ΠΊΠ»ΡΡΠ°Π΅Ρ Π² ΡΠ΅Π±Ρ ΠΏΠΎΠ»Π½ΡΠΉ ΠΌΠΎΡΡ Π²ΡΡΠΎΠΊΠΎΠ³ΠΎ Π½Π°ΠΏΡΡΠΆΠ΅Π½ΠΈΡ 9ΠΡΠ°ΠΉΠ²Π΅Ρ Π²ΠΎΡΠΎΡ 0003 Ρ ΠΏΠ΅ΡΠ΅Π΄Π½ΠΈΠΌ ΠΎΡΡΠΈΠ»Π»ΡΡΠΎΡΠΎΠΌ, ΠΏΠΎΡ ΠΎΠΆΠΈΠΌ Π½Π° Π’Π°ΠΉΠΌΠ΅Ρ ΠΏΡΠΎΠΌΡΡΠ»Π΅Π½Π½ΠΎΠ³ΠΎ ΡΡΠ°Π½Π΄Π°ΡΡΠ° CMOS 555 . HVIC ΠΈ Π·Π°ΡΠΈΡΠ° ΠΎΡ Π·Π°ΡΠ΅Π»ΠΎΠΊ Π’Π΅Ρ Π½ΠΎΠ»ΠΎΠ³ΠΈΠΈ CMOS ΠΎΠ±Π΅ΡΠΏΠ΅ΡΠΈΠ²Π°ΡΡ ΠΏΡΠΎΡΠ½ΡΡ ΠΌΠΎΠ½ΠΎΠ»ΠΈΡΠ½ΡΡ ΠΊΠΎΠ½ΡΡΡΡΠΊΡΠΈΡ. ΠΡΡ ΠΎΠ΄Π½ΠΎΠΉ Π΄ΡΠ°ΠΉΠ²Π΅Ρ ΠΈΠΌΠ΅Π΅Ρ Π±ΡΡΠ΅ΡΠ½ΡΠΉ ΠΊΠ°ΡΠΊΠ°Π΄ Ρ Π²ΡΡΠΎΠΊΠΈΠΌ ΠΈΠΌΠΏΡΠ»ΡΡΠ½ΡΠΌ ΡΠΎΠΊΠΎΠΌ. ΠΏΡΠ΅Π΄Π½Π°Π·Π½Π°ΡΠ΅Π½ Π΄Π»Ρ ΠΌΠΈΠ½ΠΈΠΌΠ°Π»ΡΠ½ΠΎΠΉ ΠΏΠ΅ΡΠ΅ΠΊΡΠ΅ΡΡΠ½ΠΎΠΉ ΠΏΡΠΎΠ²ΠΎΠ΄ΠΈΠΌΠΎΡΡΠΈ Π΄ΡΠ°ΠΉΠ²Π΅ΡΠ°. ΠΠΎΠΌΠ΅Ρ
ΠΎΡΡΡΠΎΠΉΡΠΈΠ²ΠΎΡΡΡ Π΄ΠΎΡΡΠΈΠ³Π°Π΅ΡΡΡ Ρ Π½ΠΈΠ·ΠΊΠΈΠΌ ΠΏΠΈΠΊΠΎΠΌ di/dt Π΄ΡΠ°ΠΉΠ²Π΅ΡΠΎΠ² Π·Π°ΡΠ²ΠΎΡΠ° ΠΈ Ρ Π³ΠΈΡΡΠ΅ΡΠ΅Π·ΠΈΡ Π±Π»ΠΎΠΊΠΈΡΠΎΠ²ΠΊΠΈ ΠΏΡΠΈ ΠΏΠΎΠ½ΠΈΠΆΠ΅Π½Π½ΠΎΠΌ Π½Π°ΠΏΡΡΠΆΠ΅Π½ΠΈΠΈ Π±ΠΎΠ»Π΅Π΅ 1,5 Π. IRS2453D ΡΠ°ΠΊΠΆΠ΅ Π²ΠΊΠ»ΡΡΠ°Π΅Ρ ΠΊΠΎΠ½ΡΠ°ΠΊΡΡ ΠΎΡΠΊΠ»ΡΡΠ΅Π½ΠΈΡ Ρ ΡΠΈΠΊΡΠ°ΡΠΈΠ΅ΠΉ ΠΈ Π±Π΅Π· ΡΠΈΠΊΡΠ°ΡΠΈΠΈ. |
| ΠΠΎΠΌΠΏΠ°Π½ΠΈΡ | International Rectifier Corp. |
| ΠΠΈΡΡ Π΄Π°Π½Π½ΡΡ | ΠΠ°Π³ΡΡΠ·ΠΈΡΡ IRS2453DPbF ΠΠΈΡΡ Π΄Π°Π½Π½ΡΡ |
| Π¦ΠΈΡΠ°ΡΠ° | ΠΠ΄Π΅ ΠΊΡΠΏΠΈΡΡ Β |
Β
| ΠΡΠΎΠ±Π΅Π½Π½ΠΎΡΡΠΈ, ΠΏΡΠΈΠΌΠ΅Π½Π΅Π½ΠΈΠ΅ |
| ΠΡΠΎΠ±Π΅Π½Π½ΠΎΡΡΠΈ ΠΡΡΡΠΎΠ΅Π½Π½ΡΠΉ ΠΌΠΎΡΡΠΎΠ²ΠΎΠΉ Π΄ΡΠ°ΠΉΠ²Π΅Ρ Π·Π°ΡΠ²ΠΎΡΠ° 600 Π CT, ΠΏΡΠΎΠ³ΡΠ°ΠΌΠΌΠΈΡΡΠ΅ΠΌΡΠΉ Π³Π΅Π½Π΅ΡΠ°ΡΠΎΡ RT ΠΠ°ΠΆΠΈΠΌ ΠΠ΅Π½Π΅ΡΠ° 15,6 Π Π½Π° VCC ΠΠ°ΠΏΡΡΠΊ Ρ ΠΌΠΈΠΊΡΠΎΠΌΠΎΡΠ½ΠΎΡΡΡΡ ΠΡΠ²ΠΎΠ΄ Ρ ΡΠΈΠΊΡΠ°ΡΠΈΠ΅ΠΉ Π»ΠΎΠ³ΠΈΡΠ΅ΡΠΊΠΎΠ³ΠΎ ΡΡΠΎΠ²Π½Ρ ΠΡΠΊΠ»ΡΡΠ΅Π½ΠΈΠ΅ Π±Π΅Π· ΡΠΈΠΊΡΠ°ΡΠΈΠΈ Π½Π° Π²ΡΠ²ΠΎΠ΄Π΅ CT (1/6 VCC) ΠΠ½ΡΡΡΠ΅Π½Π½ΠΈΠ΅ ΠΏΠΎΠ»Π΅Π²ΡΠ΅ ΡΡΠ°Π½Π·ΠΈΡΡΠΎΡΡ Π½Π°ΡΠ°Π»ΡΠ½ΠΎΠΉ Π·Π°Π³ΡΡΠ·ΠΊΠΈ ΠΡΠ»ΠΈΡΠ½Π°Ρ ΡΠΈΠΊΡΠ°ΡΠΈΡ ΡΡΡΠΎΠΉΡΠΈΠ²ΠΎΡΡΡ Π½Π° Π²ΡΠ΅Ρ
Π²Ρ
ΠΎΠ΄Π°Ρ
ΠΈ Π²ΡΡ
ΠΎΠ΄Π°Ρ
ΠΠ°ΡΠΈΡΠ° ΠΎΡ ΡΠ»Π΅ΠΊΡΡΠΎΡΡΠ°ΡΠΈΡΠ΅ΡΠΊΠΎΠ³ΠΎ ΡΠ°Π·ΡΡΠ΄Π° Π½Π° Π²ΡΠ΅Ρ
ΠΊΠΎΠ½ΡΠ°ΠΊΡΠ°Ρ
14-Π²ΡΠ²ΠΎΠ΄Π½ΠΎΠΉ ΠΊΠΎΡΠΏΡΡ SOIC ΠΈΠ»ΠΈ PDIP 1,0 Ρ (ΡΠΈΠΏ. IRS2453D ΠΎΡΠ½ΠΎΠ²Π°Π½ Π½Π° ΠΏΠΎΠΏΡΠ»ΡΡΠ½ΠΎΠΌ Π°Π²ΡΠΎΠΊΠΎΠ»Π΅Π±Π°ΡΠ΅Π»ΡΠ½ΠΎΠΌ ΠΏΠΎΠ»ΡΠΌΠΎΡΡΠΎΠ²ΠΎΠΌ Π΄ΡΠ°ΠΉΠ²Π΅ΡΠ΅ Π·Π°ΡΠ²ΠΎΡΠ° IR2153 ΠΈ Π²ΠΊΠ»ΡΡΠ°Π΅Ρ Π² ΡΠ΅Π±Ρ Π²ΡΡΠΎΠΊΠΎΠ²ΠΎΠ»ΡΡΠ½ΡΠΉ ΠΏΠΎΠ»Π½ΡΠΉ ΠΌΠΎΡΡΠΎΠ²ΠΎΠΉ Π΄ΡΠ°ΠΉΠ²Π΅Ρ Π·Π°ΡΠ²ΠΎΡΠ° Ρ Π²Ρ ΠΎΠ΄Π½ΡΠΌ Π³Π΅Π½Π΅ΡΠ°ΡΠΎΡΠΎΠΌ, Π°Π½Π°Π»ΠΎΠ³ΠΈΡΠ½ΡΠΌ ΡΡΠ°Π½Π΄Π°ΡΡΠ½ΠΎΠΌΡ ΡΠ°ΠΉΠΌΠ΅ΡΡ CMOS 555. Π’Π΅Ρ Π½ΠΎΠ»ΠΎΠ³ΠΈΠΈ HVIC ΠΈ CMOS Ρ Π·Π°ΡΠΈΡΠΎΠΉ ΠΎΡ Π·Π°ΡΠ΅Π»ΠΎΠΊ ΠΎΠ±Π΅ΡΠΏΠ΅ΡΠΈΠ²Π°ΡΡ ΠΏΡΠΎΡΠ½ΡΡ ΠΌΠΎΠ½ΠΎΠ»ΠΈΡΠ½ΡΡ ΠΊΠΎΠ½ΡΡΡΡΠΊΡΠΈΡ. ΠΡΡ ΠΎΠ΄Π½ΠΎΠΉ Π΄ΡΠ°ΠΉΠ²Π΅Ρ ΠΈΠΌΠ΅Π΅Ρ Π±ΡΡΠ΅ΡΠ½ΡΠΉ ΠΊΠ°ΡΠΊΠ°Π΄ Ρ Π²ΡΡΠΎΠΊΠΈΠΌ ΠΈΠΌΠΏΡΠ»ΡΡΠ½ΡΠΌ ΡΠΎΠΊΠΎΠΌ, ΡΠΏΡΠΎΠ΅ΠΊΡΠΈΡΠΎΠ²Π°Π½Π½ΡΠΉ Π΄Π»Ρ ΠΌΠΈΠ½ΠΈΠΌΠ°Π»ΡΠ½ΠΎΠΉ ΠΏΠ΅ΡΠ΅ΠΊΡΠ΅ΡΡΠ½ΠΎΠΉ ΠΏΡΠΎΠ²ΠΎΠ΄ΠΈΠΌΠΎΡΡΠΈ Π΄ΡΠ°ΠΉΠ²Π΅ΡΠ°. ΠΠΎΠΌΠ΅Ρ ΠΎΡΡΡΠΎΠΉΡΠΈΠ²ΠΎΡΡΡ Π΄ΠΎΡΡΠΈΠ³Π°Π΅ΡΡΡ Π·Π° ΡΡΠ΅Ρ Π½ΠΈΠ·ΠΊΠΎΠ³ΠΎ ΠΏΠΈΠΊΠΎΠ²ΠΎΠ³ΠΎ Π·Π½Π°ΡΠ΅Π½ΠΈΡ di/dt Π΄ΡΠ°ΠΉΠ²Π΅ΡΠΎΠ² Π·Π°ΡΠ²ΠΎΡΠ° ΠΈ Π³ΠΈΡΡΠ΅ΡΠ΅Π·ΠΈΡΠ° Π±Π»ΠΎΠΊΠΈΡΠΎΠ²ΠΊΠΈ ΠΏΡΠΈ ΠΏΠΎΠ½ΠΈΠΆΠ΅Π½Π½ΠΎΠΌ Π½Π°ΠΏΡΡΠΆΠ΅Π½ΠΈΠΈ Π±ΠΎΠ»Π΅Π΅ 1,5 Π. IRS2453D ΡΠ°ΠΊΠΆΠ΅ Π²ΠΊΠ»ΡΡΠ°Π΅Ρ Π² ΡΠ΅Π±Ρ Π²ΡΠ²ΠΎΠ΄Ρ ΠΎΡΠΊΠ»ΡΡΠ΅Π½ΠΈΡ Ρ ΡΠΈΠΊΡΠ°ΡΠΈΠ΅ΠΉ ΠΈ Π±Π΅Π· ΡΠΈΠΊΡΠ°ΡΠΈΠΈ. ΠΠ±ΡΠΎΠ»ΡΡΠ½ΡΠ΅ ΠΌΠ°ΠΊΡΠΈΠΌΠ°Π»ΡΠ½ΡΠ΅ Π·Π½Π°ΡΠ΅Π½ΠΈΡ ΡΠΊΠ°Π·ΡΠ²Π°ΡΡ ΡΡΡΠΎΠΉΡΠΈΠ²ΡΠ΅ ΠΏΡΠ΅Π΄Π΅Π»Ρ, Π·Π° ΠΏΡΠ΅Π΄Π΅Π»Π°ΠΌΠΈ ΠΊΠΎΡΠΎΡΡΡ
ΠΌΠΎΠΆΠ΅Ρ ΠΏΡΠΎΠΈΠ·ΠΎΠΉΡΠΈ ΠΏΠΎΠ²ΡΠ΅ΠΆΠ΄Π΅Π½ΠΈΠ΅ ΡΡΡΡΠΎΠΉΡΡΠ²Π°. ΠΡΠ΅ ΠΏΠ°ΡΠ°ΠΌΠ΅ΡΡΡ Π½Π°ΠΏΡΡΠΆΠ΅Π½ΠΈΡ ΡΠ²Π»ΡΡΡΡΡ Π°Π±ΡΠΎΠ»ΡΡΠ½ΡΠΌΠΈ Π½Π°ΠΏΡΡΠΆΠ΅Π½ΠΈΡΠΌΠΈ ΠΎΡΠ½ΠΎΡΠΈΡΠ΅Π»ΡΠ½ΠΎ COM, Π²ΡΠ΅ ΡΠΎΠΊΠΈ ΠΎΠΏΡΠ΅Π΄Π΅Π»Π΅Π½Ρ ΠΏΠΎΠ»ΠΎΠΆΠΈΡΠ΅Π»ΡΠ½ΡΠΌΠΈ Π² Π»ΡΠ±ΠΎΠΌ ΠΎΡΠ²Π΅Π΄Π΅Π½ΠΈΠΈ. Π’Π΅ΠΏΠ»ΠΎΠ²ΠΎΠ΅ ΡΠΎΠΏΡΠΎΡΠΈΠ²Π»Π΅Π½ΠΈΠ΅ ΠΈ ΡΠ°ΡΡΠ΅ΠΈΠ²Π°Π΅ΠΌΠ°Ρ ΠΌΠΎΡΠ½ΠΎΡΡΡ ΠΈΠ·ΠΌΠ΅ΡΡΡΡΡΡ ΠΏΡΠΈ ΡΡΡΠ°Π½ΠΎΠ²ΠΊΠ΅ Π½Π° ΠΏΠ»Π°ΡΡ ΠΈ Π² ΡΡΠ»ΠΎΠ²ΠΈΡΡ
Π½Π΅ΠΏΠΎΠ΄Π²ΠΈΠΆΠ½ΠΎΠ³ΠΎ Π²ΠΎΠ·Π΄ΡΡ
Π°. ΠΠ»Π°Π²Π°ΡΡΠ΅Π΅ Π½Π°ΠΏΡΡΠΆΠ΅Π½ΠΈΠ΅ ΠΏΠΈΡΠ°Π½ΠΈΡ Π½Π° ΡΡΠΎΡΠΎΠ½Π΅ Π²ΡΡΠΎΠΊΠΎΠ³ΠΎ Π½Π°ΠΏΡΡΠΆΠ΅Π½ΠΈΡ ΠΠ°ΠΏΡΡΠΆΠ΅Π½ΠΈΠ΅ ΡΠΌΠ΅ΡΠ΅Π½ΠΈΡ ΠΈΡΡΠΎΡΠ½ΠΈΠΊΠ° ΠΏΠΈΡΠ°Π½ΠΈΡ Π½Π° ΡΡΠΎΡΠΎΠ½Π΅ Π²ΡΡΠΎΠΊΠΎΠ³ΠΎ Π½Π°ΠΏΡΡΠΆΠ΅Π½ΠΈΡ ΠΠ»Π°Π²Π°ΡΡΠ΅Π΅ Π²ΡΡ ΠΎΠ΄Π½ΠΎΠ΅ Π½Π°ΠΏΡΡΠΆΠ΅Π½ΠΈΠ΅ Π½Π° ΡΡΠΎΡΠΎΠ½Π΅ Π²ΡΡΠΎΠΊΠΎΠ³ΠΎ Π½Π°ΠΏΡΡΠΆΠ΅Π½ΠΈΡ ΠΡΡ ΠΎΠ΄Π½ΠΎΠ΅ Π½Π°ΠΏΡΡΠΆΠ΅Π½ΠΈΠ΅ Π½Π° ΡΡΠΎΡΠΎΠ½Π΅ Π½ΠΈΠ·ΠΊΠΎΠ³ΠΎ Π½Π°ΠΏΡΡΠΆΠ΅Π½ΠΈΡ ΠΠ°ΠΏΡΡΠΆΠ΅Π½ΠΈΠ΅ Π½Π° Π²ΡΠ²ΠΎΠ΄Π΅ RT ΠΠ°ΠΏΡΡΠΆΠ΅Π½ΠΈΠ΅ Π½Π° Π²ΡΠ²ΠΎΠ΄Π΅ CT ΠΠ°ΠΏΡΡΠΆΠ΅Π½ΠΈΠ΅ Π½Π° Π²ΡΠ²ΠΎΠ΄Π΅ SD Π’ΠΎΠΊ Π½Π° Π²ΡΠ²ΠΎΠ΄Π΅ RT Π’ΠΎΠΊ ΠΏΠΈΡΠ°Π½ΠΈΡ (ΠΡΠΈΠΌΠ΅ΡΠ°Π½ΠΈΠ΅ 1) ΠΠΎΠΏΡΡΡΠΈΠΌΠ°Ρ ΡΠΊΠΎΡΠΎΡΡΡ Π½Π°ΡΠ°ΡΡΠ°Π½ΠΈΡ Π½Π°ΠΏΡΡΠΆΠ΅Π½ΠΈΡ ΡΠΌΠ΅ΡΠ΅Π½ΠΈΡ ΠΠ°ΠΊΡΠΈΠΌΠ°Π»ΡΠ½Π°Ρ ΡΠ°ΡΡΠ΅ΠΈΠ²Π°Π΅ΠΌΠ°Ρ ΠΌΠΎΡΠ½ΠΎΡΡΡ TA +25 C, 8-ΠΊΠΎΠ½ΡΠ°ΠΊΡΠ½ΡΠΉ DIP ΠΠ°ΠΊΡΠΈΠΌΠ°Π»ΡΠ½Π°Ρ ΡΠ°ΡΡΠ΅ΠΈΠ²Π°Π΅ΠΌΠ°Ρ ΠΌΠΎΡΠ½ΠΎΡΡΡ TA +25 C, 8-ΠΊΠΎΠ½ΡΠ°ΠΊΡΠ½ΡΠΉ SOIC Π’Π΅ΠΏΠ»ΠΎΠ²ΠΎΠ΅ ΡΠΎΠΏΡΠΎΡΠΈΠ²Π»Π΅Π½ΠΈΠ΅, ΠΏΠ΅ΡΠ΅Ρ ΠΎΠ΄ ΠΊ ΠΎΠΊΡΡΠΆΠ°ΡΡΠ΅ΠΉ ΡΡΠ΅Π΄Π΅, 8-ΠΊΠΎΠ½ΡΠ°ΠΊΡΠ½ΡΠΉ DIP Π’Π΅ΡΠΌΠΈΡΠ΅ΡΠΊΠΎΠ΅ ΡΠΎΠΏΡΠΎΡΠΈΠ²Π»Π΅Π½ΠΈΠ΅, ΠΏΠ΅ΡΠ΅Ρ ΠΎΠ΄ ΠΊ ΠΎΠΊΡΡΠΆΠ°ΡΡΠ΅ΠΉ ΡΡΠ΅Π΄Π΅, 8-ΠΊΠΎΠ½ΡΠ°ΠΊΡΠ½ΡΠΉ SOIC Π’Π΅ΠΌΠΏΠ΅ΡΠ°ΡΡΡΠ° ΠΏΠ΅ΡΠ΅Ρ ΠΎΠ΄Π° Π’Π΅ΠΌΠΏΠ΅ΡΠ°ΡΡΡΠ° Ρ ΡΠ°Π½Π΅Π½ΠΈΡ Π’Π΅ΠΌΠΏΠ΅ΡΠ°ΡΡΡΠ° Π²ΡΠ²ΠΎΠ΄Π° (ΠΏΠ°ΠΉΠΊΠ°, 10 ΡΠ΅ΠΊΡΠ½Π΄) ΠΡΠΈΠΌΠ΅ΡΠ°Π½ΠΈΠ΅ 1: ΠΡΠ° ΠΌΠΈΠΊΡΠΎΡΡ
Π΅ΠΌΠ° ΡΠΎΠ΄Π΅ΡΠΆΠΈΡ ΡΡΡΡΠΊΡΡΡΡ Π·Π°ΠΆΠΈΠΌΠ° ΡΡΠ°Π±ΠΈΠ»ΠΈΡΡΠΎΠ½Π° ΠΌΠ΅ΠΆΠ΄Ρ ΠΌΠΈΠΊΡΠΎΡΡ
Π΅ΠΌΠΎΠΉ VCC ΠΈ COM, ΠΊΠΎΡΠΎΡΠ°Ρ ΠΈΠΌΠ΅Π΅Ρ Π½ΠΎΠΌΠΈΠ½Π°Π»ΡΠ½ΠΎΠ΅ Π½Π°ΠΏΡΡΠΆΠ΅Π½ΠΈΠ΅ ΠΏΡΠΎΠ±ΠΎΡ 15,6 Π. ΠΠ±ΡΠ°ΡΠΈΡΠ΅ Π²Π½ΠΈΠΌΠ°Π½ΠΈΠ΅, ΡΡΠΎ ΡΡΠΎΡ Π²ΡΠ²ΠΎΠ΄ ΠΏΠΈΡΠ°Π½ΠΈΡ Π½Π΅ Π΄ΠΎΠ»ΠΆΠ΅Π½ ΡΠΏΡΠ°Π²Π»ΡΡΡΡΡ ΠΈΡΡΠΎΡΠ½ΠΈΠΊΠΎΠΌ ΠΏΠΎΡΡΠΎΡΠ½Π½ΠΎΠ³ΠΎ ΡΠΎΠΊΠ° Ρ Π½ΠΈΠ·ΠΊΠΈΠΌ ΠΈΠΌΠΏΠ΅Π΄Π°Π½ΡΠΎΠΌ, ΠΏΡΠ΅Π²ΡΡΠ°ΡΡΠΈΠΌ VCLAMP, ΡΠΊΠ°Π·Π°Π½Π½ΡΠΉ Π² ΡΠ°Π·Π΄Π΅Π» ΠΠ»Π΅ΠΊΡΡΠΈΡΠ΅ΡΠΊΠΈΠ΅ Ρ
Π°ΡΠ°ΠΊΡΠ΅ΡΠΈΡΡΠΈΠΊΠΈ. ΠΠ»Π°Π²Π°ΡΡΠ΅Π΅ Π½Π°ΠΏΡΡΠΆΠ΅Π½ΠΈΠ΅ ΠΏΠΈΡΠ°Π½ΠΈΡ Π½Π° ΡΡΠΎΡΠΎΠ½Π΅ Π²ΡΡΠΎΠΊΠΎΠ³ΠΎ Π½Π°ΠΏΡΡΠΆΠ΅Π½ΠΈΡ Π£ΡΡΠ°Π½ΠΎΠ²ΠΈΠ²ΡΠ΅Π΅ΡΡ Π½Π°ΠΏΡΡΠΆΠ΅Π½ΠΈΠ΅ ΡΠΌΠ΅ΡΠ΅Π½ΠΈΡ ΠΏΠ»Π°Π²Π°ΡΡΠ΅Π³ΠΎ ΠΏΠΈΡΠ°Π½ΠΈΡ Π½Π° ΡΡΠΎΡΠΎΠ½Π΅ Π²ΡΡΠΎΠΊΠΎΠ³ΠΎ Π½Π°ΠΏΡΡΠΆΠ΅Π½ΠΈΡ ΠΠ°ΠΏΡΡΠΆΠ΅Π½ΠΈΠ΅ ΠΏΠΈΡΠ°Π½ΠΈΡ Π’ΠΎΠΊ ΠΏΠΈΡΠ°Π½ΠΈΡ Π’Π΅ΠΌΠΏΠ΅ΡΠ°ΡΡΡΠ° ΠΏΠ΅ΡΠ΅Ρ ΠΎΠ΄Π° ΠΡΠΈΠΌΠ΅ΡΠ°Π½ΠΈΠ΅ 2: Π‘Π»Π΅Π΄ΡΠ΅Ρ ΡΠΎΠ±Π»ΡΠ΄Π°ΡΡ ΠΎΡΡΠΎΡΠΎΠΆΠ½ΠΎΡΡΡ, ΡΡΠΎΠ±Ρ ΠΈΠ·Π±Π΅ΠΆΠ°ΡΡ ΡΡΠ»ΠΎΠ²ΠΈΠΉ ΠΏΠ΅ΡΠ΅ΠΊΠ»ΡΡΠ΅Π½ΠΈΡ Π²ΡΡ ΠΎΠ΄Π°, ΠΊΠΎΠ³Π΄Π° ΡΠ·Π΅Π» VS Π½Π°Ρ ΠΎΠ΄ΠΈΡΡΡ ΠΏΠΎΠ΄ Π·Π΅ΠΌΠ»Π΅ΠΉ ΠΈΠ½Π΄ΡΠΊΡΠΈΠ²Π½ΠΎ Π±ΠΎΠ»Π΅Π΅ ΡΠ΅ΠΌ Π½Π° 5 Π. ΠΡΠΈΠΌΠ΅ΡΠ°Π½ΠΈΠ΅ 3: ΠΠ° Π²ΡΠ²ΠΎΠ΄ VCC ΠΌΠΈΠΊΡΠΎΡΡ Π΅ΠΌΡ Π΄ΠΎΠ»ΠΆΠ΅Π½ ΠΏΠΎΠ΄Π°Π²Π°ΡΡΡΡ Π΄ΠΎΡΡΠ°ΡΠΎΡΠ½ΡΠΉ ΡΠΎΠΊ, ΡΡΠΎΠ±Ρ ΠΏΠΎΠ΄Π΄Π΅ΡΠΆΠΈΠ²Π°ΡΡ Π²Π½ΡΡΡΠ΅Π½Π½ΠΈΠΉ ΡΡΠ°Π±ΠΈΠ»ΠΈΡΡΠΎΠ½ 15,6 Π. Π·Π°ΡΠΈΠΊΡΠΈΡΠΎΠ²Π°ΡΡ Π½Π°ΠΏΡΡΠΆΠ΅Π½ΠΈΠ΅ Π½Π° ΡΡΠΎΠΌ Π²ΡΠ²ΠΎΠ΄Π΅. |
Β
| Π‘Π²ΡΠ·Π°Π½Π½ΡΠ΅ ΠΏΡΠΎΠ΄ΡΠΊΡΡ Ρ ΡΠ΅ΠΌ ΠΆΠ΅ ΠΏΠ°ΡΠΏΠΎΡΡΠΎΠΌ |
| ΠΠ Π‘2453ΠΠΠ±Π€ |
| ΠΠ Π‘2453ΠΠ‘ΠΠ±Π€ |
| ΠΠ Π‘2453ΠΠ‘Π’Π ΠΠ±Π€ |
| ΠΠ΅ΠΊΠΎΡΠΎΡΡΠ΅ Π½ΠΎΠΌΠ΅ΡΠ° Π΄Π΅ΡΠ°Π»Π΅ΠΉ ΡΠΎΠ³ΠΎ ΠΆΠ΅ ΠΏΡΠΎΠΈΠ·Π²ΠΎΠ΄ΠΈΡΠ΅Π»Ρ International Rectifier Corp. |
| IRS2453DPbF IRS2453D ΠΎΡΠ½ΠΎΠ²Π°Π½ Π½Π° ΠΏΠΎΠΏΡΠ»ΡΡΠ½ΠΎΠΌ Π°Π²ΡΠΎΠΊΠΎΠ»Π΅Π±Π°ΡΠ΅Π»ΡΠ½ΠΎΠΌ ΠΏΠΎΠ»ΡΠΌΠΎΡΡΠΎΠ²ΠΎΠΌ Π΄ΡΠ°ΠΉΠ²Π΅ΡΠ΅ IR2153 ΠΈ Π²ΠΊΠ»ΡΡΠ°Π΅Ρ Π² ΡΠ΅Π±Ρ Π²ΡΡΠΎΠΊΠΎΠ²ΠΎΠ»ΡΡΠ½ΡΠΉ ΠΏΠΎΠ»Π½ΡΠΉ ΠΌΠΎΡΡΠΎΠ²ΠΎΠΉ Π΄ΡΠ°ΠΉΠ²Π΅Ρ Ρ Π³Π΅Π½Π΅ΡΠ°ΡΠΎΡΠΎΠΌ Π²Ρ ΠΎΠ΄Π½ΠΎΠ³ΠΎ ΠΊΠ°ΡΠΊΠ°Π΄Π°, Π°Π½Π°Π»ΠΎΠ³ΠΈΡΠ½ΡΠΌ ΠΏΡΠΎΠΌΡΡΠ»Π΅Π½Π½ΠΎΠΌΡ ΡΡΠ°Π½Π΄Π°ΡΡΡ | .
| IRFB3307ZPBF Applications IRFSL3307ZPbFΠΡΡΠΎΠΊΠΎΡΡΡΠ΅ΠΊΡΠΈΠ²Π½ΠΎΠ΅ ΡΠΈΠ½Ρ ΡΠΎΠ½Π½ΠΎΠ΅ Π²ΡΠΏΡΡΠΌΠ»Π΅Π½ΠΈΠ΅ Π² ΠΈΠΌΠΏΡΠ»ΡΡΠ½ΡΡ ΠΈΡΡΠΎΡΠ½ΠΈΠΊΠ°Ρ Π±Π΅ΡΠΏΠ΅ΡΠ΅Π±ΠΎΠΉΠ½ΠΎΠ³ΠΎ ΠΏΠΈΡΠ°Π½ΠΈΡΠΡΡΠΎΠΊΠΎΡΠΊΠΎΡΠΎΡΡΠ½ΠΎΠ΅ ΠΏΠ΅ΡΠ΅ΠΊΠ»ΡΡΠ΅Π½ΠΈΠ΅ ΠΌΠΎΡΠ½ΠΎΡΡΠΈΠ‘Ρ Π΅ΠΌΡ Ρ ΠΆΠ΅ΡΡΠΊΠΈΠΌ ΠΏΠ΅ΡΠ΅ΠΊΠ»ΡΡΠ΅Π½ΠΈΠ΅ΠΌ ΠΈ Π²ΡΡΠΎΠΊΠΎΡΠ°ΡΡΠΎΡΠ½ΡΠ΅ ΡΠ΅ΠΏΠΈ |
| IRAUDAMP3 ΠΡΠ°Π»ΠΎΠ½Π½ΡΠΉ ΠΏΡΠΎΠ΅ΠΊΡ IRAUDAMP3 ΡΠ²Π»ΡΠ΅ΡΡΡ ΠΏΡΠΈΠΌΠ΅ΡΠΎΠΌ ΠΏΠΎΠ»Π½ΠΎΡΠ΅Π½Π½ΠΎΠ³ΠΎ ΡΠ΅ΡΡΠΈΠΊΠ°Π½Π°Π»ΡΠ½ΠΎΠ³ΠΎ ΠΏΠΎΠ»ΡΠΌΠΎΡΡΠΎΠ²ΠΎΠ³ΠΎ ΡΡΠΈΠ»ΠΈΡΠ΅Π»Ρ ΠΌΠΎΡΠ½ΠΎΡΡΠΈ ΠΊΠ»Π°ΡΡΠ° D ΠΌΠΎΡΠ½ΠΎΡΡΡΡ 120 ΠΡ. ΠΡΠ°Π»ΠΎΠ½Π½ΡΠΉ ΠΏΡΠΎΠ΅ΠΊΡ ΠΏΡΠ΅Π΄Π½Π°Π·Π½Π°ΡΠ΅Π½ Π΄Π»Ρ Π΄Π΅ΠΌΠΎΠ½ΡΡΡΠ°ΡΠΈΠΈ ΡΠΎΠ³ΠΎ, ΠΊΠ°ΠΊ ΠΈΡΠΏΠΎΠ»ΡΠ·ΠΎΠ²Π°ΡΡ IRS20124S, ΡΠ΅Π°Π»ΠΈΠ·ΠΎΠ²Π°ΡΡ | .
| PVN012APbF Π€ΠΎΡΠΎΠ³Π°Π»ΡΠ²Π°Π½ΠΈΡΠ΅ΡΠΊΠΈΠ΅ ΡΠ΅Π»Π΅ ΡΠ΅ΡΠΈΠΈ PVN012A Π½Π° 50 ΠΌΠΠΌ ΠΈΠΌΠ΅ΡΡ ΠΌΠΈΠ½ΠΈΠΌΠ°Π»ΡΠ½ΠΎ Π²ΠΎΠ·ΠΌΠΎΠΆΠ½ΠΎΠ΅ ΡΠΎΠΏΡΠΎΡΠΈΠ²Π»Π΅Π½ΠΈΠ΅ Π² ΠΎΡΠΊΡΡΡΠΎΠΌ ΡΠΎΡΡΠΎΡΠ½ΠΈΠΈ Π² ΠΌΠΈΠ½ΠΈΠ°ΡΡΡΠ½ΠΎΠΌ ΠΊΠΎΡΠΏΡΡΠ΅, ΠΊΠΎΡΠΎΡΠΎΠ΅ Π½ΠΈΠΆΠ΅, ΡΠ΅ΠΌ Ρ ΡΠΎΠΏΠΎΡΡΠ°Π²ΠΈΠΌΡΡ Π³Π΅ΡΠΊΠΎΠ½ΠΎΠ²ΡΡ ΡΠ΅Π»Π΅. PVN012A ΡΠ²Π»ΡΠ΅ΡΡΡ ΠΎΠ΄Π½ΠΎΠΏΠΎΠ»ΡΡΠ½ΡΠΌ, ΠΎΠ±ΡΡΠ½ΠΎ | .
| IRS2540 IRS254(0,1) ΠΏΡΠ΅Π΄ΡΡΠ°Π²Π»ΡΡΡ ΡΠΎΠ±ΠΎΠΉ Π²ΡΡΠΎΠΊΠΎΠ²ΠΎΠ»ΡΡΠ½ΡΠ΅ Π²ΡΡΠΎΠΊΠΎΡΠ°ΡΡΠΎΡΠ½ΡΠ΅ ΠΠ‘ ΡΠΏΡΠ°Π²Π»Π΅Π½ΠΈΡ ΠΏΠΎΠ½ΠΈΠΆΠ°ΡΡΠΈΠΌ ΠΏΡΠ΅ΠΎΠ±ΡΠ°Π·ΠΎΠ²Π°ΡΠ΅Π»Π΅ΠΌ Π΄Π»Ρ ΠΏΠΎΡΡΠΎΡΠ½Π½ΠΎΠ³ΠΎ ΡΠ΅Π³ΡΠ»ΠΈΡΠΎΠ²Π°Π½ΠΈΡ ΡΠΎΠΊΠ° ΡΠ²Π΅ΡΠΎΠ΄ΠΈΠΎΠ΄ΠΎΠ².0055 |
| IRMCT3UF1 IRs Π¦ΠΈΡΡΠΎΠ²ΠΎΠΉ Π±Π΅Π·Π΄Π°ΡΡΠΈΠΊΠΎΠ²ΡΠΉ ΠΏΡΠΈΠ²ΠΎΠ΄Π½ΠΎΠΉ ΠΌΠΎΠ΄ΡΠ»Ρ HiRel ΠΏΡΠ΅Π΄ΡΡΠ°Π²Π»ΡΠ΅Ρ ΡΠΎΠ±ΠΎΠΉ ΠΏΠΎΠ»Π½ΡΠΉ ΡΠΈΡΡΠΎΠ²ΠΎΠΉ ΠΊΠΎΠ½ΡΡΠΎΠ»Π»Π΅Ρ ΡΠΊΠΎΡΠΎΡΡΠΈ/ΠΊΡΡΡΡΡΠ΅Π³ΠΎ ΠΌΠΎΠΌΠ΅Π½ΡΠ°, ΠΈΠ΄Π΅Π°Π»ΡΠ½ΠΎ ΠΏΠΎΠ΄Ρ ΠΎΠ΄ΡΡΠΈΠΉ Π΄Π»Ρ ΠΏΡΠΈΠ»ΠΎΠΆΠ΅Π½ΠΈΠΉ, ΡΡΠ΅Π±ΡΡΡΠΈΡ ΡΡΡΠ΅ΠΊΡΠΈΠ²Π½ΠΎΠΉ ΡΠ°Π±ΠΎΡΡ Π² ΠΊΠΎΠΌΠΏΠ°ΠΊΡΠ½ΠΎΠΌ ΠΈ ΠΏΡΠΎΡΠ½ΠΎΠΌ ΠΊΠΎΡΠΏΡΡΠ΅, ΡΠ°ΠΊΠΈΡ ΠΊΠ°ΠΊ ΡΠΎΠΏΠ»ΠΈΠ²Π½ΡΠ΅ Π½Π°ΡΠΎΡΡ, |
IRAMS06UP60B ΠΡΡΡΠΎΠ΅Π½Π½ΡΠΉ ΡΠΈΠ»ΠΎΠ²ΠΎΠΉ ΠΌΠΎΠ΄ΡΠ»Ρ Plug n Drive. ΠΠ½Π°Π»ΠΎΠ³ΠΈΡΠ΅Π½ IRAMS06UP60A Ρ Π²Π½ΡΡΡΠ΅Π½Π½ΠΈΠΌ ΡΡΠ½ΡΠΈΡΡΡΡΠΈΠΌ ΡΠ΅Π·ΠΈΡΡΠΎΡΠΎΠΌ. |
| RMCF371 ΠΠ‘ Π±Π΅Π·Π΄Π°ΡΡΠΈΠΊΠΎΠ²ΠΎΠ³ΠΎ ΡΠΏΡΠ°Π²Π»Π΅Π½ΠΈΡ Π΄Π²ΠΈΠ³Π°ΡΠ΅Π»Π΅ΠΌ Π΄Π»Ρ Π±ΡΡΠΎΠ²ΠΎΠΉ ΡΠ΅Ρ Π½ΠΈΠΊΠΈ |
| IRS2166DSTRPBF ΠΠΎΠ²ΡΠΉ IRS2166D ΠΎΠ±ΡΠ΅Π΄ΠΈΠ½ΡΠ΅Ρ ΠΊΠΎΡΡΠ΅ΠΊΡΠΈΡ ΠΊΠΎΡΡΡΠΈΡΠΈΠ΅Π½ΡΠ° ΠΌΠΎΡΠ½ΠΎΡΡΠΈ, ΡΠΏΡΠ°Π²Π»Π΅Π½ΠΈΠ΅ Π±Π°Π»Π»Π°ΡΡΠΎΠΌ ΠΈ Π΄ΡΠ°ΠΉΠ²Π΅Ρ ΠΏΠΎΠ»ΡΠΌΠΎΡΡΠ° Π² ΠΊΠΎΠΌΠΏΠ°ΠΊΡΠ½ΠΎΠΉ ΠΌΠΎΠ½ΠΎΠ»ΠΈΡΠ½ΠΎΠΉ ΠΠ‘. ΠΠ³ΠΎ ΡΡ Π΅ΠΌΠ° PFC ΡΠ°Π±ΠΎΡΠ°Π΅Ρ Π² ΡΠ΅ΠΆΠΈΠΌΠ΅ ΠΊΡΠΈΡΠΈΡΠ΅ΡΠΊΠΎΠΉ ΠΏΡΠΎΠ²ΠΎΠ΄ΠΈΠΌΠΎΡΡΠΈ Π΄Π»Ρ Π²ΡΡΠΎΠΊΠΎΠ³ΠΎ ΠΊΠΎΡΡΡΠΈΡΠΈΠ΅Π½ΡΠ° ΠΌΠΎΡΠ½ΠΎΡΡΠΈ (PF) 0,9.9, Π½ΠΈΠ·ΠΊΠΈΠΉ ΠΈΡΠΎΠ³ |
| IRF6641TR1PBF ΠΠ΄Π½ΠΎΠΊΠ°Π½Π°Π»ΡΠ½ΡΠΉ N-ΠΊΠ°Π½Π°Π»ΡΠ½ΡΠΉ ΡΠΈΠ»ΠΎΠ²ΠΎΠΉ ΠΏΠΎΠ»Π΅Π²ΠΎΠΉ ΠΠΠ-ΡΡΠ°Π½Π·ΠΈΡΡΠΎΡ Π½Π° 200 Π Π² ΠΊΠΎΡΠΏΡΡΠ΅ DirectFET MZ, ΡΠ°ΡΡΡΠΈΡΠ°Π½Π½ΡΠΉ Π½Π° 26 Π°ΠΌΠΏΠ΅Ρ, ΠΎΠΏΡΠΈΠΌΠΈΠ·ΠΈΡΠΎΠ²Π°Π½Π½ΡΠΉ Ρ Π½ΠΈΠ·ΠΊΠΈΠΌ ΡΠΎΠΏΡΠΎΡΠΈΠ²Π»Π΅Π½ΠΈΠ΅ΠΌ Π²ΠΎ Π²ΠΊΠ»ΡΡΠ΅Π½Π½ΠΎΠΌ ΡΠΎΡΡΠΎΡΠ½ΠΈΠΈ Π΄Π»Ρ ΡΠ°ΠΊΠΈΡ ΠΏΡΠΈΠ»ΠΎΠΆΠ΅Π½ΠΈΠΉ, ΠΊΠ°ΠΊ Π°ΠΊΡΠΈΠ²Π½ΡΠ΅ ΠΎΠΏΠ΅ΡΠ°ΡΠΈΠΈ ΠΠΠ. ΠΠΎΡΡΠ°Π²Π»ΡΠ΅ΡΡΡ ΡΠΎΠ»ΡΠΊΠΎ Π² Π»Π΅Π½ΡΠ΅ ΠΈ Π½Π° ΠΊΠ°ΡΡΡΠΊΠ΅. Π§Π°ΡΡΡ |
| IR1167 IR1167 ΠΈ IR1166 ΠΏΡΠ΅Π΄ΡΡΠ°Π²Π»ΡΡΡ ΡΠΎΠ±ΠΎΠΉ ΠΠ‘ Π²ΡΠΎΡΠΈΡΠ½ΠΎΠ³ΠΎ ΡΠΏΡΠ°Π²Π»Π΅Π½ΠΈΡ ΡΠΎ Π²ΡΡΡΠΎΠ΅Π½Π½ΡΠΌ ΠΏΡΠΈΠ²ΠΎΠ΄ΠΎΠΌ Π·Π°ΡΠ²ΠΎΡΠ° Π½Π° 7Π ΠΈ 3Π (ΡΠΎΠΎΡΠ²Π΅ΡΡΡΠ²Π΅Π½Π½ΠΎ). Π Π°Π±ΠΎΡΠ°Ρ Π½Π΅Π·Π°Π²ΠΈΡΠΈΠΌΠΎ ΠΎΡ ΠΏΠ΅ΡΠ²ΠΈΡΠ½ΠΎΠΉ ΡΡΠΎΡΠΎΠ½Ρ, ΠΎΠ½ ΠΈΡΠΏΠΎΠ»ΡΠ·ΡΠ΅Ρ Π·Π°ΠΏΠ°ΡΠ΅Π½ΡΠΎΠ²Π°Π½Π½ΡΡ ΡΠ΅Ρ Π½ΠΎΠ»ΠΎΠ³ΠΈΡ ΠΎΠΏΡΠ΅Π΄Π΅Π»Π΅Π½ΠΈΡ ΡΡΠΎΠ²Π½Ρ Π½Π°ΠΏΡΡΠΆΠ΅Π½ΠΈΡ | .
| ΠΠ 1166Π‘ΠΠ±Π€ |
| ΠΠ 1167ΠΠ‘ΠΠ±Π€ |
| ΠΠ 1167ΠΠ‘ΠΠ±Π€ |
| ΠΠ 1167ΠΠΠ±Π€ |
| IRS2540 ΠΠΎΠ»ΡΠΌΠΎΡΡΠΎΠ²ΠΎΠΉ Π΄ΡΠ°ΠΉΠ²Π΅Ρ 200 Π, ΠΏΠΎΠ½ΠΈΠΆΠ°ΡΡΠΈΠΉ ΡΡΠ°Π±ΠΈΠ»ΠΈΠ·Π°ΡΠΎΡ ΡΠ²Π΅ΡΠΎΠ΄ΠΈΠΎΠ΄Π° Π² 8-Π²ΡΠ²ΠΎΠ΄Π½ΠΎΠΌ DIP-ΠΊΠΎΡΠΏΡΡΠ΅ |
| IRS2166D PFC ΠΈ ΠΠ‘ ΡΠΏΡΠ°Π²Π»Π΅Π½ΠΈΡ Π±Π°Π»Π»Π°ΡΡΠΎΠΌ Π² 16-Π²ΡΠ²ΠΎΠ΄Π½ΠΎΠΌ ΠΊΠΎΡΠΏΡΡΠ΅ PDIP |
| IR3316S ΠΠ΅ΡΠ΅ΠΊΠ»ΡΡΠ°ΡΠ΅Π»Ρ Π²Π΅ΡΡ Π½Π΅Π³ΠΎ ΠΏΠ»Π΅ΡΠ° Ρ Π΄Π°ΡΡΠΈΠΊΠΎΠΌ ΡΠΎΠΊΠ° Ρ Π½ΠΈΠ·ΠΊΠΈΠΌ ΡΡΠΎΠ²Π½Π΅ΠΌ ΡΠ»Π΅ΠΊΡΡΠΎΠΌΠ°Π³Π½ΠΈΡΠ½ΡΡ ΠΏΠΎΠΌΠ΅Ρ Π² 5-Π²ΡΠ²ΠΎΠ΄Π½ΠΎΠΌ ΠΊΠΎΡΠΏΡΡΠ΅ D2-Pak |
| IR3313S ΠΡΠΎΠ³ΡΠ°ΠΌΠΌΠΈΡΡΠ΅ΠΌΡΠΉ ΠΏΠ΅ΡΠ΅ΠΊΠ»ΡΡΠ°ΡΠ΅Π»Ρ Π²Π΅ΡΡ Π½Π΅Π³ΠΎ ΠΏΠ»Π΅ΡΠ° Ρ ΠΈΠ·ΠΌΠ΅ΡΠ΅Π½ΠΈΠ΅ΠΌ ΡΠΎΠΊΠ° Π² 5-Π²ΡΠ²ΠΎΠ΄Π½ΠΎΠΌ ΠΊΠΎΡΠΏΡΡΠ΅ D2-Pak |
| IR3313PBF ΠΡΠΎΠ³ΡΠ°ΠΌΠΌΠΈΡΡΠ΅ΠΌΡΠΉ ΠΏΠ΅ΡΠ΅ΠΊΠ»ΡΡΠ°ΡΠ΅Π»Ρ Π²Π΅ΡΡ Π½Π΅Π³ΠΎ ΠΏΠ»Π΅ΡΠ° Ρ ΠΈΠ·ΠΌΠ΅ΡΠ΅Π½ΠΈΠ΅ΠΌ ΡΠΎΠΊΠ° Π² ΠΊΠΎΡΠΏΡΡΠ΅ TO-220FL |
| IR3314SPBF ΠΡΠΎΠ³ΡΠ°ΠΌΠΌΠΈΡΡΠ΅ΠΌΡΠΉ ΠΏΠ΅ΡΠ΅ΠΊΠ»ΡΡΠ°ΡΠ΅Π»Ρ Π²Π΅ΡΡ Π½Π΅Π³ΠΎ ΠΏΠ»Π΅ΡΠ° Ρ ΠΈΠ·ΠΌΠ΅ΡΠ΅Π½ΠΈΠ΅ΠΌ ΡΠΎΠΊΠ° Π² 5-Π²ΡΠ²ΠΎΠ΄Π½ΠΎΠΌ ΠΊΠΎΡΠΏΡΡΠ΅ D2-Pak |
IRFI630GPBF: ΠΎΠ΄ΠΈΠ½ΠΎΡΠ½ΡΠΉ N-ΠΊΠ°Π½Π°Π»ΡΠ½ΡΠΉ ΡΠΈΠ»ΠΎΠ²ΠΎΠΉ ΠΠΠ-ΡΡΠ°Π½Π·ΠΈΡΡΠΎΡ Ρ ΡΠ΅ΡΡΠΈΠ³ΡΠ°Π½Π½ΡΠΌ ΠΏΠΎΠ»Π΅Π²ΡΠΌ ΡΡΠ°Π½Π·ΠΈΡΡΠΎΡΠΎΠΌ Π±Π΅Π· ΡΠ²ΠΈΠ½ΡΠ°, 100 Π, Π² ΠΊΠΎΡΠΏΡΡΠ΅ TO-220 Fullpak OM9551SP : ΠΠΌΠΏΡΠ»ΡΡΠ½ΡΠΉ ΡΠ΅Π³ΡΠ»ΡΡΠΎΡ 3,0 Π 3,3 Π SD8500CR : Π‘ΡΠ°Π½Π΄Π°ΡΡΠ½ΡΠ΅ Π²ΠΎΡΡΡΠ°Π½ΠΎΠ²ΠΈΡΠ΅Π»ΡΠ½ΡΠ΅ Π΄ΠΈΠΎΠ΄Ρ AMF2815S-EM: Π£ΡΠΎΠ²Π΅ΡΡΠ΅Π½ΡΡΠ²ΠΎΠ²Π°Π½Π½ΡΠ΅ Π°Π½Π°Π»ΠΎΠ³ΠΎΠ²ΡΠ΅ ΠΏΡΠ΅ΠΎΠ±ΡΠ°Π·ΠΎΠ²Π°ΡΠ΅Π»ΠΈ ΠΏΠΎΡΡΠΎΡΠ½Π½ΠΎΠ³ΠΎ ΡΠΎΠΊΠ° Π² ΠΏΠΎΡΡΠΎΡΠ½Π½ΡΠΉ, ΡΡΠΎΠΉΠΊΠΈΠ΅ ΠΊ ΠΈΠ·Π»ΡΡΠ΅Π½ΠΈΡ B25DA20PBF: 39,25 Π, 200 Π, SCR Π’Π΅Ρ Π½ΠΈΡΠ΅ΡΠΊΠΈΠ΅ Ρ Π°ΡΠ°ΠΊΡΠ΅ΡΠΈΡΡΠΈΠΊΠΈ: VDRM: 200 Π; ΠΠ Π Π: 200 Π²ΠΎΠ»ΡΡ; ΠΠ’ (Π‘ΠΠ): 39,25 Π; IGT: 60 ΠΌΠ; Π‘ΡΠ°Π½Π΄Π°ΡΡΡ ΠΈ ΡΠ΅ΡΡΠΈΡΠΈΠΊΠ°ΡΡ: RoHS; ΠΠΎΠ»ΠΈΡΠ΅ΡΡΠ²ΠΎ Π²ΡΠ²ΠΎΠ΄ΠΎΠ²: 4 B25DC120DL: 55,5 Π, 1200 Π, SCR Π’Π΅Ρ Π½ΠΈΡΠ΅ΡΠΊΠΈΠ΅ Ρ Π°ΡΠ°ΠΊΡΠ΅ΡΠΈΡΡΠΈΠΊΠΈ: VDRM: 1200 Π; ΠΠ Π Π: 1200 Π²ΠΎΠ»ΡΡ; ΠΠ’ (Π‘ΠΠ): 55,5 Π°ΠΌΠΏΠ΅Ρ; IGT: 60 ΠΌΠ; Π’ΠΈΠΏ ΡΠΏΠ°ΠΊΠΎΠ²ΠΊΠΈ: Π‘ΠΠΠΠΠΠ ΠΠΠΠ£ΠΠ¬-4; ΠΠΎΠ»ΠΈΡΠ΅ΡΡΠ²ΠΎ Π²ΡΠ²ΠΎΠ΄ΠΎΠ²: 4 Π―ΠΠ¨3Π7494Π£5 : 8 Π, 100 Π, 0,185 ΠΠΌ, N-ΠΠΠΠΠΠ¬ΠΠ«Π, Si, POWER, MOSFET Π’Π΅Ρ
Π½ΠΈΡΠ΅ΡΠΊΠΈΠ΅ Ρ
Π°ΡΠ°ΠΊΡΠ΅ΡΠΈΡΡΠΈΠΊΠΈ: ΠΠΎΠ»ΡΡΠ½ΠΎΡΡΡ: N-ΠΊΠ°Π½Π°Π»ΡΠ½ΡΠΉ; MOSFET Π Π΅ΠΆΠΈΠΌ ΡΠ°Π±ΠΎΡΡ: Π£Π»ΡΡΡΠ΅Π½ΠΈΠ΅; V(BR)DSS: 100 Π²ΠΎΠ»ΡΡ; RDS(Π²ΠΊΠ». JANTX2N2904AL: 110 Π, 25 Π, SCR, TO-209AC Π’Π΅Ρ Π½ΠΈΡΠ΅ΡΠΊΠΈΠ΅ Ρ Π°ΡΠ°ΠΊΡΠ΅ΡΠΈΡΡΠΈΠΊΠΈ: VDRM: 25 Π; ΠΠ Π Π: 25 Π²ΠΎΠ»ΡΡ; ΠΠ’ (RMS): 110 Π°ΠΌΠΏΠ΅Ρ; IGT: 70 ΠΌΠ; Π’ΠΈΠΏ ΡΠΏΠ°ΠΊΠΎΠ²ΠΊΠΈ: TO-94, 3 ΠΊΠΎΠ½ΡΠ°ΠΊΡΠ°; ΠΠΎΠ»ΠΈΡΠ΅ΡΡΠ²ΠΎ Π²ΡΠ²ΠΎΠ΄ΠΎΠ²: 3 M3G281515T/CK : 4-ΠΠ«Π₯ΠΠΠΠ«Π ΠΠΠΠ£ΠΠ¬ ΠΠΠ’ΠΠΠΠ― Π ΠΠΠΠ‘Π’Π ΠΠ¦ΠΠΠΠΠΠΠ ΠΠΠ’ΠΠΠΠ― 40 ΠΡ DC-DC Π’Π΅Ρ Π½ΠΈΡΠ΅ΡΠΊΠΈΠ΅ Ρ Π°ΡΠ°ΠΊΡΠ΅ΡΠΈΡΡΠΈΠΊΠΈ: Π’ΠΈΠΏ ΡΠΏΠ°ΠΊΠΎΠ²ΠΊΠΈ: ΠΡΡΠ³ΠΎΠ΅, ΠΠΠ ΠΠΠ’ΠΠ§ΠΠΠ― Π£ΠΠΠΠΠΠΠ-13 ; ΠΡ ΠΎΠ΄Π½ΠΎΠ΅ Π½Π°ΠΏΡΡΠΆΠ΅Π½ΠΈΠ΅: ΠΎΡ 18 Π΄ΠΎ 50 Π²ΠΎΠ»ΡΡ; ΠΡΡ ΠΎΠ΄Π½Π°Ρ ΠΌΠΎΡΠ½ΠΎΡΡΡ: 40 ΠΡ (0,0536 Π».Ρ.); Π Π°Π±ΠΎΡΠ°Ρ ΡΠ΅ΠΌΠΏΠ΅ΡΠ°ΡΡΡΠ°: ΠΎΡ -55 Π΄ΠΎ 135 C (ΠΎΡ -67 Π΄ΠΎ 275 F) 5962-8950101YX: ΠΠΠΠΠΠΠ ΠΠ«Π₯ΠΠ, Π€ΠΠΠ‘ΠΠ ΠΠΠΠΠΠ«Π Π‘ΠΠΠ¨ΠΠΠΠ«Π Π ΠΠΠ£ΠΠ―Π’ΠΠ , CSFM5 Π’Π΅Ρ Π½ΠΈΡΠ΅ΡΠΊΠΈΠ΅ Ρ Π°ΡΠ°ΠΊΡΠ΅ΡΠΈΡΡΠΈΠΊΠΈ: Π’ΠΈΠΏ ΡΠ΅Π³ΡΠ»ΡΡΠΎΡΠ°: Π‘ΡΠ°Π½Π΄Π°ΡΡΠ½ΡΠΉ; Π’ΠΈΠΏ Π²ΡΡ ΠΎΠ΄Π½ΠΎΠ³ΠΎ Π½Π°ΠΏΡΡΠΆΠ΅Π½ΠΈΡ: ΡΠΈΠΊΡΠΈΡΠΎΠ²Π°Π½Π½ΡΠΉ; ΠΡΠ°ΠΏ ΠΆΠΈΠ·Π½Π΅Π½Π½ΠΎΠ³ΠΎ ΡΠΈΠΊΠ»Π°: ΠΠΠ’ΠΠΠΠ«Π; ΠΡΡ ΠΎΠ΄Π½ΠΎΠ΅ Π½Π°ΠΏΡΡΠΆΠ΅Π½ΠΈΠ΅: ΠΎΡ 11,64 Π΄ΠΎ 12,36 Π²ΠΎΠ»ΡΡ; IΠΠ«Π₯ΠΠ: 1,5 Π°ΠΌΠΏΠ΅Ρ; VIN: ΠΎΡ 14,5 Π΄ΠΎ 27 Π²ΠΎΠ»ΡΡ 5962-9466101HZX : 1-ΠΠ«Π₯ΠΠΠΠΠ ΠΠΠΠ£ΠΠ¬ ΠΠΠ’ΠΠΠΠ― Π ΠΠΠΠ‘Π’Π ΠΠ¦ΠΠΠΠΠΠΠ ΠΠΠ’ΠΠΠΠ― 30 ΠΡ DC-DC Π’Π΅Ρ
Π½ΠΈΡΠ΅ΡΠΊΠΈΠ΅ Ρ
Π°ΡΠ°ΠΊΡΠ΅ΡΠΈΡΡΠΈΠΊΠΈ: Π’ΠΈΠΏ ΡΠΏΠ°ΠΊΠΎΠ²ΠΊΠΈ: ΠΡΡΠ³ΠΎΠΉ, FM-10 ; ΠΡΡ
ΠΎΠ΄Π½ΠΎΠ΅ Π½Π°ΠΏΡΡΠΆΠ΅Π½ΠΈΠ΅: ΠΎΡ 11,88 Π΄ΠΎ 12,12 Π²ΠΎΠ»ΡΡ; ΠΡ
ΠΎΠ΄Π½ΠΎΠ΅ Π½Π°ΠΏΡΡΠΆΠ΅Π½ΠΈΠ΅: ΠΎΡ 16 Π΄ΠΎ 40 Π²ΠΎΠ»ΡΡ; ΠΡΡ
ΠΎΠ΄Π½Π°Ρ ΠΌΠΎΡΠ½ΠΎΡΡΡ: 30 ΠΡ (0,0402 Π». 5962-9477501HXC : 2-ΠΠ«Π₯ΠΠΠΠ«Π ΠΠΠΠ£ΠΠ¬ ΠΠΠ’ΠΠΠΠ― Π ΠΠΠΠ‘Π’Π ΠΠ¦ΠΠΠΠΠΠΠ ΠΠΠ’ΠΠΠΠ― 100 ΠΡ DC-DC Π’Π΅Ρ Π½ΠΈΡΠ΅ΡΠΊΠΈΠ΅ Ρ Π°ΡΠ°ΠΊΡΠ΅ΡΠΈΡΡΠΈΠΊΠΈ: Π’ΠΈΠΏ ΡΠΏΠ°ΠΊΠΎΠ²ΠΊΠΈ: ΠΡΡΠ³ΠΎΠΉ, FM-12 ; ΠΡΡ ΠΎΠ΄Π½ΠΎΠ΅ Π½Π°ΠΏΡΡΠΆΠ΅Π½ΠΈΠ΅: 15 Π²ΠΎΠ»ΡΡ; ΠΡ ΠΎΠ΄Π½ΠΎΠ΅ Π½Π°ΠΏΡΡΠΆΠ΅Π½ΠΈΠ΅: ΠΎΡ 16 Π΄ΠΎ 40 Π²ΠΎΠ»ΡΡ; ΠΡΡ ΠΎΠ΄Π½Π°Ρ ΠΌΠΎΡΠ½ΠΎΡΡΡ: 100 ΠΡ (0,1340 Π».Ρ.); Π Π°Π±ΠΎΡΠ°Ρ ΡΠ΅ΠΌΠΏΠ΅ΡΠ°ΡΡΡΠ°: ΠΎΡ -55 Π΄ΠΎ 125 C (ΠΎΡ -67 Π΄ΠΎ 257 F) |

2 Π£ΠΏΡΠ°Π²Π»ΡΠ΅ΠΌΡΠΉ ΡΠΈΡΠΎΡΠ½ΠΎ-ΠΈΠΌΠΏΡΠ»ΡΡΠ½ΡΠΉ ΠΌΠΎΠ΄ΡΠ»ΡΡΠΎΡ ir2153
ΠΠΎΠΌΠ΅Ρ
ΠΎΡΡΡΠΎΠΉΡΠΈΠ²ΠΎΡΡΡ
) Π²Π½ΡΡΡΠ΅Π½Π½Π΅Π΅ Π²ΡΠ΅ΠΌΡ ΠΏΡΠΎΡΡΠΎΡ


ΠΠ½Π°Π»ΠΎΠ³ΠΈΡΠ΅Π½ IRAMS06UP60A Ρ Π²Π½ΡΡΡΠ΅Π½Π½ΠΈΠΌ ΡΡΠ½ΡΠΈΡΡΡΡΠΈΠΌ ΡΠ΅Π·ΠΈΡΡΠΎΡΠΎΠΌ.
): 0,1850 ΠΠΌ; Π’ΠΈΠΏ ΡΠΏΠ°ΠΊΠΎΠ²ΠΊΠΈ: ΠΠΠ ΠΠΠ’ΠΠ§ΠΠΠ―, LCC-18; ΠΠΎΠ»ΠΈΡΠ΅ΡΡΠ²ΠΎ Π΅Π΄ΠΈΠ½ΠΈΡ Π² IC: 1
Ρ.); Π Π°Π±ΠΎΡΠ°Ρ ΡΠ΅ΠΌΠΏΠ΅ΡΠ°ΡΡΡΠ°: ΠΎΡ -55 Π΄ΠΎ 125 C (ΠΎΡ -67 Π΄ΠΎ 257 F)
8-ΠΊΠΎΠ½ΡΠ°ΠΊΡΠ½Π°Ρ ΠΌΠΈΠΊΡΠΎΡΡ
Π΅ΠΌΠ° Π΄Π»Ρ ΠΏΠΎΠ²Π΅ΡΡ
Π½ΠΎΡΡΠ½ΠΎΠ³ΠΎ ΠΌΠΎΠ½ΡΠ°ΠΆΠ°, Π²ΠΊΠ»ΡΡΠ°ΡΡΠ°Ρ Π΄Π°ΡΡΠΈΠΊ ΡΠ΅ΠΌΠΏΠ΅ΡΠ°ΡΡΡΡ, ΠΏΡΠ΅Π΄Π΅Π» ΠΏΠ΅ΡΠ΅Π³ΡΠ΅Π²Π°, ΠΏΡΠ΅Π΄Π΅Π» ΠΏΠ΅ΡΠ΅Π½Π°ΠΏΡΡΠΆΠ΅Π½ΠΈΡ ΠΈ ΡΡΠ½ΠΊΡΠΈΠΈ Π²ΠΊΠ»ΡΡΠ΅Π½ΠΈΡ/Π²ΡΠΊΠ»ΡΡΠ΅Π½ΠΈΡ Π΄Π»Ρ ΠΌΠΎΠ΄ΡΠ»Ρ AMPSSTM. ΠΠΌΠ΅Π΅ΡΡΡ Π°Π½Π°Π»ΠΎΠ³ΠΎΠ²ΡΠΉ Π²ΡΡ
ΠΎΠ΄, TMP, Π°Π±ΡΠΎΠ»ΡΡΠ½ΠΎΠΉ ΡΠ΅ΠΌΠΏΠ΅ΡΠ°ΡΡΡΡ ΠΏΡΠΈ 10 ΠΌΠ/Π. ΠΠ° Π²Ρ
ΠΎΠ΄Π΅ TMPIN ΠΊΠΎΠΌΠΏΠ°ΡΠ°ΡΠΎΡ ΡΡΠ°Π±Π°ΡΡΠ²Π°Π΅Ρ, ΠΊΠΎΠ³Π΄Π° ΠΏΡΠΈΠ»ΠΎΠΆΠ΅Π½Π½ΡΠΉ ΡΠ΅ΠΌΠΏΠ΅ΡΠ°ΡΡΡΠ½ΡΠΉ ΡΠΈΠ³Π½Π°Π» Π΄ΠΎΡΡΠΈΠ³Π°Π΅Ρ 3,83 Π, ΡΡΠΎ ΡΠΊΠ²ΠΈΠ²Π°Π»Π΅Π½ΡΠ½ΠΎ Π (110 Π‘). TMP ΠΈ TMPIN Π½Π΅ ΡΠ²Π»ΡΡΡΡΡ Π²Π½ΡΡΡΠ΅Π½Π½ΠΈΠΌΠΈ.
ΠΠ½ΡΡΡΠ΅Π½Π½ΡΡ ΡΠΈΡΡΠ΅ΠΌΠ° Π·Π°ΡΠ΅ΠΌΠ½Π΅Π½ΠΈΡ PWM ΠΌΠ°ΠΊΡΠΈΠΌΠΈΠ·ΠΈΡΡΠ΅Ρ ΡΡΡΠ΅ΠΊΡΠΈΠ²Π½ΠΎΡΡΡ ΠΈ Π΄ΠΈΠ°ΠΏΠ°Π·ΠΎΠ½ Π·Π°ΡΠ΅ΠΌΠ½Π΅Π½ΠΈΡ. Π’ΠΎΡΠ½ΡΠΉ ΡΠΎΠΊ Π»Π°ΠΌΠΏΡ ΠΠΠΠΠ’ Π±ΡΡΡ ΡΡΡΠ°Π½ΠΎΠ²Π»Π΅Π½ Ρ ΠΏΠΎΠΌΠΎΡΡΡ ΠΎΠ΄Π½ΠΎΠ³ΠΎ Π²Π½Π΅ΡΠ½Π΅Π³ΠΎ ΡΠ΅Π·ΠΈΡΡΠΎΡΠ°. ΡΠ°Π±ΠΎΡΠ°Π΅Ρ ΠΎΡ ΠΎΠ΄Π½ΠΎΠΉ Π»ΠΈΡΠΈΠΉ-ΠΈΠΎΠ½Π½ΠΎΠΉ Π±Π°ΡΠ°ΡΠ΅ΠΈ 2,8 Π Π΄ΠΎ 5,5 Π ΠΠΈΠ°ΠΏΠ°Π·ΠΎΠ½ Π²Ρ
ΠΎΠ΄Π½ΠΎΠ³ΠΎ Π½Π°ΠΏΡΡΠΆΠ΅Π½ΠΈΡ ΠΡΠ΅Π½Ρ Π½ΠΈΠ·ΠΊΠΈΠΉ ΡΠΎΠΊ ΠΎΡΠΊΠ»ΡΡΠ΅Π½ΠΈΡ:.
ΠΠ«Π‘Π’Π ΠΠ― ΠΠΠ ΠΠ₯ΠΠΠΠΠ― Π ΠΠΠΠ¦ΠΠ―. ΠΠ΅ Π²ΠΊΠ»ΡΡΠ΅Π½ΠΎ: ΠΠΠΠΠΠΠΠΠ 3,3 Π, 5,0 Π Π ΠΠΠ Π‘ΠΠ Π‘ Π ΠΠΠ£ΠΠΠ Π£ΠΠΠ«Π ΠΠ«Π₯ΠΠΠΠ

