Как работает ламповый фонокорректор RIAA. Какие лампы лучше использовать в фонокорректоре. Как правильно рассчитать цепь коррекции RIAA. Какие особенности конструкции важны для качественного звучания лампового фонокорректора.
Принцип работы лампового фонокорректора RIAA
Ламповый фонокорректор RIAA предназначен для усиления и частотной коррекции сигнала, поступающего с головки звукоснимателя при воспроизведении виниловых пластинок. Его основные функции:
- Усиление слабого сигнала звукоснимателя до линейного уровня
- Коррекция частотной характеристики в соответствии со стандартом RIAA
- Согласование высокого выходного импеданса головки с входным импедансом последующего усилителя
Принцип работы лампового фонокорректора заключается в следующем:
- Сигнал с головки звукоснимателя поступает на вход первого каскада усиления на лампе
- Первый каскад обеспечивает основное усиление по напряжению
- Далее сигнал проходит через пассивную цепь коррекции RIAA
- Второй ламповый каскад компенсирует потери в цепи коррекции и обеспечивает требуемый выходной уровень
Выбор ламп для фонокорректора
Правильный выбор ламп очень важен для получения качественного звучания фонокорректора. Для входного каскада рекомендуется использовать лампы с высокой крутизной характеристики и низким уровнем собственных шумов, например:

- 6Ж32П
- EF86
- 5842
- 6J52P
Для второго каскада подойдут двойные триоды с хорошей линейностью:
- 6Н23П
- ECC88
- 6DJ8
- E88CC
Важно отбирать лампы по уровню микрофонного эффекта и шумов. Использование высококачественных аудиофильских ламп позволит добиться наилучшего звучания.
Расчет цепи коррекции RIAA
Правильный расчет цепи частотной коррекции RIAA — ключевой момент для получения точной амплитудно-частотной характеристики фонокорректора. Основные моменты при расчете:
- Точка перегиба на 2122 Гц (постоянная времени 75 мкс)
- Подъем низких частот с точкой перегиба 500 Гц
- Ограничение подъема НЧ на 50 Гц
- Общее усиление около 40 дБ на 1 кГц
Для расчета можно использовать стандартные формулы для RC-цепей или специализированные программы. Важно учитывать реальные параметры ламп и межкаскадных цепей.
Особенности конструкции лампового фонокорректора
При разработке конструкции лампового фонокорректора необходимо учитывать следующие моменты:
- Тщательная экранировка входных цепей для снижения наводок
- Минимизация длины сигнальных проводников
- Применение качественных пассивных компонентов (резисторов, конденсаторов)
- Развязка по питанию между каскадами
- Использование отдельного стабилизированного источника питания
- Виброизоляция ламповых панелей
Правильно спроектированный ламповый фонокорректор позволяет получить исключительно музыкальное и натуральное звучание виниловых пластинок.

Схема простого лампового фонокорректора
Рассмотрим схему простого двухкаскадного лампового фонокорректора на лампах 6Ж32П и 6Н23П:
«` «`Основные элементы схемы:
- Входной каскад на лампе 6Ж32П, обеспечивающий основное усиление
- Пассивная цепь коррекции RIAA
- Выходной каскад на лампе 6Н23П для компенсации потерь и согласования выхода
Такая схема позволяет получить хорошее качество звучания при относительной простоте конструкции.
Настройка и оптимизация фонокорректора
После сборки фонокорректор требует тщательной настройки для получения оптимальных характеристик. Основные этапы настройки:
- Проверка режимов работы ламп по постоянному току
- Измерение амплитудно-частотной характеристики и ее коррекция
- Проверка и минимизация уровня шумов и помех
Подбор оптимальной нагрузки для используемого звукоснимателя- Прослушивание на различном музыкальном материале
При настройке рекомендуется использовать измерительную аппаратуру — осциллограф, анализатор спектра, генератор сигналов. Это позволит точно выставить все параметры.

Преимущества ламповых фонокорректоров
Ламповые фонокорректоры имеют ряд преимуществ по сравнению с транзисторными схемами:
- Более музыкальное и естественное звучание
- Мягкое ограничение на пиках сигнала
- Низкий уровень интермодуляционных искажений
- Хорошая перегрузочная способность
- Возможность тонкой настройки звучания подбором ламп
При правильном проектировании ламповый фонокорректор позволяет раскрыть все нюансы звучания виниловых пластинок.
Заключение
Ламповый фонокорректор RIAA — важный элемент высококачественной аудиосистемы для воспроизведения винила. Правильно спроектированный и настроенный ламповый фонокорректор обеспечивает исключительно музыкальное и естественное звучание, позволяя в полной мере насладиться аналоговым звуком. При разработке конструкции следует уделить особое внимание выбору ламп, расчету цепи коррекции RIAA и общей компоновке устройства. Это позволит получить фонокорректор с отличными техническими характеристиками и великолепным звучанием.
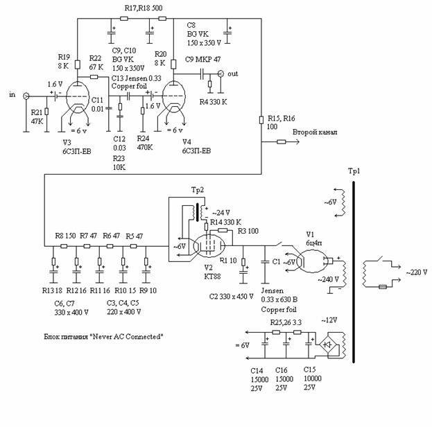
Простой ламповый ММ фонокорректор | журнал SalonAV
Предлагаю для повторения удачную схему лампового корректор для ММ головок с достаточным усилением, достойным звучанием, несложный и на доступных лампах. Его особенность — наличие отдельного входа для подключения дополнительного источника сигнала с выходным уровнем от 0,5 до 2 В. Переключателя источников нет, их сигналы заводятся в выходной каскад корректора разными путями, не мешая друг другу. Решение проверено ранее, оно удобно и надёжно работает.
Коротко о схеме корректора. Он двухкаскадный: звуковой малосигнальный пентод 6Ж32П на входе и триод со средним усилением 6Н23П на выходе. Коррекция стандартная, RIAA, ближе к RIAA-78 со спадом ниже 30 Гц для снижения уровня помех от коробленых пластинок.
Сама коррекция имеет особенность, отличную от обычно применяемой. Цепь, сидящая на общем проводе, подключена к аноду входной лампы не напрямую, а через балластный резистор 51 кОм, который в сумме с резистором анодной нагрузки, шунтирующим внутренним сопротивлением самого пентода и сеточного резистора выходного каскада дает нужную величину в 110 кОм.
Измерения показали верные выбранные значения этих корректирующих цепей. А звучание оказалось заметно интереснее именно в таком варианте обвески пентода. Типовое включение коррекция напрямую в анод придавало звуку излишнюю сонливость и мягкость, потерю живости и прозрачности. Сейчас с этим полный порядок.
Анодное напряжение 250 В, питающий трансформатор ТАН-10, скоммутированный для получения на вторичной обмотке переменного напряжения 220 В без нагрузки. Под нагрузкой выпрямленное напряжение получилось 280 В, избыток погашен стабилизатором на полевом транзисторе, который одновременно обеспечивает плавную подачу анодного напряжения для продления жизни ламп. Хотя, в данной схеме плавная подача питания не обязательна, хлопков при включении не будет. Достаточно лишь позаботиться о невысоких пульсациях выпрямленного анодного напряжения различными способами, которые у каждого свои. Мне проще было сделать фильтр или стабилизатор на полевом транзисторе.
Накальные цепи ламп могут питаться от регулируемых стабилизаторов LM317, LT1083 или нашей микросхеме КР 1195ЕН1.
У них разная обвеска, наша задача получить на выходе примерно 12 вольт для последовательного включения накалов ламп и снижения тока через них. Такое соединение накалов в сочетании с регулируемым стабилизатором серии 317 позволило уменьшить тепловыделение, не перегрузив накальной обмотки, а в качестве бонуса-прикрутить стабилизатор накала на заземленный радиатор без изолирующей прокладки. При желании можно применить 6-вольтовый вариант накала, если трансформатор обеспечивает запас по току.
Отдельно нужно сказать о примененных лампах. особенно это касается 6Ж32П. Она страдает выраженным микрофонным эффектом, шумами в виде шорохов и фликкера, иногда сильным фоном. Поэтому нужен отбор из достаточного количества ламп. Отобранные 6Ж32п ничем не уступают фирменным EF86. Разумеется, EF 86 или EF806S можно ставить без перепайки обвески.
Что касаемо ламп 6Н23П, то их тоже желательно отобрать по звону, фону и шумам, либо найти экземпляры с военной приемкой. Разумеется, лучшим вариантом будет поставить 6Н23П-ЕВ, но у них и цены другие.
Применить импорт типа ЕСС88 дело вкуса, по мне. они имеют нехороший призвук, особенно от JJ.
АЧХ корректора соответствует стандарту RIAA-78 с небольшим спадом на НЧ
P.S. Недавно приятель попросил для своего лампового корректора схемку стабилизатора. Моя на полевике его не устроила, опыта работы с транзисторами у него нет. Предложил ему свой же ламповый стабилизатор, который трудится в устройствах у друзей-меломанов. Собрано на коленке. работает сразу и безупречно.
Чем хороша ламповая схема — ничего не боится. Пришлось немного повозиться с монтажом, зато сделал и забыл.
Успешного конструирования и не забывайте о правилах безопасности при работе с высоким напряжением!
P.S. Получил ценные замечания по схеме корректора от наставника и идейного вдохновителя Никиты Трошкина. Он указал на малое входное сопротивление входа для CD а также на наличие там постоянного потенциала 2.5 Вольта.
С учетом некоторого запаса по входному сигналу от CD вполне можно увеличить резистор R13 до 10 кОм.
поделиться
Tags: ММ фонокорректор
Схема лампового фонокорректора для винила
golmid
Member
- #1
Выбор фонокорректора очень важен для получения качественного звука.
Схема лампового фонокорректора EQUALIGHT для ММ-звукоснимателя — это главная тема нашего обзора. Разбирать принцип работы этого устройства мы будем на примере печатной платы EQUALIGHT уровня PREMIUM. Она выполнена из стеклотекстолита толщиной 2мм и толщиной проводников 70мкм. Платы такого же уровня используются в фонокорректор AUDIO NOTE.
golmid
Member
- #2
Информация о данном устройстве доступна в интернете, можете посмотреть на сайте
http://www.
goldenmiddle.com/russian/riaa_kits.htm
Информации достаточно много и нет смысла повторять то, что есть в видеоматериале. Если же есть какие-то конкретные вопросы — задавайте.
Главное отличие — подход к комплектующим, правильность расчета RIAA цепи, SRPP на входе и т.д.
У него используются сверхминиатюрные лампы 6Н17Б-6Н16Б, которые не понятно как дружат со звуком. У нас — звуковые лампы, проверенные годами 6Н23П, 6Н24П с возможной заменой импортными аналогами.
также на youtube есть видео сравнения двух фонокорректоров EQUALIGHT с одинаковыми техническими параметрами, но с отличиями в элементной базе. В видео есть технические характеристики, радиодетали, используемые в устройствах. Под видео есть ссылка на оцифрованный аудиоматериал в hi-res (24bit 384 KHz) для сравнения звучания. (звук в самом видео сжатый, поэтому разницу можно услышать только на нормально системе с указанным материалом).
Последнее редактирование:
golmid
Member
- #3
Первый вариант нашего фонокорректора был опубликован в журнале Вестник АРА в далеком 1998 году
http://www.
vestnikara.spb.ru/vestn/n4/phono.htm
golmid
Member
- #4
на сайте можете все изучить.
http://goldenmiddle.com/russian/equalight_kit.htm
Felix The Cat
Well-Known Member
- #5
На сайте Золотой Середины схемы выложены.
http://www.goldenmiddle.com/russian/riaalight_kit.htm
http://www.goldenmiddle.com/files/RIAALIght.pdf
RJM Audio — ламповый пассивный фонокорректор
Два традиционных усилителя напряжения на триодах и пассивная коррекция RIAA.
Фонокорректор с коэффициентом усиления около 40 дБ, пассивной коррекцией RIAA, двумя лампами и простой схемой. Двойная триодная лампа 6DJ8 (ECC88) была выбрана из-за ее относительно низкого выходного импеданса, достаточно высокого коэффициента усиления и доступности. Рабочие точки установлены консервативно, чтобы обеспечить длительный срок службы и высокую надежность. Я хотел разработать простое в сборке, простое в использовании, легкое в питании и легкое для прослушивания устройство.
Схема усилителя
Обход схемы:
Входной сигнал от картриджа подается в сетку V1 через стопорный резистор R2 сопротивлением 500 Ом для предотвращения колебаний.
V1 умножает сигнал примерно в 30 раз. Затем он выравнивается до стандартной кривой RIAA с помощью делителя напряжения с регулируемой частотой, который снижает напряжение сигнала в среднем в 10 раз. По сути, это та же схема делителя напряжения, что и в предыдущем проекте — фонокорректоре на операционном усилителе. Выход емкостно соединен через C3 со следующим каскадом усиления с другим резистором стопора сетки R8. R8 не является обязательным; в противном случае усилитель будет колебаться. V2 умножает сигнал еще на 30. Выход с пластины V2 подключается через C4, чтобы блокировать постоянное напряжение, прежде чем он будет направлен на выходное гнездо RCA. Общий выигрыш около 30 / 10 х 30 = 90 .
Цепь компенсации RIAA, состоящая из R5, R6, C1, C2, настроена с учетом выходного сопротивления V1, а также резистора сетки R7. C3, C8, R8 и эффект Миллера в V2 можно смело игнорировать. Модель MathCAD показывает линейную характеристику ±0,1 дБ в звуковом диапазоне с нормальным спадом на обоих крайних значениях, вызванным другими соображениями схемы.
Это было подтверждено на испытательном стенде, измеренное отклонение находилось в пределах ±0,2 дБ в диапазоне от 20 Гц до 20 кГц.
Как всегда, есть некоторые преимущества в использовании высококачественных компонентов, особенно катодных обходных конденсаторов C5 и C6. Здесь используются электролиты для аудио, а для остальных конденсаторов — полипропилен, полистирол или специальные соединительные колпачки для аудио. Что касается ламп, я использовал Amperex Bugle Boy 6DJ8 и рекомендую их. Они кажутся гладко звучащими малошумными лампами. Mullard 6DJ8 очень похожи.
| Последние изменения: Питание фильтруется через R12 до V1. Эта дополнительная фильтрация выбрана так, чтобы точно сбалансировать усиление, чтобы максимальное шумоподавление происходило на V2. Это работает очень хорошо, так как фонокорректор очень тихий. |
Примечание разработчика: Низкие частоты управляются R5 последовательно с выходным сопротивлением V1. Чем больше эти значения, тем сильнее бас в диапазоне 50–100 Гц. Если рабочая точка V1 изменится, то выходной импеданс также изменится, и для компенсации может потребоваться регулировка резистора R5. |
| Примечание по конструкции: Я установил это с внешним источником питания, только с емкостью 2x 8 мкФ полипропиленового фильтра Solen B+ для каждого канала внутри самого усилителя. Проводка была в основном двухточечной, но секция RIAA и пластинчатые резисторы были смонтированы на едином куске перфокарты. Единственное предупреждение касается пластинчатых резисторов R3, R10 номиналом 30 кОм. Каждый из них рассеивает чуть менее 1 Вт, чего достаточно, чтобы проволочный резистор мощностью 3 Вт стал слишком горячим для прикосновения. Обеспечьте некоторую циркуляцию воздуха/теплоотвод, если это возможно. |
Блок питания
Я особенно горжусь этим простым регулируемым блоком питания на МОП-транзисторах.
Ничего необычного, он просто убирает пульсацию с B+ с минимумом возни и хлопот. Основным преимуществом, помимо пульсаций менее милливольта, является тривиальная величина емкости, необходимая для достижения этой цели. Полностью полипропиленовый или масляный конденсаторный блок питания вполне практичен, как и ультракомпактный, если используются электролиты.
C1 и C2 можно уменьшить до 8 мкФ, C3 также можно уменьшить, установив в соответствии с методом, описанным ниже. C4 может быть больше, но общая выходная емкость (включая то, что включено в B+ рядом со схемой предусилителя) не должна превышать 50 мкФ.
МОП-транзистор должен быть рассчитан на напряжение, более чем в 1,4 раза превышающее выходное напряжение трансформатора, но в остальном его можно заменить по желанию. Подойдет любой продукт семейства IRF 7xx и 8xx. Купите как минимум два, так как их довольно легко поджарить, когда ваш проект находится на стадии прототипа. При правильном подключении они очень надежны.
Дроссель необходим для преобразования пульсаций из пилообразной волны, типичной для конденсаторного входного фильтра, в более плавную синусоидальную форму волны, которую легче стереть MOSFET. 5 ч — 20 ч необходимо. Часть стирания происходит потому, что пульсации вызывают изменение напряжения затвор-исток MOSFET, а коэффициент усиления/крутизна MOSFET достаточно велик, чтобы компенсировать его почти идеально.
Напряжение затвор-исток составляет всего пару вольт, поэтому напряжение на стыке резисторов R1 и R2 практически совпадает с выходным напряжением. R1 регулируется, чтобы получить любое требуемое напряжение. Чем выше напряжение сток-исток, тем лучше стабилизатор справляется с большими пульсациями напряжения и широким диапазоном токовых нагрузок, но мощность, рассеиваемая МОП-транзистором, будет больше, что потребует лучшего теплоотвода. Поскольку пульсации линейного напряжения и вариации тока нагрузки в линейных аудиоцепях очень малы, падения напряжения от 25 до 50 В более чем достаточно.
Мощность, рассеиваемая МОП-транзистором, составляет падение напряжения x потребление тока цепи нагрузки. В показанной схеме она составляет около 4 Вт, но всего 1,5 Вт при работе только с фонокорректором, который потребляет 20 мА.
Это не интегральный регулятор, как LM7812. Абсолютного регулирования нет, так как нет опорного напряжения. Также нет защиты от короткого замыкания или перегрева. Лучше рассматривать его как нестабилизированный источник питания с действительно хорошей фильтрацией и очень низким выходным импедансом, чем как настоящий регулируемый источник.
При всей простоте есть парочка полезных побочных эффектов. При включении существует начальная задержка включения, прежде чем выходное напряжение достигнет максимума. Постоянная времени равна R1 x C3. Это также порог среза низких частот, ниже которого регулятор не работает, поэтому его следует поддерживать выше 50 мс (10 Гц или меньше).
Я считаю отсутствие изначально зашумленного источника опорного напряжения (стабилитрон или газоразрядная трубка) скорее плюсом, чем минусом, как и отсутствие обратной связи.
Фильтрация настолько хороша, что B+ можно подавать непосредственно на пластину входной лампы без использования гасящего резистора и дополнительного фильтрующего конденсатора, в результате получается меньше деталей и более низкое сопротивление источника питания.
Источник питания можно масштабировать для больших напряжений и токов, и легко иметь отдельные секции регулирования для каждого канала или даже для каждой лампы. И да, вы могли бы использовать лампы в блоке питания, и это может быть даже лучше. Твердотельные диоды можно заменить лампой выпрямителя 6X4 или 6CA4, но вам понадобится силовой трансформатор 650 В с центральным отводом. МОП-транзистор можно заменить силовым триодом, но для получения текущей емкости вам, возможно, придется использовать по одному на каждый канал, а усиление может быть слишком низким, что потребует опорного напряжения и триодного усилителя компаратора. Короче говоря, выполнимо, но не так элегантно. Подробное обсуждение ламповых регуляторов напряжения см.
на веб-сайте TubeCAD.
(Другой) Источник питания
Это источник питания, которым я пользуюсь. Ламповый выпрямитель 6CA4 и фильтр LCLC вместо MOSFET. Меньше проблем, меньше шума, меньше гула и лучший звук. Дроссели не дорогие, так как ток очень низкий. Я использую полипропиленовые конденсаторы Solen на 22 мкФ для C1 и C2. Выходное напряжение составляет около 250 В. C3, C4, L3, L4 предназначены только для того, чтобы попытаться удалить высокочастотный хэш, и их можно считать необязательными.
Borbely RIAA Preamp with Tubes — проект, о котором вспоминают и пересматривают
Результатом такого подхода к выравниванию RIAA является высококачественный фонокорректор на лампах 5842 с высокой крутизной. Автор адаптирует проект Эрно Борбели о транзисторном фонокорректоре с ламповой реализацией. Эти статьи были первоначально опубликованы в audioXpress в октябре 2003 г. и январе 2010 г. Для этого репоста мы решили объединить две статьи на одной странице.
В 1985 году знаменитый Эрно Борбели опубликовал в журнале The Audio Amateur статью, в которой описал дизайн и конструкцию высококачественного предусилителя звука. Его дизайн включал в себя уникальный подход к RIAA-эквалайзеру для дисков фонографа. Традиционно фонокорректор был реализован с использованием цепи выравнивания в контуре обратной связи усилителя с каскадной обратной связью (CFP) с высоким коэффициентом усиления. Ссылаясь на низкую точность выравнивания, проблемы с динамическим диапазоном и общий плохой звук, Ричард Марш и другие разработали пассивные решения для выравнивания RIAA — обычно сеть, зажатая между двумя каскадами линейного усилителя. Пытаясь использовать лучшие черты каждого подхода, Борбели разработал полупассивную/полуактивную схему для реализации кривой выравнивания RIAA в фонокорректоре с очень низким уровнем шума и большим запасом.
Будучи убежденным сторонником использования ламп для получения звука высочайшего качества, я полагал, что ламповая реализация архитектуры Borbely RIAA может создать превосходно звучащий фонокорректор.
Таким образом, когда в начале 2001 года мне понадобился новый предусилитель для критической оценки других компонентов, я начал работу над дизайном, описанным в этой статье.
Фон
Для тех, кто не знаком с требованиями к воспроизведению грампластинок, особенно долгоиграющих пластинок с микроканавками (LP), возможно, уместно сделать краткий обзор. Процесс нарезки дисков не является тривиальным. Современная режущая головка с катушкой обратной связи работает как устройство «постоянной скорости», в котором записанный сигнал производит модуляцию канавки с постоянной скоростью по отношению к частоте. Это отличается от системы «постоянной амплитуды», где модуляции канавки демонстрируют постоянную амплитуду по отношению к частоте. В системе с постоянной скоростью амплитуда канавки обратно пропорциональна частоте при постоянном напряжении.
Конечным результатом этого является увеличение амплитуды грува на 6 дБ на октаву в сторону низких частот. Чтобы гарантировать, что переключение записи (где амплитуда канавки настолько велика, что режущий стержень пробивает стенку канавки) не происходит, RIAA указывает, что все диски, разрезанные в США, должны быть выровнены с затуханием первого порядка низких частот ниже 500 Гц.
выравнивание на частоте 50 Гц. Для улучшения отношения сигнал/шум добавлен предыскажение высоких частот с начальной постоянной времени 75 мкс (примерно 2,12 кГц). Таким образом, кривая выравнивания воспроизведения RIAA является обратной этой характеристике: усиление низких частот начинается с 500 Гц и выравнивается на 50 Гц, а срез высоких частот начинается с 75 мкс.
Аллен Райт указал, что очевидно существует предел того, насколько высоко может преобладать усиление записи,3 и обычно считается, что он находится в районе 50 кГц. Поэтому в большинстве современных предусилителей для фонографов выше этой точки компенсация высоких частот выравнивается. Казалось бы, дифференциатор первого порядка, охватывающий диапазон от 20 Гц до
20 кГц во время нарезки было бы намного проще реализовать и декодировать, и это могло бы звучать лучше. Возможно, некоторые более опытные читатели могли бы просветить меня о том, почему RIAA решило использовать две передаточные функции первого порядка, разделенные всего парой октав.
Внедрение характеристики выравнивания RIAA в малошумящий усилитель для воспроизведения дисков всегда было сложной задачей, и два основных подхода были предметом горячих споров. Решение Borbely заключается в использовании широкополосного усилителя напряжения с прямой связью с пассивным фильтром нижних частот для спада 75 мкс, а затем усилителя с активным полочным эквалайзером для усиления 500 Гц. Эрно Борбели заслуживает похвалы за чрезвычайно оригинальное и эффективное решение. Пожалуйста, обратитесь к его оригинальной статье 1 для получения подробного отчета о его проектных соображениях.
Дизайн
Мой фонокорректор (рис. 1) начинается с триодного усилителя с общим катодом, используемого в качестве каскада линейного усиления по напряжению. Я выбрал 5842 из-за его возмутительно высокой крутизны (gm) 25 мА/В при заявленном номинальном рабочем токе (25 мА). Высокая крутизна абсолютно необходима для низкого уровня шума и важна, когда источник сигнала подходит только для 3–4 мВСКЗ на частоте 1 кГц (типичный выходной сигнал для звукоснимателя фонографа с подвижным магнитом).
Стационарное напряжение пластины установлено примерно на 100 В при токе пластины 10 мА. Этот более низкий ток приводит к немного более низкому gm (20 мА/В), но все равно намного лучше, чем типичные сдвоенные триоды с низким gm и высоким μ, такие как (жалкий) 12AX7. Коэффициент усиления (μ) в этой рабочей точке равен 42, а динамическое сопротивление пластины (rp) равно 2 кОм. Пластинчатый нагрузочный резистор (RL) имеет сопротивление 22 кОм, выбранное так, чтобы оно более чем в десять раз превышало сопротивление пластины для превосходной линейности и высокого коэффициента усиления. B+ 320В, регулируемый.
Я использовал катодный резистор 100 Ом, чтобы сместить лампу до требуемого потенциала между сеткой и катодом, равного −1 В, и вставил обходной конденсатор емкостью 2200 мкФ, чтобы поддерживать низкое эффективное сопротивление обкладки и обеспечить максимальное усиление. Входной резистор утечки сетки может быть 47 кОм или любым другим значением, указанным производителем картриджа для правильной нагрузки; то же самое относится к любой емкости, добавленной к входу.
Просто помните, что входная емкость усилителя из-за эффекта Миллера уже составляет около 75 пФ, и обязательно включите емкость кабеля/тонарма, которая фактически параллельна входу, при вычислении необходимого остатка.
Подробный анализ правильной заделки картриджа см. в отличной статье Рэймонда А. Футрелла (см. Ссылки). Этот каскад напрямую связан с полочным фильтром нижних частот, состоящим из последовательного резистора 22 кОм и шунтирующей RC-цепочки. По общему признанию, более крупный последовательный резистор представлял бы меньшую нагрузку для первого каскада на высоких частотах, но только за счет усиления в средней полосе, а эффективная высокочастотная нагрузка, в пять раз превышающая сопротивление пластины, все еще неплохая. RC-цепочка состоит из конденсатора 3,3 нФ и резистора 1 кОм.
При входной нагрузке второй ступени 220 кОм и принимая во внимание, что эффективное последовательное сопротивление включает выходное сопротивление ступени (rp || RL), точка переключения находится в пределах 1% от 75 мкс с полкой в пределах примерно 3% от 50 кГц.
Усиление в средней полосе составляет примерно 34,7, или 31 дБ, опять же при вышеупомянутых условиях нагрузки и включая потери в средней полосе из-за фильтра 75 мкс.
Поклонники легендарного Чарльза Богли сразу узнают второй каскад усилителя, который сконфигурирован как анодный повторитель или инвертирующий усилитель напряжения с шунтовой/шунтовой обратной связью. Я выбрал шунтирующую/шунтирующую обратную связь из-за значительно лучшего субъективного качества звука по сравнению с обычной последовательной обратной связью. Входной последовательный резистор составляет 220 кОм в соответствии с предыдущими предположениями, и он включен последовательно с развязывающим конденсатором для блокировки напряжения стоячей пластины от первого каскада. Резистор обратной связи также имеет сопротивление 220 кОм для примерно единичного усиления в средней полосе, а усиление ниже 500 Гц обеспечивается последовательным конденсатором емкостью 1,45 нФ, который можно выбрать из конденсаторов емкостью 1,5 нФ.
Для полочной частоты 50 Гц я столкнулся с проблемами недостаточного усиления без обратной связи; из-за этого ни полочный резистор через RC-цепь обратной связи, ни настройка входной цепи на 50 Гц не дали адекватных результатов. После долгих мучений и разочарований (и категорического отказа от добавления дополнительных каскадов усиления) я эмпирическим путем обнаружил, что немного «английского языка», примененного к развязывающему конденсатору, дает удивительно точное соответствие кривой RIAA. Окончательное значение 18 нФ дает прогнозируемую полку ниже 36 Гц, но фактический оборот составляет почти 50 Гц. Резистор утечки через сетку 2,2 МОм выбран так, чтобы в десять раз превышать входное сопротивление и сопротивление обратной связи, чтобы свести к минимуму возможность взаимодействия. Выходной конденсатор имеет емкость 2,2 мкФ, и весь фонокорректор будет снижать нагрузку примерно до 50 кОм, не влияя на усиление или точность RIAA.

Строительство
Я построил прототип на куске покрытой медью эпоксидной смолы (фото 1 и 2). Медь образует очень хороший заземляющий слой, что важно для предусилителя с низким уровнем шума. Цепь соединена проводом «точка-точка» с использованием клеммных колодок, которые, я считаю, имеют гораздо лучший звук, чем проводка ПК. Резисторы изготовлены из углеродного сплава Allen-Bradley с допуском 5%, который я предпочитаю пленочным типам из-за их звука, несмотря на менее чем выдающиеся шумовые характеристики (хотя при снижении номинала примерно до одной трети их номинальной мощности шум и стабильность значительно улучшаются). ).
Каждый пластинчатый нагрузочный резистор состоит из трех резисторов 68 кОм, 2 Вт, соединенных параллельно, чтобы получить составной резистор с отклонением в пределах 3% от указанного значения. Остальные резисторы все типа 1/2 Вт. Развязывающие и выравнивающие конденсаторы представляют собой металлизированные полипропиленовые Sprague «Orange Drops», которые я использую здесь, потому что они дешевы, доступны в избытке и довольно хороши по качеству звука.
Катодные шунтирующие конденсаторы емкостью 2200 мкФ изготовлены компанией Nichicon. Используются радиаторы IRC, которые также служат для защиты ламп.
Тестирование
Я протестировал предусилитель на частотную характеристику и точность выравнивания, используя лабораторный источник питания Fluke 407DR, генератор сигналов Hewlett-Packard 33120A 15 МГц и анализатор искажений Tektronix AA501, используемый в качестве высокоточного вольтметра переменного тока (таблица 1). Стандартные значения взяты из модифицированной версии компьютерной программы, найденной в превосходном томе Моргана Джонса «Valve Amplifiers».
Как видите, эквализация имеет точность в пределах 0,4 дБ от 10 Гц до 100 кГц. Большая часть вариаций приходится на диапазон от 50 до 500 Гц, вероятно, потому, что я не прилагал особых усилий для выбора частей. Упомянутый ранее конденсатор емкостью 1,45 нФ, скорее всего, является виновником, поскольку он непосредственно отвечает за частоту оборота 500 Гц.
Усиление на частоте 1 кГц составляет 30,8 дБ, в результате чего выходное напряжение картриджа 4 мВ составляет всего 140 мВ, поэтому для управления большинством усилителей мощности потребуется линейный каскад. Эта ситуация аналогична той, что встречается с ламповыми FM-тюнерами.
Затем я проверил качество звучания предусилителя с помощью регулируемого источника питания Lambda Model C-481M-505, проигрывателя Thorens TD-125, тонарма Premier MMT и звукоснимателя Shure M97xE с подвижным магнитом, ламповых усилителей мощности и динамиков собственного производства. различные (в основном джазовые) пластинки. Хотя по аудиофильским меркам это простая установка, звук вряд ли можно назвать скромным. Звук этого предварительного усилителя чистый, естественный и сбалансированный, без следов резкости или преувеличенной «ламповой теплоты». Детализация превосходна, но не отвратительно аналитична.
Прямая запись «Гарри Джеймса», «Версия короля Джеймса», сделанная Шеффилдскими лабораториями, настолько реалистична, что заведующий кафедрой ЭЭ Государственного университета Райта прокомментировал: «Я никогда раньше не слышал, чтобы записанная музыка звучала так.
” Гул и шум действительно незначительны. На самом деле, этот предусилитель был неотъемлемой частью моей основной Hi-Fi-системы более двух лет, сократив нормальный срок службы компонента как минимум на 18 месяцев.
Если и когда позволит время, я планирую сконструировать второй стереофонический предусилитель, используя безиндуктивные прецизионные резисторы с проволочной обмоткой и масляные конденсаторы Sprague Vitamin-Q. Я настоятельно рекомендую любому читателю, ищущему высококачественный предусилитель для фонографа, попробовать этот. Для тех, кто не хочет использовать NOS 5842, есть комплектная версия этого предусилителя с параллельным подключением 69.22 вместо каждого доступны в Tritschler Precision Audio (см. веб-сайт автора ниже). АКС
Благодарности
Особая благодарность отделу ЭЭ в WSU за их поддержку и использование их испытательного оборудования.
Каталожные номера
1. Borbely, Erno, «Предусилитель Borbely», The Audio Amateur, 4/1985, стр. 7–21.
2. Марш, Ричард Н., «Пассивно эквалайзерный фонокорректор», The Audio Amateur, 3/80, стр. 18–27, 58–59..
3. Хагерман, Джим, «О справочных сетях RIAA», Audio Electronics, 2/99, стр. 10–13.
4. Футрелл, Рэймонд А., «Терминатор LP», aX, январь 2003 г., стр. 8–15.
5. Богли, Чарльз, «Последователь анода», аудио, декабрь 1960 г., стр. 19–22.
6. Джонс, Морган, Усилители клапанов, 2-е изд., Лондон, Ньюнес, 2000.
.
7. National Semiconductor Corporation, Audio/Radio Handbook, Santa Clara, National Semiconductor Corp., 1980.
8. Сайт автора: https://joetritschler.com/index.html
Borbely RIAA with Tubes Revisiting
В октябре 2003 года в журнале aX я описал стереофонический предусилитель, использующий триоды 5842 и схему выравнивания, вдохновленную статьей 1985 года, написанной Эрно Борбели для The Audio Amateur.
Несколько читателей построили предусилители 5842, в том числе джентльмен из Великобритании, который назвал его «живым, дышащим инструментом», за что я ему очень благодарен. Со времени этой оригинальной статьи я внес много изменений в устройство и представляю их здесь. Предусилитель остается центральным элементом моей системы, и я использую его постоянно, часто проигрывая по несколько пластинок в день.
Цепь
Подход Борбели к фонокорректору в 1985 году можно охарактеризовать как полуактивный и полупассивный; за линейным каскадом усиления следует пассивный фильтр нижних частот для спада 75 мкс RIAA и активный полочный эквалайзер для усиления низких частот 500/50 Гц. В моем предусилителе дискретная транзисторная схема Borbely была заменена двумя лампами с каркасной сеткой с очень высокой крутизной, и в результате получились очень хорошие субъективные и измеренные характеристики. Я решил сохранить базовую топологию этой схемы нетронутой при всех изменениях.
Усилительный каскад с общим катодом обеспечивает усиление по напряжению на входе, за которым следует RC-фильтр нижних частот; затем второй каскад усилителя с отрицательной обратной связью анодного повторителя реализует усиление низких частот RIAA благодаря последовательному конденсатору в импедансе обратной связи. Только с двумя активными устройствами это действительно очень простая схема.
Изменения в конструкции включают следующее: новая схема смещения и рабочая точка, переработанная низкочастотная секция, обеспечивающая более высокое общее усиление, модификация экстремально высокочастотной характеристики предусилителя, а также особое внимание, уделяемое точности выравнивания и компонентам. технологии. В результате предусилитель значительно улучшился по сравнению с оригиналом как в объективном, так и в субъективном отношении.
Предвзятое мнение
Вместо традиционного катодного резистора смещения с байпасным конденсатором в каждом каскаде обновленного предусилителя (рис.
1) используется Lumex SSL-LX509.3ID LED для установки напряжения на катоде — метод, вдохновленный Морганом Джонсом в третьем издании его книги Valve Amplifiers. Когда я впервые увидел светодиодное смещение — примерно в 1999 году — в первом каскаде усилителя мощности, моей реакцией было высмеять
.
этого. Использование нелинейного устройства в той самой позиции схемы, из которой поступает входной сигнал, в то время казалось нелепым. Однако мистер Джонс привел очень убедительный аргумент, так что я попробовал его и выслушал разницу. Это оказалось очень значительным звуковым улучшением.
Смещение светодиода имеет свои плюсы и минусы. Светодиоды имеют тенденцию к падению постоянного напряжения в довольно широком диапазоне рабочего тока. Это означает, что их динамическое сопротивление очень низкое. Я экстраполировал 13 Ом из таблицы данных производителя для выбранной рабочей точки 15 мА и использовал ее в своих расчетах. Существенным преимуществом этого является то, что катодный шунтирующий конденсатор больше не нужен.
Недостатком является то, что поведение при постоянном напряжении более или менее представляет собой фиксированное смещение, теряя неотъемлемое преимущество катодного резистора, заключающееся в обеспечении обратной связи по постоянному току для стабилизации рабочей точки лампы. Это особенно важно для ламп с высокой крутизной, поскольку, по определению, небольшие изменения смещения приводят к большим изменениям анодного тока.
Как оказалось, мне нужно было подключить несколько разных комбинаций 5842, чтобы найти пары с одинаковым межканальным смещением, но улучшение звука стоило того. Между прочим, в этих конкретных светодиодах Lumex нет ничего особенного; они были просто доступны на месте в избытке. Морган ссылается на «дешевые красные светодиоды» в своей книге, но я протестировал несколько разных типов, и они немного отличаются по напряжению (и, предположительно, сопротивлению) и, кажется, очень согласуются в пределах данного номера детали.
Моя теория состоит в том, что катодный обходной конденсатор, вероятно, будет намного более слышимым, чем любой обходной конденсатор источника питания.
Причина в том, что даже несмотря на то, что динамический ток пластины несимметричного каскада усилителя протекает через них обоих, любое напряжение переменного тока, развиваемое конденсатором источника питания на его импедансе (включая нелинейности и паразитные составляющие), будет ослабляться источником питания усилителя. отклонение (которое в этой схеме высокое). Принимая во внимание, что любые нелинейные сигналы переменного тока, появляющиеся на конденсаторе байпаса катода, помещаются прямо во входной сигнал от сетки к катоду и усиливаются. Этот эффект кажется наиболее выраженным в каскадах с высокой крутизной.
Переключение на светодиодное смещение в этом предварительном усилителе выявило хвосты реверберации и другие нюансы, которые ранее отсутствовали, вероятно, из-за несовершенства электролитического конденсатора. Из всех внесенных изменений в компоненты это было наиболее заметно, что привело к значительному улучшению детализации и более чистому и менее утомительному звуку в целом.
Больше выгоды, пожалуйста
Одна жалоба на оригинальную схему предусилителя 5842 заключалась в том, что она имела только около 34 дБ усиления на частоте 1 кГц. Этого было едва достаточно для использования с картриджем с подвижным магнитом, если вы управляли линейным каскадом или очень чувствительными усилителями мощности. Поскольку я предпочитаю вообще не использовать линейный каскад, если мне это сойдет с рук, дополнительные несколько дБ в целом казались стоящей целью. Оригинальный предусилитель устанавливал коэффициент усиления второй ступени средней полосы равным единице, повышая его до требуемых +20 дБ ниже 50 Гц.
Мне пришло в голову, что если бы я мог установить усиление средней полосы ровно на 20 дБ ниже усиления каскада без обратной связи, отрегулировав цепь обратной связи, то каждую каплю доступного усиления можно было бы выжать из схемы на низких частотах. где максимальное усиление требуется для коррекции RIAA.
В результате общее усиление составляет около 40 дБ на частоте 1 кГц, чего достаточно для работы моих триодных моноблочных усилителей мощности без дополнительного усиления.
Я выполнил расчеты, предполагая нагрузку 100 кОм на выходе, что было представлено ступенчатыми аттенюаторами Daven на моих усилителях мощности. С картриджем с подвижным магнитом выходной сигнал находится в пределах нескольких дБ от уровня компакт-диска, что достаточно близко для моей системы. Это позволяет мне напрямую переключаться между ними на усилителях всего парой щелчков регуляторов громкости.
Ультразвуковой материал
Заметно, что в переработанной схеме отсутствует полочный резистор в фильтре нижних частот, который ранее использовался для вставки нуля 50 кГц в отклик, предположительно для компенсации преднамеренно ограниченных возможностей усиления рекордной эквализации. Идея, по-видимому, поддержанная многими разработчиками, заключается в том, что эта компенсация на слух уменьшает высокочастотные фазовые искажения.
Я провел субъективное сравнение между сетями с нулем 50 кГц и без него и пришел к выводу, что на самом деле предпочитаю звук без него.
Стоит отметить, что спад ВЧ-отклика снижает субъективный эффект поверхностного шума и хлопков пластинки. Учитывая, что взаимодействие между индуктивностью картриджа, емкостью кабеля/плеча/предусилителя и входным сопротивлением уже формирует фильтр нижних частот второго порядка, который оказывает гораздо большее влияние на частотную характеристику, чем простой фильтр нижних частот первого порядка 50 кГц во время записи. , это кажется спорным вопросом в любом случае. Золотоухие аудиофилы с ультразвуковым слухом (а может их собаки) имеют право на свое предпочтение, но я уже не верю в реализацию этой ВЧ полки.
Что касается индуктивности звукоснимателя и нагрузки, я обрезал кабель своего тонарма Rega/Origin Live примерно до фута в длину и расположил предусилитель непосредственно рядом с ним, что значительно уменьшило шунтирующую емкость и улучшило отклик на высоких частотах.
Рэй Футрелл написал хорошую статью на эту тему несколько лет назад в aX («The LP Terminator», январь 2003 г.). Мне удалось увеличить входной согласующий резистор предусилителя до 100 кОм с небольшим пиком отклика чуть более 20 кГц с моим конкретным картриджем.
Детали Есть Детали
В своей исходной статье я заявил, что предпочитаю звук резисторов из углеродного композита, несмотря на их относительно плохие объективные шумовые характеристики. Некоторые читатели возражали против этого, в основном на том основании, что они также страдают плохой переносимостью и дрейфом. Что ж, вы, ребята, были правы: углеродные композиции действительно недостаточно стабильны для сложных сетей эквалайзера, особенно для тех, которые должны быть как точными в соответствии с эталонным стандартом, так и точными от канала к каналу. Теперь я резервирую их исключительно для восстановления старого оборудования, а иногда и для отключения сети.
Я предпочитаю неиндуктивные прецизионные резисторы с проволочной обмоткой от Shallcross, Ultraohm, Mepco и Daven за их звук и точность, но если у вас нет к ним доступа, вы можете использовать обычные металлические пленки с вполне приемлемыми результатами.
Для пластинчатых нагрузочных резисторов я использовал полупроцентные неиндуктивные резисторы мощностью 7 Вт производства Tepro, но подойдет любой качественный проволочный резистор мощностью не менее 5 Вт, при условии, что он находится в пределах указанного допуска в 1%.
Блокировочные конденсаторы немного слышны, но я бы не стал из-за этого спать. Мне очень нравится звук расширенной пленки/бумаги в масле Sprague Vitamin-Q (196P), а также использовать их в моих усилителях мощности (и даже в разделительных конденсаторах на моих рупорных твиттерах). Но, как и в случае с неиндуктивными резисторами, если у вас их нет в достаточном количестве, это, конечно, не конец света. Какое-то время у меня были конденсаторы SBE 716P из полипропиленовой пленки и фольги типа «апельсиновая капля», и они звучали очень хорошо; может быть, немного «искусственно детализировано» на мой вкус, но это совершенно субъективный термин.
Выравнивающие конденсаторы изготовлены из 1% серебряной слюды старого образца, что является очень спорным выбором.
Многим кажется, что они звучат металлически, а некоторые инженеры сообщают о гистерезисных искажениях. Я обнаружил, что размещение на них большого смещения постоянного тока (в данном случае напряжения пластины каскада, которое должно свести на нет любые эффекты гистерезиса) имеет огромное значение, и они звучат действительно прозрачно для моих ушей. Я использую старые типы, которые, как сообщается, сделаны из расколотых листов натуральной слюды, в отличие от современных, которые представляют собой измельченную суспензию. Но опять же, не парьтесь по мелочам. Прецизионные типы полипропиленовой пленки и фольги, доступные сейчас, вероятно, будут работать и звучать очень хорошо, если вы не решите использовать слюду.
Трубки и провода
JAN Raytheon 5842Q 1980-х годов, которых было очень много несколько лет назад, отлично работают во втором каскаде усилителя, но у меня были небольшие проблемы с ними во фронтенде из-за микрофона.
В итоге я перебрал несколько Amperex конца 60-х, которые были намного тише. Как ни странно, у них гораздо более субъективный бас, чем у Raytheon, но только на первом этапе; возможно потому, что второй каскад усилителя имеет отрицательную обратную связь. Дополнительный бас — это прекрасно, но такие вещи могут свести с ума инженера-электрика.
Короткие радиаторы/экраны IERC хороши, если вы можете их найти. Действительно ли тип используемого провода так сильно влияет на звук? Инженер внутри меня сомневается в звуковых частотах, но, опять же, кажется. Я использовал многожильный провод с тефлоновой изоляцией, посеребренный, потому что у меня был к нему доступ. Несомненно, тефлон гораздо более снисходителен к технике пайки.
Фото 3 показывает мой предусилитель в его нынешнем измененном состоянии, все еще на том же куске печатной платы с медным покрытием, что и оригинал, с такими же ламповыми разъемами из фенола. Я поменял почти все остальные компоненты. Все соединения на плате являются межкомпонентными, а медная оболочка образует отличный заземляющий слой.
Блок питания
На данный момент я использую ламповый лабораторный блок питания Gen-Rad 1960-х годов, что особенно приятно, потому что он не мой (спасибо, Крис). Он обеспечивает очень хорошо стабилизированные источники питания накала 300 В + и 6,3 В, оба из которых необходимы, если вы не планируете дальнейшую развязку источника питания. Предусилитель потребляет 60 мА от B+ и 1,2 А от нитей накала. Я включил серебряно-слюдяной конденсатор емкостью 1 нФ в предусилитель в качестве меры предосторожности, чтобы шунтировать любой рост импеданса на ВЧ из-за паразитной индуктивности в кабеле питания B+, но он прекрасно работал и без него.
Измеренные характеристики
Реальная измеренная частотная характеристика предусилителя действительно очень плоская; Мне не нужно было делать какую-либо эмпирическую настройку рассчитанных значений схемы. Низкочастотная характеристика примерно на 1 дБ недодемпфирована в диапазоне от 20 до 50 Гц, что, вероятно, связано с наличием трех конденсаторов в контуре обратной связи второго каскада.
Мое обоснование выбора этого дизайна заключается в том, что я предпочитаю звук с этой конфигурацией; возможно, это потому, что оба блокировочных конденсатора подвержены отрицательной обратной связи. Стабильность обеспечивается в любом случае, потому что усилитель работает в разомкнутом контуре на VLF.
На частоте 20 кГц отклик снижается чуть более чем на 1 дБ, но снова начинает расти, становясь недодемпфированным на 4 дБ на частоте 100 кГц. Вероятно, это также связано с петлей отрицательной обратной связи; в этом случае ВЧ-полюс в сетке второй ступени взаимодействует с выходным полюсом, вызванным в основном паразитной емкостью, создаваемой испытательным оборудованием и соединительными кабелями, что должно быть аналогично условиям, возникающим при фактическом использовании. В середине полосы пропускания, где это действительно имеет значение (использование мною среднечастотных рупоров Edgar укрепляет мою твердую веру в эту философию), АЧХ плоская от 200 Гц до 5 кГц, с пиком всего 0,1 дБ в точке оборота 75 мкс RIAA.
Это определенно более плоско, чем мои (чертовски плоские) динамики. Измеренное усиление составило 41,2 дБ в одном канале и 41,3 дБ в другом, а взвешенный по шкале А шум с закороченными входами составляет -76 и -75 дБ соответственно при типичном входном уровне движущегося магнита 4 мВ. Субъективный уровень шума незначителен; даже при очень высокой громкости я ничего не слышу при переключении с CD на LP.
Прослушивание и заключение
Как это звучит? Что ж, если бы метеор врезался в мою крышу и уничтожил всю мою систему, я бы потратил страховые деньги на детали, чтобы построить еще один предусилитель, точно такой же, как этот. А если серьезно, ребята… Я считаю, что это лучшее, что я могу сделать. Моим друзьям, кажется, он тоже очень нравится — и у некоторых из них очень дорогие вкусы в аудиооборудовании. Для тех, кто не может позволить себе построить что-то настолько экзотическое, есть гораздо более дешевая версия схемы, которая звучит почти так же хорошо.
Но с этим придется подождать до следующего раза. aX
Спасибо
Большое спасибо моему отцу Тони Тритчлеру, выдающемуся звукоинженеру и эксперту по акустическим системам, без которого у меня вообще не было бы системы; Дюку Фекто, Бобу Джонсу, Ларри Мехалу, Кертису Уэлчу, Фреду Гарберу и всем моим приятелям за приятное времяпрепровождение и бесценные отзывы; Роджеру Хьюзу из Midwest Surplus Electronics в Фэйрборне, штат Огайо, который принимает долговые расписки и доставляет мне добродушное горе уже почти 15 лет; и Крису Айвену, первоклассному технологу и потрясающему источнику знаний, у которого я украл почти все свои электронные компоненты и чью Hi-Fi систему я бессовестно скопировал почти полностью.
Эти две статьи изначально были опубликованы в audioXpress в октябре 2003 г. и январе 2010 г.
Читатели, желающие купить и загрузить любой конкретный выпуск из архивов audioXpress, могут перейти сюда:
https://cc-webshop.

Чем больше эти значения, тем сильнее бас в диапазоне 50–100 Гц. Если рабочая точка V1 изменится, то выходной импеданс также изменится, и для компенсации может потребоваться регулировка резистора R5.