Что представляет собой микросхема КР1211ЕУ1. Для чего используется КР1211ЕУ1 в электронике. Какие схемы можно собрать на основе КР1211ЕУ1. Как правильно подключить и настроить микросхему КР1211ЕУ1.
Назначение и характеристики микросхемы КР1211ЕУ1
Микросхема КР1211ЕУ1 представляет собой специализированную интегральную схему, предназначенную для построения импульсных источников питания и преобразователей напряжения. Основные характеристики микросхемы:
- Напряжение питания: 8-16 В
- Максимальный выходной ток: 1,5 А
- Частота внутреннего генератора: 20-200 кГц
- Наличие двух комплементарных выходов
- Встроенная защита от перегрузки и короткого замыкания
- Корпус DIP-8
Благодаря своим характеристикам, КР1211ЕУ1 нашла широкое применение в различных электронных устройствах:
- Импульсные блоки питания
- Преобразователи напряжения
- Драйверы светодиодов
- Зарядные устройства
- Звуковые сигнализаторы
Принцип работы микросхемы КР1211ЕУ1
Микросхема КР1211ЕУ1 содержит следующие функциональные блоки:

- RC-генератор
- Схема запуска
- Формирователь длительности импульсов
- Два комплементарных выходных каскада
- Схема защиты от перегрузки
Принцип работы КР1211ЕУ1 заключается в следующем:
- RC-генератор вырабатывает прямоугольные импульсы заданной частоты
- Формирователь задает длительность выходных импульсов
- На комплементарных выходах формируются противофазные импульсы
- Схема защиты контролирует выходной ток и отключает выходы при перегрузке
Такой принцип работы позволяет эффективно управлять ключевыми транзисторами в импульсных преобразователях напряжения.
Типовая схема включения КР1211ЕУ1
Рассмотрим типовую схему включения микросхемы КР1211ЕУ1 в качестве драйвера импульсного преобразователя напряжения:
«`text +12V | R1 | C1===| | 7 | 8 +—-+—-+ | | 6 | | 5 +—+ +—+ | KR1211EU1 | +—+ +—+ 1 | | 4 | 2 | +—-+—-+ | | R2 | | | GND +—> Output 1 +—> Output 2 «`В данной схеме:

- R1, C1 — задают частоту генератора
- R2 — подтягивающий резистор для вывода 2
- Выводы 4 и 6 — комплементарные выходы для подключения нагрузки
При подаче питания микросхема начинает генерировать противофазные импульсы на выходах 4 и 6. Эти импульсы можно использовать для управления ключевыми транзисторами в импульсном преобразователе.
Применение КР1211ЕУ1 в звуковых сигнализаторах
Одним из интересных применений микросхемы КР1211ЕУ1 является построение простых звуковых сигнализаторов. Рассмотрим пример такой схемы:
Принцип работы данной схемы:
- R1, R2, C1 задают частоту генерации в звуковом диапазоне (около 1-3 кГц)
- Выход 4 подключен к динамику SP1 через ограничительный резистор R3
- При подаче питания схема генерирует звуковой сигнал
Такой простой звуковой сигнализатор может найти применение в различных устройствах, требующих звуковой индикации.

Использование КР1211ЕУ1 в преобразователях напряжения
Одно из основных применений микросхемы КР1211ЕУ1 — построение импульсных преобразователей напряжения. Рассмотрим пример схемы повышающего преобразователя 12В в 220В:
«`text +12V | C1 === 1000uF | +———+ | | D1 | L1 | | 100uH| | ||||+——+ | | | | T1 | | R1 | ||=======+ 220V AC 10k | || | | || | 6 | || D2 | +—+ || |—|<--+ |KR1211EU1|| | | +---+ || C2=== 0.1uF 4 | || | | | || D3 | | +-----++-->|—-+ | | GND GND «`Принцип работы данного преобразователя:
- КР1211ЕУ1 генерирует импульсы частотой около 50 кГц
- Транзистор T1 коммутирует ток через первичную обмотку трансформатора
- На вторичной обмотке формируется высокое напряжение
- Диодный мост D2-D3 выпрямляет напряжение
- C2 сглаживает пульсации выходного напряжения
Такой преобразователь позволяет получить напряжение 220В от источника 12В, что может быть полезно, например, в автомобильной технике.

Особенности применения микросхемы КР1211ЕУ1
При разработке устройств на основе КР1211ЕУ1 следует учитывать некоторые особенности:
- Необходимо обеспечить хороший теплоотвод от микросхемы
- Рекомендуется использовать качественные компоненты в обвязке
- Следует тщательно развести печатную плату для минимизации помех
- При работе на высоких частотах нужно применять быстродействующие транзисторы
- Для защиты от перенапряжений рекомендуется устанавливать супрессоры
Соблюдение этих рекомендаций позволит создать надежное и эффективное устройство на базе микросхемы КР1211ЕУ1.
Аналоги микросхемы КР1211ЕУ1
Хотя КР1211ЕУ1 является уникальной отечественной разработкой, существуют микросхемы со схожей функциональностью:
- UC3842 — ШИМ-контроллер для импульсных источников питания
- TL494 — ШИМ-контроллер с двумя выходами
- IR2153 — драйвер полумостовой схемы
- MC34063 — контроллер импульсного стабилизатора
При выборе аналога следует тщательно сравнивать характеристики и особенности применения микросхем для обеспечения совместимости в конкретной схеме.

Заключение
Микросхема КР1211ЕУ1, несмотря на свой почтенный возраст, остается востребованной в различных электронных устройствах благодаря своей простоте, надежности и функциональности. Она позволяет создавать эффективные импульсные преобразователи напряжения, звуковые сигнализаторы и другие полезные устройства.
Понимание принципов работы и особенностей применения КР1211ЕУ1 открывает широкие возможности для разработки собственных электронных устройств. Экспериментируя с различными схемами на основе этой микросхемы, можно получить ценный опыт в области импульсной техники и преобразования электрической энергии.
Звуковые сигнализаторы на микросхеме КР1211ЕУ1
Несколько вариантов схем не сложных звуковых сигнализаторов, собранных на основе микросхемы КР1211ЕУ1. Микросхема КР1211ЕУ1 предназначена для построения схем источников питания люминесцентных ламп.
Она представляет собой генератор противофазных импульсов, которые в типовой схеме должны поступать на обмотки импульсного трансформатора. Если частоту задать на уровне звукового значения, и между выходами включить динамик, то он будет звучать. При этом, управлять звуком можно будет изменяя логический уровень на выводе 2 микросхемы.
Принципиальная схема
На рисунке 1 показана схема звукового сигнализатора. При подаче на него питания он издает прерывистый достаточно громкий звук. Тон звука (частота импульсов на выводах 6 и 4) задается RC-цепью R2-C1. А генератором прерывания является мигающий светодиод HL1.
Каждый раз, когда он вспыхивает, напряжение на выводе 2 D1 поднимается до логической единицы. Это выключает звук.
Таким образом, когда светодиод горит звука нет, когда гаснет -звучит. Частота мигания мигающего светодиода около 2 Гц, соответственно и частота прерывания звука такая же.
Рис. 1. Схема звукового сигнализатора на микросхеме КР1211ЕУ1 (вариант 1).
Вместо динамика можно использовать пьезоэлектрический звукоизлучатель, как это показано на рисунке 2. Большая громкость звука достигается тем, что на его выводы поступают противофазные сигналы, то есть, размах напряжения на нем удвоенный.
Рис. 2. Схема звукового сигнализатора на микросхеме КР1211ЕУ1 (вариант 2).
В схеме на рисунке 1 можно использовать только маломощный динамик, при том, относительно высокоомный, сопротивлением не ниже 40 Ом. При этом громкость звука будет хотя и значительная, но все же недостаточная для применения данной схемы в качестве, например, сирены охранной сигнализации.
При таком применении нужно использовать мощный динамик, например, рупорную высокочастотную динамическую головку.
Но это уже сопротивление всего в несколько Ом. Схема на такой случай показана на рисунке 3.
Рис. 3. Схема звукового сигнализатора на микросхеме КР1211ЕУ1 (вариант 3).
Здесь на выходе поставлен каскад усиления мощности на мощном ключевом полевом транзисторе VT1. На его затвор импульсы подаются с одного из выходов микросхемы (с любого) при этом второй выход не используется, так как схема обычная однотактная. Конечно, можно было сделать выход по мостовой схеме, используя четыре полевых транзистора, причем два из них должны быть противоположной структуры.
Но это уже чрезмерно усложняет и удорожает схему. И еще одна схема на основе микросхемы КР1211ЕУ1. Лет 30-40 назад были очень популярны газоразрядные цифровые и знаковые индикаторы.
Если кто помнит цифровой вольтметр В7-16. Это были лампы — аналогичные по физики действия неоновым индикаторным лампочкам, с катодами, сделанными в виде цифр или знаков.
Например, в цифровом индикаторе ИН-14 было десять катодов, по форме цифр от 0 до 9.
Высокое напряжение подавалось на анод, а соответствующий катод подключался к общему минусу, и он светился, — видна красная цифра. Еще были многоразрядные аналогичные лампы, которые применялись в громоздких бухгалтерских калькуляторах 70-80-х годов.
Так же были и шкальные газоразрядные индикаторы. У них имелась еще и сетка (управляющий электрод) от величины напряжения на котором зависела длина светящейся линии.
Сейчас такие индикаторы уже не производятся, но могут быть в запасах радиолюбителей или сохранены после разборки старой аппаратуры.
Эти индикаторы потребляют от источника тока относительно небольшую мощность, и, в принципе, могли бы работать в аппаратуре с низковольтным и даже автономным питанием. Получилось бы весьма оригинальное устройство в стиле «ретро». Но, требуется высокое напряжение.
Источник питания на 180В
Рис. 4. Схема преобразователя напряжения на микросхеме КР1211ЕУ1 для питания индикаторов от +180В.
На основе микросхемы КР1211ЕУ1 можно сделать источник тока повышенного напряжения для питания анодов таких индикаторов.
На рисунке 4 показана схема преобразователя напряжения. Микросхема вырабатывает импульсы частотой около 30 кГц, которые поступают на первичную обмотку трансформатора Т1.
Напряжение со вторичной обмотки выпрямляется диодным мостом на диодах VD1-VD4 и сглаживается конденсатором C3, после чего подается, согласно схеме, через ограничительный резистор на аноды индикаторов. Трансформатор Т1 намотан на ферритовом кольце внешним диаметром 23 мм.
Перед намоткой кольцо обернуто фторопластовой лентой, в качестве которой можно использовать изоляцию провода МГТФ. Сначала наматывается вторичная обмотка — 600 витков провода ПЭВ 0,09. Затем еще слой фторопласта, и первичная обмотка — 30 витков провода ПЭВ 0,16. Изменив параметры трансформатора (число витков вторичной обмотки) можно сделать источник на другое выходное напряжение.
Руфинов П. РК-07-17.
Литература: 1. И. Нечаев. — Звуковые сигнализаторы на микросхеме КР1211ЕУ1. Р-02-2006.
Стабилизированный преобразователь 12/220 В
Устройство предназначено для питания аппаратуры, рассчитанной на переменное напряжение 220 В частотой 50 Гц, от бортовой сети автомобиля или от аккумуляторной батареи напряжением 12 В.
Основные технические параметры преобразователя:
| Входное напряжение, В | 10…15 |
| Пределы изменения выходного напряжения при изменении входного напряжения и мощности нагрузки, В | 215…230 |
| Максимальная мощность нагрузки, Вт | 150 |
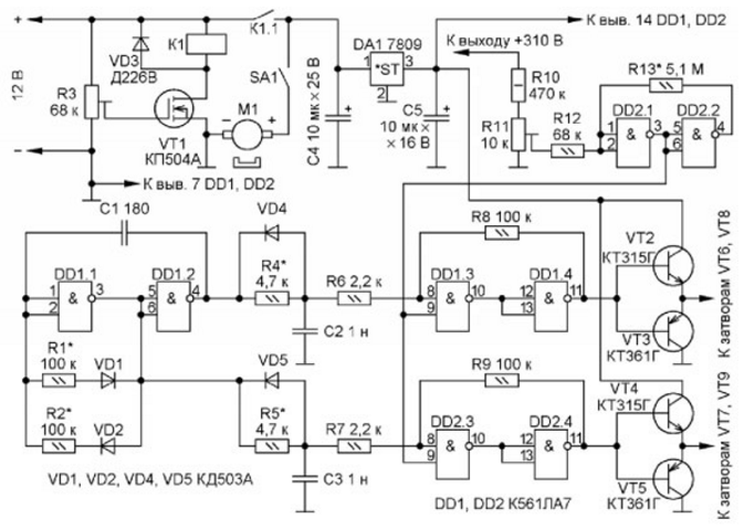
Преобразователь напряжения , схема которого показана на рис. 1, содержит задающий генератор на микросхеме DA1, стабилизатор его питания (DA2), разрядные полевые транзисторы VT1-VT4, мощные транзисторы VT5 и VT6, коммутирующие ток в первичной обмотке трансформатора Т1, узел защиты по току на реле К1, узел стабилизации выходного напряжения на микросхеме DA3.
Генератор вырабатывает прямоугольные импульсы с частотой около 50 Гц с защитными паузами, исключающими одновременное открывание коммутирующих транзисторов VT5 и VT6.
Когда на выходе Q1 (или Q2) появляется низкий уровень, открываются транзисторы VT1 и VT3 (или VT2 и VT4), вызывая быструю разрядку затворных емкостей, а значит, и форсированное закрывание транзисторов VT5 и VT6. Собственно преобразователь собран по двухтактной схеме и особенностей не имеет. Рассмотрим более подробно работу узла стабилизации выходного напряжения.
Если напряжение на выходе преобразователя по какой-либо причине превысит установленное значение, напряжение на резисторе R12 превысит 2,5 В, ток через стабилизатор DA3 резко возрастет. Это, в свою очередь, вызовет освещение фотодиода оптрона U1 и появление сигнала высокого уровня на входе FV (вывод 2) микросхемы DA1.
Ее выходы Q1 и Q2 переключатся в состояние низкого уровня, транзисторы VT5 и VT6 быстро закроются и ток в полуобмотках I.1 и I.2 прекратится, вызывая уменьшение выходного напряжения. Если же выходное переменное напряжение по какой-либо причине снизится, освещение фотодиода оптрона прекратится, микросхема DA1 перейдет в активное состояние с появлением на ее выходах противофазных импульсов.
В устройстве также имеется узел защиты по току, собранный на реле К1. Если ток, протекающий через обмотку реле, превысит установленное значение, замкнутся контакты геркона К1.1. На входе FC (вывод 1) микросхемы DA1 появится высокий уровень, и выходы микросхемы переключатся в состояние низкого уровня, вызывая быстрое закрывание транзисторов VT5 и VT6 и резкое уменьшение потребляемого тока. После этого, несмотря на то что контакты геркона К1.1 будут разомкнуты, микросхема DA1 останется в заблокированном состоянии (низкий уровень на выходах).
Для запуска преобразователя необходим перепад напряжения на входе IN (вывод 3) DA1, что достигается либо кратковременным отключением питания, либо кратковременным замыканием конденсатора С1. Для этого можно установить кнопку без фиксации, контакты которой подключить параллельно конденсатору С1 (на схеме рис. 1 не показана).
Поскольку выходное напряжение — меандр, для его сглаживания и приближения к синусоидальной форме установлен конденсатор С8.
Светодиод HL1 выполняет функцию индикатора наличия выходного напряжения преобразователя.
Трансформатор Т1 выполнен на основе промышленного ТС-180 от блока питания лампового телевизора. Все его вторичные обмотки удаляют, а сетевую на напряжение 220 В оставляют. Она служит выходной обмоткой преобразователя. Полуобмотки I.1 и I.2 наматывают проводом ПЭВ-2 1,8. Они содержат по 35 витков. Начало одной обмотки соединяют с концом другой и получают среднюю точку первичной обмотки. Реле узла токовой защиты — самодельное. Обмотка реле содержит 1-2 витка (подбирают исходя из необходимого тока срабатывания защиты) изолированного провода, рассчитанного на протекание тока 20…30 А. Провод наматывают на корпусе геркона КЭМ2 или любого другого с замыкающими контактами.
Детали устройства, кроме трансформатора Т1, диодного моста VD4 и конденсатора С8, расположены на односторонней печатной плате из фольгированного стеклотекстолита толщиной 1,5…2 мм, чертеж которой показан на рис.
2. Транзисторы VT5, VT6 впаяны в плату и привинчены через слюдяные прокладки к металлической пластине размерами 40×30 мм, служащей теплоотводом. Винты, крепящие транзисторы, изолированы от пластины фторопластовыми трубками и стеклотекстолитовыми шайбами. Выводы обмоток I припаяны к контактным лепесткам, привинченным к фланцам транзисторов.
Сечение токоведущих дорожек, по которым протекает большой ток, увеличивают напаиванием на них дополнительных проводников и валиков из припоя. Подбором резистора R3 устанавливают необходимую частоту выходного напряжения преобразователя, а подбором резистора R12 — амплитуду выходного напряжения, равную 215…220 В, при минимальном питающем напряжении (10 В).
Радио №12, 2006г.
Список радиоэлементов
| Обозначение | Тип | Номинал | Количество | Примечание | Магазин | Мой блокнот |
|---|---|---|---|---|---|---|
| DA1 | Микросхема | КР1211ЕУ1 | 1 | Поиск в магазине Отрон | В блокнот | |
| DA2 | Линейный регулятор | LM7808 | 1 | Поиск в магазине Отрон | В блокнот | |
| DA3 | Линейный регулятор | КР142ЕН19 | 1 | Поиск в магазине Отрон | В блокнот | |
| VT1, VT2 | Полевой транзистор | КП304А | 2 | Поиск в магазине Отрон | В блокнот | |
| VT3, VT4 | Полевой транзистор | КП501А | 2 | Поиск в магазине Отрон | В блокнот | |
| VT5, VT6 | MOSFET-транзистор | IRL2505 | 2 | Поиск в магазине Отрон | В блокнот | |
| VD1, VD2 | Диод Шоттки | 1N5817 | 2 | Поиск в магазине Отрон | В блокнот | |
| VD3 | Диод | КД2997А | 1 | Поиск в магазине Отрон | В блокнот | |
| VD4 | Диодный мост | КЦ405А | 1 | Поиск в магазине Отрон | В блокнот | |
| VD5 | Стабилитрон | КС139А | 1 | Поиск в магазине Отрон | В блокнот | |
| U1 | Оптопара | АОД101Б | 1 | Поиск в магазине Отрон | В блокнот | |
| С1, С3 | Конденсатор | 1 мкФ | 2 | Поиск в магазине Отрон | В блокнот | |
| С2 | Конденсатор | 2200 пФ | 1 | Поиск в магазине Отрон | В блокнот | |
| С4, С5, С7 | Электролитический конденсатор | 100 мкФ 25 В | 3 | Поиск в магазине Отрон | В блокнот | |
| С6 | Электролитический конденсатор | 33 мкФ 25 В | 1 | Поиск в магазине Отрон | В блокнот | |
| С8 | Конденсатор | 0. 22 мкФ 630 В | 1 | Поиск в магазине Отрон | В блокнот | |
| R1, R14, R15 | Резистор | 1 кОм | 3 | Поиск в магазине Отрон | В блокнот | |
| R2 | Резистор | 100 кОм | 1 | Поиск в магазине Отрон | В блокнот | |
| R3 | Резистор | 560 кОм | 1 | подбор | Поиск в магазине Отрон | В блокнот |
| R4 | Резистор | 180 кОм | 1 | Поиск в магазине Отрон | В блокнот | |
| R5, R6 | Резистор | 3 кОм | 2 | Поиск в магазине Отрон | В блокнот | |
| R7, R8 | Резистор | 75 Ом | 2 | Поиск в магазине Отрон | В блокнот | |
| R9, R10 | Резистор | 2 кОм | 2 | Поиск в магазине Отрон | В блокнот | |
| R11 | Резистор | 91 кОм | 1 | 0. 5 Вт | Поиск в магазине Отрон | В блокнот |
| R12 | Резистор | 1 кОм | 1 | подбор | Поиск в магазине Отрон | В блокнот |
| R13 | Резистор | 27 кОм | 1 | 2 Вт | Поиск в магазине Отрон | В блокнот |
| HL1 | Светодиод | АЛ307БМ | 1 | Поиск в магазине Отрон | В блокнот | |
| K1 | Реле | 1 | Поиск в магазине Отрон | В блокнот | ||
| T1 | Трансформатор | ТС-180 | 1 | Поиск в магазине Отрон | В блокнот | |
| Добавить все | ||||||
Скачать список элементов (PDF)
Теги:
- Преобразователь напряжения
Bộ chuyển đổi đơn giản 12 В санг 220 В 50 Гц ực hiện trên cơ sở phần tử hiện đại, chứa một số phần tối thiểu và cho phép thu được cong suất đang kể tron г тай .
Trong nhiều năm nay, trên các trang của cac ấn phẩm kỹ thuật vô tuyến, cac đề án đã được xuất b ản cho phép ắc quy xe có điện áp xoay chiều là 220 V để cấp nguồn cho các thiết bị khac nhau trong điều kiện «trường». Tất nhiên, bạn luôn có thể mua một bộ chuyển đổi điện áp 12 220, nhưng điều đó thú vị hơn nhiều khi lam một b ộ chuyển đổi điện áp bằng tay của chính bạn.
Mạch của cac bộ biến đổi như vậy kha đơn giản: bộ tạo dao động chính điều khiển hoạt động củ các bóng bán dẫn đầu ra mạnh mẽ mà đu đưa biến đổi đầu ra. May phát điện, theo quy luật, được chạy trên cac vi mạch có mức độ tích hợp nhỏ K155, K561 và tương tự, và chứa từ Хай Дон Бон Транг Хоп.
Để phối hợp các bóng bán dẫn đầu ra mạnh mẽ với cac vi mạch này, cần phải gii thiệu cac giai đoạn b ổ sung trên cac bóng bán dẫn cóng công suất vừa và nhỏ. Cac bóng bán dẫn đầu ra, thường được sử dụng KT819GM, phải đặt một bộ tản nhiệt kha lớn.
Cơ sở nguyên tố hiện đệi cho phep chung tôi đơn giản hóa đáng kể cac sơ đồ như vậy.
Đề án đề xuất, so với mô tả vừa nêu, chứa một số phần tối thiểu.
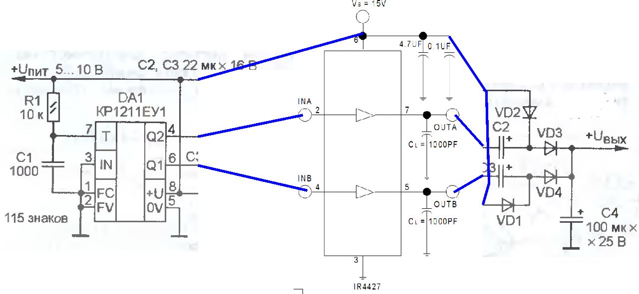
Một chip chuyên dụng KR1211EU1 được sử dụng lam bộ tạo dao động chính. Nhân tiện, микросхема trong nước không có chất tương tự nước ngoài.
Là các phím đầu ra, cac bóng bán dẫn hiệu ứng trường IRL2505 mạnh mẽ được sử dụng, thường được s ử dụng trong cac thiết bị ô to khac nhau.
KR1211EU1 có hai đầu ra — trực tiếp và nghịch đảo. Đây la kết luận lần lượt 4 và 6. Mức tin hiệu ở cac đầu ra này đủ để điều khiển trực tiếp bóng bán dẫn đầu ra: Cac bóng bán dẫn mở với cac xung mức cao. Hơn nữa, giữa chung, микросхема tạo thành một khoảng dừng (mức thấp), trong một khoảng thời gian nhất định, đôi khi được g ọi là thời gian chết của Hồi, giu cả hai bóng bán dẫn đóng lại. Điều này được thực hiện để loại trừ sự xuất hiện của dong điện khi mở cả hai phím cung một lúc.
Sơ đồ điện của bộ chuyển đổi 12V sang 220 V 50Hz
Tần số máy phát yêu cầu được đặt bởi chuỗi R1 — C1, mạch R2 — C2 được sử dụng лам khởi đầu.
Chan 1 của микросхема cho phép bạn vô hiệu hóa việc tạo xung, trong đó mức độ cao sẽ được áp dụng cho nó. Tài sản này có thể được sử dụng để điều khiển từ xa hoặc để bảo vệ. Trong mạch này, cac chức năng này không được sử dụng, vì vậy chân 1 chỉ được kết nối với một dây chung.
Dòng thac kéo đẩy đầu ra được thực hiện trên may bien áp T1 và cac bóng bán dẫn chính VT1, VT2, được sử Донг Лам IRL2505. Điện trở kênh mở của cac bóng bán dẫn này là 0,008 Ом. Điều này tương xứng với khang tiếp xúc cơ học, do đó, công suất tiêu tán của bóng bán dẫn ở trạng thái mở la nhỏ, ngay cả ở dòng điện cao, cho phép trong một số trường hợp từ bỏ việc sử dụng bộ tản нхиет.
IRL2505 hiện tại trực tiếp lên tới 104A, xung 360A. Cac thong số như vậy cho phép sử dụng một may biến áp đầu ra co cóng suất lên tới 1000W, tại đó có thể loại bỏ t ới 400W ở điện ap 220v.
Ưu điểm của bộ chuyển đổi này la bạn có thể sử dụng bất kỳ máy biến áp lam sẵn nào có hai cuộn dâ у đầu ра чо 12В. Công suất của máy biến áp phụ thuộc vào tải và nên Cao Hơn 2,5 lần: giả sử rằng cong suất tai là 30W.
Khi đó công suất của máy biến áp phải ít nhất là 30 * 2,5 = 75 Вт.
Với công suất đầu ra không quá 200 W, cac bóng bán dẫn không thể được lắp đặt trên bộ tản nhiệt.
Về cac chi tiet. Микросхема A1 nhận năng lượng từ bộ ổn định tham số R3, VD1, C3.Là một диод стабилитрон, VD1 phù hợp với bất kỳ ai có điện áp ổn định 8 … 10В.
Tụ điện nhập khẩu. Nếu không có tụ điện ở 10000 mkf, (C4, C5), chúng có thể được thay thế bằng cac tụ 4700 mkf, bật chung song song.
Tụ C6 phục vụ để triệt tiêu đầu ra của cac xung tần số cao. Nó có thể thuộc loại K-73-17 hoặc nhập khẩu tương tự.
Trong quá trình cài đặt, không nên quên rằng đã có cong suất 400 W, dòng điện tiêu thụ từ pin qua mạch 12V có th ể đạt tới 40A, do đó, dây để kết nối với pin phải có tiết dien vừa đủ và độ dài ngắn nhất có thể.
Борис Аладышкин
Thực hành kỹ thuật điện và điện tử
youtube.com/embed/cWDgqJB5qKM»>гатубилиснинг. Utomhusbelysning и автоматизация
Många människor idag vill hänga med i tiden i allt och forrsöker på alla möjliga sätt organisera sina hem på ett sätt som ett «умный подол». Я detta avseende är det lättast att göra autotisk tändning och kontroll av ljuset. Detta kontrollsystem är särskilt efterfrågat i privata hus, dachas och stugor, där det är Idealiskt for gatubelysning.
Mycket ofta används en autotisk ljusströmbrytare for att skapa utomhusbelysning. Huvudelementet i ett sådant system gatubelysningär en styrenhet for att autotiskt tända ljuset. Du kan göra ett sådant system och ett block med dina egna hander, det viktigaste är att veta vilket schema som krävs här. Vår artikel kommer att berätta mer om den här enheten och systemet som helhet.
Vad är autoiska ljusbrytare to för?
När det blir mörkt och du bor i ett privat hus, är den faktiska frågan den effektiva belysningen av territoriet som gränsar to huset och / eller bakgården.
Detta behov uppstar за:
- belysning av verandan eller verandan;
- skapandet av ett fullfjädrat säkerhetskomplex, inklusive inte bara ljud utan också ljussignaler;
- optiming av processen att tända ljuset på gatan под управлением kvällssammankomster;
- belysning av vissa områden av trädgårdslandet.
Som du kan se är det autotiska styrsystemet for att stänga av och tända ljuset på natten en ganska populär sak.
Адрес электронной почты:
0063
Для организации и управления ett system for att Automaticistkt slå på och styra ljuset på din webbplats kan du använda en speciell Automatic belysningsomkopplare.
Примечание! Ofta är en sådan omkopplare installerad я ден elektriska Distributionspanelen.
Strömbrytare
Genom att ställa in strömbrytaren correkt for att stänga av och kontrollera nivån på utomhusbelysningen kommer du att kunna av och tända både individuella bely sningsarmaturer och deras grupper.
Detta är mycket bekvämt, eftersom du med hjälp av en sådan omkopplare omedelbart kan belysa ett ganska stort område på gatan på kvällen eller natten. Och allt detta kan enkelt göras for hand. Det viktigaste här är att bestämma vilken type av enhetsanslutningsschema som behövs. Om så önskas кан ду до оч med göra själva växelblocket for att styra belysningen av gatuplanen.
Användningen av ett sådant belysningssystem for gatan har följande fordelar:
- snab och enkel установка. Схемы установки и инструкции, которые можно использовать для упаковки;
- системный компонент Billiga. I själva verket behöver du bara köpa en styrenhet och själva strömbrytaren. I vissa fall måste du köpa gatlyktor for att organisera en utomhustyp av belysning;
- det är möjligt att slå på befintliga element (блок или переключатель) в säkerhetssystem gör det mer effektivt.
Som du kan se är det ganska enkelt och billigt att skapa ett högkvalitativt och effektivt system for Automatic kontroll och tändning av ljuset på din bakgård.
Dessutom kommer ett sådant system i sig att spara på elförbrukningen.
Stugbelysning
Отдельный номер для примечания к лампе, которая может быть удалена до тех пор, пока система ett sådant не будет размещена на плате:
90 066Som ett resultat kommer täckningen av belysnings- och ljusstyrningssystemet att vara maximal, vilket är särskilt viktigt for säkerhetssystemet.
Organisationsalternativ
Вариация на автоматический ввод, предназначенный для использования на заводе, är ganska stor. Hittills kan följande enheter användas:
- Infraröda omkopplare. Principen for deras funktion liknar funktionen hos rörelsesensorer. De kan användas över det relativt korta avstånd som finns mellan sändare och mottagare;
- радиостойка стрёмбритаре. Sådana produkter can placeras på ett mycket större avstånd, до skillnad от инфракрасного моделиста.
Detta avstånd kan vara 100 метров eller mer.
radiostyrd strömbrytare
Båda dessa enheter fungerar enligt principen fjärrkontroll. Я deras design finns en mottagare och en sändare. Samtidigt kan de ge samtidig styrning av flera elektriska belastningar.
Samtidigt är sådana enheter något sämre i effektivitet och komfort jämfört med enheter som arbetar i Automaticläge. Detta beror på det factum att deras aktivering kräver närvaro av en person. Därför är idag den Mest Populära en speciell enhet for att slå på och styra ljuset.
Sådana moderna modeller av modulär utrustning gör det möjligt att:
- программиста enheterna under en viss tid när det kommer att vara nödvändigt att slå på den externa belysningen;
- skapa olika kombinationer med andra enheter for unik och oefterhärmlig belysning av vissa områden (до exempel gräsmatta, rabatter, verandor и т. д.).
Använder sig av moderna apparater arbetar i autotiskt läge kan du avsevärt öka effektiviteten hos gatubelysningen, vilket gör det bekvämare for dig själv.
Vad är en autotisk ljusströmbrytare
Strömbrytaren for att styra ljuset aktiveras endast i skymningen. Основан на специальном чипе KR1211EU1. Den används for att koppla om oreglerade spänningsomvandlare och är utrustad med en RC-oscillator, två kraftfulla utgångsförstärkare och ett par kontroller.
kretsbrytare
På Grund av dess designegenskaper används denna microkrets aktivt idag i komplexet for autotisk belysningsanslutning.
I ett sådant system används dessutom ofta ett funktionsblock (BAUO). Bauoblocket är utrustat med skyddsutrustning for gruppkretsar i allman husbelysning. Den tänder autotiskt utomhusbelysningen beroende på nivån av naturligt ljus.
Vilka typer av enheter finns for autobakgrundsbelysning
Mångfalden av modern utrustning utformad for autotisk anslutning av ljus är ganska omfattande. Men bland hela sortimentet är följande modeller Популярное место:
- skymningsreläer или фоторепортаж.
Sådana enheter utlöses när belysningsnivån på gatan sjunker until en viss nivå, vilket självständigt slår på bakgrundsbelysningen; - lampor utrustade med rörelsesensorer. Sådana enheter fungerar effektivt nära strukturer — Garagedörrar, Central och Bakentré to Huset, veranda m.m. Aktivering sker när rörelse uppträder i aktionsradien;
Lampa med rörelsesensor
Astronomiskt relä
- астрономическое сообщение. Den här typen utrustning används for att lösa vissa проблема. En egenskap hos sådana reläer är att de är programrade med koordinater. Det finns inget behov av att installera själva sensorn på tomten. Denna enhet kan självständigt beräkna tidpunkten for solnedgång och gryning, såväl som säsongen, så att den effektivt kan tända ljuset autotiskt vid rätt tidpunkt;
- reläer som har en fördröjningsfunktion for att släcka ljuset. Sådana enheter kan styras med tryckknappsbrytare, samt stängas av efter en programrad tid.

Alla versioner av utrustning som arbetar i autotiskt bakgrundsbelysningsläge kan enkelt installeras for hand. For att ansluta här behöver du bara ett диаграмма отtilverkaren.
Slutsats
Som du kan se kan organiseringen av autotisk utomhusbelysning ske med en mängd olika enheter. Trots vissa skillnader idriftprinciperna är alla sådana enheter kapabla to högkvalitativ автоматизация av utomhusbelysningssystemet och gör det mer bekvämt fordrift.
Hur man väljer och installerar volymsensorer for autoisk ljusstyrning
Nu publicerar jag information om lussensorn.
Я артикельн коммер jag att överväga allmänna frågor — enhet, applikation, parametrar och även ge bilder av riktiga lyussensorer, deras insida. Я allmänhet, LAS, OM Du Missat Något — kompleletra och fråga я kommentarerna.
Хувудсаклига! Ansluta lussensorer, deras configuration och kretsscheman — jag anser i den andra delen av artikeln,.
Denna enhet kallas även for lussensor, lussensor, lussensor, luskontrollbrytare, fotorelä, fotosensor eller skymningsbrytare.
Jag kommer att kalla det så och så i artikeln – välj det du gillar bäst.
Varför ställer jag rörelsesensorn i nivå med lussensorn?
Демонстрация безопасности:
- Предупреждения для энергосбережения (энергосберегающие),
- hemautomatiseringsenhet
- samma kopplingsschema
- var och en har tre utgångar: fas, noll, utgång, tänd som en belastning (som regel) en Белыснинглампа
På kvällen, ibland när du går forbi, kan du inte skilja det ena från det andras arbete.
Hur ljussensorn fungerar
Funktionsprincipen är enkel, enklare än for rörelsesensor. Элемент Ljussensorn har ett ljuskänsligt. Som regel är detta en fotoresistor eller en fotodiod. Dessa элемент тендерар att ändra sitt motstånd beroende på belysningsnivån.
Vidare, genom justerings- (kalibrerings-) kretsen, kommer signalen från det ljuskänsliga elementet in i ingången to nyckelementet (transistorn). Nyckeltransistorn har ett relä i sin lastkrets, som med sina kontakter växlar «användarbelastningen» — en lampa, en gatustrålkastare и т.
д. крецшеман belysningssensorer.
Jag påminner dig om att sensorkretsen ges i en separat artikel, länken är i början.
Man kan säga att ljus- och rörelsesensorn belastningsmässigt fungerar på exakt samma sätt som en vanlig, ”mansklig” strömbrytare. Endast här är denna omkopplare Automaticisk och reagerar på ljus, varför den kallas för en lyussensor. Dessutom kan ljuströskeln vid vilken ljussensorn fungerar ställas in manuellt.
Apparat, utseende
Bilden nedan Visar utseende ljussensorer LXP-02, LXP-03 .
LXP-01-сенсор с ярко выраженным дизайном, но с пониженным эффектом.
Utomhusljussensor LXP-02 является самым популярным. Сидовой
Датчик Samma, фото с терминала:
Датчик Utomhussjussensor LXP-02. 2 underifrån
Beskrivning av sensorutgångar:
- Brun (kan vara svart) tråd — fas (sensoreffekt)
- Blå (grön) — noll
- Röd — lastanslut нинг (утгангсфас)
Вы можете получить медальон с медальоном, который можно использовать для проверки сенсорных ключей, смонтировав:
Люссенсор LXP-02.
4 Tryckt kretskort
Sensorn använder ett relä DE3F-N-A для 24 В пост. тока, с контактным напряжением на 10 А. Максимальная мощность датчика с максимальным последним эффектом от датчика: 10×220 = 2,2 кВт. Som scrivet i instruktionerna for sensorn. Мужчины зубчатые черепа внутри våga koppla en sådan последние до датчика denna. Enligt min åsikt är det maximala som detta relä kan vara 1 kW (4 Amp). Allt mer kraftfullt måste anslutas genom en mellanstartare medtilräcklig effekt.
En annan vinkel, foto av tavlan:
Utomhusljussensor LXP-02. 5 Печатная плата
LXP-02. 6 PCB, lod sidovy
Ser du spåren som har ett lager av lod på dem? Det är де som oftast brinner på grund av överbelastning, kortslutning, felaktig anslutning i belysningssystemet. Tillsammans med reparationen av dessa spår är det som regel nödvändigt att byta relä.
Låt oss nu gå vidare to fotona av lussensorn LXP-03 .
Включите инструкцию для датчика Växla Strömmar на 25 А (220–240 В переменного тока).
Vi tittar на stafetten на tavlan. Релястрем 30А. Det vill säga atttilverkaren återförsäkrades. Jag spelar det säkert ännu mer, som i fallet med LXP-02. Och Jag begränsar strömmen genom sensorn до 16A. Я де flesta падение räcker дет мед belysning for att slå på huvudet.
Люссенсор LXP-03. 2. аннан винкель
Спецификация датчика света
- Matningsspänning — 220-240 В
- Frekvens — 50-60 Гц
- Ström — 6 A (для LXP-01)
- Ström — 10 A (для LXP-02) 9 0068
- Ström — 25 A (для LXP -03)
- Светорассеиватель с подсветкой — 5…50 люкс (для LXP-02 и LXP-03)
- Светофильтр (для регулирования) — 5…15 люкс (для LXP-01)
Jag påminner dig — i den andra delen av artikeln ges.
Med höstens början börjar dagsljuset förkortas.
Människor måste tända elektrisk belysning tidigare, lägga mer el på det.
Nu kan vilken hemmästare som helst spara kontanter for att betala for el, säkerställa dess optimala forbrukning for belysningsarmaturer placerade inomhus eller utomhus.
Detta kan göras genom att bara slå på dem i skymningen och stänga av dem i gryningen. Dessutom kan de fungera helt autotiskt.
Для dessa ändamål används en ljussensor, som används i ett fotorelä som styr belysningens funktion.
En sådan generell design, innesluten i ett enda hölje, kallas vanligtvis en skymningsbrytare.
Специализированный сенсорный датчик, предназначенный для автоматической установки арматуры после управления арбетсплатсбелингингом и Dag-Natt-faktorn. Den ändrar sina elektriska egenskaper beroende på intensiteten av ljuset som faller på den.
Детектор плавников и регулятор для срабатывания триггера. Efter det förstärks signalen från det känsliga elementet до det önskade värdet och matas до relälindningen av en elektromekanisk eller statisk design.
På så sätt styr ljussensorn, beroende på dagsjus eller nattbelysning, spänningsförsörjningen to reläspolen. Och den sista — ansluter eller kopplar från genom sin kontakt to lampan.
Hur fungerar fotosensorns avkänningselement?
Для контроллера контроля, управляющего световым потоком, перед олимическими электронными компонентами, в том числе:
- фоторезистор;
- фотодиод;
- фототранзистор;
- фототиристор;
- Фотосимстор.
Hur fungerar en jussensor for fotomotstånd?
Halvledarskikt bestrålat av elektromagnetiska vågor optiskt spektrum, ändrar dess elektriska motstånd.
En stabiliserad spänningskälla appliceras på den, under påverkan av vilken en ström börjar flyta i en sluten krets, beräknad enligt Ohms lag. Dess värde beror på arten av förändringen i motståndet hos ljussensorns halvledarskikt.
Med en ökning av ljusflödet ökar den elektriska strömmen, och med en minskning minskar den. Det återstår bara att bestämma gränsförhållandena vid vilka det är nödvändigt att slå på ljuskällan i arbetstillståndet eller stänga av den.
Hur fungerar en fotodiodljussensor?
Ett ljuskänsligt element av denna type omvandlar energin från elektromagnetiska svängningar i det synliga spektrumet to en elektrisk ström.
Dess värde beror också på styrkan på bestrålningen, vilket gör att du kan ställa in gränserna for fotorelädriften.
Люссенсор для фотодиодера, который может ответить на вопрос о грибках и грибах, мед:
- приводы, кроме внешних, дополнительных швов;
- eller göra utan att använda den.
Hour fungerar en fototransistorlussensor?
Funktionsprinciperna som använts for två föregående fall iakttas också här. Fototransistorer fungerar, который сам по себе имеет двухполярный эффект, но при этом имеет неверный эффект. Deras egenkaper påverkas av intensiteten av bestrålning med ett ljusflöde.
Efter att ha bestämt detta mönster satte de gränserna fordriftsinställningarna for den slutliga fotoreläkretsen. På samma sätt skapas lussensorer på fototyristorer och fotosimistorer.
Hur fungerar den elektriska kretsen for ljussensorn på fotoreläet
Некоторые другие образцы, перекрывающиеся наборы дополнительных элементов с базовыми элементами для фоторезистора PR1, некоторые из них имеют следующие характеристики: nd på flera megaohm i totalt mörker.
Under inverkan av en ljusström kommer den att sjunka to några kiloohm. Detta värde ärtilräckligt for att öppna den första транзистор VT1, när en kollektorström börjar flyta genom den, öppnar det andra steget på транзистор VT2.
Lindningen av ett vanligt elektromagnetiskt relä K1 ingår i denna skuldra. Hon kommer att kasta sitt eget ankare i det andra läget och koppla om sin kontakt K1.1, som styr lampans funktion.
När reläet är bortkopplat от kretsen bildar dess lindning en EMF av självinduktion. Для начала установки установщика VD1-diod. Trimmermotstånd R1 används som börvärdesjusterare для дрейфа av lussensorn. I vissa fall kan de helt överges.
Genom att använda tv tranderer i serie uppnås känsligheten hos en sådan krets mycket hög, när svag signal ljus som faller på ytan av fotomotståndet växlar utgångsreläet och styr lampan i autotiskt lä гэ.
Ett sådant system är ganska Universellt. Det låter dig använda olika märken av транзисторный, elektromagnetiska reläer och ställa in olika spänningar för dem.
Ju högre dess värde, desto högre är ljussensorns känslighet.
Fabriksfotorelämoduler for skymningsbrytare har en mer komplex kretsstruktur, en kraftfullare utgångkontakt, men i karnan av deras arbete upprepar de samma principer.
I hemgjorda mönster для автоматического контроля av ljus har schemat som beskrivs i artikeln Visat sig väl. Det är lätt att upprepa det med egna händer för de som vet hur och älskar att arbeta med.
Hur man ansluter en ljussensor med fotorelä to en lampa och utför install
Använd trådfärger
Den elektriska kretsen for att ansluta skymningsbrytaren är monterad på base av en kopplingsdosa, i vilken tre ledningar från elpanelen kommer med en kabel:
- Фазер;
- нуль;
- джордлдар.
På själva fotoreläet är utgången också gjord av tre trådar. De har vanligtvis följande färger:
- brun, ansluten until nätspänningsfasen;
- röd, som Tillför faspotential до lampan genom den inbyggda kontakten när den slås på i skymningen;
- blå, ansluten to kretsens arbetsnolla.

Bilden av skymningsbrytaren Visar dessa ledningar och dimmern. När handtaget vrids ställs ljussensorns tröskel in.
Monteringsfunktioner
Den vanliga längden på trådarna som sticker ut från fotorelähuset överstiger inte tjugo сантиметр. Därför är det trevligt att montera den i närheten av kopplingsboxen och själva lampan:
- utföra ett visst avstånd;
- eller placeras sida vid sida, som visas på bilden.
I den andra metoden for att montera kretsen måste det tas hänsyn to att ljuset från källans påslagna lampa inte faller in i jussensorns synfält. Annars kommer det att hända falskt alarm. For att utesluta det används dessutom en timer och rörelsesensorer.
Deras kontakter ingår i en seriell kedja mellan den röda ledningen som kommer ut ur fotoreläet och lampans bas. Driften av rörelsesensorn och timern är foremål for de programrade algoritmerna for skymningsbrytarens logikkrets.
Anslutning av flera lampor to en fotocell
Den slutliga lussensorns utgångkontakter har en viss kopplingskapacitet. Deras värde anges i den tekniska dokumentationen och på skymningsbrytarens kropp i ampere. Om det är nödvändigt att styra ljus från flera källor, är det nödvändigt att noggrant beräkna belastningen som skapas av dem alla i kombination.
Om kraften hos kontakternatilåter, är lamporna anslutna i en parallel kedja, som visas på bilden nedan.
Ibland kan en position uppstå när kretsens belastning överstiger denillåtna effekten hos skymningsbrytarens kontakter.
I det här fallet är dettilåtet att använda samma fotorelä, men anslut ett mellanelement to dess kontakter — lindningen av en magnetisk starter, som har en lägre belastning.
De kraftfulla kontakterna på denna omkopplingsenhet kommer på etttilförlitligt sätt att koppla om en kedja av många armaturer eller en enda kraftfull Spotlight, som visas i chartet nedan.
Du måste välja en magnetstartare beroende på typen av styrspole och kontaktgruppens effekt.
Viktiga specifikationer for ljussensorn
Fotorelä väljs av:
- fotosensorkänslighet;
- type och storlek på matningsspänning;
- крафт-бумага для контакта;
- driftmiljö для Skymningsbrytaren.
Fotosensorkänslighet
Denna term förstås som förhållandet mellan strömmen som genereras inuti fotocellen i mikroampere och mangden ljus som faller på den i lumen. Для более точного анализа с классификацией инструментов, уровень знаний:
- frekvens associerad med en viss type av вибрация — спектральный метод;
- intervallet for infallande ljusvågor — интегральный канслигхет.
Skymningsbrytarens matningsspänning
Särskild uppmärksamhet ägnas åt formen och storleken på signalen när man arbetar med modeller av lyussensorertilverkade utomlands, där strömförsörjningsstandarder кан skilja Sig från де сом används я vårt земли.

22 мкФ 630 В
5 Вт
Detta avstånd kan vara 100 метров eller mer.
Sådana enheter utlöses när belysningsnivån på gatan sjunker until en viss nivå, vilket självständigt slår på bakgrundsbelysningen;

