Π§ΡΠΎ ΠΏΡΠ΅Π΄ΡΡΠ°Π²Π»ΡΠ΅Ρ ΡΠΎΠ±ΠΎΠΉ ΡΡΠΈΠ»ΠΈΡΠ΅Π»Ρ Π½Π° LM3886. ΠΠ°ΠΊΠΈΠ΅ Ρ Π°ΡΠ°ΠΊΡΠ΅ΡΠΈΡΡΠΈΠΊΠΈ Ρ ΡΡΠΎΠΉ ΠΌΠΈΠΊΡΠΎΡΡ Π΅ΠΌΡ. ΠΠ°ΠΊ ΡΠΎΠ±ΡΠ°ΡΡ ΠΌΠΎΡΠ½ΡΠΉ ΠΈ ΠΊΠ°ΡΠ΅ΡΡΠ²Π΅Π½Π½ΡΠΉ Π£ΠΠ§ ΡΠ²ΠΎΠΈΠΌΠΈ ΡΡΠΊΠ°ΠΌΠΈ. ΠΠ°ΠΊΠΈΠ΅ ΡΠ΅Π·ΡΠ»ΡΡΠ°ΡΡ ΠΏΠΎΠΊΠ°Π·ΡΠ²Π°Π΅Ρ LM3886 ΠΏΡΠΈ ΡΠ΅ΡΡΠΈΡΠΎΠ²Π°Π½ΠΈΠΈ. ΠΠ° ΡΡΠΎ ΠΎΠ±ΡΠ°ΡΠΈΡΡ Π²Π½ΠΈΠΌΠ°Π½ΠΈΠ΅ ΠΏΡΠΈ ΡΠ±ΠΎΡΠΊΠ΅ ΡΡΠΈΠ»ΠΈΡΠ΅Π»Ρ.
ΠΠΈΠΊΡΠΎΡΡ Π΅ΠΌΠ° LM3886: ΠΊΠ»ΡΡΠ΅Π²ΡΠ΅ ΠΎΡΠΎΠ±Π΅Π½Π½ΠΎΡΡΠΈ ΠΈ Ρ Π°ΡΠ°ΠΊΡΠ΅ΡΠΈΡΡΠΈΠΊΠΈ
LM3886 — ΡΡΠΎ ΠΌΠΎΠ½ΠΎΠ»ΠΈΡΠ½ΡΠΉ ΠΈΠ½ΡΠ΅Π³ΡΠ°Π»ΡΠ½ΡΠΉ ΡΡΠΈΠ»ΠΈΡΠ΅Π»Ρ ΠΌΠΎΡΠ½ΠΎΡΡΠΈ Π·Π²ΡΠΊΠΎΠ²ΠΎΠΉ ΡΠ°ΡΡΠΎΡΡ, ΡΠ°Π·ΡΠ°Π±ΠΎΡΠ°Π½Π½ΡΠΉ ΠΊΠΎΠΌΠΏΠ°Π½ΠΈΠ΅ΠΉ National Semiconductor (ΡΠ΅ΠΉΡΠ°Ρ ΠΏΡΠΈΠ½Π°Π΄Π»Π΅ΠΆΠΈΡ Texas Instruments). ΠΠ°Π½Π½Π°Ρ ΠΌΠΈΠΊΡΠΎΡΡ Π΅ΠΌΠ° ΠΎΠ±Π»Π°Π΄Π°Π΅Ρ ΡΡΠ΄ΠΎΠΌ Π²Π°ΠΆΠ½ΡΡ ΠΏΡΠ΅ΠΈΠΌΡΡΠ΅ΡΡΠ²:
- ΠΠΎΡΠ½ΠΎΡΡΡ Π΄ΠΎ 68 ΠΡ Π½Π° Π½Π°Π³ΡΡΠ·ΠΊΠ΅ 4 ΠΠΌ
- ΠΠΈΠ·ΠΊΠΈΠΉ ΡΡΠΎΠ²Π΅Π½Ρ ΠΈΡΠΊΠ°ΠΆΠ΅Π½ΠΈΠΉ (ΠΌΠ΅Π½Π΅Π΅ 0.03%)
- Π¨ΠΈΡΠΎΠΊΠ°Ρ ΠΏΠΎΠ»ΠΎΡΠ° ΠΏΡΠΎΠΏΡΡΠΊΠ°Π½ΠΈΡ (Π΄ΠΎ 2 ΠΠΡ)
- ΠΡΡΠΎΠΊΠΎΠ΅ ΠΎΡΠ½ΠΎΡΠ΅Π½ΠΈΠ΅ ΡΠΈΠ³Π½Π°Π»/ΡΡΠΌ (92 Π΄Π)
- Π’Π΅ΡΠΌΠΎΠ·Π°ΡΠΈΡΠ° ΠΈ Π·Π°ΡΠΈΡΠ° ΠΎΡ ΠΊΠΎΡΠΎΡΠΊΠΎΠ³ΠΎ Π·Π°ΠΌΡΠΊΠ°Π½ΠΈΡ
- ΠΠΎΠ·ΠΌΠΎΠΆΠ½ΠΎΡΡΡ ΠΌΠΎΡΡΠΎΠ²ΠΎΠ³ΠΎ Π²ΠΊΠ»ΡΡΠ΅Π½ΠΈΡ Π΄Π»Ρ ΡΠ²Π΅Π»ΠΈΡΠ΅Π½ΠΈΡ ΠΌΠΎΡΠ½ΠΎΡΡΠΈ
ΠΠ»Π°Π³ΠΎΠ΄Π°ΡΡ ΡΡΠΈΠΌ Ρ Π°ΡΠ°ΠΊΡΠ΅ΡΠΈΡΡΠΈΠΊΠ°ΠΌ LM3886 ΠΏΠΎΠ·Π²ΠΎΠ»ΡΠ΅Ρ ΡΠΎΠ±ΡΠ°ΡΡ ΠΌΠΎΡΠ½ΡΠΉ ΠΈ ΠΊΠ°ΡΠ΅ΡΡΠ²Π΅Π½Π½ΡΠΉ ΡΡΠΈΠ»ΠΈΡΠ΅Π»Ρ Ρ ΠΌΠΈΠ½ΠΈΠΌΡΠΌΠΎΠΌ Π²Π½Π΅ΡΠ½ΠΈΡ ΠΊΠΎΠΌΠΏΠΎΠ½Π΅Π½ΡΠΎΠ². ΠΡΠΎ Π΄Π΅Π»Π°Π΅Ρ Π΅Π΅ ΠΎΡΠ΅Π½Ρ ΠΏΠΎΠΏΡΠ»ΡΡΠ½ΠΎΠΉ ΡΡΠ΅Π΄ΠΈ Π°ΡΠ΄ΠΈΠΎΡΠΈΠ»ΠΎΠ² ΠΈ ΡΠ°Π΄ΠΈΠΎΠ»ΡΠ±ΠΈΡΠ΅Π»Π΅ΠΉ.

Π‘Ρ Π΅ΠΌΠΎΡΠ΅Ρ Π½ΠΈΠΊΠ° ΠΈ ΠΎΡΠΎΠ±Π΅Π½Π½ΠΎΡΡΠΈ ΠΏΠ»Π°ΡΡ ΡΡΠΈΠ»ΠΈΡΠ΅Π»Ρ Π½Π° LM3886
Π Π°ΡΡΠΌΠΎΡΡΠΈΠΌ ΡΠΈΠΏΠΎΠ²ΡΡ ΡΡ Π΅ΠΌΡ ΡΡΠΈΠ»ΠΈΡΠ΅Π»Ρ Π½Π° Π±Π°Π·Π΅ LM3886:
- ΠΡ ΠΎΠ΄Π½ΠΎΠΉ ΠΊΠ°ΡΠΊΠ°Π΄ Π½Π° ΠΎΠΏΠ΅ΡΠ°ΡΠΈΠΎΠ½Π½ΠΎΠΌ ΡΡΠΈΠ»ΠΈΡΠ΅Π»Π΅ (ΠΎΠ±ΡΡΠ½ΠΎ NE5532)
- Π Π΅Π³ΡΠ»ΡΡΠΎΡ Π³ΡΠΎΠΌΠΊΠΎΡΡΠΈ ΠΈ ΡΠ΅ΠΌΠ±ΡΠΎΠ±Π»ΠΎΠΊ
- Π£ΡΠΈΠ»ΠΈΡΠ΅Π»Ρ ΠΌΠΎΡΠ½ΠΎΡΡΠΈ Π½Π° LM3886
- Π‘Ρ Π΅ΠΌΠ° Π·Π°ΡΠΈΡΡ Π°ΠΊΡΡΡΠΈΠΊΠΈ
- ΠΠ»ΠΎΠΊ ΠΏΠΈΡΠ°Π½ΠΈΡ Ρ Π²ΡΠΏΡΡΠΌΠΈΡΠ΅Π»Π΅ΠΌ ΠΈ ΡΠΈΠ»ΡΡΡΠ°ΠΌΠΈ
ΠΠ»ΡΡΠ΅Π²ΡΠ΅ ΠΎΡΠΎΠ±Π΅Π½Π½ΠΎΡΡΠΈ Π΄Π°Π½Π½ΠΎΠΉ ΡΡ Π΅ΠΌΡ:
- ΠΠ²ΡΡ ΠΏΠΎΠ»ΡΡΠ½ΠΎΠ΅ ΠΏΠΈΡΠ°Π½ΠΈΠ΅ Β±20..28Π
- Π Π΅ΠΊΠΎΠΌΠ΅Π½Π΄ΡΠ΅ΠΌΠ°Ρ ΠΌΠΎΡΠ½ΠΎΡΡΡ ΡΡΠ°Π½ΡΡΠΎΡΠΌΠ°ΡΠΎΡΠ° 150-200 ΠΡ
- ΠΠΎΠ·ΠΌΠΎΠΆΠ½ΠΎΡΡΡ ΠΌΠΎΡΡΠΎΠ²ΠΎΠ³ΠΎ Π²ΠΊΠ»ΡΡΠ΅Π½ΠΈΡ Π΄Π²ΡΡ LM3886 Π΄Π»Ρ ΡΠ²Π΅Π»ΠΈΡΠ΅Π½ΠΈΡ ΠΌΠΎΡΠ½ΠΎΡΡΠΈ
- ΠΠ°ΡΠΈΡΠ° ΠΎΡ ΠΏΠΎΡΡΠΎΡΠ½Π½ΠΎΠ³ΠΎ Π½Π°ΠΏΡΡΠΆΠ΅Π½ΠΈΡ Π½Π° Π²ΡΡ ΠΎΠ΄Π΅
- ΠΠΎΠ·ΠΌΠΎΠΆΠ½ΠΎΡΡΡ Π·Π°ΠΌΠ΅Π½Ρ ΠΎΠΏΠ΅ΡΠ°ΡΠΈΠΎΠ½Π½ΡΡ ΡΡΠΈΠ»ΠΈΡΠ΅Π»Π΅ΠΉ Π½Π° Π±ΠΎΠ»Π΅Π΅ ΠΊΠ°ΡΠ΅ΡΡΠ²Π΅Π½Π½ΡΠ΅
ΠΡΠΈ ΡΠ±ΠΎΡΠΊΠ΅ ΡΠ°ΠΊΠΎΠ³ΠΎ ΡΡΠΈΠ»ΠΈΡΠ΅Π»Ρ Π²Π°ΠΆΠ½ΠΎ ΠΎΠ±Π΅ΡΠΏΠ΅ΡΠΈΡΡ Ρ ΠΎΡΠΎΡΠΈΠΉ ΡΠ΅ΠΏΠ»ΠΎΠΎΡΠ²ΠΎΠ΄ Π΄Π»Ρ ΠΌΠΈΠΊΡΠΎΡΡ Π΅ΠΌ LM3886, Π° ΡΠ°ΠΊΠΆΠ΅ ΡΠ΄Π΅Π»ΠΈΡΡ Π²Π½ΠΈΠΌΠ°Π½ΠΈΠ΅ ΠΊΠ°ΡΠ΅ΡΡΠ²Ρ ΠΊΠΎΠΌΠΏΠΎΠ½Π΅Π½ΡΠΎΠ² Π² ΡΠ΅ΠΏΠΈ ΡΠΈΠ³Π½Π°Π»Π°.
Π’Π΅ΡΡΠΈΡΠΎΠ²Π°Π½ΠΈΠ΅ ΠΈ ΠΈΠ·ΠΌΠ΅ΡΠ΅Π½ΠΈΡ Ρ Π°ΡΠ°ΠΊΡΠ΅ΡΠΈΡΡΠΈΠΊ ΡΡΠΈΠ»ΠΈΡΠ΅Π»Ρ Π½Π° LM3886
ΠΡΠΈ ΡΠ΅ΡΡΠΈΡΠΎΠ²Π°Π½ΠΈΠΈ ΡΠΈΠΏΠΎΠ²ΠΎΠ³ΠΎ ΡΡΠΈΠ»ΠΈΡΠ΅Π»Ρ Π½Π° LM3886 Π±ΡΠ»ΠΈ ΠΏΠΎΠ»ΡΡΠ΅Π½Ρ ΡΠ»Π΅Π΄ΡΡΡΠΈΠ΅ ΡΠ΅Π·ΡΠ»ΡΡΠ°ΡΡ:
- ΠΠ°ΠΊΡΠΈΠΌΠ°Π»ΡΠ½Π°Ρ Π²ΡΡ ΠΎΠ΄Π½Π°Ρ ΠΌΠΎΡΠ½ΠΎΡΡΡ: 105 ΠΡ (ΠΏΡΠΈ 8 ΠΠΌ)
- ΠΠΎΡΠ½ΠΎΡΡΡ Π΄ΠΎ ΠΏΠΎΡΠ²Π»Π΅Π½ΠΈΡ ΠΈΡΠΊΠ°ΠΆΠ΅Π½ΠΈΠΉ: 87 ΠΡ
- ΠΠ°ΠΏΡΡΠΆΠ΅Π½ΠΈΠ΅ ΠΏΠΈΡΠ°Π½ΠΈΡ ΠΏΠΎΡΠ»Π΅ Π²ΡΠΏΡΡΠΌΠΈΡΠ΅Π»Ρ: Β±37Π
- ΠΠΠ ΡΡΠΈΠ»ΠΈΡΠ΅Π»Ρ: ΠΎΠΊΠΎΠ»ΠΎ 68%
- Π§Π°ΡΡΠΎΡΠ½Π°Ρ Ρ Π°ΡΠ°ΠΊΡΠ΅ΡΠΈΡΡΠΈΠΊΠ°: 3.3 ΠΡ — 240 ΠΊΠΡ (-3 Π΄Π)
- ΠΠΎΡΡΡΠΈΡΠΈΠ΅Π½Ρ Π½Π΅Π»ΠΈΠ½Π΅ΠΉΠ½ΡΡ ΠΈΡΠΊΠ°ΠΆΠ΅Π½ΠΈΠΉ: ΠΌΠ΅Π½Π΅Π΅ 0.03% Π½Π° 1 ΠΊΠΡ
ΠΡΡΠΈΠ»Π»ΠΎΠ³ΡΠ°ΠΌΠΌΡ ΠΏΠΎΠΊΠ°Π·Π°Π»ΠΈ ΠΎΡΠ΅Π½Ρ Ρ ΠΎΡΠΎΡΡΡ Π»ΠΈΠ½Π΅ΠΉΠ½ΠΎΡΡΡ ΡΡΠΈΠ»ΠΈΡΠ΅Π»Ρ Π²ΠΏΠ»ΠΎΡΡ Π΄ΠΎ ΡΡΠΎΠ²Π½Ρ ΠΎΠ³ΡΠ°Π½ΠΈΡΠ΅Π½ΠΈΡ. ΠΠ°Π±Π»ΡΠ΄Π°Π»ΠΈΡΡ Π»ΠΈΡΡ Π½Π΅Π·Π½Π°ΡΠΈΡΠ΅Π»ΡΠ½ΡΠ΅ Π²ΡΠ±ΡΠΎΡΡ Π½Π° ΡΡΠΎΠ½ΡΠ°Ρ ΠΏΡΡΠΌΠΎΡΠ³ΠΎΠ»ΡΠ½ΠΎΠ³ΠΎ ΡΠΈΠ³Π½Π°Π»Π°.

ΠΠ²ΡΡΠ°Π½ΠΈΠ΅ ΠΈ ΡΡΠ±ΡΠ΅ΠΊΡΠΈΠ²Π½ΡΠ΅ Π²ΠΏΠ΅ΡΠ°ΡΠ»Π΅Π½ΠΈΡ ΠΎΡ ΡΡΠΈΠ»ΠΈΡΠ΅Π»Ρ Π½Π° LM3886
ΠΡΠΈ ΠΏΡΠΎΡΠ»ΡΡΠΈΠ²Π°Π½ΠΈΠΈ ΡΡΠΈΠ»ΠΈΡΠ΅Π»Ρ Π½Π° LM3886 Π΄Π΅ΠΌΠΎΠ½ΡΡΡΠΈΡΡΠ΅Ρ ΡΠ»Π΅Π΄ΡΡΡΠΈΠ΅ ΠΎΡΠΎΠ±Π΅Π½Π½ΠΎΡΡΠΈ Π·Π²ΡΡΠ°Π½ΠΈΡ:
- Π§ΠΈΡΡΡΠΉ, Π΄Π΅ΡΠ°Π»ΡΠ½ΡΠΉ Π·Π²ΡΠΊ Π±Π΅Π· ΡΠ²Π½ΡΡ ΠΎΠΊΡΠ°ΡΠΎΠΊ
- Π₯ΠΎΡΠΎΡΠ°Ρ Π΄ΠΈΠ½Π°ΠΌΠΈΠΊΠ° ΠΈ ΠΊΠΎΠ½ΡΡΠΎΠ»Ρ Π½ΠΈΠ·ΠΊΠΈΡ ΡΠ°ΡΡΠΎΡ
- ΠΠ΅Π³ΠΊΠΈΠΉ Π°ΠΊΡΠ΅Π½Ρ Π½Π° ΡΡΠ΅Π΄Π½ΠΈΡ ΠΈ Π²Π΅ΡΡ Π½ΠΈΡ ΡΠ°ΡΡΠΎΡΠ°Ρ
- Π¨ΠΈΡΠΎΠΊΠ°Ρ ΡΡΠ΅ΡΠ΅ΠΎΠΏΠ°Π½ΠΎΡΠ°ΠΌΠ°
- ΠΡΡΡΡΡΡΠ²ΠΈΠ΅ ΡΠΎΠ½Π° ΠΈ ΡΡΠΌΠΎΠ²
ΠΠ½ΠΎΠ³ΠΈΠ΅ ΡΠ»ΡΡΠ°ΡΠ΅Π»ΠΈ ΠΎΡΠΌΠ΅ΡΠ°ΡΡ, ΡΡΠΎ ΠΏΠΎ ΠΊΠ°ΡΠ΅ΡΡΠ²Ρ Π·Π²ΡΡΠ°Π½ΠΈΡ ΡΠ°ΠΊΠΎΠΉ ΡΡΠΈΠ»ΠΈΡΠ΅Π»Ρ Π½Π΅ ΡΡΡΡΠΏΠ°Π΅Ρ Π·Π½Π°ΡΠΈΡΠ΅Π»ΡΠ½ΠΎ Π±ΠΎΠ»Π΅Π΅ Π΄ΠΎΡΠΎΠ³ΠΈΠΌ ΠΊΠΎΠΌΠΌΠ΅ΡΡΠ΅ΡΠΊΠΈΠΌ ΠΌΠΎΠ΄Π΅Π»ΡΠΌ. ΠΡΠΈ ΡΡΠΎΠΌ Π΅Π³ΠΎ Π·Π²ΡΡΠ°Π½ΠΈΠ΅ ΠΌΠΎΠΆΠ½ΠΎ ΠΎΡ Π°ΡΠ°ΠΊΡΠ΅ΡΠΈΠ·ΠΎΠ²Π°ΡΡ ΠΊΠ°ΠΊ Π½Π΅ΠΉΡΡΠ°Π»ΡΠ½ΠΎΠ΅, Π±Π΅Π· ΡΠ²Π½ΠΎΠ³ΠΎ «Π»Π°ΠΌΠΏΠΎΠ²ΠΎΠ³ΠΎ» ΠΈΠ»ΠΈ «ΡΡΠ°Π½Π·ΠΈΡΡΠΎΡΠ½ΠΎΠ³ΠΎ» Ρ Π°ΡΠ°ΠΊΡΠ΅ΡΠ°.
ΠΡΠ΅ΠΈΠΌΡΡΠ΅ΡΡΠ²Π° ΠΈ Π½Π΅Π΄ΠΎΡΡΠ°ΡΠΊΠΈ ΡΡΠΈΠ»ΠΈΡΠ΅Π»Ρ Π½Π° LM3886
Π Π°ΡΡΠΌΠΎΡΡΠΈΠΌ ΠΎΡΠ½ΠΎΠ²Π½ΡΠ΅ ΠΏΠ»ΡΡΡ ΠΈ ΠΌΠΈΠ½ΡΡΡ ΠΈΡΠΏΠΎΠ»ΡΠ·ΠΎΠ²Π°Π½ΠΈΡ LM3886 Π΄Π»Ρ ΡΠ±ΠΎΡΠΊΠΈ ΡΡΠΈΠ»ΠΈΡΠ΅Π»Ρ:
ΠΡΠ΅ΠΈΠΌΡΡΠ΅ΡΡΠ²Π°:
- ΠΡΡΠΎΠΊΠ°Ρ ΠΌΠΎΡΠ½ΠΎΡΡΡ ΠΈ Π½ΠΈΠ·ΠΊΠΈΠ΅ ΠΈΡΠΊΠ°ΠΆΠ΅Π½ΠΈΡ
- ΠΡΠΎΡΡΠΎΡΠ° ΡΡ Π΅ΠΌΡ ΠΈ ΡΠ±ΠΎΡΠΊΠΈ
- Π₯ΠΎΡΠΎΡΠ΅Π΅ ΡΠΎΠΎΡΠ½ΠΎΡΠ΅Π½ΠΈΠ΅ ΡΠ΅Π½Π°/ΠΊΠ°ΡΠ΅ΡΡΠ²ΠΎ
- ΠΠ°Π΄Π΅ΠΆΠ½ΠΎΡΡΡ ΠΈ Π½Π°Π»ΠΈΡΠΈΠ΅ Π²ΡΡΡΠΎΠ΅Π½Π½ΡΡ Π·Π°ΡΠΈΡ
- ΠΠΎΠ·ΠΌΠΎΠΆΠ½ΠΎΡΡΡ ΠΌΠΎΠ΄ΠΈΡΠΈΠΊΠ°ΡΠΈΠΉ ΠΈ Π°ΠΏΠ³ΡΠ΅ΠΉΠ΄Π°
ΠΠ΅Π΄ΠΎΡΡΠ°ΡΠΊΠΈ:
- Π’ΡΠ΅Π±ΡΠ΅ΡΡΡ ΠΊΠ°ΡΠ΅ΡΡΠ²Π΅Π½Π½ΡΠΉ ΡΠ΅ΠΏΠ»ΠΎΠΎΡΠ²ΠΎΠ΄
- ΠΠ΅ ΡΠ°ΠΌΡΠΉ Π²ΡΡΠΎΠΊΠΈΠΉ ΠΠΠ (ΠΎΠΊΠΎΠ»ΠΎ 68%)
- ΠΠ΅ΠΎΠ±Ρ ΠΎΠ΄ΠΈΠΌΠΎΡΡΡ Π΄Π²ΡΡ ΠΏΠΎΠ»ΡΡΠ½ΠΎΠ³ΠΎ ΠΏΠΈΡΠ°Π½ΠΈΡ
- ΠΠΎΠ·ΠΌΠΎΠΆΠ½ΡΠ΅ ΠΏΡΠΎΠ±Π»Π΅ΠΌΡ Ρ ΠΏΠΎΠ΄Π΄Π΅Π»ΡΠ½ΡΠΌΠΈ ΠΌΠΈΠΊΡΠΎΡΡ Π΅ΠΌΠ°ΠΌΠΈ
Π ΡΠ΅Π»ΠΎΠΌ, ΠΏΡΠ΅ΠΈΠΌΡΡΠ΅ΡΡΠ²Π° LM3886 Π·Π½Π°ΡΠΈΡΠ΅Π»ΡΠ½ΠΎ ΠΏΠ΅ΡΠ΅Π²Π΅ΡΠΈΠ²Π°ΡΡ Π½Π΅Π΄ΠΎΡΡΠ°ΡΠΊΠΈ, ΡΡΠΎ ΠΈ ΠΎΠ±ΡΡΠ»ΠΎΠ²Π»ΠΈΠ²Π°Π΅Ρ ΠΏΠΎΠΏΡΠ»ΡΡΠ½ΠΎΡΡΡ ΡΡΠΎΠΉ ΠΌΠΈΠΊΡΠΎΡΡ Π΅ΠΌΡ ΡΡΠ΅Π΄ΠΈ Π»ΡΠ±ΠΈΡΠ΅Π»Π΅ΠΉ ΠΊΠ°ΡΠ΅ΡΡΠ²Π΅Π½Π½ΠΎΠ³ΠΎ Π·Π²ΡΠΊΠ°.
Π Π΅ΠΊΠΎΠΌΠ΅Π½Π΄Π°ΡΠΈΠΈ ΠΏΠΎ ΡΠ±ΠΎΡΠΊΠ΅ ΡΡΠΈΠ»ΠΈΡΠ΅Π»Ρ Π½Π° LM3886
ΠΡΠΈ ΡΠ°ΠΌΠΎΡΡΠΎΡΡΠ΅Π»ΡΠ½ΠΎΠΉ ΡΠ±ΠΎΡΠΊΠ΅ ΡΡΠΈΠ»ΠΈΡΠ΅Π»Ρ Π½Π° LM3886 ΡΠ΅ΠΊΠΎΠΌΠ΅Π½Π΄ΡΠ΅ΡΡΡ ΠΎΠ±ΡΠ°ΡΠΈΡΡ Π²Π½ΠΈΠΌΠ°Π½ΠΈΠ΅ Π½Π° ΡΠ»Π΅Π΄ΡΡΡΠΈΠ΅ ΠΌΠΎΠΌΠ΅Π½ΡΡ:
- ΠΡΠΏΠΎΠ»ΡΠ·ΠΎΠ²Π°ΡΡ ΠΊΠ°ΡΠ΅ΡΡΠ²Π΅Π½Π½ΡΠΉ ΡΠ°Π΄ΠΈΠ°ΡΠΎΡ Ρ ΠΏΠ»ΠΎΡΠ°Π΄ΡΡ Π½Π΅ ΠΌΠ΅Π½Π΅Π΅ 500 ΡΠΌ2 Π½Π° ΠΌΠΈΠΊΡΠΎΡΡ Π΅ΠΌΡ
- ΠΡΠΈΠΌΠ΅Π½ΡΡΡ ΠΊΠ°ΡΠ΅ΡΡΠ²Π΅Π½Π½ΡΠ΅ ΠΊΠΎΠΌΠΏΠ»Π΅ΠΊΡΡΡΡΠΈΠ΅ Π² ΡΠ΅ΠΏΡΡ ΡΠΈΠ³Π½Π°Π»Π° (ΠΊΠΎΠ½Π΄Π΅Π½ΡΠ°ΡΠΎΡΡ, ΡΠ΅Π·ΠΈΡΡΠΎΡΡ)
- ΠΠ±Π΅ΡΠΏΠ΅ΡΠΈΡΡ Ρ ΠΎΡΠΎΡΡΡ ΡΠΈΠ»ΡΡΡΠ°ΡΠΈΡ ΠΏΠΈΡΠ°Π½ΠΈΡ (Π΅ΠΌΠΊΠΎΡΡΡ ΡΠΈΠ»ΡΡΡΠΎΠ² Π½Π΅ ΠΌΠ΅Π½Π΅Π΅ 10000 ΠΌΠΊΠ€ Π½Π° ΠΊΠ°Π½Π°Π»)
- ΠΡΠΏΠΎΠ»ΡΠ·ΠΎΠ²Π°ΡΡ ΡΠΎΠ»ΡΡΡΠ΅ ΠΏΡΠΎΠ²ΠΎΠ΄Π½ΠΈΠΊΠΈ Π΄Π»Ρ ΡΠΈΠ»ΠΎΠ²ΡΡ ΡΠ΅ΠΏΠ΅ΠΉ ΠΈ Π·Π°Π·Π΅ΠΌΠ»Π΅Π½ΠΈΡ
- ΠΠΈΠ½ΠΈΠΌΠΈΠ·ΠΈΡΠΎΠ²Π°ΡΡ Π΄Π»ΠΈΠ½Ρ ΡΠΈΠ³Π½Π°Π»ΡΠ½ΡΡ ΠΏΡΠΎΠ²ΠΎΠ΄Π½ΠΈΠΊΠΎΠ²
- ΠΡΠΈΠΌΠ΅Π½ΠΈΡΡ ΡΠΈΠΌΠΌΠ΅ΡΡΠΈΡΠ½ΡΡ ΡΠ°Π·Π²ΠΎΠ΄ΠΊΡ ΠΏΠ»Π°ΡΡ Π΄Π»Ρ ΡΡΠ΅ΡΠ΅ΠΎΠΊΠ°Π½Π°Π»ΠΎΠ²
ΠΡΠΈ ΡΠΎΠ±Π»ΡΠ΄Π΅Π½ΠΈΠΈ ΡΡΠΈΡ ΡΠ΅ΠΊΠΎΠΌΠ΅Π½Π΄Π°ΡΠΈΠΉ ΠΌΠΎΠΆΠ½ΠΎ Π΄ΠΎΠ±ΠΈΡΡΡΡ ΠΌΠ°ΠΊΡΠΈΠΌΠ°Π»ΡΠ½ΠΎΠ³ΠΎ ΠΊΠ°ΡΠ΅ΡΡΠ²Π° Π·Π²ΡΡΠ°Π½ΠΈΡ ΠΎΡ ΡΡΠΈΠ»ΠΈΡΠ΅Π»Ρ Π½Π° LM3886.
Π‘ΡΠ°Π²Π½Π΅Π½ΠΈΠ΅ LM3886 Ρ Π΄ΡΡΠ³ΠΈΠΌΠΈ ΠΏΠΎΠΏΡΠ»ΡΡΠ½ΡΠΌΠΈ ΠΌΠΈΠΊΡΠΎΡΡ Π΅ΠΌΠ°ΠΌΠΈ ΡΡΠΈΠ»ΠΈΡΠ΅Π»Π΅ΠΉ
ΠΠ°ΠΊ LM3886 Π²ΡΠ³Π»ΡΠ΄ΠΈΡ Π½Π° ΡΠΎΠ½Π΅ Π΄ΡΡΠ³ΠΈΡ ΠΏΠΎΠΏΡΠ»ΡΡΠ½ΡΡ ΠΌΠΈΠΊΡΠΎΡΡ Π΅ΠΌ ΡΡΠΈΠ»ΠΈΡΠ΅Π»Π΅ΠΉ ΠΌΠΎΡΠ½ΠΎΡΡΠΈ?
- TDA7294: Π±ΠΎΠ»Π΅Π΅ Π½ΠΈΠ·ΠΊΠ°Ρ ΠΌΠΎΡΠ½ΠΎΡΡΡ (70 ΠΡ), Π½ΠΎ Π»ΡΡΡΠΈΠΉ ΠΠΠ
- LM3875: ΡΠΏΡΠΎΡΠ΅Π½Π½Π°Ρ Π²Π΅ΡΡΠΈΡ LM3886 Ρ ΠΌΠ΅Π½ΡΡΠ΅ΠΉ ΠΌΠΎΡΠ½ΠΎΡΡΡΡ (56 ΠΡ)
- TDA7293: ΡΡΠ°Π²Π½ΠΈΠΌΠ°Ρ ΠΌΠΎΡΠ½ΠΎΡΡΡ, Π½ΠΎ Π²ΡΡΠ΅ ΡΡΠΎΠ²Π΅Π½Ρ ΠΈΡΠΊΠ°ΠΆΠ΅Π½ΠΈΠΉ
- LM4780: ΡΠ΄Π²ΠΎΠ΅Π½Π½Π°Ρ Π²Π΅ΡΡΠΈΡ LM3886 Π² ΠΎΠ΄Π½ΠΎΠΌ ΠΊΠΎΡΠΏΡΡΠ΅
Π ΡΠ΅Π»ΠΎΠΌ, LM3886 Π²ΡΠ΄Π΅Π»ΡΠ΅ΡΡΡ ΠΎΠΏΡΠΈΠΌΠ°Π»ΡΠ½ΡΠΌ Π±Π°Π»Π°Π½ΡΠΎΠΌ ΠΌΠΎΡΠ½ΠΎΡΡΠΈ, ΠΊΠ°ΡΠ΅ΡΡΠ²Π° Π·Π²ΡΠΊΠ° ΠΈ ΠΏΡΠΎΡΡΠΎΡΡ ΠΏΡΠΈΠΌΠ΅Π½Π΅Π½ΠΈΡ. ΠΡΠΎ Π΄Π΅Π»Π°Π΅Ρ Π΅Π΅ ΠΎΠ΄Π½ΠΈΠΌ ΠΈΠ· Π»ΡΡΡΠΈΡ Π²ΡΠ±ΠΎΡΠΎΠ² Π΄Π»Ρ ΡΠ°ΠΌΠΎΡΡΠΎΡΡΠ΅Π»ΡΠ½ΠΎΠΉ ΡΠ±ΠΎΡΠΊΠΈ ΠΊΠ°ΡΠ΅ΡΡΠ²Π΅Π½Π½ΠΎΠ³ΠΎ ΡΡΠΈΠ»ΠΈΡΠ΅Π»Ρ Π·Π²ΡΠΊΠ°.

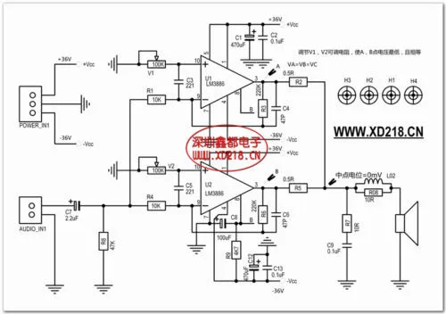
Π£ΡΠΈΠ»ΠΈΡΠ΅Π»Ρ ΠΌΠΎΡΠ½ΠΎΡΡΠΈ Π·Π²ΡΠΊΠΎΠ²ΠΎΠΉ ΡΠ°ΡΡΠΎΡΡ Π½Π° ΠΌΠΈΠΊΡΠΎΡΡ Π΅ΠΌΠ΅ LM3886 ΠΊΠ»Π°ΡΡΠ° AB
Β LM3886 (ΡΡΠΈΠ»ΠΈΡΠ΅Π»Ρ ΠΊΠ»Π°ΡΡΠ° AB)Β Π’Π΅ΡΡ,Β ΠΎΠ±Π·ΠΎΡ, ΠΎΡΡΠΈΠ»Π»ΠΎΠ³ΡΠ°ΠΌΠΌΡ
ΠΠ±Π·ΠΎΡ ΠΏΠΎΡΠ²ΡΡΠ΅Π½ ΠΎΠ΄Π½ΠΎΠΏΠ»Π°ΡΠ½ΠΎΠΌΡ ΠΌΠΎΠ½ΠΎΡΠΎΠ½ΠΈΡΠ΅ΡΠΊΠΎΠΌΡ ΠΌΠΎΡΡΠΎΠ²ΠΎΠΌΡ ΡΡΠΈΠ»ΠΈΡΠ΅Π»Ρ ΠΌΠΎΡΠ½ΠΎΡΡΠΈ Π·Π²ΡΠΊΠΎΠ²ΠΎΠΉ ΡΠ°ΡΡΠΎΡΡ (Π£ΠΠΠ§, Π£ΠΠ§) ΠΊΠ»Π°ΡΡΠ° AB Π½Π° ΠΎΡΠ½ΠΎΠ²Π΅ Π΄Π²ΡΡ ΠΌΠΈΠΊΡΠΎΡΡ Π΅ΠΌ LM3886 Π½ΠΎΠΌΠΈΠ½Π°Π»ΡΠ½ΠΎΠΉ ΠΌΠΎΡΠ½ΠΎΡΡΡΡ 1×136 ΠΡ.
Π ΠΎΠ±Π·ΠΎΡΠ΅ Π±ΡΠ΄ΡΡ ΠΏΡΠΈΠ²Π΅Π΄Π΅Π½Ρ ΡΠ΅Ρ Π½ΠΈΡΠ΅ΡΠΊΠΈΠ΅ Ρ Π°ΡΠ°ΠΊΡΠ΅ΡΠΈΡΡΠΈΠΊΠΈ ΠΌΠΈΠΊΡΠΎΡΡ Π΅ΠΌΡ ΡΡΠΈΠ»ΠΈΡΠ΅Π»Ρ Π½ΠΈΠ·ΠΊΠΎΠΉ ΡΠ°ΡΡΠΎΡΡ LM3886, ΠΊΡΠ°ΡΠΊΠΎ ΡΠ°Π·ΠΎΠ±ΡΠ°Π½Π° ΡΡ Π΅ΠΌΠΎΡΠ΅Ρ Π½ΠΈΠΊΠ° ΡΠ΅ΡΡΠΈΡΡΠ΅ΠΌΠΎΠ³ΠΎ ΠΎΠ΄Π½ΠΎΠΏΠ»Π°ΡΠ½ΠΎΠ³ΠΎ ΡΡΠΈΠ»ΠΈΡΠ΅Π»Ρ, ΠΏΠΎΠΊΠ°Π·Π°Π½Ρ ΠΎΡΡΠΈΠ»Π»ΠΎΠ³ΡΠ°ΠΌΠΌΡ ΡΠ°Π±ΠΎΡΡ ΡΡΠΈΠ»ΠΈΡΠ΅Π»Ρ, Π° ΡΠ°ΠΊΠΆΠ΅ ΡΠ΄Π΅Π»Π°Π½Ρ ΠΏΠΎΠ»Π΅Π·Π½ΡΠ΅ Π²ΡΠ²ΠΎΠ΄Ρ ΠΈ ΠΊΡΠΈΡΠΈΡΠ΅ΡΠΊΠΈΠ΅ Π·Π°ΠΌΠ΅ΡΠ°Π½ΠΈΡ.
ΠΡΠΏΠΈΡΡ ΠΏΠ»Π°ΡΡ ΡΡΠΈΠ»ΠΈΡΠ΅Π»Ρ Π½Π° ΠΎΡΠ½ΠΎΠ²Π΅ LM3886 ΠΌΠΎΠΆΠ½ΠΎ Π½Π° ΠΠ»ΠΈΡΠΊΡΠΏΡΠ΅ΡΡ, Π½Π°ΠΏΡΠΈΠΌΠ΅Ρ, Π·Π΄Π΅ΡΡ. Π¦Π΅Π½Π° Π½Π° Π΄Π°ΡΡ ΠΎΠ±Π·ΠΎΡΠ° — ΠΎΠΊΠΎΠ»ΠΎ $25.
(ΠΠ΄Π½ΠΎΠΊΠ°Π½Π°Π»ΡΠ½ΡΠΉ ΠΌΠΎΡΡΠΎΠ²ΠΎΠΉ ΡΡΠΈΠ»ΠΈΡΠ΅Π»Ρ Π½ΠΈΠ·ΠΊΠΎΠΉ ΡΠ°ΡΡΠΎΡΡ Π½Π° LM3886; ΠΈΠ·ΠΎΠ±ΡΠ°ΠΆΠ΅Π½ΠΈΠ΅ Ρ ΠΎΡΠΈΡΠΈΠ°Π»ΡΠ½ΠΎΠ³ΠΎ ΡΠ°ΠΉΡΠ° AliExpress)
ΠΠ΅Π±ΠΎΠ»ΡΡΠΈΠ΅ ΠΏΠΎΡΡΠ½Π΅Π½ΠΈΡ ΠΊ ΡΡΡΡΠΊΡΡΡΠ΅ ΠΏΠ»Π°ΡΡ.
ΠΠ»ΡΡΠ΅Π²ΠΎΠΉ ΡΠ»Π΅ΠΌΠ΅Π½Ρ ΠΏΠ»Π°ΡΡ, ΡΡΠΈΠ»ΠΈΡΠ΅Π»Ρ ΠΌΠΎΡΠ½ΠΎΡΡΠΈ LM3886 — ΡΡΠΎ ΠΎΠ΄Π½ΠΎΠΊΠ°Π½Π°Π»ΡΠ½ΡΠΉ ΡΡΠΈΠ»ΠΈΡΠ΅Π»Ρ ΠΌΠΎΡΠ½ΠΎΡΡΠΈ Π½ΠΈΠ·ΠΊΠΎΠΉ ΡΠ°ΡΡΠΎΡΡ Ρ Π΄Π²ΡΡ ΠΏΠΎΠ»ΡΡΠ½ΡΠΌ ΠΏΠΈΡΠ°Π½ΠΈΠ΅ΠΌ (Π΅ΡΡΡ Π²ΠΎΠ·ΠΌΠΎΠΆΠ½ΠΎΡΡΡ Π²ΠΊΠ»ΡΡΠ΅Π½ΠΈΡ Ρ ΠΎΠ΄Π½ΠΎΠΏΠΎΠ»ΡΡΠ½ΡΠΌ ΠΏΠΈΡΠ°Π½ΠΈΠ΅ΠΌ, Π½ΠΎ ΡΡΠΎ — ΡΠ»ΠΎΠΆΠ½Π΅Π΅).
ΠΠΎΡΡΠΎΠ²Π°Ρ ΡΡ Π΅ΠΌΠ° ΡΠ΅Π°Π»ΠΈΠ·ΠΎΠ²Π°Π½Π° Π·Π° ΡΡΠ΅Ρ ΡΠ°Π·ΠΌΠ΅ΡΠ΅Π½ΠΈΡ Π½Π° ΠΏΠ»Π°ΡΠ΅ Π²ΡΠΎΡΠΎΠΉ ΠΌΠΈΠΊΡΠΎΡΡ Π΅ΠΌΡ, ΠΊΠΎΡΠΎΡΠ°Ρ ΡΠ°Π±ΠΎΡΠ°Π΅Ρ Π² ΠΊΠ°ΡΠ΅ΡΡΠ²Π΅ ΠΈΠ½Π²Π΅ΡΡΠΈΡΡΡΡΠ΅Π³ΠΎ ΡΡΠΈΠ»ΠΈΡΠ΅Π»Ρ Ρ ΠΊΠΎΡΡΡΠΈΡΠΈΠ΅Π½ΡΠΎΠΌ ΠΏΠ΅ΡΠ΅Π΄Π°ΡΠΈ ΠΌΠΈΠ½ΡΡ 1.
ΠΠ°Π»Π΅Π΅ ΠΏΠ΅ΡΠ΅ΡΠΈΡΠ»Π΅Π½Ρ Ρ Π°ΡΠ°ΠΊΡΠ΅ΡΠΈΡΡΠΈΠΊΠΈ LM3886 Π² «ΠΎΠ΄ΠΈΠ½ΠΎΡΠ½ΠΎΠΌ» Π²ΠΊΠ»ΡΡΠ΅Π½ΠΈΠΈ (Ρ.Π΅. Π½Π΅ Π² ΡΠΎΡΡΠ°Π²Π΅ ΠΌΠΎΡΡΠΎΠ²ΠΎΠ³ΠΎ ΡΡΠΈΠ»ΠΈΡΠ΅Π»Ρ).
Π£ΡΠΈΠ»ΠΈΡΠ΅Π»Ρ (ΠΌΠΈΠΊΡΠΎΡΡ Π΅ΠΌΠ°) LM3886 — ΡΠ΅Ρ Π½ΠΈΡΠ΅ΡΠΊΠΈΠ΅ Ρ Π°ΡΠ°ΠΊΡΠ΅ΡΠΈΡΡΠΈΠΊΠΈ:
| ΠΠ°ΡΠΈΠ°Π½Ρ ΠΏΠΎΠ΄ΠΊΠ»ΡΡΠ΅Π½ΠΈΡ LM3886 | ΠΠ΄Π½ΠΎΠΏΠΎΠ»ΡΡΠ½ΠΎΠ΅ ΠΏΠΈΡΠ°Π½ΠΈΠ΅ | ΠΠ²ΡΡ ΠΏΠΎΠ»ΡΡΠ½ΠΎΠ΅ ΠΏΠΈΡΠ°Π½ΠΈΠ΅ |
| ΠΠ°ΠΊΡΠΈΠΌΠ°Π»ΡΠ½Π°Ρ Π²ΡΡ ΠΎΠ΄Π½Π°Ρ ΠΌΠΎΡΠ½ΠΎΡΡΡ Π½Π° ΠΊΠ°Π½Π°Π» (RMS)* | Β 68 ΠΡ (VS = 56 V, RL = 4 Ohm) | Β 68 ΠΡ (VS = Β±28 V, RL = 4 Ohm) |
| ΠΠΎΠΌΠΈΠ½Π°Π»ΡΠ½ΠΎΠ΅ Π½Π°ΠΏΡΡΠΆΠ΅Π½ΠΈΠ΅ ΠΏΠΈΡΠ°Π½ΠΈΡ |
Β 20. ..84 Π |
Β Β±10…Β±42 Π |
| ΠΠ°ΠΊΡΠΈΠΌΠ°Π»ΡΠ½ΠΎ-Π΄ΠΎΠΏΡΡΡΠΈΠΌΡΠΉ ΠΏΠΈΠΊΠΎΠ²ΡΠΉ ΡΠΎΠΊ Π²ΡΡ ΠΎΠ΄Π° | Β 7 Π | Β 7 Π |
| Π Π΅ΠΊΠΎΠΌΠ΅Π½Π΄ΡΠ΅ΠΌΠΎΠ΅ ΡΠΎΠΏΡΠΎΡΠΈΠ²Π»Π΅Π½ΠΈΠ΅ Π½Π°Π³ΡΡΠ·ΠΊΠΈ | Β 4…8 ΠΠΌ | Β 4…8 ΠΠΌ |
| ΠΠΎΡΡΡΠΈΡΠΈΠ΅Π½Ρ Π½Π΅Π»ΠΈΠ½Π΅ΠΉΠ½ΡΡ ΠΈΡΠΊΠ°ΠΆΠ΅Π½ΠΈΠΉ | < 0.03% (PO =
60 W,
RL = 4 Ohm) < 0.03% (PO = 30 W, RL = 8 Ohm) |
< 0.03% (PO =
60 W,
RL = 4 Ohm) < 0.03% (PO = 30 W, RL = 8 Ohm) |
| Π¨ΡΠΌ, ΠΏΡΠΈΠ²Π΅Π΄ΡΠ½Π½ΡΠΉ ΠΊΠΎ Π²Ρ ΠΎΠ΄Ρ | Β 10 ΠΌΠΊΠ (ΠΌΠ°ΠΊΡ.), 2 ΠΌΠΊΠ (ΡΠΈΠΏ) | Β 10 ΠΌΠΊΠ (ΠΌΠ°ΠΊΡ.), 2 ΠΌΠΊΠ (ΡΠΈΠΏ) |
| ΠΠΎΠ»ΠΎΡΠ° ΠΏΡΠΎΠΏΡΡΠΊΠ°Π½ΠΈΡ | > 2 ΠΠΡ | Β > 2 ΠΠΡ |
| Π’ΠΎΠΊ ΠΏΠΎΠΊΠΎΡ | < 85 mA | < 85 mA |
ΠΡΠΈΠΌΠ΅ΡΠ°Π½ΠΈΠ΅:
Β * RMS (Rated Maximum Sinusoidal) — ΠΠ°ΠΊΡΠΈΠΌΠ°Π»ΡΠ½Π°Ρ (ΠΏΡΠ΅Π΄Π΅Π»ΡΠ½Π°Ρ)
ΡΠΈΠ½ΡΡΠΎΠΈΠ΄Π°Π»ΡΠ½Π°Ρ ΠΌΠΎΡΠ½ΠΎΡΡΡ — ΠΌΠΎΡΠ½ΠΎΡΡΡ, ΠΏΡΠΈ ΠΊΠΎΡΠΎΡΠΎΠΉ ΡΡΠΈΠ»ΠΈΡΠ΅Π»Ρ ΠΈΠ»ΠΈ ΠΊΠΎΠ»ΠΎΠ½ΠΊΠ°
ΠΌΠΎΠΆΠ΅Ρ ΡΠ°Π±ΠΎΡΠ°ΡΡ Π² ΡΠ΅ΡΠ΅Π½ΠΈΠ΅ ΠΎΠ΄Π½ΠΎΠ³ΠΎ ΡΠ°ΡΠ° Π±Π΅Π· ΡΠΈΠ·ΠΈΡΠ΅ΡΠΊΠΎΠ³ΠΎ ΠΏΠΎΠ²ΡΠ΅ΠΆΠ΄Π΅Π½ΠΈΡ.
ΠΠ±ΡΡΠ½ΠΎ
ΠΈΠΌΠ΅Π½Π½ΠΎ ΠΎΠ½Π° ΡΠΊΠ°Π·ΡΠ²Π°Π΅ΡΡΡ ΠΊΠ°ΠΊ Π½ΠΎΠΌΠΈΠ½Π°Π»ΡΠ½Π°Ρ «ΠΏΡΠΈΠ»ΠΈΡΠ½ΡΠΌΠΈ» ΠΏΡΠΎΠΈΠ·Π²ΠΎΠ΄ΠΈΡΠ΅Π»ΡΠΌΠΈ (Π°
Π½Π΅ ΠΏΠΈΠΊΠΎΠ²Π°Ρ — PMPO).
ΠΠΈΠΆΠ½ΡΡ Π³ΡΠ°Π½ΠΈΡΡ ΠΏΠΎΠ»ΠΎΡΡ ΠΏΡΠΎΠΏΡΡΠΊΠ°Π½ΠΈΡ ΠΏΡΠΎΠΈΠ·Π²ΠΎΠ΄ΠΈΡΠ΅Π»Ρ ΠΌΠΈΠΊΡΠΎΡΡ Π΅ΠΌΡ Π½Π΅ ΡΠΊΠ°Π·Π°Π», ΠΏΠΎΡΠΊΠΎΠ»ΡΠΊΡ ΠΌΠΈΠΊΡΠΎΡΡ Π΅ΠΌΠ° ΠΏΡΠ΅Π΄ΡΡΠ°Π²Π»ΡΠ΅Ρ ΡΠΎΠ±ΠΎΠΉ Π½ΠΈΠ·ΠΊΠΎΡΠ°ΡΡΠΎΡΠ½ΡΠΉ ΠΎΠΏΠ΅ΡΠ°ΡΠΈΠΎΠ½Π½ΡΠΉ ΡΡΠΈΠ»ΠΈΡΠ΅Π»Ρ ΠΈ ΠΌΠΎΠΆΠ΅Ρ ΠΈΡΠΏΠΎΠ»ΡΠ·ΠΎΠ²Π°ΡΡΡΡ Π² ΠΊΠ°ΡΠ΅ΡΡΠ²Π΅ ΡΡΠΈΠ»ΠΈΡΠ΅Π»Ρ ΠΏΠΎΡΡΠΎΡΠ½Π½ΠΎΠ³ΠΎ Π½Π°ΠΏΡΡΠΆΠ΅Π½ΠΈΡ Ρ ΠΏΠΎΠ»ΠΎΡΠΎΠΉ ΡΠ°ΡΡΠΎΡ ΠΎΡ 0 ΠΡ.
ΠΠΈΠΊΡΠΎΡΡ Π΅ΠΌΠ° Π²ΡΠΏΡΡΠΊΠ°Π΅ΡΡΡ Π² Π΄Π²ΡΡ ΠΌΠΎΠ΄ΠΈΡΠΈΠΊΠ°ΡΠΈΡΡ Π² Π·Π°Π²ΠΈΡΠΈΠΌΠΎΡΡΠΈ ΠΎΡ ΡΠΈΠΏΠ° ΠΊΠΎΡΠΏΡΡΠ°: LM3886TF — Ρ ΠΊΠΎΡΠΏΡΡΠΎΠΌ, ΠΏΠΎΠ»Π½ΠΎΡΡΡΡ ΠΏΠΎΠΊΡΡΡΡΠΌ ΠΏΠ»Π°ΡΡΠΈΠΊΠΎΠΌ (ΠΊΠ°ΠΊ Π² ΡΠ΅ΡΡΠΈΡΡΠ΅ΠΌΠΎΠΉ Π²Π΅ΡΡΠΈΠΈ) ΠΈ LM3886T — Ρ ΠΎΡΠΊΡΡΡΡΠΌ ΠΌΠ΅ΡΠ°Π»Π»ΠΈΡΠ΅ΡΠΊΠΈΠΌ ΡΠ΅ΠΏΠ»ΠΎΠΎΡΠ²ΠΎΠ΄ΠΎΠΌ.
Π‘Ρ Π΅ΠΌΠΎΡΠ΅Ρ Π½ΠΈΡΠ΅ΡΠΊΠΈ ΠΌΠΈΠΊΡΠΎΡΡ Π΅ΠΌΠ° Π²ΡΠΏΠΎΠ»Π½Π΅Π½Π° Π½Π° Π±ΠΈΠΏΠΎΠ»ΡΡΠ½ΡΡ ΡΡΠ°Π½Π·ΠΈΡΡΠΎΡΠ°Ρ , Π²ΠΊΠ»ΡΡΠ°Ρ ΠΈ Π²ΡΡ ΠΎΠ΄Π½ΠΎΠΉ ΠΊΠ°ΡΠΊΠ°Π΄ (Ρ.Π΅. Π±Π΅Π· ΠΏΡΠΈΠΌΠ΅Π½Π΅Π½ΠΈΡ MOSFET-ΠΎΠ² ΠΈ Π΄ΡΡΠ³ΠΈΡ ΡΠΈΠΏΠΎΠ² ΠΏΠΎΠ»Π΅Π²ΡΡ ΡΡΠ°Π½Π·ΠΈΡΡΠΎΡΠΎΠ²).
ΠΠΎΠ»Π½ΠΎΡΡΡΡ Π²ΡΠ΅ Ρ
Π°ΡΠ°ΠΊΡΠ΅ΡΠΈΡΡΠΈΠΊΠΈ ΠΈ
ΡΠΈΠΏΠΎΠ²ΡΠ΅ ΡΡ
Π΅ΠΌΡ Π²ΠΊΠ»ΡΡΠ΅Π½ΠΈΡ LM3886
Ρ ΠΎΠ΄Π½ΠΎΠΏΠΎΠ»ΡΡΠ½ΡΠΌ ΠΈ Π΄Π²ΡΡ
ΠΏΠΎΠ»ΡΡΠ½ΡΠΌ ΠΏΠΈΡΠ°Π½ΠΈΠ΅ΠΌ ΡΠΊΠ°Π·Π°Π½Ρ Π²
ΡΠ΅Ρ
Π½ΠΈΡΠ΅ΡΠΊΠΎΠΌ ΠΎΠΏΠΈΡΠ°Π½ΠΈΠΈ (datasheet) LM3886
(PDF, 850 KB).
Π’Π΅ΠΏΠ΅ΡΡ —
ΡΠ³Π»ΡΠ±ΠΈΠΌΡΡ Π² ΠΏΡΠ°ΠΊΡΠΈΠΊΡ ΠΈ ΠΎΠ±ΡΠ°ΡΠΈΠΌΡΡ ΠΊ Π²Π½Π΅ΡΠ½Π΅ΠΌΡ Π²ΠΈΠ΄Ρ ΡΠ΅ΡΡΠΈΡΡΠ΅ΠΌΠΎΠ³ΠΎ
ΡΡΠΈΠ»ΠΈΡΠ΅Π»Ρ.
Β
ΠΠ½Π΅ΡΠ½ΠΈΠΉ Π²ΠΈΠ΄ ΠΈ ΠΊΠΎΠ½ΡΡΡΡΠΊΡΠΈΡ ΠΎΠ΄Π½ΠΎΠΏΠ»Π°ΡΠ½ΠΎΠ³ΠΎ ΠΎΠ΄Π½ΠΎΠΊΠ°Π½Π°Π»ΡΠ½ΠΎΠ³ΠΎ ΡΡΠΈΠ»ΠΈΡΠ΅Π»Ρ ΠΊΠ»Π°ΡΡΠ° AB Π½Π° ΠΌΠΈΠΊΡΠΎΡΡ Π΅ΠΌΠ΅ LM3886 Ρ ΠΎΠ΄Π½ΠΎΠΏΠΎΠ»ΡΡΠ½ΡΠΌ ΠΏΠΈΡΠ°Π½ΠΈΠ΅ΠΌ
ΠΠΈΠΊΠ°ΠΊΠΎΠΉ Π΄ΠΎΠΊΡΠΌΠ΅Π½ΡΠ°ΡΠΈΠΈ Π² ΠΊΠΎΠΌΠΏΠ»Π΅ΠΊΡΠ΅ ΡΡΠΈΠ»ΠΈΡΠ΅Π»Ρ Π½Π΅ Π±ΡΠ»ΠΎ, Π½ΠΎ ΠΎΠ±ΠΎΠ·Π½Π°ΡΠ΅Π½ΠΈΠΉ Π½Π° ΡΠ°ΠΌΠΎΠΉ ΠΏΠ»Π°ΡΠ΅ Π΄ΠΎΡΡΠ°ΡΠΎΡΠ½ΠΎ Π΄Π»Ρ Π΅Ρ ΠΏΡΠ°Π²ΠΈΠ»ΡΠ½ΠΎΠ³ΠΎ ΠΏΠΎΠ΄ΠΊΠ»ΡΡΠ΅Π½ΠΈΡ.
ΠΠΎΡΠΌΠΎΡΡΠΈΠΌ Π½Π° ΠΏΠ»Π°ΡΡ ΡΡΠΈΠ»ΠΈΡΠ΅Π»Ρ Π² Π΄Π²ΡΡ Π½Π°ΠΊΠ»ΠΎΠ½Π½ΠΎ-Π΄ΠΈΠ°Π³ΠΎΠ½Π°Π»ΡΠ½ΡΡ ΡΠ°ΠΊΡΡΡΠ°Ρ :
(ΠΊΠ»ΠΈΠΊΠ½ΡΡΡ Π΄Π»Ρ ΡΠ²Π΅Π»ΠΈΡΠ΅Π½ΠΈΡ, ΠΎΡΠΊΡΠΎΠ΅ΡΡΡ Π² Π½ΠΎΠ²ΠΎΠΌ ΠΎΠΊΠ½Π΅)
ΠΠΈΠ΄ Ρ ΠΏΡΠΎΡΠΈΠ²ΠΎΠΏΠΎΠ»ΠΎΠΆΠ½ΠΎΠΉ Π΄ΠΈΠ°Π³ΠΎΠ½Π°Π»ΠΈ:
ΠΡΠ΅ Π²Π½Π΅ΡΠ½ΠΈΠ΅ ΠΏΠΎΠ΄ΠΊΠ»ΡΡΠ΅Π½ΠΈΡ
ΠΎΡΡΡΠ΅ΡΡΠ²Π»ΡΡΡΡΡ Π±Π΅Π· ΠΏΠΎΠΌΠΎΡΠΈ ΠΏΠ°ΠΉΠΊΠΈ — Ρ ΠΏΠΎΠΌΠΎΡΡΡ ΠΊΠ»Π΅ΠΌΠΌΠ½ΠΈΠΊΠΎΠ² ΠΏΠΎΠ΄ Π²ΠΈΠ½Ρ.
ΠΠ°Π΄Π½ΡΡ ΡΡΠΎΡΠΎΠ½Π° ΠΏΠ»Π°ΡΡ:
ΠΠ° ΡΡΠΎΠΌ ΡΠ½ΠΈΠΌΠΊΠ΅ Π²ΠΈΠ΄Π½Π° Π³Π»Π°Π²Π½Π°Ρ ΠΎΡΠΎΠ±Π΅Π½Π½ΠΎΡΡΡ ΠΏΡΠΈΠΌΠ΅Π½ΡΠ½Π½ΡΡ ΠΌΠΈΠΊΡΠΎΡΡ Π΅ΠΌ LM3886TF — ΠΈΠ·ΠΎΠ»ΠΈΡΠΎΠ²Π°Π½Π½ΡΠΉ ΠΊΠΎΡΠΏΡΡ.
ΠΡΠΎ ΠΏΠΎΠ·Π²ΠΎΠ»ΠΈΡ ΠΈΡΠΏΠΎΠ»ΡΠ·ΠΎΠ²Π°ΡΡ ΡΠ°Π΄ΠΈΠ°ΡΠΎΡ, Π½Π΅ Π·Π°Π±ΠΎΡΡΡΡ ΠΎ Π΅Π³ΠΎ ΡΠ»Π΅ΠΊΡΡΠΈΡΠ΅ΡΠΊΠΎΠΉ ΠΈΠ·ΠΎΠ»ΡΡΠΈΠΈ ΠΎΡ ΠΌΠ΅ΡΠ°Π»Π»ΠΈΡΠ΅ΡΠΊΠΈΡ ΡΠ»Π΅ΠΌΠ΅Π½ΡΠΎΠ² ΠΊΠΎΡΠΏΡΡΠ° ΡΡΠΈΠ»ΠΈΡΠ΅Π»Ρ. ΠΠ½ ΠΌΠΎΠΆΠ΅Ρ Π΄Π°ΠΆΠ΅ Π²ΡΡ ΠΎΠ΄ΠΈΡΡ Π½Π°ΡΡΠΆΡ ΠΈ ΠΏΡΠΈ ΡΡΠΎΠΌ Π±ΡΡΡ ΡΠ»Π΅ΠΊΡΡΠΎΠ±Π΅Π·ΠΎΠΏΠ°ΡΠ½ΡΠΌ Π΄Π»Ρ ΠΏΠΎΡΡΠ΅Π±ΠΈΡΠ΅Π»Π΅ΠΉ, Π΅ΡΠ»ΠΈ ΡΠΎΠ»ΡΠΊΠΎ Π½Π΅ Π΄ΠΎΠΏΡΡΠ΅Π½ΠΎ ΠΊΠ°ΠΊΠΈΡ -ΡΠΎ Π΄ΡΡΠ³ΠΈΡ Π½Π°ΡΡΡΠ΅Π½ΠΈΠΉ ΠΏΠΎ ΡΡΠΎΠΉ ΡΠ°ΡΡΠΈ.
ΠΠ±ΡΠ°ΡΠ½Π°Ρ ΡΡΠΎΡΠΎΠ½Π° ΠΏΠ»Π°ΡΡ:
ΠΠ΅ΡΠ°Π»Π»ΠΈΠ·Π°ΡΠΈΡ Π½Π° ΠΏΠ»Π°ΡΠ΅ — Π΄Π²ΡΡ ΡΡΠΎΡΠΎΠ½Π½ΡΡ: ΠΈ Π½Π° Π²Π΅ΡΡ Π½Π΅ΠΉ, ΠΈ Π½Π° Π½ΠΈΠΆΠ½Π΅ΠΉ ΡΡΠΎΡΠΎΠ½Π΅.
ΠΠ° Π²Π΅ΡΡ
Π½Π΅ΠΉ ΡΡΠΎΡΠΎΠ½Π΅
ΠΌΠ΅ΡΠ°Π»Π»ΠΈΠ·Π°ΡΠΈΡ ΠΏΠΎΠΊΡΡΡΠ° Π·Π°ΡΠΈΡΠ½ΡΠΌ Π»Π°ΠΊΠΎΠΌ ΡΡΡΠ½ΠΎΠ³ΠΎ ΡΠ²Π΅ΡΠ°, Π° Π½Π° Π½ΠΈΠΆΠ½Π΅ΠΉ —
ΡΠ²Π΅ΡΠ»ΡΠΌ (Π±Π΅Π»ΡΠΌ Ρ Π»ΡΠ³ΠΊΠΈΠΌ Π³ΠΎΠ»ΡΠ±ΡΠΌ ΠΎΡΡΠ΅Π½ΠΊΠΎΠΌ).
Π Π½Π° Π²Π΅ΡΡ Π½Π΅ΠΉ, ΠΈ Π½Π° Π½ΠΈΠΆΠ½Π΅ΠΉ ΡΡΠΎΡΠΎΠ½Π΅ Π»Π°ΠΊ — ΡΠ»Π°Π±ΠΎ ΠΏΡΠΎΠ·ΡΠ°ΡΠ½ΡΠΉ, ΠΈΠ·-Π·Π° ΡΠ΅Π³ΠΎ Π½Π° ΠΏΠ»Π°ΡΠ΅ Π΄ΠΎΠ²ΠΎΠ»ΡΠ½ΠΎ ΡΡΡΠ΄Π½ΠΎ ΠΎΡΡΠ»Π΅ΠΆΠΈΠ²Π°ΡΡ ΡΠ°ΡΠΏΠΎΠ»ΠΎΠΆΠ΅Π½ΠΈΠ΅ ΡΠΎΠ΅Π΄ΠΈΠ½ΠΈΡΠ΅Π»ΡΠ½ΡΡ Π΄ΠΎΡΠΎΠΆΠ΅ΠΊ.
Π€Π»ΡΡ, Π² ΠΎΡΠ½ΠΎΠ²Π½ΠΎΠΌ, ΠΎΡΠΌΡΡ Ρ ΠΎΡΠΎΡΠΎ; Π½ΠΎ ΠΊΠΎΠ΅-Π³Π΄Π΅ ΠΏΡΠΈΡΠ»ΠΎΡΡ Π΅Π³ΠΎ Π΄ΠΎΡΠ΅ΡΠ΅ΡΡ.
ΠΠΎ ΡΠ³Π»Π°ΠΌ ΠΏΠ»Π°ΡΡ ΡΠ°ΡΠΏΠΎΠ»ΠΎΠΆΠ΅Π½Ρ ΠΎΡΠ²Π΅ΡΡΡΠΈΡ Π΄Π»Ρ Π΅Ρ Π·Π°ΠΊΡΠ΅ΠΏΠ»Π΅Π½ΠΈΡ Π² ΠΊΠΎΡΠΏΡΡΠ΅.
ΠΠ΅ΡΠ΅Π΄ ΠΈΡΠΏΡΡΠ°Π½ΠΈΡΠΌΠΈ ΠΊ ΠΌΠΈΠΊΡΠΎΡΡ Π΅ΠΌΠ°ΠΌ ΠΏΠ»Π°ΡΡ Π±ΡΠ» ΠΏΡΠΈΠΊΡΠ΅ΠΏΠ»ΡΠ½ ΡΠ΅ΠΏΠ»ΠΎΠΎΡΠ²ΠΎΠ΄, Π² ΠΊΠ°ΡΠ΅ΡΡΠ²Π΅ ΠΊΠΎΡΠΎΡΠΎΠ³ΠΎ ΠΈΡΠΏΠΎΠ»ΡΠ·ΠΎΠ²Π°Π»ΡΡ ΡΡΠ°Π²ΡΠΈΠΉ Π½Π΅ Π½ΡΠΆΠ½ΡΠΌ ΠΊΡΠ»Π΅Ρ ΠΎΡ ΠΏΡΠΎΡΠ΅ΡΡΠΎΡΠ° Intel Pentium 4 (S478).
ΠΠΎΠ»ΡΡΠΈΠ»Π°ΡΡ ΡΠ°ΠΊΠ°Ρ ΠΊΠΎΠ½ΡΡΡΡΠΊΡΠΈΡ:
Β
ΠΠΈΠ΄ Ρ ΠΎΠ±ΡΠ°ΡΠ½ΠΎΠΉ ΡΡΠΎΡΠΎΠ½Ρ:
ΠΠ°Π½Π½ΡΡ ΠΊΠΎΠ½ΡΡΡΡΠΊΡΠΈΡ
Π²ΡΡΠ΄ Π»ΠΈ ΠΌΠΎΠΆΠ½ΠΎ ΡΡΠΈΡΠ°ΡΡ ΠΎΠΏΡΠΈΠΌΠ°Π»ΡΠ½ΠΎΠΉ: ΠΈΠ·-Π·Π° Π³ΠΎΡΠΈΠ·ΠΎΠ½ΡΠ°Π»ΡΠ½ΠΎΠ³ΠΎ ΡΠ°ΡΠΏΠΎΠ»ΠΎΠΆΠ΅Π½ΠΈΡ
ΡΡΠ±Π΅Ρ Π΅ΡΡΠ΅ΡΡΠ²Π΅Π½Π½Π°Ρ Π²Π΅Π½ΡΠΈΠ»ΡΡΠΈΡ ΡΠ°Π΄ΠΈΠ°ΡΠΎΡΠ° Π±ΡΠ΄Π΅Ρ ΡΡ
ΡΠ΄ΡΠ΅Π½Π°.
ΠΠΎ-Ρ
ΠΎΡΠΎΡΠ΅ΠΌΡ,
ΡΡΠΈΠ»ΠΈΡΠ΅Π»Ρ ΡΡΠ΅Π±ΡΠ΅ΡΡΡ Π±ΠΎΠ»Π΅Π΅ ΠΊΡΡΠΏΠ½ΡΠΉ ΡΠ°Π΄ΠΈΠ°ΡΠΎΡ ΠΈ Ρ Π²Π΅ΡΡΠΈΠΊΠ°Π»ΡΠ½ΡΠΌ
ΡΠ°ΡΠΏΠΎΠ»ΠΎΠΆΠ΅Π½ΠΈΠ΅ΠΌ ΡΡΠ±Π΅Ρ (ΠΈΠ»ΠΈ ΠΈΠ³ΠΎΠ»ΡΡΠ°ΡΡΠΉ).
Π’Π°ΠΊ ΡΡΠΎ Π΄Π°Π½Π½ΡΡ ΠΊΠΎΠ½ΡΡΡΡΠΊΡΠΈΡ ΠΌΠΎΠΆΠ½ΠΎ ΡΠ°ΡΡΠΌΠ°ΡΡΠΈΠ²Π°ΡΡ Π½Π΅ ΠΊΠ°ΠΊ ΠΎΠΊΠΎΠ½ΡΠ°ΡΠ΅Π»ΡΠ½ΡΡ, Π° ΡΠΎΠ»ΡΠΊΠΎ ΠΊΠ°ΠΊ Π²ΡΠ΅ΠΌΠ΅Π½Π½ΡΡ Π΄Π»Ρ ΠΏΡΠΎΠ²Π΅Π΄Π΅Π½ΠΈΡ ΠΈΡΠΏΡΡΠ°Π½ΠΈΠΉ.
ΠΠ½ΠΈΠΌΠ°Π½ΠΈΠ΅! ΠΡΠΈ ΡΡΡΠ°Π½ΠΎΠ²ΠΊΠ΅ ΡΠ°Π΄ΠΈΠ°ΡΠΎΡΠ° (-ΠΎΠ²) ΠΏΡΠΈΠΌΠ΅Π½Π΅Π½ΠΈΠ΅ ΡΠ΅ΡΠΌΠΎΠΏΠ°ΡΡΡ ΠΊΡΠ°ΠΉΠ½Π΅ ΠΆΠ΅Π»Π°ΡΠ΅Π»ΡΠ½ΠΎ!
Π ΡΠ»Π΅Π΄ΡΡΡΠ΅ΠΉ
Π³Π»Π°Π²Π΅ ΡΠ°Π·Π±Π΅ΡΡΠΌ, ΡΡΠΎ ΠΊ ΡΠ΅ΠΌΡ ΠΈ Π·Π°ΡΠ΅ΠΌ Π½Π° ΡΡΠΎΠΉ ΠΏΠ»Π°ΡΠ΅ ΡΡΠΈΠ»ΠΈΡΠ΅Π»Ρ.
Β
Π‘Ρ Π΅ΠΌΠΎΡΠ΅Ρ Π½ΠΈΠΊΠ° ΠΎΠ΄Π½ΠΎΠΏΠ»Π°ΡΠ½ΠΎΠ³ΠΎ ΠΎΠ΄Π½ΠΎΠΊΠ°Π½Π°Π»ΡΠ½ΠΎΠ³ΠΎ ΡΡΠΈΠ»ΠΈΡΠ΅Π»Ρ ΠΊΠ»Π°ΡΡΠ° AB Π½Π° ΠΌΠΈΠΊΡΠΎΡΡ Π΅ΠΌΠ΅ LM3886 Ρ ΠΎΠ΄Π½ΠΎΠΏΠΎΠ»ΡΡΠ½ΡΠΌ ΠΏΠΈΡΠ°Π½ΠΈΠ΅ΠΌ
ΠΠ΅ΡΠ΅Π΄ Π°Π½Π°Π»ΠΈΠ·ΠΎΠΌ ΡΡ Π΅ΠΌΡ ΠΏΠΎΡΠΌΠΎΡΡΠΈΠΌ Π½Π° ΠΏΠ»Π°ΡΡ ΡΡΠΈΠ»ΠΈΡΠ΅Π»Ρ Π²Π΅ΡΡΠΈΠΊΠ°Π»ΡΠ½ΠΎ ΡΠ²Π΅ΡΡ Ρ:
ΠΡΠΎΠ±Π΅Π½Π½ΠΎΡΡΡ ΠΏΠ»Π°ΡΡ
— Π² ΡΠΎΠΌ, ΡΡΠΎ ΠΎΠ½Π° ΠΏΡΠΈ Π½Π΅ΠΎΠ±Ρ
ΠΎΠ΄ΠΈΠΌΠΎΡΡΠΈ Π»Π΅Π³ΠΊΠΎ ΠΌΠΎΠΆΠ΅Ρ Π±ΡΡΡ Π»Π΅Π³ΠΊΠΎ ΠΏΠ΅ΡΠ΅Π΄Π΅Π»Π°Π½Π° ΠΈΠ·
ΠΎΠ΄Π½ΠΎΠΊΠ°Π½Π°Π»ΡΠ½ΠΎΠΉ ΠΌΠΎΡΡΠΎΠ²ΠΎΠΉ ΡΡ
Π΅ΠΌΡ (BTL) Π²
Π΄Π²ΡΡ
ΠΊΠ°Π½Π°Π»ΡΠ½ΡΠΉ ΡΡΠ΅ΡΠ΅ΠΎΡΡΠΈΠ»ΠΈΡΠ΅Π»Ρ.
ΠΠ»Ρ ΡΡΠΎΠ³ΠΎ Π½Π° ΠΏΠ»Π°ΡΠ΅ Π΄Π°ΠΆΠ΅ ΡΡΡΠ°Π½ΠΎΠ²Π»Π΅Π½Ρ
Π½Π΅ΠΊΠΎΡΠΎΡΡΠ΅ «Π»ΠΈΡΠ½ΠΈΠ΅» ΡΠ»Π΅ΠΌΠ΅Π½ΡΡ ΠΈ ΡΠ΄Π΅Π»Π°Π½Ρ ΠΊΠΎΠ½ΡΠ°ΠΊΡΠ½ΡΠ΅ ΠΏΠ»ΠΎΡΠ°Π΄ΠΊΠΈ Π΄Π»Ρ
Π²Π½Π΅ΡΠ½ΠΈΡ
ΡΠΎΠ΅Π΄ΠΈΠ½Π΅Π½ΠΈΠΉ.
ΠΡΡ ΠΎΠ΄ΠΈΠ½ Π²Π°ΡΠΈΠ°Π½Ρ ΠΏΠΎΠ»ΡΡΠ΅Π½ΠΈΡ ΡΡΠ΅ΡΠ΅ΠΎΠ·Π²ΡΡΠ°Π½ΠΈΡ — ΠΏΡΠΈΠΎΠ±ΡΠ΅ΡΠ΅Π½ΠΈΠ΅ Π΄Π²ΡΡ ΡΠ°ΠΊΠΈΡ ΠΏΠ»Π°Ρ, ΠΊΠ°ΠΆΠ΄Π°Ρ ΠΈΠ· ΠΊΠΎΡΠΎΡΡΡ Π±ΡΠ΄Π΅Ρ ΡΠ°Π±ΠΎΡΠ°ΡΡ Π² ΡΠ²ΠΎΡΠΌ ΠΊΠ°Π½Π°Π»Π΅.
Π£ΡΠΈΠ»Π΅Π½ΠΈΠ΅ ΠΎΠ±Π΅ΡΠΏΠ΅ΡΠΈΠ²Π°Π΅ΡΡΡ ΠΏΡΠ°Π²ΠΎΠΉ ΠΌΠΈΠΊΡΠΎΡΡ Π΅ΠΌΠΎΠΉ Π½Π° ΡΠΎΡΠΎ (ΠΊΠΎΡΡΡΠΈΡΠΈΠ΅Π½Ρ ΡΡΠΈΠ»Π΅Π½ΠΈΡ - 22), Π° Π»Π΅Π²Π°Ρ ΡΠ°Π±ΠΎΡΠ°Π΅Ρ Π² ΠΊΠ°ΡΠ΅ΡΡΠ²Π΅ ΠΈΠ½Π²Π΅ΡΡΠΈΡΡΡΡΠ΅Π³ΠΎ ΡΡΠΈΠ»ΠΈΡΠ΅Π»Ρ Ρ ΠΊΠΎΡΡΡΠΈΡΠΈΠ΅Π½ΡΠΎΠΌ ΠΏΠ΅ΡΠ΅Π΄Π°ΡΠΈ ΠΌΠΈΠ½ΡΡ 1. ΠΡΠΎΠ³ΠΎ, Π±Π»Π°Π³ΠΎΠ΄Π°ΡΡ ΠΌΠΎΡΡΠΎΠ²ΠΎΠΉ ΡΡ Π΅ΠΌΠ΅, ΠΏΠΎΠ»Π½ΠΎΠ΅ ΡΡΠΈΠ»Π΅Π½ΠΈΠ΅ ΡΠΎΡΡΠ°Π²Π»ΡΠ΅Ρ 44.
ΠΠΎΠΆΠΊΠΈ ΠΌΠΈΠΊΡΠΎΡΡ Π΅ΠΌ — ΠΎΡΠ΅Π½Ρ ΡΠΈΡΠΎΠΊΠΈΠ΅, ΡΠ²Π½ΠΎ ΡΠ°ΡΡΡΠΈΡΠ°Π½Π½ΡΠ΅ Π½Π° Π²ΡΡΠΎΠΊΠΈΠΉ ΡΠΎΠΊ.
Π‘Π°ΠΌΡΠ΅ ΡΡΠΊΠΈΠ΅ (Π²
ΠΏΡΡΠΌΠΎΠΌ ΡΠΌΡΡΠ»Π΅) ΡΠ»Π΅ΠΌΠ΅Π½ΡΡ Π½Π° ΠΏΠ»Π°ΡΠ΅ — Π±ΠΎΠ»ΡΡΠΈΠ΅ ΠΊΡΠ°ΡΠ½ΡΠ΅ ΠΏΠ»ΡΠ½ΠΎΡΠ½ΡΠ΅
ΠΊΠΎΠ½Π΄Π΅Π½ΡΠ°ΡΠΎΡΡ Ρ Π½ΠΎΠΌΠΈΠ½Π°Π»ΠΎΠΌ 2.2 ΠΌΠΊΠ€*250 Π. Π’ΠΎ, ΡΡΠΎ ΠΎΠ½ΠΈ — ΠΏΠ»ΡΠ½ΠΎΡΠ½ΡΠ΅, ΡΡΠΎ —
Ρ
ΠΎΡΠΎΡΠΎ (ΡΡΠ°Π±ΠΈΠ»ΡΠ½ΠΎΡΡΡ). Π Π΄ΠΎΠΏΡΡΡΠΈΠΌΠΎΠ΅ Π½Π°ΠΏΡΡΠΆΠ΅Π½ΠΈΠ΅ Π² 250 Π — ΡΡΠΎ ΡΠ²Π½ΠΎΠ΅
ΠΈΠ·Π»ΠΈΡΠ΅ΡΡΠ²ΠΎ (ΠΌΠΎΠΆΠ½ΠΎ Π±ΡΠ»ΠΎ Π±Ρ ΠΈ Π½ΠΈΠΆΠ΅ Π² ΡΠ°Π·Ρ).
ΠΠ΅ΡΠΎΡΡΠ½ΠΎ, ΠΏΡΠΎΠΈΠ·Π²ΠΎΠ΄ΠΈΡΠ΅Π»Ρ
Π·Π°ΠΊΡΠΏΠΈΠ» ΠΏΠΎ Π΄Π΅ΡΠ΅Π²ΠΊΠ΅ Π²Π°Π³ΠΎΠ½ ΡΡΠΈΡ
ΠΊΠΎΠ½Π΄Π΅Π½ΡΠ°ΡΠΎΡΠΎΠ², ΠΈ ΡΠ΅ΠΏΠ΅ΡΡ ΡΡΠ°Π²ΠΈΡ ΠΈΡ
, Π³Π΄Π΅
ΠΏΠΎΠΏΠ°Π»ΠΎ. π
ΠΡΠΈ ΡΡΠΎΠΌ ΡΠ°Π±ΠΎΡΠΈΠΌ Π² ΠΌΠΎΡΡΠΎΠ²ΠΎΠΉ ΡΡ Π΅ΠΌΠ΅ ΡΠ²Π»ΡΠ΅ΡΡΡ ΡΠΎΠ»ΡΠΊΠΎ ΠΏΡΠ°Π²ΡΠΉ ΠΊΠΎΠ½Π΄Π΅Π½ΡΠ°ΡΠΎΡ Π½Π° ΡΠΎΡΠΎ, Π° Π»Π΅Π²ΡΠΉ ΠΏΡΠΈΠΏΠ°ΡΠ½ Π½Π° ΡΠ»ΡΡΠ°ΠΉ ΠΏΠ΅ΡΠ΅Π΄Π΅Π»ΠΊΠΈ Π² ΡΡΠ΅ΡΠ΅ΠΎΡΡΠΈΠ»ΠΈΡΠ΅Π»Ρ ΠΈ ΠΏΠ΅ΡΠ΅ΠΌΡΡΠΊΠΎΠΉ Π²Π½ΠΈΠ·Ρ Π·Π°ΠΌΠΊΠ½ΡΡ Π½Π° Π·Π΅ΠΌΠ»Ρ (ΠΏΠ΅ΡΠ΅ΠΌΡΡΠΊΠ° Π²ΠΈΠ΄Π½Π° Π½Π° ΡΠΎΡΠΎ).
ΠΠ° ΠΏΠ»Π°ΡΠ΅ Π΅ΡΡΡ ΡΠ»Π΅ΠΌΠ΅Π½ΡΡ Π΄Π»Ρ ΠΏΡΠ΅Π΄ΠΎΡΠ²ΡΠ°ΡΠ΅Π½ΠΈΡ ΡΠ°ΠΌΠΎΠ²ΠΎΠ·Π±ΡΠΆΠ΄Π΅Π½ΠΈΡ ΡΡ Π΅ΠΌΡ: ΠΏΡΡΠΌΠΎΠΉ ΠΈ ΠΈΠ½Π²Π΅ΡΡΠΈΡΡΡΡΠΈΠΉ Π²Ρ ΠΎΠ΄Ρ ΠΌΠΈΠΊΡΠΎΡΡ Π΅ΠΌ ΡΠΎΠ΅Π΄ΠΈΠ½Π΅Π½Ρ ΠΊΠΎΠ½Π΄Π΅Π½ΡΠ°ΡΠΎΡΠ°ΠΌΠΈ 220 ΠΏΠ€; Π° Π½Π° Π²ΡΡ ΠΎΠ΄Π°Ρ ΠΌΠΈΠΊΡΠΎΡΡ Π΅ΠΌ ΠΏΡΠΈΠΏΠ°ΡΠ½Ρ RC-ΡΠ΅ΠΏΠΎΡΠΊΠΈ (10 ΠΠΌ + 0.1 ΠΌΠΊΠ€), ΡΠΎΠ΅Π΄ΠΈΠ½ΡΠ½Π½ΡΠ΅ Ρ Π·Π΅ΠΌΠ»ΡΠΉ.
ΠΡΠΈΠ½ΡΠΈΠΏΠΈΠ°Π»ΡΠ½ΠΎ
Π²Π°ΠΆΠ½ΠΎ, ΡΡΠΎ ΠΏΡΠΈ Π²ΠΊΠ»ΡΡΠ΅Π½ΠΈΠΈ Π² ΠΌΠΎΡΡΠΎΠ²ΠΎΠΉ ΡΡ
Π΅ΠΌΠ΅ ΡΠ΄Π²Π°ΠΈΠ²Π°Π΅ΡΡΡ Π½Π°ΠΏΡΡΠΆΠ΅Π½ΠΈΠ΅ Π½Π°
Π½Π°Π³ΡΡΠ·ΠΊΠ΅ ΠΏΠΎ ΡΡΠ°Π²Π½Π΅Π½ΠΈΡ Ρ «ΠΎΠ±ΡΡΠ½ΡΠΌ» Π²ΠΊΠ»ΡΡΠ΅Π½ΠΈΠ΅ΠΌ ΠΏΡΠΈ ΡΠΎΠΌ ΠΆΠ΅ Π½Π°ΠΏΡΡΠΆΠ΅Π½ΠΈΠΈ
ΠΏΠΈΡΠ°Π½ΠΈΡ; ΠΈ, ΡΠΎΠΎΡΠ²Π΅ΡΡΡΠ²Π΅Π½Π½ΠΎ, ΡΠ΄Π²Π°ΠΈΠ²Π°Π΅ΡΡΡ ΠΈ ΡΠΎΠΊ. Π ΡΠ²ΡΠ·ΠΈ Ρ ΡΡΠΈΠΌ ΠΏΡΠΈ Π²ΡΡΠΎΠΊΠΈΡ
Π½Π°ΠΏΡΡΠΆΠ΅Π½ΠΈΡΡ
ΠΏΠΈΡΠ°Π½ΠΈΡ ΠΌΠΎΠΆΠ΅Ρ Π²ΠΎΠ·Π½ΠΈΠΊΠ½ΡΡΡ ΠΏΠ΅ΡΠ΅Π³ΡΡΠ·ΠΊΠ° ΠΏΠΎ ΡΠΎΠΊΡ.
Π ΡΠ°ΠΊΠΈΡ
ΡΠ»ΡΡΠ°ΡΡ
ΠΌΠΎΠΆΠ΅Ρ ΠΎΠΊΠ°Π·Π°ΡΡΡΡ Π½Π΅Π²ΠΎΠ·ΠΌΠΎΠΆΠ½ΠΎΠΉ ΡΠ°Π±ΠΎΡΠ° Ρ Π½Π°Π³ΡΡΠ·ΠΊΠΎΠΉ 4 ΠΠΌ, ΠΈ ΡΠ°Π±ΠΎΡΠ° Π±ΡΠ΄Π΅Ρ
Π²ΠΎΠ·ΠΌΠΎΠΆΠ½Π° ΡΠΎΠ»ΡΠΊΠΎ Ρ Π½Π°Π³ΡΡΠ·ΠΊΠΎΠΉ 6-8 ΠΠΌ ΠΈΠ»ΠΈ Π²ΡΡΠ΅.
Β
ΠΡΠΏΡΡΠ°Π½ΠΈΡ ΠΌΠΎΡΡΠΎΠ²ΠΎΠ³ΠΎ Π£ΠΠ§ Ρ Π΄Π²ΡΡ ΠΏΠΎΠ»ΡΡΠ½ΡΠΌ ΠΏΠΈΡΠ°Π½ΠΈΠ΅ΠΌ Π½Π° ΠΌΠΈΠΊΡΠΎΡΡ Π΅ΠΌΠ΅ LM3886
ΠΡΠΈ ΠΈΠ·ΠΌΠ΅ΡΠ΅Π½ΠΈΡΡ ΠΈΡΠΏΠΎΠ»ΡΠ·ΠΎΠ²Π°Π»ΠΈΡΡ: ΠΈΠΌΠΏΡΠ»ΡΡΠ½ΡΠΉ Π±Π»ΠΎΠΊ Π΄Π²ΡΡ ΠΏΠΎΠ»ΡΡΠ½ΠΎΠ³ΠΎ ΠΏΠΈΡΠ°Π½ΠΈΡ Π½Π° Β±24 Π (ΠΎΠ±Π·ΠΎΡ), DDS-Π³Π΅Π½Π΅ΡΠ°ΡΠΎΡ ΡΠΈΠ³Π½Π°Π»ΠΎΠ² FY6800 (ΠΎΠ±Π·ΠΎΡ) ΠΈ ΠΎΡΡΠΈΠ»Π»ΠΎΠ³ΡΠ°Ρ Hantek DSO5102P (ΠΎΠ±Π·ΠΎΡ).
ΠΠΎ ΡΠΊΠ°Π·Π°Π½Π½ΡΠΌ Π²ΡΡΠ΅ ΠΏΡΠΈΡΠΈΠ½Π°ΠΌ ΠΈΡΠΏΡΡΠ°Π½ΠΈΡ ΠΏΡΠΎΠ²ΠΎΠ΄ΠΈΠ»ΠΈΡΡ Ρ Π½Π°Π³ΡΡΠ·ΠΊΠΎΠΉ 8 ΠΠΌ.
Π‘Π½Π°ΡΠ°Π»Π° Π±ΡΠ» Π·Π°ΠΌΠ΅ΡΠ΅Π½ ΡΠΎΠΊ ΠΏΠΎΠΊΠΎΡ ΡΡΠΈΠ»ΠΈΡΠ΅Π»Ρ. ΠΠ½ ΡΠΎΡΡΠ°Π²ΠΈΠ» 102 ΠΌΠ.
Π€ΠΎΡΠΌΠ°Π»ΡΠ½ΠΎ ΡΠ°ΠΊΠΎΠ΅ Π·Π½Π°ΡΠ΅Π½ΠΈΠ΅ ΡΠΎΠΊΠ° ΠΏΠΎΠΊΠΎΡ — Π½Π΅Π±ΠΎΠ»ΡΡΠΎΠ΅;
Π½ΠΎ, Ρ ΡΡΡΡΠΎΠΌ Π²ΡΡΠΎΠΊΠΎΠ³ΠΎ Π½Π°ΠΏΡΡΠΆΠ΅Π½ΠΈΡ ΠΏΠΈΡΠ°Π½ΠΈΡ, ΡΡΠΎ ΠΏΡΠΈΠ²ΠΎΠ΄ΠΈΡ ΠΊ ΡΡΡΠ΅ΡΡΠ²Π΅Π½Π½ΠΎΠΌΡ
Π½Π°Π³ΡΠ΅Π²Ρ ΡΡΠΈΠ»ΠΈΡΠ΅Π»Ρ (ΠΌΠΎΡΠ½ΠΎΡΡΡ ΡΠ°ΡΡΠ΅ΡΠ½ΠΈΡ — 4.
9 ΠΡ). Π ΠΊΠΎΠ½ΡΠΈΠ³ΡΡΠ°ΡΠΈΠΈ Ρ ΡΠ°Π΄ΠΈΠ°ΡΠΎΡΠΎΠΌ, ΠΈΠ·ΠΎΠ±ΡΠ°ΠΆΠ΅Π½Π½ΡΠΌ Π½Π° ΡΠΎΡΠΎ Π²
ΠΏΡΠ΅Π΄ΡΠ΄ΡΡΠ΅ΠΉ Π³Π»Π°Π²Π΅, ΡΠ΅ΠΌΠΏΠ΅ΡΠ°ΡΡΡΠ° ΡΠΎΡΡΠ°Π²ΠΈΠ»Π° 46 Π³ΡΠ°Π΄ΡΡΠΎΠ² ΠΏΡΠΈ ΡΠ΅ΠΌΠΏΠ΅ΡΠ°ΡΡΡΠ΅ ΠΎΠΊΡΡΠΆΠ°ΡΡΠ΅ΠΉ
ΡΡΠ΅Π΄Ρ 22 Π³ΡΠ°Π΄ΡΡΠ°.
Π¨ΡΠΌΡ ΡΡΠΈΠ»ΠΈΡΠ΅Π»Ρ ΠΎΠΊΠ°Π·Π°Π»ΠΈΡΡ ΠΎΡΠ΅Π½Ρ ΠΌΠ°Π»Ρ ΠΈ ΠΏΡΠ°ΠΊΡΠΈΡΠ΅ΡΠΊΠΈ Π½Π΅ Π·Π°ΠΌΠ΅ΡΠ½Ρ.
ΠΡΠΏΡΡΠ°Π½ΠΈΡ Ρ ΡΠΈΠ½ΡΡΠΎΠΈΠ΄Π°Π»ΡΠ½ΡΠΌ ΡΠΈΠ³Π½Π°Π»ΠΎΠΌ
Π‘ΠΈΠ½ΡΡ 1 ΠΊΠΡ, Π°ΠΌΠΏΠ»ΠΈΡΡΠ΄Π° ~0.5 ΠΎΡ ΠΌΠ°ΠΊΡΠΈΠΌΠ°Π»ΡΠ½ΠΎΠΉ:
ΠΡΠΈ ΡΠ°ΠΊΠΎΠΌ ΡΡΠΎΠ²Π½Π΅ ΡΠΈΠ³Π½Π°Π»Π° ΡΠΎΡΠΌΠ° ΡΠΈΠ½ΡΡΠ° — ΠΏΡΠ°ΠΊΡΠΈΡΠ΅ΡΠΊΠΈ ΠΈΠ΄Π΅Π°Π»ΡΠ½Π°Ρ, ΠΏΡΠΈ ΡΡΠΎΠΌ ΠΌΠΎΡΠ½ΠΎΡΡΡ Π² Π½Π°Π³ΡΡΠ·ΠΊΠ΅ ΡΠΎΡΡΠ°Π²Π»ΡΠ΅Ρ ΡΠΆΠ΅ 24.5 ΠΡ.
Π‘ΠΈΠ½ΡΡ 1 ΠΊΠΡ, Π°ΠΌΠΏΠ»ΠΈΡΡΠ΄Π° — Π½Π° ΡΡΠΎΠ²Π½Π΅ Π½Π°ΡΠ°Π»Π° ΠΎΠ³ΡΠ°Π½ΠΈΡΠ΅Π½ΠΈΡ:
ΠΠ° Π²Π΅ΡΡ ΡΡΠΊΠ°Ρ ΡΠΈΠ³Π½Π°Π»Π° Π·Π°ΠΌΠ΅ΡΠ½Π° Π½Π΅Π±ΠΎΠ»ΡΡΠ°Ρ «Π±Π°Ρ ΡΠΎΠΌΠ°», ΠΊΠΎΡΠΎΡΠ°Ρ ΠΌΠΎΠΆΠ΅Ρ ΡΠ²ΠΈΠ΄Π΅ΡΠ΅Π»ΡΡΡΠ²ΠΎΠ²Π°ΡΡ ΠΎ ΠΏΡΠΎΡΠ΅ΡΡΠ°Ρ ΡΠ°ΠΌΠΎΠ²ΠΎΠ·Π±ΡΠΆΠ΄Π΅Π½ΠΈΡ Π² ΡΡΠΈ ΠΌΠΎΠΌΠ΅Π½ΡΡ.
ΠΠΎΡΠ½ΠΎΡΡΡ Π½Π° Π²ΡΡ
ΠΎΠ΄Π΅
W = U^2 / 2R = 101 ΠΡ.
ΠΡΠ΅Π½Ρ Π½Π΅ΠΏΠ»ΠΎΡ
ΠΎ!
ΠΡΠΈ ΡΡΠΎΠΌ ΡΠΎΠΊ, ΠΏΠΎΡΡΠ΅Π±Π»ΡΠ΅ΠΌΡΠΉ ΠΎΡ ΠΈΡΡΠΎΡΠ½ΠΈΠΊΠ° ΠΏΠΈΡΠ°Π½ΠΈΡ, ΡΠΎΡΡΠ°Π²ΠΈΠ» 3.1 Π (ΠΌΠΎΡΠ½ΠΎΡΡΡ 48Π * 3.1 Π = 148.8 ΠΡ).
ΠΠΠ ΡΡΠΈΠ»ΠΈΡΠ΅Π»Ρ ΡΠΎΡΡΠ°Π²ΠΈΠ», ΡΠΎΠΎΡΠ²Π΅ΡΡΡΠ²Π΅Π½Π½ΠΎ 101/148.8 = 68%.
ΠΡΠΈ ΡΡΠΎΠΌ Π½Π°Π΄ΠΎ ΠΎΡΠΌΠ΅ΡΠΈΡΡ ΠΎΡΠ½ΠΎΡΠΈΡΠ΅Π»ΡΠ½ΠΎ Π²ΡΡΠΎΠΊΠΎΠ΅ «ΠΎΡΡΠ°ΡΠΎΡΠ½ΠΎΠ΅» Π½Π°ΠΏΡΡΠΆΠ΅Π½ΠΈΠ΅ Π½Π° ΡΡΠ°Π½Π·ΠΈΡΡΠΎΡΠ°Ρ Π²ΡΡ ΠΎΠ΄Π½ΠΎΠ³ΠΎ ΠΊΠ°ΡΠΊΠ°Π΄Π° ΠΌΠΈΠΊΡΠΎΡΡ Π΅ΠΌ — ΠΎΠΊΠΎΠ»ΠΎ 4 Π. ΠΡΠΎ ΠΌΠΎΠΆΠ΅Ρ ΡΡΠ°ΡΡ ΠΏΡΠΈΡΠΈΠ½ΠΎΠΉ ΡΠΈΠ»ΡΠ½ΠΎΠ³ΠΎ ΠΏΠ°Π΄Π΅Π½ΠΈΡ Π²ΡΡ ΠΎΠ΄Π½ΠΎΠΉ ΠΌΠΎΡΠ½ΠΎΡΡΠΈ ΠΈ ΠΠΠ ΠΏΡΠΈ Π½ΠΈΠ·ΠΊΠΈΡ Π·Π½Π°ΡΠ΅Π½ΠΈΡΡ Π½Π°ΠΏΡΡΠΆΠ΅Π½ΠΈΡ ΠΏΠΈΡΠ°Π½ΠΈΡ.
ΠΠ°Π³ΡΠ΅Π² Π±ΡΠ» ΡΠΈΠ»ΡΠ½ΡΠΌ; ΡΠ΅ΠΌΠΏΠ΅ΡΠ°ΡΡΡΠ° ΠΌΠΈΠΊΡΠΎΡΡ Π΅ΠΌ Ρ ΠΏΡΠΈΠΌΠ΅Π½ΡΠ½Π½ΡΠΌ ΡΠ°Π΄ΠΈΠ°ΡΠΎΡΠΎΠΌ ΡΠΎΡΡΠ°Π²ΠΈΠ»Π° 76 Π³ΡΠ°Π΄ΡΡΠΎΠ² (ΠΈΠ·ΠΌΠ΅ΡΠ΅Π½Π° ΠΈΠ½ΡΡΠ°ΠΊΡΠ°ΡΠ½ΡΠΌ ΡΠ΅ΡΠΌΠΎΠΌΠ΅ΡΡΠΎΠΌ Benetech 531).
Π‘ΠΈΠ½ΡΡ 1 ΠΊΠΡ, Π°ΠΌΠΏΠ»ΠΈΡΡΠ΄Π° — Ρ ΠΎΠ³ΡΠ°Π½ΠΈΡΠ΅Π½ΠΈΠ΅ΠΌ:
ΠΠΎΠΊΡΡΠ³ ΠΏΠ»ΠΎΡΠΊΠΈΡ
ΠΏΠ»ΠΎΡΠ°Π΄ΠΎΠΊ Π½Π° ΡΡΠΎΠ²Π½ΡΡ
ΠΎΠ³ΡΠ°Π½ΠΈΡΠ΅Π½ΠΈΡ Π²ΠΈΠ΄Π½Ρ «ΡΠΎΠΆΠΊΠΈ» Ρ ΠΊΡΠ°ΡΠΊΠΎΠ²ΡΠ΅ΠΌΠ΅Π½Π½ΡΠΌ Π±ΠΎΠ»Π΅Π΅
Π²ΡΡΠΎΠΊΠΈΠΌ ΡΡΠΎΠ²Π½Π΅ΠΌ ΡΠΈΠ³Π½Π°Π»Π°.
ΠΡΠΎΠΈΡΡ
ΠΎΠΆΠ΄Π΅Π½ΠΈΠ΅ ΡΡΠΈΡ
«ΡΠΎΠΆΠ΅ΠΊ» ΠΎΠ±ΡΡΡΠ½ΠΈΡΡ
Π·Π°ΡΡΡΠ΄Π½ΠΈΡΠ΅Π»ΡΠ½ΠΎ.
ΠΠ»Ρ ΠΎΠ±Π½Π°ΡΡΠΆΠ΅Π½ΠΈΡ ΠΈΡΠΊΠ°ΠΆΠ΅Π½ΠΈΠΉ ΡΠΈΠΏΠ° «ΡΡΡΠΏΠ΅Π½ΡΠΊΠ°» (Ρ Π°ΡΠ°ΠΊΡΠ΅ΡΠ½ΡΡ ΠΏΡΠΈ ΠΏΠ΅ΡΠ΅Ρ ΠΎΠ΄Π΅ ΡΠΈΠ³Π½Π°Π»Π° ΡΠ΅ΡΠ΅Π· Π½ΡΠ»Π΅Π²ΠΎΠΉ ΡΡΠΎΠ²Π΅Π½Ρ) ΠΈΡΠΏΠΎΠ»ΡΠ·ΠΎΠ²Π°Π»ΡΡ ΡΠΈΠ½ΡΡΠΎΠΈΠ΄Π°Π»ΡΠ½ΡΠΉ ΡΠΈΠ³Π½Π°Π» Ρ ΡΠ°ΡΡΠΎΡΠΎΠΉ 100 ΠΊΠΡ Ρ ΡΡΠΎΠ²Π½Π΅ΠΌ ~0.5 ΠΎΡ ΠΌΠ°ΠΊΡΠΈΠΌΠ°Π»ΡΠ½ΠΎΠ³ΠΎ.
Π§Π°ΡΡΠΎΡΠ° Π² 100 ΠΊΠΡ Π±ΡΠ»Π° Π²ΡΠ±ΡΠ°Π½Π° ΠΏΠΎ ΡΠΎΠΉ ΠΏΡΠΈΡΠΈΠ½Π΅, ΡΡΠΎ ΠΎΠ±ΡΡΠ½ΠΎ ΡΠ°ΠΊΠΈΠ΅ ΠΈΡΠΊΠ°ΠΆΠ΅Π½ΠΈΡ Π±ΠΎΠ»Π΅Π΅ Π·Π°ΠΌΠ΅ΡΠ½Ρ Π½Π° Π²ΡΡΠΎΠΊΠΈΡ ΡΠ°ΡΡΠΎΡΠ°Ρ .
Π Π΄Π°Π½Π½ΠΎΠΌ ΡΠ»ΡΡΠ°Π΅ ΠΎΠ½ΠΈ ΠΈΠΌΠ΅ΡΡ Π½Π΅Π·Π½Π°ΡΠΈΡΠ΅Π»ΡΠ½ΡΡ Π²Π΅Π»ΠΈΡΠΈΠ½Ρ. ΠΠ° ΠΊΠ°ΡΡΠΈΠ½ΠΊΠ΅ Ρ ΠΌΠ°ΡΡΡΠ°Π±ΠΎΠΌ 5 Π / Π΄Π΅Π». ΠΈΡ Π²ΠΎΠΎΠ±ΡΠ΅ Π½Π΅ ΡΠ΄Π°ΡΡΡΡ ΠΎΠ±Π½Π°ΡΡΠΆΠΈΡΡ; Π½ΠΎ ΠΏΡΠΈ ΠΌΠ°ΡΡΡΠ°Π±Π΅ 1 Π / Π΄Π΅Π». ΠΌΠΎΠΆΠ½ΠΎ Π·Π°ΠΌΠ΅ΡΠΈΡΡ Π½Π΅ΠΊΠΎΡΠΎΡΡΠΉ ΠΈΠ·Π³ΠΈΠ± Π²Π±Π»ΠΈΠ·ΠΈ Π½ΡΠ»Ρ (Π΄Π»Ρ Π΅Π³ΠΎ ΠΎΠ±Π½Π°ΡΡΠΆΠ΅Π½ΠΈΡ ΡΡΠ΄ΠΎΠΌ ΠΏΡΠΎΠ²Π΅Π΄Π΅Π½Π° ΠΏΡΡΠΌΠ°Ρ Π»ΠΈΠ½ΠΈΡ ΠΊΡΠ°ΡΠ½ΡΠΌ ΡΠ²Π΅ΡΠΎΠΌ:
Β
ΠΠ»Ρ ΠΎΠ±Π½Π°ΡΡΠΆΠ΅Π½ΠΈΡ
ΡΡΠΎΠ³ΠΎ ΠΈΠ·Π³ΠΈΠ±Π° ΠΏΡΠΈΡΠ»ΠΎΡΡ ΡΠΎΠ·Π΄Π°ΡΡ ΡΠΎΠ²Π΅ΡΡΠ΅Π½Π½ΠΎ Π½Π΅ΡΠ΅Π°Π»ΡΠ½ΡΠ΅ ΡΡΠ»ΠΎΠ²ΠΈΡ ΡΠ°Π±ΠΎΡΡ
ΡΡΠΈΠ»ΠΈΡΠ΅Π»Ρ.
Π ΡΠ΅Π°Π»ΡΠ½ΡΡ ΡΡΠ»ΠΎΠ²ΠΈΡΡ Π½ΠΈΠΊΠ°ΠΊΠΎΠ³ΠΎ ΠΈΡΠΊΠ°ΠΆΠ΅Π½ΠΈΡ ΡΠΈΠ³Π½Π°Π»Π° ΠΏΠΎ ΠΏΡΠΈΡΠΈΠ½Π΅ «ΡΡΡΠΏΠ΅Π½ΡΠΊΠΈ» Π½Π΅Ρ.
Π‘ΠΈΠ½ΡΡΠΎΠΈΠ΄Π°Π»ΡΠ½ΡΠΉ ΡΠΈΠ³Π½Π°Π» ΠΈΡΠΏΠΎΠ»ΡΠ·ΠΎΠ²Π°Π»ΡΡ ΡΠ°ΠΊΠΆΠ΅ ΠΈ Π΄Π»Ρ ΠΏΡΠΎΠ²Π΅ΡΠΊΠΈ ΡΠ°Π±ΠΎΡΡ ΠΎΠ΄Π½ΠΎΠΉ ΠΈΠ· ΠΌΠΈΠΊΡΠΎΡΡ Π΅ΠΌ ΡΡΠΈΠ»ΠΈΡΠ΅Π»Ρ Π½Π΅ Π² ΠΌΠΎΡΡΠΎΠ²ΠΎΠΌ, Π° Π² ΠΎΠ΄ΠΈΠ½ΠΎΡΠ½ΠΎΠΌ Π²ΠΊΠ»ΡΡΠ΅Π½ΠΈΠΈ; ΠΏΡΠΈ ΡΡΠΎΠΌ Π±ΡΠ»Π° ΠΏΠΎΠ΄ΠΊΠ»ΡΡΠ΅Π½Π° Π½Π°Π³ΡΡΠ·ΠΊΠ° 4 ΠΠΌ.
Π‘ΠΈΠ½ΡΡ 1 ΠΊΠΡ, Π½Π°Π³ΡΡΠ·ΠΊΠ° 4 ΠΠΌ, ΠΎΠ΄ΠΈΠ½ΠΎΡΠ½ΠΎΠ΅ Π²ΠΊΠ»ΡΡΠ΅Π½ΠΈΠ΅, Π°ΠΌΠΏΠ»ΠΈΡΡΠ΄Π° — Ρ ΠΎΠ³ΡΠ°Π½ΠΈΡΠ΅Π½ΠΈΠ΅ΠΌ:
ΠΠΎΡΠ½ΠΎΡΡΡ Π½Π° Π½Π°Π³ΡΡΠ·ΠΊΠ΅ ΡΠΎΡΡΠ°Π²ΠΈΠ»Π° 51 ΠΡ, ΠΏΠΎΡΡΠ΅Π±Π»ΡΠ΅ΠΌΡΠΉ ΡΠΎΠΊ — 1.6 Π, ΠΠΠ = 66%.
Β
ΠΡΠΏΡΡΠ°Π½ΠΈΡ Ρ ΡΠΈΠ³Π½Π°Π»ΠΎΠΌ ΠΏΡΡΠΌΠΎΡΠ³ΠΎΠ»ΡΠ½ΠΎΠΉ ΡΠΎΡΠΌΡ
ΠΡΡΠΌΠΎΡΠ³ΠΎΠ»ΡΠ½ΠΈΠΊ 10 ΠΊΠΡ, Π°ΠΌΠΏΠ»ΠΈΡΡΠ΄Π° Π² «ΠΏΠ»ΠΎΡΠΊΠΎΠΉ» ΡΠ°ΡΡΠΈ ~0.5 ΠΎΡ ΠΌΠ°ΠΊΡΠΈΠΌΠ°Π»ΡΠ½ΠΎΠΉ:
ΠΠ° ΠΎΡΡΠΈΠ»Π»ΠΎΠ³ΡΠ°ΠΌΠΌΠ΅
Π²ΠΈΠ΄Π½Ρ Π²ΡΠ±ΡΠΎΡΡ Π²Π±Π»ΠΈΠ·ΠΈ ΡΡΠΎΠ½ΡΠΎΠ² ΡΠΈΠ³Π½Π°Π»Π°.
Π‘ΡΠ΄Ρ ΠΏΠΎ ΠΈΡ
Π½Π΅ΡΠΈΠΌΠΌΠ΅ΡΡΠΈΡΠ½ΠΎΡΡΠΈ, ΠΎΠ½ΠΈ
Π²ΠΎΠ·Π½ΠΈΠΊΠ»ΠΈ Π½Π΅ ΡΠΎΠ»ΡΠΊΠΎ ΠΈΠ·-Π·Π° Π½Π°Π»ΠΈΡΠΈΡ ΡΠ°ΡΡΠΎΡΠ½ΠΎ-Π·Π°Π²ΠΈΡΠΈΠΌΡΡ
ΡΠ»Π΅ΠΌΠ΅Π½ΡΠΎΠ² Π² ΡΡ
Π΅ΠΌΠ΅
ΠΏΠ»Π°ΡΡ, Π½ΠΎ ΠΈ ΠΈΠ·-Π·Π° Π²Π½ΡΡΡΠ΅Π½Π½ΠΈΡ
ΠΎΡΠΎΠ±Π΅Π½Π½ΠΎΡΡΠ΅ΠΉ ΠΌΠΈΠΊΡΠΎΡΡ
Π΅ΠΌΡ
LM3886.
ΠΡΡΠΌΠΎΡΠ³ΠΎΠ»ΡΠ½ΠΈΠΊ 2 ΠΊΠΡ, Π°ΠΌΠΏΠ»ΠΈΡΡΠ΄Π° Π² «ΠΏΠ»ΠΎΡΠΊΠΎΠΉ» ΡΠ°ΡΡΠΈ — ΠΌΠ°ΠΊΡΠΈΠΌΠ°Π»ΡΠ½Π°Ρ:
ΠΠ° ΡΡΠΎΠΉ ΠΎΡΡΠΈΠ»Π»ΠΎΠ³ΡΠ°ΠΌΠΌΠ΅ «ΡΠΎΠΆΠΊΠΈ» Π²ΡΠ±ΡΠΎΡΠΎΠ² ΠΎΠΊΠ°Π·Π°Π»ΠΈΡΡ ΠΏΠΎΡΡΠΈ ΠΏΠΎΠ»Π½ΠΎΡΡΡΡ ΡΡΠ΅Π·Π°Π½Ρ, ΡΠ°ΠΊ ΠΊΠ°ΠΊ Π²ΡΡΠ»ΠΈ Π·Π° Π³ΡΠ°Π½ΠΈΡΡ Π΄ΠΈΠ½Π°ΠΌΠΈΡΠ΅ΡΠΊΠΎΠ³ΠΎ Π΄ΠΈΠ°ΠΏΠ°Π·ΠΎΠ½Π°.
Π Π½ΠΈΠΆΠ½Π΅ΠΉ ΠΏΠΎΠ»ΡΠ²ΠΎΠ»Π½Π΅ Π²ΠΈΠ΄Π½Π° «Π±Π°Ρ ΡΠΎΠΌΠ°», ΠΏΡΠ΅Π΄ΠΏΠΎΠ»ΠΎΠΆΠΈΡΠ΅Π»ΡΠ½ΠΎ, ΠΎΡ ΡΠ°ΠΌΠΎΠ²ΠΎΠ·Π±ΡΠΆΠ΄Π΅Π½ΠΈΡ.
ΠΠΎΡΠ½ΠΎΡΡΡ Π½Π° Π²ΡΡ
ΠΎΠ΄Π΅
ΡΠΎΡΡΠ°Π²ΠΈΠ»Π° 185 ΠΡ, ΠΌΠΎΡΠ½ΠΎΡΡΡ ΠΏΠΎΡΡΠ΅Π±Π»Π΅Π½ΠΈΡ 228 ΠΡ, ΠΠΠ 81%.
Β
ΠΡΠΏΡΡΠ°Π½ΠΈΡ Ρ ΡΠΈΠ³Π½Π°Π»ΠΎΠΌ ΡΡΠ΅ΡΠ³ΠΎΠ»ΡΠ½ΠΎΠΉ ΠΈ ΠΏΠΈΠ»ΠΎΠΎΠ±ΡΠ°Π·Π½ΠΎΠΉ ΡΠΎΡΠΌΡ
Π’ΡΠ΅ΡΠ³ΠΎΠ»ΡΠ½ΠΈΠΊ,
ΠΏΠΈΠ»Π° ΠΈ ΠΎΠ±ΡΠ°ΡΠ½Π°Ρ ΠΏΠΈΠ»Π° 2 ΠΊΠΡ, Π°ΠΌΠΏΠ»ΠΈΡΡΠ΄Π°
~0.
5 ΠΎΡ ΠΌΠ°ΠΊΡΠΈΠΌΠ°Π»ΡΠ½ΠΎΠΉ:
Π‘ΠΊΠ»ΠΎΠ½Ρ
ΡΡΠ΅ΡΠ³ΠΎΠ»ΡΠ½ΠΈΠΊΠ° ΠΈ ΠΏΠΈΠ»Ρ — ΠΏΡΠ°ΠΊΡΠΈΡΠ΅ΡΠΊΠΈΠ΅ ΠΈΠ΄Π΅Π°Π»ΡΠ½ΡΠ΅, Π½ΠΎ ΡΠΈΠ³Π½Π°Π» Π½Π° ΠΏΠΎΡΠ»Π΅Π΄Π½Π΅ΠΉ
ΠΎΡΡΠΈΠ»Π»ΠΎΠ³ΡΠ°ΠΌΠΌΠ΅ ΡΠΎΠΏΡΠΎΠ²ΠΎΠΆΠ΄Π°Π΅ΡΡΡ ΡΠΈΠ»ΡΠ½ΡΠΌ Π²ΡΠ±ΡΠΎΡΠΎΠΌ (ΠΊΠ°ΠΊ Π½Π° ΠΏΡΡΠΌΠΎΡΠ³ΠΎΠ»ΡΠ½ΠΈΠΊΠ΅).
Β
Π’ΡΠ΅ΡΠ³ΠΎΠ»ΡΠ½ΠΈΠΊ 1 ΠΊΠΡ, ΠΏΠΈΠ»Π° ΠΈ ΠΎΠ±ΡΠ°ΡΠ½Π°Ρ ΠΏΠΈΠ»Π° 2 ΠΊΠΡ, Π°ΠΌΠΏΠ»ΠΈΡΡΠ΄Π° — ΠΌΠ°ΠΊΡΠΈΠΌΠ°Π»ΡΠ½Π°Ρ:
ΠΠΈΠ½Π΅ΠΉΠ½ΠΎΡΡΡ ΡΠΊΠ»ΠΎΠ½ΠΎΠ²
ΡΡΠ΅ΡΠ³ΠΎΠ»ΡΠ½ΠΈΠΊΠ° ΠΈ ΠΎΠ±ΠΎΠΈΡ
ΠΏΠΈΠ»ΠΎΠΎΠ±ΡΠ°Π·Π½ΡΡ
ΡΠΈΠ³Π½Π°Π»ΠΎΠ² — Π½Π° Π²ΡΡΡΠ΅ΠΌ ΡΡΠΎΠ²Π½Π΅, ΠΈ ΡΠΎΠ»ΡΠΊΠΎ
«Π±Π°Ρ
ΡΠΎΠΌΠ°» Π² ΡΠΎΡΠΊΠ°Ρ
ΠΌΠΈΠ½ΠΈΠΌΡΠΌΠ° ΡΠΈΠ³Π½Π°Π»Π° Π½Π° ΠΏΠ΅ΡΠ²ΠΎΠΉ ΠΈ Π²ΡΠΎΡΠΎΠΉ ΠΎΡΡΠΈΠ»Π»ΠΎΠ³ΡΠ°ΠΌΠΌΠ°Ρ
ΡΠ»Π΅Π³ΠΊΠ° ΠΏΠΎΡΡΠΈΡ Π³Π»Π°ΠΌΡΡ.
Β
ΠΠΌΠΏΠ»ΠΈΡΡΠ΄Π½ΠΎ-ΡΠ°ΡΡΠΎΡΠ½Π°Ρ Ρ Π°ΡΠ°ΠΊΡΠ΅ΡΠΈΡΡΠΈΠΊΠ° ΠΎΠ΄Π½ΠΎΠΏΠ»Π°ΡΠ½ΠΎΠ³ΠΎ ΡΡΠΈΠ»ΠΈΡΠ΅Π»Ρ ΠΌΠΎΡΠ½ΠΎΡΡΠΈ Π·Π²ΡΠΊΠΎΠ²ΠΎΠΉ ΡΠ°ΡΡΠΎΡΡ Π½Π° ΠΌΠΈΠΊΡΠΎΡΡ Π΅ΠΌΠ΅ LM3886
ΠΠΌΠΏΠ»ΠΈΡΡΠ΄Π½ΠΎ-ΡΠ°ΡΡΠΎΡΠ½Π°Ρ Ρ
Π°ΡΠ°ΠΊΡΠ΅ΡΠΈΡΡΠΈΠΊΠΈ ΡΠ½ΠΈΠΌΠ°Π»Π°ΡΡ ΠΌΠ΅ΡΠΎΠ΄ΠΎΠΌ ΠΏΠΎΠ΄Π°ΡΠΈ Π½Π° Π²Ρ
ΠΎΠ΄
ΡΠΈΠ³Π½Π°Π»Π° Ρ Π»ΠΈΠ½Π΅ΠΉΠ½ΠΎ-Π½Π°ΡΠ°ΡΡΠ°ΡΡΠ΅ΠΉ ΡΠ°ΡΡΠΎΡΠΎΠΉ ΠΎΡ 10 ΠΡ Π΄ΠΎ 40000 ΠΡ.![]()
Π Π²ΠΎΡ ΡΡΠΎ ΠΏΠΎΠ»ΡΡΠΈΠ»ΠΎΡΡ:
ΠΠ΄ΠΈΠ½ ΡΠΈΠΊΠ» ΠΏΡΠΎΡ ΠΎΠΆΠ΄Π΅Π½ΠΈΡ ΠΏΠΎΠ»ΠΎΡΡ ΡΠ°ΡΡΠΎΡ 10 ΠΡ — 40 ΠΊΠΡ ΠΎΠ±Π²Π΅Π΄ΡΠ½ ΠΊΡΠ°ΡΠ½ΠΎΠΉ ΡΠ°ΠΌΠΊΠΎΠΉ, ΠΎΠ½ ΠΈ ΠΏΡΠ΅Π΄ΡΡΠ°Π²Π»ΡΠ΅Ρ ΡΠΎΠ±ΠΎΠΉ ΠΠ§Π₯ Π² Π΄Π°Π½Π½ΠΎΠΌ Π΄ΠΈΠ°ΠΏΠ°Π·ΠΎΠ½Π΅.
ΠΠ§Π₯ ΠΏΠΎΠ»ΡΡΠΈΠ»Π°ΡΡ Π°Π±ΡΠΎΠ»ΡΡΠ½ΠΎ ΠΏΠ»ΠΎΡΠΊΠΎΠΉ, ΡΡΠΎ ΠΏΠΎΠ΄ΡΠ²Π΅ΡΠΆΠ΄Π°Π΅Ρ Π²ΡΡΠΎΠΊΠΈΠ΅ Ρ Π°ΡΠ°ΠΊΡΠ΅ΡΠΈΡΡΠΈΠΊΠΈ ΠΏΡΠΈΠΌΠ΅Π½ΡΠ½Π½ΡΡ ΠΌΠΈΠΊΡΠΎΡΡ Π΅ΠΌ LM3886.
ΠΠΎΠ»Π΅Π΅ Π΄Π΅ΡΠ°Π»ΡΠ½Π°Ρ ΠΏΡΠΎΠ²Π΅ΡΠΊΠ° Π² ΠΎΠ±Π»Π°ΡΡΠΈ Π½ΠΈΠ·ΠΊΠΈΡ ΡΠ°ΡΡΠΎΡ ΠΏΠΎΠΊΠ°Π·Π°Π»Π°, ΡΡΠΎ ΠΏΠΎ ΡΡΠΎΠ²Π½Ρ ΠΌΠΈΠ½ΡΡ 3 Π΄Π ΠΏΠΎΠ»ΠΎΡΠ° Π½Π°ΡΠΈΠ½Π°Π΅ΡΡΡ ΠΎΡ ΡΠ°ΡΡΠΎΡΡ 3.3 ΠΡ.
Π§ΡΠΎ ΠΊΠ°ΡΠ°Π΅ΡΡΡ Π²ΡΡΠΎΠΊΠΈΡ ΡΠ°ΡΡΠΎΡ (ΡΠ²ΡΡΠ΅ 40 ΠΊΠΡ), ΡΠΎ Π±ΡΠ» ΠΎΠ±Π½Π°ΡΡΠΆΠ΅Π½ ΠΏΠ»Π°Π²Π½ΡΠΉ ΠΏΠΎΠ΄ΡΡΠΌ Ρ Π°ΡΠ°ΠΊΡΠ΅ΡΠΈΡΡΠΈΠΊΠΈ Π² ΡΠ°ΠΉΠΎΠ½Π΅ 230 — 240 ΠΊΠΡ ΠΏΡΠΈΠΌΠ΅ΡΠ½ΠΎ Π½Π° 18%, ΠΏΠΎΡΠ»Π΅ ΡΠ΅Π³ΠΎ ΡΡΠ» ΡΠΆΠ΅ Π΄ΠΎΠ²ΠΎΠ»ΡΠ½ΠΎ Π±ΡΡΡΡΡΠΉ ΡΠΏΠ°Π΄.
ΠΠΈΠ΄ΠΈΠΌΠΎ, ΠΈΠ·-Π·Π°
ΡΡΠΎΠ³ΠΎ ΠΏΠΎΠ΄ΡΡΠΌΠ° ΠΈ ΠΎΠ±ΡΠ°Π·ΠΎΠ²ΡΠ²Π°Π»ΠΈΡΡ Π²ΡΠ±ΡΠΎΡΡ, Π·Π°ΠΌΠ΅ΡΠ½ΡΠ΅ Π½Π° ΠΎΡΡΠΈΠ»Π»ΠΎΠ³ΡΠ°ΠΌΠΌΠ°Ρ
Ρ
ΠΏΡΡΠΌΠΎΡΠ³ΠΎΠ»ΡΠ½ΡΠΌ ΠΈ ΠΏΠΈΠ»ΠΎΠΎΠ±ΡΠ°Π·Π½ΡΠΌ ΡΠΈΠ³Π½Π°Π»Π°ΠΌΠΈ.
Β
ΠΠΊΠΎΠ½ΡΠ°ΡΠ΅Π»ΡΠ½ΡΠΉ Π΄ΠΈΠ°Π³Π½ΠΎΠ· ΠΎΠ΄Π½ΠΎΠΏΠ»Π°ΡΠ½ΠΎΠ³ΠΎ ΡΡΠΈΠ»ΠΈΡΠ΅Π»Ρ ΠΌΠΎΡΠ½ΠΎΡΡΠΈ Π·Π²ΡΠΊΠΎΠ²ΠΎΠΉ ΡΠ°ΡΡΠΎΡΡ Π½Π° ΠΌΠΈΠΊΡΠΎΡΡ Π΅ΠΌΠ΅ LM3886
Π£ΡΠΈΠ»ΠΈΡΠ΅Π»Ρ ΠΏΠΎΠΊΠ°Π·Π°Π» ΡΠ΅Π±Ρ Ρ ΡΠ°ΠΌΠΎΠΉ Π½Π°ΠΈΠ»ΡΡΡΠ΅ΠΉ ΡΡΠΎΡΠΎΠ½Ρ.
ΠΠ½, Π΄Π΅ΠΉΡΡΠ²ΠΈΡΠ΅Π»ΡΠ½ΠΎ, ΠΌΠΎΠΆΠ΅Ρ ΠΎΡΠ΄Π°Π²Π°ΡΡ Π² Π½Π°Π³ΡΡΠ·ΠΊΡ ΠΎΡΠ΅Π½Ρ Π±ΠΎΠ»ΡΡΡΡ ΠΌΠΎΡΠ½ΠΎΡΡΡ Ρ Π½ΠΈΡΡΠΎΠΆΠ½ΡΠΌΠΈ ΠΈΡΠΊΠ°ΠΆΠ΅Π½ΠΈΡΠΌΠΈ.
ΠΠ΅Π±ΠΎΠ»ΡΡΠΈΠ΅ ΡΠ΅ΡΠΎΡ ΠΎΠ²Π°ΡΠΎΡΡΠΈ Π² Π²ΠΈΠ΄Π΅ «Π±Π°Ρ ΡΠΎΠΌΡ» Π²ΠΎΠ·Π½ΠΈΠΊΠ°ΡΡ ΡΠΎΠ»ΡΠΊΠΎ ΠΏΡΠΈ ΠΏΠΎΠ΄Π°ΡΠ΅ ΡΠΈΠ³Π½Π°Π»Π° Π½Π° ΡΡΠΎΠ²Π½Π΅ ΠΌΠ°ΠΊΡΠΈΠΌΠ°Π»ΡΠ½ΠΎΠ³ΠΎ Π½Π°ΠΏΡΡΠΆΠ΅Π½ΠΈΡ Π½Π° Π²ΡΡ ΠΎΠ΄Π΅; ΡΡΠΎ, Π² ΠΎΠ±ΡΠ΅ΠΌ-ΡΠΎ, Π½Π΅ ΡΠ²Π»ΡΠ΅ΡΡΡ ΡΠ°Π±ΠΎΡΠΈΠΌ ΡΠ΅ΠΆΠΈΠΌΠΎΠΌ Ρ ΡΠΎΡΠΊΠΈ Π·ΡΠ΅Π½ΠΈΡ ΠΊΠ°ΡΠ΅ΡΡΠ²Π° Π²ΠΎΡΠΏΡΠΎΠΈΠ·Π²Π΅Π΄Π΅Π½ΠΈΡ ΡΠΈΠ³Π½Π°Π»Π°.
ΠΡΠΎΠΌΠ΅ ΠΎΡΠ΅Π½Ρ ΠΌΠ°Π»ΡΡ ΠΈΡΠΊΠ°ΠΆΠ΅Π½ΠΈΠΉ, ΡΡΠΈΠ»ΠΈΡΠ΅Π»Ρ ΠΎΡΠ»ΠΈΡΠ°Π΅ΡΡΡ ΠΏΡΠ΅ΠΊΡΠ°ΡΠ½ΠΎΠΉ Π°ΠΌΠΏΠ»ΠΈΡΡΠ΄Π½ΠΎ-ΡΠ°ΡΡΠΎΡΠ½ΠΎΠΉ Ρ Π°ΡΠ°ΠΊΡΠ΅ΡΠΈΡΡΠΈΠΊΠΎΠΉ.
Π, Π½Π°ΠΊΠΎΠ½Π΅Ρ, Π΄ΠΎ
ΠΊΡΡΠΈ: ΠΏΡΠΈ ΠΆΠ΅Π»Π°Π½ΠΈΠΈ ΡΡΠΎΡ ΠΌΠΎΠ½ΠΎΡΠΎΠ½ΠΈΡΠ΅ΡΠΊΠΈΠΉ ΠΌΠΎΡΡΠΎΠ²ΠΎΠΉ ΡΡΠΈΠ»ΠΈΡΠ΅Π»Ρ ΠΌΠΎΠΆΠ½ΠΎ
ΠΏΠ΅ΡΠ΅Π΄Π΅Π»Π°ΡΡ Π² ΡΡΠ΅ΡΠ΅ΠΎΡΠΎΠ½ΠΈΡΠ΅ΡΠΊΠΈΠΉ «ΠΎΠ±ΡΡΠ½ΡΠΉ» ΡΡΠΈΠ»ΠΈΡΠ΅Π»Ρ.
ΠΡΠΎΠ±Π΅Π½Π½ΠΎΡΡΡ ΡΡΠΈΠ»ΠΈΡΠ΅Π»Ρ — ΡΡΠ΅Π±ΠΎΠ²Π°Π½ΠΈΠ΅ Π΄ΠΎΠ²ΠΎΠ»ΡΠ½ΠΎ Π²ΡΡΠΎΠΊΠΎΠ³ΠΎ Π½Π°ΠΏΡΡΠΆΠ΅Π½ΠΈΡ ΠΏΠΈΡΠ°Π½ΠΈΡ, Π½Π΅ ΠΌΠ΅Π½Π΅Π΅ Β±10 Π. Π Π»ΡΡΡΠ΅ — Π±ΠΎΠ»Π΅Π΅ Π²ΡΡΠΎΠΊΠΎΠ΅ Π½Π°ΠΏΡΡΠΆΠ΅Π½ΠΈΠ΅ ΠΏΠΈΡΠ°Π½ΠΈΡ (ΠΎΡ Β±20 Π) Π΄Π»Ρ ΠΏΠΎΠ»ΡΡΠ΅Π½ΠΈΡ Π²ΡΡΠΎΠΊΠΎΠΉ Π²ΡΡ ΠΎΠ΄Π½ΠΎΠΉ ΠΌΠΎΡΠ½ΠΎΡΡΠΈ ΠΈ ΡΠ»ΡΡΡΠ΅Π½ΠΈΡ ΠΠΠ.
ΠΠ΄Π΅ ΠΊΡΠΏΠΈΡΡ ΠΌΠΎΡΡΠΎΠ²ΠΎΠΉ Π£ΠΠ§ Π½Π° LM3886
ΠΡΠΏΠΈΡΡ ΠΏΠ»Π°ΡΡ ΠΏΡΠΎΡΠ΅ΡΡΠΈΡΠΎΠ²Π°Π½Π½ΠΎΠ³ΠΎ Π² ΡΡΠΎΠΌ ΠΎΠ±Π·ΠΎΡΠ΅ ΡΡΠΈΠ»ΠΈΡΠ΅Π»Ρ Π½Π° ΠΎΡΠ½ΠΎΠ²Π΅ LM3886 ΠΌΠΎΠΆΠ½ΠΎ Π½Π° ΠΠ»ΠΈΡΠΊΡΠΏΡΠ΅ΡΡ, Π½Π°ΠΏΡΠΈΠΌΠ΅Ρ, ΠΏΠΎ ΡΡΠΎΠΉ ΡΡΡΠ»ΠΊΠ΅. Π¦Π΅Π½Π° Π½Π° Π΄Π°ΡΡ ΠΎΠ±Π·ΠΎΡΠ° — ΠΎΠΊΠΎΠ»ΠΎ $25 (Π² Π΄Π°Π»ΡΠ½Π΅ΠΉΡΠ΅ΠΌ ΠΌΠΎΠΆΠ΅Ρ ΠΌΠ΅Π½ΡΡΡΡΡ).
ΠΠ±Π·ΠΎΡΡ Π΄ΡΡΠ³ΠΈΡ
ΡΡΠΈΠ»ΠΈΡΠ΅Π»Π΅ΠΉ ΠΊΠ»Π°ΡΡΠ°
AB —
Π·Π΄Π΅ΡΡ.
Β
ΠΠ±Π·ΠΎΡΡ ΡΡΠΈΠ»ΠΈΡΠ΅Π»Π΅ΠΉ ΠΊΠ»Π°ΡΡΠ°
D —
Π·Π΄Π΅ΡΡ.
Β
ΠΠ΅ΡΡ ΡΠ°Π·Π΄Π΅Π» «Π‘Π΄Π΅Π»Π°ΠΉ ΡΠ°ΠΌ! (DIY)»
— Π·Π΄Π΅ΡΡ.
Β
ΠΡΡΡΠΏΠ°ΠΉΡΠ΅ Π² Π³ΡΡΠΏΠΏΡ
SmartPuls.
RuΒ
ΠΠΎΠ½ΡΠ°ΠΊΡΠ΅!
ΠΠ½ΠΎΠ½ΡΡ ΡΡΠ°ΡΠ΅ΠΉ ΠΈ ΠΎΠ±Π·ΠΎΡΠΎΠ², Π°ΠΊΡΡΠ°Π»ΡΠ½ΡΠ΅ ΡΠΎΠ±ΡΡΠΈΡ ΠΈ ΠΌΡΡΠ»ΠΈ ΠΎ Π½ΠΈΡ
.
Β Β
ΠΡΠΊΡΠ΅Π½Π½Π΅
ΠΠ°Ρ,
Β Β ΠΠΎΠΊΡΠΎΡ
Β Β 16 ΡΠ΅Π²ΡΠ°Π»Ρ 2021 Π³.
Β
Β Β Β Β Β Β Β Β Β Β Β Β Β Β Β ΠΠΎΡΠ΅ΠΊΠΎΠΌΠ΅Π½Π΄ΡΠΉΡΠ΅ ΡΡΡ ΡΡΡΠ°Π½ΠΈΡΡ Π΄ΡΡΠ·ΡΡΠΌ ΠΈ ΠΎΠ΄Π½ΠΎΠΊΠ»Π°ΡΡΠ½ΠΈΠΊΠ°ΠΌΒ Β Β Β Β Β Β Β Β Β Β Β Β Β Β Β Β Β Β Β Β ΒΒ
Β
ΠΡΠΈ ΠΊΠΎΠΏΠΈΡΠΎΠ²Π°Π½ΠΈΠΈ (ΠΏΠ΅ΡΠ΅ΠΏΠ΅ΡΠ°ΡΠΊΠ΅) ΠΌΠ°ΡΠ΅ΡΠΈΠ°Π»ΠΎΠ² Π°ΠΊΡΠΈΠ²Π½Π°Ρ ΡΡΡΠ»ΠΊΠ° Π½Π° ΠΈΡΡΠΎΡΠ½ΠΈΠΊ (ΡΠ°ΠΉΡ SmartPuls.ru) ΠΎΠ±ΡΠ·Π°ΡΠ΅Π»ΡΠ½Π°!
Π£ΡΠΈΠ»ΠΈΡΠ΅Π»Ρ ΠΌΠΎΡΠ½ΠΎΡΡΠΈ Π½Π° ΠΌΠΈΠΊΡΠΎΡΡ Π΅ΠΌΠ΅ Lm3886 (2*68 ΠΡ) Ρ ΡΠ΅ΠΌΠ±ΡΠΎΠ±Π»ΠΎΠΊΠΎΠΌ
ΠΠ·ΡΡΠ°Π΅ΠΌ ΠΌΠΎΠ΄ΡΠ»Ρ β ΡΡΠΈΠ»ΠΈΡΠ΅Π»Ρ ΠΌΠΎΡΠ½ΠΎΡΡΠΈ Π½Π° ΠΌΠΈΠΊΡΠΎΡΡ
Π΅ΠΌΠ΅ LM3886.
ΠΠ° ΠΊΠ°ΡΡΠΈΠ½ΠΊΠ΅ Π² ΠΏΡΠ°Π²ΠΎΠΌ Π½ΠΈΠΆΠ½Π΅ΠΌ ΡΠ³Π»Ρ ΡΡΠΎΡΠΊΠ°Π½ ΠΊΠ°ΠΊΠΎΠΉ-ΡΠΎ Π΄ΡΡΠ³ΠΎΠΉ ΡΠΆΠ΅ ΡΠΎΠ±ΡΠ°Π½Π½ΡΠΉ ΡΡΠΈΠ»ΠΈΡΠ΅Π»Ρ.
ΠΠΈΠΊΡΠΎΡΡ
Π΅ΠΌΠ° LM3886 β ΠΌΠΎΠ½ΠΎΡΠΎΠ½ΠΈΡΠ΅ΡΠΊΠΈΠΉ ΡΡΠΈΠ»ΠΈΡΠ΅Π»Ρ ΠΌΠΎΡΠ½ΠΎΡΡΠΈ (Π£ΠΠ§) ΠΊΠ»Π°ΡΡΠ° ΠΠ Ρ ΠΎΡΠ΅Π½Ρ Ρ
ΠΎΡΠΎΡΠΈΠΌΠΈ Ρ
Π°ΡΠ°ΠΊΡΠ΅ΡΠΈΡΡΠΈΠΊΠ°ΠΌΠΈ. ΠΠΎΠΏΡΠ»ΡΡΠ½Π° Ρ ΡΠ°Π΄ΠΈΠΎΠ»ΡΠ±ΠΈΡΠ΅Π»Π΅ΠΉ. ΠΡΠΈ Π½Π΅Π±ΠΎΠ»ΡΡΠΎΠΌ ΠΊΠΎΠ»ΠΈΡΠ΅ΡΡΠ²Π΅ Π΄Π΅ΡΠ°Π»Π΅ΠΉ ΠΌΠΎΠΆΠ½ΠΎ ΡΠ°ΠΌΠΎΠΌΡ ΡΠΎΠ±ΡΠ°ΡΡ Π£ΠΠ§ Ρ Ρ
Π°ΡΠ°ΠΊΡΠ΅ΡΠΈΡΡΠΈΠΊΠ°ΠΌΠΈ ΠΏΡΠΎΠΌΡΡΠ»Π΅Π½Π½ΡΡ
Π°ΠΏΠΏΠ°ΡΠ°ΡΠΎΠ² ΡΡΠΎΠΈΠΌΠΎΡΡΡΡ Π·Π° 200-300$.
ΠΠΎΡΠΌΠΎΡΡΠΈΠΌ Ρ Π°ΡΠ°ΠΊΡΠ΅ΡΠΈΡΡΠΈΠΊΠΈ ΡΡΠΎΠΉ ΠΏΠ»Π°ΡΡ:
1. ΠΠ°ΠΏΡΡΠΆΠ΅Π½ΠΈΠ΅ ΠΏΠΈΡΠ°Π½ΠΈΡ: Π΄Π²ΠΎΠΉΠ½ΠΎΠ΅ ΠΏΠ΅ΡΠ΅ΠΌΠ΅Π½Π½ΠΎΠ΅ 20V-28V, ΡΠ΅ΠΊΠΎΠΌΠ΅Π½Π΄ΡΠ΅ΡΡΡ ΠΈΡΠΏΠΎΠ»ΡΠ·ΠΎΠ²Π°ΡΡ ΡΡΠ°Π½ΡΡΠΎΡΠΌΠ°ΡΠΎΡ Ρ Π΄Π²ΡΠΌΡ ΠΎΠ±ΠΌΠΎΡΠΊΠ°ΠΌΠΈ 26V ΠΈ ΠΌΠΎΡΠ½ΠΎΡΡΡΡ 150 ΠΠ°ΡΡ
2. ΠΡΡ
ΠΎΠ΄Π½Π°Ρ ΠΌΠΎΡΠ½ΠΎΡΡΡ β Π΄ΠΎ: 68W * 2
3. Π‘ΠΎΠΏΡΠΎΡΠΈΠ²Π»Π΅Π½ΠΈΠ΅ Π½Π°Π³ΡΡΠ·ΠΊΠΈ: 4-8 Ohm
4. Π Π°Π·ΠΌΠ΅ΡΡ: 15*9.3*5 ΡΠΌ
ΠΡΠΈΡΠ»ΠΎ Π² ΠΏΠ°ΠΊΠ΅ΡΠ΅ Ρ Π½Π΅ΡΠΊΠΎΠ»ΡΠΊΠΈΠΌΠΈ ΡΠ»ΠΎΡΠΌΠΈ ΡΠΏΠ°ΠΊΠΎΠ²ΠΊΠΈ:
ΠΠ»Π°ΡΠ° Π΄ΠΎΠΏΠΎΠ»Π½ΠΈΡΠ΅Π»ΡΠ½ΠΎ ΡΠΏΠ°ΠΊΠΎΠ²Π°Π½Π° Π² ΠΏΠ»Π΅Π½ΠΊΡ:
ΠΡΠΈΠ»ΠΎΠΆΠΈΠ»ΠΈ ΠΏΠ°ΠΊΠ΅Ρ Ρ ΡΡΡΠ½ΠΈΡΡΡΠΎΠΉ β Π΄Π²Π° Π²ΠΈΠ½ΡΠ° Π΄Π»Ρ ΠΊΡΠ΅ΠΏΠ»Π΅Π½ΠΈΡ ΠΌΠΈΠΊΡΠΎΡΡ
Π΅ΠΌ ΠΊ ΡΠ°Π΄ΠΈΠ°ΡΠΎΡΡ, Π³Π°ΠΉΠΊΠΈ ΠΈ ΡΠ°ΠΉΠ±Ρ Π΄Π»Ρ ΠΊΡΠ΅ΠΏΠ»Π΅Π½ΠΈΡ ΠΏΠΎΡΠ΅Π½ΡΠΈΠΎΠΌΠ΅ΡΡΠΎΠ².
ΠΠ΄ΠΈΠ½ ΠΎΠΏΠ΅ΡΠ°ΡΠΈΠΎΠ½Π½ΠΈΠΊ Π² ΡΠ΅ΠΌΠ±ΡΠΎΠ±Π»ΠΎΠΊΠ΅ ΠΏΠΎΡ
ΠΎΠΆΠ΅ Ρ ΠΏΠΎΠΌΠΎΡΡΡ ΠΏΡΠ΅ΡΡΠ° Π² ΠΏΠ°Π½Π΅Π»ΡΠΊΡ Π²ΡΡΠ°Π²Π»ΡΠ»ΠΈ:
Π Π°Π·ΠΌΠ΅ΡΡ ΠΏΠ»Π°ΡΡ:
ΠΠΎ ΡΠΎΡΠΎΠ³ΡΠ°ΡΠΈΠΈ Π²ΠΈΠ΄Π½ΠΎ β ΡΡ
Π΅ΠΌΠ° ΡΠ°Π·Π±ΠΈΡΠ° Π½Π° 4-Π΅ ΡΠ°ΡΡΠΈ: ΠΏΡΠ΅Π΄ΡΡΠΈΠ»ΠΈΡΠ΅Π»Ρ-ΡΠ΅ΠΌΠ±ΡΠΎΠ±Π»ΠΎΠΊ, Π£ΠΠ§, Π·Π°ΡΠΈΡΠ° Π°ΠΊΡΡΡΠΈΡΠ΅ΡΠΊΠΎΠΉ ΡΠΈΡΡΠ΅ΠΌΡ ΠΈ Π±Π»ΠΎΠΊ ΠΏΠΈΡΠ°Π½ΠΈΡ.
ΠΠ»Π°ΡΠ° Π΄Π²ΡΡ
ΡΡΠΎΡΠΎΠ½Π½ΡΡ. ΠΠ±ΡΠ°ΡΠ½Π°Ρ ΡΡΠΎΡΠΎΠ½Π° ΠΏΠ»Π°ΡΡ:
Π€Π»ΡΡ ΠΎΡΠΌΡΡ Π½Π° 4-ΠΊΡ. ΠΡΠ»ΠΈ ΠΊΡΠ΄Π°-ΡΠΎ ΡΡΡΠ°Π½Π°Π²Π»ΠΈΠ²Π°ΡΡ Π΄Π°Π½Π½ΡΠΉ ΡΡΠΈΠ»ΠΈΡΠ΅Π»Ρ Π½Π° ΠΏΠΎΡΡΠΎΡΠ½Π½ΠΎΠ΅ ΠΈΡΠΏΠΎΠ»ΡΠ·ΠΎΠ²Π°Π½ΠΈΠ΅, ΡΠΎ Π»ΡΡΡΠ΅ ΠΏΡΠΎΠΌΡΡΡ ΠΏΠ»Π°ΡΡ ΠΆΠΈΠ΄ΠΊΠΎΡΡΡΡ Π΄Π»Ρ ΡΠ½ΡΡΠΈΡ ΡΠ»ΡΡΠ°.
ΠΠΎΡΠΌΠΎΡΡΠΈΠΌ ΠΊΠ°ΠΊΠΈΠ΅ Π΄Π΅ΡΠ°Π»ΠΈ ΠΈΡΠΏΠΎΠ»ΡΠ·ΡΡΡΡΡ Π² ΡΡΠΎΠΌ ΡΡΠΈΠ»ΠΈΡΠ΅Π»Π΅:
ΠΠΎΠ½Π΄Π΅Π½ΡΠ°ΡΠΎΡΡ ΡΠΈΠ»ΡΡΡΠ° Π±Π»ΠΎΠΊΠ° ΠΏΠΈΡΠ°Π½ΠΈΡ, ΡΠ΅Π»Π΅ Π·Π°ΡΠΈΡΡ Π°ΠΊΡΡΡΠΈΡΠ΅ΡΠΊΠΎΠΉ ΡΠΈΡΡΠ΅ΠΌΡ ΠΈ ΡΠ΅ΡΠΌΠΈΠ½Π°Π»Ρ Π΄Π»Ρ Π΅Π΅ ΠΏΠΎΠ΄ΠΊΠ»ΡΡΠ΅Π½ΠΈΡ:
Π’Π΅ΡΠΌΠΈΠ½Π°Π»Ρ ΠΏΠΎΠ½ΡΠ°Π²ΠΈΠ»ΠΈΡΡ β ΡΠΈΠΊΡΠΈΡΡΡΡ Π²ΡΠ΅ ΠΏΡΠΎΡΠ½ΠΎ, ΡΠΎΠ»ΡΡΡΠΉ ΠΏΡΠΎΠ²ΠΎΠ΄ Π·Π°Π»Π°Π·ΠΈΡ Π±Π΅Π· ΠΏΡΠΎΠ±Π»Π΅ΠΌ. ΠΠ°ΡΠ΅ΠΌ-ΡΠΎ ΡΠ΅ΡΠΌΠΈΠ½Π°Π»Ρ Π΄Π»Ρ ΠΏΠΎΠ΄ΠΊΠ»ΡΡΠ΅Π½ΠΈΡ Π΄ΠΈΠ½Π°ΠΌΠΈΠΊΠΎΠ² ΡΠ°ΡΠΏΠΎΠ»ΠΎΠΆΠΈΠ»ΠΈ Π½Π° ΠΏΠ΅ΡΠ΅Π΄Π½Π΅ΠΉ ΠΏΠ°Π½Π΅Π»ΠΈ ΠΏΠ»Π°ΡΡ. ΠΠ»ΠΈ ΠΏΡΠΎΠ²ΠΎΠ΄Π° Π΄ΠΈΠ½Π°ΠΌΠΈΠΊΠΎΠ² ΡΠ·Π°Π΄ΠΈ ΠΏΠΎΠ΄ΠΊΠ»ΡΡΠΈΡΡ ΠΊ ΡΡΠΈΠΌ ΠΊΠ»Π΅ΠΉΠΌΠ°ΠΌ?
RCA β Π²Ρ
ΠΎΠ΄Π½ΡΠ΅ ΡΠ°Π·ΡΠ΅ΠΌΡ.
ΠΠΈΠΆΠ½ΠΈΠΉ ΡΠ°Π·ΡΠ΅ΠΌ ΠΌΠ°Π»ΠΎ ΡΠΎΠ³ΠΎ, ΡΡΠΎ ΡΠ°ΡΠΏΠ°ΡΠ½ ΠΊΡΠΈΠ²ΠΎ, ΡΠ°ΠΊ Π΅ΡΠ΅ ΡΡΠ»ΡΠΏΠ°Π½ Π½Π΅ Π²Π»Π°Π·ΠΈΡ Π²ΠΎΠΎΠ±ΡΠ΅ Π² Π½Π΅Π³ΠΎ. Π Π°ΡΡΠΈΡΠΈΠ».
ΠΠ° Π²Ρ ΠΎΠ΄Π½ΡΠΌΠΈ Π³Π½Π΅Π·Π΄Π°ΠΌΠΈ Π΅ΡΡΡ ΡΡΠΈ ΠΎΡΠ²Π΅ΡΡΡΠΈΡ Π΄Π»Ρ ΡΡΡΠ°Π½ΠΎΠ²ΠΊΠΈ ΠΊΠΎΠ»ΠΎΠ΄ΠΊΠΈ, Π΅ΡΠ»ΠΈ ΡΠ°ΡΠΏΠΎΠ»ΠΎΠΆΠ΅Π½ΠΈΠ΅ Π²Ρ ΠΎΠ΄Π½ΡΡ Π³Π½Π΅Π·Π΄ ΠΏΠΎΡΠ΅ΠΌΡ-ΡΠΎ Π½Π΅ ΡΡΡΠ°ΠΈΠ²Π°Π΅Ρ (Π½Π°ΠΏΡΠΈΠΌΠ΅Ρ, Ρ ΠΎΡΠΈΠΌ ΡΠ°Π·ΠΌΠ΅ΡΡΠΈΡΡ Π½Π° Π·Π°Π΄Π½Π΅ΠΉ ΡΡΠ΅Π½ΠΊΠ΅ ΠΊΠΎΡΠΏΡΡΠ°).
ΠΠΎΠ½Π΄Π΅Π½ΡΠ°ΡΠΎΡΡ ΠΌΠ΅ΠΆΠ΄Ρ ΡΠ΅ΠΌΠ±ΡΠΎΠ±Π»ΠΎΠΊΠΎΠΌ ΠΈ ΠΌΠΈΠΊΡΠΎΡΡ
Π΅ΠΌΠ°ΠΌΠΈ Π£ΠΠ§: Hi-emd ΠΊΠ°ΡΠ΅ΡΡΠ²Π° ΠΈΠ·Π²Π΅ΡΡΠ½ΠΎΠΉ ΡΠΈΡΠΌΡ JIE DUE DENC:
ΠΠΈΠΊΡΠΎΡΡ
Π΅ΠΌΡ Π£ΠΠ§ LM3886TF. ΠΠΎΡΠΏΡΡ ΠΏΠ»Π°ΡΡΠΈΠΊΠΎΠ²ΡΠΉ (TF), ΠΌΠΎΠΆΠ½ΠΎ ΠΊΡΠ΅ΠΏΠΈΡΡ ΠΊ ΡΠ°Π΄ΠΈΠ°ΡΠΎΡΡ Π±Π΅Π· ΠΈΠ·ΠΎΠ»ΡΡΠΈΠΎΠ½Π½ΠΎΠΉ ΠΏΠΎΠ΄Π»ΠΎΠΆΠΊΠΈ. ΠΠ°ΡΡΠΎΡΡΠΈΠ΅ ΠΈΠ»ΠΈ ΡΠ΅ΠΉΠΊΠΎΠ²ΡΠ΅ ΡΠΈΠΏΡ β Π½Π΅ΠΏΠΎΠ½ΡΡΠ½ΠΎ:
Π ΡΠ΅ΠΌΠ±ΡΠΎΠ±Π»ΠΎΠΊΠ΅-ΠΏΡΠ΅Π΄ΡΡΠΈΠ»ΠΈΡΠ΅Π»Π΅ ΠΈΡΠΏΠΎΠ»ΡΠ·ΡΡΡΡΡ ΠΎΠΏΠ΅ΡΠ°ΡΠΈΠΎΠ½Π½ΡΠ΅ ΡΡΠΈΠ»ΠΈΡΠ΅Π»ΠΈ (ΠΠ£) NE5532.
ΠΠ° ΠΏΠ»Π°ΡΠ΅ ΡΠΊΠ°Π·Π°Π½Π° Π²ΠΎΠ·ΠΌΠΎΠΆΠ½ΠΎΡΡΡ Π·Π°ΠΌΠ΅Π½Ρ Π½Π° ΠΠ£ Π±ΠΎΠ»Π΅Π΅ Π²ΡΡΠΎΠΊΠΎΠ³ΠΎ ΠΊΠ»Π°ΡΡΠ° β AD827, OPA2604.
ΠΠ·Π²Π΅ΡΠΈΠΌ ΠΏΠ»Π°ΡΡ:
Π‘Ρ Π΅ΠΌΠ° ΡΡΠΈΠ»ΠΈΡΠ΅Π»Ρ
Π‘Ρ
Π΅ΠΌΡ ΡΠΈΡΠΎΠ²Π°Π» ΠΏΠΎ ΠΏΠ»Π°ΡΠ΅. ΠΠΎΠ·ΠΌΠΎΠΆΠ½Ρ ΠΎΡΠΈΠ±ΠΊΠΈ ΠΊΠ°ΠΊΠΈΠ΅-ΡΠΎ. ΠΡΠ»ΠΈ ΠΊΡΠΎ Π·Π°ΠΌΠ΅ΡΠΈΡ, ΠΏΠΈΡΠΈΡΠ΅. ΠΠΎΠ΄ΠΏΡΠ°Π²Π»Ρ. ΠΠ½Π΅ ΠΊΠ°ΠΆΠ΅ΡΡΡ Π½Π΅ΠΌΠ½ΠΎΠ³ΠΎ ΡΡΡΠ°Π½Π½ΡΠΌ ΡΠ°ΡΠΏΠΎΠ»ΠΎΠΆΠ΅Π½ΠΈΠ΅ ΡΠ΅Π³ΡΠ»ΡΡΠΎΡΠ° Π³ΡΠΎΠΌΠΊΠΎΡΡΠΈ. ΠΠ°ΠΊ Π²ΠΈΠ΄Π½ΠΎ ΠΏΠΎ ΡΡ
Π΅ΠΌΠ΅ ΠΌΠΈΠΊΡΠΎΡΡ
Π΅ΠΌΠ° LM3886TF Π²ΠΊΠ»ΡΡΠ΅Π½Π° Π² ΠΎΠ±ΡΡΠ½ΠΎΠΌ ΡΠ΅ΠΆΠΈΠΌΠ΅.
ΠΠ»Ρ ΠΏΠΎΠ΄ΠΊΠ»ΡΡΠ΅Π½ΠΈΡ Π±ΡΠ΄Π΅ΠΌ ΠΈΡΠΏΠΎΠ»ΡΠ·ΠΎΠ²Π°ΡΡ ΡΡΠ°Π½ΡΡΠΎΡΠΌΠ°ΡΠΎΡ Π½Π° 250 ΠΠ°ΡΡ:
ΠΠΎ ΠΏΠ°ΡΠΏΠΎΡΡΡ Π΄Π²Π΅ ΠΎΠ±ΠΌΠΎΡΠΊΠΈ ΠΏΠΎ 25 Π, 4Π:
ΠΡΠΈΠΊΡΡΡΠΈΠ²Π°Π΅ΠΌ ΡΠ°Π΄ΠΈΠ°ΡΠΎΡ ΠΊ ΠΌΠΈΠΊΡΠΎΡΡ
Π΅ΠΌΠ°ΠΌ, Π½Π°Π³ΡΡΠ·ΠΊΠ° ΡΠ΅Π·ΠΈΡΡΠΎΡΡ 8 ΠΠΌ 100 ΠΡ, ΠΏΠΎΠ΄ΠΊΠ»ΡΡΠ°Π΅ΠΌ ΠΏΠΈΡΠ°Π½ΠΈΠ΅:
ΠΠ°ΠΌΠ΅ΡΡΠ΅ΠΌ Π½Π°ΠΏΡΡΠΆΠ΅Π½ΠΈΠ΅ ΠΏΠΈΡΠ°Π½ΠΈΡ Π½Π° Π²ΡΡ
ΠΎΠ΄Π΅ ΡΡΠ°Π½ΡΡΠΎΡΠΌΠ°ΡΠΎΡΠ° (ΡΠΈΠ³Π½Π°Π» Π½Π° Π£ΠΠ§ Π½Π΅ ΠΏΠΎΠ΄Π°Π΅ΡΡΡ):
ΠΠΎ ΠΏΠ°ΡΠΏΠΎΡΡΡ 25 Π ΠΏΠ΅ΡΠ΅ΠΌΠ΅Π½Π½ΠΎΠ³ΠΎ Π½Π°ΠΏΡΡΠΆΠ΅Π½ΠΈΡ, ΠΏΠΎ ΡΠ°ΠΊΡΡ 27.6 Π. ΠΠΎΠΆΠ΅Ρ ΡΡΠΎ ΠΈ ΠΊ Π»ΡΡΡΠ΅ΠΌΡ :-). Π ΠΎΠΏΠΈΡΠ°Π½ΠΈΠΈ ΡΡΠΈΠ»ΠΈΡΠ΅Π»Ρ ΠΌΠΎΠΆΠ½ΠΎ ΠΈΡΠΏΠΎΠ»ΡΠ·ΠΎΠ²Π°ΡΡ ΠΏΠΈΡΠ°Π½ΠΈΠ΅ Π΄ΠΎ 28 Π ΠΏΠ΅ΡΠ΅ΠΌΠ΅Π½Π½ΠΎΠ³ΠΎ ΡΠΎΠΊΠ°.
ΠΠΎΡΠ»Π΅ Π²ΡΠΏΡΡΠΌΠΈΡΠ΅Π»Ρ ΠΈ ΠΊΠΎΠ½Π΄Π΅Π½ΡΠ°ΡΠΎΡΠΎΠ²-ΡΠΈΠ»ΡΡΡΠΎΠ²:
37.
3 Π. ΠΠΈΠΊΡΠΎΡΡ
Π΅ΠΌΠ° Π±ΡΠ΄Π΅Ρ ΡΠ°Π±ΠΎΡΠ°ΡΡ ΠΏΠΎΡΡΠΈ Π½Π° ΠΏΡΠ΅Π΄Π΅Π»Π΅. ΠΡΠΎ ΠΏΠ»ΠΎΡ
ΠΎ. ΠΡΡΡΠ΅ ΠΈΡΠΏΠΎΠ»ΡΠ·ΠΎΠ²Π°ΡΡ ΡΡΠ°Π½ΡΡΠΎΡΠΌΠ°ΡΠΎΡ Π½Π° 20-22 Π.
ΠΠ° ΡΠ΅ΠΌΠ±ΡΠΎΠ±Π»ΠΎΠΊΠ΅ ΠΏΠΎΡΠ»Π΅ ΡΡΠ°Π±ΠΈΠ»ΠΈΠ·Π°ΡΠΎΡΠΎΠ² (Π½Π° ΠΏΠ»Π°ΡΠ΅ Π΄Π»Ρ Π·Π°ΠΌΠ΅ΡΠΎΠ² Π΅ΡΡΡ ΠΊΠΎΠ½ΡΠ°ΠΊΡΠ½ΡΠ΅ ΠΏΠ»ΠΎΡΠ°Π΄ΠΊΠΈ Π΄Π»Ρ ΠΈΠ·ΠΌΠ΅ΡΠ΅Π½ΠΈΡ) β 12 Π.
ΠΡΠΎΠ²Π΅ΡΠΈΠΌ ΠΏΠΎΡΡΠΎΡΠ½Π½ΠΎΠ΅ Π½Π°ΠΏΡΡΠΆΠ΅Π½ΠΈΠ΅ Π½Π° Π²ΡΡ
ΠΎΠ΄Π΅ Π£ΠΠ§ (ΠΡΠΎ Π½Π°ΠΏΡΡΠΆΠ΅Π½ΠΈΠ΅ Π²ΡΠ²ΠΎΠ΄ΠΈΡ ΠΈΠ· ΡΡΡΠΎΡ Π³ΡΠΎΠΌΠΊΠΎΠ³ΠΎΠ²ΠΎΡΠΈΡΠ΅Π»ΠΈ, Π² ΡΡΠΎΠΌ Π£ΠΠ§ ΡΡΠΎΠΈΡ Π·Π°ΡΠΈΡΠ° ΠΎΡ ΠΏΠΎΡΡΠΎΡΠ½ΠΊΠΈ, Π½ΠΎ Π²ΡΠ΅ ΡΠ°Π²Π½ΠΎ ΠΏΡΠΎΠ²Π΅ΡΠΈΠΌ):
ΠΠΎΡΠΌΠ°Π»ΡΠ½ΠΎ Π²ΡΠ΅ Ρ ΠΏΠΎΡΡΠΎΡΠ½ΠΊΠΎΠΉ Π½Π° Π²ΡΡ
ΠΎΠ΄Π΅.
ΠΠΎΠ΄ΠΊΠ»ΡΡΠ°Π΅ΠΌ Π³Π΅Π½Π΅ΡΠ°ΡΠΎΡ ΡΠΈΠ³Π½Π°Π»ΠΎΠ² Π½Π° Π²Ρ
ΠΎΠ΄ Π£ΠΠ§, ΡΠ΅Π³ΡΠ»ΡΡΠΎΡ Π³ΡΠΎΠΌΠΊΠΎΡΡΠΈ (Π Π) ΠΈ ΠΎΡΡΠΈΠ»Π»ΠΎΠ³ΡΠ°Ρ Π½Π° Π²ΡΡ
ΠΎΠ΄. ΠΠ°Π³ΡΡΠ·ΠΊΠ° 8 ΠΠΌ. ΠΠΎΠ΄Π°Π΅ΠΌ ΡΡΠ°Π½Π΄Π°ΡΡΠ½ΡΠΉ ΡΠΈΠ½ΡΡΠΎΠΈΠ΄Π°Π»ΡΠ½ΡΠΉ ΡΠΈΠ³Π½Π°Π» Π² 1 ΠΊΠΡ ΠΈ ΡΠ²Π΅Π»ΠΈΡΠΈΠ²Π°Ρ Π΅Π³ΠΎ Π²Π΅Π»ΠΈΡΠΈΠ½Ρ, Π²Π²ΠΎΠ΄ΠΈΠΌ ΡΡΠΈΠ»ΠΈΡΠ΅Π»Ρ Π² ΠΊΠ»ΠΈΠΏΠΏΠΈΠ½Π³ ( ΠΊΠ»ΠΈΠΏΠΏΠΈΠ½Π³ β Π°Π½Π³Π». clipping β ΠΎΠ±ΡΠ΅Π·Π°Π½ΠΈΠ΅, ΠΎΡΡΠ΅ΡΠ΅Π½ΠΈΠ΅, ΡΡΠ΅Π·Π°Π½ΠΈΠ΅ β ΡΠΎΡΠΌΠ° ΠΈΡΠΊΠ°ΠΆΠ΅Π½ΠΈΡ Π·Π²ΡΠΊΠ°, Π²ΡΡΠ°ΠΆΠ°ΡΡΠ°ΡΡΡ Π² ΠΎΠ³ΡΠ°Π½ΠΈΡΠ΅Π½ΠΈΠΈ Π°ΠΌΠΏΠ»ΠΈΡΡΠ΄Ρ ΡΠΈΠ³Π½Π°Π»Π° ΠΏΡΠΈ ΠΏΡΠ΅Π²ΡΡΠ΅Π½ΠΈΠΈ Π²ΡΡ
ΠΎΠ΄Π½ΡΠΌ Π½Π°ΠΏΡΡΠΆΠ΅Π½ΠΈΠ΅ΠΌ ΡΡΠΈΠ»ΠΈΡΠ΅Π»Ρ ΠΏΡΠ΅Π΄Π΅Π»Π° Π½Π°ΠΏΡΡΠΆΠ΅Π½ΠΈΡ ΠΏΠΈΡΠ°Π½ΠΈΡ):
ΠΠ° Π³Π΅Π½Π΅ΡΠ°ΡΠΎΡΠ΅ ΡΠΈΠ³Π½Π°Π»Π°:
ΠΠΎΠ»ΡΡΠ°Π΅ΡΡΡ, ΡΡΠΎ ΡΡΠΈΠ»ΠΈΡΠ΅Π»Ρ ΠΌΠΎΠΆΠ΅Ρ ΡΠ°Π·Π²ΠΈΠ²Π°ΡΡ ΠΌΠΎΡΠ½ΠΎΡΡΡ P=U*U/R=58/2*58/2/8=105 ΠΠ°ΡΡ.
Prms=105/2=52.5 ΠΠ°ΡΡΠ°
ΠΡΠ»ΠΈ ΠΊΠ»ΠΈΠΏΠΏΠΈΠ½Π³ ΡΠ±ΡΠ°ΡΡ, ΡΠΎΠ³Π΄Π° ΠΏΠΎΠ»ΡΡΠ°Π΅ΠΌ:
ΠΠΎΡΠ½ΠΎΡΡΡ ΠΌΠ°ΠΊΡΠΈΠΌΠ°Π»ΡΠ½Π°Ρ 87 ΠΠ°ΡΡ. Prms=87/2=43,5 ΠΠ°ΡΡ
ΠΠ·ΠΌΠ΅Π½ΠΈΠΌ ΡΠΎΡΠΌΡ ΡΠΈΠ³Π½Π°Π»Π° (ΡΡΠΎΠ²Π΅Π½Ρ Π²Ρ
. ΡΠΈΠ³Π½Π°Π»Π° ΠΎΡΡΠ°Π²ΠΈΠΌ Π±Π΅Π· ΠΈΠ·ΠΌΠ΅Π½Π΅Π½ΠΈΡ) ΠΏΡΡΠΌΠΎΡΠ³ΠΎΠ»ΡΠ½ΡΠΉ. ΠΡΠ°Π²Π΄Π° ΡΠ½Π°ΡΠ°Π»Π° ΡΠΈΠ³Π½Π°Π» Π½Π΅ Π±ΡΠ» ΠΏΡΡΠΌΠΎΡΠ³ΠΎΠ»ΡΠ½ΡΠΌ. ΠΠΎΠΊΡΡΡΠΈΠ» ΡΠ΅Π³ΡΠ»ΡΡΠΎΡΡ ΡΠ΅ΠΌΠ±ΡΠ° ΠΈ Π΄ΠΎΠ±ΠΈΠ»ΡΡ Π±ΠΎΠ»Π΅Π΅-ΠΌΠ΅Π½Π΅Π΅ Π²ΠΈΠ΄ ΠΏΡΡΠΌΠΎΡΠ³ΠΎΠ»ΡΠ½ΠΈΠΊΠ°:
ΠΠ·ΠΌΠ΅Π½ΠΈΠΌ ΠΎΠΏΡΡΡ ΡΠΎΡΠΌΡ ΡΠΈΠ³Π½Π°Π»Π° Π½Π° ΡΡΠ΅ΡΠ³ΠΎΠ»ΡΠ½ΡΠΉ:
Π’Π΅ΠΏΠ΅ΡΡ ΠΏΠΎΠ΄ΠΊΠ»ΡΡΠΈΠΌ ΡΡΠΈΠ»ΠΈΡΠ΅Π»Ρ ΠΊ Π·Π²ΡΠΊΠΎΠ²ΠΎΠΉ ΠΊΠ°ΡΡΠ΅ ΠΈ ΠΏΡΠΎΠ³ΠΎΠ½ΠΈΠΌ ΡΠ΅ΡΡΡ Π² ΠΏΡΠΎΠ³ΡΠ°ΠΌΠΌΠ΅ RMAA.
Π‘ΠΌΠΎΡΡΠΈΠΌ ΡΠ°ΡΡΠΎΡΠ½ΡΡ Ρ
Π°ΡΠ°ΠΊΡΠ΅ΡΠΈΡΡΠΈΠΊΡ Π£ΠΠ§ (ΡΠ΅Π³ΡΠ»ΡΡΠΎΡΡ ΡΠ΅ΠΌΠ±ΡΠ° Π² ΡΡΠ΅Π΄Π½Π΅ΠΌ ΠΏΠΎΠ»ΠΎΠΆΠ΅Π½ΠΈΠΈ, Π½Π° Π²Ρ
ΠΎΠ΄ ΠΏΡΡΠΌΠΎΡΠ³ΠΎΠ»ΡΠ½ΡΠΉ ΡΠΈΠ³Π½Π°Π» -> Π½Π° Π²ΡΡ
ΠΎΠ΄Π΅ ΡΡΠΎΠ±Ρ Π±ΡΠ» ΠΏΡΡΠΌΠΎΡΠ³ΠΎΠ»ΡΠ½ΠΈΠΊ):
ΠΡΡΠ°Π»ΡΠ½ΡΠ΅ ΠΈΠ·ΠΌΠ΅ΡΠ΅Π½ΠΈΡ
Π Π΅Π³ΡΠ»ΡΡΠΎΡΡ ΡΠ΅ΠΌΠ±ΡΠ° Π² ΠΌΠ°ΠΊΡ. ΠΏΠΎΠ»ΠΎΠΆΠ΅Π½ΠΈΠ΅:
Π Π΅Π³ΡΠ»ΡΡΠΎΡΡ ΡΠ΅ΠΌΠ±ΡΠ° Π² ΠΌΠΈΠ½. ΠΏΠΎΠ»ΠΎΠΆΠ΅Π½ΠΈΠ΅:
Π§ΡΠΎΠ±Ρ ΡΠ΅Π³ΡΠ»ΡΡΠΎΡΡ ΡΠ΅ΠΌΠ±ΡΠ° Π½Π΅ Π²Π»ΠΈΡΠ»ΠΈ Π½Π° ΠΈΠ·ΠΌΠ΅ΡΠ΅Π½ΠΈΡ, ΠΎΡΠΏΠ°ΡΠ» Π²Ρ
ΠΎΠ΄Π½ΡΠ΅ Π²ΡΠ²ΠΎΠ΄Ρ Ρ ΠΊΠΎΠ½Π΄Π΅Π½ΡΠ°ΡΠΎΡΠΎΠ² (Π±ΠΎΠ»ΡΡΠΈΡ
ΠΊΡΠ°ΡΠ½ΡΡ
Hi-emd ΠΊΠ°ΡΠ΅ΡΡΠ²Π° ΠΈΠ·Π²Π΅ΡΡΠ½ΠΎΠΉ ΡΠΈΡΠΌΡ JIE DUE DENC), ΠΏΠΎΠ΄Π°Π» Π½Π° Π²Ρ
ΠΎΠ΄ ΡΠΈΠ³Π½Π°Π» ΠΈ ΠΏΡΠΎΠ²Π΅Π» ΠΈΠ·ΠΌΠ΅ΡΠ΅Π½ΠΈΡ.
Π§Π°ΡΡΠΎΡΠ½Π°Ρ Ρ
Π°ΡΠ°ΠΊΡΠ΅ΡΠΈΡΡΠΈΠΊΠ°:
ΠΡΡΠ³ΠΈΠ΅ ΠΈΠ·ΠΌΠ΅ΡΠ΅Π½ΠΈΡ Lm3886
ΠΠΎΡΠ»ΡΡΠ°Π» ΡΡΠΈΠ»ΠΈΡΠ΅Π»Ρ. ΠΠΎΠ΄ΠΊΠ»ΡΡΠΈΠ» Π°ΠΊΡΡΡΠΈΠΊΡ (Mission M51). ΠΡΡΠΎΡΠ½ΠΈΠΊ ESS0204. Π€ΠΎΠ½Π° Π½Π΅ΡΡ. ΠΠ° ΠΌΠΈΠ½. ΠΏΠΎΠ»ΠΎΠΆΠ΅Π½ΠΈΠΈ ΡΠ΅Π³ΡΠ»ΡΡΠΎΡΠ° Π³ΡΠΎΠΌΠΊΠΎΡΡΠΈ Π½Π° Π£ΠΠ§ ΠΎΡΠ΅Π½Ρ ΡΠΈΡ
ΠΎ ΡΠ»ΡΡΠ½Π° Π² ΠΊΠΎΠ»ΠΎΠ½ΠΊΠ°Ρ
ΠΌΡΠ·ΡΠΊΠ°. Π’ΡΠ΅ΡΠΊΠ° ΠΏΡΠΈ Π²ΡΠ°ΡΠ΅Π½ΠΈΠΈ ΡΠ΅Π³ΡΠ»ΡΡΠΎΡΠΎΠ² (Π³ΡΠΎΠΌΠΊΠΎΡΡΡ, ΡΠ΅ΠΌΠ±Ρ) Π½Π° Π£ΠΠ§ Π½Π΅Ρ. ΠΠ΅ΡΠ΅ΠΊΠΎΡΠ° ΠΊΠ°Π½Π°Π»ΠΎΠ² Π½Π΅ΡΡ.
ΠΠ³ΡΠ°Π΅Ρ ΡΠΈΡΡΠΎ, ΠΏΠΎ ΡΠ»ΡΡ
Ρ ΡΡΠΈΠ»ΠΎΠΊ ΠΊΠ°ΠΊ-ΡΠΎ ΠΏΠΎΠ΄ΡΠ΅ΡΠΊΠΈΠ²Π°Π΅Ρ ΡΡΠ΅Π΄Π½ΠΈΠ΅-Π²ΡΡΠΎΠΊΠΈΠ΅ ΡΠ°ΡΡΠΎΡΡ. ΠΠΈΠ΄ΠΈΠΌΠΎ ΡΡΠΎ ΠΎΡΠΎΠ±Π΅Π½Π½ΠΎΡΡΡ ΠΌΠΈΠΊΡΠΎΡΡ
Π΅ΠΌΡ Lm3886. Π£ΡΠΈΠ»ΠΈΡΠ΅Π»Ρ Π₯ΡΠ΄Π° 1969 (https://mysku.club/blog/aliexpress/47677.html) ΠΏΠΎ Π·Π²ΡΠΊΡ ΠΌΠ½Π΅ Π½ΡΠ°Π²ΠΈΡΡΡΡ Π±ΠΎΠ»ΡΡΠ΅.
Π’ΠΎΠ²Π°Ρ ΠΏΡΠ΅Π΄ΠΎΡΡΠ°Π²Π»Π΅Π½ Π΄Π»Ρ Π½Π°ΠΏΠΈΡΠ°Π½ΠΈΡ ΠΎΠ±Π·ΠΎΡΠ° ΠΌΠ°Π³Π°Π·ΠΈΠ½ΠΎΠΌ. ΠΠ±Π·ΠΎΡ ΠΎΠΏΡΠ±Π»ΠΈΠΊΠΎΠ²Π°Π½ Π² ΡΠΎΠΎΡΠ²Π΅ΡΡΡΠ²ΠΈΠΈ Ρ ΠΏ.18 ΠΡΠ°Π²ΠΈΠ» ΡΠ°ΠΉΡΠ°.
TDA7294 vs LM3886 — ΠΎΠ±ΡΠ΅ΠΊΡΠΈΠ²Π½ΠΎΠ΅ ΡΡΠ°Π²Π½Π΅Π½ΠΈΠ΅
Π― ΡΠΆΠ΅ ΠΏΡΠΎΠ²ΠΎΠ΄ΠΈΠ» ΠΏΡΠΎΠ±Π½ΠΎΠ΅Β ΡΡΠ°Π²Π½Π΅Π½ΠΈΠ΅Β ΡΡΠΈΡ
Π΄Π²ΡΡ
ΠΌΠΈΠΊΡΠΎΡΡ
Π΅ΠΌ, Π½ΠΎ ΡΠΎΠ³Π΄Π° ΠΎΠ½ΠΎ Π±ΡΠ»ΠΎ Π±ΠΎΠ»ΡΡΠ΅ ΠΏΠΎ Π΄Π°ΡΠ°ΡΠΈΡΠ°ΠΌ ΠΈ Π½Π΅ΠΌΠ½ΠΎΠ³ΠΎ Π½Π° ΡΠ»ΡΡ
. ΠΡΠΎΡΠ°Ρ ΠΏΠΎΠΏΡΡΠΊΠ° ΡΡΠ°Π²Π½Π΅Π½ΠΈΡ Π±ΡΠ»Π° Π½Π΅ΡΠ΄Π°ΡΠ½ΠΎΠΉ β ΠΏΠΎΠ΄Π²Π΅Π»Π° ΠΏΠ»ΠΎΡ
Π°Ρ ΡΠ°Π·Π²ΠΎΠ΄ΠΊΠ° ΠΏΠ΅ΡΠ°ΡΠ½ΠΎΠΉ ΠΏΠ»Π°ΡΡ LM3886. Π’ΡΠ΅ΡΡΡ ΠΏΠΎΠΏΡΡΠΊΠ° ΡΡΠ°Π²Π½ΠΈΡΡ ΡΡΠΈ Π΄Π²Π΅ ΠΌΠΈΠΊΡΠΎΡΡ
Π΅ΠΌΡ Π½Π°ΠΊΠΎΠ½Π΅Ρ ΠΎΠΊΠ°Π·Π°Π»Π°ΡΡ Π±ΠΎΠ»Π΅Π΅ ΡΡΠΏΠ΅ΡΠ½ΠΎΠΉ.
Π― ΡΠΎΠ±ΡΠ°Π» Π½Π° ΠΊΠ°ΠΆΠ΄ΠΎΠΉ ΠΈΠ· ΠΌΠΈΠΊΡΠΎΡΡ Π΅ΠΌ ΠΈΠ½Π²Π΅ΡΡΠΈΡΡΡΡΠΈΠΉ ΡΡΠΈΠ»ΠΈΡΠ΅Π»Ρ. ΠΠΎΡΠ΅ΠΌΡ ΠΈΠ½Π²Π΅ΡΡΠΈΡΡΡΡΠΈΠΉ? ΠΡΠΈΡΠΈΠ½ Π½Π΅ΡΠΊΠΎΠ»ΡΠΊΠΎ:
- Ρ ΠΌΠ΅Π½Ρ ΡΠΆΠ΅ Π±ΡΠ» ΡΠΎΠ±ΡΠ°Π½ ΡΠ°ΠΊΠΎΠΉ ΡΡΠΈΠ»ΠΈΡΠ΅Π»Ρ Π½Π° TDA7293;
- Π² ΠΈΠ½Π²Π΅ΡΡΠΈΡΡΡΡΠ΅ΠΌ ΡΡΠΈΠ»ΠΈΡΠ΅Π»Π΅ Π½Π΅Ρ ΡΠ»Π΅ΠΊΡΡΠΎΠ»ΠΈΡΠΈΡΠ΅ΡΠΊΠΎΠ³ΠΎ ΠΊΠΎΠ½Π΄Π΅Π½ΡΠ°ΡΠΎΡΠ° Π² ΡΠ΅ΠΏΠΈ ΡΠΈΠ³Π½Π°Π»Π°;
- Π·Π°ΡΠ°ΡΡΡΡ ΠΈΠ½Π²Π΅ΡΡΠΈΡΡΡΡΠΈΠΉ ΡΡΠΈΠ»ΠΈΡΠ΅Π»Ρ ΡΡΡΡ Π»ΡΡΡΠ΅, Ρ.ΠΊ. Π² Π½Π΅ΠΌ ΠΎΡΡΡΡΡΡΠ²ΡΠ΅Ρ ΡΠΈΠ½ΡΠ°Π·Π½Π°Ρ ΡΠΎΡΡΠ°Π²Π»ΡΡΡΠ°Ρ Π½Π° Π²Ρ ΠΎΠ΄Π½ΠΎΠΌ Π΄ΠΈΡΡΠ΅ΡΠ΅Π½ΡΠΈΠ°Π»ΡΠ½ΠΎΠΌ ΠΊΠ°ΡΠΊΠ°Π΄Π΅.
Π‘Ρ Π΅ΠΌΡ ΠΎΠ±ΠΎΠΈΡ ΡΡΠΈΠ»ΠΈΡΠ΅Π»Π΅ΠΉ ΠΏΡΠ°ΠΊΡΠΈΡΠ΅ΡΠΊΠΈ ΠΎΠ΄ΠΈΠ½Π°ΠΊΠΎΠ²Ρ Π·Π° ΠΈΡΠΊΠ»ΡΡΠ΅Π½ΠΈΠ΅ΠΌ ΡΠΎΠ±ΡΡΠ²Π΅Π½Π½ΡΡ Π½ΡΠ°Π½ΡΠΎΠ² ΠΊΠ°ΠΆΠ΄ΠΎΠΉ ΠΈΠ· ΠΌΠΈΠΊΡΠΎΡΡ Π΅ΠΌ, ΡΡΠΎΠ±Ρ ΡΡΠΈΠ»ΠΈΡΠ΅Π»ΠΈ Π±ΡΠ»ΠΈ ΠΌΠ°ΠΊΡΠΈΠΌΠ°Π»ΡΠ½ΠΎ ΠΎΠ΄ΠΈΠ½Π°ΠΊΠΎΠ²ΡΠΌΠΈ, ΠΈ ΡΠ°Π·Π½ΠΈΡΠ° ΠΎΠΏΡΠ΅Π΄Π΅Π»ΡΠ»Π°ΡΡ ΡΠΎΠ»ΡΠΊΠΎ Π»ΠΈΡΡ ΠΈΡΠΏΠΎΠ»ΡΠ·ΡΠ΅ΠΌΡΠΌΠΈ ΠΌΠΈΠΊΡΠΎΡΡ Π΅ΠΌΠ°ΠΌΠΈ. ΠΡΡΠ°ΡΠΈ, TDA7293 Ρ ΠΈΡΠΏΠΎΠ»ΡΠ·ΠΎΠ²Π°Π» ΠΏΠΎΡΠΎΠΌΡ, ΡΡΠΎ ΠΎΠ½Π° Π»ΡΡΡΠ΅, ΡΠ΅ΠΌ TDA7294. Π Π΅ΡΠ»ΠΈ Π΅ΡΡΡ Π»ΡΡΡΠ΅Π΅, ΡΠΎ Π·Π°ΡΠ΅ΠΌ ΠΏΠΎΠ»ΡΠ·ΠΎΠ²Π°ΡΡΡΡ Ρ ΡΠ΄ΡΠΈΠΌ?
Π ΠΈΡ. 1. Π‘Ρ Π΅ΠΌΠ° ΡΡΠΈΠ»ΠΈΡΠ΅Π»Ρ Π½Π° TDA7293 Π ΠΈΡ. 2. Π‘Ρ Π΅ΠΌΠ° ΡΡΠΈΠ»ΠΈΡΠ΅Π»Ρ Π½Π° LM3886.Π Π°Π·Π½ΠΈΡΠ° Π² ΡΡ
Π΅ΠΌΠ°Ρ
Π½Π΅Π±ΠΎΠ»ΡΡΠ°Ρ. Π TDA7293 ΠΏΡΠΈΡΡΡΡΡΠ²ΡΡΡ ΠΊΠΎΠ½Π΄Π΅Π½ΡΠ°ΡΠΎΡΡ Π²ΠΎΠ»ΡΡΠΎΠ΄ΠΎΠ±Π°Π²ΠΊΠΈ Π‘5-Π‘6, Π΄ΡΡΠ³ΠΎΠ΅ ΡΠΏΡΠ°Π²Π»Π΅Π½ΠΈΠ΅ ΡΠ΅ΠΆΠΈΠΌΠΎΠΌ Mute ΠΈ ΡΠ°Π·Π΄Π΅Π»Π΅Π½ΠΈΠ΅ Π·Π΅ΠΌΠ΅Π»Ρ ΡΠ΅Π·ΠΈΡΡΠΎΡΠΎΠΌ R10. Π LM3886 Π΄ΠΎΠ±Π°Π²ΠΈΠ»ΡΡ ΡΠ΅Π·ΠΈΡΡΠΎΡ R3, ΡΠΌΠ΅Π½ΡΡΠ°ΡΡΠΈΠΉ ΠΏΠΎΡΡΠΎΡΠ½ΠΊΡ Π½Π° Π²ΡΡ
ΠΎΠ΄Π΅ (Π² TDA7293 ΠΎΠ½ Π½Π΅ Π½ΡΠΆΠ΅Π½) ΠΈ ΠΊΠ°ΡΡΡΠΊΠ° Π½Π° Π²ΡΡ
ΠΎΠ΄Π΅ (Π½Π΅ΠΎΠ±Ρ
ΠΎΠ΄ΠΈΠΌΠ°Ρ ΡΠΎΠ³Π»Π°ΡΠ½ΠΎ Π΄Π°ΡΠ°ΡΠΈΡΡ).
ΠΠΏΡΡΠ° ΠΏΠΎ ΡΠ°Π·Π΄Π΅Π»Π΅Π½ΠΈΡ Π·Π΅ΠΌΠ΅Π»Ρ Π² LM3886 Ρ ΠΌΠ΅Π½Ρ Π½Π΅Ρ, ΠΏΠΎΡΡΠΎΠΌΡ Π½Π΅Ρ ΠΈ ΡΠ°Π·Π΄Π΅Π»ΠΈΡΠ΅Π»ΡΠ½ΠΎΠ³ΠΎ ΡΠ΅Π·ΠΈΡΡΠΎΡΠ° (ΡΡΠΎΠ±Ρ Π½ΠΈΡΠ΅Π³ΠΎ Π½Π΅ ΡΡ
ΡΠ΄ΡΠΈΡΡ Π½Π΅Π½Π°ΡΠΎΠΊΠΎΠΌ). Π₯ΠΎΡΡ Π²Ρ
ΠΎΠ΄Π½Π°Ρ ΠΈ ΡΠΈΠ»ΠΎΠ²ΡΠ΅ Π·Π΅ΠΌΠ»ΠΈ Π²ΡΠ΅ ΡΠ°Π²Π½ΠΎ Π½Π°Π΄Π΅ΠΆΠ½ΠΎ ΡΠ°Π·Π΄Π΅Π»Π΅Π½Ρ ΠΌΠΎΠ½ΡΠ°ΠΆΠ½ΠΎ.
Π ΠΏΡΠΎΡΠ»ΠΎΠΌ Π½Π΅ΡΠ΄Π°ΡΠΈ Π² ΡΡΠ°Π²Π½Π΅Π½ΠΈΠΈ Π±ΡΠ»ΠΈ Π²ΡΠ·Π²Π°Π½Ρ ΠΏΠ»ΠΎΡ ΠΎΠΉ ΠΌΠΎΠ½ΡΠ°ΠΆΠ½ΠΎΠΉ ΡΡ Π΅ΠΌΠΎΠΉ ΡΡΠΈΠ»ΠΈΡΠ΅Π»Ρ Π½Π° LM3886. Π― ΡΠ°ΠΊ ΠΈ Π½Π΅ Π½Π°ΡΠ΅Π» Π²ΡΠ΅ΠΌΠ΅Π½ΠΈ ΠΏΡΠΈΠ΄ΡΠΌΠ°ΡΡ ΡΠ²ΠΎΡ, Π½ΠΎ ΠΎΠ±Π½Π°ΡΡΠΆΠΈΠ» Π½Π΅ΡΡΠΎ ΠΏΡΠΈΠ³ΠΎΠ΄Π½ΠΎΠ΅ Π² ΠΈΠ½ΡΠ΅ΡΠ½Π΅ΡΠ΅. Π ΡΡΡ Π²ΠΎΠ·Π½ΠΈΠΊΠ»Π° Π½Π΅Π±ΠΎΠ»ΡΡΠ°Ρ Π·Π°ΠΊΠ°Π²ΡΠΊΠ°: ΠΈΡΡ ΠΎΠ΄Π½Π°Ρ ΡΠ°Π·Π²ΠΎΠ΄ΠΊΠ° Π½Π΅ ΠΌΠΎΡ, ΠΈ Π±ΡΠ»ΠΎ Π±Ρ Ρ ΠΎΡΠΎΡΠΎ ΠΎΠ±ΡΡΠ²ΠΈΡΡ Π²ΡΠ»ΡΡ , ΡΡΡ ΡΠ°Π·Π²ΠΎΠ΄ΠΊΡ Ρ Π²Π·ΡΠ» Π·Π° ΠΈΡΡ ΠΎΠ΄Π½ΡΡ. ΠΠΎ ΠΏΡΠΎΠ±Π»Π΅ΠΌΠ° Π² ΡΠΎΠΌ, ΡΡΠΎ Π² Π½Π΅ΠΉ Π±ΡΠ»Π° ΠΏΠ°ΡΠ° ΠΌΠ΅Π»ΠΊΠΈΡ Π±ΡΠΊ, ΠΈ ΠΎΠ΄ΠΈΠ½ Π΄ΠΎΠ²ΠΎΠ»ΡΠ½ΠΎ ΠΊΡΡΠΏΠ½ΡΠΉ ΠΊΠΎΡΡΠΊ, ΠΏΠΎΡΡΠΎΠΌΡ ΡΡΠΎ ΠΌΠΎΠΆΠ΅Ρ ΠΏΠΎΡΠ»ΡΠΆΠΈΡΡ Π°Π½ΡΠΈΡΠ΅ΠΊΠ»Π°ΠΌΠΎΠΉ Π°Π²ΡΠΎΡΡ. Π’Π°ΠΊ ΡΡΠΎ Ρ ΠΏΡΠΎΠΌΠΎΠ»ΡΡ ΠΎΠ± Π°Π²ΡΠΎΡΠ΅ ΡΠ°Π·Π²ΠΎΠ΄ΠΊΠΈ, ΡΠ΅ΠΌ Π±ΠΎΠ»Π΅Π΅ ΡΡΠΎ Ρ Π΅Π΅ Π΄ΠΎΠ²ΠΎΠ»ΡΠ½ΠΎ ΡΠΈΠ»ΡΠ½ΠΎ ΠΈΠ·ΠΌΠ΅Π½ΠΈΠ». Π‘ΠΊΠ°ΠΆΡ ΡΡΠ°Π·Ρ β ΡΡΠΎ Π΄Π°Π»Π΅ΠΊΠΎ Π½Π΅ ΠΈΠ΄Π΅Π°Π», ΠΎΡΠΎΠ±Π΅Π½Π½ΠΎ ΠΏΠΎ Π³Π°Π±Π°ΡΠΈΡΠ°ΠΌ, Π½ΠΎ Π² ΠΏΠ»Π°Π½Π΅ ΠΏΡΠ°Π²ΠΈΠ»ΡΠ½ΠΎΡΡΠΈ ΠΎΠ½Π° ΠΏΠΎΠ»ΡΡΠΈΠ»Π°ΡΡ ΠΎΡΠ΅Π½Ρ Β Ρ ΠΎΡΠΎΡΠ°.
Π ΠΎΠ±Π΅ΠΈΡ
ΡΡ
Π΅ΠΌΠ°Ρ
Π·Π΅ΠΌΠ»Ρ ΡΠ°Π·Π΄Π΅Π»Π΅Π½Π°, Π½ΠΎ Ρ LM3886 Π±Π΅Π· ΡΠ°Π·Π΄Π΅Π»ΠΈΡΠ΅Π»ΡΠ½ΠΎΠ³ΠΎ ΡΠ΅Π·ΠΈΡΡΠΎΡΠ° (ΠΏΠΎΡΠΊΠΎΠ»ΡΠΊΡ Ρ Π½Π΅ ΡΠ²Π΅ΡΠ΅Π½, ΡΡΠΎ Ρ Π½ΠΈΠΌ Π±ΡΠ΄Π΅Ρ Π»ΡΡΡΠ΅). ΠΡΠ»ΠΈ Ρ ΠΌΠΎΠ΅ΠΉ ΠΏΠ»Π°ΡΠΎΠΉ Π²ΡΠ΅ ΠΏΠΎΠ½ΡΡΠ½ΠΎ ΠΈ Π²ΡΠ΅ ΠΠ, ΡΠΎ ΡΠ°Π·Π²ΠΎΠ΄ΠΊΡ ΠΏΠ»Π°ΡΡ LM3886 Π½Π΅ΠΌΠ½ΠΎΠ³ΠΎ ΠΏΠΎΡΡΠ½Ρ.
ΠΠΈΠ·ΠΊΠΎΠ²ΠΎΠ»ΡΡΠ½Π°Ρ Π·Π΅ΠΌΠ»Ρ (Π²Ρ
ΠΎΠ΄, ΠΠΠ‘) ΡΠ°Π·Π²Π΅Π΄Π΅Π½Π° Π½Π° Β«ΠΏΠΎΠ»ΡΠΏΡΡΠ°ΠΊΒ» Π² ΡΠ΅Π½ΡΡΠ΅ ΠΏΠ»Π°ΡΡ. Π‘Π»Π΅Π²Π° ΠΏΠ»Π°ΡΡ ΡΠ°Π·Π²Π΅Π΄Π΅Π½Π° ΡΠΈΠ»ΠΎΠ²Π°Ρ Π·Π΅ΠΌΠ»Ρ β ΠΏΠΈΡΠ°Π½ΠΈΠ΅ ΠΈ Π½Π°Π³ΡΡΠ·ΠΊΠ°. Π’ΡΠ΄Π° ΠΆΠ΅ Π²Ρ
ΠΎΠ΄ΠΈΡ ΠΈ ΡΡΠ°Π²Π½ΠΈΡΠ΅Π»ΡΠ½ΠΎ ΡΠΎΠ½ΠΊΠΈΠΉ ΠΏΡΠΎΠ²ΠΎΠ΄Π½ΠΈΠΊ, ΡΠΎΠ΅Π΄ΠΈΠ½ΡΡΡΠΈΠΉ ΡΡΠΈ ΡΠ°Π·Π΄Π΅Π»Π΅Π½Π½ΡΠ΅ Π·Π΅ΠΌΠ»ΠΈ. Π’ΠΎΠΊ ΠΏΠΎ Π½Π΅ΠΌΡ, Π² ΠΎΠ±ΡΠ΅ΠΌ-ΡΠΎ, Π½Π΅ ΡΠ΅ΡΠ΅Ρ (ΡΡΠ»ΠΎΠ²Π½ΠΎ), Π° Π½ΡΠΆΠ΅Π½ ΠΏΡΠΎΠ²ΠΎΠ΄Π½ΠΈΠΊ Π΄Π»Ρ Π·Π°Π΄Π°Π½ΠΈΡ ΠΏΠΎΡΠ΅Π½ΡΠΈΠ°Π»Π° Π·Π΅ΠΌΠ»ΠΈ. ΠΠ° ΡΠΈΠ»ΠΎΠ²ΠΎΠΉ Π·Π΅ΠΌΠ»Π΅ Π»Π΅ΠΆΠ°Ρ 2 ΠΌΠ΅Π΄Π½ΡΡ
ΠΏΡΠΎΠ²ΠΎΠ΄Π½ΠΈΠΊΠ° Π΄ΠΈΠ°ΠΌΠ΅ΡΡΠΎΠΌ 0,8 ΠΌΠΌ. ΠΠ½ΠΈ ΡΠΎΠ΅Π΄ΠΈΠ½ΡΡΡ ΠΌΠ΅ΠΆΠ΄Ρ ΡΠΎΠ±ΠΎΠΉ Π²ΡΠ²ΠΎΠ΄Ρ ΡΠ»Π΅ΠΊΡΡΠΎΠ»ΠΈΡΠΈΡΠ΅ΡΠΊΠΈΡ
ΠΊΠΎΠ½Π΄Π΅Π½ΡΠ°ΡΠΎΡΠΎΠ² ΡΠΈΠ»ΡΡΡΠ° ΠΏΠΈΡΠ°Π½ΠΈΡ ΠΈ ΡΠ»ΡΠΆΠ°Ρ Π΄Π»Ρ ΡΠΌΠ΅Π½ΡΡΠ΅Π½ΠΈΡ ΡΠΎΠΏΡΠΎΡΠΈΠ²Π»Π΅Π½ΠΈΡ Π΄ΠΎΡΠΎΠΆΠΊΠΈ. Π ΡΠ΅ΡΠ΅Π΄ΠΈΠ½Π΅ ΡΡΠΈΡ
ΠΏΡΠΎΠ²ΠΎΠ΄Π½ΠΈΠΊΠΎΠ² (ΠΏΠΎΡΠ΅ΡΠ΅Π΄ΠΈΠ½Π΅ ΠΌΠ΅ΠΆΠ΄Ρ ΡΠ»Π΅ΠΊΡΡΠΎΠ»ΠΈΡΠ°ΠΌΠΈ) ΠΏΠΎΠ΄ΠΊΠ»ΡΡΠ°Π΅ΡΡΡ ΠΏΡΠΎΠ²ΠΎΠ΄ Π·Π΅ΠΌΠ»ΠΈ ΠΈΡΡΠΎΡΠ½ΠΈΠΊΠ° ΠΏΠΈΡΠ°Π½ΠΈΡ. Π’Π°ΠΊ ΡΡΠΎ Π²ΡΡ
ΠΎΠ΄ΠΈΡ, ΡΡΠΎ ΠΏΡΠΎΠ²ΠΎΠ΄ ΠΏΠΈΡΠ°Π½ΠΈΡ ΠΈ ΡΠ»Π΅ΠΊΡΡΠΎΠ»ΠΈΡΡ ΡΠΎΠ΅Π΄ΠΈΠ½Π΅Π½Ρ ΠΏΡΠΈΠΌΠ΅ΡΠ½ΠΎ Π² ΠΎΠ΄Π½ΠΎΠΉ ΡΠΎΡΠΊΠ΅. Β«ΠΠ΅ΠΆΠ·Π΅ΠΌΠ΅Π»ΡΠ½ΡΠΉΒ» ΠΏΡΠΎΠ²ΠΎΠ΄ ΠΏΠΎΠ΄Ρ
ΠΎΠ΄ΠΈΡ ΠΏΡΠΈΠΌΠ΅ΡΠ½ΠΎ Π² ΡΡΡ ΠΆΠ΅ ΡΠΎΡΠΊΡ, Π½ΠΎ ΠΏΠ΅ΡΠΏΠ΅Π½Π΄ΠΈΠΊΡΠ»ΡΡΠ½ΠΎ, ΡΠ°ΠΊ ΡΡΠΎ Π½Π΅ Π·Π°ΡΡΠ°Π³ΠΈΠ²Π°Π΅Ρ ΡΠΎΠΊ, ΠΏΠΈΡΠ°Π½ΠΈΡ ΠΏΡΠΎΡΠ΅ΠΊΠ°ΡΡΠΈΠΉ ΠΏΠΎ ΡΠΈΠ»ΠΎΠ²ΠΎΠΉ Π·Π΅ΠΌΠ»Π΅. ΠΡΠΈΠΌΠ΅ΡΠ½ΠΎ ΡΠ°ΠΊΠΆΠ΅ ΠΏΠ΅ΡΠΏΠ΅Π½Π΄ΠΈΠΊΡΠ»ΡΡΠ½ΠΎ, Π½ΠΎ Ρ Π΄ΡΡΠ³ΠΎΠΉ ΡΡΠΎΡΠΎΠ½Ρ, ΠΏΠΎΠ΄Ρ
ΠΎΠ΄ΠΈΡ ΠΏΡΠΎΠ²ΠΎΠ΄ Π·Π΅ΠΌΠ»ΠΈ Π½Π°Π³ΡΡΠ·ΠΊΠΈ. Π ΡΠ΅Π·ΡΠ»ΡΡΠ°ΡΠ΅ ΡΠΎΠΊΠΈ ΠΏΠΈΡΠ°Π½ΠΈΡ, Π½Π°Π³ΡΡΠ·ΠΊΠΈ ΠΈ Β«ΠΌΠ΅ΠΆΠ·Π΅ΠΌΠ΅Π»ΡΠ½ΡΠΉΒ» Π²Π·Π°ΠΈΠΌΠ½ΠΎ Π½Π΅Π·Π°Π²ΠΈΡΠΈΠΌΡ. ΠΠ° ΡΠ°ΠΌΠΎΠΌ Π΄Π΅Π»Π΅ Π½Π°Π³ΡΡΠ·ΠΊΠ° ΠΏΠΎΠ΄ΠΊΠ»ΡΡΠ΅Π½Π° Π½Π΅ΠΌΠ½ΠΎΠ³ΠΎ Π½Π΅ΡΠΈΠΌΠΌΠ΅ΡΡΠΈΡΠ½ΠΎ, Π½ΠΎ ΡΠΎΠΏΡΠΎΡΠΈΠ²Π»Π΅Π½ΠΈΠ΅ ΡΡΠΎΠΉ Π½Π΅ΡΠΈΠΌΠΌΠ΅ΡΡΠΈΠΈ ΠΌΠ°Π»ΠΎ β Π΄ΠΎΡΠΎΠΆΠΊΠ° Π½Π°Π³ΡΡΠ·ΠΊΠΈ Π²Ρ
ΠΎΠ΄ΠΈΡ Π² ΡΠΈΡΠΎΡΠ΅Π½Π½ΡΡ Π΄ΠΎΡΠΎΠΆΠΊΡ Π·Π΅ΠΌΠ»ΠΈ β ΠΈ Π½Π΅ΡΠΈΠΌΠΌΠ΅ΡΡΠΈΡ Π²Π»ΠΈΡΠ΅Ρ ΠΎΡΠ΅Π½Ρ ΠΌΠ°Π»ΠΎ.
ΠΠ° ΠΏΠ»Π°ΡΠ΅ LM3886 ΡΠ»Π΅Π²Π° Π΄Π²Π΅ ΡΠ΅ΡΠ½ΡΠ΅ Π»ΠΈΠ½ΠΈΠΈ β ΠΎΡΡΠ΅Π·ΠΊΠΈ ΠΏΡΠΎΠ²ΠΎΠ΄Π° Π΄ΠΈΠ°ΠΌΠ΅ΡΡΠΎΠΌ 0,8 ΠΌΠΌ, ΠΏΡΠΈΠΏΠ°ΡΠ½Π½ΡΠ΅ ΠΊ Π·Π΅ΠΌΠ»ΡΠ½ΠΎΠΌΡ ΠΏΡΠΎΠ²ΠΎΠ΄Π½ΠΈΠΊΡ Π΄Π»Ρ ΡΠΎΠ³ΠΎ, ΡΡΠΎΠ±Ρ ΠΏΠΎΠ»ΡΡΠΈΡΡ ΡΠΎΠ΅Π΄ΠΈΠ½Π΅Π½ΠΈΠ΅ ΠΊΠΎΠ½Π΄Π΅Π½ΡΠ°ΡΠΎΡΠΎΠ² Π‘4 ΠΈ Π‘7 Β«Π² ΠΎΠ΄Π½ΠΎΠΉ ΡΠΎΡΠΊΠ΅Β» Ρ ΠΌΠΈΠ½ΠΈΠΌΠ°Π»ΡΠ½ΡΠΌ ΡΠΎΠΏΡΠΎΡΠΈΠ²Π»Π΅Π½ΠΈΠ΅ΠΌ.
ΠΠ΅ΡΠ°Π»ΠΈ Ρ ΠΈΡΠΏΠΎΠ»ΡΠ·ΠΎΠ²Π°Π» Π°Π±ΡΠΎΠ»ΡΡΠ½ΠΎ ΠΎΠ΄ΠΈΠ½Π°ΠΊΠΎΠ²ΡΠ΅ Π² ΠΎΠ±ΠΎΠΈΡ ΡΡ Π΅ΠΌΠ°Ρ (ΠΏΠΎΠ΄ Π½ΠΈΡ ΠΈ ΡΠ°Π·Π²ΠΎΠ΄ΠΈΠ» 3886). ΠΠ°ΠΈΠ±ΠΎΠ»Π΅Π΅ Π²Π°ΠΆΠ½ΡΠΌΠΈ ΡΡΠΈΡΠ°ΡΡΡΡ ΠΊΠΎΠ½Π΄Π΅Π½ΡΠ°ΡΠΎΡΡ. ΠΠ° Π²Ρ ΠΎΠ΄Π΅ ΠΏΠΎΠ»ΠΈΠΏΡΠΎΠΏΠΈΠ»Π΅Π½ΠΎΠ²ΡΠ΅ EPCOS, Π½Π° Π²ΡΡ ΠΎΠ΄Π΅ (Π² ΡΠ΅ΠΏΠΈ Π¦ΠΎΠ±Π΅Π»Ρ) ΠΏΠΎΠ»ΠΈΠΏΡΠΎΠΏΠΈΠ»Π΅Π½ΠΎΠ²ΡΠ΅ Π78-19, Π² ΡΠ΅ΠΏΠΈ ΠΏΠΈΡΠ°Π½ΠΈΡ Π»Π°Π²ΡΠ°Π½ΠΎΠ²ΡΠ΅ EPCOS. ΠΠΎΡΠ»Π΅ ΠΏΠ΅ΡΠ²ΡΡ ΡΠΊΠΌΠΏΠ΅ΡΠΈΠΌΠ΅Π½ΡΠΎΠ², Ρ Π² ΡΡΠΈΠ»ΠΈΡΠ΅Π»Π΅ Π½Π° LM3886 Π·Π°ΠΌΠ΅Π½ΠΈΠ» ΠΈ ΡΠ»Π΅ΠΊΡΡΠΎΠ»ΠΈΡΡ Π² ΠΏΠΈΡΠ°Π½ΠΈΠΈ Π½Π° ΡΠΈΡΠΌΠ΅Π½Π½ΡΠ΅ LOW ESR.
ΠΠ±Π΅ ΠΏΠ»Π°ΡΡ Ρ ΡΡΡΠ°Π½ΠΎΠ²ΠΈΠ» Π½Π° ΠΎΠ±ΡΠΈΠΉ ΡΠ°Π΄ΠΈΠ°ΡΠΎΡ ΠΎΡ ΡΡΠΈΠ»ΠΈΡΠ΅Π»Ρ Β«ΠΡΠ±ΠΈΡΠ°Β» (ΠΌΠΈΠΊΡΠΎΡΡ Π΅ΠΌΠ° LM3886Π’ Π² ΠΈΠ·ΠΎΠ»ΠΈΡΠΎΠ²Π°Π½Π½ΠΎΠΌ ΠΊΠΎΡΠΏΡΡΠ΅, Π²Π·Π°ΠΈΠΌΠ½ΠΎΠ³ΠΎ ΡΠΎΠ΅Π΄ΠΈΠ½Π΅Π½ΠΈΡ Π½Π΅ ΠΏΡΠΎΠΈΠ·ΠΎΠΉΠ΄Π΅Ρ).
Π ΠΈΡ 4. ΠΠ»Π°ΡΡ ΡΡΠΈΠ»ΠΈΡΠ΅Π»Π΅ΠΉ Π²ΠΈΠ΄ ΡΠ²Π΅ΡΡ Ρ. Π ΠΈΡ. 5. ΠΠ»Π°ΡΡ ΡΡΠΈΠ»ΠΈΡΠ΅Π»Π΅ΠΉ Π²ΠΈΠ΄ ΡΠ½ΠΈΠ·Ρ.ΠΡΠ΅ ΡΡΠΎ Ρ ΠΏΠΎΠ΄ΠΊΠ»ΡΡΠΈΠ» ΠΊ ΡΡΠ°Π±ΠΈΠ»ΠΈΠ·ΠΈΡΠΎΠ²Π°Π½Π½ΠΎΠΌΡ ΠΈΡΡΠΎΡΠ½ΠΈΠΊΡ ΠΏΠΈΡΠ°Π½ΠΈΡ Matrix 2Ρ
31,6 Π²ΠΎΠ»ΡΡ. Π‘ΠΈΠ³Π½Π°Π» ΠΏΠΎΠ΄Π°Π²Π°Π»ΡΡ ΠΈ ΠΎΠ±ΡΠ°Π±Π°ΡΡΠ²Π°Π»ΡΡ Π·Π²ΡΠΊΠΎΠ²ΠΎΠΉ ΠΊΠ°ΡΡΠΎΠΉ EMU-0404. ΠΡΡ
ΠΎΠ΄Π½ΠΎΠΉ ΡΠΈΠ³Π½Π°Π» ΠΊΠΎΠ½ΡΡΠΎΠ»ΠΈΡΠΎΠ²Π°Π»ΡΡ ΡΠΈΡΡΠΎΠ²ΡΠΌ ΠΎΡΡΠΈΠ»Π»ΠΎΠ³ΡΠ°ΡΠΎΠΌ RIGOL Ρ ΠΈΡΠΏΠΎΠ»ΡΠ·ΠΎΠ²Π°Π½ΠΈΠ΅ΠΌ ΡΠ΅ΠΆΠΈΠΌΠ° ΡΠΈΡΡΠΎΠ²ΡΡ
ΠΈΠ·ΠΌΠ΅ΡΠ΅Π½ΠΈΠΉ.
ΠΠ»Ρ ΠΊΠΎΠΌΠΏΡΡΡΠ΅ΡΠ½ΡΡ
ΠΈΠ·ΠΌΠ΅ΡΠ΅Π½ΠΈΠΉ ΠΈΡΠΏΠΎΠ»ΡΠ·ΠΎΠ²Π°Π»ΠΈΡΡ ΠΏΡΠΎΠ³ΡΠ°ΠΌΠΌΡ ARTA ΠΈ SpectraPlus (Π±ΡΠ²ΡΠ°Ρ SpectroLab).
ΠΠ°ΠΊ ΠΏΠΎΠΊΠ°Π·Π°Π»Π° ΠΏΡΠ°ΠΊΡΠΈΠΊΠ°, Π½Π° ΡΠ°ΡΡΠΎΡΠ°Ρ Π½ΠΈΠΆΠ΅ 500 ΠΡ ΡΡΠΈ ΠΈΡΡΠΎΡΠ½ΠΈΠΊΠΈ ΠΏΠΈΡΠ°Π½ΠΈΡ Π²Π½ΠΎΡΠΈΠ»ΠΈ ΠΈΡΠΊΠ°ΠΆΠ΅Π½ΠΈΡ ΠΈΠ·-Π·Π° ΡΠΎΠ³ΠΎ, ΡΡΠΎ ΡΠΎΠΊ, ΠΏΠΎΡΡΠ΅Π±Π»ΡΠ΅ΠΌΡΠΉ ΡΡΠΈΠ»ΠΈΡΠ΅Π»Π΅ΠΌ, ΠΏΡΠΈΠ±Π»ΠΈΠΆΠ°Π»ΡΡ ΠΊ ΠΏΡΠ΅Π΄Π΅Π»Ρ ΡΡΠ°Π±Π°ΡΡΠ²Π°Π½ΠΈΡ Π·Π°ΡΠΈΡΡ (ΠΈΠΌΠ΅Π΅ΡΡΡ Π²Π²ΠΈΠ΄Ρ ΡΠΎΠΊ Π² ΠΈΠΌΠΏΡΠ»ΡΡΠ΅, ΡΡΠ΅Π΄Π½ΠΈΠΉ ΡΠΎΠΊ Π±ΡΠ» Π΄ΠΎΠ²ΠΎΠ»ΡΠ½ΠΎ ΠΌΠ°Π»Π΅Π½ΡΠΊΠΈΠΌ). ΠΠΎΡΡΠΎΠΌΡ Ρ ΠΈΡΠΏΠΎΠ»ΡΠ·ΠΎΠ²Π°Π» Π½Π΅ΡΡΠ°Π±ΠΈΠ»ΠΈΠ·ΠΈΡΠΎΠ²Π°Π½Π½ΡΠΉ ΠΈΡΡΠΎΡΠ½ΠΈΠΊ 2Ρ 28 Π²ΠΎΠ»ΡΡ. ΠΡΠΎ ΠΎΡΠ΅Π½Ρ Ρ ΠΎΡΠΎΡΠΈΠΉ ΠΈΡΡΠΎΡΠ½ΠΈΠΊ, Π½ΠΎ Ρ Π½Π΅Π³ΠΎ ΠΌΠ°Π»ΠΎΠ²Π°ΡΠΎ Π½Π°ΠΏΡΡΠΆΠ΅Π½ΠΈΠ΅, Π° Ρ Ρ ΠΎΡΠ΅Π» Π½Π°Π³ΡΡΠ·ΠΈΡΡ ΠΌΠΈΠΊΡΠΎΡΡ Π΅ΠΌΡ ΠΏΠΎΡΠΈΠ»ΡΠ½Π΅Π΅, Π²ΡΠΆΠ°Π² ΠΌΠ°ΠΊΡΠΈΠΌΠ°Π»ΡΠ½ΡΡ ΠΌΠΎΡΠ½ΠΎΡΡΡ. Π’Π΅ΠΌ Π½Π΅ ΠΌΠ΅Π½Π΅Π΅, ΠΈ Ρ Π½ΠΈΠΌ Π²ΡΠ΅ ΠΏΠΎΠ»ΡΡΠΈΠ»ΠΎΡΡ. Π ΠΏΡΠΎΡΠ΅ΡΡΠ΅ ΡΠ°Π±ΠΎΡΡ Π²ΡΡΡΠ½ΠΈΠ»ΠΎΡΡ, ΡΡΠΎ ΠΌΠΈΠΊΡΠΎΡΡ Π΅ΠΌΠ° LM3886 ΠΏΠ΅ΡΠ΅Π³ΡΠ΅Π²Π°Π΅ΡΡΡ ΠΈ Ρ Π½Π΅Π΅ ΡΡΠ°Π±Π°ΡΡΠ²Π°Π΅Ρ ΡΠ΅ΠΏΠ»ΠΎΠ²Π°Ρ Π·Π°ΡΠΈΡΠ°. ΠΡΠΈΡΠ»ΠΎΡΡ ΠΏΠΎΡΡΠ°Π²ΠΈΡΡ Π΅Π΅ Π½Π° ΠΎΡΠ΄Π΅Π»ΡΠ½ΡΠΉ ΡΠ°Π΄ΠΈΠ°ΡΠΎΡ ΠΈ Π΄ΠΎΠ±Π°Π²ΠΈΡΡ 80-ΠΌΠΌ ΠΊΠΎΠΌΠΏΡΡΡΠ΅ΡΠ½ΡΠΉ ΠΊΡΠ»Π΅Ρ, Π·Π°ΠΏΠΈΡΠ°Π½Π½ΡΠΉ ΠΎΡ Π½Π°ΠΏΡΡΠΆΠ΅Π½ΠΈΡ 5 Π²ΠΎΠ»ΡΡ, ΠΈΠ½Π°ΡΠ΅ ΠΈΡΠΊΠ°ΠΆΠ΅Π½ΠΈΡ Π·Π΄ΠΎΡΠΎΠ²ΠΎ ΡΠΎΡΠ»ΠΈ ΠΏΡΡΠΌΠΎ Π² ΠΏΡΠΎΡΠ΅ΡΡΠ΅ ΠΈΠ·ΠΌΠ΅ΡΠ΅Π½ΠΈΠΉ.
Π ΠΈΡ.7. Π‘ ΡΠ°ΠΊΠΈΠΌ ΠΎΡ Π»Π°ΠΆΠ΄Π΅Π½ΠΈΠ΅ΠΌ ΠΏΠ΅ΡΠ΅Π³ΡΠ΅Π² ΠΌΠΈΠΊΡΠΎΡΡ Π΅ΠΌΡ Π½Π° ΡΠ΅Π·ΡΠ»ΡΡΠ°ΡΡ Π½Π΅ Π²Π»ΠΈΡΠ΅Ρ.
ΠΠ°ΠΆΠ΄Π°Ρ ΠΈΠ· ΠΌΠΈΠΊΡΠΎΡΡ Π΅ΠΌ ΠΏΠΎΠ΄ΠΊΠ»ΡΡΠ°Π»Π°ΡΡ ΠΏΠΎ ΠΎΡΠ΄Π΅Π»ΡΠ½ΠΎΡΡΠΈ.
Π§Π΅ΠΌ Π½Π°Π³ΡΡΠΆΠ°Π».
Π ΠΎΠ΄Π½ΠΎΠΌ Π²Π°ΡΠΈΠ°Π½ΡΠ΅ Π½Π°Π³ΡΡΠ·ΠΊΠΈ Ρ ΠΈΡΠΏΠΎΠ»ΡΠ·ΠΎΠ²Π°Π» ΠΌΠΎΡΠ½ΡΠ΅ ΠΏΡΠΎΠ²ΠΎΠ»ΠΎΡΠ½ΡΠ΅ ΡΠ΅Π·ΠΈΡΡΠΎΡΡ ΠΠΠ (ΠΎΡΠ΅Π½Ρ Π»ΠΈΠ½Π΅ΠΉΠ½ΡΠ΅, ΠΊΡΠΎΠΌΠ΅ ΡΠΎΠ³ΠΎ, ΠΎΠ½ΠΈ Π½Π°Π³ΡΡΠΆΠ°Π»ΠΈΡΡ Π½Π΅ Π±ΠΎΠ»Π΅Π΅ ΡΠ΅ΠΌ Π½Π° 1/4) Π² ΡΠ°Π·Π»ΠΈΡΠ½ΡΡ ΠΊΠΎΠΌΠ±ΠΈΠ½Π°ΡΠΈΡΡ . ΠΠ·ΠΌΠ΅ΡΠ΅Π½ΠΈΡ ΠΏΠΎΠΊΠ°Π·Π°Π»ΠΈ, ΡΡΠΎ ΠΈΡ ΠΈΠ½Π΄ΡΠΊΡΠΈΠ²Π½ΠΎΡΡΡ ΠΌΠΈΠ·Π΅ΡΠ½Π° ΠΈ Π½Π°ΡΠΈΠ½Π°Π΅Ρ ΡΠΊΠ°Π·ΡΠ²Π°ΡΡΡΡ Π½Π° ΡΠ°ΡΡΠΎΡΠ°Ρ Π²ΡΡΠ΅ 100-200 ΠΊΠΡ. Π’Π°ΠΊΡΡ Π½Π°Π³ΡΡΠ·ΠΊΡ Ρ Π±ΡΠ΄Ρ ΠΎΠ±ΠΎΠ·Π½Π°ΡΠ°ΡΡ R. ΠΠ°ΠΏΡΠΈΠΌΠ΅Ρ, R = 4 ΠΠΌΠ°. ΠΡΡΠ³Π°Ρ Π½Π°Π³ΡΡΠ·ΠΊΠ° ΠΈΠΌΠ΅Π΅Ρ ΡΠ»ΠΎΠΆΠ½ΡΠΉ ΠΊΠΎΠΌΠΏΠ»Π΅ΠΊΡΠ½ΡΠΉ Ρ Π°ΡΠ°ΠΊΡΠ΅Ρ. ΠΡΠΎ Π΄ΠΎΠ²ΠΎΠ»ΡΠ½ΠΎ ΡΡΡΠ΄Π½Π°Ρ, Π½ΠΎ Π΄ΠΎΡΡΠ°ΡΠΎΡΠ½ΠΎ ΡΠ΅Π°Π»ΡΠ½Π°Ρ Π½Π°Π³ΡΡΠ·ΠΊΠ°. Β ΠΠ§Π₯ ΠΈ Π€Π§Π₯ Π΅Π΅ ΠΈΠΌΠΏΠ΅Π΄Π°Π½ΡΠ° ΠΏΠΎΠΊΠ°Π·Π°Π½Ρ Π½Π° ΡΠΈΡ. 8. ΠΠ΅ Ρ Π±ΡΠ΄Ρ ΠΎΠ±ΠΎΠ·Π½Π°ΡΠ°ΡΡ Z.
Π ΠΈΡ. 8. ΠΠ§Π₯ ΠΈ Π€Π§Π₯ ΡΠ»ΠΎΠΆΠ½ΠΎΠΉ ΠΊΠΎΠΌΠΏΠ»Π΅ΠΊΡΠ½ΠΎΠΉ Π½Π°Π³ΡΡΠ·ΠΊΠΈ. ΠΡΠΈΠΌΠ΅ΡΠ½ΠΎ Π½Π° ΡΠ°ΠΊΡΡ Π½Π°Π³ΡΡΠ·ΠΊΡ Π² ΡΠ΅Π°Π»ΡΠ½ΠΎΡΡΠΈ ΡΠ°Π±ΠΎΡΠ°ΡΡ ΡΡΠΈΠ»ΠΈΡΠ΅Π»ΠΈ.Π§ΡΠΎ ΠΈΠ·ΠΌΠ΅ΡΡΠ».
ΠΠ΅ΠΊΠΎΡΠΎΡΡΠ΅ ΡΠΏΡΠ°Π²Π΅Π΄Π»ΠΈΠ²ΠΎ ΡΡΠ³Π°ΡΡ ΠΊΠΎΡΡΡΠΈΡΠΈΠ΅Π½Ρ Π³Π°ΡΠΌΠΎΠ½ΠΈΠΊ ΠΠ³ (THD) Π·Π° ΡΠΎ, ΡΡΠΎ ΠΎΠ½ ΠΈΠΌΠ΅Π΅Ρ ΡΠΌΡΡΠ» Β«ΡΡΠ΅Π΄Π½Π΅ΠΉ ΡΠ΅ΠΌΠΏΠ΅ΡΠ°ΡΡΡΡ ΠΏΠΎ Π±ΠΎΠ»ΡΠ½ΠΈΡΠ΅Β». ΠΡ ΡΡΠΎ ΠΏΠΎΠ΄Π΅Π»Π°Π΅ΡΡ, ΡΡΠΎ Π΄ΠΎ ΡΠΈΡ
ΠΏΠΎΡ ΠΎ Π½Π΅Π»ΠΈΠ½Π΅ΠΉΠ½ΠΎΡΡΠΈ ΡΡΠΈΠ»ΠΈΡΠ΅Π»Ρ ΡΡΠ΄ΡΡ ΠΏΠΎ ΡΡΠΎΠΌΡ ΡΠΈΠ»ΡΠ½ΠΎ ΡΠΏΡΠΎΡΠ΅Π½Π½ΠΎΠΌΡ ΠΏΠΎΠΊΠ°Π·Π°ΡΠ΅Π»Ρ. Π― ΠΏΡΠΈΠ΄Π΅ΡΠΆΠΈΠ²Π°ΡΡΡ ΠΌΠ½Π΅Π½ΠΈΡ, ΡΡΠΎ Π½Π° Π·Π²ΡΠΊ ΡΠΈΠ»ΡΠ½ΠΎ Π²Π»ΠΈΡΠ΅Ρ Π½Π΅ ΡΠΎΠ»ΡΠΊΠΎ Π²Π΅Π»ΠΈΡΠΈΠ½Π° Π½Π΅Π»ΠΈΠ½Π΅ΠΉΠ½ΠΎΡΡΠΈ, Π½ΠΎ ΠΈ Π΅Π΅ ΠΏΠΎΡΡΠ΄ΠΎΠΊ (Ρ
Π°ΡΠ°ΠΊΡΠ΅Ρ) β ΡΠ΅ΠΌ Π²ΡΡΠ΅ ΠΏΠΎΡΡΠ΄ΠΎΠΊ, ΡΠ΅ΠΌ Ρ
ΡΠΆΠ΅ Π·Π²ΡΠΊ.
Π ΠΏΡΠΎΡΡΠΎΡΠ΅ΡΠΈΠΈ ΡΡΠΎ Π½Π°Π·ΡΠ²Π°ΡΡ ΡΠ°ΠΊ: Β«Π²ΡΡΡΠΈΠ΅ Π³Π°ΡΠΌΠΎΠ½ΠΈΠΊΠΈ Π±ΠΎΠ»Π΅Π΅ Π²ΡΠ΅Π΄Π½ΡΠ΅, ΡΠ΅ΠΌ Π½ΠΈΠ·ΡΠΈΠ΅Β». ΠΠΎΡΡΠΎΠΌΡ ΠΊΡΠΎΠΌΠ΅ ΡΡΠ°Π½Π΄Π°ΡΡΠ½ΠΎΠ³ΠΎ ΠΠ³, Ρ Π±ΡΠ΄Ρ ΠΈΡΠΏΠΎΠ»ΡΠ·ΠΎΠ²Π°ΡΡ Π½ΠΎΡΠΌΠΈΡΠΎΠ²Π°Π½Π½ΡΠΉ ΠΊ Π½ΠΎΠΌΠ΅ΡΡ Π³Π°ΡΠΌΠΎΠ½ΠΈΠΊΠΈ ΠΏΠ°ΡΠ°ΠΌΠ΅ΡΡ ΠΠ³β, ΠΊΠΎΡΠΎΡΡΠΉ Π²ΡΡΠΈΡΠ»ΡΠ΅ΡΡΡ ΡΠ°ΠΊ:
Π³Π΄Π΅ k β Π½ΠΎΠΌΠ΅Ρ Π³Π°ΡΠΌΠΎΠ½ΠΈΠΊΠΈ.
ΠΠ½ΡΠ΅ΡΠ΅ΡΠ½ΠΎ, ΡΡΠΎ Π½Π΅ΠΊΠΎΡΠΎΡΡΠ΅ Π»ΡΠ΄ΠΈ, ΠΊΡΠΈΡΠΈΠΊΡΡΡΠΈΠ΅ ΡΡΠ°Π½Π΄Π°ΡΡΠ½ΡΠΉ ΠΠ³ Π·Π° Π΅Π³ΠΎ ΡΠ°Π²Π½ΠΎΠΏΡΠ°Π²ΠΈΠ΅ ΠΏΠΎ ΠΎΡΠ½ΠΎΡΠ΅Π½ΠΈΡ ΠΊ Π½ΠΎΠΌΠ΅ΡΠ°ΠΌ Π³Π°ΡΠΌΠΎΠ½ΠΈΠΊ, ΠΠ³β ΡΠΎΠ²Π΅ΡΡΠ΅Π½Π½ΠΎ Π½Π΅ ΠΏΡΠΈΠ΅ΠΌΠ»ΡΡ, Π½Π΅ΡΠΌΠΎΡΡΡ Π½Π° ΡΠΎ, ΡΡΠΎ ΠΎΠ½ Π²ΡΠ΅ ΠΆΠ΅ Π»ΡΡΡΠ΅. ΠΠ³β ΡΠΎΠΆΠ΅ Π΄Π°Π»Π΅ΠΊΠΎ Π½Π΅ ΠΈΠ΄Π΅Π°Π», Π½ΠΎ Π² ΠΎΡΡΡΡΡΡΠ²ΠΈΠΈ ΠΈΠ΄Π΅Π°Π»Π° ΠΠΠ₯Π Π»ΡΡΡΠ΅ ΠΏΠΎΠ»ΡΠ·ΠΎΠ²Π°ΡΡΡΡ ΠΊΠΎΡΡΡΠΈΡΠΈΠ΅Π½ΡΠΎΠΌ Ρ ΠΎΡΡ ΠΈ ΠΏΡΠΈΠ±Π»ΠΈΠΆΠ΅Π½Π½ΡΠΌ, Π½ΠΎ Π±ΠΎΠ»Π΅Π΅ ΡΠΎΡΠ½ΡΠΌ. Π’ΠΈΠΏΠ° ΠΈΠ· Π΄Π²ΡΡ Π·ΠΎΠ» Π²ΡΠ±ΠΈΡΠ°Π΅ΠΌ ΠΌΠ΅Π½Π΅Π΅ Π½Π΅ΡΠΎΡΠ½ΠΎΠ΅. Π ΠΎΠ½ΠΈ Π³ΠΎΠ²ΠΎΡΡΡ: Β«ΠΏΠΎΠΊΠ° Π½Π΅ Π΄Π°Π΄ΠΈΡΠ΅ Π½Π°ΠΌ ΠΈΠ΄Π΅Π°Π»ΡΠ½ΡΡ ΠΌΠ΅ΡΡ, Π±ΡΠ΄Π΅ΠΌ ΠΏΠΎΠ»ΡΠ·ΠΎΠ²Π°ΡΡΡΡ ΡΠ°ΠΌΡΠΌ Π½Π΅ΡΠΎΡΠ½ΡΠΌ ΠΊΠΎΡΡΡΠΈΡΠΈΠ΅Π½ΡΠΎΠΌ ΠΠ³Β». ΠΠΎ Π²Π΅Π΄Ρ ΠΈΠ·Π²Π΅ΡΡΠ½ΠΎ, ΡΡΠΎ Β«Π·Π°ΠΌΠ΅ΡΠ½ΠΎΡΡΡ Π³Π°ΡΠΌΠΎΠ½ΠΈΡΠ΅ΡΠΊΠΈΡ ΠΈΡΠΊΠ°ΠΆΠ΅Π½ΠΈΠΉ ΡΡΠ΅ΡΡΠ΅Π³ΠΎ ΠΏΠΎΡΡΠ΄ΠΊΠ° Π²Π΄Π²ΠΎΠ΅ Π²ΡΡΠ΅, ΡΠ΅ΠΌ ΠΈΡΠΊΠ°ΠΆΠ΅Π½ΠΈΠΉ Π²ΡΠΎΡΠΎΠ³ΠΎ ΠΏΠΎΡΡΠ΄ΠΊΠ°, Π·Π°ΠΌΠ΅ΡΠ½ΠΎΡΡΡ ΠΈΡΠΊΠ°ΠΆΠ΅Π½ΠΈΠΉ ΠΎΡ ΠΏΡΡΠΎΠ³ΠΎ ΠΏΠΎΡΡΠ΄ΠΊΠ° ΠΈ Π²ΡΡΠ΅ Π² 6β¦10 ΡΠ°Π· Π²ΡΡΠ΅, ΡΠ΅ΠΌ Π²ΡΠΎΡΠΎΠ³ΠΎΒ». Π’Π°ΠΊ ΡΡΠΎ ΠΠ³β ΠΏΡΡΡΡ ΠΈ Π½Π΅ ΠΈΠ΄Π΅Π°Π»ΡΠ½ΠΎ, Π½ΠΎ Π²ΡΠ΅ ΠΆΠ΅ ΡΡΠΈΡΡΠ²Π°Π΅Ρ ΡΠΎΡ ΡΠ°ΠΊΡ, ΡΡΠΎ Β«Π²ΡΡΡΠΈΠ΅ Π³Π°ΡΠΌΠΎΠ½ΠΈΠΊΠΈ Π·Π²ΡΡΠ°Ρ Ρ ΡΠΆΠ΅Β». Π₯ΠΎΡΡ Π² ΠΊΠ°ΡΠ΅ΡΡΠ²Π΅ ΡΠ΅ΠΊΠ»Π°ΠΌΡ ΠΠ³ Π³ΠΎΡΠ°Π·Π΄ΠΎ Π»ΡΡΡΠ΅, ΡΠ΅ΠΌ ΠΠ³β β Π²Π΅Π΄Ρ Π΅Π³ΠΎ Π·Π½Π°ΡΠ΅Π½ΠΈΠ΅ Π·Π½Π°ΡΠΈΡΠ΅Π»ΡΠ½ΠΎ ΠΌΠ΅Π½ΡΡΠ΅β¦
Π§ΡΠΎ ΠΏΠΎΠ»ΡΡΠΈΠ»ΠΎΡΡ.
ΠΠ΅ΠΊΠΎΡΠΎΡΡΠ΅ ΡΡΠΈΡΠ°ΡΡ ΠΌΠ΅Π½Ρ Π°ΠΏΠΎΠ»ΠΎΠ³Π΅ΡΠΎΠΌ ΠΌΠΈΠΊΡΠΎΡΡ Π΅ΠΌΡ TDA7294-TDA7293. Π’ΠΈΠΏΠ° Ρ Π΅Π΅ Π»ΡΠ±Π»Ρ, Π° Π²ΡΠ΅ ΠΎΡΡΠ°Π»ΡΠ½ΡΠ΅ Π½Π΅Π½Π°Π²ΠΈΠΆΡ. ΠΡΠΎ Π½Π΅ΠΏΡΠ°Π²Π΄Π°. ΠΡΠΎΡΡΠΎ ΡΠ°ΠΊ Π²ΡΡΠ»ΠΎ, ΡΡΠΎ Ρ Π½Π°ΡΠ°Π» ΡΠ°Π±ΠΎΡΠ°ΡΡ ΠΈΠΌΠ΅Π½Π½ΠΎ Ρ ΡΡΠΎΠΉ ΠΌΠΈΠΊΡΠΎΡΡ Π΅ΠΌΠΎΠΉ, ΠΈ Π½Π΅ Π²ΠΈΠ΄Π΅Π» Π²Π΅ΡΠΊΠΈΡ ΠΏΡΠΈΡΠΈΠ½ ΠΏΠ΅ΡΠ΅Ρ ΠΎΠ΄ΠΈΡΡ Π½Π° ΠΊΠ°ΠΊΠΈΠ΅-ΡΠΎ Π΄ΡΡΠ³ΠΈΠ΅. ΠΠΎΡΡΠΎΠΌΡ Ρ ΡΠΎΡΠΆΠ΅ΡΡΠ²Π΅Π½Π½ΠΎ ΠΊΠ»ΡΠ½ΡΡΡ, ΡΡΠΎ Π½Π΅ Π±ΡΠ΄Ρ Π½ΠΈΠΊΠΎΠΌΡ ΠΏΠΎΠ΄ΡΡΠΆΠΈΠ²Π°ΡΡ. Π§ΡΠΎ ΠΏΠΎΠ»ΡΡΠΈΡΡΡ, ΡΠΎ ΠΈ ΠΏΠΎΠ»ΡΡΠΈΡΡΡ. ΠΡΡΠΊΠ°ΠΉ ΠΏΠΎΠ±Π΅Π΄ΠΈΡ ΡΠΈΠ»ΡΠ½Π΅ΠΉΡΠΈΠΉ, Π° Ρ Π·Π°Π½ΠΈΠΌΠ°Ρ ΠΏΠΎΠ·ΠΈΡΠΈΡ: Β«ΠΠ»Π°ΡΠΎΠ½ ΠΌΠ½Π΅ Π΄ΡΡΠ³, Π½ΠΎ ΠΈΡΡΠΈΠ½Π° Π΄ΠΎΡΠΎΠΆΠ΅Β».
Π’Π΅ΡΡ β1. ΠΠ°ΠΊΡΠΈΠΌΠ°Π»ΡΠ½ΠΎΠ΅ Π²ΡΡ ΠΎΠ΄Π½ΠΎΠ΅ Π½Π°ΠΏΡΡΠΆΠ΅Π½ΠΈΠ΅-ΡΠΎΠΊ-ΠΌΠΎΡΠ½ΠΎΡΡΡ. Π― ΠΏΠΎΠ΄ΠΊΠ»ΡΡΠΈΠ» Π½Π° Π²ΡΡ ΠΎΠ΄ Π½Π°Π³ΡΡΠ·ΠΊΡ R = 2 ΠΠΌ, ΡΡΠΎΠ±Ρ ΠΌΠ°ΠΊΡΠΈΠΌΠ°Π»ΡΠ½ΠΎ Π½Π°Π³ΡΡΠ·ΠΈΡΡ ΡΡΠΈΠ»ΠΈΡΠ΅Π»Ρ Π²ΡΡ ΠΎΠ΄Π½ΡΠΌ ΡΠΎΠΊΠΎΠΌ. Π ΠΏΠΎΡΠΌΠΎΡΡΠ΅Π», ΠΊΠ°ΠΊΠΎΠ΅ ΠΌΠ°ΠΊΡΠΈΠΌΠ°Π»ΡΠ½ΠΎΠ΅ Π²ΡΡ ΠΎΠ΄Π½ΠΎΠ΅ Π½Π°ΠΏΡΡΠΆΠ΅Π½ΠΈΠ΅ (ΠΈ ΠΌΠΎΡΠ½ΠΎΡΡΡ) Π΄Π°Π΅Ρ ΠΊΠ°ΠΆΠ΄ΡΠΉ ΠΈΠ· ΡΡΠΈΠ»ΠΈΡΠ΅Π»Π΅ΠΉ ΠΏΡΠΈ ΠΠ³ = 1%.
Π ΠΈΡ. 9. ΠΠ°ΠΊΡΠΈΠΌΠ°Π»ΡΠ½ΡΠΉ Π²ΡΡ ΠΎΠ΄Π½ΠΎΠΉ ΡΠΈΠ³Π½Π°Π» ΠΌΠΈΠΊΡΠΎΡΡ Π΅ΠΌ.Π£ TDA7294 Π½Π΅Π±ΠΎΠ»ΡΡΠΎΠΉ Π²ΡΠΈΠ³ΡΡΡ β 0,5 Π²ΠΎΠ»ΡΡ Π΄Π΅ΠΉΡΡΠ²ΡΡΡΠ΅Π³ΠΎ Π·Π½Π°ΡΠ΅Π½ΠΈΡ. Π ΠΎΠ±ΡΠ΅ΠΌ-ΡΠΎ, ΠΌΠ΅Π»ΠΎΡΡ, ΠΎΠΊΠΎΠ»ΠΎ 5% ΠΏΠΎ Π½Π°ΠΏΡΡΠΆΠ΅Π½ΠΈΡ ΠΈΠ»ΠΈ ΠΏΡΠΈΠΌΠ΅ΡΠ½ΠΎ 10% ΠΏΠΎ ΠΌΠΎΡΠ½ΠΎΡΡΠΈ. ΠΠΎ ΡΡΡΠΈΡΠ΅, ΡΡΠΎ ΠΌΠΈΠΊΡΠΎΡΡ
Π΅ΠΌΠ° 3886 ΠΏΡΠΈ ΡΡΠΎΠΌ ΡΡΠΎΠ―Π»Π° Π½Π° Π±ΠΎΠ»ΡΡΠΎΠΌ ΡΠ°Π΄ΠΈΠ°ΡΠΎΡΠ΅ ΠΈ ΠΎΠ±Π΄ΡΠ²Π°Π»Π°ΡΡ (Ρ
ΠΎΡΡ ΠΈ Π½Π΅ ΡΠΈΠ»ΡΠ½ΠΎ) Π²Π΅Π½ΡΠΈΠ»ΡΡΠΎΡΠΎΠΌ.
Π’Π΅ΡΡ β2. ΠΠ§Π₯ ΡΡΠΈΠ»ΠΈΡΠ΅Π»Π΅ΠΉ. ΠΠ§Π₯ ΡΠ½ΠΈΠΌΠ°Π»ΠΈΡΡ Π² ΡΠ΅ΠΆΠΈΠΌΠ΅ Π±ΠΎΠ»ΡΡΠΎΠ³ΠΎ ΡΠΈΠ³Π½Π°Π»Π°: Π²ΡΡ ΠΎΠ΄Π½ΠΎΠ΅ Π½Π°ΠΏΡΡΠΆΠ΅Π½ΠΈΠ΅ 10 Π²ΠΎΠ»ΡΡ RMS, ΡΠΎΠΏΡΠΎΡΠΈΠ²Π»Π΅Π½ΠΈΠ΅ Π½Π°Π³ΡΡΠ·ΠΊΠΈ R = 6 ΠΠΌ. Π’.Π΅. Π² ΡΠ΅Π°Π»ΡΠ½ΡΡ Π±ΠΎΠ΅Π²ΡΡ ΡΡΠ»ΠΎΠ²ΠΈΡΡ , Π° Π½Π΅ Π² ΡΠ΅Ρ ΡΠ΅ΠΏΠ»ΠΈΡΠ½ΡΡ , ΠΊΠΎΡΠΎΡΡΠ΅ ΠΈΠ½ΠΎΠ³Π΄Π° ΠΈΡΠΏΠΎΠ»ΡΠ·ΡΡΡ Π΄Π»Ρ ΠΏΠΎΠ»ΡΡΠ΅Π½ΠΈΡ ΠΊΡΠ°ΡΠΈΠ²ΡΡ ΡΠ΅ΠΊΠ»Π°ΠΌΠ½ΡΡ ΡΠΈΡΠ΅Π».
Π ΠΈΡ. 10. ΠΠ§Π₯ ΡΡΠΈΠ»ΠΈΡΠ΅Π»Π΅ΠΉ.ΠΠ΅Π±ΠΎΠ»ΡΡΠΎΠ΅ Π½Π΅ΡΠΎΠ²ΠΏΠ°Π΄Π΅Π½ΠΈΠ΅ ΠΠ§Π₯ Π½Π° ΡΠ°ΡΡΠΎΡΠ΅ 20 ΠΡ β ΡΠ»Π΅Π΄ΡΡΠ²ΠΈΠ΅ ΡΠ°Π·Π±ΡΠΎΡΠ° Π΅ΠΌΠΊΠΎΡΡΠΈ Π²Ρ ΠΎΠ΄Π½ΠΎΠ³ΠΎ ΠΊΠΎΠ½Π΄Π΅Π½ΡΠ°ΡΠΎΡΠ°.
Π£ TDA7293 ΡΠ°ΡΡΠΎΡΠ° ΡΡΠ΅Π·Π° ΠΏΠΎΡΡΠ΄ΠΊΠ° 110 ΠΊΠΡ, Ρ LM3886 ΠΏΠΎΡΡΠ΄ΠΊΠ° 90 ΠΊΠΡ. ΠΠ° ΡΠ°ΠΌΠΎΠΌ Π΄Π΅Π»Π΅ ΡΠ΅ΡΠΊΠΎΠ³ΠΎ ΠΎΡΠ²Π΅ΡΠ°, ΡΡΠΎ Π»ΡΡΡΠ΅ Π·Π΄Π΅ΡΡ Π½Π΅Ρ. ΠΠ±Π΅ ΠΌΠΈΠΊΡΠΎΡΡ
Π΅ΠΌΡ Ρ
ΠΎΡΠΎΡΠΈ. Π£ Π±ΠΎΠ»Π΅Π΅ Π²ΡΡΠΎΠΊΠΎΠΉ ΡΠ°ΡΡΠΎΡΡ ΡΡΠ΅Π·Π° (TDA7293) Π΅ΡΡΡ ΠΊΠ°ΠΊ Β«Π·Π°Β», ΡΠ°ΠΊ ΠΈ Β«ΠΏΡΠΎΡΠΈΠ²Β». ΠΠΎΡΡΠΎΠΌΡ ΡΡΡ ΠΏΠΎΠ»Π½Π°Ρ Π½ΠΈΡΡΡ. ΠΠΎΠ»Π΅Π΅ ΡΠΎΠ³ΠΎ, ΡΠ°ΠΊΠΎΠΉ ΡΠΈΡΠΎΠΊΠΈΠΉ Π΄ΠΈΠ°ΠΏΠ°Π·ΠΎΠ½ ΡΠ°Π±ΠΎΡΠΈΡ
ΡΠ°ΡΡΠΎΡ Π² ΡΠ΅Π°Π»ΡΠ½ΠΎΡΡΠΈ Π½Π΅ ΠΎΡΠ΅Π½Ρ-ΡΠΎ ΠΈ Π½ΡΠΆΠ΅Π½ (Π΅ΡΠ»ΠΈ Π½Π΅ ΡΡΠΈΡΠ°ΡΡ ΡΠ΅ΠΊΠ»Π°ΠΌΡ). ΠΠΎΡΡΠΎΠΌΡ ΠΏΠΎΡΠ»Π΅ ΡΠ»Π΅Π΄ΡΡΡΠ΅Π³ΠΎ ΡΠ΅ΡΡΠ° Π½Π° ΡΠΊΠΎΡΠΎΡΡΡ Π½Π°ΡΠ°ΡΡΠ°Π½ΠΈΡ Ρ Π² ΠΎΠ±Π° ΡΡΠΈΠ»ΠΈΡΠ΅Π»Ρ ΡΡΡΠ°Π½ΠΎΠ²ΠΈΠ» ΠΊΠΎΠ½Π΄Π΅Π½ΡΠ°ΡΠΎΡ Π² ΡΠ΅ΠΏΡ ΠΠΠ‘ ΡΠ°ΠΊ, ΠΊΠ°ΠΊ ΠΎΠΏΠΈΡΠ°Π½ΠΎΒ Π·Π΄Π΅ΡΡ. Π ΡΠ΅Π·ΡΠ»ΡΡΠ°ΡΠ΅ ΡΠ°ΡΡΠΎΡΠ° ΡΡΠ΅Π·Π° ΡΠΏΠ°Π»Π° Π΄ΠΎ ΠΏΡΠΈΠΌΠ΅ΡΠ½ΠΎ 70 ΠΊΠΡ. ΠΡΠΈΡΠΈΠ½Ρ ΡΡΡΠ°Π½ΠΎΠ²ΠΊΠΈ ΠΊΠΎΠ½Π΄Π΅Π½ΡΠ°ΡΠΎΡΠ° ΠΎΠΏΠΈΡΠ°Π½Ρ ΠΏΠΎ ΡΡΡΠ»ΠΊΠ΅ Π²ΡΡΠ΅. ΠΠΎ Π΅ΡΠ΅ ΠΎΠ΄Π½Π° ΠΏΡΠΈΡΠΈΠ½Π° ΡΠ°ΠΌ Π½Π΅ ΡΠΊΠ°Π·Π°Π½Π°, Π° ΠΎΠ½Π° ΡΠΎΠΆΠ΅ Π΄ΠΎΠ²ΠΎΠ»ΡΠ½ΠΎ Π²Π°ΠΆΠ½Π°Ρ.
Π‘ΡΡΠ΅ΡΡΠ²ΡΠ΅Ρ ΡΠΎΡΠΌΡΠ»Π° (ΡΡΠΎ ΡΠ°ΠΊ Π½Π°Π·ΡΠ²Π°Π΅ΠΌΡΠΉ ΠΊΡΠΈΡΠ΅ΡΠΈΠΉ Π΄ΠΈΠ½Π°ΠΌΠΈΡΠ΅ΡΠΊΠΎΠΉ Π»ΠΈΠ½Π΅ΠΉΠ½ΠΎΡΡΠΈ) Π΄Π»Ρ Π²ΡΡΠΈΡΠ»Π΅Π½ΠΈΡ ΡΡΠ΅Π±ΡΠ΅ΠΌΠΎΠΉ ΡΠΊΠΎΡΠΎΡΡΠΈ Π½Π°ΡΠ°ΡΡΠ°Π½ΠΈΡ Π²ΡΡ ΠΎΠ΄Π½ΠΎΠ³ΠΎ Π½Π°ΠΏΡΡΠΆΠ΅Π½ΠΈΡ ΡΡΠΈΠ»ΠΈΡΠ΅Π»Ρ. ΠΡΠ»ΠΈ ΡΡΠ»ΠΎΠ²ΠΈΠ΅, ΡΠΊΠ°Π·Π°Π½Π½ΠΎΠ΅ Π² ΡΠΎΡΠΌΡΠ»Π΅ Π²ΡΠΏΠΎΠ»Π½ΡΠ΅ΡΡΡ, ΡΠΎ Π² ΡΡΠΈΠ»ΠΈΡΠ΅Π»Π΅ Π΄ΠΈΠ½Π°ΠΌΠΈΡΠ΅ΡΠΊΠΈΠ΅ ΠΈΡΠΊΠ°ΠΆΠ΅Π½ΠΈΡ Π½Π΅ Π²ΠΎΠ·Π½ΠΈΠΊΠ½ΡΡΒ Π½ΠΈΠΊΠΎΠ³Π΄Π°:
Π£ΡΠ»ΠΎΠ²ΠΈΠ΅ Π΄ΠΈΠ½Π°ΠΌΠΈΡΠ΅ΡΠΊΠΎΠΉ Π»ΠΈΠ½Π΅ΠΉΠ½ΠΎΡΡΠΈ ΡΡΠΈΠ»ΠΈΡΠ΅Π»Ρ.Π‘Π΅ΠΊΡΠ΅Ρ Π² ΡΠΎΠΌ, ΡΡΠΎ ΠΏΡΠΈ Π²ΡΡΠΈΡΠ»Π΅Π½ΠΈΠΈ ΡΡΠ΅Π±ΡΠ΅ΠΌΠΎΠΉ ΡΠΊΠΎΡΠΎΡΡΠΈ Π½Π°ΡΠ°ΡΡΠ°Π½ΠΈΡ Π²ΡΡ ΠΎΠ΄Π½ΠΎΠ³ΠΎ Π½Π°ΠΏΡΡΠΆΠ΅Π½ΠΈΡ ΡΡΠΈΠ»ΠΈΡΠ΅Π»Ρ Π² ΡΠΎΡΠΌΡΠ»Ρ ΠΏΡΠ°Π²ΠΈΠ»ΡΠ½ΠΎ ΠΏΠΎΠ΄ΡΡΠ°Π²Π»ΡΡΡ Π² ΠΊΠ°ΡΠ΅ΡΡΠ²Π΅ ΡΠ°ΡΡΠΎΡΡΒ fmaxΒ Π½Π΅ ΠΌΠ°ΠΊΡΠΈΠΌΠ°Π»ΡΠ½ΡΡ Π·Π²ΡΠΊΠΎΠ²ΡΡ ΡΠ°ΡΡΠΎΡΡ 20 ΠΊΠΡ, Π°Β ΠΌΠ°ΠΊΡΠΈΠΌΠ°Π»ΡΠ½ΡΡ ΡΠ°Π±ΠΎΡΡΡ ΡΠ°ΡΡΠΎΡΡ ΡΡΠΈΠ»ΠΈΡΠ΅Π»Ρ. Π ΡΠΌΡΡΠ»Π΅ ΡΠ°ΡΡΠΎΡΡ ΡΡΠ΅Π·Π°. ΠΠΌΠ΅Π½Π½ΠΎ Π² ΡΡΠΎΠΌ ΡΠ»ΡΡΠ°Π΅ Π½Π΅ Π±ΡΠ΄Π΅Ρ Π΄ΠΈΠ½Π°ΠΌΠΈΡΠ΅ΡΠΊΠΈΡ ΠΈΡΠΊΠ°ΠΆΠ΅Π½ΠΈΠΉ. ΠΠΎΡΡΠΎΠΌΡ ΡΡΠΈΠ»ΠΈΡΠ΅Π»Ρ Ρ Π²Π΅ΡΡ Π½Π΅ΠΉ ΡΠ°Π±ΠΎΡΠ΅ΠΉ ΡΠ°ΡΡΠΎΡΠΎΠΉ Π² 120 ΠΊΠΡ ΠΏΠΎΡΡΠ΅Π±ΡΠ΅Ρ Π²Π΄Π²ΠΎΠ΅ Π±ΠΎΠ»ΡΡΠ΅ΠΉ ΡΠΊΠΎΡΠΎΡΡΠΈ Π½Π°ΡΠ°ΡΡΠ°Π½ΠΈΡ, ΡΠ΅ΠΌ ΡΡΠΈΠ»ΠΈΡΠ΅Π»Ρ Ρ Π²Π΅ΡΡ Π½Π΅ΠΉ ΡΠ°ΡΡΠΎΡΠΎΠΉ 60 ΠΊΠΡ. Π Π²Π΅Π΄Ρ ΡΠΊΠΎΡΠΎΡΡΡ Π½Π°ΡΠ°ΡΡΠ°Π½ΠΈΡ Ρ ΠΌΠΈΠΊΡΠΎΡΡ Π΅ΠΌ Π½Π΅ ΡΠ°ΠΊΠ°Ρ ΡΠΆ ΠΈ Π±ΠΎΠ»ΡΡΠ°Ρ! ΠΠΎΡ ΠΏΠΎΡΡΠΎΠΌΡ ΠΈ Π½Π΅ΠΏΠ»ΠΎΡ ΠΎ ΠΎΠ³ΡΠ°Π½ΠΈΡΠΈΡΡ ΠΌΠ°ΠΊΡΠΈΠΌΠ°Π»ΡΠ½ΡΡ ΡΠ°ΡΡΠΎΡΡ ΡΡΠΈΠ»ΠΈΡΠ΅Π»Ρ Π·Π½Π°ΡΠ΅Π½ΠΈΠ΅ΠΌ 40β¦70 ΠΊΠΡ.
Π₯ΠΎΡΡ, Π΅ΡΡΡ Π΅ΡΠ΅ ΠΎΠ΄ΠΈΠ½ Π²Π°ΡΠΈΠ°Π½Ρ ΠΎΠ±ΡΡΡΠ½Π΅Π½ΠΈΡ ΡΠ°Π·Π»ΠΈΡΠΈΠΉ Π² ΠΠ§Π₯, Ρ Π΅Π³ΠΎ ΠΏΡΠ°Π²Π΄Π° Π½Π΅ ΠΏΡΠΎΠ²Π΅ΡΡΠ»: Ρ 3886 Π½Π° Π²ΡΡ
ΠΎΠ΄Π΅ ΡΡΠΎΠΡ ΠΊΠ°ΡΡΡΠΊΠ°, ΡΠ°ΠΊ ΡΡΠΎ Π½Π° ΡΠ°ΠΌΡΡ
Π²ΡΡΠΎΠΊΠΈΡ
ΡΠ°ΡΡΠΎΡΠ°Ρ
ΡΠΏΠ°Π΄ ΠΠ§Π₯ ΠΌΠΎΠΆΠ΅Ρ Π΄Π°Π²Π°ΡΡ ΠΈΠΌΠ΅Π½Π½ΠΎ ΠΎΠ½Π°.
Π’Π΅ΡΡ β3. ΠΠ°ΠΊΡΠΈΠΌΠ°Π»ΡΠ½Π°Ρ ΡΠΊΠΎΡΠΎΡΡΡ Π½Π°ΡΠ°ΡΡΠ°Π½ΠΈΡ Π²ΡΡ ΠΎΠ΄Π½ΠΎΠ³ΠΎ Π½Π°ΠΏΡΡΠΆΠ΅Π½ΠΈΡ ΡΡΠΈΠ»ΠΈΡΠ΅Π»Ρ. ΠΠ° Π²Ρ ΠΎΠ΄ ΡΡΠΈΠ»ΠΈΡΠ΅Π»Ρ ΠΏΠΎΠ΄Π°Ρ Ρ ΡΡΠ½ΠΊΡΠΈΠΎΠ½Π°Π»ΡΠ½ΠΎΠ³ΠΎ Π³Π΅Π½Π΅ΡΠ°ΡΠΎΡΠ° Matrix ΠΌΠ΅Π°Π½Π΄Ρ ΡΠ°ΡΡΠΎΡΠΎΠΉ 10 ΠΊΠΡ. ΠΠ°Π³ΡΡΠ·ΠΊΠ° ΠΏΠΎ-ΠΏΡΠ΅ΠΆΠ½Π΅ΠΌΡ Π΅ΡΡΡ, Π°ΠΊΡΠΈΠ²Π½Π°Ρ R = 6 ΠΠΌ β ΡΠΎ Π΅ΡΡΡ ΡΡΠ»ΠΎΠ²ΠΈΡ ΠΎΡΡΠ°ΡΡΡΡ Π±ΠΎΠ΅Π²ΡΠΌΠΈ (Ρ ΠΎΡΡ ΠΈ Π½Π΅ ΡΠ°ΠΌΡΠΌΠΈ ΠΏΠ»ΠΎΡ ΠΈΠΌΠΈ).
Π’ΡΡ Π΅ΡΡΡ ΠΎΠ΄ΠΈΠ½ Π½ΡΠ°Π½Ρ. ΠΠ½ Π·Π°ΠΊΠ»ΡΡΠ°Π΅ΡΡΡ Π² ΠΌΠ΅ΡΠΎΠ΄ΠΈΠΊΠ΅ ΠΈΠ·ΠΌΠ΅ΡΠ΅Π½ΠΈΠΉ. ΠΠ΄Π½Π° ΠΈΠ· Π½ΠΈΡ ΡΠ°ΠΊΠ°Ρ: ΠΏΠΎΠ΄Π°ΡΡ Π²Ρ ΠΎΠ΄Π½ΠΎΠΉ ΠΌΠ΅Π°Π½Π΄Ρ ΡΠ°Π·ΡΠΌΠ½ΠΎΠΉ Π°ΠΌΠΏΠ»ΠΈΡΡΠ΄Ρ, Π² ΠΏΡΠ΅Π΄Π΅Π»Π°Ρ Π½ΠΎΠΌΠΈΠ½Π°Π»ΡΠ½ΠΎΠ³ΠΎ Π²Ρ ΠΎΠ΄Π½ΠΎΠ³ΠΎ Π½Π°ΠΏΡΡΠΆΠ΅Π½ΠΈΡ. ΠΠ° Π²ΡΡ ΠΎΠ΄Π΅ Π±ΡΠ΄Π΅Ρ ΡΠΈΠ³Π½Π°Π», ΡΠΎΠΎΡΠ²Π΅ΡΡΡΠ²ΡΡΡΠΈΠΉ ΡΠ΅Π°Π»ΡΠ½ΠΎΡΡΠΈ β ΠΏΡΠΎΡΡΠΎ ΡΡΠΈΠ»Π΅Π½Π½ΡΠΉ Π²Ρ ΠΎΠ΄Π½ΠΎΠΉ (Π½Ρ ΠΈ Ρ Π½Π΅ΠΌΠ½ΠΎΠ³ΠΎ ΡΠ°ΡΡΡΠ½ΡΡΡΠΌΠΈ ΡΡΠΎΠ½ΡΠ°ΠΌΠΈ). Π’Π°ΠΊΠΎΠΉ ΡΠΈΠ³Π½Π°Π» ΠΌΠΎΠΆΠ΅Ρ Π½Π° ΡΠ°ΠΌΠΎΠΌ Π΄Π΅Π»Π΅ Π²ΡΡΡΠ΅ΡΠΈΡΡΡΡ Π² Π·Π²ΡΠΊΠΎΠ²ΠΎΠΉ ΠΏΡΠΎΠ³ΡΠ°ΠΌΠΌΠ΅ (ΠΈΠ»ΠΈ Π² ΡΠ΅ΡΡΠΎΠ²ΠΎΠΌ ΡΠΈΠ³Π½Π°Π»Π΅).
ΠΡΠΎΡΠΎΠΉ ΠΌΠ΅ΡΠΎΠ΄: Π½Π° Π²Ρ
ΠΎΠ΄ ΡΡΠΈΠ»ΠΈΡΠ΅Π»Ρ ΠΏΠΎΠ΄Π°ΡΡ ΠΏΡΡΠΌΠΎΡΠ³ΠΎΠ»ΡΠ½ΡΠΉ ΡΠΈΠ³Π½Π°Π» ΠΎΠ³ΡΠΎΠΌΠ½ΠΎΠΉ (Π»ΠΈΡΡ Π±Ρ Π½ΠΈΡΠ΅Π³ΠΎ Π½Π΅ ΡΠ³ΠΎΡΠ΅Π»ΠΎ) Π°ΠΌΠΏΠ»ΠΈΡΡΠ΄Ρ. Π ΡΠΎΠ³Π΄Π° ΡΠΆΠ΅ ΠΈΠ·ΠΌΠ΅ΡΡΡΡ ΡΠΊΠΎΡΠΎΡΡΡ Π½Π°ΡΠ°ΡΡΠ°Π½ΠΈΡ, ΠΊΠΎΡΠΎΡΠ°Ρ ΠΏΠΎΠ»ΡΡΠ°Π΅ΡΡΡ ΠΌΠ°ΠΊΡΠΈΠΌΠ°Π»ΡΠ½ΠΎ Π²ΠΎΠ·ΠΌΠΎΠΆΠ½ΠΎΠΉ. Π ΡΠΈΡΠΈΡΠΊΠΈ ΠΏΡΠΈ ΡΡΠΎΠΌ ΡΠΎΠΆΠ΅ ΠΏΠΎΠ»ΡΡΠ°ΡΡΡΡ ΠΊΡΠ°ΡΠΈΠ²ΡΠ΅. ΠΠΎ ΠΊ ΡΠ΅Π°Π»ΡΠ½ΠΎΠΉ ΠΆΠΈΠ·Π½ΠΈ ΡΡΠΎ ΠΎΡΠ½ΠΎΡΠ΅Π½ΠΈΡ Π½Π΅ ΠΈΠΌΠ΅Π΅Ρ: Π²Π΅Π΄Ρ ΠΏΡΠΈ ΡΠ°ΠΊΠΎΠΌ Π²Ρ
ΠΎΠ΄ΠΎΠΌ ΡΠΈΠ³Π½Π°Π»Π΅ Π½Π° Π²ΡΡ
ΠΎΠ΄Π΅ ΡΠ²ΠΎΡΠΈΡΡΡ ΠΏΠΎΠ»Π½ΡΠΉ Π±Π΅ΡΠΏΡΠ΅Π΄Π΅Π».
ΠΡΠΊΠ°ΠΆΠ΅Π½ΠΈΡ ΠΏΡΠΎΡΡΠΎ ΡΠ²Π΅ΡΡ
ΡΠ΅ΡΡΠ΅ΡΡΠ²Π΅Π½Π½ΡΠ΅. Π ΠΏΠΎΡΡΠΎΠΌΡ Π½Π° ΠΏΡΠ°ΠΊΡΠΈΠΊΠ΅ ΡΠ°ΠΊΠ°Ρ ΡΠΈΡΡΠ°ΡΠΈΡ Π½Π΅ Π²ΡΡΡΠ΅ΡΠ°Π΅ΡΡΡ (Π²ΡΡΡΠ΅ΡΠ°Π΅ΡΡΡ Π² ΡΠΈΡΡΠΎΠ²ΠΎΠΉ ΡΠ΅Ρ
Π½ΠΈΠΊΠ΅, Π½ΠΎ Π½Π°ΠΌ ΡΡΠ΄Π° Π½Π΅ Π½Π°Π΄ΠΎ). ΠΠΎ ΠΎΠ±ΡΡΠ½ΠΎ Π²ΡΠ΅ ΠΏΠΎΠ»ΡΠ·ΡΡΡΡΡ Π²ΡΠΎΡΡΠΌ ΡΠΏΠΎΡΠΎΠ±ΠΎΠΌ β ΡΠ΅ΠΊΠ»Π°ΠΌΠ° ΠΏΡΠ΅ΠΆΠ΄Π΅ Π²ΡΠ΅Π³ΠΎ.
Π― ΠΈΡΠΏΠΎΠ»ΡΠ·ΠΎΠ²Π°Π» ΠΎΠ±Π° ΠΌΠ΅ΡΠΎΠ΄Π°. ΠΡΠΈ ΡΡΠΎΠΌ Π±ΡΠ»ΠΈ ΠΎΡΠΊΠ»ΡΡΠ΅Π½Ρ Π²ΡΠ΅ ΡΠ΅ΠΏΠΈ, Π²Π½ΠΎΡΡΡΠΈΠ΅ Π·Π°Π΄Π΅ΡΠΆΠΊΡ: Π€ΠΠ§ Π½Π° Π²Ρ ΠΎΠ΄Π΅, ΠΊΠΎΠ½Π΄Π΅Π½ΡΠ°ΡΠΎΡ Π² ΡΠ΅ΠΏΠΈ ΠΠΠ‘ ΠΈ ΠΊΠ°ΡΡΡΠΊΠ° Π½Π° Π²ΡΡ ΠΎΠ΄Π΅ ΡΡΠΈΠ»ΠΈΡΠ΅Π»Ρ Π½Π° LM3886 (ΠΈ ΡΡΠΎ ΠΏΡΠ°Π²ΠΈΠ»ΡΠ½ΠΎ). ΠΠ° ΡΠΈΡΡΠ½ΠΊΠ°Ρ ΡΠ»Π΅Π²Π° β ΠΏΠ΅ΡΠ²ΡΠΉ (ΠΌΡΠ³ΠΊΠΈΠΉ) ΡΠΏΠΎΡΠΎΠ± ΠΈΠ·ΠΌΠ΅ΡΠ΅Π½ΠΈΠΉ, ΡΠΏΡΠ°Π²Π° β Π²ΡΠΎΡΠΎΠΉ (ΠΆΠ΅ΡΡΠΊΠΈΠΉ). ΠΡΡΠ°ΡΠΈ, ΡΡΠ°Π²Π½ΠΈΡΠ΅, ΠΊΠ°ΠΊ ΡΠ΅ΠΊΠ»Π°ΠΌΠ° Π²ΡΠΈΠ³ΡΡΠ²Π°Π΅Ρ ΠΎΡ ΡΠΌΠ΅Π½Ρ ΠΌΠ΅ΡΠΎΠ΄Π° ΠΈΠ·ΠΌΠ΅ΡΠ΅Π½ΠΈΠΉ!
Π ΠΈΡ. 11. Π‘ΠΊΠΎΡΠΎΡΡΡ Π½Π°ΡΠ°ΡΡΠ°Π½ΠΈΡ Π²ΡΡ ΠΎΠ΄Π½ΠΎΠ³ΠΎ Π½Π°ΠΏΡΡΠΆΠ΅Π½ΠΈΡ TDA7293.Π‘Π»Π΅Π²Π° ΠΏΡΠΈ Π²ΡΡ ΠΎΠ΄Π½ΠΎΠΌ Π½Π°ΠΏΡΡΠΆΠ΅Π½ΠΈΠΈ ΠΌΠ΅Π°Π½Π΄ΡΠ° 15 Π²ΠΎΠ»ΡΡ (Π°ΠΌΠΏΠ»ΠΈΡΡΠ΄Π½ΡΡ ). Π‘ΠΏΡΠ°Π²Π° ΠΏΡΠΈ ΠΏΠΎΠ΄Π°ΡΠ΅ Π½Π° Π²Ρ ΠΎΠ΄ Π½Π°ΠΏΡΡΠΆΠ΅Π½ΠΈΡ Π² 5 ΡΠ°Π· Π²ΡΡΠ΅ ΠΌΠ°ΠΊΡΠΈΠΌΠ°Π»ΡΠ½ΠΎΠ³ΠΎ.
Π ΠΈΡ. 12. Π‘ΠΊΠΎΡΠΎΡΡΡ Π½Π°ΡΠ°ΡΡΠ°Π½ΠΈΡ Π²ΡΡ ΠΎΠ΄Π½ΠΎΠ³ΠΎ Π½Π°ΠΏΡΡΠΆΠ΅Π½ΠΈΡ LM3886.Π‘Π»Π΅Π²Π° ΠΏΡΠΈ Π²ΡΡ ΠΎΠ΄Π½ΠΎΠΌ Π½Π°ΠΏΡΡΠΆΠ΅Π½ΠΈΠΈ ΠΌΠ΅Π°Π½Π΄ΡΠ° 15 Π²ΠΎΠ»ΡΡ (Π°ΠΌΠΏΠ»ΠΈΡΡΠ΄Π½ΡΡ ). Π‘ΠΏΡΠ°Π²Π° ΠΏΡΠΈ ΠΏΠΎΠ΄Π°ΡΠ΅ Π½Π° Π²Ρ ΠΎΠ΄ Π½Π°ΠΏΡΡΠΆΠ΅Π½ΠΈΡ Π² 5 ΡΠ°Π· Π²ΡΡΠ΅ ΠΌΠ°ΠΊΡΠΈΠΌΠ°Π»ΡΠ½ΠΎΠ³ΠΎ.
Π Π΅Π·ΡΠ»ΡΡΠ°ΡΡ ΡΠ²ΠΎΠ΄ΠΈΠΌ Π² ΡΠ°Π±Π»ΠΈΡΡ:
| ΠΠΈΠΊΡΠΎΡΡ Π΅ΠΌΠ° | Π‘ΠΊΠΎΡΠΎΡΡΡ Π½Π°ΡΠ°ΡΡΠ°Π½ΠΈΡ Β«ΡΠ΅Π°Π»ΡΠ½Π°ΡΒ», Π/ΠΌΠΊΡ | Π‘ΠΊΠΎΡΠΎΡΡΡ Π½Π°ΡΠ°ΡΡΠ°Π½ΠΈΡ ΠΌΠ°ΠΊΡΠΈΠΌΠ°Π»ΡΠ½Π°Ρ, Π/ΠΌΠΊΡ |
| TDA7293 | 6 | 8,3 |
| LM3886 | 5,6 | 16,6 |
LM3886 ΠΏΠΎΠ±Π΅ΠΆΠ΄Π°Π΅Ρ Ρ Ρ
ΠΎΡΠΎΡΠΈΠΌ ΡΡΠ΅ΡΠΎΠΌβ¦ ΠΠΎ Π² Β«ΠΏΡΠ΅ΡΠ²Π΅Π»ΠΈΡΠ΅Π½Π½ΠΎΠΌΒ» ΡΠ΅ΡΡΠ΅.
Π’.Π΅. ΠΌΠΈΠΊΡΠΎΡΡ
Π΅ΠΌΠ° Π²Π΄Π²ΠΎΠ΅ ΠΎΠ±Π³ΠΎΠ½ΡΠ΅Ρ ΠΊΠΎΠ½ΠΊΡΡΠ΅Π½ΡΠ° ΠΏΠΎ ΡΠΊΠΎΡΠΎΡΡΠΈ Π½Π°ΡΠ°ΡΡΠ°Π½ΠΈΡ, Π½ΠΎ Π² ΡΠ΅Π°Π»ΡΠ½ΠΎΠΉ ΡΠ°Π±ΠΎΡΠ΅ ΡΡΠΎ ΠΏΡΠΎΠΈΠ·ΠΎΠΉΠ΄Π΅Ρ ΠΏΡΠΈ ΠΏΡΡΠΈΠΊΡΠ°ΡΠ½ΠΎΠΉ (!) ΠΏΠ΅ΡΠ΅Π³ΡΡΠ·ΠΊΠ΅. ΠΠ΅ Π²ΡΠ΅ Π»ΡΠ±ΡΡ ΡΠ»ΡΡΠ°ΡΡ ΠΌΡΠ·ΡΠΊΡ Π² ΡΠ°ΠΊΠΈΡ
ΡΡΠ»ΠΎΠ²ΠΈΡΡ
. ΠΠΎΡ ΡΠΎΠ»ΡΠΊΠΎ Π² ΡΡΠΎΠΉ Π±ΠΎΡΠΊΠ΅ ΠΌΠ΅Π΄Π° Π½Π΅Π±ΠΎΠ»ΡΡΠ°Ρ Π»ΠΎΠΆΠΊΠ° Π΄Π΅Π³ΡΡ: ΠΏΠΎΡΠΌΠΎΡΡΠΈΡΠ΅, LM3886 Π½Π΅ Π΄Π°Π΅Ρ Π½Π° Π²ΡΡ
ΠΎΠ΄Π΅ Π½Π°ΠΏΡΡΠΆΠ΅Π½ΠΈΡ Π²ΡΡΠ΅ 20 Π²ΠΎΠ»ΡΡ (ΠΎΡΡΠΈΠ»Π»ΠΎΠ³ΡΠ°Ρ ΠΏΠΎΠΊΠ°Π·Π°Π» 19,4 Π² ΠΏΠΎΠ»ΠΎΠΆΠΈΡΠ΅Π»ΡΠ½ΠΎΠΌ Π½Π°ΠΏΡΠ°Π²Π»Π΅Π½ΠΈΠΈ), ΡΠΎΠ³Π΄Π° ΠΊΠ°ΠΊ TDA7293 Π·Π°Π³ΠΎΠ½ΡΠ΅Ρ Π»ΡΡ Π·Π° ΠΏΡΠ΅Π΄Π΅Π»Ρ ΡΠΊΡΠ°Π½Π°. ΠΠΎΠΆΠ½ΠΎ Π±ΡΠ»ΠΎ Π±Ρ ΡΠΊΠ°Π·Π°ΡΡ, ΡΡΠΎ Π½Π΅Ρ ΡΠΌΡΡΠ»Π° Π² Π±ΠΎΠ»ΡΡΠΎΠΉ Π°ΠΌΠΏΠ»ΠΈΡΡΠ΄Π΅, Π΅ΡΠ»ΠΈ ΡΠΊΠΎΡΠΎΡΡΠΈ Π½Π°ΡΠ°ΡΡΠ°Π½ΠΈΡ Π½Π΅Π΄ΠΎΡΡΠ°ΡΠΎΡΠ½ΠΎ. ΠΠΎ Π²ΡΠ΅ ΠΆΠ΅ Π²ΡΡΠ΄ Π»ΠΈ Π² ΡΠ΅Π°Π»ΡΠ½ΠΎΠΌ ΡΠΈΠ³Π½Π°Π»Π΅ Π±ΡΠ΄Π΅Ρ ΡΠ°ΠΊΠΎΠ΅ ΠΊΠΎΠ»ΠΈΡΠ΅ΡΡΠ²ΠΎ Π²ΡΡΠΎΠΊΠΈΡ
ΡΠ°ΡΡΠΎΡ, ΡΡΠΎ TDA7293 Π½Π΅ ΡΠΏΡΠ°Π²ΠΈΡΡΡ Ρ Π½ΠΈΠΌΠΈ ΠΏΠΎ ΡΠΊΠΎΡΠΎΡΡΠΈ Π½Π°ΡΠ°ΡΡΠ°Π½ΠΈΡ β Π΅ΡΠ»ΠΈ Π²ΡΡΠΎΠΊΠΈΡ
ΠΈ Π²ΠΏΡΠ°Π²Π΄Ρ Π±ΡΠ΄Π΅Ρ ΡΠ°ΠΊ ΠΌΠ½ΠΎΠ³ΠΎ, ΡΠΎ ΠΎΠ½ΠΈ ΠΌΠ³Π½ΠΎΠ²Π΅Π½Π½ΠΎ ΡΠΎΠΆΠ³ΡΡ ΠΏΠΈΡΠ°Π»ΠΊΡ Π² ΠΊΠΎΠ»ΠΎΠ½ΠΊΠ°Ρ
ΠΈ Π½Π΅ Π±ΡΠ΄Π΅Ρ ΡΠ»ΡΡΠ½ΠΎ, ΡΡΠΎ ΠΌΠΈΠΊΡΠΎΡΡ
Π΅ΠΌΠ° Π»Π°ΠΆΠ°Π΅ΡΒ .
ΠΡΡΠ°ΡΠΈ, Π° Π½Π° ΡΠ΅ΡΡΠ΅ ΡΠ°ΠΊΠΈΠΌ ΡΠΈΠ³Π½Π°Π»ΠΎΠΌ, ΠΊΠ°ΠΊΠΎΠΉ Π±ΡΠ²Π°Π΅Ρ Π² ΡΠ΅Π°Π»ΡΠ½ΡΡ ΡΡΠ»ΠΎΠ²ΠΈΡΡ , ΠΌΠΈΠΊΡΠΎΡΡ Π΅ΠΌΡ ΠΎΠ΄ΠΈΠ½Π°ΠΊΠΎΠ²Ρ. Π Π°Π·Π½ΠΈΡΠ° Π² 0,4 Π/ΠΌΠΊΡ Π½Π΅Π·Π½Π°ΡΠΈΠΌΠ° β Π²Π΅Π΄Ρ Ρ ΠΌΠΈΠΊΡΠΎΡΡ Π΅ΠΌ ΡΡΡΠ΅ΡΡΠ²ΡΠ΅Ρ ΡΠ°Π·Π±ΡΠΎΡ.
Π’Π΅ΡΡ β4. ΠΠ·ΠΌΠ΅ΡΡΠ΅ΠΌ ΠΠ³ ΠΈ ΠΠ³β Π½Π° ΡΠ°ΡΡΠΎΡΠ΅ 1 ΠΊΠΡ ΠΏΡΠΈ Π²ΡΡ
ΠΎΠ΄Π½ΠΎΠΌ Π½Π°ΠΏΡΡΠΆΠ΅Π½ΠΈΠΈ 10 Π RMS ΠΈ Π½Π°Π³ΡΡΠ·ΠΊΠ΅ Π»ΠΈΠ±ΠΎ RΒ = 4 ΠΠΌΠ° (Π Π²ΡΡ
= 25 ΠΡ), Π»ΠΈΠ±ΠΎ RΒ = 8 ΠΠΌ (Π Π²ΡΡ
= 12,5 ΠΡ) ΠΠ²Π° ΡΠ°Π·Π½ΡΡ
ΡΠΎΠΏΡΠΎΡΠΈΠ²Π»Π΅Π½ΠΈΡ ΠΏΠΎΠ·Π²ΠΎΠ»ΡΡ ΠΎΡΠ΅Π½ΠΈΡΡ Π²Π»ΠΈΡΠ½ΠΈΠ΅ ΡΠΎΠΏΡΠΎΡΠΈΠ²Π»Π΅Π½ΠΈΡ Π½Π°Π³ΡΡΠ·ΠΊΠΈ (ΠΈ ΠΎΠΏΡΡΡ ΠΆΠ΅ Π²ΡΡ
ΠΎΠ΄Π½ΠΎΠ³ΠΎ ΡΠΎΠΊΠ°) Π½Π° ΠΈΡΠΊΠ°ΠΆΠ΅Π½ΠΈΡ.
Π’.Π΅. ΡΠ°ΡΡΠΌΠ°ΡΡΠΈΠ²Π°Π΅ΠΌ Π²ΠΎΠΏΡΠΎΡ Β«ΠΊΡΠΎ Π±ΠΎΠ»Π΅Π΅ ΡΡΠ²ΡΡΠ²ΠΈΡΠ΅Π»Π΅Π½ ΠΊ Π½Π°Π³ΡΡΠ·ΠΊΠ΅Β»? ΠΠΎΡ ΡΠΏΠ΅ΠΊΡΡΡ Π²ΡΡ
ΠΎΠ΄Π½ΡΡ
ΡΠΈΠ³Π½Π°Π»ΠΎΠ², ΠΎΠ³ΡΠ°Π½ΠΈΡΠ΅Π½Π½ΡΠ΅ ΠΏΠ΅ΡΠ²ΡΠΌΠΈ 20-Ρ Π³Π°ΡΠΌΠΎΠ½ΠΈΠΊΠ°ΠΌΠΈ.
ΠΡΠΊΠ°ΠΆΠ΅Π½ΠΈΡ LM3886 Π·Π°ΠΌΠ΅ΡΠ½ΠΎ Π²ΡΡΠ΅. ΠΠΎ Π² ΡΠΏΠ΅ΠΊΡΡΠ΅ ΠΏΡΠ΅ΠΎΠ±Π»Π°Π΄Π°Π΅Ρ Β«ΠΊΡΠ°ΡΠΈΠ²ΠΎ Π·Π²ΡΡΠ°ΡΠ°ΡΒ» 2-Ρ Π³Π°ΡΠΌΠΎΠ½ΠΈΠΊΠ°. Π’Π°ΠΊ ΡΡΠΎ ΠΌΠΎΠΆΠ½ΠΎ ΠΏΡΠ΅Π΄ΠΏΠΎΠ»ΠΎΠΆΠΈΡΡ, ΠΏΠΎΡΠ΅ΠΌΡ ΡΡΠ° ΠΌΠΈΠΊΡΠΎΡΡ Π΅ΠΌΠ° Π½Π΅ΠΊΠΎΡΠΎΡΡΠΌ Π½ΡΠ°Π²ΠΈΡΡΡ Π±ΠΎΠ»ΡΡΠ΅, ΡΠ΅ΠΌ TDA7294: Π²ΠΎΠ·ΠΌΠΎΠΆΠ½ΠΎ, ΡΡΠΎ Β«Π±ΠΎΠ»Π΅Π΅ ΡΠ»Π°Π΄ΠΊΠΎΠ΅Β» Π·Π²ΡΡΠ°Π½ΠΈΠ΅ LM3886 ΠΏΠ΅ΡΠ΅Π²Π΅ΡΠΈΠ²Π°Π΅Ρ Β«Π½Π΅ΠΏΡΠ°Π²ΠΈΠ»ΡΠ½ΠΎΡΡΠΈΒ», Π²ΡΠ·Π²Π°Π½Π½ΡΠ΅ Π±ΠΠ»ΡΡΠΈΠΌΠΈ ΠΈΡΠΊΠ°ΠΆΠ΅Π½ΠΈΡΠΌΠΈ. ΠΠΎ ΠΏΠΎΠΊΠ° ΡΡΠΎ ΡΠΎΠ»ΡΠΊΠΎ ΠΏΡΠ΅Π΄ΠΏΠΎΠ»ΠΎΠΆΠ΅Π½ΠΈΠ΅.
ΠΠΎΡΠΌΠΎΡΡΠΈΠΌ, ΠΊΠ°ΠΊ Π²Π»ΠΈΡΠ΅Ρ Π½Π°Π³ΡΡΠ·ΠΊΠ° Π½Π° ΠΊΠ°ΠΆΠ΄ΡΡ ΠΈΠ· ΠΌΠΈΠΊΡΠΎΡΡ Π΅ΠΌ.
Π ΠΈΡ. 15. ΠΠ»ΠΈΡΠ½ΠΈΠ΅ ΡΠΎΠΏΡΠΎΡΠΈΠ²Π»Π΅Π½ΠΈΡ Π½Π°Π³ΡΡΠ·ΠΊΠΈ Π½Π° ΠΈΡΠΊΠ°ΠΆΠ΅Π½ΠΈΡ ΠΌΠΈΠΊΡΠΎΡΡ Π΅ΠΌΡ TDA7293. Π ΠΈΡ. 16. ΠΠ»ΠΈΡΠ½ΠΈΠ΅ ΡΠΎΠΏΡΠΎΡΠΈΠ²Π»Π΅Π½ΠΈΡ Π½Π°Π³ΡΡΠ·ΠΊΠΈ Π½Π° ΠΈΡΠΊΠ°ΠΆΠ΅Π½ΠΈΡ ΠΌΠΈΠΊΡΠΎΡΡ Π΅ΠΌΡ LM3886.Π ΠΎΠ±ΡΠ΅ΠΌ-ΡΠΎ Π²Π»ΠΈΡΠ½ΠΈΠ΅ Π½Π΅Π±ΠΎΠ»ΡΡΠΎΠ΅, Π½ΠΎ ΠΌΠ΅Π½Ρ Π½Π΅ ΠΎΡΡΠ°Π²Π»ΡΠ΅Ρ ΠΌΡΡΠ»Ρ ΠΎ ΡΠΎΠΌ, ΡΡΠΎ Ρ Π½Π΅Π΄ΠΎΠ³ΡΡΠ·ΠΈΠ» ΠΌΠΈΠΊΡΠΎΡΡ Π΅ΠΌΡ. ΠΠΎΠ·ΠΌΠΎΠΆΠ½ΠΎ, Π² ΡΠ»Π΅Π΄ΡΡΡΠ΅ΠΌ ΡΡΠ°Π²Π½Π΅Π½ΠΈΠΈ Π½Π°Π΄ΠΎ Π±ΡΠ΄Π΅Ρ ΠΏΠΎΠ²ΡΠΎΡΠΈΡΡ ΠΈΠ·ΠΌΠ΅ΡΠ΅Π½ΠΈΡ, Π½ΠΎ ΠΏΡΠΈ RΠ½Π°Π³Ρ = 2 ΠΠΌΠ°.
Π ΠΏΠΎΠΊΠ° ΡΠ²Π΅Π΄Ρ ΡΠ΅Π·ΡΠ»ΡΡΠ°ΡΡ Π² ΡΠ°Π±Π»ΠΈΡΡ Π΄Π»Ρ Π±ΠΎΠ»ΡΡΠ΅ΠΉ Π½Π°Π³Π»ΡΠ΄Π½ΠΎΡΡΠΈ.
| ΠΠ°ΡΠ°ΠΌΠ΅ΡΡ | Π‘ΠΎΠΏΡΠΎΡΠΈΠ²Π»Π΅Π½ΠΈΠ΅ Π½Π°Π³ΡΡΠ·ΠΊΠΈ, ΠΠΌ | LM3886 | TDA7293 |
| ΠΠ³ (THD), % | 8 | 0,02 | 0,01 |
| ΠΠ³ (THD), % | 4 | 0,034 | 0,015 |
| ΠΠ³β, % | 8 | 0,64 | 0,52 |
| ΠΠ³β, % | 4 | 0,43 | 0,59 |
ΠΠΎΡΠ΅ΠΌΡ-ΡΠΎ LM3886 Π²Π΅Π΄Π΅Ρ ΡΠ΅Π±Ρ Π°Π½ΠΎΠΌΠ°Π»ΡΠ½ΠΎ: ΠΏΡΠΈ ΡΠΎΡΡΠ΅ Π²ΡΡ ΠΎΠ΄Π½ΠΎΠ³ΠΎ ΡΠΎΠΊΠ° ΠΠ³β ΡΠΌΠ΅Π½ΡΡΠ°Π΅ΡΡΡ. ΠΠΎΠ·ΠΌΠΎΠΆΠ½ΠΎ ΡΡΠΎ ΡΠ»ΡΡΠ°ΠΉΠ½ΠΎΡΡΡ, ΠΏΠΎΠΊΠ° Ρ Π½Π΅ Π·Π½Π°Ρ, ΠΏΠΎΡΠ΅ΠΌΡ ΡΠ°ΠΊΠΎΠ΅ ΠΌΠΎΠΆΠ΅Ρ Π±ΡΡΡ ΠΈ ΠΊΠ°ΠΊ ΡΡΠΎ ΠΏΡΠΎΠ²Π΅ΡΠΈΡΡ.
Π’Π΅ΡΡ β5. ΠΠ§Π₯ ΠΠ³ ΠΈ ΠΠ³β. APTA ΠΏΠΎΡΠ΅ΠΌΡ-ΡΠΎ Π½Π΅ Ρ
ΠΎΡΠ΅Ρ ΠΈΠ·ΠΌΠ΅ΡΡΡΡ Π³Π°ΡΠΌΠΎΠ½ΠΈΠΊΠΈ Π²ΡΡΠ΅ ΡΠ°ΡΡΠΎΡΡ 22 ΠΊΠΡ (Π½Π΅ΡΠΌΠΎΡΡΡ Π½Π° ΡΠΎ, ΡΡΠΎ Ρ ΡΡΡΠ°Π½ΠΎΠ²ΠΈΠ» FΠ΄=96 ΠΊΠΡ).
ΠΠΎΡΡΠΎΠΌΡ Π³ΡΠ°ΡΠΈΠΊΠΈ Π½Π΅ Π΄ΠΎΠ²Π΅Π΄Π΅Π½Ρ Π΄ΠΎ ΡΠ°ΡΡΠΎΡΡ 20 ΠΊΠΡ, Π° ΠΎΠ±ΠΎΡΠ²Π°Π½Ρ ΡΠ°ΠΌ, Π³Π΄Π΅ Π½Π°ΡΠΈΠ½Π°Π΅Ρ ΡΠ΅ΡΡΡΡΡΡ ΡΠΎΡΠ½ΠΎΡΡΡ ΠΈΠ·-Π·Π° ΡΠΎΠ³ΠΎ, ΡΡΠΎ Π½Π΅ΠΊΠΎΡΠΎΡΡΠ΅ Π³Π°ΡΠΌΠΎΠ½ΠΈΠΊΠΈ ΡΠΆΠ΅ Π½Π΅ ΠΈΠ·ΠΌΠ΅ΡΡΡΡΡΡ. ΠΡΡ
ΠΎΠ΄Π½ΠΎΠ΅ Π½Π°ΠΏΡΡΠΆΠ΅Π½ΠΈΠ΅ 10 Π²ΠΎΠ»ΡΡ RMS. ΠΠΊΡΠΈΠ²Π½Π°Ρ Π½Π°Π³ΡΡΠ·ΠΊΠ° R = 4 ΠΠΌ.
ΠΡΠ²ΠΎΠ΄Ρ:
- ΠΠΎΠΌΠΏΠ»Π΅ΠΊΡΠ½ΠΎΡΡΡ Π½Π°Π³ΡΡΠ·ΠΊΠΈ Π²Π»ΠΈΡΠ΅Ρ Π½Π΅ ΡΠ°ΠΊ ΡΠΆ ΠΈ ΡΠΈΠ»ΡΠ½ΠΎ (ΠΎΡΠΎΠ±Π΅Π½Π½ΠΎ Π½Π° Β«ΠΏΡΠ°Π²ΠΈΠ»ΡΠ½ΡΠΉΒ» ΠΠ³β).
- Π£ LM3886 ΠΎΡΠ½ΠΎΠ²Π½ΡΠ΅ ΠΈΡΠΊΠ°ΠΆΠ΅Π½ΠΈΡ ΠΏΡΠΈΡ ΠΎΠ΄ΡΡΡΡ Π½Π° 2-Ρ Π³Π°ΡΠΌΠΎΠ½ΠΈΠΊΡ, ΠΏΠΎΡΡΠΎΠΌΡ ΠΏΡΠΈ Π΄ΠΎΠ²ΠΎΠ»ΡΠ½ΠΎ Π·Π°ΠΌΠ΅ΡΠ½ΠΎΠΌ ΡΠ°Π·Π»ΠΈΡΠΈΠΈ Π² Β«ΠΎΠ±ΡΡΠ½ΠΎΠΌΒ» ΠΠ³, Π½ΠΎΡΠΌΠΈΡΠΎΠ²Π°Π½Π½ΡΠΉ ΠΠ³β ΠΎΠ±Π΅ΠΈΡ ΠΌΠΈΠΊΡΠΎΡΡ Π΅ΠΌ Π½Π΅ ΡΠ°ΠΊ ΡΠΆ ΠΈ ΡΠ°Π·Π»ΠΈΡΠ°Π΅ΡΡΡ. ΠΠ°Π²Π΅ΡΠ½ΠΎΠ΅ ΠΏΠΎΡΡΠΎΠΌΡ ΠΎΠ½ΠΈ Π·Π²ΡΡΠ°Ρ ΠΏΡΠΈΠΌΠ΅ΡΠ½ΠΎ ΠΎΠ΄ΠΈΠ½Π°ΠΊΠΎΠ²ΠΎ.
Π’Π΅ΡΡ β6. ΠΠ½ΡΠ΅ΡΠΌΠΎΠ΄ΡΠ»ΡΡΠΈΠΎΠ½Π½ΡΠ΅ ΠΈΡΠΊΠ°ΠΆΠ΅Π½ΠΈΡ IMD. ΠΠ½ΠΈ ΠΎΡΠ΅Π½Ρ Ρ
ΠΎΡΠΎΡΠΎ ΠΏΠΎΠΊΠ°Π·ΡΠ²Π°ΡΡ Π½Π΅Π»ΠΈΠ½Π΅ΠΉΠ½ΠΎΡΡΡ, ΠΎΡΠΎΠ±Π΅Π½Π½ΠΎ Π½Π° Π²ΡΡΠΎΠΊΠΈΡ
ΡΠ°ΡΡΠΎΡΠ°Ρ
, Π³Π΄Π΅ Π³Π°ΡΠΌΠΎΠ½ΠΈΠΊΠΈ Π±ΡΠ²Π°Π΅Ρ ΡΡΡΠ΄Π½ΠΎ ΠΈΠ·ΠΌΠ΅ΡΠΈΡΡ. ΠΡΠ°ΠΊ, ΠΏΠΎΠ΄Π°Π΅ΠΌ ΡΠΈΠ½ΡΡΠΎΠΈΠ΄Ρ 18 ΠΊΠΡ ΠΈ 19 ΠΊΠΡ ΠΎΠ΄ΠΈΠ½Π°ΠΊΠΎΠ²ΠΎΠΉ Π°ΠΌΠΏΠ»ΠΈΡΡΠ΄Ρ. ΠΠ°Π³ΡΡΠ·ΠΊΠ° R = 4 ΠΠΌ ΠΈ ΠΊΠΎΠΌΠΏΠ»Π΅ΠΊΡΠ½Π°Ρ, Π²ΡΡ
ΠΎΠ΄Π½ΠΎΠ΅ Π½Π°ΠΏΡΡΠΆΠ΅Π½ΠΈΠ΅ 12 Π²ΠΎΠ»ΡΡ Π°ΠΌΠΏΠ»ΠΈΡΡΠ΄Π½ΠΎΠ³ΠΎ Π·Π½Π°ΡΠ΅Π½ΠΈΡ.
ΠΠ° Β«ΠΏΡΠΎΡΡΠΎΠΉΒ» Π½Π°Π³ΡΡΠ·ΠΊΠ΅ LM3886 Π΄Π΅ΠΌΠΎΠ½ΡΡΡΠΈΡΡΠ΅Ρ ΡΠ΅Π·ΡΠ»ΡΡΠ°ΡΡ Π»ΡΡΡΠΈΠ΅, ΡΠ΅ΠΌ TDA7293 (Ρ ΠΎΡΡ ΡΡΠΎ Π½Π΅ ΡΠΎΠ²ΠΏΠ°Π΄Π°Π΅Ρ Ρ ΠΠ§Π₯ ΠΠ³). Π₯ΠΎΡΡ ΠΎΡΠ½ΠΎΠ²Π½ΡΡ ΡΠΎΠ»Ρ Π² ΡΡΠΎΠΌ ΠΈΠ³ΡΠ°Π΅Ρ ΡΠ°Π·Π½ΠΎΡΡΠ½Π°Ρ ΡΠ°ΡΡΠΎΡΠ° 1 ΠΊΠΡ. ΠΠ° ΡΠ°ΡΡΠΎΡΠ°Ρ ΠΈΠ½ΡΠ΅ΡΠΌΠΎΠ΄ΡΠ»ΡΡΠΈΠΉ 2, 3, 4 ΠΊΠΡ ΠΏΠΎΠ±Π΅ΠΆΠ΄Π°Π΅Ρ TDA7293, ΡΠΎΠ»ΡΠΊΠΎ Π½Π΅ΠΈΠ·Π²Π΅ΡΡΠ½ΠΎ, Π²Π»ΠΈΡΠ΅Ρ Π»ΠΈ ΡΡΠΎ Π½Π° ΡΡΠΎ-Π½ΠΈΠ±ΡΠ΄Ρ β ΡΠΆ ΠΎΡΠ΅Π½Ρ ΠΌΠ°Π»Π΅Π½ΡΠΊΠΈΠ΅ Π°ΠΌΠΏΠ»ΠΈΡΡΠ΄Ρ.
Π Π²ΠΎΡ Π½Π° ΡΡΡΠ΄Π½ΠΎΠΉ Π½Π°Π³ΡΡΠ·ΠΊΠ΅ LM3886 ΡΡΠ°Π·Ρ Β«Π΄ΠΎΡ Π½Π΅ΡΒ». ΠΡΡΠ°ΡΠΈ, ΠΈ Π²ΡΡ ΠΎΠ΄Π½ΠΎΠ΅ Π½Π°ΠΏΡΡΠΆΠ΅Π½ΠΈΠ΅ 12 Π²ΠΎΠ»ΡΡ Π°ΠΌΠΏΠ»ΠΈΡΡΠ΄Ρ Π±ΡΠ»ΠΎ Π²ΡΠ±ΡΠ°Π½ΠΎ ΠΏΠΎΡΠΎΠΌΡ, ΡΠΎ Π±ΠΎΠ»ΡΡΠ΅Π΅ Π½Π°ΠΏΡΡΠΆΠ΅Π½ΠΈΠ΅ (16 Π²ΠΎΠ»ΡΡ) ΠΌΠΈΠΊΡΠΎΡΡ Π΅ΠΌΠ° LM3886 Β«Π½Π΅ ΡΡΠ½ΡΠ»Π°Β» (ΠΏΠΎΡ ΠΎΠΆΠ΅ ΡΠ»Π° Π² ΡΠ°Π·ΠΎΠ³ΡΠ΅Π² β ΠΈΡΠΊΠ°ΠΆΠ΅Π½ΠΈΡ ΡΠΎΡΠ»ΠΈ Π²ΠΎ Π²ΡΠ΅ΠΌΠ΅Π½ΠΈ Π΄ΠΎ ΡΠΆΠ°ΡΠ½ΡΡ Π²Π΅Π»ΠΈΡΠΈΠ½). TDA7293 Π²ΡΠ΄Π°Π²Π°Π»Π° Π½Π°ΠΏΡΡΠΆΠ΅Π½ΠΈΠ΅ 16 Π²ΠΎΠ»ΡΡ Π²ΠΏΠΎΠ»Π½Π΅ ΡΠΏΠΎΠΊΠΎΠΉΠ½ΠΎ.
ΠΠ° ΠΌΠΎΠΉ Π²Π·Π³Π»ΡΠ΄ ΠΏΡΠΈΡΠΈΠ½Π° Π² ΡΠ°Π·Π½ΡΡ
Π²ΡΡ
ΠΎΠ΄Π½ΡΡ
ΡΡΠ°Π½Π·ΠΈΡΡΠΎΡΠ°Ρ
ΡΡΠΈΡ
ΠΌΠΈΠΊΡΠΎΡΡ
Π΅ΠΌ.
Π£ TDA7293 ΠΈ TDA7294 Π½Π° Π²ΡΡ
ΠΎΠ΄Π΅ ΠΈΡΠΏΠΎΠ»ΡΠ·ΡΡΡΡΡ ΠΏΠΎΠ»Π΅Π²ΡΠ΅ ΡΡΠ°Π½Π·ΠΈΡΡΠΎΡΡ. ΠΡ
Π²Ρ
ΠΎΠ΄Π½ΠΎΠΉ ΡΠΎΠΊ ΠΏΡΠ°ΠΊΡΠΈΡΠ΅ΡΠΊΠΈ Π½Π΅ Π·Π°Π²ΠΈΡΠΈΡ ΠΎΡ ΡΠΎΠΏΡΠΎΡΠΈΠ²Π»Π΅Π½ΠΈΡ (ΠΈ ΡΠΎΠΊΠ°) Π½Π°Π³ΡΡΠ·ΠΊΠΈ. Π£ LM3886 Π½Π° Π²ΡΡ
ΠΎΠ΄Π΅ ΡΡΠ°Π½Π·ΠΈΡΡΠΎΡΡ Π±ΠΈΠΏΠΎΠ»ΡΡΠ½ΡΠ΅. ΠΡ
ΡΠΎΠΊ Π±Π°Π·Ρ ΠΏΡΠΎΠΏΠΎΡΡΠΈΠΎΠ½Π°Π»Π΅Π½ Π²ΡΡ
ΠΎΠ΄Π½ΠΎΠΌΡ ΡΠΎΠΊΡ, ΠΏΡΠΈΡΠ΅ΠΌ Ρ ΡΠΎΡΡΠΎΠΌ Π²ΡΡ
ΠΎΠ΄Π½ΠΎΠ³ΠΎ ΡΠΎΠΊΠ° ΠΊΠΎΡΡΡΠΈΡΠΈΠ΅Π½Ρ ΠΏΠ΅ΡΠ΅Π΄Π°ΡΠΈ ΡΡΠ°Π½Π·ΠΈΡΡΠΎΡΠΎΠ² h31 ΠΏΠ°Π΄Π°Π΅Ρ, ΠΈ ΡΠΎΠΊ Π±Π°Π·Ρ ΠΌΠΎΠΆΠ΅Ρ ΡΠ°ΡΡΠΈ Π±ΡΡΡΡΠ΅Π΅, ΡΠ΅ΠΌ ΡΠ°ΡΡΠ΅Ρ Π²ΡΡ
ΠΎΠ΄Π½ΠΎΠΉ ΡΠΎΠΊ. Π Π²ΠΏΠΎΠ»Π½Π΅ Π²ΠΎΠ·ΠΌΠΎΠΆΠ½ΠΎ, ΡΡΠΎ ΡΡΠΎΡ ΠΏΠΎΠ²ΡΡΠ΅Π½Π½ΡΠΉ ΡΠΎΠΊ Π±Π°Π·Ρ Π½Π°Π³ΡΡΠΆΠ°Π΅Ρ Π΄ΡΠ°ΠΉΠ²Π΅ΡΠ½ΡΠΉ ΠΊΠ°ΡΠΊΠ°Π΄, ΠΊΠΎΡΠΎΡΡΠΉ ΠΈ ΡΠΎΠ·Π΄Π°Π΅Ρ Π΄ΠΎΠΏΠΎΠ»Π½ΠΈΡΠ΅Π»ΡΠ½ΡΠ΅ ΠΈΡΠΊΠ°ΠΆΠ΅Π½ΠΈΡ. Π’Π°ΠΊΠΆΠ΅ ΠΌΠΎΠΆΠ΅Ρ Π±ΡΡΡ, ΡΡΠΎ ΠΌΠΈΠΊΡΠΎΡΡ
Π΅ΠΌΠ° Ρ
ΡΠΆΠ΅ ΠΎΡ
Π»Π°ΠΆΠ΄Π°Π΅ΡΡΡ (ΠΈΠ·-Π·Π° ΠΈΠ·ΠΎΠ»ΠΈΡΠΎΠ²Π°Π½Π½ΠΎΠ³ΠΎ ΡΠ»Π°Π½ΡΠ°), ΠΈ ΠΈΡΠΊΠ°ΠΆΠ΅Π½ΠΈΡ Π²ΡΠ·ΡΠ²Π°Π΅Ρ ΡΠ°Π·ΠΎΠ³ΡΠ΅Π² Π΅Π΅ ΠΊΡΠΈΡΡΠ°Π»Π»Π°. Π ΠΎΠ±ΡΠ΅ΠΌ-ΡΠΎΒ ΡΡΠΎΡ ΡΠ΅ΡΡ Π΄ΠΎΠ²ΠΎΠ»ΡΠ½ΠΎ ΠΆΠ΅ΡΡΠΊΠΈΠΉ.
ΠΠ°ΠΊΠ»ΡΡΠ΅Π½ΠΈΠ΅.
Π ΠΎΠ±ΡΠ΅ΠΌ, ΠΏΡΠ°ΠΊΡΠΈΡΠ΅ΡΠΊΠΈ ΠΏΠΎ Π²ΡΠ΅ΠΌ ΠΏΠ°ΡΠ°ΠΌΠ΅ΡΡΠ°ΠΌ ΠΏΠΎΠ±Π΅ΠΆΠ΄Π°Π΅Ρ TDA7293, Π½ΠΎ Ρ Π½Π΅Π±ΠΎΠ»ΡΡΠΈΠΌ ΠΎΡΡΡΠ²ΠΎΠΌ. LM3886 ΡΠΎ ΡΠ²ΠΎΠ΅ΠΉ ΡΡΠΎΡΠΎΠ½Ρ ΠΌΠΎΠΆΠ΅Ρ ΠΏΡΠΈΠ²Π»Π΅ΡΡ ΡΡΠΎΡΠΎΠ½Π½ΠΈΠΊΠΎΠ² Β«ΠΊΡΠ°ΡΠΈΠ²ΠΎΠ³ΠΎΒ» Π·Π²ΡΡΠ°Π½ΠΈΡ ΡΠ²ΠΎΠ΅ΠΉ Π±ΠΎΠ»ΡΡΠΎΠΉ 2-ΠΉ Π³Π°ΡΠΌΠΎΠ½ΠΈΠΊΠΎΠΉ.
ΠΠ° ΡΠ°ΠΌΠΎΠΌ Π΄Π΅Π»Π΅, Ρ ΠΈ ΡΡΠΈΠΌ ΡΡΠ°Π²Π½Π΅ΠΈΠ΅ΠΌ Π½Π΅Π΄ΠΎΠ²ΠΎΠ»Π΅Π½. ΠΡΠΈΡΠΈΠ½Ρ:
1. Π ΠΈΠ½Π²Π΅ΡΡΠΈΡΡΡΡΠ΅ΠΌ Π²ΠΊΠ»ΡΡΠ΅Π½ΠΈΠΈ Π½Π΅ Π²ΠΈΠ΄Π½ΠΎ ΡΠ°Π·Π½ΠΈΡΡ Π² ΡΠ²ΠΎΠΉΡΡΠ²Π°Ρ
Π²Ρ
ΠΎΠ΄Π½ΡΡ
Π΄ΠΈΡΡΠ΅ΡΠ΅Π½ΡΠΈΠ°Π»ΡΠ½ΡΡ
ΠΊΠ°ΡΠΊΠ°Π΄ΠΎΠ² ΠΌΠΈΠΊΡΠΎΡΡ
Π΅ΠΌ.
Π’Π°ΠΊ ΡΡΠΎ Π΅ΡΠ»ΠΈ ΠΎΠ½ΠΈ Π·Π°ΠΌΠ΅ΡΠ½ΠΎ ΡΠ°Π·Π»ΠΈΡΠ°ΡΡΡΡ β ΡΠΎ ΠΌΡ ΡΡΠΎΠ³ΠΎ Π½Π΅ ΡΠ²ΠΈΠ΄Π΅Π»ΠΈ.
2. Π‘Π»ΠΈΡΠΊΠΎΠΌ Π±ΠΎΠ»ΡΡΠΈΠ΅ ΠΏΠΎΠ»ΡΡΠΈΠ»ΠΈΡΡ ΠΊΠΎΡΡΡΠΈΡΠΈΠ΅Π½ΡΡ Π³Π°ΡΠΌΠΎΠ½ΠΈΠΊ. Π Π°Π· Π² 10 Π±ΠΎΠ»ΡΡΠ΅, ΡΠ΅ΠΌ Π² Π΄Π°ΡΠ°ΡΠΈΡΠ΅. ΠΠ°ΠΆΠ΅ Ρ ΡΡΠ΅ΡΠΎΠΌ ΡΠΎΠ³ΠΎ, ΡΡΠΎ Π² Π΄Π°ΡΠ°ΡΠΈΡΠ΅ ΠΏΡΠ±Π»ΠΈΠΊΡΡΡ ΡΠ΅Π·ΡΠ»ΡΡΠ°ΡΡ ΠΏΡΠΈ ΡΠ°ΠΌΡΡ Β«ΡΠ΄ΠΎΠ±Π½ΡΡ Β» ΠΈΠ·ΠΌΠ΅ΡΠ΅Π½ΠΈΡΡ (Π½Π°ΠΏΡΠΈΠΌΠ΅Ρ, ΠΌΠΎΠ³ΡΡ ΠΈΡΠΏΠΎΠ»ΡΠ·ΠΎΠ²Π°ΡΡ ΡΡΠ°Π±ΠΈΠ»ΠΈΠ·ΠΈΡΠΎΠ²Π°Π½Π½ΡΠΉ ΠΈΡΡΠΎΡΠ½ΠΈΠΊ ΠΏΠΈΡΠ°Π½ΠΈΡ). ΠΠΎ ΠΎΡΠΎΠ±ΠΎΠ΅ ΠΏΠΎΠ΄ΠΎΠ·ΡΠ΅Π½ΠΈΠ΅ Π²ΡΠ·ΡΠ²Π°Π΅Ρ ΡΠΎΡ ΡΠ°ΠΊΡ, ΡΡΠΎ ΡΡΠΈ ΠΌΠΎΠΈ ΠΈΠ·ΠΌΠ΅ΡΠ΅Π½ΠΈΡ ΠΌΠΈΠΊΡΠΎΡΡ Π΅ΠΌΡ TDA7293 Π½Π΅ ΡΠΎΠ²ΠΏΠ°Π»ΠΈ Ρ Π΄ΡΡΠ³ΠΈΠΌΠΈ (ΠΏΡΠ°Π²Π΄Π° ΡΠ΄Π΅Π»Π°Π½Π½ΡΠΌΠΈ Π΄Π»Ρ Π΄ΡΡΠ³ΠΈΡ ΡΠΊΠ·Π΅ΠΌΠΏΠ»ΡΡΠΎΠ² ΡΡΠΈΠ»ΠΈΡΠ΅Π»Ρ). ΠΠΎΠΆΠ΅Ρ Π²ΡΠ΅ ΠΆΠ΅ Ρ Π³Π΄Π΅-ΡΠΎ ΠΏΡΠΎΠΌΠ°Ρ Π½ΡΠ»ΡΡ?
3. Π ΠΈΠ·ΠΌΠ΅ΡΠΈΡΡ ΠΠ§Π₯ ΠΈ Π·Π°Π²ΠΈΡΠΈΠΌΠΎΡΡΡ ΠΎΡ Π°ΠΌΠΏΠ»ΠΈΡΡΠ΄Ρ ΠΏΠ΅ΡΠ²ΡΡ ΠΏΡΡΠΈ Π³Π°ΡΠΌΠΎΠ½ΠΈΠΊ. Π ΠΏΠΎΡΠΎΠΌ ΡΠΆ ΡΠ²ΠΎΠ΄ΠΈΡΡ Π² ΠΊΡΡΡ, ΠΈΡΠΏΠΎΠ»ΡΠ·ΡΡ ΠΠ³ ΠΈ ΠΠ³β.
4. ΠΠ·ΠΌΠ΅ΡΡΡΡ, Π° Π³Π»Π°Π²Π½ΠΎΠ΅ ΠΏΡΠ±Π»ΠΈΠΊΠΎΠ²Π°ΡΡ ΠΈΡΠΊΠ°ΠΆΠ΅Π½ΠΈΡ Π΄ΠΎ 20-ΠΉ Π³Π°ΡΠΌΠΎΠ½ΠΈΠΊΠΈβ¦ Π ΠΊΠ°ΠΊΠ°Ρ ΠΌΡΡ Π° ΠΌΠ΅Π½Ρ ΡΠΊΡΡΠΈΠ»Π°? ΠΠ΅, ΠΏΡΠΈΠ±ΠΎΡ-ΡΠΎ ΡΡΠΎ-ΡΠΎ ΠΏΠΎΠΊΠ°Π·ΡΠ²Π°Π΅Ρ, Π½ΠΎ Π½Π°ΡΠΊΠΎΠ»ΡΠΊΠΎ ΡΡΠΎ ΡΠΎΠΎΡΠ²Π΅ΡΡΡΠ²ΡΠ΅Ρ ΡΠ΅Π°Π»ΡΠ½ΠΎΡΡΠΈ?
5. ΠΠΎΠΆΠ΅Ρ ΠΌΠ½Π΅ ΠΏΠΎΠΏΠ°Π»Π°ΡΡ Π½Π΅ΡΠ΄Π°ΡΠ½Π°Ρ ΠΌΠΈΠΊΡΠΎΡΡ
Π΅ΠΌΠ°. Π ΠΌΠΎΠΆΠ΅Ρ ΡΡΠΎ-ΡΠΎ ΠΈΠ· ΡΠ»Π΅ΠΌΠ΅Π½ΡΠΎΠ², ΡΡΡΠ°Π½ΠΎΠ²Π»Π΅Π½Π½ΡΡ
Π½Π° ΡΡΠΈΡ
ΠΏΠ»Π°ΡΠ°Ρ
. ΠΠ°Π΄ΠΎ ΡΠ΄Π΅Π»Π°ΡΡ Π΅ΡΠ΅ ΠΏΠΎ ΠΎΠ΄Π½ΠΎΠΉ ΠΏΠ»Π°ΡΠ΅ Ρ Π΄ΡΡΠ³ΠΈΠΌΠΈ ΠΌΠΈΠΊΡΠΎΡΡ
Π΅ΠΌΠ°ΠΌΠΈ (ΠΊΡΠΏΠ»Π΅Π½Π½ΡΠΌΠΈ Π² Π΄ΡΡΠ³ΠΎΠΌ ΠΌΠ΅ΡΡΠ΅ ΠΈ Π² Π΄ΡΡΠ³ΠΎΠ΅ Π²ΡΠ΅ΠΌΡ) ΠΈ ΡΡΠ°Π²Π½ΠΈΡΡ.
6. ΠΠ½ΡΠ΅ΡΠ΅ΡΠ½ΠΎ ΠΈΠ·ΠΌΠ΅ΡΠΈΡΡ ΡΠΊΠΎΡΠΎΡΡΡ Π½Π°ΡΠ°ΡΡΠ°Π½ΠΈΡ Π½Π° Β«ΡΡΡΠ΄Π½ΠΎΠΉΒ» Π½Π°Π³ΡΡΠ·ΠΊΠ΅.
7. ΠΡΠΎΠ²Π΅ΡΡΠΈ ΡΡΠ΄ Π΄ΡΡΠ³ΠΈΡ ΡΠ΅ΡΡΠΎΠ²:
- ΠΠΎΠΏΡΡΡΠΈΠΌΡΠΉ Π½Π°Π³ΡΠ΅Π² ΠΌΠΈΠΊΡΠΎΡΡ Π΅ΠΌ.
- Π Π°Π±ΠΎΡΠ° Π½Π° ΠΌΠ°Π»ΠΎΠΌ ΡΠΈΠ³Π½Π°Π»Π΅.
- Π§ΡΠΎ-Π½ΠΈΠ±ΡΠ΄Ρ Π΅ΡΠ΅.
Π ΠΎΠ±ΡΠ΅ΠΌ β ΠΏΡΠΎΠ΄ΠΎΠ»ΠΆΠ΅Π½ΠΈΠ΅ Π±ΡΠ΄Π΅Ρ!
22.03.2013
Total Page Visits: 7156 — Today Page Visits: 4
ΠΠΎΠΌΠΏΠ»Π΅ΠΊΡ ΡΡΠΈΠ»ΠΈΡΠ΅Π»Ρ Π½Π° ΠΌΠΈΠΊΡΠΎΡΡ Π΅ΠΌΠ΅ LM3886 (Gainclone)
| ΠΠΆΠΎΠ²Π°Π½Π½ΠΈ ΠΠΈΠ»ΠΈΡΠ°Π½ΠΎ Β Β | ΠΠ΅Π»ΠΈΡΡΡΡ |
4706 Π£ΡΠΈΠ»ΠΈΡΠ΅Π»Ρ Gaincard ΠΈ ΡΡΠΈΠ»ΠΈΡΠ΅Π»ΠΈ Gainclone
Π’Π°ΠΊ ΡΡΠΎ ΠΆΠ΅ ΡΠ°ΠΊΠΎΠ΅ ΡΡΠΈΠ»ΠΈΡΠ΅Π»Ρ Gainclone? ΠΠ΅ΡΠ²ΠΎΠ½Π°ΡΠ°Π»ΡΠ½ΠΎ ΠΏΠΎΠ΄ ΡΡΠΈΠ»ΠΈΡΠ΅Π»Π΅ΠΌ Gainclone ΠΎΠ±ΡΡΠ½ΠΎ ΠΏΠΎΠ½ΠΈΠΌΠ°Π»ΠΈ ΠΊΠ»ΠΎΠ½ ΠΠ°Π±ΠΎΡΠ°ΡΠΎΡΠΈΠΈ 47 Π£ΡΠΈΠ»ΠΈΡΠ΅Π»Ρ ΠΊΠ°ΡΡΡ Gain . ΠΡΠΎΡΡΠΎΠΉ ΡΡΠΈΠ»ΠΈΡΠ΅Π»Ρ Gaincard ΠΎΡΠ½ΠΎΠ²Π°Π½ Π½Π° ΠΈΠ½ΡΠ΅Π³ΡΠ°Π»ΡΠ½ΠΎΠΉ ΡΡ Π΅ΠΌΠ΅ (ΠΠ‘) LM3875 National Semiconductor (ΡΠ΅ΠΏΠ΅ΡΡ Texas Instruments). Π£ΡΠΈΠ»ΠΈΡΠ΅Π»Ρ 47 Laboratories Model 4706 Gaincard ΠΈΠΌΠ΅Π΅Ρ ΡΠ»Π΅Π΄ΡΡΡΠΈΠ΅ ΠΎΡΠΎΠ±Π΅Π½Π½ΠΎΡΡΠΈ:
- 9 ΡΠ°ΡΡΠ΅ΠΉ Π½Π° ΠΊΠ°Π½Π°Π» Π½Π° Π±Π°Π·Π΅ ΠΌΠΈΠΊΡΠΎΡΡ Π΅ΠΌΡ LM3875
- ΠΡΠ΅Π½Ρ ΠΊΠΎΡΠΎΡΠΊΠΈΠΉ ΠΏΡΠΎΡ ΠΎΠ΄ ΡΠΈΠ³Π½Π°Π»Π° ΠΈ ΠΏΠ΅ΡΠ»Ρ NFB
- Π€ΠΈΠ»ΡΡΡ Π±Π»ΠΎΠΊΠ° ΠΏΠΈΡΠ°Π½ΠΈΡ Ρ ΠΊΠΎΠ½Π΄Π΅Π½ΡΠ°ΡΠΎΡΠ°ΠΌΠΈ ΠΎΡ 1000 ΠΌΠΊΠ€ Π΄ΠΎ 2200 ΠΌΠΊΠ€
- Π Π΅Π³ΡΠ»ΠΈΡΠΎΠ²Π°Π½ΠΈΠ΅ Π½Π°ΠΏΡΡΠΆΠ΅Π½ΠΈΡ Ρ ΠΏΠΎΠΌΠΎΡΡΡ ΡΡΠ°Π½ΡΡΠΎΡΠΌΠ°ΡΠΎΡΠ° Ρ Π²ΡΡΠ΅Π·Π½ΡΠΌ ΡΠ΅ΡΠ΄Π΅ΡΠ½ΠΈΠΊΠΎΠΌ 170 ΠΠ
- ΠΡΡ ΠΎΠ΄Π½Π°Ρ ΠΌΠΎΡΠ½ΠΎΡΡΡ 50 ΠΡ (25 ΠΡ Π½Π° ΠΊΠ°Π½Π°Π»)
ΠΠ΄Π½Π°ΠΊΠΎ Ρ ΡΠ΅ΡΠ΅Π½ΠΈΠ΅ΠΌ Π²ΡΠ΅ΠΌΠ΅Π½ΠΈ Π΄Π»Ρ ΠΌΠ½ΠΎΠ³ΠΈΡ
ΡΡΠΈΠ»ΠΈΡΠ΅Π»Ρ Gainclone ΡΠ΅ΠΏΠ΅ΡΡ ΠΎΠ±ΡΡΠ½ΠΎ ΠΏΠΎΠ½ΠΈΠΌΠ°Π΅ΡΡΡ ΠΊΠ°ΠΊ Π»ΡΠ±ΠΎΠΉ ΠΌΠ°Π»ΠΎΠΊΠΎΠΌΠΏΠΎΠ½Π΅Π½ΡΠ½ΡΠΉ ΡΡΠΈΠ»ΠΈΡΠ΅Π»Ρ, ΠΎΡΠ½ΠΎΠ²Π°Π½Π½ΡΠΉ Π½Π° ΠΌΠΎΡΠ½ΠΎΠΉ ΠΠ‘ ΠΈ ΠΏΡΠ΅Π΄Π½Π°Π·Π½Π°ΡΠ΅Π½Π½ΡΠΉ Π΄Π»Ρ Π²ΡΡΠΎΠΊΠΎΠΊΠ°ΡΠ΅ΡΡΠ²Π΅Π½Π½ΠΎΠ³ΠΎ Π·Π²ΡΠΊΠ°.
ΠΠ° ΡΠΎΡΠΎΠ³ΡΠ°ΡΠΈΠΈ 1 Π½ΠΈΠΆΠ΅ ΠΏΠΎΠΊΠ°Π·Π°Π½Π° ΠΊΠ°ΡΡΠ° Gaincard ΠΌΠΎΠ΄Π΅Π»ΠΈ 4706 47 Laboratories, ΠΊΠΎΡΠΎΡΠ°Ρ ΠΏΡΠΎΠ΄Π°Π΅ΡΡΡ ΠΏΠΎ ΡΠ΅Π½Π΅ ΠΎΠΊΠΎΠ»ΠΎ 3300 Π΄ΠΎΠ»Π»Π°ΡΠΎΠ² Π‘Π¨Π. ΠΠ΅ΡΠΌΠΎΡΡΡ Π½Π° Π²ΡΡΠΎΠΊΡΡ ΡΠΎΠ·Π½ΠΈΡΠ½ΡΡ ΡΡΠΎΠΈΠΌΠΎΡΡΡ Gaincard, Π²Ρ Π±Π΅Π· ΡΡΡΠ΄Π° ΡΠΌΠΎΠΆΠ΅ΡΠ΅ ΡΠ°ΠΌΠΎΡΡΠΎΡΡΠ΅Π»ΡΠ½ΠΎ ΡΠΎΠ±ΡΠ°ΡΡ Π²Π΅Π»ΠΈΠΊΠΎΠ»Π΅ΠΏΠ½ΠΎ Π·Π²ΡΡΠ°ΡΠΈΠΉ ΡΡΠΈΠ»ΠΈΡΠ΅Π»Ρ Gainclone ΠΏΡΠΈΠΌΠ΅ΡΠ½ΠΎ Π·Π° 200β300 Π΄ΠΎΠ»Π»Π°ΡΠΎΠ² Π‘Π¨Π.
Π€ΠΎΡΠΎΠ³ΡΠ°ΡΠΈΡ 1: 47 ΠΠ°Π±ΠΎΡΠ°ΡΠΎΡΠ½Π°Ρ ΠΌΠΎΠ΄Π΅Π»Ρ 4706 Gaincard ΠΈ Power Humpty
Π£ΡΠΈΠ»ΠΈΡΠ΅Π»Ρ Gaincard ΠΌΠΎΠ΄Π΅Π»ΠΈ 4706 Π±ΡΠ» ΠΏΡΠ΅Π΄ΡΡΠ°Π²Π»Π΅Π½ Π² 1999 Π³ΠΎΠ΄Ρ ΠΊΠΎΠΌΠΏΠ°Π½ΠΈΠ΅ΠΉ 47 Laboratory. Π£ΡΠΈΠ»ΠΈΡΠ΅Π»Ρ Gaincard Ρ Π΅Π³ΠΎ Π½Π΅ΡΡΠ°Π΄ΠΈΡΠΈΠΎΠ½Π½ΠΎΠΉ ΠΊΠΎΠ½ΡΡΡΡΠΊΡΠΈΠ΅ΠΉ, Π² ΠΊΠΎΡΠΎΡΠΎΠΌ Π±ΡΠ»ΠΎ Π³ΠΎΡΠ°Π·Π΄ΠΎ ΠΌΠ΅Π½ΡΡΠ΅ Π΄Π΅ΡΠ°Π»Π΅ΠΉ, ΠΌΠ΅Π½ΡΡΠ°Ρ Π΅ΠΌΠΊΠΎΡΡΡ ΠΈ Π±ΠΎΠ»Π΅Π΅ ΠΏΡΠΎΡΡΠ°Ρ ΠΊΠΎΠ½ΡΡΡΡΠΊΡΠΈΡ, ΡΠ΅ΠΌ Ρ ΡΡΠΈΠ»ΠΈΡΠ΅Π»Π΅ΠΉ Hi-Fi Π°Π½Π°Π»ΠΎΠ³ΠΈΡΠ½ΠΎΠΉ ΠΌΠΎΡΠ½ΠΎΡΡΠΈ. Π£ΡΠΈΠ»ΠΈΡΠ΅Π»Ρ Gaincard Π²ΡΠ·Π²Π°Π» Π½Π΅Π΄ΠΎΡΠΌΠ΅Π½ΠΈΠ΅ Π² ΡΠΎΠΎΠ±ΡΠ΅ΡΡΠ²Π΅ Π°ΡΠ΄ΠΈΠΎΡΠΈΠ»ΠΎΠ², ΠΊΠΎΠ³Π΄Π° Π±ΡΠ»ΠΎ ΠΎΠ±Π½Π°ΡΡΠΆΠ΅Π½ΠΎ, ΡΡΠΎ ΡΡΠΈΠ»ΠΈΡΠ΅Π»Ρ Gaincard ΡΡΠΎΠΈΡ ΠΌΠ΅Π½Π΅Π΅ 100 Π΄ΠΎΠ»Π»Π°ΡΠΎΠ² Π‘Π¨Π ΠΏΠΎ ΡΠ°ΡΡΡΠΌ, Π½ΠΎ ΠΏΡΠΎΠ΄Π°Π΅ΡΡΡ Π·Π° 3300 Π΄ΠΎΠ»Π»Π°ΡΠΎΠ² Π‘Π¨Π Ρ Π΅Π³ΠΎ Π½Π΅Π±ΠΎΠ»ΡΡΠΈΠΌ Π±Π»ΠΎΠΊΠΎΠΌ ΠΏΠΈΡΠ°Π½ΠΈΡ. Π‘ΠΏΠΎΡΡ Π²ΠΎΠ·Π½ΠΈΠΊΠ»ΠΈ ΠΏΠΎΡΠ»Π΅ ΡΡΠ΄Π° ΠΏΠΎΠ»ΠΎΠΆΠΈΡΠ΅Π»ΡΠ½ΡΡ
ΠΎΡΠ·ΡΠ²ΠΎΠ² ΠΎΠ± ΡΡΠΈΠ»ΠΈΡΠ΅Π»Π΅ Gaincard Π² ΠΆΡΡΠ½Π°Π»Π°Ρ
. ΠΠ΅ΡΠ΅Π½Π΅ΡΠ΅ΠΌΡΡ Π½Π° Π½Π΅ΡΠΊΠΎΠ»ΡΠΊΠΎ Π»Π΅Ρ Π²ΠΏΠ΅ΡΠ΅Π΄, ΠΈ ΡΠ΅ΠΏΠ΅ΡΡ Gainclone, Π²Π΅ΡΠΎΡΡΠ½ΠΎ, ΡΠ²Π»ΡΠ΅ΡΡΡ Π½Π°ΠΈΠ±ΠΎΠ»Π΅Π΅ ΠΏΠΎΠΏΡΠ»ΡΡΠ½ΡΠΌ ΠΈ ΠΈΠ·Π²Π΅ΡΡΠ½ΡΠΌ ΠΏΡΠΎΠ΅ΠΊΡΠΎΠΌ ΡΡΠΈΠ»ΠΈΡΠ΅Π»Ρ DIY ΡΡΠ΅Π΄ΠΈ Π°ΡΠ΄ΠΈΠΎΠ»ΡΠ±ΠΈΡΠ΅Π»Π΅ΠΉ.
Π ΡΡΠΎΠΌ DIY Audio Project Ρ ΠΏΡΠΎΡ
ΠΎΠΆΡ ΡΠ±ΠΎΡΠΊΡ ΡΡΠΈΠ»ΠΈΡΠ΅Π»Ρ LM3886 Gainclone Π΄Π»Ρ ΡΠ΅Π±Ρ, ΡΡΠΎΠ±Ρ ΠΏΠΎΠΊΠ°Π·Π°ΡΡ, Π½Π°ΡΠΊΠΎΠ»ΡΠΊΠΎ ΠΏΡΠΎΡΡΠΎ ΡΠΎΠ±ΡΠ°ΡΡ ΡΡΠΈ ΡΡΠΈΠ»ΠΈΡΠ΅Π»ΠΈ ΠΈ ΡΡΠ»ΡΡΠ°ΡΡ Π·Π²ΡΠΊ Gainclone Π΄Π»Ρ ΡΠ΅Π±Ρ.
ΠΠ΅ΡΠ°ΡΠ½Π°Ρ ΠΏΠ»Π°ΡΠ° LM3886 Ρ ΡΠ°ΠΉΡΠ° chipamp.com
ΠΡΠ°ΠΊ, ΡΠ΅ΠΏΠ΅ΡΡ Π²Ρ Π·Π°ΠΈΠ½ΡΠ΅ΡΠ΅ΡΠΎΠ²Π°Π½Ρ Π² ΡΠΎΠ·Π΄Π°Π½ΠΈΠΈ ΡΡΠΈΠ»ΠΈΡΠ΅Π»Ρ Π½Π° ΠΌΠΈΠΊΡΠΎΡΡ Π΅ΠΌΠ΅ Gainclone Π΄Π»Ρ ΡΠ΅Π±Ρ ΠΈ Π·Π°Π΄Π°Π΅ΡΠ΅ΡΡ Π²ΠΎΠΏΡΠΎΡΠΎΠΌ, Ρ ΡΠ΅Π³ΠΎ, ΡΠ΅ΡΡ Π²ΠΎΠ·ΡΠΌΠΈ, Π²Π°ΠΌ ΡΠ»Π΅Π΄ΡΠ΅Ρ Π½Π°ΡΠ°ΡΡ? ΠΡ ΠΌΠΎΠΆΠ΅ΡΠ΅ Π½Π°ΡΠ°ΡΡ Ρ chipamp.com, Π³Π΄Π΅ Π²Ρ ΠΌΠΎΠΆΠ΅ΡΠ΅ ΠΏΡΠΈΠΎΠ±ΡΠ΅ΡΡΠΈ ΠΏΠ΅ΡΠ°ΡΠ½ΡΠ΅ ΠΏΠ»Π°ΡΡ (PCB) ΠΈ ΠΊΠΎΠΌΠΏΠ»Π΅ΠΊΡΡ Π΄Π΅ΡΠ°Π»Π΅ΠΉ Π΄Π»Ρ ΡΡΠΈΠ»ΠΈΡΠ΅Π»Π΅ΠΉ LM1875 (20 ΠΡ) ΠΈ LM3886 (68 ΠΡ). ΠΡΠΎ ΠΎΡΡΠ°Π²Π»ΡΠ΅Ρ Π²Π°Ρ Ρ ΠΏΠΎΠΈΡΠΊΠΎΠΌ ΠΎΡΡΠ°Π²ΡΠΈΡ ΡΡ ΡΠ°ΡΡΠ΅ΠΉ, ΡΠΈΠ»ΠΎΠ²ΠΎΠ³ΠΎ ΡΡΠ°Π½ΡΡΠΎΡΠΌΠ°ΡΠΎΡΠ° ΠΈ ΠΊΠΎΡΠΏΡΡΠ°. ΠΠ° ΡΠΎΡΠΎΠ³ΡΠ°ΡΠΈΠΈ 2 ΠΏΠΎΠΊΠ°Π·Π°Π½Π° ΠΏΠ»Π°ΡΠ° ΡΡΠΈΠ»ΠΈΡΠ΅Π»Ρ LM3886 ΠΈ ΠΏΠ»Π°ΡΠ° Π±Π»ΠΎΠΊΠ° ΠΏΠΈΡΠ°Π½ΠΈΡ Ρ ΡΠ°ΠΉΡΠ° chipamp.com. ΠΡΠΎ Π΄ΠΎΡΠΊΠΈ ΠΎΡΠ΅Π½Ρ Ρ ΠΎΡΠΎΡΠ΅Π³ΠΎ ΠΊΠ°ΡΠ΅ΡΡΠ²Π° Ρ ΠΊΠΎΡΠΎΡΠΊΠΈΠΌΠΈ ΠΈ ΡΠΎΠ»ΡΡΡΠΌΠΈ ΡΠ»Π΅Π΄Π°ΠΌΠΈ. Π― ΠΈΡΠΏΠΎΠ»ΡΠ·ΠΎΠ²Π°Π» ΡΡΠΈ ΠΏΠ΅ΡΠ°ΡΠ½ΡΠ΅ ΠΏΠ»Π°ΡΡ Π΄Π»Ρ ΡΡΠ΄Π° ΡΠ±ΠΎΡΠΎΠΊ ΡΡΠΈΠ»ΠΈΡΠ΅Π»Π΅ΠΉ Gainclone.
Π€ΠΎΡΠΎΠ³ΡΠ°ΡΠΈΡ 2: Π£ΡΠΈΠ»ΠΈΡΠ΅Π»Ρ LM3886 ΠΈ ΠΏΠ»Π°ΡΠ° Π±Π»ΠΎΠΊΠ° ΠΏΠΈΡΠ°Π½ΠΈΡ Ρ ΡΠ°ΠΉΡΠ° chipamp.com
ΠΠ»Ρ ΠΏΠΎΠ»ΡΡΠ΅Π½ΠΈΡ ΠΏΠΎΠ΄ΡΠΎΠ±Π½ΠΎΠΉ ΠΈΠ½ΡΠΎΡΠΌΠ°ΡΠΈΠΈ ΠΎΠ± ΡΡΠΎΠΉ ΡΡ
Π΅ΠΌΠ΅ Π½Π΅ΠΈΠ½Π²Π΅ΡΡΠΈΡΡΡΡΠ΅Π³ΠΎ ΡΡΠΈΠ»ΠΈΡΠ΅Π»Ρ LM3886, ΠΏΠ΅ΡΠ°ΡΠ½ΠΎΠΉ ΠΏΠ»Π°ΡΠ΅ ΠΈ ΡΠ΅Π°Π»ΠΈΠ·Π°ΡΠΈΠΈ ΡΠΌ.
Π ΡΠΊΠΎΠ²ΠΎΠ΄ΡΡΠ²ΠΎ ΠΏΠΎΠ»ΡΠ·ΠΎΠ²Π°ΡΠ΅Π»Ρ ΠΊΠΎΠΌΠΏΠ»Π΅ΠΊΡΠ° Π½Π΅ΠΈΠ½Π²Π΅ΡΡΠΈΡΠΎΠ²Π°Π½Π½ΠΎΠ³ΠΎ ΡΡΠΈΠ»ΠΈΡΠ΅Π»Ρ LM3886 β (PDF, 280 ΠΠ). ΠΠ»Ρ ΡΠΏΡΠ°Π²ΠΊΠΈ ΡΡ
Π΅ΠΌΠ° ΡΡΠΈΠ»ΠΈΡΠ΅Π»Ρ ΠΈΠ· ΠΏΡΠΈΠ²Π΅Π΄Π΅Π½Π½ΠΎΠ³ΠΎ Π²ΡΡΠ΅ ΡΡΠΊΠΎΠ²ΠΎΠ΄ΡΡΠ²Π° ΠΏΠΎΠ»ΡΠ·ΠΎΠ²Π°ΡΠ΅Π»Ρ ΠΏΠΎΠΊΠ°Π·Π°Π½Π° Π½ΠΈΠΆΠ΅ Π½Π° ΡΠΈΡΡΠ½ΠΊΠ΅ 1.
Π ΠΈΡ. 1. Π‘Ρ Π΅ΠΌΠ° ΡΡΠΈΠ»ΠΈΡΠ΅Π»Ρ Π½Π° ΠΌΠΈΠΊΡΠΎΡΡ Π΅ΠΌΠ΅ LM3886 (Gainclone)
Π‘Ρ Π΅ΠΌΠ° ΡΡΠΈΠ»ΠΈΡΠ΅Π»Ρ ΠΏΠΎΡΡΡΠΎΠ΅Π½Π° Π½Π° ΠΌΠΈΠΊΡΠΎΡΡ Π΅ΠΌΠ΅ LM3886 (ΡΠΎΡΠΎ 3). LM3886 β ΡΡΠΎ Π²ΡΡΠΎΠΊΠΎΠΏΡΠΎΠΈΠ·Π²ΠΎΠ΄ΠΈΡΠ΅Π»ΡΠ½ΡΠΉ Π°ΡΠ΄ΠΈΠΎΡΡΠΈΠ»ΠΈΡΠ΅Π»Ρ ΠΌΠΎΡΠ½ΠΎΡΡΠΈ, ΡΠΏΠΎΡΠΎΠ±Π½ΡΠΉ ΠΎΠ±Π΅ΡΠΏΠ΅ΡΠΈΡΡ Π½Π΅ΠΏΡΠ΅ΡΡΠ²Π½ΡΡ ΡΡΠ΅Π΄Π½ΡΡ ΠΌΠΎΡΠ½ΠΎΡΡΡ 68 ΠΡ Π½Π° Π½Π°Π³ΡΡΠ·ΠΊΡ 4 ΠΠΌ ΠΈ 38 ΠΡ Π½Π° Π½Π°Π³ΡΡΠ·ΠΊΡ 8 ΠΠΌ Ρ 0,1% THD+N Π² Π΄ΠΈΠ°ΠΏΠ°Π·ΠΎΠ½Π΅ ΡΠ°ΡΡΠΎΡ 20 ΠΡ β 20 ΠΊΠΡ. ΠΠΎΠ»Π½ΡΡ ΠΈΠ½ΡΠΎΡΠΌΠ°ΡΠΈΡ ΠΈ ΡΠ°Π±ΠΎΡΠΈΠ΅ ΠΏΠ°ΡΠ°ΠΌΠ΅ΡΡΡ ΠΌΠΈΠΊΡΠΎΡΡ Π΅ΠΌΡ LM3886 ΡΠΌ. Π² Π’Π΅Ρ Π½ΠΈΡΠ΅ΡΠΊΠΎΠΌ ΠΎΠΏΠΈΡΠ°Π½ΠΈΠΈ LM3886 (PDF 1,2 ΠΠ). ΠΠΎΡΡΡΠΈΡΠΈΠ΅Π½Ρ ΡΡΠΈΠ»Π΅Π½ΠΈΡ ΡΡ Π΅ΠΌΡ ΡΡΠΈΠ»ΠΈΡΠ΅Π»Ρ LM3886 ΡΡΡΠ°Π½ΠΎΠ²Π»Π΅Π½ Π½Π° ΡΡΠΎΠ²Π½Π΅ 33. Π§ΡΠΎΠ±Ρ ΠΎΡΡΠ΅Π³ΡΠ»ΠΈΡΠΎΠ²Π°ΡΡ ΠΊΠΎΡΡΡΠΈΡΠΈΠ΅Π½Ρ ΡΡΠΈΠ»Π΅Π½ΠΈΡ Π² ΡΠΎΠΎΡΠ²Π΅ΡΡΡΠ²ΠΈΠΈ Ρ Π²Π°ΡΠ΅ΠΉ ΠΊΠΎΠ½ΡΠΈΠ³ΡΡΠ°ΡΠΈΠ΅ΠΉ Hi-Fi, ΠΎΠ±ΡΠ°ΡΠΈΡΠ΅ΡΡ ΠΊ ΡΡΠΊΠΎΠ²ΠΎΠ΄ΡΡΠ²Ρ ΠΏΠΎΠ»ΡΠ·ΠΎΠ²Π°ΡΠ΅Π»Ρ ΠΈΠ»ΠΈ ΡΠ΅Ρ Π½ΠΈΡΠ΅ΡΠΊΠΎΠΌΡ ΠΎΠΏΠΈΡΠ°Π½ΠΈΡ LM3886 Π²ΡΡΠ΅.
Π€ΠΎΡΠΎΠ³ΡΠ°ΡΠΈΡ 3: ΠΈΠ½ΡΠ΅Π³ΡΠ°Π»ΡΠ½Π°Ρ ΡΡ Π΅ΠΌΠ° (IC) LM3886TF
ΠΠ»Ρ ΡΠΏΡΠ°Π²ΠΊΠΈ, ΡΡ
Π΅ΠΌΠ° Π±Π»ΠΎΠΊΠ° ΠΏΠΈΡΠ°Π½ΠΈΡ, ΡΠ°ΠΊΠΆΠ΅ Π²Π·ΡΡΠ°Ρ ΠΈΠ· ΡΡΠΊΠΎΠ²ΠΎΠ΄ΡΡΠ²Π° ΠΏΠΎΠ»ΡΠ·ΠΎΠ²Π°ΡΠ΅Π»Ρ, ΠΏΠΎΠΊΠ°Π·Π°Π½Π° Π½ΠΈΠΆΠ΅ Π½Π° ΡΠΈΡ.
2. ΠΠ±ΡΠ°ΡΠΈΡΠ΅ΡΡ ΠΊ ΡΠ°Π±Π»ΠΈΡΠ°ΠΌ Π² ΡΠ΅Ρ
Π½ΠΈΡΠ΅ΡΠΊΠΎΠΌ ΠΎΠΏΠΈΡΠ°Π½ΠΈΠΈ, ΡΡΠΎΠ±Ρ Π²ΡΠ±ΡΠ°ΡΡ ΡΠΈΠ½Ρ Π½Π°ΠΏΡΡΠΆΠ΅Π½ΠΈΡ ΠΏΠΈΡΠ°Π½ΠΈΡ Π΄Π»Ρ ΡΡΠΈΠ»ΠΈΡΠ΅Π»Ρ, ΠΊΠΎΡΠΎΡΡΠ΅ Π»ΡΡΡΠ΅ Π²ΡΠ΅Π³ΠΎ ΠΏΠΎΠ΄Ρ
ΠΎΠ΄ΡΡ Π΄Π»Ρ Π½Π°Π³ΡΡΠ·ΠΊΠΈ Π΄ΠΈΠ½Π°ΠΌΠΈΠΊΠΎΠ², ΠΊΠΎΡΠΎΡΡΡ Π²Ρ ΡΠΎΠ±ΠΈΡΠ°Π΅ΡΠ΅ΡΡ ΡΠΏΡΠ°Π²Π»ΡΡΡ. ΠΡΠΏΠΎΠ»ΡΠ·ΠΎΠ²Π°Π½ΠΈΠ΅ ΡΠΈΠ»ΠΎΠ²ΠΎΠ³ΠΎ ΡΡΠ°Π½ΡΡΠΎΡΠΌΠ°ΡΠΎΡΠ° ΠΌΠΎΡΠ½ΠΎΡΡΡΡ ΠΎΡ 160 Π΄ΠΎ 300 ΠΠ Π±ΡΠ΄Π΅Ρ ΠΏΠΎΠ΄Ρ
ΠΎΠ΄ΡΡΠΈΠΌ Π΄Π»Ρ ΡΠΎΠ·Π΄Π°Π½ΠΈΡ ΡΡΠ΅ΡΠ΅ΠΎΡΡΠΈΠ»ΠΈΡΠ΅Π»Ρ Ρ ΡΡΠΈΠ»Π΅Π½ΠΈΠ΅ΠΌ. ΠΠ»Ρ ΠΌΠΎΠΈΡ
Π±ΠΎΠ»Π΅Π΅ ΠΏΠΎΠ·Π΄Π½ΠΈΡ
ΡΠ±ΠΎΡΠΎΠΊ Ρ ΠΈΡΠΏΠΎΠ»ΡΠ·ΠΎΠ²Π°Π» 250-300 ΠΠ ΠΈ ΠΏΠ»Π°ΡΡ Ρ Π΄Π²ΠΎΠΉΠ½ΡΠΌ ΠΌΠΎΠ½ΠΎΡΠΎΠ½ΠΈΡΠ΅ΡΠΊΠΈΠΌ ΠΏΠΈΡΠ°Π½ΠΈΠ΅ΠΌ. ΠΠΎΠΏΠΎΠ»Π½ΠΈΡΠ΅Π»ΡΠ½ΡΠ΅ ΡΠΊΠ°Π·Π°Π½ΠΈΡ ΠΏΠΎ Π²ΡΠ±ΠΎΡΡ ΠΏΠΎΠ΄Ρ
ΠΎΠ΄ΡΡΠ΅Π³ΠΎ ΡΠΈΠ»ΠΎΠ²ΠΎΠ³ΠΎ ΡΡΠ°Π½ΡΡΠΎΡΠΌΠ°ΡΠΎΡΠ° ΡΠΌ. Π² ΡΠ°Π·Π΄Π΅Π»Π΅ 2.1 Β«ΠΡΠ±ΠΎΡ ΡΡΠ°Π½ΡΡΠΎΡΠΌΠ°ΡΠΎΡΠ°Β» Π² Π ΡΠΊΠΎΠ²ΠΎΠ΄ΡΡΠ²Π΅ ΠΏΠΎΠ»ΡΠ·ΠΎΠ²Π°ΡΠ΅Π»Ρ ΠΊΠΎΠΌΠΏΠ»Π΅ΠΊΡΠ° Π½Π΅ΠΈΠ½Π²Π΅ΡΡΠΈΡΠΎΠ²Π°Π½Π½ΠΎΠ³ΠΎ LM3886.
Π ΠΈΡ. 2. Π‘Ρ Π΅ΠΌΠ° Π±Π»ΠΎΠΊΠ° ΠΏΠΈΡΠ°Π½ΠΈΡ ΡΡΠΈΠ»ΠΈΡΠ΅Π»Ρ LM3886
ΠΠΎΠ½ΡΡΡΡΠΊΡΠΈΡ β ΠΊΠΎΠΌΠΏΠ»Π΅ΠΊΡ ΡΡΠΈΠ»ΠΈΡΠ΅Π»Ρ Π½Π° ΠΌΠΈΠΊΡΠΎΡΡ Π΅ΠΌΠ΅ LM3886 (Gainclone)
ΠΠ»Ρ ΠΌΠΎΠ΅ΠΉ ΡΠ±ΠΎΡΠΊΠΈ gainclone Ρ ΠΊΡΠΏΠΈΠ» ΠΏΠ΅ΡΠ°ΡΠ½ΡΠ΅ ΠΏΠ»Π°ΡΡ Π΄Π»Ρ Π½Π΅ΠΈΠ½Π²Π΅ΡΡΠΈΡΠΎΠ²Π°Π½Π½ΠΎΠ³ΠΎ ΡΡΠΈΠ»ΠΈΡΠ΅Π»Ρ LM3886 ΠΈ Π±Π»ΠΎΠΊΠ° ΠΏΠΈΡΠ°Π½ΠΈΡ Π½Π° ΡΠ°ΠΉΡΠ΅ chipamp.com. Π― ΠΎΡΠΊΠ°Π·Π°Π»ΡΡ ΠΎΡ ΡΠ°ΡΡΠΈΡΠ½ΠΎΠ³ΠΎ ΠΊΠΎΠΌΠΏΠ»Π΅ΠΊΡΠ°, ΠΊΠΎΡΠΎΡΡΠΉ Π²ΠΊΠ»ΡΡΠ°Π΅Ρ ΠΌΠΈΠΊΡΠΎΡΡ
Π΅ΠΌΡ LM3886, Π²ΡΠΏΡΡΠΌΠΈΡΠ΅Π»ΠΈ, ΠΊΠΎΠ½Π΄Π΅Π½ΡΠ°ΡΠΎΡΡ ΠΈ ΡΠ΅Π·ΠΈΡΡΠΎΡΡ, ΠΏΠΎΡΠΎΠΌΡ ΡΡΠΎ Ρ ΠΌΠ΅Π½Ρ ΡΠΆΠ΅ Π±ΡΠ»ΠΈ ΠΏΠΎΡΡΠΈ Π²ΡΠ΅ Π½Π΅ΠΎΠ±Ρ
ΠΎΠ΄ΠΈΠΌΡΠ΅ ΠΊΠΎΠΌΠΏΠΎΠ½Π΅Π½ΡΡ.
ΠΠ»Ρ ΡΠ΅Π·ΠΈΡΡΠΎΡΠΎΠ² Ρ ΡΠ΅ΡΠΈΠ» ΠΈΡΠΏΠΎΠ»ΡΠ·ΠΎΠ²Π°ΡΡ ΡΠ΅Π·ΠΈΡΡΠΎΡΡ ΠΈΠ· ΡΠ³Π»Π΅ΡΠΎΠ΄Π½ΠΎΠΉ ΠΏΠ»Π΅Π½ΠΊΠΈ, ΠΊΠΎΡΠΎΡΡΠ΅ Π±ΡΠ»ΠΈ Ρ ΠΌΠ΅Π½Ρ ΠΏΠΎΠ΄ ΡΡΠΊΠΎΠΉ. Π£Π³Π»Π΅ΡΠΎΠ΄Π½ΡΠ΅ ΡΠ΅Π·ΠΈΡΡΠΎΡΡ ΠΈΠΌΠ΅ΡΡ ΡΡΠ°Π½Π΄Π°ΡΡΠ½ΡΡ ΠΌΠΎΡΠ½ΠΎΡΡΡ 0,5 ΠΡ, ΠΈ Π²Ρ Π΄ΠΎΠ»ΠΆΠ½Ρ ΡΡΡΠ°Π½ΠΎΠ²ΠΈΡΡ ΠΈΡ
, ΠΊΠ°ΠΊ ΠΏΠΎΠΊΠ°Π·Π°Π½ΠΎ Π½Π° ΡΠΎΡΠΎΠ³ΡΠ°ΡΠΈΠΈ 4, ΡΡΠΎΠ±Ρ ΠΎΠ½ΠΈ ΡΠΎΠΎΡΠ²Π΅ΡΡΡΠ²ΠΎΠ²Π°Π»ΠΈ ΠΏΠ΅ΡΠ°ΡΠ½ΠΎΠΉ ΠΏΠ»Π°ΡΠ΅, ΡΠ°Π·ΠΌΠ΅Ρ ΠΊΠΎΡΠΎΡΠΎΠΉ ΡΠΎΠΎΡΠ²Π΅ΡΡΡΠ²ΡΠ΅Ρ ΡΠ΅Π·ΠΈΡΡΠΎΡΠ°ΠΌ ΠΊΠΎΠΌΠΏΠ°ΠΊΡΠ½ΠΎΠ³ΠΎ ΡΠ°Π·ΠΌΠ΅ΡΠ°. ΠΠ»Ρ ΠΌΠΎΠΈΡ
ΠΏΠΎΡΠ»Π΅Π΄ΡΡΡΠΈΡ
ΡΠ±ΠΎΡΠΎΠΊ ΡΡΠΈΠ»ΠΈΡΠ΅Π»Ρ Ρ ΡΡΠΈΠ»Π΅Π½ΠΈΠ΅ΠΌ ΠΊΠ»ΠΎΠ½Π° ΡΠ²ΠΎΠΈΠΌΠΈ ΡΡΠΊΠ°ΠΌΠΈ Ρ ΠΈΡΠΏΠΎΠ»ΡΠ·ΠΎΠ²Π°Π» ΠΊΠΎΠΌΠΏΠ°ΠΊΡΠ½ΡΠ΅ ΠΌΠ΅ΡΠ°Π»Π»ΠΎΠΏΠ»Π΅Π½ΠΎΡΠ½ΡΠ΅ ΡΠ΅Π·ΠΈΡΡΠΎΡΡ ΠΌΠΎΡΠ½ΠΎΡΡΡΡ 0,5 ΠΡ 1%, ΠΊΠΎΡΠΎΡΡΠ΅ Ρ
ΠΎΡΠΎΡΠΎ Π·Π°ΡΠ΅ΠΊΠΎΠΌΠ΅Π½Π΄ΠΎΠ²Π°Π»ΠΈ ΡΠ΅Π±Ρ. ΠΠ±ΡΠ°ΡΠΈΡΠ΅ Π²Π½ΠΈΠΌΠ°Π½ΠΈΠ΅, ΡΡΠΎ ΡΠ΅Π·ΠΈΡΡΠΎΡΡ Zobel ΠΈ bleeder Π΄ΠΎΠ»ΠΆΠ½Ρ Π±ΡΡΡ ΡΠ°ΡΡΡΠΈΡΠ°Π½Ρ Π½Π° ΠΌΠΎΡΠ½ΠΎΡΡΡ 2 ΠΡ ΠΈΠ»ΠΈ Π²ΡΡΠ΅. ΠΠ»Ρ ΡΠΈΠ»ΡΡΡΡΡΡΠΈΡ
ΠΊΠΎΠ½Π΄Π΅Π½ΡΠ°ΡΠΎΡΠΎΠ² 10000 ΠΌΠΊΠ€, ΠΏΠΎΠΊΠ°Π·Π°Π½Π½ΡΡ
Π² Π±Π»ΠΎΠΊΠ΅ ΠΏΠΈΡΠ°Π½ΠΈΡ, Ρ ΠΈΡΠΏΠΎΠ»ΡΠ·ΠΎΠ²Π°Π» ΠΊΠΎΠ½Π΄Π΅Π½ΡΠ°ΡΠΎΡΡ 15000 ΠΌΠΊΠ€, ΠΊΠΎΡΠΎΡΡΠ΅ ΡΠ°ΠΊΠΆΠ΅ Π±ΡΠ»ΠΈ Ρ ΠΌΠ΅Π½Ρ ΠΏΠΎΠ΄ ΡΡΠΊΠΎΠΉ ΠΈ ΠΏΠΎΠ΄Ρ
ΠΎΠ΄ΠΈΠ»ΠΈ ΠΊ ΠΏΠ»Π°ΡΠ΅ Π±Π»ΠΎΠΊΠ° ΠΏΠΈΡΠ°Π½ΠΈΡ. ΠΠΎΠ½Π΄Π΅Π½ΡΠ°ΡΠΎΡΡ Π΄Π΅ΠΉΡΡΠ²ΠΈΡΠ΅Π»ΡΠ½ΠΎ Π²Π»ΠΈΡΡΡ Π½Π° Π·Π²ΡΠΊ, ΠΈ ΠΈΡΠΏΠΎΠ»ΡΠ·ΠΎΠ²Π°Π½ΠΈΠ΅ ΠΊΠΎΠ½Π΄Π΅Π½ΡΠ°ΡΠΎΡΠΎΠ² Ρ
ΠΎΡΠΎΡΠ΅Π³ΠΎ ΠΊΠ°ΡΠ΅ΡΡΠ²Π° ΠΏΡΠΈΠ²Π΅Π΄Π΅Ρ ΠΊ ΡΠ»ΡΡΡΠ΅Π½ΠΈΡ Π·Π²ΡΠΊΠ°. ΠΠ½Π΅ Π½ΡΠ°Π²ΡΡΡΡ ΡΠ΅Π·ΡΠ»ΡΡΠ°ΡΡ, ΠΏΠΎΠ»ΡΡΠ΅Π½Π½ΡΠ΅ Ρ ΠΈΡΠΏΠΎΠ»ΡΠ·ΠΎΠ²Π°Π½ΠΈΠ΅ΠΌ ΠΊΠΎΠ½Π΄Π΅Π½ΡΠ°ΡΠΎΡΠΎΠ² Nichicon Muse, Panasonic, Black Gate ΠΈ WIMA.
ΠΠΎΠ»ΡΠΏΡΠΎΠ²ΠΎΠ΄Π½ΠΈΠΊΠΈ β National LM3886, Π° Π΄ΠΈΠΎΠ΄Ρ β ΡΠ²Π΅ΡΡ
Π±ΡΡΡΡΠΎΠ΄Π΅ΠΉΡΡΠ²ΡΡΡΠΈΠ΅ MUR860, ΠΊΠΎΡΠΎΡΡΠ΅ Π±ΡΠ»ΠΈ Ρ ΠΌΠ΅Π½Ρ Π² ΠΊΠΎΠ»Π»Π΅ΠΊΡΠΈΠΈ Π² ΠΊΠ°ΡΠ΅ΡΡΠ²Π΅ ΠΎΠ±ΡΠ°Π·ΡΠΎΠ². Π’ΠΎΡΠΎΠΈΠ΄Π°Π»ΡΠ½ΡΠΉ ΡΡΠ°Π½ΡΡΠΎΡΠΌΠ°ΡΠΎΡ, ΠΈΡΠΏΠΎΠ»ΡΠ·ΡΠ΅ΠΌΡΠΉ Π΄Π»Ρ ΡΠ±ΠΎΡΠΊΠΈ ΡΡΠΈΠ»ΠΈΡΠ΅Π»Ρ Gainclone, ΠΏΡΠ΅Π΄ΡΡΠ°Π²Π»ΡΠ΅Ρ ΡΠΎΠ±ΠΎΠΉ Plitron 160 ΠΠ Ρ Π΄Π²ΡΠΌΡ Π²ΡΠΎΡΠΈΡΠ½ΡΠΌΠΈ ΠΎΠ±ΠΌΠΎΡΠΊΠ°ΠΌΠΈ 22 Π ΠΏΠ΅ΡΠ΅ΠΌΠ΅Π½Π½ΠΎΠ³ΠΎ ΡΠΎΠΊΠ°, Π²ΠΎΡΡΡΠ°Π½ΠΎΠ²Π»Π΅Π½Π½ΡΠΉ ΠΈΠ· ΠΏΡΠ΅Π΄ΡΠ΄ΡΡΠ΅ΠΉ ΡΠ±ΠΎΡΠΊΠΈ ΡΡΠΈΠ»ΠΈΡΠ΅Π»Ρ. Π Π°Π΄ΠΈΠ°ΡΠΎΡΡ, ΠΊΠΎΡΠΎΡΡΠ΅ Ρ ΠΈΡΠΏΠΎΠ»ΡΠ·ΠΎΠ²Π°Π», Π±ΠΎΠ»ΡΡΠ΅, ΡΠ΅ΠΌ ΡΡΠ΅Π±ΡΠ΅ΡΡΡ, ΡΠ°ΠΊΠΆΠ΅ ΠΎΡ ΠΏΡΠ΅Π΄ΡΠ΄ΡΡΠ΅ΠΉ ΡΠ±ΠΎΡΠΊΠΈ ΡΡΠΈΠ»ΠΈΡΠ΅Π»Ρ DIY.
Π€ΠΎΡΠΎΠ³ΡΠ°ΡΠΈΡ 4: Π£ΡΠΈΠ»ΠΈΡΠ΅Π»Ρ Π½Π° ΠΠ‘ LM3886 Π² ΡΠ±ΠΎΡΠ΅ Ρ ΠΏΠ΅ΡΠ°ΡΠ½ΠΎΠΉ ΠΏΠ»Π°ΡΠΎΠΉ ΠΈ ΡΠ°Π΄ΠΈΠ°ΡΠΎΡΠΎΠΌ
ΠΠ»Ρ ΡΠ΅Π±Ρ Ρ Π²ΡΠ΅Π³Π΄Π° Π½Π°Ρ
ΠΎΠΆΡ, ΡΡΠΎ ΡΠ°ΠΌΠΎΠΉ ΡΠ»ΠΎΠΆΠ½ΠΎΠΉ ΡΠ°ΡΡΡΡ ΠΏΡΠΎΠ΅ΠΊΡΠ° ΠΏΠΎ ΡΠΎΠ·Π΄Π°Π½ΠΈΡ ΡΡΠΈΠ»ΠΈΡΠ΅Π»Ρ ΡΠ²ΠΎΠΈΠΌΠΈ ΡΡΠΊΠ°ΠΌΠΈ ΡΠ°ΡΡΠΎ ΡΠ²Π»ΡΠ΅ΡΡΡ ΠΊΠΎΡΠΏΡΡ. Π― ΠΏΠΎΡΡΡΠΎΠΈΠ» Π½Π΅ΡΠΊΠΎΠ»ΡΠΊΠΎ Π»Π°ΠΌΠΏΠΎΠ²ΡΡ
ΡΡΠΈΠ»ΠΈΡΠ΅Π»Π΅ΠΉ, ΠΈΡΠΏΠΎΠ»ΡΠ·ΡΡ ΠΏΡΠΎΡΡΠΎΠΉ Π°Π»ΡΠΌΠΈΠ½ΠΈΠ΅Π²ΡΠΉ ΠΊΠΎΡΠΏΡΡ Hammond, ΠΏΠΎΡΡΠΎΠΌΡ Ρ ΡΠ΅ΡΠΈΠ» ΠΈΡΠΏΠΎΠ»ΡΠ·ΠΎΠ²Π°ΡΡ ΠΊΠΎΡΠΏΡΡ Hammond, ΡΠ°ΠΊ ΠΊΠ°ΠΊ Ρ ΠΌΠ΅Π½Ρ ΡΠΆΠ΅ Π±ΡΠ»ΠΈ ΡΠ°Π΄ΠΈΠ°ΡΠΎΡΡ Π΄Π»Ρ ΡΡΠΈΠ»ΠΈΡΠ΅Π»Ρ. Π¨Π°ΡΡΠΈ 1444-32 Hammond ΠΌΠΎΠΆΠ½ΠΎ Π±ΡΠ»ΠΎ ΠΏΡΠΈΠΎΠ±ΡΠ΅ΡΡΠΈ Π² ΠΠΈΠ½Π½ΠΈΠΏΠ΅Π³Π΅ Π² ΠΊΠΎΠΌΠΏΠ°Π½ΠΈΠΈ Tip Top Electronic Supply ΠΏΡΠΈΠΌΠ΅ΡΠ½ΠΎ Π·Π° 33 Π΄ΠΎΠ»Π»Π°ΡΠ° (ΠΌΠ°ΠΉ 2006 Π³.
). ΠΠ»ΡΠΌΠΈΠ½ΠΈΠΉ β Ρ
ΠΎΡΠΎΡΠΈΠΉ ΠΌΠ°ΡΠ΅ΡΠΈΠ°Π» Π΄Π»Ρ ΠΊΠΎΡΠΏΡΡΠΎΠ² ΠΏΡΠΎΠ΅ΠΊΡΠΎΠ², ΡΠ°ΠΊ ΠΊΠ°ΠΊ Π΅Π³ΠΎ Π»Π΅Π³ΠΊΠΎ ΡΠ²Π΅ΡΠ»ΠΈΡΡ, Π½Π°ΠΏΠΈΠ»ΡΠ½ΠΈΠΊΠΎΠ²Π°ΡΡ ΠΈ ΡΠ»ΠΈΡΠΎΠ²Π°ΡΡ.
Π€ΠΎΡΠΎ 5: ΠΠ»ΡΠΌΠΈΠ½ΠΈΠ΅Π²ΡΠΉ ΠΊΠΎΡΠΏΡΡ Hammond 1444-32
ΠΠ»Ρ ΠΏΠΎΠ΄ΠΊΠ»ΡΡΠ΅Π½ΠΈΡ ΠΊ ΡΠ΅ΡΠΈ Ρ ΠΈΡΠΏΠΎΠ»ΡΠ·ΠΎΠ²Π°Π» ΡΠΎΠ·Π΅ΡΠΊΡ IEC Π½Π° 6 Π°ΠΌΠΏΠ΅Ρ ΡΠΎ Π²ΡΡΡΠΎΠ΅Π½Π½ΡΠΌ ΡΠΈΠ»ΡΡΡΠΎΠΌ ΡΠ»Π΅ΠΊΡΡΠΎΠΌΠ°Π³Π½ΠΈΡΠ½ΡΡ ΠΏΠΎΠΌΠ΅Ρ . ΠΠ°ΠΊ ΠΈ ΠΌΠ½ΠΎΠ³ΠΈΠ΅ Π΄ΡΡΠ³ΠΈΠ΅ Π΄Π΅ΡΠ°Π»ΠΈ, ΡΠ°Π·ΡΠ΅ΠΌ IEC Π±ΡΠ» ΠΏΠ΅ΡΠ΅ΡΠ°Π±ΠΎΡΠ°Π½ ΠΈΠ· Π½Π΅ΠΈΡΠΏΡΠ°Π²Π½ΠΎΠ³ΠΎ ΠΊΠΎΠΌΠΏΡΡΡΠ΅ΡΠ½ΠΎΠ³ΠΎ ΠΠΠ’-ΠΌΠΎΠ½ΠΈΡΠΎΡΠ°. Π Π΄Π΅ΡΠΆΠ°ΡΠ΅Π»Π΅ ΠΏΡΠ΅Π΄ΠΎΡ ΡΠ°Π½ΠΈΡΠ΅Π»Ρ (ΡΠΎΠΆΠ΅ ΠΈΠ· ΠΌΠΎΠ΅ΠΉ ΠΊΠΎΡΠ·ΠΈΠ½Ρ Ρ ΠΏΠΎΠ΄Π΅ΡΠΆΠ°Π½Π½ΡΠΌΠΈ Π΄Π΅ΡΠ°Π»ΡΠΌΠΈ) Π½Π°Ρ ΠΎΠ΄ΠΈΡΡΡ ΠΏΠ»Π°Π²ΠΊΠΈΠΉ ΠΏΡΠ΅Π΄ΠΎΡ ΡΠ°Π½ΠΈΡΠ΅Π»Ρ Π½Π° 2 Π°ΠΌΠΏΠ΅ΡΠ°. ΠΡΠΈ ΠΏΠΎΠ΄ΠΊΠ»ΡΡΠ΅Π½ΠΈΠΈ ΡΠ»Π΅ΠΊΡΡΠΎΠΏΡΠΎΠ²ΠΎΠ΄ΠΊΠΈ ΠΏΡΠΎΠΊΠΎΠ½ΡΡΠ»ΡΡΠΈΡΡΠΉΡΠ΅ΡΡ ΠΈ ΡΠΎΠ±Π»ΡΠ΄Π°ΠΉΡΠ΅ Π΄Π΅ΠΉΡΡΠ²ΡΡΡΠΈΠ΅ Π² Π²Π°ΡΠ΅ΠΌ ΡΠ΅Π³ΠΈΠΎΠ½Π΅ ΡΠ»Π΅ΠΊΡΡΠΎΡΠ΅Ρ Π½ΠΈΡΠ΅ΡΠΊΠΈΠ΅ Π½ΠΎΡΠΌΡ ΠΈ ΠΏΡΠ°Π²ΠΈΠ»Π°.
ΠΠ° ΡΠΎΡΠΎΠ³ΡΠ°ΡΠΈΠΈ 6 Π½ΠΈΠΆΠ΅ ΠΏΠΎΠΊΠ°Π·Π°Π½Π° Π½ΠΈΠΆΠ½ΡΡ ΡΡΠΎΡΠΎΠ½Π° ΡΠ±ΠΎΡΠΊΠΈ ΡΡΠΈΠ»ΠΈΡΠ΅Π»Ρ Π½Π° ΠΌΠΈΠΊΡΠΎΡΡ
Π΅ΠΌΠ΅ LM3886. Π― ΡΠΊΡΡΡΠΈΠ» Π²ΡΠ΅ ΠΏΡΠΎΠ²ΠΎΠ΄Π° ΠΏΠ΅ΡΠ΅ΠΌΠ΅Π½Π½ΠΎΠ³ΠΎ ΡΠΎΠΊΠ° Π²ΠΌΠ΅ΡΡΠ΅ ΠΈ ΠΏΠΎ ΠΏΠΎΠ½ΡΡΠ½ΡΠΌ ΠΏΡΠΈΡΠΈΠ½Π°ΠΌ Π΄Π΅ΡΠΆΠ°Π» Π²Ρ
ΠΎΠ΄Ρ RCA ΠΈ ΠΏΠ»Π°ΡΡ ΡΡΠΈΠ»ΠΈΡΠ΅Π»Ρ Π±Π»ΠΈΠ·ΠΊΠΎ Π΄ΡΡΠ³ ΠΊ Π΄ΡΡΠ³Ρ ΠΈ ΠΏΠΎΠ΄Π°Π»ΡΡΠ΅ ΠΎΡ ΠΏΠ΅ΡΠ΅ΠΌΠ΅Π½Π½ΠΎΠ³ΠΎ ΡΠΎΠΊΠ°. ΠΠ° ΡΠΎΡΠΎΠ³ΡΠ°ΡΠΈΠΈ Π²Ρ ΡΠ°ΠΊΠΆΠ΅ ΠΌΠΎΠΆΠ΅ΡΠ΅ ΡΠ²ΠΈΠ΄Π΅ΡΡ Π·Π°Π·Π΅ΠΌΠ»Π΅Π½ΠΈΠ΅ Π·Π²Π΅Π·Π΄Ρ. Π¨Π°ΡΡΠΈ ΠΎΠΊΠ°Π·Π°Π»ΠΎΡΡ Π½Π΅ΠΌΠ½ΠΎΠ³ΠΎ Π±ΠΎΠ»ΡΡΠ΅, ΡΠ΅ΠΌ ΡΡΠ΅Π±ΠΎΠ²Π°Π»ΠΎΡΡ, ΠΏΠΎΡΡΠΎΠΌΡ ΡΡΠΎΡ ΡΡΠΈΠ»ΠΈΡΠ΅Π»Ρ ΠΌΠΎΠΆΠ½ΠΎ Π±ΡΠ»ΠΎ Π»Π΅Π³ΠΊΠΎ ΠΏΠΎΠΌΠ΅ΡΡΠΈΡΡ Π² ΠΊΠΎΡΠΏΡΡ ΠΌΠ΅Π½ΡΡΠ΅Π³ΠΎ ΡΠ°Π·ΠΌΠ΅ΡΠ°.
ΠΠΎΡΠΏΡΡ ΠΈ ΡΠ°Π΄ΠΈΠ°ΡΠΎΡΡ Π±ΠΎΠ»ΡΡΠ΅, ΡΠ΅ΠΌ ΡΡΠ΅Π±ΡΠ΅ΡΡΡ, ΠΏΠΎΡΡΠΎΠΌΡ Ρ Π½Π΅ ΡΡΠ°Π» Π΄ΠΎΠ±Π°Π²Π»ΡΡΡ Π²Π΅Π½ΡΠΈΠ»ΡΡΠΈΡ Π² ΠΊΠΎΡΠΏΡΡ, ΡΠ°ΠΊ ΠΊΠ°ΠΊ Π² ΡΡΠΎΠΌ Π½Π΅Ρ Π½Π΅ΠΎΠ±Ρ
ΠΎΠ΄ΠΈΠΌΠΎΡΡΠΈ. ΠΠ΄Π½Π°ΠΊΠΎ, Π΅ΡΠ»ΠΈ Π²Ρ ΠΈΡΠΏΠΎΠ»ΡΠ·ΡΠ΅ΡΠ΅ ΡΠ°Π΄ΠΈΠ°ΡΠΎΡΡ ΠΌΠ΅Π½ΡΡΠ΅Π³ΠΎ ΡΠ°Π·ΠΌΠ΅ΡΠ°, Π½Π΅ Π·Π°Π±ΡΠ΄ΡΡΠ΅ ΠΎΠ±Π΅ΡΠΏΠ΅ΡΠΈΡΡ ΠΏΠΎΡΠΎΠΊ Π²ΠΎΠ·Π΄ΡΡ
Π° Π²ΠΎΠΊΡΡΠ³ Π½ΠΈΡ
Π΄Π»Ρ ΠΎΡ
Π»Π°ΠΆΠ΄Π΅Π½ΠΈΡ. ΠΠ° ΠΏΠ΅ΡΠ΅Π΄Π½Π΅ΠΉ ΠΏΠ°Π½Π΅Π»ΠΈ ΡΡΠΈΠ»ΠΈΡΠ΅Π»Ρ Gainclone Π½Π°Ρ
ΠΎΠ΄ΠΈΡΡΡ Π½Π΅Π±ΠΎΠ»ΡΡΠΎΠΉ Π²ΡΠΊΠ»ΡΡΠ°ΡΠ΅Π»Ρ ΠΏΠΈΡΠ°Π½ΠΈΡ ΡΠΎ Π²ΡΡΡΠΎΠ΅Π½Π½ΡΠΌ ΡΠ²Π΅ΡΠΎΠ΄ΠΈΠΎΠ΄ΠΎΠΌ, ΠΊΠΎΡΠΎΡΡΠΉ ΡΠ°Π±ΠΎΡΠ°Π΅Ρ ΠΎΡ ΠΏΠ»Π°ΡΡ Π±Π»ΠΎΠΊΠ° ΠΏΠΈΡΠ°Π½ΠΈΡ.
Π€ΠΎΡΠΎΠ³ΡΠ°ΡΠΈΡ 6: Π‘Ρ Π΅ΠΌΠ° ΡΡΠΈΠ»ΠΈΡΠ΅Π»Ρ Π½Π° ΠΌΠΈΠΊΡΠΎΡΡ Π΅ΠΌΠ΅ LM3886 (Gainclone)
ΠΠ° Π·Π°Π΄Π½Π΅ΠΌ Π²ΠΈΠ΄Π΅ ΡΡΠΈΠ»ΠΈΡΠ΅Π»Ρ LM3886 gainclone, ΠΏΠΎΠΊΠ°Π·Π°Π½Π½ΠΎΠΌ Π½Π° Π€ΠΎΡΠΎ 7, Π²Ρ ΠΌΠΎΠΆΠ΅ΡΠ΅ Π²ΠΈΠ΄Π΅ΡΡ, ΡΡΠΎ ΠΈΡΠΏΠΎΠ»ΡΠ·ΠΎΠ²Π°Π»ΠΈΡΡ ΠΏΡΠΎΡΡΡΠ΅ Π½ΠΈΠΊΠ΅Π»ΠΈΡΠΎΠ²Π°Π½Π½ΡΠ΅ ΡΠ°Π·ΡΠ΅ΠΌΡ RCA ΠΈ ΠΊΠ»Π΅ΠΌΠΌΡ Π΄Π»Ρ ΠΊΡΠ΅ΠΏΠ»Π΅Π½ΠΈΡ Π΄ΠΈΠ½Π°ΠΌΠΈΠΊΠΎΠ². Π ΡΡΠΊΠΈ ΠΊΠΎΡΠΏΡΡΠ° β ΡΡΠ°ΡΡΠ΅ ΡΡΡΠΊΠΈ ΡΠΊΠ°ΡΠ°. ΠΠΎΡ ΠΎΠ½, ΠΌΠΎΠΉ ΠΏΠ΅ΡΠ²ΡΠΉ ΡΡΠΈΠ»ΠΈΡΠ΅Π»Ρ Ρ ΡΡΠΈΠ»Π΅Π½ΠΈΠ΅ΠΌ, Π² ΠΊΠΎΡΠΎΡΡΠΉ Π±ΡΠ»ΠΎ Π²Π»ΠΎΠΆΠ΅Π½ΠΎ ΠΌΠ΅Π½Π΅Π΅ 100 Π΄ΠΎΠ»Π»Π°ΡΠΎΠ². ΠΡΠ»ΠΈ Π²Π°ΠΌ Π½ΡΠΆΠ½ΠΎ ΠΏΡΠΈΠΎΠ±ΡΠ΅ΡΡΠΈ Π²ΡΠ΅ Π΄Π΅ΡΠ°Π»ΠΈ Π΄Π»Ρ ΡΠ΅Π±Ρ, Π²ΠΊΠ»ΡΡΠ°Ρ ΠΊΡΠ°ΡΠΈΠ²ΡΠΉ ΠΊΠΎΡΠΏΡΡ, Π²Ρ Π΄ΠΎΠ»ΠΆΠ½Ρ Π·Π°ΠΏΠ»Π°Π½ΠΈΡΠΎΠ²Π°ΡΡ ΠΏΠΎΡΡΠ°ΡΠΈΡΡ ΠΎΠΊΠΎΠ»ΠΎ 300 Π΄ΠΎΠ»Π»Π°ΡΠΎΠ² Π‘Π¨Π. Π‘ Π½Π°Π±ΠΎΡΠ°ΠΌΠΈ ΠΈ Π½Π°ΠΏΡΠ°Π²Π»ΡΡΡΠΈΠΌΠΈ ΠΎΡ chipamp.com Π²Π΅ΡΡ ΠΏΡΠΎΡΠ΅ΡΡ ΡΡΠ°Π½ΠΎΠ²ΠΈΡΡΡ Π΄Π»Ρ Π²Π°Ρ Π΄ΠΎΠ²ΠΎΠ»ΡΠ½ΠΎ ΠΏΡΠΎΡΡΡΠΌ.
Π€ΠΎΡΠΎΠ³ΡΠ°ΡΠΈΡ 7: ΠΠΈΠΊΡΠΎΡΡ Π΅ΠΌΠ½ΡΠΉ ΡΡΠΈΠ»ΠΈΡΠ΅Π»Ρ LM3886 (Gainclone, Π²ΠΈΠ΄ ΡΠ·Π°Π΄ΠΈ)
ΠΡΠ΅ΠΆΠ΄Π΅ ΡΠ΅ΠΌ ΠΈΡΠΏΠΎΠ»ΡΠ·ΠΎΠ²Π°ΡΡ ΡΡΠΈΠ»ΠΈΡΠ΅Π»Ρ Gainclone Π² ΠΏΠ΅ΡΠ²ΡΠΉ ΡΠ°Π·, Π½Π΅ΠΎΠ±Ρ ΠΎΠ΄ΠΈΠΌΠΎ ΠΏΡΠΎΠ²Π΅ΡΠΈΡΡ ΠΈ ΡΠ±Π΅Π΄ΠΈΡΡΡΡ Π² ΠΎΡΡΡΡΡΡΠ²ΠΈΠΈ Π·Π½Π°ΡΠΈΡΠ΅Π»ΡΠ½ΠΎΠ³ΠΎ ΡΠΌΠ΅ΡΠ΅Π½ΠΈΡ ΠΏΠΎΡΡΠΎΡΠ½Π½ΠΎΠ³ΠΎ ΡΠΎΠΊΠ° Π½Π° Π²ΡΡ ΠΎΠ΄Π½ΡΡ ΠΊΠ»Π΅ΠΌΠΌΠ°Ρ ΡΡΠΈΠ»ΠΈΡΠ΅Π»Ρ. ΠΠ»Ρ ΠΏΡΠΎΠ²Π΅ΡΠΊΠΈ ΠΈΡΠΏΠΎΠ»ΡΠ·ΡΠΉΡΠ΅ ΠΌΡΠ»ΡΡΠΈΠΌΠ΅ΡΡ, ΡΡΠΎΠ±Ρ ΠΏΡΠΎΠ²Π΅ΡΠΈΡΡ Π²ΡΡ ΠΎΠ΄Ρ ΡΡΠΈΠ»ΠΈΡΠ΅Π»Ρ Π½Π° Π½Π°Π»ΠΈΡΠΈΠ΅ ΠΏΠΎΡΡΠΎΡΠ½Π½ΠΎΠ³ΠΎ Π½Π°ΠΏΡΡΠΆΠ΅Π½ΠΈΡ. ΠΠ»Ρ ΡΡΠΎΠ³ΠΎ ΡΠ΅ΡΡΠ° ΠΈΡΡΠΎΡΠ½ΠΈΠΊ Π½Π΅ ΡΡΠ΅Π±ΡΠ΅ΡΡΡ. ΠΠ΅Ρ Π½Π΅ΠΎΠ±Ρ ΠΎΠ΄ΠΈΠΌΠΎΡΡΠΈ Π±Π΅ΡΠΏΠΎΠΊΠΎΠΈΡΡΡΡ ΠΎ ΡΠΌΠ΅ΡΠ΅Π½ΠΈΠΈ ΠΏΠΎΡΡΠΎΡΠ½Π½ΠΎΠ³ΠΎ ΡΠΎΠΊΠ° ΠΌΠ΅Π½Π΅Π΅ 50 ΠΌΠ. ΠΡΠΎΠΌΠ΅ ΡΠΎΠ³ΠΎ, ΠΎΠ±ΡΠ°ΡΠΈΡΠ΅ Π²Π½ΠΈΠΌΠ°Π½ΠΈΠ΅, ΡΡΠΎ Π½Π° ΠΏΡΡΠΈ ΡΠΈΠ³Π½Π°Π»Π° Π½Π΅Ρ Π±Π»ΠΎΠΊΠΈΡΠΎΠ²ΠΎΡΠ½ΡΡ ΠΊΠΎΠ½Π΄Π΅Π½ΡΠ°ΡΠΎΡΠΎΠ² ΠΏΠΎ ΠΏΠΎΡΡΠΎΡΠ½Π½ΠΎΠΌΡ ΡΠΎΠΊΡ, ΠΏΠΎΡΡΠΎΠΌΡ Π²Ρ ΡΠ°ΠΊΠΆΠ΅ Π΄ΠΎΠ»ΠΆΠ½Ρ ΡΠ±Π΅Π΄ΠΈΡΡΡΡ, ΡΡΠΎ Π²Π°Ρ ΠΈΡΡΠΎΡΠ½ΠΈΠΊ ΠΈΠΌΠ΅Π΅Ρ Π±Π»ΠΎΠΊΠΈΡΡΡΡΠΈΠ΅ ΠΊΠΎΠ½Π΄Π΅Π½ΡΠ°ΡΠΎΡΡ ΠΏΠΎ ΠΏΠΎΡΡΠΎΡΠ½Π½ΠΎΠΌΡ ΡΠΎΠΊΡ Π½Π° Π²ΡΡ ΠΎΠ΄Π΅ ΠΈ Π½Π΅ ΡΠ²Π»ΡΠ΅ΡΡΡ ΠΈΡΡΠΎΡΠ½ΠΈΠΊΠΎΠΌ ΠΏΠΎΡΡΠΎΡΠ½Π½ΠΎΠ³ΠΎ ΡΠΎΠΊΠ°.
ΠΠ²ΡΠΊ β ΠΊΠΎΠΌΠΏΠ»Π΅ΠΊΡ ΡΡΠΈΠ»ΠΈΡΠ΅Π»Ρ Π½Π° ΠΌΠΈΠΊΡΠΎΡΡ Π΅ΠΌΠ΅ LM3886 (Gainclone)
ΠΠΎΠ³Π΄Π° Ρ Π²ΠΏΠ΅ΡΠ²ΡΠ΅ Π·Π°ΠΏΡΡΡΠΈΠ» ΡΠ°ΠΌΠΎΠ΄Π΅Π»ΡΠ½ΡΠΉ ΡΡΠΈΠ»ΠΈΡΠ΅Π»Ρ ΠΊΠ»ΠΎΠ½ΠΈΡΠΎΠ²Π°Π½ΠΈΡ LM3886, Ρ Π±ΡΠ» ΡΡΠ°Π·Ρ ΠΆΠ΅ ΠΏΠΎΡΠ°ΠΆΠ΅Π½ Π΄ΠΎΡΡΡΠΏΠ½ΠΎΠΉ ΠΌΠΎΡΠ½ΠΎΡΡΡΡ, ΡΡΠΎΠ²Π½Π΅ΠΌ Π΄Π΅ΡΠ°Π»ΠΈΠ·Π°ΡΠΈΠΈ ΠΈ Ρ
ΠΎΡΠΎΡΠΈΠΌ ΠΎΡΠΊΠ»ΠΈΠΊΠΎΠΌ Π±Π°ΡΠΎΠ².
Π‘Π±ΠΎΡΠΊΠ° ΡΡΠΈΠ»ΠΈΡΠ΅Π»Ρ LM3886 gainclone Π·Π²ΡΡΠ°Π»Π° Π½Π°ΠΌΠ½ΠΎΠ³ΠΎ Π»ΡΡΡΠ΅, ΡΠ΅ΠΌ Ρ ΠΎΠΆΠΈΠ΄Π°Π», ΠΈ Π½Π°ΠΌΠ½ΠΎΠ³ΠΎ Π»ΡΡΡΠ΅, ΡΠ΅ΠΌ Π΄ΠΎΠ»ΠΆΠ½Π°, ΡΡΠΈΡΡΠ²Π°Ρ ΠΏΡΠΎΡΡΠΎΡΡ ΠΈ ΡΠΎΡ ΡΠ°ΠΊΡ, ΡΡΠΎ Ρ ΠΈΡΠΏΠΎΠ»ΡΠ·ΠΎΠ²Π°Π» Π½Π΅Π΄ΠΎΡΠΎΠ³ΠΈΠ΅ ΠΊΠΎΠΌΠΏΠΎΠ½Π΅Π½ΡΡ ΠΈ ΠΈΡΡΠΎΡΠ½ΠΈΠΊ ΠΏΠΈΡΠ°Π½ΠΈΡ 160 ΠΠ.
Π€ΠΎΡΠΎΠ³ΡΠ°ΡΠΈΡ 8: ΠΠΈΠΊΡΠΎΡΡ Π΅ΠΌΠ½ΡΠΉ ΡΡΠΈΠ»ΠΈΡΠ΅Π»Ρ LM3886, Π²ΠΈΠ΄ ΡΠΏΠ΅ΡΠ΅Π΄ΠΈ ΠΈ ΡΠ²Π΅ΡΡ Ρ (Gainclone)
ΠΠ»Ρ ΠΏΡΠΎΠ²Π΅ΡΠΊΠΈ ΠΊΠΎΠΌΠΏΠΎΠ½Π΅Π½ΡΠΎΠ² Ρ ΡΡΠ°Π²Π½ΠΈΠ» Π·Π²ΡΠΊ ΡΡΠΈΠ»ΠΈΡΠ΅Π»Ρ LM3886 Ρ Π»Π°ΠΌΠΏΠΎΠ²ΡΠΌ ΡΡΠΈΠ»ΠΈΡΠ΅Π»Π΅ΠΌ K-12M, ΠΊΠΎΡΠΎΡΡΠΉ Ρ Π½Π΅Π΄Π°Π²Π½ΠΎ ΡΠΎΠ±ΡΠ°Π». Π‘ΡΠ°Π²Π½Π΅Π½ΠΈΠ΅ ΠΌΠ΅ΠΆΠ΄Ρ ΡΡΠΈΠ»ΠΈΡΠ΅Π»Π΅ΠΌ Π½Π° ΠΌΠΈΠΊΡΠΎΡΡ
Π΅ΠΌΠ΅ LM3886 ΠΈ Π»Π°ΠΌΠΏΠΎΠ²ΡΠΌ ΡΡΠΈΠ»ΠΈΡΠ΅Π»Π΅ΠΌ Π-12Π ΡΠ²Π»ΡΠ΅ΡΡΡ ΡΠΏΡΠ°Π²Π΅Π΄Π»ΠΈΠ²ΡΠΌ, ΠΏΠΎΡΠΊΠΎΠ»ΡΠΊΡ ΠΎΠ½ΠΈ ΠΎΠ±Π° ΡΠ²Π»ΡΡΡΡΡ ΡΠ°ΠΌΠΎΠ΄Π΅Π»ΡΠ½ΡΠΌΠΈ ΡΡΠΈΠ»ΠΈΡΠ΅Π»ΡΠΌΠΈ ΠΈ ΠΈΠΌΠ΅ΡΡ ΡΡ
ΠΎΠ΄Π½ΡΡ ΡΠ΅Π½Ρ (ΠΎΠΊΠΎΠ»ΠΎ 200β300 Π΄ΠΎΠ»Π»Π°ΡΠΎΠ²). ΠΠ΄Π½Π°ΠΊΠΎ Π½Π° ΡΡΠΎΠΌ ΡΡ
ΠΎΠ΄ΡΡΠ²ΠΎ Π·Π°ΠΊΠ°Π½ΡΠΈΠ²Π°Π΅ΡΡΡ. ΠΡΠ½ΠΎΠ²Π½ΠΎΠ΅ ΡΠ°Π·Π»ΠΈΡΠΈΠ΅ ΠΌΠ΅ΠΆΠ΄Ρ Π΄Π²ΡΠΌΡ ΡΠ°ΠΌΠΎΠ΄Π΅Π»ΡΠ½ΡΠΌΠΈ ΡΡΠΈΠ»ΠΈΡΠ΅Π»ΡΠΌΠΈ Π·Π°ΠΊΠ»ΡΡΠ°Π΅ΡΡΡ Π² Π²ΡΡ
ΠΎΠ΄Π½ΠΎΠΉ ΠΌΠΎΡΠ½ΠΎΡΡΠΈ — Π½Π° 8 ΠΠΌ Π»Π°ΠΌΠΏΠΎΠ²ΡΠΉ ΡΡΠΈΠ»ΠΈΡΠ΅Π»Ρ K-12 ΡΠΎΡΡΠ°Π²Π»ΡΠ΅Ρ ΠΎΠΊΠΎΠ»ΠΎ 8 ΠΡ, Π° LM3886 — 35 ΠΡ+. Π‘ ΠΏΡΠ°ΠΊΡΠΈΡΠ΅ΡΠΊΠΎΠΉ ΡΠΎΡΠΊΠΈ Π·ΡΠ΅Π½ΠΈΡ, ΡΡΠΈΠ»ΠΈΡΠ΅Π»Ρ Π½Π° ΠΌΠΈΠΊΡΠΎΡΡ
Π΅ΠΌΠ΅ LM3886 Π³ΠΎΡΠ°Π·Π΄ΠΎ Π±ΠΎΠ»Π΅Π΅ Π³ΠΈΠ±ΠΎΠΊ, ΡΠ°ΠΊ ΠΊΠ°ΠΊ ΠΎΠ½ ΠΈΠΌΠ΅Π΅Ρ Π³ΠΎΡΠ°Π·Π΄ΠΎ Π±ΠΎΠ»ΡΡΡΡ Π΄ΠΎΡΡΡΠΏΠ½ΡΡ ΠΌΠΎΡΠ½ΠΎΡΡΡ ΠΈ ΠΌΠΎΠΆΠ΅Ρ Π»Π΅Π³ΠΊΠΎ ΡΠΏΡΠ°Π²Π»ΡΡΡ ΡΠΈΡΠΎΠΊΠΈΠΌ ΡΠΏΠ΅ΠΊΡΡΠΎΠΌ Π½Π°Π³ΡΡΠ·ΠΎΠΊ Π΄ΠΈΠ½Π°ΠΌΠΈΠΊΠΎΠ².
ΠΠ»Ρ ΡΡΠ°Π²Π½Π΅Π½ΠΈΡ ΠΏΡΠΎΡΠ»ΡΡΠΈΠ²Π°Π½ΠΈΡ Ρ ΠΈΡΠΏΠΎΠ»ΡΠ·ΠΎΠ²Π°Π» ΠΊΠΎΠ»ΠΎΠ½ΠΊΠΈ Ρ Π½ΠΎΠΌΠΈΠ½Π°Π»ΡΠ½ΠΎΠΉ ΡΡΠ²ΡΡΠ²ΠΈΡΠ΅Π»ΡΠ½ΠΎΡΡΡΡ 91 Π΄Π/1 ΠΡ/1 ΠΌ ΠΈ ΡΡΠΎΠ²Π½ΠΈ ΠΏΡΠΎΡΠ»ΡΡΠΈΠ²Π°Π½ΠΈΡ ΠΎΡ Π½ΠΈΠ·ΠΊΠΎΠ³ΠΎ Π΄ΠΎ ΡΡΠ΅Π΄Π½Π΅Π³ΠΎ. ΠΠ΅ΠΆΠ΄Ρ Π΄Π²ΡΠΌΡ ΡΠ°Π·Π½ΡΠΌΠΈ ΡΡΠΈΠ»ΠΈΡΠ΅Π»ΡΠΌΠΈ Ρ ΠΎΠ±Π½Π°ΡΡΠΆΠΈΠ», ΡΡΠΎ ΠΌΠ½Π΅ Π±ΠΎΠ»ΡΡΠ΅ Π½ΡΠ°Π²ΠΈΡΡΡ Π±Π°ΡΠΎΠ²ΡΠΉ ΠΎΡΠΊΠ»ΠΈΠΊ ΡΡΠΈΠ»ΠΈΡΠ΅Π»Ρ Π½Π° ΠΌΠΈΠΊΡΠΎΡΡ
Π΅ΠΌΠ΅ LM3886, ΡΠ΅ΠΌ Ρ Π»Π°ΠΌΠΏΠΎΠ²ΠΎΠ³ΠΎ ΡΡΠΈΠ»ΠΈΡΠ΅Π»Ρ. ΠΠ°ΠΌΠΏΠΎΠ²ΡΠΉ ΡΡΠΈΠ»ΠΈΡΠ΅Π»Ρ Π-12Π ΠΎΠ±Π»Π°Π΄Π°Π΅Ρ ΠΏΡΠ΅Π²ΠΎΡΡ
ΠΎΠ΄Π½ΡΠΌΠΈ Ρ
Π°ΡΠ°ΠΊΡΠ΅ΡΠΈΡΡΠΈΠΊΠ°ΠΌΠΈ Π½Π° ΡΡΠ΅Π΄Π½ΠΈΡ
ΡΠ°ΡΡΠΎΡΠ°Ρ
. ΠΡΡΠΎΠΊΠΎΡΠ°ΡΡΠΎΡΠ½ΡΠΉ ΠΎΡΠΊΠ»ΠΈΠΊ ΡΡΠΈΠ»ΠΈΡΠ΅Π»Ρ LM3886 ΡΡΠ°Π» Π΅ΡΠ΅ Π±ΠΎΠ»Π΅Π΅ ΡΠ°ΡΡΠΈΡΠ΅Π½Π½ΡΠΌ ΠΈ ΡΠ΅ΡΠΊΠΈΠΌ. ΠΠ»Ρ ΡΠ²ΠΎΠ΅ΠΉ ΡΡΠΎΠΈΠΌΠΎΡΡΠΈ ΠΎΠ±Π° ΡΡΠΈΡ
ΡΠ°ΠΌΠΎΠ΄Π΅Π»ΡΠ½ΡΡ
ΡΡΠΈΠ»ΠΈΡΠ΅Π»Ρ Π·Π²ΡΡΠ°Ρ ΠΎΡΠ΅Π½Ρ Ρ
ΠΎΡΠΎΡΠΎ. Π― Π΄Π°ΠΌ Π-12Π ΡΠΎΠ»ΡΠΊΠΎ Π½Π΅Π±ΠΎΠ»ΡΡΠΎΠ΅ ΠΏΡΠ΅ΠΈΠΌΡΡΠ΅ΡΡΠ²ΠΎ ΠΈΠ·-Π·Π° Π΅Π³ΠΎ ΡΡΠ΅Π΄Π½ΠΈΡ
Ρ
Π°ΡΠ°ΠΊΡΠ΅ΡΠΈΡΡΠΈΠΊ. Π’Π΅ΠΌ Π½Π΅ ΠΌΠ΅Π½Π΅Π΅, Π²ΡΠ΅ΠΌΡ ΠΎΡ Π²ΡΠ΅ΠΌΠ΅Π½ΠΈ ΠΈ Π½Π° Π½Π΅ΠΊΠΎΡΠΎΡΡΡ
Π·Π°ΠΏΠΈΡΡΡ
ΡΡΠΈΠ»ΠΈΡΠ΅Π»Ρ LM3886 Gainclone Π·Π²ΡΡΠΈΡ Π΄Π»Ρ ΠΌΠ΅Π½Ρ Π±ΠΎΠ»Π΅Π΅ Π΄Π΅ΡΠ°Π»ΡΠ½ΠΎ.
ΠΡΡΠ³ΠΈΠ΅ ΠΏΡΠΎΠ΅ΠΊΡΡ ΡΡΠΈΠ»ΠΈΡΠ΅Π»Π΅ΠΉ Chip Amp / Gainclone
- ΠΠ°Π±ΠΎΡ ΡΡΠΈΠ»ΠΈΡΠ΅Π»Π΅ΠΉ Gobo LM1875
- Π£ΡΠΈΠ»ΠΈΡΠ΅Π»Ρ Hi-Fi Π½Π° ΠΌΠΈΠΊΡΠΎΡΡ Π΅ΠΌΠ΅ TDA2050 ΡΠ²ΠΎΠΈΠΌΠΈ ΡΡΠΊΠ°ΠΌΠΈ
- Synergy β ΡΡΠΈΠ»ΠΈΡΠ΅Π»Ρ Gainclone LM3875
- ΠΠΎΠΌΠΏΠ»Π΅ΠΊΡ ΡΡΠΈΠ»ΠΈΡΠ΅Π»Ρ Π½Π° ΠΌΠΈΠΊΡΠΎΡΡ Π΅ΠΌΠ΅ LM3875 (Gainclone)
- Nanoo — Π£ΡΠΈΠ»ΠΈΡΠ΅Π»Ρ Π½Π° ΠΌΠΈΠΊΡΠΎΡΡ Π΅ΠΌΠ΅ LM3875 ΡΠ²ΠΎΠΈΠΌΠΈ ΡΡΠΊΠ°ΠΌΠΈ (Gainclone)
ΠΠΈΠΊΡΠΎΡΡ Π΅ΠΌΠ½ΡΠΉ ΡΡΠΈΠ»ΠΈΡΠ΅Π»Ρ LM3886 Ρ ΠΎΡΠΊΡΡΡΡΠΌ ΠΈΡΡ ΠΎΠ΄Π½ΡΠΌ ΠΊΠΎΠ΄ΠΎΠΌ.
Π Π΅ΡΠΈΠ» ΡΠΎΠ±ΡΠ°ΡΡ Π΄Π»Ρ Π΄ΡΡΠ³Π° ΡΡΠΈΠ»ΠΈΡΠ΅Π»Ρ. ΠΡΡΡ ΠΌΠ½ΠΎΠ³ΠΎ Ρ
ΠΎΡΠΎΡΠΈΡ
ΠΌΠΈΠΊΡΠΎΡΡ
Π΅ΠΌ Π΄Π»Ρ ΡΡΠΈΠ»ΠΈΡΠ΅Π»Π΅ΠΉ, ΠΈ Π½Π΅ΡΠΊΠΎΠ»ΡΠΊΠΎ ΠΌΠ΅ΡΡΡΠ΅Π² Π½Π°Π·Π°Π΄ ΠΌΠ½Π΅ ΡΠ΄Π°Π»ΠΎΡΡ ΠΊΡΠΏΠΈΡΡ ΠΏΠ°ΡΡ Π½ΠΎΠ²ΡΡ
ΠΎΠΏΠ΅ΡΠ°ΡΠΈΠΎΠ½Π½ΡΡ
ΡΡΠΈΠ»ΠΈΡΠ΅Π»Π΅ΠΉ LM3886 Π·Π° 5 ΡΡΠ½ΡΠΎΠ² ΡΡΠ΅ΡΠ»ΠΈΠ½Π³ΠΎΠ² Ρ ΠΏΡΠΎΠ΄Π°Π²ΡΠ° Π½Π° DIYAudio. ΠΠΏΡΠ΅Π΄Π΅Π»ΠΈΠ²ΡΠΈΡΡ Ρ ΡΠΈΠΏΠΎΠΌ, ΠΈΡΠΊΠ°Π»ΠΈ ΠΏΠΎΠ΄Ρ
ΠΎΠ΄ΡΡΡΡ ΠΊΠΎΠΌΠΏΠΎΠ½ΠΎΠ²ΠΊΡ. ΠΠ°ΠΊ Π±Ρ ΠΌΠ½Π΅ Π½ΠΈ Ρ
ΠΎΡΠ΅Π»ΠΎΡΡ ΠΏΠΎΠΏΡΠΎΠ±ΠΎΠ²Π°ΡΡ Neurochrome LM3886DR, ΡΡΠΎΠΈΠΌΠΎΡΡΡ ΠΏΠ»Π°Ρ ΡΠ»ΠΈΡΠΊΠΎΠΌ Π²ΡΡΠΎΠΊΠ° Π΄Π»Ρ ΡΡΠΎΠ³ΠΎ ΠΏΡΠΎΠ΅ΠΊΡΠ°. Π― ΡΠ°ΡΡΠΌΠ°ΡΡΠΈΠ²Π°Π» ΠΏΠ»Π°ΡΡ CircuitBasics, Π½ΠΎ ΡΠΈΠ·ΠΈΡΠ΅ΡΠΊΠΈΠΉ ΡΠ°Π·ΠΌΠ΅Ρ ΠΏΠ΅ΡΠ°ΡΠ½ΡΡ
ΠΏΠ»Π°Ρ Π·Π½Π°ΡΠΈΡΠ΅Π»ΡΠ½ΠΎ ΡΠ²Π΅Π»ΠΈΡΠΈΠ» ΡΡΠΎΠΈΠΌΠΎΡΡΡ. Π ΡΡΠ°ΡΡΡΡ, Ρ ΡΠΎΡΠΊΠΈ Π·ΡΠ΅Π½ΠΈΡ ΡΡΠΎΠΊΠΎΠ², Π½Π΅Π΄Π°Π²Π½ΡΡ Π²Π΅ΡΠΊΠ° Π½Π° DIYAudio Π±ΡΠ»Π° ΠΏΠΎΡΠ²ΡΡΠ΅Π½Π° ΡΠΎΠ·Π΄Π°Π½ΠΈΡ ΠΌΠ°ΠΊΠ΅ΡΠ° ΠΏΠ΅ΡΠ°ΡΠ½ΠΎΠΉ ΠΏΠ»Π°ΡΡ Ρ ΠΎΡΠΊΡΡΡΡΠΌ ΠΈΡΡ
ΠΎΠ΄Π½ΡΠΌ ΠΊΠΎΠ΄ΠΎΠΌ Π΄Π»Ρ LM3886. Π₯ΠΎΡΡ ΠΈΠ½ΠΈΡΠΈΠΈΡΠΎΠ²Π°Π½ ΠΈ Π² Π·Π½Π°ΡΠΈΡΠ΅Π»ΡΠ½ΠΎΠΉ ΡΡΠ΅ΠΏΠ΅Π½ΠΈ ΡΠ°Π·ΡΠ°Π±ΠΎΡΠ°Π½ ΠΏΠΎΠ»ΡΠ·ΠΎΠ²Π°ΡΠ΅Π»Π΅ΠΌ 00940, Π±ΡΠ» ΠΏΠΎΠ»ΡΡΠ΅Π½ Π½Π΅ΠΊΠΎΡΠΎΡΡΠΉ Π²ΠΊΠ»Π°Π΄ ΠΎΡ Π΄ΡΡΠ³ΠΈΡ
, Π² ΡΠΎΠΌ ΡΠΈΡΠ»Π΅ ΡΠΎΠ²Π΅Ρ Π’ΠΎΠΌΠ° ΠΡΠΈΡΡΠΈΠ°Π½ΡΠ΅Π½Π° ΠΈΠ· Neurochrome, ΡΡΠΎ ΠΏΡΠΈΠ²Π΅Π»ΠΎ ΠΊ ΡΠΎΠΌΡ, ΡΡΠΎ Π΄ΠΎΠ»ΠΆΠ½ΠΎ Π±ΡΡΡ Ρ
ΠΎΡΠΎΡΠ΅ΠΉ ΡΠ΅Π°Π»ΠΈΠ·Π°ΡΠΈΠ΅ΠΉ. Π€Π°ΠΉΠ»Ρ Gerber, Π½Π°Π±ΠΎΡ ΡΠ°ΠΉΠ»ΠΎΠ², Π½Π΅ΠΎΠ±Ρ
ΠΎΠ΄ΠΈΠΌΡΡ
Π»Π°Π±ΠΎΡΠ°ΡΠΎΡΠΈΠΈ ΠΏΠ΅ΡΠ°ΡΠ½ΡΡ
ΠΏΠ»Π°Ρ Π΄Π»Ρ ΠΏΡΠΎΠΈΠ·Π²ΠΎΠ΄ΡΡΠ²Π° Π²Π°ΡΠ΅Π³ΠΎ ΠΏΡΠΎΠ΅ΠΊΡΠ°, Π½Π°Ρ
ΠΎΠ΄ΡΡΡΡ Π² ΡΠ²ΠΎΠ±ΠΎΠ΄Π½ΠΎΠΌ Π΄ΠΎΡΡΡΠΏΠ΅ Π΄Π»Ρ ΠΈΡΠΏΠΎΠ»ΡΠ·ΠΎΠ²Π°Π½ΠΈΡ ΠΈ ΠΌΠΎΠ΄ΠΈΡΠΈΠΊΠ°ΡΠΈΠΈ Π·Π΄Π΅ΡΡ.
ΠΠ·Π³ΠΎΡΠΎΠ²Π»Π΅Π½ΠΈΠ΅ Π΄Π΅ΡΡΡΠΈ ΠΏΠ»Π°Ρ ΡΡΠΈΠ»ΠΈΡΠ΅Π»Π΅ΠΉ ΠΎΠ±ΠΎΡΠ»ΠΎΡΡ ΠΌΠ½Π΅ ΠΌΠ΅Π½Π΅Π΅ ΡΠ΅ΠΌ Π² 6 ΡΡΠ½ΡΠΎΠ² ΡΡΠ΅ΡΠ»ΠΈΠ½Π³ΠΎΠ².
ΠΠ»ΠΎΠΊ ΠΏΠΈΡΠ°Π½ΠΈΡ ΠΏΡΠ΅Π΄ΠΎΡΡΠ°Π²Π»Π΅Π½ ΠΡΠ°ΠΉΠ°Π½ΠΎΠΌ ΠΠ΅Π»Π»ΠΎΠΌ, Π±ΡΠ²ΡΠΈΠΌ Π²Π»Π°Π΄Π΅Π»ΡΡΠ΅ΠΌ Chipamp.com. ΠΠΎΡΠ»Π΅ ΠΏΠ΅ΡΠ΅Π΄Π°ΡΠΈ ΠΊΠΎΠ½ΡΡΠΎΠ»Ρ Π½Π°Π΄ ΡΡΠΎΠΉ Π½Π΅Π±ΠΎΠ»ΡΡΠΎΠΉ ΠΊΠΎΠΌΠΏΠ°Π½ΠΈΠ΅ΠΉ Π΄ΡΡΠ³ΠΎΠΌΡ Π»ΠΈΡΡ ΠΊΠΎΠΌΠΏΠ°Π½ΠΈΡ, ΠΊΠ°Π·Π°Π»ΠΎΡΡ, ΠΏΠΎΡΠ»Π° Π½Π° ΡΠΏΠ°Π΄, Π½ΠΎ ΠΏΠΎΡΠ»Π΅ Π΅Π΅ ΡΠ°ΡΠΏΠ°Π΄Π° ΠΡΠ°ΠΉΠ°Π½ Π²Π΅Π»ΠΈΠΊΠΎΠ΄ΡΡΠ½ΠΎ ΠΏΠ΅ΡΠ΅Π΄Π°Π» ΡΠΎΠ·Π΄Π°Π½Π½ΡΠ΅ ΠΈΠΌ ΠΊΠΎΠ½ΡΡΡΡΠΊΡΠΈΠΈ, Π²ΠΊΠ»ΡΡΠ°Ρ ΡΡΠΎΡ Π±Π»ΠΎΠΊ ΠΏΠΈΡΠ°Π½ΠΈΡ, Π² ΠΎΠ±ΡΠ΅ΡΡΠ²Π΅Π½Π½ΠΎΠ΅ Π΄ΠΎΡΡΠΎΡΠ½ΠΈΠ΅. ΠΡΠ»ΠΈ ΡΠ°Π·ΠΌΠ΅ΡΡ ΠΏΠ»Π°ΡΡ Π½Π΅ ΠΏΡΠ΅Π²ΡΡΠ°ΡΡ 100 ΠΌΠΌ X 100 ΠΌΠΌ, ΡΡΠΎΠΈΠΌΠΎΡΡΡ ΠΏΡΠΎΠΈΠ·Π²ΠΎΠ΄ΡΡΠ²Π° ΠΈ ΠΏΠΎΡΡΠΎΠ²ΡΡ ΡΠ°ΡΡ ΠΎΠ΄ΠΎΠ² Π½Π΅Π·Π½Π°ΡΠΈΡΠ΅Π»ΡΠ½Π° ΠΈ ΡΠ½ΠΎΠ²Π° ΡΠΎΡΡΠ°Π²Π»ΡΠ΅Ρ ΠΌΠ΅Π½Π΅Π΅ 6 ΡΡΠ½ΡΠΎΠ² ΡΡΠ΅ΡΠ»ΠΈΠ½Π³ΠΎΠ². Π€Π°ΠΉΠ»Ρ Gerber ΠΌΠΎΠΆΠ½ΠΎ Π½Π°ΠΉΡΠΈ Π·Π΄Π΅ΡΡ.
ΠΠ»Π°ΡΠ° Π±Π»ΠΎΠΊΠ° ΠΏΠΈΡΠ°Π½ΠΈΡ Chipamp.com, ΡΠ΅ΠΏΠ΅ΡΡ ΠΎΠ±ΡΠ΅Π΄ΠΎΡΡΡΠΏΠ½Π° Π’ΡΠ΅Π±ΠΎΠ²Π°Π½ΠΈΡ ΠΊ ΠΈΡΡΠΎΡΠ½ΠΈΠΊΡ ΠΏΠΈΡΠ°Π½ΠΈΡ Π±ΡΠ»ΠΈ ΡΠ°ΡΡΡΠΈΡΠ°Π½Ρ Ρ ΠΈΡΠΏΠΎΠ»ΡΠ·ΠΎΠ²Π°Π½ΠΈΠ΅ΠΌ ΠΎΡΠ»ΠΈΡΠ½ΠΎΠ³ΠΎ ΡΡΠΊΠΎΠ²ΠΎΠ΄ΡΡΠ²Π° Π½Π° Π²Π΅Π±-ΡΠ°ΠΉΡΠ΅ Circuitbasics. Π― ΡΡΡΠ΅ΠΌΠ»ΡΡΡ ΠΊ 30 ΠΡ Π½Π° ΠΊΠ°Π½Π°Π» Π² Π΄ΠΈΠ½Π°ΠΌΠΈΠΊΠ°Ρ
8 ΠΠΌ, ΠΈ ΠΏΠΎΡΡΠΎΠΌΡ ΠΌΠΎΠΉ ΡΡΠ°Π½ΡΡΠΎΡΠΌΠ°ΡΠΎΡ Π΄ΠΎΠ»ΠΆΠ΅Π½ Π±ΡΡΡ Π²ΡΠΎΡΠΈΡΠ½ΡΠΌ Β± 18 Π Ρ ΠΌΠΈΠ½ΠΈΠΌΠ°Π»ΡΠ½ΡΠΌ Π½ΠΎΠΌΠΈΠ½Π°Π»ΠΎΠΌ 100 ΠΠ. Π― ΠΎΡΡΠ°Π½ΠΎΠ²ΠΈΠ»ΡΡ Π½Π° 160 ΠΠ, ΡΠ°ΠΊ ΠΊΠ°ΠΊ ΠΎΠ½ΠΈ Π±ΡΠ»ΠΈ Π½Π° 10 ΡΡΠ½ΡΠΎΠ² Π΄Π΅ΡΠ΅Π²Π»Π΅, ΡΠ΅ΠΌ 120 ΠΠ ΠΎΡ ΡΠΎΠ³ΠΎ ΠΆΠ΅ ΠΏΡΠΎΠΈΠ·Π²ΠΎΠ΄ΠΈΡΠ΅Π»Ρ.
ΠΠΎΠ½ΡΡΡΡΠΊΡΠΈΡ ΠΏΠ»Π°Ρ Π±Π»ΠΎΠΊΠ° ΠΏΠΈΡΠ°Π½ΠΈΡ ΠΎΡΠ½ΠΎΡΠΈΡΠ΅Π»ΡΠ½ΠΎ ΠΏΡΠΎΡΡΠ°, Π½ΠΎ Π΅ΡΡΡ Π½Π΅ΡΠΊΠΎΠ»ΡΠΊΠΎ ΠΌΠΎΠΌΠ΅Π½ΡΠΎΠ², Π½Π° ΠΊΠΎΡΠΎΡΡΠ΅ ΡΠ»Π΅Π΄ΡΠ΅Ρ ΠΎΠ±ΡΠ°ΡΠΈΡΡ Π²Π½ΠΈΠΌΠ°Π½ΠΈΠ΅. ΠΠΎΠ½ΡΠ°ΠΆ ΡΠ°Π·ΡΠ΅ΠΌΠΎΠ² ΠΏΠΎΠ΄ ΠΏΠ»Π°ΡΡ ΡΡΠ°Π²ΠΈΡ ΠΏΡΠΎΠ²ΠΎΠ΄Π° ΠΎΡΠ΅Π½Ρ Π±Π»ΠΈΠ·ΠΊΠΎ ΠΊ ΠΎΠ±ΡΠ΅Π·Π°Π½Π½ΡΠΌ Π²ΡΠ²ΠΎΠ΄Π°ΠΌ Π΄ΠΈΠΎΠ΄ΠΎΠ². R3 ΠΏΡΠΈΠΏΠ°ΡΠ½ ΠΊ Π½ΠΈΠΆΠ½Π΅ΠΉ ΡΡΠΎΡΠΎΠ½Π΅ ΠΏΠ΅ΡΠ°ΡΠ½ΠΎΠΉ ΠΏΠ»Π°ΡΡ. ΠΠ»Π°ΡΡ ΠΈΠ·ΠΌΠ΅ΡΠΈΠ»ΠΈ ΠΎΠΆΠΈΠ΄Π°Π΅ΠΌΡΠ΅ +/-27Π. ΠΠ½ΠΎΠ΄ ΡΠ²Π΅ΡΠΎΠ΄ΠΈΠΎΠ΄Π° ΠΈΠΌΠ΅Π΅Ρ ΠΊΡΡΠ³Π»ΡΡ, Π° Π½Π΅ ΠΊΠ²Π°Π΄ΡΠ°ΡΠ½ΡΡ ΠΏΠ»ΠΎΡΠ°Π΄ΠΊΡ. 9ΠΠ»ΠΎΠΊ ΠΏΠΈΡΠ°Π½ΠΈΡ 0010 Chipamp.com. ΠΠ±ΡΠ°ΡΠΈΡΠ΅ Π²Π½ΠΈΠΌΠ°Π½ΠΈΠ΅ Π½Π° ΡΠ°Π·ΡΠ΅ΠΌΡ ΠΏΠ΅ΡΠ΅ΠΌΠ΅Π½Π½ΠΎΠ³ΠΎ ΡΠΎΠΊΠ° ΠΏΠΎΠ΄ Π΄ΠΈΠΎΠ΄Π°ΠΌΠΈ. ΠΠΆΠΈΠ΄Π°Π΅ΠΌΠΎΠ΅ Π½Π°ΠΏΡΡΠΆΠ΅Π½ΠΈΠ΅ ΡΠΎΡΡΠ°Π²Π»ΡΠ΅Ρ 27 Π ΠΎΡ ΡΡΠ°Π½ΡΡΠΎΡΠΌΠ°ΡΠΎΡΠ° +/- 18 Π.
Π§ΡΠΎ ΠΊΠ°ΡΠ°Π΅ΡΡΡ ΠΏΠ»Π°ΡΡ ΡΡΠΈΠ»ΠΈΡΠ΅Π»Ρ, Π² ΡΡΠΎΠΉ ΡΠ±ΠΎΡΠΊΠ΅ ΡΠ»Π΅Π΄ΡΠ΅Ρ ΡΡΠΈΡΡΠ²Π°ΡΡ Π½Π΅ΡΠΊΠΎΠ»ΡΠΊΠΎ Π²Π°ΠΆΠ½ΡΡ
ΠΌΠΎΠΌΠ΅Π½ΡΠΎΠ². ΠΠΎ-ΠΏΠ΅ΡΠ²ΡΡ
, Π²ΠΊΠ»ΡΡΠ΅Π½ΠΈΠ΅ ΡΠ΅Π·ΠΈΡΡΠΎΡΠ° SMDβ¦ Π― Π½Π΅ ΠΎΡΠΎΠ·Π½Π°Π²Π°Π» ΡΡΠΎΠ³ΠΎ, ΠΊΠΎΠ³Π΄Π° Π·Π°ΠΊΠ°Π·ΡΠ²Π°Π» ΠΏΠ»Π°ΡΡ. ΠΠ½Π΅ Π½ΡΠΆΠ½ΠΎ Π±ΡΠ»ΠΎ Π½Π°ΠΉΡΠΈ, ΠΊΠ°ΠΊ ΠΏΠ°ΡΡΡ ΡΡΠΈ ΠΊΠΎΠΌΠΏΠΎΠ½Π΅Π½ΡΡ, Π½ΠΎ ΡΡΠΎ Π±ΡΠ»ΠΎ Π½Π΅ΡΠ»ΠΎΠΆΠ½ΠΎ. ΠΠΎ-Π²ΡΠΎΡΡΡ
, ΡΠ°Π·ΠΌΠ΅ΡΠ΅Π½ΠΈΠ΅ ΠΈΠ½Π΄ΡΠΊΡΠΎΡΠ°. ΠΠ° ΠΏΠ΅ΡΠ²ΡΡ ΠΏΠ»Π°ΡΡ Ρ ΡΡΡΠ°Π½ΠΎΠ²ΠΈΠ» ΡΠ΅Π·ΠΈΡΡΠΎΡ R10, Π½Π΅ Π·Π°Π΄ΡΠΌΡΠ²Π°ΡΡΡ ΠΎ ΡΠ°Π·ΠΌΠ΅ΡΠ΅Π½ΠΈΠΈ ΠΊΠ°ΡΡΡΠΊΠΈ ΠΈΠ½Π΄ΡΠΊΡΠΈΠ²Π½ΠΎΡΡΠΈ. ΠΠ»Ρ Π²ΡΠΎΡΠΎΠΉ ΠΏΠ»Π°ΡΡ Ρ ΠΏΠΎΠΌΠ΅ΡΡΠΈΠ» ΡΠ΅Π·ΠΈΡΡΠΎΡ Π²Π½ΡΡΡΡ ΠΊΠ°ΡΡΡΠΊΠΈ. Π― ΠΎΡΡΠ°Π»ΡΡ ΡΠΎ ΡΠΏΠ΅ΡΠΈΡΠΈΠΊΠ°ΡΠΈΠ΅ΠΉ, ΡΠΎΠ·Π΄Π°Π½Π½ΠΎΠΉ 00940 Π·Π° ΠΏΠ»Π°ΡΡ ΠΈ ΡΠ°ΠΊ ΠΎΠ½ΠΈ Π½Π°Π±ΠΈΡΡ ΠΊΠ°ΡΠ΅ΡΡΠ²Π΅Π½Π½ΡΠΌΠΈ Π΄Π΅ΡΠ°Π»ΡΠΌΠΈ, Vishay, Nichicon, TDK, Kemet, Wima ΠΈ ΡΠ°ΠΊ Π΄Π°Π»Π΅Π΅.
Π ΡΡΠ°Π½Π΄Π°ΡΡΠ½ΠΎΠΌ ΠΏΡΠΈΠΌΠ΅ΡΠ½ΠΎΠΌ ΠΌΠ°ΠΊΠ΅ΡΠ΅ Π΅ΡΡΡ Π΄Π²Π° ΡΠ°ΠΊ Π½Π°Π·ΡΠ²Π°Π΅ΠΌΡΡ Π΄ΠΎΠΏΠΎΠ»Π½ΠΈΡΠ΅Π»ΡΠ½ΡΡ ΠΊΠΎΠΌΠΏΠΎΠ½Π΅Π½ΡΠ° ΡΡΡΠΎΠΉΡΠΈΠ²ΠΎΡΡΠΈ. Π ΡΠ΅ΡΠΈ Π’ΠΈΠ»Ρ ΠΏΠ°ΡΠ°Π»Π»Π΅Π»ΡΠ½ΠΎ ΠΈΡΠΏΠΎΠ»ΡΠ·ΡΠ΅ΡΡΡ ΡΠ΅Π·ΠΈΡΡΠΎΡ 10 ΠΠΌ ΠΈ ΠΊΠ°ΡΡΡΠΊΠ° ΠΈΠ½Π΄ΡΠΊΡΠΈΠ²Π½ΠΎΡΡΠΈ 0,7 ΠΌΠΊΠΠ½. ΠΠ½Π΄ΡΠΊΡΠΎΡ ΠΎΠ±ΡΠ°Π·ΠΎΠ²Π°Π½ ΠΏΡΡΠ΅ΠΌ Π½Π°ΠΌΠΎΡΠΊΠΈ ΠΏΠΎΠΊΡΡΡΠΎΠΉ ΡΠΌΠ°Π»ΡΡ ΠΏΡΠΎΠ²ΠΎΠ»ΠΎΠΊΠΈ Π²ΠΎΠΊΡΡΠ³ ΡΠΈΠ»ΠΈΠ½Π΄ΡΠΈΡΠ΅ΡΠΊΠΎΠ³ΠΎ ΡΠΎΡΠΌΠΈΡΠΎΠ²Π°ΡΠ΅Π»Ρ, ΡΠ°ΠΊΠΎΠ³ΠΎ ΠΊΠ°ΠΊ ΡΡΡΠΊΠ°. ΠΠ»Ρ ΡΠ°ΡΡΠ΅ΡΠ° ΠΊΠΎΠ»ΠΈΡΠ΅ΡΡΠ²Π° Π²ΠΈΡΠΊΠΎΠ² ΠΈ Π½Π΅ΠΎΠ±Ρ ΠΎΠ΄ΠΈΠΌΠΎΠΉ Π΄Π»ΠΈΠ½Ρ Ρ ΠΈΡΠΏΠΎΠ»ΡΠ·ΠΎΠ²Π°Π» ΠΊΠ°Π»ΡΠΊΡΠ»ΡΡΠΎΡ Ρ ΡΡΠΎΠ³ΠΎ ΡΠ°ΠΉΡΠ°.
ΠΠ»Ρ ΡΠ΅ΡΡΠΈΡΠΎΠ²Π°Π½ΠΈΡ ΠΏΠ»Π°ΡΡ ΡΡΠΈΠ»ΠΈΡΠ΅Π»Ρ Π½Π΅ΠΎΠ±Ρ
ΠΎΠ΄ΠΈΠΌΠΎ ΠΏΡΠΈΠΊΡΠ΅ΠΏΠΈΡΡ ΠΊ ΡΠ°Π΄ΠΈΠ°ΡΠΎΡΡ Π΄Π»Ρ ΡΠ΅ΠΏΠ»ΠΎΠ²ΠΎΠ³ΠΎ ΠΎΡ
Π»Π°ΠΆΠ΄Π΅Π½ΠΈΡ. Π― ΡΠ°ΠΊΠΆΠ΅ ΠΏΠΎΡΠ»Π΅Π΄ΠΎΠ²Π°ΡΠ΅Π»ΡΠ½ΠΎ ΠΏΠΎΠ΄ΠΊΠ»ΡΡΠΈΠ» ΠΏΠ°ΡΡ ΡΠ΅Π·ΠΈΡΡΠΎΡΠΎΠ² ΠΌΠΎΡΠ½ΠΎΡΡΡΡ 2 ΠΡ ΠΊ ΡΠΈΠ»ΠΎΠ²ΡΠΌ ΠΏΡΠΎΠ²ΠΎΠ΄Π°ΠΌ ΠΎΡ Π±Π»ΠΎΠΊΠ° ΠΏΠΈΡΠ°Π½ΠΈΡ ΠΊ ΡΡΠΈΠ»ΠΈΡΠ΅Π»ΡΠΌ.
ΠΠ΅ΡΠ΅Π²ΡΠ΅ Π΄ΠΈΠ½Π°ΠΌΠΈΠΊΠΈ ΠΏΡΠΎΡΡΠΎ Π½Π΅ΠΎΠ±Ρ
ΠΎΠ΄ΠΈΠΌΡ, Π½Π° Π²ΡΡΠΊΠΈΠΉ ΡΠ»ΡΡΠ°ΠΉ. Π ΡΡΠ°ΡΡΡΡ, Ρ ΠΏΠ΅ΡΠ²ΠΎΠΉ ΠΏΠΎΠΏΡΡΠΊΠΈ Π²ΡΠ΅ ΠΏΠΎΠ»ΡΡΠΈΠ»ΠΎΡΡ.
ΠΠΎΡΠ»Π΅ ΡΠ΅ΡΡΠΈΡΠΎΠ²Π°Π½ΠΈΡ Π½Π°ΡΠΈΠ½Π°Π΅ΡΡΡ ΠΏΡΠΎΡΠ΅ΡΡ ΡΠ±ΠΎΡΠΊΠΈ ΠΊΠΎΡΠΏΡΡΠ° HiFi2000 Pesante. Π― ΠΈΡΠΏΠΎΠ»ΡΠ·ΡΡ Π΄ΠΎΠΏΠΎΠ»Π½ΠΈΡΠ΅Π»ΡΠ½ΡΡ ΠΎΠΏΠΎΡΠ½ΡΡ ΠΏΠ»Π°ΡΡΠΈΠ½Ρ, ΡΠ°ΠΊ ΠΊΠ°ΠΊ ΡΡΠ°Π½Π΄Π°ΡΡΠ½Π°Ρ Π±Π°Π·Π° ΡΠ»ΠΈΡΠΊΠΎΠΌ Π±ΠΎΠ»ΡΡΠ°Ρ. ΠΡ ΠΌΠΎΠΆΠ΅ΡΠ΅ Π·Π°ΠΌΠ΅ΡΠΈΡΡ ΠΏΠ°ΡΡ Π΄ΠΎΠΏΠΎΠ»Π½ΠΈΡΠ΅Π»ΡΠ½ΡΡ ΠΏΠ΅ΡΠ΅ΠΊΠ»ΡΡΠ°ΡΠ΅Π»Π΅ΠΉ Π² ΡΡΠΎΠΉ ΡΠ±ΠΎΡΠΊΠ΅. ΠΠ΅ΡΠ²ΠΎΠ½Π°ΡΠ°Π»ΡΠ½ΠΎ Ρ ΡΠΎΠ±ΠΈΡΠ°Π»ΡΡ Π²ΠΊΠ»ΡΡΠΈΡΡ Π¦ΠΠ PiZero ΠΈ ΡΡΡΠΈΠΌΠ΅Ρ, Π½ΠΎ Ρ ΠΌΠ΅Π½Ρ Π±ΡΠ»ΠΈ ΠΏΡΠΎΠ±Π»Π΅ΠΌΡ Ρ ΡΡΠΌΠΎΠΌ, ΠΊΠΎΡΠΎΡΡΠ΅ Ρ Π½Π΅ ΠΌΠΎΠ³ ΡΠ΅ΡΠΈΡΡ. ΠΠ²Π° ΠΏΠ΅ΡΠ΅ΠΊΠ»ΡΡΠ°ΡΠ΅Π»Ρ ΠΏΠΈΡΠ°Π½ΠΈΡ Π΄ΠΎΠ»ΠΆΠ½Ρ Π±ΡΠ»ΠΈ ΠΎΠ±Π΅ΡΠΏΠ΅ΡΠΈΠ²Π°ΡΡ Π½Π΅Π·Π°Π²ΠΈΡΠΈΠΌΠΎΠ΅ ΠΎΡΠΊΠ»ΡΡΠ΅Π½ΠΈΠ΅ Π±Π»ΠΎΠΊΠΎΠ² ΠΏΠΈΡΠ°Π½ΠΈΡ ΡΡΠΈΠ»ΠΈΡΠ΅Π»Ρ ΠΈ ΡΡΠ°Π½ΡΡΠΎΡΠΌΠ°ΡΠΎΡΠ° Pi. ΠΠ΅ΡΠ΅ΠΊΠ»ΡΡΠ°ΡΠ΅Π»Ρ ΡΡΠ΄ΠΎΠΌ Ρ Π²Ρ ΠΎΠ΄Π°ΠΌΠΈ RCA ΡΠ²Π»ΡΠ΅ΡΡΡ ΡΠ΅Π»Π΅ΠΊΡΠΎΡΠΎΠΌ, ΠΏΠΎΠ·Π²ΠΎΠ»ΡΡΡΠΈΠΌ ΠΈΡΠΏΠΎΠ»ΡΠ·ΠΎΠ²Π°ΡΡ Π»ΠΈΠ±ΠΎ Π²Π½Π΅ΡΠ½ΠΈΠ΅ ΠΈΡΡΠΎΡΠ½ΠΈΠΊΠΈ, Π»ΠΈΠ±ΠΎ ΠΏΡΡΠΌΡΡ ΠΏΠΎΠ΄Π°ΡΡ Ρ Π²Π½ΡΡΡΠ΅Π½Π½Π΅Π³ΠΎ Π¦ΠΠ.
Π§ΡΠΎΠ±Ρ ΠΌΠ°ΠΊΡΠΈΠΌΠ°Π»ΡΠ½ΠΎ ΡΡΡΡΠ°Π½ΠΈΡΡ ΠΈΠ»ΠΈ ΡΠΌΠ΅Π½ΡΡΠΈΡΡ ΡΡΠΌ, Ρ ΡΠ΄Π΅Π»ΠΈΠ» ΠΎΡΠΎΠ±ΠΎΠ΅ Π²Π½ΠΈΠΌΠ°Π½ΠΈΠ΅ ΠΏΡΠ°Π²ΠΈΠ»ΡΠ½ΠΎΠΉ ΠΏΡΠ°ΠΊΡΠΈΠΊΠ΅ Π·Π°Π·Π΅ΠΌΠ»Π΅Π½ΠΈΡ ΠΈ ΠΊΠΎΠΌΠΏΠΎΠ½ΠΎΠ²ΠΊΠΈ. Π― Π½Π΅ ΡΠΎΠΌΠ½Π΅Π²Π°ΡΡΡ, ΡΡΠΎ ΠΎΠ½ ΠΌΠΎΠ³ Π±Ρ Π±ΡΡΡ ΠΈ Π»ΡΡΡΠ΅, Π½ΠΎ Π² Π½ΡΠ½Π΅ΡΠ½Π΅ΠΌ Π²ΠΈΠ΄Π΅ ΡΡΠΈΠ»ΠΈΡΠ΅Π»Ρ Π΄Π»Ρ ΠΌΠΎΠΈΡ
ΡΡΠ΅ΠΉ ΠΏΠΎΡΡΠΈ Π±Π΅ΡΡΡΠΌΠ½ΡΠΉ, ΠΊΠΎΠ³Π΄Π° Π½Π΅ ΠΈΠ³ΡΠ°Π΅Ρ ΠΌΡΠ·ΡΠΊΠ°. Π― ΡΠΎΡ
ΡΠ°Π½ΠΈΠ» Ρ
ΠΎΡΠΎΡΠ΅Π΅ ΡΠ°Π·Π΄Π΅Π»Π΅Π½ΠΈΠ΅ ΠΌΠ΅ΠΆΠ΄Ρ ΡΠ»Π΅ΠΌΠ΅Π½ΡΠ°ΠΌΠΈ ΠΏΠΈΡΠ°Π½ΠΈΡ ΠΈ ΡΡΠΈΠ»ΠΈΡΠ΅Π»ΡΠΌΠΈ ΠΈ ΡΠ²ΡΠ·Π°Π½Π½ΠΎΠΉ Ρ Π½ΠΈΠΌΠΈ ΡΠΈΠ³Π½Π°Π»ΡΠ½ΠΎΠΉ ΠΏΡΠΎΠ²ΠΎΠ΄ΠΊΠΎΠΉ.
Π― ΡΠΎΠ΅Π΄ΠΈΠ½ΠΈΠ» Π·Π°Π·Π΅ΠΌΠ»Π΅Π½ΠΈΠ΅ Π½Π° ΠΎΡΠ΄Π΅Π»ΡΠ½ΡΡ
ΠΏΠ»Π°ΡΠ°Ρ
Π±Π»ΠΎΠΊΠΎΠ² ΠΏΠΈΡΠ°Π½ΠΈΡ ΠΈ ΠΎΠ±ΡΠ΅Π΄ΠΈΠ½ΠΈΠ» ΠΈΡ
Ρ Π·Π°Π·Π΅ΠΌΠ»Π΅Π½ΠΈΠ΅ΠΌ ΡΡΠΈΠ»ΠΈΡΠ΅Π»Π΅ΠΉ Π² Π·Π²Π΅Π·Π΄Ρ, ΡΠΎΡΡΠΎΡΡΡΡ ΠΈΠ· ΡΠ°Π·ΡΠ΅ΠΌΠ° Wago 221. ΠΠ΄ΠΈΠ½ ΠΏΡΠΎΠ²ΠΎΠ΄ Π²ΡΡ
ΠΎΠ΄ΠΈΡ ΠΈΠ· ΡΡΠΎΠΉ Π·Π²Π΅Π·Π΄Ρ Π΄Π»Ρ ΠΏΠΎΠ΄ΠΊΠ»ΡΡΠ΅Π½ΠΈΡ ΠΊ ΡΠ΅ΠΏΠΈ Π·Π°Π·Π΅ΠΌΠ»Π΅Π½ΠΈΡ (ΠΏΠΎΠ΄ΡΠΎΠ±Π½ΠΎ ΠΎΠΏΠΈΡΠ°Π½Π½ΠΎΠΉ Π² ΡΡΠΎΠΉ ΡΠ±ΠΎΡΠΊΠ΅), Π° Π·Π°ΡΠ΅ΠΌ ΠΏΡΠΎΠ΄ΠΎΠ»ΠΆΠ°Π΅ΡΡΡ ΠΊ Π·Π°ΡΠΈΡΠ½ΠΎΠΌΡ Π·Π°Π·Π΅ΠΌΠ»Π΅Π½ΠΈΡ ΡΠ°ΡΡΠΈ. ΠΠ°ΠΊ ΡΠΊΠ°Π·Π°Π½ΠΎ Π΄ΡΡΠ³ΠΈΠΌΠΈ, Π΄ΠΎΠ»ΠΆΠ½ΠΎ Π±ΡΡΡ ΡΠΎΠ»ΡΠΊΠΎ ΠΎΠ΄Π½ΠΎ ΡΠΎΠ΅Π΄ΠΈΠ½Π΅Π½ΠΈΠ΅ Ρ ΡΠ°ΡΡΠΈ. ΠΡ ΡΠ°ΠΊΠΆΠ΅ ΠΌΠΎΠΆΠ΅ΡΠ΅ Π·Π°ΠΌΠ΅ΡΠΈΡΡ, ΡΡΠΎ Ρ ΡΠ΄Π°Π»ΠΈΠ» Π°Π½ΠΎΠ΄ΠΈΡΠΎΠ²Π°Π½ΠΈΠ΅ Π²ΠΎΠΊΡΡΠ³ ΠΎΡΠ²Π΅ΡΡΡΠΈΠΉ ΠΏΠΎΠ΄ Π±ΠΎΠ»ΡΡ ΠΈ Π²ΠΈΠ½ΡΡ Π½Π° ΡΠ°ΡΡΠΈ, ΡΡΠΎΠ±Ρ ΠΎΠ±Π΅ΡΠΏΠ΅ΡΠΈΡΡ Π½Π΅ΠΏΡΠ΅ΡΡΠ²Π½ΠΎΡΡΡ.
Π― ΠΏΡΠΎΡΠ΅ΡΡΠΈΡΠΎΠ²Π°Π» Π·Π°ΠΊΠΎΠ½ΡΠ΅Π½Π½ΡΠΉ ΡΡΠΈΠ»ΠΈΡΠ΅Π»Ρ Ρ Π΄ΠΈΠ½Π°ΠΌΠΈΠΊΠ°ΠΌΠΈ Wharfedale 220 ΠΈ ΠΈΡΡΠΎΡΠ½ΠΈΠΊΠΎΠΌ Π·Π²ΡΠΊΠ° Chromecast, ΡΠ°ΠΊ ΠΊΠ°ΠΊ ΠΏΠΎΠ»ΡΡΠ°ΡΠ΅Π»Ρ Π±ΡΠ΄Π΅Ρ ΠΈΡΠΏΠΎΠ»ΡΠ·ΠΎΠ²Π°ΡΡ Π΅Π³ΠΎ, ΠΈ Ρ ΠΎΡΠ΅Π½Ρ ΠΈΠΌ Π΄ΠΎΠ²ΠΎΠ»Π΅Π½.
Π‘ ΡΠΎΡΠΊΠΈ Π·ΡΠ΅Π½ΠΈΡ ΡΡΠΎΠΈΠΌΠΎΡΡΠΈ ΡΡΠΈΠ»ΠΈΡΠ΅Π»Ρ ΠΌΠΎΠΆΠ΅Ρ Π±ΡΡΡ ΠΈΠ·Π³ΠΎΡΠΎΠ²Π»Π΅Π½ ΡΠ°Π·Π»ΠΈΡΠ½ΡΠΌΠΈ ΡΠΏΠΎΡΠΎΠ±Π°ΠΌΠΈ Π² Π·Π°Π²ΠΈΡΠΈΠΌΠΎΡΡΠΈ ΠΎΡ Π±ΡΠ΄ΠΆΠ΅ΡΠ°. Π― Π²ΡΠ±ΡΠ°Π» Π΄Π²Π° ΡΡΠ°Π½ΡΡΠΎΡΠΌΠ°ΡΠΎΡΠ° ΠΈ Π΄Π²Π° Π±Π»ΠΎΠΊΠ° ΠΏΠΈΡΠ°Π½ΠΈΡ, ΠΏΠΎΡΠΎΠΌΡ ΡΡΠΎ Ρ
ΠΎΡΠ΅Π» ΠΏΠΎΠΏΡΠΎΠ±ΠΎΠ²Π°ΡΡ ΡΡΠΎ-ΡΠΎ ΠΎΡΠ»ΠΈΡΠ½ΠΎΠ΅ ΠΎΡ ΠΏΠΎΡΠ»Π΅Π΄Π½Π΅Π³ΠΎ ΡΠΎΠ±ΡΠ°Π½Π½ΠΎΠ³ΠΎ ΠΌΠ½ΠΎΠΉ ΠΌΠΈΠΊΡΠΎΡΡ
Π΅ΠΌΡ.
- ΠΠ²Π΅ ΠΏΠ»Π°ΡΡ Π±Π»ΠΎΠΊΠ° ΠΏΠΈΡΠ°Π½ΠΈΡ ΠΈ Π΄Π΅ΡΠ°Π»ΠΈ β 25 ΡΡΠ½ΡΠΎΠ² ΡΡΠ΅ΡΠ»ΠΈΠ½Π³ΠΎΠ²
- ΠΠ²Π° ΡΡΠ°Π½ΡΡΠΎΡΠΌΠ°ΡΠΎΡΠ° β 42 ΡΡΠ½ΡΠ° ΡΡΠ΅ΡΠ»ΠΈΠ½Π³ΠΎΠ²
- ΠΠ²Π΅ ΠΏΠ»Π°ΡΡ ΡΡΠΈΠ»ΠΈΡΠ΅Π»Ρ ΠΈ ΠΏΡΠΈΠ»ΠΈΡΠ½ΡΠ΅ Π΄Π΅ΡΠ°Π»ΠΈ β 41 ΡΡΠ½Ρ ΡΡΠ΅ΡΠ»ΠΈΠ½Π³ΠΎΠ² (ΠΌΠΎΠΈ ΠΎΠΏΠ΅ΡΠ°ΡΠΈΠΎΠ½Π½ΡΠ΅ ΡΡΠΈΠ»ΠΈΡΠ΅Π»ΠΈ Π±ΡΠ»ΠΈ ΠΊΡΠΏΠ»Π΅Π½Ρ ΠΏΠΎΠ΄Π΅ΡΠΆΠ°Π½Π½ΡΠΌΠΈ, ΠΏΠΎΡΡΠΎΠΌΡ Π±ΡΠ΄ΠΆΠ΅Ρ Π½Π΅ΠΌΠ½ΠΎΠ³ΠΎ Π±ΠΎΠ»ΡΡΠ΅)
- Π‘Ρ Π΅ΠΌΠ° Π·Π°Π·Π΅ΠΌΠ»Π΅Π½ΠΈΡ β 4,50 ΡΡΠ½ΡΠ° ΡΡΠ΅ΡΠ»ΠΈΠ½Π³ΠΎΠ²
- Π¨Π°ΡΡΠΈ, ΠΎΠΏΠΎΡΠ½Π°Ρ ΠΏΠ»ΠΈΡΠ° ΠΈ ΠΏΠΎΡΡΠΎΠ²ΡΠ΅ ΡΠ°ΡΡ ΠΎΠ΄Ρ β 93 ΡΡΠ½ΡΠ° ΡΡΠ΅ΡΠ»ΠΈΠ½Π³ΠΎΠ²
- Π Π°Π·Π»ΠΈΡΠ½ΡΠ΅ Π΄Π΅ΡΠ°Π»ΠΈ ΡΠ±ΠΎΡΠΊΠΈ, ΠΏΠ΅ΡΠ΅ΠΊΠ»ΡΡΠ°ΡΠ΅Π»ΠΈ, ΡΠ°Π·ΡΠ΅ΠΌΡ ΠΈ Ρ. Π΄. β 20 ΡΡΠ½ΡΠΎΠ² ΡΡΠ΅ΡΠ»ΠΈΠ½Π³ΠΎΠ²
ΠΠΎΡ ΡΠ°ΠΊ:
ΠΡΠ°Π²ΠΈΡΡΡ
12 ΠΊΠΎΠΌΠΌΠ΅Π½ΡΠ°ΡΠΈΠ΅Π² / Π‘Π΄Π΅Π»Π°ΠΉ ΡΠ°ΠΌ, Π£ΡΠΈΠ»ΠΈΡΠ΅Π»ΠΈ / ΠΠ²ΡΠΎΡ ΠΠΈΠ΄ΠΊΠΈΠΉ ΠΠ°ΠΉΠΊ / 6 Π½ΠΎΡΠ±ΡΡ 2014 Π³. 5 Π½ΠΎΡΠ±ΡΡ 2021 Π³. / 47 Π»Π°Π±ΠΎΡΠ°ΡΠΎΡΠΈΠΉ, Π§ΠΈΠΏ-ΡΡΠΈΠ»ΠΈΡΠ΅Π»Ρ, ΠΊΠ°ΡΡΠ° ΡΡΠΈΠ»Π΅Π½ΠΈΡ, ΡΡΠΈΠ»Π΅Π½ΠΈΠ΅ ΠΊΠ»ΠΎΠ½Π°, ΠΊΠΎΠΌΠΏΠ»Π΅ΠΊΡ ΡΡΠΈΠ»Π΅Π½ΠΈΡ ΠΊΠ»ΠΎΠ½Π°, lm3875, lm3886, ΡΠ±ΠΎΡΠΊΠ° ΡΡΠΈΠ»Π΅Π½ΠΈΡ ΠΊΠ»ΠΎΠ½Π° LM3886, LM4780
LM3886 β ΠΎΠ΄Π½Π° ΠΈΠ· ΠΈΠ½ΡΠ΅Π³ΡΠ°Π»ΡΠ½ΡΡ
ΡΡ
Π΅ΠΌ ΠΎΠ΄Π½ΠΎΠΊΡΠΈΡΡΠ°Π»ΡΠ½ΠΎΠ³ΠΎ ΠΌΠΎΠ½ΠΎΠ»ΠΈΡΠ½ΠΎΠ³ΠΎ ΡΡΠΈΠ»ΠΈΡΠ΅Π»Ρ Texas Instruments. ΠΡΠΎ ΠΏΡΠ°ΠΊΡΠΈΡΠ΅ΡΠΊΠΈ ΠΏΠΎΠ»Π½ΠΎΡΠ΅Π½Π½ΡΠΉ ΡΡΠΈΠ»ΠΈΡΠ΅Π»Ρ Π½Π° ΠΊΡΠΈΡΡΠ°Π»Π»Π΅, ΠΈ Π΄Π»Ρ ΡΠΎΠ·Π΄Π°Π½ΠΈΡ ΠΏΠΎΠ»Π½ΠΎΡΡΠ½ΠΊΡΠΈΠΎΠ½Π°Π»ΡΠ½ΠΎΠ³ΠΎ Π²ΡΡΠΎΠΊΠΎΠΏΡΠΎΠΈΠ·Π²ΠΎΠ΄ΠΈΡΠ΅Π»ΡΠ½ΠΎΠ³ΠΎ ΡΡΠΈΠ»ΠΈΡΠ΅Π»Ρ ΡΡΠ΅Π±ΡΠ΅ΡΡΡ Π²ΡΠ΅Π³ΠΎ Π½Π΅ΡΠΊΠΎΠ»ΡΠΊΠΎ Π΄ΠΎΠΏΠΎΠ»Π½ΠΈΡΠ΅Π»ΡΠ½ΡΡ
Π΄Π΅ΡΠ°Π»Π΅ΠΉ.
LM3886 ΠΎΡΠ»ΠΈΡΠ°Π΅ΡΡΡ Π½ΠΈΠ·ΠΊΠΈΠΌ ΡΡΠΎΠ²Π½Π΅ΠΌ ΠΈΡΠΊΠ°ΠΆΠ΅Π½ΠΈΠΉ (ΠΌΠ΅Π½Π΅Π΅ 0,1%) ΠΈ ΠΏΡΠΈΠ»ΠΈΡΠ½ΠΎΠΉ Π²ΡΡ ΠΎΠ΄Π½ΠΎΠΉ ΠΌΠΎΡΠ½ΠΎΡΡΡΡ ΠΏΡΠΈ Π»Π΅Π³ΠΊΠΎΠΉ Π½Π°Π³ΡΡΠ·ΠΊΠ΅. ΠΠ°ΠΆΠ΄ΡΠΉ ΠΌΠΎΠ½ΠΎΡΠΈΠΏ Π±ΡΠ΄Π΅Ρ Π²ΡΠ΄Π°Π²Π°ΡΡ ΠΎΠΊΠΎΠ»ΠΎ 50 ΠΡ RMS Π½Π° 8 ΠΠΌ, Ρ ΡΠΎΠΎΡΠ²Π΅ΡΡΡΠ²ΡΡΡΠΈΠΌ ΡΠ°Π΄ΠΈΠ°ΡΠΎΡΠΎΠΌ ΠΈ ΡΠΈΠ½Π°ΠΌΠΈ ΠΏΠΈΡΠ°Π½ΠΈΡ. ΠΠ½ ΠΎΠ±Π΅ΡΠΏΠ΅ΡΠΈΠ²Π°Π΅Ρ Π½Π΅ΠΌΠ½ΠΎΠ³ΠΎ ΠΌΠ΅Π½ΡΡΡΡ ΠΌΠΎΡΠ½ΠΎΡΡΡ Π½Π° 4 ΠΠΌ, Ρ ΠΎΡΡ ΡΡΠΎ Π·Π°Π²ΠΈΡΠΈΡ ΠΎΡ Π½Π°ΠΏΡΡΠΆΠ΅Π½ΠΈΡ, ΠΊΠΎΡΠΎΡΠΎΠ΅ Π²Ρ ΠΏΠΎΠ΄Π°Π΅ΡΠ΅ Π½Π° ΡΠΈΠΏ.
Origins
ΠΠΎΠ½ΡΠ΅ΠΏΡΠΈΡ Π³Π΅ΠΉΠ½ΡΠΊΠ»ΠΎΠ½Π° LM3886 Π²ΠΎΡΡ ΠΎΠ΄ΠΈΡ ΠΊ 1999 Π³ΠΎΠ΄Ρ ΠΈ ΠΊ ΠΊΠΎΠΌΠΏΠ°Π½ΠΈΠΈ ΠΏΠΎΠ΄ Π½Π°Π·Π²Π°Π½ΠΈΠ΅ΠΌ 47 Labs. Π Π°Π·ΡΠ°Π±ΠΎΡΡΠΈΠΊΠΈ 47 Labs ΠΏΡΠ΅Π΄ΡΡΠ°Π²ΠΈΠ»ΠΈ ΡΡΠΈΠ»ΠΈΡΠ΅Π»Ρ ΠΏΠΎΠ΄ Π½Π°Π·Π²Π°Π½ΠΈΠ΅ΠΌ 4706Β Gaincard. Π ΡΠΎ Π²ΡΠ΅ΠΌΡ ΠΊΠ°ΡΡΠ° Gaincard ΠΏΠΎΠ»ΡΡΠΈΠ»Π° Ρ ΠΎΡΠΎΡΠΈΠ΅ ΠΎΡΠ·ΡΠ²Ρ, Π½ΠΎ Π²ΡΠ·Π²Π°Π»Π° ΡΠ΅ΡΡΠ΅Π·Π½ΡΠ΅ ΡΠΏΠΎΡΡ. ΠΡΠΎ Π·Π²ΡΡΠ°Π»ΠΎ Π²Π΅Π»ΠΈΠΊΠΎΠ»Π΅ΠΏΠ½ΠΎ, Π½Π΅ΡΠΌΠΎΡΡΡ Π½Π° ΡΠΎ, ΡΡΠΎ Π½Π΅ ΠΈΡΠΏΠΎΠ»ΡΠ·ΠΎΠ²Π°Π»Π°ΡΡ Π±ΠΎΠ»ΡΡΠ°Ρ ΡΠΈΠ»ΡΡΡΠ°ΡΠΈΡ ΠΈΡΡΠΎΡΠ½ΠΈΠΊΠ° ΠΏΠΈΡΠ°Π½ΠΈΡ ΠΈ ΠΏΠΎΡΡΠΈ Π½Π΅ Π±ΡΠ»ΠΎ Π΄Π΅ΡΠ°Π»Π΅ΠΉ.
ΠΡΠ΅Π½Ρ ΡΠ»Π΅Π³Π°Π½ΡΠ½ΡΠΉ ΠΈ ΠΏΡΠΎΡΡΠΎΠΉ ΡΡΠΈΠ»ΠΈΡΠ΅Π»Ρ 4706 Gaincard ΠΎΡ Sakura Systems.Gaincard Π΄Π΅ΡΠ·ΠΊΠΎ Π±ΡΠΎΡΠΈΠ» Π²ΡΠ·ΠΎΠ² ΡΡΠ°Π΄ΠΈΡΠΈΠΎΠ½Π½ΠΎΠΉ ΠΊΠΎΠ½ΡΡΡΡΠΊΡΠΈΠΈ ΡΡΠΈΠ»ΠΈΡΠ΅Π»Ρ. ΠΠ΄Π½Π°ΠΊΠΎ Π±ΠΎΠ»ΡΡΠ°Ρ ΡΠ°ΡΡΡ ΡΠΏΠΎΡΠΎΠ² Π²ΠΎΠ·Π½ΠΈΠΊΠ»Π° ΠΈΠ·-Π·Π° Π·Π°ΠΏΠ΅ΡΠ°ΡΠ°Π½Π½ΠΎΠ³ΠΎ ΡΠ°ΡΡΠΈ 47 Labs ΠΈ ΡΠΎΠ³ΠΎ, ΡΡΠΎ Π±ΡΠ»ΠΎ ΡΠΏΡΡΡΠ°Π½ΠΎ Π²Π½ΡΡΡΠΈ. ΠΠ΅ΡΠΌΠ΅ΡΠΈΡΠ½ΡΠΉ ΠΊΠΎΡΠΏΡΡ ΠΈ ΡΠ΅Π½Π½ΠΈΠΊ Π² 3300 Π΄ΠΎΠ»Π»Π°ΡΠΎΠ², Π΅ΡΡΠ΅ΡΡΠ²Π΅Π½Π½ΠΎ, Π·Π°ΡΡΠ°Π²ΠΈΠ»ΠΈ Π²Π»Π°Π΄Π΅Π»ΡΡΠ΅Π² Π·Π°Π³Π»ΡΠ½ΡΡΡ Π²Π½ΡΡΡΡ, ΠΈ ΠΊΠΎΠ³Π΄Π° ΠΊΡΠΎ-ΡΠΎ Π½Π°ΠΊΠΎΠ½Π΅Ρ ΡΡΠΎ ΡΠ΄Π΅Π»Π°Π», Π΄Π΅ΡΡΠΌΠΎ ΠΏΠΎΠΏΠ°Π»ΠΎ Π² Π²Π΅Π½ΡΠΈΠ»ΡΡΠΎΡβ¦
ΠΠΎΠΉΠ΄ΠΈΡΠ΅ Π² Gainclone
ΠΠ²ΡΠΊΠΎΠ²ΠΎΠ΅ ΡΠΎΠΎΠ±ΡΠ΅ΡΡΠ²ΠΎ Π±ΡΡΡΡΠΎ ΠΎΠ±Π½Π°ΡΡΠΆΠΈΠ»ΠΎ, ΡΡΠΎ Gaincard, ΠΏΡΠΎΠ΄Π°ΡΡΠ°ΡΡΡ Π² ΡΠΎΠ·Π½ΠΈΡΡ ΠΏΠΎ ΡΠ΅Π½Π΅ Π±ΠΎΠ»Π΅Π΅ 3 ΡΡΡΡΡ Π΄ΠΎΠ»Π»Π°ΡΠΎΠ², ΠΏΡΠ΅Π΄ΡΡΠ°Π²Π»ΡΠ΅Ρ ΡΠΎΠ±ΠΎΠΉ Π½Π΅ ΡΡΠΎ ΠΈΠ½ΠΎΠ΅, ΠΊΠ°ΠΊ ΠΏΠ°ΡΡ ΠΈΠ½ΡΠ΅Π³ΡΠ°Π»ΡΠ½ΡΡ
ΡΡ
Π΅ΠΌ LM3886 ΠΈ ΠΊΠΎΠΌΠΏΠ»Π΅ΠΊΡΡΡΡΠΈΠ΅ ΡΡΠΎΠΈΠΌΠΎΡΡΡΡ Π² Π½Π΅ΡΠΊΠΎΠ»ΡΠΊΠΎ Π΄ΠΎΠ»Π»Π°ΡΠΎΠ².
ΠΠΎΠ½Π΅ΡΠ½ΠΎ, ΡΡΠΎ Π±ΡΠ»ΠΎ ΠΊΡΠ΅Π°ΡΠΈΠ²Π½ΠΎ, Π΄Π°ΠΆΠ΅ Π³Π΅Π½ΠΈΠ°Π»ΡΠ½ΠΎ. ΠΠ±ΡΠΈΠΉ ΠΏΡΡΡ ΠΏΡΠΎΡ
ΠΎΠΆΠ΄Π΅Π½ΠΈΡ ΡΠΈΠ³Π½Π°Π»Π° ΡΠΎΡΡΠ°Π²Π»ΡΠ» Π²ΡΠ΅Π³ΠΎ Π½Π΅ΡΠΊΠΎΠ»ΡΠΊΠΎ ΡΠ°Π½ΡΠΈΠΌΠ΅ΡΡΠΎΠ², Π° ΡΠ°ΡΡΠΈ Π±ΡΠ»ΠΎ ΠΊΡΠ°ΡΠΈΠ²ΡΠΌ, Π½ΠΎ Π²Π»Π°Π΄Π΅Π»ΡΡΡ ΡΡΠ²ΡΡΠ²ΠΎΠ²Π°Π»ΠΈ ΡΠ΅Π±Ρ ΠΎΠ±ΠΌΠ°Π½ΡΡΡΠΌΠΈ, Π·Π°ΠΏΠ»Π°ΡΠΈΠ² ΡΡΡΡΡΠΈ Π΄ΠΎΠ»Π»Π°ΡΠΎΠ² Π·Π° ΠΎΡΠ΅Π½Ρ Ρ
ΠΎΡΠΎΡΠ΅Π΅ ΡΠ°ΡΡΠΈ ΠΈ Π½Π΅ΡΠΊΠΎΠ»ΡΠΊΠΎ ΠΎΡΠ΅Π½Ρ Π΄Π΅ΡΠ΅Π²ΡΡ
Π΄Π΅ΡΠ°Π»Π΅ΠΉ.
Π‘ΠΎΠΎΠ±ΡΠ΅ΡΡΠ²ΠΎ DIY-Π°ΡΠ΄ΠΈΠΎ Π·Π°ΠΈΠ½ΡΠ΅ΡΠ΅ΡΠΎΠ²Π°Π»ΠΎΡΡ Π² ΡΡΠΎΡ ΠΌΠΎΠΌΠ΅Π½Ρ, ΠΏΠΎΡΠΎΠΌΡ ΡΡΠΎ Π»ΡΠ΄ΠΈ ΠΏΠΎΠ½ΡΠ»ΠΈ, ΡΡΠΎ ΠΎΠ½ΠΈ ΠΌΠΎΠ³ΡΡ ΡΠΎΠ·Π΄Π°Π²Π°ΡΡ ΠΊΠ»ΠΎΠ½Ρ, Π²ΠΎΠ·ΠΌΠΎΠΆΠ½ΠΎ, Π΄Π°ΠΆΠ΅ Ρ Π»ΡΡΡΠΈΠΌ Π·Π²ΡΠΊΠΎΠΌ , ΡΠ΅ΠΌ Ρ ΡΡΠΎΠ³ΠΎ Π΄ΠΎΡΠΎΠ³ΠΎΠ³ΠΎ ΡΡΠΈΠ»ΠΈΡΠ΅Π»Ρ Ρ Ρ ΠΎΡΠΎΡΠΈΠΌΠΈ ΠΎΡΠ·ΡΠ²Π°ΠΌΠΈ. Π’Π°ΠΊ ΡΠΎΠ΄ΠΈΠ»ΡΡ ΠΎΠ΄ΠΈΠ½ ΠΈΠ· Π²Π΅Π»ΠΈΡΠ°ΠΉΡΠΈΡ Π°ΡΠ΄ΠΈΠΎ-ΡΠ΅Π½ΠΎΠΌΠ΅Π½ΠΎΠ² ΠΏΠΎΡΠ»Π΅Π΄Π½ΠΈΡ Π»Π΅Ρ β Gainclone!
ΠΠΎΠΉ ΠΏΡΠΎΠ΅ΠΊΡ
Π ΡΠ΅ΡΠΈ Π΅ΡΡΡ/Π±ΡΠ»ΠΎ Π½Π΅ΡΠΊΠΎΠ»ΡΠΊΠΎ Π½Π°Π±ΠΎΡΠΎΠ² LM3886 gainclone, ΡΠ°ΠΊΠΈΡ
ΠΊΠ°ΠΊ ΡΡΠ° ΠΈ ΡΡΠ° ΠΊΡΠ°ΡΠΎΡΠ°, Π½ΠΎ ΠΌΠ½Π΅ Π½ΡΠ°Π²ΠΈΡΡΡ Π½Π°Π±ΠΎΡ ΠΏΠ»Π°Ρ ΠΈ Π΄Π΅ΡΠ°Π»Π΅ΠΉ, ΠΊΠΎΡΠΎΡΡΠ΅ Ρ ΠΏΠΎΠ»ΡΡΠΈΠ» Π½Π° Π½ΡΠ½Π΅ Π½Π΅ΡΡΡΠ΅ΡΡΠ²ΡΡΡΠ΅ΠΌ ΡΠ°ΠΉΡΠ΅ chipamp.
com. ΠΠ°ΡΠ΅ΡΡΠ²ΠΎ ΠΏΠ΅ΡΠ°ΡΠ½ΠΎΠΉ ΠΏΠ»Π°ΡΡ ΠΈ Π΄Π΅ΡΠ°Π»Π΅ΠΉ ΠΎΡΠ»ΠΈΡΠ½ΠΎΠ΅, ΠΈ ΠΏΠΎΡΠ»Π΅ ΠΎΠ±ΡΠΈΡΠ½ΡΡ
ΠΈΡΡΠ»Π΅Π΄ΠΎΠ²Π°Π½ΠΈΠΉ Ρ ΠΎΠ±Π½Π°ΡΡΠΆΠΈΠ», ΡΡΠΎ ΡΡΠΎ Π±ΡΠ» Π»ΡΡΡΠΈΠΉ ΠΈΠ· Π²ΡΠ΅Ρ
ΠΊΠΎΠΌΠΏΠ»Π΅ΠΊΡΠΎΠ², Π΄ΠΎΡΡΡΠΏΠ½ΡΡ
Π² ΡΠΎ Π²ΡΠ΅ΠΌΡ.
ΠΡΡΡ Π½Π΅ΡΠΊΠΎΠ»ΡΠΊΠΎ ΠΎΡΠ»ΠΈΡΠ½ΡΡ ΠΎΠ½Π»Π°ΠΉΠ½-ΡΠ΅ΡΡΡΡΠΎΠ², Π² ΡΠΎΠΌ ΡΠΈΡΠ»Π΅ ΡΡΠΎΡ Π½ΠΎΠ²ΡΠΉ, ΠΏΠΎΡΠ²ΡΡΠ΅Π½Π½ΡΠΉ ΡΠ±ΠΎΡΠΊΠ΅ ΡΡΠΈΠ»ΠΈΡΠ΅Π»Π΅ΠΉ LM3886, ΠΎΡ Circuit Basics.
ΠΡΠ΅ Π±ΡΠ»ΠΎ ΠΎΡΠ΅Π½Ρ Π»Π΅Π³ΠΊΠΎ ΡΠΎΠ±ΡΠ°ΡΡ, Π° ΠΊΠΎΠΌΠΏΠ»Π΅ΠΊΡΡ Chip Amp Π²ΠΊΠ»ΡΡΠ°ΡΡ Π² ΡΠ΅Π±Ρ ΠΊΠ°ΡΠ΅ΡΡΠ²Π΅Π½Π½ΡΠ΅ ΡΠΈΠ»ΡΡΡΡΡΡΠΈΠ΅ ΠΊΠΎΠ½Π΄Π΅Π½ΡΠ°ΡΠΎΡΡ Panasonic Π΅ΠΌΠΊΠΎΡΡΡΡ 10 000 ΠΌΠΊΠ€, ΠΊΠ°ΡΠ΅ΡΡΠ²Π΅Π½Π½ΡΠ΅ ΡΠ΅Π·ΠΈΡΡΠΎΡΡ ΠΈ Π΄ΡΡΠ³ΠΈΠ΅ ΠΏΠ°ΡΡΠΈΠ²Π½ΡΠ΅ ΡΠ»Π΅ΠΌΠ΅Π½ΡΡ. Π‘Π»Π΅Π΄Ρ ΠΏΠΎΠ·ΠΎΠ»ΠΎΡΠ΅Π½Ρ, Π° Π΄ΠΎΡΠΊΠΈ ΠΈΠ·Π³ΠΎΡΠΎΠ²Π»Π΅Π½Ρ ΠΈΠ· ΡΡΠ΅ΠΊΠ»ΠΎΠ²ΠΎΠ»ΠΎΠΊΠ½Π°.
ΠΠΎΡ ΡΡΠΎ Π²Ρ ΠΏΠΎΠ»ΡΡΠ°Π΅ΡΠ΅ Π² ΠΊΠΎΠΌΠΏΠ»Π΅ΠΊΡΠ΅ β ΠΎΠ±ΡΠ°ΡΠΈΡΠ΅ Π²Π½ΠΈΠΌΠ°Π½ΠΈΠ΅ Π½Π° ΠΎΡΠ»ΠΈΡΠ½ΠΎΠ΅ ΠΊΠ°ΡΠ΅ΡΡΠ²ΠΎ ΠΏΠ»Π°ΡΡ, ΠΎΡΠ»ΠΈΡΠ½ΡΠ΅ Π΄Π΅ΡΠ°Π»ΠΈ ΠΈ ΡΠΏΠ°ΠΊΠΎΠ²ΠΊΡ. ΠΠ° ΡΠ°ΠΌΠΎΠΌ Π΄Π΅Π»Π΅ Π½Π΅Ρ Π½Π΅ΠΎΠ±Ρ ΠΎΠ΄ΠΈΠΌΠΎΡΡΠΈ ΠΏΠΎΠΊΡΠΏΠ°ΡΡ Π΄Π΅ΡΠ΅Π²ΡΠΉ ΠΊΠΈΡΠ°ΠΉΡΠΊΠΈΠΉ Π½Π°Π±ΠΎΡ, ΠΊΠΎΠ³Π΄Π° Π²ΡΠ΅ ΡΡΠΎ ΠΌΠΎΠΆΠ½ΠΎ ΠΏΠΎΠ»ΡΡΠΈΡΡ Π·Π° 100 Π±Π°ΠΊΡΠΎΠ² ΠΈ Ρ ΡΠ°ΠΊΠΎΠ³ΠΎ Ρ ΠΎΡΠΎΡΠ΅Π³ΠΎ ΠΏΠ°ΡΠ½Ρ, ΠΊΠ°ΠΊ ΠΡΠ°ΠΉΠ°Π½! I Π±ΡΠ» , ΠΊΠΎΡΠΎΡΡΠΉ ΡΠΎΠ±ΠΈΡΠ°Π»ΡΡ ΠΈΡΠΏΠΎΠ»ΡΠ·ΠΎΠ²Π°ΡΡ Π΄Π²Π° Π·Π°ΠΏΠ°ΡΠ½ΡΡ
ΡΡΠ°Π½ΡΡΠΎΡΠΌΠ°ΡΠΎΡΠ° Π½Π° 100 ΠΠ Ρ Π΄Π²ΠΎΠΉΠ½ΡΠΌΠΈ Π²ΡΠΎΡΠΈΡΠ½ΡΠΌΠΈ ΠΎΠ±ΠΌΠΎΡΠΊΠ°ΠΌΠΈ Π½Π° 12 Π, ΡΠΎΠ΅Π΄ΠΈΠ½Π΅Π½Π½ΡΠΌΠΈ ΠΏΠΎΡΠ»Π΅Π΄ΠΎΠ²Π°ΡΠ΅Π»ΡΠ½ΠΎ. ΠΡΠΎΠ±Π»Π΅ΠΌΠ° Π·Π°ΠΊΠ»ΡΡΠ°Π»Π°ΡΡ Π² ΡΠΎΠΌ, ΡΡΠΎ 12-Π²ΠΎΠ»ΡΡΠΎΠ²ΡΠ΅ Π²ΡΠΎΡΠΈΡΠ½ΡΠ΅ ΠΎΠ±ΠΌΠΎΡΠΊΠΈ ΡΡΠΈΡ
ΡΡΠ°Π½ΡΡΠΎΡΠΌΠ°ΡΠΎΡΠΎΠ² Π½Π° 100 ΠΠ Π½Π΅ Π±ΡΠ»ΠΈ Π±Ρ ΠΈΠ΄Π΅Π°Π»ΡΠ½ΡΠΌΠΈ Π΄Π»Ρ ΡΡΠΎΠ³ΠΎ ΠΏΡΠΈΠ»ΠΎΠΆΠ΅Π½ΠΈΡ, Π΄Π°Π²Π°Ρ ΠΎΠΊΠΎΠ»ΠΎ 17 Π ΠΏΠΎΡΡΠΎΡΠ½Π½ΠΎΠ³ΠΎ ΡΠΎΠΊΠ° Π±Π΅Π· ΠΏΠΎΡΠ΅ΡΡ Π½Π° Π΄ΠΈΠΎΠ΄Π°Ρ
.
ΠΠΌΠ΅ΡΡΠΎ ΡΡΠΎΠ³ΠΎ Ρ ΡΠ΅ΡΠΈΠ» ΠΈΡΠΏΠΎΠ»ΡΠ·ΠΎΠ²Π°ΡΡ ΠΎΠ΄ΠΈΠ½ ΡΡΠ°Π½ΡΡΠΎΡΠΌΠ°ΡΠΎΡ Π½Π° 300 ΠΠ Ρ Π΄Π²ΡΠΌΡ Π²ΡΠΎΡΠΈΡΠ½ΡΠΌΠΈ ΠΎΠ±ΠΌΠΎΡΠΊΠ°ΠΌΠΈ Π½Π° 25 Π. Π£ΡΠΈΠ»ΠΈΡΠ΅Π»Ρ ΠΏΠΎ-ΠΏΡΠ΅ΠΆΠ½Π΅ΠΌΡ ΡΠΊΠΎΠ½ΡΠΈΠ³ΡΡΠΈΡΠΎΠ²Π°Π½ ΠΏΠΎ ΡΡ Π΅ΠΌΠ΅ Π΄Π²ΠΎΠΉΠ½ΠΎΠ³ΠΎ ΠΌΠΎΠ½ΠΎ, Π²ΡΠΎΡΠΈΡΠ½ΠΎΠ΅ Π½Π°ΠΏΡΡΠΆΠ΅Π½ΠΈΠ΅ ΡΠ΅ΠΏΠ΅ΡΡ ΡΠΎΠΎΡΠ²Π΅ΡΡΡΠ²ΡΠ΅Ρ Π½Π°Π³ΡΡΠ·ΠΊΠ΅ 8 ΠΠΌ, Π° ΠΎΠ΄ΠΈΠ½ΠΎΡΠ½ΡΠΉ ΡΠΎΡΠΎΠΈΠ΄Π°Π»ΡΠ½ΡΠΉ ΡΡΠ°Π½ΡΡΠΎΡΠΌΠ°ΡΠΎΡ ΡΠ΄Π°ΡΠ½ΠΎ Π²ΡΡΠ°Π» Π½Π° ΠΌΠ΅ΡΡΠΎ ΠΏΡΠ΅ΠΆΠ½Π΅Π³ΠΎ Π² ΡΡΠΎΠΌ ΡΠ°ΡΡΠΈ. ΠΡΠΎΡΠΈΡΠ½ΡΠ΅ ΡΠ΅ΠΏΠΈ 25 Π Π²ΡΠΏΡΡΠΌΠ»ΡΡΡ ΠΏΡΠΈΠΌΠ΅ΡΠ½ΠΎ Π΄ΠΎ 35 Π (25 x 1,414) Π·Π° Π²ΡΡΠ΅ΡΠΎΠΌ Π΄ΠΈΠΎΠ΄Π½ΡΡ ΠΏΠΎΡΠ΅ΡΡ.
Π― ΡΠ΅ΡΠΈΠ» ΠΈΡΠΏΠΎΠ»ΡΠ·ΠΎΠ²Π°ΡΡ ΡΡΠΎ ΡΡΠ°ΡΠΎΠ΅ ΡΠ°ΡΡΠΈ ΡΡΠΈΠ»ΠΈΡΠ΅Π»Ρ, ΠΊΠΎΡΠΎΡΠΎΠ΅ Ρ ΠΌΠ΅Π½Ρ Π·Π°Π²Π°Π»ΡΠ»ΠΎΡΡ:
Π‘ΡΠ°ΡΠΎΠ΅ ΡΠ°ΡΡΠΈ ΡΡΠΈΠ»ΠΈΡΠ΅Π»Ρ ΠΌΠΎΡΠ½ΠΎΡΡΠΈ β ΠΊ ΡΠΎΠΆΠ°Π»Π΅Π½ΠΈΡ, ΡΠ΅ΡΠ΅Π²ΠΎΠΉ ΡΡΠ°Π½ΡΡΠΎΡΠΌΠ°ΡΠΎΡ Π½Π° 300 ΠΠ ΠΈΠΌΠ΅Π΅Ρ Π½Π΅ΠΏΡΠ°Π²ΠΈΠ»ΡΠ½ΠΎΠ΅ Π²ΡΠΎΡΠΈΡΠ½ΠΎΠ΅ Π½Π°ΠΏΡΡΠΆΠ΅Π½ΠΈΠ΅, ΠΏΠΎΡΡΠΎΠΌΡ Ρ Π·Π°ΠΊΠ°Π·Π°Π» Π΅ΡΠ΅ ΠΎΠ΄ΠΈΠ½ 300 ΠΠ Ρ 25 Π Π²ΡΠΎΡΠΈΡΠ½ΡΠΌΠΈ.ΠΠ° ΡΠ»Π΅Π΄ΡΡΡΠΈΡ Π½Π΅ΡΠΊΠΎΠ»ΡΠΊΠΈΡ ΡΠΎΡΠΎΠ³ΡΠ°ΡΠΈΡΡ ΠΏΠΎΠΊΠ°Π·Π°Π½Π° ΠΏΠΎΠ΄Π³ΠΎΡΠΎΠ²ΠΊΠ° ΠΊΠΎΡΠΏΡΡΠ°, Π²ΠΊΠ»ΡΡΠ°Ρ ΡΡΡΠ°Π½ΠΎΠ²ΠΊΡ ΡΠ΅ΡΠ΅Π±ΡΡΠ½ΡΡ ΠΊΠ»Π΅ΠΌΠΌ CMC Π΄Π»Ρ Π΄ΠΈΠ½Π°ΠΌΠΈΠΊΠΎΠ², ΡΠ΅ΡΠ΅Π±ΡΠΈΡΡΡΡ ΡΠ°Π·ΡΠ΅ΠΌΠΎΠ² CMC RCA ΠΈ ΠΌΠΎΠ½ΡΠ°ΠΆ ΡΠ°Π΄ΠΈΠ°ΡΠΎΡΠ°.
Π‘Π±ΠΎΡΠΊΠ°
ΠΡΠΎ ΡΠ°ΡΡΠΈ ΠΏΠΎΡΡΠΈ ΠΈΠ΄Π΅Π°Π»ΡΠ½ΠΎ. Π― ΠΈΡΠΏΠΎΠ»ΡΠ·ΠΎΠ²Π°Π» ΡΡΡΠ΅ΡΡΠ²ΡΡΡΠΈΠ΅ ΡΠ°Π΄ΠΈΠ°ΡΠΎΡΡ ΠΈ ΡΠ³Π»ΠΎΠ²ΡΠ΅ ΠΊΡΠΎΠ½ΡΡΠ΅ΠΉΠ½Ρ, ΡΠΎΡΠΊΡ ΠΊΡΠ΅ΠΏΠ»Π΅Π½ΠΈΡ ΡΡΠ°Π½ΡΡΠΎΡΠΌΠ°ΡΠΎΡΠ°, ΡΠ΅ΡΠ΅Π²ΠΎΠΉ Π²Π²ΠΎΠ΄ ΠΈ ΡΠ΅ΡΠ΅Π²ΠΎΠΉ Π²ΡΠΊΠ»ΡΡΠ°ΡΠ΅Π»Ρ.
Π― ΡΠΎΠ»ΡΠΊΠΎ ΡΡΠΎ Π΄ΠΎΠ±Π°Π²ΠΈΠ» ΡΠ΅ΡΠ΅Π±ΡΡΠ½ΡΠ΅ ΠΊΠ»Π΅ΠΌΠΌΡ CMC Π΄Π»Ρ Π΄ΠΈΠ½Π°ΠΌΠΈΠΊΠΎΠ². ΠΠΎΡ ΠΊΡΡΠΏΠ½ΡΠΉ ΠΏΠ»Π°Π½ Π²Π½ΡΡΡΠ΅Π½Π½Π΅ΠΉ ΡΠ°ΡΡΠΈ ΡΡΠΈΡ
ΠΏΡΠ΅ΠΊΡΠ°ΡΠ½ΡΡ
ΠΏΠΎΡΠ΅ΡΠ΅Π±ΡΠ΅Π½Π½ΡΡ
ΠΊΠ»Π΅ΠΌΠΌ CMC. Π‘Π΅ΡΠ΅Π±ΡΠΎ β Π»ΡΡΡΠΈΠΉ ΠΏΡΠΎΠ²ΠΎΠ΄Π½ΠΈΠΊ, Π° CMC Π΄Π΅Π»Π°Π΅Ρ ΠΎΡΠ»ΠΈΡΠ½ΡΠ΅ ΡΠ°Π·ΡΠ΅ΠΌΡ. ΠΠ΄Π΅ΡΡ ΠΌΡ Π²ΠΈΠ΄ΠΈΠΌ ΡΠ°Π·ΡΠ΅ΠΌΡ CMC ΡΠ½Π°ΡΡΠΆΠΈ. ΠΡΠΎ ΡΠ°Π½Π½ΠΈΠΉ ΠΌΠ°ΠΊΠ΅Ρ ΠΏΠ»Π°Ρ, ΡΠ°ΡΠΏΠΎΠ»ΠΎΠΆΠ΅Π½Π½ΡΡ
Π²Π½ΡΡΡΠΈ ΡΠ°ΡΡΠΈ, Π΄Π»Ρ ΠΏΡΠΎΠ²Π΅ΡΠΊΠΈ Π·Π°Π·ΠΎΡΠΎΠ², ΡΠ°ΡΠΏΠΎΠ»ΠΎΠΆΠ΅Π½ΠΈΡ ΠΏΠ»Π°Ρ, Π΄Π»ΠΈΠ½Ρ ΠΏΡΠΎΠ²ΠΎΠ΄ΠΊΠΈ ΠΈ Ρ. Π΄. ΠΠ΄Π΅ΡΡ Π²Ρ ΠΌΠΎΠΆΠ΅ΡΠ΅ ΡΠ²ΠΈΠ΄Π΅ΡΡ ΠΊΡΡΠΏΠ½ΡΠΉ ΠΏΠ»Π°Π½ Π³ΠΎΡΠΎΠ²ΠΎΠ³ΠΎ ΠΌΠΎΠ΄ΡΠ»Ρ ΠΏΠΈΡΠ°Π½ΠΈΡ ΡΠ»Π΅Π²Π°, ΠΏΠΎΠ΄ΠΊΠ»ΡΡΠ΅Π½Π½ΠΎΠ³ΠΎ ΠΊ ΠΌΠΎΠ΄ΡΠ»Ρ ΡΡΠΈΠ»ΠΈΡΠ΅Π»Ρ. ΠΠ±ΡΠ°ΡΠΈΡΠ΅ Π²Π½ΠΈΠΌΠ°Π½ΠΈΠ΅ Π½Π° ΡΠΎΠ»ΡΡΡΠΉ ΠΌΠ΅Π΄Π½ΡΠΉ ΠΏΡΠΎΠ²ΠΎΠ΄, ΠΊΠΎΡΠΎΡΡΠΉ Ρ ΠΈΡΠΏΠΎΠ»ΡΠ·ΠΎΠ²Π°Π» Π·Π΄Π΅ΡΡ. Π― ΠΈΡΠΏΠΎΠ»ΡΠ·ΠΎΠ²Π°Π» ΡΠ°ΠΌΡΠΉ ΡΠΎΠ»ΡΡΡΠΉ ΠΏΡΠΎΠ²ΠΎΠ΄, ΠΊΠΎΡΠΎΡΡΠΉ ΡΠΎΠ»ΡΠΊΠΎ ΠΌΠΎΠ³ ΠΏΡΠΈΠΏΠ°ΡΡΡ ΠΊ ΠΏΠ»Π°ΡΠ°ΠΌ, Π΄Π»Ρ ΠΎΠ±Π΅ΡΠΏΠ΅ΡΠ΅Π½ΠΈΡ Π½Π°ΠΈΠΌΠ΅Π½ΡΡΠ΅Π³ΠΎ ΠΈΠΌΠΏΠ΅Π΄Π°Π½ΡΠ° ΠΈΡΡΠΎΡΠ½ΠΈΠΊΠ° ΠΏΠΈΡΠ°Π½ΠΈΡ. ΠΠΎΡ Π²ΠΈΠ΄ ΡΠ·Π°Π΄ΠΈ, ΠΏΠΎΠΊΠ°Π·ΡΠ²Π°ΡΡΠΈΠΉ ΠΌΠΎΠ΄ΡΠ»Ρ ΡΡΠΈΠ»ΠΈΡΠ΅Π»Ρ ΠΊΡΡΠΏΠ½ΡΠΌ ΠΏΠ»Π°Π½ΠΎΠΌ. ΠΠΎΠ·ΠΌΠΎΠΆΠ½ΠΎ, Π²Ρ Π·Π°ΠΌΠ΅ΡΠΈΡΠ΅, ΡΡΠΎ ΠΊΠΎΠ½Π΄Π΅Π½ΡΠ°ΡΠΎΡΡ Π»ΠΎΠΊΠ°Π»ΡΠ½ΠΎΠ³ΠΎ ΡΠΈΠ»ΡΡΡΠ° Π½Π° ΠΏΠ»Π°ΡΠ΅ ΠΎΠ±Ρ
ΠΎΠ΄ΡΡΡΡ, ΡΡΠΎ Ρ
ΠΎΡΠΎΡΠΈΠΉ ΡΠΏΠΎΡΠΎΠ± ΡΠ΄Π΅Π»Π°ΡΡ ΡΡΠΎ-ΡΠΎ. ΡΡΠΎΠΊΠΎΠ²ΡΠ΅ (ΠΈΠ· ΠΌΠΎΠ΅Π³ΠΎ ΡΡΠΎΠΊΠ°) ΠΊΠ»Π΅ΠΌΠΌΠ½ΠΈΠΊΠΈ. ΠΠ½Π΅ ΠΎΠ½ΠΈ Π½ΡΠ°Π²ΡΡΡΡ, ΠΏΠΎΡΠΎΠΌΡ ΡΡΠΎ ΠΎΠ½ΠΈ ΠΎΡΠ΅Π½Ρ ΠΏΡΠΎΡΠ½ΡΠ΅ ΠΈ ΠΏΡΠΈ Π½Π΅ΠΎΠ±Ρ
ΠΎΠ΄ΠΈΠΌΠΎΡΡΠΈ ΠΌΠΎΠ³ΡΡ Π²ΡΠ΄Π΅ΡΠΆΠ°ΡΡ Π΄ΠΎΡΡΠ°ΡΠΎΡΠ½ΠΎ Π±ΠΎΠ»ΡΡΠΎΠΉ Π΄ΠΈΠ°ΠΌΠ΅ΡΡ ΠΏΡΠΎΠ²ΠΎΠ»ΠΎΠΊΠΈ. Π― ΠΈΡΠΏΠΎΠ»ΡΠ·ΠΎΠ²Π°Π» ΠΏΠΎ ΠΎΠ΄Π½ΠΎΠΌΡ Π½Π° ΠΊΠ°Π½Π°Π», ΠΏΠΎ ΠΎΠ±Π΅ ΡΡΠΎΡΠΎΠ½Ρ ΠΎΡ ΡΠ΅ΡΠ΅Π²ΠΎΠ³ΠΎ ΡΡΠ°Π½ΡΡΠΎΡΠΌΠ°ΡΠΎΡΠ°.
ΠΡΠΎ ΠΏΠΎΠ·Π²ΠΎΠ»ΡΠ΅Ρ ΠΌΠ½Π΅ Π»Π΅Π³ΠΊΠΎ ΡΠ°Π·ΠΎΠ±ΡΠ°ΡΡ ΡΡΠΈΠ»ΠΈΡΠ΅Π»Ρ, Π΅ΡΠ»ΠΈ ΠΌΠ½Π΅ ΠΊΠΎΠ³Π΄Π°-Π½ΠΈΠ±ΡΠ΄Ρ ΠΏΠΎΠ½Π°Π΄ΠΎΠ±ΠΈΡΡΡ. ΠΠ΅Π²ΡΠΉ ΠΊΠ°Π½Π°Π» ΡΠ΅ΠΏΠ΅ΡΡ ΠΏΠΎΠ΄ΠΊΠ»ΡΡΠ΅Π½, Π° Π΄ΡΡΠ³ΠΎΠΉ Π΅ΡΠ΅ ΠΏΡΠ΅Π΄ΡΡΠΎΠΈΡ ΡΠ΄Π΅Π»Π°ΡΡ. Π― ΠΈΡΠΏΠΎΠ»ΡΠ·ΠΎΠ²Π°Π» ΡΠΎΠ»ΡΡΡΡ ΠΌΠ½ΠΎΠ³ΠΎΠΆΠΈΠ»ΡΠ½ΡΡ ΠΌΠ΅Π΄Ρ, ΠΊΠΎΡΠΎΡΠ°Ρ Π΄ΠΎΠ²ΠΎΠ»ΡΠ½ΠΎ ΠΆΠ΅ΡΡΠΊΠ°Ρ. ΠΡΠ΅ΠΈΠΌΡΡΠ΅ΡΡΠ²ΠΎ ΡΡΠΎΠΉ ΡΠ°Π·Π²ΠΎΠ΄ΠΊΠΈ, ΠΏΠΎΠΌΠΈΠΌΠΎ Π½ΠΈΠ·ΠΊΠΎΠ³ΠΎ DCR, Π·Π°ΠΊΠ»ΡΡΠ°Π΅ΡΡΡ Π² ΡΠΎΠΌ, ΡΡΠΎ ΠΎΠ½Π° Π΄ΠΎΠ±Π°Π²Π»ΡΠ΅Ρ ΡΡΡΡΠΊΡΡΡΠ½ΠΎΠΉ ΠΆΠ΅ΡΡΠΊΠΎΡΡΠΈ ΠΏΠ»Π°ΡΠ°ΠΌ ΠΏΡΠΈ ΠΏΠ°ΠΉΠΊΠ΅ Π½Π° ΠΌΠ΅ΡΡΠΎ. Π΄ΠΎΠ±Π°Π²ΡΡΠ΅ ΡΠ΅ΡΠ΅Π±ΡΡΠ½ΡΠ΅ ΡΠ°Π·ΡΠ΅ΠΌΡ CMC RCA. ΠΠ½ΠΈ ΠΏΡΠ΅Π²ΠΎΡΡ
ΠΎΠ΄Π½ΠΎΠ³ΠΎ ΠΊΠ°ΡΠ΅ΡΡΠ²Π°, Π»ΡΡΡΠ΅, ΡΠ΅ΠΌ ΡΠ°Π·ΡΠ΅ΠΌΡ Neutrik, ΠΊΠΎΡΠΎΡΡΠ΅ Ρ ΠΈΡΠΏΠΎΠ»ΡΠ·ΠΎΠ²Π°Π» ΡΠ°Π½Π΅Π΅. ΠΠ΄Π΅ΡΡ Π²ΡΠ΅ ΠΏΠΎΠ΄ΠΊΠ»ΡΡΠ΅Π½ΠΎ ΠΈ Π³ΠΎΡΠΎΠ²ΠΎ ΠΊ ΡΠ΅ΡΡΠΈΡΠΎΠ²Π°Π½ΠΈΡ. Π― Π΄ΠΎΠ±Π°Π²ΠΈΠ» ΠΊΠ°Π±Π΅Π»ΡΠ½ΡΠ΅ ΡΡΡΠΆΠΊΠΈ ΠΈ ΡΠΊΡΡΡΠΈΠ» Π΄Π²Π΅ ΡΡΠΎΠΉΠΊΠΈ ΠΈΠ· ΠΏΠΎΡΠ΅ΡΠ΅Π±ΡΠ΅Π½Π½ΠΎΠΉ ΠΌΠ΅Π΄Π½ΠΎΠΉ ΠΏΡΠΎΠ²ΠΎΠ»ΠΎΠΊΠΈ ΡΠΎ ΡΠΏΠ»ΠΎΡΠ½ΡΠΌ ΡΠ΅ΡΠ΄Π΅ΡΠ½ΠΈΠΊΠΎΠΌ Π΄Π»Ρ ΠΏΠ΅ΡΠ΅Π΄Π°ΡΠΈ Π²Ρ
ΠΎΠ΄Π½ΡΡ
ΡΠΈΠ³Π½Π°Π»ΠΎΠ². ΠΠ΅ΡΠ°Π»ΠΈ Π½Π΅ΠΊΠΎΡΠΎΡΡΡ
ΠΏΡΠΎΠ²ΠΎΠ΄ΠΎΠ² ΠΡΠΎ ΠΊΡΡΠΏΠ½ΡΠΉ ΠΏΠ»Π°Π½ Π½Π΅ΠΊΠΎΡΠΎΡΡΡ
Π΄Π΅ΡΠ°Π»Π΅ΠΉ ΠΏΡΠΎΠ²ΠΎΠ΄ΠΊΠΈ Π² ΡΡΠΎΠΉ Π²Π΅ΡΡΠΈΠΈ 1 ΠΌΠΎΠ΅Π³ΠΎ ΡΡΠΈΠ»ΠΈΡΠ΅Π»Ρ LM3886. ΠΠΎΠ·ΠΆΠ΅ Ρ ΠΌΠΎΠ΄ΠΈΡΠΈΡΠΈΡΠΎΠ²Π°Π» ΠΏΡΠΎΠ²ΠΎΠ΄ΠΊΡ, Π²ΠΊΠ»ΡΡΠΈΠ² Π² Π½Π΅Π΅ Π½Π°ΡΡΠΎΡΡΡΡ Π·Π²Π΅Π·Π΄Ρ-Π·Π΅ΠΌΠ»Ρ Π² Π²Π΅ΡΡΠΈΠΈ 2. ΠΡΠΎ Π±ΡΠ»ΠΎ ΡΠ΄Π΅Π»Π°Π½ΠΎ Π² ΠΎΡΠ²Π΅Ρ Π½Π° Π½Π΅ΠΊΠΎΡΠΎΡΡΠ΅ ΠΏΡΠΎΠ±Π»Π΅ΠΌΡ Ρ Π³ΡΠ»ΠΎΠΌ.Performance & Ground Loops
ΠΠ° ΠΈΠ·ΠΎΠ±ΡΠ°ΠΆΠ΅Π½ΠΈΠΈ Π²ΡΡΠ΅ Π²ΠΈΠ΄Π½ΠΎ, ΡΡΠΎ ΠΌΠΎΠΉ ΡΡΠΈΠ»ΠΈΡΠ΅Π»Ρ ΡΡΠΈΠ»Π΅Π½ΠΈΡ LM3886 Π½Π°ΡΡΡΠΎΠ΅Π½ ΠΈ ΡΠ°Π±ΠΎΡΠ°Π΅Ρ, ΠΈ Π·Π²ΡΡΠΈΡ Π²Π΅Π»ΠΈΠΊΠΎΠ»Π΅ΠΏΠ½ΠΎ! Π£ ΡΡΠΎΠ³ΠΎ ΡΡΠΈΠ»ΠΈΡΠ΅Π»Ρ Π΅ΡΡΡ Π²ΠΎΠ·Π΄ΡΡ
, ΡΠΎΠ½ ΠΈ Π·Π²ΡΠΊ Π³Π»Π°Π΄ΠΊΠΈΠΉ ΠΈ ΡΠ°ΡΡΠ»Π°Π±Π»Π΅Π½Π½ΡΠΉ.
ΠΠΎΠ·ΠΌΠΎΠΆΠ½ΠΎ, ΠΏΠΎ ΡΡΠ°Π²Π½Π΅Π½ΠΈΡ Ρ ΠΌΠΎΠΈΠΌ Krell KSA-150 ΡΡΠΈΠ»ΠΈΡΠ΅Π»Ρ Π½Π΅ΠΌΠ½ΠΎΠ³ΠΎ ΡΠ»Π°Π±Π΅Π΅ Π±Π°ΡΠΎΠ², Π½ΠΎ Π½Π° ΡΠ°ΠΌΠΎΠΌ Π΄Π΅Π»Π΅ Π² Π±ΠΎΠ»ΡΡΠΈΠ½ΡΡΠ²Π΅ ΠΈΠ½ΡΡΠ°Π»Π»ΡΡΠΈΠΉ ΡΡΠΈΠ»Π΅Π½ΠΈΠ΅ ΠΊΠ»ΠΎΠ½Π° LM3886 β ΡΡΠΎ ΠΏΠΎΡΡΡΡΠ°ΡΡΠΈΠΉ ΡΡΠΈΠ»ΠΈΡΠ΅Π»Ρ.
ΠΠ΄Π½Π° Π½Π΅Π±ΠΎΠ»ΡΡΠ°Ρ ΠΏΡΠΎΠ±Π»Π΅ΠΌΠ° Π²ΠΎΠ·Π½ΠΈΠΊΠ»Π° ΠΈΠ·-Π·Π° Π½Π΅Π΄ΠΎΡΡΠ°ΡΠΎΡΠ½ΠΎ ΡΡΠ°ΡΠ΅Π»ΡΠ½ΠΎΠ³ΠΎ ΠΎΠ±Π΄ΡΠΌΡΠ²Π°Π½ΠΈΡ ΡΡ Π΅ΠΌΡ ΡΠ°Π·Π²ΠΎΠ΄ΠΊΠΈ. ΠΡΠΈ ΠΏΠ΅ΡΠ²ΠΎΠ½Π°ΡΠ°Π»ΡΠ½ΠΎΠΌ ΡΠ΅ΡΡΠΈΡΠΎΠ²Π°Π½ΠΈΠΈ Ρ ΡΡΠ»ΡΡΠ°Π» Π½Π΅ΠΊΠΎΡΠΎΡΡΠΉ Π³ΡΠ», ΠΊΠΎΡΠΎΡΡΠΉ ΠΌΠ΅Π½Ρ ΡΠ΄ΠΈΠ²ΠΈΠ». ΠΠΎΡΠ°Π·ΠΌΡΡΠ»ΠΈΠ² ΠΈ ΠΏΡΠΎΡΠΈΡΠ°Π², Ρ ΡΠ΅ΡΠΈΠ» ΠΈΠ·ΠΌΠ΅Π½ΠΈΡΡ ΡΡ Π΅ΠΌΡ ΠΏΡΠΎΠ²ΠΎΠ΄ΠΊΠΈ Π·Π°Π·Π΅ΠΌΠ»Π΅Π½ΠΈΡ, ΠΊΠ°ΠΊ ΠΏΠΎΠΊΠ°Π·Π°Π½ΠΎ Π½Π° ΠΈΠ·ΠΎΠ±ΡΠ°ΠΆΠ΅Π½ΠΈΡΡ Π½ΠΈΠΆΠ΅. Π― ΠΏΠ΅ΡΠ΅ΠΌΠΎΠ½ΡΠΈΡΠΎΠ²Π°Π» Π·Π°Π·Π΅ΠΌΠ»ΡΡΡΡΡ ΠΏΡΠΎΠ²ΠΎΠ΄ΠΊΡ, ΡΡΠΎΠ±Ρ Π²ΠΊΠ»ΡΡΠΈΡΡ Π½Π°ΡΡΠΎΡΡΡΡ Π·Π²Π΅Π·Π΄Π½ΡΡ Π·Π΅ΠΌΠ»Ρ. ΠΡΠΎ ΠΏΠΎΠ·Π²ΠΎΠ»ΠΈΠ»ΠΎ Π±Ρ ΠΈΠ·Π±Π΅ΠΆΠ°ΡΡ ΠΌΠ½ΠΎΠ³ΠΎΠΊΡΠ°ΡΠ½ΠΎΠ³ΠΎ Π²ΠΎΠ·Π²ΡΠ°ΡΠ° Π·Π΅ΠΌΠ»ΠΈ ΠΌΠΎΠ΅Π³ΠΎ ΠΏΠ΅ΡΠ²ΠΎΠ½Π°ΡΠ°Π»ΡΠ½ΠΎΠ³ΠΎ ΠΌΠ°ΠΊΠ΅ΡΠ°, ΠΊΠΎΡΠΎΡΡΠΉ Π²ΡΠ·ΡΠ²Π°Π» Π³ΡΠ».
ΠΠΎΡΠΌΠΎΡΡΠΈΡΠ΅ Π½Π° ΠΈΠ·ΠΎΠ±ΡΠ°ΠΆΠ΅Π½ΠΈΠ΅ Π½ΠΈΠΆΠ΅, Π½Π° Π·Π°Π΄Π½Π΅ΠΉ ΡΠ°ΡΡΠΈ ΠΊΠΎΡΠΏΡΡΠ° Π²ΠΎΠ·Π»Π΅ Π²Ρ ΠΎΠ΄ΠΎΠ². Π― Π΄ΠΎΠ±Π°Π²ΠΈΠ» ΡΠΎΠ»ΡΡΡΡ ΡΠΈΠ½Ρ, ΡΠΎΠ΅Π΄ΠΈΠ½ΡΡΡΡΡ Π·Π΅ΠΌΠ»ΠΈ Π³ΡΠΎΠΌΠΊΠΎΠ³ΠΎΠ²ΠΎΡΠΈΡΠ΅Π»Π΅ΠΉ, ΡΡΠΈΠ»ΠΈΡΠ΅Π»Ρ ΠΈ ΠΈΡΡΠΎΡΠ½ΠΈΠΊΠ° ΠΏΠΈΡΠ°Π½ΠΈΡ. Π― ΠΏΠΎΠ΄ΠΊΠ»ΡΡΠΈΠ» Π½ΠΎΠ²ΡΡ ΡΠΈΠ½Ρ Π·Π°Π·Π΅ΠΌΠ»Π΅Π½ΠΈΡ ΠΊ Π·Π°Π·Π΅ΠΌΠ»Π΅Π½ΠΈΡ ΡΠ°ΡΡΠΈ, Π³Π΄Π΅ Π·Π°ΠΊΠ°Π½ΡΠΈΠ²Π°Π΅ΡΡΡ ΠΏΡΠΎΠ²ΠΎΠ΄ Π·Π°Π·Π΅ΠΌΠ»Π΅Π½ΠΈΡ ΡΠ΅ΡΠ΅Π²ΠΎΠ³ΠΎ ΡΠ½ΡΡΠ°. ΠΡΠ° Π΄ΠΎΠ³ΠΎΠ²ΠΎΡΠ΅Π½Π½ΠΎΡΡΡ ΡΠ΅ΠΏΠ΅ΡΡ ΠΏΠΎΠ»Π½ΠΎΡΡΡΡ Π±Π΅ΡΡΡΠΌΠ½Π°.
ΠΡΠΎ ΠΌΠΎΠΉ ΠΏΠ΅ΡΠ΅ΡΠΌΠΎΡΡ ΠΏΡΠΎΠ²ΠΎΠ΄ΠΊΠΈ ΡΡΠΈΠ»ΠΈΡΠ΅Π»Ρ ΠΈ ΠΊΠΎΡΠΏΡΡΠ° ΠΏΠΎΡΠ»Π΅ ΠΏΡΠΈΠ½ΡΡΠΈΡ ΡΠ΅ΡΠ΅Π½ΠΈΡ ΠΎ Π½Π΅ΠΎΠ±Ρ ΠΎΠ΄ΠΈΠΌΠΎΡΡΠΈ Π»ΡΡΡΠ΅Π³ΠΎ Π·Π°Π·Π΅ΠΌΠ»Π΅Π½ΠΈΡ.

..84 Π