ПРОСТОЙ УСИЛИТЕЛЬ МОЩНОСТИ НА МИКРОСХЕМЕ TDA7384 ИЛИ TDA7560
принципиальная схема, чертеж печатной платы, описание
Микросхемы TDA7384 TDA7560 представляет собой мостовой четырехканальный усилитель мощности ЗЧ с высокой выходной мощностью. Работает он в режиме АВ и предназначены для применения в автомобильной звуковоспроизводящей аппаратуре.
Рисунок 1 — габаритные размеры TDA7384 TDA7560
Конструктивно усилитель выполнен в пластмассовом корпусе Flexiwatt25 с 25-ю жесткими лужеными выводами (рис. 1). Задняя плоская сторона корпуса — металлическая теплоотводящая пластина. Этой стороной микросхему крепят к массивной стенке аппарата, предварительно покрыв площадь стыка теплопроводной смазкой. Масса прибора — не более 10 г.
Рисунок 2 — схема включения TDA7384 TDA7560
Основные технические характеристики TDA7384 и TDA7560
ПАРАМЕТР
TDA7384
TDA7560
Потребляемый ток, мА, в отсутствие сигнала при отключенной нагрузке
120…350
120…320
типовое значение
190
190
Коэффициент усиления по напряжению, дБ, минимальный
25…27
25…27
типовое значение
26
26
Разброс значений коэффициента усиления по каналам, дБ, не более
±1
±1
Выходная мощность одного канала, Вт, не менее, при напряжении питания 13,2 В и коэффициенте нелинейных искажений 10% на нагрузку: 4 Ома 2 Ома
22 не вкл
25 45
Выходная мощность одного канала, Вт, не менее, при напряжении питания 13,2 В и коэффициенте нелинейных искажений 0,8% на нагрузку: 4 Ома 2 Ома
17 не вкл
19 34
Коэффициент нелинейных искажений, % (типовое значение), при выходной мощности 4 Вт
0,04
0,006
Наибольшее напряжение собственных шумов, мкВ, в частотной полосе от 20 Гц до 20 кГц
70
70
типовое значение
50
50
Наименьшее значение верхней частоты полосы пропускания, кГц, при выходной мощности 0,5 Вт
100
200
Нижняя частота полосы пропускания, Гц, при емкости входных разделительных конденсаторов 0,22 мкФ
20
20
Входное сопротивление, кОм, не менее
70
70
типовое значение
100
120
Потребляемый ток по выводу 4 в режиме «Stand-By», мкА
100
75
Уменьшение уровня выходного сигнала при переходе в режим «Mute», дБ, не менее, при выходной мощности 4 Вт
80
80
типовое значение
90
90
Потребляемый ток по выводу 22 в режиме «Mute», мкА
5…20
7…18
характеристики получены при напряжении питания 14,4 В, сопротивлении нагрузки 4 Ом, частоте входного сигнала 1 кГц, температуре окружающей среды 25°С.
Предельные эксплуатационные значения
Наибольшее напряжение питания без выходного сигнала, В
28
28
Наибольшее импульсное напряжение питания, В, при длительности импульса не более 50 мс
50
50
Наибольшая амплитуда выходного импульсного тока, А, при частоте выходного сигнала 10 Гц и скважности 10
4,5
9
при одиночных импульсах длительностью не более 100 мкс
5,5
10
Максимальная выходная мощность одного канала, Вт (типовое значение)
40
55
Наибольшая рассеиваемая мощность, Вт, при температуре корпуса 70°С
80
80
Тепловое сопротивление кристалл—теплоотводя-щая пластина, °С/Вт, не более
1
1
Наибольшая температура кристалла, °С
150
150
Температурный рабочий интервал, °С
-55…+ 150
-55…+150
Микросхемы TDA7384 TDA7560 TDA7384. pdf TDA7560.pdf мостовой четырехканальный усилитель мощности ЗЧ с высокой выходной мощностью в режиме АВ При минимуме необходимых внешних компонентов микросхема обеспечивает возможность построения четырехканального усилителя, реализации функций оперативного бесшумного выключения выходного сигнала («Mute») и перехода в ждущий режим («Stand-By»). Усилитель обладает низким уровнем собственных шумов и малым коэффициентом гармоник. Благодаря построению выходных ступеней усилителя по мостовой схеме нет необходимости в разделительных конденсаторах.
Микросхема снабжена встроенными узлами защиты от замыкания выхода и выходных проводников на плюсовой провод питания и общий провод, а также от подачи напряжения питания в обратной полярности и перегревания. Предусмотрено подключение нагрузки с большим индуктивным сопротивлением. Микросхеме не грозит отключение общего провода. На рис. 2 представлены структурная схема усилителя, его цоколевка и типовая схема его включения. С выводом 1 электрически соединена теп-лоотводящая пластина корпуса.
Вывод 25 — свободный. Минимальная рекомендуемая емкость конденсатора С10— 10 мкФ. Управлять усилителем ЗЧ по входам «Mute» и «Stand-By» можно сигналами, снимаемыми непосредственно (без промежуточного усиления) с портов микропроцессора или с выходов логических элементов микросхем структуры КМОП. Усилитель переключается в указанные режимы при подаче на выводы 22 и 4 напряжения низкого уровня. Высокий уровень управляющих сигналов соответствует напряжению 3,5 В и более, низкий — 1,5 В и менее. Если режимы «Mute» и «Stand-By» не используют, соответствующие выводы микросхемы (22 и 4) следует подключить непосредственно к плюсовому выводу питания. На рис. 3—5 показаны зависимости потребляемого одним каналом микросхемы TDA7384A тока Iпот, выходного напряжения Uвых и максимальной выходной мощности одного канала Рвых для двух значений коэффициента гармоник Кг от напряжения питания Uип. На рис. 6 и 7 представлены частотные характеристики коэффициента гармоник и подавления пульсаций напряжения питания Un.
n (Rвых— выходное сопротивление источника сигнала; U.эфф — эффективное напряжение пульсаций), а на рис. 8, 9 — зависимости коэффициента гармоник для двух значений частоты сигнала и суммарной рассеиваемой мощности Ррвс.сумм при одновременной работе всех каналов и КПД усилителя от суммарной выходной мощности Рвых. сумм.
По материалам О. ДОЛГОВ, В. ЧУДНОВ Московская область
Микросхемы TDA7384 TDA7560 TDA7384.pdf TDA7560.pdf мостовой четырехканальный усилитель мощности ЗЧ с высокой выходной мощностью в режиме АВ
ПЕРЕЧЕНЬ МИКРОСХЕМ С ОДИНАКОВОЙ ЦОКОЛЕВКОЙ (ЗАМЕНА)
ПАРАМЕТР
ПАРАМЕТР ДЛЯ МИКРОСХЕМЫ
TDA7381
TDA7382
TDA7383
TDA7384
TDA7385
TDA7386
TDA7560
Тип корпуса
FLEXIWATT25
Коф усиления, дБ
26
Напряжение питания, В
9…18
Выходная мощность при THD 10%
18
22
22
22
22
24
25 45
Выходная мощность при THD 1%
14
18
18
18
18
19
19 34
Максимальная выходная мощность (на вход подается прямоугольный сигнал амплитудой 100 мВ), именно это и пишут на «мордах» магнитол.
30
30
35
40
35
45
50 80
THD, %, при P=4W
0,04
0,04
0,05
0,04
0,04
0,04
0,006
Входное сопротивление, кОм
100
Диагностика, вывод 25 задействован.
ДА
ДА
ДА
НЕТ
ДА
НЕТ
НЕТ
Наряжение на входах управления MUTE и St-By для включения в рабочий режим не менее, В
3,5
Голубым обозначены параметры для нагрузки 2 Ома, обратите внимание — на 2 Ома может работать только TDA7560 (!)
Розовым обозначен один ньюансик — у этих микросхем имеется диагностический выход, который подается на цетральный процессор и если в магнитоле он задействован то микросхему можно заменить только на имеющую диагностический выход, иначе ЦП попросту не даст разрешения на работу регулятора громкости и тембра, а некоторые вообще могут не включится… Ну а для изготовления отдельного усилителя это значения не имеет.
На рисунке 2 приведен эскиз печатной платы, чертеж в формате lay тут, в jpg тут, в jpg рисунок уже развернут, т.е. подготовлен для лазерного утюга. Перемычка J1 разнесена по высоте, просто не захотелось тащить сверхтонкие дорожки между выводами, да и двухстороннюю плату делать для такого примитива тоже как то не серьезно… Греются микросхемы довольно не плохо и хоть рабочая температура больше 100 град. Цел. на радиатор лучше не скупиться.
Усилитель звуковой частоты на советской микросхеме. Усилитель звуковой частоты на советской микросхеме Усилители низкой частоты на микросхемах
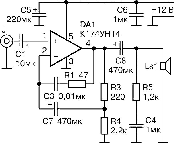
Микросхема TDA 2003 это типовой усилитель низкой частоты, получает питание от однополярного блока питания, довольно качественная дешевая и очень широко распространённа в радиолюбительской среде. Встретить её можно почти во всех старых автомагнитолах. Отечественным аналогом является микросхема к174ун14
Данная микросборка позволяет собрать простой усилитель звуковой частоты, при использовании минимума внешних радио элементов. При этом схема обеспечивает высокую нагрузочную способность по току до 3.5 А и незначительные уровни гармоник и перекрестных помех. Безопасная работа усилителя обеспечивается защитой от короткого замыкания по переменному и постоянному току, тепловой защитой и отключением нагрузки при всплесках напряжения уровнем выше 40 Вольт.
Конструкция представляет собой достаточно простой усилитель низкой частоты, основа которого микросхема TDA2003. Входной сигнал попадает на микросборку, через электролитический конденсатор 10 мкФ. Усиленный унч сигнал с четвертого вывода поступает на динамик через емкость 470 мкФ. Схема получает питание от 12 вольтового блока питания.
Схема на чипе TDA2003 отличается своей простотой и надежностью. Обладает широким диапазоном питающих напряжений и пользуется большой популярностью у начинающих радиолюбителей.
Несмотря на простоту, конструкция имеет защиту от перегрузки, только незабываем устанавливать микросхему на радиатор.
На DA1 построен стабильный мультивибратор, частота его колебаний зависит от емкости конденсатора С3 и приблизительно равна 4 кГц в режиме ожидания и увеличивается в не нагруженном состоянии до 7 кГц. На выходе чипа DA2 сигнал идентичен сигналу с выхода мультивибратора DA1, но в противоположной фазе.
Когда на выходе первого усилителя сигнал низкого уровня, емкость С4 заряжается через VD1 до уровня питающего, минус падение на диоде VD1. Когда на выходе DA1 напряжение станет положительным, то его выходной уровень добавится к питающему и заряжает емкости C4,C5 через VD2 до потенциала который в два раза выше напряжения питания.
Избранные главы из книги С. А. Гаврилова «Искусство схемотехники. Просто о сложном».
Продолжение
Начало читайте здесь:
Усилители низкой частоты на микросхемах
Схема на К174УН14
Микросхемы в усилителях низкой частоты применяются двояким образом — либо как составная часть усилителя, либо как усилитель целиком. Ярким примером второй концепции является микросхема К174УН14 (зарубежный аналог ). Эта пятиногая микросхема в корпусе ТО-220 (в такие корпуса упакованы транзисторы КТ818-КТ819) представляет собой полностью готовый к употреблению усилитель, к которому требуется только подсоединить несколько элементов обвязки. Схема такого усилителя приведена на рис. 11.22.
Она является типовой и приводится в описании на данную микросхему. Сразу хочется дать читателю один совет на будущее — с незнакомыми микросхемами свою первую конструкцию всегда собирайте по типовой схеме, потому что без надлежащего опыта работы с той или иной микросхемой вы не сможете определить, насколько критичным для работы является тип и/или номинал того или иного элемента типовой схемы.
Плата . Усилитель собран на печатной плате из одностороннего стеклотекстолита толщиной 1.5 мм размерами 22.5×30 мм. Разводку печатной платы в зеркальном изображении и схему расположения деталей можно взять . Доступен и с демонстрацией работы усилителя.
Никаких особых требований по замене деталей нет, лишь бы их рабочее напряжение было не ниже напряжения питания микросхемы. Внешний вид усилителя представлен на рис. 11.23.
Схема на К157УД1
Примером применения микросхемы как составной части конструкции является усилитель, схема которого приведена на рис. 11.24. Основой схемы является мощный операционный усилитель К157УД1, к выходу которого подключен двухкаскадный усилитель мощности на комплементарных парах VТ1, VT2 и VT3, VT4.
Большой запас по мощности ОУ позволил применить в усилителе транзисторы с достаточно ординарными характеристиками, а большой запас усиления — применить в выходном каскаде режим C без дополнительной подстройки тока покоя.
Плата . Усилитель собран на печатной плате из одностороннего стеклотекстолитатолщиной 1.5 мм размерами 27.5×45 мм. Разводку печатной платы в зеркальном изображении и схему расположения деталей можно скачать . находится ролик с демонстрацией работы усилителя.
Внешний вид усилителя приведен на рис. 11.25.
Аналоги . При отсутствии необходимых деталей их следует заменить в соответствии с рекомендациями, изложенными при описании второго варианта транзисторного усилителя. Привыкайте, уважаемый радиолюбитель, к самостоятельности!
Окончание читайте
Контрольный усилитель из телевизора. Взят модуль УНЧ от телевизора и оформлен в корпус. Для питания используется сетевой адаптер. Наконец настали и у нас времена как на Западе –народ выставляет бэушную даже работоспособную аппаратуру возле мусорок. Вот из старого телевизора четвертого поколения типа 4УСЦТ (Конкретно взят телевизор Горизонт 418) можно выдрать один интересный блочок под названием МУ-405.
При взгляде на принципиальную схему можно заметить, что это готовый УНЧ мощностью 5 Ватт на микросхеме к174УН14 (микросхема является аналогом ). Осталось только прикрутить регулятор громкости и засунуть это всё в подходящую коробочку.
Что и было незамедлительно проделано. Только вот подходящая коробочка никак не находилась. Поэтому оперативно были напилены фольгированный текстолит и стеклотекстолит. Давно не сталкивался с текстолитом. Был неприятно удивлен его гораздо худшей способностью к обработке, чем у стеклотекстолита. Затем с помощью паяльника все кусочки были спаяны в корпус. Верхнюю крышку сделал съёмной. Всё зашкурил мелкой наждачкой и покрасил краской из баллончика. Для универсальности установлены разнообразные входные и выходные гнезда. Для уменьшения габаритов и веса, а также не желания связыватья с 220 в с блоком питания решил не заморачиваться. Решение простое: у меня да и каждого много разных девайсов с питанием от сетевых адаптеров. Например зарядка от аккумуляторного шуруповерта или зарядка от фотика. Ведь они не очень часто используются. Можно в неиспользуемое время их загрузить. Маленький нюанс. Обычно эти БП находятся в глухом корпусе и во время работы ощутимо греются. Поэтому в корпусах адаптеров для вентиляции были насверлены отверстия.
Чтобы не думать о полярности, установил диодный мост. Конечно же входной разъём для питания изолирован от общей земли. Кстати при подключении питания наступил на земляные грабли. Усилитель в коробке фонил. Но фонил он только от сетевых адаптеров. При подключении отдельного стабилизированного БП фона не было. Никак не мог найти причину фона. Навеска конденсаторов не помогала. Фон исчез при запайке провода питания в родное место. А я припаял там, где было удобнее. Кнопка для включения наушников используется в качестве входного делителя –20 дБ. Этот делитель заимствован из усилителя Вега У120. Он интересен тем, что происходит безобрывная коммутация и в колонках нет щелчка.
Разъём для наушников я убрал. При желании можно поднять мощность усилителя заменой 2003 на 2030. Переделок будет не очень много. Или даже сделать стерео вариант из двух таких модулей управления
Усилитель звуковой частоты, собранный на советской микросхеме к174ун14. Микросхема 174ун14 по заводским данным представляет собой усилитель низкой частоты номинальной мощностью 4,5 Ватт. По сравнению с к174ун7 имеет более хорошую и продуманную защиту от перегрева и перегрузок, защиту от коротких замыканий на выходе, а также от перемены полярности питающего напряжения. Нашел у себя в закромах данную микросхему на платке, проверил — рабочая оказалась, и чтобы придать вид и компактность схеме решил ее переделать под себя. Схему смотрим ниже:
Нашел в сети печатку – подкорректировал таким образом, что размеры получились 30х35 мм, протравил платку и собрал (), изначально как-то не понравился звук – запирался и был тих. Оказывается в схеме из справочника по советским микросхемам резистор в 22 Ома — это явный перебор! Там должен был стоять 2.2 ома! Поискал у себя резистор и нашел на 10 ом – впаял, ситуация по звуку значительно улучшилась.
Тогда решено было взять два резистора по 1 Ому, импортных, и соединив их последовательно установить на платку. Звук получился чистым и громким, что и требовалось!
УНЧ динамик 5гд и 3гд раскачивает хорошо. Микросхему установил на родной радиатор охлаждения на котором она была, промазав между микросхемой и радиатором термопастой. Саморезом прикрутил плату и радиатор вместе, для надежности, теперь не шатается ничего, причем радиатор получается соединенным механически с радиатором – подложка не требуется, так как минус у этой микросхемы предусмотрен на соединение с корпусом.
Питаю схему УНЧ от импульсника, при этом конденсатора на плате в 1000 мкф вполне хватает, напряжение 12,5 вольт. На рисунках, которые прикладываю к статье, можете посмотреть типовое включение и типовые заводские параметры по микросхеме.
Вход подается через конденсатор электролитический на 22 мкф, в дальнейшем планирую повесить вход резистором 10-20 ком на землю, чтобы не издавал лишнего фона когда штекер, так сказать, в воздухе без подключенного устройства сигнала. Температура микросхемы в пределах нормы, и примерно 45-50 градусов после 30 минут работы на 80% мощности. С Вами был redmoon.
Старые телевизоры постепенно сдают позиции, попадают в разборку, или тогохуже — на помойку. Вот, как-то раз попался мне такой, хорошо постоянно ношу с собой складную отвертку… Одна из отлично работающих плат была плата УНЧ. А телевизор — «Selena» («Горизонт 51-ТЦ418»).
Плата среди прочих деталей лежала некоторое время, пока не понадобилось сделать простой домофон на дачный домик. Схема показана на рисунке. Родилась она под влиянием некоторых статей из журнала «Радиоконструктор», перечислить которые, я, к сожалению, не имею возможности, за что приношу извинения.
Схема переделки модуля УНЧ
В центре схемы схема модуля УНЧ выше указанного телевизора. Модуль сделан на микросхеме К174УН14, кроме собственно УНЧ там так же есть и резисторы регулировки тембра R2 и R4, а так же, выключать S, которым можно выключить динамик, чтобы подключить головные телефоны. Схема модуля УНЧ подверглась изменениям, которые показаны на схеме.
Поскольку регулятор тембра для переговорного устройства не нужен, а регулятор громкости просто необходим, этот регулятор тембра был переделан в регулятор громкости. Регулятором громкости стал переменный резистор R4. Для этого потребовалось выпаять из схемы R3, R5, СЗ и С2.
Вместо СЗ поставить перемычку П1, а вместе С2 поставить конденсатор большей емкости (0,33 мкФ). Теперь бывший регулятор тембра по ВЧ R4 превратился в регулятор громкости.
Рис. 1. Схема подключения модуля УНЧ о телевизора в качестве переговорного устройства.
Кроме того, в последствии выяснилось что чувствительности УНЧ недостаточно для хорошей работы с электретными микрофонами, поэтому было принято решение увеличить коэффициент передачи микросхемы К174УН14 изменив её ООС, путем увеличения сопротивления резистора R9. Вместо 330 Ом поставлено 680 Ом, но конкретно это нужно уточнить.
Теперь о работе схемы в целом. На входе устанавливается пассивный блок, состоящий из динамика В1, электретного микрофона М1 и звонковой кнопки S3. Система вызова работает независимо, и представляет собой стандартную схему квартирного звонка, разница только в том, что он установлен не возле двери в квартиру, а на заборе, возле калитки для входа на дачный участок.
S3 — звонковая кнопка, чтобы не мокла защищена тубусом, вырезанным из пластиковой бутылки. От неё двойной провод на 220V идет в дом, а там обычный квартирный звонок ЗВ1. В общем, эта схема звонка была еще до того, как появилось переговорное устройство, но теперь можно не бежать сразу к калитке, а сначала поговорить.
Активный узел установлен в доме, и не считая звонка, соединяется с пассивным только одним экранированным аудиокабелем (для стереосигнала). К оплетке припаяны соединенные вместе вывод динамика В1 и отрицательный вывод микрофона М1.
Переключатель S2 служит для управления «прием / передача». Он без фиксации, кнопка. В не нажатом положении, как показано на схеме, можно слушать собеседника — гостя. А чтобы ответить — нужно нажать S2, и удерживать нажатой во время ответа.
S1 — выключатель питания. Пока никто не звонит можно все выключить. Микрофон М2 и динамик В2 расположены в доме.
И так, поступил звонок, включаем схему выключателем S1. При этом S2 не нажат, и находится в показанном на схеме положении. На микрофон М1 поступает питание через резистор R101 (обозначил трехзначным числом, чтобы отличалось от нумерации резисторов на схеме модуля УНЧ).
Подбором сопротивления этого резистора можно установить чувствительность микрофона М1, в процессе налаживания домофона. Через кабель, верхнюю по схеме секцию S2 сигнал с микрофона М1 поступает на УНЧ. Переменным резистором R4 можно регулировать громкость звука. С выхода УНЧ на микросхеме К174УН14 (выключатель S модуля УНЧ должен быть замкнут) сигнал поступает через нижнюю по схеме секцию S2 на динамик В2, расположенный в доме. Таким образом, из В2 слышно то, что говорят перед М1.
Чтобы ответить, нужно нажать S2. При этом через его верхнюю по схеме секцию подключается микрофон М2, расположенный в доме. Питание на него поступает через резистор R102.
Подбором сопротивления этого резистора можно установить чувствительность микрофона М2, в процессе налаживания домофона. Сигнал от микрофона М2 через верхнюю по схеме секцию S2 поступает на УНЧ. Переменным резистором R4 можно регулировать громкость звука. С выхода УНЧ на микросхеме К174УН14 (выключатель S модуля УНЧ должен быть замкнут) сигнал поступает через нижнюю по схеме секцию S2 на динамик В1, расположенный возле калитки. Таким образом, из В1 слышно то, что говорят перед М2, и гость будет вас слышать.
Детали и замена
Модуль УНЧ в телевизоре питается напряжением 15V. Здесь он питается от внешнего источника напряжение 12V, схема источника не приводится, потому что это обычный сетевой адаптер, купленный в магазине. Напряжение питания может быть от 8 до 16V.
Электретные микрофоны — неизвестной марки, обычные, с двумя выводами. Их можно заменить практически любыми для электронных телефонных аппаратов, магнитофонов и др. Резисторы R101 и R102 подбирайте в каждом конкретном случае, чтобы получить необходимую чувствительность микрофонов.
Динамики В1 — оба эллиптических динамика от того же телевизора. Но подойдут практически любые широкополосные. Для пассивного блока с М1 и В1 нужно продумать влагозащищенную конструкцию. Динамик с бумажным диффузором желательно поместить в целлофановый пакет. Если нет модуля УНЧ от «Селены», можно собрать УНЧ на ИМС К174УН14.
Гоидин В. А. РК-2016-04.
Тематические материалы:
Частотный преобразователь
Руководство по наладке и эксплуатации модуля мониторинга mcx “Monitor Module” на базе серии контроллеров mcx Инструкция автоматики вентиляции контроллера данфосс мсх
Фильтры для частотных преобразователей Конструкция и область применения высокочастотных фильтров синфазных помех
Частотный преобразователь Частотный преобразователь 220 в выход 380
Газоанализатор эсса со сн4
Понятие и назначение мемориального ордера на предприятии Мемориальный ордер
Как распознать покупателя-мошенника в интернет-магазине?
Выгодные партнерские программы для заработка в интернете — рейтинг самых надежных и прибыльных
Обновлено: 29. 08.2021
103583
Если заметили ошибку, выделите фрагмент текста и нажмите Ctrl+Enter
Простой чип-усилитель для проводки P-P
#5
#5
ted,
ОТЛИЧНЫЕ ссылки, ИМЕННО то, что я искал!!!
Я никоим образом не хочу умалять твердотельных усилителей, но я действительно не хочу тратить много времени и усилий на эти усилители. Можете ли вы или кто-то еще указать мне всю основную информацию, необходимую для создания одного из них?
Например, будет ли достаточно транзисторов на 100 ВА? например 25В @ 4 ампера? Мост выпрямлен Я смотрю около 35 Вольт?
Как рассчитать требования к мощности при нагрузке 4 Ом? Я могу проектировать ламповые усилители целыми днями, но мне нужны некоторые основы этих усилителей.
По схеме медного усилителя у меня есть пара вопросов, если бы вы могли мне на них ответить, было бы здорово. (Я готов помочь парням из SS, которые хотят попасть в лампы)
R1 (горшок) используется только для громкости и правильно устанавливает входное сопротивление источника? Есть ли какой-либо эффект, кроме ослабления сигнала?
Rg для чего нужен Rg? какая-то предвзятость ввода?
Rf дает обратную связь? как это значение рассчитывается по отношению к мощности нагрузки и т. д.
Rm — это заглушающий резистор, который включается и выключается, как я полагаю?
Cs Колпачки для сглаживания подачи и «запаса» Я полагаю, их значение имеет какое-то значение? т.е. могу ли я увеличить значение для большего «запаса», учитывая относительно небольшие трансы?
#6
#6
Используйте тороид 18-0-18 мощностью не менее 160 ВА. 25 вольт переменного тока дает слишком высокий постоянный ток для 4-омных динамиков и будет слишком сильно нагревать 3886. Я ищу ссылку на тороиды Antek, но, похоже, она изменилась. Они были одним из лучших поставщиков тороидов.
Извините, у меня недостаточно времени и знаний, чтобы ответить на все ваши вопросы. Еще раз напомню, что строить усилитель нерентабельно. Тед
#7
#7
Тед,
Спасибо, но создавать ЛАМПНЫЕ усилители НЕ рентабельно, но я так делаю. Я предполагаю, что я ищу «праймер» по микросхемам усилителей.
Я просмотрю этот форум и посмотрю, какую информацию смогу собрать.
#8
#8
Не пренебрегайте усилителями класса D или T для снижения затрат на электропитание и радиатор из-за высокой эффективности. Я купил 4 стерео 9 Вт на канал 0,04% HD на платах 4 Ом, которые я запускаю от старого блока питания ATX. Общая стоимость доставки составила 41 доллар. Мне нужно несколько усилителей с низким импедансом для системы, использующей множество драйверов, которые я не хочу запускать последовательно. Несколько эффективных активных динамиков могут воспроизводить много звука с низким уровнем искажений. У меня уже есть два активных сабвуфера. Удачи в вашем приключении. Когда-нибудь я сойду с ума и соберу мощный усилитель класса D с очень низким импедансом и цифровым входом. Тед
10.2009 12:00
#9
#9
Привет, ColdCathode,
Я настоятельно рекомендую прочитать как минимум страницы 18-21 таблицы данных LM3886. Страница 17 также может быть полезной, если вы планируете использовать самый маленький радиатор, который вам может сойти с рук.
Rg Я не уверен, я даже не уверен, был ли один из них на моем. В основном я использовал схему BrianGT, но также убрал очереди из типичного приложения в таблице данных (в котором нет этого резистора).
В техническом описании есть информация о расчете резисторов обратной связи (коэффициент усиления определяется соотношением между rf и ri).
rm обеспечивает необходимый ток для выключения функции приглушения (т.е. она будет отключена, если ее не включить). Если вам не нужна функция отключения звука, просто подключите проводом резистор в
Cs — это крышка для обхода питания. Приведу из даташита следующее:
SUPPLY BYPASS LM3886 имеет отличное отклонение от источника питания и не требует регулируемого источника питания. Однако для устранения возможных колебаний все операционные усилители и ОУ мощности должны быть шунтированы по питанию конденсаторами с малой индуктивностью, имеющими короткие выводы и расположенными близко к выводам корпуса. Неправильный обход источника питания будет проявляться низкочастотными колебаниями, известными как «моторная лодка», или высокочастотными нестабильностями. Эти нестабильности могут быть устранены путем многократного обхода с использованием большого танталового или электролитического конденсатора (10 мкФ или больше), который используется для поглощения низкочастотных колебаний, и небольшого керамического конденсатора (0,1 мкФ) для предотвращения любой высокочастотной обратной связи через линии питания. Если соответствующий байпас не обеспечен, ток в проводах питания, который является выпрямленной составляющей тока нагрузки, может быть возвращен во внутреннюю схему. Этот сигнал вызывает небольшие искажения на высоких частотах, что требует обхода источников питания на клеммах корпуса с помощью электролитического конденсатора емкостью 470 мкФ или более.
Нажмите, чтобы развернуть…
Вы можете использовать конденсаторы большего размера в блоке питания, что, я бы сказал, было бы хорошей идеей, если вы используете его для работы с басами. Многие люди утверждают, что LM3886 лучше с меньшей емкостью в блоке питания, но я думаю, что обычно причина в ощутимых различиях в средних и высоких частотах, поэтому для баса, я думаю, оно того стоит. Кроме того, я бы не рекомендовал использовать керамику, как указано в примечании к приложению выше, а вместо этого использовать пленочные конденсаторы хорошего качества. В своей я использовал полиэстер, но теперь я бы подумал об использовании полипропилена или полипропилена.
Тони.
Последнее редактирование:
#10
31.10.2009 12:14
#10
Тороиды от Antek
ted4412wilt
Я имел дело с Antek, расположенным по адресу —
http://www. antekinc.com/
jb74
31.10.2009 13:20
#11
31.10.2009 13:20
#11
Я бы категорически не советовал использовать схему P-P в микросхеме усилителя. На Ebay есть множество предложений по печатным платам для LM3886. На самом деле я недавно купил набор (2 платы усилителя — 1 плата ps) за 7,99 долларов плюс доставка 4,00 долларов. Они отличаются высоким качеством и проверенным дизайном. Перейдите на Ebay/Электроника/Усилители/и найдите LM3886. Как указывалось в предыдущем посте, большая проблема заключается в компоновке и осцилляции. PCB решает эту проблему. У Apex jr есть трансформаторы Avel (тороид) за 22 доллара плюс доставка. Плата Amp, о которой говорилось ранее, не имеет себе равных по стоимости.
31.10.2009 15:18
#12
31.10.2009 15:18
#12
Спасибо JB74. Google, должно быть, был сонным, когда не смог найти это от Antek, но теперь у меня есть правильный адрес.
Если я соберу усилитель микросхемы, в нем будет использоваться этот тороид Antek — AN-6218 75 долларов с доставкой — хорошая цена за 600 ВА. Это самый большой тороид с выходным напряжением 18 вольт, он будет питать около 6 3886 и действительно хорошо работать при меньшем количестве плюс дополнительная емкость для расширения. Дополнительная емкость будет поддерживать достаточно высокое напряжение, поэтому вам не потребуется регулировка. Используйте большой мостовой выпрямитель, чтобы упростить задачу, как это рекомендовано несколькими разработчиками, а также множество конденсаторов. Большинству инструкций Dogbreath можно следовать с успехом, но убедитесь, что на ваш вход не подается постоянный ток, или вы должны включить входной конденсатор, как показано на большинстве конструкций микросхем. Линквиц, вероятно, эксперт. Я скачал несколько популярных схем и поместил их на экран, чтобы сравнить. Вам нужен очень большой радиатор, чтобы чипы 3886 охлаждались. Многие люди беспокоятся о красивом корпусе больше, чем о необходимых деталях! Тед
Последнее редактирование: 31. 10.2009 15:26
31.10.2009 23:29
№13
31.10.2009 23:29
№13
Сэндихукер сказал:
Я бы категорически не советовал использовать микросхему усилителя P-P. На Ebay есть множество предложений по печатным платам для LM3886, на самом деле я недавно купил набор (2 платы усилителя — 1 плата ps) за 7,9 доллара.9 плюс 4 доллара за доставку. Они отличаются высоким качеством и проверенным дизайном. Перейдите на Ebay/Электроника/Усилители/и найдите LM3886. Как указывалось в предыдущем посте, большая проблема заключается в компоновке и осцилляции. PCB решает эту проблему. У Apex jr есть трансформаторы Avel (тороид) за 22 доллара плюс доставка. Плата Amp, о которой говорилось ранее, не имеет себе равных по стоимости.
Нажмите, чтобы развернуть…
Привет, Сэнди, да, риск того, что он не сработает, намного выше, чем при использовании проверенного макета, но если все сделано тщательно, он работает очень хорошо, я думаю, что решение с холодным катодом в основном философское.
Причина, по которой я выбрал p2p, была двоякой: во-первых, проблемы, вызванные компоновкой, во-вторых, в то время казалось, что мало кто использует p2p-каналы 3886, так как это считалось трудным (красный флажок для бык)… По общему признанию, не все захотят сделать что-то столь же компактное, как то, что сделал я, но мой способ решения проблем компоновки заключался в том, чтобы сделать все как можно ближе к чипу. по техпаспорту. Это абсолютно стабильный и самый тихий усилитель, который я когда-либо создавал!
Тони.
01.11.2009 3:23
№14
01.11.2009 3:23
№14
Wintermute сказал:
Привет, Сэнди, да, риск того, что он не сработает, намного выше, чем при использовании проверенной схемы, но если все сделано тщательно, он работает очень хорошо, я думаю, что решение с холодным катодом в основном философское.
Тони.
Нажмите, чтобы развернуть…
Wintermute,
В точку! Сэнди без всякого неуважения, любой может купить печатную плату и припаять некоторые компоненты в соответствии с таблицей данных или «проверенным дизайном».
Я пришел из мира лампового аудио, где все «рискованно» и большинству людей может показаться МНОГО работы ради небольших результатов.
Пример. У меня есть усилитель 45 Single Ended Triode, который я разработал и построил сам с нуля. Сборка заняла 6 недель, обошлась мне в более чем 350 долларов за детали (не включая 250 долларов за трубы). Он занимает площадь 14 x 18 дюймов и весит 55 фунтов! и выдает колоссальные 1,5 Вт на канал.
Нити накала (нагреватели) только для 2 выходных ламп потребляют 7,5 Вт энергии только для нагрева трубок.
НО… Это БОЛЬШОЕ НО, вы НИКОГДА не услышите ничего такого гладкого, как шелк, и полного, богатого звука, как этот усилитель!!
ИМХО, 1 ватт ламповой мощности = 10 ваттам самого лучшего твердотельного устройства, которое вы можете собрать.
Опять же, я не имею в виду неуважение к людям, работающим с твердотельными накопителями, иначе я бы не искал здесь информацию о микросхемах-усилителях. Для меня все имеет свое место, и в этом случае я хочу собрать усилители для своих сабвуферов. Чтобы получить 30-40WPC в трубчатой конструкции, я мог обойтись более чем в 2000 долларов! Не говоря уже о пространстве, которое он занимает. Так как я чувствую, что никогда не смогу сказать никакой слышимой разницы в ламповом усилителе или SS в диапазоне от 25 до 100 Гц, я думаю, что это самое надежное и экономичное средство для получения такого уровня мощности.
Я намерен, чтобы шасси и общая эстетика усилителей на микросхемах соответствовали теме моих ламповых усилителей. Так что я не буду использовать торроиды, EI больше подходит.
Я продолжаю исследовать и понимать, как работают микросхемы-усилители. Я пытаюсь понять, как разные колпачки и резисторы влияют на выход.
Я понимаю, что мог бы легко купить два пластинчатых усилителя и покончить с этим, но я планирую иметь систему, в которой каждый компонент (кроме источников) был разработан и собран вручную мной.
01.11.2009 21:45
№15
01.11.2009 21:45
№15
Привет, coldcathode, я думаю, что ответ на ваш вопрос о rg находится в этой теме. (ну некорректно с точки зрения даташита)
На данный момент я думаю, что было бы действительно разумно сделать некоторые заметки о том, что я сделал. Я подозреваю, что я использовал схему Брайана и использовал 22K для обоих rf и rg, я также подозреваю, что решил просто пойти с рассчитал усиление и использовал 680 Ом для ri.
В техническом описании есть горшок на входе для «типичного приложения», поэтому без него, я думаю, необходим rg, иначе вы получите проблему, которая была у Олифанта
Тони.
2009-11-02 0:32
№16
2009-11-02 00:32
№16
Вот несколько версий 3886. Обратите особое внимание на версию С.Линквица в левом верхнем углу. Также внимательно следите за фотографиями сборки микрофона с 3 резисторами 3886 по моей ссылке, которую я предоставил ранее в этом обсуждении.
2009-11-02 1:38
# 17
2009-11-02 1:38
# 17
Все,
У меня вопрос по блоку питания. Я предполагаю, что положительное и отрицательное напряжения питания могут быть обеспечены через отдельные трансформаторы EI и мосты, верно?
При расчете необходимой текущей поставки мы говорим с точки зрения каждой поставки или общей суммы. IE, расчеты в таблицах данных показывают квадратный корень из 2xPo/нагрузка. Является ли эта сила тока положительной или отрицательной, или суммой обоих?
Я спрашиваю, потому что у меня есть несколько трансформаторов 25VCT 2Amp, и мне интересно, могу ли я использовать (2) на канал?
Гипотетические 32 Вт Po будет 64/8 = 8 sqrt = 2,8 ампер? Итак, 1,4 с каждой стороны или максимум 2,8 с каждой стороны?
02.11.2009 12:26
# 18
02.11.2009 12:26
# 18
холодный катод сказал:
All,
Вопрос у меня по блоку питания. Я предполагаю, что положительное и отрицательное напряжения питания могут быть обеспечены через отдельные трансформаторы EI и мосты, верно?
При расчете необходимой текущей поставки мы говорим с точки зрения каждой поставки или общей суммы. IE, расчеты в таблицах данных показывают квадратный корень из 2xPo/нагрузка. Является ли эта сила тока положительной или отрицательной, или суммой обоих?
Я спрашиваю, потому что у меня есть несколько трансформаторов 25VCT 2Amp, и мне интересно, могу ли я использовать (2) на канал?
Гипотетические 32 Вт Po будут 64/8 = 8 sqrt = 2,8 ампер? Итак, 1,4 с каждой стороны или максимум 2,8 с каждой стороны?
Нажмите, чтобы развернуть…
Около 26 Вт, прежде чем результаты станут неприятными. Этого недостаточно для объединения LM3886 с описанными динамиками.
Возможно, есть способ сделать это. У вас есть четыре одинаковых трансформатора Dual Bobbin?
02. 11.2009 13:27
# 19
02.11.2009 13:27
# 19
Даниэль,
У меня есть 25VCT @ 2Amps У меня есть около 7 или 8 из них. Мой план состоял в том, чтобы использовать один трансформатор для положительного и один для отрицательного питания.
2009-11-02 13:40
#20
2009-11-02 13:40
#20
Меня смущает вот что.
В конструкции TUBE мы в первую очередь определяем выходную мощность как мощность (Вт) через первичную обмотку выходного трансформатора (OPT) = (НАГРУЗКА). Эта НАГРУЗКА основана на импедансе динамика, отраженном от первичной обмотки через отношение квадратов обмоток.
Пример Динамик 8 Ом, подключенный к вторичной обмотке OPT с соотношением витков 20:1, создает нагрузку 3200 Ом. Колебания от пика до пика в 300 вольт и размах тока в 50 мА дадут Pout 15 Вт на нагрузку. Разделите на 8 среднеквадратичное значение, и вы получите около 2 Вт.
Это для работы класса А, когда ток течет все время в основном.
Чип-усилители, я полагаю, работают в классе D, вот тут-то я и запутался.
Показать скрытый контент низкого качества
Статус
Эта старая тема закрыта. Если вы хотите повторно открыть эту тему, свяжитесь с модератором, нажав кнопку «Пожаловаться».
Делиться:
Фейсбук Твиттер Реддит Пинтерест Тамблер WhatsApp Электронная почта Делиться Связь
Верх Низ
SCIRP Открытый доступ
Издательство научных исследований
Журналы от A до Z
Журналы по темам
Биомедицинские и биологические науки.
Бизнес и экономика
Химия и материаловедение.
Информатика. и общ.
Науки о Земле и окружающей среде.
Машиностроение
Медицина и здравоохранение
Физика и математика
Социальные науки. и гуманитарные науки
Журналы по тематике
Биомедицина и науки о жизни
Бизнес и экономика
Химия и материаловедение
Информатика и связь
Науки о Земле и окружающей среде
Машиностроение
Медицина и здравоохранение
Физика и математика
Социальные и гуманитарные науки
Публикация у нас
Подача статьи
Информация для авторов
Ресурсы для экспертной оценки
Открытые специальные выпуски
Заявление об открытом доступе
Часто задаваемые вопросы
Публикуйте у нас
Представление статьи
Информация для авторов
Ресурсы для экспертной оценки
Открытые специальные выпуски
Заявление об открытом доступе
Часто задаваемые вопросы
Подпишитесь на SCIRP
Свяжитесь с нами
клиент@scirp. org
+86 18163351462 (WhatsApp)
1655362766
Публикация бумаги WeChat
Недавно опубликованные статьи
Недавно опубликованные статьи
Анализ подотчетности политики и программ, ориентированных на питание, в Буркина-Фасо()
Аллоиммунизация против эритроцитов в системе резус-фактора при хронической болезни почек: частота у пациентов клинической больницы Университета Яунде I ()
Воздействие прогрессивной обрезки на листового минера ( Coelaenomenodera lameensis ) Заболеваемость и урожай масличной пальмы ( Elaeis guineensis ) — Пример компании Benso Oil Palm Plantation Plc, Adum Banso Estate, Гана()
Исаак Аддо, Эммануэль Ака, Самуэль Аваала Авоннеа, Кваси Баа Офори, Виктор Теттех Зутах, Джеффри Смит Одуро, Эстер Фоби Донкор, Квадво Гьяси Санто
Американский журнал наук о растениях Том 14 № 3, 31 марта 2023 г.
DOI: 10.4236/ajps.2023.143025
2 загрузки 31 просмотр
Эксклюзивный остеосинтез малоберцовой кости для лечения открытых переломов Gustillo I-III B дистальной половины костей голени в условиях ограниченных ресурсов()
Жорж Куйигва Тоха, Пол Мунгуаконква Будема, Она Лонгомбе Ахука, Акинджа Битум Увонда, Жан Мари Вианни Кабангу Чимбила
Открытый журнал ортопедии Том 13 № 3, 31 марта 2023 г.