ΠΠ°ΠΊ ΡΠΎΠ±ΡΠ°ΡΡ ΠΏΡΠΎΡΡΠΎΠΉ ΡΠ°Π΄ΠΈΠΎΠΌΠΈΠΊΡΠΎΡΠΎΠ½ Π² Π΄ΠΎΠΌΠ°ΡΠ½ΠΈΡ ΡΡΠ»ΠΎΠ²ΠΈΡΡ . ΠΠ°ΠΊΠΈΠ΅ Π΄Π΅ΡΠ°Π»ΠΈ ΠΏΠΎΡΡΠ΅Π±ΡΡΡΡΡ Π΄Π»Ρ ΡΠ±ΠΎΡΠΊΠΈ ΡΠ°Π΄ΠΈΠΎΠΌΠΈΠΊΡΠΎΡΠΎΠ½Π°. ΠΠ° ΠΊΠ°ΠΊΠΈΡ ΡΠ°ΡΡΠΎΡΠ°Ρ ΡΠ°Π±ΠΎΡΠ°ΡΡ ΡΠ°ΠΌΠΎΠ΄Π΅Π»ΡΠ½ΡΠ΅ ΡΠ°Π΄ΠΈΠΎΠΌΠΈΠΊΡΠΎΡΠΎΠ½Ρ. ΠΠ°ΠΊΠ°Ρ Π΄Π°Π»ΡΠ½ΠΎΡΡΡ ΠΏΠ΅ΡΠ΅Π΄Π°ΡΠΈ Ρ ΡΠ°ΠΌΠΎΠ΄Π΅Π»ΡΠ½ΠΎΠ³ΠΎ ΡΠ°Π΄ΠΈΠΎΠΌΠΈΠΊΡΠΎΡΠΎΠ½Π°.
ΠΡΠΈΠ½ΡΠΈΠΏ ΡΠ°Π±ΠΎΡΡ ΡΠ°Π΄ΠΈΠΎΠΌΠΈΠΊΡΠΎΡΠΎΠ½Π°
Π Π°Π΄ΠΈΠΎΠΌΠΈΠΊΡΠΎΡΠΎΠ½ ΠΏΡΠ΅Π΄ΡΡΠ°Π²Π»ΡΠ΅Ρ ΡΠΎΠ±ΠΎΠΉ ΠΊΠΎΠΌΠΏΠ°ΠΊΡΠ½ΠΎΠ΅ ΡΡΡΡΠΎΠΉΡΡΠ²ΠΎ, ΡΠΎΡΡΠΎΡΡΠ΅Π΅ ΠΈΠ· ΠΌΠΈΠΊΡΠΎΡΠΎΠ½Π° ΠΈ ΡΠ°Π΄ΠΈΠΎΠΏΠ΅ΡΠ΅Π΄Π°ΡΡΠΈΠΊΠ°. ΠΠ³ΠΎ ΠΎΡΠ½ΠΎΠ²Π½Π°Ρ Π·Π°Π΄Π°ΡΠ° — ΠΏΡΠ΅ΠΎΠ±ΡΠ°Π·ΠΎΠ²ΡΠ²Π°ΡΡ Π·Π²ΡΠΊΠΎΠ²ΡΠ΅ ΠΊΠΎΠ»Π΅Π±Π°Π½ΠΈΡ Π² ΡΠ»Π΅ΠΊΡΡΠΈΡΠ΅ΡΠΊΠΈΠΉ ΡΠΈΠ³Π½Π°Π» ΠΈ ΠΏΠ΅ΡΠ΅Π΄Π°Π²Π°ΡΡ Π΅Π³ΠΎ ΠΏΠΎ ΡΠ°Π΄ΠΈΠΎΠΊΠ°Π½Π°Π»Ρ Π½Π° ΠΏΡΠΈΠ΅ΠΌΠ½ΠΎΠ΅ ΡΡΡΡΠΎΠΉΡΡΠ²ΠΎ.
ΠΡΠ½ΠΎΠ²Π½ΡΠ΅ ΠΊΠΎΠΌΠΏΠΎΠ½Π΅Π½ΡΡ ΡΠ°Π΄ΠΈΠΎΠΌΠΈΠΊΡΠΎΡΠΎΠ½Π°:
- ΠΠΈΠΊΡΠΎΡΠΎΠ½ (ΠΎΠ±ΡΡΠ½ΠΎ ΡΠ»Π΅ΠΊΡΡΠ΅ΡΠ½ΡΠΉ) Π΄Π»Ρ ΠΏΡΠ΅ΠΎΠ±ΡΠ°Π·ΠΎΠ²Π°Π½ΠΈΡ Π·Π²ΡΠΊΠ° Π² ΡΠ»Π΅ΠΊΡΡΠΈΡΠ΅ΡΠΊΠΈΠΉ ΡΠΈΠ³Π½Π°Π»
- Π£ΡΠΈΠ»ΠΈΡΠ΅Π»Ρ ΠΌΠΈΠΊΡΠΎΡΠΎΠ½Π½ΠΎΠ³ΠΎ ΡΠΈΠ³Π½Π°Π»Π°
- ΠΠ΅Π½Π΅ΡΠ°ΡΠΎΡ Π²ΡΡΠΎΠΊΠΎΡΠ°ΡΡΠΎΡΠ½ΡΡ ΠΊΠΎΠ»Π΅Π±Π°Π½ΠΈΠΉ
- ΠΠΎΠ΄ΡΠ»ΡΡΠΎΡ Π΄Π»Ρ Π½Π°Π»ΠΎΠΆΠ΅Π½ΠΈΡ Π·Π²ΡΠΊΠΎΠ²ΠΎΠ³ΠΎ ΡΠΈΠ³Π½Π°Π»Π° Π½Π° Π½Π΅ΡΡΡΡΡ ΡΠ°ΡΡΠΎΡΡ
- ΠΡΡ ΠΎΠ΄Π½ΠΎΠΉ ΡΡΠΈΠ»ΠΈΡΠ΅Π»Ρ ΠΌΠΎΡΠ½ΠΎΡΡΠΈ
- ΠΠ½ΡΠ΅Π½Π½Π° Π΄Π»Ρ ΠΈΠ·Π»ΡΡΠ΅Π½ΠΈΡ ΡΠ°Π΄ΠΈΠΎΡΠΈΠ³Π½Π°Π»Π°
- ΠΡΡΠΎΡΠ½ΠΈΠΊ ΠΏΠΈΡΠ°Π½ΠΈΡ (ΠΎΠ±ΡΡΠ½ΠΎ Π±Π°ΡΠ°ΡΠ΅Ρ ΠΈΠ»ΠΈ Π°ΠΊΠΊΡΠΌΡΠ»ΡΡΠΎΡ)
ΠΠΈΠΊΡΠΎΡΠΎΠ½ ΡΠ»Π°Π²Π»ΠΈΠ²Π°Π΅Ρ Π·Π²ΡΠΊ ΠΈ ΠΏΡΠ΅ΠΎΠ±ΡΠ°Π·ΡΠ΅Ρ Π΅Π³ΠΎ Π² ΡΠ»Π°Π±ΡΠΉ ΡΠ»Π΅ΠΊΡΡΠΈΡΠ΅ΡΠΊΠΈΠΉ ΡΠΈΠ³Π½Π°Π». ΠΡΠΎΡ ΡΠΈΠ³Π½Π°Π» ΡΡΠΈΠ»ΠΈΠ²Π°Π΅ΡΡΡ ΠΈ ΠΏΠΎΠ΄Π°Π΅ΡΡΡ Π½Π° ΠΌΠΎΠ΄ΡΠ»ΡΡΠΎΡ, ΠΊΠΎΡΠΎΡΡΠΉ Π½Π°ΠΊΠ»Π°Π΄ΡΠ²Π°Π΅Ρ Π΅Π³ΠΎ Π½Π° Π²ΡΡΠΎΠΊΠΎΡΠ°ΡΡΠΎΡΠ½ΡΠ΅ ΠΊΠΎΠ»Π΅Π±Π°Π½ΠΈΡ Π³Π΅Π½Π΅ΡΠ°ΡΠΎΡΠ°. ΠΡΠΎΠΌΠΎΠ΄ΡΠ»ΠΈΡΠΎΠ²Π°Π½Π½ΡΠΉ ΡΠΈΠ³Π½Π°Π» ΡΡΠΈΠ»ΠΈΠ²Π°Π΅ΡΡΡ ΠΏΠΎ ΠΌΠΎΡΠ½ΠΎΡΡΠΈ ΠΈ ΡΠ΅ΡΠ΅Π· Π°Π½ΡΠ΅Π½Π½Ρ ΠΈΠ·Π»ΡΡΠ°Π΅ΡΡΡ Π² ΡΡΠΈΡ.

Π‘Ρ Π΅ΠΌΡ ΠΏΡΠΎΡΡΡΡ ΡΠ°Π΄ΠΈΠΎΠΌΠΈΠΊΡΠΎΡΠΎΠ½ΠΎΠ² Π΄Π»Ρ ΡΠ°ΠΌΠΎΡΡΠΎΡΡΠ΅Π»ΡΠ½ΠΎΠΉ ΡΠ±ΠΎΡΠΊΠΈ
Π‘ΡΡΠ΅ΡΡΠ²ΡΠ΅Ρ ΠΌΠ½ΠΎΠΆΠ΅ΡΡΠ²ΠΎ ΡΡ Π΅ΠΌ ΡΠ°Π΄ΠΈΠΎΠΌΠΈΠΊΡΠΎΡΠΎΠ½ΠΎΠ² ΡΠ°Π·Π»ΠΈΡΠ½ΠΎΠΉ ΡΠ»ΠΎΠΆΠ½ΠΎΡΡΠΈ. Π Π°ΡΡΠΌΠΎΡΡΠΈΠΌ Π½Π΅ΡΠΊΠΎΠ»ΡΠΊΠΎ ΠΏΡΠΎΡΡΡΡ Π²Π°ΡΠΈΠ°Π½ΡΠΎΠ², Π΄ΠΎΡΡΡΠΏΠ½ΡΡ Π΄Π»Ρ ΠΏΠΎΠ²ΡΠΎΡΠ΅Π½ΠΈΡ Π½Π°ΡΠΈΠ½Π°ΡΡΠΈΠΌ ΡΠ°Π΄ΠΈΠΎΠ»ΡΠ±ΠΈΡΠ΅Π»ΡΠΌ:
Π Π°Π΄ΠΈΠΎΠΌΠΈΠΊΡΠΎΡΠΎΠ½ Π½Π° ΠΎΠ΄Π½ΠΎΠΌ ΡΡΠ°Π½Π·ΠΈΡΡΠΎΡΠ΅
ΠΡΠΎ ΡΠ°ΠΌΠ°Ρ ΠΏΡΠΎΡΡΠ°Ρ ΡΡ Π΅ΠΌΠ°, ΡΠΎΡΡΠΎΡΡΠ°Ρ Π²ΡΠ΅Π³ΠΎ ΠΈΠ· ΠΎΠ΄Π½ΠΎΠ³ΠΎ ΡΡΠ°Π½Π·ΠΈΡΡΠΎΡΠ°, ΠΊΠΎΡΠΎΡΡΠΉ Π²ΡΠΏΠΎΠ»Π½ΡΠ΅Ρ ΡΠΎΠ»Ρ ΠΈ ΡΡΠΈΠ»ΠΈΡΠ΅Π»Ρ, ΠΈ Π³Π΅Π½Π΅ΡΠ°ΡΠΎΡΠ°. ΠΠ°Π»ΡΠ½ΠΎΡΡΡ ΠΏΠ΅ΡΠ΅Π΄Π°ΡΠΈ Π½Π΅Π±ΠΎΠ»ΡΡΠ°Ρ — Π΄ΠΎ 10-20 ΠΌΠ΅ΡΡΠΎΠ².
- Π’ΡΠ°Π½Π·ΠΈΡΡΠΎΡ ΠΠ’315 ΠΈΠ»ΠΈ Π°Π½Π°Π»ΠΎΠ³ΠΈΡΠ½ΡΠΉ
- ΠΠ»Π΅ΠΊΡΡΠ΅ΡΠ½ΡΠΉ ΠΌΠΈΠΊΡΠΎΡΠΎΠ½
- ΠΠ°ΡΡΡΠΊΠ° 4-5 Π²ΠΈΡΠΊΠΎΠ² ΠΏΡΠΎΠ²ΠΎΠ΄Π° Π½Π° ΠΊΠ°ΡΠΊΠ°ΡΠ΅ 5 ΠΌΠΌ
- ΠΠΎΠ½Π΄Π΅Π½ΡΠ°ΡΠΎΡΡ 10 ΠΏΠ€, 1 Π½Π€
- Π Π΅Π·ΠΈΡΡΠΎΡΡ 1 ΠΊΠΠΌ, 10 ΠΊΠΠΌ
- ΠΡΡΠΎΡΠ½ΠΈΠΊ ΠΏΠΈΡΠ°Π½ΠΈΡ 3-9 Π
Π’ΡΠ΅Ρ ΠΊΠ°ΡΠΊΠ°Π΄Π½ΡΠΉ ΡΠ°Π΄ΠΈΠΎΠΌΠΈΠΊΡΠΎΡΠΎΠ½
ΠΠΎΠ»Π΅Π΅ ΡΠ»ΠΎΠΆΠ½Π°Ρ ΠΈ ΡΡΠ°Π±ΠΈΠ»ΡΠ½Π°Ρ ΡΡ Π΅ΠΌΠ° Π½Π° ΡΡΠ΅Ρ ΡΡΠ°Π½Π·ΠΈΡΡΠΎΡΠ°Ρ . ΠΠ±Π΅ΡΠΏΠ΅ΡΠΈΠ²Π°Π΅Ρ Π΄Π°Π»ΡΠ½ΠΎΡΡΡ Π΄ΠΎ 100-200 ΠΌΠ΅ΡΡΠΎΠ².
- Π’ΡΠ°Π½Π·ΠΈΡΡΠΎΡΡ ΠΠ’315 (3 ΡΡ)
- ΠΠ»Π΅ΠΊΡΡΠ΅ΡΠ½ΡΠΉ ΠΌΠΈΠΊΡΠΎΡΠΎΠ½
- ΠΠ°ΡΡΡΠΊΠΈ 4-5 Π²ΠΈΡΠΊΠΎΠ²
- ΠΠΎΠ½Π΄Π΅Π½ΡΠ°ΡΠΎΡΡ 10 ΠΏΠ€, 1 Π½Π€, 10 Π½Π€
- Π Π΅Π·ΠΈΡΡΠΎΡΡ 1-10 ΠΊΠΠΌ
- ΠΡΡΠΎΡΠ½ΠΈΠΊ ΠΏΠΈΡΠ°Π½ΠΈΡ 9 Π
ΠΡΠΎΠ±Π΅Π½Π½ΠΎΡΡΠΈ ΡΠ±ΠΎΡΠΊΠΈ ΡΠ°Π΄ΠΈΠΎΠΌΠΈΠΊΡΠΎΡΠΎΠ½Π° ΡΠ²ΠΎΠΈΠΌΠΈ ΡΡΠΊΠ°ΠΌΠΈ
ΠΡΠΈ ΡΠ°ΠΌΠΎΡΡΠΎΡΡΠ΅Π»ΡΠ½ΠΎΠΉ ΡΠ±ΠΎΡΠΊΠ΅ ΡΠ°Π΄ΠΈΠΎΠΌΠΈΠΊΡΠΎΡΠΎΠ½Π° ΡΠ»Π΅Π΄ΡΠ΅Ρ ΡΡΠΈΡΡΠ²Π°ΡΡ Π½Π΅ΠΊΠΎΡΠΎΡΡΠ΅ Π²Π°ΠΆΠ½ΡΠ΅ ΠΌΠΎΠΌΠ΅Π½ΡΡ:
- ΠΡΠΏΠΎΠ»ΡΠ·ΠΎΠ²Π°ΡΡ ΠΊΠ°ΡΠ΅ΡΡΠ²Π΅Π½Π½ΡΠ΅ ΡΠ°Π΄ΠΈΠΎΠ΄Π΅ΡΠ°Π»ΠΈ
- Π‘ΠΎΠ±Π»ΡΠ΄Π°ΡΡ ΠΏΠΎΠ»ΡΡΠ½ΠΎΡΡΡ ΠΏΡΠΈ ΠΏΠΎΠ΄ΠΊΠ»ΡΡΠ΅Π½ΠΈΠΈ ΠΌΠΈΠΊΡΠΎΡΠΎΠ½Π° ΠΈ ΡΡΠ°Π½Π·ΠΈΡΡΠΎΡΠΎΠ²
- ΠΠ±Π΅ΡΠΏΠ΅ΡΠΈΡΡ Π½Π°Π΄Π΅ΠΆΠ½ΡΡ ΠΈΠ·ΠΎΠ»ΡΡΠΈΡ Π²ΡΠ΅Ρ ΡΠΎΠ΅Π΄ΠΈΠ½Π΅Π½ΠΈΠΉ
- ΠΡΠ°Π²ΠΈΠ»ΡΠ½ΠΎ ΡΠ°ΡΡΡΠΈΡΠ°ΡΡ ΠΈ Π½Π°ΠΌΠΎΡΠ°ΡΡ ΠΊΠ°ΡΡΡΠΊΠΈ
- Π’ΡΠ°ΡΠ΅Π»ΡΠ½ΠΎ Π½Π°ΡΡΡΠΎΠΈΡΡ ΠΊΠΎΠ½ΡΡΡ Π³Π΅Π½Π΅ΡΠ°ΡΠΎΡΠ° Π½Π° Π½ΡΠΆΠ½ΡΡ ΡΠ°ΡΡΠΎΡΡ
- ΠΠΎΠ΄ΠΎΠ±ΡΠ°ΡΡ ΠΎΠΏΡΠΈΠΌΠ°Π»ΡΠ½ΡΡ Π΄Π»ΠΈΠ½Ρ Π°Π½ΡΠ΅Π½Π½Ρ
- ΠΠ±Π΅ΡΠΏΠ΅ΡΠΈΡΡ ΡΡΠ°Π±ΠΈΠ»ΡΠ½ΠΎΠ΅ ΠΏΠΈΡΠ°Π½ΠΈΠ΅ ΡΡ Π΅ΠΌΡ
ΠΠ»Ρ ΠΏΠΎΠ²ΡΡΠ΅Π½ΠΈΡ ΡΡΠ°Π±ΠΈΠ»ΡΠ½ΠΎΡΡΠΈ ΡΠ°Π±ΠΎΡΡ ΡΠ΅ΠΊΠΎΠΌΠ΅Π½Π΄ΡΠ΅ΡΡΡ ΡΠ°Π·ΠΌΠ΅ΡΠ°ΡΡ ΡΡ Π΅ΠΌΡ Π² ΠΌΠ΅ΡΠ°Π»Π»ΠΈΡΠ΅ΡΠΊΠΎΠΌ ΡΠΊΡΠ°Π½ΠΈΡΠΎΠ²Π°Π½Π½ΠΎΠΌ ΠΊΠΎΡΠΏΡΡΠ΅. ΠΡΠΎ ΡΠΌΠ΅Π½ΡΡΠΈΡ Π²Π»ΠΈΡΠ½ΠΈΠ΅ Π²Π½Π΅ΡΠ½ΠΈΡ ΠΏΠΎΠΌΠ΅Ρ .

ΠΠ° ΠΊΠ°ΠΊΠΈΡ ΡΠ°ΡΡΠΎΡΠ°Ρ ΡΠ°Π±ΠΎΡΠ°ΡΡ ΡΠ°ΠΌΠΎΠ΄Π΅Π»ΡΠ½ΡΠ΅ ΡΠ°Π΄ΠΈΠΎΠΌΠΈΠΊΡΠΎΡΠΎΠ½Ρ
ΠΠΎΠ»ΡΡΠΈΠ½ΡΡΠ²ΠΎ ΠΏΡΠΎΡΡΡΡ ΡΡ Π΅ΠΌ ΡΠ°Π΄ΠΈΠΎΠΌΠΈΠΊΡΠΎΡΠΎΠ½ΠΎΠ² ΡΠ°Π±ΠΎΡΠ°ΡΡ Π² Π΄ΠΈΠ°ΠΏΠ°Π·ΠΎΠ½Π΅ FM 88-108 ΠΠΡ. ΠΡΠΎ ΠΏΠΎΠ·Π²ΠΎΠ»ΡΠ΅Ρ ΠΏΡΠΈΠ½ΠΈΠΌΠ°ΡΡ ΠΈΡ ΡΠΈΠ³Π½Π°Π» Π½Π° ΠΎΠ±ΡΡΠ½ΡΠ΅ FM-ΠΏΡΠΈΠ΅ΠΌΠ½ΠΈΠΊΠΈ. ΠΠΎΠ»Π΅Π΅ ΡΠ»ΠΎΠΆΠ½ΡΠ΅ ΠΊΠΎΠ½ΡΡΡΡΠΊΡΠΈΠΈ ΠΌΠΎΠ³ΡΡ ΠΈΡΠΏΠΎΠ»ΡΠ·ΠΎΠ²Π°ΡΡ ΠΈ Π΄ΡΡΠ³ΠΈΠ΅ ΡΠ°ΡΡΠΎΡΡ:
- 27 ΠΠΡ — «Π³ΡΠ°ΠΆΠ΄Π°Π½ΡΠΊΠΈΠΉ» Π΄ΠΈΠ°ΠΏΠ°Π·ΠΎΠ½ CB
- 433 ΠΠΡ — Π±Π΅Π·Π»ΠΈΡΠ΅Π½Π·ΠΈΠΎΠ½Π½ΡΠΉ Π΄ΠΈΠ°ΠΏΠ°Π·ΠΎΠ½ LPD
- 2,4 ΠΠΡ — Wi-Fi Π΄ΠΈΠ°ΠΏΠ°Π·ΠΎΠ½
ΠΡΠΈ Π²ΡΠ±ΠΎΡΠ΅ ΡΠ°Π±ΠΎΡΠ΅ΠΉ ΡΠ°ΡΡΠΎΡΡ Π²Π°ΠΆΠ½ΠΎ ΡΡΠΈΡΡΠ²Π°ΡΡ ΡΡΠ΅Π±ΠΎΠ²Π°Π½ΠΈΡ Π·Π°ΠΊΠΎΠ½ΠΎΠ΄Π°ΡΠ΅Π»ΡΡΡΠ²Π°. ΠΠ½ΠΎΠ³ΠΈΠ΅ Π΄ΠΈΠ°ΠΏΠ°Π·ΠΎΠ½Ρ ΡΡΠ΅Π±ΡΡΡ ΠΏΠΎΠ»ΡΡΠ΅Π½ΠΈΡ Π»ΠΈΡΠ΅Π½Π·ΠΈΠΈ Π½Π° ΠΈΡΠΏΠΎΠ»ΡΠ·ΠΎΠ²Π°Π½ΠΈΠ΅ ΠΏΠ΅ΡΠ΅Π΄Π°ΡΡΠΈΡ ΡΡΡΡΠΎΠΉΡΡΠ².
ΠΠ°ΠΊΠ°Ρ Π΄Π°Π»ΡΠ½ΠΎΡΡΡ ΠΏΠ΅ΡΠ΅Π΄Π°ΡΠΈ Ρ ΡΠ°ΠΌΠΎΠ΄Π΅Π»ΡΠ½ΠΎΠ³ΠΎ ΡΠ°Π΄ΠΈΠΎΠΌΠΈΠΊΡΠΎΡΠΎΠ½Π°
ΠΠ°Π»ΡΠ½ΠΎΡΡΡ ΠΏΠ΅ΡΠ΅Π΄Π°ΡΠΈ ΡΠ°ΠΌΠΎΠ΄Π΅Π»ΡΠ½ΠΎΠ³ΠΎ ΡΠ°Π΄ΠΈΠΎΠΌΠΈΠΊΡΠΎΡΠΎΠ½Π° Π·Π°Π²ΠΈΡΠΈΡ ΠΎΡ Π½Π΅ΡΠΊΠΎΠ»ΡΠΊΠΈΡ ΡΠ°ΠΊΡΠΎΡΠΎΠ²:
- ΠΠΎΡΠ½ΠΎΡΡΡ ΠΏΠ΅ΡΠ΅Π΄Π°ΡΡΠΈΠΊΠ°
- Π§ΡΠ²ΡΡΠ²ΠΈΡΠ΅Π»ΡΠ½ΠΎΡΡΡ ΠΏΡΠΈΠ΅ΠΌΠ½ΠΈΠΊΠ°
- Π Π°Π±ΠΎΡΠ°Ρ ΡΠ°ΡΡΠΎΡΠ°
- Π’ΠΈΠΏ ΠΈ ΡΠ°Π·ΠΌΠ΅Ρ Π°Π½ΡΠ΅Π½Π½Ρ
- ΠΠ°Π»ΠΈΡΠΈΠ΅ ΠΏΡΠ΅ΠΏΡΡΡΡΠ²ΠΈΠΉ
ΠΡΠΎΡΡΠ΅ΠΉΡΠΈΠ΅ ΠΊΠΎΠ½ΡΡΡΡΠΊΡΠΈΠΈ Π½Π° ΠΎΠ΄Π½ΠΎΠΌ ΡΡΠ°Π½Π·ΠΈΡΡΠΎΡΠ΅ ΠΎΠ±Π΅ΡΠΏΠ΅ΡΠΈΠ²Π°ΡΡ Π΄Π°Π»ΡΠ½ΠΎΡΡΡ 10-30 ΠΌΠ΅ΡΡΠΎΠ². Π’ΡΠ΅Ρ ΠΊΠ°ΡΠΊΠ°Π΄Π½ΡΠ΅ ΡΡ Π΅ΠΌΡ ΠΏΠΎΠ·Π²ΠΎΠ»ΡΡΡ ΠΏΠ΅ΡΠ΅Π΄Π°Π²Π°ΡΡ ΡΠΈΠ³Π½Π°Π» Π½Π° 100-300 ΠΌΠ΅ΡΡΠΎΠ². ΠΡΠΈ ΠΈΡΠΏΠΎΠ»ΡΠ·ΠΎΠ²Π°Π½ΠΈΠΈ ΡΡΠΈΠ»ΠΈΡΠ΅Π»Ρ ΠΌΠΎΡΠ½ΠΎΡΡΠΈ ΠΈ Π½Π°ΠΏΡΠ°Π²Π»Π΅Π½Π½ΠΎΠΉ Π°Π½ΡΠ΅Π½Π½Ρ ΠΌΠΎΠΆΠ½ΠΎ Π΄ΠΎΠ±ΠΈΡΡΡΡ Π΄Π°Π»ΡΠ½ΠΎΡΡΠΈ Π΄ΠΎ 1-2 ΠΊΠΌ.

ΠΠ΄Π½Π°ΠΊΠΎ Π½Π΅ ΡΡΠΎΠΈΡ ΡΡΡΠ΅ΠΌΠΈΡΡΡΡ ΠΊ ΡΡΠ΅Π·ΠΌΠ΅ΡΠ½ΠΎΠΌΡ ΡΠ²Π΅Π»ΠΈΡΠ΅Π½ΠΈΡ Π΄Π°Π»ΡΠ½ΠΎΡΡΠΈ. ΠΡΠΎ ΠΌΠΎΠΆΠ΅Ρ ΠΏΡΠΈΠ²Π΅ΡΡΠΈ ΠΊ ΠΏΠΎΠΌΠ΅Ρ Π°ΠΌ Π΄Π»Ρ Π΄ΡΡΠ³ΠΈΡ ΡΠ°Π΄ΠΈΠΎΡΡΡΡΠΎΠΉΡΡΠ². ΠΠΏΡΠΈΠΌΠ°Π»ΡΠ½Π°Ρ Π΄Π°Π»ΡΠ½ΠΎΡΡΡ Π΄Π»Ρ Π±ΠΎΠ»ΡΡΠΈΠ½ΡΡΠ²Π° ΠΏΡΠΈΠΌΠ΅Π½Π΅Π½ΠΈΠΉ — 50-100 ΠΌΠ΅ΡΡΠΎΠ².
ΠΠ±Π»Π°ΡΡΠΈ ΠΏΡΠΈΠΌΠ΅Π½Π΅Π½ΠΈΡ ΡΠ°ΠΌΠΎΠ΄Π΅Π»ΡΠ½ΡΡ ΡΠ°Π΄ΠΈΠΎΠΌΠΈΠΊΡΠΎΡΠΎΠ½ΠΎΠ²
ΠΠ΅ΡΠΌΠΎΡΡΡ Π½Π° ΠΊΠ°ΠΆΡΡΡΡΡΡ ΠΏΡΠΎΡΡΠΎΡΡ, ΡΠ°ΠΌΠΎΠ΄Π΅Π»ΡΠ½ΡΠ΅ ΡΠ°Π΄ΠΈΠΎΠΌΠΈΠΊΡΠΎΡΠΎΠ½Ρ ΠΌΠΎΠ³ΡΡ Π½Π°ΠΉΡΠΈ ΠΏΡΠΈΠΌΠ΅Π½Π΅Π½ΠΈΠ΅ Π²ΠΎ ΠΌΠ½ΠΎΠ³ΠΈΡ ΠΎΠ±Π»Π°ΡΡΡΡ :
- ΠΡΠ±ΠΈΡΠ΅Π»ΡΡΠΊΠ°Ρ ΡΠ°Π΄ΠΈΠΎΡΠ²ΡΠ·Ρ
- ΠΠ΅ΡΠΏΡΠΎΠ²ΠΎΠ΄Π½ΡΠ΅ ΡΠΈΡΡΠ΅ΠΌΡ Π·Π²ΡΠΊΠΎΡΡΠΈΠ»Π΅Π½ΠΈΡ
- Π Π°Π΄ΠΈΠΎΠ½ΡΠ½ΠΈ Π΄Π»Ρ Π½Π°Π±Π»ΡΠ΄Π΅Π½ΠΈΡ Π·Π° Π΄Π΅ΡΡΠΌΠΈ
- Π‘ΠΈΡΡΠ΅ΠΌΡ Π±Π΅Π·ΠΎΠΏΠ°ΡΠ½ΠΎΡΡΠΈ ΠΈ Π½Π°Π±Π»ΡΠ΄Π΅Π½ΠΈΡ
- Π Π°Π΄ΠΈΠΎΡΠΏΡΠ°Π²Π»Π΅Π½ΠΈΠ΅ ΠΌΠΎΠ΄Π΅Π»ΡΠΌΠΈ
- ΠΡΠΎΠ²Π΅Π΄Π΅Π½ΠΈΠ΅ Π½Π°ΡΡΠ½ΡΡ ΡΠΊΡΠΏΠ΅ΡΠΈΠΌΠ΅Π½ΡΠΎΠ²
ΠΠ°ΠΆΠ½ΠΎ ΠΏΠΎΠΌΠ½ΠΈΡΡ, ΡΡΠΎ ΠΈΡΠΏΠΎΠ»ΡΠ·ΠΎΠ²Π°Π½ΠΈΠ΅ ΡΠ°Π΄ΠΈΠΎΠΏΠ΅ΡΠ΅Π΄Π°ΡΡΠΈΡ ΡΡΡΡΠΎΠΉΡΡΠ² ΡΠ΅Π³ΡΠ»ΠΈΡΡΠ΅ΡΡΡ Π·Π°ΠΊΠΎΠ½ΠΎΠ΄Π°ΡΠ΅Π»ΡΡΡΠ²ΠΎΠΌ. ΠΠ΅ΡΠ΅Π΄ ΠΏΡΠΈΠΌΠ΅Π½Π΅Π½ΠΈΠ΅ΠΌ ΡΠ°ΠΌΠΎΠ΄Π΅Π»ΡΠ½ΠΎΠ³ΠΎ ΡΠ°Π΄ΠΈΠΎΠΌΠΈΠΊΡΠΎΡΠΎΠ½Π° Π½Π΅ΠΎΠ±Ρ ΠΎΠ΄ΠΈΠΌΠΎ ΠΎΠ·Π½Π°ΠΊΠΎΠΌΠΈΡΡΡΡ Ρ Π΄Π΅ΠΉΡΡΠ²ΡΡΡΠΈΠΌΠΈ ΠΏΡΠ°Π²ΠΈΠ»Π°ΠΌΠΈ ΠΈ ΠΎΠ³ΡΠ°Π½ΠΈΡΠ΅Π½ΠΈΡΠΌΠΈ.
ΠΡΠ΅ΠΈΠΌΡΡΠ΅ΡΡΠ²Π° ΠΈ Π½Π΅Π΄ΠΎΡΡΠ°ΡΠΊΠΈ ΡΠ°ΠΌΠΎΠ΄Π΅Π»ΡΠ½ΡΡ ΡΠ°Π΄ΠΈΠΎΠΌΠΈΠΊΡΠΎΡΠΎΠ½ΠΎΠ²
Π‘Π°ΠΌΠΎΡΡΠΎΡΡΠ΅Π»ΡΠ½Π°Ρ ΡΠ±ΠΎΡΠΊΠ° ΡΠ°Π΄ΠΈΠΎΠΌΠΈΠΊΡΠΎΡΠΎΠ½Π° ΠΈΠΌΠ΅Π΅Ρ ΡΠ²ΠΎΠΈ ΠΏΠ»ΡΡΡ ΠΈ ΠΌΠΈΠ½ΡΡΡ:
ΠΡΠ΅ΠΈΠΌΡΡΠ΅ΡΡΠ²Π°:
- ΠΠΈΠ·ΠΊΠ°Ρ ΡΡΠΎΠΈΠΌΠΎΡΡΡ
- ΠΠΎΠ·ΠΌΠΎΠΆΠ½ΠΎΡΡΡ ΡΠΊΡΠΏΠ΅ΡΠΈΠΌΠ΅Π½ΡΠΈΡΠΎΠ²Π°ΡΡ Ρ ΠΊΠΎΠ½ΡΡΡΡΠΊΡΠΈΠ΅ΠΉ
- ΠΠΎΠ»ΡΡΠ΅Π½ΠΈΠ΅ ΠΏΡΠ°ΠΊΡΠΈΡΠ΅ΡΠΊΠΈΡ Π½Π°Π²ΡΠΊΠΎΠ²
- Π‘ΠΎΠ·Π΄Π°Π½ΠΈΠ΅ ΡΠ½ΠΈΠΊΠ°Π»ΡΠ½ΡΡ ΡΡΡΡΠΎΠΉΡΡΠ²
ΠΠ΅Π΄ΠΎΡΡΠ°ΡΠΊΠΈ:
- ΠΠ΅ΡΡΠ°Π±ΠΈΠ»ΡΠ½ΠΎΡΡΡ ΡΠ°Π±ΠΎΡΡ
- ΠΠ³ΡΠ°Π½ΠΈΡΠ΅Π½Π½ΡΠ΅ ΡΡΠ½ΠΊΡΠΈΠΎΠ½Π°Π»ΡΠ½ΡΠ΅ Π²ΠΎΠ·ΠΌΠΎΠΆΠ½ΠΎΡΡΠΈ
- ΠΡΡΡΡΡΡΠ²ΠΈΠ΅ Π³Π°ΡΠ°Π½ΡΠΈΠΈ ΠΈ ΡΠ΅ΡΡΠΈΡΠΈΠΊΠ°ΡΠΈΠΈ
- ΠΠΎΠ·ΠΌΠΎΠΆΠ½ΡΠ΅ ΠΏΡΠΎΠ±Π»Π΅ΠΌΡ Ρ Π·Π°ΠΊΠΎΠ½Π½ΠΎΡΡΡΡ ΠΈΡΠΏΠΎΠ»ΡΠ·ΠΎΠ²Π°Π½ΠΈΡ
ΠΠ»Ρ ΡΠ΅ΡΡΠ΅Π·Π½ΠΎΠ³ΠΎ ΠΏΡΠΈΠΌΠ΅Π½Π΅Π½ΠΈΡ Π»ΡΡΡΠ΅ ΠΈΡΠΏΠΎΠ»ΡΠ·ΠΎΠ²Π°ΡΡ ΠΏΡΠΎΡΠ΅ΡΡΠΈΠΎΠ½Π°Π»ΡΠ½ΡΠ΅ ΡΠ΅ΡΡΠΈΡΠΈΡΠΈΡΠΎΠ²Π°Π½Π½ΡΠ΅ ΡΠ°Π΄ΠΈΠΎΠΌΠΈΠΊΡΠΎΡΠΎΠ½Ρ. ΠΠ΄Π½Π°ΠΊΠΎ Π΄Π»Ρ ΠΎΠ±ΡΡΠ΅Π½ΠΈΡ ΠΈ ΡΠΊΡΠΏΠ΅ΡΠΈΠΌΠ΅Π½ΡΠΎΠ² ΡΠ°ΠΌΠΎΠ΄Π΅Π»ΡΠ½ΡΠ΅ ΠΊΠΎΠ½ΡΡΡΡΠΊΡΠΈΠΈ Π²ΠΏΠΎΠ»Π½Π΅ ΠΏΠΎΠ΄ΠΎΠΉΠ΄ΡΡ.

ΠΠ°ΠΊΠ»ΡΡΠ΅Π½ΠΈΠ΅
Π‘Π±ΠΎΡΠΊΠ° ΠΏΡΠΎΡΡΠΎΠ³ΠΎ ΡΠ°Π΄ΠΈΠΎΠΌΠΈΠΊΡΠΎΡΠΎΠ½Π° ΡΠ²ΠΎΠΈΠΌΠΈ ΡΡΠΊΠ°ΠΌΠΈ — ΠΈΠ½ΡΠ΅ΡΠ΅ΡΠ½ΡΠΉ ΠΏΡΠΎΠ΅ΠΊΡ Π΄Π»Ρ Π½Π°ΡΠΈΠ½Π°ΡΡΠΈΡ ΡΠ°Π΄ΠΈΠΎΠ»ΡΠ±ΠΈΡΠ΅Π»Π΅ΠΉ. ΠΠ½ ΠΏΠΎΠ·Π²ΠΎΠ»ΡΠ΅Ρ Π½Π° ΠΏΡΠ°ΠΊΡΠΈΠΊΠ΅ ΠΈΠ·ΡΡΠΈΡΡ ΠΏΡΠΈΠ½ΡΠΈΠΏΡ ΡΠ°Π±ΠΎΡΡ ΡΠ°Π΄ΠΈΠΎΠΏΠ΅ΡΠ΅Π΄Π°ΡΡΠΈΡ ΡΡΡΡΠΎΠΉΡΡΠ². ΠΡΠΈ ΡΡΠΎΠΌ Π²Π°ΠΆΠ½ΠΎ ΠΏΠΎΠΌΠ½ΠΈΡΡ ΠΎ ΡΠΎΠ±Π»ΡΠ΄Π΅Π½ΠΈΠΈ Π½ΠΎΡΠΌ Π·Π°ΠΊΠΎΠ½ΠΎΠ΄Π°ΡΠ΅Π»ΡΡΡΠ²Π° ΠΏΡΠΈ ΠΈΡΠΏΠΎΠ»ΡΠ·ΠΎΠ²Π°Π½ΠΈΠΈ ΡΠ°ΠΌΠΎΠ΄Π΅Π»ΡΠ½ΡΡ ΡΠ°Π΄ΠΈΠΎΠΏΠ΅ΡΠ΅Π΄Π°ΡΡΠΈΠΊΠΎΠ².
ΠΠ°ΡΡΠ΅Ρ ΠΠΈΠ½ΡΠΈΠΊ. ΠΡΡ ΡΠ²ΠΎΠΈΠΌΠΈ ΡΡΠΊΠ°ΠΌΠΈ!Π Π°Π΄ΠΈΠΎΠΌΠΈΠΊΡΠΎΡΠΎΠ½ ΡΠ²ΠΎΠΈΠΌΠΈ ΡΡΠΊΠ°ΠΌΠΈ
ΠΠΎΠ±Π°Π²ΠΈΠ»: Chip,ΠΠ°ΡΠ°: 19 ΠΠ°Ρ 2018Π ΡΡΠ°ΡΡΠ΅, Π½ΠΈΠΆΠ΅ ΡΠ°ΡΡΠΌΠΎΡΡΠΈΠΌ Π½Π΅ΡΠΊΠΎΠ»ΡΠΊΠΎ ΠΏΡΠΎΡΡΡΡ ΡΡ Π΅ΠΌ ΡΠ°ΠΌΠΎΠ΄Π΅Π»ΡΠ½ΡΡ Β ΡΠ°Π΄ΠΈΠΎΠΌΠΈΠΊΡΠΎΡΠΎΠ½ΠΎΠ². Π‘Ρ Π΅ΠΌΡ ΠΏΡΠΎΡΡΡΠ΅ ΠΈΠ· Π΄ΠΎΡΡΡΠΏΠ½ΡΡ ΡΠ°Π΄ΠΈΠΎΠ΄Π΅ΡΠ°Π»Π΅ΠΉ, ΠΈΡ ΠΌΠΎΠΆΠ΅Ρ ΡΠ΄Π΅Π»Π°ΡΡ Π΄Π°ΠΆΠ΅ Π½Π°ΡΠΈΠ½Π°ΡΡΠΈΠΉ ΡΠ°Π΄ΠΈΠΎΠ»ΡΠ±ΠΈΡΠ΅Π»Ρ!
ΠΠ΅ΡΠΏΡΠΎΠ²ΠΎΠ΄Π½ΠΎΠΉ ΠΌΠΈΠΊΡΠΎΡΠΎΠ½ ΠΌΠΎΠΆΠ½ΠΎ ΠΈΡΠΏΠΎΠ»ΡΠ·ΠΎΠ²Π°ΡΡ Π²ΠΌΠ΅ΡΡΠΎ ΠΎΠ±ΡΡΠ½ΠΎΠ³ΠΎ ΠΏΡΠΎΠ²ΠΎΠ΄Π½ΠΎΠ³ΠΎ ΠΌΠΈΠΊΡΠΎΡΠΎΠ½Π° Π½Π° ΡΠ°Π·Π½ΡΡ ΠΌΠ΅ΡΠΎΠΏΡΠΈΡΡΠΈΡΡ , Π΄Π»Ρ ΠΊΠ°ΡΠ°ΠΎΠΊΠ΅, ΠΊΠ°ΠΊ ΠΆΡΡΠΎΠΊ Π΄Π»Ρ ΠΏΡΠΎΡΠ»ΡΡΠΊΠΈ, ΡΠ°Π΄ΠΈΠΎΠ½ΡΠ½ΠΈ (ΡΠ°Π΄ΠΈΠΎΠΌΠΈΠΊΡΠΎΡΠΎΠ½Β ΡΠ°Π·ΠΌΠ΅ΡΠ°Π΅ΡΡΡ ΡΡΠ΄ΠΎΠΌ Ρ ΠΠ°ΡΠΈΠΌ ΠΌΠ°Π»Π΅Π½ΡΠΊΠΈΠΌ ΡΠ΅Π±Π΅Π½ΠΊΠΎΠΌ, Π° ΠΏΡΠΈΡΠΌΠ½ΠΈΠΊ Π½Π°Ρ ΠΎΠ΄ΠΈΡΡΡ Ρ ΠΠ°Ρ) ΠΈ Ρ.ΠΏ.
Π Π°Π΄ΠΈΠΎΠΌΠΈΠΊΡΠΎΡΠΎΠ½ ΡΠ°Π±ΠΎΡΠ°Π΅Ρ Π² Π΄ΠΈΠ°ΠΏΠ°Π·ΠΎΠ½Π΅ FM88-108ΠΠΡ.Β Π‘ΠΈΠ³Π½Π°Π», ΠΏΠ΅ΡΠ΅Π΄Π°Π²Π°Π΅ΠΌΡΠΉ ΡΠ°Π΄ΠΈΠΎΠΌΠΈΠΊΡΠΎΡΠΎΠ½ΠΎΠΌ ΠΌΠΎΠΆΠ½ΠΎ ΠΏΡΠΎΡΠ»ΡΡΠ°ΡΡ Π½Π° ΠΏΡΠΈΡΠΌΠ½ΠΈΠΊΠ΅ Ρ FM Π΄ΠΈΠ°ΠΏΠ°Π·ΠΎΠ½ΠΎΠΌ.Β
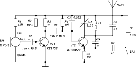
ΠΡΠΈΠ½ΡΠΈΠΏΠΈΠ°Π»ΡΠ½Π°Ρ ΡΡ Π΅ΠΌΠ° ΡΠ°Π΄ΠΈΠΎΠΌΠΈΠΊΡΠΎΡΠΎΠ½Π°
Π Π°Π΄ΠΈΠΎΠΌΠΈΠΊΡΠΎΡΠΎΠ½ Π²ΡΠΏΠΎΠ»Π½Π΅Π½ Π½Π° ΡΡΠ΅Ρ
ΡΡΠ°Π½Π·ΠΈΡΒΡΠΎΡΠ°Ρ
, ΠΏΠΈΡΠ°Π΅ΡΡΡ ΠΎΡ ΠΈΡΡΠΎΡΠ½ΠΈΠΊΠ° Π½Π°ΠΏΡΡΠΆΠ΅Π½ΠΈΠ΅ΠΌ 1,5V. ΠΠ°Π»ΡΠ½ΠΎΡΡΡ ΠΏΡΠΈΠ΅ΠΌΠ° Π½Π° ΠΏΡΠΈΠ΅ΠΌΠ½ΠΈΠΊ Π½Π° ΠΎΡΠ½ΠΎΠ²Π΅ ΠΌΠΈΠΊΡΠΎΡΡ
Π΅ΠΌΡ Π174Π₯Π34 (ΠΈΠ»ΠΈ Π΅Ρ Π°Π½Π°Π»ΠΎΒΠ³Π°Ρ
) Π² ΠΎΡΠΊΡΡΡΠΎΠΌ ΠΏΡΠΎΡΡΡΠ°Π½ΡΡΠ²Π΅ Π΄ΠΎΡΡΠΈΠ³Π°Π΅Ρ 50 ΠΌΠ΅ΡΡΠΎΠ². Π ΠΏΠΎΠΌΠ΅ΡΠ΅Π½ΠΈΠΈ Π² ΠΊΠΈΡΠΏΠΈΡΠ½ΠΎΠΌ Π΄ΠΎΠΌΠ΅, ΡΠ΅ΡΠ΅Π· ΡΡΠ΅Π½Ρ Π½Π΅ Π±ΠΎΠ»Π΅Π΅ 10-15 ΠΌΠ΅ΡΡΠΎΠ², Π½ΠΎ ΡΡΠΎΠ³ΠΎ Π±ΠΎΠ»Π΅Π΅ ΡΠ΅ΠΌ Π΄ΠΎΡΡΠ°ΡΠΎΡΠ½ΠΎ.
Π Π°Π±ΠΎΡΠ°Π΅Ρ ΠΎΠ½ Π½Π° ΡΠ°ΡΡΠΎΒΡΠ΅ Π² Π΄ΠΈΠ°ΠΏΠ°Π·ΠΎΠ½Π΅ 88-100 ΠΠ³Ρ. Π§Π°ΡΡΠΎΡΡ ΡΡΡΠ°Π½Π°Π²ΒΠ»ΠΈΠ²Π°ΡΡ ΠΏΡΠΈ Π½Π°Π»Π°ΠΆΠΈΠ²Π°Π½ΠΈΠΈ ΠΏΠΎΠ΄ΡΡΡΠΎΠΉΠΊΠΎΠΉ ΠΊΠΎΠ½ΡΡΡΠ½ΠΎΠΉ ΠΊΠ°ΡΡΡΠΊΠΈ (ΡΠΆΠ°ΡΠΈΠ΅ β ΡΠ°ΡΡΡΠ³ΠΈΠ²Π°Π½ΠΈΠ΅ Π²ΠΈΡΠΊΠΎΠ²). Π Π΄Π°Π»ΡΠ½Π΅ΠΉΡΠ΅ΠΌ ΠΏΡΠΈ ΡΠΊΡΠΏΠ»ΡΠ°ΡΠ°ΡΠΈΠΈ Π½Π°ΡΡΡΠΎΠΉΠΊΠ° Π½Π΅ ΠΏΡΠ΅Π΄ΡΡΠΌΠΎΡΡΠ΅Π½Π°. ΠΠ΄Π½Π°ΠΊΠΎ, Π΅ΡΠ»ΠΈ ΠΊΠΎΠ½Π΄Π΅Π½ΡΠ°ΡΠΎΡ Π‘4 Π·Π°ΠΌΠ΅Π½ΠΈΡΡ ΠΏΠΎΠ΄ΡΡΡΠΎΠ΅ΡΠ½ΡΠΌ, ΠΈ ΡΠ΄Π΅Π»Π°ΡΡ Π² ΠΊΠΎΡΠΏΡΡΠ΅ ΠΈΠ·Π΄Π΅Π»ΠΈΡ ΠΎΡΠ²Π΅ΡΡΡΠΈΠ΅ Π΄Π»Ρ Π΄ΠΎΡΡΡΠΏΠ° ΠΎΡΠ²Π΅ΡΡΠΊΠΎΠΉ ΠΊ Π½Π΅ΠΌΡ, ΡΠΎ ΠΌΠΈΠΊΡΠΎΡΠΎΠ½ ΠΌΠΎΠΆΠ½ΠΎ Π±ΡΠ΄Π΅Ρ ΠΎΠΏΠ΅ΡΠ°ΡΠΈΠ²Π½ΠΎ Π½Π°ΡΡΡΠ°ΠΈΠ²Π°ΡΡ Π½Π° Π΄ΡΡΠ³ΡΡ ΡΠ°ΡΡΠΎΡΡ. ΠΠ°ΠΏΡΠΈΠΌΠ΅Ρ, ΡΡΠΎ ΠΌΠΎΠΆΠ΅Ρ ΠΏΡΠΈΠ³ΠΎΒΠ΄ΠΈΡΡΡΡ Π΅ΡΠ»ΠΈ Π² ΡΠ°Π΄ΠΈΡΡΠ΅ Π΄Π΅ΠΉΡΡΠ²ΠΈΡ Π΄ΠΎΠ»ΠΆΠ½Ρ Π½Π΅Π·Π°Π²ΠΈΡΠΈΠΌΠΎ ΡΠ°Π±ΠΎΡΠ°ΡΡ Π΄Π²Π° ΡΠ°ΠΊΠΈΡ ΠΈΠ»ΠΈ Π°Π½Π°Π»ΠΎΠ³ΠΈΡΠ½ΡΡ ΠΌΠΈΠΊΡΠΎΡΠΎΠ½Π°.
ΠΠ²ΡΠΊ ΠΏΡΠΈΠ½ΠΈΠΌΠ°Π΅Ρ ΠΌΠΈΠΊΡΠΎΡΠΎΠ½ Π1, β ΡΡΠΎ ΠΎΠ±ΡΡΠ½ΡΠΉ Π΄ΠΈΠ½Π°ΠΌΠΈΡΠ΅ΡΠΊΠΈΠΉ ΠΌΠΈΠΊΡΠΎΡΠΎΠ½ (Π½Π° ΠΏΠΎΠ΄ΡΡΠ°Π²ΠΊΠ΅ ΠΈ Π±Π΅Π· ΠΈΡΡΠΎΡΠ½ΠΈΠΊΠ° ΠΏΠΈΡΠ°Π½ΠΈΡ). ΠΠΎ Π²ΠΌΠ΅ΡΡΠΎ Π½Π΅Π³ΠΎ ΠΌΠΎΠΆΠ½ΠΎ ΠΈΡΠΏΠΎΠ»ΡΠ·ΠΎΠ²Π°ΡΡ ΠΏΡΠ°ΠΊΡΠΈΡΠ΅ΡΠΊΠΈ Π»ΡΠ±ΠΎΠΉ Π΄ΡΡΠ³ΠΎΠΉ ΠΌΠΈΠΊΡΠΎΡΠΎΠ½, Π΄ΠΈΠ½Π°ΠΌΠΈΡΠ΅ΡΠΊΠΈΠΉ ΠΈΠ»ΠΈ ΡΠ»Π΅ΠΊΡΡΠΎΠΌΠ°Π³Π½ΠΈΡΠ½ΡΠΉ. ΠΠΎΠΆΠ½ΠΎ Π΄Π°ΠΆΠ΅ Π²ΠΌΠ΅ΡΡΠΎ ΠΌΠΈΠΊΡΠΎΡΠΎΠ½Π° ΠΏΠΎΠ΄ΠΊΠ»ΡΡΠΈΡΡ Π΄ΠΈΠ½Π°ΠΌΠΈΠΊ. ΠΠΎΠΆΠ½ΠΎ ΠΈΡΠΏΠΎΠ»ΡΠ·ΠΎΠ²Π°ΡΡ ΡΡΠ²ΡΡΠ²ΠΈΡΠ΅Π»ΡΠ½ΡΠΉ ΡΠ»Π΅ΠΊΡΡΠ΅ΡΠ½ΡΠΉ ΠΌΠΈΠΊΡΠΎΡΠΎΠ½, Π΄Π»Ρ Π½Π΅Π³ΠΎ Π½ΡΠΆΠ½ΠΎ ΠΏΠΎΠ΄Π°ΡΡ ΠΏΠΈΡΠ°Π½ΠΈΠ΅. Π‘Ρ Π΅ΠΌΠ° Π²ΠΊΠ»ΡΡΠ΅Π½ΠΈΡ ΡΠ°ΠΊΠΎΠ³ΠΎ ΠΌΠΈΠΊΡΠΎΡΠΎΠ½Π° Π½Π° ΡΡ Π΅ΠΌΠ΅ Π² ΠΊΠΎΠ½ΡΠ΅ ΡΡΠ°ΡΡΠΈ.
Π‘ΠΈΠ³Π½Π°Π» ΠΎΡ ΠΌΠΈΠΊΡΠΎΡΠΎΠ½Π° ΠΏΠΎΠ΄Π°Π΅ΡΡΡ Π½Π° Π΄Π²ΡΡ
ΠΊΠ°ΡΠΊΠ°Π΄Π½ΡΠΉ ΡΡΠΈΠ»ΠΈΡΠ΅Π»Ρ-ΠΎΠ³ΡΠ°Π½ΠΈΡΠΈΡΠ΅Π»Ρ Π½Π° ΡΡΠ°Π½Π·ΠΈΡΒΡΠΎΡΠ°Ρ
VT1 ΠΈ VT2.
Π£ΡΠΈΠ»ΠΈΡΠ΅Π»Ρ ΡΡΠΈΠ»ΠΈΠ²Π°Π΅Ρ ΡΠΈΠ³Π½Π°Π» ΠΏΠΎ Π½Π°ΠΏΡΡΠΆΠ΅Π½ΠΈΡ. Π‘ ΠΊΠΎΠ»Π»Π΅ΠΊΡΠΎΡΠ° VT2 ΡΡΠΈΠ»Π΅Π½Π½ΠΎΠ΅ Π½Π°ΠΏΡΡΠΆΠ΅Π½ΠΈΠ΅ 34 ΠΏΠΎΡΡΡΠΏΠ°Π΅Ρ Π½Π° Π²Π°ΡΠΈΠΊΠ°ΠΏ VD1. Π Π΅Π·ΠΈΡΡΠΎΡ R7 ΡΠ»ΡΠΆΠΈΡ Π΄Π»Ρ ΡΠ°Π·ΒΠ΄Π΅Π»Π΅Π½ΠΈΡ ΠΠ§ ΠΈ ΠΠ§ ΡΠΎΡΡΠ°Π²Π»ΡΡΡΠΈΡ
ΠΈ ΡΠΌΠ΅Π½ΡΡΠ΅Π½ΠΈΡ Π²Π»ΠΈΡΠ½ΠΈΡ Π½ΠΈΠ·ΠΊΠΎΡΠ°ΡΡΠΎΡΠ½ΠΎΠ³ΠΎ ΡΡΠΈΠ»ΠΈΡΠ΅Π»Ρ Π½Π° ΡΠ΅ΠΆΠΈΠΌ ΡΠ°Π±ΠΎΡΡ Π²ΡΡΠΎΠΊΠΎΡΠ°ΡΡΠΎΡΠ½ΠΎΠ³ΠΎ Π³Π΅Π½Π΅ΡΠ°ΡΠΎΡΠ°.
ΠΠ΅Π½Π΅ΡΠ°ΡΠΎΡ ΠΠ§ Π²ΡΠΏΠΎΠ»Π½Π΅Π½ Π½Π° ΡΡΠ°Π½Π·ΠΈΡΡΠΎΡΠ΅ VT3. Π’ΡΠ°Π½Π·ΠΈΡΡΠΎΡ Π²ΠΊΠ»ΡΡΠ΅Π½ ΠΏΠΎ ΡΡ Π΅ΠΌΠ΅ Ρ ΠΎΠ±ΡΠ΅ΠΉ Π±Π°Π·ΠΎΠΉ. ΠΠ°ΠΏΡΡΠΆΠ΅Π½ΠΈΠ΅ ΡΠΌΠ΅ΡΠ΅Π½ΠΈΡ Π½Π° Π±Π°Π·Π΅ ΡΠΎΠ·Π΄Π°Π΅ΡΡΡ ΡΠ΅Π·ΠΈΡΡΠΎΡΠ°ΠΌΠΈ R10 ΠΈ R11. ΠΠΎΠ½Π΄Π΅Π½ΒΡΠ°ΡΠΎΡ Π‘7 Β«ΠΏΡΠΈΡΡΠ³ΠΈΠ²Π°Π΅ΡΒ» Π±Π°Π·Ρ ΡΡΠ°Π½Π·ΠΈΡΡΠΎΡΠ° ΠΏΠΎ ΠΠ§ ΠΊ ΠΎΠ±ΡΠ΅ΠΌΡ ΠΏΡΠΎΠ²ΠΎΠ΄Ρ. ΠΠ±ΡΠ°ΡΠ½Π°Ρ ΡΠ²ΡΠ·Ρ, Π½Π΅ΠΎΠ±ΒΡ ΠΎΠ΄ΠΈΠΌΠ°Ρ Π·Π»Ρ Π·Π°ΠΏΡΡΠΊΠ° Π³Π΅Π½Π΅ΡΠ°ΡΠΎΡΠ° Π·Π°Π΄Π°Π΅ΡΡΡ ΠΊΠΎΠ½Π΄Π΅Π½ΡΠ°ΡΠΎΡΠ°ΠΌΠΈ Π‘6 ΠΈ Π‘5, Π° ΡΠ°ΠΊ ΠΆΠ΅ ΡΠΎΠΏΡΠΎΡΠΈΠ²ΒΠ»Π΅Π½ΠΈΠ΅ΠΌ ΡΠ΅Π·ΠΈΡΡΠΎΡΠ° R8. ΠΡΠΎ Π½ΡΠΆΠ½ΠΎ ΡΡΠ΅ΡΡΡ ΠΏΡΠΈ Π½Π°Π»Π°ΠΆΠΈΠ²Π°Π½ΠΈΠΈ Π³Π΅Π½Π΅ΡΠ°ΡΠΎΡΠ°. β Π΅ΡΠ»ΠΈ Π½Π΅ Π±ΡΠ΄Π΅Ρ Π·Π°ΠΏΡΡΠΊΠ°ΡΡΡΡ ΠΏΠΎΠΏΡΠΎΠ±ΠΎΠ²Π°ΡΡ ΠΏΠΎΠ΄ΠΎΠ±ΡΠ°ΡΡ Π½ΠΎΠΌΠΈΠ½Π°ΒΠ»Ρ ΡΡΠΈΡ Π΄Π΅ΡΠ°Π»Π΅ΠΉ.
ΠΠ°ΡΡΡΠΊΠ° L1 Π½Π°ΠΌΠΎΡΠ°Π½Π° ΠΏΡΠΎΠ²ΠΎΠ΄ΠΎΠΌ Π΄ΠΈΠ°ΠΌΠ΅ΡΡΠΎΠΌ 0,8 ΠΌΠΌ, Π±Π΅ΡΠΊΠ°ΡΠΊΠ°ΡΠ½Π°Ρ, Π΄Π»Ρ Π΄ΠΈΠ°ΠΏΠ°Π·ΠΎΠ½Π° 88-100ΠΠΡ ΠΎΠ½Π° Π΄ΠΎΠ»ΠΆΠ½Π° ΡΠΎΠ΄Π΅ΡΠΆΠ°ΡΡ 1 + 1+3 Π²ΠΈΡΠΊΠΎΠ². ΠΡΠ΅Π΄Π²Π°ΡΠΈΡΠ΅Π»ΡΠ½ΠΎ Π½Π°ΠΌΠΎΡΠΊΡ Π΄Π΅Π»Π°ΡΡ Π½Π° ΠΎΠΏΡΠ°Π²ΠΊΠ΅ Π΄ΠΈΠ°ΠΌΠ΅ΡΡΠΎΠΌ 6-7 ΠΌΠΌ (Π² ΠΊΠ°ΡΠ΅ΡΡΠ²Π΅ ΠΎΠΏΡΠ°Π²ΠΊΠΈ ΠΌΠΎΠΆΠ½ΠΎ ΠΈΡΠΏΠΎΠ»ΡΠ·ΠΎΠ²Π°ΡΡ Ρ Π²ΠΎΡΡΠΎΠ²ΠΈΠΊ ΡΠ²Π΅ΡΠ»Π° ΡΠΎΠΎΡΠ²Π΅ΡΡΡΠ²ΡΒΡΡΠ΅Π³ΠΎ Π΄ΠΈΠ°ΠΌΠ΅ΡΡΠ°).
ΠΠ½ΡΠ΅Π½Π½Π° ΠΏΡΠ΅Π΄ΡΡΠ°Π²Π»ΡΠ΅Ρ ΡΠΎΠ±ΠΎΠΉ ΠΊΡΡΠΎΠΊ ΠΌΠΎΠ½ΡΠ°ΠΆΒΠ½ΠΎΠ³ΠΎ ΠΏΡΠΎΠ²ΠΎΠ΄Π° Π΄Π»ΠΈΠ½ΠΎΠΉ Π½Π΅ ΠΌΠ΅Π½Π΅Π΅ 0,5 ΠΌΠ΅ΡΡΠ°.
ΠΡ Π΄Π»ΠΈΠ½Ρ Π°Π½ΡΠ΅Π½Π½Ρ Π·Π°Π²ΠΈΡΠΈΡ Π΄Π°Π»ΡΠ½ΠΎΡΡΡ ΠΏΡΠΈΠ΅ΠΌΠ°. ΠΠ°ΠΈΠ±ΠΎΠ»ΡΡΠ°Ρ Π΄Π°Π»ΡΠ½ΠΎΡΡΡ Π΄ΠΎΡΡΠΈΠ³Π°Π΅ΡΡΡ ΠΏΡΠΈ Π΄Π²ΡΡ
ΠΌΠ΅ΡΡΠΎΠ²ΠΎΠΉ Π΄Π»ΠΈΠ½Π΅ Π°Π½ΡΠ΅Π½Π½Ρ. ΠΠΏΠΈΡΠ°Π½ΠΈΠ΅ ΡΠΊΠΎΡΠΎΡΠ΅Π½Π½ΠΎΠΉΒ Π°Π½ΡΠ΅Π½Π½Ρ Π² ΡΠ»Π΅Π΄ΡΡΡΠ΅ΠΉ ΡΡΠ°ΡΡΠ΅.
Π’ΡΠ°Π½Π·ΠΈΡΡΠΎΡΡ Π‘2347 ΠΌΠΎΠΆΠ½ΠΎ ΠΏΠΎΠΏΡΠΎΠ±ΠΎΠ²Π°ΡΡ Π·Π°ΠΌΠ΅Π½ΠΈΡΡ ΡΡΠ°Π½Π·ΠΈΡΡΠΎΡΠ°ΠΌΠΈ ΠΠ’3102, ΠΠ’315 ΠΈΠ»ΠΈ Π΄ΡΡΠ³ΠΈΠΌΠΈ Π°Π½Π°Π»ΠΎΠ³ΠΈΡΠ½ΡΠΌΠΈ. ΠΠ°ΡΠΈΠΊΠ°ΠΏ ΠΌΠΎΠΆΠ½ΠΎ Π·Π°ΠΌΠ΅Π½ΠΈΡΡ ΠΏΡΠ°ΠΊΡΠΈΡΠ΅ΡΠΊΠΈ Π»ΡΠ±ΡΠΌ Π²Π°ΡΠΈΠΊΠ°ΠΏΠΎΠΌ ΠΈΠ»ΠΈ Π΄Π°ΠΆΠ΅ ΡΡΠ°Π±ΠΈΠ»ΠΈΡΡΠΎΠ½ΠΎΠΌ. ΠΠ΅ΠΏΠ»ΠΎΡ ΠΎ Π² ΠΊΠ°ΡΠ΅ΡΡΠ²Π΅ Π²Π°ΡΠΈΠΊΠ°ΠΏΠΎΠ² ΡΠ°Π±ΠΎΡΠ°ΡΡ ΡΡΠ°Π±ΠΈΠ»ΠΈΡΡΠΎΠ½Ρ ΡΠ΅ΡΠΈΠΈ Π814.
Π‘Π½Π΅Π³ΠΈΡΠ΅Π² Π.
Π‘Ρ Π΅ΠΌΠ° ΡΠ°Π΄ΠΈΠΎΠΌΠΈΠΊΡΠΎΡΠΎΠ½Π° Π½Π° ΠΎΠ΄Π½ΠΎΠΌ ΡΡΠ°Π½Π·ΠΈΡΡΠΎΡΠ΅
ΠΠ°Π½Π½ΡΠ΅ ΠΊΠ°ΡΡΡΠΊΠΈ: L1 ΡΠΎΠ΄Π΅ΡΠΆΠΈΡ 4 Π²ΠΈΡΠΊΠ° ΡΠΌΠ°Π»ΠΈΡΠΎΠ²Π°Π½Π½ΠΎΠ³ΠΎ ΠΏΡΠΎΠ²ΠΎΠ΄Π°, Π΄ΠΈΠ°ΠΌΠ΅ΡΡ 0,8, Π½Π°ΠΌΠΎΡΠ°Π½Π½ΡΡ Π½Π° ΠΎΠΏΡΠ°Π²ΠΊΠ΅ 3ΠΌΠΌ. ΠΠΈΡΠ°Π΅ΡΡΡ ΠΎΡ Π΄Π²ΡΡ ΠΏΠ°Π»ΡΡΠΈΠΊΠΎΠ²ΡΡ Π±Π°ΡΠ°ΡΠ΅Π΅ΠΊ. Π’ΡΠ°Π½Π·ΠΈΡΡΠΎΡ ΠΌΠΎΠΆΠ½ΠΎ ΠΈΡΠΏΠΎΠ»ΡΠ·ΠΎΠ²Π°ΡΡ ΠΎΡΠ΅ΡΠ΅ΡΡΠ²Π΅Π½Π½ΡΠΉ ΠΠ’368.
Π‘Ρ Π΅ΠΌΠ° ΡΠ°Π΄ΠΈΠΎΠΌΠΈΠΊΡΠΎΡΠΎΠ½Π° Π½Π° ΠΎΠ΄Π½ΠΎΠΉ ΠΌΠΈΠΊΡΠΎΡΡ Π΅ΠΌΠ΅
ΠΠΏΠΈΡΠ°Π½ΠΈΠ΅ ΠΈΠ·Π³ΠΎΡΠΎΠ²Π»Π΅Π½ΠΈΡ ΠΌΠ°Π»ΠΎΠ³Π°Π±Π°ΡΠΈΡΠ½ΡΡ Π°Π½ΡΠ΅Π½Π½ Π΄Π»Ρ ΡΠ°Π΄ΠΈΠΎΠΌΠΈΠΊΡΠΎΡΠΎΠ½ΠΎΠ² Π² ΡΠ»Π΅Π΄ΡΡΡΠ΅ΠΉ ΡΡΠ°ΡΡΠ΅β¦
ΠΠΠΠΠΠΠ’ΠΠ‘Π¬ Π‘ ΠΠ Π£ΠΠ¬Π―ΠΠ
Π Π Π Π£ Π Π― Π Π Π Π:
- ΠΠ΅Π»Π°Π΅ΠΌ ΠΈΠ· ΡΠΏΠΈΡΠ΅ΠΊ ΡΡΡΠ΅ΠΌΡΠ½ΠΊΡ!
- ΠΠΎΠ±ΡΠΎ ΠΏΠΎΠΆΠ°Π»ΠΎΠ²Π°ΡΡ Π½Π° ΡΠ°ΠΉΡ Β«ΠΠ°ΡΡΠ΅Ρ ΠΠΈΠ½ΡΠΈΠΊΒ»!
- ΠΠ»Π΅ΠΊΡΡΠΎΠ½Π½ΡΠΉ Β«ΡΠΎΠ»ΠΎΠ²Π΅ΠΉΒ» ΡΠ²ΠΎΠΈΠΌΠΈ ΡΡΠΊΠ°ΠΌΠΈ
ΠΠ· ΡΠΏΠΈΡΠ΅ΠΊ ΠΌΠ½ΠΎΠ³ΠΎ ΠΌΠΎΠΆΠ½ΠΎ ΡΠ΄Π΅Π»Π°ΡΡ ΡΠ°Π·Π½ΡΡ
ΠΏΠΎΠ΄Π΅Π»ΠΎΠΊ ΠΈ ΠΏΡΠΎΡΡΡΡ
, ΠΈ ΡΠ»ΠΎΠΆΠ½ΡΡ
.
Π‘Π΅Π³ΠΎΠ΄Π½Ρ ΡΠ°ΡΡΠΌΠΎΡΡΠΈΠΌ ΠΎΠ΄Π½Ρ ΠΈΠ· ΠΏΡΠΎΡΡΠ΅ΠΉΡΠΈΡ ΠΏΠΎΠ΄Π΅Π»ΠΎΠΊ Π΄Π»Ρ Π½Π°ΡΠΈΠ½Π°ΡΡΠΈΡ β ΡΡΠΎ Β«ΡΡΡΠ΅ΠΌΡΠ½ΠΊΠ°Β».
ΠΠΎΠ΄Π΅Π»ΠΊΠ° Β«ΡΡΡΠ΅ΠΌΡΠ½ΠΊΠ°Β» Π΄Π΅Π»Π°Π΅ΡΡΡ Π²ΡΠ΅Π³ΠΎ Π·Π° ΡΠ΅ΠΌΡ ΡΠ°Π³ΠΎΠ². ΠΠΎΠ΄ΡΠΎΠ±Π½Π΅Π΅β¦
ΠΠΎΠ±ΡΠΎ ΠΏΠΎΠΆΠ°Π»ΠΎΠ²Π°ΡΡ Π½Π° ΡΠ°ΠΉΡ Β«ΠΠ°ΡΡΠ΅Ρ ΠΠΈΠ½ΡΠΈΠΊΒ»!
ΠΠΈΠ½ΡΠΈΠΊ
ΠΠ΅ΡΠ²Π°Ρ Π·Π°ΠΏΠΈΡΡ ΡΠ°ΠΉΡΠ°
Β«ΠΠ°ΡΡΠ΅Ρ ΠΠΈΠ½ΡΠΈΠΊΒ» β ΡΡΠΎ ΡΠ°ΠΉΡ Π΄Π»Ρ Π»ΡΠ±ΠΈΡΠ΅Π»Π΅ΠΉ ΠΌΠ°ΡΡΠ΅ΡΠΈΡΡ, ΡΡΠΎ-ΡΠΎ ΡΠ΄Π΅Π»Π°ΡΡ ΠΈΠ»ΠΈ ΠΎΡΡΠ΅ΠΌΠΎΠ½ΡΠΈΡΠΎΠ²Π°ΡΡ ΡΠ²ΠΎΠΈΠΌΠΈ ΡΡΠΊΠ°ΠΌΠΈ.
ΠΠ΄Π΅ΡΡ ΠΡ Π½Π°ΠΉΠ΄ΡΡΠ΅ Π±ΠΎΠ»ΡΡΠΎΠ΅ ΠΊΠΎΠ»ΠΈΡΠ΅ΡΡΠ²ΠΎ ΠΏΡΠΎΡΡΡΡ Π΄Π»Ρ ΠΏΠΎΡΡΡΠΎΠ΅Π½ΠΈΡ ΡΡ Π΅ΠΌ, ΡΠ΅ΡΡΠ΅ΠΆΠ΅ΠΉ, ΡΠΎΡΠΎΠ³ΡΠ°ΡΠΈΠΉ ΠΈ Π²ΠΈΠ΄Π΅ΠΎ ΡΡΠΎΠΊΠΈ ΠΌΠ°ΡΡΠ΅Ρ-ΠΊΠ»Π°ΡΡΠΎΠ² Π΄Π»Ρ Π½Π°ΡΠΈΠ½Π°ΡΡΠΈΡ ΠΌΠ°ΡΡΠ΅ΡΠΎΠ²! ΠΠ° ΡΠ°ΠΉΡΠ΅ Π²ΡΠ»ΠΎΠΆΠ΅Π½Ρ Π΄Π»Ρ Π±Π΅ΡΠΏΠ»Π°ΡΠ½ΠΎΠ³ΠΎ ΡΠΊΠ°ΡΠΈΠ²Π°Π½ΠΈΡ ΡΡ Π΅ΠΌΡ, ΠΏΡΠΎΠ³ΡΠ°ΠΌΠΌΡ ΠΈ ΠΎΠΏΠΈΡΠ°Π½ΠΈΠ΅ ΡΠ΅ΠΌΠΎΠ½ΡΠ° Π±ΡΡΠΎΠ²ΠΎΠΉ ΠΈΠΌΠΏΠΎΡΡΠ½ΠΎΠΉ ΠΈ ΠΎΡΠ΅ΡΠ΅ΡΡΠ²Π΅Π½Π½ΠΎΠΉ Π°ΠΏΠΏΠ°ΡΠ°ΡΡΡΡ. Π ΡΠ°ΠΊ ΠΆΠ΅ ΠΏΡΠ΅Π΄ΡΡΠ°Π²Π»Π΅Π½Ρ ΡΠΏΡΠ°Π²ΠΎΡΠ½ΠΈΠΊΠΈ ΠΈ ΠΏΠΎΠ»Π΅Π·Π½ΡΠ΅ ΡΠΎΠ²Π΅ΡΡ Π΄Π»Ρ ΡΠΈΡΠΎΠΊΠΎΠ³ΠΎ ΠΊΡΡΠ³Π° ΡΠΈΡΠ°ΡΠ΅Π»Π΅ΠΉ!
ΠΠΎΠ΄ΡΠΎΠ±Π½Π΅Π΅β¦
ΠΡΠΎΡΡΠ°Ρ ΡΡ Π΅ΠΌΠ° ΡΠ»Π΅ΠΊΡΡΠΎΠ½Π½ΠΎΠ³ΠΎ Β«Π‘ΠΠΠΠΠ¬Π―Β»
Π‘ΠΎΠ±ΡΠ°Π² ΡΡ
Π΅ΠΌΡ ΡΡΠΎΠ³ΠΎ ΡΠ»Π΅ΠΊΡΡΠΎΠ½Π½ΠΎΠ³ΠΎ ΠΌΡΠ·ΡΠΊΠ°Π»ΡΠ½ΠΎΠ³ΠΎ Π°Π²ΡΠΎΠΌΠ°ΡΠ°, Π΅Ρ ΠΌΠΎΠΆΠ½ΠΎ ΠΈΡΠΏΠΎΠ»ΡΠ·ΠΎΠ²Π°ΡΡ Π² ΠΊΠ°ΡΠ΅ΡΡΠ²Π΅ ΠΌΡΠ·ΡΠΊΠ°Π»ΡΠ½ΠΎΠΉ ΡΠΊΠ°ΡΡΠ»ΠΊΠΈ, ΠΊΠ²Π°ΡΒΡΠΈΡΠ½ΠΎΠ³ΠΎ Π·Π²ΠΎΠ½ΠΊΠ° ΠΈΠ»ΠΈ Π·Π²ΡΠΊΠΎΠ²ΠΎΠ³ΠΎ ΡΠΈΠ³Π½Π°Π»ΠΈΠ·Π°ΡΠΎΡΠ° Π² ΡΠ°Π·ΒΠ»ΠΈΡΠ½ΡΡ
ΡΡΡΡΠΎΠΉΡΡΠ²Π°Ρ
.
Π ΡΠ°ΠΊΠΆΠ΅, Π½Π°ΠΏΡΠΈΠΌΠ΅Ρ, Π΅Π³ΠΎ ΠΌΠΎΠΆΠ½ΠΎ ΠΏΡΠΈΠΌΠ΅Π½ΠΈΡΡ Π² ΠΊΠ°ΡΠ΅ΡΡΠ²Π΅ Π·Π²ΡΠΊΠΎΠ²ΠΎΠ³ΠΎ ΠΈΠ½Π΄ΠΈΠΊΠ°ΡΠΎΡΠ° ΡΠ°Π±ΠΎΡΡ ΡΠ΅Π»Π΅ ΠΏΠΎΠ²ΠΎΡΠΎΡΠΎΠ² Π² Π°Π²ΡΠΎΠΌΠΎΠ±ΠΈΠ»Π΅ ΠΈΠ»ΠΈ Π² ΠΊΠ°ΡΠ΅ΡΡΠ²Π΅ Π±ΡΠ΄ΠΈΠ»ΡΠ½ΠΈΠΊΠ° Π² ΡΠ»Π΅ΠΊΡΡΠΎΠ½Π½ΡΡ ΡΠ°ΡΠ°Ρ .
ΠΠΎΠ΄ΡΠΎΠ±Π½Π΅Π΅β¦
ΠΠΎΠΏΡΠ»ΡΡΠ½ΠΎΡΡΡ: 5Β 007 ΠΏΡΠΎΡΠΌ.
ΠΠ°ΡΡΠ΅Ρ ΠΠΈΠ½ΡΠΈΠΊ. ΠΡΡ ΡΠ²ΠΎΠΈΠΌΠΈ ΡΡΠΊΠ°ΠΌΠΈ!ΠΡΠΎΡΡΠΎΠΉ ΡΠ°Π΄ΠΈΠΎΠΌΠΈΠΊΡΠΎΡΠΎΠ½ Π½Π° 3 ΡΡΠ°Π½Π·ΠΈΡΡΠΎΡΠ°Ρ
ΠΠΎΠ±Π°Π²ΠΈΠ»: Chip,ΠΠ°ΡΠ°: 11 ΠΡΠ½ 2016Π ΠΏΡΠΎΠ²ΠΎΠ΄Π½ΡΡ ΠΌΠΈΠΊΡΠΎΡΠΎΠ½Π°Ρ ΡΠ°Π½ΠΎ ΠΈΠ»ΠΈ ΠΏΠΎΠ·Π΄Π½ΠΎ Π² ΠΌΠ΅ΡΡΠ°Ρ ΠΈΠ·Π³ΠΈΠ±Π° Ρ ΠΌΠΈΠΊΡΠΎΡΠΎΠ½Π° ΠΈΠ»ΠΈ ΡΠ°Π·ΡΡΠΌΠ° ΠΏΡΠΎΠ²ΠΎΠ΄ ΠΏΠ΅ΡΠ΅Π»Π°ΠΌΡΠ²Π°Π΅ΡΡΡ, ΠΏΠΎ Π²ΡΠ΅ΠΉ Π΄Π»ΠΈΠ½Π΅ ΠΏΠ΅ΡΠ΅ΠΊΡΡΡΠΈΠ²Π°Π΅ΡΡΡ ΠΈ ΠΌΠ΅ΡΠ°Π΅Ρ. ΠΠ°ΡΠΈΠ½Π°ΡΡΡΡ Ρ ΡΠΈΠΏΡ, ΠΈΡΠΊΠ°ΠΆΠ΅Π½ΠΈΡ, Π³ΡΠ» ΠΈ ΠΏΡΠΎΠΏΠ°Π΄Π°Π½ΠΈΠ΅ Π·Π²ΡΠΊΠ°. Π ΡΠ°Π΄ΠΈΠΎΠΌΠΈΠΊΡΠΎΡΠΎΠ½Π΅ ΡΡΠΎΡ Π½Π΅Π΄ΠΎΡΡΠ°ΡΠΎΠΊ ΠΎΡΡΡΡΡΡΠ²ΡΠ΅Ρ.
Π Π°Π΄ΠΈΠΎΠΌΠΈΠΊΡΠΎΡΠΎΠ½ ΠΌΠΎΠΆΠ½ΠΎ ΠΊΡΠΏΠΈΡΡ, Π½ΠΎ ΠΎΠ½ ΡΡΠΎΠΈΡ Π² Π½Π΅ΡΠΊΠΎΠ»ΡΠΊΠΎ ΡΠ°Π· Π΄ΠΎΡΠΎΠΆΠ΅ ΠΎΠ±ΡΡΠ½ΠΎΠ³ΠΎ.
ΠΡΠΎΡΡΠΎΠΉ ΡΠ°Π΄ΠΈΠΎΠΌΠΈΠΊΡΠΎΡΠΎΠ½, ΠΏΡΠ΅Π΄Π»ΠΎΠΆΠ΅Π½Π½ΡΠΉ Π² ΡΡΠ°ΡΡΠ΅ Π½ΠΈΠΆΠ΅ ΠΌΠΎΠΆΠ½ΠΎ ΡΠ΄Π΅Π»Π°ΡΡ ΡΠ²ΠΎΠΈΠΌΠΈ ΡΡΠΊΠ°ΠΌΠΈ ΠΈΠ· Π΄ΠΎΡΡΡΠΏΠ½ΡΡ ΡΠ»Π΅ΠΌΠ΅Π½ΡΠΎΠ². ΠΡΠΈΠ½ΠΈΠΌΠ°ΡΡ ΡΠΈΠ³Π½Π°Π» Ρ ΠΌΠΈΠΊΡΠΎΡΠΎΠ½Π° ΠΌΠΎΠΆΠ½ΠΎ Π½Π° ΠΎΠ±ΡΡΠ½ΡΠΉ FM ΠΏΡΠΈΡΠΌΠ½ΠΈΠΊ.
ΠΡΡΡ ΡΡ
Π΅ΠΌΡ Π΅ΡΡ ΠΏΡΠΎΡΠ΅ ΠΏΡΠ΅Π΄Π»ΠΎΠΆΠ΅Π½Π½ΠΎΠΉ β Π½Π° ΠΎΠ΄Π½ΠΎΠΌ ΡΡΠ°Π½Π·ΠΈΡΡΠΎΡΠ΅, Π΅ΡΡΡ Π½Π°ΠΎΠ±ΠΎΡΠΎΡ ΡΠ»ΠΎΠΆΠ½Π΅Π΅ β Π½Π° ΠΌΠΈΠΊΡΠΎΡΡ
Π΅ΠΌΠ°Ρ
. Π Π°ΡΡΠΌΠ°ΡΡΠΈΠ²Π°Π΅ΠΌΡΠΉ Π²Π°ΡΠΈΠ°Π½Ρ ΠΎΠΏΡΠΈΠΌΠ°Π»ΡΠ½ΡΠΉ.
ΠΠ½ ΠΈΠΌΠ΅Π΅Ρ ΡΡΠΈΠ»ΠΈΡΠ΅Π»Ρ ΠΏΠΎ ΠΠ§, Π³Π΅Π½Π΅ΡΠ°ΡΠΎΡ ΠΠ§ ΠΈ ΡΡΠΈΠ»ΠΈΡΠ΅Π»Ρ ΠΠ§.
ΠΠ΅ΡΠΏΡΠΎΠ²ΠΎΠ΄Π½ΠΎΠΉ ΠΌΠΈΠΊΡΠΎΡΠΎΠ½ FM Π΄ΠΈΠ°ΠΏΠ°Π·ΠΎΠ½Π° ΡΠΎ Π²ΡΡΡΠΎΠ΅Π½Π½ΡΠΌ ΡΡΠΈΠ»ΠΈΡΠ΅Π»Π΅ΠΌ ΠΏΠ΅ΡΠ΅Π΄Π°ΡΡ Ρ ΠΎΡΠΎΡΠ΅Π΅ ΠΊΠ°ΡΠ΅ΡΡΠ²ΠΎ Π·Π²ΡΠΊΠ°. ΠΠ³ΠΎ ΠΌΠΎΠΆΠ½ΠΎ ΡΠ»ΡΡΠ°ΡΡ ΡΠ΅ΡΠ΅Π· ΠΎΠ±ΡΡΠ½ΠΎΠ΅Β ΡΠ°Π΄ΠΈΠΎ, Π½Π°ΡΡΡΠΎΠΈΠ² Π½Π° Π΄ΠΈΠ°ΠΏΠ°Π·ΠΎΠ½ FM (88 β 108 ΠΠΡ).
ΠΠ»Π΅ΠΊΡΡΠ΅ΡΠ½ΡΠΉ ΠΌΠΈΠΊΡΠΎΡΠΎΠ½ ΡΠΎ Π²ΡΡΡΠΎΠ΅Π½Π½ΡΠΌ ΡΡΠΈΠ»ΠΈΡΠ΅Π»Π΅ΠΌ ΠΏΡΠ΅ΠΎΠ±ΡΠ°Π·ΡΠ΅Ρ Π·Π²ΡΠΊΠΎΠ²ΠΎΠΉ ΡΠΈΠ³Π½Π°Π» Π² ΡΠ»Π΅ΠΊΡΡΠΈΡΠ΅ΡΠΊΠΈΠ΅ ΡΠΈΠ³Π½Π°Π»Ρ. ΠΠ»Π°Π³ΠΎΠ΄Π°ΡΡ Π²ΡΡΡΠΎΠ΅Π½Π½ΠΎΠΌΡ ΡΡΠΈΠ»ΠΈΡΠ΅Π»Ρ ΠΎΠ½ ΡΡΠ²ΡΡΠ²ΠΈΡΠ΅Π»Π΅Π½ ΠΊ ΡΠ»Π°Π±ΠΎΠΌΡ Π³ΠΎΠ»ΠΎΡΡ. ΠΠΎΠ½Π΄Π΅Π½ΡΠ°ΡΠΎΡΠ½ΡΠ΅ ΠΈ ΡΠ»Π΅ΠΊΡΡΠ΅ΡΠ½ΡΠ΅ ΠΌΠΈΠΊΡΠΎΡΠΎΠ½ΡΒ ΠΈΠΌΠ΅ΡΡ ΠΏΠΎΠ²ΡΡΠ΅Π½Π½ΡΠ΅ ΡΠ»Π΅ΠΊΡΡΠΎΠ°ΠΊΡΡΡΠΈΡΠ΅ΡΠΊΠΈΠ΅ ΠΈ ΡΠ΅Ρ Π½ΠΈΡΠ΅ΡΠΊΠΈΠ΅ Ρ Π°ΡΠ°ΠΊΡΠ΅ΡΠΈΡΡΠΈΠΊΠΈ:
- ΡΠΈΡΠΎΠΊΠΈΠΉ ΡΠ°ΡΡΠΎΡΠ½ΡΠΉ Π΄ΠΈΠ°ΠΏΠ°Π·ΠΎΠ½;
- ΠΌΠ°Π»ΡΡ Π½Π΅ΡΠ°Π²Π½ΠΎΠΌΠ΅ΡΠ½ΠΎΡΡΡ ΡΠ°ΡΡΠΎΡΠ½ΠΎΠΉ Ρ Π°ΡΠ°ΠΊΡΠ΅ΡΠΈΡΡΠΈΠΊΠΈ;
- Π½ΠΈΠ·ΠΊΠΈΠ΅ Π½Π΅Π»ΠΈΠ½Π΅ΠΉΠ½ΡΠ΅ ΠΈ ΠΏΠ΅ΡΠ΅Ρ ΠΎΠ΄Π½ΡΠ΅ ΠΈΡΠΊΠ°ΠΆΠ΅Π½ΠΈΡ;
- Π²ΡΡΠΎΠΊΡΡ ΡΡΠ²ΡΡΠ²ΠΈΡΠ΅Π»ΡΠ½ΠΎΡΡΡ;
- Π½ΠΈΠ·ΠΊΠΈΠΉ ΡΡΠΎΠ²Π΅Π½Ρ ΡΠΎΠ±ΡΡΠ²Π΅Π½Π½ΡΡ ΡΡΠΌΠΎΠ².
Π§Π°ΡΡΠΎΡΠ° ΠΊΠΎΠ»Π΅Π±Π°Π½ΠΈΠΉ ΠΌΠΎΠ΄ΡΠ»ΠΈΡΠΎΠ²Π°Π½Π½ΠΎΠ³ΠΎ ΡΠΈΠ³Π½Π°Π»Π° ΡΡΠΈΠ»ΠΈΡΠ΅Π»Π΅ΠΌ ΠΌΠΎΡΠ½ΠΎΡΡΠΈ ΠΏΠ΅ΡΠ΅Π½Π°ΡΡΡΠΎΠΉΠΊΡ ΠΏΠ΅ΡΠ΅Π΄ ΠΎΡΠΏΡΠ°Π²ΠΊΠΎΠΉ Π°Π½ΡΠ΅Π½Π½Ρ, ΠΏΠ΅ΡΠ΅Π΄Π°ΡΡΠΈΠΊ ΠΏΠΎΠ΄Π°Π»ΡΡΠ΅ ΠΎΡ Π°Π½ΡΠ΅Π½Π½Ρ ΠΈ ΡΠΌΠ΅Π½ΡΡΠΈΡΡ Π²Π»ΠΈΡΠ½ΠΈΠ΅ ΠΏΡΠΈΠΊΠΎΡΠ½ΠΎΠ²Π΅Π½ΠΈΡ ΡΡΠΊΠΈ Π½Π° ΡΡΠΎΠ²Π½Π΅ ΠΊΠΎΠ»Π΅Π±Π°Π½ΠΈΠΉ Π΄Π»Ρ ΡΠΌΠ΅Π½ΡΡΠ΅Π½ΠΈΡ Π³Π°ΡΠΌΠΎΠ½ΠΈΠΊ.
Π‘ΠΎΠ³Π»Π°ΡΠ½ΠΎ ΡΡΡΠ°Π½ΠΎΠ²Π»Π΅Π½Π½ΡΠΌ Π΄Π΅ΡΠ°Π»ΡΠΌ ΡΡΠΎΠΉ ΡΡ
Π΅ΠΌΡ, ΡΠ°ΡΡΠΎΡΠ° ΡΠ°Π²Π½Π° ΠΎΠΊΠΎΠ»ΠΎ 83 ΠΠΡ.
Π Π°Π·Π΄Π²ΠΈΠ³Π°Ρ ΠΈΠ»ΠΈ ΡΠΆΠΈΠΌΠ°Ρ Π²ΠΈΡΠΊΠΈ ΠΊΠ°ΡΡΡΠΊΠΈ L1, ΠΌΠΎΠΆΠ½ΠΎ ΠΈΠ·ΠΌΠ΅Π½ΡΡΡ ΡΠ°ΡΡΠΎΡΡ ΠΊΠΎΠ»Π΅Π±Π°Π½ΠΈΠΉ ΠΏΠ΅ΡΠ΅Π΄Π°ΡΡΠΈΠΊΠ° (Π½Π° Q2) Π² Π΄ΠΈΠ°ΠΏΠ°Π·ΠΎΠ½Π΅ 88 ΠΠΡ-108 ΠΠΡ. Π‘ΠΈΠ³Π½Π°Π» Π² ΡΡΠΎΠΌ Π΄ΠΈΠ°ΠΏΠ°Π·ΠΎΠ½Π΅ ΠΌΠΎΠΆΠ΅Ρ Β«ΠΏΠΎΠΉΠΌΠ°ΡΡ» лΡΠ±ΠΎΠΉ FM-ΡΠ°Π΄ΠΈΠΎΠΏΡΠΈΠ΅ΠΌΠ½ΠΈΠΊ ΠΈ ΠΏΡΠ΅ΠΎΠ±ΡΠ°Π·ΠΎΠ²Π°ΡΡ ΠΎΠ±ΡΠ°ΡΠ½ΠΎ Π·Π²ΡΠΊΠΎΠ²ΠΎΠΉ ΡΠΈΠ³Π½Π°Π» ΠΈΠ· Π²ΡΡΠΎΠΊΠΎΡΠ°ΡΡΠΎΡΠ½ΠΎΠ³ΠΎ ΡΠΈΠ³Π½Π°Π»Π°.
Π’Π΅Ρ Π½ΠΈΡΠ΅ΡΠΊΠΈΠ΅ Ρ Π°ΡΠ°ΠΊΡΠ΅ΡΠΈΡΡΠΈΠΊΠΈ:
Π§Π°ΡΡΠΎΡΠ½ΡΠΉ Π΄ΠΈΠ°ΠΏΠ°Π·ΠΎΠ½: 80 ΠΠΡ-103 ΠΠΡ;
Π Π°Π±ΠΎΡΠ΅Π΅ Π½Π°ΠΏΡΡΠΆΠ΅Π½ΠΈΠ΅: 1,5 Π -9 Π;
ΠΠ°Π»ΡΠ½ΠΎΡΡΡ: Π΄ΠΎ 100 ΠΌΠ΅ΡΡΠΎΠ² ΠΏΡΠΈ Π½Π°ΠΏΡΡΠΆΠ΅Π½ΠΈΠΈ 4,5 Π.
ΠΡΠΈΠ½ΡΠΈΠΏΠΈΠ°Π»ΡΠ½Π°Ρ ΡΡ Π΅ΠΌΠ°:
ΠΡΠΈΠ½ΡΠΈΠΏ ΡΠ°Π±ΠΎΡΡ:
ΠΡΠΈΡ ΠΎΠ΄ΡΡΠΈΠ΅ Π·Π²ΡΠΊΠΎΠ²ΡΠ΅ ΠΊΠΎΠ»Π΅Π±Π°Π½ΠΈΡΒ ΠΏΡΠΈΠ½ΠΈΠΌΠ°ΡΡΡΡ ΡΠ»Π΅ΠΊΡΡΠ΅ΡΠ½ΡΠΌ ΠΌΠΈΠΊΡΠΎΡΠΎΠ½ΠΎΠΌ (MIC) ΡΠΎ Π²ΡΡΡΠΎΠ΅Π½Π½ΡΠΌ ΡΡΠΈΠ»ΠΈΡΠ΅Π»Π΅ΠΌ. ΠΠ°Π»Π΅Π΅ ΠΏΡΠ΅ΠΎΠ±ΡΠ°Π·ΡΡΡΡΡ Π² Π½ΡΠΌ Π² ΡΠ»Π΅ΠΊΡΡΠΈΡΠ΅ΡΠΊΠΈΠ΅ ΠΊΠΎΠ»Π΅Π±Π°Π½ΠΈΡ ΠΈ ΡΠ΅ΡΠ΅Π· C1 ΠΏΠΎΡΡΡΠΏΠ°ΡΡ Π½Π° ΡΠ΅Π³ΡΠ»ΡΡΠΎΡ Π³ΡΠΎΠΌΠΊΠΎΡΡΠΈ.
ΠΠΎΠ½ΡΠ°ΠΊΡΡ JP IN Π½ΡΠΆΠ½Ρ Π΅ΡΠ»ΠΈ ΠΈΡΠΏΠΎΠ»ΡΠ·ΡΡΡΡΡ Π½Π΅ ΡΠ»Π΅ΠΊΡΡΠ΅ΡΠ½ΡΠΉ, Π° Π΄ΠΈΠ½Π°ΠΌΠΈΡΠ΅ΡΠΊΠΈΠΉ ΠΌΠΈΠΊΡΠΎΡΠΎΠ½.
ΠΠ°Π»Π΅Π΅ ΡΠ΅ΡΠ΅Π· Π‘2 ΠΏΠΎΡΡΡΠΏΠ°ΡΡ Π½Π° ΡΡΠΈΠ»ΠΈΡΠ΅Π»Ρ ΠΌΠΎΠ΄ΡΠ»ΡΡΠΈΠΈ Π½Π° Q1.
ΠΠ° ΡΡΠ°Π½Π·ΠΈΡΡΠΎΡΠ΅ Q2 ΡΠΎΠ±ΡΠ°Π½ Π³Π΅Π½Π΅ΡΠ°ΡΠΎΡΒ FM Π΄ΠΈΠ°ΠΏΠ°Π·ΠΎΠ½Π°, ΠΌΠΎΠ΄ΡΠ»ΠΈΡΡΠ΅ΠΌΡΠΉ ΡΠ΅ΡΠ΅Π· Π‘3 Π½ΠΈΠ·ΠΊΠΎΡΠ°ΡΡΠΎΡΠ½ΡΠΌ ΡΠΈΠ³Π½Π°Π»ΠΎΠΌ.
ΠΠ°ΡΠ΅ΠΌΒ ΡΠ΅ΡΠ΅Π·Β Π‘6 ΠΏΡΠΎΠΌΠΎΠ΄ΡΠ»ΠΈΡΠΎΠ²Π°Π½Π½ΡΠΉ ΡΠΈΠ³Π½Π°Π» ΠΏΠΎΡΡΡΠΏΠ°Π΅Ρ Π½Π° ΡΡΠΈΠ»ΠΈΡΠ΅Π»ΡΒ Π²ΡΡΠΎΠΊΠΎΠΉ ΡΠ°ΡΡΠΎΡΡ Π½Π° ΡΡΠ°Π½Π·ΠΈΡΡΠΎΡΠ΅ Q3 Π΄Π»Ρ ΡΡΠΈΠ»Π΅Π½ΠΈΡ ΠΌΠΎΠ΄ΡΠ»ΠΈΡΠΎΠ²Π°Π½Π½ΠΎΠ³ΠΎ Π²ΡΡΠΎΠΊΠΎΡΠ°ΡΡΠΎΡΠ½ΠΎΠ³ΠΎ ΡΠΈΠ³Π½Π°Π»Π°.
Π ΠΊΠΎΠ»Π»Π΅ΠΊΡΠΎΡΠ΅ Ρ Π½Π΅Π³ΠΎ LC ΠΊΠΎΠ½ΡΡΡ (L2C10) Π½Π°ΡΡΡΠΎΠ΅Π½Π½ΡΠΉ Π½Π° Π΄ΠΈΠ°ΠΏΠ°Π·ΠΎΠ½ 88 β 108ΠΠΡ.
Π§Π΅ΡΠ΅Π· Π‘12, L3 ΡΡΠΈΠ»Π΅Π½Π½ΡΠΉ ΡΠΈΠ³Π½Π°Π» ΠΏΠΎΡΡΡΠΏΠ°Π΅Ρ Π² ΠΏΠ΅ΡΠ΅Π΄Π°ΡΡΡΡ Π°Π½ΡΠ΅Π½Π½Ρ.
ΠΠ½ΡΠ΅Π½Π½Π° ΠΏΡΠ΅Π΄ΡΡΠ°Π²Π»ΡΠ΅Ρ ΡΠΎΠ±ΠΎΠΉ ΡΠ²ΠΎΠ±ΠΎΠ΄Π½ΠΎ ΡΠ²ΠΈΡΠ°ΡΡΠΈΠΉ ΠΏΡΠΎΠ²ΠΎΠ΄ Π΄Π»ΠΈΠ½Π½ΠΎΠΉΒ 50 ΡΠΌ. ΠΠ³ΠΎ ΠΌΠΎΠΆΠ½ΠΎ ΡΠ΄Π΅Π»Π°ΡΡ ΠΈΠ· ΡΠΎΠ»ΡΡΠΎΠ³ΠΎ ΠΌΠ½ΠΎΠ³ΠΎΠΆΠΈΠ»ΡΠ½ΠΎΠ³ΠΎ Π² ΠΈΠ·ΠΎΠ»ΡΡΠΈΠΈ ΠΈΠ»ΠΈ ΡΠΊΡΠ°Π½ΠΈΡΠΎΠ²Π°Π½Π½ΠΎΠ³ΠΎ Β ΠΊΡΡΠ³Π»ΠΎΠ³ΠΎ ΠΏΡΠΎΠ²ΠΎΠ΄Π°. Β ΠΠΊΡΠ°Π½ΠΈΡΠΎΠ²Π°Π½Π½Π°Ρ ΠΎΠΏΠ»ΡΡΠΊΠ° Π² ΡΡΠΎΠΌ ΡΠ»ΡΡΠ°Π΅ ΠΏΠΎΠ΄ΠΊΠ»ΡΡΠ°Π΅ΡΡΡ ΠΊ L3.
ΠΠ΅ΡΠ°ΡΠ½Π°Ρ ΠΏΠ»Π°ΡΠ°:
Π Π°ΡΠΏΠΎΠ»ΠΎΠΆΠ΅Π½ΠΈΠ΅ Π΄Π΅ΡΠ°Π»Π΅ΠΉ:
L1 ΡΠΎΠ΄Π΅ΡΠΆΠΈΡ 4,5 Π²ΠΈΡΠΊΠ°; L2 ΠΈ L3 β ΠΏΠΎ 5,5 Π²ΠΈΡΠΊΠΎΠ². ΠΡΠ΅ ΠΊΠ°ΡΡΡΠΊΠΈ Π½Π°ΠΌΠΎΡΠ°Π½Ρ ΠΏΡΠΎΠ²ΠΎΠ΄ΠΎΠΌ Π² Π»Π°ΠΊΠΎΠ²ΠΎΠΉ ΠΈΠ·ΠΎΠ»ΡΡΠΈΠΈ Π΄ΠΈΠ°ΠΌΠ΅ΡΡΠΎΠΌ 0,5 Ρ ΡΠ°Π³ΠΎΠΌ 1 ΠΌΠΌ. ΠΠΈΠ°ΠΌΠ΅ΡΡ Π½Π°ΠΌΠΎΡΠΊΠΈ 6 ΠΌΠΌ.
ΠΠ»Ρ ΠΈΡΠΊΠ»ΡΡΠ΅Π½ΠΈΡ Π²Π»ΠΈΡΠ½ΠΈΡ ΡΡΠΊΠΈ ΡΠΎΠ±ΡΠ°ΡΡ ΠΌΠΈΠΊΡΠΎΡΠΎΠ½ Π½Π΅ΠΎΠ±Ρ ΠΎΠ΄ΠΈΠΌΠΎ Π² ΠΌΠ΅ΡΠ°Π»Π»ΠΈΡΠ΅ΡΠΊΠΎΠΌ ΠΊΠΎΡΠΏΡΡΠ΅. ΠΡΡΡΠ΅ Π΅ΡΠ»ΠΈ ΠΈΡΠΏΠΎΠ»ΡΠ·ΠΎΠ²Π°ΡΡ Π½Π΅Π³ΠΎΠ΄Π½ΡΠΉ Π΄ΠΈΠ½Π°ΠΌΠΈΡΠ΅ΡΠΊΠΈΠΉ ΠΌΠΈΠΊΡΠΎΡΠΎΠ½ Π² ΠΌΠ΅ΡΠ°Π»Π»ΠΈΡΠ΅ΡΠΊΠΎΠΌ ΠΊΠΎΡΠΏΡΡΠ΅.
Π‘ΠΎΠ²ΠΌΠ΅ΡΡΠ½ΠΎ Ρ ΠΎΠ±ΡΡΠ½ΡΠΌ ΡΠ°Π΄ΠΈΠΎΠΏΡΠΈΡΠΌΠ½ΠΈΠΊΠΎΠΌ Π΄Π°Π½Π½ΡΠΉ ΠΌΠΈΠΊΡΠΎΡΠΎΠ½ ΠΌΠΎΠΆΠ½ΠΎ ΠΈΡΠΏΠΎΠ»ΡΠ·ΠΎΠ²Π°ΡΡ Π΄Π»Ρ ΠΎΠ·Π²ΡΡΠΈΠ²Π°Π½ΠΈΡ ΠΌΡΠ·ΡΠΊΠ°Π»ΡΠ½ΡΡ ΠΊΠΎΠΌΠΏΠΎΠ·ΠΈΡΠΈΠΉ, ΠΊΠ°ΠΊΒ Π±Π΅ΡΠΏΡΠΎΠ²ΠΎΠ΄Π½ΠΎΠΉ ΡΠ»Π΅ΠΊΡΡΠΎΠ½Π½ΡΠΉ Π΄Π²Π΅ΡΠ½ΠΎΠΉ Π·Π²ΠΎΠ½ΠΎΠΊ,Β ΠΏΡΠΎΠ΄Π°Π²Π°ΡΡ ΡΠΎΠ²Π°ΡΡ Π½Π° ΡΠ»ΠΈΡΠ΅ Π΄Π»Ρ ΡΡΡΠ΅ΠΊΡΠΈΠ²Π½ΠΎΡΡΠΈ ΡΠ΅ΠΊΠ»Π°ΠΌΡ, ΠΊΠ°ΠΊΒ Π±Π΅ΡΠΏΡΠΎΠ²ΠΎΠ΄Π½Π°Ρ ΡΠΈΡΡΠ΅ΠΌΠ° ΡΠΈΠ³Π½Π°Π»ΠΈΠ·Π°ΡΠΈΠΈ: Π½Π°ΠΏΡΠΈΠΌΠ΅Ρ, ΠΊΠΎΠ½ΡΡΠΎΠ»ΠΈΡΠΎΠ²Π°ΡΡ Π·Π²ΡΠΊ Π½Π° ΠΏΠ΅ΡΠ²ΠΎΠΌ ΡΡΠ°ΠΆΠ΅, Π½Π°Ρ ΠΎΠ΄ΡΡΡ Π½Π° Π²ΡΠΎΡΠΎΠΌ ΡΡΠ°ΠΆΠ΅ ΠΈΠ»ΠΈ ΠΏΠΎΠ»ΠΎΠΆΠΈΡΡ ΡΠ°Π΄ΠΈΠΎΠΌΠΈΠΊΡΠΎΡΠΎΠ½ ΡΡΠ΄ΠΎΠΌ Ρ ΠΊΡΠΎΠ²Π°ΡΠΊΠΎΠΉ ΡΠ΅Π±ΡΠ½ΠΊΠ° ΠΡ ΡΠ·Π½Π°Π΅ΡΠ΅ ΠΊΠΎΠ³Π΄Π° ΠΎΠ½ ΠΏΡΠΎΡΠ½ΡΠ»ΡΡ Π½Π°Ρ ΠΎΠ΄ΡΡΡ Π²Π΄Π°Π»ΠΈ ΠΎΡ Π½Π΅Π³ΠΎβ¦
ΠΡΡΠΎΡΠ½ΠΈΠΊ:51dz.
com
ΠΠΠΠΠΠΠ’ΠΠ‘Π¬ Π‘ ΠΠ Π£ΠΠ¬Π―ΠΠ
Π Π Π Π£ Π Π― Π Π Π Π:
- Π£ΠΊΠ»Π°Π΄ΠΊΠ° Π»Π°ΠΌΠΈΠ½Π°ΡΠ° ΡΠ²ΠΎΠΈΠΌΠΈ ΡΠΈΠ»Π°ΠΌΠΈ
- Π‘Π°ΠΌΠΎΠ΄Π΅Π»ΡΠ½ΡΠ΅ ΠΊΠΎΠ»ΠΎΠ½ΠΊΠΈ ΠΈΠ· ΡΠ΅Π»Π΅Π²ΠΈΠ·ΠΈΠΎΠ½Π½ΡΡ Π΄ΠΈΠ½Π°ΠΌΠΈΠΊΠΎΠ²
- ΠΠΈΡΠ°Π½ΠΈΠ΅ Π»Π°ΠΌΠΏΡ Π΄Π½Π΅Π²Π½ΠΎΠ³ΠΎ ΡΠ²Π΅ΡΠ° ΠΎΡ ΠΠΠ
ΠΠ°ΠΊ ΠΏΡΠ°Π²ΠΈΠ»ΡΠ½ΠΎ ΡΠ»ΠΎΠΆΠΈΡΡ Π»Π°ΠΌΠΈΠ½Π°Ρ?
ΠΡ ΡΠ΅ΡΠΈΠ»ΠΈ ΡΠ°ΠΌΠΎΡΡΠΎΡΡΠ΅Π»ΡΠ½ΠΎ ΠΏΠΎΠΊΡΡΡΡ ΠΏΠΎΠ» Π»Π°ΠΌΠΈΠ½Π°ΡΠΎΠΌ? Π’ΠΎΠ³Π΄Π° ΠΠ°ΠΌ ΠΏΠΎΠΌΠΎΠΆΠ΅Ρ ΡΡΠ° Π½Π΅Π±ΠΎΠ»ΡΡΠ°Ρ ΡΡΠ°ΡΡΡ ΠΏΠΎ ΡΠΊΠ»Π°Π΄ΠΊΠ΅ Π±Π΅ΡΠΊΠ»Π΅Π΅Π²ΠΎΠ³ΠΎ Π»Π°ΠΌΠΈΠ½Π°ΡΠ°. ΠΡ ΡΡΠΎ? ΠΠ΅ΡΡΠΌΡΡ Π·Π° Π΄Π΅Π»ΠΎ?
ΠΠΎΠ΄ΡΠΎΠ±Π½Π΅Π΅β¦
Π£ ΠΊΠΎΠ³ΠΎ Π±Π΅Π· Π΄Π΅Π»Π° ΡΡΠΎΠΈΡ ΡΡΠ°ΡΡΠΉ ΡΠ»ΠΎΠΌΠ°Π½Π½ΡΠΉ ΡΠ΅Π»Π΅Π²ΠΈΠ·ΠΎΡ, ΡΠΎΠΌΡ ΠΌΠΎΠΆΠ΅Ρ ΠΏΡΠΈΠ³ΠΎΠ΄ΠΈΡΡΡ ΡΡΠ° ΡΡΠ°ΡΡΡ. Π ΡΠ΅Π»Π΅Π²ΠΈΠ·ΠΎΡΠ°Ρ ΠΎΠ±ΡΡΠ½ΠΎ ΡΡΡΠ°Π½Π°Π²Π»ΠΈΠ²Π°ΡΡ ΡΠΈΡΠΎΠΊΠΎΠΏΠΎΠ»ΠΎΡΠ½ΡΠ΅ Π΄ΠΈΠ½Π°ΠΌΠΈΠΊΠΈ ΠΎΡ 3 Π΄ΠΎ 10 ΠΡ. ΠΠΎΡ ΠΈΠ· Π½ΠΈΡ ΠΌΡ ΡΠ΅Π³ΠΎΠ΄Π½Ρ ΠΈ Π±ΡΠ΄Π΅ΠΌ Π΄Π΅Π»Π°ΡΡ Π½Π΅Π±ΠΎΠ»ΡΡΠΈΠ΅ Π°ΠΊΡΡΡΠΈΡΠ΅ΡΠΊΠΈΠ΅ ΡΠΈΡΡΠ΅ΠΌΡ β ΡΠ°ΡΠ΅Π»Π»ΠΈΡΡ.Β Π‘Π°ΡΠ΅Π»Π»ΠΈΡ (Π°Π½Π³Π». satelitte) β ΡΡΠΎ ΠΊΠΎΠ»ΠΎΠ½ΠΊΠ° Π½Π΅Π±ΠΎΠ»ΡΡΠΈΡ ΡΠ°Π·ΠΌΠ΅ΡΠΎΠ² (Π΄ΠΎ 20 ΡΠΌ Π² Π²ΡΡΠΎΡΡ), ΠΏΡΠΎΠΈΠ³ΡΡΠ²Π°ΡΡΠ°Ρ ΡΡΠ΅Π΄Π½ΠΈΠ΅ ΠΈ Π²ΡΡΠΎΠΊΠΈΠ΅ ΡΠ°ΡΡΠΎΡΡ.
ΠΠΎΠ΄ΡΠΎΠ±Π½Π΅Π΅β¦
ΠΠ²Π°ΡΠΈΠΉΠ½ΠΎΠ΅ ΠΎΡΠ²Π΅ΡΠ΅Π½ΠΈΠ΅ Π³Π°ΡΠ°ΠΆΠ°, Π΄Π°ΡΠΈβ¦
ΠΡΠ»ΠΈ Ρ ΠΠ°Ρ Π·Π°Π²Π°Π»ΡΠ»ΡΡ Π΄Π°Π²Π½ΠΎ ΡΠΆΠ΅ Π½Π΅Π½ΡΠΆΠ½ΡΠΉ Π²ΡΡΠΎΠΊΠΎΠ²ΠΎΠ»ΡΡΠ½ΡΠΉ ΡΡΠ°Π½ΡΡΠΎΡΠΌΠ°ΡΠΎΡ ΠΎΡ Ρ/Π± ΡΠ΅Π»Π΅Π²ΠΈΠ·ΠΎΡΠ° Π’ΠΠ‘-110ΠΠ, ΡΠΎ Π½Π° Π½ΡΠΌ ΠΈ Π΅ΡΡ Π½Π° ΠΎΠ΄Π½ΠΎΠΌ ΡΡΠ°Π½Π·ΠΈΡΡΠΎΡΠ΅ ΠΌΠΎΠΆΠ½ΠΎ ΡΠΎΠ±ΡΠ°ΡΡ ΠΏΡΠΎΡΡΠ΅ΠΉΡΡΡ ΡΡ
Π΅ΠΌΡ ΠΏΠΈΡΠ°Π½ΠΈΡ Π»Π°ΠΌΠΏΡ Π΄Π½Π΅Π²Π½ΠΎΠ³ΠΎ ΡΠ²Π΅ΡΠ°, ΠΌΠΎΠΆΠ½ΠΎ Π΄Π°ΠΆΠ΅ Ρ ΠΏΠ΅ΡΠ΅Π³ΠΎΡΠ΅Π²ΡΠ΅ΠΉ Π½ΠΈΡΡΡ Π½Π°ΠΊΠ°Π»Π°.
ΠΡΠ° ΡΡ Π΅ΠΌΠ° ΠΏΡΠ΅Π΄ΡΡΠ°Π²Π»ΡΠ΅Ρ ΡΠΎΠ±ΠΎΠΉ ΠΏΡΠ΅ΠΎΠ±ΡΠ°Π·ΠΎΠ²Π°ΡΠ΅Π»Ρ Π²ΡΡΠΎΠΊΠΎΠ³ΠΎ Π½Π°ΠΏΡΡΠΆΠ΅Π½ΠΈΡ ΠΏΠΎ ΡΠΈΠΏΡ Π±Π»ΠΎΠΊΠΈΠ½Π³ β Π³Π΅Π½Π΅ΡΠ°ΡΠΎΡΠ°.
ΠΠΎΠ΄ΡΠΎΠ±Π½Π΅Π΅β¦
ΠΠΎΠΏΡΠ»ΡΡΠ½ΠΎΡΡΡ: 3Β 820 ΠΏΡΠΎΡΠΌ.
Π‘Π₯ΠΠΠ Π ΠΠΠΠΠΠΠΠ ΠΠ€ΠΠΠ ΠΠ 1ΠΠ
Β Β ΠΠ·Π³ΠΎΡΠΎΠ²Π»Π΅Π½ΠΈΠ΅ ΡΠ°Π΄ΠΈΠΎΠΌΠΈΠΊΡΠΎΡΠΎΠ½Π°-ΠΆΡΡΠΊΠ° ΠΏΡΠΈΠ²Π»Π΅ΠΊΠ°Π΅Ρ ΠΌΠ½ΠΎΠ³ΠΈΡ , ΠΎΡΠΎΠ±Π΅Π½Π½ΠΎ Π½Π°ΡΠΈΠ½Π°ΡΡΠΈΡ ΡΠ°Π΄ΠΈΠΎΠ»ΡΠ±ΠΈΡΠ΅Π»Π΅ΠΉ. Π ΡΠ°ΡΠ΅ Π²ΡΠ΅Π³ΠΎ ΠΎΠ½ΠΈ ΠΏΡΡΠ°ΡΡΡΡ ΠΏΠΎΠ²ΡΠΎΡΡΡΡ ΡΡ Π΅ΠΌΡ Ρ ΠΎΠ΄Π½ΠΈΠΌ ΡΡΠ°Π½Π·ΠΈΡΡΠΎΡΠΎΠΌ, ΡΡΠΈΡΠ°Ρ ΠΈΡ ΠΏΡΠΎΡΠ΅ Π² ΠΈΠ·Π³ΠΎΡΠΎΠ²Π»Π΅Π½ΠΈΠΈ. ΠΠ°, Ρ ΠΎΠ΄Π½ΠΎΠΉ ΡΡΠΎΡΠΎΠ½Ρ ΡΡΠΎ ΡΠ°ΠΊ, Π½ΠΎ Π² ΠΏΠ»Π°Π½Π΅ Π½Π°ΡΡΡΠΎΠΉΠΊΠΈ Π»ΡΡΡΠ΅ Π²ΡΠ±ΡΠ°ΡΡ ΡΡΡΡ ΠΊΠ°ΡΠΊΠ°Π΄Π½ΡΡ ΡΡ Π΅ΠΌΡ ΡΠ°Π΄ΠΈΠΎΠΌΠΈΠΊΡΠΎΡΠΎΠ½Π°, Π³Π΄Π΅ ΠΊΠ°ΠΆΠ΄ΠΎΠΌΡ ΡΡΠ°Π½Π·ΠΈΡΡΠΎΡΡ ΠΎΡΠ²ΠΎΠ΄ΠΈΡΡΡ ΡΠ²ΠΎΡ ΡΠΎΠ»Ρ: ΠΌΠΈΠΊΡΠΎΡΠΎΠ½Π½ΡΠΉ ΡΡΠΈΠ»ΠΈΡΠ΅Π»Ρ, Π³Π΅Π½Π΅ΡΠ°ΡΠΎΡ ΠΈ ΠΠ§ ΡΡΠΈΠ»ΠΈΡΠ΅Π»Ρ. Π ΡΠ°ΠΊΠΎΠΌ ΠΈΡΠΏΠΎΠ»Π½Π΅Π½ΠΈΠΈ ΠΊΠ°ΠΆΠ΄ΡΠΉ ΠΊΠ°ΡΠΊΠ°Π΄ ΠΆΡΡΠΊΠ° ΠΌΠΎΠΆΠ½ΠΎ Π»Π΅Π³ΠΊΠΎ ΠΈ ΡΠ΄ΠΎΠ±Π½ΠΎ Π½Π°ΡΡΡΠ°ΠΈΠ²Π°ΡΡ ΠΏΠΎ ΠΎΡΠ΄Π΅Π»ΡΠ½ΠΎΡΡΠΈ. ΠΠΎΠ½Π΅ΡΠ½ΠΎ Π΄Π΅ΡΠ°Π»Π΅ΠΉ Π½Π° Π½Π΅Π³ΠΎ ΠΏΠΎΠΉΠ΄ΡΡ Π² 3 ΡΠ°Π·Π° Π±ΠΎΠ»ΡΡΠ΅, Π½ΠΎ ΠΈ Ρ Π°ΡΠ°ΠΊΡΠ΅ΡΠΈΡΡΠΈΠΊΠΈ (ΡΡΠ²ΡΡΠ²ΠΈΡΠ΅Π»ΡΠ½ΠΎΡΡΡ, ΡΡΠ°Π±ΠΈΠ»ΡΠ½ΠΎΡΡΡ, ΠΌΠΎΡΠ½ΠΎΡΡΡ ΠΈΠ·Π»ΡΡΠ΅Π½ΠΈΡ) ΡΠ»ΡΡΡΠ°ΡΡΡΡ. ΠΠΌΠ΅Π½Π½ΠΎ ΠΏΠΎ ΡΠ°ΠΊΠΎΠΌΡ ΠΏΡΠΈΠ½ΡΠΈΠΏΡ ΠΈ ΡΠ°Π±ΠΎΡΠ°Π΅Ρ ΡΡ Π΅ΠΌΠ° ΡΠ°Π΄ΠΈΠΎΠΌΠΈΠΊΡΠΎΡΠΎΠ½Π° Π€ΠΈΠ»ΠΈΠ½-3, ΠΊΠΎΡΠΎΡΡΡ Π½Π°ΡΡΠ» Π² ΠΈΠ½ΡΠ΅ΡΠ½Π΅ΡΠ΅ ΠΈ Ρ ΡΡΠΏΠ΅Ρ ΠΎΠΌ ΠΏΠΎΠ²ΡΠΎΡΠΈΠ».
Β Β ΠΠ΅ΡΠ°Π»ΠΈ ΡΠ°Π΄ΠΈΠΎΠΌΠΈΠΊΡΠΎΡΠΎΠ½Π°:
Β VT1 — ΠΠ’3130Π
Β VT2 — ΠΠ’368Π
Β VT3 — ΠΠ’3126ΠΒ
Β R1 — 12 ΠΊΠΠΌ
Β R2 — 300 ΠΊΠΠΌ
Β R3 — 4,7 ΠΊΠΠΌ
Β R5 — 20 ΠΊΠΠΌ
Β R6 — 200 ΠΠΌ
Β R7 — 200 ΠΠΌΒ
Β Π‘1 — 100-300 ΠΏΠ€
Β Π‘2 — 0,03-0,1 ΠΌΠΊΠ€Β
Β Π‘3 — 0,03-0,1 ΠΌΠΊΠ€Β
Β Π‘4 — 500-1000 ΠΏΠ€Β
Β Π‘5 — 22 ΠΏΠ€Β
Β Π‘6 — 12 ΠΏΠ€Β
Β Π‘7 — 39 ΠΏΠ€Β
Β Π‘8 — 0,1-0,5 ΠΌΠΊΠ€Β
Β Β Π’Π΅Ρ Π½ΠΈΡΠ΅ΡΠΊΠΈΠ΅ Ρ Π°ΡΠ°ΠΊΡΠ΅ΡΠΈΡΡΠΈΠΊΠΈ ΠΏΠ΅ΡΠ΅Π΄Π°ΡΡΠΈΠΊΠ°:Β
Β Π§Π°ΡΡΠΎΡΠ°: 88-108 ΠΠΡΒΒ ΠΠ°Π»ΡΠ½ΠΎΡΡΡ ΠΎΡ 100 Π΄ΠΎ 1000 ΠΌ — Π² Π·Π°Π²ΠΈΡΠΈΠΌΠΎΡΡΠΈ ΠΎΡ Π°Π½ΡΠ΅Π½Π½Ρ
Β ΠΠΈΡΠ°Π½ΠΈΠ΅ 9Π (ΠΡΠΎΠ½Π°)
Β ΠΡΡ ΠΎΠ΄Π½Π°Ρ ΠΌΠΎΡΠ½ΠΎΡΡΡ 50 ΠΌΠΡ
Β ΠΠΎΡΡΠ΅Π±Π»ΡΠ΅ΠΌΡΠΉ ΡΠΎΠΊ 25 ΠΌΠ
Β Π§ΡΠ²ΡΡΠ²ΠΈΡΠ΅Π»ΡΠ½ΠΎΡΡΡ ΠΌΠΈΠΊΡΠΎΡΠΎΠ½Π° 5 ΠΌ
Β Β ΠΠΈΠΊΡΠΎΡΠΎΠ½ Π1 ΡΠΈΠΏΠ° ΠΠΠ-332 ΠΈΠ»ΠΈ Π»ΡΠ±ΠΎΠΉ ΠΏΡΠ³ΠΎΠ²ΠΈΡΠ½ΡΠΉ ΠΌΠΈΠΊΡΠΎΡΠΎΠ½.
ΠΠ»ΠΈΠ½Π° Π°Π½ΡΠ΅Π½Π½Ρ Π΄Π»Ρ Ρ
ΠΎΡΠΎΡΠ΅ΠΉ Π΄Π°Π»ΡΠ½ΠΎΡΡΠΈ — 95 ΡΠΌ. ΠΠ½ΡΠ΅Π½Π½Π° Π΄ΠΎΠ»ΠΆΠ½Π° Π±ΡΡΡ ΡΠ°ΡΠΏΠΎΠ»ΠΎΠΆΠ΅Π½Π° Π²Π΅ΡΡΠΈΠΊΠ°Π»ΡΠ½ΠΎ ΠΈ ΡΠ΄Π°Π»Π΅Π½Π° ΠΎΡ ΠΌΠ΅ΡΠ°Π»Π»ΠΈΡΠ΅ΡΠΊΠΈΡ
ΠΏΡΠ΅Π΄ΠΌΠ΅ΡΠΎΠ². Π£ΠΌΠ΅Π½ΡΡΠ΅Π½ΠΈΠ΅ Π΄Π»ΠΈΠ½Π½Ρ ΠΈ ΠΈΡΠΏΠΎΠ»ΡΠ·ΠΎΠ²Π°Π½ΠΈΠ΅ ΡΠΏΠΈΡΠ°Π»ΡΠ½ΠΎΠΉ Π°Π½ΡΠ΅Π½Π½Ρ ΡΠΎΠΎΡΠ²Π΅ΡΡΡΠ²Π΅Π½Π½ΠΎ ΡΠ½ΠΈΠ·ΠΈΡ Π΄Π°Π»ΡΠ½ΠΎΡΡΡ.Β
Β Β Π§Π°ΡΡΠΎΡΠ° ΠΏΡΠΈΠ±ΠΎΡΠ° Π½Π°ΡΡΡΠ°ΠΈΠ²Π°Π΅ΡΡΡ ΠΏΡΡΡΠΌ ΡΠΆΠ°ΡΠΈΡ ΠΈ ΡΠ°Π·ΠΆΠ°ΡΠΈΡ L1. ΠΠΎΠΆΠ½ΠΎ Π»ΠΎΠ²ΠΈΡΡ Π½Π° Π»ΡΠ±ΠΎΠΉ ΠΌΠΎΠ±ΠΈΠ»ΡΠ½ΡΠΉ ΡΠ΅Π»Π΅ΡΠΎΠ½ Ρ FM Π΄ΠΈΠ°ΠΏΠ°Π·ΠΎΠ½ΠΎΠΌ.
Β Β Π Π°Π·Π²ΡΠ» ΠΏΠ΅ΡΠ°ΡΠ½ΡΡ ΠΏΠ»Π°ΡΡ Π² Sprint Layout 5.0. Π Π°ΡΠΏΠΎΠ»ΠΎΠΆΠ΅Π½ΠΈΠ΅ ΡΠ»Π΅ΠΌΠ΅Π½ΡΠΎΠ² Π½Π° ΡΠΎΡΠΎ Π½Π΅ΡΠΊΠΎΠ»ΡΠΊΠΎ ΠΎΡΠ»ΠΈΡΠ°Π΅ΡΡΡ ΠΎΡ ΡΠ°ΡΠΏΠΎΠ»ΠΎΠΆΠ΅Π½ΠΈΡ Π½Π° ΠΠ, ΡΡΠΎ Π½Π° ΡΠΎΡΠΎ. Π’ΡΠ°Π½Π·ΠΈΡΡΠΎΡ VT1 (smd) ΠΏΠ°ΡΠ» ΡΠΎ ΡΡΠΎΡΠΎΠ½Ρ Π΄ΠΎΡΠΎΠΆΠ΅ΠΊ. C ΡΠ²Π°ΠΆΠ΅Π½ΠΈΠ΅ΠΌ, Andrew555.
Β Β Β ΠΠ±ΡΡΠ΄ΠΈΡΡ ΡΡΠ°ΡΡΡ Π‘Π₯ΠΠΠ Π ΠΠΠΠΠΠΠΠ ΠΠ€ΠΠΠ ΠΠ 1ΠΠ
Π‘Ρ Π΅ΠΌΡ ΡΠ°Π΄ΠΈΠΎΠΌΠΈΠΊΡΠΎΡΠΎΠ½ΠΎΠ² ΠΈ ΠΆΡΡΠΊΠΎΠ², ΠΏΠ΅ΡΠ΅Π΄Π°ΡΡΠΈΠΊΠΈ ΡΠ²ΠΎΠΈΠΌΠΈ ΡΡΠΊΠ°ΠΌΠΈ (Π‘ΡΡΠ°Π½ΠΈΡΠ° 4)
ΠΠ΅ΡΠΏΡΠΎΠ²ΠΎΠ΄Π½ΠΎΠΉ ΡΠΊΡΡΡΡΠΉ Π½Π°ΡΡΠ½ΠΈΠΊ ΡΠ°Π±ΠΎΡΠ°ΡΡΠΈΠΉ Π½Π° ΠΏΡΠΈΠ½ΡΠΈΠΏΠ΅ ΠΈΠ½Π΄ΡΠΊΡΠΈΠ²Π½ΠΎΠΉ ΡΠ²ΡΠ·ΠΈ
ΠΡΠΎ ΠΈΠ·Π΄Π΅Π»ΠΈΠ΅ ΡΠ°Π·ΡΠ°Π±ΠΎΡΠ°Π½ΠΎ ΡΠΌΠ΅Π»ΡΡΠ°ΠΌΠΈ Ρ www.
vrtp.ru ΠΈ Π΄Π°Π΅Ρ ΡΠΎΡΡ ΠΏΠΎΠ΄ΠΎΠ±Π½ΡΠΌ ΡΡΡΡΠΎΠΉΡΡΠ²Π°ΠΌ, Π² ΡΠΎΠΌ ΡΠΈΡΠ»Π΅ ΡΠ°Π·Π»ΠΈΡΠ½ΡΠΌ Π³Π°ΡΠ½ΠΈΡΡΡΠ°ΠΌ ΡΠΈΠΏΠ° Β«Π±Π»ΡΡΡΡΒ» ΠΏΠΎ ΡΠ΅Π±Π΅ΡΡΠΎΠΈΠΌΠΎΡΡΠΈ, ΡΠΊΠΎΠ½ΠΎΠΌΠΈΡΠ½ΠΎΡΡΠΈ, Π½Π΅Π·Π°ΠΌΠ΅ΡΠ½ΠΎΡΡΠΈ ΠΈ ΡΠΎΠ²ΠΌΠ΅ΡΡΠΈΠΌΠΎΡΡΠΈ Ρ ΡΠ°Π·Π»ΠΈΡΠ½ΠΎΠΉ ΡΠ΅Ρ
Π½ΠΈΠΊΠΎΠΉ.Π£ΡΡΡΠΎΠΉΡΡΠ²ΠΎ, ΠΏΡΠΈΠ½ΡΠΈΠΏΠΈΠ°Π»ΡΠ½Π°Ρ ΡΡ
Π΅ΠΌΠ° ΠΊΠΎΡΠΎΡΠΎΠ³ΠΎ ΠΏΡΠ΅Π΄ΡΡΠ°Π²Π»Π΅Π½Π° Π½Π° ΡΠΈΡΡΠ½ΠΊΠ΅ ΡΠ°Π±ΠΎΡΠ°Π΅Ρ Π½Π° ΠΏΡΠΈΠ½ΡΠΈΠΏΠ΅ ΠΈΠ½Π΄ΡΠΊΡΠΈΠ²Π½ΠΎΠΉ ΡΠ²ΡΠ·ΠΈ …
2 4578 0
Π‘Ρ Π΅ΠΌΠ° ΡΠ°Π΄ΠΈΠΎΠΌΠΈΠΊΡΠΎΡΠΎΠ½Π° Π½Π° Π΄Π²ΡΡ ΡΡΠ°Π½Π·ΠΈΡΡΠΎΡΠ°Ρ Ρ ΠΏΠΈΡΠ°Π½ΠΈΠ΅ΠΌ ΠΎΡ ΡΠ΅ΡΠΈ 220Π (27ΠΌΠΡ)ΠΡΠ½ΠΎΠ²Π½ΠΎΠ΅ Π΄ΠΎΡΡΠΎΠΈΠ½ΡΡΠ²ΠΎ ΡΡΠΎΠ³ΠΎ ΡΠ°Π΄ΠΈΠΎΠΌΠΈΠΊΡΠΎΡΠΎΠ½Π° Π² ΡΠΎΠΌ, ΡΡΠΎ ΠΎΠ½ ΠΏΠΈΡΠ°Π΅ΡΡΡ ΠΎΡ ΡΠ΅ΡΠΈ 220 Π, Π° Π² ΠΊΠ°ΡΠ΅ΡΡΠ²Π΅ Π°Π½ΡΠ΅Π½Π½Ρ ΠΈΡΠΏΠΎΠ»ΡΠ·ΡΠ΅Ρ ΠΏΡΠΎΠ²ΠΎΠ΄Π° ΡΡΠΎΠΉ ΠΆΠ΅ ΡΠ΅ΡΠΈ. ΠΡΠΈΠ΅ΠΌΠ½ΠΈΠΊ ΠΏΡΠΈΠ½ΠΈΠΌΠ°Π΅Ρ ΡΠΈΠ³Π½Π°Π»Ρ Π»ΠΈΠ±ΠΎ ΡΠ΅ΡΠ΅Π· Π°Π½ΡΠ΅Π½Π½Ρ, Π»ΠΈΠ±ΠΎ ΡΠ΅ΡΠ΅Π· ΡΠΏΠ΅ΡΠΈΠ°Π»ΡΠ½ΡΠΉ ΡΠ΅ΡΠ΅Π²ΠΎΠΉ Π°Π΄Π°ΠΏΡΠ΅Ρ. Π‘Ρ Π΅ΠΌΠ° ΡΡΡΡΠΎΠΉΡΡΠ²Π° …
0 3319 0
Π Π°Π΄ΠΈΠΎΠΌΠΈΠΊΡΠΎΡΠΎΠ½ Π½Π° Π555Π’Π1 Π±Π΅Π· ΠΊΠ°ΡΡΡΠΊΠΈ ΠΈΠ½Π΄ΡΠΊΡΠΈΠ²Π½ΠΎΡΡΠΈ (80β100 ΠΠΡ)ΠΡΠΈΠ²Π΅Π΄Π΅Π½Π° ΡΡ Π΅ΠΌΠ° ΡΠ°Π΄ΠΈΠΎΠΌΠΈΠΊΡΠΎΡΠΎΠ½Π° Ρ Π§Π ΠΌΠΎΠ΄ΡΠ»ΡΡΠΈΠ΅ΠΉ, ΠΊΠΎΡΠΎΡΡΠΉ Π²ΡΠΏΠΎΠ»Π½Π΅Π½ Π½Π° Π’Π’Π ΡΠ΅ΡΡΡΠ΅Ρ Π²Ρ ΠΎΠ΄ΠΎΠ²ΠΎΠΌ ΡΠ»Π΅ΠΌΠ΅Π½ΡΠ΅ Π-ΠΠ Ρ ΡΡΠΈΠ³Π³Π΅ΡΠΎΠΌ Π¨ΠΌΠΈΡΡΠ°. Π’ΡΠΈ Π»ΠΎΠ³ΠΈΡΠ΅ΡΠΊΠΈΡ Π²Ρ ΠΎΠ΄Π° ΡΠ»Π΅ΠΌΠ΅Π½ΡΠ° ΠΏΠΎΠ΄ΠΊΠ»ΡΡΠ΅Π½Ρ ΠΊ Π½Π°Π³ΡΡΠΆΠ΅Π½Π½ΠΎΠΌΡ Π΅ΠΌΠΊΠΎΡΡΡΡ Π²ΡΡ ΠΎΠ΄Ρ ΠΈ ΠΎΠ±Π΅ΡΠΏΠ΅ΡΠΈΠ²Π°ΡΡ Π²ΡΡΠΎΠΊΠΎΡΠ°ΡΡΠΎΡΠ½ΡΡ Π³Π΅Π½Π΅ΡΠ°ΡΠΈΡ ΡΠ»Π΅ΠΌΠ΅Π½ΡΠ° …
1 4080 0
Π Π°Π΄ΠΈΠΎΠΌΠΈΠΊΡΠΎΡΠΎΠ½ Ρ Π°Π²ΡΠΎΠΏΡΡΠΊΠΎΠΌ (Π²ΠΊΠ»ΡΡΠ΅Π½ΠΈΠ΅ Ρ ΠΏΠΎΡΠ²Π»Π΅Π½ΠΈΠ΅ΠΌ Π·Π²ΡΠΊΠ°)Π‘Ρ
Π΅ΠΌΠ° ΠΏΡΠ΅Π΄ΡΡΠ°Π²Π»ΡΠ΅Ρ ΡΠΎΠ±ΠΎΠΉ ΠΎΠ±ΡΠ°Π·Π΅Ρ ΠΊΠΎΠΌΠΌΠ΅ΡΡΠ΅ΡΠΊΠΎΠΉ ΡΡ
Π΅ΠΌΡ ΡΠ°Π΄ΠΈΠΎΠΌΠΈΠΊΡΠΎΡΠΎΠ½Π° ΡΠΎ ΡΡΠ°Π±ΠΈΠ»ΠΈΠ·Π°ΡΠΈΠ΅ΠΉ ΠΠΠ ΡΠ΅Π·ΠΎΠ½Π°ΡΠΎΡΠΎΠΌ.
ΠΠ½Π° ΡΠ½Π°Π±ΠΆΠ΅Π½Π° Π°ΠΊΡΡΡΠΎΠΏΡΡΠΊΠΎΠΌ. Π‘ΠΈΠ³Π½Π°Π» ΠΌΠΈΠΊΡΠΎΡΠΎΠ½Π° ΠΠ1 (ΡΡΠ΅Ρ
Π²ΡΠ²ΠΎΠ΄Π½ΠΎΠ³ΠΎ ΠΈΠ»ΠΈ Π΄Π²ΡΡ
Π²ΡΠ²ΠΎΠ΄Π½ΠΎΠ³ΠΎ) ΡΡΠΈΠ»ΠΈΠ²Π°Π΅ΡΡΡ Π΄Π²ΡΠΌΡ ΡΡΠ°Π½Π·ΠΈΡΡΠΎΡΠ°ΠΌΠΈ VT1, VT2 ΠΈ ΠΏΠΎΡΡΡΠΏΠ°Π΅Ρ…
2 3615 0
Π Π°Π΄ΠΈΠΎΠΌΠΈΠΊΡΠΎΡΠΎΠ½ Ρ ΠΊΠ°ΡΡΡΠΊΠΎΠΉ Π²ΡΠΏΠΎΠ»Π½Π΅Π½Π½ΠΎΠΉ ΠΏΠ΅ΡΠ°ΡΠ½ΡΠΌ ΡΠΏΠΎΡΠΎΠ±ΠΎΠΌ (400-600ΠΌΠΡ)ΠΡΠΎ ΡΠ°Π΄ΠΈΠΎΠΌΠΈΠΊΡΠΎΡΠΎΠ½ Π½Π° Π»ΠΈΠ½ΠΈΠΈ Ρ ΡΠ°ΡΠΏΡΠ΅Π΄Π΅Π»Π΅Π½Π½ΡΠΌΠΈ ΠΏΠ°ΡΠ°ΠΌΠ΅ΡΡΠ°ΠΌΠΈ. Π’Π°ΠΊΡΡ ΡΡ Π΅ΠΌΡ ΠΌΠΎΠΆΠ½ΠΎ Π²ΡΡΡΠ΅ΡΠΈΡΡ Π²ΠΎ ΠΌΠ½ΠΎΠ³ΠΈΡ ΠΈΠ·Π΄Π°Π½ΠΈΡΡ , Π²Π΅Π΄Ρ ΠΎΠ½ Π²ΡΠΏΠΎΠ»Π½Π΅Π½ ΠΏΠΎ ΠΊΠ»Π°ΡΡΠΈΡΠ΅ΡΠΊΠΎΠΉ ΡΡ Π΅ΠΌΠ΅ LC Π³Π΅Π½Π΅ΡΠ°ΡΠΎΡΠ° Ρ ΠΎΠ±ΡΠ΅ΠΉ Π±Π°Π·ΠΎΠΉ. ΠΠ»Ρ Π·Π²ΡΠΊΠΎΠ²ΠΎΠ³ΠΎ ΡΠΈΠ³Π½Π°Π»Π° ΠΌΠΈΠΊΡΠΎΡΠΎΠ½Π° ΡΡ Π΅ΠΌΠ° ΠΏΡΠ΅Π΄ΡΡΠ°Π²Π»ΡΠ΅Ρ ΡΠΎΠ±ΠΎΠΉ ΠΏΠΎΠ²ΡΠΎΡΠΈΡΠ΅Π»Ρ Π½Π°ΠΏΡΡΠΆΠ΅Π½ΠΈΡ ΠΈ ΠΌΠΎΠ΄ΡΠ»ΠΈΡΡΠ΅Ρ ΡΠ°ΡΡΠΎΡΡ…
0 3830 0
Π Π°Π΄ΠΈΠΎΠΌΠΈΠΊΡΠΎΡΠΎΠ½ Π½Π° ΠΌΠΈΠΊΡΠΎΡΡ Π΅ΠΌΠ΅ Π174ΠΠ‘1 (88-200 ΠΠΡ)Π‘Ρ Π΅ΠΌΠ° ΡΡΠΎΠ³ΠΎ ΡΠ°Π΄ΠΈΠΎΠΌΠΈΠΊΡΠΎΡΠΎΠ½Π° ΠΏΠΎΡΡΡΠΎΠ΅Π½Π° Π½Π° ΠΌΠΈΠΊΡΠΎΡΡ Π΅ΠΌΠ΅ Π174ΠΠ‘1 ΠΈ Π² Π·Π°Π²ΠΈΡΠΈΠΌΠΎΡΡΠΈ ΠΎΡ ΠΏΠ°ΡΠ°ΠΌΠ΅ΡΡΠΎΠ² ΠΊΠΎΠ½ΡΡΡΠ° ΠΌΠΎΠΆΠ΅Ρ ΡΠ°Π±ΠΎΡΠ°ΡΡ Π½Π° ΡΠ°ΡΡΠΎΡΠ°Ρ 88-200ΠΠΡ. Π ΠΊΠ°ΡΠ΅ΡΡΠ²Π΅ ΠΌΠΈΠΊΡΠΎΡΠΎΠ½Π° Π² ΠΏΠ΅ΡΠ΅Π΄Π°ΡΡΠΈΠΊΠ΅ ΠΈΡΠΏΠΎΠ»ΡΠ·ΡΠ΅ΡΡΡ ΡΡΠ΅Ρ Π²ΡΠ²ΠΎΠ΄Π½ΡΠΉ ΡΠ»Π΅ΠΊΡΡΠ΅ΡΠ½ΡΠΉ ΠΌΠΈΠΊΡΠΎΡΠΎΠ½ ΠΠ1. ΠΠ³ΠΎ ΡΠ°Π²Π½ΠΎΡΠ΅Π½Π½ΠΎ ΠΌΠΎΠΆΠ½ΠΎ Π·Π°ΠΌΠ΅Π½ΠΈΡΡ Π΄Π²ΡΡ Π²ΡΠ²ΠΎΠ΄Π½ΡΠΌ ΠΏΠΎ ΡΡ Π΅ΠΌΠ΅ …
3 5344 0
Π Π°Π΄ΠΈΠΎΠΌΠΈΠΊΡΠΎΡΠΎΠ½ Π½Π° ΠΏΠΎΠ»Π΅Π²ΠΎΠΌ ΡΡΠ°Π½Π·ΠΈΡΡΠΎΡΠ΅ ΠΠ305 Π. ΠΠΎΠ»ΡΡΠΊΠΎΠ²Π° (9Π, 74ΠΌΠΡ)ΠΠ°Π½Π½ΡΠΉ ΡΠ°Π΄ΠΈΠΎΠΌΠΈΠΊΡΠΎΡΠΎΠ½ ΠΏΠΎΡΡΡΠΎΠ΅Π½ Π½Π° ΠΏΠΎΠ»Π΅Π²ΠΎΠΌ ΡΡΠ°Π½Π·ΠΈΡΡΠΎΡΠ΅ Ρ ΠΈΠ·ΠΎΠ»ΠΈΡΠΎΠ²Π°Π½Π½ΡΠΌ Π·Π°ΡΠ²ΠΎΡΠΎΠΌ (ΠΠΠ-ΡΡΠ°Π½Π·ΠΈΡΡΠΎΡΠ΅).
ΠΡΠΈ ΠΈΡΠΏΠΎΠ»ΡΠ·ΠΎΠ²Π°Π½ΠΈΠΈ ΠΈΡΡΠΎΡΠ½ΠΈΠΊΠ° ΠΏΠΈΡΠ°Π½ΠΈΡ 9 Π Π΄Π°Π½Π½Π°Ρ ΡΡ
Π΅ΠΌΠ° ΠΎΠ±Π΅ΡΠΏΠ΅ΡΠΈΠ²Π°Π΅Ρ Π΄Π°Π»ΡΠ½ΠΎΡΡΡ ΠΏΠ΅ΡΠ΅Π΄Π°ΡΠΈ (Π½Π° ΡΠ°ΡΡΠΎΡΠ΅ 74 ΠΠΡ) Π‘Ρ
Π΅ΠΌΠ°…
7 4150 0
Π‘Ρ Π΅ΠΌΠ° ΠΆΡΡΠΊΠ° Ρ Π²ΡΡΠΎΠΊΠΈΠΌ ΠΠΠ ΠΏΠΎ ΡΡ Π΅ΠΌΠ΅ Π₯Π°ΡΡΠ»ΠΈ (9Π, Π΄Π²Π»ΡΠ½ΠΎΡΡΡ 140ΠΌ)ΠΡΠΎΡ ΠΆΡΡΠΎΠΊ Ρ Π²ΡΡΠΎΠΊΠΈΠΌ ΠΠΠ ΡΠΎΠ±ΡΠ°Π½ ΠΏΠΎ ΡΡ Π΅ΠΌΠ΅ Π₯Π°ΡΡΠ»ΠΈ Ρ Π½Π΅ΡΡΠ°Π½Π΄Π°ΡΡΠ½ΡΠΌ Π²ΠΊΠ»ΡΡΠ΅Π½ΠΈΠ΅ΠΌ ΠΎΠ±ΡΠ°ΡΠ½ΠΎΠΉ ΡΠ²ΡΠ·ΠΈ, Π±Π»Π°Π³ΠΎΠ΄Π°ΡΡ ΡΠ΅ΠΌΡ ΠΈΠΌΠ΅Π΅Ρ ΠΠΠ Π½Π° 10β20% Π²ΡΡΠ΅ Π°Π½Π°Π»ΠΎΠ³ΠΈΡΠ½ΡΡ ΡΡ Π΅ΠΌ. ΠΡΠΈ Π΄Π»ΠΈΠ½Π΅ Π°Π½ΡΠ΅Π½Π½Ρ 20 ΡΠΌ Π΄Π°Π»ΡΠ½ΠΎΡΡΡ Π΄Π΅ΠΉΡΡΠ²ΠΈΡ Π΄ΠΎΡΡΠΈΠ³Π°Π΅Ρ 140 ΠΌ. ΠΠ°ΡΡΡΠΊΠ° L15+5 Π²ΠΈΡΠΊΠΎΠ² ΠΏΡΠΎΠ²ΠΎΠ΄Π° ΠΠΠ-0,5 ΠΌΠΎΡΠ°Π΅ΡΡΡ Π½Π° ΠΎΠΏΡΠ°Π²ΠΊΠ΅…
1 4694 0
Π‘Ρ Π΅ΠΌΠ° ΡΠ°Π΄ΠΈΠΎΠΌΠΈΠΊΡΠΎΡΠΎΠ½Π° Π½Π° ΡΡΠ°Π½Π·ΠΈΡΡΠΎΡΠ΅ ΠΠ’368ΠΠ (9Π, Π΄Π°Π»ΡΠ½ΠΎΡΡΡ 100ΠΌ)ΠΡΠ° ΡΡ Π΅ΠΌΠ° ΠΎΠ±Π΅ΡΠΏΠ΅ΡΠΈΠ²Π°Π΅Ρ Π΄Π°Π»ΡΠ½ΠΎΡΡΡ ΠΏΠ΅ΡΠ΅Π΄Π°ΡΠΈ ΡΠΈΠ³Π½Π°Π»Π° Π΄ΠΎ 100 ΠΌ ΠΏΡΠΈ ΡΠΎΡ ΡΠ°Π½Π΅Π½ΠΈΠΈ Ρ ΠΎΡΠΎΡΠ΅ΠΉ Π°ΠΊΡΡΡΠΈΡΠ΅ΡΠΊΠΎΠΉ ΡΡΠ²ΡΡΠ²ΠΈΡΠ΅Π»ΡΠ½ΠΎΡΡΠΈ. ΠΡΠΎ Π΄ΠΎΡΡΠΈΠ³Π°Π΅ΡΡΡ Π±Π»Π°Π³ΠΎΠ΄Π°ΡΡ Π²ΠΊΠ»ΡΡΠ΅Π½ΠΈΡ ΡΡΠ°Π½Π·ΠΈΡΡΠΎΡΠ° ΠΏΠΎ ΡΡ Π΅ΠΌΠ΅ Ρ ΡΡΠ°Π½ΡΡΠΎΡΠΌΠ°ΡΠΎΡΠ½ΠΎΠΉ ΡΠ²ΡΠ·ΡΡ (ΡΡ Π΅ΠΌΠ° ΠΠ°ΠΉΡΡΠ½Π΅ΡΠ°). ΠΡΠΎ ΠΏΠΎΠ·Π²ΠΎΠ»ΡΠ΅Ρ ΡΠ΅Π³ΡΠ»ΠΈΡΠΎΠ²Π°ΡΡ Π²ΡΠ΅ ΠΏΠ°ΡΠ°ΠΌΠ΅ΡΡΡ ΡΠΎΠ»ΡΠΊΠΎ…
2 4009 0
Π‘Ρ Π΅ΠΌΠ° ΠΏΡΠΎΡΡΠ΅ΠΉΡΠ΅Π³ΠΎ ΡΠ°Π΄ΠΈΠΎΠΌΠΈΠΊΡΠΎΡΠΎΠ½Π° Π½Π° ΡΡΠ°Π½Π·ΠΈΡΡΠΎΡΠ΅ ΠΠ’3107Π Π°Π΄ΠΈΠΎΠΌΠΈΠΊΡΠΎΡΠΎΠ½ ΡΠΎΠ±ΡΠ°Π½ Π½Π° ΡΡΠ°Π½Π·ΠΈΡΡΠΎΡΠ΅ ΠΠ’3107Π, ΠΌΠΎΠΆΠ½ΠΎ ΠΈΡΠΏΠΎΠ»ΡΠ·ΠΎΠ²Π°ΡΡ ΠΠ’3107ΠΠ.
Π ΠΊΠΎΠ»Π»Π΅ΠΊΡΠΎΡΡ ΡΡΠ°Π½Π·ΠΈΡΡΠΎΡΠ° VT1 Π½Π°Π΄ΠΎ ΠΏΡΠΈΠΏΠ°ΡΡΡ ΠΊΡΡΠΎΠΊ ΠΏΡΠΎΠ²ΠΎΠ΄Π° Π΄Π»ΠΈΠ½ΠΎΠΉ 37 ΡΠΌ. Π ΠΊΠ°ΡΠ΅ΡΡΠ²Π΅ ΠΈΡΡΠΎΡΠ½ΠΈΠΊΠ° ΠΏΠΈΡΠ°Π½ΠΈΡ ΠΌΠΎΠΆΠ½ΠΎ ΠΈΡΠΏΠΎΠ»ΡΠ·ΠΎΠ²Π°ΡΡ Π»ΠΈΡΠΈΠ΅Π²ΡΡ Β«ΡΠ°Π±Π»Π΅ΡΠΊΡΒ» Π½Π° 3 Π …
Π Π°Π΄ΠΈΠΎΠΌΠΈΠΊΡΠΎΡΠΎΠ½ Π½Π° ΠΌΠΈΠΊΡΠΎΡΡ Π΅ΠΌΠ΅ Π174ΠΠ‘1 (88-200 ΠΠΡ)
Π‘Ρ Π΅ΠΌΠ° ΡΡΠΎΠ³ΠΎ ΡΠ°Π΄ΠΈΠΎΠΌΠΈΠΊΡΠΎΡΠΎΠ½Π° ΠΏΠΎΡΡΡΠΎΠ΅Π½Π° Π½Π° ΠΌΠΈΠΊΡΠΎΡΡ Π΅ΠΌΠ΅ Π174ΠΠ‘1 ΠΈ Π² Π·Π°Π²ΠΈΡΠΈΠΌΠΎΡΡΠΈ ΠΎΡ ΠΏΠ°ΡΠ°ΠΌΠ΅ΡΡΠΎΠ² ΠΊΠΎΠ½ΡΡΡΠ° ΠΌΠΎΠΆΠ΅Ρ ΡΠ°Π±ΠΎΡΠ°ΡΡ Π½Π° ΡΠ°ΡΡΠΎΡΠ°Ρ 88-200ΠΠΡ.
Π‘Ρ Π΅ΠΌΠ° ΠΏΠ΅ΡΠ΅Π΄Π°ΡΡΠΈΠΊΠ°
Π ΠΊΠ°ΡΠ΅ΡΡΠ²Π΅ ΠΌΠΈΠΊΡΠΎΡΠΎΠ½Π° Π² ΠΏΠ΅ΡΠ΅Π΄Π°ΡΡΠΈΠΊΠ΅ ΠΈΡΠΏΠΎΠ»ΡΠ·ΡΠ΅ΡΡΡ ΡΡΠ΅Ρ Π²ΡΠ²ΠΎΠ΄Π½ΡΠΉ ΡΠ»Π΅ΠΊΡΡΠ΅ΡΠ½ΡΠΉ ΠΌΠΈΠΊΡΠΎΡΠΎΠ½ ΠΠ1. ΠΠ³ΠΎ ΡΠ°Π²Π½ΠΎΡΠ΅Π½Π½ΠΎ ΠΌΠΎΠΆΠ½ΠΎ Π·Π°ΠΌΠ΅Π½ΠΈΡΡ Π΄Π²ΡΡ Π²ΡΠ²ΠΎΠ΄Π½ΡΠΌ ΠΏΠΎ ΡΡ Π΅ΠΌΠ΅, ΠΏΡΠ΅Π΄ΡΡΠ°Π²Π»Π΅Π½Π½ΠΎΠΉ Π½Π° ΡΠΈΡΡΠ½ΠΊΠ΅ 2. Π Π°Π΄ΠΈΠΎΠΌΠΈΠΊΡΠΎΡΠΎΠ½ ΡΠ°Π±ΠΎΡΠΎΡΠΏΠΎΡΠΎΠ±Π΅Π½ Π² Π΄ΠΈΠ°ΠΏΠ°Π·ΠΎΠ½Π΅ Π½Π°ΠΏΡΡΠΆΠ΅Π½ΠΈΠΉ ΠΏΠΈΡΠ°Π½ΠΈΡ ΠΎΡ 4,5 Π΄ΠΎ 9 Π.
ΠΡΠΎΡ ΠΌΠΈΠΊΡΠΎΡΠΎΠ½ Π΄ΠΎΠ»ΠΆΠ΅Π½ ΠΎΠ±Π»Π°Π΄Π°ΡΡ Π΄ΠΎΡΡΠ°ΡΠΎΡΠ½ΠΎ Π±ΠΎΠ»ΡΡΠΎΠΉ ΠΎΡΠ΄Π°ΡΠ΅ΠΉ ΠΏΠΎ Π·Π²ΡΠΊΠΎΠ²ΠΎΠΌΡ Π½Π°ΠΏΡΡΠΆΠ΅Π½ΠΈΡ ΠΈΠ»ΠΈ ΠΈΠΌΠ΅ΡΡ ΠΏΠΎΡΠ»Π΅ ΡΠ΅Π±Ρ ΠΎΠ΄ΠΈΠ½ ΡΡΠΈΠ»ΠΈΡΠ΅Π»ΡΠ½ΡΠΉ ΠΊΠ°ΡΠΊΠ°Π΄ Π½Π° ΡΡΠ°Π½Π·ΠΈΡΡΠΎΡΠ΅.
ΠΡΡΡΠ΅ΡΡΠ²Π»Π΅Π½ΠΈΠ΅ ΡΠ°ΡΡΠΎΡΠ½ΠΎΠΉ ΠΌΠΎΠ΄ΡΠ»ΡΡΠΈΠΈ Π±Π΅Π· ΠΈΡΠΏΠΎΠ»ΡΠ·ΠΎΠ²Π°Π½ΠΈΡ ΡΡΠΈΠ»ΠΈΡΠ΅Π»Ρ Π½ΠΈΠ·ΠΊΠΎΠΉ ΡΠ°ΡΡΠΎΡΡ, Π²Π°ΡΠΈΠΊΠ°ΠΏΠΎΠ² ΠΈ Ρ. ΠΏ. ΠΏΠΎΠ·Π²ΠΎΠ»ΡΠ΅Ρ ΠΏΠΎΠ»ΡΡΠΈΡΡ Π²ΡΡΠΎΠΊΡΡ Π»ΠΈΠ½Π΅ΠΉΠ½ΠΎΡΡΡ ΠΈ Π±ΠΎΠ»ΡΡΠΎΠΉ Π΄ΠΈΠ½Π°ΠΌΠΈΡΠ΅ΡΠΊΠΈΠΉ Π΄ΠΈΠ°ΠΏΠ°Π·ΠΎΠ½ Π·Π²ΡΠΊΠΎΠ²ΠΎΠ³ΠΎ ΡΠΈΠ³Π½Π°Π»Π° Ρ Ρ
Π°ΡΠ°ΠΊΡΠ΅ΡΠΈΡΡΠΈΠΊΠ°ΠΌΠΈ ΠΎΠ³ΡΠ°Π½ΠΈΡΠ΅Π½Π½ΡΠΌΠΈ ΡΠΎΠ»ΡΠΊΠΎ ΡΠ²ΠΎΠΉΡΡΠ²Π°ΠΌΠΈ ΠΌΠΈΠΊΡΠΎΡΠΎΠ½Π°.
ΠΠ»Π°Π³ΠΎΠ΄Π°ΡΡ ΡΡΠΎΠΌΡ ΡΡ
Π΅ΠΌΠ° ΠΈΠΌΠ΅Π΅Ρ ΠΎΡΠ΅Π½Ρ Π²ΡΡΠΎΠΊΠΎΠ΅ ΠΊΠ°ΡΠ΅ΡΡΠ²ΠΎ Π·Π²ΡΠΊΠ°.
Π ΠΈΡ. 1. Π‘Ρ Π΅ΠΌΠ° ΡΠ°Π΄ΠΈΠΎΠΌΠΈΠΊΡΠΎΡΠΎΠ½Π° 88-200 ΠΠΡΠ½Π° ΠΌΠΈΠΊΡΠΎΡΡ Π΅ΠΌΠ΅ Π174ΠΠ‘1.
Β
Π ΠΈΡ. 2. ΠΠ°ΡΠΈΠ°Π½ΡΡ Π²ΠΊΠ»ΡΡΠ΅Π½ΠΈΡ Π² ΡΡ Π΅ΠΌΡ Π΄Π²ΡΡ Π²ΡΠ²ΠΎΠ΄Π½ΠΎΠ³ΠΎ ΡΠ»Π΅ΠΊΡΡΠ΅ΡΠ½ΠΎΠ³ΠΎ ΠΌΠΈΠΊΡΠΎΡΠΎΠ½Π°.
ΠΠ΅ΡΠ°Π»ΠΈ
Π‘Π²Π΅ΡΠΎΠ΄ΠΈΠΎΠ΄ VD1 ΡΡΠ°Π±ΠΈΠ»ΠΈΠ·ΠΈΡΡΠ΅Ρ Π½Π°ΠΏΡΡΠΆΠ΅Π½ΠΈΠ΅ ΠΏΠΈΡΠ°Π½ΠΈΡ ΠΌΠΈΠΊΡΠΎΡΠΎΠ½Π° ΠΈ ΡΠ²Π»ΡΠ΅ΡΡΡ ΠΈΠ½Π΄ΠΈΠΊΠ°ΡΠΎΡΠΎΠΌ ΡΠ°Π±ΠΎΡΡ. Π‘Π²Π΅ΡΠΎΠ΄ΠΈΠΎΠ΄ ΠΌΠΎΠΆΠ΅Ρ Π±ΡΡΡ Π»ΡΠ±ΠΎΠ³ΠΎ ΡΠΈΠΏΠ° Ρ ΠΏΠ°Π΄Π΅Π½ΠΈΠ΅ΠΌ Π½Π°ΠΏΡΡΠΆΠ΅Π½ΠΈΡ Π½Π° Π½Π΅ΠΌ 1,5β3 Π ΠΈΠ»ΠΈ ΠΏΡΠΈ ΠΏΡΠΈΠΌΠ΅Π½Π΅Π½ΠΈΠΈ Π΄Π²ΡΡ Π²ΡΠ²ΠΎΠ΄Π½ΠΎΠ³ΠΎ ΠΌΠΈΠΊΡΠΎΡΠΎΠ½Π° ΠΎΡΡΡΡΡΡΠ²ΠΎΠ²Π°ΡΡ.
ΠΠ»ΠΎΠΊΠΈΡΡΡΡΠΈΠ΅ ΠΊΠΎΠ½Π΄Π΅Π½ΡΠ°ΡΠΎΡΡ Π½ΠΎΠΌΠΈΠ½Π°Π»ΠΎΠΌ 1000 ΠΏΠ€ Π΄ΠΎΠ»ΠΆΠ½Ρ Π±ΡΡΡ Π² ΠΈΡΠΏΠΎΠ»Π½Π΅Π½ΠΈΠΈ Π΄Π»Ρ ΠΏΠΎΠ²Π΅ΡΡ Π½ΠΎΡΡΠ½ΠΎΠ³ΠΎ ΠΌΠΎΠ½ΡΠ°ΠΆΠ° ΠΈΠ»ΠΈ ΠΎΠ±ΡΡΠ½ΡΠ΅, Π½ΠΎ Ρ Π²ΠΎΠ·ΠΌΠΎΠΆΠ½ΠΎ Π±ΠΎΠ»Π΅Π΅ ΠΊΠΎΡΠΎΡΠΊΠΈΠΌΠΈ Π½ΠΎΠΆΠΊΠ°ΠΌΠΈ.
ΠΠ°ΡΡΡΠΊΠΈ ΠΈΠ½Π΄ΡΠΊΡΠΈΠ²Π½ΠΎΡΡΠΈ L1, L2 β Π±Π΅ΡΠΊΠ°ΡΠΊΠ°ΡΠ½ΡΠ΅, ΠΈΠΌΠ΅ΡΡ ΠΏΠΎ ΠΏΡΡΡ Π²ΠΈΡΠΊΠΎΠ² ΠΊΠ°ΠΆΠ΄Π°Ρ. ΠΠ°ΠΌΠ°ΡΡΠ²Π°ΡΡΡΡ ΠΌΠ΅Π΄Π½ΡΠΌ ΠΏΡΠΎΠ²ΠΎΠ΄ΠΎΠΌ Π΄ΠΈΠ°ΠΌΠ΅ΡΡΠΎΠΌ 0,2β0,5 ΠΌΠΌ, Π½Π°ΠΏΡΠΈΠΌΠ΅Ρ, Π½Π° ΡΠ²Π΅ΡΠ»Π΅.
ΠΠΈΠ°ΠΌΠ΅ΡΡ Π½Π°ΠΌΠΎΡΠΊΠΈ ΡΠΎΡΡΠ°Π²Π»ΡΠ΅Ρ:
- 3,5 ΠΌΠΌ Π΄Π»Ρ Π΄ΠΈΠ°ΠΏΠ°Π·ΠΎΠ½Π° 88β108 ΠΠΡ;
- 2,5 ΠΌΠΌ Π΄Π»Ρ Π΄ΠΈΠ°ΠΏΠ°Π·ΠΎΠ½Π° 100β140 ΠΠΡ;
- 1,5 ΠΌΠΌ Π΄Π»Ρ Π΄ΠΈΠ°ΠΏΠ°Π·ΠΎΠ½Π° 140β200 ΠΠΡ.
ΠΠ°ΡΡΡΠΎΠΉΠΊΠ°
ΠΠ°ΡΡΡΠΎΠΉΠΊΠ° ΠΏΠ΅ΡΠ΅Π΄Π°ΡΡΠΈΠΊΠ° Π·Π°ΠΊΠ»ΡΡΠ°Π΅ΡΡΡ Π² ΡΡΡΠ°Π½ΠΎΠ²ΠΊΠ΅ ΡΡΠ΅Π±ΡΠ΅ΠΌΠΎΠΉ ΡΠ°ΡΡΠΎΡΡ ΠΏΠΎΠ΄ΡΡΡΠΎΠ΅ΡΠ½ΡΠΌ ΠΊΠΎΠ½Π΄Π΅Π½ΡΠ°ΡΠΎΡΠΎΠΌ Π‘5.
ΠΠ°ΡΠ΅ΠΌ ΠΏΠΎΠ΄ΡΡΡΠΎΠΉΠΊΠΎΠΉ Π‘9 Π½ΡΠΆΠ½ΠΎ Π΄ΠΎΠ±ΠΈΡΡΡΡ ΠΌΠ°ΠΊΡΠΈΠΌΠ°Π»ΡΠ½ΠΎΠΉ ΠΌΠΎΡΠ½ΠΎΡΡΠΈ ΠΈΠ·Π»ΡΡΠ΅Π½ΠΈΡ.
Π‘ΡΠ΅ΠΏΠ΅Π½Ρ Π²ΠΊΠ»ΡΡΠ΅Π½ΠΈΡ Π°Π½ΡΠ΅Π½Π½Ρ Π² Π²ΡΡ ΠΎΠ΄Π½ΠΎΠΉ ΠΊΠΎΠ½ΡΡΡ ΠΌΠΎΠΆΠ½ΠΎ ΠΏΠΎΠ΄ΠΎΠ±ΡΠ°ΡΡ ΡΠΊΡΠΏΠ΅ΡΠΈΠΌΠ΅Π½ΡΠ°Π»ΡΠ½ΠΎ ΠΏΠΎ Π½Π°ΠΈΠ»ΡΡΡΠ΅ΠΉ ΡΡΠ°Π±ΠΈΠ»ΡΠ½ΠΎΡΡΠΈ ΠΈ ΠΎΡΠ΄Π°Π²Π°Π΅ΠΌΠΎΠΉ ΠΌΠΎΡΠ½ΠΎΡΡΠΈ.
ΠΡΠΈ ΠΈΠ·ΠΌΠ΅Π½Π΅Π½ΠΈΠΈ ΠΌΠΎΡΠ½ΠΎΡΡΠΈ ΠΏΠ΅ΡΠ΅Π΄Π°ΡΡΠΈΠΊΠ° ΡΠ΅Π·ΠΈΡΡΠΎΡΠΎΠΌ R2 Π²ΠΎΠ·ΠΌΠΎΠΆΠ½ΠΎ ΠΏΠΎΡΡΠ΅Π±ΡΠ΅ΡΡΡ ΠΈΠ·ΠΌΠ΅Π½ΠΈΡΡ Π΅ΠΌΠΊΠΎΡΡΡ ΠΊΠΎΠ½Π΄Π΅Π½ΡΠ°ΡΠΎΡΠ° ΠΎΠ±ΡΠ°ΡΠ½ΠΎΠΉ ΡΠ²ΡΠ·ΠΈ Π‘6. ΠΠΌΠΊΠΎΡΡΡ ΡΠ»Π΅Π΄ΡΠ΅Ρ ΡΠ²Π΅Π»ΠΈΡΠΈΠ²Π°ΡΡ ΠΏΡΠΈ ΡΠΌΠ΅Π½ΡΡΠ΅Π½ΠΈΠΈ Π½ΠΎΠΌΠΈΠ½Π°Π»Π° ΡΠ΅Π·ΠΈΡΡΠΎΡΠ° R2.
ΠΠΈΡΠ΅ΡΠ°ΡΡΡΠ°: ΠΠΎΡΡΠΊΠΈΠ½-Π§Π΅ΡΠ½ΡΠΊ Π‘. Π. ΠΠ°ΠΊ ΡΠΎΠ±ΡΠ°ΡΡ ΡΠΏΠΈΠΎΠ½ΡΠΊΠΈΠ΅ ΡΡΡΡΠΊΠΈ ΡΠ²ΠΎΠΈΠΌΠΈ ΡΡΠΊΠ°ΠΌΠΈ.
Π‘ΡΠ°Π±ΠΈΠ»ΡΠ½ΡΠΉ ΡΠ°Π΄ΠΈΠΎΠΆΡΡΠΎΠΊ
Π Π°Π΄ΠΈΠΎΠΆΡΡΠΎΠΊ β ΡΡΠΎ ΠΏΡΠΎΡΡΠΎΠΉ ΡΠ°Π΄ΠΈΠΎΠΏΠ΅ΡΠ΅Π΄Π°ΡΡΠΈΠΊ Ρ ΠΌΠΈΠΊΡΠΎΡΠΎΠ½ΠΎΠΌ, ΠΊΠΎΡΠΎΡΡΠΉ ΡΠ»Π°Π²Π»ΠΈΠ²Π°Π΅Ρ ΠΌΠ°Π»Π΅ΠΉΡΠΈΠ΅ Π·Π²ΡΠΊΠΈ Π²ΠΎΠΊΡΡΠ³ ΡΠ΅Π±Ρ ΠΈ ΠΏΠ΅ΡΠ΅Π΄Π°ΡΡ ΠΈΡ ΡΠ΅ΡΠ΅Π· ΡΠ°Π΄ΠΈΠΎΠ²ΠΎΠ»Π½Ρ. Π’Π°ΠΊΠΈΠΌ ΠΎΠ±ΡΠ°Π·ΠΎΠΌ, ΠΎΡΡΠ°Π²ΠΈΠ² ΡΠ°ΠΊΠΎΠ΅ ΡΡΡΡΠΎΠΉΡΡΠ²ΠΎ Π² ΠΏΠΎΠ΄Ρ ΠΎΠ΄ΡΡΠ΅ΠΌ ΠΌΠ΅ΡΡΠ΅, ΠΌΠΎΠΆΠ½ΠΎ ΠΏΡΠΎΡΠ»ΡΡΠΈΠ²Π°ΡΡ Π²ΡΡ, ΡΡΠΎ Π΄Π΅Π»Π°Π΅ΡΡΡ Π²ΠΎΠΊΡΡΠ³ Π½Π΅Π³ΠΎ. ΠΡΠΈΠΌΠ΅Π½Π΅Π½ΠΈΠΉ ΡΠ°Π΄ΠΈΠΎΠΆΡΡΠΊΡ ΠΌΠΎΠΆΠ½ΠΎ Π½Π°ΠΉΡΠΈ ΠΌΠ½ΠΎΠΆΠ΅ΡΡΠ²ΠΎ β Π½Π°ΠΏΡΠΈΠΌΠ΅Ρ, ΠΈΡΠΏΠΎΠ»ΡΠ·ΠΎΠ²Π°ΡΡ Π΅Π³ΠΎ Π² ΠΊΠ°ΡΠ΅ΡΡΠ²Π΅ ΡΠ°Π΄ΠΈΠΎΠ½ΡΠ½ΠΈ, Π±Π΅ΡΠΏΡΠΎΠ²ΠΎΠ΄Π½ΡΡ Π½Π°ΡΡΠ½ΠΈΠΊΠΎΠ² ΠΈΠ»ΠΈ ΠΏΡΠΎΡΡΠΎ Π΄Π»Ρ ΠΏΠΎΠ΄ΡΠ»ΡΡΠΈΠ²Π°Π½ΠΈΡ ΡΡΠΈΡ -Π½ΠΈΠ±ΡΠ΄Ρ ΡΠ°Π·Π³ΠΎΠ²ΠΎΡΠΎΠ² (ΡΠ°ΠΊΠΎΠ΅ ΠΏΡΠΈΠΌΠ΅Π½Π΅Π½ΠΈΠ΅ Π½Π΅ ΡΠΎΠ²ΡΠ΅ΠΌ Π·Π°ΠΊΠΎΠ½Π½ΠΎ).
ΠΡΠ»ΠΈ ΡΠΎΠ±ΡΠ°ΡΡ Π΄Π²Π° ΡΠ°Π΄ΠΈΠΎΠΏΠ΅ΡΠ΅Π΄Π°ΡΡΠΈΠΊΠ°, ΡΠΎ ΠΌΠΎΠΆΠ½ΠΎ ΠΎΡΠ³Π°Π½ΠΈΠ·ΠΎΠ²Π°ΡΡ Π±Π΅ΡΠΏΡΠΎΠ²ΠΎΠ΄Π½ΡΡ ΡΠ²ΡΠ·Ρ, Π½Π°ΠΏΡΠΈΠΌΠ΅Ρ, ΠΌΠ΅ΠΆΠ΄Ρ ΡΠΎΡΠ΅Π΄Π½ΠΈΠΌΠΈ Π΄ΠΎΠΌΠ°ΠΌΠΈ. Π ΠΈΠ½ΡΠ΅ΡΠ½Π΅ΡΠ΅ ΠΏΡΠ΅Π΄ΡΡΠ°Π²Π»Π΅Π½ΠΎ Π±ΠΎΠ»ΡΡΠΎΠ΅ ΠΊΠΎΠ»ΠΈΡΠ΅ΡΡΠ²ΠΎ ΡΡ
Π΅ΠΌ ΠΆΡΡΠΊΠΎΠ², ΠΎΡ ΡΠ°ΠΌΡΡ
ΠΏΡΠΎΡΡΡΡ
Π΄ΠΎ Π΄ΠΎΡΠΎΠ³ΠΈΡ
ΠΈ ΡΠ»ΠΎΠΆΠ½ΡΡ
, ΠΏΠΎΡΡΡΠΎΠ΅Π½Π½ΡΡ
Π½Π° ΠΌΠΈΠΊΡΠΎΡΡ
Π΅ΠΌΠ°Ρ
. ΠΡΠΈΠ²Π΅Π΄ΡΠ½Π½Π°Ρ Π½ΠΈΠΆΠ΅ ΡΡ
Π΅ΠΌΠ°, Π½Π° ΠΌΠΎΠΉ Π²Π·Π³Π»ΡΠ΄, ΡΠ²Π»ΡΠ΅ΡΡΡ ΡΠ°ΠΌΠΎΠΉ ΠΎΠΏΡΠΈΠΌΠ°Π»ΡΠ½ΠΎΠΉ: Π΄Π»Ρ Π΅Ρ ΠΏΠΎΡΡΡΠΎΠΉΠΊΠΈ Π½Π΅ ΡΡΠ΅Π±ΡΡΡΡΡ ΡΠ΅Π΄ΠΊΠΈΠ΅ ΠΈΠ»ΠΈ Π΄ΠΎΡΠΎΠ³ΠΎΡΡΠΎΡΡΠΈΠ΅ Π΄Π΅ΡΠ°Π»ΠΈ, ΠΎΠ΄Π½Π°ΠΊΠΎ ΠΎΠ½Π° ΠΎΠ±Π΅ΡΠΏΠ΅ΡΠΈΠ²Π°Π΅Ρ Π½Π΅ΠΏΠ»ΠΎΡ
ΡΡ Π΄Π°Π»ΡΠ½ΠΎΡΡΡ ΠΏΠ΅ΡΠ΅Π΄Π°ΡΠΈ ΡΠΈΠ³Π½Π°Π»Π° (Π΄ΠΎ 500 ΠΌ) ΠΈ Π²ΡΡΠΎΠΊΡΡ ΡΡΠ°Π±ΠΈΠ»ΡΠ½ΠΎΡΡΡ ΡΠ°Π±ΠΎΡΡ.Π‘Ρ Π΅ΠΌΠ°
Π‘Ρ Π΅ΠΌΠ° Π²ΠΊΠ»ΡΡΠ°Π΅ΡΡΡ Π² ΡΠ΅Π±Ρ ΡΡΠΈ ΠΊΠ°ΡΠΊΠ°Π΄Π°. ΠΠ° ΡΡΠ°Π½Π·ΠΈΡΡΠΎΡΠ΅ VT1 ΠΏΠΎΡΡΡΠΎΠ΅Π½ ΡΡΠΈΠ»ΠΈΡΠ΅Π»Ρ Π·Π²ΡΠΊΠΎΠ²ΠΎΠ³ΠΎ ΡΠΈΠ³Π½Π°Π»Π° ΠΌΠΈΠΊΡΠΎΡΠΎΠ½Π°, Π½Π° ΡΡΠ°Π½Π·ΠΈΡΡΠΎΡΠ΅ VT2 Π²ΡΠΏΠΎΠ»Π½Π΅Π½ Π³Π΅Π½Π΅ΡΠ°ΡΠΎΡ Π½Π΅ΡΡΡΠ΅Π³ΠΎ ΡΠΈΠ³Π½Π°Π»Π°, Π° ΡΡΠ°Π½Π·ΠΈΡΡΠΎΡ VT3 ΡΠ²Π»ΡΠ΅ΡΡΡ ΡΡΠΈΠ»ΠΈΡΠ΅Π»Π΅ΠΌ Π²ΡΡΠΎΠΊΠΎΠΉ ΡΠ°ΡΡΠΎΡΡ, ΠΈΠΌΠ΅Π½Π½ΠΎ ΠΎΠ½ ΠΎΡΠ²Π΅ΡΠ°Π΅Ρ Π·Π° Ρ ΠΎΡΠΎΡΡΡ Π΄Π°Π»ΡΠ½ΠΎΡΡΡ ΠΏΠ΅ΡΠ΅Π΄Π°ΡΠΈ. Π’ΡΠ°Π½Π·ΠΈΡΡΠΎΡΡ ΠΈΡΠΏΠΎΠ»ΡΠ·ΡΡΡΡΡ ΡΠ»Π΅Π΄ΡΡΡΠΈΠ΅: VT1 β ΠΠ’3130Π, VT2 β ΠΠ’368Π, VT3 β ΠΠ’3126Π. ΠΠ»Ρ ΠΏΡΠ΅Π²ΡΠ°ΡΠ΅Π½ΠΈΡ Π·Π²ΡΠΊΠ°, Π² ΡΠ»Π΅ΠΊΡΡΠΈΡΠ΅ΡΠΊΠΈΠΉ ΡΠΈΠ³Π½Π°Π» ΠΈΡΠΏΠΎΠ»ΡΠ·ΡΠ΅ΡΡΡ ΡΠ»Π΅ΠΊΡΡΠ΅ΡΠ½ΡΠΉ ΠΌΠΈΠΊΡΠΎΡΠΎΠ½. ΠΠ°ΠΉΡΠΈ ΡΠ°ΠΊΠΎΠΉ ΠΌΠΎΠΆΠ½ΠΎ Π² Π»ΡΠ±ΠΎΠΌ ΠΌΠ°Π³Π°Π·ΠΈΠ½Π΅ ΡΠ°Π΄ΠΈΠΎΠ΄Π΅ΡΠ°Π»Π΅ΠΉ, Π»ΠΈΠ±ΠΎ Π²ΡΠΏΠ°ΡΡΡ ΠΈΠ· Π½Π΅Π½ΡΠΆΠ½ΠΎΠΉ Π³Π°ΡΠ½ΠΈΡΡΡΡ ΡΠ΅Π»Π΅ΡΠΎΠ½Π°, Π²Π΅Π΄Ρ ΡΠ°ΠΌ ΠΊΠ°ΠΊ ΡΠ°Π· ΠΈΡΠΏΠΎΠ»ΡΠ·ΡΡΡΡΡ Π½ΡΠΆΠ½ΡΠ΅ ΠΌΠΈΠΊΡΠΎΡΠΎΠ½Ρ.
ΠΠ°ΡΡΡΠΊΠ° L1 Π½Π°ΠΌΠ°ΡΡΠ²Π°Π΅ΡΡΡ ΠΌΠ΅Π΄Π½ΡΠΌ ΠΏΡΠΎΠ²ΠΎΠ΄ΠΎΠΌ Π½Π° ΠΎΠΏΡΠ°Π²ΠΊΠ΅ Π΄ΠΈΠ°ΠΌΠ΅ΡΡΠΎΠΌ 3 ΠΌΠΌ, 6 Π²ΠΈΡΠΊΠΎΠ², ΠΏΡΠΎΠ²ΠΎΠ΄ ΠΌΠΎΠΆΠ½ΠΎ Π±ΡΠ°ΡΡ ΡΠ΅ΡΠ΅Π½ΠΈΠ΅ΠΌ 0,3-0,4 ΠΌΠΌ. Π ΠΊΠ°ΡΠ΅ΡΡΠ²Π΅ ΠΎΠΏΡΠ°Π²ΠΊΠΈ ΠΌΠΎΠΆΠ½ΠΎ ΠΈΡΠΏΠΎΠ»ΡΠ·ΠΎΠ²Π°ΡΡ ΠΎΠ±ΡΡΠ½ΠΎΠ΅ ΡΠ²Π΅ΡΠ»ΠΎ. L2 β Π΄ΡΠΎΡΡΠ΅Π»Ρ, ΠΈΠ½Π΄ΡΠΊΡΠΈΠ²Π½ΠΎΡΡΡΡ 100 ΠΌΠΊΠΠ½, Π΅Π³ΠΎ Π»ΡΡΡΠ΅ Π²ΡΠ΅Π³ΠΎ ΠΈΡΠΏΠΎΠ»ΡΠ·ΠΎΠ²Π°ΡΡ Π³ΠΎΡΠΎΠ²ΡΠΉ. Π ΠΊΠ°ΡΠ΅ΡΡΠ²Π΅ Π°Π½ΡΠ΅Π½Π½Ρ ΠΌΠΎΠΆΠ½ΠΎ ΠΈΡΠΏΠΎΠ»ΡΠ·ΠΎΠ²Π°ΡΡ ΠΎΠ±ΡΡΠ½ΡΠΉ ΠΎΠ±ΡΠ΅Π·ΠΎΠΊ ΠΏΡΠΎΠ²ΠΎΠ΄Π°, Π½ΠΎ Π΅ΡΠ»ΠΈ Π΅ΡΡΡ Π½Π΅ΠΎΠ±Ρ
ΠΎΠ΄ΠΈΠΌΠΎΡΡΡ Π΄ΠΎΡΡΠΈΡΡ ΠΌΠ°ΠΊΡΠΈΠΌΠ°Π»ΡΠ½ΠΎΠΉ Π΄Π°Π»ΡΠ½ΠΎΡΡΠΈ ΠΏΠ΅ΡΠ΅Π΄Π°ΡΠΈ, Π½ΡΠΆΠ½ΠΎ ΠΈΡΠΏΠΎΠ»ΡΠ·ΠΎΠ²Π°ΡΡ ΠΏΡΠΎΠ²ΠΎΠ΄ Π΄Π»ΠΈΠ½ΠΎΠΉ Π² ΠΎΠ΄Π½Ρ ΡΠ΅ΡΠ²Π΅ΡΡΡ Π΄Π»ΠΈΠ½Ρ Π²ΠΎΠ»Π½Ρ, Π½Π° ΠΊΠΎΡΠΎΡΠΎΠΉ ΡΠ°Π±ΠΎΡΠ°Π΅Ρ ΠΏΠ΅ΡΠ΅Π΄Π°ΡΡΠΈΠΊ.Π‘Π±ΠΎΡΠΊΠ° ΡΠ°Π΄ΠΈΠΎΠΆΡΡΠΊΠ°
Π‘Ρ Π΅ΠΌΠ° ΡΠΎΠ±ΠΈΡΠ°Π΅ΡΡΡ Π½Π° ΠΏΠ΅ΡΠ°ΡΠ½ΠΎΠΉ ΠΏΠ»Π°ΡΠ΅ ΡΠ°Π·ΠΌΠ΅ΡΠ°ΠΌΠΈ 70 Ρ 30 ΠΌΠΌ, Π΄Π»Ρ Π΅Ρ ΠΈΠ·Π³ΠΎΡΠΎΠ²Π»Π΅Π½ΠΈΡ ΠΈΡΠΏΠΎΠ»ΡΠ·ΡΠ΅ΡΡΡ ΠΌΠ΅ΡΠΎΠ΄ ΠΠ£Π’. ΠΡΠ·Π΅ΡΠΊΠ°Π»ΠΈΠ²Π°ΡΡ ΠΏΠ»Π°ΡΡ ΠΏΠ΅ΡΠ΅Π΄ ΠΏΠ΅ΡΠ°ΡΡΡ Π½Π΅ Π½ΡΠΆΠ½ΠΎ. ΠΠΈΠΆΠ΅ ΠΏΡΠ΅Π΄ΡΡΠ°Π²Π»Π΅Π½Ρ Π½Π΅ΡΠΊΠΎΠ»ΡΠΊΠΎ ΡΠΎΡΠΎΠ³ΡΠ°ΡΠΈΠΉ ΠΏΡΠΎΡΠ΅ΡΡΠ°.
ΠΠΎΡΠ»Π΅ ΡΠΎΠ³ΠΎ, ΠΊΠ°ΠΊ ΠΌΠ΅Π΄Ρ Π²ΡΡΡΠ°Π²Π»Π΅Π½Π°, ΠΎΡΠ²Π΅ΡΡΡΠΈΡ ΠΏΡΠΎΡΠ²Π΅ΡΠ»Π΅Π½Ρ, Π΄ΠΎΡΠΎΠΆΠΊΠΈ Π·Π°Π»ΡΠΆΠ΅Π½Ρ, ΠΌΠΎΠΆΠ½ΠΎ Π·Π°ΠΏΠ°ΠΈΠ²Π°ΡΡ Π΄Π΅ΡΠ°Π»ΠΈ. ΠΡΠΎΠ±ΠΎΠ΅ Π²Π½ΠΈΠΌΠ°Π½ΠΈΠ΅ ΡΠ»Π΅Π΄ΡΠ΅Ρ ΡΠ΄Π΅Π»ΠΈΡΡ ΠΌΠΈΠΊΡΠΎΡΠΎΠ½Ρ, Π° ΡΠΎΡΠ½Π΅Π΅, Π΅Π³ΠΎ ΠΏΠΎΠ»ΡΡΠ½ΠΎΡΡΠΈ. ΠΠ΄ΠΈΠ½ ΠΈΠ· Π΅Π³ΠΎ ΠΊΠΎΠ½ΡΠ°ΠΊΡΠΎΠ² Π½Π°ΠΊΠΎΡΠΎΡΠΊΠΎ ΡΠΎΠ΅Π΄ΠΈΠ½ΡΠ΅ΡΡΡ Ρ Π΅Π³ΠΎ ΠΊΠΎΡΠΏΡΡΠΎΠΌ β ΠΈΠΌΠ΅Π½Π½ΠΎ ΡΡΠΎΡ ΠΊΠΎΠ½ΡΠ°ΠΊΡ ΡΠ²Π»ΡΠ΅ΡΡΡ ΠΌΠΈΠ½ΡΡΠΎΠ²ΡΠΌ, ΠΎΠ½ ΠΏΡΠΈΠΏΠ°ΠΈΠ²Π°Π΅ΡΡΡ ΠΊ ΠΌΠΈΠ½ΡΡΡ ΡΡ Π΅ΠΌΡ.
ΠΠΈΠΊΡΠΎΡΠΎΠ½ Π½ΡΠΆΠ½ΠΎ Π·Π°ΠΏΠ°ΠΈΠ²Π°ΡΡ Π±ΡΡΡΡΠΎ, ΠΈΠ½Π°ΡΠ΅ Π΅ΡΡΡ ΡΠΈΡΠΊ Π΅Π³ΠΎ ΠΏΠ΅ΡΠ΅Π³ΡΠ΅ΡΡ. ΠΡΠΎΠ²ΠΎΠ΄Π° ΠΏΠΈΡΠ°Π½ΠΈΡ Π΄Π»Ρ ΡΠ΄ΠΎΠ±ΡΡΠ²Π° ΠΌΠΎΠΆΠ½ΠΎ ΠΏΡΠΈΠΏΠ°ΡΡΡ ΡΡΠ°Π·Ρ Π½Π° ΠΊΠΎΠ½Π½Π΅ΠΊΡΠΎΡ Π΄Π»Ρ Π±Π°ΡΠ°ΡΠ΅ΠΉΠΊΠΈ ΠΊΡΠΎΠ½Ρ. Π‘Π±ΠΎΡΠΊΠ° ΠΆΡΡΠΊΠ° Π½Π΅ ΠΏΡΠ΅Π΄ΡΡΠ°Π²Π»ΡΠ΅Ρ Π½ΠΈΠΊΠ°ΠΊΠΎΠΉ ΡΠ»ΠΎΠΆΠ½ΠΎΡΡΠΈ, Π΅ΡΠ»ΠΈ Π΄Π΅Π»Π°ΡΡ Π²ΡΡ ΠΏΠΎΡΡΠ΅ΠΏΠ΅Π½Π½ΠΎ ΠΈ Π½Π΅ ΡΠΎΡΠΎΠΏΠΈΡΡΡΡ, ΠΏΡΠΎΠ²Π΅ΡΡΡΡ ΠΏΡΠ°Π²ΠΈΠ»ΡΠ½ΠΎΡΡΡ Π·Π°ΠΏΠ°ΠΉΠΊΠΈ ΠΊΠ°ΠΆΠ΄ΠΎΠΉ Π΄Π΅ΡΠ°Π»ΠΈ.ΠΠ°ΡΡΡΠΎΠΉΠΊΠ° ΠΈ ΠΏΡΠΎΠ±Π½ΡΠΉ Π·Π°ΠΏΡΡΠΊ
ΠΠ»Ρ ΠΏΠ΅ΡΠ²ΠΎΠ³ΠΎ Π·Π°ΠΏΡΡΠΊΠ° ΠΏΠΎΠ½Π°Π΄ΠΎΠ±ΠΈΡΡΡΡ ΠΌΠΈΠ»Π»ΠΈΠ°ΠΌΠΏΠ΅ΡΠΌΠ΅ΡΡ, Π΄Π»Ρ ΠΊΠΎΠ½ΡΡΠΎΠ»Ρ ΠΏΠΎΡΡΠ΅Π±Π»ΡΠ΅ΠΌΠΎΠ³ΠΎ ΡΠΎΠΊΠ°, ΠΎΠ½ Π²ΠΊΠ»ΡΡΠ°Π΅ΡΡΡ Π² ΡΠ°Π·ΡΡΠ² ΠΎΠ΄Π½ΠΎΠ³ΠΎ ΠΈΠ· ΠΏΠΈΡΠ°ΡΡΠΈΡ ΠΏΡΠΎΠ²ΠΎΠ΄ΠΎΠ². ΠΠΎΠ΄ΠΊΠ»ΡΡΠ°Π΅ΠΌ ΠΊΡΠΎΠ½Ρ ΠΈ ΡΠΌΠΎΡΡΠΈΠΌ Π·Π° ΠΏΠΎΠΊΠ°Π·Π°Π½ΠΈΡΠΌΠΈ ΠΏΡΠΈΠ±ΠΎΡΠ° β ΡΠΎΠΊ Π΄ΠΎΠ»ΠΆΠ΅Π½ Π»Π΅ΠΆΠ°ΡΡ Π² ΠΏΡΠ΅Π΄Π΅Π»Π°Ρ 10-30 ΠΌΠ. ΠΡΠ»ΠΈ ΠΎΠ½ Π² Π½ΠΎΡΠΌΠ΅, ΠΌΠΎΠΆΠ½ΠΎ Π²ΠΊΠ»ΡΡΠΈΡΡ ΡΠ°Π΄ΠΈΠΎΠΏΡΠΈΡΠΌΠ½ΠΈΠΊ ΠΈ ΠΏΠΎΠΏΡΠΎΠ±ΠΎΠ²Π°ΡΡ Π½Π°ΠΉΡΠΈ ΡΠΈΠ³Π½Π°Π» ΡΠ΅ΡΡΠΈΡΡΠ΅ΠΌΠΎΠ³ΠΎ ΠΏΠ΅ΡΠ΅Π΄Π°ΡΡΠΈΠΊΠ°. Π§Π°ΡΠ΅ Π²ΡΠ΅Π³ΠΎ, ΡΠΈΠ³Π½Π°Π» ΡΠΆΠ΅ Π»Π΅ΠΆΠΈΡ Π² ΠΏΡΠ΅Π΄Π΅Π»Π°Ρ 80-110 ΠΠΡ. ΠΡΠ»ΠΈ ΠΎΠ½ Β«ΡΠΏΠΎΠ»Π·Β» Π·Π° ΠΏΡΠ΅Π΄Π΅Π»Ρ ΡΡΠΎΠ³ΠΎ Π΄ΠΈΠ°ΠΏΠ°Π·ΠΎΠ½Π° ΠΈ ΠΏΡΠΈΡΠΌΠ½ΠΈΠΊ Π½Π΅ ΠΌΠΎΠΆΠ΅Ρ Π΅Π³ΠΎ ΠΏΠΎΠΉΠΌΠ°ΡΡ, ΡΠ»Π΅Π΄ΡΠ΅Ρ Π½Π°ΡΡΡΠΎΠΈΡΡ ΠΊΠ°ΡΡΡΠΊΡ L1, ΡΠΆΠΈΠΌΠ°Ρ ΠΈ ΡΠ°Π·ΠΆΠΈΠΌΠ°Ρ Π΅Ρ Π²ΠΈΡΠΊΠΈ. ΠΡ ΠΈΠ½Π΄ΡΠΊΡΠΈΠ²Π½ΠΎΡΡΠΈ ΡΡΠΎΠΉ ΠΊΠ°ΡΡΡΠΊΠΈ Π·Π°Π²ΠΈΡΠΈΡ ΡΠ°ΡΡΠΎΡΠ° ΠΏΠ΅ΡΠ΅Π΄Π°ΡΠΈ. ΠΠΎΠ³Π΄Π° ΡΠΈΠ³Π½Π°Π» Π½Π°ΠΉΠ΄Π΅Π½, ΠΊΠ°ΡΡΡΠΊΡ ΠΌΠΎΠΆΠ½ΠΎ Π·Π°Π»ΠΈΡΡ Π΄ΠΈΡΠ»Π΅ΠΊΡΡΠΈΡΠ΅ΡΠΊΠΈΠΌ Π»Π°ΠΊΠΎΠΌ ΠΈΠ»ΠΈ ΡΠΏΠΎΠΊΡΠΈΠ΄Π½ΠΎΠΉ ΡΠΌΠΎΠ»ΠΎΠΉ, ΡΡΠΎΠ±Ρ Π½Π°ΡΡΡΠΎΠΉΠΊΠ° Π½Π΅ ΡΠ±ΠΈΠ»Π°ΡΡ.
ΠΡΠ΅Π½Ρ Π²Π°ΠΆΠ½ΠΎ ΡΠ»Π΅Π΄ΠΈΡΡ, ΡΡΠΎΠ±Ρ ΡΠ°ΡΡΠΎΡΠ° Π²Π΅ΡΠ°Π½ΠΈΡ ΡΠΎΠ±ΡΠ°Π½Π½ΠΎΠ³ΠΎ ΠΏΠ΅ΡΠ΅Π΄Π°ΡΡΠΈΠΊΠ° Π½Π΅ ΠΏΠ΅ΡΠ΅ΡΠ΅ΠΊΠ°Π»Π°ΡΡ Ρ ΡΠ°ΡΡΠΎΡΠΎΠΉ ΠΊΠ°ΠΊΠΎΠΉ-Π½ΠΈΠ±ΡΠ΄Ρ ΡΠ°Π΄ΠΈΠΎΡΡΠ°Π½ΡΠΈΠΈ. ΠΡΠ»ΠΈ ΠΎΠ½ΠΈ ΠΏΠ΅ΡΠ΅ΡΠ΅ΠΊΠ»ΠΈΡΡ β Π·Π½Π°ΡΠΈΡ Π½ΡΠΆΠ½ΠΎ ΠΈΠ·ΠΌΠ΅Π½ΠΈΡΡ ΡΠ°ΡΡΠΎΡΡ ΠΏΡΡΡΠΌ Π½Π°ΡΡΡΠΎΠΉΠΊΠΈ ΠΊΠ°ΡΡΡΠΊΠΈ L1. ΠΠΎΠ»ΡΡΠ΅ Π½ΠΈΠΊΠ°ΠΊΠΎΠΉ Π½Π°ΡΡΡΠΎΠΉΠΊΠΈ ΠΆΡΡΠΊΡ Π½Π΅ ΡΡΠ΅Π±ΡΠ΅ΡΡΡ, Π΄ΠΎΡΡΠ°ΡΠΎΡΠ½ΠΎ Π»ΠΈΡΡ Π½Π°ΡΡΡΠΎΠΈΡΡ ΡΠ°ΡΡΠΎΡΡ Π²Π΅ΡΠ°Π½ΠΈΡ. Π’Π΅ΠΏΠ΅ΡΡ ΠΌΠΎΠΆΠ½ΠΎ ΠΏΡΠΎΡΠ΅ΡΡΠΈΡΠΎΠ²Π°ΡΡ Π΅Π³ΠΎ Π½Π° Π΄Π°Π»ΡΠ½ΠΎΡΡΡ ΠΏΠ΅ΡΠ΅Π΄Π°ΡΠΈ ΡΠΈΠ³Π½Π°Π»Π°, ΠΎΡΡ
ΠΎΠ΄Ρ Ρ ΠΊΠ°ΡΠΌΠ°Π½Π½ΡΠΌ ΠΏΡΠΈΡΠΌΠ½ΠΈΠΊΠΎΠΌ Π²ΡΡ Π΄Π°Π»ΡΡΠ΅ ΠΈ Π΄Π°Π»ΡΡΠ΅ ΠΎΡ ΡΠ°ΠΌΠΎΠ³ΠΎ ΠΏΠ΅ΡΠ΅Π΄Π°ΡΡΠΈΠΊΠ°. ΠΡΠ°Π²ΠΈΠ»ΡΠ½ΠΎ ΡΠΎΠ±ΡΠ°Π½Π½ΡΠΉ ΠΈ Π½Π°ΡΡΡΠΎΠ΅Π½Π½ΡΠΉ ΠΏΠ΅ΡΠ΅Π΄Π°ΡΡΠΈΠΊ ΠΌΠΎΠΆΠ΅Ρ ΠΎΠ±Π΅ΡΠΏΠ΅ΡΠΈΡΡ Π΄Π°Π»ΡΠ½ΠΎΡΡΡ ΠΏΠ΅ΡΠ΅Π΄Π°ΡΠΈ Π΄ΠΎ 500 ΠΌ Π² ΠΎΡΠΊΡΡΡΠΎΠΉ ΠΌΠ΅ΡΡΠ½ΠΎΡΡΠΈ. Π‘Π»Π΅Π΄ΡΠ΅Ρ ΡΡΠΈΡΡΠ²Π°ΡΡ, ΡΡΠΎ Π΄Π°Π»ΡΠ½ΠΎΡΡΡ ΠΏΡΠΈΡΠΌΠ° Π·Π°Π²ΠΈΡΠΈΡ ΡΠ°ΠΊΠΆΠ΅ ΠΈ ΠΎΡ ΡΡΠ²ΡΡΠ²ΠΈΡΠ΅Π»ΡΠ½ΠΎΡΡΠΈ ΠΏΡΠΈΡΠΌΠ½ΠΈΠΊΠ°. Π£Π΄Π°ΡΠ½ΠΎΠΉ ΡΠ±ΠΎΡΠΊΠΈ.ΠΡΠ½ΠΎΠ²Π½ΠΎΠ΅ ΡΡΠΊΠΎΠ²ΠΎΠ΄ΡΡΠ²ΠΎ ΠΏΠΎ ΡΠ°Π΄ΠΈΠΎΠΌΠΈΠΊΡΠΎΡΠΎΠ½Π°ΠΌ Π΄Π»Ρ ΡΠ°Π΄ΠΈΠΎΠ²Π΅ΡΠ°ΡΠ΅Π»Π΅ΠΉ
Π Π°Π΄ΠΈΠΎΠ²Π΅ΡΠ°Π½ΠΈΠ΅ ΡΡΠ΅Π±ΡΠ΅Ρ ΡΠΎΠΎΠ±ΡΠ°Π·ΠΈΡΠ΅Π»ΡΠ½ΠΎΡΡΠΈ, Π²ΠΎΠΎΠ±ΡΠ°ΠΆΠ΅Π½ΠΈΡ ΠΈ Π³ΠΎΡΠΎΠ²Π½ΠΎΡΡΠΈ ΠΈΡΠΊΠ°ΡΡ ΠΏΡΠ°Π²ΠΈΠ»ΡΠ½ΡΠ΅ ΠΈΠ½ΡΡΡΡΠΌΠ΅Π½ΡΡ Π΄Π»Ρ ΡΠ°Π±ΠΎΡΡ. Π§ΡΠΎΠ±Ρ ΠΏΠ΅ΡΠ΅ΠΉΡΠΈ ΠΎΡ ΡΡΠΎΠΉ ΠΏΠ΅ΡΠ²ΠΎΠΉ ΠΈΠ΄Π΅ΠΈ ΠΊ ΠΏΠΎΠ»Π½ΠΎΡΠ΅Π½Π½ΠΎΠΉ ΠΏΡΠΎΡΠ΅ΡΡΠΈΠΎΠ½Π°Π»ΡΠ½ΠΎΠΉ ΠΈΠ½ΡΠ΅ΡΠ½Π΅Ρ-ΡΠ°Π΄ΠΈΠΎΡΡΠ°Π½ΡΠΈΠΈ, Π²Ρ Π΄ΠΎΠ»ΠΆΠ½Ρ Π²ΠΎΠΏΠ»ΠΎΡΠΈΡΡ Π·Π²ΡΠΊ ΡΡΠΏΠ΅Ρ
Π°. Π ΡΡΠΎ Π·Π½Π°ΡΠΈΡ ΠΈΡΠΊΠ°ΡΡ ΡΠ°Π΄ΠΈΠΎΠΌΠΈΠΊΡΠΎΡΠΎΠ½Ρ, ΠΊΠΎΡΠΎΡΡΠ΅ Π²Π°Ρ Π½Π΅ ΠΏΠΎΠ΄Π²Π΅Π΄ΡΡ.
Π’Π΅Π½Π΄Π΅Π½ΡΠΈΠΈ Π² ΡΠ°Π΄ΠΈΠΎΠΈΠ½Π΄ΡΡΡΡΠΈΠΈ ΠΌΠΎΠ³ΡΡ ΠΏΡΠΈΡ ΠΎΠ΄ΠΈΡΡ ΠΈ ΡΡ ΠΎΠ΄ΠΈΡΡ, Π½ΠΎ Π²ΡΠ΅ ΠΎΠ½ΠΈ ΡΡΠ΅Π±ΡΡΡ Π½Π°Π»ΠΈΡΠΈΡ ΠΎΡΠ»ΠΈΡΠ½ΡΡ ΠΌΠΈΠΊΡΠΎΡΠΎΠ½Π½ΡΡ ΡΠ΅Ρ Π½ΠΎΠ»ΠΎΠ³ΠΈΠΉ.ΠΡΠΈΡΠ»ΠΎ Π²ΡΠ΅ΠΌΡ ΡΠ°ΡΡΠΊΠ°Π·Π°ΡΡ Π²Π°ΠΌ ΠΎ ΡΠΎΠΌ, ΠΊΠ°ΠΊ ΠΎΠ½ΠΈ ΡΡΠ½ΠΊΡΠΈΠΎΠ½ΠΈΡΡΡΡ, ΠΊΠ°ΠΊΠΈΠ΅ ΡΡΡΠ΅ΠΊΡΡ ΠΎΠ½ΠΈ ΠΎΠ±Π΅ΡΠΏΠ΅ΡΠΈΠ²Π°ΡΡ ΠΈ Π΄Π»Ρ ΠΊΠ°ΠΊΠΈΡ Π²ΠΈΠ΄ΠΎΠ² ΠΏΡΠΎΠ³ΡΠ°ΠΌΠΌΠΈΡΠΎΠ²Π°Π½ΠΈΡ ΠΎΠ½ΠΈ ΠΏΠΎΠ΄Ρ ΠΎΠ΄ΡΡ. Π‘ ΡΠ²Π΅ΡΠ΄ΡΠΌ Π²ΡΠ±ΠΎΡΠΎΠΌ Π²Π°ΡΠ° ΡΠ°Π΄ΠΈΠΎΡΡΠ°Π½ΡΠΈΡ Π±ΡΠ΄Π΅Ρ ΡΠ΅ΡΡΠ΅ ΠΈ ΡΡΠ½Π΅Π΅, ΡΠ΅ΠΌ ΠΊΠΎΠ³Π΄Π°-Π»ΠΈΠ±ΠΎ.
ΠΡΠ°ΠΊ, ΡΡΡΡΠ°ΠΈΠ²Π°ΠΉΡΠ΅ΡΡ ΠΏΠΎΡΠ΄ΠΎΠ±Π½Π΅Π΅ ΠΈ ΠΏΠΎΠ΄ΠΊΠ»ΡΡΠΈΡΠ΅ΡΡ ΠΊ Spacial — ΡΡΠΊΠΎΠ²ΠΎΠ΄ΡΡΠ²ΠΎ ΠΏΠΎ ΡΠ°Π΄ΠΈΠΎΠΌΠΈΠΊΡΠΎΡΠΎΠ½Π°ΠΌβ¦
Π‘ΡΠ°ΡΡΠΎΠ²ΡΠΉ Π²ΠΎΠΏΡΠΎΡ — ΠΊΠΎΠ½Π΄Π΅Π½ΡΠ°ΡΠΎΡΠ½ΡΠΉ ΠΈΠ»ΠΈ Π΄ΠΈΠ½Π°ΠΌΠΈΡΠ΅ΡΠΊΠΈΠΉ?
ΠΡΠ»ΠΈ Π²Ρ ΡΠΆΠ΅ Π·Π°ΡΡΠ°Π³ΠΈΠ²Π°Π»ΠΈ ΡΡΡ ΡΠ΅ΠΌΡ ΡΠ°Π½ΡΡΠ΅, Π²Π΅ΡΠΎΡΡΠ½ΠΎ, Π²Ρ Π²ΡΡΡΠ΅ΡΠ°Π»ΠΈ Π΄Π²Π° ΡΠ΅ΡΠΌΠΈΠ½Π°: Β«ΠΊΠΎΠ½Π΄Π΅Π½ΡΠ°ΡΠΎΡΠ½ΡΠΉΒ» ΠΈ Β«Π΄ΠΈΠ½Π°ΠΌΠΈΡΠ΅ΡΠΊΠΈΠΉΒ». ΠΡΠΎ Π΄Π²Π΅ ΠΎΡΠ½ΠΎΠ²Π½ΡΠ΅ ΠΊΠ°ΡΠ΅Π³ΠΎΡΠΈΠΈ ΠΌΠΈΠΊΡΠΎΡΠΎΠ½ΠΎΠ².ΠΠ½ΠΈ ΡΠ²ΡΠ·Π°Π½Ρ Ρ Π΄ΠΈΠ·Π°ΠΉΠ½ΠΎΠΌ ΠΌΠΈΠΊΡΠΎΡΠΎΠ½ΠΎΠ², ΠΊΠΎΡΠΎΡΡΠΉ ΠΈΠ·ΠΌΠ΅Π½ΡΠ΅Ρ Π·Π²ΡΠΊ, ΠΊΠΎΡΠΎΡΡΠΉ Π²Ρ ΠΏΡΠΎΠΈΠ·Π²ΠΎΠ΄ΠΈΡΠ΅ Π½Π° ΠΌΠΈΠΊΡΠ΅ΡΠ½ΠΎΠΌ ΠΏΡΠ»ΡΡΠ΅.
ΠΡΠ΅ΠΆΠ΄Π΅ Π²ΡΠ΅Π³ΠΎ, Π΄Π°Π²Π°ΠΉΡΠ΅ ΠΏΠΎΡΠΌΠΎΡΡΠΈΠΌ Π½Π° ΠΊΠΎΠ½Π΄Π΅Π½ΡΠ°ΡΠΎΡΠ½ΡΠ΅ ΠΌΠΈΠΊΡΠΎΡΠΎΠ½Ρ , Π½Π°ΠΈΠ±ΠΎΠ»Π΅Π΅ ΠΏΠΎΠΏΡΠ»ΡΡΠ½ΡΠΉ Π²Π°ΡΠΈΠ°Π½Ρ Π΄Π»Ρ Π·Π°ΠΊΡΡΡΠΎΠ³ΠΎ ΠΏΡΠΎΡΡΡΠ°Π½ΡΡΠ²Π° Π·Π°ΠΏΠΈΡΠΈ. Π’Π°ΠΊΠΆΠ΅ ΠΈΠ·Π²Π΅ΡΡΠ½ΡΠ΅ ΠΊΠ°ΠΊ Β«ΠΊΠΎΠ½Π΄Π΅Π½ΡΠ°ΡΠΎΡΠ½ΡΠ΅Β» ΠΌΠΈΠΊΡΠΎΡΠΎΠ½Ρ, ΠΎΠ½ΠΈ ΡΠ°Π±ΠΎΡΠ°ΡΡ ΡΠ΅ΡΠ΅Π· ΠΏΡΠΎΠ²ΠΎΠ΄ΡΡΡΡ Π΄ΠΈΠ°ΡΡΠ°Π³ΠΌΡ.
ΠΠΎΠ΄ ΠΏΡΠΎΠ²ΠΎΠ΄ΡΡΠ΅ΠΉ Π΄ΠΈΠ°ΡΡΠ°Π³ΠΌΠΎΠΉ ΠΏΠΎΠ½ΠΈΠΌΠ°Π΅ΡΡΡ ΡΠΎΠ½ΠΊΠΈΠΉ Π»ΠΈΡΡ ΠΌΠ΅ΡΠ°Π»Π»Π°, ΠΊΠΎΡΠΎΡΡΠΉ ΠΏΠ΅ΡΠ΅ΠΌΠ΅ΡΠ°Π΅ΡΡΡ Π² ΡΡΠΎΡΠΎΠ½Ρ Π±ΠΎΠ»ΡΡΠΎΠΉ ΠΏΠ»Π°ΡΡΠΈΠ½Ρ Π²Π½ΡΡΡΠΈ. ΠΠΎΠ»Π΅Π΅ ΡΡΠ°ΡΡΠ΅ Π²Π΅ΡΡΠΈΠΈ ΠΌΠΎΠ³ΡΡ ΠΈΡΠΏΠΎΠ»ΡΠ·ΠΎΠ²Π°ΡΡ ΠΏΠ»Π΅Π½ΠΊΡ Π΄Π»Ρ ΠΌΠ΅ΠΌΠ±ΡΠ°Π½Ρ. ΠΠ΄Π½Π°ΠΊΠΎ Π±ΠΎΠ»ΡΡΠΈΠ½ΡΡΠ²ΠΎ ΠΈΠ· Π½ΠΈΡ
ΠΏΠΎΡΡΡΠΎΠ΅Π½ΠΎ ΠΈΠ· ΠΌΠ°ΠΉΠ»Π°ΡΠ°, ΡΠΏΠ»Π°Π²Π° ΠΏΠ»Π°ΡΡΠΈΠΊΠ° ΠΈ ΠΈΡΠΏΠ°ΡΠ΅Π½Π½ΠΎΠΉ ΡΡΠ°Π»ΠΈ.ΠΠΈΡΡ ΠΏΠΎΡΡΠ΅ΠΏΠ΅Π½Π½ΠΎ ΠΈΠ·ΠΌΠ΅Π½ΡΠ΅Ρ ΡΠ°ΡΡΡΠΎΡΠ½ΠΈΠ΅ Ρ ΠΌΠ΅ΡΠ°Π»Π»ΠΈΡΠ΅ΡΠΊΠΎΠΉ ΠΏΠ»Π°ΡΡΠΈΠ½ΠΎΠΉ, Π·Π°ΠΌΠ΅Π΄Π»ΡΡ ΠΈΠ»ΠΈ ΡΠ²Π΅Π»ΠΈΡΠΈΠ²Π°Ρ ΡΠ°ΡΡΠΎΡΡ Π·Π²ΡΠΊΠΎΠ²ΡΡ
Π²ΠΎΠ»Π½, ΠΏΡΠΎΡ
ΠΎΠ΄ΡΡΠΈΡ
ΠΌΠ΅ΠΆΠ΄Ρ Π½ΠΈΠΌΠΈ.
ΠΠΎΠ½Π΄Π΅Π½ΡΠ°ΡΠΎΡ Π½Π΅ ΠΎΡΠ΅Π½Ρ Π±ΠΎΠ»ΡΡΠΎΠΉ, ΠΏΠΎΡΡΠΎΠΌΡ ΠΎΠ½ ΠΌΠΎΠΆΠ΅Ρ ΡΠ»Π°Π²Π»ΠΈΠ²Π°ΡΡ Π·Π²ΡΠΊ Ρ Π±ΠΎΠ»ΡΡΠ΅ΠΉ ΡΠΎΡΠ½ΠΎΡΡΡΡ, ΡΠ΅ΠΌ Π΅Π³ΠΎ Π΄ΠΈΠ½Π°ΠΌΠΈΡΠ΅ΡΠΊΠΈΠΉ ΡΠΎΠ±ΡΠ°Ρ. ΠΡ Π½Π΅Π³ΠΎ ΡΡΠΊΠΎΠ»ΡΠ·Π½Π΅Ρ ΠΎΡΠ΅Π½Ρ ΠΌΠ°Π»ΠΎ Π·Π²ΡΠΊΠΎΠ²ΡΡ Π²ΠΎΠ»Π½. ΠΠΎΠ»Π΅Π΅ Π΄Π΅ΡΠ°Π»ΡΠ½ΠΎ ΠΏΠ΅ΡΠ΅Π΄Π°Π½Ρ ΠΊΠ°ΠΊ Π½ΠΈΠ·ΠΊΠΈΠ΅, ΡΠ°ΠΊ ΠΈ Π²ΡΡΠΎΠΊΠΈΠ΅ ΡΠ°ΡΡΠΎΡΡ — Π±Π°Ρ Π³ΠΈΡΠ°ΡΡ ΠΈΠ»ΠΈ Π²Π½Π΅Π·Π°ΠΏΠ½ΡΠΉ Π²Π·ΡΡΠ² ΡΠΌΠ΅Ρ Π°. Π ΡΠ΅Π·ΡΠ»ΡΡΠ°ΡΠ΅ Π·Π²ΡΠΊΠΎΠ²Π°Ρ ΡΠ΅ΠΊΡΡΡΡΠ° Π²Π°ΡΠΈΡ Π·Π°ΠΏΠΈΡΠ΅ΠΉ ΡΡΠ°Π½ΠΎΠ²ΠΈΡΡΡ ΡΠΈΡΠ΅, ΡΡΠΎ Π΄Π΅Π»Π°Π΅Ρ ΠΏΡΠΎΡΠ»ΡΡΠΈΠ²Π°Π½ΠΈΠ΅ Π±ΠΎΠ»Π΅Π΅ ΡΠ΅ΡΠΊΠΈΠΌ.ΠΡΡ ΠΎΠ΄Ρ ΡΠ½Π΅ΡΠ³ΠΈΠΈ Π΄ΠΎΠ²ΠΎΠ»ΡΠ½ΠΎ Π½ΠΈΠ·ΠΊΠΈΠ΅; Π²Π°ΠΌ ΠΏΠΎΠ½Π°Π΄ΠΎΠ±ΠΈΡΡΡ Π²Π½Π΅ΡΠ½ΠΈΠΉ ΠΈΡΡΠΎΡΠ½ΠΈΠΊ ΠΏΠΈΡΠ°Π½ΠΈΡ, ΡΡΠΎΠ±Ρ ΠΎΠ½ ΡΠ°Π±ΠΎΡΠ°Π».
ΠΠ΄Π½Π°ΠΊΠΎ, ΠΊΠ°ΠΊ ΡΠ°Π΄ΠΈΠΎΠ²Π΅Π΄ΡΡΠΈΠΉ, Π²Ρ ΠΌΠΎΠΆΠ΅ΡΠ΅ Π»ΡΠ±ΠΈΡΡ ΠΏΡΡΠΌΡΠ΅ ΡΠ΅ΠΏΠΎΡΡΠ°ΠΆΠΈ Π² ΡΠΈΡΡΠ°ΡΠΈΡΡ
, ΠΊΠΎΠ³Π΄Π° Π½Π°Π²ΡΠ·ΡΠΈΠ²ΡΠΉ ΡΠΎΠ½ΠΎΠ²ΡΠΉ ΡΡΠΌ. ΠΠΈΠ½Π°ΠΌΠΈΡΠ΅ΡΠΊΠΈΠ΅ ΠΌΠΈΠΊΡΠΎΡΠΎΠ½Ρ — Π±ΠΎΠ»Π΅Π΅ Π±Π΅Π·ΠΎΠΏΠ°ΡΠ½ΡΠΉ Π²ΡΠ±ΠΎΡ Π΄Π»Ρ Π²ΠΎΠΊΡ-ΠΏΠΎΠΏ, ΠΏΠΎΡΠΎΠΊΠΎΠ²ΠΎΠ³ΠΎ Π²Π΅ΡΠ°Π½ΠΈΡ Π½Π° ΠΊΠΎΠ½ΡΠ΅ΡΡΠ°Ρ
ΠΈ ββΠΈΠ½ΡΠ΅ΡΠ²ΡΡ Π½Π° ΠΎΡΠΊΡΡΡΠΎΠΌ Π²ΠΎΠ·Π΄ΡΡ
Π΅.
ΠΠ½ΠΈ ΡΠΊΠΎΠ½ΡΡΡΡΠΈΡΠΎΠ²Π°Π½Ρ ΠΊΠ°ΠΊ ΡΡΠΆΠ΅Π»Π°Ρ ΠΊΠ°ΡΡΡΠΊΠ°, ΡΡΠ΄ΠΎΠΌ Ρ ΠΊΠΎΡΠΎΡΠΎΠΉ ΡΠ°ΡΠΏΠΎΠ»ΠΎΠΆΠ΅Π½Π° Π΅ΡΠ΅ ΠΎΠ΄Π½Π° Π΄ΠΈΠ°ΡΡΠ°Π³ΠΌΠ°. ΠΠ΄Π½Π°ΠΊΠΎ Π½Π° ΡΡΠΎΡ ΡΠ°Π· ΠΎΠ½ Π²ΠΈΠ±ΡΠΈΡΡΠ΅Ρ, ΡΠΎΠ·Π΄Π°Π²Π°Ρ ΡΠ»Π΅ΠΊΡΡΠΈΡΠ΅ΡΠΊΠΈΠ΅ ΡΠΈΠ³Π½Π°Π»Ρ Π² ΠΌΠ°Π³Π½ΠΈΡΠ½ΠΎΠΌ ΠΏΠΎΠ»Π΅.
ΠΡ ΠΌΠΎΠΆΠ΅ΡΠ΅ Π΄ΡΠΌΠ°ΡΡ ΠΎ Π½Π΅ΠΌ ΠΊΠ°ΠΊ ΠΎ Π³ΠΎΡΠΎΠ²ΠΎΠΌ ΠΊ ΡΠ°Π±ΠΎΡΠ΅ ΠΌΠΈΠΊΡΠΎΡΠΎΠ½Π΅, ΠΊΠΎΡΠΎΡΡΠΉ ΠΎΡΠΊΠ»ΡΡΠΈΡ Π³ΡΠ» ΡΠΎΠ»ΠΏΡ, ΠΊΠΎΠ³Π΄Π° Π²Ρ ΡΠΎΡΡΠ΅Π΄ΠΎΡΠΎΡΠΈΡΠ΅ΡΡ Π½Π° ΠΎΠ΄Π½ΠΎΠΌ ΠΈΡΡΠΎΡΠ½ΠΈΠΊΠ΅ Π·Π²ΡΠΊΠ°.ΠΠΎΡΠΊΠΎΠ»ΡΠΊΡ ΠΊΠΎΠΌΠΏΠΎΠ½Π΅Π½ΡΡ Π±ΠΎΠ»ΡΡΠ΅, ΠΎΠ½ ΠΌΠ΅Π½Π΅Π΅ ΡΡΠ²ΡΡΠ²ΠΈΡΠ΅Π»Π΅Π½ ΠΊ Π·Π²ΡΠΊΠΎΠ²ΡΠΌ Π²ΠΎΠ»Π½Π°ΠΌ … ΠΡ ΡΠΌΠΎΠΆΠ΅ΡΠ΅ Π·Π°ΠΏΠΈΡΡΠ²Π°ΡΡ ΠΎΡΠ΅Π½Ρ Π³ΡΠΎΠΌΠΊΠΈΠ΅ ΡΡΠΌΡ Ρ ΠΌΠ΅Π½ΡΡΠΈΠΌΠΈ ΠΈΡΠΊΠ°ΠΆΠ΅Π½ΠΈΡΠΌΠΈ, ΡΠ΅ΠΌ ΠΊΠΎΠ½Π΄Π΅Π½ΡΠ°ΡΠΎΡΠ½ΡΠ΅. ΠΡΠΎΠΌΠ΅ ΡΠΎΠ³ΠΎ, ΠΎΠ½ Π½Π°ΠΌΠ½ΠΎΠ³ΠΎ Π±ΠΎΠ»Π΅Π΅ ΡΡΡΠΎΠΉΡΠΈΠ² ΠΊ ΠΈΠ·Π½ΠΎΡΡ, ΠΏΠΎΡΡΠΎΠΌΡ Π²Ρ ΠΌΠΎΠΆΠ΅ΡΠ΅ ΠΈΡΠΏΠΎΠ»ΡΠ·ΠΎΠ²Π°ΡΡ Π΅Π³ΠΎ Π΄Π»Ρ ΡΠΏΠ΅ΡΠΈΠ°Π»ΡΠ½ΡΡ ΡΠ»ΠΈΡΠ½ΡΡ ΡΠ΅ΠΏΠΎΡΡΠ°ΠΆΠ΅ΠΉ.
Π§Π°ΡΡΠΎΡΡ ΠΌΠΈΠΊΡΠΎΡΠΎΠ½Π° Π΄Π»Ρ ΡΡΠ΅Π½ΠΈΡ
ΠΡΠ°ΠΊ, ΠΌΡΠ΄ΡΡΠΉ ΡΠ°Π΄ΠΈΠΎΠ²Π΅Π΄ΡΡΠΈΠΉ Π²ΡΠ±ΠΈΡΠ°Π΅Ρ, ΠΊΠ°ΠΊΠΎΠΉ ΡΠΈΠΏ ΡΠ°Π΄ΠΈΠΎΠΌΠΈΠΊΡΠΎΡΠΎΠ½Π° ΠΏΠΎΠ΄Ρ ΠΎΠ΄ΠΈΡ Π΄Π»Ρ Π΅Π³ΠΎ ΡΠ΅Π»Π΅ΠΉ. ΠΠ°Ρ ΠΆΠ΄ΡΡ ΡΠΎΡΠ½ΠΈ ΠΌΠΎΠ΄Π΅Π»Π΅ΠΉ. ΠΠΎ ΠΏΠΎΠΊΠ° Π²Ρ ΠΏΡΠΎΡΠΌΠ°ΡΡΠΈΠ²Π°Π΅ΡΠ΅ ΠΠ½ΡΠ΅ΡΠ½Π΅Ρ, Π²Π°ΠΌ Π·Π°Ρ ΠΎΡΠ΅ΡΡΡ ΡΠ·Π½Π°ΡΡ Π±ΠΎΠ»ΡΡΠ΅ ΠΎ ΡΠ΅Ρ Π½ΠΈΡΠ΅ΡΠΊΠΈΡ Ρ Π°ΡΠ°ΠΊΡΠ΅ΡΠΈΡΡΠΈΠΊΠ°Ρ ΠΈΠ»ΠΈ Ρ ΠΎΡΡ Π±Ρ ΠΈΠΌΠ΅ΡΡ ΠΎΠ±ΡΠ΅Π΅ ΠΏΡΠ΅Π΄ΡΡΠ°Π²Π»Π΅Π½ΠΈΠ΅ ΠΎ ΡΠΎΠΌ, ΡΡΠΎ ΠΎΠ½ΠΈ ΠΎΠ±ΠΎΠ·Π½Π°ΡΠ°ΡΡβ¦
Π Π°Π΄ΠΈΠΎΠΌΠΈΠΊΡΠΎΡΠΎΠ½Ρ ΠΈΠΌΠ΅ΡΡ ΠΌΠ°ΡΠΊΠΈΡΠΎΠ²ΠΊΡ Ρ Π΄ΠΈΠ°ΠΏΠ°Π·ΠΎΠ½ΠΎΠΌ ΠΡ.
ΠΡΠΎ ΡΠ°ΡΡΡ ΠΏΠΎΠ»Π½ΠΎΠ³ΠΎ ΡΠΏΠΈΡΠΊΠ° ΡΠ°ΡΡΠΎΡ, ΠΎΡ ΡΠ°ΠΌΠΎΠΉ Π½ΠΈΠ·ΠΊΠΎΠΉ Π΄ΠΎ ΡΠ°ΠΌΠΎΠΉ Π²ΡΡΠΎΠΊΠΎΠΉ, ΠΊΠΎΡΠΎΡΡΠ΅ ΠΌΠΎΠΆΠ΅Ρ ΠΎΠ±Π½Π°ΡΡΠΆΠΈΡΡ ΡΠ΅Π»ΠΎΠ²Π΅ΡΠ΅ΡΠΊΠΎΠ΅ ΡΡ
ΠΎ. ΠΠ°ΠΆΠ΄ΡΠΉ ΠΈΠ½ΡΡΡΡΠΌΠ΅Π½Ρ, Π³ΠΎΠ»ΠΎΡ ΠΈ Π΅ΡΡΠ΅ΡΡΠ²Π΅Π½Π½ΡΠΉ Π·Π²ΡΠΊ ΠΏΠΎΠΏΠ°Π΄Π°ΡΡ Π³Π΄Π΅-ΡΠΎ Π½Π° Π΄ΠΈΠ°Π³ΡΠ°ΠΌΠΌΡ ΠΡ. ΠΠΈΠΊΡΠΎΡΠΎΠ½Ρ ΠΌΠΎΠ³ΡΡ ΡΠΈΠ»ΡΠ½ΠΎ ΡΠ°Π·Π»ΠΈΡΠ°ΡΡΡΡ Π² Π·Π°Π²ΠΈΡΠΈΠΌΠΎΡΡΠΈ ΠΎΡ ΡΠΎΠ³ΠΎ, ΠΊ ΠΊΠ°ΠΊΠΎΠΌΡ ΡΠ°ΡΡΠΎΡΠ½ΠΎΠΌΡ Π΄ΠΈΠ°ΠΏΠ°Π·ΠΎΠ½Ρ ΠΎΠ½ΠΈ ΠΏΠΎΠ΄Ρ
ΠΎΠ΄ΡΡ. ΠΠΊΠ»ΡΡΠΈΡΠ΅ Π·Π²ΡΠΊ Π²ΠΎ ΡΡΠΎ Π±Ρ ΡΠΎ Π½ΠΈ ΡΡΠ°Π»ΠΎ, ΠΈ ΡΠ΅ΠΌ Π±Π»ΠΈΠΆΠ΅ ΠΎΠ½ Π±ΡΠ΄Π΅Ρ ΠΊ «Π½Π°ΡΡΠΎΡΡΠ΅ΠΌΡ» Π·Π²ΡΠΊΡ.
ΠΡΠΎΠΈΠ·Π²ΠΎΠ΄ΠΈΡΠ΅Π»ΠΈ ΠΎΠ±ΡΡΠ½ΠΎ ΠΈΠΌΠ΅ΡΡ ΡΠ΅Π·Π΅ΡΠ²Π½ΡΠ΅ Π΄ΠΈΠ°Π³ΡΠ°ΠΌΠΌΡ ΡΠ°ΡΡΠΎΡ Π΄Π»Ρ ΠΊΠ°ΠΆΠ΄ΠΎΠ³ΠΎ ΠΏΡΠΎΠ΄Π°Π²Π°Π΅ΠΌΠΎΠ³ΠΎ ΠΌΠΈΠΊΡΠΎΡΠΎΠ½Π°. Π’Π°ΠΊΠ°Ρ ΠΈΠ½ΡΠΎΡΠΌΠ°ΡΠΈΡ Π΄ΠΎΠ»ΠΆΠ½Π° ΠΏΠΎΡΠ²ΠΈΡΡΡΡ Π² Π±Π»ΠΈΠΆΠ°ΠΉΡΠ΅Π΅ Π²ΡΠ΅ΠΌΡ, ΠΏΠΎΡΡΠΎΠΌΡ ΠΏΡΠΎΠ²Π΅ΡΡΡΠ΅ ΠΏΠ΅ΡΠ΅Π΄ ΠΏΠΎΠΊΡΠΏΠΊΠΎΠΉ! ΠΡΠ°ΡΠΈΠΊ ΡΠ°Π·Π΄Π΅Π»Π΅Π½ ΠΌΠ΅ΠΆΠ΄Ρ Π³ΡΠ°Π΄ΠΈΠ΅Π½ΡΠΎΠΌ 0, Ρ ΡΡΠΎΠ²Π½ΡΠΌΠΈ -10 ΠΈ +10 Π΄Π΅ΡΠΈΠ±Π΅Π» ΠΏΠΎ ΠΎΠ±Π΅ ΡΡΠΎΡΠΎΠ½Ρ ΠΎΡ Π½Π΅Π³ΠΎ.ΠΡΠΎ ΠΎΠ·Π½Π°ΡΠ°Π΅Ρ, Π½Π°ΡΠΊΠΎΠ»ΡΠΊΠΎ (ΡΠΎΠΎΡΠ²Π΅ΡΡΡΠ²Π΅Π½Π½ΠΎ) ΡΠΈΡ ΠΎ ΠΈΠ»ΠΈ Π³ΡΠΎΠΌΠΊΠΎ ΠΌΠΈΠΊΡΠΎΡΠΎΠ½ Π±ΡΠ΄Π΅Ρ ΡΠ°Π±ΠΎΡΠ°ΡΡ ΠΏΠΎ ΡΡΠ°Π²Π½Π΅Π½ΠΈΡ Ρ ΡΠ°ΡΡΠΎΡΠΎΠΉ Π»ΡΠ±ΠΎΠ³ΠΎ Π·Π°ΠΏΠΈΡΠ°Π½Π½ΠΎΠ³ΠΎ Π·Π²ΡΠΊΠ°. ΠΡΠ»ΠΈ Π½Π° Π³ΡΠ°ΡΠΈΠΊΠ΅ ΠΎΡΠΎΠ±ΡΠ°ΠΆΠ°Π΅ΡΡΡ ΠΎΡΠΌΠ΅ΡΠΊΠ° 0 Π² ΠΎΠΏΡΠ΅Π΄Π΅Π»Π΅Π½Π½ΡΡ ΡΠΎΡΠΊΠ°Ρ Π΄ΠΈΠ°ΠΏΠ°Π·ΠΎΠ½Π° ΠΡ, ΡΡΠΎ ΡΠ°ΡΡΠΎΡΠ°, ΠΊΠΎΡΠΎΡΡΡ ΠΎΠ½ ΡΠΌΠΎΠΆΠ΅Ρ Π»ΡΡΡΠ΅ Π²ΡΠ΅Π³ΠΎ ΠΏΡΠ΅ΠΎΠ±ΡΠ°Π·ΠΎΠ²Π°ΡΡ.
ΠΠ°ΠΏΡΠΈΠΌΠ΅Ρ, ΠΊΠΎΠ½Π΄Π΅Π½ΡΠ°ΡΠΎΡΠ½ΡΠΉ ΠΌΠΈΠΊΡΠΎΡΠΎΠ½, ΡΠ°ΡΡΡΠΈΡΠ°Π½Π½ΡΠΉ Π½Π° 35-18 ΠΊΠΡ, ΠΌΠΎΠΆΠ΅Ρ ΡΠ°Π±ΠΎΡΠ°ΡΡ Ρ Π»ΡΠ±ΡΠΌ ΡΡΠΌΠΎΠΌ Π² ΡΡΠΎΠΌ ΠΌΠ°ΡΡΡΠ°Π±Π΅.
Π’Π΅ΠΌ Π½Π΅ ΠΌΠ΅Π½Π΅Π΅, ΠΎΠ½ ΠΌΠΎΠΆΠ΅Ρ ΠΊΠΎΠ»Π΅Π±Π°ΡΡΡΡ Π΄ΠΎ Π½ΡΠ»Ρ (Π½Π΅ΠΉΡΡΠ°Π»ΡΠ½ΡΠΉ) Π΄Π΅ΡΠΈΠ±Π΅Π», ΠΊΠΎΠ³Π΄Π° Π΄ΠΎΡΡΠΈΠ³Π°Π΅Ρ 85 ΠΡ ΠΈΠ»ΠΈ ΠΎΠΊΠΎΠ»ΠΎ ΡΠΎΠ³ΠΎ — Π·ΠΎΠ»ΠΎΡΠ°Ρ ΡΠ΅ΡΠ΅Π΄ΠΈΠ½Π° Π΄Π»Ρ ΡΡΠ΅Π΄Π½Π΅Π³ΠΎ ΠΌΡΠΆΡΠΊΠΎΠ³ΠΎ Π³ΠΎΠ»ΠΎΡΠ°. Π ΡΠ΅Π·ΡΠ»ΡΡΠ°ΡΠ΅ Π²Π°Ρ Π³ΠΎΠ»ΠΎΡ ΡΡΠ°Π½Π΅Ρ Π±ΠΎΠ»Π΅Π΅ ΡΠ΅ΠΏΠ»ΡΠΌ ΠΈ ΡΠ΅ΠΊΡΡΡΡΠΈΡΠΎΠ²Π°Π½Π½ΡΠΌ.ΠΡΡΠ³ΠΎΠΉ ΠΌΠΈΠΊΡΠΎΡΠΎΠ½ ΠΌΠΎΠΆΠ΅Ρ Π΄Π°ΡΡ ΠΏΡΠ΅ΠΈΠΌΡΡΠ΅ΡΡΠ²Π° ΡΠ°Π΄ΠΈΠΎΠ²Π΅Π΄ΡΡΠΈΠΌ-ΠΆΠ΅Π½ΡΠΈΠ½Π°ΠΌ, ΠΊΠΎΡΠΎΡΡΠ΅ ΡΠ°ΡΡΠΎ ΠΈΠΌΠ΅ΡΡ Π±ΠΎΠ»Π΅Π΅ Π²ΡΡΠΎΠΊΠΈΠΉ ΡΠΎΠ½, Π³ΠΎΠ²ΠΎΡΡ Π² Π·ΠΎΠ½Π΅ 165β255 ΠΡ. Π§ΡΠΎ ΠΊΠ°ΡΠ°Π΅ΡΡΡ ΠΆΠΈΠ²ΠΎΠΉ ΠΌΡΠ·ΡΠΊΠΈ, ΡΠΎ Ρ Π²Π°Ρ Π³ΠΎΡΠ°Π·Π΄ΠΎ Π±ΠΎΠ»ΡΡΠ΅ Π²ΠΎΠ·ΠΌΠΎΠΆΠ½ΠΎΡΡΠ΅ΠΉ Π΄Π»Ρ Π²ΡΠ±ΠΎΡΠ° — Π²Π°ΠΌ Π½ΡΠΆΠ½ΠΎ Π±ΡΠ΄Π΅Ρ ΠΌΠ½ΠΎΠ³ΠΎΠ΅ ΡΡΠ΅ΡΡΡ Π² Π±ΡΠ΄ΡΡΠΈΡ
ΡΡΠ΅Π½Π°ΡΠΈΡΡ
.
ΠΠ°ΠΊ ΠΎΠ½ΠΈ ΡΠ²ΡΠ·ΡΠ²Π°ΡΡΡΡ Ρ ΠΊΠΎΠΌΠΏΠ»Π΅ΠΊΡΠΎΠΌ Π²Π°ΡΠ΅ΠΉ ΠΈΠ½ΡΠ΅ΡΠ½Π΅Ρ-ΡΠ°Π΄ΠΈΠΎΡΡΠ°Π½ΡΠΈΠΈ
ΠΡ ΡΠ°ΡΡΠΊΠ°Π·Π°Π»ΠΈ Π²Π°ΠΌ ΠΎ ΡΠΈΠΏΠ°Ρ ΡΠ°Π΄ΠΈΠΎΠΌΠΈΠΊΡΠΎΡΠΎΠ½ΠΎΠ², ΠΈΡ ΡΠΏΠ΅ΡΠΈΠ°Π»ΠΈΠ·Π°ΡΠΈΠΈ ΠΈ Π²Π°ΠΆΠ½ΠΎΠΉ ΡΠΎΠ»ΠΈ, ΠΊΠΎΡΠΎΡΡΡ ΠΌΠΎΠΆΠ΅Ρ ΠΈΠ³ΡΠ°ΡΡ Π½Π°ΡΡΡΠΎΠΉΠΊΠ° ΡΠ°ΡΡΠΎΡΡ. ΠΠ΄Π½Π°ΠΊΠΎ Π²ΡΠ΅ ΡΡΠΎ Π½Π°ΠΏΡΠ°ΡΠ½ΠΎ, Π΅ΡΠ»ΠΈ Ρ Π²Π°Ρ Π½Π΅Ρ ΠΊΠ°ΡΠ΅ΡΡΠ²Π΅Π½Π½ΠΎΠ³ΠΎ ΡΠΎΠ²ΡΠ΅ΠΌΠ΅Π½Π½ΠΎΠ³ΠΎ ΠΎΠ±ΠΎΡΡΠ΄ΠΎΠ²Π°Π½ΠΈΡ Π΄Π»Ρ ΡΠ°Π΄ΠΈΠΎΠ²Π΅ΡΠ°Π½ΠΈΡ, ΠΊ ΠΊΠΎΡΠΎΡΠΎΠΌΡ ΠΌΠΎΠΆΠ½ΠΎ Π±ΡΠ»ΠΎ Π±Ρ ΠΏΠΎΠ΄ΠΊΠ»ΡΡΠΈΡΡ ΡΠ²ΠΎΠΈ ΠΌΠΈΠΊΡΠΎΡΠΎΠ½Ρ.
ΠΡΠΎΡΠ΅ΡΡΠΎΡ ΠΏΠΎΠΌΠΎΠ³Π°Π΅Ρ, Π΅ΡΠ»ΠΈ Π΅ΡΡΡ Π΄Π΅Π½ΡΠ³ΠΈ. ΠΠ½ΠΈ ΠΏΠΎΠ΄ΠΊΠ»ΡΡΠ°ΡΡΡΡ ΠΊ Π²Π°ΡΠ΅ΠΌΡ ΠΊΠΎΠΌΠΏΡΡΡΠ΅ΡΡ ΠΈΠ»ΠΈ Π½ΠΎΡΡΠ±ΡΠΊΡ, Π²ΡΡΡΡΠΏΠ°Ρ Π² ΠΊΠ°ΡΠ΅ΡΡΠ²Π΅ ΠΏΠ»Π°ΡΡΠΎΡΠΌΡ ΡΠ°ΡΡΠΈΡΠ΅Π½ΠΈΡ (Π²ΠΎΡΠ΅ΠΌΡ ΠΌΠΈΠΊΡΠΎΡΠΎΠ½ΠΎΠ² ΠΌΠΎΠΆΠ΅Ρ Π±ΡΡΡ Π»ΡΡΡΠ΅, ΡΠ΅ΠΌ ΠΎΠ΄ΠΈΠ½!) Π ΠΌΠ½ΠΎΠ³ΠΎΠΏΠΎΠ»ΠΎΡΠ½ΠΎΠ³ΠΎ ΠΌΠΈΠΊΡΠ΅ΡΠ½ΠΎΠ³ΠΎ ΡΡΡΡΠΎΠΉΡΡΠ²Π°.
ΠΡΠΎΡΠ΅ Π³ΠΎΠ²ΠΎΡΡ, Π²Ρ ΠΌΠΎΠΆΠ΅ΡΠ΅ ΡΠ΄Π΅Π»Π°ΡΡ Π³ΠΎΡΠ°Π·Π΄ΠΎ Π±ΠΎΠ»ΡΡΠ΅ ΡΠΎ Π·Π²ΡΠΊΠΎΠΌ … ΠΠ°ΠΏΡΠΈΠΌΠ΅Ρ, ΠΏΡΠ΅Π΄Π²Π°ΡΠΈΡΠ΅Π»ΡΠ½ΠΎ Π½Π°ΡΡΡΠΎΠΈΡΡ ΠΌΠΈΠΊΡΠΎΡΠΎΠ½ Π²Π΅Π΄ΡΡΠ΅Π³ΠΎ ΡΠ°ΠΊ, ΡΡΠΎΠ±Ρ ΠΎΠ½ Π±ΡΠ» Π³ΡΠΎΠΌΡΠ΅ Π΄ΡΡΠ³ΠΈΡ
. ΠΠ»ΠΈ, Π²ΠΎΠ·ΠΌΠΎΠΆΠ½ΠΎ, Π΄ΠΎΠ±Π°Π²ΠΈΡΡ Π±Π°Π»Π°Π½ΡΠΈΡΠΎΠ²ΠΊΡ, ΡΠ³Π»Π°Π΄ΠΈΡΡ Π²ΡΠΏΠ»Π΅ΡΠΊΠΈ ΠΏΠΎΠ»Ρ.
ΠΠ½ΠΎΠ³ΠΈΠ΅ ΡΠ°Π΄ΠΈΠΎΠΌΠΈΠΊΡΠΎΡΠΎΠ½Ρ ΠΏΠΎΠ΄ΠΊΠ»ΡΡΠ°ΡΡΡΡ ΠΊ ΠΠ Π½Π΅Π·Π°Π²ΠΈΡΠΈΠΌΠΎ ΠΎΡ ΠΏΠΎΡΡΠ° USB … ΠΠ±ΡΠΎΠ»ΡΡΠ½ΠΎ Π½ΠΎΠ²ΠΈΡΠΊΠΈ Π² ΠΈΠ½ΡΠ΅ΡΠ½Π΅Ρ-ΡΠ°Π΄ΠΈΠΎΡΡΠ°Π½ΡΠΈΠΈ ΠΌΠΎΠ³ΡΡ Π±ΡΡΡ Π΄ΠΎΠ²ΠΎΠ»ΡΠ½Ρ ΠΎΠ΄Π½ΠΈΠΌ ΠΈΠ»ΠΈ Π΄Π²ΡΠΌΡ ΠΌΠΈΠΊΡΠΎΡΠΎΠ½Π°ΠΌΠΈ, ΠΎΡΡΠ°Π²Π»ΡΡ ΠΏΠ΅ΡΠ΅Π΄ΠΎΠ²ΡΠ΅ ΠΈΠ½ΡΡΡΡΠΌΠ΅Π½ΡΡ ΠΎΠ±ΡΠ°Π±ΠΎΡΠΊΠΈ Π½Π° ΠΏΠΎΡΠΎΠΌ.ΠΠΎ Π² Π»ΡΠ±ΠΎΠΌ ΡΠ»ΡΡΠ°Π΅ Π²Π°ΠΌ ΡΠ»Π΅Π΄ΡΠ΅Ρ ΠΈΠ½Π²Π΅ΡΡΠΈΡΠΎΠ²Π°ΡΡ Π² ΡΡΡΠ΅Π»Ρ. ΠΡΠΎ ΠΏΠΎΠ΄Π½ΠΈΠΌΠ΅Ρ ΠΌΠΈΠΊΡΠΎΡΠΎΠ½ Π½Π°Π΄ Π²Π°ΡΠΈΠΌ ΡΡΠΎΠ»ΠΎΠΌ ΠΈ ΠΏΠΎΠ²ΡΡΠΈΡ Π΅Π³ΠΎ ΠΌΠ°Π½Π΅Π²ΡΠ΅Π½Π½ΠΎΡΡΡ. ΠΡΠ΄ΠΈ ΠΌΠΎΠ³ΡΡ ΠΎΡΡΠ΅Π³ΡΠ»ΠΈΡΠΎΠ²Π°ΡΡ Π΅Π³ΠΎ, Π΅ΡΠ»ΠΈ Π½Π΅ΠΎΠ±Ρ ΠΎΠ΄ΠΈΠΌΠΎ — ΠΈΠ΄Π΅Π°Π»ΡΠ½ΠΎ ΠΏΠΎΠ΄Ρ ΠΎΠ΄ΠΈΡ Π΄Π»Ρ Π³ΠΎΡΡΠ΅ΠΉ, ΠΊΠΎΡΠΎΡΡΠ΅ Π³ΠΎΡΠΎΠ²ΡΡΡΡ ΠΊ ΠΏΡΡΠΌΠΎΠΉ ΡΡΠ°Π½ΡΠ»ΡΡΠΈΠΈ.
ΠΠ°ΠΊΠΎΠ½Π΅Ρ, ΠΌΡ Π½Π΅ ΠΌΠΎΠΆΠ΅ΠΌ Π½Π΅ ΠΎΡΠΌΠ΅ΡΠΈΡΡ ΠΏΡΠ΅ΠΈΠΌΡΡΠ΅ΡΡΠ²Π° Π»ΡΡΡΠ΅Π³ΠΎ ΠΏΡΠΎΠ³ΡΠ°ΠΌΠΌΠ½ΠΎΠ³ΠΎ ΠΎΠ±Π΅ΡΠΏΠ΅ΡΠ΅Π½ΠΈΡ Π΄Π»Ρ ΡΠ°Π΄ΠΈΠΎΡΠ²ΡΠ·ΠΈ Π½Π° ΡΡΠ½ΠΊΠ΅. SAM Broadcaster Cloud ΠΎΡ Spacial — ΡΡΠΎ ΡΠ²ΡΠ·ΡΡΡΠ΅Π΅ Π·Π²Π΅Π½ΠΎ Π²Π°ΡΠ΅ΠΉ Π΄ΠΈΠ΄ΠΆΠ΅ΠΉΡΠΊΠΎΠΉ ΠΌΠ΅ΡΡΡ. ΠΡΠΎ ΡΠΌΠ½ΠΎΠ΅ Π°Π²ΡΠΎΠΌΠ°ΡΠΈΡΠ΅ΡΠΊΠΎΠ΅ ΡΠ΅ΡΠ΅Π½ΠΈΠ΅ Π΄Π»Ρ ΡΠΏΡΠ°Π²Π»Π΅Π½ΠΈΡ ΡΠΏΠΈΡΠΊΠΎΠΌ Π²ΠΎΡΠΏΡΠΎΠΈΠ·Π²Π΅Π΄Π΅Π½ΠΈΡ ΠΈ ΡΠ°ΡΠΏΠΈΡΠ°Π½ΠΈΠ΅ΠΌ. Π ΠΊΡΠ°ΡΡΠ°ΠΉΡΠΈΠ΅ ΡΡΠΎΠΊΠΈ Π²Ρ Π½Π°ΡΠ½Π΅ΡΠ΅ ΠΎΠΆΠΈΠ²Π»ΡΡΡ ΡΠΈΠΊΠ»Ρ ΠΏΠ΅ΡΠ΅Π½ ΠΈΠ· ΡΠΈΡΡΠΎΠ²ΠΎΠΉ Π±ΠΈΠ±Π»ΠΈΠΎΡΠ΅ΠΊΠΈ ΠΈ Π·Π°Π²Π΅ΡΡΠΈΡΠ΅ ΡΠ°Π·ΡΠ°Π±ΠΎΡΠΊΡ Π²Π΅Π±-ΠΏΠ»Π°ΡΡΠΎΡΠΌΡ, ΠΊΠΎΡΠΎΡΠ°Ρ ΠΏΠΎΠ·Π²ΠΎΠ»ΠΈΡ ΡΠ»ΡΡΠ°ΡΠ΅Π»ΡΠΌ ΡΠΎ Π²ΡΠ΅Π³ΠΎ ΠΌΠΈΡΠ° Π½Π°ΡΡΡΠ°ΠΈΠ²Π°ΡΡΡΡ.
ΠΡΠΏΠΈΡΠ΅ SAM Broadcaster ΡΠ΅Π³ΠΎΠ΄Π½Ρ ΠΈ Π²ΠΎΠ·ΡΠΌΠΈΡΠ΅ Π»ΡΠΊ Π·Π° ΡΡΠ°ΡΠ΅Π»ΡΠ½ΠΎ ΠΏΠΎΠ΄ΠΎΠ±ΡΠ°Π½Π½ΡΠΉ Π°ΡΠ΄ΠΈΠΎΡΠ°ΠΉΠ» Π·Π° Π²ΡΠ΅, ΡΡΠΎ Π²ΠΏΠ΅ΡΠ΅Π΄ΠΈβ¦
Π§ΠΈΡΠ°ΠΉΡΠ΅ ΡΠ°ΠΊΠΆΠ΅: ΠΡΡΡΠΈΠ΅ ΠΌΠΈΠΊΡΠΎΡΠΎΠ½Ρ Π΄Π»Ρ ΠΏΠΎΠ΄ΠΊΠ°ΡΡΠΈΠ½Π³Π°: ΡΡΠΎ ΠΈΡΠΏΠΎΠ»ΡΠ·ΡΡΡ Π·Π²Π΅Π·Π΄Ρ ΠΏΠΎΠ΄ΠΊΠ°ΡΡΠΎΠ²
ΠΠ°ΠΊ ΠΈΡΠΏΠΎΠ»ΡΠ·ΠΎΠ²Π°ΡΡ ΡΠΌΠ°ΡΡΡΠΎΠ½ Π² ΠΊΠ°ΡΠ΅ΡΡΠ²Π΅ ΠΌΠΈΠΊΡΠΎΡΠΎΠ½Π° Windows
ΠΠ±ΡΠ°Π΅ΡΠ΅ΡΡ Π»ΠΈ Π²Ρ Ρ Π΄ΡΡΠ·ΡΡΠΌΠΈ ΠΏΠΎ Skype, ΠΎΠ±ΡΡΠΆΠ΄Π°Π΅ΡΠ΅ ΡΠ°ΠΊΡΠΈΠΊΡ Π² ΠΈΠ³ΡΠ΅ ΠΈΠ»ΠΈ Π½Π°ΡΡΡΠ°ΠΈΠ²Π°Π΅ΡΠ΅ ΠΌΠ΅Π»ΠΎΠ΄ΠΈΡ, ΠΌΠΈΠΊΡΠΎΡΠΎΠ½ ΠΌΠΎΠΆΠ΅Ρ Π±ΡΡΡ ΠΎΡΠ΅Π½Ρ ΠΊΡΡΠ°ΡΠΈ Π΄Π»Ρ Π²Π°ΡΠ΅Π³ΠΎ ΠΊΠΎΠΌΠΏΡΡΡΠ΅ΡΠ°. ΠΠΎ ΡΡΠΎ, Π΅ΡΠ»ΠΈ Ρ Π²Π°Ρ Π΅Π³ΠΎ Π½Π΅Ρ?
Π₯ΠΎΡΡ Ρ Π²Π°Ρ ΠΌΠΎΠΆΠ΅Ρ Π½Π΅ Π±ΡΡΡ ΠΌΠΈΠΊΡΠΎΡΠΎΠ½Π° Π΄Π»Ρ Π²Π°ΡΠ΅Π³ΠΎ ΠΊΠΎΠΌΠΏΡΡΡΠ΅ΡΠ°, ΡΠΊΠΎΡΠ΅Π΅ Π²ΡΠ΅Π³ΠΎ, Ρ Π²Π°Ρ Π΅ΡΡΡ ΡΠΌΠ°ΡΡΡΠΎΠ½.
ΠΡΡΡ ΡΠ΅ΡΠ΅Π½ΠΈΠ΅ Π²Π°ΡΠ΅ΠΉ ΠΏΡΠΎΠ±Π»Π΅ΠΌΡ: Π²Ρ ΠΌΠΎΠΆΠ΅ΡΠ΅ ΠΈΡΠΏΠΎΠ»ΡΠ·ΠΎΠ²Π°ΡΡ ΡΠ²ΠΎΠΉ ΡΠΌΠ°ΡΡΡΠΎΠ½ Π² ΠΊΠ°ΡΠ΅ΡΡΠ²Π΅ ΠΌΠΈΠΊΡΠΎΡΠΎΠ½Π° ΠΠ, ΠΈ Π΅Π³ΠΎ Π½Π΅Π²Π΅ΡΠΎΡΡΠ½ΠΎ Π»Π΅Π³ΠΊΠΎ Π½Π°ΡΡΡΠΎΠΈΡΡ.
ΠΡ ΠΏΠΎΠΊΠ°ΠΆΠ΅ΠΌ Π²Π°ΠΌ ΡΠ°Π·Π»ΠΈΡΠ½ΡΠ΅ ΡΠΏΠΎΡΠΎΠ±Ρ ΠΈΡΠΏΠΎΠ»ΡΠ·ΠΎΠ²Π°Π½ΠΈΡ ΡΠ΅Π»Π΅ΡΠΎΠ½Π° Π² ΠΊΠ°ΡΠ΅ΡΡΠ²Π΅ ΠΌΠΈΠΊΡΠΎΡΠΎΠ½Π°.
ΠΡΠΏΠΎΠ»ΡΠ·ΡΠΉΡΠ΅ ΡΠ²ΠΎΠΉ ΡΠ΅Π»Π΅ΡΠΎΠ½ Π² ΠΊΠ°ΡΠ΅ΡΡΠ²Π΅ ΠΌΠΈΠΊΡΠΎΡΠΎΠ½Π° Ρ ΠΏΠΎΠΌΠΎΡΡΡ WO Mic
ΠΠ΄ΠΈΠ½ ΠΈΠ· Π»ΡΡΡΠΈΡ
ΡΠΏΠΎΡΠΎΠ±ΠΎΠ² Π΄ΠΎΠ±ΠΈΡΡΡΡ ΡΡΠΎΠ³ΠΎ — ΠΈΡΠΏΠΎΠ»ΡΠ·ΠΎΠ²Π°ΡΡ WO Mic.
Π‘ ΠΏΠΎΠΌΠΎΡΡΡ ΡΡΠΎΠΉ ΠΏΡΠΎΠ³ΡΠ°ΠΌΠΌΡ Π²Ρ ΠΌΠΎΠΆΠ΅ΡΠ΅ ΠΈΡΠΏΠΎΠ»ΡΠ·ΠΎΠ²Π°ΡΡ USB, Bluetooth ΠΈΠ»ΠΈ Wi-Fi Π΄Π»Ρ ΠΏΠΎΠ΄ΠΊΠ»ΡΡΠ΅Π½ΠΈΡ ΠΌΠΈΠΊΡΠΎΡΠΎΠ½Π° ΡΠΌΠ°ΡΡΡΠΎΠ½Π° ΠΊ ΠΊΠΎΠΌΠΏΡΡΡΠ΅ΡΡ.
ΠΠ³ΠΎ ΠΌΠΎΠΆΠ½ΠΎ ΠΈΡΠΏΠΎΠ»ΡΠ·ΠΎΠ²Π°ΡΡ ΡΠΎΠ²Π΅ΡΡΠ΅Π½Π½ΠΎ Π±Π΅ΡΠΏΠ»Π°ΡΠ½ΠΎ, ΠΎΠ½ ΠΈΠΌΠ΅Π΅Ρ Π½ΠΈΠ·ΠΊΡΡ Π·Π°Π΄Π΅ΡΠΆΠΊΡ ΠΈ Π±ΡΠ΄Π΅Ρ ΡΠ°Π±ΠΎΡΠ°ΡΡ Π² Π»ΡΠ±ΠΎΠΌ ΠΏΡΠΈΠ»ΠΎΠΆΠ΅Π½ΠΈΠΈ, ΠΊΠ°ΠΊ ΡΡΠ°Π½Π΄Π°ΡΡΠ½ΡΠΉ ΠΌΠΈΠΊΡΠΎΡΠΎΠ½.
ΠΠ΅ΡΠ΅ΠΉΠ΄ΠΈΡΠ΅ Π½Π° ΡΠ°ΠΉΡ WO Mic ΠΈ Π·Π°Π³ΡΡΠ·ΠΈΡΠ΅ ΠΊΠ»ΠΈΠ΅Π½Ρ Π΄Π»Ρ ΠΠ ΠΈ Π΄ΡΠ°ΠΉΠ²Π΅Ρ Π΄Π»Ρ ΠΠ.Π£ΡΡΠ°Π½ΠΎΠ²ΠΈΡΠ΅ ΠΈΡ ΠΎΠ±Π°. ΠΠ°ΡΠ΅ΠΌ Π²ΠΎΠ·ΡΠΌΠΈΡΠ΅ ΠΏΡΠΈΠ»ΠΎΠΆΠ΅Π½ΠΈΠ΅ Π΄Π»Ρ Android ΠΈΠ»ΠΈ iOS.
ΠΠ°ΠΏΡΡΡΠΈΡΡ ΠΏΡΠΎΠ³ΡΠ°ΠΌΠΌΡ Π½Π° ΠΠ.
ΠΠ΅ΡΠ΅ΠΉΠ΄ΠΈΡΠ΅ Π² Connection> Connect … ΠΈ Π²ΡΠ±Π΅ΡΠΈΡΠ΅ Transport type .
ΠΠΈΠΆΠ΅ ΠΌΡ ΠΏΠΎΠ΄ΡΠΎΠ±Π½ΠΎ ΠΎΠΏΠΈΡΠ΅ΠΌ ΡΠ°Π³ΠΈ Π΄Π»Ρ Π²ΡΠ΅Ρ ΡΠ°Π·Π»ΠΈΡΠ½ΡΡ Π²Π°ΡΠΈΠ°Π½ΡΠΎΠ².
1.
ΠΠΎΠ΄ΠΊΠ»ΡΡΠ΅Π½ΠΈΠ΅ ΡΠ΅ΡΠ΅Π· Bluetooth
Π‘Π½Π°ΡΠ°Π»Π° Π²ΠΊΠ»ΡΡΠΈΡΠ΅ Bluetooth Π½Π° Π²Π°ΡΠ΅ΠΌ ΠΊΠΎΠΌΠΏΡΡΡΠ΅ΡΠ΅.
ΠΠ°ΠΆΠΌΠΈΡΠ΅ ΠΊΠ»Π°Π²ΠΈΡΡ Windows + I , ΡΡΠΎΠ±Ρ ΠΎΡΠΊΡΡΡΡ ΠΠ°ΡΡΡΠΎΠΉΠΊΠΈ, ΠΈ ΠΏΠ΅ΡΠ΅ΠΉΠ΄ΠΈΡΠ΅ ΠΊ Π£ΡΡΡΠΎΠΉΡΡΠ²Π°> Bluetooth ΠΈ Π΄ΡΡΠ³ΠΈΠ΅ ΡΡΡΡΠΎΠΉΡΡΠ²Π° . Π‘Π΄Π²ΠΈΠ½ΡΡΠ΅ Bluetooth Ρ Π½Π° Π½Π° . Π’Π΅ΠΏΠ΅ΡΡ Π²Π°Ρ ΠΊΠΎΠΌΠΏΡΡΡΠ΅Ρ Π±ΡΠ΄Π΅Ρ Π΄ΠΎΡΡΡΠΏΠ΅Π½ Π΄Π»Ρ ΠΎΠ±Π½Π°ΡΡΠΆΠ΅Π½ΠΈΡ Π΄ΡΡΠ³ΠΈΠΌΠΈ ΡΡΡΡΠΎΠΉΡΡΠ²Π°ΠΌΠΈ.
ΠΠ°ΡΠ΅ΠΌ Π²ΠΊΠ»ΡΡΠΈΡΠ΅ Bluetooth Π½Π° ΡΠ²ΠΎΠ΅ΠΌ ΡΠ΅Π»Π΅ΡΠΎΠ½Π΅.Π’ΠΎΡΠ½ΠΎΠ΅ ΡΠ°ΡΠΏΠΎΠ»ΠΎΠΆΠ΅Π½ΠΈΠ΅ ΡΡΠΎΠΉ ΠΎΠΏΡΠΈΠΈ Π·Π°Π²ΠΈΡΠΈΡ ΠΎΡ ΡΡΡΡΠΎΠΉΡΡΠ²Π°, Π½ΠΎ ΠΎΠ±ΡΡΠ½ΠΎ Π½Π°Ρ
ΠΎΠ΄ΠΈΡΡΡ Π² Π²Π°ΡΠΈΡ
Π½Π°ΡΡΡΠΎΠΉΠΊΠ°Ρ
, Π²ΠΎΠ·ΠΌΠΎΠΆΠ½ΠΎ, ΠΏΠΎΠ΄ ΠΊΠ°ΡΠ΅Π³ΠΎΡΠΈΠ΅ΠΉ Β«ΠΠΎΠ΄ΠΊΠ»ΡΡΠ΅Π½ΠΈΡΒ».
ΠΠΎΠ΄ΠΊΠ»ΡΡΠΈΡΠ΅ ΡΠ΅Π»Π΅ΡΠΎΠ½ ΠΊ ΠΊΠΎΠΌΠΏΡΡΡΠ΅ΡΡ.ΠΠ° Π²Π°ΡΠ΅ΠΌ ΠΊΠΎΠΌΠΏΡΡΡΠ΅ΡΠ΅ Π΄ΠΎΠ»ΠΆΠ½ΠΎ ΠΏΠΎΡΠ²ΠΈΡΡΡΡ ΡΠ²Π΅Π΄ΠΎΠΌΠ»Π΅Π½ΠΈΠ΅, ΠΏΠΎΠ΄ΡΠ²Π΅ΡΠΆΠ΄Π°ΡΡΠ΅Π΅ ΠΏΠΎΠ΄ΠΊΠ»ΡΡΠ΅Π½ΠΈΠ΅.
Π ΠΏΡΠΎΠ³ΡΠ°ΠΌΠΌΠ΅ Windows WO Mic Π²ΡΠ±Π΅ΡΠΈΡΠ΅ Bluetooth Π² ΠΊΠ°ΡΠ΅ΡΡΠ²Π΅ ΡΠΈΠΏΠ° ΡΡΠ°Π½ΡΠΏΠΎΡΡΠ° ΠΈ Π²ΡΠ±Π΅ΡΠΈΡΠ΅ ΡΠ²ΠΎΠΉ ΡΠ΅Π»Π΅ΡΠΎΠ½ ΠΈΠ· ΡΠ°ΡΠΊΡΡΠ²Π°ΡΡΠ΅Π³ΠΎΡΡ ΡΠΏΠΈΡΠΊΠ° Π¦Π΅Π»Π΅Π²ΠΎΠ΅ ΡΡΡΡΠΎΠΉΡΡΠ²ΠΎ Bluetooth .
ΠΠ°ΠΆΠΌΠΈΡΠ΅ ΠΠ .
Π ΠΏΡΠΈΠ»ΠΎΠΆΠ΅Π½ΠΈΠΈ WO Mic Π½Π° ΡΠ΅Π»Π΅ΡΠΎΠ½Π΅ ΠΊΠΎΡΠ½ΠΈΡΠ΅ΡΡ settings cog , ΠΊΠΎΡΠ½ΠΈΡΠ΅ΡΡ Transport ΠΈ Π²ΡΠ±Π΅ΡΠΈΡΠ΅ Bluetooth .ΠΠ΅ΡΠ½ΠΈΡΠ΅ΡΡ Π½Π° ΡΠΊΡΠ°Π½ ΠΈ ΠΊΠΎΡΠ½ΠΈΡΠ΅ΡΡ Π·Π½Π°ΡΠΊΠ° Π²ΠΎΡΠΏΡΠΎΠΈΠ·Π²Π΅Π΄Π΅Π½ΠΈΡ , ΡΡΠΎΠ±Ρ Π½Π°ΡΠ°ΡΡ ΠΏΠ΅ΡΠ΅Π΄Π°ΡΡ Π³ΠΎΠ»ΠΎΡΠ°.
2.ΠΠΎΠ΄ΠΊΠ»ΡΡΠΈΡΡ ΡΠ΅ΡΠ΅Π· USB
ΠΡΠ΅Π΄ΠΈΡ ΠΈΠ·ΠΎΠ±ΡΠ°ΠΆΠ΅Π½ΠΈΡ: caluian.daniel / Depositphotos ΠΡΠΎΡ ΠΌΠ΅ΡΠΎΠ΄ ΡΠ°Π±ΠΎΡΠ°Π΅Ρ ΡΠΎΠ»ΡΠΊΠΎ Π½Π° Android.
ΠΠΎΠ΄ΠΊΠ»ΡΡΠΈΡΠ΅ ΡΠ΅Π»Π΅ΡΠΎΠ½ ΠΊ ΠΊΠΎΠΌΠΏΡΡΡΠ΅ΡΡ Ρ ΠΏΠΎΠΌΠΎΡΡΡ ΠΊΠ°Π±Π΅Π»Ρ USB. ΠΠ½ ΡΠΎΡ ΠΆΠ΅, ΠΊΠΎΡΠΎΡΡΠΌ Π²Ρ Π·Π°ΡΡΠΆΠ°Π΅ΡΠ΅ ΡΠ΅Π»Π΅ΡΠΎΠ½.
Windows ΠΌΠΎΠΆΠ΅Ρ ΠΏΡΠ΅Π΄Π»ΠΎΠΆΠΈΡΡ Π²Π°ΠΌ ΡΡΡΠ°Π½ΠΎΠ²ΠΈΡΡ Π΄ΡΠ°ΠΉΠ²Π΅Ρ, ΠΏΠΎΡΡΠΎΠΌΡ, Π΅ΡΠ»ΠΈ ΡΡΠΎ ΡΠ°ΠΊ, Π²ΡΠΏΠΎΠ»Π½ΠΈΡΠ΅ ΡΡΠΎΡ ΠΏΡΠΎΡΠ΅ΡΡ.
ΠΠ°ΡΠ΅ΠΌ Π²ΠΊΠ»ΡΡΠΈΡΠ΅ ΠΎΡΠ»Π°Π΄ΠΊΡ ΠΏΠΎ USB Π² ΠΏΠ°ΡΠ°ΠΌΠ΅ΡΡΠ°Ρ
ΡΠ°Π·ΡΠ°Π±ΠΎΡΡΠΈΠΊΠ° Π²Π°ΡΠ΅Π³ΠΎ ΡΠ΅Π»Π΅ΡΠΎΠ½Π°.
ΠΠΎΡΠ»Π΅ ΡΡΠΎΠ³ΠΎ Π²Π°Ρ ΡΠ΅Π»Π΅ΡΠΎΠ½ Π΄ΠΎΠ»ΠΆΠ΅Π½ Π±ΡΡΡ ΡΠ°ΡΠΏΠΎΠ·Π½Π°Π½ Windows ΠΊΠ°ΠΊ ΡΡΡΡΠΎΠΉΡΡΠ²ΠΎ.
Π ΠΏΡΠΎΠ³ΡΠ°ΠΌΠΌΠ΅ Windows WO Mic Π²ΡΠ±Π΅ΡΠΈΡΠ΅ USB Π² ΠΊΠ°ΡΠ΅ΡΡΠ²Π΅ ΡΠΈΠΏΠ° ΡΡΠ°Π½ΡΠΏΠΎΡΡΠ°. ΠΠ°ΠΆΠΌΠΈΡΠ΅ ΠΠ .
Π ΠΏΡΠΈΠ»ΠΎΠΆΠ΅Π½ΠΈΠΈ WO Mic Π½Π° ΡΠ΅Π»Π΅ΡΠΎΠ½Π΅ Π½Π°ΠΆΠΌΠΈΡΠ΅ settings cog , Π½Π°ΠΆΠΌΠΈΡΠ΅ Transport ΠΈ Π²ΡΠ±Π΅ΡΠΈΡΠ΅ USB .
ΠΠ΅ΡΠ½ΠΈΡΠ΅ΡΡ Π½Π° ΡΠΊΡΠ°Π½ ΠΈ ΠΊΠΎΡΠ½ΠΈΡΠ΅ΡΡ Π·Π½Π°ΡΠΊΠ° Π²ΠΎΡΠΏΡΠΎΠΈΠ·Π²Π΅Π΄Π΅Π½ΠΈΡ , ΡΡΠΎΠ±Ρ Π°ΠΊΡΠΈΠ²ΠΈΡΠΎΠ²Π°ΡΡ ΠΌΠΈΠΊΡΠΎΡΠΎΠ½ ΡΠ΅Π»Π΅ΡΠΎΠ½Π°.
3.ΠΠΎΠ΄ΠΊΠ»ΡΡΠΈΡΡΡΡ ΡΠ΅ΡΠ΅Π· Wi-Fi
ΠΠ»Ρ ΡΡΠΎΠ³ΠΎ ΠΌΠ΅ΡΠΎΠ΄Π° ΠΈ Π²Π°Ρ ΡΠ΅Π»Π΅ΡΠΎΠ½, ΠΈ ΠΊΠΎΠΌΠΏΡΡΡΠ΅Ρ Π΄ΠΎΠ»ΠΆΠ½Ρ Π±ΡΡΡ ΠΏΠΎΠ΄ΠΊΠ»ΡΡΠ΅Π½Ρ ΠΊ ΠΎΠ΄Π½ΠΎΠΉ ΡΠ΅ΡΠΈ Wi-Fi.
Π§ΡΠΎΠ±Ρ ΠΈΠ·ΠΌΠ΅Π½ΠΈΡΡ ΡΠ²ΠΎΡ ΡΠ΅ΡΡ Wi-Fi Π² Windows, Π½Π°ΠΆΠΌΠΈΡΠ΅ ΠΊΠ»Π°Π²ΠΈΡΡ Windows + I , ΡΡΠΎΠ±Ρ ΠΎΡΠΊΡΡΡΡ ΠΠ°ΡΡΡΠΎΠΉΠΊΠΈ, ΠΈ Π²ΡΠ±Π΅ΡΠΈΡΠ΅ Π‘Π΅ΡΡ ΠΈ ΠΠ½ΡΠ΅ΡΠ½Π΅Ρ> WiFi .
Π ΠΏΡΠΈΠ»ΠΎΠΆΠ΅Π½ΠΈΠΈ WO Mic Π½Π° ΡΠ΅Π»Π΅ΡΠΎΠ½Π΅ Π½Π°ΠΆΠΌΠΈΡΠ΅ settings cog , Π½Π°ΠΆΠΌΠΈΡΠ΅ Transport ΠΈ Π²ΡΠ±Π΅ΡΠΈΡΠ΅ Wi-Fi .
ΠΠ΅ΡΠ½ΠΈΡΠ΅ΡΡ Π½Π° ΡΠΊΡΠ°Π½ ΠΈ ΠΊΠΎΡΠ½ΠΈΡΠ΅ΡΡ Π·Π½Π°ΡΠΊΠ° Π²ΠΎΡΠΏΡΠΎΠΈΠ·Π²Π΅Π΄Π΅Π½ΠΈΡ . ΠΠ²Π΅ΡΡ
Ρ Π΄ΠΎΠ»ΠΆΠ½ΠΎ ΠΏΠΎΡΠ²ΠΈΡΡΡΡ ΡΠΎΠΎΠ±ΡΠ΅Π½ΠΈΠ΅ ΡΠ΅ΡΠΎΠ³ΠΎ ΡΠ²Π΅ΡΠ° Ρ Π½ΠΎΠΌΠ΅ΡΠΎΠΌ Π² ΠΊΠΎΠ½ΡΠ΅. ΠΡΠΎ IP-Π°Π΄ΡΠ΅Ρ.
Π ΠΏΡΠΎΠ³ΡΠ°ΠΌΠΌΠ΅ Windows WO Mic Π²ΡΠ±Π΅ΡΠΈΡΠ΅ Wi-Fi Π² ΠΊΠ°ΡΠ΅ΡΡΠ²Π΅ ΡΠΈΠΏΠ° ΡΡΠ°Π½ΡΠΏΠΎΡΡΠ°.ΠΠ°ΠΆΠΌΠΈΡΠ΅ ΠΠ . Π ΠΏΠΎΠ»Π΅ IP-Π°Π΄ΡΠ΅Ρ ΡΠ΅ΡΠ²Π΅ΡΠ° Π²Π²Π΅Π΄ΠΈΡΠ΅ IP-Π°Π΄ΡΠ΅Ρ ΠΈΠ· ΠΏΡΠΈΠ»ΠΎΠΆΠ΅Π½ΠΈΡ. Π©Π΅Π»ΠΊΠ½ΠΈΡΠ΅ OK , ΡΡΠΎΠ±Ρ Π½Π°ΡΠ°ΡΡ ΠΈΡΠΏΠΎΠ»ΡΠ·ΠΎΠ²Π°ΡΡ ΠΌΠΈΠΊΡΠΎΡΠΎΠ½.
4.ΠΠΎΠ΄ΠΊΠ»ΡΡΠ΅Π½ΠΈΠ΅ ΡΠ΅ΡΠ΅Π· Wi-Fi Direct
ΠΡΠΎΡ ΠΌΠ΅ΡΠΎΠ΄ ΡΡΠ΅Π±ΡΠ΅Ρ, ΡΡΠΎΠ±Ρ Π²Ρ ΠΏΡΠ΅Π²ΡΠ°ΡΠΈΠ»ΠΈ ΡΠ²ΠΎΠΉ ΡΠ΅Π»Π΅ΡΠΎΠ½ Π² ΡΠΎΡΠΊΡ Π΄ΠΎΡΡΡΠΏΠ° Wi-Fi ΠΈ ΠΈΡΠΏΠΎΠ»ΡΠ·ΠΎΠ²Π°Π»ΠΈ ΡΠ²ΠΎΠΈ ΡΠ΅ΡΠ΅Π²ΡΠ΅ Π΄Π°Π½Π½ΡΠ΅.
ΠΡΠΏΠΎΠ»ΡΠ·ΡΠΉΡΠ΅ ΡΡΠΎ ΠΊΠ°ΠΊ ΠΏΠΎΡΠ»Π΅Π΄Π½Π΅Π΅ ΡΡΠ΅Π΄ΡΡΠ²ΠΎ; Π΅ΡΠ»ΠΈ Π½Π° Π²Π°ΡΠ΅ΠΌ ΠΊΠΎΠΌΠΏΡΡΡΠ΅ΡΠ΅ Π½Π΅Ρ ΡΠΎΠ±ΡΡΠ²Π΅Π½Π½ΠΎΠ³ΠΎ ΠΏΠΎΠ΄ΠΊΠ»ΡΡΠ΅Π½ΠΈΡ ΠΊ ΠΠ½ΡΠ΅ΡΠ½Π΅ΡΡ, ΠΈ Π΄ΡΡΠ³ΠΈΠ΅ ΠΌΠ΅ΡΠΎΠ΄Ρ, ΡΠΊΠ°Π·Π°Π½Π½ΡΠ΅ Π²ΡΡΠ΅, Π½Π΅ ΠΏΠΎΠ΄Ρ
ΠΎΠ΄ΡΡ.
Π‘Π½Π°ΡΠ°Π»Π° ΡΠΎΠ·Π΄Π°ΠΉΡΠ΅ ΠΌΠΎΠ±ΠΈΠ»ΡΠ½ΡΡ ΡΠΎΡΠΊΡ Π΄ΠΎΡΡΡΠΏΠ° Π½Π° ΡΠ²ΠΎΠ΅ΠΌ ΡΠ΅Π»Π΅ΡΠΎΠ½Π΅.Π‘ΠΏΠΎΡΠΎΠ± ΡΠ΄Π΅Π»Π°ΡΡ ΡΡΠΎ Π±ΡΠ΄Π΅Ρ Π·Π°Π²ΠΈΡΠ΅ΡΡ ΠΎΡ ΡΡΡΡΠΎΠΉΡΡΠ²Π°, Π½ΠΎ ΠΏΠΎΡΠΌΠΎΡΡΠΈΡΠ΅ Π² Π½Π°ΡΡΡΠΎΠΉΠΊΠ°Ρ
, ΠΈ Π²Ρ ΠΎΠ±ΡΡΠ½ΠΎ ΠΌΠΎΠΆΠ΅ΡΠ΅ Π½Π°ΠΉΡΠΈ Π΅Π³ΠΎ Π² ΠΊΠ°ΡΠ΅Π³ΠΎΡΠΈΠΈ Β«ΠΠΎΠ΄ΠΊΠ»ΡΡΠ΅Π½ΠΈΡΒ» ΠΈΠ»ΠΈ Β«ΠΠΎΠ΄Π΅ΠΌΒ».
ΠΠ°ΡΠ΅ΠΌ Π²Π°ΠΌ Π½ΡΠΆΠ½ΠΎ ΠΏΠΎΠ΄ΠΊΠ»ΡΡΠΈΡΡ ΡΠ²ΠΎΠΉ ΠΊΠΎΠΌΠΏΡΡΡΠ΅Ρ ΠΊ ΡΡΠΎΠΉ ΡΠΎΡΠΊΠ΅ Π΄ΠΎΡΡΡΠΏΠ°.ΠΠ°ΠΆΠΌΠΈΡΠ΅ ΠΊΠ»Π°Π²ΠΈΡΡ Windows + I , ΡΡΠΎΠ±Ρ ΠΎΡΠΊΡΡΡΡ ΠΠ°ΡΡΡΠΎΠΉΠΊΠΈ, ΠΏΠ΅ΡΠ΅ΠΉΠ΄ΠΈΡΠ΅ Π² Π‘Π΅ΡΡ ΠΈ ΠΠ½ΡΠ΅ΡΠ½Π΅Ρ> WiFi ΠΈ Π²ΡΠ±Π΅ΡΠΈΡΠ΅ ΡΠΎΡΠΊΡ Π΄ΠΎΡΡΡΠΏΠ°.
Π ΠΏΡΠΈΠ»ΠΎΠΆΠ΅Π½ΠΈΠΈ ΠΌΠΈΠΊΡΠΎΡΠΎΠ½Π° WO Π½Π° ΡΠ΅Π»Π΅ΡΠΎΠ½Π΅ Π½Π°ΠΆΠΌΠΈΡΠ΅ settings cog , Π½Π°ΠΆΠΌΠΈΡΠ΅ Transport ΠΈ Π²ΡΠ±Π΅ΡΠΈΡΠ΅ Wi-Fi Direct .
ΠΠ΅ΡΠ½ΠΈΡΠ΅ΡΡ Π½Π° ΡΠΊΡΠ°Π½ ΠΈ ΠΊΠΎΡΠ½ΠΈΡΠ΅ΡΡ Π·Π½Π°ΡΠΊΠ° Π²ΠΎΡΠΏΡΠΎΠΈΠ·Π²Π΅Π΄Π΅Π½ΠΈΡ .
Π ΠΏΡΠΎΠ³ΡΠ°ΠΌΠΌΠ΅ Windows WO Mic Π²ΡΠ±Π΅ΡΠΈΡΠ΅ Wi-Fi Direct Π² ΠΊΠ°ΡΠ΅ΡΡΠ²Π΅ ΡΠΈΠΏΠ° ΡΡΠ°Π½ΡΠΏΠΎΡΡΠ°.Π ΠΏΠΎΠ»Π΅ IP-Π°Π΄ΡΠ΅Ρ ΠΏΡΠΎΠ³ΡΠ°ΠΌΠΌΠ½ΠΎΠΉ ΡΠΎΡΠΊΠΈ Π΄ΠΎΡΡΡΠΏΠ° ΠΎΡΡΠ°Π²ΡΡΠ΅ Π·Π½Π°ΡΠ΅Π½ΠΈΠ΅ ΠΏΠΎ ΡΠΌΠΎΠ»ΡΠ°Π½ΠΈΡ 192.168.43.1 . ΠΠ°ΠΆΠΌΠΈΡΠ΅ ΠΠ , ΠΈ Π²ΡΠ΅ Π³ΠΎΡΠΎΠ²ΠΎ.
Windows Π½Π΅ ΡΠ°ΡΠΏΠΎΠ·Π½Π°Π΅Ρ Π²Π°Ρ Π³ΠΎΠ»ΠΎΡ?
Π£ Π²Π°Ρ Π½Π΅ Π΄ΠΎΠ»ΠΆΠ½ΠΎ Π²ΠΎΠ·Π½ΠΈΠΊΠ½ΡΡΡ Π½ΠΈΠΊΠ°ΠΊΠΈΡ
ΠΏΡΠΎΠ±Π»Π΅ΠΌ, Π½ΠΎ Π΅ΡΠ»ΠΈ Π²Ρ Π±ΡΠ΄Π΅ΡΠ΅ ΡΠ»Π΅Π΄ΠΎΠ²Π°ΡΡ ΠΏΡΠΈΠ²Π΅Π΄Π΅Π½Π½ΡΠΌ Π²ΡΡΠ΅ ΠΈΠ½ΡΡΡΡΠΊΡΠΈΡΠΌ, Π° Windows Π½Π΅ ΠΎΠ±Π½Π°ΡΡΠΆΠΈΠ²Π°Π΅Ρ ΠΌΠΈΠΊΡΠΎΡΠΎΠ½, Π΅ΡΡΡ ΠΏΡΠΎΡΡΠΎΠ΅ ΡΠ΅ΡΠ΅Π½ΠΈΠ΅.
ΠΠ°ΠΆΠΌΠΈΡΠ΅ ΠΊΠ»Π°Π²ΠΈΡΡ Windows + I , ΡΡΠΎΠ±Ρ ΠΎΡΠΊΡΡΡΡ ΠΠ°ΡΡΡΠΎΠΉΠΊΠΈ.ΠΠ΅ΡΠ΅ΠΉΠ΄ΠΈΡΠ΅ Π² Π‘ΠΈΡΡΠ΅ΠΌΠ°> ΠΠ²ΡΠΊ . ΠΠΎΠ΄ Input ΠΈΡΠΏΠΎΠ»ΡΠ·ΡΠΉΡΠ΅ ΡΠ°ΡΠΊΡΡΠ²Π°ΡΡΠΈΠΉΡΡ ΡΠΏΠΈΡΠΎΠΊ Π΄Π»Ρ Π²ΡΠ±ΠΎΡΠ° Microphone (WO Mic Device) .
ΠΠΎΠ²ΠΎΡΠΈΡΠ΅ Π² ΡΠ²ΠΎΠΉ ΡΠΌΠ°ΡΡΡΠΎΠ½, ΠΈ Π²Ρ Π΄ΠΎΠ»ΠΆΠ½Ρ ΡΠ²ΠΈΠ΄Π΅ΡΡ Π³ΡΠΎΠΌΠΊΠΎΡΡΡ, ΠΎΡΡΠ°ΠΆΠ΅Π½Π½ΡΡ Π½Π° .
ΠΡΠΎΠ²Π΅ΡΡΡΠ΅ ΡΠ²ΠΎΠΉ ΠΌΠΈΠΊΡΠΎΡΠΎΠ½. bar.
ΠΠ΅ΡΠΎΠ΄Ρ, Π°Π»ΡΡΠ΅ΡΠ½Π°ΡΠΈΠ²Π½ΡΠ΅ WO Mic
ΠΡΡΡ Π°Π»ΡΡΠ΅ΡΠ½Π°ΡΠΈΠ²Ρ WO Mic, Π½ΠΎ ΠΎΠ½ΠΈ ΡΡΠ΅Π±ΡΡΡ ΠΈΡΠΏΠΎΠ»ΡΠ·ΠΎΠ²Π°Π½ΠΈΡ Π°ΡΠ΄ΠΈΠΎΡΠ°Π·ΡΠ΅ΠΌΠ°.
Megaphone Free Π΄Π»Ρ iOS, ΠΌΠΈΠΊΡΠΎΡΠΎΠ½ Π΄Π»Ρ Android ΠΈ Real Microphone Π΄Π»Ρ Windows Phone Π΄ΠΎΠ»ΠΆΠ½Ρ ΠΏΠΎΠΌΠΎΡΡ.
ΠΠ°Π³ΡΡΠ·ΠΈΡΠ΅ ΡΡΠΈ ΠΏΡΠΈΠ»ΠΎΠΆΠ΅Π½ΠΈΡ, ΠΏΠΎΠ΄ΠΊΠ»ΡΡΠΈΡΠ΅ ΡΠ΅Π»Π΅ΡΠΎΠ½ ΠΊ ΠΊΠΎΠΌΠΏΡΡΡΠ΅ΡΡ Ρ Windows ΡΠ΅ΡΠ΅Π· Π³Π½Π΅Π·Π΄ΠΎ Π΄Π»Ρ Π½Π°ΡΡΠ½ΠΈΠΊΠΎΠ², ΠΈ Π²Π°Ρ ΡΠ΅Π»Π΅ΡΠΎΠ½ Π±ΡΠ΄Π΅Ρ ΡΠ°Π±ΠΎΡΠ°ΡΡ ΠΊΠ°ΠΊ ΠΊΠΎΠΌΠΏΡΡΡΠ΅ΡΠ½ΡΠΉ ΠΌΠΈΠΊΡΠΎΡΠΎΠ½.
ΠΡ Π΄Π°ΠΆΠ΅ ΠΌΠΎΠΆΠ΅ΡΠ΅ ΠΏΠΎΠ΄ΠΊΠ»ΡΡΠΈΡΡ ΠΏΠ°ΡΡ Π½Π°ΡΡΠ½ΠΈΠΊΠΎΠ² ΠΊ ΡΠ°Π·ΡΠ΅ΠΌΡ Π΄Π»Ρ ΠΌΠΈΠΊΡΠΎΡΠΎΠ½Π° Π²Π°ΡΠ΅Π³ΠΎ ΠΊΠΎΠΌΠΏΡΡΡΠ΅ΡΠ° ΠΈ ΠΈΡΠΏΠΎΠ»ΡΠ·ΠΎΠ²Π°ΡΡ ΠΈΡ
.
ΠΡΠΎ ΠΌΠΎΠΆΠ΅Ρ ΠΏΠΎΠΊΠ°Π·Π°ΡΡΡΡ ΡΡΡΠ°Π½Π½ΠΎΠΉ ΠΈΠ΄Π΅Π΅ΠΉ, Π½ΠΎ ΠΎΠ±Π° ΠΈΡΠΏΠΎΠ»ΡΠ·ΡΡΡ Π²ΠΈΠ±ΡΠ°ΡΠΈΠΈ Π΄Π»Ρ ΡΠ°Π·Π½ΡΡ
ΠΎΡΠ½ΠΎΠ²Π½ΡΡ
ΡΡΠ½ΠΊΡΠΈΠΉ.
ΠΡΠΎΡΠ΅ Π³ΠΎΠ²ΠΎΡΡ, Π½Π°ΡΡΠ½ΠΈΠΊΠΈ Π²ΠΈΠ±ΡΠΈΡΡΡΡ Π΄Π»Ρ ΡΠΎΠ·Π΄Π°Π½ΠΈΡ Π·Π²ΡΠΊΠ°, Π° ΠΌΠΈΠΊΡΠΎΡΠΎΠ½Ρ ΠΎΡΡΠ»Π΅ΠΆΠΈΠ²Π°ΡΡ Π²ΠΈΠ±ΡΠ°ΡΠΈΡ.ΠΠΎ Π²Ρ Π²ΡΠ΅ ΡΠ°Π²Π½ΠΎ ΠΌΠΎΠΆΠ΅ΡΠ΅ ΠΏΠ΅ΡΠ΅ΠΊΠ»ΡΡΠΈΡΡ Π΅Π³ΠΎ ΠΈ ΠΈΡΠΏΠΎΠ»ΡΠ·ΠΎΠ²Π°ΡΡ Π½Π°ΡΡΠ½ΠΈΠΊΠΈ ΠΊΠ°ΠΊ ΠΌΠΈΠΊΡΠΎΡΠΎΠ½.
ΠΠ΄Π½Π°ΠΊΠΎ ΠΈΠΌΠ΅ΠΉΡΠ΅ Π² Π²ΠΈΠ΄Ρ, ΡΡΠΎ ΠΊΠ°ΡΠ΅ΡΡΠ²ΠΎ Π·Π²ΡΠΊΠ° ΠΎΡΡΠ°Π²Π»ΡΠ΅Ρ ΠΆΠ΅Π»Π°ΡΡ Π»ΡΡΡΠ΅Π³ΠΎ, ΠΏΠΎΡΡΠΎΠΌΡ ΠΈΡΠΏΠΎΠ»ΡΠ·ΡΠΉΡΠ΅ ΡΡΠΎΡ Π²Π°ΡΠΈΠ°Π½Ρ Π² ΠΊΡΠ°ΠΉΠ½Π΅ΠΌ ΡΠ»ΡΡΠ°Π΅.
Π‘ΠΌΠ°ΡΡΡΠΎΠ½ ΠΊΠ°ΠΊ Π²Π΅Π±-ΠΊΠ°ΠΌΠ΅ΡΠ°
Π₯ΠΎΡΡ ΠΈΡΠΏΠΎΠ»ΡΠ·ΠΎΠ²Π°Π½ΠΈΠ΅ Π²Π°ΡΠ΅Π³ΠΎ ΡΠΌΠ°ΡΡΡΠΎΠ½Π° Π² ΠΊΠ°ΡΠ΅ΡΡΠ²Π΅ ΠΌΠΈΠΊΡΠΎΡΠΎΠ½Π° Windows ΠΌΠΎΠΆΠ΅Ρ Π±ΡΡΡ Π½Π΅ ΠΈΠ΄Π΅Π°Π»ΡΠ½ΡΠΌ Π΄Π»Ρ Π²ΡΠ΅Ρ
, ΡΡΠΎ ΠΈΠ΄Π΅Π°Π»ΡΠ½ΠΎΠ΅ ΡΠ΅ΡΠ΅Π½ΠΈΠ΅ Π΄Π»Ρ ΡΠ΅Ρ
, ΠΊΠΎΠΌΡ Π½ΡΠΆΠ½ΠΎ Π±ΡΡΡΡΠΎ ΡΠ°Π·Π³ΠΎΠ²Π°ΡΠΈΠ²Π°ΡΡ ΠΈ Ρ ΠΊΠΎΡΠΎΡΡΡ
Π½Π΅Ρ ΠΏΠΎΠ΄ ΡΡΠΊΠΎΠΉ ΡΡΠ°Π΄ΠΈΡΠΈΠΎΠ½Π½ΠΎΠ³ΠΎ ΠΌΠΈΠΊΡΠΎΡΠΎΠ½Π°.
ΠΠΎΠ³Π΄Π° Π²Ρ ΠΌΠΎΠΆΠ΅ΡΠ΅ Π·Π°ΡΡΠ°Π²ΠΈΡΡ ΡΠ΅Π±Ρ ΠΏΠΎΠ±ΠΎΠ»ΡΠ°ΡΡ Π² ΡΠ΅ΡΠ΅Π½ΠΈΠ΅ Π½Π΅ΡΠΊΠΎΠ»ΡΠΊΠΈΡ ΠΌΠΈΠ½ΡΡ, Π½Π΅ ΠΏΠΎΡΡΠ°ΡΠΈΠ² Π½ΠΈ ΠΊΠΎΠΏΠ΅ΠΉΠΊΠΈ, ΡΡΡΠ΄Π½ΠΎ ΠΏΠΎΠΆΠ°Π»ΠΎΠ²Π°ΡΡΡΡ.ΠΡ ΡΠΊΠΎΠ½ΠΎΠΌΠΈΡΠ΅ ΠΈ ΠΈΡΠΏΠΎΠ»ΡΠ·ΡΠ΅ΡΠ΅ ΡΠΆΠ΅ ΠΈΠΌΠ΅ΡΡΠΈΠ΅ΡΡ Ρ Π²Π°Ρ ΡΡΡΡΠΎΠΉΡΡΠ²Π°.
ΠΠ° ΡΡΠΎΠΉ Π½ΠΎΡΠ΅ Π²Ρ ΡΠ°ΠΊΠΆΠ΅ ΠΌΠΎΠΆΠ΅ΡΠ΅ ΠΏΠΎΠΏΡΠΎΠ±ΠΎΠ²Π°ΡΡ ΠΈΡΠΏΠΎΠ»ΡΠ·ΠΎΠ²Π°ΡΡ ΡΠ²ΠΎΠΉ ΡΠΌΠ°ΡΡΡΠΎΠ½ Π² ΠΊΠ°ΡΠ΅ΡΡΠ²Π΅ Π²Π΅Π±-ΠΊΠ°ΠΌΠ΅ΡΡ.
ΠΠΎΡ ΠΊΠ°ΠΊ ΠΏΠΎΠ»ΡΡΠΈΡΡ Π΄ΠΎΡΡΡΠΏ ΠΊ ΡΠ°ΡΠΏΡΠΎΡΡΡΠ°Π½Π΅Π½Π½ΡΠΌ ΠΏΠΈΡΠ°ΡΡΠΊΠΈΠΌ ΠΏΡΠΈΠ»ΠΎΠΆΠ΅Π½ΠΈΡΠΌ Π±Π΅ΡΠΏΠ»Π°ΡΠ½ΠΎ, ΡΠΎ ΡΠΊΠΈΠ΄ΠΊΠΎΠΉ ΠΈΠ»ΠΈ ΡΠ΅ΡΠ΅Π· Π°Π»ΡΡΠ΅ΡΠ½Π°ΡΠΈΠ²Π½ΠΎΠ΅ ΠΏΡΠΎΠ³ΡΠ°ΠΌΠΌΠ½ΠΎΠ΅ ΠΎΠ±Π΅ΡΠΏΠ΅ΡΠ΅Π½ΠΈΠ΅.
ΠΠΆΠΎ ΡΠΎΠ΄ΠΈΠ»ΡΡ Ρ ΠΊΠ»Π°Π²ΠΈΠ°ΡΡΡΠΎΠΉ Π² ΡΡΠΊΠ°Ρ ΠΈ ΡΡΠ°Π·Ρ Π½Π°ΡΠ°Π» ΠΏΠΈΡΠ°ΡΡ ΠΎ ΡΠ΅Ρ Π½ΠΎΠ»ΠΎΠ³ΠΈΡΡ .ΠΠ½ ΠΈΠΌΠ΅Π΅Ρ ΡΡΠ΅ΠΏΠ΅Π½Ρ Π±Π°ΠΊΠ°Π»Π°Π²ΡΠ° (Ρ ΠΎΡΠ»ΠΈΡΠΈΠ΅ΠΌ) Π² ΠΎΠ±Π»Π°ΡΡΠΈ Π±ΠΈΠ·Π½Π΅ΡΠ° ΠΈ ΡΠ΅ΠΏΠ΅ΡΡ ΡΠ°Π±ΠΎΡΠ°Π΅Ρ Π²Π½Π΅ΡΡΠ°ΡΠ½ΡΠΌ ΠΏΠΈΡΠ°ΡΠ΅Π»Π΅ΠΌ, ΠΊΠΎΡΠΎΡΡΠΉ Π»ΡΠ±ΠΈΡ Π΄Π΅Π»Π°ΡΡ ΡΠ΅Ρ Π½ΠΎΠ»ΠΎΠ³ΠΈΠΈ ΠΏΡΠΎΡΡΡΠΌΠΈ Π΄Π»Ρ Π²ΡΠ΅Ρ .
ΠΠΎΠ»ΡΡΠ΅ ΠΡ ΠΠΆΠΎ ΠΠΈΠ»ΠΈΠΠΎΠ΄ΠΏΠΈΡΠΈΡΠ΅ΡΡ Π½Π° Π½Π°ΡΡ ΡΠ°ΡΡΡΠ»ΠΊΡ Π½ΠΎΠ²ΠΎΡΡΠ΅ΠΉ
ΠΠΎΠ΄ΠΏΠΈΡΠΈΡΠ΅ΡΡ Π½Π° Π½Π°ΡΡ ΡΠ°ΡΡΡΠ»ΠΊΡ, ΡΡΠΎΠ±Ρ ΠΏΠΎΠ»ΡΡΠ°ΡΡ ΡΠ΅Ρ Π½ΠΈΡΠ΅ΡΠΊΠΈΠ΅ ΡΠΎΠ²Π΅ΡΡ, ΠΎΠ±Π·ΠΎΡΡ, Π±Π΅ΡΠΏΠ»Π°ΡΠ½ΡΠ΅ ΡΠ»Π΅ΠΊΡΡΠΎΠ½Π½ΡΠ΅ ΠΊΠ½ΠΈΠ³ΠΈ ΠΈ ΡΠΊΡΠΊΠ»ΡΠ·ΠΈΠ²Π½ΡΠ΅ ΠΏΡΠ΅Π΄Π»ΠΎΠΆΠ΅Π½ΠΈΡ!
ΠΡΠ΅ ΠΎΠ΄ΠΈΠ½ ΡΠ°Π³β¦!
ΠΠΎΠ΄ΡΠ²Π΅ΡΠ΄ΠΈΡΠ΅ ΡΠ²ΠΎΠΉ Π°Π΄ΡΠ΅Ρ ΡΠ»Π΅ΠΊΡΡΠΎΠ½Π½ΠΎΠΉ ΠΏΠΎΡΡΡ Π² ΡΠΎΠ»ΡΠΊΠΎ ΡΡΠΎ ΠΎΡΠΏΡΠ°Π²Π»Π΅Π½Π½ΠΎΠΌ Π²Π°ΠΌ ΡΠ»Π΅ΠΊΡΡΠΎΠ½Π½ΠΎΠΌ ΠΏΠΈΡΡΠΌΠ΅.
Π Π°Π΄ΠΈΠΎΠΌΠΈΠΊΡΠΎΡΠΎΠ½ ΠΈ ΡΠ°ΡΡΠΎΡΠΎΠΌΠ΅Ρ Π΄Π»Ρ Π½Π°ΡΡΠ½ΠΈΠΊΠΎΠ²
Π¦ΠΈΡΡΠΎΠ²ΠΎΠ΅ ΠΏΠ΅ΡΠ΅ΠΊΠ»ΡΡΠ΅Π½ΠΈΠ΅ (DSO) — ΠΈΠ½ΡΠΎΡΠΌΠ°ΡΠΈΡ ΠΎΡ Ofcom
Π¦ΠΈΡΡΠΎΠ²ΠΎΠ΅ ΠΏΠ΅ΡΠ΅ΠΊΠ»ΡΡΠ΅Π½ΠΈΠ΅ (DSO) Π·Π°Π²Π΅ΡΡΠ΅Π½ΠΎ. ΠΡΠΎ ΠΎΠ·Π½Π°ΡΠ°Π΅Ρ, ΡΡΠΎ Π²ΡΠ΅ ΠΏΠ΅ΡΠ΅Π΄Π°ΡΠΈ Π°Π½Π°Π»ΠΎΠ³ΠΎΠ²ΠΎΠ³ΠΎ ΡΠ΅Π»Π΅Π²ΠΈΠ΄Π΅Π½ΠΈΡ Π² ΠΠ΅Π»ΠΈΠΊΠΎΠ±ΡΠΈΡΠ°Π½ΠΈΠΈ ΡΠΆΠ΅ ΠΏΡΠ΅ΠΊΡΠ°ΡΠ΅Π½Ρ — ΠΎΠ½ΠΈ Π±ΡΠ»ΠΈ Π·Π°ΠΌΠ΅Π½Π΅Π½Ρ Π½ΠΎΠ²ΡΠΌΠΈ ΠΏΠ΅ΡΠ΅Π΄Π°ΡΠ°ΠΌΠΈ ΡΠΈΡΡΠΎΠ²ΠΎΠ³ΠΎ ΡΠ΅Π»Π΅Π²ΠΈΠ΄Π΅Π½ΠΈΡ. ΠΡΠ°ΠΊΡΠΈΡΠ΅ΡΠΊΠΈ ΠΊΠ°ΠΆΠ΄ΡΠΉ ΡΠ΅ΠΏΠ΅ΡΡ ΠΌΠΎΠΆΠ΅Ρ ΠΏΡΠΈΠ½ΠΈΠΌΠ°ΡΡ ΡΠΈΡΡΠΎΠ²ΠΎΠ΅ ΡΠ΅Π»Π΅Π²ΠΈΠ΄Π΅Π½ΠΈΠ΅ ΡΠ΅ΡΠ΅Π· Π°Π½ΡΠ΅Π½Π½Ρ. Π¦ΠΈΡΡΠΎΠ²ΠΎΠ΅ ΡΠ΅Π»Π΅Π²ΠΈΠ΄Π΅Π½ΠΈΠ΅ ΠΈΡΠΏΠΎΠ»ΡΠ·ΡΠ΅Ρ ΠΌΠ΅Π½ΡΡΠ΅ ΡΠΏΠ΅ΠΊΡΡΠ° Π£ΠΠ§, ΡΡΠΎ ΠΎΠ·Π½Π°ΡΠ°Π΅Ρ, ΡΡΠΎ ΠΏΠΎΡΠ²Π»ΡΠ΅ΡΡΡ Π±ΠΎΠ»ΡΡΠ΅ Π²ΠΎΠ·ΠΌΠΎΠΆΠ½ΠΎΡΡΠ΅ΠΉ Π΄Π»Ρ Π½ΠΎΠ²ΡΡ ΡΡΠ»ΡΠ³, ΡΠ°ΠΊΠΈΡ ΠΊΠ°ΠΊ Π±Π΅ΡΠΏΡΠΎΠ²ΠΎΠ΄Π½Π°Ρ ΡΠΈΡΠΎΠΊΠΎΠΏΠΎΠ»ΠΎΡΠ½Π°Ρ ΡΠ²ΡΠ·Ρ, ΠΌΠ΅ΡΡΠ½ΠΎΠ΅ ΡΠ΅Π»Π΅Π²ΠΈΠ΄Π΅Π½ΠΈΠ΅ ΠΈ ΡΠ΅Π»Π΅Π²ΠΈΠ΄Π΅Π½ΠΈΠ΅ Π²ΡΡΠΎΠΊΠΎΠΉ ΡΠ΅ΡΠΊΠΎΡΡΠΈ (HDTV).
ΠΠ°ΠΊ ΡΡΠΎ ΠΏΠΎΠ²Π»ΠΈΡΠ΅Ρ Π½Π° ΠΌΠΎΠΉ ΡΠ°Π΄ΠΈΠΎΠΌΠΈΠΊΡΠΎΡΠΎΠ½ ΠΈ IEM?
ΠΠΎΠ»ΠΎΡΠ° 800 ΠΠΡ Π±ΠΎΠ»ΡΡΠ΅ Π½Π΅ ΠΈΡΠΏΠΎΠ»ΡΠ·ΡΠ΅ΡΡΡ Π΄Π»Ρ ΡΠ΅Π»Π΅Π²Π΅ΡΠ°Π½ΠΈΡ, ΠΈ Ofcom ΠΎΡΠΈΡΡΠΈΠ» ΡΠ΅Π»Π΅Π²ΠΈΠ·ΠΈΠΎΠ½Π½ΡΠ΅ ΠΊΠ°Π½Π°Π»Ρ 61-69 Π΄ΠΈΠ°ΠΏΠ°Π·ΠΎΠ½Π° 800 ΠΠΡ, ΡΡΠΎΠ±Ρ ΠΎΠ½ΠΈ ΡΠΎΠΎΡΠ²Π΅ΡΡΡΠ²ΠΎΠ²Π°Π»ΠΈ Π΄ΠΈΠ°ΠΏΠ°Π·ΠΎΠ½Ρ Π£ΠΠ§, Π²ΡΠΏΡΡΠΊΠ°Π΅ΠΌΠΎΠΌΡ Π² Π΄ΡΡΠ³ΠΈΡ Π΅Π²ΡΠΎΠΏΠ΅ΠΉΡΠΊΠΈΡ ΡΡΡΠ°Π½Π°Ρ (ΠΠ²ΡΠΎΠΏΠ΅ΠΉΡΠΊΠ°Ρ Π³Π°ΡΠΌΠΎΠ½ΠΈΠ·Π°ΡΠΈΡ) Π΄Π»Ρ ΡΡΠ»ΡΠ³ ΠΌΠΎΠ±ΠΈΠ»ΡΠ½ΠΎΠΉ ΡΠΈΡΠΎΠΊΠΎΠΏΠΎΠ»ΠΎΡΠ½ΠΎΠΉ ΡΠ²ΡΠ·ΠΈ 4G.
ΠΠ°ΠΊΠΈΠ΅ ΡΠ°ΠΊΡΠΈΡΠ΅ΡΠΊΠΈΠ΅ ΡΠ°ΡΡΠΎΡΡ Π±ΡΠ»ΠΈ Π·Π°ΡΡΠΎΠ½ΡΡΡ?
ΡΠ΅Π»Π΅ΠΊΠ°Π½Π°Π»ΠΎΠ² 31β37 (550β606 ΠΠΡ), Π° ΡΠ°ΠΊΠΆΠ΅ ΡΠ΅Π»Π΅ΠΊΠ°Π½Π°Π»Ρ 61β69 (790β862 ΠΠΡ) Π±ΠΎΠ»ΡΡΠ΅ Π½Π΅ Π΄ΠΎΡΡΡΠΏΠ½Ρ Π΄Π»Ρ ΠΈΡΠΏΠΎΠ»ΡΠ·ΠΎΠ²Π°Π½ΠΈΡ Π² ΡΠ°Π΄ΠΈΠΎΠΌΠΈΠΊΡΠΎΡΠΎΠ½Π΅ ΠΈΠ»ΠΈ Π½Π°ΡΡΠ½ΠΈΠΊΠ°Ρ .
Π§ΡΠΎ ΡΠ»ΡΡΠΈΠ»ΠΎΡΡ Ρ Π΅Π²ΡΠΎΠΏΠ΅ΠΉΡΠΊΠΈΠΌ Π³Π°ΡΠΌΠΎΠ½ΠΈΠ·ΠΈΡΠΎΠ²Π°Π½Π½ΡΠΌ Π΄Π΅ΡΠ΅Π³ΡΠ»ΠΈΡΡΠ΅ΠΌΡΠΌ Π±Π΅Π·Π»ΠΈΡΠ΅Π½Π·ΠΈΠΎΠ½Π½ΡΠΌ ΡΠΏΠ΅ΠΊΡΡΠΎΠΌ Π² Π΄ΠΈΠ°ΠΏΠ°Π·ΠΎΠ½Π΅ 863β865 ΠΠΡ?
ΠΠ΅ΡΠ΅Π³ΡΠ»ΠΈΡΡΠ΅ΠΌΡΠΉ ΠΈ Π½Π΅ ΡΡΠ΅Π±ΡΡΡΠΈΠΉ Π»ΠΈΡΠ΅Π½Π·ΠΈΡΠΎΠ²Π°Π½ΠΈΡ ΡΠ΅Π»Π΅ΠΊΠ°Π½Π°Π» 70 (863β865 ΠΠΡ) ΠΏΠΎ-ΠΏΡΠ΅ΠΆΠ½Π΅ΠΌΡ Π΄ΠΎΡΡΡΠΏΠ΅Π½ Π΄Π»Ρ ΠΈΡΠΏΠΎΠ»ΡΠ·ΠΎΠ²Π°Π½ΠΈΡ Π² ΡΠ°Π΄ΠΈΠΎΠΌΠΈΠΊΡΠΎΡΠΎΠ½Π΅ ΠΈΠ»ΠΈ Π½Π°ΡΡΠ½ΠΈΠΊΠ°Ρ . ΠΠΈΡΠ΅Π½Π·ΠΈΡ Π½Π΅ ΡΡΠ΅Π±ΡΠ΅ΡΡΡ — ΠΎΠ΄Π½Π°ΠΊΠΎ Π½Π΅Ρ Π³Π°ΡΠ°Π½ΡΠΈΠΈ Π·Π°ΡΠΈΡΡ ΠΎΡ Π²ΠΎΠ·ΠΌΠΎΠΆΠ½ΡΡ ΠΈΡΡΠΎΡΠ½ΠΈΠΊΠΎΠ² ΠΏΠΎΠΌΠ΅Ρ .
ΠΡΠ°ΠΊ, ΠΊΠ°ΠΊΠΈΠ΅ ΡΠ°ΡΡΠΎΡΡ Ρ Π΄ΠΎΠ»ΠΆΠ΅Π½ ΠΈΡΠΏΠΎΠ»ΡΠ·ΠΎΠ²Π°ΡΡ Π΄Π»Ρ ΡΠ°Π΄ΠΈΠΎΠΌΠΈΠΊΡΠΎΡΠΎΠ½ΠΎΠ² ΠΈ Π½Π°ΡΡΠ½ΠΈΠΊΠΎΠ²?
Channel 38 (606β614 ΠΠΡ) — ΡΡΠΎ Π½ΠΎΠ²ΡΠΉ Π΄ΠΎΠΌ Π΄Π»Ρ Π»ΠΈΡΠ΅Π½Π·ΠΈΡΠΎΠ²Π°Π½Π½ΡΡ ΡΠ°Π΄ΠΈΠΎΠΌΠΈΠΊΡΠΎΡΠΎΠ½ΠΎΠ² ΠΈ Π²Π½ΡΡΡΠΈΠΊΠ°Π½Π°Π»ΡΠ½ΡΡ ΠΌΠΎΠ½ΠΈΡΠΎΡΠΎΠ².ΠΡΠ΅ ΠΏΡΠΎΠΈΠ·Π²ΠΎΠ΄ΠΈΡΠ΅Π»ΠΈ ΠΏΡΠ΅Π΄Π»Π°Π³Π°ΡΡ Π½ΠΎΠ²ΠΎΠ΅ ΠΎΠ±ΠΎΡΡΠ΄ΠΎΠ²Π°Π½ΠΈΠ΅ Π½Π° 38 ΠΊΠ°Π½Π°Π»Π΅.
ΠΠ±ΡΠ°ΡΠΈΡΠ΅ Π²Π½ΠΈΠΌΠ°Π½ΠΈΠ΅: Π΄Π»Ρ ΡΠ°Π±ΠΎΡΡ ΡΠ°Π΄ΠΈΠΎΠΌΠΈΠΊΡΠΎΡΠΎΠ½ΠΎΠ² Π½Π° ΠΊΠ°Π½Π°Π»Π΅ 38 ΡΡΠ΅Π±ΡΠ΅ΡΡΡ Π»ΠΈΡΠ΅Π½Π·ΠΈΡ ΠΎΡ PMSE Licensing — Π² Π½Π°ΡΡΠΎΡΡΠ΅Π΅ Π²ΡΠ΅ΠΌΡ ΡΡΠΎ 75 ΡΡΠ½ΡΠΎΠ² ΡΡΠ΅ΡΠ»ΠΈΠ½Π³ΠΎΠ² Π·Π° Π»ΠΈΡΠ΅Π½Π·ΠΈΡ Π½Π° 1 Π³ΠΎΠ΄ ΠΈΠ»ΠΈ 135 ΡΡΠ½ΡΠΎΠ² ΡΡΠ΅ΡΠ»ΠΈΠ½Π³ΠΎΠ² Π·Π° Π»ΠΈΡΠ΅Π½Π·ΠΈΡ Π½Π° 2 Π³ΠΎΠ΄Π°. ΠΠΎ Π·Π°ΠΊΠΎΠ½Ρ ΡΡΠ΅Π±ΡΠ΅ΡΡΡ Π½Π°Π»ΠΈΡΠΈΠ΅ Π»ΠΈΡΠ΅Π½Π·ΠΈΠΈ Π½Π° Π»Π΅Π³Π°Π»ΡΠ½ΠΎΠ΅ ΠΈΡΠΏΠΎΠ»ΡΠ·ΠΎΠ²Π°Π½ΠΈΠ΅ ΡΠ°Π΄ΠΈΠΎΠΌΠΈΠΊΡΠΎΡΠΎΠ½ΠΎΠ² ΠΈΠ»ΠΈ Π½Π°ΡΡΠ½ΠΈΠΊΠΎΠ² Π½Π° ΠΊΠ°Π½Π°Π»Π΅ 38. ΠΠΈΡΠ΅Π½Π·ΠΈΡΠΎΠ²Π°Π½ΠΈΠ΅ PMSE — ΡΡΠΎ ΠΎΡΠ΄Π΅Π» Ofcom, ΠΎΡΠ²Π΅ΡΠ°ΡΡΠΈΠΉ Π·Π° ΡΠΎΠ·Π΄Π°Π½ΠΈΠ΅ ΠΏΡΠΎΠ³ΡΠ°ΠΌΠΌ ΠΈ ΡΠΏΠ΅ΡΠΈΠ°Π»ΡΠ½ΡΠ΅ ΠΌΠ΅ΡΠΎΠΏΡΠΈΡΡΠΈΡ (PMSE).
ΠΠ°ΠΊ Ρ ΠΌΠΎΠ³Ρ ΠΏΡΠΎΠ²Π΅ΡΠΈΡΡ, ΠΊΠ°ΠΊΠΎΠ΅ ΠΎΠ±ΠΎΡΡΠ΄ΠΎΠ²Π°Π½ΠΈΠ΅ Ρ ΠΌΠ΅Π½Ρ ΡΠ΅ΠΉΡΠ°Ρ?
ΠΠ±ΡΡΠ½ΠΎ Π²Ρ ΠΌΠΎΠΆΠ΅ΡΠ΅ ΡΠ·Π½Π°ΡΡ ΡΠ°ΡΡΠΎΡΡ, Π½Π° ΠΊΠΎΡΠΎΡΠΎΠΉ ΡΠ°Π±ΠΎΡΠ°Π΅Ρ Π²Π°Ρ ΠΌΠΈΠΊΡΠΎΡΠΎΠ½ ΠΈΠ»ΠΈ IEM, ΠΏΠΎΡΠΌΠΎΡΡΠ΅Π² Π½Π° ΡΡΠΈΠΊΠ΅ΡΠΊΡ ΠΈΠ»ΠΈ Π½Π° Π΄ΠΈΡΠΏΠ»Π΅ΠΉ Π²Π°ΡΠ΅Π³ΠΎ ΠΏΡΠΈΠ΅ΠΌΠ½ΠΈΠΊΠ° ΠΈΠ»ΠΈ ΠΏΠ΅ΡΠ΅Π΄Π°ΡΡΠΈΠΊΠ°.
ΠΠ΄Π΅ Ρ ΠΌΠΎΠ³Ρ ΠΏΠΎΠ»ΡΡΠΈΡΡ Π΄ΠΎΠΏΠΎΠ»Π½ΠΈΡΠ΅Π»ΡΠ½ΡΡ ΠΈΠ½ΡΠΎΡΠΌΠ°ΡΠΈΡ?
ΠΠΎΠΆΠ°Π»ΡΠΉΡΡΠ°, ΠΏΠΎΡΠ΅ΡΠΈΡΠ΅ ΡΠ»Π΅Π΄ΡΡΡΠΈΠ΅ Π²Π΅Π±-ΡΠ°ΠΉΡΡ Π΄Π»Ρ ΠΏΠΎΠ»ΡΡΠ΅Π½ΠΈΡ Π±ΠΎΠ»Π΅Π΅ ΠΏΠΎΠ΄ΡΠΎΠ±Π½ΠΎΠΉ ΠΈΠ½ΡΠΎΡΠΌΠ°ΡΠΈΠΈ, ΠΏΠΎΡΠ»Π΅Π΄Π½ΠΈΡ Π½ΠΎΠ²ΠΎΡΡΠ΅ΠΉ ΠΈ ΡΠ°Π·ΡΠ°Π±ΠΎΡΠΎΠΊ:
Π’Π΅ΡΡ ΠΌΠΈΠΊΡΠΎΡΠΎΠ½Π°
Π MicTests.com
ΠΠ° ΡΡΠΎΠΌ Π²Π΅Π±-ΡΠ°ΠΉΡΠ΅ ΠΏΡΠ΅Π΄ΡΡΠ°Π²Π»Π΅Π½ ΠΏΡΠΎΡΡΠΎΠΉ ΠΎΠ½Π»Π°ΠΉΠ½-ΡΠ΅ΡΡ ΠΌΠΈΠΊΡΠΎΡΠΎΠ½Π°, ΠΊΠΎΡΠΎΡΡΠΉ ΠΏΠΎΠ·Π²ΠΎΠ»ΡΠ΅Ρ ΠΏΡΠΎΠ²Π΅ΡΠΈΡΡ, ΠΏΡΠ°Π²ΠΈΠ»ΡΠ½ΠΎ Π»ΠΈ ΡΠ°Π±ΠΎΡΠ°Π΅Ρ ΠΌΠΈΠΊΡΠΎΡΠΎΠ½. ΠΠΎΡΠΊΠΎΠ»ΡΠΊΡ ΡΡΠΎ ΡΠ΅ΡΡ ΠΌΠΈΠΊΡΠΎΡΠΎΠ½Π° Π±ΡΠ°ΡΠ·Π΅ΡΠ°, Π²Π°ΠΌ Π½Π΅ Π½ΡΠΆΠ½ΠΎ Π·Π°Π³ΡΡΠΆΠ°ΡΡ ΠΈΠ»ΠΈ ΡΡΡΠ°Π½Π°Π²Π»ΠΈΠ²Π°ΡΡ ΠΊΠ°ΠΊΠΎΠ΅-Π»ΠΈΠ±ΠΎ ΡΡΠΎΡΠΎΠ½Π½Π΅Π΅ ΠΏΡΠΎΠ³ΡΠ°ΠΌΠΌΠ½ΠΎΠ΅ ΠΎΠ±Π΅ΡΠΏΠ΅ΡΠ΅Π½ΠΈΠ΅. ΠΠΎΠ»Π΅Π΅ ΡΠΎΠ³ΠΎ, Π΄Π°ΠΆΠ΅ Π΅ΡΠ»ΠΈ ΡΡΠΎ ΠΌΠΎΠΆΠ΅Ρ ΠΏΠΎΠΊΠ°Π·Π°ΡΡΡΡ ΡΠ»ΠΈΡΠΊΠΎΠΌ ΠΏΡΠΎΡΡΡΠΌ, MicTests.Com ΠΏΡΠΎΠ²Π΅ΡΠΈΡ Π²Π°Ρ ΠΌΠΈΠΊΡΠΎΡΠΎΠ½ Π½Π΅Π·Π°Π²ΠΈΡΠΈΠΌΠΎ ΠΎΡ Π΅Π³ΠΎ ΡΠΈΠΏΠ° ΠΈΠ»ΠΈ ΠΈΡΠΏΠΎΠ»ΡΠ·ΡΠ΅ΠΌΠΎΠ³ΠΎ Π²Π°ΠΌΠΈ ΡΡΡΡΠΎΠΉΡΡΠ²Π° ΠΈ ΠΎΠΏΠ΅ΡΠ°ΡΠΈΠΎΠ½Π½ΠΎΠΉ ΡΠΈΡΡΠ΅ΠΌΡ. Π, ΡΡΠΎΠ±Ρ ΡΠ΄ΠΈΠ²ΠΈΡΡ Π²Π°Ρ Π΅ΡΠ΅ Π±ΠΎΠ»ΡΡΠ΅, ΡΡΠΎΡ ΡΠ΅ΡΡ ΠΌΠΈΠΊΡΠΎΡΠΎΠ½Π° ΠΎΡΠΎΠ±ΡΠ°Π·ΠΈΡ ΠΌΠ½ΠΎΠ³ΠΎ ΠΏΠΎΠ»Π΅Π·Π½ΠΎΠΉ ΠΈΠ½ΡΠΎΡΠΌΠ°ΡΠΈΠΈ ΠΎ Π²Π°ΡΠ΅ΠΌ ΠΌΠΈΠΊΡΠΎΡΠΎΠ½Π΅ (Π½Π°ΠΏΡΠΈΠΌΠ΅Ρ, Π΅Π³ΠΎ ΠΈΠΌΡ, ΠΊΠΎΠ»ΠΈΡΠ΅ΡΡΠ²ΠΎ Π°ΡΠ΄ΠΈΠΎΠΊΠ°Π½Π°Π»ΠΎΠ², Π·Π°Π΄Π΅ΡΠΆΠΊΡ, ΡΠ°Π·ΠΌΠ΅Ρ ΠΈ ΡΠ°ΡΡΠΎΡΡ Π΄ΠΈΡΠΊΡΠ΅ΡΠΈΠ·Π°ΡΠΈΠΈ, Π° ΡΠ°ΠΊΠΆΠ΅ ΠΏΠΎΠ΄Π΄Π΅ΡΠΆΠΈΠ²Π°Π΅Ρ Π»ΠΈ ΠΎΠ½ ΡΡ ΠΎΠΏΠΎΠ΄Π°Π²Π»Π΅Π½ΠΈΠ΅ ΠΈΠ»ΠΈ ΡΡΠΌ. ΠΏΠΎΠ΄Π°Π²Π»Π΅Π½ΠΈΠ΅). ΠΡΠΎΠΌΠ΅ ΡΠΎΠ³ΠΎ, Π΅ΡΠ»ΠΈ ΡΠ΅ΡΡΠ΅Ρ ΠΎΠ±Π½Π°ΡΡΠΆΠΈΡ ΠΊΠ°ΠΊΠΈΠ΅-Π»ΠΈΠ±ΠΎ ΠΏΡΠΎΠ±Π»Π΅ΠΌΡ Ρ Π²Π°ΡΠΈΠΌ ΠΌΠΈΠΊΡΠΎΡΠΎΠ½ΠΎΠΌ, Π²Ρ ΠΏΠΎΠ»ΡΡΠΈΡΠ΅ ΡΠΎΠ²Π΅ΡΡ, ΠΊΠ°ΠΊ ΠΈΡ ΠΈΡΠΏΡΠ°Π²ΠΈΡΡ.
ΠΠ°ΡΠ΅ΠΌ Π½ΡΠΆΠ΅Π½ ΠΌΠΈΠΊΡΠΎΡΠΎΠ½Π½ΡΠΉ ΡΠ΅ΡΡ?
ΠΡΡΡ ΠΌΠ½ΠΎΠ³ΠΎ ΠΏΡΠΈΡΠΈΠ½, ΠΏΠΎ ΠΊΠΎΡΠΎΡΡΠΌ Π»ΡΠ΄ΠΈ Ρ ΠΎΡΡΡ ΠΏΡΠΎΠ²Π΅ΡΠΈΡΡ ΡΠ²ΠΎΠΉ ΠΌΠΈΠΊΡΠΎΡΠΎΠ½.ΠΠΎΡ Π»ΠΈΡΡ Π½Π΅ΠΊΠΎΡΠΎΡΡΠ΅ ΠΈΠ· Π½ΠΈΡ :
- ΠΡ ΠΊΡΠΏΠΈΠ»ΠΈ ΠΈΠ»ΠΈ ΠΏΠΎΠ΄ΠΊΠ»ΡΡΠΈΠ»ΠΈ Π½ΠΎΠ²ΡΠΉ ΠΌΠΈΠΊΡΠΎΡΠΎΠ½ ΠΈ Ρ ΠΎΡΠΈΡΠ΅ ΠΏΡΠΎΠ²Π΅ΡΠΈΡΡ, ΠΏΡΠ°Π²ΠΈΠ»ΡΠ½ΠΎ Π»ΠΈ ΠΎΠ½ ΡΠ°Π±ΠΎΡΠ°Π΅Ρ.
- Π₯ΠΎΡΠΈΡΠ΅ ΠΏΡΠΎΠ²Π΅ΡΠΈΡΡ, Π²ΠΊΠ»ΡΡΠ΅Π½ Π»ΠΈ ΠΌΠΈΠΊΡΠΎΡΠΎΠ½ Π³Π°ΡΠ½ΠΈΡΡΡΡ.
- Π£Π±Π΅Π΄ΠΈΡΠ΅ΡΡ, ΡΡΠΎ ΠΌΠΈΠΊΡΠΎΡΠΎΠ½ ΠΊΠΎΠΌΠΏΡΡΡΠ΅ΡΠ° Π½Π΅ ΠΈΡΠΊΠ°ΠΆΠ°Π΅Ρ ΠΈΡ Π³ΠΎΠ»ΠΎΡ.
- Π£Π·Π½Π°ΠΉΡΠ΅, Π΅ΡΡΡ Π»ΠΈ Π² Π²Π΅Π±-ΠΊΠ°ΠΌΠ΅ΡΠ΅ Π²ΡΡΡΠΎΠ΅Π½Π½ΡΠΉ ΠΌΠΈΠΊΡΠΎΡΠΎΠ½.
- Π£Π±Π΅Π΄ΠΈΡΠ΅ΡΡ, ΡΡΠΎ Π΄ΡΡΠ³ΠΈΠ΅ ΠΏΡΠΈΠ»ΠΎΠΆΠ΅Π½ΠΈΡ ΠΌΠΎΠ³ΡΡ ΠΎΠ±Π½Π°ΡΡΠΆΠΈΠ²Π°ΡΡ ΠΈΡ ΠΌΠΈΠΊΡΠΎΡΠΎΠ½Ρ.
- Π₯ΠΎΡΡ ΠΏΠΎΠ»ΡΠ±ΠΎΠ²Π°ΡΡΡΡ ΠΌΠΈΠΊΡΠΎΡΠΎΠ½ΠΎΠΌ-Π²ΠΈΠ·ΡΠ°Π»ΠΈΠ·Π°ΡΠΎΡΠΎΠΌ.
- ΠΡΠΎΡΡΠΎ ΠΈΠ· Π»ΡΠ±ΠΎΠΏΡΡΡΡΠ²Π°.
ΠΠ°ΠΊ ΠΏΡΠΎΠ²Π΅ΡΠΈΡΡ ΡΠ²ΠΎΠΉ ΠΌΠΈΠΊΡΠΎΡΠΎΠ½?
ΠΡΠΎΠ²Π΅ΡΠΈΡΡ ΠΌΠΈΠΊΡΠΎΡΠΎΠ½ Ρ ΠΏΠΎΠΌΠΎΡΡΡ Π½Π°ΡΠ΅Π³ΠΎ ΠΎΠ½Π»Π°ΠΉΠ½-ΠΈΠ½ΡΡΡΡΠΌΠ΅Π½ΡΠ° Π΄ΠΎΠ²ΠΎΠ»ΡΠ½ΠΎ ΠΏΡΠΎΡΡΠΎ: ΠΏΡΠΎΡΡΠΎ ΠΏΠΎΠ΄ΠΎΠΆΠ΄ΠΈΡΠ΅, ΠΏΠΎΠΊΠ° Π²ΡΠ΅ Π²Π°ΡΠΈ ΠΌΡΠ»ΡΡΠΈΠΌΠ΅Π΄ΠΈΠΉΠ½ΡΠ΅ ΡΡΡΡΠΎΠΉΡΡΠ²Π° Π±ΡΠ΄ΡΡ ΠΎΠ±Π½Π°ΡΡΠΆΠ΅Π½Ρ, Π° Π·Π°ΡΠ΅ΠΌ Π½Π°ΠΆΠΌΠΈΡΠ΅ ΠΊΠ½ΠΎΠΏΠΊΡ Β«ΠΡΠΎΠ²Π΅ΡΠΈΡΡ ΠΌΠΎΠΉ ΠΌΠΈΠΊΡΠΎΡΠΎΠ½Β». ΠΡΠ»ΠΈ ΡΡΠ° ΠΊΠ½ΠΎΠΏΠΊΠ° Π½Π΅ ΠΎΡΠΎΠ±ΡΠ°ΠΆΠ°Π΅ΡΡΡ ΠΈ Π²Ρ Π½Π΅ ΠΏΠΎΠ»ΡΡΠ°Π»ΠΈ Π½ΠΈΠΊΠ°ΠΊΠΈΡ ΡΠ²Π΅Π΄ΠΎΠΌΠ»Π΅Π½ΠΈΠΉ, Π²Π΅ΡΠΎΡΡΠ½ΠΎ, Π² Π²Π°ΡΠ΅ΠΌ Π±ΡΠ°ΡΠ·Π΅ΡΠ΅ ΠΏΡΠΎΠΈΠ·ΠΎΡΠ»Π° ΠΎΡΠΈΠ±ΠΊΠ°. Π§ΡΠΎΠ±Ρ ΠΏΠΎΠΌΠΎΡΡ Π²Π°ΠΌ, ΡΠ²ΡΠΆΠΈΡΠ΅ΡΡ Ρ Π½Π°ΠΌΠΈ ΠΏΠΎ ΡΠ΅Π»Π΅ΡΠΎΠ½Ρ [email protected]
ΠΠ°ΠΊ ΠΏΡΠΎΡ ΠΎΠ΄ΠΈΡ ΡΠ΅ΡΡΠΈΡΠΎΠ²Π°Π½ΠΈΠ΅ ΠΌΠΈΠΊΡΠΎΡΠΎΠ½Π°?
- Π ΠΏΠ΅ΡΠ²ΡΡ ΠΎΡΠ΅ΡΠ΅Π΄Ρ ΠΎΠΏΡΠ΅Π΄Π΅Π»ΡΠ΅ΡΡΡ, ΠΏΠΎΠ΄Π΄Π΅ΡΠΆΠΈΠ²Π°Π΅Ρ Π»ΠΈ Π±ΡΠ°ΡΠ·Π΅Ρ ΡΡΠ½ΠΊΡΠΈΠΈ Π΄ΠΎΡΡΡΠΏΠ° ΠΊ ΠΌΡΠ»ΡΡΠΈΠΌΠ΅Π΄ΠΈΠΉΠ½ΡΠΌ ΡΡΡΡΠΎΠΉΡΡΠ²Π°ΠΌ.Π ΡΡΠΎΠΌ ΡΠ»ΡΡΠ°Π΅ ΠΎΡΠΎΠ±ΡΠ°ΠΆΠ°Π΅ΡΡΡ ΡΠΏΠΈΡΠΎΠΊ ΠΎΠ±Π½Π°ΡΡΠΆΠ΅Π½Π½ΡΡ ΠΌΠΈΠΊΡΠΎΡΠΎΠ½ΠΎΠ² ΠΈ Π½Π΅ΠΎΠ±Ρ ΠΎΠ΄ΠΈΠΌΡΠ΅ ΡΠ»Π΅ΠΌΠ΅Π½ΡΡ ΡΠΏΡΠ°Π²Π»Π΅Π½ΠΈΡ.
- ΠΠΎΠ³Π΄Π° Π²Ρ Π½Π°ΠΆΠΈΠΌΠ°Π΅ΡΠ΅ ΠΊΠ½ΠΎΠΏΠΊΡ Β«ΠΡΠΎΠ²Π΅ΡΠΈΡΡ ΠΌΠΎΠΉ ΠΌΠΈΠΊΡΠΎΡΠΎΠ½Β», Π²Π°Ρ Π±ΡΠ°ΡΠ·Π΅Ρ Π·Π°ΠΏΡΠ°ΡΠΈΠ²Π°Π΅Ρ ΡΠ°Π·ΡΠ΅ΡΠ΅Π½ΠΈΠ΅ Π½Π° Π·Π°ΠΏΡΡΠΊ ΠΌΠΈΠΊΡΠΎΡΠΎΠ½Π° Π½Π° ΡΡΠΎΠΌ ΡΠ°ΠΉΡΠ΅.
- ΠΠΎΡΠ»Π΅ ΠΏΡΠ΅Π΄ΠΎΡΡΠ°Π²Π»Π΅Π½ΠΈΡ Π΄ΠΎΡΡΡΠΏΠ° ΠΌΠΈΠΊΡΠΎΡΠΎΠ½ Π²ΠΊΠ»ΡΡΠΈΡΡΡ, ΠΈ Π²Ρ ΡΠ²ΠΈΠ΄ΠΈΡΠ΅ Π²ΠΈΠ·ΡΠ°Π»ΠΈΠ·Π°ΡΠΎΡ Π·Π²ΡΠΊΠΎΠ², Π·Π°ΠΏΠΈΡΠ°Π½Π½ΡΡ Π²Π°ΡΠΈΠΌ ΠΌΠΈΠΊΡΠΎΡΠΎΠ½ΠΎΠΌ.
- Π’Π΅ΡΡΠ΅Ρ Π½Π°ΡΠΈΠ½Π°Π΅Ρ Π·Π°ΠΏΠΈΡΡΠ²Π°ΡΡ Π²Π°Ρ Π³ΠΎΠ»ΠΎΡ ΠΈ Π»ΡΠ±ΠΎΠΉ ΡΡΠΌ, Π·Π°ΠΏΠΈΡΠ°Π½Π½ΡΠΉ Π²Π°ΡΠΈΠΌ ΠΌΠΈΠΊΡΠΎΡΠΎΠ½ΠΎΠΌ.
- ΠΡΠΈΡΠ»ΠΎ Π²ΡΠ΅ΠΌΡ ΠΎΠΏΡΠ΅Π΄Π΅Π»ΠΈΡΡ ΠΏΠΎΠ΄Π΄Π΅ΡΠΆΠΈΠ²Π°Π΅ΠΌΡΠ΅ ΡΡΠ½ΠΊΡΠΈΠΈ ΠΈ ΠΏΡΠΎΠΈΠ·Π²Π΅ΡΡΠΈ Π½Π΅ΠΊΠΎΡΠΎΡΡΠ΅ ΠΈΠ·ΠΌΠ΅ΡΠ΅Π½ΠΈΡ.
- ΠΠ°ΠΊΠΎΠ½Π΅Ρ, ΠΎΡΠΎΠ±ΡΠ°ΠΆΠ°ΡΡΡΡ ΡΠ΅Π·ΡΠ»ΡΡΠ°ΡΡ ΡΠ΅ΡΡΠΈΡΠΎΠ²Π°Π½ΠΈΡ, ΠΏΠΎΠ΄ΡΠΊΠ°Π·ΠΊΠΈ ΠΈ Π΄ΠΎΠΏΠΎΠ»Π½ΠΈΡΠ΅Π»ΡΠ½ΡΠ΅ ΡΠ»Π΅ΠΌΠ΅Π½ΡΡ ΡΠΏΡΠ°Π²Π»Π΅Π½ΠΈΡ (Π²ΠΊΠ»ΡΡΠ°Ρ Π²ΠΎΡΠΏΡΠΎΠΈΠ·Π²Π΅Π΄Π΅Π½ΠΈΠ΅).
ΠΠΎΡΠ΅ΠΌΡ Π½ΡΠΆΠ½ΠΎ ΠΎΡΡΠ°Π²Π»ΡΡΡ ΠΎΡΠ·ΡΠ²?
ΠΠΎΡΠ»Π΅ Π·Π°Π²Π΅ΡΡΠ΅Π½ΠΈΡ ΡΠ΅ΡΡΠ° ΠΌΠΈΠΊΡΠΎΡΠΎΠ½Π° Π²Ρ ΠΌΠΎΠΆΠ΅ΡΠ΅ ΠΎΡΡΠ°Π²ΠΈΡΡ ΠΎΡΠ·ΡΠ² ΠΎ ΡΠ²ΠΎΠ΅ΠΌ ΠΌΠΈΠΊΡΠΎΡΠΎΠ½Π΅. Π ΡΡΠΎΠΌ Π½Π΅Ρ Π½Π΅ΠΎΠ±Ρ ΠΎΠ΄ΠΈΠΌΠΎΡΡΠΈ, Π½ΠΎ ΠΌΡ ΡΠ΅ΠΊΠΎΠΌΠ΅Π½Π΄ΡΠ΅ΠΌ ΡΠ΄Π΅Π»Π°ΡΡ ΡΡΠΎ, ΡΡΠΎΠ±Ρ ΠΏΠΎΠΌΠΎΡΡ Π΄ΡΡΠ³ΠΈΠΌ ΠΊΡΠΏΠΈΡΡ Ρ ΠΎΡΠΎΡΠΈΠΉ ΠΌΠΈΠΊΡΠΎΡΠΎΠ½ ΠΈ ΠΎΠ±ΠΎΠΉΡΠΈ ΠΏΠ»ΠΎΡ ΠΈΠ΅. ΠΡΠΎΠΌΠ΅ ΡΠΎΠ³ΠΎ, ΠΏΠΎΡΠ»Π΅ ΡΠΎΠ³ΠΎ, ΠΊΠ°ΠΊ Π²Π°Ρ ΠΎΠ±Π·ΠΎΡ Π±ΡΠ΄Π΅Ρ ΠΎΠΏΡΠ±Π»ΠΈΠΊΠΎΠ²Π°Π½, Π²Ρ ΡΠ²ΠΈΠ΄ΠΈΡΠ΅, Π½Π°ΡΠΊΠΎΠ»ΡΠΊΠΎ Ρ ΠΎΡΠΎΡ Π²Π°Ρ ΠΌΠΈΠΊΡΠΎΡΠΎΠ½ (Ρ.Π΅. Π²Ρ ΡΠ·Π½Π°Π΅ΡΠ΅, Π½Π°ΡΠΊΠΎΠ»ΡΠΊΠΎ ΠΎΠ½ Ρ ΠΎΡΠΎΡ Π² Π»ΡΡΡΠ΅ΠΌ ΡΠ΅ΠΉΡΠΈΠ½Π³Π΅ ΠΌΠΈΠΊΡΠΎΡΠΎΠ½ΠΎΠ²).
Π‘ΠΈΡΡΠ΅ΠΌΠ½ΡΠ΅ ΡΡΠ΅Π±ΠΎΠ²Π°Π½ΠΈΡ
ΠΠ»Ρ ΠΏΡΠΎΠ²Π΅ΡΠΊΠΈ ΠΌΠΈΠΊΡΠΎΡΠΎΠ½Π° Π½ΡΠΆΠ΅Π½ ΡΠΎΠ»ΡΠΊΠΎ ΡΠΎΠ²ΡΠ΅ΠΌΠ΅Π½Π½ΡΠΉ Π±ΡΠ°ΡΠ·Π΅Ρ (ΠΊ ΡΠΎΠΆΠ°Π»Π΅Π½ΠΈΡ, Internet Explorer Π½Π΅ ΡΠ²Π»ΡΠ΅ΡΡΡ ΡΠ°ΠΊΠΈΠΌ Π±ΡΠ°ΡΠ·Π΅ΡΠΎΠΌ), ΠΊΠΎΡΠΎΡΡΠΉ ΠΏΠΎΠ΄Π΄Π΅ΡΠΆΠΈΠ²Π°Π΅Ρ ΡΡΠ½ΠΊΡΠΈΠΈ Π΄ΠΎΡΡΡΠΏΠ° ΠΊ ΠΌΡΠ»ΡΡΠΈΠΌΠ΅Π΄ΠΈΠΉΠ½ΡΠΌ ΡΡΡΡΠΎΠΉΡΡΠ²Π°ΠΌ. ΠΠ°ΠΊ Π²Ρ Π·Π°ΠΌΠ΅ΡΠΈΠ»ΠΈ, Π½Π°Ρ ΠΈΠ½ΡΡΡΡΠΌΠ΅Π½Ρ Π΄Π»Ρ ΡΠ΅ΡΡΠΈΡΠΎΠ²Π°Π½ΠΈΡ ΠΌΠΈΠΊΡΠΎΡΠΎΠ½Π° Π½Π΅ ΡΡΠ΅Π±ΡΠ΅Ρ Π΄ΠΎΠΏΠΎΠ»Π½ΠΈΡΠ΅Π»ΡΠ½ΠΎΠ³ΠΎ ΠΏΡΠΎΠ³ΡΠ°ΠΌΠΌΠ½ΠΎΠ³ΠΎ ΠΎΠ±Π΅ΡΠΏΠ΅ΡΠ΅Π½ΠΈΡ, ΡΠ°ΠΊΠΎΠ³ΠΎ ΠΊΠ°ΠΊ Adobe Flash, Microsoft Silverlight ΠΈΠ»ΠΈ ΠΏΠΎΠ΄ΠΊΠ»ΡΡΠ°Π΅ΠΌΡΡ ΠΌΠΎΠ΄ΡΠ»Π΅ΠΉ Π±ΡΠ°ΡΠ·Π΅ΡΠ°.

ΠΠΎΠ΄ΠΊΠ»ΡΡΠ΅Π½ΠΈΠ΅ ΡΠ΅ΡΠ΅Π· Bluetooth 