Как работает схема драйвера шагового двигателя. Какие компоненты нужны для сборки драйвера своими руками. Как подключить драйвер к шаговому двигателю. Какие преимущества у самодельного драйвера перед готовыми решениями.
Принцип работы шагового двигателя
Шаговый двигатель — это электромеханическое устройство, которое преобразует электрические импульсы в дискретные механические перемещения. Его ротор совершает шаговые движения, поворачиваясь на фиксированный угол при подаче управляющего сигнала. Это обеспечивает высокую точность позиционирования без использования датчиков обратной связи.
Основные компоненты шагового двигателя:
- Статор с обмотками
- Ротор с постоянными магнитами или зубчатой структурой
- Вал для передачи вращения
При подаче тока на обмотки статора в определенной последовательности создается вращающееся магнитное поле, которое взаимодействует с ротором и заставляет его поворачиваться. Угол поворота за один шаг зависит от конструкции двигателя и обычно составляет 0.9° — 1.8°.

Виды шаговых двигателей
Существует несколько основных типов шаговых двигателей:
- С переменным магнитным сопротивлением
- С постоянными магнитами
- Гибридные
Также шаговые двигатели различаются по способу подключения обмоток:
- Униполярные — имеют общую точку у обмоток
- Биполярные — каждая обмотка подключается отдельно
Биполярные двигатели обеспечивают больший момент, но требуют более сложной схемы управления. Униполярные проще в подключении, но менее эффективны.
Назначение и принцип работы драйвера шагового двигателя
Драйвер шагового двигателя выполняет следующие основные функции:
- Формирует необходимые управляющие сигналы для коммутации обмоток двигателя
- Обеспечивает требуемый ток в обмотках
- Защищает двигатель и схему управления от перегрузок
Принцип работы драйвера заключается в последовательном переключении обмоток двигателя по заданному алгоритму. При этом используются силовые ключи (транзисторы), которые коммутируют ток в обмотках.
Основные режимы работы драйвера:
- Полношаговый — включение обмоток по одной
- Полушаговый — включение одной и двух обмоток попеременно
- Микрошаговый — плавное изменение тока в обмотках для увеличения разрешения
Компоненты для сборки драйвера шагового двигателя
Для создания простого драйвера шагового двигателя своими руками потребуются следующие компоненты:

- Микроконтроллер (например, ATmega328 или STM32)
- Силовые транзисторы (MOSFET или биполярные)
- Драйверы транзисторов (например, IR2104)
- Диоды для защиты от обратных токов
- Резисторы и конденсаторы
- Стабилизатор напряжения
- Печатная плата
Выбор конкретных компонентов зависит от параметров используемого двигателя и требований к драйверу. Важно учитывать максимальный ток и напряжение питания двигателя.
Схема подключения драйвера к шаговому двигателю
Рассмотрим базовую схему подключения драйвера к биполярному шаговому двигателю:
- Силовое питание подключается к драйверу через защитные цепи
- Выходы драйвера соединяются с выводами обмоток двигателя
- Управляющие сигналы от микроконтроллера подаются на входы драйвера
- Общий провод соединяет схему управления и силовую часть
Для униполярного двигателя схема немного упрощается за счет использования общей точки обмоток. При подключении важно соблюдать полярность и не допускать короткого замыкания выводов обмоток.
Алгоритм управления шаговым двигателем
Базовый алгоритм управления шаговым двигателем включает следующие этапы:
- Инициализация микроконтроллера и настройка портов ввода-вывода
- Задание начальных параметров (скорость, направление)
- Формирование последовательности управляющих импульсов
- Отправка сигналов на драйвер с заданным интервалом
- Контроль положения ротора (при необходимости)
- Обработка команд изменения режима работы
Для реализации различных режимов (полный шаг, полушаг, микрошаг) используются разные последовательности управляющих сигналов. Важно обеспечить плавное изменение скорости для предотвращения пропуска шагов.
Преимущества самодельного драйвера шагового двигателя
Создание драйвера шагового двигателя своими руками имеет ряд преимуществ:
- Полный контроль над всеми параметрами работы
- Возможность оптимизации под конкретный двигатель
- Экономия средств по сравнению с готовыми решениями
- Получение опыта разработки электронных устройств
- Простота модификации и добавления новых функций
Однако стоит учитывать, что самостоятельная разработка требует определенных знаний и навыков в области электроники и программирования микроконтроллеров.

Настройка и оптимизация работы драйвера
После сборки драйвера шагового двигателя важно провести его настройку и оптимизацию:
- Проверка правильности подключения всех компонентов
- Настройка токоограничения для защиты двигателя
- Подбор оптимальных параметров ШИМ-сигнала
- Тестирование различных режимов работы
- Измерение температуры компонентов при длительной работе
- Корректировка программы микроконтроллера при необходимости
Правильная настройка позволит добиться максимальной эффективности работы двигателя и увеличить срок службы всей системы. При возникновении проблем следует тщательно проверить схему и программный код.
Схема драйвера для шагового двигателя своими руками
Блок управления шаговым двигателем Доброго здоровья всем. За последние годы у меня скопилась куча шаговых двигателей, да все руки до них не доходили, а ведь шаговик штука очень интересная и нужная. Да, еще в Интернете прочитал, что много нашего брата мучаются с запуском таких двигунов, вот и решил сделать контроллер для проверки наиболее часто встречающихся шаговых двигателей. Шаговые двигатели достаточно распространены в устройствах, в которых необходимо добиться точного перемещения механизмов.
Поиск данных по Вашему запросу:
Схема драйвера для шагового двигателя своими руками
Схемы, справочники, даташиты:
Прайс-листы, цены:
Обсуждения, статьи, мануалы:
Дождитесь окончания поиска во всех базах.
По завершению появится ссылка для доступа к найденным материалам.
Содержание:
- Простой в изготовлении контроллер шагового двигателя из старых деталей
- простая схема управления шаговым двигателем
- Главное меню
- Как запустить шаговый двигатель без электроники
- Драйвер шагового двигателя своими руками
- Драйвер шагового двигателя своими руками
- Как работает шаговый электродвигатель?
- Драйвер шагового двигателя cw 5045
- Уважаемый Пользователь!
- Драйвер биполярных шаговых двигателей
ПОСМОТРИТЕ ВИДЕО ПО ТЕМЕ: Самодельный драйвер для униполярного шагового двигателя
youtube.com/embed/KAw2yoU90Is» frameborder=»0″ allowfullscreen=»»/>Простой в изготовлении контроллер шагового двигателя из старых деталей
Схема управления шаговым двигателем приведена на рисунке 1. Схема реализована на микросхемах простой логики. В качестве мощных ключей для коммутирования обмоток шагового двигателя применены составные транзисторы КТА, способные выдерживать ток до семи ампер.
При нажатии на одну из кнопок двигатель начинает вращаться в ту или иную сторону. Кнопки использованы двойные, поэтому при их отпускании размыкается и цепь питания обмоток шагового двигателя, что исключает протекание сквозных токов при остановке двигателя.
Но есть ситуации, когда для удержания ротора двигателя в нужном положении, необходимо, чтобы через одну из обмоток протекал удерживающий ток. В этом случае контроллер должен автоматически понизить напряжение питания обмоток двигателя до необходимой величины.
В данной схеме этой опции нет, здесь напряжение питания снимается с обмоток двигателя полностью.
Максимальное входное напряжение этой равно35В. Так что и максимальное напряжение питания двигателя будет равно 35В. Почти все элементы схемы смонтированы на печатной плате. На плате нет микросхемного стабилизатора напряжения, демпфирующих диодов, кнопок и конденсаторов фильтра. При необходимости их можно разместить на плате, изменив немного ее топологию. Скачать схему и рисунок печатной платы можно здесь.
Имя обязательно. Почта обязательно. Ответ: В условиях задачи цифры римские, а в ответе обычные — арабские. Подпишись на RSS и получай обновления блога! Поиск по сайту.
Подпишись на RSS! Получать обновления по электронной почте:. Полное или частичное копирование материалов запрещено. При согласованном использовании материалов сайта активная ссылка обязательна.
простая схема управления шаговым двигателем
Как правило, логические сигналы для управления шаговым двигателем формирует микроконтроллер. Речь в этой статье идет о простых драйверах, достаточных для большинства приложений. Существуют драйверы с гораздо большими возможностями:. По схеме подключения шаговые двигатели делятся на униполярные и биполярные.
Драйвер униполярного шагового двигателя. Напомню принцип управления униполярным шаговым двигателем.
Схема униполярного драйвера шагового двигателя на биполярных двигателя USB на микроконтроллере AVR своими руками — схема своими руками.
Главное меню
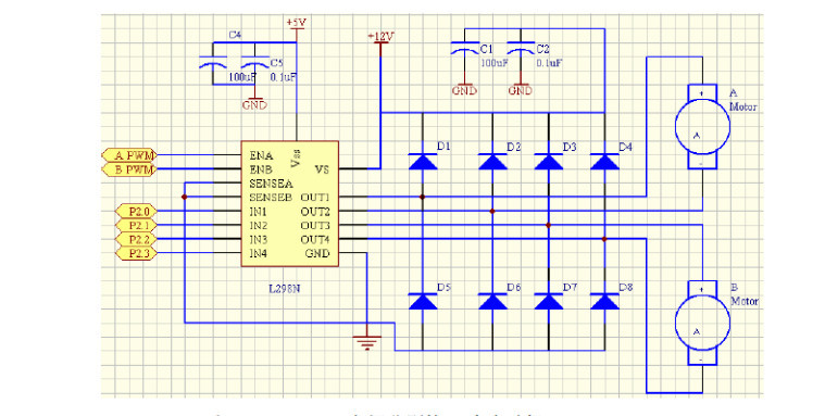
Ниже представлена принципиальная схема драйвера биполярных шаговых двигателей с двумя L усиленный 48В, 4А. Данный драйвер может использоваться для управления практически любых 2-фазных биполярных гибридных шаговиков с 4 выводами и может обеспечить ток работы до 4 ампер при максимальном напряжении 35В. Цепочкой R9 и C15 можно подбирать частоту ШИМ, при указанных номиналах она выше диапазона слышимых звуков, так что движок не жужжит. Потенциометром RV1 устанавливается рабочий ток двигателя. Если будете гонять на максимальной мощности , то нужно обязательно посадить его на хороший радиатор и поставить кулер, также не забудьте намазать термопастой. Скачать список элементов PDF. Средний балл статьи: 0 Проголосовало: 0 чел. Для добавления Вашей сборки необходима регистрация.
Оставить комментарий. Обнаружен блокировщик рекламы.
Как запустить шаговый двигатель без электроники
Пользователь интересуется товаром NR07 — Электронный конструктор «Источники питания» — серия Азбука электронщика арт. Пользователь интересуется товаром NR04 — Электронный конструктор «Классика схемотехники» — серия Азбука электронщика. Пользователь интересуется товаром MP — Универсальные часы реального времени RTC c управлением нагрузками по 4 каналам. Пользователь интересуется товаром NR05 — Электронный конструктор «Цифровая лаборатория» — серия Азбука электронщика.
Для работы практически всех электрических приборов, необходимы специальные приводные механизмы. Предлагаем рассмотреть, что такое шаговый двигатель, его конструкцию, принцип работы и схемы подключения.
Драйвер шагового двигателя своими руками
С какого то принтера. Просто так этот двигатель не запустить нужен драйвер или контроллер кто может подсказать схему драйвера или контроллера, буду очень признателен заранее спасибо.
Для сверления ПП нужны высокие обороты шпинделя. Для этого лучше подойдет коллекторный двигатель, а шаговый — нет! У шагового двигателя совершенно другое предназначение. Дело не столько в оборотах, сколько в материале.
Драйвер шагового двигателя своими руками
С его помощью можно проверить работу USB контроллера, зажигать его и гасить по команде из программы. Не считая того существует аппаратный шим, который автоматом врубается на линиях в микроконтроллере AVR через таймер счетчик. Управление движком подключается к контактам PB0, на другие вольные — контакты можно в будующем подключить еще движки и рабочие инструменты, PB1, PB2, но пока они пустуют, PB3. Мост — это особая схема соединения транзисторов, которая дозволяет подавать через их напряжение высочайшего уровня 24V в различных направлениях. Отдельное большое фото драйвера шагового двигателя: сходу подключать питание высочайшего уровня 24V к схеме и шаговый движок не рекомендую. Чтоб крутить шаговый движок, рекомендую сначало раздельно собрать и проверить работу лишь USB контроллера, 2 перед тем как собирать это сложное устройство, его я уже собрал вот тут — контроллер USB, надо: 1 собрать устройство — USB контроллер шагового мотора на микроконтроллере AVR и драйвер шагового мотора.
Их перебор крутит движок.
Блок управления шаговым двигателем на таймере NE (КРВИ1). Безупречные? А теперь посмотри на реальные фото Управляется данный двигатель с помощью электронной схемы – драйвера.
Как работает шаговый электродвигатель?
Схема драйвера для шагового двигателя своими руками
Создавая станок с ЧПУ своими руками , большинство на начальном этапе останавливается на выборе покупного чаще всего — китайского контроллера для шаговых двигателей, потому как это экономит время. Но уже после того, как станок готов и запущен, начинает закрадываться ощущение, что что-то не то… Чего-то не хватает или что-то сделано не правильно, или не доделано… Появляется некоторое недовольство, вопросы, связанные с точностью станка с ЧПУ. И так действительно происходит!
Драйвер шагового двигателя cw 5045
ВИДЕО ПО ТЕМЕ: Шаговый Двигатель Без Драйвера — Stepper Motor Run Without Driver
youtube.com/embed/PVylCDeHET4″ frameborder=»0″ allowfullscreen=»»/>Для управления шаговыми двигателями используют специальные устройства — драйверы шаговых двигателей. Популярный драйвер шагового двигателя А работает от напряжения В и может обеспечить ток до 1 А на фазу без радиатора. Рисунок 4. Схема подключения для управления скоростью и направлением движения. База знаний.
У меня много различной оргтехники, которая вышла из строя.
Уважаемый Пользователь!
Началось мое станкостроение со случайной ссылки на немецкий станок за DM, который на мой взгляд выглядел по детски, однако мог выполнять довольно много занятных функций. В тот момент, меня заинтересовала возможность рисовать платы это было еще до появления в моей жизни ЛУТ. В результате протяженных поисков в сети было найдено несколько сайтов посвященных этой проблеме, однако русскоязычных среди них не было ни одного это было примерно 3 года назад. Все собрал, запустил. Что получил, а получил дико греющиеся микросхемы ключей, и с трудом вращающийся двигатель.
Драйвер биполярных шаговых двигателей
Драйвер шагового двигателя своими руками — хотя биполярные шаговые двигатели относительно дороги, для своих физических размеров они обеспечивают высокий вращающий момент. Однако для двух обмоток мотора требуется восемь управляющих транзисторов, соединенных в четыре Н-моста. Каждый транзистор должен выдерживать перегрузки и короткие замыкания и быстро восстанавливать работоспособность. А драйверу, соответственно, требуются сложные схемы защиты с большим количеством пассивных компонентов.
Драйвер шагового двигателя схема
Пользователь интересуется товаром MP12F — Эффективный автоматический контролер вентилятора охлаждения. Пользователь интересуется товаром NM — Набор для сборки стабилизированного блока питания 2, Пользователь интересуется товаром NM — Набор для сборки автоматического выключателя электроприборов. Пользователь интересуется товаром BMM — Универсальный автомобильный адаптер K-L-линии для инжекторных двигателей.
Поиск данных по Вашему запросу:
Драйвер шагового двигателя схема
Схемы, справочники, даташиты:
Прайс-листы, цены:
Обсуждения, статьи, мануалы:
Дождитесь окончания поиска во всех базах.
По завершению появится ссылка для доступа к найденным материалам.
Содержание:
- Главное меню
- Шаговые двигатели и моторы Ардуино 28BYJ-48 с драйвером ULN2003
- Отладка схемы драйвера шагового двигателя
- Шаговый двигатель 6 проводов подключение
- Драйвер биполярных шаговых двигателей
- Драйвер шагового двигателя своими руками
- Шаговый двигатель и драйвер для него
- Контроллер шагового двигателя
- LV8714TA – высокоточный, мощный и энергоэффективный драйвер шагового двигателя
ПОСМОТРИТЕ ВИДЕО ПО ТЕМЕ: Шаговый Двигатель Без Драйвера — Stepper Motor Run Without Driver
youtube.com/embed/PVylCDeHET4″ frameborder=»0″ allowfullscreen=»»/>Главное меню
Шаговые двигатели широко используются в приложениях, требующих огромную точность. В отличие от электродвигателя постоянного тока у него отсутствуют щетки и коммутатор — для этого у него имеется несколько отдельных обмоток, которые коммутируются внешней электронной управляющей схемой или как ее принято называть одним словом — драйвером.
Вращение ротора в них осуществляется с помощью коммутации обмоток последовательно — шаг за шагом, без обратной связи. Здесь можно увидеть огромный минус всех шаговых двигателей — в случае механической перегрузки, когда ротор не двигается, шаги будут путаться и движение становится непредсказуемым.
По виду обмоток, шаговые двигатели бывают: униполярными и биполярными. По строению их можно классифицировать еще на как минимум три вида:. У шаговых двигателей первого типа зубчатые обмотки и ротор сделаны из стали. Максимальная сила тяги появляется в момент перекрытия зубьев обоих сторон.
В электродвигателях с постоянным магнитом, имеется постоянный магнит, который ориентируется в зависимости от полярности обмотки. В гибридных сочетают две технологии одномоментно.
Независимо от вида устройства для создания одного полного оборота вала равному градусов необходима целая сотня шагов коммутаций. Для обеспечения плавного и стабильного движения используют подходящую схему управления драйвер , в соответствии с параметрами шагового двигателя крутящий момент, инертность ротора, резонанс и т.
Кроме того схема драйвера может использовать различные способы коммутации. Последовательный метод коммутации по одной обмотке называют полным шагом, но если коммутация происходит поочередно одна и две обмотки, то это принято называть полушагом.
Бывают так же синусоидальные микрошаги, что дает им высокую точность и плавность хода. Шаговый двигатель используется для изготовлении печатных плат, микродрели, автоматической кормушки и в конструкциях роботомеханизированных аппаратов.
Если вы еще не сталкивались с шаговыми двигателями, то прочитайте внимательно эту статью.
Он имеет пять или шесть проводов. В соответствии со схемой запускается разом только одна четвертая обмоток. Линии Vcc обычно соединяются с плюсом источника питания.
Концы обмоток 1a, 1b, 2a, и 2b соединяются при коммутации через управляющие транзисторы только с землей, в связи, с чем их схема драйвера достаточно проста. Полярность его обмоток изменяется во время процесса коммутации. У биполярных шаговых двигателей имеется только четыре провода, которые соединяютсяполумостом. При коммутации полумосты прикладывают к концам обмоток с отрицательным или положительным напряжением.
Их запускают и с помощью биполярного драйвера: для этого необходимо соединить только линии обмоток 1a, 1b, 2a и 2b. Необходимые коммутации полу и полного шага и с обоими видами обмоток отображает таблица на рисунке ниже.
Управление биполярным ШД может потребовать гораздо больше сигналов, и его шаги представлены выходной полярностью схемы управления.
Шаговые двигатели отличаются от обычных управляемых двигателей постоянного тока тем что, совершают дискретное вращение под воздействием импульсных управляющих сигналов. В конкретном шаговом двигателе, который мы будем рассматривать, требуется 48 управляющих импульсов чтобы сделать полный оборот на градусов.
Еще одним важным преимущество шаговых двигателей можно считать то, что их скорость вращения может быть достигнута почти мгновенно при реверсировании направления вращения. В состав шагового двигателя входит ротор, представляющий обычный постоянный магнит, вращающийся внутри, и статор на четыре катушки, являющиеся частью корпуса и неподвижные. Ротор вращается от поступающих импульсных последовательностей подаваемых к одной или двум катушкам одномоментно. Для схемы драйвера шаговым двигателем потребуется контроллер.
Контроллер это такая большая специализированная микросхема, которая подает постоянное напряжение к любой из четырех катушек статора в зависимости от заложенной программы.
В нашей схеме такой микросхемой является ULN или ее российский аналог ККТ22, состоящий из множества мощных ключей с защитными диодами.
Последнии дают возможность подключать различные индуктивные нагрузки без дополнительной защиты от всплесков обратного напряжения.
Однополярный двигатель обладает пятью или шестью контактов в зависимости от типа. Если он имеет шесть контактов, то потребуется соединить выводы 1 и 2 красного цвета вместе и подключить их к плюсу напряжения питание. Оставшиеся выводы a1 желтого, b1 черного, a2 оранжевого и b2 коричневого цвета и подключить к контроллеру в соответствии со схемой.
Для управления шаговым двигателем с компьютером нам потребуется только компьютер с LPT разъемом или специализированном контроллере, который можно недорого приобрести и вставить в PCI слот материнской платы и программа.
Программу вы можете скачать по зеленой ссылке чуть выше. При управление шаговым двигателем с компьютера вы будете иметь намного больше возможностей при конструировании различных радиолюбительских самоделок или приспособлений.
В программе управления драйвером очень понятный и дружественный интерфейс для работы с шаговым двигателем, который дает возможность точно управлять скоростью шагового двигателя и направлением его вращения в режиме реального времени, а также вы сможете выбрать различные способы управления.
Схема драйвера дает возможность изменять скорость вращения вала и направление его вращения. Частота микроконтроллера формируется внешним генератором на 4 МГц.
На радиокомпонентах R1 — R3, С1 и транзисторе VT1 собран генератор прямоугольных импульсов, частоту которого можно регулировать сопротивлением R2.
Напряжение с емкости конденсатора С1 поступает на вывод RB5 микроконтроллера. После того как потенциал превысит пороговый уровень, на выводе RB7 образуется высокий потенциал. Поэтому, первый транзистор открывается и разряжает емкость, а затем алгоритм повторяется. При регулирование сопротивления R2 изменяется скорость вращения шагового двигателя от 27 до оборотов в минуту. Учтите, что при повышении скорости вращения, снижается крутящий момент на валу шагового двигателя.
Данная схема не имеет ОС, поэтому скорость вращения зависит только от переменного резистора R2 и от нагрузки на вал. Реверс обмоток двигателя осуществляется через транзисторные ключи VT2-VT5. Для защиты транзисторов от возможных всплесков, в схему введены диоды VD1 — VD4. Изменение направления вращения и остановка задается с помощью тумблеров SA1 — SA3.
Прошивку к МК смотри в архиве выше, в папке el. Рассмотрена схема управления шаговым двигателем униполярного типа в режиме полного шага через последовательный интерфейс RS компьютера. Драйвер способен управлять двумя шаговыми двигателями через программу специальную терминал. Диоды можно можно взять почти любые, кремниевые, какие влезут.
Полевой транзистор выбираем исходя из напряжения питания и потребляемого тока ШД. Если используется низковольтный ЩД, то и транзистор в схеме берем низковольтный, так как у него ниже сопротивление сток-исток.
Тогда сопротивление резисторов в цепи базы по схеме можно существенно снизить.
Таймер NE предназначен для генерации потока тактовых импульсов управляющими скоростью вращения шагового двигателя. Схема подходит для однополярного шагового двигателя, имеющего шесть управляющих выводов.
Изменяя сопротивление переменного резистора можно изменять частоту сигнала, а следовательно и скоростью вращения электродвигателя. Затем импульсы поступают на входы JK-тригеров на микросхеме CD, которые формируют управляющие импульсы в нужной последовательности. При помощи переключателя SA1 можно осуществлять реверсирование шагового двигателя. Шаговый двигатель и драйвер для него Здесь вы узнаете, что такое шаговый двигатель, познакомитесь с принципом его работы, а также рассмотрите простые схемы и драйвера управления шаговым двигателем.
На практике проанализируете работу и управление драйвером шагового электродвигателя с помощью параллельного порта персонального компьютера. С переменным магнитным сопротивлением : эти электродвигатели обеспечивают высоченную точность перемещения и очень низкий крутящий момент С постоянным магнитом — низкий уровень точности, большой крутящий момент, но самая низкая стоимость изготовления Гибридный шаговый двигатель — обеспечивает высокую точность, отличный крутящий момент, но и цена его бывает кусачей.
Схема управление шаговым двигателем на микроконтроллере PIC16f Схема управление двумя шаговыми двигателеми на микроконтроллере AVR.
Шаговые двигатели и моторы Ардуино 28BYJ-48 с драйвером ULN2003
Теория и практика. Кейсы, схемы, примеры и технические решения, обзоры интересных электротехнических новинок. Уроки, книги, видео. Профессиональное обучение и развитие. Сайт для электриков и домашних мастеров, а также для всех, кто интересуется электротехникой, электроникой и автоматикой. Категории: Электродвигатели и их применение , Схемы на микроконтроллерах Количество просмотров: Комментарии к статье: 0. Ардуино и шаговый двигатель: основы, схемы, подключение и управление.
Простая схема запуска шагового двигателя с реверсом. Обзор многоканального драйвера шаговых двигателей LPT DRV — YouTube Посадочный.
Отладка схемы драйвера шагового двигателя
Биполярные двигатели имеют две обмотки и, соответственно, четыре вывода. Униполярные двигатели также имеют две по обмотки, но у каждой из них есть центральный отвод, что позволяет использовать для управления двигателем простой униполярный драйвер т.
Иногда средние отводы могут быть объединены внутри двигателя, такой двигатель может иметь 6 или 5 выводов. В силу простоты униполярной схемы управления эти двигатели находят широкое применение в самых различнх областях промышленности. Однако большинство драйверов предназначено для управления биполярными двигателями. Поэтому наибольший практический интерес у новичков вызывает именно схема управления биполярным шаговым двигателем. Постараемся разабраться, каким образом можно подключить 6-ти или 8-ми выводной мотор к биполярной схеме управления и как при этом изменяются электрические характеристики двигателя? Для подключения 6-ти выводного шагового двигателя к классическому биполярному драйверу может быть выбран один из двух способов — униполярное либо биполярное подключение обмоток двигателя. Если требуется вращать двигатель на средних и высоких скоростях из диапазона рабочих скоростей , лучший тип подключения — использовать центральный отвод. Электрические характеристики двигателя — ток обмотки, сопротивление обмотки, статический крутящий момент, индуктивность обмоток и др.
Шаговый двигатель 6 проводов подключение
В состав микросхемы нового драйвера LVTA входят:. Для обеспечения высокой надежности в микросхему LVTA интегрированы следующие защитные схемы:. Драйвер LVTA поддерживает режим микрошага с разрешением шагов на оборот 1. Для реализации микрошагового режима в микросхеме имеются 4 независимых аналоговых входа на каждый мост, позволяющие пропорционально управлять током в обмотках шагового двигателя. Если этот вход не подключен или на него подан логический низкий уровень, то микросхема будет находиться в дежурном режиме с потреблением не более 1мкА.
Ниже представлена принципиальная схема драйвера биполярных шаговых двигателей с двумя L усиленный 48В, 4А. Данный драйвер может использоваться для управления практически любых 2-фазных биполярных гибридных шаговиков с 4 выводами и может обеспечить ток работы до 4 ампер при максимальном напряжении 35В.
Драйвер биполярных шаговых двигателей
Шаговые двигатели уже давно и успешно применяются в самых разнообразных устройствах.
Их можно встретить в дисководах, принтерах, плоттерах, сканерах, факсах, а также в разнообразном промышленном и специальном оборудовании. В настоящее время выпускается множество различных типов шаговых двигателей на все случаи жизни. Однако правильно выбрать тип двигателя — это еще пол-дела. Не менее важно правильно выбрать схему драйвера и алгоритм его работы, который зачастую определяется программой микроконтроллера. Цель этой статьи — систематизировать сведения об устройстве шаговых двигателей, способах управления ими, схемах драйверов и алгоритмах.
Драйвер шагового двигателя своими руками
Как правило, логические сигналы для управления шаговым двигателем формирует микроконтроллер. Речь в этой статье идет о простых драйверах, достаточных для большинства приложений. Существуют драйверы с гораздо большими возможностями:. По схеме подключения шаговые двигатели делятся на униполярные и биполярные. Драйвер униполярного шагового двигателя. Напомню принцип управления униполярным шаговым двигателем.
Четыре обмотки с общим проводом, подключенным к одному полюсу источника питания. Для коммутации обмоток таким способом достаточно всего четырех ключей, замыкающих обмотки на землю.
Принципиальная схема Контроллер шагового двигателя.
Шаговый двигатель и драйвер для него
Драйвер шагового двигателя схема
Согласно веб-сайту Pololu, цепь должна быть подключена следующим образом:. Вместо этого он просто шипит на высоком поле. Через некоторое время драйвер становится очень жарким.
Контроллер шагового двигателя
ВИДЕО ПО ТЕМЕ: Принцип работы шагового двигателя
Драйвер шагового двигателя своими руками — хотя биполярные шаговые двигатели относительно дороги, для своих физических размеров они обеспечивают высокий вращающий момент. Однако для двух обмоток мотора требуется восемь управляющих транзисторов, соединенных в четыре Н-моста.
Каждый транзистор должен выдерживать перегрузки и короткие замыкания и быстро восстанавливать работоспособность. А драйверу, соответственно, требуются сложные схемы защиты с большим количеством пассивных компонентов. Рисунок 1. Одна микросхема в корпусе для поверхностного монтажа и несколько пассивных компонентов могут управлять биполярным шаговым двигателем.
Шаговые двигатели широко используются в приложениях, требующих огромную точность.
LV8714TA – высокоточный, мощный и энергоэффективный драйвер шагового двигателя
Началось мое станкостроение со случайной ссылки на немецкий станок за DM, который на мой взгляд выглядел по детски, однако мог выполнять довольно много занятных функций. В тот момент, меня заинтересовала возможность рисовать платы это было еще до появления в моей жизни ЛУТ. В результате протяженных поисков в сети было найдено несколько сайтов посвященных этой проблеме, однако русскоязычных среди них не было ни одного это было примерно 3 года назад. Все собрал, запустил.
Что получил, а получил дико греющиеся микросхемы ключей, и с трудом вращающийся двигатель.
Нажимая на кнопку «Отправить», Вы соглашаетесь на обработку персональных данных. Шаговые двигатели получили широкое распространение во многих системах управления в составе промышленного оборудования, благодаря тому, что позволяют производить управляемое и очень точное движение. Простейшие схемы драйверов для шагового двигателя позволяют производить движения в режиме полного шага, при котором обмотки двигателя поочередно включаются и отключаются, совершая 48 или дискретных шагов за один полный оборот вала двигателя.
Схема драйвера шагового двигателя 6696 просмотров
Цепь двоичного счетчика декад теоретически является схемой привода двигателя. Преимущества этой схемы в том, что ее можно использовать для работы 2-10-шаговых шаговых двигателей. Давайте поговорим об основах шагового двигателя, прежде чем двигаться дальше.
Шаговый двигатель не работает от постоянного источника питания.
Только регулируемые и упорядоченные импульсы мощности могут привести его в действие. Мы должны обсудить УНИПОЛЯРНЫЕ и БИПОЛЯРНЫЕ шаговые двигатели, прежде чем идти дальше. Мы можем взять центр, отводящий все обмотки для общей местности или общей мощности, как это видно в ОДНОПОЛЯРНОМ шаговом двигателе.
Buy from Amazon
Hardware Components
The following components are required to make Stepper Motor Driver Circuit
| S. No | Component | Value | Qty | ||
|---|---|---|---|---|---|
| 1 | 555 Timer IC | 1 | |||
| 2 | Конденсатор | 1 мкф, 100 мкф | 1 | ||
| 3 | Перемесенный сопротивление | 220K | . 0036 | 1 | |
| 4 | Resistor | 1K, 22K | 1 | ||
| 5 | Supply voltage | +9V to +12V | 1 | ||
| 6 | IC | CD4017 | 1 | ||
| 7 | Diode | 1N4007 | 1 | ||
| 8 | Transistor | 2N3904 or 2N2222 | 2 |
NE555 IC Pinout
Для получения подробного описания схемы выводов, размеров и технических характеристик загрузите техническое описание микросхемы NE555.
Схема работы
На рисунке показана принципиальная схема двухкаскадного драйвера шагового двигателя. ИС таймера 555 теперь производит часы или прямоугольную волну, как показано на принципиальной схеме. В этом случае тактовая частота не может постоянно поддерживаться, поэтому шаговый двигатель должен иметь переменную скорость вращения.
Потенциометр или пресет с резистором 1 кОм в ответвлении между 6-м и 7-м контактами задается для достижения этой переменной скорости. Сопротивление меняется в зависимости от горшка, поэтому 555 изменений в ответвлении дают тактовую частоту.
На рисунке важна только третья формула. Вы можете видеть, что частота обратно пропорциональна R2, что составляет 1 K + 220 K POT в цепи. Таким образом, увеличение R2 вызывает снижение частоты. И затем частота уменьшается, если горшок меняется, чтобы увеличить сопротивление ветви.
Счетчик DECADE BINARY поставляется вместе с часами, созданными микросхемой таймера 555. Двоичный счетчик теперь подсчитывает количество импульсов, подаваемых на часы, и формирует высокий вывод для соответствующего вывода.
Если число событий равно 2, то на выводе счетчика Q1 устанавливается высокий уровень, а на выводе счетчика Q5 — высокий уровень, если подсчитано 6. Это эквивалентно двоичному счетчику, за исключением того, что счет является десятичным, т. е. 1 2 3 4 — 9, поэтому только выводы Q6 будут иметь высокий уровень, если счет равен 7. (1 + 2 + 4) В двоичных счетчиках выводы сильные в двоичных счетчиках Q0. , Q1 и Q2. Эти выходы подаются на транзисторы для лучшей работы шагового двигателя.
Применение и использование
Поскольку шаговый двигатель управляется цифровым способом с помощью входного импульса, он может работать в системах с компьютерным управлением. Они используются в станках с числовым программным управлением и используются для магнитофонов, дисков, принтеров и электрических часов.
Похожие сообщения:
Схема шагового двигателя— онлайн-курс по цифровой электронике
На следующей схеме показаны различные блоки схемы для управления униполярным шаговым двигателем.
2 блока
- 2-битный синхронный счетчик — входы D (направление) и CLK. D будет определять направление вращения, а частота CLK будет устанавливать скорость вращения. Схема драйвера двигателя
- и униполярный шаговый двигатель. Схема драйвера двигателя преобразует цифровые сигналы Q A и Q B в соответствующие управляющие токи, требуемые шаговым двигателем.
2-битный синхронный счетчик
Следующая диаграмма состояний описывает последовательность шаговых двигателей.
Получается из таблицы ниже. С диаграммой состояний перейдите к проектированию синхронных цепей, чтобы получить схему.
Схема драйвера двигателя и униполярный шаговый двигатель
Обычный шаговый двигатель представляет собой униполярный двигатель с четырьмя катушками. Они называются униполярными, потому что требуют только включения и выключения их катушек.
Показан шаговый двигатель PF443-03A от Mycom. Он указан при напряжении питания 12В и токе катушки 0,31А.
Каждый шаг составляет 1,8 градуса. Для прототипирования можно поставить шаговый двигатель от 5В.
Шаговый двигатель не может управляться напрямую с выхода триггеров. ULN2003, высоковольтный, сильноточный драйвер Дарлингтона, состоящий из семи пар Дарлингтона NPN, используется для привода двигателя. Все они оснащены встроенными фиксирующими диодами для переключения индуктивных нагрузок. ULN2003 имеет максимальное поддерживаемое выходное напряжение 50 В и максимальный выходной ток 0,5 А на канал, что легко соответствует требованиям шагового двигателя Mycom PF443.
Показана пошаговая последовательность для униполярного шагового двигателя с четырьмя катушками. Если вы запускаете пошаговую последовательность вперед, степпер вращается по часовой стрелке; запустить его назад, и степпер вращается против часовой стрелки. Скорость двигателя зависит от того, насколько быстро контроллер выполняет последовательность шагов.
Поскольку доходы от рекламы падают, несмотря на увеличение числа посетителей, нам нужна ваша помощь, чтобы поддерживать и улучшать этот сайт, что требует времени, денег и тяжелой работы.

