Как работает ламповый усилитель на 6Н2П и 6П3С. Какие особенности имеет эта схема. Каковы ее технические характеристики и звуковые качества. Как собрать и настроить такой усилитель своими руками.
Общее описание схемы лампового усилителя на 6Н2П и 6П3С
Рассматриваемая схема лампового усилителя низкой частоты была разработана А. Баевым и опубликована в журнале «МРБ» в 1967 году. Это классическая схема однотактного усилителя мощности на популярных отечественных лампах 6Н2П в предварительном каскаде и 6П3С в выходном.
Основные особенности данной схемы:
- Использование распространенных и доступных ламп
- Простота конструкции и настройки
- Возможность работы с двумя или четырьмя выходными лампами
- Регулировка тембра по низким и высоким частотам
- Применение глубокой отрицательной обратной связи
- Питание от сети 220 В
Усилитель развивает выходную мощность 30 или 60 Вт в зависимости от количества выходных ламп. Это позволяет использовать его как для домашнего прослушивания, так и для озвучивания небольших помещений.

Технические характеристики усилителя
Рассмотрим основные технические параметры данного лампового усилителя:
- Выходная мощность: 30 Вт (2 лампы) или 60 Вт (4 лампы)
- Диапазон воспроизводимых частот: 30-18000 Гц
- Неравномерность АЧХ: не более 3 дБ
- Чувствительность по входу «Микрофон»: 5 мВ
- Чувствительность по входу «Звукосниматель»: 150 мВ
- Напряжение питания: 220 В
- Потребляемая мощность: 80-160 Вт
Как видно, усилитель обладает достаточно широким диапазоном воспроизводимых частот и хорошей линейностью АЧХ. Это позволяет получить качественное звучание при воспроизведении музыкального материала.
Принципиальная схема усилителя
Рассмотрим подробнее принципиальную схему данного лампового усилителя:
Входной каскад выполнен на левом триоде лампы 6Н2П (Л1). С нагрузки этого каскада через конденсатор С1 и переключатель В1 «Микрофон-звукосниматель» сигнал поступает на сетку правого триода Л1.
В катодную цепь второго каскада (резистор R9) подается сигнал отрицательной обратной связи с выхода усилителя через резисторы R42, R43 и конденсатор С21. Это обеспечивает охват всего усилителя глубокой ООС, снижающей нелинейные искажения.

Анодные цепи лампы Л1 питаются через развязывающие RC-фильтры С2, R4 и С7, R17. Они уменьшают фон переменного тока и предотвращают паразитные связи между каскадами.
После каскадов предварительного усиления включены цепи регулировки тембра по низким и высоким частотам. Это позволяет подстроить звучание под акустику помещения и вкус слушателя.
Особенности выходного каскада
Выходной каскад усилителя имеет интересную особенность — возможность работы на двух или четырех лампах 6П3С. Это реализовано с помощью переключателя В3, отключающего две лампы (Л5 и Л6).
При отключении двух ламп сопротивление нагрузки оконечных ламп увеличивается в два раза. Для сохранения оптимального режима работы необходимо также отключить одну из двух параллельно включенных акустических систем.
Такое схемотехническое решение позволяет:
- Уменьшить выходную мощность при необходимости
- Повысить экономичность усилителя
- Продлить срок службы ламп
В режиме работы на двух лампах выходная мощность составляет около 30 Вт, на четырех — до 60 Вт. Это дает возможность гибко подстраивать мощность усилителя под конкретные условия применения.

Выходной трансформатор и его параметры
Важнейшим элементом лампового усилителя является выходной трансформатор. От его характеристик во многом зависит качество звучания всего устройства.
В данной схеме применяется трансформатор со следующими параметрами первичной обмотки:
- Сопротивление постоянному току: 180 Ом
- Индуктивность: 10-12 Гн
- Число витков: 2800
Вторичная обмотка имеет отводы для подключения нагрузки 4, 8 и 16 Ом. Количество витков вторичной обмотки зависит от сопротивления нагрузки и режима работы выходного каскада:
| Сопротивление нагрузки, Ом | Число витков для 2-х ламп | Число витков для 4-х ламп |
|---|---|---|
| 4 | 110 | 152 |
| 8 | 152 | 216 |
| 16 | 216 | 304 |
Правильный расчет и изготовление выходного трансформатора критически важны для получения хороших параметров усилителя. При самостоятельном изготовлении необходимо точно выдержать указанные значения.
Блок питания усилителя
Для питания ламп усилителя требуется несколько напряжений:
- Анодное напряжение +250-280 В
- Напряжение накала ламп 6,3 В
- Отрицательное напряжение смещения -38 В
Блок питания собран по классической трансформаторной схеме с выпрямителем на диодах и емкостным фильтром. Силовой трансформатор имеет несколько вторичных обмоток:

- 2×290 В для анодного питания
- 2×3,15 В для накала ламп
- 50 В для цепи смещения
Выпрямитель собран по мостовой схеме на диодах Д242. Фильтр анодного напряжения — на конденсаторах С16-С19 емкостью по 50 мкФ.
Отрицательное напряжение смещения получается выпрямлением отдельной обмотки трансформатора. Оно стабилизируется стабилитроном Д814Д.
Настройка и регулировка усилителя
Настройка собранного усилителя заключается в установке правильных режимов работы ламп. Основные этапы:
- Проверка монтажа и отсутствия коротких замыканий
- Включение питания и проверка напряжений источника питания
- Установка напряжения смещения -38 В на сетках выходных ламп
- Проверка анодных напряжений и токов всех каскадов
- Регулировка глубины отрицательной обратной связи
При настройке необходимо строго соблюдать технику безопасности, так как в усилителе присутствуют опасные для жизни напряжения.
Основной инструмент для настройки — мультиметр. Измеряются напряжения и токи в контрольных точках схемы, сравниваются с расчетными значениями.

Звуковые характеристики усилителя
Рассмотренная схема усилителя на лампах 6Н2П и 6П3С обладает хорошими звуковыми качествами:
- Мягкое и комфортное звучание, характерное для ламповой техники
- Широкая звуковая сцена с хорошей локализацией инструментов
- Естественная передача тембров музыкальных инструментов
- Достаточный запас по мощности для домашнего применения
- Низкий уровень шумов и фона
Применение глубокой ООС позволяет снизить нелинейные искажения до приемлемого уровня. При этом сохраняется характерное «ламповое» звучание, ценимое многими аудиофилами.
Возможность регулировки тембра позволяет подстроить звучание под конкретную акустику и помещение. Это повышает универсальность усилителя.
Возможные модификации схемы
Рассмотренная схема усилителя допускает различные модификации для улучшения параметров или адаптации под конкретные задачи:
- Замена ламп на аналоги с лучшими характеристиками (например, 6Н23П вместо 6Н2П)
- Применение более качественных выходных трансформаторов
- Использование лампового выпрямителя вместо полупроводникового
- Добавление катодного повторителя в драйверный каскад
- Реализация ультралинейного включения выходных ламп
При модификациях важно сохранить общую концепцию схемы и не нарушить режимы работы ламп. Любые изменения требуют перерасчета и экспериментальной проверки параметров усилителя.

Заключение
Рассмотренная схема лампового усилителя А. Баева на лампах 6Н2П и 6П3С представляет собой классический образец ламповой техники. Несмотря на солидный возраст, она до сих пор актуальна и может быть рекомендована для самостоятельной постройки.
Основные достоинства данной конструкции:
- Простота схемы и доступность компонентов
- Хорошие звуковые характеристики
- Надежность и ремонтопригодность
- Возможность модернизации
Сборка такого усилителя своими руками позволит приобщиться к «ламповому звуку» и получить представление об основах ламповой схемотехники. Это может стать хорошей отправной точкой для дальнейшего изучения ламповой аудиотехники.
Схема лампового усилителя А. Баева на 6Н2П, 6П3С, 6Е5С (30-60Вт)
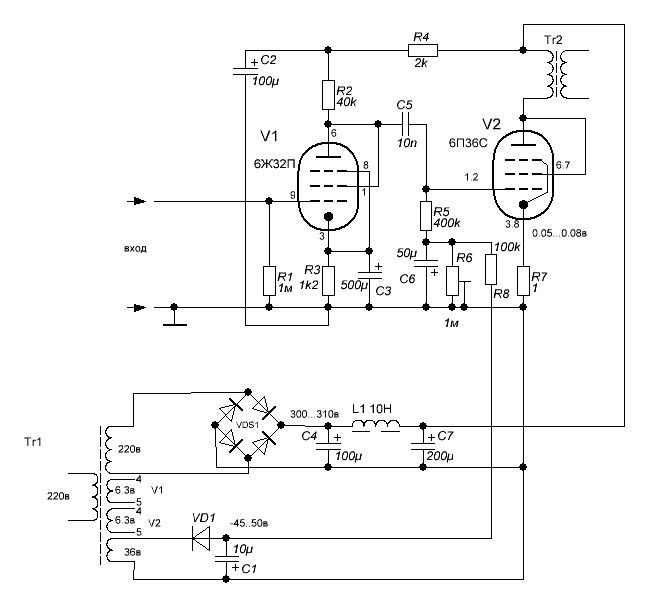
Достоинством усилителя мощности низкой частоты А. Баева (МРБ-1967) является то, что он собран из широко распространенных радиодеталей, электрическая схема его хорошо отработана и при повторении легко налаживается с помощью одного вольтамперметра. Усилитель развивает максимальную выходную мощность 30 или 60 Вт в зависимости от того, сколько ламп работает в выходном каскаде (две или четыре).
Полоса воспроизводимых частот 30…18000 Гц; нелинейность частотной характеристики не более 3 дБ. Чувствительность в режиме работы ”Микрофон” порядка 5 мВ, а в режиме ”3вукосниматель” — 150 мВ. Питается усилитель от сети 220 В; потребляемая мощность 80-160 Вт в зависимости от выходной мощности.
Принципиальная электрическая схема усилителя НЧ изображена на рис.29. Микрофонный усилитель собран на левом триоде лампы Л1. С нагрузки этого каскада через конденсатор С1 и переключатель ”Микрофон-звукосниматель” (В1) сигнал поступает на сетку правого триода Л1.
В цепь катода (R9) второго каскада подается сигнал отрицательной обратной связи с выхода УНЧ (резисторы R42, R43 и конденсатор С21). Таким образом, весь усилитель охвачен глубокой отрицательной обратной связью, значительно снижающей нелинейные искажения.
Анодные цепи лампы Л1 питаются через развязывающие фильтры С2, R4 и С7, R17, уменьшающие фон переменного тока и предотвращающие паразитную связь между каскадами. После каскадов предварительного усиления включены цепи регулировки тембров по низшим и высшим звуковым частотам.
Особенностью оконечного каскада является то, что в целях уменьшения выходной мощности и повышения экономичности усилителя имеется возможность отключения двух выходных ламп (Л5 и Л6) переключателем В3. При отключении двух ламп сопротивление нагрузки оконечных ламп увеличится в два раза, следовательно, и сопротивление нагрузки должно увеличиться в два раза; в этом случае для создания оптимального режима работы выходного каскада следует отключить одну звуковую колонку.
В нашем случае это условие выполняется: сопротивление двух звуковых колонок, включенных параллельно, составляет 14 Ом, а одной — 28 Ом.
Конструктивные параметры трансформаторов схемы приведены в таблице, а расположение обмоток выходного трансформатора — на рис.30.
| Обозначение обмотки на схеме | Число витков | Марка и диаметр провода Сердечники | ||
| Тр1 | 1 — 2 | 600 | ПЭВ 0,69 | Ш25х80 |
| 3 — 4 | 92 | ПЭВ 0,2 | ||
| 5 — 6 | 908 | ПЭВ 0,47 | ||
| 7 — 8 | 18 | ПЭВ 1,3 | ||
| 9 — 10 — 11 | 9 + 9 | ПЭВ 0,8 | ||
| экран | Один
слой |
ПЭЛШО 0,1 | ||
| Тр2 | 1 — 2 | 62 | ПЭВ 1,0 | Ш25х70 |
| 3 — 4 | 1100 | ПЭВ 0,29 | ||
| 4 — 5 | 700 | ПЭВ 0,29 | ||
| 6 — 7 | 124 | ПЭВ 1,0 | ||
| 8 — 9 | 700 | ПЭВ 0,29 | ||
| 9 — 10 | 1100 | ПЭВ 0,29 | ||
| 11 — 12 | 62 | ПЭВ 1,0 | ||
| Сопротивление нагрузки по постоянному току, Ом | Число витков вторичной обмотки | |
| Для 2-х ламп | Для 4-х ламп | |
| 2,25 | 70 | 99 |
| 5,5 | 110 | 152 |
| 8 | 131 | 180 |
| 10 | 147 | 207 |
| 11 | 152 | 216 |
| 14 | 175 | 248 |
| 28 | 248 | 350 |
Налаживание усилителя в основном заключается в проверке и установке режимов работы радиоламп в соответствии с указанными на принципиальной схеме (рис.
29). После окончательной проверки монтажа включают питание и проверяют правильность подключения вторичной обмотки выходного трансформатора. Если усилитель возбуждается, следует поменять местами выводы вторичной обмотки. Затем с помощью потенциометра R35 устанавливают напряжение (-38 В) на управляющих сетках ламп выходного каскада. После этого проверяют режимы работы всех остальных каскадов. В случае их отклонения от нормы более чем на 10% необходимо проверить номиналы резисторов и исправность конденсаторов. В последнюю очередь потенциометром R42 устанавливают величину ООС, руководствуясь тем, что при очень глубокой связи возможно возбуждение УМЗЧ на ультранизких частотах, а при малой связи за счет большего коэффициента усиления появляется повышенный фон переменного тока.
Источник: Радиоаматор 1999. 40 лучших конструкций ламповых УМЗЧ за 40 лет.
Схема лампового усилителя А. Баева на 6Н2П, 6П3С, 6Е5С (30-60Вт)
Портал QRZ.RU существует только за счет рекламы, поэтому мы были бы Вам благодарны если Вы внесете сайт в список исключений.
Мы стараемся размещать только релевантную рекламу, которая будет интересна не только рекламодателям, но и нашим читателям. Отключив Adblock, вы поможете не только нам, но и себе. Спасибо.
Как добавить наш сайт в исключения AdBlock
QRZ.RU > Каталог схем и документации > Схемы наших читателей > Аудиотехника > Схема лампового усилителя А. Баева на 6Н2П, 6П3С, 6Е5С (30-60Вт)
class=»small»>
Достоинством усилителя мощности низкой частоты А. Баева (МРБ-1967) является то, что он собран из широко распространенных радиодеталей, электрическая схема его хорошо отработана и при повторении легко налаживается с помощью одного вольтамперметра. Усилитель развивает максимальную выходную мощность 30 или 60 Вт в зависимости от того, сколько ламп работает в выходном каскаде (две или четыре).
Полоса воспроизводимых частот 30…18000 Гц; нелинейность частотной характеристики не более 3 дБ.
Чувствительность в режиме работы ”Микрофон” порядка 5 мВ, а в режиме ”3вукосниматель” — 150 мВ. Питается усилитель от сети 220 В; потребляемая мощность 80-160 Вт в зависимости от выходной мощности.
Принципиальная электрическая схема усилителя НЧ изображена на рис.29. Микрофонный усилитель собран на левом триоде лампы Л1. С нагрузки этого каскада через конденсатор С1 и переключатель ”Микрофон-звукосниматель” (В1) сигнал поступает на сетку правого триода Л1. В цепь катода (R9) второго каскада подается сигнал отрицательной обратной связи с выхода УНЧ (резисторы R42, R43 и конденсатор С21). Таким образом, весь усилитель охвачен глубокой отрицательной обратной связью, значительно снижающей нелинейные искажения.
Анодные цепи лампы Л1 питаются через развязывающие фильтры С2, R4 и С7, R17, уменьшающие фон переменного тока и предотвращающие паразитную связь между каскадами. После каскадов предварительного усиления включены цепи регулировки тембров по низшим и высшим звуковым частотам.
Особенностью оконечного каскада является то, что в целях уменьшения выходной мощности и повышения экономичности усилителя имеется возможность отключения двух выходных ламп (Л5 и Л6) переключателем В3. При отключении двух ламп сопротивление нагрузки оконечных ламп увеличится в два раза, следовательно, и сопротивление нагрузки должно увеличиться в два раза; в этом случае для создания оптимального режима работы выходного каскада следует отключить одну звуковую колонку.
В нашем случае это условие выполняется: сопротивление двух звуковых колонок, включенных параллельно, составляет 14 Ом, а одной — 28 Ом.
Конструктивные параметры трансформаторов схемы приведены в таблице, а расположение обмоток выходного трансформатора — на рис.30.
| Обозначение обмотки на схеме | Число витков | Марка и диаметр провода Сердечники | ||
| Тр1 | 1 — 2 | 600 | ПЭВ 0,69 | Ш25х80 |
| 3 — 4 | 92 | ПЭВ 0,2 | ||
| 5 — 6 | 908 | ПЭВ 0,47 | ||
| 7 — 8 | 18 | ПЭВ 1,3 | ||
| 9 — 10 — 11 | 9 + 9 | ПЭВ 0,8 | ||
| экран | Один
слой |
ПЭЛШО 0,1 | ||
| Тр2 | 1 — 2 | 62 | ПЭВ 1,0 | Ш25х70 |
| 3 — 4 | 1100 | ПЭВ 0,29 | ||
| 4 — 5 | 700 | ПЭВ 0,29 | ||
| 6 — 7 | 124 | ПЭВ 1,0 | ||
| 8 — 9 | 700 | ПЭВ 0,29 | ||
| 9 — 10 | 1100 | ПЭВ 0,29 | ||
| 11 — 12 | 62 | ПЭВ 1,0 | ||
| Сопротивление нагрузки по постоянному току, Ом | Число витков вторичной обмотки | |
| Для 2-х ламп | Для 4-х ламп | |
| 2,25 | 70 | 99 |
| 5,5 | 110 | 152 |
| 8 | 131 | 180 |
| 10 | 147 | 207 |
| 11 | 152 | 216 |
| 14 | 175 | 248 |
| 28 | 248 | 350 |
Налаживание усилителя в основном заключается в проверке и установке режимов работы радиоламп в соответствии с указанными на принципиальной схеме (рис.
29). После окончательной проверки монтажа включают питание и проверяют правильность подключения вторичной обмотки выходного трансформатора. Если усилитель возбуждается, следует поменять местами выводы вторичной обмотки. Затем с помощью потенциометра R35 устанавливают напряжение (-38 В) на управляющих сетках ламп выходного каскада. После этого проверяют режимы работы всех остальных каскадов. В случае их отклонения от нормы более чем на 10% необходимо проверить номиналы резисторов и исправность конденсаторов. В последнюю очередь потенциометром R42 устанавливают величину ООС, руководствуясь тем, что при очень глубокой связи возможно возбуждение УМЗЧ на ультранизких частотах, а при малой связи за счет большего коэффициента усиления появляется повышенный фон переменного тока.
Источник: Радиоаматор 1999. 40 лучших конструкций ламповых УМЗЧ за 40 лет.
Драйверный каскад для усилителя 6p3s SE
08.2021 2:11
#7
- #7
Катодная обратная связь от обмотки 8 Ом дает эффективную нагрузку 2,8 кОм, использование обратной связи 16 Ом дает 2900. Верните катодный байпас на вторичную обмотку вместо земли (противоположный конец заземлен, конечно, с правильной фазой). Это не дает большой обратной связи, может быть, 2 дБ.
#8
- #8
Вторая схема кажется более интересной, экран 6п3п хорошо регулируется серией стабилитронов, хотя я бы поставил, может быть, конденсатор MKP на землю.
Проблемы Я хотел бы использовать некоторые трубки, которые у меня уже есть. Русских у меня всего три вида, 6п1 6н2п и (6п3с как п.т.) или как вариант есс82, есс88, есс85, 6цг7…
Тогда я подозреваю, что пара купленных мною OT, оцененных продавцом как EL34, 6L6 и т. д., на самом деле подходят для создания гитарного усилителя, где лампы плотно прилегают к шее и не требуются требования HIFI.
#9
- #9
#10
- #10
Насколько я помню, 6P3S хочет, чтобы OPT был около 5k или 6k в режиме Triode, возможно, 4k в режиме тетрод, аналогично 6P6S, но с более высокими рейтингами.
Что касается драйвера, я смотрел на это, и хотя я еще не пробовал, я рассматривал: 6N3P, 6N5P, ECC88.
Я думаю, что 6N2P может быть немного слаб, но это только утверждение
#11
- #11
Я думаю, что входная емкость 6L6 (6П3С) в триоде составляет около 100 пФ (могу предположить, что она высокая, но это лучше, чем слишком низкая).
Идея состоит в том, что вы хотите, чтобы каскад драйвера мог потреблять достаточный ток, чтобы избежать ограничения нарастания на громких высокочастотных переходных процессах при включенном усилителе.
По моим расчетам, если ваш 6П3С-триод смещен на -35Вг1, и вы хотите иметь возможность раскачать эти 35В пика до 100кГц (я знаю, что это перебор, но…), то каскад драйвера должен быть поглотить 2,2 мА во входную емкость.
По моему мнению, 6N2P был бы маргиналом в этом положении, но, вероятно, он работал бы достаточно хорошо в реальной жизни, потому что реальная музыка не имеет высокочастотного содержания в полной шкале (большая часть энергии приходится на низкие средние частоты). ). Тем не менее, я считаю хорошей практикой проектировать с большим запасом мощности, поэтому я бы предпочел видеть драйверную лампу с Ip 4 мА или более. Вы всегда можете использовать 6N2P с катодным повторителем 6N8S, 6N3P или ECC88 или истоковым повторителем MOSFET после него.
Некоторым людям нравится каскад с одним триодом, такой как 6S45P, или 6J9P или 6J52P с триодной разводкой, но они подходят для ВЧ-ламп, которые, как правило, сильно различаются и могут быть микрофонными.
#12
- #12
Спасибо за предложение, действительно есть несколько схем, основанных на катодном повторителе в каскаде драйвера, как вы говорите, и, как вы говорите, они могут улучшить звук. В любом случае, поскольку у OT 50% ультралинейных ответвлений, я думаю, что использую их вместо простого триода.
Проблема в том, как использовать нынешние OT из-за их недостаточно низкого импеданса (2,5 кОм), что слишком мало для этих ламп. Они имеют мощность 15 Вт (около 1,5 кг каждый) и хорошо подходят для того, чтобы выбросить их (на заводе ES.CO. электронные излишки) и прервать проект.
Хотя и не в лучшую сторону, моя идея состоит в том, чтобы заменить мой 8-омный динамик на 4-омный вторичный ответвитель, чтобы иметь вторичное отраженное сопротивление около 4800 Ом.
Конечно, я немного потеряю средне-высокую частоту и получу нехватку мощности, но я могу попробовать и посмотреть.
№13
- №13
Я забыл, динамики, которые я обычно использую, имеют номинальное сопротивление 6 Ом, а не 8, как ошибочно сказали.
№14
- №14
Индако сказал:
Проблема в том, как использовать текущие OT из-за их низкого импеданса (2,5 кОм), что слишком мало для этих ламп.
Нажмите, чтобы развернуть…
Это несимметричные OPT, верно? Первичная обмотка 2,5 кОм была бы подходящей для 2A3 или 300B, а также была бы подходящей для EL34 в триоде, особенно если использовать больше на стороне низкого напряжения пластины / высокого тока пластины, например, 325 В пластина-катод, 70 мА. пластинчатый ток. Таким образом, вы получите меньше энергии, но, поскольку вы будете использовать ультралинейный режим с использованием касания экрана, вы должны получить несколько ватт.
Однако для 6P3S/6L6GB эти 2,5 КБ, вероятно, слишком малы. Согласно паспорту старых ламп, 6L6-триод с Vp=250В и Ip=40мА имеет rp 1700 Ом. Может быть, если вы используете вторичный ответвитель на 4 Ом…
№15
- №15
Индако сказал:
Спасибо за предложение, действительно, есть несколько схем, основанных на катодном повторителе в каскаде драйвера, как вы говорите, и, как вы говорите, они могут принести некоторые звуковые улучшения.
В любом случае, поскольку у OT 50% ультралинейных ответвлений, я думаю, что использую их вместо простого триода.
Проблема в том, как использовать нынешние OT из-за их недостаточно низкого импеданса (2,5 кОм), что слишком мало для этих ламп. Они имеют мощность 15 Вт (около 1,5 кг каждый) и хорошо подходят для того, чтобы выбросить их (на заводе ES.CO. электронные излишки) и прервать проект.Хотя и не в лучшую сторону, моя идея состоит в том, чтобы заменить мой 8-омный динамик на 4-омный вторичный ответвитель, чтобы иметь вторичное отраженное сопротивление около 4800 Ом. Конечно, я немного потеряю средне-высокую частоту и получу нехватку мощности, но я могу попробовать и посмотреть.
Нажмите, чтобы развернуть…
Вы можете использовать более низкий OT Z 2,5 кОм с дополнительными модификациями, но предпочтительнее использовать лампу с высоким рассеиванием, скажем, 30 Вт 6L6GC/6LGT :
1. Увеличить коэффициент усиления или шунтировать обратную связь (изменить R4 с 1,5 Мэг на 1 Мэг)
2 ● Добавьте катодную обратную связь (подключите катод выходной лампы к выходу вместо земли).
Это изменило выходную фазу, и вы не можете использовать NFB, но это нормально, поскольку я модифицировал драйвер, чтобы вместо этого использовать более локальную обратную связь, чтобы уменьшить искажения. Вы можете прочитать больше об отзывах о Шаде в этой теме:
Schade Обратная связь
Я могу опубликовать файл моделирования, если вы хотите.
Последнее редактирование:
№16
- №16
Я еще не думал о каскодной схеме, но, как показано на вашем графике, она хорошо работает с 6SN7, 9W — хорошая мощность, несмотря на обратную связь.
Чем-то напоминает мне схему Абделлы/Джендрано, за исключением драйверной ступени.
Понятно, что нужно более высокое напряжение, но я должен посмотреть, хватит ли для этого моих ОТ и ламп 6L6GC 30W. Я думаю, что в этом случае с почти 100 мА (87 + 10) током, протекающим через трубку, 20 Вт OT будет лучше, чем фактические 15 Вт.
Я также заметил входной конденсатор на 100 пФ для компенсации эффекта Миллера и использование светодиода в катоде драйвера (меньше шума, я думаю), поэтому я поставлю «в список дел» эту схему…
# 17
- # 17
Я нашел еще одну схему, которая может подойти для моих нужд.
Он использует две параллельные лампы в каскаде драйвера (12AX7 ≈ 6N2P-EV) и содержит переменный NFB. В таких рабочих условиях 2,5k OT кажется вполне приемлемым для указанного диапазона ламп.
https://www.audiofaidate.org/uploaded/plovati/ace8W_chimeralabs.jpg
# 18
- # 18
Или решение Koonw с другим отзывом?
Мона
# 19
- # 19
Вы имеете в виду больше отзывов от Schade (100k вместо 1Meg)?
#20
- #20
Я думаю, что в схеме Mona ток через 6SN7 должен быть 1,53 мА, поэтому указанные 1,81 мА должны быть «остатком» от схемы Koonw.
I(R5) = V(R5) / R5 = 2,454 / 470 = 5,22 мА
I(R1 + R31) = V(R1 + R31) / (R1 + R31) = (255,406 – 2,454) / 1330000 = 0,19 мА
I(R4) = V(R4) / R4 = (353,431 – 2,454) / 100000 = 3,5 мА
I(6SN7) = I(R5) – I(R1 + R31) – I(R4) = 5,22 – 0,19 – 3,5 = 1,53 мА
Этот результат соответствует
I(R2) = I(6SN7) + I(R1 + R31) = 1,53 + 0,19 = 1,72 мА
и
I(R2) = V(R2 ) / R2 = (371,87 – 255,406) / 68000 = 1,71 мА
Показать скрытый контент низкого качества
Вы должны войти или зарегистрироваться, чтобы ответить здесь.
Делиться:
Фейсбук Твиттер Реддит Пинтерест Тамблер WhatsApp Электронная почта Делиться Связь
Верх Низ
Ламповый усилитель SE с 6П3С (русская лампа)
#5
- #5
Очень-очень хороший друг!!
#6
- #6
Очень красиво.
Если вы рассматриваете вариант групповой покупки для SMPS (сеть 220 В), рассчитывайте на
.
Являются ли платы регулятора громкости/выбора входа односторонними?
Если возможно, опубликуйте схему/разметку платы.
Прасад
#7
- #7
quadtech сказал:
Очень красиво.
Если вы рассматриваете вариант групповой покупки для SMPS (сеть 220 В), рассчитывайте на
.
Являются ли платы регулятора громкости/выбора входа односторонними?
Если возможно, опубликуйте схему/разметку платы.![]()
Прасад
Нажмите, чтобы развернуть…
Трудно с групповой покупкой , тем не менее , если я когда — нибудь сделаю такое , то засчитаю вас !
Управление громкостью/выбором — это мой проект, размещенный на электронном форуме из моей страны (если вам интересно, я могу дать вам ссылку, но вы должны использовать переводчик Google, так как вся информация на румынском языке).
Теперь у него двухслойная печатная плата, для которой мы сделали групповую покупку на этом форуме после того, как я выпустил версию 1.0 этого проекта.
В ближайшем будущем я планирую создать тред также на diyaudio для этого проекта.
Для тех, кто хочет сделать сам, smps здесь находятся в формате txt (также на румынском языке), для тех, кто не может понять, что к чему, я предоставлю переведенную на английский язык версию этого txt.
#8
- #8
Дорогой друг!
Очень хороший усилитель, но для СРПП — 6Н2П U=280 В очень низкий. Есть
апр. 100 — 120 В на триод и это нехорошее состояние. Ua должно быть апр. 200-220 В, а необходимо использовать ПС 380-400 В. /Для 6П3С это хорошее состояние/.
Или используйте двойной триод 6Н1П или 6Н23П с 280 В.
Если у Вас его нет, то могу выслать Вам бесплатно!
#9
- #9
азазелло сказал:
Дорогой друг!
Очень хороший усилитель, но для СРПП — 6Н2П U=280 В очень низкий. Есть
апр. 100 — 120 В на триод и это нехорошее состояние. Ua должно быть апр. 200-220 В, а необходимо использовать ПС 380-400 В. /Для 6П3С это хорошее состояние/.
Или использовать двойной триод 6Н1П или 6Н23П с 280 В.Нажмите, чтобы развернуть…
Спасибо за информацию, но как я говорю: теория одна, а практика другая.
Если вы сделаете эту схему (как и во многих моих сборках с этой лампой), вы увидите, что лампа работает отлично, и я вижу из оригинального описания, что действительно 6n2p отлично работает с 80 … 90В на аноде!
Это трубка NOS 1966 года.
Не верьте мне в этом, постройте эту схему.
После этого поговорим дальше.
И нет! Для 6П3С максимальное использование у меня 300В!!!!
Усилок у меня на аватарке с 6П3С ПП и еще с анодом на 280В смотрим здесь :
http://i32.tinypic.com/25utg9d.jpg
И нет : выше 300В эта лампа звучит ужасно !
Но это мое личное мнение.
#10
- #10
http://klausmobile.narod.ru/td/data/_6n2p.GIF
http://frank.pocnet.net/sheets/113/6/6N2P.pdf
80-100 v не линейный режим, но выбор за Вами.
http://klausmobile.narod.ru/td/data/_6p3s.GIF
#11
- #11
Спасибо за информацию, но как я говорю: теория — это одно, а практика — другое.
Нажмите, чтобы развернуть…
Вау, это совсем не так?!?!?!?!
На практике может оказаться, что это работает достаточно хорошо.
Но если расчетные значения говорят вам другое, а симы говорят вам другое… то это обязательно означает, что вы ошибаетесь. Вы говорите так же, как различные местные «гуру», которые делают вид, что все знают. Извините, но я так это вижу.
Если СИП хорошо собран и сконструирован, то разницы между классическим трансформатором и СИП для источника питания не будет. Уверяю вас, что все люди, которые слушали этот усилитель, не слышат разницы в звуке (у меня также есть такой же усилитель, дублированный трансформатором в источнике питания, так что A/B прослушивание легко реализовать!)
Нажмите, чтобы развернуть…
Вау, я могу представить, как это звучит… точно так же, как то, что я написал выше — может быть, это достаточно хорошо для вас, вашей системы, вашей комнаты, вашего источника… но оно НИКОГДА не будет достаточно хорошим для сравнения с хорошим стандартный трансформатор, особенно со старым добрым ламповым выпрямителем.
С уважением,
Алекс
#12
- #12
Алекс Китик сказал:
Ничего себе, это совсем не так?!?!?!?!
На практике может оказаться, что это работает достаточно хорошо. Но если расчетные значения говорят вам другое, а симы говорят вам другое… то это обязательно означает, что вы ошибаетесь.
Вы говорите так же, как различные местные «гуру», которые делают вид, что все знают. Извините, но я так это вижу.
Ух ты, я могу себе представить, как это звучит… точно так же, как я написал выше — может быть, это достаточно хорошо для вас, вашей системы, вашей комнаты, вашего источника… но оно НИКОГДА не будет достаточно хорошим для сравнения с хороший стандартный трансформатор, особенно со старым добрым ламповым выпрямителем.
С уважением,
АлексНажмите, чтобы развернуть…
Я думаю, вы меня неправильно поняли!
Никогда не говорите и не упоминайте о том, что вы гуру ламп.
(Никогда не говорите, что за мной следят…)
Итак: если у вас есть что-то об этой сборке, спрашивайте.
ОК?
№13
- №13
азазелло сказал:
http://klausmobile.narod.ru/td/data/_6n2p.GIF
http://frank.pocnet.net/sheets/113/6/6N2P.pdf
80-100 v не линейный режим, а Выбор ваш.
http://klausmobile.narod.ru/td/data/_6p3s.GIFНажмите, чтобы развернуть…
Я знаю, мой друг!
Но когда Ra меньше 10K, мы находимся на линейной стороне характеристик.
Так вот зачем я здесь.
С уважением и наилучшими пожеланиями.
№14
- №14
Алекс Китик сказал:
Ничего себе, это совсем не так?!?!?!?!
На практике может оказаться, что это работает достаточно хорошо. Но если расчетные значения говорят вам другое, а симы говорят вам другое… то это обязательно означает, что вы ошибаетесь. Вы говорите так же, как различные местные «гуру», которые делают вид, что все знают. Извините, но я так это вижу.
Вау, я могу себе представить, как это звучит… точно так же, как я написал выше — может быть, это достаточно хорошо для вас, вашей системы, вашей комнаты, вашего источника.
.. но оно НИКОГДА не будет достаточно хорошим для сравнения с хороший стандартный трансформатор, особенно со старым добрым ламповым выпрямителем.
С уважением,
АлексНажмите, чтобы развернуть…
Это, как правило, флейм, и я скажу только одно: мы не можем ни встретиться «лицом к лицу», ни послушать, ни увидеть этот билд….
Но, цитируя старого друга, «Мы никогда не слушаем усилитель с осциллографом»!
И процитирую другого друга: «Даже на осциллографе выглядишь идеально, ты никогда не узнаешь усилитель, пока не послушаешь усилитель, так как наши уши — высший судья»!
№15
- №15
Данзуп сказал:
Трудно с групповой покупкой , тем не менее , если я когда — нибудь сделаю такое , то засчитаю !
Управление громкостью/выбором — это мой проект, размещенный на электронном форуме из моей страны (если вам интересно, я могу дать вам ссылку, но вы должны использовать переводчик Google, так как вся информация на румынском языке).
Теперь у него двухслойная печатная плата, для которой мы сделали групповую покупку на этом форуме после того, как я выпустил версию 1.0 этого проекта.
В ближайшем будущем я планирую создать тред также на diyaudio для этого проекта.
Для тех, кто хочет сделать сам, smps здесь находятся в формате txt (также на румынском языке), для тех, кто не может понять, что к чему, я предоставлю переведенную на английский язык версию этого txt.Нажмите, чтобы развернуть.
..
Я также был бы очень заинтересован в покупке группы smps, я очень заинтересован в том, чтобы дать им шанс. Откуда вы взяли его/дизайн?
№16
- №16
оскорбительный пост удален
Алексей, больше не поливать грязью. Держите ваши сообщения фактическими.
# 17
- # 17
Psychocow21 сказал:
Я также был бы очень заинтересован в покупке группы smps, я очень заинтересован в том, чтобы дать им шанс. Откуда вы взяли его/дизайн?
Нажмите, чтобы развернуть…
Схемы взяты из технического паспорта SG3525 и никоим образом не отличаются от схем, которые можно найти в Интернете.
Отличие только в наличии высоковольтной вторичной обмотки трансформатора для анодного источника питания.
Он протестирован в 3-х разных устройствах и работает отлично!
Я думаю, что мы можем поддерживать связь для проекта этого smps.
А для остальных я размещу переведенную ссылку настоящих гуру (они старые в области электроники и аудио), которые слушали этот усилитель у меня дома:
http://translate.google.ro/translat… &t=39519&start=45&sl=ro&tl=en&history_state0=
Прокрутите вниз до последних 2 человек, которые находятся здесь, в Румынии 2 человека очень заслуживают доверия, когда мы говорим о …
# 18
- # 18
Последний вариант без глобальной негативной реакции (звучит вроде лучше .
) и изменены номиналы некоторых резисторов .
Схемы:
http://i27.tinypic.com/2s7jjoz.jpg
# 19
- # 19
Для выбора громкости и источника, используемого в этом усилителе, щелкните
http://www.vicol-audio.ro/
, затем щелкните продукты, и появится ссылка с названием: DanZup R-2R регулятор громкости.
Или подробный здесь:
http://translate.
google.com/transla…php?f=180&t=41839&sl=ro&tl=en&history_state0=
Я намерен через месяц или два сделать группу smps для покупки печатных плат и помочь всем, кто хочет собрать smps для лампового усилителя.
#20
- #20
Данзуп сказал:
Для выбора громкости и источника, используемых в этом усилителе, нажмите на
http://www.

В любом случае, поскольку у OT 50% ультралинейных ответвлений, я думаю, что использую их вместо простого триода.
Вы говорите так же, как различные местные «гуру», которые делают вид, что все знают. Извините, но я так это вижу.
.. но оно НИКОГДА не будет достаточно хорошим для сравнения с хороший стандартный трансформатор, особенно со старым добрым ламповым выпрямителем.
..
