Какие усилители можно собрать на микросхемах TDA. Как работают схемы на TDA7053, TDA7377, TDA2003 и других популярных микросхемах. Какую мощность и качество звука можно получить в самодельных усилителях на TDA.
Особенности усилителей на микросхемах TDA
Микросхемы серии TDA широко применяются радиолюбителями для создания компактных и мощных усилителей звука. Они обладают рядом преимуществ:
- Простота схемотехники — требуется минимум внешних компонентов
- Высокая выходная мощность при небольших размерах
- Широкий диапазон питающих напряжений
- Встроенная защита от перегрузки и короткого замыкания
- Низкий уровень искажений
- Доступность и невысокая стоимость
Рассмотрим наиболее популярные схемы усилителей на микросхемах TDA разной мощности.
Стереоусилитель на TDA7053 мощностью 2×1 Вт
Одна из самых простых схем усилителя на TDA7053 позволяет получить до 1 Вт мощности на канал. Особенности данной схемы:
- Напряжение питания 3-15 В
Ток покоя около 5 мА- Минимальное сопротивление нагрузки 8 Ом
- Выходы не соединены с общим проводом (мостовая схема)
- Минимум внешних компонентов
Такой усилитель отлично подходит для портативного применения, например, с плеером. При питании от батарей можно получить приемлемое качество звука при умеренной громкости.

Усилитель на TDA2003 мощностью до 5 Вт
Микросхема TDA2003 позволяет собрать более мощный усилитель. Ее особенности:
- Напряжение питания 8-18 В
- Выходная мощность до 5 Вт на нагрузке 4 Ом
- Встроенный теплоотвод
- Защита от короткого замыкания и перегрева
Для получения полной мощности требуется установка дополнительного радиатора. Такой усилитель можно использовать в автомобиле или как выносную акустическую систему.
Двухканальный усилитель на TDA7370 мощностью 2×10 Вт
TDA7370 позволяет получить уже серьезную выходную мощность в компактном исполнении. Характеристики усилителя:
- Напряжение питания 9-20 В
- Выходная мощность 2х10 Вт на нагрузке 4 Ом
- Мостовая схема включения
- Малое количество внешних компонентов
- Защита от перегрузки и КЗ
Данная схема отлично подходит для создания мощной автомобильной или домашней акустики. Требуется эффективный теплоотвод для микросхемы.
Мощный усилитель на TDA7294 до 100 Вт
Микросхема TDA7294 позволяет собрать Hi-Fi усилитель высокой мощности. Ее возможности:

- Напряжение питания до ±40 В
- Выходная мощность до 100 Вт на нагрузке 8 Ом
- Низкий уровень искажений (0.01%)
- Защита от перегрузки и КЗ
- Возможность построения мостовых схем
На TDA7294 можно собрать полноценный домашний Hi-Fi усилитель с высоким качеством звучания. Требуется качественный блок питания и эффективный теплоотвод.
Схемотехнические особенности усилителей на TDA
При разработке схем усилителей на микросхемах TDA следует учитывать ряд важных моментов:
- Необходимость установки дополнительного радиатора для мощных микросхем
- Использование развязывающих конденсаторов в цепях питания
- Применение цепей частотной коррекции для стабильной работы
- Защита выходов от статического электричества
- Качественная фильтрация питающего напряжения
При соблюдении этих рекомендаций можно собрать надежно работающий усилитель с хорошими характеристиками.
Преимущества и недостатки усилителей на TDA
Усилители на микросхемах TDA имеют свои плюсы и минусы по сравнению с другими схемотехническими решениями:

Преимущества:
- Простота схемы и монтажа
- Компактные размеры
- Высокая надежность за счет встроенных защит
- Хорошее соотношение мощность/габариты
- Низкая стоимость
Недостатки:
- Ограниченные возможности по настройке звучания
- Фиксированный коэффициент усиления
- Возможные проблемы с охлаждением мощных микросхем
- Не самое высокое качество звука в Hi-Fi применениях
Тем не менее, для большинства любительских применений усилители на TDA являются оптимальным выбором, сочетая простоту, надежность и приемлемое качество звука.
Рекомендации по выбору микросхемы TDA
При разработке усилителя на TDA следует учитывать следующие факторы:
- Требуемую выходную мощность
- Напряжение питания
- Количество каналов (моно/стерео)
- Сопротивление нагрузки
- Необходимость дополнительного радиатора
Для маломощных применений хорошо подойдут TDA2003, TDA2005. Для средних мощностей — TDA2030, TDA2050. Мощные Hi-Fi усилители можно строить на TDA7293, TDA7294.
Правильный выбор микросхемы позволит получить оптимальное соотношение характеристик, стоимости и сложности конструкции усилителя.

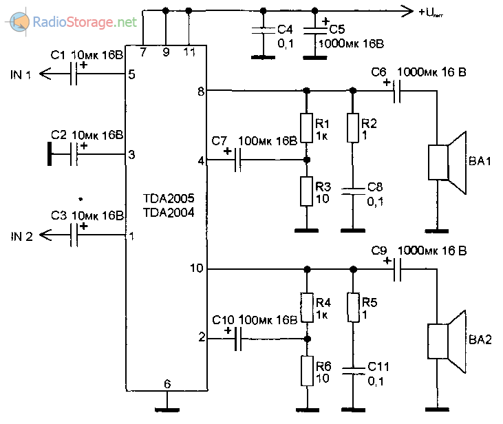
Микросхемы tda для усилителей звука — на TDA7377
Содержание
- Микросхемы tda для усилителей звука
- Усилитель мощности на микросхемах TDA7377 — NE5532AP
- Темброблок
- Допустимая замена деталей
- Усилитель низкой частоты на TDA7377 и NE5532
Микросхемы tda для усилителей звука — именно на этом электронных устройствах, а точнее на TDA7377 и NE5532 собран усилитель мощности, схема которого представлена ниже. Данная конструкция в основном рекомендована к повторению начинающим радиолюбителям. Но вполне возможно заинтересует тех, кто уже имеет опыт в работе по ремонту и конструированию электронных устройств.
Усилитель мощности на микросхемах TDA7377 — NE5532AP
Выходная максимальная мощность усилителя составляет 40W (2x20W) на каждый канал.
Принципиальная схема усилителя
В состав данного аппарата входит три модуля, один из которых сам усилитель мощности звука, другой блок регулировки тембра и естественно блок питания.
Переменные резисторы выполняют функцию регулировки тембра низкой частоты, а R13 и R16 осуществляют регулирование тембра высокой частоты. Установленные в схеме два потенциометра R18 и R19 предназначены для регулирования уровня громкости. Все используемые в устройстве потенциометры — сдвоенного типа, кроме регулятора баланса R2.
Темброблок
Напряжение питания на блок регулировки тембра, подается с двух полярного стабилизированного источника. Данный стабилизатор образован цепочкой из двух советских стабилитронов Д814Д (VD1-VD2) и пары постоянных резисторов с номинальным сопротивлением 1 кОм (R23-R24). Сам усилитель мощности звука получает питание от независимого стабилизатора собранного на биполярных транзисторах кт819А (VT1) и кт815Б (VT2), а также стабилитроне Д814Д (VD3).
При условии правильной сборки схемы, данный усилитель никакой наладки не требует — включаешь и начинает работать.
Конструкция радиаторов охлаждения подойдет любая. На картинке радиатор показан для наглядности.
У меня в качестве теплоотвода служит сам корпус усилителя. Но тот кто будет делать эту схему, может поставить свой радиатор, какой есть под рукой.
Печатная плата с радиатором
Компоновка элементов на печатной плате
Допустимая замена деталей
Вместо микросхемы NE5532 можно поставить JRC4558D либо NE542N — нужно определиться с контактными площадками на печатной плате. Также можно поставить пару одинарных операционных усилителей, но тогда необходимо будет существенно изменить печатку. Конечно можно использовать и микросхемы советского производства, такие как К157УД2, но это тоже потребует кардинальной переделки печатной платы. Стабилитроны Д814Д можно заменить на любые полуваттные или одно-ватные с номинальным напряжением 11v — 15v.
Силовой трансформатор должен иметь выходные напряжения 12v — 18v на каждое плечо с рабочим током 1,5А. Диодный мост, также можно поставить любой подходящий, главное чтобы был рассчитан на рабочее напряжение в пределах 40v и номинальным током выше 1А.
Также, вместо моста можно установить в схему четыре отдельных диода рассчитанных на соответствующее напряжение и мощность.
Перечень деталей:
Картинки кликабельны
СКАЧАТЬ печатную плату в LAY
Усилитель низкой частоты на TDA7377 и NE5532
На рис. 1 приведена принципиальная схема стереофонического усилителя
с выходной мощностью до 1 Вт на канал, собранного на одной интегральной
микросхеме TDA7053 производства фирмы Philips в корпусе DIP-16, а также
двух переменных резисторов, двух керамических и одного оксидного конденсаторов. Интегральная микросхема рассчитана на работу при напряжении питания 3-15 В и токе покоя около 5 мА. Минимальное сопротивление нагрузки — 8 Ом. Такой усилитель удобно и экономично подключить к карманному плейеру и использовать
для музыкального сопровождения. При повторении конструкций данных усилителей можно воспользоваться монтажными схемами и чертежами печатных плат, приведенными на рис. 3 и 4, а также рис. 5 и 6 соответственно. 3. Монтажная схема УМЗЧ на ИМС TDA7053
Микросхема предназначена для работы при напряжении
источника питания 8-18 В и сопротивлении нагрузки не менее 2 Ом. При
этом достигается равномерное усиление сигнала в полосе частот 30 Гц
— 20 кГц, а ток покоя составляет 40-60 мА. Чувствительность усилителя
— около 50 мВ. Микросхема снабжена собственным теплоотводом, допускающим
работу с выходной мощностью не более 2 Вт. Для получения большей мощности
обязательно требуется установка дополнительного пластинчатого либо ребристого
или игольчатого теплоотвода.
Большое усиление микросхемы требует принятия определенных мер по повышению
стабильности и устойчивости ее работы. Это достигается двумя способами.
Во-первых, для предотвращения самовозбуждения на высоких и ультравысоких
частотах громкоговоритель шунтируется последовательно соединенными низкоомным
постоянным резистором R4 типа С1-4 и керамическим конденсатором С6. Поскольку потребляемый ток быстро меняется в пределах от нескольких десятков
миллиампер до ампера и более, конденсатор С2, шунтирующий по постоянному
току источник питания, также имеет большую емкость (обычно не менее
2200 мкФ) и напряжение не менее 16 В при источнике 12 В или 25 В при
источнике 15 В. Дополнительно источник питания шунтируется керамическим
конденсатором СЗ во избежание возможного самовозбуждения на высоких
частотах из-за паразитных обратных связей. На рис. 8 и 9 приведены схема размещения навесных деталей на печатной плате, а также чертеж самой платы. Интегральная микросхема монтируется на дополнительном теплоотводе и соединяется с платой посредством тонких изолированных гибких проводов в тефлоновой, то есть фторопластовой изоляции. По возможности длина проводников должна быть минимальной. Обязательным условием нормальной работы усилителя является свободный доступ воздуха к его теплоотводу. На базе интегральной микросхемы К174УН14 отечественная промышленность выпускает
стереофонический усилитель с выходной мощностью до 4 Вт на каждый канал. На рис. 10 приведена принципиальная схема стереофонического усилителя на основе
микросхемы К174УН20. Он обеспечивает выходную мощность 4 Вт по каждому
каналу при напряжении питания 12 В и сопротивлении нагрузки 4 Ом. Особенностью схемы является отсутствие плавных регуляторов громкости, которые заменены делителями входного напряжения на двух резисторах R1, R2 и R3, R4 с коэффициентом деления 1:2. Это сделано с целью подключения к выходу карманного аудиоплейера входа данного усилителя. В таком случае монтаж на печатной плате может иметь вид, показанный на рис. 11 и 12. При необходимости усилитель разрешается снабдить светодиодным индикатором включения питания, что бывает весьма полезно при работе от автономного источника. Это легко сделать с помощью постоянного резистора R5 и светодиода HL1, подключенных к источнику питания после выключателя. 11. Монтаж стереофонического УМЗЧ на ИМС К174УН20
На рис. 13 приведена принципиальная схема двухканального усилителя мощности
звуковой частоты на одной интегральной микросхеме фирмы Philips TDA7370.
При наличии дополнительного теплоотвода и достаточно мощном источнике
напряжения постоянного тока 12 В он способен развивать номинальную выходную
мощность по каждому каналу 10 Вт при коэффициенте нелинейных искажений
1%. Особенностью усилителя является очень малое число дополнительных
навесных деталей — всего четыре конденсатора и два переменных резистора.
Два громкоговорителя сопротивлением 4 или 8 Ом подключены непосредственно
к выводам микросхемы без громоздких переходных конденсаторов большой
емкости, что имеет место во многих других усилителях мощности звуковой
частоты. Другой особенностью, благодаря которой удается обходиться без конденсаторов на выходе, является мостовая схема выходных каскадов, когда громкоговорители не имеют контакта с общим заземленным проводом. Если такое все же случится, то микросхеме грозит выход из строя. Поэтому как при монтаже деталей, так и в процессе эксплуатации необходимо следить за тем, чтобы ни один из проводов, идущих к громкоговорителям, не имел контакта с общим проводом питания. Расположение деталей на печатной плате показано на рис. 14 и 15. Усилитель
нормально работает при изменении напряжения питания от 9 до 20 В и сопротивлении
нагрузки каждого канала не менее 4 Ом. С учетом выделения большого количества тепла конструкция усилителя должна обеспечивать
свободный приток свежего воздуха к микросхеме и дополнительному теплоотводу. Усилитель, принципиальная схема которого приведена на рис. 16, также выполнен по бестрансформаторной и бесконденсаторной схеме мостового оконечного каскада со всеми присущими ей достоинствами и недостатками. Главное отличие его от предыдущего в том, что имеется только один канал усиления на 20 Вт. Такой усилитель потребляет большой ток (до 3,5 А), поэтому его можно питать или от достаточно мощного выпрямителя, или от автомобильного аккумулятора напряжением 13,6 В. Расположение деталей на печатной плате показано на рис. Будут вопросы, пожелания, предложения — пишите. Юрий yooree (at) inbox.ru |
Как сделать схему усилителя на TDA-2050
Проект по созданию схемы усилителя на микросхеме звука TDA-2050. Если вы хотите сделать схему усилителя мощности HI-FI, то вам следует использовать TDA-2050. TDA2050 — это великолепно звучащий чип-усилитель с большой мощностью.
Микросхема может выдавать около 30 Вт или 75 Вт на громкоговоритель 8 Ом.
TDA 2050 представляет собой монолитную интегральную схему в пентаваттном корпусе, предназначенную для использования в качестве аудиоусилителя класса AB. Звуковая ИС может использоваться в стереофонических или монофонических аудиосхемах.
Усилитель может выдавать ток силой до 5 А для подключения динамиков без каких-либо повреждений. Он также может справляться с короткими замыканиями как в шине переменного, так и в постоянном токе, не убивая себя. Это делает его надежным для использования в автомобильных аудиосистемах. TDA2050 подходит для макетной платы и, следовательно, может быть легко протестирован с помощью макетной платы.
Детали
Статья публикуется совместно с JLCPCB. Они поставляют высококачественные печатные платы по очень разумной цене. Они также могут обеспечить сборку схемы SMT.
Мы благодарим нашего спонсора JLCPCB https://jlcpcb.
com/RTA за спонсорство печатных плат для этой проектной схемы.
Чтобы получить услугу SMT, нажмите здесь — https://cart.jlcpcb.com/quote?orderType=1&stencilLayer=2&stencilWidth=100&stencilLength=100&stencilCounts=5
Спасибо JLCPCB.
2 доллара США за 1-4-слойные печатные платы.
Получить купоны SMT — https://jlcpcb.com/RTA
Проект по созданию схемы усилителя на микросхеме звука TDA-2050. Если вы хотите сделать схему усилителя мощности HI-FI, то вам следует использовать TDA-2050. TDA2050 — это великолепно звучащий чип-усилитель с большой мощностью. Микросхема может выдавать около 30 Вт или 75 Вт на громкоговоритель 8 Ом.
TDA 2050 представляет собой монолитную интегральную схему в пентаваттном корпусе, предназначенную для использования в качестве аудиоусилителя класса AB. Звуковая ИС может использоваться в стереофонических или монофонических аудиосхемах.
Усилитель может выдавать ток до 5 А для питания динамиков без каких-либо повреждений.
Он также может справляться с короткими замыканиями как в шине переменного, так и в постоянном токе, не убивая себя. Это делает его надежным для использования в автомобильных аудиосистемах. TDA2050 подходит для макетной платы и, следовательно, может быть легко протестирован с помощью макетной платы.
Чтобы сделать эту схему усилителя, нам понадобится простой электронный компонент. Вы также можете заказать печатные платы в сборе от JLCPCB. JLCPCB имеет свою библиотеку деталей. Чтобы проверить библиотеку деталей JLCPCB, нажмите здесь — https://jlcpcb.com/parts
Список всех компонентов должен быть приведен ниже –
• Звуковая ИС – TDA 2050
90 Конденсатор — 200 мкФ / 25 В *2 и 1 мкФ / 50 В• Полиэфирный пленочный конденсатор – 2 А 104 Дж
• Резистор – 18 кОм*2, 2,2 Ом, 680 Ом
• Печатная плата
• Динамик
• Источник питания – 12 В пост. Выход
• Напряжение питания
• Высокая выходная мощность (музыкальная мощность 50 Вт, правила IEC 268.
3)
• Высокое рабочее напряжение питания (50 В)
• Работа с одним или раздельным питанием
• Очень низкий уровень искажений
• Короткий -защита цепи (OUT на GND)
• Термическое отключение
• Прирост напряжения: 80 дБ
• Подавление напряжения питания: 45 дБ
• Имеется защита от короткого замыкания и перегрева
• Подходит для макетной платы
• Доступен в 5-контактном корпусе TO220
3
3 Усиление аудиосигнала
• Подходит для усиления высокой мощности
• Возможность работы от двух/раздельного источника питания
• Может использоваться для каскадирования аудиодинамиков
Схемы печатных плат можно увидеть выше.
Чтобы сделать эту схему усилителя, нам может понадобиться электронный компонент. JLCPCB имеет собственную библиотеку деталей. JLCPCB имеет более 200 тыс. компонентов на складе, быстрая сборка SMT за 24 часа.
Чтобы сделать эту схему моноусилителя, сначала мы подключаем резистор к схеме.
Подключаем резистор 18 кОм к 1 нету ножки этой звуковой ИС. Затем подключите резистор 680 Ом к 2 контактам этой звуковой ИС и снова резистор 18 кОм к 4 контактам звуковой ИС, а другой контакт — к 2 контактам Звуковой ИС.
Соединяем также резистор 2,2 Ом с 4-мя ножками звуковой ИС. Наше соединение всех резисторов завершено.
Теперь соединим положительную ногу конденсатора 1 мкФ / 50 В с 1 без ноги звуковой микросхемы. Затем подключите положительную ветвь конденсатора 10 мкФ / 50 В к резистору 680 Ом и другую положительную ветвь конденсатора 10 мкФ / 50 В к резистору 2,2 Ом. Мы соединяем цельный полиэфирный пленочный конденсатор с конденсатором 200 мкФ / 25 В. Затем соедините его отрицательную клемму с 3-й ножкой звуковой микросхемы.
Снова подключаем еще пленочный полиэфирный конденсатор с конденсатором 220мкф/25в. Затем соедините его положительную клемму с 5-й ножкой звуковой микросхемы.
Резистор 18 кОм был подключен к 1 ноте звука…
Подробнее »
Посмотреть все подробности
- 1 × Звуковая ИС – TDA 2050
- 1 × Конденсатор — 200 мкФ / 25 В *2
- 1 × Конденсатор — 1мкф/50в
- 1 × Полиэфирный пленочный конденсатор — 2A 104J
- 1 × Резистор – 18 кОм*2
Посмотреть все 10 компонентов
Нравится этот проект?
Делиться 9Схема простого стереоусилителя 0000 на микросхеме 1521 Обсуждаемая здесь схема построена на микросхеме TDA 1521, требует очень мало внешних пассивных компонентов и способна обеспечить мощный музыкальный выход 12 + 12 Вт.
Основные характеристики стереофонического усилителя IC
Микросхема содержит все встроенные функции, необходимые для схемы усилителя, такие как автоматическое отключение звука, защита от перегрузки и перегрева.
Представленная здесь схема стереофонического усилителя звука на микросхеме TDA 1521 очень проста в сборке, использует очень мало внешних компонентов и при этом способна производить 12 + 12 Вт мощности Hi-Fi музыки.
Ввод может осуществляться с проигрывателя компакт-дисков или мобильного телефона. Создание стереофонического аудиоусилителя обычно подразумевает использование двух монофонических усилителей и объединение их входов, общего заземления и источника питания для получения необходимых стереофонических условий.
Однако такие схемы, как правило, становятся слишком громоздкими, и, кроме того, изготовление идентичных модулей просто удваивает все, и, таким образом, связанные с этим затраты также удваиваются.
Но на рынке доступно довольно много одиночных микросхем, которые содержат встроенные двойные блоки усилителей, что делает их действительно компактными и гладкими.
Одной из таких ИС является TDA1521, представляющая собой двойной чип усилителя мощности высокой точности, встроенный в 9-контактный пластиковый корпус.
Микросхема идеально подходит для использования с грубыми источниками питания и действительно имеет прочные характеристики.
Как собрать схему усилителя
Мы обсудим, как сделать простой стереоусилитель, используя эту ИС, но перед этим давайте сначала рассмотрим некоторые интересные характеристики этого устройства.
TDA1521 в основном обеспечивает оптимальную производительность при двойном напряжении питания около 16 вольт и обеспечивает хорошую музыкальную мощность 2 х 12 Вт на пару громкоговорителей с сопротивлением 8 Ом.
Коэффициент усиления усилителя откалиброван внутри и зафиксирован на уровне 30 дБ с интервалом 0,2 дБ. Это обеспечивает хороший баланс усиления между двумя его каналами.
В чип встроено специальное устройство для отключения звука. Эта функция позволяет микросхеме отключать свои неинвертирующие входы, когда напряжение питания падает ниже +/- 6 вольт, хотя усилитель остается успешно смещенным при этом напряжении.
Вышеупомянутое свойство избавляет схему от ненужных щелчков при включении и выключении схемы.
Защита от короткого замыкания и перегрузки
Выход микросхемы хорошо защищен от перегрузок и случайных коротких замыканий.
ИС также имеет защиту от перегрева, чтобы чрезмерный нагрев ИС не повредил ее; однако он может отключаться при высоких температурах корпуса.
Поэтому рекомендуется фиксировать микросхему с радиатором, рассчитанным на 4 кОм/Вт, когда выход подвергается нагрузке 8 Ом при +/- 16 вольт питания.
Обратите внимание, что контакт № 5 ИС внутренне соединен с внешним металлическим язычком над ИС.
Технические характеристики
Следующие данные содержат несколько интересных спецификаций, сопровождающих этот чип стереоусилителя:
Суммарные гармонические искажения: 0,5% при 12 Вт,
Потребляемый ток менее 40 мА,
Баланс усиления: около 0,2 дБ,
Подавление пульсаций питания: около 60 дБ,
Разделение каналов: 7 дБ ,
Выходное напряжение смещения составляет 20 мВ,
Полоса пропускания мощности (@3 дБ) составляет от 20 до 20000 Гц.

Особенностью усилителя является наличие в каждом канале не одной, а
двух динамических головок сопротивлением по 8 Ом. Здесь возможно использование
самых распространенных головок 1ГД-40 старого производства или подобных
по конструкции головок с эллиптическим диффузором, например 2ГДШ-2-8.
Другой особенностью усилителя является то, что его выходы нигде не соединены
с общим проводом питания. Это характерно для мостовых усилителей мощности
с бесконденсаторным выходом.
3. Монтажная схема УМЗЧ на ИМС TDA7053
Микросхема предназначена для работы при напряжении
источника питания 8-18 В и сопротивлении нагрузки не менее 2 Ом. При
этом достигается равномерное усиление сигнала в полосе частот 30 Гц
— 20 кГц, а ток покоя составляет 40-60 мА. Чувствительность усилителя
— около 50 мВ. Микросхема снабжена собственным теплоотводом, допускающим
работу с выходной мощностью не более 2 Вт. Для получения большей мощности
обязательно требуется установка дополнительного пластинчатого либо ребристого
или игольчатого теплоотвода.
Во-вторых, коэффициент усиления во всей полосе воспроизводимых частот
стабилизирован за счет наличия на выходе усилителя делителя напряжения
сигнала 1:100 и подачей с него напряжения отрицательной обратной связи
на инвертирующий вход усилителя. Через оксидный конденсатор большой
емкости С4 громкоговоритель подключен к выходу усилителя через стандартный
акустический разъем и своим одним выводом соединен с общим проводом
питания, то есть заземлен.
Особенностью данной микросхемы является то, что два одинаковых кремниевых
кристалла, на которых она основана, помещены в общий корпус с небольшими
металлическими теплоотводами. Специально для нее выпускается дополнительный
игольчатый теплоотвод, способный обеспечивать нормальный тепловой режим
работы обоих каналов усилителя при выходной мощности до 4 Вт на каждый
канал. Внешне эта интегральная микросхема ничем не отличается от широко
распространенных в любительской практике микросхем К174УН7 и К174УН9,
но по своим возможностям превосходит их. Микросхема К174УН20 рассчитана
на работу с источником питания напряжением до 12 В при токе покоя 65
мА и сопротивлении нагрузки 4 или 8 Ом. Равномерное усиление сигнала
производится в полосе частот 50 Гц — 16 кГц, что вполне приемлемо для
большинства любительских конструкций.
Причем если выходная мощность
на каждый канал не будет превышать 0,5-0,8 Вт, то можно обойтись без
дополнительного теплоотвода, в противном случае он необходим. Если специального
игольчатого теплоотвода приобрести не удастся, его можно заменить пластинчатым,
например, из листового алюминия или меди толщиной 1,0-1,5 мм. Его площадь
должна быть не менее 9-10 см2 для каждого металлического выступа с отверстием
под винт. Теплоотвод можно оформить в виде уголка, что сэкономит место
на плате.
При
увеличении сопротивления нагрузки до 8 Ом в каждом канале выходная мощность
уменьшается до 2,2 Вт на канал при том же напряжении питания.
11. Монтаж стереофонического УМЗЧ на ИМС К174УН20
Известно, что их гордо называют «усилителями с бестрансформаторным
выходом», как бы в упрек когда-то существовавшим усилителям на электронных
лампах, имевшим громоздкие выходные трансформаторы. Данный усилитель
с полным правом можно называть усилителем мощности с бестрансформаторным
и бесконденсаторным выходом. Аналогичные усилители уже описывались ранее,
но они были малой мощности, всего по 1 Вт на канал. Именно это существенное
отличие требует в данном усилителе обязательной установки эффективного
дополнительного теплоотвода, к которому плотно (под винт МЗ) прижимается
интегральная микросхема. Для этой цели подходят стандартные теплоотводы
из дюралюминия под транзисторы КТ818, КТ819. В крайнем случае можно
использовать пластину из дюралюминия размером 100х100 мм и толщиной
2-4 мм. Не рекомендуется даже на мгновение включать усилитель без такого
теплоотвода, так как при работе с номинальной мощностью внутри микросхемы
развивается тепловая мощность 30 Вт, как у паяльника.
Источник питания должен обеспечивать
ток до 3,5 А при напряжении 12В. Если он обеспечит ток до 3,5 А при
напряжении 12 В, с громкоговорителями сопротивлением по 4 Ом можно получить
по 10 Вт мощности с каждого канала. Если источник может дать не более
2 А при том же напряжении, следует применить громкоговорители сопротивлением
8 Ом. Тогда выходная мощность каждого канала составит 6 Вт.
Это будет гарантией надежной долговременной работы усилителя.
17 и 18. Интегральная
микросхема устанавливается на дополнительном теплоотводе (стандартном
или самодельном), как упоминалось выше, под винт МЗ. Для улучшения отвода
тепла рекомендуется смазать соприкасающиеся поверхности теплоотвода
и микросхемы тонким слоем вазелина. Как и в предыдущем случае, можно
увеличить сопротивление нагрузки с 4 до 8 Ом, снизив, таким образом,
выходную мощность до 10-12 Вт и потребляемый ток до 2 А. При отсутствии
сигнала потребляемый ток составляет 80-100 мА, что является первым признаком
работоспособности усилителя. Значительно больший или меньший ток свидетельствует
либо об ошибке в монтаже, либо о неисправности деталей, включая микросхему.
Однако опыт применения подобных микросхем при использовании исправных
деталей показывает, что усилитель начинает работать сразу и не требует
дополнительных регулировок.
Его чувствительность равна 50-80 мВ, а полоса
воспроизводимых частот составляет 20 Гц — 20 кГц.
