Стерео усилитель на TDA2030a | AUDIO-CXEM.RU
На этом сайте я уже публиковал несколько конструкций усилителей на микросхеме TDA2030a, как в стерео, так и в моно варианте, а также с разным типом питающего напряжения.
Сегодня будет представлена схема и конструкция усилителя в стерео варианте широко распространенного KIT набора из Китая. Сразу оговорюсь, что разводка печатной платы переведена с китайского варианта и она далеко не лучшая, но работоспособная и большими партиями заказывается из Китая для решения простых задач домашнего озвучивания.
Плюсом схемы усилителя является однополярное питание микросхемы TDA2030a. Схема включения практически не отличается от варианта, представленного в техническом описании TDA2030a. Разница лишь в отсутствии диодов и замене номиналов некоторых элементов.
Основные технические характеристики
Напряжение питания:
переменное ….. ~9В…16В
постоянное ….. +12В…+24В
Выходная мощность …. . 10Вт+10Вт
Сопротивление нагрузки ….. 4Ом
Частотный диапазон ….. 25Гц…18кГц
Схема стерео усилителя на TDA2030a
Отрицательная обратная связь организована делителями R4R5 и R10R11. Для уменьшения коэффициента усиления необходимо увеличить сопротивление резисторов R4 и R10.
На прямые входы TDA2030a через резисторы R3 и R9 поступает половина напряжения питания для обеспечения усиления, как отрицательной полуволны, так и положительной полуволны. Половина питания поступает с делителей R1R2 и R7R8.
Сигнал с источника поступает на потенциометр, который делит его в зависимости от положения ручки. Ослабленный потенциометром сигнал через разделительные конденсаторы С2 и С7 поступает на прямые входы микросхем TDA2030a и усиливается ими. На выходах обоих каналов установлены разделительные конденсаторы C4 и C9, после которых установлены цепи Цобеля R2C10 и R6C5. Эти цепи препятствуют возбуждению усилителя, подавляя влияние индуктивности динамической головки на выход усилителя, а также гасят высокочастотные помехи, которые наводятся в акустических проводах, работающих как антенны.
Диод D1 представляет собой однополупериодный выпрямитель, что дает возможность питания схемы напряжением переменного тока, но я рекомендую использовать для усилителя отдельный, полноценный, мостовой выпрямитель.
Емкости C11-C13 гасят пульсации питающего напряжения.
Резистор R13 ограничивает ток светодиода D2, который сигнализирует о подаче питания на стерео усилитель TDA2030a.
Применяя напряжение питания 24В необходимо установить электролитические конденсаторы, рассчитанные на 35В.
Все резисторы мощностью 0.25Вт.
На микросхемы усилителя необходимо установить теплоотводы, с площадью поверхности 100см2 каждый. Можно установить один теплоотвод на две микросхемы, без использования изоляционных прокладок и втулок, так как металлическое основание микросхем TDA2030a в данной схеме соединены с общим проводом (GND).
Печатная плата стерео усилителя на TDA2030a СКАЧАТЬ
Похожие статьи
Усилитель на TDA2030A с транзисторами BD911 и BD912.
Сборка и подключение
Приветствую, Самоделкины!Из данной статьи Вы узнаете, как своими руками собрать звуковой усилитель на базе популярной микросхемы TDA2030a.
По сборке этот усилитель достаточно простой, в принципе справится даже новичок.
Дальнейшая инструкция взята с YouTube канала «Radio-Lab».
Как уже было сказано выше, основой будущего усилителя звука будет микросхема TDA2030a. Но сборка будет также усилена парой транзисторов. Такое решение позволяет усилить микросхему TDA2030a и получить больше мощности на выходе усилителя.
Давайте попробуем собрать данный усилитель на TDA2030a c транзисторами и проверить работоспособность данной самоделки.
Ознакомиться со схемой можно на изображении ниже:
Ниже представлен список необходимых компонентов:
Характеристики будущего усилителя следующие:
Специально для данного проекта была нарисована вот такая печатная плата:
Скачать архив проекта можно ЗДЕСЬ.

Чтобы всё было красиво, автор решил заказать печатные платы заводского качества. Через некоторое время пришла посылка с платами.
Как видите качество печатных плат на высшем уровне, платы красивые, заводские, с маской и шелкографией, все в точности также, как было в чертеже.
В целях экономии автор разместил несколько плат на одной пластине. Прежде, чем приступить к запайке электронных компонентов, пластины необходимо разрезать. С резкой текстолита отлично справится вот такая мини циркулярная пила с алмазным диском.
В результате получаем 2 платы. Теперь платы полностью готовы под установку деталей.
Печатная плата будущего усилителя получилась довольно маленькая и с легкостью помещается на ладони.
Одна плата будет под один моно канал. Для стереоусилителя таких плат, соответственно, нужно две, для левого и правого каналов.
Все необходимые электронные компоненты можно приобрести на радиорынке или в интернете, например, на всем известной торговой площадке Алиэкспресс.

Кстати, оригинальные микросхемы TDA2030a в продаже найти довольно сложно, в основном попадаются копии. На изображении ниже для сравнения представлены две микросхемы, у оригинала более толстые ноги и другая форма теплоотводящей пластины.
Хотя оригинальные TDA2030a достаточно тяжело найти, но и копия должна работать нормально. Всё необходимое для сборки есть, можно начинать собирать. Что и куда паять нарисовано на самой печатной плате.
Сборку начнем с установки постоянных резисторов 0,25Вт. Для измерения сопротивления резистора удобно использовать ESR тестер.
Данный резистор по замеру получился на 56кОм, запаиваем его в соответствии с обозначением на печатке:
Первый резистор запаян, начало положено, аналогичным образом устанавливаем все остальные резисторы.
Также на печатке имеются перемычки. Их можно сделать, например, из обрезков ног конденсаторов или диодов.
Перемычки установлены.

Здесь все предельно просто. Так как данные конденсаторы неполярные, то их просто необходимо установить на свои места в соответствии с номиналами, указанными на печатной плате.
Далее диоды. Вот здесь уже соблюдать полярность крайне важно. Соответствующая метка анода имеется на корпусе самого диода и на плате.
Светодиод также имеет полярность и его тоже необходимо устанавливать в соответствии с меткой минуса (есть на корпусе в виде скоса юбки светодиода) и рисунка корпуса светодиода на плате.
Постоянные резисторы 5Вт на 1,5Ом просто нужно установить на свои места вертикально.
Далее настал черед самой микросхемы. Устанавливаем микросхему TDA2030a на свое место.
Теперь можно установить транзисторы. Комплементарные пары транзисторов могут быть разные. Так как BD907 и BD908 в продаже не было, то автор купил пару BD911 и BD912.
Затем приступаем к установке полярных электролитических конденсаторов.

И в заключении осталось установить клеммники.
Плату необходимо отмыть от флюса и после сборки получился вот такой моно усилитель АВ класса на микросхеме TDA2030a с транзисторами.
На заводской плате усилитель выглядит как покупное изделие. Теперь давайте проверим собранный усилитель на работоспособность. Так как это усилитель АВ класса, то он в процессе работы нагревается. По этой причине микросхему и транзисторы необходимо устанавливать на радиатор, с использованием изолирующих прокладок и шайб, чтобы не было электрического контакта и короткого замыкания на корпуса микросхемы и транзисторов.
Для теста, автор взял вот такие радиаторы.
Подключение усилителя стандартное: вход, выход и питание. Для удобства можно промаркеровать клеммники.
Для питания этого усилителя необходим однополярный источник питания с напряжением от 12 до 44В (рекомендуется 36В), ток желательно не менее 3А.

На вход усилителя подключаем провод для подачи звукового сигнала.
Подключен один канал. Один сигнальный провод, а второй сигнальная земля, он же общий. На выход усилителя подключаем колонку.
Теперь, соблюдая полярность, подключаем усилитель к источнику питания.
Усилитель запитан, посторонние шумы отсутствуют. Теперь можно подать на вход усилителя звуковой сигнал. В данном примере источником звукового сигнала будет служить МР3 плеер.
Более подробно о процессе сборки и тестировании усилителя звука на микросхеме TDA2030a, можно узнать из этого видеоролика:
Усилитель заработал, но при увеличении уровня громкости появляются искажения и это уже не хорошо.

В общем, при сопротивлении резисторов R4 и R7 в 1,5Ом падения напряжения не достаточно для открытия транзисторов BD911 и BD912 и они просто не работают, и при осмотре в тепловизор они холодные.
Выход следующий: необходимо заменить резисторы R4 и R7 на резисторы с сопротивлением 2,2Ом. На них падение напряжения будет больше и транзисторы должны уже открываться и нормально работать. Автор нашел резисторы мощностью 1Вт, но для проверки этого хватит. В дальнейшем они будут заменены резисторами мощностью 5Вт.
С этими резисторами искажений уже нет и всё нормально играет. Увеличение сопротивления резисторов R4 и R7 помогло. На изображении ниже видно, что транзисторы уже греются и работают.

Идеально этот усилитель использовать в паре с акустикой с сопротивлением 4Ом, и напряжением питания 36В, током не менее 3А. Запитать усилитель от 12В можно, но мощность будет маленькая.
Благодарю за внимание. До новых встреч!
Источник (Source) Становитесь автором сайта, публикуйте собственные статьи, описания самоделок с оплатой за текст. Подробнее здесь.
Мой первый усилитель. TDA2030 + TDA1524 в корпусе спутникового декодера
У меня давно появилось желание собрать усилитель, пусть простой, но своими руками. Привлекает сам процесс. Но в этом деле я совсем новичек, только-только учусь. Многое познавал на просторах интернета, много интересного нашел на этом Радиопортале (респект Игорю).
Первый свой усь решил собрать на TDA2030, т.к. довольно легко и просто повторяется. Эта микросхема используется в большинстве усилителей компьютерной акустики типа 2.

Выбор схемы усилителя долго не мучил меня — взял схему, предложенную Скифом (схема усилителя). Данная схема отличается от типовой наличием цепочки R1-R2-C2-R3, которая предотвращает проникновения радиочастотных помех в тракт усиления и наличием выходной R7/L1-цепи, которая компенсирует паразитную емкость проводов и звуковой катушки динамика.
Что мне потребовалось для усилителя:
1. Резисторы
Резисторы R6 и R7 МЛТ-2, остальные МЛТ-0.125.
Катушка L1 мотал на резисторе R7 проводом 0.7 мм, сделал 8 витков.
2. Конденсаторы
С1 — керамический, в крайнем случае — неполярный электролитический; С2 — керамический; С4, С5, С6 — пленочные, ёмкость шунтирующих конденсаторов С5, С6 лучше увеличить по мере возможности вплоть до 0,47uF. С3, С7, С8 — электролиты с рабочим напряжением не менее 50V. Ёмкость С7, С8 должна быть желательно от 2200uF и может быть увеличена на сколько это возможно.
3. Микросхема
Использовал две микросхемы TDA2030А. Микросхема оснащена следующими интегрированными защитами: — от короткого замыкания выхода на землю или питание; — от перегрева. Питание данной схемы производится от двухполярного источника: — TDA2030 ±15V.
Что мне потребовалось для блока питания:
1. Трансформатор на 12В.
Раздобыл от компьютерной акустики Jet Balance.
2. Диодный мост.
Поставил какой был под рукой — D3SBA60 аж на 600В.
3. Конденсаторы.
Фильтрующие я поставил 6 штук по 1000мкФ на 35В. На выходе обычная пленка от 0,33 до 0,47мкФ.
4. Стабилизаторы
На старом портале были обсуждения по поводу катушки L1, стоящей на выходе. Кто-то говорил, что она абсолютно неуместна, кто-то напротив утверждал, что она в самый раз. Пробовал с ней, пробовал без нее. Однозначного ответа нет. Есть плюс — на удивление полное отсутствие фона. Катушку в итоге оставил. Далее стал играться с номиналами емкостей C2 и C3. Кондер С2 подбирал на слух от 100пФ до 220пФ(по схеме). Оптимальным я посчитал поставить 150пФ, как говорится «золотая середина». Что касается емкости С3, то тут все куда интереснее: если ставить по даташиту 22мФ, то получается довольно отчетливые и чистые верха с серединой, и слабый бас. Если ставить емкость больше, как советует Скиф, увеличивать до 47мФ, то картина меняется в другую сторону. Басы приятные и отчетливые, верха и середина занижаются. По совету Игоря(Datagor) я поставил бутерброд из нескольких конденсаторов, вместо одного. Под рукой оказались емкости 22мкФ, 10мкФ и 4,7мкФ. Попробовал слепить 22мкФ и 10мкФ. Звуковая картина улучшилась, но не на столько, как мне бы хотелось. Тогда я решил поставить 2 по 10мкФ и 2 по 4,7мкФ общей емкостью около 30мкФ. «Бутерброд» сделал свое дело. Звук на удивление получился сбалансированный! За совет огромное спасибо Игорю!
Собрав 2 канала(стерео) решил прослушать свое творение. Для прослушки выбрал два варианта акустики: Radiotehnika S-30B(доработанные) и Radiotehnika X-Line FS-10. 1. Звук пускал с компьютера (Creative SB Live 5.1 доработанная), проигрыватель foobar2000.
Знаете, в этот момент меня посетило такое необъяснимое чувство — чувство радости. Мое творение “запело”! Прослушав за 2 часа кучу разных треков я остался доволен, несмотря на то, что этот усь считается «детским». Главное, как говорится, было начать с чего-то.
Далее меня мучил вопрос: дополнить ли все это предом или нет? Пока оставил все как есть. Единственное, было принято решение склепать темброблок. Нашел завалявшуюся микросхемку TDA1524A.
Печатку под темброблок на этой микрухе не нашел, точнее просто плохо искал и поэтому налепил как смог. И главной моей ошибкой было то, что по незнанию поставил «красные флажки».
Звук меня расстроил моментально. Возился, думал в чем проблема, пока в интернете случайно не наткнулся на статейку, в которой категорически не рекомендовали использовать данные конденсаторы. Заменил их на пленку и красота! Различные нездоровые призвуки и помехи пропали.
Корпус самому делать не пришлось, т.к. где-то далеко на антресоли нашел завалявшийся старый спутниковый декодер, который уже морально иустарел и его просто жалко было выкинуть. Я быстренько распотрошил и разместил в нем свой усь, хотя пришлось немного попотеть, дабы все улеглось как положено.
Вот так вот примерно выглядит мой Первый Усилитель. Собирался и приводился к нормальному состоянию он конечно долго, примерно с полгода, несмотря на то, что собрать его от силы день — другой. Сами понимаете — то дикая нехватка времени, то праздники, и самое приятное — рождение дочери.
⚡️Схема усилителя TDA2030 построенна блок схема стереоусилителя
На чтение 7 мин. Опубликовано Обновлено
Дешево и “сердито”‘ Таков девиз этой статьи на нашем сайте. В ней рассказывается о стереоусилителе мощностью 2 х 15 Вт. Дешевизна обеспечивается использованием таких комплектующих, которые можно приобрести на рынке по весьма приемлемой цене.
“Сердитость” гарантируется подробным описанием усилителя. В результате получается малогабаритный прибор с весьма приятным звучанием и универсальным применением.
Блок-схема стереоусилителя приведена на рис.1.
Рассмотрим блок схему усилителя: с помощью коммутатора входов к усилителю можно подключать сигналы от разных источников. Вопрос о количестве входов зависит лишь от числа положений используемого переключателя. Нужная чувствительность входов легко устанавливается при помощи дополнительных делителей на резисторах.
Благодаря этому к усилителю можно подключить кассетный или бобинный магнитофон, FM-тюнер, CD-плейер, DVD-плеер, телевизор, а также выход звуковой карты компьютера. При желании заднюю панель усилителя можно до отказа напичкать входными контактами с технической точки зрения препятствий этому нет. Руководствуясь чувством меры, которое никогда не повредит, ограничимся тремя стереовходами.
Вторым элементом усилителя является каскад регулировки громкости и тембра на интегральной микросхеме типа TDA1524, содержащий также регулировку баланса. Эта ИМС создает очень удобный режим регулировки, поскольку все регулировки осуществляются постоянными уровнями. Такое решение имеет два больших преимущества.
С одной стороны, сам каскад (микросхему) и потенциометры регулировки можно расположить практически на любом расстоянии друг от друга, поскольку по проводам связи протекает только постоянный ток. С другой стороны, этот способ обеспечивает также простое дистанционное управление усилителем.
На рис 1 оно соответствует каскаду с названием “ИК-приемник дистанционного управления изображенному пунктирными линиями. Оконечные каскады усилителя создаются двумя УМЗЧ на интегральной схеме типа TDA2030A с однополярным питанием. Блок питания обеспечивает УМЗЧ напряжением 30 В, а предварительные каскады стабилизированным напряжением 12 В.
Блок питания. Схема блока питания приведена на рис.2 Оконечные каскады питаются напряжением около 30 В и при полной мощности обоих каскадов потребляют ток 2,5 А. Потребление тока микросхемой TDA1524 составляет примерно 100 мА, но, с учетом дистанционного управления, нужно рассчитывать на 200 мА (с достаточным запасом).
Принимая во внимание КПД, нашим целям будет соответствовать сетевой трансформатор мощностью 85 ВА со вторичными обмотками 24 В/3,4 А и 14 В/0,3 А. Можно постараться подобрать подходящий промышленный или изготовить его своими силами.
Для этого в табл.1 приведены обмоточные данные для трех видов сердечников. Усилитель помещается в корпус сравнительно малого размера, поэтому важно иметь малое поле рассеивания сетевого трансформатора.
Добиться этого легче всего, если взять значение индукции сердечника немного меньшим допустимого в обычном “нормальном” случае. Моточные данные в таблице уже рассчитаны для такой индукции, составляющей 80% типовой. В силу увеличения числа витков обмотки они поместятся в окне сердечника только при тщательной намотке виток к витку. Изготовленный трансформатор непременно следует пропитать лаком. Пропитка служит не только для защиты обмоток, но одновременно уменьшает механический шум (гудение) трансформатора.
Выпрямительные мосты блока питания, конденсаторы и интегральная схема стабилизатора 12 В устанавливаются на односторонней печатной плате размерами 160×70 мм. Чертеж платы показан на рис.3, схема размещения деталей на ней на рис.4.
Конденсаторы С1 С5 используются 2200 мкФх35 В. В случае, если напряжение сети систематически превышает номинальное (220 В), лучше взять конденсаторы 2200 мкФх50В. Печатная плата разложена так, чтобы каждый из двух типов конденсаторов можно было припаять к плате.
Работа блока питания легко контролируется. С начала проверяем его на холостом ходу Выходные напряжения должны быть 12 В и примерно 35 В К клеммам “+30 В” и “Корпус” подсоединяем проволочный резистор (эквивалент нагрузки) сопротивлением около 30 Ом с допустимой мощностью как минимум 30 Вт. При этом выходное напряжение должно снизиться до 31 В. Выход 12 В нагружаем так, чтобы обеспечить ток около 200 мА. При нормальном функционировании напряжение по-прежнему должно быть 12 В.
Оконечный каскад. Оконечные каскады (УМЗЧ) нашего прибора изготовлены на интегральных схемах TDA2030A, которые в настоящее время широко распространены и весьма недороги ИМС содержит низкочастотный оконечный усилитель класса АВ с малыми искажениями, в котором имеется защита от короткого замыкания и перегрева. Основные параметры интегральной схемы приведены в табл. 2.
Цоколевка ИМС, чертеж корпуса и его основные размеры приведены на рис.5.
Схема усилителя TDA2030
Схема оконечного каскада изображена на рис.6. Как видно из рисунка, ИМС работают от однополярного источника. Естественно, у этого режима есть как достоинства, так и недостатки. Достоинством является простота трансформатора блока питания. Другое преимущество состоит в наличии выходных конденсаторов (С7 и С14), через которые сигналы подаются на громкоговорители. Они защищают громкоговорители в случае неисправности оконечных каскадов.
При симметричном двухполярном питании УМЗЧ выходные конденсаторы отсутствуют, и броски напряжения питания в этом случае могут в течение нескольких секунд вывести из строя громкоговорители. Кроме того, переходные конденсаторы хорошего качества не пропускают на громкоговорители имеющееся в большинстве случаев на выходах УМЗЧ постоянное напряжение смещения (десятки милливольт).
В то же время, последовательно соединенный с выходом УМЗЧ конденсатор негативно влияет на воспроизведение низких частот (обрезает их), образуя с импедансом громкоговорителя фильтр высоких частот. Для предотвращения этого следует выбрать максимально возможную (в разумных пределах) емкость выходных конденсаторов.
Допустимое напряжение этого конденсатора не меньше полного напряжения питания. Напряжения смещения на входах УМЗЧ, необходимые при питании от одного источника, обеспечиваются резистивными делителями R1-R2 и R7-R8. Перед установкой их на плату целесообразно измерить сопротивления этих резисторов и взять одинаковые. В принципе, важны не абсолютные значения сопротивлений, а их одинаковость.
Конденсаторы С2 и С9 подавляют помехи в цепях смещения. Эти конденсаторы обязательно должны быть малошумящими в целях обеспечения желаемого отношения сигнал/шум. Входные импедансы УМЗЧ устанавливаются резисторами R3 и R9. Усиление интегральной схемы TDA2030A можно регулировать с помощью цепи обратной связи R4-C3-R5 (R10-C10-R11). В данном усилителе сопротивления R5 и R11 выбраны равными 20 кОм.
Тогда усиление по напряжению составляет 12 дБ. Максимальная выходная мощность (при данном коэффициенте гармоник и неизменном напряжении питания) определяется импедансом нагрузки (громкоговорителя). Чем меньше импеданс громкоговорителя, тем больше выходная мощность. Разумеется, это справедливо с определенными оговорками, ведь в случае очень малого импеданса возникает ограничение выходного тока за счет срабатывания защиты.
В нашем случае предлагается импеданс нагрузки 4 Ом. При использовании такого громкоговорителя получается максимальная выходная мощность. Естественно, можно подключать и громкоговоритель сопротивлением 8 Ом, если устраивает меньшая выходная мощность.
Оконечный каскад усилителя можно разместить на печатной плате размерами 60×103 мм (рис.7) Расположение деталей на плате показано на рис.8. Плата выполняется из двустороннего стеклотекстолита. Фольга на стороне деталей служит “корпусом”. Поскольку печатная плата изготавливается не фотохимическим способом (вручную), целесообразно перед травлением полностью покрыть эту сторону платы защитной краской, а затем после травления “прозенковать” отверстия незаземленных выводов сверлом диаметром 3 мм.
После травления обе стороны печатной платы залуживаются тонким равномерным слоем припоя. При монтаже ИМС устанавливаются на плату в последнюю очередь Вывод 3 (заземление) ИМС перед пайкой следует “горизонтально” согнуть маленькими плоскогубцами, чтобы припаять его к фольге без остаточного механического напряжения.
Этот вывод целесообразно припаять в первую очередь, а после него остальные На рис 8 значком “х” обозначены заземляемые выводы деталей. В точках подключения соединительных проводников на плате припаиваются монтажные лепестки или малогабаритные трубчатые заклепки. Интегральные схемы УМЗЧ обязательно нужно привинтить к радиатору достаточно большого размера, смазав силиконовой пастой, способствующей хорошей теплопроводности.
⚡️Заменяем усилитель на tda2030 | radiochipi.ru
На чтение 2 мин. Опубликовано Обновлено
Часто в миниатюрных музыкальных центрах повреждается усилитель мощности ЗЧ. К сожалению, далеко не всегда имеется возможность найти нужную микросхему – УМЗЧ, чтобы произвести ремонт путем её замены. В то же время, есть очень недорогая и доступная микросхема TDA2030.
На базе двух таких микросхем можно отремонтировать УНЧ практически любого миниатюрного музыкального центра, конечно, если его УНЧ аналоговый, а не цифровой. Микросхема представляет собой мощный операционный усилитель на tda2030, и схема включения её аналогична. Наличие внешних цепей ООС позволяет в очень широком диапазоне регулировать коэффициент усиления, что позволяет «подогнать» коэффициент усиления практически под любые параметры входного аудиосигнала.
Еще одно достоинство в широком диапазоне питающего напряжения, который при однополярном питании лежит в пределах от 8V до 30V, что так же позволяет использовать УНЧ на TDA2030 практически в любом миниатюрном музыкальном центре. От напряжения питания меняется только выходная мощность. На рисунке показана универсальная схема включения микросхемы TDA2030 в качестве УНЧ или усилитель мощности звуковой частоты. Резисторы R1 и R2 создают половину напряжения питания на прямом входе (вывод 1) микросхемы.
Это позволяет ей питаться от однополярного источника питания. Входной сигнал поступает на эту точку R1-R2-Bb Замена «выгоревшего» УМЗЧ поизводится следующим образом. Нужно демонтировать неисправные микросхемы УМЗЧ, имеющегося в музыкальном центре. Затем на радиатор, предназначенный для них установить две микросхемы TDA2030, предварительно отогнув их выводы так. чтобы было удобно паять.
И на выводах микросхем объемным способом смонтировать схему, показанную на рисунке. Конденсаторы «С3», – может быть аналогичные есть в схеме музыкального центра, если они исправны, можно использовать их. Емкость С3 может быть не ниже 1000 мкФ. Все конденсаторы должны быть на напряжение не ниже напряжения питания в конкретной схеме музыкального центра. Запитывать схему нужно от той же точки, что и питался штатный усилитель мощности низкой частоты. Если есть возможность, можно собрать схему на имеющейся печатной плате, на месте демонтированных неисправных микросхем, используя некоторые её дорожки.
РадиоКот :: Усилитель 2.1 на TDA2030
РадиоКот >Чердак >Усилитель 2.1 на TDA2030
Технические характеристики усилителя:
Выходная мощность: 2×14Вт + cабвуфер 14В
Напряжение питания: от ±6V до ±18V для TDA2030
Напряжение питания: от ±6V до ±22V для TDA2030A
Номинальное напряжение питания: ±15V
Максимальный ток потребления: 2. 5А
Ток потребления в режиме покоя: 60-150мА
Размер печатной платы: 100×72мм
Усилитель собран на трех дешёвых микросхемах TDA2030A и операционнике 4558D или можно использовать их аналоги.
Аналоги TDA2030A
TDA2040 Выходная мощность при питании ±16В 2×20Вт + cабвуфер 20Вт
TDA2050 Выходная мощность при питании ±15В 2×32Вт + cабвуфер 32Вт
LM1875 Выходная мощность при питании ±25В 2×20Вт + cабвуфер 20Вт
Микросхемы:
TDA2030A 3- Шт, 4558D 1- Шт
Конденсаторы электролитические:
0.1u/50V -2 Шт
2.2u/50V -2 Шт
22u/50V -2 Шт
10u/25V -3 Шт
100u/25V -2 Шт
2200u/25V -2 Шт
Конденсаторы металлопленочные:
0.0068u (682) -2 Шт
0.1u (104) -2 Шт
0.15u (154) -1 Шт
0.22u (224) -4 Шт
Конденсаторы керамические:
0.1u (104) -4 Шт
Резисторы:
Резисторы R7,R14 1 Ват, остальные 0.125 — 0.25 Ват.
1 -2 Шт
2.2 -2 Шт
3.3 -1 Шт
220 -2 Шт
510 -3 Шт
560 -2 Шт
2. 2k -1 Шт
6.2k -1 Шт
6.8k -2 Шт
8.2k -2 Шт
10k -2 Шт
15k -2 Шт
20k -4 Шт
22k -2 Шт
33k -1 Шт
51k -1 Шт
Резисторы переменные:
20k двойной (16T1-B20K)
5k одинарный (16K1-B5K)
Диоды:
IN5404 -4 Шт или аналоги
Трансформатор:
Трансформатор от 80Ват с двойной вторичной обмоткой 2x~10-11В или с одной ~20-22В и силой тока не меньше 1.5A.
Радиатор:
Радиатор площадью не менее 200см2 я установил от старого процесcора Pentiun 233MMX.
Файлы:
Усилитель 2.1 на TDA2030
Усилитель 2.1 на TDA2030
Схема усилителя 2.1
Cхема усилителя 2.1 на TDA2030
Печатная плата усилителя
Все вопросы в Форум.
Как вам эта статья? | Заработало ли это устройство у вас? |
Схема усилителя мощностью 120 Вт с использованием TDA 2030 IC
Впечатляющая схема усилителя мощностью 120 Вт может быть построена путем каскадного соединения пары микросхем TDA 2030 IC в конфигурации с мостовой связанной нагрузкой (BTL) и через несколько транзисторов, повышающих ток.
Преимущество топологии усилителя BTL
Основная цель конфигурации BTL — обеспечить двухстороннюю работу нагрузки, что, в свою очередь, помогает увеличить уровень эффективности системы в два раза. Это эквивалентно полной мостовой сети, которую мы обычно находим в инверторах.
Image Courtsey: Elektor Electronics
Полную принципиальную схему предлагаемого усилителя BTL 120 Вт с двумя микросхемами TDA 2030 можно увидеть на приведенной выше схеме.
Работа схемы
IC1 и IC2 — это две микросхемы TDA2030, смонтированные в конфигурации с мостовой связанной нагрузкой, что означает, что эти две микросхемы теперь работают в тандеме в ответ на высокие и низкие амплитуды входной частоты и управляют громкоговорителем в мощный двухтактный режим.
Например, когда выход IC1 может выдавать высокий выходной сигнал на динамики, IC2 одновременно будет выдавать низкий выходной сигнал и наоборот, обеспечивая необходимое двухтактное действие на динамик. Это означает, что громкоговоритель будет попеременно работать с максимальными положительными и отрицательными уровнями питания, в результате чего громкоговоритель будет работать с двойным уровнем эффективности по сравнению с обычными усилителями, которые не основаны на BTL.
BJT T1 — T4 включены для повышения уровня тока усилителя до указанных 120 Вт RMS, поскольку только IC1, IC2 не смогут этого сделать.
Выходные BJT NPN / PNP также дополняют топологию BTL и помогают микросхемам достигать заданного количества мощности на громкоговорителях.
Различные резисторы и конденсаторы вокруг динамика вводятся для подавления и фильтрации конечного результата на динамике, а также для получения чистого звука без искажений в динамике.
Двойной источник питания для усилителя
Источником питания для этого 120-ваттного усилителя BTL, использующего микросхемы TDA2030, является трансформатор 12-0-12 В / 7 ампер. выход которого выпрямляется с помощью мостового выпрямителя и фильтруется с помощью указанного конденсатора C8 — C11.
Источник питания выдает двойной выход +/- 20 В / 7 А, который в обязательном порядке требуется для большинства схем усилителей на основе BTL.
О Swagatam
Я инженер-электронщик (dipIETE), любитель, изобретатель, разработчик схем / печатных плат, производитель. Я также являюсь основателем веб-сайта: https://www.homemade-circuits.com/, где я люблю делиться своими инновационными идеями и руководствами по схемам.
Если у вас есть какие-либо вопросы, связанные со схемой, вы можете взаимодействовать с ними через комментарии, я буду очень рад помочь!
Универсальные характеристики Усилители мощности TDA2030
Данная микросхема усилителя NCH TDA2030A фирмы ST Microelectronics пользуется заслуженной популярностью среди радиолюбителей.Он имеет высокие электрические характеристики и невысокую стоимость, что позволяет с наименьшими затратами собрать на ней высокие УНЧ мощностью до 18 Вт. Но не все осознают его скрытые достоинства: оказывается, на IMS можно собрать ряд других полезных устройств. Микросхема TDA2030A представляет собой усилитель мощности Hi-Fi класса AB мощностью 18 Вт или драйвер для УНЧ мощностью до 35 Вт (с мощным внешним транзистором). Он обеспечивает высокий выходной ток, имеет небольшие гармонические и интермодуляционные искажения, широкополосный усиленный сигнал, очень низкий уровень собственного шума, встроенную защиту от коротких замыканий на выходе, автоматическую систему ограничения рассеиваемой мощности, удерживание рабочей точки выходных транзисторов. IMS в безопасной зоне.Этот чип реализован в оболочке Pentawatt и имеет 5 выводов. Для начала кратко рассмотрим несколько стандартных схем приложения IMS — басовых усилителей. Схема модели с включением TDA2030A показана в Рисунок 1.
Эта микросхема входит в схему неинвертирующего усилителя. Коэффициент усиления определяется соотношением сопротивлений резисторов R2 и R3, образующих цепочку ООС. Он рассчитывается по формуле Gv = 1 + R3 / R2 и может быть легко изменен подбором сопротивления резистора. Обычно это делается через резистор R2. Как видно из формулы, уменьшение сопротивления сопротивления увеличивает коэффициент усиления (чувствительности) УНЧ. Емкость конденсатора С2 светится тем, что его емкость Hs = 1/2? FS на более низкой рабочей частоте был ниже R2 как минимум в 5 раз. В данном случае на частоте 40 Гц Hs 2 = 1 /6, 28 * 40 * 47 * 10 -6 = 85 Ом. Входное сопротивление определяется резисторами R1. В качестве VD1, VD2 можно использовать любые кремниевые диоды с током I OL 0.5 … 1 А и У ОБР более 100, например КД209, КД226, 1Н4007. Крюк-ИМС в случае униполярного источника питания проиллюстрирован на Рис. 2.
Делитель R1R2 и резистор R3 образуют цепочку переключения для получения на выходе ИМС (вывод 4) напряжения, равного половине питающего . Это необходимо для усиления как симметричных полуволн входа. Параметры этой схемы при Vs = +36 В соответствуют схеме, изображенной на рисунке 1, при напряжении источника питания ± 18 В. Пример микросхемы в качестве драйвера для УНЧ с мощным внешним транзистором показан на рис.3 .
Когда Vs = ± 18 В при нагрузке 4 Ом, мощность усилителя 35 Вт. В цепь питания IMS входят резисторы R3 и R4, капля которых открывается для транзисторов VT1 и VT2 соответственно. При небольшом выходном (входном) токе, потребляемом IMS, низкое и падение напряжения на резисторах R3 и R4 недостаточно для открытия транзисторов VT1 и VT2. По мере увеличения входного напряжения увеличивается выходной и потребляемый ток IMS.При достижении его значения 0,3… 0,4 А падение напряжения на резисторах R3 и R4 составит 0,45… 0,6 В. Начнут открываться транзисторы VT1 и VT2, при этом они будут включены вместе с внутренними транзисторами IMS. В качестве VT1 и VT2 можно использовать любую пару комплементарных транзисторов соответствующей емкости, например КТ818, КТ819. Квадратная схема, включающая IMS, проиллюстрирована на Рис. 4.
Сигнал от коммерческого IMS DA1 через делитель R6R8 на инвертирующем входе DA2, который предоставляет микросхемы в противоположном направлении. При этом увеличивается напряжение на нагрузке и, как следствие, увеличивается выходная мощность. При Vs = ± 16 В при нагрузке 4 Ом выходная мощность достигает 32 Вт. Для любителей двух-, трех-УНЧ этот ИМС — идеальное решение, поскольку он может напрямую собирать активные ФНЧ и ФВЧ. Схема трехкомпонентного УНЧ изображена на рис.5.
Низкий канал (НЧ) выполнен по схеме с мощными выходными транзисторами. На входе ИМС DA1 включены ФНЧ R3C4, R4C5, первое звено ФНЧ R3C4 включено в цепь усилителя ООС.Такие конструкции позволяют простым управлением (без увеличения количества звеньев) получить достаточно высокий крутизну спада фильтра ACHH. Усилитель среднего (SCH) и высокочастотного (HF) каналов собран по модельной схеме для IMS DA2 и DA3 соответственно. На входе в канал SCH входят FHP C12R13, C13R14 и LPF R11C14, R12C15, которые вместе обеспечивают полосу пропускания 300 … 5000 Гц. Фильтр частотного канала собран в ячейках C20R19, C21R20. Частоту среза каждого звена или ФНЧ HPF можно рассчитать по формуле f = 160 / RC, где частота f выражена в Гц, R — в килоомах, S — в микрофарадах. Эти примеры не исчерпывают возможности использования IMC TDA2030A в качестве усилителя низких частот. Например, вместо питания двухполярного изделия (рис.3, 4) можно использовать однополярное питание. Для этого за минусом источника питания следует заземлить на неинвертирующий (вывод 1) входной файл смещения, как показано на рисунке 2 (элементы R1-R3 и S2). Наконец, на выходе ИМС между 4 и нагрузочным выводом должен быть электролитический конденсатор, а блокировочные конденсаторы на цепи-V из схемы следует исключить.
TDA2030A IMS представляет собой не что иное, как операционный усилитель с мощным каскадом выходного дня и очень хорошими характеристиками. На основании этого были разработаны и протестированы несколько нестандартных включений. Некоторые схемы были протестированы «вживую» на макетной плате, некоторые — смоделированы в Electronic Workbench.
Мощный ретранслятор сигнала.
Сигнал на выходе устройства Рис. 6 повторяется по форме и амплитуде входного, но имеет большую мощность, то есть схема может работать при низких давлениях.Ретранслятор можно использовать, например, для умощнения источников питания, увеличивая выходную мощность низкочастотного генератора (так можно сразу почувствовать головной динамик или акустические системы). Полоса рабочих частот повторителя линейна от постоянного тока до 0,5 … 1 МГц, что более чем достаточно для генератора НЧ.
Умощение источников питания.
Этот чип включен как сигнал повторителя, выходное напряжение (выход 4) является входным (выход 1), а выходной ток может достигать значений 3.5 А. Благодаря встроенной схеме защиты не боится коротких замыканий в нагрузке. Стабильность стабильности выходного напряжения определяется эталоном, то есть стабилитроном VD1 Рис.7 и интегральным стабилизатором DA1 Рис.8. Естественно, что по схеме, показанной на фиг.7 и фиг.8, можно собирать стабилизаторы и другие напряжения, только нужно иметь в виду, что общая (полная) мощность, рассеиваемая микросхемой, не должна превышать 20 Вт. Например, вам нужно построить стабилизатор на 12 В и ток 3 А.Есть готовый источник питания (трансформатор, выпрямитель и конденсатор фильтра), который дает U IP = 22 В при необходимой токовой нагрузке. Затем на микросхеме происходит падение напряжения U IMS IP = U — U VYH = 22-12 В = 10 В и при токовой нагрузке 3 А рассеиваемая мощность достигает значений R = U RAS IMS * I * N = 10B = 3A W 30, что превышает максимальное значение для TDA2030A. Максимально допустимое падение напряжения в IMS можно рассчитать по формуле:
U IMS = R RAS.MAH / I N. В нашем примере U IMS = 20 Вт / 3 A = 6,6 В, таким образом максимальное напряжение выпрямителя должно быть U = U новый IP + U IMS = 12 В + 6,6 В = 18,6 В. Число витков вторичной обмотки трансформатора уменьшится. Сопротивление балластного резистора R1 в схеме, показанной на рис.7, можно рассчитывать по формуле:
R1 = (U IP — U CT) / I ST, где U ST и ST I — стабилитрона напряжения и тока соответственно. Пределы стабилизации тока можно найти в справочнике, на практике для низких стабилитронов его выбирают в пределах 7 … 15 мА (обычно 10 мА). Если ток в приведенной выше формуле выразить в миллиамперах, величина сопротивления, которую нужно получить, будет в килоумах.
Простой лабораторный блок питания.
Изменяя напряжение на входе IMS с помощью потенциометра R1, вырабатывается плавно регулируемое выходное напряжение. Максимальный ток, выдаваемый микросхемой, зависит от выходного напряжения и ограничивается такой же максимальной рассеиваемой мощностью на IMS.Рассчитать это можно по формуле:
I MAX = R RAS.MAH / U IMS
Например, если выходное напряжение U выставлено на счет VYH = 6, на микросхеме происходит падение напряжения U IMS IP = U — U VYH = 36 — 6 = 30, следовательно, максимальный ток I MAX = 20 Вт / 30 = 0,66 А. При U VYH = 30 В максимальный ток может достигать максимум 3,5 А, а также небольшое падение IMS (6).
Стабилизированный лабораторный источник питания.
Источник стабилизированного опорного напряжения — DA1 чип — питание от параметрического стабилизатора на 15, собранные на stabilitrone VD1 и резистор R1. Если IMS питает DA1 непосредственно от источника +36 В, его можно легко повредить (максимальное входное напряжение для IMS 7805 составляет 35 В). ИМС DA2 включен в схему неинвертирующего усилителя, коэффициент усиления которого определяется как 1 + R4 / R2 и равен 6. Следовательно, потенциометр регулировки выходного напряжения R3 может принимать значение от почти нуля до 5 * 6 = 30 В.Что касается максимального выходного тока, то для данной схемы справедливо все это для простого лабораторного блока питания (рис.9). Если это менее регулируемое выходное напряжение (например, от 0 до 20 в U IP = 24), элементы VD1, S1 можно исключить из схемы, а вместо R1 установить перемычку. При необходимости максимального выходного напряжения можно изменить подбором сопротивления резистора R2 и R4.
Регулируемый источник тока.
На входе инвертирующий IMS DA2 (вывод 2), благодаря ООС через резистивную нагрузку, поддерживаемую натяжением U BX.Как видно из формулы, ток нагрузки не зависит от сопротивления нагрузки (конечно, до определенных пределов, из-за конечного напряжения IMS). Следовательно, изменяя U BX с нуля до 5 В с помощью потенциометра R1, с фиксированным значением сопротивления R4 = 10 Ом, можно контролировать напряжение тока 0 … 0,5 А. Устройство можно использовать для зарядки. аккумуляторы и гальванические элементы. Зарядный ток стабилен на протяжении всего цикла зарядки и не зависит от степени разряда аккумулятора или нестабильности питающей сети.Максимальный зарядный ток, отображаемый с помощью потенциометра R1, можно изменять, увеличивая или уменьшая сопротивление резистора R4. Например, при R4 = 20 Ом он имеет значение 250 мА, а при R4 = 2 Ом достигает 2,5 А (см. Формулу выше). Для схемы справедливы ограничения на максимальный выходной ток, как для цепей стабилизации напряжения. Еще одно применение мощного ингибитора тока — измерение малых сопротивлений через вольтметры по линейной шкале. Действительно, если значение тока выставить, например, 1 А, подключено к схеме резистора сопротивлением 3 Ом, то по закону Ома, чтобы получить падение напряжения, его U = l * R = l A * 3 Ом = 3 В, и подключение, скажем, сопротивления резистора 7.5 Ом получаем падение 7,5 В. Конечно, этот ток можно измерить только мощными Low резисторами (3 В на 1 А — это 3 Вт, 7,5 В * 1 А = 7,5 Вт) Но можно уменьшить измеряемый ток и используйте вольтметр до нижнего предела измерения.
Мощный генератор прямоугольных импульсов.
Планы мощного генератора прямоугольных импульсов показаны на Рис.12 (при биполярной диете) и Рис. 13 (при униполярном питании).В планах можно использовать, например, устройство сигнализации. Эта микросхема включает в себя триггер Шмитта, а вся схема представляет собой классический релаксационный RC-генератор. Учитывайте количество рабочих мест. 12. Предположим, что в момент выхода мощности IMS движется в сторону положительного уровня насыщения (U VYH = + U IP). Конденсатор С1 начинает заряжаться через резистор R3 с постоянным временем-Cl R3. Когда напряжение на C1 достигнет половины положительного напряжения источника питания (+ U IP /2), IMS DA1 переключится на отрицательное насыщение (U VYH = -U IP). Конденсатор C1 разряжается через резистор R3 одновременно с Cl R3 до напряжения (-U IP /2), когда IMS снова переключается в положительное состояние насыщения. Цикл будет повторяться с 2,2 C1R3 независимо от напряжения питания. Частоту импульсов можно рассчитывать по формуле:
f = l / 2,2 * R3Cl. Если сопротивление выразить в килоумах и мощность в микрофарадах, то частоту получится в килогерцах.
Мощный низкочастотный генератор гармонических колебаний.
Электрическая схема мощного низкочастотного генератора гармонических колебаний представлена на рис.14. Генератор собран на мосту Вин, образованном элементами DA1 и S1, R2, C2, R4, обеспечивающими необходимый фазовый сдвиг в цепи ПОС. Коэффициент усиления IMS по напряжению, при одинаковых значениях Cl, C2 и R2, R4 должен быть точно равен 3. При меньшей значимости Ku флуктуации затухают, а при повышении — резко возрастают искажения выходного сигнала. Коэффициент усиления по напряжению определяется сопротивлением ламп накаливания ELI, EL2 и резисторов Rl, R3 и составляет Ky, = R3 / Rl + R EL1, 2. Лампы ЭЛИ, ЭЛ2 служат элементами с переменным сопротивлением в цепи ООС. При увеличении выходного напряжения сопротивление лампы накаливания за счет нагрева увеличивается, вызывая уменьшение коэффициента усиления DA1. Таким образом, стабилизируется амплитуда выходного сигнала генератора и минимизируются искажения формы синусоидального сигнала. Минимальные искажения при максимально возможной выходной амплитуде добиваются через подстроечный резистор R1. Для исключения влияния нагрузки на частоту и амплитуду выходного сигнала на выходе генератора включена цепочка R5C3, частота генерируемых колебаний может быть определена по формуле:
f = 1 / 2piRC.Генератор можно использовать, например, при ремонте и проверке головок АС или АС.
В заключение, микросхемы должны быть установлены на радиатор с охлаждаемой поверхностью площадью не менее 200 см 2. При разводке средств печатной платы для усилителя необходимо НЧ дорожку на «землю» шины для ввода, а также источник питания и вывод суммированы с разных сторон (проводники к этим клеммам не должны быть продолжением друг друга, а собраны вместе в виде звездочек »).Это необходимо для минимизации фона переменного тока и исключения возможности самоусилителя с выходной мощностью, близкой к максимальной.
По журналу Радіоаматор
Hi-Fi стерео усилитель мощности 400 Вт Схема TDA2030 Транзисторный мост
Я тоже однажды попробовал схему Я делаю одноканальный мост, выходной транзистор tda2030 питался от этого приложения плюс два полумоста, подключенные параллельно для питания два раз снял напряжение питания усилителя симметрично +… Electronics Projects, Hi-Fi стерео усилитель мощности 400 Вт Circut TDA2030 Transistor Bridge «схемы аудиоусилителя, IC усилитель» Дата 2019/08/02
Я тоже однажды попробовал схему, я делаю сингл канал мост Выходной транзистор tda2030 был запитан этим приложением плюс два полумоста, подключенных параллельно к источнику питания, дважды снятое напряжение питания усилителя, симметричное + — 22 вольта без ошибок, если работа определена схема далее в окне поиска google «TDA2030A bridge» ‘, то на картинках, если поискать, можно найти множество похожих приложений на одной и той же схеме две одинарные пластинки амфитеатра 400 Вт Если у вас двухканальный стерео и транзисторы, используйте интегрированные изоляторы при установке кулера
Sinus 4Ω динамиков постоянного питания: 150 Вт
В динамиках 4 Ом Пиковая мощность: 200 Вт
Полоса пропускания (- 3 дБ): от 10 Гц до 50 кГц
THD 20 Вт / 1 кГц: 0. 22%
THD 100 Вт / 1 кГц: от 0,23% до
THD 130 Вт / 1 кГц: 0,36%
150 Вт при полной эффективности: 60%
Входная чувствительность: 500 мВэфф
Входное сопротивление: 22 K
Пиковое значение пиковое напряжение Vpp при сопротивлении нагрузки 4 Ом в ожидании выхода 200 Вт составляет 80 вольт. Если мы добавим еще одно дополнительное падение напряжения на транзисторах выходного каскада, то напряжение питания должно быть равно 85 В на соответствующем усилителе мощности мощностью 200 Вт и при полной нагрузке. Пиковый ток в пике синусоиды составляет около 10 А, т.е.е. Стерео режим с током 2 ампера через все 20 A.
Если вас устраивает эффективный непрерывный выход 2 x 150 Вт = 300 Вт, значит, мощность контролируемого трансформатора при рассмотрении имеет КПД среднего усилителя 60% составляет не менее 500 ВА. Особенно это предлагают тороидальные трансформаторы, так как они имеют очень низкое внутреннее сопротивление, и поэтому во многих случаях можно обойтись без дополнительного электронного стабилизатора напряжения. Замена других усилителей мощности
400 Вт и принципиальных схем блока питания
Hi-Fi стерео файлы схемы усилителя мощности 400 Вт:
СПИСОК ССЫЛКИ ДЛЯ ЗАГРУЗКИ ФАЙЛОВ (в формате TXT): LINKS-6222.zip
Контроллер шагового двигателя с использованием TDA2030
Существует много версий типа шагового двигателя, а также множество версий конструкции контроллера шагового двигателя. Эта схема представляет собой контроллер шагового двигателя общего назначения, в котором в качестве драйвера используется микросхема TDA2030. Эта схема может использоваться с широким диапазоном рабочих напряжений, примерно от 5 В до 18 В. Она может приводить двигатель в действие с пиковым напряжением, равным половине напряжения питания, поэтому она может легко работать с шаговыми двигателями, рассчитанными на напряжения от 2.5 В и 9 В.
Схема из журнала Elektor Electronics Magazine (Автор: Герт Баарс) также может обеспечивать ток двигателя до 3,5 А, что означает, что она может использоваться для управления относительно большими двигателями. Схема также защищена от короткого замыкания и имеет встроенную защиту от перегрева. Для приведения в действие шагового двигателя требуются два сигнала. С логической точки зрения, они составляют код Грея, что означает, что они представляют собой два прямоугольных сигнала с одинаковой частотой, но с постоянной разностью фаз 90 градусов.
IC1 генерирует прямоугольный сигнал с частотой, которую можно установить с помощью потенциометра P1. Эта частота определяет частоту вращения шагового двигателя. Код Грея генерируется десятичным счетчиком в форме 4017. Выходы Q0 – Q9 счетчика последовательно переходят в высокий уровень в ответ на нарастающие фронты тактового сигнала. Код Грея может быть сгенерирован на выходах с помощью двух логических элементов ИЛИ, которые здесь сформированы с использованием двух диодов и резистора для каждого затвора, для создания сигналов I и Q.
Здесь «I» означает «синфазный», а «Q» — «квадратурный», что означает, что он имеет сдвиг фазы на 90 градусов относительно сигнала I. Обычно для управления обмотками шагового двигателя используется пара двухтактных схем для каждой обмотки, которая называется «H-мостом». Это позволяет изменять направление тока через каждую обмотку, что необходимо для правильной работы биполярного двигателя (того, чьи обмотки не имеют центральных ответвлений).
Конечно, его также можно использовать для правильного управления униполярным двигателем (с обмотками с центральным отводом).Вместо использования такого рода двухтактных схем мы решили использовать микросхемы аудиоусилителей (типа TDA2030), хотя это может показаться немного странным. С функциональной точки зрения TDA2030 — это своего рода операционный усилитель мощности. Он имеет разностный усилитель на входе и двухтактный драйверный каскад на выходе.
IC3, IC4 и IC5 все относятся к этому типу (по экономичной цене). Здесь IC3 и IC4 подключены как компараторы. Их неинвертирующие входы управляются упомянутыми ранее сигналами I и Q, при этом на инвертирующих входах установлен потенциал, равный половине напряжения питания. Этот потенциал обеспечивается третьим TDA2030. Таким образом, выходы IC3 и IC4 отслеживают свои неинвертирующие входы, и каждый из них управляет одной обмоткой двигателя.
Другие концы обмоток, в свою очередь, подключены к половине напряжения питания, обеспечиваемого IC5. Поскольку один конец каждой обмотки подключен к прямоугольному сигналу, который чередуется между 0 В и потенциалом, близким к напряжению питания, в то время как другой конец находится на половине напряжения питания, всегда применяется напряжение, равное половине напряжения питания. к каждой обмотке, но его полярность меняется в зависимости от состояний сигналов I и Q.
Это именно то, что нам нужно для привода биполярного шагового двигателя. Число оборотов в минуту можно изменять с помощью потенциометра P1, но фактическая скорость различается для каждого типа двигателя, поскольку она зависит от количества шагов на оборот. Двигатель, использованный в прототипе, продвигался примерно на 9 ° за шаг, и его скорость могла регулироваться в диапазоне примерно от 2 до 10 секунд на оборот.
В принципе, любую желаемую скорость можно получить, регулируя значение C1, если двигатель может с этим справиться.Диапазон регулировки P1 можно увеличить, уменьшив номинал резистора R5. Диапазон регулировки составляет 1: (1000 + R5) / R5, где R5 задается в k. Если шаговый двигатель выключен путем снятия напряжения питания с цепи, двигатель может продолжать вращаться на определенную величину. из-за собственной инерции или механической нагрузки на двигатель (маховик
TDA2030 Усилители мощности | Uydudoktoru Forum
K174UN14’deki düşük frekanslı yükselteç (TDA2003), ILA2003.
K174UN14’deki 4 ohm’luk yükte 4,5 Вт номинальная çıkış gücüne sahip amplifikatör, Otomotiv ве Сабит эв типи SES çoğaltma ekipmanı için Bir UMZCH olarak kullanılabilir ве aşağıdaki parametrelere sahiptir:
Çalışma frekansı aralığı
çıkış gücü Maksimum, (Rн = 4 Ом, THD =% 10) en az … 5 Вт;
besleme gerilimlerinin aralığı ………………………… … 6 … 18 V.
Mikro devrede geniş bir besleme gerilimi aralığı vardır, aşırı yük koruması, ön yükselticisi, kontrol aşaması, güçlü bir çıkış aşaması, dahili termal devkirşışı koruma
C1 — 4. 7 мкФ
R 1 — 220 Ом
C2 — 0,022 мкФ
R 2 — 2,2 Ом
C3 — 0 1 мкФ
R 3 — 1 Ом
C4 — 39 нФ
R4 — 43 Ом
C5 — 47 0 мкФ
R4 *, C7 * devresi, yükselticinin kendiliğinden uyarılması durumunda bağlanır.
(Rx = 20 ∙ R2; Cx = 1 ∕ 2π ∙ B ∙ R1)
C6 — 1000 мкФ
C 7 — 47 0 мкФ
Değişim amacıyla R1 ve R2 Dirençlerinin (R2 = 2.2 Ом) direncini değiştirmesine izin verilir.
Devrenin kazancı.
Amplifikatörün ayarlanması , максимальный hacimdeki bozulmayı en aza indirmek için R1 ve R2 dirençlerinin direncinin seçilmesine indirgenmiştir. Girişte aşırı yüklenmeyi önlemek ве Микро Девренин arızalanmasını önlemek için, girişe 1 V’den daha büyük бир sinyalin kullanılması tavsiye edilmez.
Anahtarlama devresi K174UN14, tiz ve bas için ton kontrollü.
TDA2030’da düşük frekanslı yükselteç (K174UN19).
% 0,08’den düşük düşük harmonik bozulma (THD Toplam Harmonik Bozulma) ile güçlü bir işlemsel yükselteçtir.
Йонга, 150 ° C кристалл sıcaklıkta çalışan dahili termal korumaya ve aşırı yük sırasında yongayı ~ 10 saniye koruyabilen kısa devre korumasına sahiptir.
Mikro devrede dalgalanma gerilimi beslemesi ile ek zorluklar yaratmayan ве açıldığında tıklamalar yapan iki kutuplu bir güç kaynağından güç verilebilir. Yerli meslektaşı — K174UN19 *.
Marjinal Performans Verileri.
———————————
Besleme gerilimi — ± 6 … ± 22 V *,
Maksimum giriş voltajı — ± 15V.
Maksimum çıkış akımı 3,5 A,
Maksimum kristal sıcaklığı 150 isС,
Roc 90 ºС — 20 Вт kasa sıcaklığında, mikro devre tarafından dağıçılan azami.
———-
* K174UN19 için izin verilen maksimum voltaj ± 6V . .. ± 18V’dir.
———-
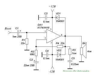
TDA2030 yongası için bağlantı şeması.
Терминал ampifikatörleri tipik bir şemaya göre monte edilir.
izim, terminal yükselticinin kanallarından birini gösterir.
C1, C8 — 100x25V
C2, C4, C7-0,22 мкФ
C3 — 1 мкФ
C5 — 47x16V
C6 * — 15 … 82pF
R1, R5 — 22 k
R2 — 1 Ω
R6 — 680R
R7 * — 2k
VD1, VD2 — KD 208
Devre elemanlarının atanması.
C3 — айрыштырма. R5, R6, C5, kazancı belirleyen bir AC negatif geri besleme devresidir; burada R5 ve R6, voltaj bölücüdür ve C5, izolatördür.
R4 derecesini düşürmek kazancı artırır ve etrafındakileri düşürür.
VD1, VD2 — endüktif yükte çalışma sırasında çıkış aşamasını arızadan koruyun.
C1, C2, C7, C8 — блокай.
R2, C4 — kendini uyarmayı engelleyen bir zincir.
R7 *, C6 * — bu zincir kendi kendine uyarılma durumunda kurulur (isteğe bağlı).
FU1, FU2 — aşırı yüke karşı koruma sağlar.
Kart standart radyo elemanları için tasarlanmıştır, çipi radyatöre takarken, kasanın güç kaynağının eksi ile bağlantılı olduğunu aklınızda bulundurmanız gerekir.
Mikrosircuların radyatöre, mika, seramik veya diğer ısı ileten dielektrik malzemeden yapılabilecek yalıtıcı contalar vasıtasıyla bağlanma yüzeyleri arasında 0,03 … 0,05 мм, boıyrakmasıı.
Sabitleme, üzerine izolasyon rondelalarını ve izolasyon tüpünün (kambrik) bölümlerini önceden takmak için kullanılan M2,5 vidalarla gerçekleştirilir.
Mikro devrenin radyatörle iyi temasını sağlamak için (ısı yayılımı), radyatörün temas yüzeyini iyi pürüzsüz hale getirmek ve KPT-8 ısıre madir
Mikro devre ve radyatör arasında izolasyon contaları kullanıldığında, ısı ileten macun kullanımı zorunludur.
Radyatöre bir defada iki mikro devre monte edilmişse, ее biri kontrol edildikten sonra, termal rejimi maksimum çıkış gücünde kontrol etmek için ее iki mikro devreyi de açmanız gerekir.
ıkış gücünün IC K174UN19 için besleme gerilimine bağımlılığı
18V’deki bir çipten 4 ohm’da 12W ve 8 ohm’da 24W paralel bağlantıyla, K174UN19, TDA’dan daha yumuşak bas üretir.
Типик анахтарлама девреси TDA2030A.
MS’in kazancı, OOS devresini oluşturan R2 ve R3 dirençlerinin orranı ile belirlenir, genellikle bunun için direnç R2’nin değerini değiştirirler ve hesaplamalar Gv = 1 + R3 / R2 formülüne gre. Formülden görülebileceği gibi, direnç R2’nin direncindeki bir azalma ULF’nin kazancında bir artışa neden olacaktır. Kapasitör C2’nin kapasitansı, en düşük çalışma frekansında Xc = 1/2 fc kapasitansının en az 5 kez R2’den daha az olmasına bağlı olarak seçilir.Bu durumda, Xc 2 = 1 / 6,28 * 40 * 47 * 10-6 = 85 Ом frekansında. Giriş direnci, direnç R1 ile belirlenir. VD1, VD2 olarak, I, 0.5 … 1 A I U ve U OBR 100V’den daha fazla olan herhangi bir silikon diyotu, örneğin KD209, 1N4007 kullanabilirsiniz.
TDA2030A köprü bağlantı devresi.
Bu dahil etme ile, IC DA1’in çıkışından gelen sinyal bölücü R6R8’den, ters fazdaki mikro devrelerin çalışmasını sağlayan ters giriş DA2’ye beslenir. Бу durumda, yükteki voltaj artar ве sonuç olarak çıkış gücü artar.
Vs = ± 16V ile 4 ohm yükte, çıkış gücü 32 watt’a ulaşabilir.
Şema içerme TDA2030A tek besleme durumunda.
Bölücü R1R2 ve rezistör R3, giriş sinyalinin her iki yarım dalgasının simetrik ampifikasyonu için gerekli olan IC çıkışında (pim 4) besleme geriliminin yarıs bikıçına işt
Vs = + 36 V’deki bu devrenin paratreleri, ± 18 V kaynağı ile beslendiğinde, tipik bir devrenin parameterlerine karşılık gelir.
Китай Mur1620ctrg Mur1620ctg Mur1620ctr Mur1620CT производитель, 2sc5200 2SA1943 2SA1941 2sc5198, 2sb688 2SD718 2sb778 2SD998 2sb817 2SD1047 поставщик
HK DAZELONG ELE CO Ltd занимается производством танталовых конденсаторовКонденсаторы военного назначения, диоды и транзисторные МОП-реле IGBT IMP
АВТОМОБИЛЬНЫЕ ЧАСТИ )
ТЕЛЕВИЗОРЫ (STK YPPD 4921QP 2300KC 6871Q БУФЕР IC LOGIC IC)
Усилитель мощности звука Аудио Магнитный звук MOS детали проектора
2114 16700 30309 30356 30358 30380 30402 30460 30520 3056029 30552 30554 3059 30553 305605 30552 30556 30651 30680 30682
33072 40042 40076 40077 40092 40111 40113 66417 151007 9385521
9397822 9402076 16132083 +16214851 28032415 8
6095 8
7184
00211 05799 07096 08P06P 09397822 1034SE001 MEC50U01 1035SE001 MDC47U01
14CL40 16132083 16202476 16212886 16700 1736AB 20CL36 20DL2C 2248
24C01 24C02 24C032 24C04 24C064 24C08 25010 250128 250160 25020 250320
25040 250640 25080 27C 29LV651UE-90PFTN 2SB1669 2SD1258 2SD1594 2SJ327
2SJ550 2SJ599 2SJ600 2SJ601 2SK2018 2SK2882 2SK3155 2SK3377 30021 30023
30028 30046 30054 30057 30127 30296 30309 30311 30313 30333 30343 30344
30348 30349 30356 30358 30373 30380 30381 30382 30397 30402 30403 30430
30460 30541 30554 30578 30579 30591 30595 30604 30606 30614 30616 30620
30621 30622 30637 30639 30651 30682 35080 40048 40049 40055
40 063 4264G 42827 45153 48023 478215-0000 5002A 5020A 5012SDA 5503DM
55199 5503GM 5504DM 5DL2C 5KP30A 64F7055F40 66285 6A930 731M01
74022PC 7575B 76633S 789101A 811600-4623 916741 93C46 93C56 93C56
93C76 93C86 93LC56 93Y56 95010 950128 950160 95020 950320 95040
950640. C1-A1764 A2C00008350 ATIC39S2B2 A2C020162
A2C20219 A2C33648 A2C56211 A82C250 AM29F200 AM29F200BB-55SE
AM29F200BB-70SE AM29F400BB-55SEO AM29F400BB-70SE AM29F800 APIC-D06 APIC-S03
ATIC17D1 A2C20219 АТ-IC17F1 ATIC39-B3 / B4 A2C08350 ATIC39-В4 A2C08350 ATIC44-1B
ATIC94D1 UN94DA ATM39B-556757 ATM43D-446778 B00017 B01731 B58290 B1669 В23
B58468 B58491 B58605 B58655 B58944 BA5968FP BAT54S BD3931 BD7962FM BSP171
BSP171P BSP350 BSP373 BSP75N BTS282Z BTS5234G BTS5234G BTS5241L BTS5576G
BTS5576G BTS5589G BTS611L1 BTS650P BTS711L1 BTS7740G BTS780GP BTS840S2
BU941ZP BUK128-50DL BUK9222-55A BUK9226-75A BUK9230-55A BUK9275-100A
BUK9635-55A BUK9640-100A BUZ102S BUZ102S C5664 CS5532ASZ D1258 D151821-0571
D1594 D1780 D16861GS D5E160MJ DA E310A E328 E348A F1004 F20UP20DN F7103Q
FOS8104-2440 FR5505 GA GB10NB37LZ GB14C40L GL512N11FFA02 HF9921 IR20153S
IRF 7626 IRF9540N J550 J599 J600 J601 K2018 K2882 K3155 KT4121WK L05172 L05173
L1N06C L6203 L9113 L9122 L9131 L9132 L9150 L9150 L9170 L9170 L9302-AD8L299 L9302-AD8000 L950 L992 9302-AD8000 L992 L991 9302-AD8 L9613 L9500 M27C1001 M35160 M355A
M5269L М7 MAR9109PD MAR9746 MC33186Dh2 MC33888FB MC9S12DG128BCFU
MC9S12DG128MPVE MC9S12DG256CFUE MC9S12XDP512CAG MC9S12XEP100CAG
MCZ33972AEW Megamos-РЭС MPC556LF8MZP40 MPC561MZP56 MPC562MZP56
MPC564MZP56B Н10 NGD8201AG Q28E20 Q9945A R12 RJJ0606 SAF-C517A-LN SAK-C167CS-LM
САК -TC1766-192F80HL SC33186VW1 SC370606DW SC370741DW SC4CDh2
SC
1VW SC1CVW SM8A27 SMD284 SPF5002A ST10F269-Q3 ST10F272-BAG
ST10F275-КЭГ STA508A STA509A SUD25N06-45 SUD40N06-25L TDA7384 TDA7388
TDA7563dB Th4140 TJA1050 TJA1054T TLE4208G TLE4226G TLE4271-2 TLE4275G
TLE4471G TLE5205-2 TLE5206-2G TLE6209R TLE6220GP TLE6230GP TLE62406P
TLE6240GP TLE6244X TLE6288R TLE6289GP TLE6368R TLE7209-2R TPIC44L01
TPIC46L02 TSPD11 U2044B U6815BM U705 SDIC03 UPA1556 UPA1560H V3040D V3040S
V5036S VB025MSP VB325SP VB326SP VHC08 VN800S VND5025 VND50 25AK
VND5050AK VND5E025LK VND5E050AK VND5E050MK VND7NV04 VND830EH VNQ5E050AK VNQ5E050MK VNQ660SP VNQ830E
ID 13 ID 13 ID 48 ID 8E T5 ID 20 ID 4D 4D ID 4D ID 4D ID 4D ID 4D ID 4D ID 4D 4D ID 4D ID 4D ID 4D ID 4D ID 4D ) 80-битный идентификатор микросхемы 46
PCF7935AA PCF7936AA PCF7938XA PC7937EA PCF7930AS
.