Как собрать мощный ламповый усилитель на лампах КТ88. Какие особенности конструкции и настройки необходимо учитывать. Какие компоненты лучше использовать для получения качественного звучания. Какие проблемы могут возникнуть при сборке и как их решить.
Особенности конструкции двухтактного лампового усилителя на КТ88
Двухтактный ламповый усилитель на мощных лампах КТ88 позволяет получить высокую выходную мощность при отличном качестве звучания. Рассмотрим основные особенности конструкции такого усилителя:
- Выходной каскад собран на двух лампах КТ88 в каждом канале, работающих в двухтактном (push-pull) включении
- Для раскачки выходного каскада используется фазоинвертор на двойном триоде 6Н9С или 6Н8С
- Входной каскад выполнен на лампе 6Н9С, обеспечивающей мягкое и детальное звучание
- Применяются качественные выходные трансформаторы с секционированной обмоткой
- Блок питания содержит мощный силовой трансформатор и выпрямитель на диодах с быстрым восстановлением
Используется схема плавной подачи анодного напряжения для защиты ламп
Выбор компонентов для получения качественного звучания
Качество звучания лампового усилителя во многом определяется правильным выбором компонентов. Для рассматриваемой конструкции рекомендуется:

- Использовать отборные лампы КТ88 с хорошо подобранными параметрами
- Применять высококачественные конденсаторы в цепях межкаскадной связи
- Выбирать прецизионные резисторы с малым допуском в цепях смещения ламп
- Использовать выходные трансформаторы с секционированной обмоткой для расширения полосы пропускания
- Применять качественные панельки для ламп с позолоченными контактами
Особенности настройки двухтактного усилителя
Правильная настройка двухтактного усилителя критически важна для получения качественного звучания. Основные этапы настройки включают:
- Установку рабочей точки выходных ламп КТ88 путем регулировки напряжения смещения
- Балансировку токов покоя ламп КТ88 в каждом плече выходного каскада
- Настройку симметрии фазоинвертора для получения одинаковых сигналов на сетках выходных ламп
- Проверку отсутствия самовозбуждения усилителя во всем диапазоне частот
- Измерение и оптимизацию частотной характеристики усилителя
Схема двухтактного усилителя на лампах КТ88
Рассмотрим принципиальную схему двухтактного усилителя на лампах КТ88:
«` «`На схеме показаны основные функциональные блоки усилителя:
- Входной каскад на лампе 6Н9С
- Фазоинвертор на лампе 6Н9С
- Выходной каскад на двух лампах КТ88
- Выходной трансформатор
- Блок питания
Проблемы при сборке усилителя и их решение
При сборке двухтактного лампового усилителя на КТ88 могут возникнуть следующие проблемы:
- Самовозбуждение усилителя на высоких частотах
- Асимметрия сигналов в плечах выходного каскада
- Повышенный фон переменного тока
- Искажения сигнала при больших уровнях громкости
- Нестабильность рабочей точки выходных ламп
Для решения этих проблем рекомендуется:
- Тщательно развести монтаж, разделив входные и выходные цепи
- Настроить симметрию фазоинвертора подбором резисторов
- Улучшить фильтрацию в блоке питания
- Подобрать оптимальный режим работы выходных ламп
- Применить схему стабилизации смещения выходных ламп
Измерение параметров собранного усилителя
После сборки усилителя необходимо провести ряд измерений для проверки его характеристик:

- Измерить частотную характеристику в диапазоне 20 Гц — 20 кГц
- Снять амплитудную характеристику и определить максимальную выходную мощность
- Измерить коэффициент гармонических искажений на разных частотах и уровнях сигнала
- Проверить переходную характеристику усилителя
- Измерить уровень шумов и фона на выходе
Особенности звучания двухтактного усилителя на КТ88
Правильно настроенный двухтактный усилитель на лампах КТ88 обладает следующими особенностями звучания:
- Высокая динамика и отличная передача микродинамики
- Широкая звуковая сцена с точным позиционированием источников
- Глубокий, хорошо контролируемый бас
- Детальное, но не резкое звучание верхних частот
- Естественная передача тембров инструментов и голосов
При этом характер звучания можно в определенных пределах изменять, варьируя режим работы ламп и параметры обратной связи.
Ламповый двухтактный усилитель с нетрадиционным питанием на лампах 6П6С и 6Н9С
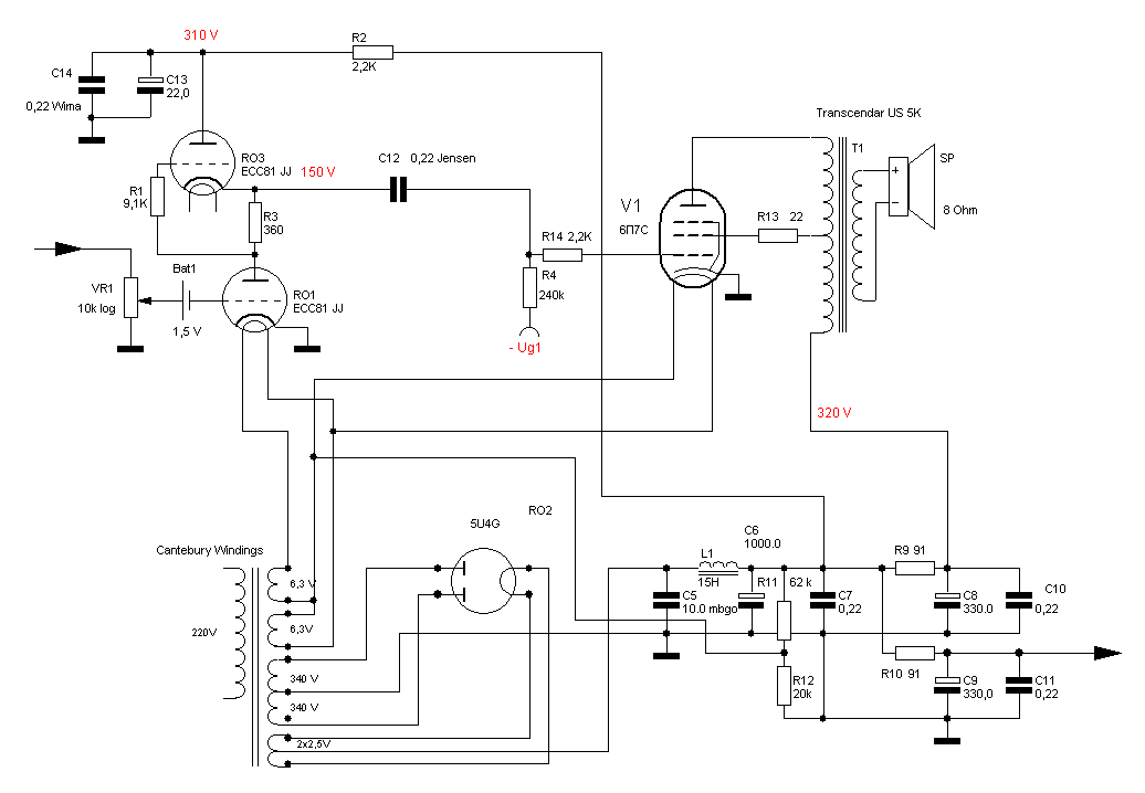
Для питания современных ламповых усилителей чаще всего применяют кенотронные выпрямители напряжения. Их основное преимущество перед полупроводниковыми — задержка подачи анодного напряжения. Однако, этой задержки можно добиться и при помощи источника тока, например, на полевом транзисторе. Он же может служить ставшим популярным в последнее время «электронным дросселем». Тем не менее это устройство не может в полной мере заменить полноценный, «медно-железный» дроссель. Соотнеся эти факты, мне пришла в голову идея создания лампового усилителя с не совсем стандартным блоком питания. В качестве входной лампы применен двойной триод 6Н9С. Он дал наиболее естественный, живой звук из ряда ламп: 6Н1П, 6Н2П, 6Н23П, ЕСС83, 6Н8С, 6Н9С. 6Н8С по звуку оказалась очень похожа на 6Н1П, Звук оказался слегка завуалированным, мутноватым. ЕСС83 похожа на 6Н23П, недаром их любят современные аудиоинженеры особенно западные) за мягкий, теплый звук.
Фазоинверсный каскад (Рис.1), он же входной, осуществлен на обоих триодах лампы 6Н9С. Перед окончательным монтажом конструкции мною было опробованы два варианта фазоинверторов: вышеупомянутый, а так же фазоинвертор с расщепленной нагрузкой(Рис.2). Единственным достоинством последнего стала простота настройки, которая заключалась в подборе равных величин анодного и катодного сопротивлений. Балансный каскад сложнее, так как требует настройки не только по постоянному току (для установки рабочей точки на ВАХ), но и по переменному, то есть по величине переменного сигнала на сетке второго триода. Так же немаловажное преимущество балансного каскада – бОльшее (по сравнению с каскадом с расщепленной нагрузкой) усиление. Хотя, как известно, каскад с расщепленной нагрузкой усиления не дает вообще. Однако, на входной каскад и фазоинвертор изначально было предусмотрено только два триода в баллоне одной лампы. Поэтому выбор почти однозначно пал на балансный фазоинвертор.
Вообще ламповые усилители ЗЧ следует рассчитывать «с конца».
RC-цепочка в анодной нагрузке входных триодов установлена для улучшения работы усилителя. Немногие источники с описанием конструкций, в которых применена такая цепочка. Сопротивление резистора R определяется по формуле: R=0,12*Ra
Емкость конденсаторов С3 и С4 определяется экспериментально при подаче на вход усилителя сигнала частотой 1000 Гц. Наблюдается прямоугольный сигнал на выходе каскада. Подбором емкости конденсатора С3 (С4) добиваемся его наилучшей формы. Лампу 6Н9С стоит подбирать с одинаковыми параметрами обоих ее триодов, здесь это весьма принципиально. Однако, для других ламп того же типа значение этой емкости будет уже другим. Конечно же, никто не собирается слушать прямоугольный сигнал, но применение подобной RC-цепочки лишний раз говорит о тщательности настройки каскада.
Лампа 6П6С работает в режиме согласно даташиту в режиме:
Ua=250 В;
Ia=70 mA;
Uc1= -15 В;
Uc2= 250 В;
Ic2=5 mA;
Ра=17,5 Вт;
Raa=10 kOm.
Рвых=10 Вт. (класс А)
Перевод тетрода 6П6С с большим внутренним сопротивлением в триодный режим не улучшает положения – в таком случае выходная мощность даже в двухтактном варианте не превышает 4 Вт, что, несомненно, недостаточно для желаемого уровня громкости.
В качестве нагрузки входного каскада применено составное сопротивление из двух параллельно соединенных резисторов. Помимо субъективных предпочтений такого способа организации нагрузки, данным способом еще выигрывается максимальная мощность, рассеиваемая на нагрузке.
В устройстве отсутствует регулятор громкости. После многих экспериментов с переменными резисторами, фирмы ALPS – в том числе, они не дали удовлетворительного результата: у некоторых при равном угле поворота ручки регулятора была разная громкость в каналах усилителя, а большинство давали заметное влияние на звук давали ощутимое влияние. Поэтому было решено регулировать громкость с источника сигнала – и только тогда звучание стереосистемы стало безукоризненным.
В усилителе питание организованно не совсем традиционно: применены как классические, «железные», так и электронные дроссели. Как видно из схемы (Рис.4), в силовом трансформаторе только одна анодная обмотка, общая для обоих каналов. Таким образом получены меньшие фазовые сдвиги между каналами.
Конструктивно корпус усилителя выполнен в виде деревянного ящика габаритами 220*500*80 мм. Схема расположения элементов конструкции в нем представлена на (Рис.6). Корпус открытый, то есть его лампы выведены наружу. Силовой и выходные трансформаторы разнесены в противоположные стороны корпуса, между ними – лампы. Дроссель блока питания расположен рядом с силовым трансформатором, его обмотка защищена декоративным металлическим кожухом. Материал корпуса – древесина, покрашенная автомобильной краской баллоном-распылителем. Каждый из выходных трансформаторов помещен в индивидуальный чехол, сделанный из поликарбоната, обработанный шпатлевкой и так же покрашенный. В итоге получились вполне красивые чехлы. Пространство между чехлом и трансформатором залито парафином, но вполне допустимо применить и воск. Сборка из чехла и трансформатора монтирована на корпус усилителя при помощи эпоксидной смолы. В месте соединения корпуса и выходных трансформаторов в корпусе следует просверлить отверстия для проводников, идущих от трансформатора.
Моточные данные выходного трансформатора такие: первичка 5100 витков провода диаметром 0.2 мм с отводом от середины. Вторичная обмотка — 160 витков провода диаметром 0,9 мм для нагрузки 8 Ом
В качестве магнитопровода использован сердечник от трансформатора ТС-80. Используя его, мы добиваемся нижней частоты воспроизведения 25 Гц (по уровню +/-2 дБ). Коэффициент трансформации равен 31. Трансформатор содержит две одинаковые катушки. Каждая из них содержит по 3 секции первичной и две секции вторичной обмоток. Каждая из секций первичной обмотки содержит 850 витков медного провода соответствующего диаметра, каждая из вторичных секций состоит из 40 витков. Все секции первичной и вторичной обмотки соединены между собой соответствующим образом. Межслойная изоляция – конденсаторная бумага, что бы там про нее не говорили. Мотать нужно очень плотно, так как окно магнитопровода невелико. Все вторичные обмотки соединены последовательно. Вообще, соединять вторичные обмотки последователь или параллельно – не очень хорошо, впрочем, это вопрос весьма отдельный.
После намотки катушки (пока еще без магнитопровода) следует проварить в воске или парафине в течение 4-5 часов.
Каждый из выходных трансформаторов проварен в воске и заключен в индивидуальны чехол их поликарбоната. Размеры чехлов: 130*85*110 мм. Пространство между трансформатором и чехлом так же заполнено воском. Нет, не бойтесь, в процессе работы усилителя воск не плавится. Неровности на месте спаев чехлов замазываются шпатлевкой, сушатся и затираются мелкозернистой наждачной бумагой. Готовые чехлы красят из баллона. При работе даже на полную выходную мощность трансформаторы молчат, как и должно быть.
Дроссель L1 содержит две одинаковые обмотки. Он намотан на магнитопроводе из Ш-образных пластин размером 70*80 мм. Толщина набора – 20 мм.
В качестве силового трансформатора применен перемотанный телевизионный ТСШ-170. Напряжения его вторичных обмоток указаны на схеме блока питания (Рис.4).
Максимальная выходная мощность усилителя составляет 10 Вт, но я снял характеристики при уровне выходного сигнала, обычного для эксплуатации в случаях для нагрузок 8 и 4 Ома соответственно.
Настройка усилителя заключается в балансировке фазоинвертора. Регулировкой переменного резистора R11 добиваются равенства переменных напряжений на анодах триодов при переменном сигнале на входе усилителя. Далее на вход подают прямоугольный сигнал и подбором, а лучше — плавной подстройкой конденсатора переменной емкости добиваются наилучшей формы прямоугольника на выходе каскада. Затем настраивается оконечный каскад. Очень важно не ввести выходной трансформатор в насыщение, а, так как этот каскад двухтактный, то нам необходимо установить равные токи в каждом плече. В конструкции я использовал неподобранные пары ламп 6П6С, что не помешало получить прекрасные результаты. Регулировкой резисторов R14 и R15 добиваемся равных токов анода. Хорошо, если по величине они будут хоть чем-то похожи на значения, указанные в даташите. Резистор обратной связи R* переменный, его сопротивление выбирается по вкусу в пределах от 2,7 до 4,7 кОм. Его регулировкой добиваемся наиболее устойчивой работы на максимальной громкости по басу.
О комплектухе несколько слов. Катодные полярные конденсаторы от производителей Rubycon и Jamicon, неполярные конденсаторы, стоящие в блоке питания – отечественные, марки К73-17, К73-16, конденсатор С7 и С9 в ФИ – марки К42У-2, С8 и С10 – марки КСО. Эти конденсаторы, вопреки своему большому возрасту, ведут себя очень нейтрально, и шунтирование ими межкаскадных конденсаторов бОльших емкостей благоприятно сказывается на звуке. Хваленые на форумах конденсаторы Wima показали не лучший результат.
Анодные резисторы – углеродистые, марки С2-23-1, остальные – МЛТ или ОМЛТ.
Все лампы очень полезно подобрать в пары по равному току покоя в рабочей точке или хотя бы брать образцы одной даты выпуска из одной партии.
Силовой и выходные трансформаторы максимально удалены друг от друга. Ламповые панельки вмонтированы в П-образную конструкцию из фольгированного текстолита.
Выходные клеммы расположены за выходными трансформаторами, длина проводов между клеммами и трансформаторами – минимальная.
Автор: Андрей Тимошенко http://www.heavil.ru
Источник
2 522, 2
Ламповый аудио усилитель на 6П6С с оригинальным решением импульсного БП » Журнал практической электроники Датагор
↑ Блок питания с под-под-вы-под-вертом. Ленивый ИИП
До этого уже читал на Датагоре статью многоуважаемого AlexD про усилитель на 6П6С и импульный БП: Я назвал его «Куб». Компактный ламповый усилитель с ИБП. Поэтому остановился на схеме из статьи Алексея. И уж если делать, то только с импульсником. Причин много — сложновато становится найти железо и провод даже для выходников, а уж тратить целый транс в качестве силового не позволяла совесть.
В наше время довольно неплохой ИБП можно приобрести за сравнительно небольшие деньги и повсеместно. Небольшой вес. Хотя тут плюс сомнителен, я встречал людей, которые измеряют «круть» усилителя именно весом. Мол поставил — сломалась полка, вот это настоящий Хай-энд.
Ну и просто хотелось собрать именно импульсник.
Но вот с повторением ИБП как-то не задалось. Потратил кучу времени, денег и текстолита, а вместо блока питания получались довольно неплохие детонаторы. Отсюда вывод, что видимо кривизна рук не позволяет… Тогда решил взять обычный ATX-блок питания от ПК и поднять напряжения на шине +5В до 6,3В и использовать ее как накальную.
Проще всего это сделать с ATX-блоком на ШИМ tl494. Все элементы, которые висят на ногах 1, 2, 3, 4, 13 и 14 нужно удалить и вместо них собрать точно, как на приведенной схеме.
Исключён фрагмент. Полный вариант статьи доступен меценатам и полноправным членам сообщества. Читай условия доступа.
1 нога — усилитель ошибки шим, именно по ней и будет регулировка 2, 3 — частотозависимая обратная связь 4 — «мягкий старт» БП. Регулируется емкостью кондера С2 Резистором Р1 можно будет точно установить напряжение накала.
По этому принципу можно переделать почти все компьютерные ИБП. Мне удалось поднять шину +5В до 6,3В на многих ШИМ.
И только с sg6105 не заладилось — максимум 6В, хоть плачь. Она самая вредная на мой взгляд, трудно поддается «обману». Очень хороши ИБП фирмы FSP. Собрают довольно качественно и всегда ставят свою собственную разработку — модуль SFP3528.
Для наглядности, схема блока питания и что нужно отпаять
Исключён фрагмент. Полный вариант статьи доступен меценатам и полноправным членам сообщества. Читай условия доступа.
Переделанный БП
Полдела сделано, теперь анодное!
И тут возникла проблема. Пробовал перематывать силовой транс. Но БП начинал работать не стабильно, сильно грелись ключи. А более склонные к суициду творения китайских мастеров и вообще сгорали. В общем, после экспериментов решил я попробовать прицепить дополнительный трансформатор для анодного напряжения. И это сработало!
Данные доп транса :
I — 16 витков ПЭВ2 — 2 мм II — 150 витков ПЭВ2 — 0,36 мм
Исключён фрагмент. Полный вариант статьи доступен меценатам и полноправным членам сообщества.
Читай условия доступа.
Феррит также вырван из ИБП. Можно купить его, но главное, чтобы не было зазора в центральном керне. Чтобы разобрать трансформатор, его нужно поварить в воде минут 10-15. После того, как клей размякнет, можно вытащить 2 половины феррита. Тут лучше не тянуть дурниной, а нежно раскачивать половинки, т. к. феррит очень хрупкий. Если он все же сломался (что наверняка произойдет), его можно склейть супер клеем.
Далее сматываю все обмотки с обоймы.
И начинаю мотать свой трансформатор. Мотаю первичку. Первичка мотается вся сразу, в один слой. Тут надо запомнить направление намотки. Все обмотки нужно мотать в одну сторону. Это важно.
Вторичка мотается из расчета примерно 1 виток — 2 вольта. Вы спросите — почему таким толстым проводом? Вся обмотка легко помещается на каркасе, ее не надо впихивать. Без проблем мотается анодная + обмотка смещения. Вот поэтому, пускай лучше с запасом будет. Да и мотать толстый провод удобнее, чем тонкий.
Намотанная вторичка
и собранный трансформатор
Теперь нужно подключить наш доптранс к блоку питания.
Для этого первичку дополнительного транса подключаю во вторичку силового (обмотка из которой формируется шине +12 Вольт). Тоесть нужно подпаяться к выводам вторичной обмотки штатного транса ИБП. У разных БП схема намотки может отличатьс. Для проверки нужно померить тестером переменку на выводах вторички — там должно быть примерно 20 Вольт переменки.
Такое подключение не нарушает режим работы компьютерного ИБП и является по сути обычной нагрузкой.
Двухтактные ламповые усилители PP PP — сокращенное от Push-Pull («тяни-толкай»).
- 2.5Вт. Триодный усилитель класса В на лампах 6Н6П, 6Н2П.
- 3.5Вт. Ламповый усилитель на 6Н6П, 6Ф1П.
- 7.5Вт. Двухтактный усилитель на лампе 6Н9С.
- 6Вт. Простой двухтактный ламповый усилитель на 6П14П.
- 6Вт. Двухтактный усилитель класса А на лампах 6П6С.
- 10Вт. Двухтактный усилитель на 6Ф3П.
- 12Вт. Ламповый УНЧ с ультралинейным оконечным каскадом на 6П14П.
- 12Вт. Ультралинейный ламповый усилитель на 6П14П, 6Н2П.
- 15Вт. Двухтактный УНЧ на 6П3С, EL34.
- 16Вт. Миниатюрный УНЧ на 6П36С.
- 20Вт. Двухтактный ламповый усилитель на 6П36С.
- 20Вт. Двухтактный усилитель на лампах 6П36С и 6Н1П.
- 22Вт. Ультралинейный двухтактный усилитель на лампах 6П3С и 6Н8П.
- 25Вт. Двухтактный ламповый усилитель на ГУ-50
- 80Вт. Ультралинейный двухтактный УНЧ на четырех лампах 6П3С и 6Н8П.
- 200…400Вт. Мощный двухтактный усилитель на лампах 6Р3С или 6П45С.
- Двухтактный усилитель на 6С4С.
- Двухтактный ламповый усилитель начального уровня на 6П18П, 6П43П
- Двухтактный УНЧ канала на лампах 6П45С
- Ультралинейный усилитель на 6П14П, 6Н1П с микрофонным входом.
↑ Плавная подача анодного
Так же нужна плавная подача анодного напряжения. Иначе при стартовой зарядке емкостей, БП будет работать на малое сопротивление и будет уходить в защиту.
Исключён фрагмент. Полный вариант статьи доступен меценатам и полноправным членам сообщества. Читай условия доступа.
В диодный мост подойдут только ультрафасты. Более медленные будут сильно греться. Конденсаторами С1 и С2 регулируется время задержки. С 10мкФ выход в рабочий режим составляет около 3х минут. Полевик подойдет любой с подходящим напряжением. Его нужно будет повесить на небольшой радиатор, т. к. в момент открытия полевик будет греться. Ну и желательно что-нибудь повесить в нагрузку анодного, иначе выходное напряжение будет отличаться в большую сторону. Я в качестве нагрузки вешаю две последовательно соединенные лампы 220В х 40Вт.
Фото готового устройства. Эта плата для другого усилителя, отличается только наличием обмотки смещения.
Двухтактный стереофонический ламповый усилитель.
Сергей Никитин
Эта статья — продолжение начатой темы про ламповые усилители, где мы рассматривали изготовление стереофонического SE-усилителя на лампах EL34 (6П3С), или КТ88.
В этой заключительной части моего повествования, мы попробуем собрать вместе с Вами двухтактный (РР) стереофонический усилитель на лампах КТ88. Но для начала, как всегда напомню правила техники безопасности:
ВНИМАНИЕ!!!!
Перед изготовлением или даже макетированием лампового усилителя необходимо изучить «Правила электробезопасности», потому что в ламповых усилителях рабочие напряжения в разы превышают напряжения в вашей электрической сети, в схемах имеются накопительные конденсаторы, которые длительно могут сохранять в себе мощный заряд способный убить человека.
Как и в предыдущей статье, здесь будут описаны личные ощущения в восприятии звука, некоторые моменты с которыми я столкнулся в процессе работы, ошибки и прочее.
А теперь всё по порядку, о том, как это у меня начиналось. Расскажу немного предысторию своего творчества, постараюсь по короче, чтобы Вам не очень надоесть. Обычно люди начинают конструировать что по легче, проще, но у меня это почему-то не катит.
И я начал сразу делать не простенький однотактный, а сразу двухтактный, и как всегда из того что есть в наличии или можно найти почти бесплатно. Нашёл подходящее железо, на мой взгляд, какой то трансформатор от блока питания, но не китайский это точно, мощностью около 30-20 Вт. Начал прикидывать, на что он может сгодиться — и получилось что анодная обмотка только под провод 0,1мм. Вот когда я его намотал, то решил для себя — таким проводом больше не мотаю, пусть лучше трансформатор будет больше чем надо (запас, как говорится не тянет), но тонким проводом мотать — это очень трудно, а тут ещё звуковой «пирог». Это был мой первый макет, который понравился и с которого всё и началось. Колонки на которых и слушал своё творение, были 25АС-126, которые пришлось переделывать, потому что очень громкая середина резала уши. Примерно такой же эффект наблюдается и у S-90. Про переделку 25АС-126 на этом сайте я уже писал.
Следующий усилитель уже делался полной и законченной конструкцией, и сразу на 6Р3С-1, потому что они у меня уже были в наличии от доставшегося ТУ-100, это старый ламповый усилитель, кстати, в нём приличный силовой трансформатор есть и не плохое железо на звуковом.
Покопавшись в загашниках нашёл его фото и данные по звуковым трансформаторам. Вот в этом усилителе и были применены выходные трансформаторы с коротким сердечником (35мм) и огромным окном (высота намотки 25мм), на фото ниже за лампой видно, что они не стандартные.
На каждый анод было намотано по 1440 витков и выходная обмотка 116 витков. Диаметры проводов уже не помню. Как видно на фото здесь и регулятор баланса, и регулятор тембра. Но в последствии, оказалось что кроме регулятора громкости ничего не нужно, отказ от лишних прибамбасов ещё и лишний каскад сэкономило. Анодное напряжение было 350В, фазоинвертор на 6Н2П. Этого одного каскада было достаточно для раскачки 6Р3С-1, чувствительность правда была около 1В. Не удобно измерять ток анодов у 6Р3С-1, катод у них общий, и приходилось изгаляться, измеряя падение напряжения на трансформаторе при известном сопротивлении его обмоток. Измерял очень аккуратно, потому что высокое напряжение и длинные концы измерительных проводов — всячески пытаются загнать каскад в самовозбуждение.
Внешний вид этого усилителя конечно не очень, я и не старался, так как нужно было быстрее его «сварганить», вот «оно» и получилось таким.
Следующий усилитель уже был на 6П1П, и тоже из того что нашлось в закромах. Пробовал там 6П14П, не понравился мне у них звук, очень такой сильно ретро, и лампа 6П14П с внешним смещением, быстро уходит в саморазогрев.
Вот он на фото, с 6П1П. Очень не плохо звучал, и звучит сейчас в Москве, но его мощности для меня не хватало и я снова вернулся к 6Р3С.
И получилось это. Монстр.
Но его внешний вид мне очень быстро разонравился, и я «зарядил» собрать усилок ещё мощнее, пытаясь выжать из ламп 6Р3С под 100Вт.
И у меня получилось вот это.
Но в этой конструкции меня ждало разочарование — параллельно соединённые аноды ламп, сделали звук ужасным. В наличии у меня уже были ГУ-50 в количестве, позволяющем их немножко портить, да и панели под них такие же как у 6Р3С. Решил попробовать собрать усилитель на них.
И получилось вот это.
Звук конечно не такой бархатный получился как в самом первом случае с 6Р3С-1 (одна лампа на канал), но довольно зачётно. Напрягало только 540 Вольт анодного, не приятно там под таким напряжением измерения производить. Эта конструкция проработала у меня с 2010 года по 2015 год.
Параллельно с этим усилителем, был сделан ещё вот такой вариант на 6Р3С, для себя и удовольствия, потому что, ну очень они (6Р3С) мне понравились по звучанию.
Но не долго я им наслаждался. Как то в гости ко мне друг привёз своего друга, и он ему понравился ещё больше меня и усилитель уехал уже с ним…
Затем были эксперименты с 6П3С и кенотронами. Очень удачная конструкция, жаль что пришлось там четыре диода поставить в выпрямитель смещения выходных ламп, а так всё было бы на лампах.
Там даже электролиты стоят и работают старые из советских телевизоров и резисторы в основном ВС.
Как я уже говорил, что каждая конструкция — это эксперимент.
Появились у меня лампы 6С41С (мощные триоды), да ещё большие стрелочные индикаторы долго лежат без дела, ну и ко всему прочему я в триодном режиме ещё не слышал лампы (не собирал) и опять появилась новая конструкция.
По звуку она мне очень понравилась, в драйвере стояла 6Н6П, пробовал поставить 6Н23П ( у них цоколёвка одинаковая и за пределы характеристики не заходят), оказалось, что с 6Н23П звук гораздо мягче.
Вот на этой-то конструкции, я напоролся на эти жёлтые конденсаторы (при них говорилось в предыдущей статье), которые и испортили звук. Теперь я знаю, что это плохо. Конденсаторы потом были заменены.
Но скажу — 6С41С это «тяжёлая» лампа, с большим током накала, с большим запирающим напряжением около 140 Вольт, очень долго греется и пока греется и даже работает — всё время сама потрескивает (главное что не в колонках). Остывает опять потрескивает. Панельки под неё нужны очень хорошие, керамические. Для того что бы не греть катодный резистор (а там около 140 вольт и при токе 0,07А) и не делать очень большое анодное напряжение питания (на минус эти 140 Вольт, которые теряются на катодном резисторе) сделал усилитель с внешним смещением.
Но тогда лампа стала не стабильна, уходит в саморазогрев. Пришлось комбинировать. Около 30 Вольт автосмещения, остальное принудительно. Тогда стала работать отлично, правда уже не у меня. Индикаторы стрелочные использовались для контроля выходной мощности, и самое главное могли использоваться для контроля тока анода (катода) выходных ламп. На этом усилителе выжималось около 30Вт.
Наверно я Вас уже утомил, извините, теперь возвращаемся к описываемой конструкции, которую и будем собирать. Первоначально я во всех своих конструкциях двухтактных усилителей использовал вот эту классическую схему фазоинвертора.
Очень достойная схема, как не странно до 54 кГц с ней усилители прокачивали. На 6Н2П получался бОльший коэффициент усиления и мягче звук. 6Н1П звучали как бы детальнее, она на 6Н8С похожа по звучанию.
Как видно на фото 2021 года, внешний вид нашего усилителя немножко изменился. Верхняя панель в процессе творчества, была испилена и изрезана под разные лампы и панели, поэтому пришлось делать сверху вот такие декоративные накладки, чтобы закрыть те отверстия, которые там образовались._64.gif.d00189fe581fff41dc69e98b805d2d2a.gif)
Теперь по схеме и деталям. Входной каскад сделан на 6Н9С, она немножко мягче звучит чем 6Н8С, но если хотите детальности, то лучше 6Н8С. Их для пробы можно менять без изменения схемы, но для правильной их работы — нужно менять режим работы лампы.
У 6Н9С большое выходное сопротивление, поэтому раскачать выходной каскад ею без завала АЧХ трудно, но пробовать можно.
ВНИМАНИЕ: Никогда не вытаскивайте лампы во включенном усилителе, даже входных каскадов. Можно вставлять холодную лампу. Иначе пробой и вывод из строя выходной лампы вам обеспечен.
Фазоинвертор сделан на 6Н8С уже по другой схеме, для «пробивания» бОльшей входной ёмкости выходных каскадов, и вроде он симметричнее работает. По звуку мягкости не добавило, но вроде ничего не испортило. До этого стояли там 6С5С (1960 года выпуска, новые), как на фото, но одна сгорела, в магазин снова идти не захотелось, а 6Н8С есть ещё в запасах, по этому немножко изменив на ламповой панельке распайку поставил туда 6Н8С.
Правда один триод остался не у дел, а параллелить не стал, имею не очень хорошие впечатления от этого.
Выходной каскад сделан на КТ88, дорогие стали они сейчас около 70 уёв за штуку, по этому с ними осторожнее.
Пробовал их в триодном режиме не понравились (усилитель был заряжен на триод и пентод, там даже переключатель остался), в рекомендуемом в справочниках пентодном включении (это когда вторая сетка соединяется с питанием анодных цепей) мне не понравились тоже, резкий звук. По этому потихоньку уменьшая напряжение на второй сетке при поддержании анодного тока около 80мА, вышел вот на такие параметры резистора R23. Анодный ток измеряется путём измерения падения напряжения на катодных резисторах R32-R33 (в пределах 0,8-0,9В). Главное чтобы в канале токи были как можно одинаковыми, иначе будет небольшая «бяка» со звуком и главный минус — фон в колонках. Я заказывал подобранную четвёрку КТ88, по этому после их приработки, они уже никуда не «уплывают».
В этой схеме сделана задержка подачи высокого напряжения, на реле Р1-Р2, они на 24В от бесперебойника UPS-1200 .
Для более плавного пуска стоят терморезисторы NTC R26-R27 на 16 Ом, можно их вообще не ставить, а можно и 25 Ом. При включении в сеть, конденсаторы блока питания начинают плавно заряжаться через резисторы R24 и R25, так же заряжается через резистор R36 конденсатор С33. По достижении напряжения пробоя неоновой лампочки HL1, лампа пробивается, конденсатор С33 разряжается через управляющий электрод тиристора, он открывается, включает реле Р1-Р2, которые своими контактами шунтируют резисторы R24 и R25, и разряжают времязадающий конденсатор С33 для подготовки его к последующему включению. У меня получилось время задержки около минуты. Почему неоновая лампочка, а не динистор? Она не даёт тока утечки, по этому конденсатор С33 можно ставить небольшой ёмкости (только не электролит!!!) при большом сопротивлении время задающего резистора R36, да и у меня много этих неонок, поэтому нашёл им применение. Даже неонки от стартера на 127В ламп дневного света в «полевых» условиях ставил, до сих пор работает, но в другой конструкции.
В выпрямительных мостах нужно использовать быстрые диоды (они меньше помех дают) на соответствующее напряжение. Можно ставить КД226, применялись в телевизорах 3УСЦТ и им подобных, можно и импортные Шотки, но имейте в виду, что Шотки очень боятся малейшего перенапряжения, поэтому их нужно брать с запасом по обратному напряжению (не менее двух напряжений питания). Здесь на схеме я не нарисовал, но желательно в мосту каждый диод шунтировать конденсатором около 0,022-0,01мкФ 400В. Это всё для подавления помех. Резисторы R46 и R35 нужны для снижения пусковых токов. Благодаря всем этим «наворотам», предохранители у меня ещё ни разу не сгорали (они установлены на платах в подвале шасси), поэтому про удобство их замены думать не надо.
В качестве дросселей используется один стандартный Д25 (тоже нашёлся в закромах), другой не известный, намотан проводом 0,4мм, индуктивность около 1 Генри, с какой то аппаратуры. Можно намотать самим, на подходящем железе, и не забывать про электрическую изоляцию, тут уже 460 Вольт!!
Межкаскадные конденсаторы нужно ставить как я уже писал ранее из вот этих.
Кстати, для эксперимента в питании второй сетки выходной лампы, зашунтировал электролиты жёлтыми конденсаторами. Не понравилось. Заменил старыми КБГ. Стало лучше. Здесь на фото вид его «потрохов». Между входным каскадом и фазоинвертором стоят конденсаторы 0,1 мкФ 200В, это те очень старые советские, и думаю что они ещё 100 лет проработают. Не бойтесь старых деталей, они надёжнее современных. Единственно с электролитами можно не угадать, хотя тоже работают.
Теперь снова про самое главное и муторное, это выходные трансформаторы.
Были у меня сначала здесь трансформаторы меньшей мощности, но потом решил перемотать из того что было. А была пара ТСШ-170, это от ламповых телевизоров, не ахти что, железо толстовато, на пределе. Для расчёта выходных, данные брал из других источников, не сам считал, но немножко витков добавил в первичке. Получилось в реале, а потом и пересчитал по своей методике, оказалось что совсем мало добавил, ниже 30 Гц заметно искажается сигнал, на слух не режет, но факт остаётся фактом.
И так это уже сделано, половинка (для одного анода) 800 витков плюс второй анод 800 витков, вторичка 64 витка, 800+800=1600 и делим на 64 витка получаем 25, коэф. трансформации, возводим в квадрат, получаем 625. Так как изначально делался этот трансформатор под 5000 Ом выходного сопротивления, то 5000/625=8 Ом, это то сопротивление нагрузки которое нужно. Но…. здесь теперь стоят лампы КТ88 у которых выходное сопротивление 3500 Ом, следовательно для такого расклада и 4-6 Ом нагрузки будет не критично.
Повторю ещё раз, мне эти трансформаторы не нравятся, по этому в проекте на будущее их заменить. Пока думаю из ОСМ-0,25, но может что ещё попадётся подходящее. По мне анодная обмотка должна быть около 1200 витков каждая (1200+1200) на ТСШ-170, а вторичку нужно считать под конкретное сопротивление динамиков. ТСШ-170 сам большой, а окно маловато, по этому нужно прикидывать всё точнее, что бы все обмотки влезли без проблем.
Первичная (анодная) обмотка моталась проводом 0,25мм, а выходная 0,51мм.
Намотка шла в следующей последовательности: — выходная обмотка — половина первого анода — выходная обмотка — половина второго анода — выходная обмотка — половина второго анода — выходная обмотка — половина первого анода — выходная обмотка.
Почему так? Это сделано для выравнивания активного сопротивления обмоток двух анодов. Первая обмотка имеет самое маленькое сопротивление, а последняя самое большое при одинаковом количестве витков (диаметр обмотки больше). При таком раскладе они получаются почти идеальными.
Теперь пропитываем, сушим, проливаем. Всё как было в однотактном усилителе. Проверяем АЧХ трансформаторов, вот здесь Вы измерите уже реальную АЧХ трансформаторов, потому как здесь нет подмагничивания сердечника, если конечно оба анода с одинаковым током работают.
Теперь силовой.
Силовой изначально был от ТУ-100, перематывались только накальные обмотки, но у него бумажные щёчки, и от старости после второго пробоя между лепестками на этих щёчках — было принято решение его заменить.
Да, трансформатор мощный. Долго искать не пришлось, так как отходы ещё есть, и тут пригодились старые неисправные беспербойники UPS-1200. Был намотан первый трансформатор, первоначально проверен ток Х.Х. при напряжении 220В, 180мА, вроде многовато, но намотал силовой, поставил…. и ужас, при включении магнитные экраны (между силовым и звуковыми) так хлопали об него (примагничивались), да ещё фон в колонках…. Короче пришлось его выкидывать, потому что он уже был залит и пропитан, а я заливаю так, что повторно уже не разобрать.
Взял с другого UPS-1200, фирма другая, там ток Х.Х. при 220 Вольт составил 38мА, мотал его вот так:
Сначала подаём на него 220вольт и измеряем выходное напряжение на его выходной (низковольтной) обмотке. Потом разбираем, сматываем и считаем витки, (до сетевой обмотки сматываем), делим их число на измеренное напряжение на этой обмотке, у меня получилось ровно 2 витка на вольт.
Ток суммарный всех анодов на который я рассчитываю этот усилитель 0,5А, по этому провод тоже получился 0,51мм и его у меня предостаточно.
Потому как анодное напряжение большое (460 Вольт, а электролиты максимум 450 Вольт есть в природе), то его будем получать из двух соединённых последовательно источников, следовательно нам нужно и две обмотки. Считаем 460/1,4=326Вольт/2 обмотки=163вольт, но это без нагрузки, добавляем для круглости 17 вольт и получаем 180 Вольт переменки должна выдавать каждая анодная обмотка.
Для смещения самих ламп нам нужно около 40 Вольт, но на всякий случай и на падение на фильтрующих резисторах и запаса пусть там будет около 100Вольт, следовательно 100/1,41= около 70 вольт переменки. Ток там будет не большой несколько миллиампер, по этому это соотношение будет близким к истине. Теперь провод, каким мотать, у меня был 0,35 мм, предостаточно и не тонкий и не толстый. На нём остановлюсь.
Для питания реле нужно 24-28 вольт, по этому тут без расчётов я уже знаю что 20 Вольт переменки хватит отлично. Какой диаметр провода? Реле берут до 200мА, плюс светодиод, плюс ещё что то может быть, после прикидок места хватает, и 0,51мм думаю тоже достаточно.
Теперь конкретно по виткам.
W1-W2 − сетевые готовые.
W3-W4 − по 360 витков провода ПЭВ 0,51, у них сделаны отводы на 300-м витке, для универсальности трансформатора. На схеме я это не показал.
W5 − 140 витков провода 0,35 мм.
W6 − 40 витков провода 0,51 мм.
W7-W8 − по 13 витков провода 1,7мм., который кстати, был смотан с этого же трансформатора. Эти обмотки были намотаны с отводом от 11 витка, это 5В для накала двух кенотронов, и тоже для универсальности трансформатора, и ещё влезли две обмотки по 13 витков проводом 1,7 мм, это 6,3В чисто для накала. Я стараюсь делать трансформатор более универсальным, потому что начинаешь делать один усилитель, а пока делаешь его, то в процессе работы вдруг потребуется изменить напряжение, или ещё что то, а с универсальным трансформатором всё это можно попробовать.
Не забываем хорошо изолировать между обмотками, особенно там где обмотка под кенотрон и его накал. Между другими обмотками достаточно два-три слоя изоляции, Внутри одной обмотки ряды изолируем одним слоем изоляции, этого достаточно.
Пропитываем, сушим, проливаем. Не забываем, что после первой пропитки пластины нужно будет подтянуть, так как наш лак растворит старый и они уложатся плотнее, может даже влезут оставшиеся «лишние» пластины.
Корпус здесь был сделан из фанеры, но видимо нужна качественная фанера, у меня она за это время немножко лопнула.
Как видно на всех фото размещение трансформаторов одинаковое и вид усилителей тоже практически одинаковый. Это получается из-за того, что я не нашёл другого более компактного размещения трансформаторов, чтобы силовые трансформаторы давали минимум помех на выходные звуковые. Перед установкой трансформаторов нужно найти оптимальное положение при котором минимум помех в динамиках. Об этом я уже рассказывал в предыдущей статье про однотактные усилители.
Для удобства контроля анодных токов у меня стоят маленькие гнёзда от старой советской аппаратуры на верхней панели сзади, напротив каждой выходной лампы. Там же стоят резисторы для регулировки тока анода и симметрии токов.
Мне так удобнее, выставил ток каждой лампы, а потом подключаешь мультиметр, (а он у меня вот такой, с 1978 года служит мне верой и правдой), между катодами и выставляешь симметрией «Ноль».
Первое включение усилителя нужно производить через ЛАТР. Вообще самое первое включение я делаю без анодного питания, проверяю накалы, напряжение запирания ламп, и другие вспомогательные питания. Затем выставляю максимальное запирающее напряжение на сетках ламп (движок резистора R21 в самый верх по схеме), а движок резистора R18 «симметрия» в среднее положение, и после этого только включаю уже с анодным напряжением. При первом включении с ЛАТРом!!!! необходимо перемкнуть анод-катод тиристора в цепи задержки высокого напряжения, либо соответствующие контакты реле К1.1-К1.2, плавно увеличивая напряжение питания измерить анодные питания и ток анода, дабы он случайно не «убежал» за пределы по каким то причинам. Смотрим что б ничего не дымилось и не взрывалось. После вывода на номинальное напряжение питания начинаем уменьшать запирающее напряжение и смотрим за током анода обоих ламп, можно по очереди, но обязательно за обоими.
Когда один из токов выходит на номинальный режим, резистором «симметрия» подгоняем второй к первому. И так пока не установим примерно одинаковые режимы. Затем тоже делаем со следующим каналом. И опять возвращаемся к тому с которого начинали. Эту операцию нужно будет повторять несколько раз, потому что с появлением нагрузки на анодное питание, оно будет проседать и уже выставленные анодные токи будут уменьшаться. К этому ещё добавляется приработка ламп, особенно первый час работы. Окончательную «чистовую» регулировку нужно проводить не ранее чем через 1-1,5 часа работы. Но потом необходимо будет периодически контролировать токи анода, это первые несколько дней работы, затем это нужно будет делать не чаще раза в месяц или реже.
Что хочется сказать в заключении, это ещё не окончательная конструкция. Есть желание её переделать, попробовать другие варианты и детали. Но ещё очень важное значение имеет какая у вас акустика. Я начал с 25АС-126, она дорабатывалась не однократно, оконечный вариант описан здесь.
Получился волшебнейший звук, это просто фантастика, я мог по пол дня сидеть и слушать этот звук, очень трудно передать эмоции. Очень нравилось слушать «Релакс ФМ» через спутниковый ресивер (он кстати там на фотках попадается), выбрал один из двадцати наверное марок по звуку, была такая возможность выбирать. Но переехав в другую квартиру, в предыдущей была комната квадратная 4,2х4,2, этого бархатнейшего звука уже не стало. Но самое интересное, что в новой квартире он работал ещё со строительной отделкой (пока шёл ремонт) и звучал вроде ничего, но… после шпатлевания стен всё резко изменилось в очень худшую сторону. Немножко стало лучше после оклеивания стен обоями и заполнением комнаты мебелью, но это совсем не то что было в старой квартире. И даже новые колонки 80-ти литровые полноценные напольники, сделанные почти по Фен-Шую не вернули тот звук. Комната по площади почти такая же, только прямоугольная. Вот так бывает со звуком. Очень хочется услышать именно тот звук, где были моменты когда от инфранизких частот пробирал животный страх, и кайф от звучания.
Желаю удачи.
↑ Схема усилителя
Схема практически без изменений — по статье Алексея Я назвал его «Куб». Компактный ламповый усилитель с ИБП
Только добавлен С1 в катоды 6н9с.
Собранная плата Снизу плата плавной подачи анодного
↑ Выходные трансы — 80% успеха любого ламповика
Выходные трансы я мотал на ПЛ-железе от ТС-90. Выбирать железо нужно из расчета: Звуковая мощность = 1/5 от Габаритной. Максимальная выходная мощность на них около 15 Ватт. Нам подходит! Намоточный данные
I — 4000 вит проводом 0,23 мм II — 80 вит проводом 0,9 мм для нагрузки 4 Ома + 30 вит для 8 Ом.
Очень удобная вещь — отводы для разной нагрузки, если у вас несколько пар акустики. Нижняя граница воспроизведения была расчитана на 15 Гц. Первичка и вторичка последовательно.
Вот схема намотки для 1 катушки. И схема соедения обмоток 2х катушек.
Исключён фрагмент. Полный вариант статьи доступен меценатам и полноправным членам сообщества.
Читай условия доступа.
Блок питания
Если нет опыта построения ламповых усилителей, делать эту схему не советую. Здесь нет развязок по постоянному напряжению, все режимы ламп завязаны между собой вкруговую. Он несколько сложноват в настройке. Схема — двухтакт-сэлфсплит с непосредственной связью каскадов на EF22 и 6П3С-Е.
Не удержался — таки прилепил подсветку зеркала.
Измерения при 8 Вт выходной мощности. При 10 Вт КНИ возрастает до 1,2%.
Несмотря на корявенький спектр, звук просто убойный: живой, натуральный. Бас можно руками потрогать, настолько он рельефный и выразительный. Вот записал видео:
↑ Корпус
Для меня корпус — это просто неимоверный труд. Я могу приложить просто выдающееся терпение и все равно он получиться кривым и убогим. Да и вообще, когда собрано, лежит на полу, работает и поет — открывает жуткий приступ лени делать что-то дальше.
Прикидываю все на своих местах. Хотел сделать идикацию, но как всегда обманулся с размерами.
Обшит листовым пластиком.
Сверху выход для воздуха.
И собранный окончательно:
↑ Вывод
Собрал в кучу, усилок заработал сразу, что является величайшим чудом! Звук понравился больше чем звук 6П7С. Хотя запаса по мощности пратически нет, мои старенькие 35АС довольно неплохо раскачивает. Особенно понравился низ — он плотный, приятный, «ненапрягающий» чтоли. Нравится полное отсутствие фона.
Надеюсь, кому-нибудь тоже пригодиться такое использование импульсников. Я их называю «ленивый ИИП». Собрать его просто и не затратно. Такие доработанный ИБП с дополнительным трансформаторм у меня работают в 3-х усилителях. Все стабильно, полет нормальный.
Схема на 6Ж8
Из принципиальной схемы усилителя видно, что между анодом предоконечного каскада Л1 и выходным двухтактным каскадом Л2, Л3 отсутствует переходной конденсатор, который вносил бы фазовый сдвиг. Это обстоятельство позволило применить весьма глубокую отрицательную обратную связь без опасности самовозбуждения усилителя.
Большая величина отрицательной обратной связи резко снижает коэффициент нелинейных искажений, который при выходной мощности около 6 Вт не превышает 1%. Напряжение обратной связи снимается с обмотки II выходного трансформатора и через сопротивление R8 подается на катод лампы Л1. Цепь обратной связи также не содержит реактивных элементов, которые вносили бы фазовый сдвиг.
Вследствие того что анод лампы Л1 связан гальванически с сеткой лампы Л2, нормальная работа ламп Л2 и Л3 обеспечивается тщательным подбором их режима при помощи сопротивлений R3, R6 и R7 таким образом, чтобы напряжение на управляющих сетках ламп Л2 и Л3 по отношению к их катодам было равно—12 В. При этом оконечный двухтактный каскад работает в режиме класса А. Напряжение на экранную сетку лампы Л1 подается с общего катодного сопротивления R7 ламп Л2 и Л3. Усилитель потребляет ток около 100 мА. Напряжение НЧ, усиленное лампой Л1, подается на сетку лампы Л2. На катоде этой лампы возникает напряжение низкой частоты в — такой же фазе, что и на ее управляющей сетке.
Если заземлить управляющую сетку лампы Л3, то между ней и катодом будут действовать напряжение в противофазе с напряжением между управляющей сеткой и катодом лампы Л2, что и требуется для нормальной работы двухтактного каскада. Непосредственно заземлять управляющую сетку лампы Л3 нельзя, так как при этом нарушится режим работы ламп Л2 и Л3, поэтому она заземлена по низкой частоте через конденсатор С3.
Трансформаторы звука поставил ТВЗ-1-6, с ними на всех приводимых АЧХ всегда подъем от 10 кГц. Это результат действия функции компенсации. Из результата измерений «усилитель + соединительные кабеля» вычитается результат кабелей, что приводит к такому эффекту. Надо сделать себе хороший кабель, тогда такого не будет. При снижении анодного напряжения Кни слегка увеличивается, при увеличении уменьшается.
Усилитель манакова на 6п6с
Затем и блок питания претерпел серьезные изменения. Были выброшены тяжелые железные дроссели и вместо них появились «электронные». После всего этого я принял решение закончить длительный эксперимент с этим двухтактным ламповым усилителем.
В результате — остались работать лампы 6П6С в пентодном режиме.
Поиск данных по Вашему запросу:
Схемы, справочники, даташиты:
Прайс-листы, цены:
Обсуждения, статьи, мануалы:
Дождитесь окончания поиска во всех базах.
По завершению появится ссылка для доступа к найденным материалам.
Содержание:
- Схемы однотактных ламповых усилителей
- Ламповый усилитель 6н9с 6п6с +кенотрон сборка окончена.
- Усилители на ЛАМПАХ
- Двухтактный ламповый усилитель на лампах 6П6С
- Ламповый усилитель «ЭПИФИТ» на 6П6С и 6Н8С своими руками
- Ламповый усилитель SE на 6Н9С и 6П6С
- Ламповый усилитель SE на 6Н9С и 6П6С
- Please turn JavaScript on and reload the page.
ПОСМОТРИТЕ ВИДЕО ПО ТЕМЕ: Усилитель Манакова на лампах 6Н2П и 6П43П
Схемы однотактных ламповых усилителей
Целью данного проекта было собрать несложный ламповый усилитель своими руками. Основные трудности, с которыми приходиться столкнуться радиолюбителям, решившимся собрать ламповый усилитель — это изготовление трансформаторов и корпуса. Преодолеть их удалось использованием унифицированных трансформаторов ТАН и готовых корпусов фирмы Gainta. И хотя данный усилитель нельзя отнести к категории hi-end, он будет интересен для радиолюбителей, решившихся приобщиться к ламповому звуку. Корпус является важнейшей частью лампового усилителя, поскольку он выступает в роли шасси, на котором крепяться трансформаторы, лампы, конденсаторы, разъемы.
Сделать своими руками красивый корпус является достаточно сложной задачей, по этому выбор пал на использование универсальных корпусов. Так основой для шасси и кожухов трансформаторов послужили корпуса из алюминиевого сплава тайваньской фирмы Gainta. Достоинством этих корпусов является хорошее теплораспределение, легкость обработки, благородный внешний вид. Конструктивно усилитель выполнен в виде 2-х моноблоков с открытым дизайном.
Для шасси были выбраны корпуса BBK размерами хх65, на которых крепятся выходные и силовые трансформаторы, ламповые панельки, разъемы. А в качестве кожухов для трансформаторов использованы верхние части от корпусов BBK размерами хх Открытое оформление в сочетании с алюминиевым корпусом обеспечивают хорошее отведение тепла от ламп, которые в процессе работы значительно нагреваются.
Основным элементом лампового усилителя является выходной трансформатор. Поскольку сложность изготовления трансформаторов является препятствием не только для новичков, но и для многих опытных радиолюбителей, то выбор был сделан в пользу использования готовых трансформаторов.
Но специально расчитанные и намотанные выходные трансформаторы как правило очень дороги.
Интересное альтернативное решение было предложено С. Основное преимущество такого варианта — цена, которая на порядок ниже звуковых выходных трансформаторов. Это и послужило основным фактором в пользу использования трансформаторов ТАН.
В качестве силовых трансформаторов так же использованы ТАН3. Путем последовательного соединения вторичных обмоток на выходе трансформатора получаем необходимое напряжение. Усилитель построен по классической схеме, состоящей из двух каскадов: фазоинвертора на лампе V1 и двухтактного выходного каскада на пентодах 6П6С включенных триодами V2 и V3.
Фазоинвертор построен по схеме балансного каскада, отличающегося высоким коэффициентом усиления и симметричностью разделения сигнала.
Блок питания усилителя собран по классической трансформаторной схеме с мостовым выпрямителем и LC-фильтром. В качестве силового трансформатора использован ТАН3, все вторичные обмотки которого кроме накальных соединены последовательно для получения анодного напряжения в вольт.
Для увеличения нагрузочной способности накальные обмотки соединены параллельно. Для уменьшения уровня фона создана искусственная средняя точка из резисторов R15 и R Обмотки дросселя включены последовательно.
Большая часть деталей обведена пунктирной линией блока питания собраны на печатной плате, которая вставляется в пазы, предусмотренные в шасси. Фото собранной платы блока питания представлено ниже. Ниже в таблице представлен перечень деталей, необходимых для сборки одного моноблока лампового усилителя.
Для стереоварианта понадобиться в 2 раза больше деталей. Сборка усилителя начинается с подготовки шасси. Для этого размечаем и сверлим отверстия под ламповые панельки, крепления трансформаторов и их кожух. Также делаем дополнительные отверстия для прокладки проводов от трансформаторов внутрь шасси. Отверстия под панельки сверлим перьевым сверлом на 25, и полукруглым напильником доводим диаметр отверстий до 26 мм. Материал легко обрабатывается. Если есть возможность, то можно применить конусное или ступенчатое сверло.
Отверстия под крепление панелек раззенковываем для винтов с потайной головкой. С торца шасси сверлим отверстия для установки входных и выходных разъемов, предохранителя, сетевых разъемов и тумблера питания. После того, как в шасси сделаны все необходимые отверстия приступаем к установке входных, выходных и сетевых разъемов, держателя предохранителя, тумблера питания, ламповых панелек. Переходим к крышке шасси. По углам крышки сверлим отверстия диаметром 4 мм под установку ножек.
Винтами М4 прикручиваем приборные ножки. Для предотвращения самоотвинчивания под гайку лучше положить шайбы гровер. Трансформаторы для виброразвязки устанавливаем через силиконовые сантехнические прокладки. Карта сайта. MarikLab Лаборатория смелых проектов.
Проекты Главная. Установка разъемов, держателя предохранителя, тумблера и ламповых панелек. Однотактный выходной трансформатор Edcor. Корпус для лампового усилителя. Лампа 6П6С. Трансформатор питания лампового усилителя Edcor. Керамическая ламповая панель.
Главная Карта сайта Контакты. Корпус Корпус является важнейшей частью лампового усилителя, поскольку он выступает в роли шасси, на котором крепяться трансформаторы, лампы, конденсаторы, разъемы. Схема лампового усилителя «Эпифит» на лампах 6П6С и 6Н8С Блок питания Блок питания усилителя собран по классической трансформаторной схеме с мостовым выпрямителем и LC-фильтром.
Собранная плата блока питания усилителя Перечень деталей Ниже в таблице представлен перечень деталей, необходимых для сборки одного моноблока лампового усилителя. Детали для ламповых усилителей.
Ламповый усилитель 6н9с 6п6с +кенотрон сборка окончена.
Обсуждение на АП. Ваш e-mail не будет опубликован. Сохранить моё имя, email и адрес сайта в этом браузере для последующих моих комментариев. РФ РФ Усилители мощности звуковой частоты. За основу взял вот эту схему:.
Однотактный усилитель на лампах 6П6С и 6Н8С .. увеличилось на 40 процентов напруга, диоды дв, опять же из схемы Манакова).
Усилители на ЛАМПАХ
Усилители Music Angel.
КТ Filament Voltage 6. Plate Voltage D. Grid Voltage Peak A. Grid Voltage 93 D. Plate Current ma. Однотактный ламповый
Двухтактный ламповый усилитель на лампах 6П6С
Собирал с сыновьями усилитель на 6П6С. Все собрали, все запустили, звучание офигенное — все довольны. Собирали из всего что есть. Вообщем все по порядку.
Одна из таких конструкций собрана и описана дядей Фёдором по адресу: Мощность усилителя составляет около 1Вт. Напомним, что это — честные «ламповые» ватты, которые воспринимаются иначе; такой мощности достаточно для помещения площадью 15 квадратных метров.
Ламповый усилитель «ЭПИФИТ» на 6П6С и 6Н8С своими руками
Previous Entry Next Entry. Продолжаю потихоньку эксперименты с усилителем на 6П3С. С металлической ручкой так и не нашел, прикупил с пластиковой. Нашел конденсаторы К ёмкостью 0, мкФ, не дорого. Обошлись недорого.
Ламповый усилитель SE на 6Н9С и 6П6С
By PReva , December 17, in Ламповая техника. Совсем недавно собрал усилитель на радиолампах.
Нажмите для однотактного усилителя мощности конструкции all-audio.proва. Судя по отзывам.
Ламповый усилитель SE на 6Н9С и 6П6С
To browse Academia. Skip to main content. Log In Sign Up. Двухтактный УНЧ.
Please turn JavaScript on and reload the page.
ВИДЕО ПО ТЕМЕ: Ламповый усилитель на 6п6с, 6н9с, 6ц5с
Честно признаться, я задумывался это из за чёрного налёта. Корпус издавна пылился в кладовой, ещё со времён постройки 6Ф3П. Три панельки, силовик вставлен жёстко, Альпс не вынуть желал поменять на 10ком. Задачка была втиснуть туда что нибудь.
Целью данного проекта было собрать несложный ламповый усилитель своими руками. Основные трудности, с которыми приходиться столкнуться радиолюбителям, решившимся собрать ламповый усилитель — это изготовление трансформаторов и корпуса.
Поискал схем. Схема лампового усилителя на 6П6С.
Перейти Принципиальная схема самодельного предварительного усилителя с темброблоком на LM Принципиальная схема блока питания усилителя se на 6П9 и 6П6С Настройка усилителя сводится к установке токов через лампы. Рейтинг: 4,6 — 36 голосов4 май Двухтактный ламповый усилитель на лампах 6П6С 20 и кОм и в моей схеме составляет 30 Вольт. Ламповый аудио усилитель на 6П6С с оригинальным решением импульсного БП.
Автор схемы, А. Манаков, detector surguuttel. Многие радиолюбители, повторившие этот усилитель, были приятно удивлены его мягким естественным звучанием при относительной простоте схемотехники и невысокой стоимости комплектующих элементов.
Реальный опыт работы с русской 6П6С «6В6ГТ»
JavaScript отключен. Для лучшего опыта, пожалуйста, включите JavaScript в вашем браузере, прежде чем продолжить.
- Автор темы бпарнелл57
- Дата начала
бпарнелл57
Экстраординарный плакат
Здравствуйте, форумчане, совсем недавно я заказал в Украине аналоги 6P6S «6V6» середины 70-х годов, так как недавно купил ламповый усилитель Fender Excelsior, а китайские 6V6 не только звучали довольно холодно, но и ужасно до некоторой степени странно микрофонные, поэтому я заменил их на JJ 6V6S, которые были у меня в 19 лет.Hi-Fi усилитель 52 bell. Это привело к тому, что я вставил китайские лампы с большими штырями в усилитель Hi-Fi, который работает и звучит нормально, но я бы предпочел просто заменить изношенные JJ, а также положить китайские 6V6 в корзину с запчастями. В любом случае, мне просто интересно, какой у всех опыт с долговечностью и возможностями регулирования напряжения ламп 6P6S, поскольку я просмотрел все и увидел разные результаты. Я спрашиваю, поскольку Excelsior работает при напряжении 401 вольт на пластинах, а это для работы 120 вольт переменного тока, но моя область часто достигает 125, так что B+ может быть еще выше.
Итак, кто-нибудь может посоветовать русским 6 на 6?
CoolBlueGlow
Теле-страдающий
Те, с которыми я экспериментировал, требовали очень серьезных различных потребностей смещения. «Серьезно отличается», например, около двадцати дополнительных вольт отрицательного смещения, чтобы избежать красной металлизации.
Это были лампы эпохи 70-х.
CoolBlueGlow
Теле-страдающий
Тема, процитированная BobbyZ, в значительной степени подытоживает мой опыт. Хрупкие экраны, дурацкие слаботочные устройства, плохой контроль качества.
Классический ширпотреб советских времен производства, то есть «вшивый».
Кливе
Телехолик
Это хорошие заменители 6k6.
бдгрегори
Теле-страдающий
Я купил 6 из них на ebay с Украины (пару лет назад), и из 6 4 плохо проверялись — либо шорты, либо дохлые.
Парень вернул мне деньги за них, но этот процент радиоактивных осадков оставил у меня неприятный привкус во рту.
6942
Экстраординарный плакат
Я использовал их раньше в ламповом усилителе SE с напряжением около 280 вольт на плате.
У меня не было с ними проблем, но, похоже, я здесь в меньшинстве?
бпарнелл57
Экстраординарный плакат
Хорошо, они были отправлены сегодня, и я уже видел эту тему, ребята, и я видел много других тем, но помимо поломки при доставке, почему так много противоречивых отзывов? Некоторые партии у нас отличные, а другие только на мгновение до или после того, как мы полнейший мусор? Я не видел никаких жалоб в области Hi-Fi, так что это просто одна из тех вещей, которые мне нужно просто вставить и попробовать? В любом случае, спасибо, ребята
6942
Экстраординарный плакат
МОЖЕТ также зависеть от года выпуска?
К середине 80-х старый СССР развалился.
Контроль качества страдал на всем, что производилось к тому времени.
Все мои российские лампы 6П6С имели дату производства 1968 года.
бпарнелл57
Экстраординарный плакат
6942 сказал:
МОЖЕТ также зависеть от года выпуска?
К середине 80-х старый СССР развалился.
Контроль качества страдал на всем, что производилось к тому времени.
Все мои российские лампы 6П6С имели дату производства 1968 года.Нажмите, чтобы развернуть…
Видишь, вот о чем я спрашиваю. Спасибо за помощь!
CoolBlueGlow
Теле-страдающий
Как я уже сказал в своем посте, конкретно
1. Будьте готовы к нестандартным текущим мощностям,
2.
Хрупкие решетки экрана являются точками отказа
3. Эти трубки имеют широкий диапазон производительности.
Если вы можете позволить себе стоимость брутто-входа и нетто-аута, а также время и усилия, необходимые для сортировки собак от победителей, это может подойти вам.
бпарнелл57
Экстраординарный плакат
Теперь я должен спросить, изменился ли их контроль качества за эти годы? Кроме того, как они будут использовать эти трубки в качестве замены для 19?Лампы sylvania JAN поставлялись США в эпоху 40-х годов? Я имею в виду, я бы не подумал, что русские хорошо справляются со своими задачами?
бпарнелл57
Экстраординарный плакат
Хорошо, я получил удивительные ответы от некоторых участников diyaudio.com, форума Hi-Fi. По-видимому, один участник использовал комплект в одной из своих сборок KT88 при 500 вольт и смещении 20 мА, поэтому рассеивание по 10 ватт каждый в течение примерно двух часов, и они не показали никаких побочных эффектов, так что либо ему очень повезло с его 6p6 70-х годов, либо они могут хорошо выдерживать высокое напряжение, если они соответствуют спецификациям рассеивания.
CoolBlueGlow
Теле-страдающий
Потребительские трубки советского времени QC широко варьировались, как и большинство других потребительских советских времен MFG. Если вы когда-нибудь читали или бывали в какой-либо части бывшего Советского Союза, вы начинаете понимать, что взяточничество, коррупция, некачественные материалы, а также отсутствие надежности и единообразия были нормой. Проблема была не в среднем товарище. Это замечательные люди, вопреки нашим стереотипам дяди Сэма. На самом деле, многие очень квалифицированные и самоотверженные мастера советского блока работали невероятно усердно в очень тяжелых условиях в период с 40-х по 60-е годы. Добрым людям приходилось мириться с ужасными препятствиями и вмешательством правительства. Дело еще больше усугублялось правительственным и институциональным кумовством и некомпетентностью, которые часто присутствовали, несмотря на внешний вид товарищества.
Об этом можно прочитать в отчете Ричарда Родса о советской ядерной программе в конце 40-х и начале 50-х годов в «Темном солнце». Родс взял интервью у ведущих советских физиков, которые рассказали о спасении и перепрофилировании обычных электронных ламп из захваченного немецкого электронного оборудования для использования в лабораторном оборудовании для советской программы создания атомной бомбы! Это происходило в конце сороковых и даже в начале пятидесятых годов.
Итак, если это то, что происходило в советской ядерной программе лабораторной электроники, просто попробуйте представить состояние среднего советского потребитель технология. Несмотря на героические пятилетние программы и огромные усилия, они так и не догнали… а потом все разлетелось по швам.
Вот почему лампы 6П6с повсюду.
бпарнелл57
Экстраординарный плакат
Но. Я действительно не понимаю, как национальное промышленное оборудование, военное оборудование, радиооборудование и потребительские технологии могут использовать некачественные лампы в трудную минуту? Это все равно, что сказать, что у страны есть запасы воды разного качества, но ее военные базы ничего не делают, кроме как проверяют воду на предмет безопасности, вместо того, чтобы решать проблему? Как контроль качества может быть таким плохим? Мне трудно в это поверить из-за того, что у меня, скорее всего, не было опыта работы с этими трубками, но я никогда не слышал об изделии с якобы худшим контролем качества? Думаю, мне придется посмотреть, что появится у меня на пороге.
.. Спасибо за совет.
CoolBlueGlow
Теле-страдающий
Хммм… Я думал мы обсуждаем 6п6, а не 6п11. Я понимаю, что 6p11s — это копия трубы 6v6 «mil spec Soviet», но я могу ошибаться, так что проверьте меня.
Я не говорю, что каждые 6p6s недостаточны. Я говорю, что они широко варьируются. Поэтому они требуют тщательной проверки наряду с твердой готовностью выбросить в мусорное ведро те новые трубки, которые просто не режут горчицу.
re: «как может целая нация…» Да, целая нация может страдать от непоследовательного и ненадежного контроля качества целых отраслей. Посмотрите на Китай. Я тоже был там, и я могу сказать вам, что некачественные материалы и мастерство широко распространены в некоторых секторах торговли.
Бонгокастер
Друг Лео
bparnell57 сказал:
Теперь я должен спросить, изменился ли их контроль качества за эти годы? Кроме того, как они будут использовать эти трубки в качестве замены для 19?Лампы sylvania JAN поставлялись США в эпоху 40-х годов? Я имею в виду, я бы не подумал, что русские хорошо справляются со своими задачами?
Нажмите, чтобы развернуть.
..
Бедные украинцы. Как будто им было бы мало хлопот без того, чтобы вы все не распускали их трубки.*
Мой друг посетил Россию советских времен в рамках какой-то программы культурного обмена и описал изобретательские усилия, которые некоторые из них применили бы, чтобы обойтись с чем приходилось работать. Он работал в сфере информационных технологий и описал, как они обрабатывают случайно неисправные компьютерные чипы российского производства, используя машинный язык, а затем занимаются своим делом, программируя их так, чтобы они делали то, что им нужно.
Он также упомянул, что видел группу с чем-то, что выглядело как Marshalls, но оказалось самодельными копиями.
*Полное раскрытие: я наполовину украинец в одном поколении в Канаде по материнской линии.
БоббиЗ
Доктор Телесити
Посмотрите на это с этой стороны Россия сегодня производит действительно хорошие лампы.
Но даже они «действительно хороши» не соответствуют стандартам того, что раньше производили США и Англия.
Одним из примеров является GZ34. У меня есть Mullards (настоящие Mullards), которые стоят в усилителях с 60-х годов и до сих пор прекрасно работают. Новые могут длиться некоторое время или несколько часов.
бпарнелл57
Экстраординарный плакат
Хорошо, ребята, я думаю, они действительно должны быть настолько непредсказуемыми, как вы говорите, и, чтобы уточнить, это 6p6, но они были в специальных транспортных ящиках для военных. Теперь, у меня есть последний вопрос, они, по крайней мере, лучше, чем безымянные современные китайские старьевщики? У меня были стандартные китайские трубки с кривыми контактами, которые слишком толстые, чтобы влезть в большинство сокетов, это довольно печально…
бпарнелл57
Экстраординарный плакат
Привет, ребята, это обновление.
Я получил лампы по почте вчера и приступил к установке двух в моем Hi-Fi усилителе Bell 2122b, который работает на B+ около 340 при современном сетевом напряжении, и мне очень понравился звук этих ламп. Очень четкий, и, как я ожидал, меньше басов, чем у JJ, которые я использовал, но это, вероятно, в любом случае из-за размера пластины, и он звучит ближе к некоторым старым RCA 6V6GTA, которые я использовал до JJ. Честно говоря, я мог бы представить себе, что буду использовать их вместо других NOS в будущем. В противном случае, сегодня я вытащил два других, и один работал отлично, но еще до того, как я подключил последний, я заметил, что геттер физически просто тарахтел в трубке. Очевидно, при доставке он сломался, поэтому я связался с продавцом ebay для замены чего-то, но в целом я очень доволен этими трубками по цене. Хорошие высокие частоты в Hi-Fi усилителе, никаких красных покрытий, но эти присоски работают ГОРЯЧО. От них исходит намного больше тепла, чем от JJ, но это может быть связано с почернением трубок.
Теперь они, на мой взгляд, лучше, чем стоковые китайские, и равны или лучше, чем современные лампы Sovtek, как это ни парадоксально.
Вы должны войти или зарегистрироваться, чтобы ответить здесь.
Результаты апгрейда лампы на усилителе Monoprice 15W — вау.
- кмкенна45
- Клубы владельцев усилителей
- Ответы
- 12
- просмотров
- 1К
redhouse_ca
Ты знаешь, что тебе конец, когда твоя голова побелеет
- Peegoo
- Центральная станция Ампер
- Ответы
- 8
- просмотров
- 447
Глен В
First Tube Amp / Epi Valve Standard (длинный)
- Jonymacmadcap
- Центральная станция Ампер
- Ответы
- 12
- просмотров
- 1К
Уолли
Ламповые усилители/педальные панели теперь действительно устарели — по моему мнению
- bigbean
- Кафе Bad Dog
101112
- Ответы
- 231
- просмотров
- 9К
Rocky058
Делиться:
Реддит Пинтерест Тамблер WhatsApp Эл.
адрес Делиться Ссылка на сайт
Верх
6П6С-6В6-6АЙ5-Тетрод-лампы-НОС??? | Telecaster Guitar Forum
JavaScript отключен. Для лучшего опыта, пожалуйста, включите JavaScript в вашем браузере, прежде чем продолжить.
- Автор темы АСК67
- Дата начала
АСК67
Друг Лео
Что за дела с этими русскими лампами 6П6С, действительно ли они 6В6 и хороши ли они?
http://www.ebay.com/itm/6P6S-6V6-6A…pt=Vintage_Electronics_R2&hash=item1e681cf93d
Последнее редактирование:
Митчфит
Телехолик
неубедительный ввод—EH импортирует много своих бутылок из россии….
mitchfit
АСК67
Друг Лео
Митчфит сказал:
неубедительный ввод — EH импортирует много своих бутылок из россии….
mitchfit
Нажмите, чтобы развернуть…
Митчфит
Телехолик
ASC67 написал:
см. пожалуйста:
http://www.tubedepot.com/elha.html?gclid=CI2rxIj56KwCFSxrtgodQDKJJg
mitchfit
АСК67
Друг Лео
Митчфит сказал:
ASC67 написал:
см.
пожалуйста:
http://www.tubedepot.com/elha.html?gclid=CI2rxIj56KwCFSxrtgodQDKJJg
mitchfit
Нажмите, чтобы развернуть…
Все еще не понимаю, что вы пытаетесь сказать в связи с моим первоначальным вопросом.
Вы хоть посмотрели на трубки, о которых я спрашиваю?
митчфит
Телехолик
…»Все еще не понимаю, что вы пытаетесь сказать в связи с моим первоначальным вопросом»….
…»Что за дело с этими российскими лампами 6П6С, они действительно 6В6″…
from wiki @:
http://en.wikipedia.org/wiki/6V6
«В Советском Союзе с конца 1940-х производилась версия 6V6GT, которая является точной копией Sylvania 1940-х годов. -выпуск 6В6ГТ — первоначально под своим американским обозначением (как в латинице, так и в кириллице), но позже, после принятия в СССР собственной системы обозначений, труба получила обозначение 6П6С (6П6С в кириллице)»
.
..»и хороши ли они?»…
ВЫ хоть удосужились прочитать ссылку на Tubedepot, которую я вставил о том, что ЕН-лампы производятся в России на крупнейшем заводе по производству ламп? это будет то же самое, что и военные трубы Mfgrs.
БиггерДжон
Друг Лео
Абсолютный хлам. Я бы не ставил их в свой усилитель, если бы вы мне ЗАПЛАТИЛИ их использование. Эти версии с черным стеклом являются самыми ранними из российских клонов 6V6 и являются дерьмом. Почти гарантированно взорвется в ДР.
Чтобы использовать эти лампы, вы должны поместить их в приложение, где напряжения НИЗКИ, а рассеивание ламп невелико, особенно экраны. Я использовал их в старых низковольтных фонографах и радиоприемниках, и там они в порядке. Но если вы поместите его в Fender, вы надеетесь на катастрофический провал. Если не считать цветного стекла, особой разницы между ними и EH 6V6 нет.
С какой стати кому-то вообще думать об их использовании, когда можно получить JJ или TS?
АСК67
Друг Лео
Митчфит сказал:
.
..»Все еще не понимаю, что вы пытаетесь сказать в связи с моим первоначальным вопросом»….
…»Что за дело с этими российскими лампами 6П6С, они действительно 6В6″…
from wiki @:
http://en.wikipedia.org/wiki/6V6
«В Советском Союзе с конца 1940-х производилась версия 6В6ГТ, которая является точной копией 19Сильвания 40-х годов выпуска 6В6ГТ — первоначально под своим американским обозначением (как в латинице, так и в кириллице), но позже, после того, как в СССР была принята собственная система обозначений, труба получила маркировку 6П6С (6П6С в кириллице)»
.. «и хороши ли они?»…
ВЫ хоть удосужились прочитать ссылку на Tubedepot, которую я вставил, о том, что лампы EH производятся в России на крупнейшем трубном заводе?
Нажмите, чтобы развернуть…
«TubeDepot.com предлагает всю линейку аудиоламп Electro-Harmonix. Лампы Electro-Harmonix производятся на одном из крупнейших заводов по производству стеклянных трубок в России.
Они постоянно совершенствуются и многими считаются одними из лучших новых производственных ламп. доступный.»
Да, и там ничего не говорилось о трубках, о которых я спрашивал. Может быть, вы думаете, что я умею читать мысли
Спасибо за ссылку на Вики, она отвечает на мои вопросы, и я ценю это.
бдгрегори
Теле-страдающий
Я купил их четверку у продавца ebay в Украине (не думаю, что это был тот же самый продавец). Из четырех доставленных — 1 был мертв, еще один закоротил, когда я их получил. Продавец вернул доллары за плохие трубки вместо того, чтобы отправить мне замену, и я решил не заказывать еще 2 и оплатить доставку, поэтому у меня остались 2 трубки (эти тесты хорошие), которые я еще не использовал, так как я планировал используйте их в стерео p/p усилителе. На днях я попробую их в гитарном усилителе, но я не рассчитываю, что они будут отличными исполнителями, когда я это сделаю. С другой стороны, я купил довольно много ламп 6П3С-Е, эквивалентных 6L6, и получил отличный опыт работы с ними — и они звучат великолепно.
АСК67
Друг Лео
bdgregory сказал:
Я купил их четверку у продавца ebay в Украине (не думаю, что это был тот же самый продавец). Из четырех доставленных — 1 был мертв, еще один закоротил, когда я их получил. Продавец вернул доллары за плохие трубки вместо того, чтобы отправить мне замену, и я решил не заказывать еще 2 и оплатить доставку, поэтому у меня остались 2 трубки (эти тесты хорошие), которые я еще не использовал, так как я планировал используйте их в стерео p/p усилителе. На днях я попробую их в гитарном усилителе, но я не рассчитываю, что они будут отличными исполнителями, когда я это сделаю. С другой стороны, я купил довольно много ламп 6П3С-Е, эквивалентных 6L6, и получил отличный опыт работы с ними — и они звучат великолепно.
Нажмите, чтобы развернуть…
Вот что Вики должна была сказать о них.
«Обычно лампы 6V6 прочны и могут работать за пределами их опубликованных спецификаций (исключением является 6P6S, который плохо переносит несоответствие спецификации по сравнению с большинством вариантов 6V6 американского и западноевропейского производства)».
Митчфит
Телехолик
…»Может быть, вы думаете, что я телепат»…
даже близко не…
митчфит
штамп Буллен
Теле-Майстер
В общем, я бы не стал заморачиваться с ними в любом случае — вы можете получить действительно хорошие американские NOS или слегка подержанные 6V6 за те же деньги, которые он берет, а может быть, даже дешевле.
АСК67
Друг Лео
die Буллен сказал:
В общем, я бы не стал заморачиваться с ними в любом случае — вы можете получить действительно хорошие американские NOS или слегка подержанные 6V6 за те же деньги, которые он берет, а может быть, даже дешевле.
Нажмите, чтобы развернуть…
Да, я согласен. Я просто хотел узнать, что с ними. Я уж точно не буду с ними возиться.
Даво17
Друг Лео
БиггерДжон сказал:
Абсолютный хлам. Я бы не ставил их в свой усилитель, если бы вы мне ЗАПЛАТИЛИ их использование. Эти версии с черным стеклом являются самыми ранними из российских клонов 6V6 и являются дерьмом. Почти гарантированно взорвется в ДР.
Нажмите, чтобы развернуть…
Откуда вы взяли эту информацию? Это не российские клоны, это оригинальные лампы советских времен 60-х, 70-х и 80-х годов. Я обнаружил, что они являются серьезным шагом вперед по качеству по сравнению с большинством современных ламп.
Они также очень дешевые и, как правило, соответствуют стандартам Milspec.
У меня были отличные результаты как в моих усилителях EL84 (с «саратовскими» лампами), так и в моем усилителе 6v6. Они кажутся более производительными и хорошо перегружаются. Я тоже скоро куплю немного для своего усилителя 6L6.
http://www.ebay.com/itm/33054468298…X:IT&_trksid=p3984.m1438.l2649#ht_2256wt_1270
БиггерДжон
Друг Лео
Davo17 сказал:
Откуда вы взяли эту информацию? Это не российские клоны, это оригинальные лампы советских времен 60-х, 70-х и 80-х годов. Я обнаружил, что они являются серьезным шагом вперед по качеству по сравнению с большинством современных ламп.
Они также очень дешевые и, как правило, соответствуют стандартам Milspec. У меня были отличные результаты как в моих усилителях EL84 (с «саратовскими» лампами), так и в моем усилителе 6v6. Они кажутся более производительными и хорошо перегружаются.
Я тоже скоро куплю немного для своего усилителя 6L6.
http://www.ebay.com/itm/33054468298…X:IT&_trksid=p3984.m1438.l2649#ht_2256wt_1270
Нажмите, чтобы развернуть…
Это оригинальные Sovtek 6V6. Заведомо ненадежные оригинальные двигатели Fender Sovtek 6V6. Те, которые я видел много раз, взрывались еще в 80-х, когда не было переизданий EH, Tungsol, JJ и чего угодно.
Если они вам нравятся, все, что я могу сказать, это ваши деньги и ваше оборудование. Угощайтесь. Я остаюсь при своих утверждениях.
феска парка
——————————————
Я помню их, Джон. Офигенные петарды.
Даво17
Друг Лео
БиггерДжон сказал:
Это оригинальные Sovtek 6V6.
Заведомо ненадежные оригинальные двигатели Fender Sovtek 6V6. Те, которые я видел много раз, взрывались еще в 80-х, когда не было переизданий EH, Tungsol, JJ и чего угодно.
Если они вам нравятся, все, что я могу сказать, это ваши деньги и ваше оборудование. Угощайтесь. Я остаюсь при своих утверждениях.
Нажмите, чтобы развернуть…
Я запускал эти лампы на несколько усилителей, некоторые из которых представляют собой небольшие несимметричные 5-ваттные усилители с рукояткой. Я заметил, что большинство из них звучали лучше по сравнению с лампами EH, Sovtek и Groove, которые есть в наличии. У меня никогда не было ни одного, чтобы дать или взорвать.
Я не играл на ламповых усилителях в 80-х, но я думаю, что тогда приличные лампы были более доступны.
БиггерДжон
Друг Лео
Davo17 сказал:
Я запускал эти лампы на несколько усилителей, некоторые из которых представляют собой небольшие несимметричные 5-ваттные усилители с рукояткой.
Я заметил, что большинство из них звучали лучше по сравнению с лампами EH, Sovtek и Groove, которые есть в наличии. У меня никогда не было ни одного, чтобы дать или взорвать.
Я не играл на ламповых усилителях в 80-х, но я думаю, что тогда приличные лампы были более доступны.
Нажмите, чтобы развернуть…
Возьмите несколько советов от кого-то, кто был там и сделал это. Я занимался этим еще в 80-х. Если бы эти оригинальные Sovtek 6V6 стоили полдерьма, у New Sensor не было бы необходимости тратить время и деньги на выпуск своих версий EH и Tungsol. NS сделал EH 6V6 специально, потому что оригинальное черное стекло Sovtek — полное дерьмо в Fenders. Оказалось, что EH не намного лучше, у них все еще были слабые экраны, и они имели тенденцию взрываться в DR при прокручивании.
Запустите их на 5-ваттных усилителях SE, хорошо, может быть, они справятся с этим. Напряжение наверное ниже. В Deluxe Reverb они почти гарантированно взорвутся.
И, кстати, Groove Tubes не производит лампы 6V6, они просто перемаркируют их. Единственное «приличное» в 80-х было то, что было в NOS. Слава богу, в то время NOS была более доступна, я помню, как купил кучу RCA blackplate 6L6GC и Philips 7581. попробуйте найти их сейчас. Тогда я также загрузил Nos GE и Philips 6V6.
Опять же, это ваши деньги, ваше снаряжение, угощайтесь. Вы можете привести лошадь к воде……….
Я до сих пор говорю, что эти черные стеклянные русские/совтековские 6V6 — полное дерьмо. Идеальные цели для моей винтовки 22-го калибра. Плинк!
феска парка
——————————————
Включите усилитель в темноте, нажмите на пауэр-аккорд и посмотрите, как эти стержни станут красными.
Даво17
Друг Лео
БиггерДжон сказал:
Возьмите несколько советов от кого-то, кто был там и сделал это.
Я занимался этим еще в 80-х. Если бы эти оригинальные Sovtek 6V6 стоили полдерьма, у New Sensor не было бы необходимости тратить время и деньги на выпуск своих версий EH и Tungsol. NS сделал EH 6V6 специально, потому что оригинальное черное стекло Sovtek — полное дерьмо в Fenders. Оказалось, что EH не намного лучше, у них все еще были слабые экраны, и они имели тенденцию взрываться в DR при прокручивании.
Запустите их на 5-ваттных усилителях SE, хорошо, может быть, они справятся с этим. Напряжение наверное ниже. В Deluxe Reverb они почти гарантированно взорвутся. И, кстати, Groove Tubes не производит лампы 6V6, они просто перемаркируют их. Единственное «приличное» в 80-х было то, что было в NOS. Слава богу, в то время NOS была более доступна, я помню, как купил кучу RCA blackplate 6L6GC и Philips 7581. попробуйте найти их сейчас. Тогда я также загрузил Nos GE и Philips 6V6.
Опять же, это ваши деньги, ваше снаряжение, угощайтесь. Вы можете привести лошадь к воде…….
…
Я до сих пор говорю, что эти черные стеклянные русские/совтековские 6V6 — полное дерьмо. Идеальные цели для моей винтовки 22-го калибра. Плинк!
Нажмите, чтобы развернуть…
Хорошо, честно, так скажи мне, какие новые производственные лампы в наши дни самые лучшие?
Вы должны войти или зарегистрироваться, чтобы ответить здесь.
Маленькие ламповые усилители (~ 5 Вт) с предусилителями 6 на 6 (старые или молодые) рекомендации?
- кмкенна45
- Центральная станция Ампер
234
- Ответы
- 78
- просмотров
- 4К
Такаясу Минобе
У меня есть лампы NOS Jan Philips 6v6, и я не могу найти спецификацию, чтобы узнать максимальное рассеивание пластины
- Дэвид Блейк
- Технический центр усилителя
- Ответы
- 6
- просмотров
- 403
SnidelyWhiplash
2019 Fender Limited Edition Custom Shop ’51 Telecaster Relic NOS Butterscotch
- tdpri-autopost
- Телеки на Ebay
- Ответы
- 0
- просмотров
- 87
tdpri-autopost
TL60 Fender Custom Classic Series NOS Relic Neck Natural 90s Vintage Blonde Body
- tdpri-autopost
- Телеки на Ebay
- Ответы
- 0
- просмотров
- 32
tdpri-autopost
США Fender Custom Shop 51 Telecaster NOS NECK & TUNERS, Tele Guitar 1951
- тдпри-автопост
- Телеки на Ebay
- Ответы
- 0
- просмотров
- 62
tdpri-autopost
Делиться:
Реддит Пинтерест Тамблер WhatsApp Эл. адрес Делиться Ссылка на сайт
Верх
Что это за лампы 6V6?
JavaScript отключен.
Для лучшего опыта, пожалуйста, включите JavaScript в вашем браузере, прежде чем продолжить.
- Автор темы СебС
- Дата начала
СЭБ
Теле-Майстер
Привет всем,
Я случайно наткнулся на магазин старой электроники в Колумбии, когда был в отпуске, и у них было много старых ламп. Я купил три 6V6, которые у них были, по очень низкой цене, около 10 долларов каждый. Хотя я понятия не имею, что они из себя представляют. Кто-нибудь признает это?
SnidelyWhiplash
Друг Лео
Западный немец может быть Telefunken, но я действительно не знаю из первых рук.
Вы пробовали их в каких-либо схемах?
На них есть #?
Milspec
Экстраординарный плакат
Если под немецкой трубкой выгравирован бриллиант, скорее всего, это Telefunken.
Второй со знаком «Стоп», вероятно, RCA или, по крайней мере, RCA с ребрендингом
Понятия не имею о итальянской трубке
СЭБ
Теле-Майстер
Спасибо за проверку! Алмазной гравировки нет
SnidelyWhiplash сказал:
Вы пробовали их в каких-либо схемах?
На них есть #?
Нажмите, чтобы развернуть…
Я пробовал все комбинации на своем клоне 5e3. Все они отлично работали, но больше всего мне понравились трубки 1 и 2 (как они показаны на фото) в версиях 4 и 3 соответственно.
Я также поставил RCA 12AY7 на V1, amperex 12AX7 на V2 и Zenith 5Y3 на V5. Все из одного магазина в Колумбии. Каждая трубка около 10 долларов! На самом деле я покупал старую кассетную деку, когда увидел все лампы, которые у них были, и у меня отвисла челюсть, так как я только начинаю сборку 5f2a и 5f1!! Это казалось… обнадеживающим!!
многокс
Доктор Телесити
По-моему, это серая русская советская эпоха. Когда железный занавес был поднят, у нас была блокада советских товаров. Мы не должны были получить российские трубы. Простое решение для этого состояло в том, чтобы пометить их как что-то отличное от русских трубок.
Серый рынок Товары советской эпохи оказались повсюду. Раньше я использовал восточногерманские шины Pneumant с серого рынка на своих старых Фольксвагенах. У меня, наверное, еще где-то есть.
Компания Raytheon даже приняла участие в сделке. У меня здесь где-то есть трубки Raytheon в коробках Raytheon с товарным знаком Raytheon Good Housekeeping Seal of Approval на дне коробок.
В них те самые темные дымчатые стекла Российские 6В6с.
Сравните их с International Servicemaster 6V6 с маркировкой СССР. Вы должны сказать это с сильным русским акцентом для полного эффекта. «То же самое, то же самое».
Пока мы на этом в 1986 году RCA прекратила свое существование, а большая часть его была повторно поглощена его основателем, Дженерал Электрик . Умные русские поспешили неправильно присвоить логотип RCA и использовать его на российских трубках.
У меня есть несколько явно советских 5AR4 с кляксами, деформированными логотипами RCA.
ВинтажSG
Экстраординарный плакат
Слева и справа советские 6п6. Проверьте чашку геттера летающей тарелки внизу.
slider313
Теле-Страдный
Да, те, что слева и справа, это российские лампы СовТек конца 70-х или начала 80-х годов.
Тот, что в центре, выглядит как CBS Hytron; наверное с середины 50-х.
СЭБ
Теле-Майстер
Спасибо! Теперь они хорошие? Быстрый поиск показывает, что особой любви к ним нет… они звучат хорошо на моем усилителе, хотя у меня не было возможности покопаться и услышать их в таком виде
ВинтажSG
Экстраординарный плакат
6p6s сам по себе хороший клапан. Это клон 1940-х годов и демонстрирует те же характеристики при сильном нажатии. Он сжимается довольно рано по сравнению с современным JJ и достаточно приятно распадается.
Возможно, они являются моими любимыми выходными клапанами в моем Champ-a-like и 5F2a-ish, но не в моем Cub 10. В Champ это очень близкая вещь между 6p6 и Jan Sylvania 1940-х годов, что я предпочитать. Это вполне понятно, если учесть, насколько они близки по дизайну.
JJ звучит довольно стерильно и почти вяло в том же усилителе, что и Ruby/Shuguang? В Cub они работают очень хорошо, но JJ работают лучше. У JJ лучше контроль баса в этом усилителе.
Я читал, но у меня нет усилителя, который использует такие напряжения, что они не являются лучшими в усилителях, таких как некоторые Fender, которые работают с напряжением, превышающим проектные спецификации. Вы же не хотите, чтобы импровизированные лампочки времен холодной войны плавили обмотки трансформатора. Напряжение пластины в моем Cub составляет около 300 В, а в Champ — около 330–340 В, и они кажутся достаточно счастливыми в течение нескольких часов подряд.
Я использовал пару в однотактном стереоусилителе, и они звучали божественно. Hi-Fi они не были, они были приятны на слух. Подобно Champ, звук сам по себе был теплым, музыкальным и чрезвычайно привлекательным. Катод смещен при напряжении пластины около 325 В
Следите за их красными пластинами (плохо, и их сложно заметить на них), синей аурой (не обязательно плохо) и прислушивайтесь к необычному распаду хвостов нот, и все будет в порядке.
Вы можете заметить, что физически они являются одними из самых горячих клапанов, с которыми вам приходилось сталкиваться. Серьезно, держите руки подальше от них в течение нескольких минут после выключения. Они горячи!
Мне они нравятся. У меня есть коробка с ними с датами от 1950-х до начала 1980-х годов, и они неизменно хорошо работают в простых приложениях, которые у меня есть для них.
СЭБ
Теле-Майстер
Спасибо, @VintageSG за отличный и подробный ответ!
Дашес
Доктор Телесити
SebC сказал:
Спасибо! Теперь они хорошие? Беглый поиск показывает, что особой любви к ним нет… они звучат хорошо на моем усилителе, хотя у меня не было возможности покопаться и услышать их в таком виде
Нажмите, чтобы развернуть.
..
Как они звучат для вас? Я использую лампы Sovtek из темного стекла с маркировкой ОТК в своем Superchamp. Они довольно эффективно превращают электроны в объем с приятной хрусткостью.
Без телекастера
Друг Лео
Я думаю, что они были использованы в первой атомной бомбе.
uriah2
Телефид
(Telefunken, Phllips Belgium или RCA, amperex)
наилучшее предположение
Бендыха
Друг Лео
Телекастерлесс сказал:
Я думаю, что они были использованы в первой атомной бомбе.
Нажмите, чтобы развернуть…
Американские военные, как правило, использовали в своих бомбах американские трубки, а не советские.
позже отдал предпочтение Bendix 5992 для ракет.
Советские военные использовали 6П11С (6П11С на кириллице), иногда также обозначаемую как 6П6С-Y2, более прочную версию стандартного 6П6С. Бендикс тоже могли купить, кажется.
СЭБ
Теле-Майстер
VintageSG сказал:
Следите за тем, чтобы они не покрылись краской (плохо, и их сложно заметить на них)
Нажмите, чтобы развернуть…
Похоже на красное покрытие, не так ли?
Бендыха
Друг Лео
SebC сказал:
Похоже на красное покрытие, не так ли?
Нажмите, чтобы развернуть…
Это просто похоже на нормальное свечение нагревателя — не о чем беспокоиться, все выглядит так, как должно и должно быть.
Красную обшивку лучше всего замечать в темноте, да и то в этих темных каминах будет очень трудно что-то сказать.
ВинтажSG
Экстраординарный плакат
SebC сказал:
Похоже на красное покрытие, не так ли?
Посмотреть вложение 672164Нажмите, чтобы развернуть…
Это нормальное свечение печки. Красное покрытие затрагивает пластины, которые трудно увидеть на этих клапанах, но возможно. Нагреватели внутри, пластины сохранились, поэтому, когда они светятся, кажется, что светится центральная часть, а не только верх и хвост.
Еще один намек на то, что ваш усилитель будет звучать лучше, чем когда-либо. Ангелы будут трубить в трубы звука. Ты будешь богом рока. На пару минут. Затем все это переходит от основания к вершине.
https://www.
ampvalves.co.uk/red-plating-guitar-amplifier-valves/ для примера.
СЭБ
Теле-Майстер
Сладко! Большое спасибо
И…
VintageSG сказал:
Ангелы будут трубить в трубы звука. Ты будешь богом рока. На пару минут. Затем все это переходит от основания к вершине.
Нажмите, чтобы развернуть…
СЭБ
Теле-Майстер
Во имя безопасности, а также из-за того, что в эти трубки очень плохо видно, я попытался найти лучший ракурс для изображения… Итак, это все еще выглядит нормально? Потому что это звучит замечательно, но я бы не хотел, чтобы мой усилитель взорвался!
Может быть, если серьезно, мне следует провести измерения на плитах?
Последнее редактирование:
Вы должны войти или зарегистрироваться, чтобы ответить здесь.
У меня есть лампы NOS Jan Philips 6v6, и я не могу найти спецификацию, чтобы узнать максимальное рассеивание пластины
- Дэвид Блейк
- Технический центр Amp
- Ответы
- 6
- просмотров
- 403
SnidelyWhiplash
Маленькие ламповые усилители (~ 5 Вт) с предусилителями 6 на 6 (старые или молодые) рекомендации?
- кмкенна45
- Центральная станция Ампер
234
- Ответы
- 78
- просмотров
- 4К
Такаясу Минобе
Два двузначных номера на Sovtek 5AR4
- Ripdoozer
- Ламповый усилитель со светящейся бутылкой Forum
- Ответов
- 5
- просмотров
- 191


..
пожалуйста:
..»Все еще не понимаю, что вы пытаетесь сказать в связи с моим первоначальным вопросом»….
Я тоже скоро куплю немного для своего усилителя 6L6.
Заведомо ненадежные оригинальные двигатели Fender Sovtek 6V6. Те, которые я видел много раз, взрывались еще в 80-х, когда не было переизданий EH, Tungsol, JJ и чего угодно.
Я заметил, что большинство из них звучали лучше по сравнению с лампами EH, Sovtek и Groove, которые есть в наличии. У меня никогда не было ни одного, чтобы дать или взорвать.
Я занимался этим еще в 80-х. Если бы эти оригинальные Sovtek 6V6 стоили полдерьма, у New Sensor не было бы необходимости тратить время и деньги на выпуск своих версий EH и Tungsol. NS сделал EH 6V6 специально, потому что оригинальное черное стекло Sovtek — полное дерьмо в Fenders. Оказалось, что EH не намного лучше, у них все еще были слабые экраны, и они имели тенденцию взрываться в DR при прокручивании.
…
..