Как работает знаменитый усилитель Линсли Худа 1969 года. Почему он до сих пор считается эталоном звучания в классе А. Какие современные модификации позволяют улучшить его характеристики. Как собрать этот усилитель своими руками.
История создания усилителя Линсли Худа
В 1969 году британский инженер Джон Линсли Худ опубликовал в журнале Wireless World схему простого усилителя, работающего в чистом классе А. Эта схема произвела настоящую революцию в мире hi-fi аудио и до сих пор считается эталоном звучания.
Что побудило Линсли Худа разработать этот усилитель? Основные причины:
- Стремление получить максимально естественное и музыкальное звучание
- Желание создать простую и надежную схему без сложных цепей обратной связи
- Попытка объединить достоинства ламповых и транзисторных усилителей
Усилитель Линсли Худа 1969 года обладал следующими ключевыми особенностями:
- Работа всех каскадов в чистом классе А
- Простая схема всего на 3-4 транзисторах
- Отсутствие общей отрицательной обратной связи
- Выходная мощность около 10 Вт на канал
- Крайне низкий уровень искажений
Эта схема сразу привлекла внимание аудиофилов своим исключительно натуральным и музыкальным звучанием. Многие отмечали, что по характеру звука усилитель Линсли Худа напоминает лучшие ламповые образцы.

Принцип работы усилителя Линсли Худа
Рассмотрим основные особенности схемотехники этого легендарного усилителя:
Входной каскад
Входной каскад выполнен на одном PNP-транзисторе, включенном по схеме с общим эмиттером. Он обеспечивает необходимое усиление по напряжению. Режим класса А задается резистором в эмиттерной цепи.
Драйверный каскад
Драйверный каскад также выполнен на одном транзисторе. Он работает в режиме эмиттерного повторителя и обеспечивает согласование входного каскада с выходным.
Выходной каскад
Выходной каскад собран на комплементарной паре транзисторов, включенных по двухтактной схеме. Оба транзистора работают в режиме класса А благодаря высокому току покоя. Это обеспечивает минимальные нелинейные искажения.
Преимущества усилителя Линсли Худа
Какие факторы обеспечили усилителю Линсли Худа 1969 года культовый статус? Основные преимущества этой схемы:
- Исключительно низкий уровень искажений благодаря работе всех каскадов в классе А
- Отсутствие «ступеньки» при переходе через ноль, характерной для усилителей класса АВ
- Минимальные фазовые сдвиги и интермодуляционные искажения
- Очень низкий уровень шумов
- «Ламповый» характер звучания — мягкий, детальный, музыкальный
- Высокая линейность без применения глубокой ООС
При этом усилитель отличается простотой конструкции и высокой надежностью. Неудивительно, что эта схема до сих пор остается популярной среди аудиофилов.

Модификации схемы Линсли Худа
За прошедшие десятилетия оригинальная схема Линсли Худа подверглась множеству модификаций и улучшений. Наиболее популярные варианты:
JLH 1996
В 1996 году сам Джон Линсли Худ представил обновленную версию своего усилителя. Основные изменения:
- Применение более современных транзисторов
- Увеличение выходной мощности до 15 Вт
- Улучшение температурной стабилизации
JLH 2005
В 2005 году появилась еще одна модификация схемы, разработанная Тимом Берном. Ее особенности:
- Увеличение выходной мощности до 30 Вт
- Отсутствие выходного электролитического конденсатора
- Возможность работы на нагрузку 4 Ома
Модификация Pass
Знаменитый аудиоинженер Нельсон Пасс также предложил свой вариант доработки схемы JLH 1969. Его версия отличается:
- Применением MOSFET-транзисторов в выходном каскаде
- Увеличением тока покоя для улучшения линейности
- Оптимизацией режимов работы всех каскадов
Как собрать усилитель Линсли Худа своими руками
Для самостоятельной сборки усилителя JLH 1969 потребуется:

- Подобрать современные аналоги транзисторов (например, BD139/140 для выходного каскада)
- Изготовить печатную плату по оригинальной схеме
- Подобрать трансформатор с выходным напряжением 24-30 В
- Обеспечить эффективное охлаждение выходных транзисторов
- Тщательно настроить ток покоя выходного каскада
При правильной сборке и настройке самодельный усилитель Линсли Худа способен обеспечить звучание очень высокого уровня. Многие аудиофилы отмечают, что по качеству звука он не уступает гораздо более дорогим промышленным образцам.
Современные реализации схемы JLH 1969
Сегодня схема Линсли Худа 1969 года остается популярной основой для создания high-end усилителей. Среди известных коммерческих реализаций можно отметить:
- Усилитель SA1969 от компании Breeze Audio
- Модель NS-02g от бренда Nobsound
- Усилитель JLH 2005 30W от Kit-Amp
Эти устройства сочетают классическую схему JLH с современной элементной базой и улучшенным дизайном. При этом они сохраняют фирменное «ламповое» звучание оригинального усилителя Линсли Худа.

Почему усилитель Линсли Худа до сих пор актуален
Несмотря на почтенный возраст, усилитель JLH 1969 остается эталоном качественного звучания. Основные причины его популярности:
- Исключительная музыкальность и натуральность звучания
- Простота схемы, доступность для самостоятельной сборки
- Возможность экспериментов и модификаций
- Низкая стоимость относительно качества звука
Многие современные аудиофилы считают, что по сочетанию музыкальности и детальности усилитель Линсли Худа до сих пор не имеет равных. Это делает его отличным выбором для построения high-end системы с ограниченным бюджетом.
Заключение
Усилитель Джона Линсли Худа 1969 года по праву считается одной из самых удачных схем в истории аудиотехники. Его простота, музыкальность и потенциал для модернизации обеспечили ему культовый статус среди аудиофилов. Даже спустя более 50 лет эта схема остается актуальной и продолжает вдохновлять разработчиков на создание новых high-end усилителей.
Ультралинейный усилитель А класса (опыт конструирования усилителя JLH 1969)
Не секрет, что усилители, работающие в А классе, обеспечивают наивысшее качество звучания по сравнению с усилителями, работающими в классе B, AB и D. В интернете много информации почему это так. Увы, большинство производителей усилителей данный класс обходят стороной из-за низкого КПД усилителя (до 80% мощности рассеивается в виде тепла). Те же экземпляры, которые можно найти в продаже, стоят безумных денег.
Подробно рассказывать об истории создания усилителя JLH 1969 и схемотехнике нет смысла, очень детальная информация есть на портале aovox.
com. В посте расскажу лишь об основных этапах конструирования.
За основу была взята схема, изображенная на рисунке:
Обратите внимание, что напряжение и номиналы некоторых деталей зависят от сопротивления АС. В данной схеме конденсатор С2 слишком малой емкости, что ведет к завалу АЧХ на НЧ. Я применил конденсатор емкостью 2.2 мкФ.
В своей реализации использовал импортные транзисторы, основываясь на рекомендациях тех, кто уже экспериментировал с разными вариантами транзисторов (VT1 — BC560CTA, VT2 — 2SC5707, VT3 и VT4 — 2SC5200).
Остальные компоненты взял с учетом нагрузки 8 Ом (в соответствии с таблицей). Резистор R8 лучше сделать подстроечным для более простой настройки тока покоя.
Итоговая схема:
Разводку печатной платы усилителя сделал в программе Sprint-Layout. Плату изготовил методом ЛУТ. Скачать печатку можно по ссылке.
Для удобства настройки тока покоя, я не стал впаивать в плату коллектор транзистора VT3.
Т.к. при настройке в разрыв цепи подключается амперметр. После настройки тока покоя, просто соединил проводом коллектор транзистора с дорожкой на плате.
Питать усилитель лучше от стабилизированного источника напряжения. Мощность трансформатора должна быть достаточной для обеспечения постоянного тока 1,2 А на канал при напряжении 30 В. Я использовал тороидальный трансформатор с двумя отдельными выходными обмотками ТТП250 (2×25В, 4А). Трансформатор имеет большой запас по мощности, что в принципе не обязательно.
Стабилизатор реализован на микросхеме КР142ЕН22А (в 2-х экземплярах: для левого и правого канала усилителя) с регулировкой напряжения до 30 Вольт, что позволяет точно выставить напряжение в 27 Вольт и, при необходимости, изменить его. Схема включения КР142ЕН22А очень простая (изображение взято с просторов интернета):
Емкость конденсаторов в выпрямителе составила 32000 мкФ (на канал). Как показала практика этого с лихвой хватает для абсолютного исключения фона в динамиках.
Нет смысла делать емкость больше.
Для источника питания сделаны отдельные платы (с учетом компоновки в корпусе усилителя и размеров имеющихся деталей, ссылка на файл). Скачать печатку можно по ссылке.
Кстати, для версии 1969 года, благодаря выходному электролитическому конденсатору, нет необходимости делать схему софтстарта и защиты АС от появления постоянного напряжения. Что сильно упрощает общую конструкцию.
Выходные транзисторы, диодный мост и микросхема стабилизатора нуждаются в хорошем охлаждении. Для усилителей А класса сильный нагрев — неизбежное зло. Это нужно учитывать при выборе корпуса для усилителя JLH. Я заказал на Aliexpress корпус с огромными радиаторами. Он идеально подходит для этого усилителя:
Качество изготовления китайского корпуса отменное, придраться не к чему!
Диодный мост, микросхему стабилизатора и выходные транзисторы одного канала разместил на общем радиаторе:
Настройку рекомендую выполнять отдельно для каждого канала.
Порядок следующий:1. Замкнуть аудио вход.
2. Установить подстроечные резисторы усилителей в среднее положение.
3. Подключить амперметр в разрыв цепи коллектора транзистора VT3.
4. Установить напряжение на стабилизаторе ~16 вольт (для исключения появления высокого тока покоя при первом включении и пробоя выходных транзисторов в случае ошибок в монтаже).
5. Установить с помощью резистора R2 половину напряжения питания в точке соединения эмиттера и коллектора выходных транзисторов.
Далее итерационно:
6. С помощью подстроечного резистора R8 установить ток 1.2 Ампера.
7. Поднять на пару вольт напряжение питания, при этом ток будет расти. Нужно контролировать по амперметру, чтобы ток не превышал 2 А.
8. Снизить ток с помощью R8 до 1.2 А.
Повторяя пункты 6,7,8, доводим напряжение питания до требуемых 27 Вольт.
Борьба с фоновыми помехами
Некоторые из тех, кто уже повторял конструкцию усилителя, жаловались на фоновые помехи (гудение в колонках на частоте электросети).
В моем случае фон также был, причем только в одном канале. Уровень фона был несильным, т.е. слышно с расстояния ~0.3 метра от АС. Тем не менее он мне не давал покоя :). Исходя из логики, раз фонит только один канал, значит дело не в плохой работе фильтра/стабилизатора или разводке сигнальных/силовых цепей (все идентично), а в чем-то другом. Пришлось поэкспериментировать и достать бубен. Проблему в итоге я решил так: припаял провод от земляной точки платы «фонящего» канала к металлическому корпусу регулятора громкости… И о чудо! Фон исчез! В колонках абсолютная тишина.Итоговый вид усилителя
Прослушивание
Звучание усилителя оказалось ожидаемо нейтральным. Минимализм схемотехники в лучшую сторону сказывается на качестве звучания усилителя. Звучит он очень натурально и прозрачно на любой громкости в пределах 10 Вт своей мощности. Искажения, как и фон, абсолютно не слышны и не влияют на общее звучание системы. При непосредственном сравнении JLH с усилителем, реализованным на микросхеме, предпочтение однозначно отдаешь JLH.
Разница очень заметна на слух и выражается в более чистом и мягком звучании JLH на высоких частотах.
После сборки и прослушивания этого усилителя, абсолютно пропало желание покупать какой-либо другой усилитель, т.к. характеристики и качество звучания JLH приближаются к топовым образцам усилителей, выпускаемых промышленно. Наоборот, есть желание собрать еще один такой же, чтобы реализовать полный биампинг на активном кроссовере.
К сожалению, у меня нет возможности сравнить звучание с ламповым усилителем, но судя по отзывам, JLH звучит сравнимо или даже лучше ламповых. Удивительно, что такая простая схема легко уделывает гораздо более сложные и дорогостоящие конструкции!
PS
Из-за особенности усилителей, работающих в классе А, бОльшая часть мощности расходуется на рассеивание тепла. Усилитель серьезно греется даже при достаточно большой площади радиаторов. В моем случае корпус нагревается до 50-55 градусов.
Опыт реализации активного биампинга на двух усилителях JLH
История сборки усилителя JLH для Александра
Усилитель SA1969 по заветам Джона Худа в первозданном классе А — hifi-audio.
ruВ 1969 году появилась простая схема Д. Ли. Худа усилителя в чистом классе А. Основная идея схемы, как уже сказано выше, это очень простая схема, в которой все каскады работают в классе А. Транзисторы работают на самых линейных участках своих характеристик и удерживают постоянную температуру работы (не «плывут»). Из-за класса А нет и специфического искажения типа ступеньки свойственного усилению класса AB, когда один транзистор еще не включился при переходе сигнала от минуса к плюсу из-за специфического напряжения на базу 0,6-0,7 вольта. В классе А транзистор открыт всегда, поэтому таких искажений нет.
Класс А самый неэффективный по КПД, грубо 10%, в то время как современные усилители в классе D имеют эффективность в 90%. Но усилители в классе А при плохом КПД остаются самыми линейными и соответственно музыкальными для простого слушателя, а не инженера.
Для упрощения схемы Худ применил двухтактный выходной каскад с возбуждением противофазным сигналом.
За счёт компенсации взаимной нелинейности характеристик транзисторов, это включение дало низкие искажения даже без применения отрицательной обратной связи и низкое выходное сопротивление каскада хорошо согласующееся с довольно высоким входным сопротивлением других каскадов.
Усилитель Джона Ли Худа (JLH) по впечатлениям слушавших воспроизводит фактически «живую» музыку.
Вот что говорит Нельсон Пасс, владелец Hi-End компании «Pass Aleph» о усилителе на схеме Джона Линсли Худа (John Linsley-Hood):
«Усилитель Д. Ли. Худа даже спустя 40 лет восхищает великолепным качеством звучания при предельно простотой конструкции».
Схема Худа 1969 года
Схему Худа — это интересно для любого любителя класса А и высококачественного звука, но речь пойдет о современной реализации этого усилителя в лице нового китайского усилителя SA1969, который попал мне в руки.
О схеме к сожалению ничего не могу сказать, кроме того, что она основана на схеме Hood 1969. Разработчик ограничился такими данными, как:
new circuit design + new appearance design = new SA1969 amplifiers
новая схема + новый дизайн = новый SA1969 усилитель.
Поэтому немного технических данных и сразу перейдем к результатам прослушивания.
Технические данные:
Мощность: 10 + 10 ват
Размеры: Ширина 262 мм × высота 108 мм × Глубина × 250 мм
Вес: 6 кг
Внутри большую часть занимает здоровый трансформатор, сильно похожий на трансформатор, который устанавливается в Yamaha P2100.
Yamaha P2100
Усилитель SA1969 созданный Breeze audio __Mr. Zhang выглядит очень симпатично — такой бычок, компактный, толстенький 26 на 25 см и высотой 11 см + высота ножек. Спереди фрезерованная удобная ручка громкости с плавным ходом (ALPS 27) и парой кнопок — включение и переключение пар терминалов.
С точки зрения дизайна хотелось бы различить кнопки включения и переключения терминалов, но они одинаковые, увы. У кнопок есть световые индикации.
Сзади усилителя два входа AUX и две пары терминалов, с возможностью переключения между ними.
Сбоков расположены мощные радиаторы принципиальные для чистого класса А в силу высокого тепловыделения.
ПРОСЛУШИВАНИЕ
Я не ожидал встретить звук такого класса, честно. Просто роскошное звучание, верхний класс.
Музыка подается воздушно, ясность прекрасная, все слышно, все «видно». Порадовала мягкость звучания, как шелком по ушам, гладко, очень приятно. При этом звук острый, супердетальный, с множеством микронюансов. Трубы поют сонмом звуковых переливов, сочно, ярко.
Вокал подается просто идеально, вообще без огрех. Хорошая микро и макродинамика. Бас не легковесный, но и не глубокий, такой, что мне нравится. Потрясающая звуковая картинка.
Стоит отметить, что перед ним я прослушивал музыку на роскошном и очень мощном мощнике Yamaha P2200. После переключения на SA1969, кроме фактической более скромной мощности (10 ват на канал) я по звучанию не услышал деградации звучания и это удивительно. SA1969 звучит даже более сладко, что в том же трэш-метале, честно говоря, не всегда уместно. Но в старом хард-роке, джазе, попе и схожих жанрах звук у SA1969 прекрасный.
AC/DC или Georgie звучат увлекающе, барабаны сладкие, ласкают уши, вокал богат на микронюансы и эмоции.
Мое резюме — замечательный аппарат высокого класса, по звучанию на уровне многих винтажных топов.
Прослушивал усилитель SA1969 в системе с акустикой высокого класса Diatone DS-1000 (1983, 218000 yen) — купола СЧ и ВЧ — тиборон, НЧ — арамид.
ЦАП Inntak Sabre ES9018 + 2xMuses8920 + 2xAD797 +2xR-Сore трансформаторы.
В таком комплекте с акустикой с чувствительностью 90dB/W/m (6 Ом) громкости SA1969 было вполне достаточно, в среднем прослушивал не выкручивая ручку выше 10-11 часов (в зависимости от степени компрессии записи по ДД). Ниже 90 дБ акустики наверное будет не совсем здорово в плане громкости, выше конечно еще лучше, но в целом при 90 дБ все хорошо в этом плане. Возможно даже и 88Дб может оказаться достаточным (но я не пробовал, нет такой акустики). В любом случае, чем выше чувствительность акустики, тем для усилителя класса А и для вас лучше.
Аппарат SA1969 понравился, мягкий, сладкий, ясный и при этом острый и сочный звук — это все про него.
Усилитель JLH 2005, 30W — Kit-Amp
За прошедшие 50 лет прогресс в электронной промышленности ушел далеко вперед. А вот про технику для воспроизведения звука такого сказать нельзя. За почти сто лет с момента изобретения электронного усилительного прибора – лампы, а за ней транзистора, вдруг выяснилось, что лучшее звучание имеют простые схемотехнические решения, известные уже много лет. И никакими современными технологическими изысками качество звучания почему-то не улучшается.
Дизайн усилителя JLH родился в то время, когда эра усилителей на лампах близилась к своему завершению, транзисторы быстро вытеснили электровакуумные приборы практически из всех областей электроники. Не избежала этой участи и звуковая техника. Инженеры начали проектировать транзисторные усилители с оглядкой в первую очередь на параметры: высокую выходную мощность и предельно низкие искажения.
Их разработки в большинстве своем были крайне сложны и отличались от ламповых схем применением многочисленных и глубоких обратных связей. А это, как в последствии выяснилось, качества звуку совсем не добавило.
Вся идеология построения усилителя Джона Ли Худа подчиняется идее минимализма, в ней нет ничего лишнего…
Со временем знаменитая схема усилителя мощности Джона Линсли Худа, несколько раз модернизировалась как самим автором, так и тысячами его последователей. Что интересно, несмотря на зрелый возраст и огромное количество других усилителей эта разработка прекрасно дожила до наших дней и сейчас пребывает на пике своей популярности.
В 2003 году друг Джона Линсли Худа классический музыкант – пианист, аудиофил и истинный радиолюбитель Тим Берн провел большую работу по модернизации конструкции усилителя мощности JLH-1969 и JLH- 1996. Идея доработки: Увеличить выходную мощность, перевести усилитель на современную элементную базу, улучшить параметры и температурную стабильность, и по возможности – улучшить звучание.
В результате получился усилитель мощности JLH-2005. Плюсом схемы 2005 года является возможность снять бОльшую мощность и отсутствие на выходе электролита. В минус несколько более сложный БП и
желательное наличие защиты АС от постоянного напряжения.
Применение оригинальных и качественных компонентов позволяет добиться того самого, «живого» звука, за который ценят данный усилитель. Отличием данного, конкретного модуля от подобных решений является продуманная топология печатной платы плюс небольшие доработки, призванные уменьшить влияние блока питания на уровень шума на выходе. Таким образом, модуль адаптирован для работы с нестабилизированным блоком питания, при работе с которым, фон в акустике полностью отсутствует. Практически все резисторы металлопленочного исполнения, мощностью 1Вт, что добавляет надежности устройству.
Настройка усилителя очень проста и сводится к:
1. Регулировке тока покоя (рекомендуется около 1,2А) с помощью много оборотистого потенциометра “quiescent current”, при этом вход должен быть замкнут;
2.
Регулировке «0» на выходе усилителя. Выставляется с помощью много оборотистого потенциометра “ output voltage”
После регулировки тока покоя, при сборке законченного, стационарного усилителя, можно повысить уровень надежности, заменив подстроечный потенциометр резистором мощностью 1Вт с эквивалентным сопротивлением.
Для пассивного охлаждения при напряжении питания близкого к максимальному требуется радиатор не менее 2500кв.см
Звучит усилитель очень натурально и прозрачно на любой громкости в пределах 25 Вт своей мощности.
Модуль можно рекомендовать для построения высококачественного усилителя средней мощности , а также для ознакомления с «чистым» классом А.
Усилитель собран на 2 квазикомплементарных выходных транзисторах 2SC5200 TOSHIBA
Под заказ есть возможность собрать данный усилитель со следующими выходными транзисторами:
TTC5200 — TOSHIBA
2SC3281 — TOSHIBA (Демонтаж, разные партии)
MJL21194 — MOTOROLA
FJL4315 — MOTOROLA
NJW0281 — MOTOROLA
| Измерения | |
| Напряжение питания двухполярное | -28В. ..0…+28В |
| Нагрузка | 4 Ом |
| Мощность максимальная, Вт | 30 |
| Мощность при тестировании, Вт | 9 |
| Ток покоя | 3A |
| Неравномерность АЧХ (в диапазоне 40 Гц — 15 кГц), дБ | +0.01, -0.06 |
| Уровень шума, дБ (А) | -106,7 |
| Динамические диапазон, дБ (А) | 106,7 |
| Гармонические искажения, % | 0,0660 |
| Гармонические искажения + шум, дБ(A) | -70.5 |
| Интермодуляционные искажения + шум, % | 0,0660 |
| Интермодуляции на 10 кГц, % | 0,0630 |
| Страница Измерений |
|
| Общие характеристики | |
| Вес, кг | 0,073 |
| Выходные транзисторы | 2SC5200 |
| Класс усилителя | A |
| Количество каналов | mono |
| Напряжение питания, максимальное (двухполярное/постоянное) DC | 25V |
| Напряжение питания, минимальное (двухполярное/постоянное) DC | 15V |
| Размер модуля ДхШхВ, мм | 35x100x35 |
Ваше имя
Ваш отзыв
Примечание: HTML разметка не поддерживается! Используйте обычный текст.
Рейтинг Плохо Хорошо
CaptchaEnter the code in the box below
John Linsley-Hood 1969 Class A Amplifier aka Nobsound NS-02g
| Original JLh2969 Class A amp schematic |
The John Linsley-Hood 1969 Class A amplifier circuit is a classic solid государственный дизайн, который тщательно изучается аудио-дизайнерами. Даже великий Нельсон Пасс вновь обратился к этой схеме, когда приступил к разработке маломощных усилителей.
Он был описан как один из самых ламповый звук твердотельных усилителей, что неудивительно, поскольку Джон Линсли-Худ ссылался на ламповые усилители.
Вот ссылка на статью 1969 года, опубликованную Wireless World.
Так как в глубине души я занимаюсь своими руками, я изначально рассматривал возможность покупки пары этих печатных плат на eBay. Но когда я заметил встроенный блок за 170 долларов США за доставку, я подсчитал, что к тому времени, когда я учел стоимость силового трансформатора и массивного корпуса с радиатором, идти по пути «сделай сам» не казалось разумным или экономически неэффективным.
Клон JLH 1969 класса A, который я получил, имеет марку Nobsound NS-02g, но я видел такое же шасси и кишки в серебре или золоте с логотипом Krell !
Он очень компактный — чуть более 13 дюймов в ширину, 8,25 дюймов в глубину и 3 дюйма в высоту — но весит 12 фунтов из-за массивного шасси, массивных радиаторов и силового трансформатора. дискретных компонентов . Входное сопротивление устанавливается Alps Blue Velvet Логарифмический потенциометр 10 кОм.
В этом усилителе нет интегральных схем, только пара пар транзисторов, горсть резисторов и конденсаторов + много медного провода, намотанного на тороидальный трансформатор. Это настоящий дизайн класса А конца 60-х годов, построенный в конце второго десятилетия 21 века.
Когда я впервые включил усилитель, я услышал жужжание, когда регулятор входного уровня был на максимуме. Я проследил это до розетки IEC, которая не была заземлена. Привязав центральный штырек (провод с зеленой тканевой изоляцией) к земле, позаботился о гудении.
!!!ВНИМАНИЕ!!!
Напряжение в этой цепи потенциально смертельно опасно! Действуйте на свой страх и риск!
Настройка и регулировка
| ПРИМЕЧАНИЕ: Красный щуп к контрольной точке, черный щуп к массе шасси |
Idle Current
Из коробки усилитель звучал приятно, но я не услышал ничего волшебного.
Я с подозрением отнесся к скудному потреблению переменного тока 0,5 А при напряжении 120 В, которое я контролировал на своем GenRad Variac. Поэтому снял верхнюю крышку, чтобы изучить схему и определить назначение двух потенциометров на плате каждого канала.
Регулятор ближе к середине печатной платы предназначен для регулировки тока холостого хода. Поскольку у меня не было руководства и я не смог найти его в Интернете, я воспользовался этим видео сборщиком JLH 1969 класса A комплектного усилителя. Его печатная плата выглядела достаточно похожей, поэтому должно быть правильное напряжение ближе к 20 В (?). Я измерил 26,5 В и 26,2 В на своем блоке. Поэтому я повернул потенциометр по часовой стрелке, пока не получил около 24 вольт постоянного тока на обоих каналах. Потребление переменного тока теперь превысило 1 ампер, и я начал ощущать тепло, исходящее от шасси.
Баланс переменного тока
Следующим шагом была настройка баланса переменного тока. Я нагрузил выход каждого канала проволочным резистором 8 Ом, 20 Вт, а затем подал синусоиду 1 кГц на входные разъемы.
Я отрегулировал потенциометры баланса переменного тока на обоих каналах, внимательно наблюдая за поведением отсечения для лучшей симметрии — обе фазы трассы должны «выравниваться» одновременно.
Настройка тока холостого хода
| 137℉ @ радиатор |
Я еще раз проверил ток холостого хода и прислушался. 26 В давали почти 10 Вт на канал на стенде, но я чувствовал, что звук может быть слаще. При напряжении 21,5 В усилитель звучал превосходно. Но шасси работало физически слишком жарко. Просто чтобы быть консервативным, я немного отступил и на самом деле нашел золотую середину между 22 В и 24 В. Я также позаботился о том, чтобы вокруг усилителя всегда была достаточная вентиляция.
На испытательном стенде
Верхняя трасса = генератор сигналов
Bottom trace = amp output
| 100Hz |
| 1kHz |
| 10kHz |
Не идеальные, но приятные и чистые прямоугольные волны полувековой твердотельной конструкции
Входная чувствительность = 0,25 В (среднеквадратичное значение) > ~ 6,8 Вт на канал (среднеквадратичное значение) при нагрузке 8 Ом с обоими задействованными каналами
Твики
Небольшие блики в верхней части среднего диапазона были уменьшены, когда я обошёл входные конденсаторы 2,2 мкФ с помощью PIO с витамином Q «Hyrel» на 0,47 мкФ и выходные конденсаторы на 2500 мкФ с KBG на 10 мкФ.
Перед сборкой я также заменил красные светодиодные индикаторы на синие светодиоды. Гораздо легче для глаз, особенно в тускло освещенной комнате.
Усилитель-клон Nobsound провел большую часть своего времени в системе выше, управляя парой Altec 755C в кабинетах 618, а также парой умеренно эффективных Radio Shack LX4. Я также слушал его в основной системе, управляя Altec 2-полосным. В обоих случаях он никогда не переставал звучать сладко, без усталости, с ламповым звучанием.0010, как и , качество и глубина средних частот, может быть, не самый плотный бас, но четкость хорошая + воздушные верха.
Единственный раз, когда он выдал свою твердотельную идентичность, был, когда я включил LP Симфонии № 11 Шостаковича в основной системе. Во время оркестровых пиков он входил в неприятные клиппинги, как типичный полупроводниковый усилитель. Может быть, от усилителя класса А со среднеквадратичной мощностью 7 Вт на сторону требовалось слишком много, чтобы справиться с нагрузкой 16 Ом, представленной двухполосным усилителем Altec? Однако с той же частью и той же акустической системой мой стереофонический SE2A3dx мощностью 4 Вт на канал с Tango NY15s перешел в перегрузку с изяществом и самообладанием при аналогичном уровне звукового давления.
Это свидетельство инженерных способностей Джона Линсли-Худа и его слуховых способностей, что его 50-летняя схема по-прежнему очень способна создавать музыку. Даже если он не может заменить ни один из ламповых усилителей в моей коллекции, это гораздо более удобный для прослушивания усилитель, чем несколько современных импульсных усилителей класса D, которые я слышал до сих пор.
PassDiy
Нельсон Пасс
Введение
В 1969 году Джон Линсли-Худ написал в Wireless World:
За последние несколько лет был опубликован ряд отличных проектов бытовых аудиоусилителей. Однако некоторые из этих конструкций в настоящее время устарели из-за изменений в доступности компонентов, а другие предназначены для обеспечения уровней выходной мощности, превышающих требования обычной жилой комнаты. Кроме того, большинство конструкций имеют тенденцию быть довольно сложными.
В данных обстоятельствах казалось целесообразным рассмотреть, насколько простой может быть конструкция, обеспечивающая достаточную выходную мощность вместе с безупречным стандартом производительности, и это исследование привело к настоящей конструкции.
Затем он описал усилитель мощности класса А, использующий три каскада усиления на биполярных транзисторах в топологии, которая по-прежнему вызывает восхищение своей элегантной простотой и качеством звука.
Центральным элементом этой конструкции является средний каскад, транзистор NPN, используемый в качестве фазовращателя, одновременно управляющий положительной половиной выходного каскада и отрицательной половиной с симметричными сигналами противоположной фазы.
На рис. 1 показана упрощенная версия топологии JLH. Входной сигнал появляется на базе Q1, усиливается и инвертируется для возбуждения базы Q2. Q2 действует как устройство усиления, а также как делитель сигнала, управляя транзисторами Q3 и Q4 одновременно, но не в фазе друг с другом. Q3 и Q4 образуют выходные транзисторы, Q3 работает как усилитель с общим эмиттером, обеспечивая усиление по току и напряжению, а Q4 работает как устройство с общим коллектором, обеспечивая только усиление по току. Резисторы обеспечивают смещение для системы, а резисторы R1 и R2 подают сигнал с выхода усилителя по петле обратно на эмиттер транзистора Q1.
Q2 является сердцем конструкции, и, на мой взгляд, именно элегантная экономичность, с которой он выполняет дополнительное усиление для управления выходными устройствами, придает схеме ее классическую красоту.
JLH был разработан в то время, когда «ламповая эра была в упадке», и новое поколение дизайнеров делало все возможное для создания больших научных усилителей — источников чистого напряжения с высокой мощностью и бесконечно малыми искажениями — сложных схем с большим количеством обратной связи. .
Спустя 36 лет и небольшого прогресса мы, возможно, можем оценить простое очарование топологии JLH как упражнение в минимализме, но если вы еще не слушали ее, вы можете быть очень удивлены качеством звука, которое необычайно хорошо. в пределах его мощности. Если у вас есть эффективные динамики, и вы любите слушать двухканальный звук на разумных уровнях, JLH по-прежнему находится на вершине рейтинга.
У усилителя приемлемые технические характеристики; ничего особенного, что не сильно превосходит чип за 3 доллара, но он воспроизводит настоящую музыку.
Его недостатки не раздражают, и он прекрасно справляется со своей задачей, выжимая больше музыки из современных записей и даже MP3. Я не могу вспомнить другую конструкцию транзистора той эпохи, которая также работала бы.
На рис. 2 показана более полная схема, но для получения более подробной документации по версиям усилителя JLH я рекомендую The Class A Amplifier Site:
. www.tcaas.btinternet.co.uk
На рисунке 2 показаны дополнительные детали настройки смещения постоянного тока для каждого устройства, где конденсаторы используются для отделения значений постоянного тока от значений переменного тока. C1 отделяет обратную связь от тока смещения. C2 отделяет входной сигнал от входного постоянного напряжения смещения, а C3 блокирует выходной постоянный ток усилителя от нагрузки. C4 устраняет помехи питания от напряжения, питающего входной каскад усилителя, а C5 образует цепь «самозапуска», заставляя резисторы R5 и R6 вести себя как источник постоянного тока на звуковых частотах.
Оригинальный усилитель JLH имеет примерно 55 дБ усиления разомкнутого контура, разделенного на 22 дБ усиления усилителя и около 33 дБ обратной связи. Как подробно описано в оригинальной статье, он выдавал 10 Вт при гармонических искажениях примерно 0,1% или меньше.
Популярная долговечность усилителя красноречиво говорит о качестве его звука, и это понятно, учитывая его простоту в сочетании с отличными измеренными характеристиками. Он имеет особенно трубчатое качество по сравнению с более сложными твердотельными конструкциями той эпохи и позже.
Искажение в основном связано со 2-й гармоникой и близко пропорционально выходному напряжению. Это означает, что искажения 0,01% при 0,1 Вт становятся 1% при 10 Вт, и вы можете провести довольно прямую линию между двумя точками на логарифмическом графике. Такая кривая характерна для топологии с несимметричным выходом, и были споры относительно того, относится ли выходной каскад к несимметричному классу A, двухтактному классу A или их смеси.
Мы повеселимся с этим позже.
Одним из недостатков оригинальной конструкции JLH было то, что его ток смещения, ток холостого хода, протекающий через части схемы, в некоторой степени зависел от напряжения источника питания, что приводило к изменению характеристик при различных напряжениях сети переменного тока. Регулировка источника питания аккуратно решает эту проблему, но в более поздних версиях схемы были и другие способы решения этой проблемы.
Более новые схемы JLH
Джон Линсли-Худ опубликовал обновление усилителя в 1996 году, в котором были решены проблемы со стабильностью смещения, заменены детали, а также была предоставлена версия с выходом с прямой связью без выходного конденсатора. В то же время это был во многом один и тот же усилитель, измеренные характеристики которого были очень похожи.
Схема JLH по-прежнему интересна сообществу аудиофилов и была предметом нескольких обновлений. На рисунках 3 и 4 показаны упрощенные схемы усилителей JLH последних поколений.
На рис. 3 показана упрощенная схема версии 1996 года, опубликованной Джоном Линсли-Худом, которая устраняет проблему стабильности смещения за счет добавления части схемы Z1 и Q5. Эта версия также имеет прямую связь с выходом усилителя, используя двойные шины питания.
В 2000 году кто-то другой создал схему, показанную на рис. 4, в которой источники постоянного тока используются для смещения первых двух каскадов усиления, что обеспечивает хорошее подавление напряжения в схеме. В этой версии также удвоилось количество устройств вывода. Вы заметите, что на рис. 1 – 4 петля обратной связи обращается к эмиттеру транзистора обратной связи. В настоящее время они стали модными и называют это «текущая обратная связь».
Просто для вашего развлечения я собрал воедино схему на рис. 5, показывающую пример с дифференциальным входом. Очевидный вариант, но я не видел его использования. Вы можете управлять этим входным каскадом с помощью симметричного сигнала, подняв C1 от земли и настроив его как отрицательный вход.
При сопротивлении 100 Ом каждый R6 и R7 дадут этому входу примерно такой же коэффициент усиления без обратной связи, что и исходный входной транзистор с вырождением исходного импеданса обратной связи на 220 Ом.
Недавно я измерил производительность рабочей копии схемы, показанной на рис. 4. Она имела шины питания 17,5 вольт и смещение около 2 ампер на канал. Усиление разомкнутого контура также составляет около 55 дБ на 8 Ом, а его измеренные характеристики сравнимы с исходной схемой.
На рис. 6 показаны искажения в зависимости от выходной мощности. Полоса пропускания усилителя составляет –3 дБ на частоте 100 кГц, коэффициент демпфирования составляет около 35, а искажения в зависимости от частоты довольно плоские, слегка увеличиваясь на частоте 20 кГц.
Усилитель PLH
Одна из проблем, возникающих при добавлении каскадов усиления к усилителям, заключается в том, что, хотя они увеличивают коэффициент усиления без обратной связи и обеспечивают большую коррекцию обратной связи, они сами являются источником дополнительных искажений.
В то время как дополнительная обратная связь может снизить количество искажений, обычно дополнительная схема отражается в более сложном характере искажения, имеющем гармоники более высокого порядка и интермодуляционные компоненты. Обычно считается, что они менее музыкальны по звучанию.
Майкл Каннингем писал: «Романы обычно должны решить, какая степень рабской точности сделает их рассказы более живыми, а какая — менее». Разработчику усилителя предстоит решить аналогичную задачу. Сделать усилитель с хорошими характеристиками несложно — угодить меломанам сравнительно сложно.
Мой собственный подход состоит в том, чтобы максимально упростить путь сигнала, поработать над снижением искажений этой базовой схемы до применения обратной связи, а затем применить минимальную обратную связь (или ее отсутствие), в основном в соответствии с комментариями в оригинальной статье Линсли-Худа. . В результате не всегда получаются самые лучшие объективные измерения, но звук часто получается интересным.
Трехкаскадная топология усилителя JLH обычно использует простую схему класса A и около 33 дБ отрицательной обратной связи для достижения таких характеристик, и это побудило меня задуматься о том, какой усилитель я мог бы получить с еще более простой схемой и меньшей обратной связью. Без выходного каскада и промежуточного фазоделителя не обойтись и они по-прежнему напоминают JLH, а вот входной транзистор убрать, конечно, можно.
По приблизительным подсчетам, входной транзистор JLH дает около 27 дБ усиления по напряжению. Уберите его, и коэффициент усиления разомкнутого контура усилителя упадет примерно до 28 дБ. Если мы уменьшим коэффициент усиления усилителя с 22 дБ до 18 дБ, мы получим около 10 дБ обратной связи — очень минимальную величину. К сожалению, только 10 дБ обратной связи означают, что исходный усилитель, скорее всего, будет давать искажения порядка 1,5% при 10 Вт. Поскольку этот показатель лучше, чем у многих однотактных ламповых усилителей класса А (SET), этот усилитель может быть приемлемым.
На самом деле, поскольку входной транзистор больше не влияет на искажения, мы ожидаем, что производительность будет лучше, и, возможно, в этом и есть смысл.
Имея это в виду, я упростил JLH до более простой топологии Mosfet, показанной на рис. 7, и (кхм) добавил к имени свой инициал.
Я выбрал МОП-транзисторы из-за их высокого входного сопротивления и потому, что они действительно обеспечивают наиболее линейную работу в режиме класса А. Поскольку JLH выполняет две инверсии фазы на пути сигнала, удаление входа оставляет инвертирование фазы усилителя, и мы будем обозначать выходной узел как «минус», а выходную землю как «плюс».
Путь обратной связи R1 и R2 теперь обращается к «виртуальной земле» на выходе Q1. Q1 смещен источником тока I1 и одновременно управляет затворами Q2 и Q3 напряжением противоположной фазы.
По идее, вы можете получить около 35 дБ усиления без обратной связи от этой схемы с МОП-транзисторами, которые мы собираемся использовать. Однако вы увидите это только на более низких частотах, потому что емкость затвора мосфетов будет играть роль на более высоких звуковых частотах.
Чтобы обеспечить более равномерное усиление разомкнутого контура для этой схемы по звуковому диапазону и более интересное сравнение с исходной схемой, мы будем выбирать наши значения так, чтобы они были более похожи на исходный JLH без входного транзистора, что означает, что для схемы на Рисунке 7, мы добавили бы резисторы истока 0,47 Ом к Q2 и Q3, и это дало бы нам усиление разомкнутого контура около 26 дБ.
Как и оригинальный JLH, эта схема работает между положительным напряжением и землей, поэтому вам понадобятся входные и выходные разделительные конденсаторы. Нет никаких причин, по которым его нельзя было бы сделать прямым, используя двойное питание, но мы прибережем это для другого раза.
На рис. 8 показана фактическая схема. Как и в упрощенной схеме, Q1 является входным транзистором, а обратная связь осуществляется через резисторы R1 и R2. Источник Q1 следует за входным сигналом затвора и управляет транзистором Q3 в режиме общего источника (усиление по напряжению и току).
Сток транзистора Q1 подает инвертированную и усиленную версию входного сигнала для управления транзистором Q3 в режиме общего стока (усиление тока).
Идеализированный источник тока I1 и R* упрощенной схемы заменяется сетью P2, R4 и C2. C2 создает «самозагрузочное» соединение с выходом, которое делает P2 похожим на источник постоянного тока, параллельный R*, приблизительно равному сопротивлению между движком и соединением P2 против часовой стрелки. P1, R6 и C5 образуют фильтр для подавления помех источника питания, а регулировка P1 задает ток смещения усилителя.
P2 будет использоваться для установки относительного вклада верхнего транзистора Q3 в усиление по сравнению с нижним транзистором Q2, но не влияет на ток смещения или значение выходного постоянного тока.
Большинство резисторов имеют мощность ¼ Вт, но я рекомендую номинал 3 Вт для резисторов R4, R8 и R9. Все конденсаторы рассчитаны на 50 вольт. Ни одно из значений не требует жестких допусков. P2 лучше всего выбирать как более мощный тип.
Можно обойтись и 2 Вт, но предпочтительнее 5 Вт.
Я показал номинальные напряжения на схеме в качестве руководства. Схема будет работать при напряжении питания от 35 до 45 вольт без модификации с использованием потенциометров P1 и P3 для регулировки тока смещения и выходного постоянного тока. Этот конкретный усилитель имеет смещение 2 ампера, а выходное напряжение установлено на уровне 20 вольт, или половине значения источника питания 40 вольт.
Используемые мосфеты довольно произвольны, и в целом вы можете заменить аналогичные типы. Поскольку практически все силовые МОП-транзисторы рассчитаны на напряжение не менее 40 вольт, у вас остается широкий выбор вертикальных типов. Боковые МОП-транзисторы также будут работать с отрегулированными значениями резисторов. Помните, что все Mosfets чувствительны к статическому электричеству. Нет необходимости совмещать Q2 и Q3. Если вы пришлете мне пакет мощных полевых транзисторов, я также предоставлю схему, которая будет работать с ними.
Вам понадобится блок питания, который успешно выдает от 35 до 45 вольт по 2 ампера на канал. Регулируемый источник питания наиболее идеален, так как смещение будет изменяться примерно пропорционально напряжению питания, хотя мы построили четыре устройства без регулируемого источника питания, и они работают нормально. Радиаторы должны рассеивать около 70-90 ватт на канал при повышении температуры примерно на 25 градусов C. Примеры можно найти на www.passdiy.com и в других местах
. Этим летом Крис и Мэтт Уильямс помогли мне собрать усилители, и все они работали более или менее одинаково. Счастливчики, двое из них сошли с рук. Они были сделаны из обработанных алюминиевых пластин, скрепленных болтами, с радиаторами из квадратных алюминиевых трубок, и все они были анодированы в черный цвет. Вся проводка проводилась точка-точка на печатной плате выходного каскада. Вот фото:
ФОТО 1 ВИД СЗАДИ ГОТОВОГО УСИЛИТЕЛЯ
Мы использовали трансформатор со вторичной обмоткой на 35 вольт, выпрямленной в конденсатор на 30 000 мкФ.
Мы отфильтровали это напряжение питания через резистор 0,5 Ом при 25 Вт и добавили еще один конденсатор емкостью 30 000 мкФ, что уменьшило шум пульсаций примерно на 20 дБ. Это питало оба канала.
Не забудьте использовать хорошее заземление — хорошей идеей будет заземление звездой на клемме (-) второго конденсатора, и держите входные и заземляющие провода подальше от компонентов источника питания, иначе вы услышите шум. Корпус всегда должен быть заземлен на вилку питания переменного тока, а заземление цепи было подключено к корпусу через силовой термистор на 5 ампер.
Регулировка
Как минимум, для настройки усилителя требуется вольтметр постоянного тока. Я рекомендую использовать Variac для медленного включения питания переменного тока для первоначальной проверки. Прежде чем подавать питание на усилитель, установите значение P1 на его максимальное сопротивление, которое должно установить смещение при минимальном токе. Установите P2 и P3 в их средние точки.
Я рекомендую запускать (неудачная фраза, что) по одному каналу, при этом другой канал должен быть отключен от шины питания.
Рекомендуется установить быстродействующий предохранитель на 3 ампера последовательно с положительной шиной каждого канала и держать под рукой несколько запасных предохранителей.
При подаче питания, на выходе усилителя, напряжение на резисторах истока R8 и R9 должно быть менее 1 вольта. Выходное постоянное напряжение, как видно на стоке Q2, должно быть где-то около 20 вольт.
Если вы можете поднять напряжение на шине питания до 40 вольт без смещения выше 1 вольта, то отрегулируйте P3 так, чтобы выходное напряжение составляло примерно половину напряжения питания (20 вольт с шиной 40 вольт). Теперь медленно уменьшайте значение P1, пока напряжение резистора источника не приблизится к 1 вольту.
По мере прогрева канала регулируйте P1 и P3 небольшими шагами так, чтобы на выходе было 20 вольт, а на одном из резисторов источника 1 вольт. Наблюдайте за выходным напряжением и потребляемым током в течение получаса или около того, при необходимости корректируя их по мере прогрева схемы.
Смещение будет иметь тенденцию к увеличению, но выходное значение постоянного тока будет более постоянным. В конце этой процедуры у вас должен быть стабильный канал.
Если вы разделяете два канала от общего источника питания, вы еще раз взглянете на эти настройки позже, потому что напряжение питания упадет на вольт или больше, когда оба канала подключены.
Производительность
Окончательная отрегулированная схема имеет усиление разомкнутого контура около 26 дБ, усиление замкнутого контура 16 дБ и использует около 10 дБ отрицательной обратной связи. Полоса пропускания составляет -3 дБ примерно при 1 Гц и 100 кГц. Шум (невзвешенный) составляет около 80 мкВ. Входное сопротивление около 14 кОм, выходное сопротивление около 3 Ом (коэффициент демпфирования 2,5).
Верхнее и нижнее выходные устройства имеют одинаковое значение постоянного тока, но, как упоминалось ранее, эту схему можно отрегулировать для изменения вклада переменного тока от каждого из них. Когда значения установлены равными, достигается классический двухтактный баланс.
Регулируя P2, вы можете сместить этот баланс так, чтобы одно устройство получало большую долю вывода.
Когда вы поворачиваете P2 по часовой стрелке (обратите внимание на «по часовой стрелке» на схеме), больший процент тока поступает от верхнего устройства Q3, а когда вы поворачиваете его против часовой стрелки, больший процент поступает от нижнего устройства Q2. Полное вращение против часовой стрелки приводит к тому, что верхний банк транзисторов работает как источник постоянного тока, а весь коэффициент усиления нижнего банка работает как чисто несимметричная схема класса А. Вращение P2 на 80% по часовой стрелке дает соотношение между устройствами примерно 1:1 (поскольку потенциометр вращается примерно за 10 часов, с полным поворотом по часовой стрелке в 23:00, вы должны установить потенциометр на 9 часов).ВЕЧЕРА).
Линсли-Худ провел некоторое время, экспериментируя со своей схемой, используя несогласованные выходные устройства, и заметил, что если у вас нет одинакового усиления, то лучше разместить устройства с большим усилением в нижней части схемы.
Я убедился, что это так, отрегулировав баланс между положительной и отрицательной половинами выходного каскада, измерив и прослушав различные настройки.
Я провел много времени, играя с этим балансом, пытаясь примирить лучшие кривые с лучшим звуком. На низких и средних частотах установка P2 на значение, дающее равный вклад в выходной ток, приводит к наименьшему искажению по отношению к выходной мощности. Для сравнения, установка значения таким образом, чтобы нижняя половина отдаваемого 2/3 выходного тока давала примерно вдвое большее искажение, но оно оставалось более постоянным в звуковом диапазоне.
Этот более «несимметричный» выходной каскад показал более чистое искажение типа второй гармоники, чем более «двухтактный» выходной каскад, который содержал больше третьих и высших гармоник. Это не было полностью сравнением яблок с яблоками, поскольку увеличение R5 также имело эффект небольшого увеличения усиления разомкнутого контура и, следовательно, количества отрицательной обратной связи.
Я рекомендую вам попробовать изменить P2. Помните, что вы можете подтвердить соотношение верхнего и нижнего выходного тока, измерив переменное напряжение на резисторах источника R8 и R9., при подаче низкочастотного синусоидального сигнала на резистивную нагрузку мощностью около 5 Вт или около того.
На рисунке 9 показаны искажения в зависимости от мощности на 8 Ом на частоте 1 кГц, причем самая нижняя кривая показывает отношение 1/1 (двухтактный режим), а самая высокая кривая показывает отношение 0/1 (P2 полностью против часовой стрелки), где Q3 работает как константа. источник тока и схема работает как несимметричная, класс A.
На рис. 10 показано искажение в зависимости от частоты при мощности 1 Вт, и мы видим, что различия между двумя настройками имеют тенденцию исчезать на самых высоких частотах, где различия в емкости устройств не исчезают. Кроме того, существуют некоторые различия в гармоническом содержании в диапазоне настроек. Самые низкие кривые искажения имеют большее содержание гармоник более высокого порядка, которые имеют тенденцию исчезать, когда вы переходите к несимметричному режиму работы.
На фото 2 показан пример содержания гармоник с соотношением усиления вверх/вниз 2/3, что было одним из моих любимых параметров:
Я предлагаю вам установить P2 на передней панели усилителя и слушать его при различных значениях. В большей части диапазона коэффициент усиления разомкнутого контура усилителя существенно не меняется, пока вы не приблизитесь к положению против часовой стрелки (0/1), где он падает примерно на 5 дБ, что приводит к примерно 5 дБ отрицательной обратной связи. В положении 1/1 усиление без обратной связи составляет около 26 дБ, что дает около 10 дБ обратной связи. Обратите внимание, что различия, которые вы услышите, не связаны строго с обратной связью, а также являются функцией двухтактного подавления искажений.
Когда количество энергии и тепла начинает увеличиваться, мы часто запараллеливаем выходные устройства в цепи, чтобы разделить рассеяние. В этом случае рассеивание составляет около 40 Вт на устройство, и возникает соблазн использовать еще одну пару устройств параллельно с исходными, чтобы снизить это значение до более надежных 20 Вт на устройство.
На рис. 11 показана схема, которая это делает. Обратите внимание, что я увеличил значения резисторов источника до 1,0 Ом.
ФОТО 2 ФОРМА ВОЛНЫ ИСКАЖЕНИЙ НА 1 ВАТТ НА 1 КГЦ
На рис. 12 показана производительность этой схемы, где настройка 1/1 является самой низкой кривой, настройка 0/1 — самой высокой, а соотношение 2/3 показано в середине. Искажение несколько меньше, чем на кривых рис. 9.
Рисунок 13 может рассказать немного другую историю. При мощности 1 Вт в звуковом диапазоне соотношение 1/1 не может считаться лучшим выбором, поскольку значение 2/3 обеспечивает более равномерную производительность.
Часто возникает вопрос: «Сколько устройств вывода параллельно оптимально?» Лучший ответ часто лежит в пробах и ошибках. Я построил версию с 4 параллельными устройствами и резисторами источника 2,0 Ом. После измерений и прослушивания я решил, что 4 пары — это слишком много.
Интересно взглянуть на случайное сравнение результатов с оригинальными усилителями JLH, PLH и двумя усилителями Zen в контексте простоты, коэффициента усиления и обратной связи.
Все усилители выдают мощность до 10 Вт до того, как искажения станут слишком сложными, и все они снижаются при более низких мощностях с описанной ранее характеристикой второй гармоники. Разумно выбрать 1 Вт и 10 Вт на 8 Ом в качестве ориентиров. Для примера с PLH я использовал схему на рис. 11 с настройкой 1/1.
Большее количество обратной связи на некоторых усилителях помогает им лучше измерять, поэтому мы предполагаем, что в остальном одинаковый усилитель будет иметь некоторую пропорциональность между измерением и обратной связью. Мне было любопытно: если бы это было правдой, то как бы эти усилители измеряли, если бы все они имели одинаковую обратную связь?
Я нормализовал показатели выходного импеданса и искажений до того, что мы ожидали бы, если бы все усилители имели 20 дБ обратной связи, и предположил, что разница будет из-за обратной связи:
Gain
Open Loop
Feedback
Zout
Normalized
THD %
Normalized
THD %
Normalized
(dB)
(dB)
(dB)
ohms
ohms
@ 1 Watt
@ 1 Watt
@ 10 Watt
@ 10 Watt
JLH
22
55
33
0.
23
1.03
0.03t
0.13
0.12
0.54
ZEN
9
23
15
1.00
0.53
0.60
0.32
2.50
1.33
ZV4
13
33
20
0.60
0.60
0.06
0.06
0.20
0.20
PLH
17
27
10
3.00
0,95
0,04
0,01
0,35
0,11
Здесь мы можем увидеть некоторые интересные вещи. Во-первых, по неизвестным причинам нормализованное выходное сопротивление усилителей JLH и PLH примерно вдвое больше, чем у усилителей Zen.
Во-вторых, мы видим, что оригинальный усилитель Zen отличается самым высоким уровнем искажений. Это частично объясняется тем фактом, что все остальные три конструкции имеют некоторый механизм для устранения некоторых искажений без отрицательной обратной связи. В JLH и PLH выходные каскады управляются в противофазе с помощью фазовращателя, а в ZV4 (вариация Zen #4) входной буфер P-канала и источник тока Aleph обеспечивают некоторую компенсацию.
Хотя показатели искажения у JLH лучше, чем у PLH, отрицательная обратная связь у него примерно на 23 дБ больше. Нормируя эти числа на величину обратной связи 20 дБ, PLH оказывается как минимум в 4 раза более линейным. Из возможных объяснений первое — это возможность того, что Мосфеты с более сильным смещением более линейны, чем биполярные устройства.
Другая возможность заключается в том, что входное устройство JLH, используемое для создания большей части обратной связи, вносит значительный вклад в искажение. Возможно, данные ошибочны (как будто этого никогда не было), или, возможно, расчетное предположение о том, что искажение будет обратно пропорционально отрицательной обратной связи, ошибочно. Может быть, это все эти вещи.
Теперь для чего-то совершенно другого
Где-то в последних 26 статьях мне надоело рассказывать читателям, как замечательно это звучит.
Поэтому я решил больше так не делать.
Если хочешь знать, иди строй.
Комментарии и вопросы лучше всего направлять на форум Pass Labs на сайте www.
diyaudio.com
. Copyright 2005 Nelson Pass
протестированных китайских электронных продуктов (122 теста): Усилитель Linsley-Hood 1969 протестирован
(опубликовано 04.01.2022)
| Знаменитый транзисторный усилитель, разработанный в 1969 году, вернулся на рынок и предлагается в Китае в виде дешевого комплекта. Мы купили один, построили его и провели несколько тестов. |
Что такое усилитель Linsley-Hood 1969?
Кем была Линсли-Худ?
Джон Лоуренс Линсли-Худ, родившийся в 1925 году и умерший в 2004 году, был английским инженером-электронщиком, наиболее известным благодаря разработке аудиосхем. Его схемы с транзисторами были как минимум не хуже известных схем с лампами, которые были распространены в то время. Одним из его самых известных проектов был «9».
0010 Простой усилитель класса А », опубликованный в апрельском выпуске журнала Wireless World за 1969 год. Это был очень простой транзисторный усилитель мощности, который в те дни был революцией, работал не в классе B или классе AB, а в классе A. Мы нашли оригинальную статью из Интернета и сохранили ее в виде файла PDF в нашем Google. Учетная запись привода:
➡ Simple_Class_A_Amplifier.pdf
Этот усилитель был разработан как транзисторная альтернатива известному усилителю Williamson из 1947. Эта схема была усилителем класса А с триодами и десятилетиями была стандартным усилителем, сделанным своими руками.
Измерения, опубликованные в статье, показали, что усилитель Linsley-Hood имел общее гармоническое искажение всего 0,05 % при выходной мощности 9 Вт и синусоиде 1 кГц в качестве тестового сигнала. Это было беспрецедентно низкое значение для транзисторного усилителя того времени. Однако следует отметить, что транзисторы подбирались так, чтобы обеспечить максимально возможный и практически одинаковый коэффициент усиления по току.![]()
Что такое усилитель класса А?
На приведенном ниже рисунке показана упрощенная принципиальная схема выходного каскада аналогового транзисторного аудиоусилителя. Соединение между обоими силовыми транзисторами Т2 и Т3 устанавливается на половину напряжения питания +Ub. Почти все такие усилители мощности работают в классе B или в классе AB. При такой настройке выходного каскада через два силовых транзистора не протекает (B) или, самое большее, небольшой (AB) ток покоя Iidle. В положительный полупериод входного сигнала (красный) большой сигнальный ток Iплюс протекает через верхний силовой транзистор Т2, разделительный конденсатор С1 и громкоговоритель LS1. В отрицательный полупериод (синий) сигнальный ток одинаковой величины Iминус протекает через громкоговоритель, конденсаторы С1 и Т3.
Проблема с такой настройкой возникает при малых значениях сигнала. Тогда оба транзистора либо проводят, либо не проводят, вызывая так называемые « кроссовер » искажения выходного сигнала.
Характеристика этих настроек заключается в том, что ток покоя Iidle намного меньше сигнальных токов Iplus и Iminus.
| Выходной каскад аналогового транзисторного усилителя мощности звука. (© 2022 Йос Верстратен) |
Когда выходной каскад настроен на класс А, через оба выходных транзистора протекает очень большой ток покоя Iidle. Два мощных транзистора имеют небольшое сопротивление между коллектором и эмиттером. В положительный полупериод входного сигнала два силовых транзистора управляются таким образом, что сопротивление T3 увеличивается, а сопротивление T2 уменьшается. В результате напряжение на соединении двух транзисторов увеличивается, и ток Iplus течет через конденсатор C1 к громкоговорителю. При отрицательном полупериоде ситуация обратная, и напряжение на переходе уменьшается. Заряд, накопленный в конденсаторе, вызывает протекание встречного тока Iминус через нижний транзистор Т3 и громкоговоритель.
Характеристика настройки класса A, таким образом, заключается в том, что оба силовых транзистора работают непрерывно, и через эти компоненты протекает очень большой ток покоя. Когда выходной каскад управляется сигналом, этот ток будет модулирован сигналом, но среднее значение этого переменного тока останется почти равным току покоя, протекающему через выходные каскады.
Преимущество этой настройки в том, что отсутствуют перекрестные искажения, типичные для настроек класса B или класса AB. Недостатком является то, что такой усилитель имеет очень низкий КПД. Вы должны подать большую мощность питания в схему, чтобы получить от нее небольшую мощность громкоговорителя. Конечно, это связано с большим значением тока покоя, который также протекает при обработке усилителем тихих сигналов.
Набор для сборки Linsley-Hood 1969
Поставщики и цены
Этот усилитель предлагается в виде набора почти всеми китайскими интернет-компаниями.
Вы можете использовать такие термины Google, как « TTC5200 KIT », « 1969 CLASS A », « HOOD 1969 », « 1969 NPN ». Вы заметите, что в обращении находится несколько версий, которые немного отличаются друг от друга. На картинке ниже мы собрали несколько доступных наборов. Цены варьируются от € 14,09для моно версии от € 25,79 для самой дешевой стерео версии до более € 55,00 для точно такого же продукта. Одни комплекты поставляются без радиатора, другие с дополнительными деталями для блока питания. Так что обратите внимание на то, что находится в упаковке! Мы заказали комплект с радиатором, но без блока питания за 25,78 евро, включая доставку из « Hi IC Store» через AliExpress, см. красную стрелку.
| Несколько примеров комплекта для сборки усилителя. (© 2022 Йос Верстратен) |
Поставляемые компоненты
Как обычно, компоненты поставляются небрежно упакованными в полиэтиленовый пакет.
Качество поставляемых комплектующих отличное. В оригинальной конструкции в выходном каскаде использованы транзисторы Motorola MJ480. В полученной нами упаковке их заменили четыре TTC5200 от Toshiba. В некоторых сделках упоминается, что эти силовые транзисторы являются « выбранными », без дальнейшего объяснения того, что под этим подразумевается. В контексте данной конструкции это может относиться только к коэффициенту усиления по току, который должен иметь примерно одинаковое значение для всех четырех транзисторов. Мы, конечно, измерили это и получили следующий результат:
— TTC5200 #1: HFE = 127
— TTC5200 #2: HFE = 127
— TTC5200 #3: HFE = 113
— TTC5200 #4: HFE = 113
— TTC5200 #4: HFE = 113
— Текущее усиление для TTC5200 #4: HFE = 115 900 и 160. Так что похоже транзисторы действительно подобраны, иначе разброс по этому параметру был бы больше.
Радиатор имеет размеры 120 мм х 55 мм х 50 мм и имеет шесть резьбовых отверстий.
Четыре из них, очевидно, предназначены для крепления транзисторов, а в длинной стороне есть два отверстия для крепления радиатора к шасси корпуса. Четыре подстроечных потенциометра изготовлены компанией Benteng и являются точными копиями известных многооборотных потенциометров Bourns.
| Довольно небрежный способ доставки запчастей. (© 2022 JOS Verstraten) |
Технические характеристики усилителя
Согласно поставщику, этот усилитель имеет следующие спецификации:
— напряжение снабжения: 12 VDC ~ 35 VDC 6 — 9046 — . ток: 0,3 ~ 1,5 А на усилитель (рекомендуется 0,7 А при 25 В)
— Output power: 10 W ~ 15 W
— Speaker impedance: 4 Ω ~ 16 Ω
— Dimensions: 130 mm x 50 mm x 85 mm
— Weight: 390 g
About distortion ничего не упоминается.
Отсутствует инструкция по сборке
В нашей упаковке не было инструкции по сборке. Правда, на плате есть шелкография компонентов, так что припаять компоненты на этой плате не проблема. Но тогда вы не знаете, например, что делать с четырьмя подстроечными потенциометрами. Отсутствие листа бумаги, на котором хотя бы описана схема усилителя и процедура настройки, на наш взгляд, абсолютно неприемлемо для любого набора. Это нужно улучшить!
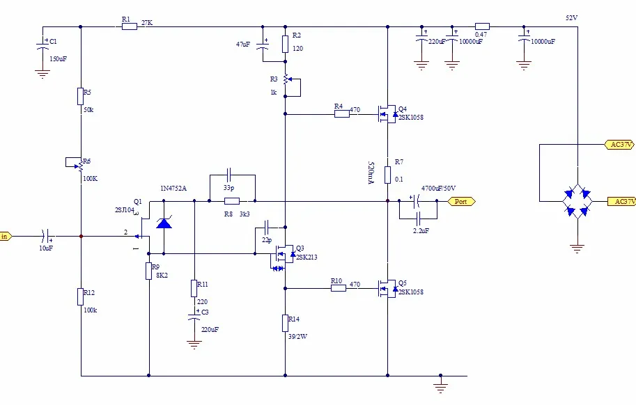
Схема усилителя
К счастью, после недолгих поисков, схему можно найти в интернете. Мы аккуратно нарисовали его с помощью sPlan от Abacom и получили следующий результат. Если вы потрудились скачать оригинал статьи и посмотреть на рисунок 3, то увидите, что схема идентична оригиналу Линсли-Худа, вплоть до мельчайших деталей. Даже номиналы резисторов совпадают! Только используются разные типы транзисторов и примечательно, что некоторые резисторы имеют меньшую мощность, чем заявлено в исходной схеме.
Конденсатор С7 присутствует только один раз, то же самое касается светодиода и последовательного резистора R11.
| Схема усилителя Linsley-Hood 1969 года. (© 2022 Jos Verstraten) |
С помощью подстроечного потенциометра R1 вы можете отрегулировать напряжение между двумя силовыми транзисторами до половины напряжения питания. R8 управляет значением тока покоя через выходной каскад. Конденсатор С4 т.н. ‘ бутстрап ‘ конденсатор, который гарантирует, что транзистор T3 все еще получает достаточный управляющий ток на базе при положительных пиках выходного сигнала.
Резисторы R6 и R7 очень важны, потому что они обеспечивают единственную обратную связь, присутствующую в усилителе. Соотношение между этими двумя резисторами определяет не только коэффициент усиления схемы по напряжению, но и стабилизацию тока в целом.
Это работает следующим образом. Если один из силовых транзисторов проводит больше или меньше, чем предполагалось, напряжение на переходе будет отклоняться от ½Ub. Это отклонение повлияет на проводимость транзистора Т1 через резистор R6. Напряжение на резисторе R3 меняется, что, в свою очередь, вызывает отклонение проводимости T2. Напряжение на R9тогда также будет меняться, что приводит к регулировке проводимости транзистора T4 для компенсации исходного дисбаланса.
Печатная плата усилителя
Она двухсторонняя и придраться не к чему. С одной стороны, некоторые дорожки не имеют полной паяльной маски. Намерение, несомненно, состоит в том, чтобы сделать эти дорожки « толще » путем нанесения слоя припоя. Однако не все дорожки выходного каскада этим оснащены, поэтому полезность такой обработки сомнительна.

..0…+28В
Амперметр в положительной линии питания всегда измеряет суммарный ток обоих усилителей. По информации, которую мы нашли в интернете, ток покоя должен быть равен 0,7 А на канал при напряжении питания 25 В. Судя по всему, этот ток будет протекать через выходной каскад, если установить регулировочный потенциометр R8 (2 кОм) на значение 930 Ом. На картинке ниже вы можете увидеть, между какими клеммами вы должны измерить это значение сопротивления. Обратите внимание на положение регулировочного винта, в том числе при пайке этих деталей на печатной плате!
Вы можете использовать эти регулировочные точки ‘ после чего отрегулировать ½Ub на стыке силовых транзисторов.
Когда вы это сделаете (вам придется немного согнуть провода силовых транзисторов и сдвинуть транзисторы влево или вправо), вы можете припаять провода четырех транзисторов на печатной плате. Затем плотно прикрутите полупроводники к радиатору.
© AliExpress провода торчат влево и вправо. Медленно увеличивайте выходное напряжение источника питания, например, до 12 В. Теперь поворачивайте винт подстроечного потенциометра R1 соответствующего канала до тех пор, пока счетчик не покажет 6 В. Затем медленно увеличьте напряжение питания до максимального значения 30 В и во время этого процесса проверьте, чтобы измеренное напряжение оставалось примерно равным половине напряжения питания, а ток не превышал 2 А. При необходимости регулируйте подстроечный потенциометр до тех пор, пока измеритель снова не покажет половину напряжения питания.
Чтобы избежать контуров заземления, оставьте один из этих экранов открытым на другой стороне кабеля.
Чтобы обеспечить пики тока, выходное напряжение было дополнительно буферизовано десятью электролитическими конденсаторами емкостью 1000 мкФ, соединенными параллельно. Подаваемый ток составляет 2,2 А, что означает, что ток покоя, по-видимому, составляет 1,1 А на усилитель. Жаль, что это нельзя быстро проверить и исправить без вмешательства в печатную плату!
С нагрузочными резисторами 4 Ом мы измеряем напряжение до ограничения 6,4 В (среднеквадратичное значение), поэтому выходная мощность составляет 10,2 Вт.
При 10 Гц и 311 кГц усиление уменьшается на 3 дБ. Точку -1 дБ можно немного уменьшить, выбрав более высокие значения для конденсаторов C1 и C5.
(© 2022 Jos Verstraten)
Это становится еще более катастрофическим, если этот фазовый сдвиг также зависит от частоты. Мы исследовали это на частотах 100 Гц, 1 кГц и 10 кГц. Подаем синусоидальный сигнал на вход, а вход и выход усилителя на осциллограф с нулевым эталоном в одинаковом положении на экране. Если пересечение нуля обоими сигналами проходит через нуль в одном и том же месте, сдвиг фазы отсутствует. Как вы можете видеть на картинке ниже, этот усилитель ведет себя хорошо. На 1 кГц и 10 кГц фазового сдвига нет, на 100 Гц вы заметите небольшую разницу фаз между обоими сигналами. По осциллографу разница во времени 0,19мс между пересечением нуля входным и выходным напряжениями. Сигнал с частотой 100 Гц имеет период 10 мс. Это соответствует 360 градусам фазы. Таким образом, вы можете легко подсчитать, что фазовый сдвиг при 100 Гц составляет всего 6,8 градуса по фазе.
Это отличное значение! Можно ли было сохранить такой низкий уровень искажений в идентичной конструкции, где только транзисторы были заменены другими полупроводниками? К сожалению, похоже, это не так. Мы измерили искажения на трех наших тестовых частотах и при 5 Вт на 4 Ом. Даже максимально тщательно отфильтровав частоту входного сигнала от выходного, мы получили более высокие значения:
С помощью нашего регистратора температуры мы зафиксировали температуру под болтом. Вы можете увидеть результаты на графике ниже. Через сорок минут постоянной нагрузки температура стабилизируется на отметке 55 °C. Совершенно безопасное значение, гарантирующее, что усилитель не будет поврежден.
