Что представляет собой микросхема CD4541BM. Каковы ее основные характеристики и функции. Где применяется данный программируемый таймер. Как работает CD4541BM и какие у нее преимущества.
Общее описание микросхемы CD4541BM
CD4541BM — это программируемый КМОП-таймер производства компании Texas Instruments. Данная микросхема относится к семейству высоковольтных КМОП-устройств с номинальным напряжением питания 20 В.
Основные характеристики CD4541BM:
- Напряжение питания: от 3 В до 20 В
- Диапазон рабочих температур: от -55°C до +125°C
- 16-разрядный двоичный счетчик
- Встроенный маломощный RC-генератор
- Диапазон частот генератора: от 0 до 100 кГц
- Возможность работы от внешнего тактового сигнала
- Низкое симметричное выходное сопротивление (около 100 Ом при Vdd = 15 В)
- Корпус: 14-выводной SOIC
Функциональные возможности CD4541BM
Микросхема CD4541BM обладает следующими основными функциональными возможностями:
- Работа в режиме таймера одиночного перехода
- Выбор полярности выходного сигнала (Q или Q\)
- Автоматический сброс при включении питания
- Ручной сброс через вход MASTER RESET
- Выбор времени задержки с помощью входов A и B
- Возможность работы от внешнего тактового генератора
Области применения CD4541BM
Программируемый таймер CD4541BM находит применение в различных областях электроники, где требуется точный отсчет временных интервалов или деление частоты. Основные сферы использования данной микросхемы включают:

- Системы автоматического управления
- Измерительное оборудование
- Таймеры и счетчики времени
- Генераторы импульсов
- Делители частоты
- Схемы задержки
- Промышленная автоматика
- Бытовая техника
Принцип работы CD4541BM
Принцип работы микросхемы CD4541BM основан на использовании 16-разрядного двоичного счетчика и встроенного RC-генератора. Рассмотрим основные режимы функционирования:
Режим делителя частоты
В этом режиме CD4541BM работает как делитель входной частоты с программируемым коэффициентом деления. Коэффициент деления выбирается с помощью входов A и B и может принимать значения 256, 1024, 8192 или 65536. На выходе формируется меандр с частотой, равной частоте входного сигнала, деленной на выбранный коэффициент.
Режим таймера
В режиме таймера микросхема генерирует одиночный импульс заданной длительности. После запуска выход переключается в активное состояние на время, определяемое выбранным коэффициентом деления и частотой внутреннего или внешнего генератора. По истечении заданного интервала выход возвращается в исходное состояние.

Преимущества использования CD4541BM
Микросхема CD4541BM обладает рядом преимуществ, делающих ее привлекательным выбором для разработчиков электронных устройств:
- Широкий диапазон напряжений питания (3-20 В)
- Низкое энергопотребление благодаря КМОП-технологии
- Высокая точность отсчета временных интервалов
- Возможность работы в широком температурном диапазоне
- Встроенный генератор упрощает схемотехнику
- Гибкость настройки параметров
- Высокая нагрузочная способность выхода
- Доступность и невысокая стоимость
Настройка частоты CD4541BM
Частота работы микросхемы CD4541BM определяется RC-цепью, подключенной к выводам RTC, CTC и RS. Расчет частоты осуществляется по формуле:
f = 1 / (2.3 * (RS + 2RTC) * CTC)
где:
- f — частота генератора (от 1 кГц до 100 кГц)
- RS — сопротивление резистора на выводе RS
- RTC — сопротивление резистора на выводе RTC
- CTC — емкость конденсатора на выводе CTC
Правильный выбор номиналов RC-цепи позволяет настроить микросхему на требуемый диапазон частот и временных интервалов.

Особенности применения CD4541BM
При использовании микросхемы CD4541BM следует учитывать некоторые особенности ее применения:
- Для надежного автоматического сброса при включении питания напряжение VDD должно быть больше 5 В
- Режим автоматического сброса потребляет значительную мощность и не рекомендуется при работе с низким энергопотреблением
- При работе от внешнего тактового генератора сигнал подается на вывод 3 (OSC IN)
- Выходной каскад способен управлять до 6 маломощными ТТЛ-нагрузками
- Для повышения помехоустойчивости рекомендуется использовать блокировочные конденсаторы по цепи питания
Сравнение CD4541BM с аналогами
CD4541BM имеет ряд аналогов от других производителей. Рассмотрим сравнение с некоторыми похожими микросхемами:
| Параметр | CD4541BM | MC14541B | HEF4541B | 
|---|---|---|---|
| Производитель | Texas Instruments | ON Semiconductor | NXP Semiconductors | 
| Напряжение питания | 3-20 В | 3-18 В | 3-15 В | 
| Макс. частота генератора | 100 кГц | 100 кГц | 200 кГц | 
| Температурный диапазон | -55°C до +125°C | -55°C до +125°C | -40°C до +85°C | 
Как видно из сравнения, CD4541BM обладает наиболее широким диапазоном напряжений питания и рабочих температур среди аналогов, что делает ее универсальным решением для различных приложений.

Заключение
Программируемый КМОП-таймер CD4541BM от Texas Instruments представляет собой универсальное и надежное решение для создания схем отсчета временных интервалов и деления частоты. Благодаря широкому диапазону напряжений питания, низкому энергопотреблению и гибким возможностям настройки, эта микросхема находит применение в самых разных областях электроники — от бытовой техники до промышленной автоматики.
Простота использования, доступность и невысокая стоимость делают CD4541BM привлекательным выбором как для любителей, так и для профессиональных разработчиков. При грамотном применении эта микросхема способна обеспечить высокую точность и стабильность работы в широком диапазоне условий эксплуатации.
cd4541bm — РАДИОМАГ РКС КОМПОНЕНТЫ
Виробник: TEXAS INSTRUMENTS
 Material: CD4541BM Other logic integrated circuits
на замовлення 2116 шт 
термін постачання 7-14 дні (днів)
| 3+ | 53.11 грн | 
| 10+ | 46.12 грн | 
| 50+ | 39.23 грн | 
| 250+ | 35.23 грн | 
Технічний опис CD4541BM TEXAS INSTRUMENTS
Description: TEXAS INSTRUMENTS — CD4541BM — Timer, 6MHz, 3V bis 18V, SOIC-14, Bauform — digitaler IC: SOIC, MSL: MSL 1 — unbegrenzt, Frequenz: 6, Betriebstemperatur, min.: -55, Versorgungsspannung, min.: 3, Anzahl der Pins: 14, Produktpalette: -, Versorgungsspannung, max.: 18, Betriebstemperatur, max.: 125, SVHC: No SVHC (17-Jan-2022).
Інші пропозиції CD4541BM за ціною від 24.
 22 грн                до 89.89 грн
 22 грн                до 89.89 грн            
| CD4541BM | Виробник: Texas Instruments Timers & Support Products Programmable | на замовлення 2194 шт термін постачання 14-21 дні (днів) | 
 | |||||||||||||||
| CD4541BM | Виробник: Texas Instruments Programmable Timer Single 14-Pin SOIC Tube | на замовлення 650 шт термін постачання 21-31 дні (днів) | 
 | |||||||||||||||
| CD4541BM | Виробник: Texas Instruments Description: IC OSC PROG TIMER 100KHZ 14SOIC Part Status: Active Supplier Device Package: 14-SOIC Count: 65536 Voltage — Supply: 3V ~ 20V Operating Temperature: -55°C ~ 125°C Type: Programmable Timer Frequency: 100kHz Mounting Type: Surface Mount Package / Case: 14-SOIC (0.154″, 3.90mm Width) Packaging: Tube | термін постачання 21-31 дні (днів) | 
 | |||||||||||||||
| CD4541BM | Виробник: Texas Instruments Programmable Timer Single 14-Pin SOIC Tube | на замовлення 53 шт термін постачання 21-31 дні (днів) | ||||||||||||||||
| CD4541BM | Виробник: Texas Instruments Programmable Timer Single 14-Pin SOIC Tube | на замовлення 53 шт термін постачання 21-31 дні (днів) | ||||||||||||||||
| CD4541BM | Виробник: TEXAS INSTRUMENTS Material: CD4541BM Other logic integrated circuits | на замовлення 2116 шт термін постачання 28-42 дні (днів) | 
 | 
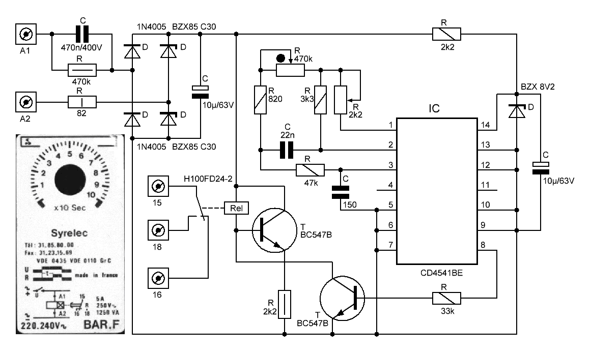
Схема электронного реле времени на 2,2-110 минут, таймер (CD4541B)
Сейчас в радиолюбительской литературе или на радиолюбительских сайтах, если речь идет о простом таймере на основе счетчика, то это обычно CD4060. Но ведь есть и другие варианты. Например, микросхема CD4541 (или CD4541B). Микросхема CD4541B представляет собой цифровой одновибратор/мультивибратор, построенный на основе многоразрядного счетчика и RC-мультивибратора.
Микросхема CD4541
Функциональное обозначение микросхемы показано на рисунке 1. Два резистора R1, R2 и конденсатор С работают в частотозадающей цепи встроенного мультивибратора. Мультивибратор, физически, состоит из двух последовательно включенных инверторов. Вывод 3 — вход первого инвертора.
 Вывод 3 — вход первого инвертора.
Точка соединения выхода первого инвертора и входа второго — вывод 1, а выход второго инвертора — вывод 2. Практически схема мультивибратора несколько отличается, так как есть вход для блокировки мультивибратора при установки счетчиков микросхемы в нулевое положение. А так же при помощи триггера, когда микросхема работает как одновибратор.
Счетчик-делитель имеет только один выход, — вывод 8. Это старший выход двоичного 16-разрядного счетчика. Максимальный коэффициент деления — 65536. Всего может быть четыре значения коэффициента деления, — 256, 1024, 8192 и 65536. Выбор значения осуществляется заданием двоичного кода на выводах выбора значения, — выв.
12 (А) и 13 (В). При А=0,В=0 коэффициент деления 8192, при А=0, В=1 коэффициент деления 1024, приА=1, В=0 коэффициент деления 256, при А=1, В=1 коэффициент деления 65536. Можно выбрать только одно из этих четырех значений, суммировать их нельзя. Вход S (вывод 9) служит для выбора полярности выходных импульсов.
При нуле на нем на выходе (вывод 8) в обнуленном состоянии счетчика — логический ноль, то есть, импульсы положительные. А при единице на нем, на выходе импульсы инверсные.
Рис. 1. Функциональное обозначение микросхемы CD4541B.
Вход М (вывод 10) служит для выбора того как будет работать микросхема, — как одновибратор или как мультивибратор. При логическом нуле на выв. 10 микросхема работает как одновибратор, то есть, после пуска выдает один импульс. В таком режиме микросхема может работать как таймер, генерирующий один интервал и останавливающийся после завершения этого интервала.
При единице на выводе 10 микросхема работает в мультивибраторном режиме, то есть, генерирует импульсы, повторяющиеся с определенной частотой. При этом, что весьма важно, импульсы строго симметричной формы. Вход AR (вывод 5) служит для автоматического обнуления счетчика.
При нуле на нем автоматическое обнуление включено, при единице — выключено.
Вход MR (вывод 6) служит для обнуления. При подаче на него единицы счетчик обнуления и держится в обнуленном состоянии столько времени, сколько присутствует единица на выводе 6. Практически он работает как вход «R» любого счетчика. Здесь же, его можно использовать и для запуска цифрового одно-вибратора, путем подачи на него запускающего импульса.
 При подаче на него единицы счетчик обнуления и держится в обнуленном состоянии столько времени, сколько присутствует единица на выводе 6. Практически он работает как вход «R» любого счетчика. Здесь же, его можно использовать и для запуска цифрового одно-вибратора, путем подачи на него запускающего импульса.
Микросхема CD4541B имеет выход повышенной мощность, — выходное сопротивление всего 100 От при напряжении питания 15V. Вход позволяет подключать к нему до семи входов ИМС логики ТТЛ. Напряжение питания может быть от 3 до 18V.
Частота встроенного мультивибратора может быть в пределах от 10 Hz до 100 kHz. Измерять частоту импульсов мультивибратора можно на выводе 2 или 1, — это выходы логических инверторов, на которых построен мультивибратор. При этом нужно учесть, что встроенный мультивибратор работает только во время отсчета.
При работе от внешнего мультивибратора или другого источника тактовых импульсов, импульсы нужно подавать на вывод 3. При этом остальные выводы инверторов RC-мультивибратора не используются.
Принципиальная схема
На рисунке 2 показана схема таймера на одной микросхеме CD4541B, который предназначен для выключения нагрузки через заданное время.
Вывод 9 подключен к плюсу питания (на них единицы) поэтому выход инверсный, то есть, с начала работы на выходе D1 есть логическая единица. Она поступает через R6 на базу транзистора VT1.
Он открывается и включает реле К1, которое своими контактами включает нагрузку (контакты реле на схеме не показаны, — их включение зависит от схемы нагрузки). Это состояние продолжается пока счетчик D1 считает импульсы от своего встроенного мультивибратора, а зависит это время от частоты импульсов этого мультивибратора. Частота регулируется плавно переменным резистором R1 от 10 до 500 Гц, при этом время включенного состояния нагрузки может быть установлено, в зависимости от положения R1, от 2,2 минуты до 110 минут.
Рис. 2. Принципиальная схема электронного реле времени на 2,2-110 минут, таймер на микросхеме CD4541B.
Поскольку вывод 10 соединен с общим минусом питания микросхема работает в одновибраторном режиме. Это значит, что по окончании временного интервала на выводе 8 устанавливается ноль. Транзистор VТ1 закрывается и реле выключает нагрузку. И работа счетчика на этом останавливается.
Теперь чтобы повторить выдержку нужно обнулить счетчик нажимом кнопки S1. Если нужно чтобы схема включала нагрузку после заданного времени, нужно вывод 9 микросхемы подключить к минусу питания.
Детали
Если нужно чтобы схема периодически включала и выключала нагрузку, с равными периодами включенного и выключенного состояния, нужно вывод 10 микросхемы подключить к плюсу питания.
Питается таймер от источника постоянного тока напряжением 5,5V, в качестве которого используется стандартное зарядное устройство для смартфонов.
Но источник питания может быть и другим, напряжением от 3 до 18V, при этом реле должно быть с обмоткой на соответствующее напряжение.
Выходной каскад можно сделать и по любой другой схеме, например, на оптопаре, ключевом полевом транзисторе, тиристоре или симисторе, все зависит от конкретного применения схемы.
Федотов А. Г. РК-02-18.
CD4541B | Купить TI Parts
ТЕХНИЧЕСКИЕ ДАННЫЕ
| Кол-во | Цена | 
|---|---|
| — | |
| — | |
| — | |
| + | 
*Только для справки
- ECCN США: EAR99
| Пакет | Пины СОИК (D) | 14 | 
| Диапазон рабочих температур (°C) от -55 до 125 | 
| Количество в упаковке | Перевозчик 50 | ТРУБКА | 
- Низкое симметричное выходное сопротивление, обычно 100 Ом при В ДД = 15 В
- Встроенный маломощный RC-генератор
-  Диапазон частот генератора . . . от постоянного тока до 100 кГц . . от постоянного тока до 100 кГц
- Внешний тактовый генератор (применяется к контакту 3) может использоваться вместо генератора
- Работает как делитель частоты 2 N или как таймер одиночного перехода
- Q/Q\ Select обеспечивает гибкость выходного логического уровня
- АВТОМАТИЧЕСКИЙ или ОСНОВНОЙ СБРОС отключает генератор во время сброса для уменьшения рассеиваемой мощности
- Работает с очень медленным временем нарастания и спада часов
- Возможность управления шестью маломощными ТТЛ-нагрузками, тремя маломощными Шоттки-нагрузками или шестью ХТЛ-нагрузками в номинальном диапазоне температур
- Симметричные выходные характеристики
- 100% протестировано на ток покоя при 20 В
- Параметрические номиналы 5 В, 10 В и 15 В
- Соответствует всем требованиям стандарта JEDEC № 13B «Стандартные спецификации для описания КМОП-устройств серии B»
Спецификация получена от Harris Semiconductor
 Программируемый таймер CD4541B состоит из 16-ступенчатого двоичного счетчика, генератора, управляемого внешними резистивно-емкостными компонентами (2 резистора и конденсатор), схемы автоматического сброса при включении питания, и логика управления выходом. Счетчик увеличивается при положительном фронте тактового импульса, а также может быть сброшен через вход MASTER RESET.
 Счетчик увеличивается при положительном фронте тактового импульса, а также может быть сброшен через вход MASTER RESET.
Выходом этого таймера является выход Q или Q\ 8-й, 10-й, 13-й или 16-й ступени счетчика. Желаемая ступень выбирается с помощью входов выбора времени A и B (см. Таблицу выбора частоты).
Выход доступен в одном из двух режимов, выбираемых через вход MODE, контакт 10 (см. Таблицу истинности). Когда этот вход MODE имеет логическую «1», выход будет представлять собой непрерывную прямоугольную волну с частотой, равной частоте генератора, деленной на 2 N . Когда вход MODE установлен на логический «0», и после того, как инициирован ГЛАВНЫЙ СБРОС, выход (при условии, что был выбран выход Q) переходит из низкого состояния в высокое после 2 N-1 отсчетов и остается в этом состоянии до тех пор, пока применяется другой импульс MASTER RESET или вход MODE устанавливается на логическую «1».
 Отсчет времени инициализируется установкой входа АВТОСБРОС (контакт 5) на логический «0» и включением питания. Если на контакте 5 установлена логическая «1», схема АВТОМАТИЧЕСКОГО СБРОСА отключена, и счет не начнется до тех пор, пока не будет подан положительный импульс ОСНОВНОЙ СБРОС и возврат к низкому уровню. АВТОМАТИЧЕСКИЙ СБРОС потребляет значительное количество энергии и не должен использоваться, если желательна работа с низким энергопотреблением. Для надежного автоматического сброса при включении напряжение V  DD  должно быть больше 5 В.
 Если на контакте 5 установлена логическая «1», схема АВТОМАТИЧЕСКОГО СБРОСА отключена, и счет не начнется до тех пор, пока не будет подан положительный импульс ОСНОВНОЙ СБРОС и возврат к низкому уровню. АВТОМАТИЧЕСКИЙ СБРОС потребляет значительное количество энергии и не должен использоваться, если желательна работа с низким энергопотреблением. Для надежного автоматического сброса при включении напряжение V  DD  должно быть больше 5 В.
RC-генератор, показанный на рисунке 2, колеблется с частотой, определяемой RC-цепью, и рассчитывается с использованием:
Где f находится между 1 кГц и 100 кГц и R S и 2R TC .
| Кол-во | Цена | 
|---|---|
| — | |
| — | |
| — | |
| + | 
Варианты держателя
  Вы можете выбрать различные варианты держателей в зависимости от количества деталей, включая полную катушку, индивидуальную катушку, обрезанную ленту, трубку или лоток. 
 
Индивидуальная катушка представляет собой непрерывный отрезок ленты из одной катушки для обеспечения прослеживаемости по коду партии и даты, созданный для точного запрошенного количества. В соответствии с отраслевыми стандартами латунная прокладка соединяет 18-дюймовую ведущую и концевую части по обеим сторонам отрезанной ленты для прямой подачи в автоматизированные сборочные машины. TI включает плату за намотку для индивидуальных заказов на катушки.
Обрезная лента представляет собой отрезок ленты, отрезанный от катушки. TI может выполнять заказы, используя несколько полос разрезанных лент или коробок, чтобы удовлетворить запрошенное количество.
 TI часто поставляет устройства  в трубке  или  в лотке  в коробке, в тубе или лотке, в зависимости от наличия на складе. Мы упаковываем все ленты, трубки или коробки для образцов в соответствии с требованиями защиты от внутреннего электростатического разряда и уровня чувствительности к влаге.
Узнать больше
Может быть доступен выбор кода партии и даты
Добавьте количество в корзину и начните процесс оформления заказа, чтобы просмотреть варианты, доступные для выбора кодов партий или дат из существующих запасов.
Узнать больше
CD4541BM техническое описание — ti CD4541B, КМОП программируемый таймер

 Где купить 
   
| Спецификации | |
| Группа пакетов | PDIP, SO, SOIC, TSSOP | 
| VCC (MAX) (V) | |
| VCC (MAX) (V) | |
| VCC (MAX) (V) | |
| VCC (MAX) (V) | |
| VCC (MAX) (V) | |
| VCC (MAX) (V) | . | 10 | 
| Оценка | Каталог | 
| Шмитт Триггер | NO | 
| VCC (мин) (V) | 3 | 
| BIT (MA) | 0,3 | 
| Диапазон рабочих температур (C) | -55 до 125 | 
| TPD @ NOM Prottage (MAX) (NS) | 1000000 | 66 F @ @ Nomsage).  (МГц) | 8 | 
| Выходной привод (IOL/IOH)(макс.)(мА) | 4/-4 | 
| Семейство технологий | CD4000 | 
| Прибл. Цена (долл. США) | 0,11 | 1ku | 
| PIN NB | Тип пакета | IND Std | Код JEDEC | Пакет QTY | GARVIRIER | Марка устройства | Ширина (мм) | Длина (мм) | толщиной (мм) | 0009 | Шаг (мм) | 
|---|---|---|---|---|---|---|---|---|---|---|---|
| 14 | D | SOIC | R-PDSO-G | 50 | TUBE 791BM | 3,91 | 8,65 | 1,58 | 1,27 | 
| Указания по применению | 
| • Общие сведения о характеристиках буферизованных и небуферизованных устройств серии CD4xxxB TI предлагает как буферизованные, так и небуферизованные КМОП-затворы, инверторы и сильноточные интегральные схемы.  Каждая классификация продуктов имеет преимущества применения в соответствующих конструкциях логических систем. Многие поставщики КМОП сосредоточились на продвижении | Док | 
| Функции, приложения | 
| Типы программируемого КМОП-таймера высокого напряжения (номинальное значение 20 В)  Выходом этого таймера является выход или Q 16-й ступени счетчика. Желаемая ступень выбирается с помощью входов выбора времени A и B (см. Таблицу выбора частоты). Выход доступен в любом из двух режимов, выбираемых через вход MODE, контакт 10 (см. Таблицу истинности). Когда на этом входе MODE установлена логическая «1», на выходе будет непрерывная прямоугольная волна с частотой, равной частоте генератора, деленной на 2N. Когда вход MODE установлен на логический «0», и после того, как был инициирован ГЛАВНЫЙ СБРОС, выход (при условии, что был выбран выход Q) переходит из низкого состояния в высокое после счета 2N-1 и остается в этом состоянии до следующего ГЛАВНОГО СБРОСА.  Низкое симметричное выходное сопротивление, обычно 100 Ом при VDD = 15 В Встроенный маломощный RC-генератор Диапазон частот генератора. до 100 кГц Внешний тактовый генератор (применяется к контакту 3) может использоваться вместо генератора. CD4541B состоит из 16-ступенчатого двоичного счетчика, генератора, управляемого внешними RC-компонентами (2 резистора и конденсатор), схемы автоматического сброса при включении питания и логики управления выходом. Счетчик увеличивается при положительном фронте тактового импульса, а также может быть сброшен через вход MASTER RESET. НОМЕР ДЕТАЛИ CD4541BE CD4541BM ТЕМП. ДИАПАЗОН (oC) до 125 ПАКЕТ 14 Ld CERDIP 14 Ld PDIP 14 Ld SOIC 14 Ld SOIC 14 Ld SOIC 14 Ld SOP 14 Ld TSSOP 14 Ld TSSOPCD4541B (CERDIP, PDIP, SOIC, SOP, TSSOP) ВИД СВЕРХУ RTC 1 CTC NC 4 AUTO RESET 5 MASTER RESET 6 VSS 7 14 VDD NC 10 MODE 9 8 Q/Q SELECT OUTPUT  ПРИМЕЧАНИЕ. ОСТОРОЖНО: Эти устройства чувствительны к электростатическому разряду. Пользователи должны следовать надлежащим процедурам обращения с IC. Авторское право РИСУНОК 1. ТАБЛИЦА ВЫБОРА ЧАСТОТЫ A B №. OF STAGES N ТАБЛИЦА ИСТИННОСТИ СОСТОЯНИЕ PIN Автосброс Вкл. Основной сброс Выкл. Выходной сигнал изначально низкий после сброса (Q) Режим одиночного перехода 1 Автоматический сброс Отключить основной сброс На выходе Исходно высокий уровень после сброса (Q) Режим повторного цикла РИСУНОК 2. ЦЕПЬ RC-ГЕНЕРАТОРА  Источник постоянного тока — диапазон напряжения, напряжения VDD относительно клеммы VSS. до +20В Диапазон входного напряжения, все входы. От -0,5 В до VDD +0,5 В постоянного тока Входной ток, любой вход. Рассеяние устройства 10 мА на выходной транзистор для TA = полный диапазон температур корпуса (все типы корпусов). Package Thermal Impedance, JA (см. Примечание 1) Пакет PDIP. Пакет SOIC 80oC/Вт. Пакет СОП 86oC/Вт. Пакет TSSOP 76oC/Вт. 113oC/Вт Максимальная температура перехода (пластиковый корпус). 150oC Максимальный диапазон температур хранения (TSTG). до 150oC Максимальная температура вывода (пайка 10 с) На расстоянии 0,79мм) от корпуса в течение 10 с Максимум. 265oC (SOIC — только свинцовые наконечники) Температурный диапазон TA. Диапазон напряжения питания до 125oC Для TA = диапазон температур полного комплекта. 3 В (мин.), 18 В (тип.) ПРЕДУПРЕЖДЕНИЕ. Нагрузки, превышающие значения, указанные в «Абсолютных максимальных значениях», могут привести к необратимому повреждению устройства. Это только нагрузка, и работа устройства в тех или иных условиях, превышающих указанные в эксплуатационных разделах данной спецификации, не предполагается.ПРИМЕЧАНИЕ: 1. Термическое сопротивление корпуса рассчитывается в соответствии с JESD 51-7. | 
| Связанные продукты с тем же паспортом | 
| CD4541BF | 
| CD4541BF3A | 
| CD4541BM96 | 
| CD4541BMT | 
| CD4541BNSR | 
| CD4541BPW | 
| CD4541BPWR | 
| Некоторые номера деталей того же производителя Texas Instruments, Inc.  | 

 22 грн
 22 грн 98 грн
 98 грн 29 грн
 29 грн . . от постоянного тока до 100 кГц
 . . от постоянного тока до 100 кГц подается импульс или вход MODE установлен на логическую «1». Отсчет времени инициализируется установкой входа AUTO RESET (контакт 5) на логический «0» и включением питания. Если на контакте 5 установлена логическая «1», схема АВТОМАТИЧЕСКОГО СБРОСА отключена, и счет не начнется до тех пор, пока не будет подан положительный импульс ОСНОВНОЙ СБРОС и возврат к низкому уровню. АВТОМАТИЧЕСКИЙ СБРОС потребляет значительное количество энергии и не должен использоваться, если желательна работа с низким энергопотреблением. Для надежного автоматического сброса при включении напряжение VDD должно быть больше 5 В. RC-генератор, показанный на рисунке 2, колеблется с частотой, определяемой RC-цепью, и рассчитывается с использованием:
 подается импульс или вход MODE установлен на логическую «1». Отсчет времени инициализируется установкой входа AUTO RESET (контакт 5) на логический «0» и включением питания. Если на контакте 5 установлена логическая «1», схема АВТОМАТИЧЕСКОГО СБРОСА отключена, и счет не начнется до тех пор, пока не будет подан положительный импульс ОСНОВНОЙ СБРОС и возврат к низкому уровню. АВТОМАТИЧЕСКИЙ СБРОС потребляет значительное количество энергии и не должен использоваться, если желательна работа с низким энергопотреблением. Для надежного автоматического сброса при включении напряжение VDD должно быть больше 5 В. RC-генератор, показанный на рисунке 2, колеблется с частотой, определяемой RC-цепью, и рассчитывается с использованием: Работает как делитель частоты 2N в качестве таймера одиночного перехода. Выбор Q/Q обеспечивает гибкость выходного логического уровня. Время нарастания и спада тактовой частоты Способно управлять шестью маломощными TTL-нагрузками, тремя маломощными нагрузками Шоттки или шестью HTL-нагрузками в номинальном диапазоне температур Симметричные выходные характеристики 100% протестированы на ток покоя 5 В, 10 В и 15 В Параметрические номинальные значения соответствуют всем требованиям стандарта JEDEC № 13B, «Стандартные спецификации для описания КМОП-устройств серии «B»»
 Работает как делитель частоты 2N в качестве таймера одиночного перехода. Выбор Q/Q обеспечивает гибкость выходного логического уровня. Время нарастания и спада тактовой частоты Способно управлять шестью маломощными TTL-нагрузками, тремя маломощными нагрузками Шоттки или шестью HTL-нагрузками в номинальном диапазоне температур Симметричные выходные характеристики 100% протестированы на ток покоя 5 В, 10 В и 15 В Параметрические номинальные значения соответствуют всем требованиям стандарта JEDEC № 13B, «Стандартные спецификации для описания КМОП-устройств серии «B»» При заказе используйте всю деталь количество. Суффиксы 96 и R обозначают ленту и катушку. Суффикс T обозначает барабан небольшого количества 250.
 При заказе используйте всю деталь количество. Суффиксы 96 и R обозначают ленту и катушку. Суффикс T обозначает барабан небольшого количества 250. 100 мВт
 100 мВт