Как работает емкостная трехточка на биполярном транзисторе. Какие существуют схемы включения. Для чего применяются в радиосвязи. Как обеспечивается стабильность частоты генерации.
Принцип работы емкостной трехточки на биполярном транзисторе
Емкостная трехточка представляет собой схему генератора с положительной обратной связью, в которой используется биполярный транзистор и емкостной делитель напряжения. Основными элементами такой схемы являются:
- Биполярный транзистор в качестве активного элемента
- Кварцевый резонатор для стабилизации частоты
- Емкостной делитель напряжения для создания положительной обратной связи
- Цепи смещения транзистора
Работа схемы основана на следующих принципах:
- Кварцевый резонатор задает частоту генерации
- Транзистор усиливает сигнал
- Емкостной делитель создает положительную обратную связь, поддерживающую генерацию
- Нелинейность транзистора стабилизирует амплитуду колебаний
При выполнении баланса фаз и амплитуд в схеме возникают незатухающие колебания на частоте, близкой к резонансной частоте кварца.

Основные схемы включения емкостной трехточки
Существует три основные схемы включения емкостной трехточки на биполярном транзисторе:
1. Схема Пирса
В схеме Пирса транзистор включен по схеме с общим эмиттером. Кварцевый резонатор подключается между базой и коллектором транзистора. Емкостной делитель образован конденсаторами в цепи базы и эмиттера.
2. Схема Колпитца
В схеме Колпитца транзистор включен по схеме с общим коллектором. Кварцевый резонатор подключен между базой и эмиттером. Емкостной делитель образован конденсаторами в цепи эмиттера.
3. Схема Клаппа
В схеме Клаппа транзистор включен по схеме с общей базой. Кварцевый резонатор подключен между эмиттером и коллектором. Емкостной делитель образован конденсаторами в цепи коллектора и эмиттера.
Выбор конкретной схемы зависит от требуемых характеристик генератора и условий его применения.
Применение емкостных трехточек в радиосвязи
Емкостные трехточки на биполярных транзисторах широко применяются в радиосвязи для следующих целей:

- Формирование несущей частоты радиопередатчиков
- Генерация опорных колебаний в супергетеродинных приемниках
- Создание тактовых сигналов в цифровых устройствах связи
- Формирование стабильных частот в измерительной аппаратуре
- Генерация сигналов в портативных радиостанциях
Основными преимуществами емкостных трехточек являются:
- Высокая стабильность частоты генерации
- Простота схемы
- Низкое энергопотребление
- Возможность работы в широком диапазоне частот
Это делает их незаменимыми во многих устройствах радиосвязи, где требуется формирование стабильных по частоте колебаний.
Обеспечение стабильности частоты генерации
- Использование высокодобротных кварцевых резонаторов
- Термостатирование кварцевого резонатора
- Применение температурно-компенсированных конденсаторов
- Стабилизация напряжения питания
- Экранирование от внешних электромагнитных полей
Ключевую роль играет правильный выбор режима работы транзистора и параметров цепи обратной связи. Это позволяет минимизировать влияние изменений температуры и напряжения питания на частоту генерации.

Расчет параметров емкостной трехточки
При расчете параметров емкостной трехточки на биполярном транзисторе необходимо учитывать следующие факторы:
- Частота генерации (определяется кварцевым резонатором)
- Требуемая выходная мощность
- Напряжение питания
- Параметры используемого транзистора
- Требования к стабильности частоты
Основные этапы расчета включают:
- Выбор рабочей точки транзистора
- Расчет цепей смещения
- Определение емкостей конденсаторов делителя
- Расчет элементов выходной цепи
- Проверка выполнения условий баланса фаз и амплитуд
Правильный расчет обеспечивает надежное самовозбуждение генератора и требуемые параметры выходного сигнала.
Преимущества и недостатки емкостных трехточек
Емкостные трехточки на биполярных транзисторах имеют следующие преимущества:
- Высокая стабильность частоты
- Простота конструкции
- Низкое энергопотребление
- Широкий диапазон рабочих частот
- Хорошая повторяемость параметров
К недостаткам можно отнести:
- Зависимость параметров от температуры
- Чувствительность к изменениям напряжения питания
- Сложность получения большой выходной мощности
- Необходимость тщательного экранирования
При правильном проектировании преимущества емкостных трехточек значительно перевешивают их недостатки, что обусловливает их широкое применение в радиосвязи.

Перспективы развития емкостных трехточек
Основные направления совершенствования емкостных трехточек на биполярных транзисторах включают:
- Применение новых типов транзисторов с улучшенными характеристиками
- Использование интегральных схем для реализации генераторов
- Разработку новых схемотехнических решений
- Применение цифровых методов стабилизации частоты
- Создание многочастотных генераторов на одном кристалле
Это позволит улучшить характеристики генераторов и расширить области их применения в современных системах радиосвязи.
Заключение
Емкостные трехточки на биполярных транзисторах являются эффективным решением для создания высокостабильных генераторов в радиосвязи. Их простота, надежность и хорошие частотные характеристики обеспечивают широкое применение в различных устройствах — от простейших радиопередатчиков до сложных систем связи. Дальнейшее совершенствование этих схем позволит и в будущем успешно использовать их для формирования стабильных колебаний в радиотехнике.

Шпионские штучки, или Секреты тайной радиосвязи / Арсенал-Инфо.рф
Трехточечные кварцевые генераторы
Среди радиолюбителей, занимающихся конструированием миниатюрных транзисторных радиопередатчиков и радиомикрофонов весьма популярны схемотехнические решения кварцевых ВЧ-генераторов с трехточечным включением резонансного контура. В таких генераторах, как и в трехточечных LC-генераторах, подключение резонансного контура к активному элементу осуществляется в трех точках. При этом, в зависимости от схемы включения по переменному току транзистора активного элемента кварцевого трехточечного генератора возможны три основных варианта включения как индуктивной, так и емкостной трехточек: по схеме с общей базой, по схеме с общим эмиттером и по схеме с общим коллектором.
Кварцевый резонатор используется в трехточечных генераторах в качестве элемента с индуктивным характером реактивного сопротивления. Поэтому при выборе схемы генератора с емкостным делителем в цепи обратной связи (емкостная трехточка) можно добиться выполнения условий самовозбуждения без использования катушки индуктивности.
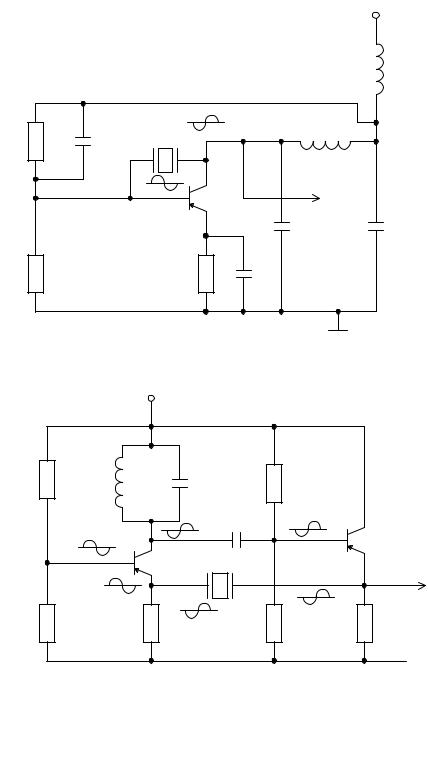
В настоящее время в миниатюрных транзисторных передатчиках чаще всего используются три типа трехточечных кварцевых генераторов, выполненных с использованием емкостного делителя в цепи ПОС. Главное отличие этих схемотехнических решений, называемых по именам их изобретателей, заключается в способе включения транзистора активного элемента по переменному току. В емкостной трехточке по схеме Пирса транзистор включен по схеме с общим эмиттером, в емкостной трехточке по схеме Колпитца – с общим коллектором, а в емкостной трехточке по схеме Клаппа – с общей базой. Упрощенные принципиальные схемы трехточечных кварцевых генераторов указанных типов приведены на рис. 3.13.
Рис. 3.13. Упрощенные принципиальные схемы кварцевых емкостных трехточек по схеме Пирса (а), по схеме Колпитца (б) и по схеме Клаппа (в)
Весьма интересным представляется схемотехническое решение емкостной трехточки с включением кварцевого резонатора между базой и коллектором транзистора активного элемента (рис.
3.13а). Его впервые предложил американский изобретатель Джордж Пирс (Pierce), поэтому часто такая схема генератора называется схемой Пирса. Принципиальная схема высокочастотного кварцевого генератора по схеме Пирса, выполненного на биполярном транзисторе, включенном по схеме с общим эмиттером, приведена на рис. 3.14. Частота генерируемого сигнала составляет 1 МГц.
Рис. 3.14. Принципиальная схема трехточечного кварцевого генератора по схеме Пирса с частотой 1 МГц
В рассматриваемой схеме активный элемент выполнен на биполярном транзисторе VT1, который по переменному току включен по схеме с общим эмиттером. Стабилизация рабочей точки транзистора обеспечивается с помощью цепи ООС, а режим работы транзистора VT1 по постоянному току определяется величиной сопротивления резистора R1. Особенностью данной схемы является включение кварцевого резонатора BQ1 между базой и коллектором транзистора, то есть в цепи отрицательной обратной связи. При этом значение частоты генерируемых колебаний рекомендуется выбирать немного ниже частоты параллельного резонанса.
При изменении параметров конденсаторов С1 и С2 в данном генераторе можно использовать кварцевые резонаторы с большей частотой. Например, для частот от 10 МГц до 30 МГц емкость этих конденсаторов должна составлять 27 пФ. Соответственно следует уменьшить и индуктивность дроссельной катушки L1.
Отличительной особенностью кварцевых генераторов, выполненных по схеме Пирса, является сравнительно высокая стабильность частоты генерируемого высокочастотного сигнала, поскольку на добротность кварцевого резонатора параметры подключаемых к нему элементов практически не оказывают заметного влияния. В то же время амплитуда выходного сигнала в значительной мере зависит от стабильности положения рабочей точки транзистора. Поэтому нередко используются схемотехнические решения, в которых для стабилизации положения рабочей точки транзистора активного элемента применена и так называемая классическая мостовая схема.
Принципиальная схема высокочастотного кварцевого генератора по схеме Пирса с использованием классической схемы стабилизации положения рабочей точки транзистора, приведена на рис.
Рис. 3.15. Принципиальная схема кварцевого трехточечного генератора по схеме Пирса с частотой от 1 МГц до 3 МГц
Как и в рассмотренной ранее схеме активный элемент генератора выполнен на биполярном транзисторе VT1, который по переменному току включен по схеме с общим эмиттером. Однако в данной схеме положение рабочей точки транзистора VT1 определяется соотношением величин сопротивлений резисторов R1 и R2, образующих делитель напряжения в цепи базы транзистора. В состав мостовой схемы стабилизации положения рабочей точки в данном случае помимо резисторов R1 и R2 входит резистор R3, включенный в цепи эмиттера транзистора VT1. По высокой частоте резистор R3 образует цепь положительной обратной связи, глубина которой уменьшается подключением конденсатора С3. Таким образом, стабилизация положения рабочей точки обеспечивается использованием цепи отрицательной обратной связи по току за счет подключения резистора R3 и конденсатора С3 в цепь эмиттера транзистора VT1.
Более подробно принцип действия такой цепи ООС был рассмотрен в соответствующем разделе одной из предыдущих глав.
Для того, чтобы каскад начал работать в режиме генерации колебаний, необходимо обеспечить сдвиг фазы между выходом и входом активного элемента на 180°. Выполнение этого условия обеспечивается соответствующим включением конденсаторов С2, С4 и С5. Емкости конденсаторов С2 и С4 следует выбирать максимально возможными, однако их величины ограничены возможностями транзистора VT1 по обеспечению самовозбуждения каскада. Поэтому в данной конструкции рекомендуется применять транзистор с максимальным усилением по току. Напомним, что рассматриваемое схемотехническое решение основано на использовании индуктивной составляющей комплексного сопротивления кварцевого резонатора BQ1, который работает в режиме, близком к режиму параллельного резонанса. Резонансную частоту в незначительных пределах можно регулировать с помощью подстроечного конденсатора С1, который включен последовательно с кварцевым резонатором BQ1.
На конденсаторах С4 и С5 собран емкостной делитель, с которого снимается выходной сигнал. Входное комплексное сопротивление активного элемента генератора определяется величиной емкости конденсатора С2, а выходное – емкостями конденсаторов С4 и С5. Емкость конденсатора С5 сравнительно велика, поэтому его емкостным сопротивлением в данном случае можно пренебречь. Этот конденсатор обеспечивает благоприятные условия для снятия выходного сигнала с коллектора транзистора VT1.
Необходимо отметить, что в случае, если напряжение источника питания достаточно велико, высокочастотный дроссель L1 в цепи коллектора транзистора можно заменить обычным резистором.
Данное схемотехническое решение практически без каких-либо изменений можно использовать при построении генератора с более высокой рабочей частотой. Например, при использовании кварцевого резонатора BQ1, имеющего частоту от 3 МГц до 10 МГц емкость конденсатора С1 должна быть уменьшена до 330 пФ, емкость конденсатора С2 – до 150 пФ, а емкость конденсатора С4 – до 1500 пФ.
При использовании кварцевого резонатора BQ1, имеющего частоту от 10 МГц до 30 МГц емкость конденсатора С1 должна быть уменьшена до 180 пФ, емкость конденсатора С2 – до 47 пФ, а емкость конденсатора С4 – до 330 пФ.
Для получения более высоких значений частот сигнала используются схемотехнические решения так называемых гармониковых генераторов по схеме Пирса, в которых частота генерации представляет собой одну из нечетных гармоник частоты кварцевого резонатора. Чаще всего это третья, пятая или седьмая гармоники. Однако рассмотрение таких схем выходит за рамки данной книги.
Генераторы Пирса вполне заслуженно считаются генераторами с наилучшей кратковременной стабильностью частоты. Однако недостатком таких схем является сравнительная сложность. К тому же особое внимание следует уделять качественной стабилизации базового тока транзистора. Недостатком генераторов по схеме Пирса можно считать и то, что ни один из выводов кварцевого резонатора не подключен к шине корпуса.
При разработке транзисторных микропередатчиков и радиомикрофонов нередко используется схемотехническое решение трехточечного кварцевого генератора, в котором транзистор активного элемента по переменному току включен по схеме с общим коллектором.
При этом кварцевый резонатор, имеющий индуктивный характер реактивного сопротивления, входит в состав параллельного резонансного контура в качестве индуктивной ветви. Емкостная ветвь этого контура образована двумя включенными последовательно конденсаторами, в точку соединения которых подается сигнал с выхода активного элемента (рис. 3.13б). В результате конденсаторы образуют емкостной делитель в цепи положительной обратной связи, поэтому такую схему кварцевого генератора часто называют схемой Колпитца. Принципиальная схема кварцевого трехточечного генератора по схеме Колпитца приведена на рис. 3.16. Частота генерируемого сигнала может составлять от 10 МГц до 25 МГц при выходном эффективном напряжении от 200 мВ до 300 мВ.
Рис. 3.16. Принципиальная схема кварцевого трехточечного генератора по схеме Колпитца с частотой от 10 МГц до 25 МГц
В рассматриваемой конструкции транзистор VТ1 по постоянному току включен по схеме с общим эмиттером. При этом положение рабочей точки транзистора определяется величиной сопротивлений резисторов R1 и R2, образующих делитель напряжения.
По переменному току транзистор VТ1 включен по схеме с общим коллектором, поскольку по высокой частоте его коллектор заземлен через конденсатор С5 сравнительно большой емкости.
Высокочастотные колебания возникают в колебательном контуре, включенном по переменному току между базой транзистора VТ1 и шиной корпуса. Резонансный контур образован кварцевым резонатором BQ1 и конденсаторами С1, С2, С3 и С4. Сигнал, сформированный в эмиттерной цепи транзистора VТ1, то есть на выходе активного элемента, подается на емкостной делитель, образованный конденсаторами С3 и С4, входящий в состав резонансного контура. Снимаемое с емкостного делителя напряжение подается во входную цепь активного элемента, а именно на базу транзистора VТ1, в результате чего каскад оказывается охваченным положительной обратной связью. Величина напряжения ОС, и, соответственно, глубина обратной связи, определяется соотношением величин емкостей конденсаторов С3 и С4.
Необходимо отметить, что при стабилизации положения рабочей точки транзистора VT1 указанным способом, то есть с помощью мостовой схемы, в состав которой входят резисторы R1, R2 и R4, резисторный делитель оказывает заметное влияние на добротность кварцевого резонатора BQ1.
Это влияние объясняется тем, что при сравнительно высоком входном сопротивлении транзистора элементы указанного делителя выступают в качестве дополнительной нагрузки пьезоэлектрического элемента. В результате уменьшение добротности кварцевого резонатора может привести к ухудшению параметров всего каскада. Решить данную проблему можно либо выбором возможно больших величин сопротивлений резисторов делителя, либо применением более простых схем стабилизации положения рабочей точки транзистора (без резисторного делителя). Однако во втором случае, скорее всего, стабильность положения рабочей точки будет хуже.
Емкость конденсаторов С3 и С4, которые используются в емкостном делителе, следует выбирать возможно большей, особенно если в качестве активного элемента каскада применяется транзистор с менее качественными высокочастотными параметрами. При этом емкость конденсатора С4 в выходной цепи обычно выбирается в 2–3 раза большей, чем емкость конденсатора С3. Высокая суммарная емкость позволяет последовательно с кварцевым резонатором включить цепочку из двух включенных параллельно конденсаторов С1 и С2.
Подстроечный конденсатор обеспечивает возможность регулировки рабочей частоты генератора в незначительных пределах.
Рассмотренное схемотехническое решение может стать основой транзисторного генератора с выходной частотой до 100 МГц. Однако в этом случае рекомендуется использовать гармонические составляющие основной частоты генерации. К достоинствам схемы Колпитца следует отнести и то, что один из выводов кварцевого резонатора BQ1 при необходимости может быть подключен непосредственно к шине корпуса. Для этого достаточно исключить из схемы конденсаторы С1 и С2.
Не менее интересным представляется схемотехническое решение емкостной трехточки с включением кварцевого резонатора между эмиттером и коллектором транзистора активного элемента (рис. 3.13в). Такую схему часто называют схемой Клаппа. Принципиальная схема кварцевого трехточечного генератора по схеме Клаппа приведена на рис. 3.17.
Рис. 3.17. Принципиальная схема кварцевого генератора с включением транзистора по схеме с общей базой (схема Клаппа)
Транзистор VТ1 по постоянному току включен по схеме с общим эмиттером.
При этом положение рабочей точки транзистора определяется величиной сопротивлений резисторов R1 и R2, образующих делитель напряжения. По переменному току транзистор VТ1 включен по схеме с общей базой, поскольку по высокой частоте его база заземлена через конденсатор С1 сравнительно большой емкости. Стабилизация положения рабочей точки транзистора VT1 обеспечивается мостовой схемой, в состав которой помимо резисторов R1 и R2 входит резистор R4 в цепи эмиттера транзистора.
Кварцевый резонатор BQ1 включен в выходной цепи активного элемента, между коллектором транзистора VT1 и шиной корпуса. Связь выходной и входной цепей активного элемента обеспечивается включением между коллектором и эмиттером транзистора VT1 емкостного делителя, образованного конденсаторами С3 и С4. Емкости этих конденсаторов следует выбирать максимально возможными, однако не следует забывать о том, что одновременно с их увеличением уменьшается глубина обратной связи, что приводит к ухудшению режима работы кварцевого резонатора BQ1.
В данном случае емкостной делитель подключен параллельно резонатору, поэтому его общее емкостное сопротивление должно быть хотя бы в два раза больше, чем внутреннее сопротивление резонатора, для того, чтобы обратная связь имела достаточную глубину. При необходимости величины емкостей конденсаторов С3 и С4 можно уменьшить. Параллельно конденсатору С3 рекомендуется подключить подстроечный конденсатор С5.
Из схемы видно, что для достижения высокого выходного сопротивления каскада величина сопротивления резистора R3 в цепи коллектора транзистора VT1 должна быть большой. Однако реализация этого условия довольно сложна, поскольку одновременно необходимо обеспечить стабильный режим работы транзистора. В этом заключается один из недостатков рассматриваемого схемотехнического решения. Тем не менее, при соблюдении определенного компромисса можно сконструировать генератор с весьма приемлемыми параметрами.
При выборе величины сопротивления резистора R3 не следует забывать о том, что его малое значение одновременно с уменьшением выходного сопротивления каскада приводит к уменьшению добротности кварцевого резонатора, который работает в режиме параллельного резонанса.
Увеличить сопротивление резистора R3 можно за счет увеличения напряжения источника питания. При низком напряжении питания вместо резистора R3 рекомендуется включить дроссель.
15. Автоколебательные цепи. Теория электрических цепей. Курс лекций
15.1. Физические процессы в автоколебательных цепях
15.2. Обобщенная схема автогенератора
15.3. LC-генератор с трансформаторной обратной связью. Классический метод анализа
15.4. LC-генератор с трансформаторной обратной связью. Операторный и частотный методы анализа
15.5. Трехточечные схемы генераторов
15.6. RС-генераторы
15.7. Автогенераторы с внутренней обратной связью
15.8. Анализ переходных процессов в автогенераторе методом медленно меняющихся амплитуд
15.9. Вопросы и задания для самопроверки
15.1. Физические процессы в автоколебательных цепях
Автоколебательными называются активные электрические цепи, в которых без посторонних воздействий самостоятельно возникают электрические колебания.
Такие колебания называются автоколебаниями, а сами электрические цепи, в которых возникают автоколебания, – автогенераторами (или, чаще, генераторами).
Автогенераторы используются в радиотехнике и связи для получения электромагнитных колебаний. В зависимости от формы вырабатываемых колебаний различают генераторы гармонических и негармонических колебаний. По принципу работы генераторы делятся на генераторы с внешней обратной связью и с внутренней обратной связью, т. е. с отрицательным сопротивлением. Наконец, различие в элементной базе пассивной части схемы генератора позволяет вести речь об LC-генераторах или о RC-генераторах. В качестве активных элементов в генераторах применяются электронные лампы, биполярные и полевые транзисторы, туннельные диоды и др.
В данной главе наибольшее внимание будет уделено LC-генераторам гармонических колебаний с внешней ОС, использующим в качестве активного элемента биполярные транзисторы.
Однако следует указать, что, хотя изучение свойств автогенераторов производится на примере конкретных схем, результаты исследования носят достаточно общий характер.
Затем будут рассмотрены особенности построения RС-генераторов и генераторов с внутренней ОС.
Физические процессы в автоколебательных цепях
На рис. 15.1, а показан параллельный колебательный контур, состоящий из элементов L, С и G. Если контуру сообщить некоторое количество энергии, то в нем возникнут свободные колебания.
По первому закону Кирхгофа (ЗТК):
Рис. 15.1 (а, б)
Каждое из слагаемых этого уравнения можно выразить через напряжение uкна элементах контура. Тогда
Дифференцируя данное уравнение по времени и деля обе его части на С, получаем Equation Section 15
Напомним, что при сопротивлении контура R = l/ G > 2r или G < l/ (2r ) переходный процесс имеет колебательный характер.
Величина a = G/ (2C) является коэффициентом затухания контура, а величина – резонансной частотой контура. В этих обозначениях (15.1) перепишется в виде
Дифференциальное уравнение (15.2) имеет следующее решение:
где Umк – начальная амплитуда напряжения на контуре, зависящая от введенной в контур энергии; – частота свободных собственных колебаний; q – начальная фаза.
Так как a = G/ (2C) > 0, то колебание (15.3) имеют затухающий характер (см. рис. 15.1, б, при q = 0), что объясняется потерями в контуре из-за наличия резистивной проводимости G. Чтобы превратить такой генератор в генератор незатухающих колебаний, нужно возмещать в нем потери, т. е. пополнять контур энергией.
Причем, если энергии в контур вводится ровно столько, сколько необходимо для компенсации потерь, то это эквивалентно внесению в контур отрицательной проводимости Gвн, при этом результирующая проводимость контура обращается в нуль.
Тогда a = 0 и в контуре возникают незатухающие колебания.
В случае же, когда энергии в контур вводится больше, чем это необходимо для компенсации потерь (т. е. отрицательная проводимость Gвн больше G и, следовательно, Gвн + G < 0), в контуре возникают нарастающие по амплитуде колебания, так как коэффициент затухания становится отрицательным.
Энергию в контуре можно пополнять, например, за счет собственных колебаний, снятых с контура и усиленных усилителем. Работающая на таком принципе схема автогенератора показана на рис. 15.2.
Рассмотрим процесс возникновения колебаний в автогенераторе, или механизм самовозбуждения генератора, и установление колебаний определенной амплитуды, т. е. стационарный режим работы генератора.
Рис. 15.2
Причиной возникновения колебаний в автогенераторе являются флуктуации (случайные возмущения) тока в элементах реальной схемы (за счет теплового движения электронов в активных элементах и резисторах, дробового эффекта и т.
д.), а также за счет внешних помех. Флуктуации тока iК, протекающего через контур, вызывают флуктуации напряжения на контуре ик. Спектр этих случайных возмущений весьма широк и содержит составляющие всех частот.
Составляющие напряжения ик с частотами, близкими к резонансной частоте контура w 0, имеют наибольшую амплитуду, так как модуль комплексного эквивалентного сопротивления контура является наибольшим и равным R0э именно на резонансной частоте w 0. Выделенное на контуре гармоническое с частотой w 0 напряжение через цепь ОС, образованную вторичной обмоткой трансформатора, передается на вход транзистора, создавая напряжение ик. Это напряжение вызовет увеличение коллекторного тока iК, что, в свою очередь, приведет к увеличению напряжения на контуре ик. Как следствие этого увеличатся напряжение обратной связи uoc и напряжение ик и, значит, вновь увеличатся коллекторный ток и напряжение на контуре ик и т.
д. Таким образом, в замкнутой системе автогенератора самовозбуждаются колебания частоты, близкой к резонансной частоте контура w 0.
Очевидно, важным условием возникновения колебаний является то, что фаза напряжения uБЭ должна быть такой, при которой увеличение напряжения ик вызывает увеличение коллекторного тока iК и, тем самым, порождает новое увеличение ик. Данное условие и есть условие баланса фаз. Баланс фаз достигается правильным включением вторичной обмотки трансформатора. При другом ее включении возрастание напряжения на контуре ик приведет к уменьшению коллекторного тока, т. е. баланс фаз нарушится и самовозбуждения не произойдет.
Обратная связь, при которой выполняется баланс фаз, является положительной ОС. В противном случае ОС отрицательная. Самовозбуждение автогенератора возможно только при наличии положительной ОС.
Процесс самовозбуждения колебаний в контуре с энергетической точки зрения объясняется тем, что от источника питания с помощью транзистора в контур за один период колебания поступает энергии больше, чем расходуется ее в резистивном сопротивлении контура. Это эквивалентно, как уже отмечалось ранее, внесению в контур отрицательной проводимости Gвн, превышающей по величине эквивалентную проводимость контура G, что приводит к отрицательному значению коэффициента затухания контура a и, следовательно, к возникновению в контуре нарастающих колебаний.
Пока амплитуда напряжения uБЭ была мала, работа происходила на линейном участке ВАХ транзистора. С увеличением амплитуды колебаний в контуре возрастает напряжение ОС uос и, следовательно, входное напряжение транзистора uБЭ. При этом все сильнее сказывается нелинейность ВАХ транзистора. Наконец, при достаточно больших амплитудах колебаний ток коллектора iК перестает увеличиваться, значения напряжения на контуре uк, обратной связи uос и входное uБЭ стабилизируются, в автогенераторе установится стационарный динамический режим с постоянной амплитудой колебаний и частотой генерации, близкой к резонансной частоте колебательного контура w 0.
Таким образом, стационарные колебания в автогенераторе устанавливаются только благодаря наличию нелинейности ВАХ транзистора.
В стационарном режиме энергия, поступающая в контур, вся рассеивается в эквивалентной резистивной проводимости контура, т. е. вносимая в контур отрицательная проводимость Gвн оказывается равной эквивалентной проводимости G и полностью компенсируют ее; коэффициент затухания контура a обращается
15.2. Обобщенная схема автогенератора
Из предыдущего рассмотрения следует, что схема автогенератора должна содержать активный элемент с нелинейной вольт-амперной характеристикой, колебательную систему (в данном случае контур), внешнюю цепь положительной ОС, по которой колебание с выхода колебательной системы подается на вход активного элемента. Такие автогенераторы являются генераторами с внешней ОС; структурная схема построения таких генераторов приведена на рис. 15.3.
Заметим, что нелинейный активный элемент с колебательной системой образуют нелинейный резонансный усилитель.
Комплексная передаточная функция всей цепи
Рис. 15.3 Для того, чтобы в генераторе происходило самовозбуждение колебаний, необходимо, чтобы модуль комплексного напряжения |Uос(jw )| на выходе схемы был больше модуля комплексного напряжения |Uвх(jw )| на входе схемы, откуда
При приближении к стационарному режиму модуль комплексного коэффициента передачи усилителя |Hу(jw )| за счет влияния нелинейности начинает уменьшаться до тех пор, пока не наступит динамическое равновесие:
Это условие соответствует стационарному режиму и известно под названием баланса амплитуд. Учитывая, что
получаем фазовый сдвиг в разомкнутой цепи автогенератора
Баланс фаз, т. е. совпадение фаз напряжений на входе и выходе схемы рис.
14.17, а, наступает при jр(w ) = 2p . Таким образом, сдвиг фаз в цепи обратной связи зависит от сдвига фаз в усилителе и дополняет его до 2p . Если на частоте генерируемых колебаний усилитель вносит сдвиг фаз j у = p (как, например, в схеме рис. 15.2), то цепь обратной связи должна на этой же частоте вносить сдвиг фаз j ос(w ) = p . В схеме автогенератора рис. 15.2 поворот фазы напряжения uoc(t) на 180° достигается, как ранее отмечалось, соответствующим включением обмоток катушки индуктивности Loc.
15.3. LC-генератор с трансформаторной обратной связью. Классический метод анализа
Дифференциальное уравнение генератора
Обратимся вновь к схеме рис. 15.2. По первому закону Кирхгофа
или
Эти уравнения отличаются от соответствующих уравнений одиночного колебательного контура, полученных в 15.
1. Физические процессы в автоколебательных цепях , тем, что в правой части записан коллекторный ток iК.
Вольт-амперная характеристика транзистора iК = F(иБЭ – U0) в окрестности рабочей точки U0 является, вообще говоря, нелинейной, так как ток коллектора iК нелинейно зависит от напряжения иБЭ – U0. Из рис. 15.2 следует, что напряжение ОС, снимаемое с катушки индуктивности обратной связи Lос, равно uос = иБЭ – U0, поэтому в дальнейшем удобно рассматривать ВАХ iК = F(uос) = = iК(uос).
Заметим далее, что напряжение ОС uос вычисляется через коэффициент взаимной индуктивности М и ток в катушке L
В свою очередь, ток в катушке iLи напряжение на ней uк связаны соотношением uк = LdiL/ dt, поэтому напряжение ОС uос можно выразить через напряжение на контуре uк:
Вернемся к уравнению (15.4). Продифференцируем его по времени и разделим обе части на С:
В отличие от уравнения (15.1) для одиночного колебательного контура в правой части уравнения (15.6) присутствует вынуждающая составляющая diК(uос)/ dt. Производную функции iК(uос) будем искать как производную сложной функции:
где S(uос) = diК(uос)/ duос – дифференциальная крутизна ВАХ транзистора, нелинейно зависящая от напряжения uос.
При дифференцировании напряжения uос по времени учтено соотношение (15.5).
Подставив (15.7) в (15.6), получим дифференциальное уравнение автогенератора
где – резонансная частота контура.
Это дифференциальное уравнение является нелинейным, так как коэффициент при первой производной напряжения uк, в который входит крутизна S(uос), нелинейно зависит от напряжения обратной связи uос (или, что то же, от искомой переменной – напряжения на контуре). Уравнение (15.8) определяет все свойства автогенератора и позволяет установить условия самовозбуждения колебаний, особенности стационарного режима и характер переходных процессов в автогенераторе.
Условие возникновения колебаний
При определении условий самовозбуждения следует учесть, что амплитуда нарастающих колебаний в автогенераторе достаточно мала и работа автогенератора происходит на линейном участке ВАХ транзистора iК = F(uос). Иными словами, для малых амплитуд колебаний ВАХ можно аппроксимировать линейно-ломаной функцией, крутизна которой в рабочем диапазоне амплитуд напряжения является постоянной, не зависящей от напряжения uос, т. е. S(uос) = S. В этом случае дифференциальное уравнение автогенератора (15.8) становится линейным:
Перепишем его в виде
где – эквивалентный коэффициент затухания колебательного контура, включенного в цепь коллектора транзистора.
Сопоставление уравнения (15.9) с уравнением (15.2) для одиночного колебательного контура показывает, что при включении колебательного контура в коллекторную цепь транзистора коэффициент затухания контура a э уменьшится на величину SM/ 2LC, зависящую от взаимоиндукции М, т. е. от ОС:
где a = G/ 2С – коэффициент затухания свободных колебаний контура.
Чтобы в контуре возникли нарастающие по амплитуде колебания, необходимо сделать коэффициент a э < 0. Это возможно при условии SM/ LС > G/ C. Отсюда получаем значение коэффициента взаимной индукции М при котором в колебательном контуре возникнут нарастающие по амплитуде колебания:
Условие (15.10) называется условием самовозбуждения LC-автогенератора. Величина Mкр = LG/ S называется критическим коэффициентом взаимной индукции. Колебания в автогенераторе могут возникнуть только при обратной связи с М > Mкр. При М < Mкр коэффициент затухания контура a э > 0 и колебание в контуре становится затухающим. Коэффициент a э в (15.9) можно представить в следующем виде:
где Gвн = —(SM/ L) – проводимость, вносимая в контур за счет действия обратной связи. Знак коэффициента М может меняться в зависимости от направления включения (согласно или встречно) вторичной обмотки трансформатора. При М > 0 вносимая проводимость оказывается отрицательной и если ее величина |Gвн| > G, что имеет место при М > Mкр, то a э < 0 и в контуре возникнут нарастающие по амплитуде колебания. Положительные значения М соответствуют положительной ОС, отрицательные – отрицательной ОС.
Эквивалентная схема колебательного контура, соответствующая уравнению (15.9) с a э из (15.11), приведена на рис. 15.4. Отрицательная общая проводимость контура G + Gвн < 0 при М > Mкр свидетельствует о том, что в контур поступает энергии больше, чем расходуется ее на активной проводимости контура G.
Стационарный режим работы
При больших амплитудах сигнала нелинейностью ВАХ транзистора iК = F(uос) пренебречь уже нельзя: в общем случае она должна аппроксимироваться степенным полиномом высокого порядка.
Ток в цепи коллектора в стационарном режиме будет из-за нелинейности ВАХ несинусоидальной периодической функцией времени и может быть представлен рядом Фурье
Падение напряжения uк на колебательном контуре, настроенном на частоту w 0, определяется в основном первой гармоникой коллекторного тока, так как сопротивление контура для тока этой гармоники является наибольшим (равным Rоэ = l/ G), а для остальных гармоник – достаточно малым. Напряжение ОС uос, определяемое (15.5), вследствие этого также будет гармоническим; его можно записать в виде
Введем понятие средней крутизны ВАХ
Она определяется отношением амплитуды Im1 первой гармоники тока iК, протекающего через нелинейный элемент, к амплитуде Umос, действующего на нелинейный элемент напряжения uос. Среднюю крутизну часто поэтому называют крутизной ВАХ по первой гармонике. Средняя крутизна Scp(Umос) зависит от амплитуды напряжения обратной связи Umос и от положения рабочей точки U0. На рис. 15.5 показана типичная ВАХ транзистора iК = = F(uос). Пусть рабочая точка выбрана на середине линейного участка характеристики (U0 = U0¢ ). При увеличении амплитуды напряжения Umос средняя крутизна, пока мы находимся в пределах линейного участка характеристики, остается неизменной. Затем средняя крутизна ВАХ падает (рис. 15.6, а). Если выбрать рабочую точку (U0 = U0¢ ¢ )на нижнем загибе характеристики iК = = F(uос), где средняя крутизна мала, то по мере увеличения амплитуды Umос будут охватываться участки характеристики с большей крутизной и, следовательно, Scp(Umос) станет расти. После прохождения участка с наибольшей крутизной дальнейшее увеличение Umос приводит к уменьшению средней крутизны (рис. 15.6, б).
Дифференциальное уравнение (15.8) при работе генератора в режиме больших амплитуд является, вообще говоря, нелинейным, поскольку в коэффициент при duк/ dt входит средняя крутизна Scp(Umос), зависящая от амплитуды Umос напряжения ОС.
Однако в стационарном режиме, когда гармоническое напряжение на контуре uк характеризуется установившейся (стационарной) амплитудой Umк, гармоническое напряжение обратной связи uос также описывается установившейся (стационарной) амплитудой Umос. При этом средняя крутизна Scp(Umос) является постоянной величиной и дифференциальное уравнение (15.8) можно считать линейным:
В стационарном режиме генерируются незатухающие гармонические колебания. Это имеет место, когда
Отсюда установившееся (стационарное) значение средней крутизны равно
С учетом этого обозначения коэффициент затухания контура перепишем в виде
Из формулы (15.13) при a э = 0 можно определить стационарную амплитуду , которая соответствует точке пересечения кривой Sср(Umос) и прямой линии . Рис. 15.7 иллюстрирует процесс нахождения стационарной амплитуды для двух зависимостей средней крутизны, соответствующих различным положениям рабочей точки на ВАХ (см. рис. 15.5).
Частота генерируемых колебаний, определяемая как w г = = , в стационарном режиме при a э = 0 совпадает с резонансной частотой колебательного контура w 0.
Устойчивость стационарного режима
Стационарный режим называется устойчивым, если отклонение D Um.. от стационарной амплитуды с течением времени будет уменьшаться.
Рассмотрим стационарный режим в точке А на рис. 15.7, а. Отклонение —D Um.. от амплитуды приведет к Sср(Um..) > и, в соответствии с (15.13), к a э < 0, т. е. амплитуда колебаний будет увеличиваться и приближаться к стационарному значению. При отклонении +D Um.. средняя крутизна Sср(Um..) < , т. е. коэффициент затухания a э, станет положительным и амплитуда уменьшится, вновь приближаясь к стационарной. Таким образом, точка А соответствует устойчивому стационарному режиму.
Точка В на рис. 15.7, б соответствует неустойчивому режиму, так как отклонение амплитуды Um.. от стационарного значения в сторону уменьшения ведет к Sср(Um..) < и a э > 0, т. е. к дальнейшему уменьшению амплитуды Um.., а отклонение амплитуды Um.. от стационарной в сторону увеличения вызовет дальнейший ее рост и переход в следующее стационарное состояние, отмеченное точкой С.
Стационарное состояние в точке С является устойчивым, в чем легко убедиться с помощью рассуждений, аналогичных приведенным выше.
Можно заметить, что справедливо следующее утверждение: пересечение прямой линии с кривой средней крутизны Sср(Um..) дает устойчивые значения стационарной амплитуды , если на этом участке dSср(Um..)/ dUm.. < 0 и неустойчивые значения – если dSср(Um..)/ dUm.. > 0. Поэтому условие dSср(Um..)/ dUm.. < < 0 можно считать условием устойчивости стационарного режима.
Режим самовозбуждения
Будем менять коэффициент взаимной индукции М и наблюдать за процессом возникновения колебаний. Этот процесс зависит также от выбора рабочей точки на ВАХ (напряжения смещения U0).
Выбору рабочей точки в области наибольшей крутизны (напряжение смещения U0¢ на рис. 15.5) соответствует график средней крутизны Sср(Um..), показанной на рис. 15.8, а.
При изменении параметра М меняется значение средней крутизны = LG/ M. На рис. 15.8, а изображены несколько прямых , соответствующих различным М.
При М = М1 колебания в автогенераторе возникнуть не могут, поскольку > Sср(Um..) и коэффициент затухания контура a э > 0, значит, любые случайные флуктуации напряжения Um.. будут быстро затухать.
Увеличение М до значения М2 приводит к = Sср(Um..) и a э = 0. Дальнейший рост М снижает значение ; при этом коэффициент a э становится отрицательным, т. е. a э < 0. Таким образом, начиная с M М2, в автогенераторе возникают незатухающие колебания с соответствующими стационарными амплитудами . С увеличением М стационарная амплитуда колебаний плавно нарастает. Уменьшение М вызовет плавное уменьшение значений стационарной амплитуды . График зависимости стационарной амплитуды генерируемых в автогенераторе колебаний от коэффициента взаимной индукции М приведен на рис. 15.8, б. Такой режим самовозбуждения генератора, при котором амплитуда колебаний плавно нарастает с увеличением М, называется мягким режимом самовозбуждения.
Если рабочую точку выбрать на нижнем загибе ВАХ, как это показано на рис. 15.5 при U0 = U0¢ ¢ , то график средней крутизны Sср(Um..) имеет вид, показанный на рисунке 15.9, а.
При М, равном М1, М2 и М3, наличие малых флуктуаций напряжения Um.. не приведет к установлению стационарной амплитуды, поскольку при значениях , равных , и ,коэффициент затухания контура a э будет положительным.
Только начиная с М = М4, когда Sср(Um..) = и a э = 0, малые флуктуации амплитуды напряжения обратной связи начинают быстро расти, пока не установится устойчивое стационарное значение амплитуды . Дальнейшее увеличение М ведет к плавному росту стационарной амплитуды.
При плавном уменьшении обратной связи (коэффициента М) стационарная амплитуда будет также плавно уменьшаться. Колебания сорвутся при значении М = М2, меньшем М4, когда перестанет выполняться условие стационарности Sср(Um..) = . На рис. 15.9, б дан график изменения амплитуды в зависимости от М. Такой режим, когда колебания возбуждаются при большем значении М, а срываются при меньшем значении М, называется жестким режимом самовозбуждения.
Достоинством мягкого режима самовозбуждения является плавное изменение амплитуды при изменении коэффициента М; достоинством жесткого режима является высокий КПД за счет работы с отсечкой коллекторного тока.
Можно объединить достоинства мягкого и жесткого режимов самовозбуждения, если ввести в автогенератор цепь автоматического смещения RБСБ (рис. 15.10, а). Исходное смещение U0 выбирают таким, при котором рабочая точка находится на участке наибольшей крутизны ВАХ, что соответствует мягкому режиму. При нарастании амплитуды колебаний uос в цепи базы за счет нелинейности ВАХ iБ = F(uБЭ) произойдет детектирование колебаний. Возрастание постоянной составляющей тока базы IБO, которая на резистивном сопротивлении RБ создает напряжение IБO× RБ, приводит к уменьшению результирующего напряжения смещения U0 – IБO× RБ и, как результат, к сдвигу рабочей точки влево (рис. 15.10, б) к нижнему загибу ВАХ iК = F(uБЭ).
Переходный процесс заканчивается (при соответствующем значении RБ) установлением жесткого стационарного режима с более высоким КПД.
15.4. LC-генератор с трансформаторной обратной связью. Операторный и частотный методы анализа
Характеристическое уравнение
Операторный метод анализа автогенератора состоит в исследовании характеристического уравнения (14.11) цепи с ОС и выявлении из этого уравнения условий самовозбуждения. Записать характеристическое уравнение генератора можно было бы непосредственно по дифференциальному уравнению (15.9), однако это можно сделать и не прибегая к составлению дифференциального уравнения. Генератор как цепь с ОС описывается характеристическим уравнением:
Операторная передаточная функция такого усилителя равна:
В свою очередь, из рис. 15.11 следует, что
Поэтому
На практике в качестве усилительного элемента используют такой транзистор, у которого Rвых достаточно велико. В этом случае
Учитывая, что сопротивление параллельного контура
получаем окончательное выражение передаточной функции усилителя
Передаточную функцию цепи ОС легко найти, если вспомнить, что
или для изображений по Лапласу
Отсюда
После того, как получены выражения для Ну(р) и Нос(р), характеристическое уравнение (15.14) можно записать в следующем виде:
После простейших преобразований получим:
или
В режиме самовозбуждения рабочая точка располагается на линейном участке ВАХ и, следовательно, крутизна S является постоянной величиной.
Корни характеристического уравнения (15.16)
где – частота свободных колебаний в контуре.
Чтобы в генераторе возникли незатухающие колебания корни должны лежать в правой полуплоскости комплексной переменной р (рис. 15.12, случай 1), т. е. a э < 0. Таким образом, условие самовозбуждения примет вид M > LG/ S, что совпадает с выражением (15.10).
В стационарном режиме работы генератора корни перемещаются на мнимую ось комплексной плоскости р (рис. 15.12, случай 2). Из условия a э = 0 можно найти стационарное значение средней крутизны:
Анализ в частотной области
Заменяя в выражениях для операторных передаточных функций оператор р на оператор jw , запишем передаточную функцию цепи с разомкнутой ОС:
Из условия баланса фаз на частоте генерации
убеждаемся, что генератор возбуждается на частоте w г = w 0.
Из условия баланса амплитуд, которое должно выполняться на частоте генерации
находим, что самовозбуждение происходит при M > LG/ S, что совпадает с полученными ранее результатами.
Баланс амплитуд на частоте генерации позволяет определить стационарное значение средней крутизны
Можно построить зависимость Ну на частоте генерации от стационарной амплитуды колебаний Um.. (рис. 15.13). Функцию Ну(Um..) легко получить из формулы (15.15), зная среднюю крутизну Sср(Um..) и сопротивление контура на частоте генерации Zк(w г) = 1/G:
.
В стационарном режиме выполняется условие
Воспользовавшись этим условием, можно найти стационарную амплитуду колебаний на входе усилителя, как это сделано на рис. 15.13. Стационарная амплитуда колебаний на выходе генератора определяется по формуле
15.5. Трехточечные схемы генераторов
Индуктивная трехточка
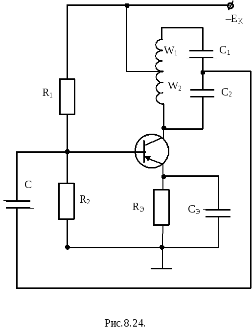
Недостатком схем LC-генераторов с трансформаторной обратной связью является наличие двух индуктивно связанных катушек. Поэтому на практике чаще используют схемы LС-генераторов с автотрансформаторной ОС, в которых напряжение ОС снимается с части колебательного контура. Такая схема изображена на рис. 15.14, а. Она известна также под названием схемы индуктивной трехточки.
Элементы С, L1 и L2 образуют колебательный контур; резистор RБ является элементом цепи автоматического смещения, через который протекает постоянная составляющая тока базы; конденсатор СБ предотвращает попадание напряжения питания Uпит на базу и влияет на постоянную времени цепи автосмещения. На рис. 15.14, б приведена эквивалентная схема индуктивной трехточки по переменному току, т. е. цепи питания и смещения на рисунке не показаны.
Обычно полагают, что входное сопротивление транзистора настолько велико, что током базы можно пренебречь. В этом случае, как видно из рис. 15.14, б, элементы С, L1 и L2, образуют трехэлементный реактивный двухполюсник, в котором сначала происходит резонанс токов, а затем резонанс напряжений в контуре СL2. Частотные характеристики реактивного и полного сопротивлений колебательного контура показаны на рис. 15.15, а и б.
Генерация колебаний происходит на частоте резонанса токов
Сопротивление контура на этой частоте является чисто резистивным и принимает максимальное значение, равное 1/ G.
Цепью ОС в этой схеме служит делитель напряжения, образованный емкостью С и индуктивностью L2. Действительно, напряжение, снимаемое с выхода усилительного элемента (транзистора), приложено к колебательному контуру или, что то же, к ветви CL2. Напряжение ОС снимается с индуктивности L2 и подается на вход усилительного элемента. Усилительный каскад на одном транзисторе поворачивает фазу сигнала на 180° . Для соблюдения баланса фаз цепь обратной связи также должна вносить фазовый сдвиг 180° . Это и происходит в действительности. Ток в ветви CL2 из-за емкостного характера ее сопротивления опережает напряжение на контуре uк(t) на 90° . В свою очередь, напряжение uос(t) на индуктивности L2 опережает этот ток еще на 90° . Таким образом, сдвиг фаз между напряжениями uк(t) и uос(t) составляет 180° .
Перейдем к анализу работы генератора. Для определения условий самовозбуждения составим характеристическое уравнение генератора:
Передаточная функция усилителя, как и в случае LC-генератора с трансформаторной обратной связью, равна
где Zк(p) – операторное сопротивление контура:
После несложных преобразований выражения для Zк(p) и подстановки его в (15.18) получим
Передаточная функция цепи ОС имеет вид
Запишем передаточную функцию цепи с разомкнутой ОС
Теперь легко получить характеристическое уравнение. С учетом (15.17) имеем
Заметим попутно, что данному характеристическому уравнению соответствует дифференциальное уравнение генератора – индуктивной трехточки
Для анализа устойчивости воспользуемся критерием Рауса— Гурвица и составим определитель Гурвица (см. гл. 14):
Цепь будет неустойчивой и в генераторе произойдет самовозбуждение, если хотя бы один минор этого определителя является отрицательным, например,
Раскрывая определитель, получаем
или
Отсюда условие самовозбуждения имеет вид
Для анализа работы генератора в частотной области необходимо использовать соотношения баланса амплитуд и баланса фаз
Поскольку на частоте генерации w г сопротивления контура Zк(w ) = 1/ G, комплексная передаточная функция усилителя принимает в соответствии с (15.18) простой вид
Комплексная передаточная функция цепи ОС
после подстановки значения частоты генерации она будет иметь вид
В режиме самовозбуждения, т. е. когда
имеем:
что совпадает с выражением (15.20).
Для стационарного режима, когда выполняется баланс амплитуд
можно определить стационарное значение средней крутизны:
Из анализа выражений Hу(jw г) и Hос(jw г) видно, что j у(w г) + + j ос(w г) = 2p , т. е. баланс фаз выполняется.
Емкостная трехточка
Если в предыдущей схеме использовать реактивный двухполюсник с обратной частотной зависимостью сопротивления, то полученная схема будет называться емкостной трехточкой (рис. 15.16). Генерация колебаний в этой схеме будет происходить на частоте резонанса токов
когда сопротивление колебательного контура будет активным Zк(w )= 1/ G и максимальным по величине.
Анализ данной схемы практически ничем не отличается от анализа индуктивной трехточки. Для иллюстрации проведем анализ в частотной области. Исследование характеристического уравнения генератора предлагаем провести самостоятельно.
Комплексная передаточная функция усилителя на частоте генерации была получена ранее:
Цепь обратной связи представляет собой делитель напряжения, образованный индуктивностью L и емкостью С2. Комплексная передаточная функция цепи обратной связи
на частоте генерации w г принимает вид
Из неравенства определим условия самовозбуждения емкостной трехточки
Из баланса амплитуд определяется стационарное значение средней крутизны
15.6. RС-генераторы
RC-генератор с мостом Вина
На сравнительно низких частотах, где реализация LC-контуров становится затруднительной из-за больших габаритов и массы, низкой добротности и невозможности перестройки, используют RС-автогенераторы. Они представляют собой комбинацию активных четырехполюсников (усилителей) и пассивных RС-цепей для создания ОС.
На рис. 15.17, а показана одна из таких схем (RС-генератор с мостом Вина), которая представляет собой усилитель с коэффициентом передачи К, между входом и выходом которого включена RС-цепь. Усилитель с заданным коэффициентом передачи можно реализовать на ОУ по схеме неинвертирующего масштабного усилителя.
Для составления характеристического уравнения (15.14) достаточно найти Нос(р), так как Ну(р) = К. Схема генератора с разомкнутой ОС приведена на рис. 15.17, б. Передаточную функцию цепи ОС, являющейся Г-образным четырехполюсником, будем искать в виде
где Z1(p) – операторное сопротивление последовательно соединенных емкости C1 и сопротивления R1:
Z2(p) – операторное сопротивление соединенных параллельно емкости C2 и сопротивления R2
После подстановки в формулу (15.21) выражений Z1(p) и Z2(p) получим
Характеристическое уравнение (15.14) примет вид:
или
,
где
Режиму самовозбуждения соответствует расположение корней характеристического уравнения (15.14) в правой полуплоскости, что имеет место при a э < 0, т. е. при
Из данного условия следует, что самовозбуждение генератора наступает при коэффициенте передачи усилителя
или
Если выбрать R1 = R2 и C1 = C2, то колебания на выходе генератора появятся при K > 3.
В стационарном режиме a э = 0. Характеристическое уравнение (15.14) в этом случае принимает вид
Его корни лежат на мнимой оси плоскости р и равны
Таким образом, генерация происходит на частоте w г = w 0.
Анализ работы RС-генератора с мостом Вина можно провести также в частотной области. Про усилитель известно, что Hу(w ) = К и j у(w )= 0 на всех частотах. Комплексную передаточную функцию цепи ОС Нос(jw ) получим из (15.22) заменой оператора р на jw , преобразовав предварительно (15.22) к виду
Откуда после замены р на jw , имеем
Поскольку усилитель не вносит фазового сдвига, для выполнения баланса фаз требуется обеспечить условие j ос(w г) = 0. Оно выполняется тогда, когда передаточная функция цепи ОС является вещественной, т. е. ее мнимая часть обращается в нуль. Таким образом, на частоте генерации
Из этого условия определяется частота генерации
Значение передаточной функции на этой частоте
Из условия самовозбуждения Hу(w г)Нос(w г) > 1 находим коэффициент усиления К, при котором на выходе генератора возникают незатухающие гармонические колебания:
Стационарное значение коэффициента усиления усилителя определяется балансом амплитуд:
RC-генератор с лестничной схемой обратной связи
На рис 15.18, а показана схема такого генератора, представляющая собой однокаскадный транзисторный усилитель, между входом и выходом которого включен лестничный пассивный RC четырехполюсник (для упрощения рисунка цепь смещения на нем не приведена).
Для возникновения генерации колебаний необходимо, чтобы напряжение обратной связи, подаваемое на вход генератора, непрерывно возрастало. Это возможно только тогда, когда усиление усилительного каскада больше ослабления, вносимого цепью обратной связи. Кроме того, должно выполняться условие баланса фаз. Последнее означает, что поскольку один каскад транзисторного усилителя вносит сдвиг фаз, равный 180° , то цепь обратной связи также должна вносить сдвиг фаз 180° , чтобы общий сдвиг фаз равнялся 0° (или 360° ).
Однако простейшее RС-звено вносит сдвиг фаз, не превышающий 90° . Поэтому необходимо взять число звеньев не меньше трех. Зависимость сдвига фаз от частоты RС-цепи из трех звеньев показана на рис. 15.18, б. Элементы RС-цепи рассчитывают так, чтобы на частоте генерации получить сдвиг фаз 180° .
В стационарном режиме, кроме баланса фаз, выполняется также и баланс амплитуд. При этом усиление усилительного каскада становится равным ослаблению цепи ОС, амплитуда напряжения цепи обратной связи, а значит и выходного, остается постоянной.
Если выбрать сопротивление коллекторной цепи транзистора RК R, чтобы избежать влияния на работу транзистора цепи ОС, то операторная передаточная функция усилительного каскада определится, как и в LC-генераторах, следующей формулой:
Операторную передаточную функцию лестничной цепи обратной связи, нагруженной на транзистор с большим входным сопротивлением, т. е. работающей практически на холостом ходу, получим из условия H(р) = 1/ A11. Параметр A11 лестничной схемы найдем, воспользовавшись матричным методом расчета четырехполюсников (гл. 12). Представим лестничную схему как каскадное соединение Т-образного и П-образного четырехполюсников.
Тогда матрица А лестничной схемы запишется в виде
Предлагаем читателям самостоятельно получить элементы А-матриц четырехполюсников. Они имеют вид:
При этом нет необходимости осуществлять полностью перемножение матриц. Для получения коэффициента A11 результирующей А-матрицы лестничной цепи ОС достаточно перемножить первую строку и первый столбец данных матриц. В итоге будем иметь
и
Для нахождения условий возникновения генерации исследуем характеристическое уравнение генератора
После подстановки в него Ну(р) и Нос(р) получим следующее уравнение:
Цепь является неустойчивой, если
или
Раскрывая определитель D1, придем к неравенству
или SRK > 29. Поскольку произведение SRK есть ни что иное как усиление транзисторного усилительного каскада, то это условие означает, что для самовозбуждения генератора усиление транзисторного каскада должно превышать 29 единиц.
Переход из комплексной плоскости р в частотную область осуществляется заменой р на jw .
Усилитель имеет комплексную передаточную функцию
Цепь обратной связи описывается комплексной передаточной функцией Hос(jw ), полученной из (15.24):
Из баланса фаз j y(w г) + j oc(w г) = 2p следует, что j oc(w r) = p . Это будет иметь место при
откуда находится частота генерации
Однопереходные транзисторы
Однопереходный транзистор или, как его еще называют, двухбазовый диод, представляет собой трехэлектродный полупроводниковый прибор с одним р-n переходом. Структура его условно показана на рис. 1, а, условное графическое обозначение в схемах — на рис. 1, б.
Основой однопереходного транзистора является кристалл полупроводника (например, с проводимостью n-типа), называемый базой. На концах кристалла имеются омические контакты Б1 и БЗ, между которыми расположена область, имеющая выпрямляющий контакт с полупроводником р-типа, выполняющим роль эмиттера.
Принцип действия однопероходного транзистора удобно рассмотреть, пользуясь простейшей эквивалентной схемой (рис. 1, в), где RБ1 и RБ2 — сопротивления между соответствующими выводами базы и эмиттером, а Д1— эмиттерный р-п переход. Ток, протекающий через сопротивления RБ1 и RБ2, создает на первом из них падение напряжения, смещающее диод Д1 в обратном направлении. Если напряжение на змиттере Uэ меньше падения напряжения на сопротивлении RБ1, диод Д1 закрыт, и через него течет только ток утечки. Когда же напряжение UЭ становится выше напряжения на сопротивлении RБ1, диод начинает пропускать ток в прямом направлении. При этом сопротивление RБ1 уменьшается, что приводит к увеличению тока в цепи Д1 RБ1, а это, в свою очередь, вызывает дальнейшее уменьшение сопротивления RБ1. Этот процесс протекает лавинообразно. Сопротивление RБ1 уменьшается быстрее, чем увеличивается ток через р-п переход, в результате на вольт-амперной характеристике однопереходного транзистора (рис. 2), появляется область отрицательного сопротивления (кривая 1). При дальнейшем увеличении тока зависимость сопротивления RБ1 от тока через р-п переход уменьшается, и при значениях, больших некоторой величины ( Iвыкл) оно не зависит от тока (область насыщения).
При уменьшении напряжения смещения Uсм вольт-амперпая характеристика смещается влево (кривая 2) и при отсутствии его обращается в характеристику открытого р-п перехода (кривая 3).
Основными параметрами однопереходных транзисторов, характеризующими их как элементы схем, являются:
межбазовое сопротивление RБ1Б2 — сопротивление между выводами баз при отключенном эмиттере;
коэффициент передачи
характеризующий напряжение переключения;
напряжение срабатывания Ucp— минимальное напряжение на эмиттерном переходе, необходимое для перевода прибора из состояния с большим сопротивлением в состояние с отрицательным сопротивлением;
ток включения Iвкл — минимальный ток, необходимый для включения однопереходного транзистора, то есть перевода его в область отрицательного сопротивления;
ток выключения Iвыкл —наименьший эмиттерный ток, удерживающий транзистор во включенном состоянии;
напряжение выключения Uвыкл— напряжение на эмиттерном переходе при токе через него, равном Iвыкл;
обратный ток эмиттера Iэо — ток утечки закрытого эмиттерного перехода.
Эквивалент однопереходного транзистора может быть построен из двух обычных транзисторов с разным типом проводимости, как показано на рис. 3.
Здесь ток, протекающий через делитель, состоящий из резисторов R1 и R2, создает на втором из них падение напряжения, закрывающее эмиттерныи переход транзистора Т1. При увеличении напряжения на эмиттере транзистор Т1 начинает пропускать ток в базу транзистора Т2, в результате чего он также открывается. Это приводит к снижению напряжения на базе транзистора Т1, что, в свою очередь, вызывает еще большее открывание его и т. д. Другими словами, процесс открывания транзисторов в таком устройстве также протекает лавинообразно и вольтамперная характеристика устройства имеет вид, аналогичный характеристике однопереходного транзистора.
Устройства на однопереходных транзисторах
Однопереходные транзисторы (двухбазовые диоды) широко применяются в различных устройствах автоматики, импульсной и измерительной техники — генераторах, пороговых устройствах, делителях частоты, реле времени и т. д.
Одним из основных типов устройств на однопереходных транзисторах является релаксационный генератор, схема которого показана на рис. 1.
При включении питания конденсатор С1 заряжается через резистор R1. Как только напряжение на конденсаторе становится равным напряжению включения однопереходного транзистора Т1, его эмиттерный переход открывается и конденсатор быстро разряжается. По мере разряда конденсатора эмиттерный ток уменьшается и при достижении величины, равной току выключения, транзистор закрывается, после чего процесс повторяется снова. В результате на базах Б1 и Б2 возникают короткие разнополярные импульсы, которые и являются выходными сигналами генератора.
Частоту колебаний f генератора можно рассчитать по приближенной формуле:
где R — сопротивление резистора R1, Ом;
С—емкость конденсатора С1, Ф;
η— коэффициент передачи однопереходного транзистора.
При заданной частоте колебаний емкость конденсатора следует выбрать возможно большей с тем, чтобы получить на нагрузке (R2 или R3) сигнал с нужной амплитудой. Важным достоинством генератора на однопереходном транзисторе является то, что частота его колебаний незначительно зависит от величины питающего напряжения. Практически изменение напряжения от 10 до 20 В приводит к изменению частоты всего на 0,5%.
Если вместо резистора R1 в зарядную цепь включить фотодиод, фоторезистор, терморезистор или другой элемент, изменяющий свое сопротивление под действием внешних факторов (света, температуры, давления и т. д.), то генератор превращается в аналоговый преобразователь соответствующего физического параметра в частоту следования импульсов.
Несколько изменив схему, как показано на рис. 2, этот же генератор можно превратить в устройство сравнения напряжений. В этом случае базовые цепи транзистора подключают к источнику эталонного напряжения, а зарядную цепь — к исследуемому источнику. Когда напряжение последнего превысит напряжение включения, устройство начнет генерировать импульсы положительной полярности.
В устройстве, схема которого показана на рис. 3, конденсатор заряжается через резистор R4 и сопротивление участка эмиттер — коллектор биполярного транзистора Т1. В остальном работа этого генератора не отличается от описанного ранее. Зарядный ток, а, следовательно, и частоту пилообразного напряжения, снимаемого в этом случае с эмиттера однопереходного транзистора Т2, регулируют изменением напряжения смещения на базе транзистора Т1 с помощью подстроечного резистора R2. Отклонение линейности формы колебаний, вырабатываемых таким устройством, не превышает 1%
Моментом включения однопереходного транзистора можно управлять, подавая импульс положительной полярности в цепь эмиттера или отрицательной полярности в цепь базы Б2. На этом принципе основана работа ждущего мультивибратора, схема которого приведена на рис. 4. Для получения нужного режима работы максимальное напряжение на конденсаторе С1, зависящее от соотношения сопротивлений резисторов делителя R1R2, устанавливают меньшим напряжения включения транзистора. Разность этих напряжений выбирают с учетом возможных помех в цепи запуска, которые могут привести к ложным срабатываниям устройства. При подаче импульса отрицательной полярности в цепь базы Б2 межбазовое напряжение UБ1Б2 уменьшается (модулируется), в результате транзистор Т1 открывается и на базе Б1 возникает импульс положительной полярности.
Однопереходные транзисторы применяют и в генераторах напряжения ступенчатой формы. На вход такого устройства (см. рис. 5) подают сигнал симметричной (синусоидальной, прямоугольной и т, д.) формы. При положительной полуволне сигнала конденсатор С1 заряжается через резистор R2 и сопротивление участка эмиттер-коллектор транзистора Т1 до некоторого напряжения, значительно меньшего напряжения включения однопереходного транзистора Т2. За время действия следующей положительной полуволны напряжение на конденсаторе ступенчато возрастает на такую же величину и так до тех пор, пока не станет равным напряжению включения транзистора Т2.
Напряжение ступенчатой формы снимается с его эмиттера. На использовании этого принципа основана работа делителей частоты. Один каскад на однопереходном транзисторе способен обеспечить коэффициент деления до 5. Объединив в единое целое несколько таких устройств, можно получить делитель с гораздо большим коэффициентом деления. Для примера на рис. 6 приведена схема делителя частоты на 100. Первый каскад устройства делит частоту поступающих на его вход импульсов положительной полярности на 4, два других — на 5.
Как видно из схемы, каскады делителя частоты отличаются друг от друга только сопротивлениями резисторов в цепях заряда конденсаторов С1—СЗ. Постоянная времени заряда конденсатора С1 определяется резисторами Rl, R2. R4 и R6; С2 — резисторами R3. R4 и R6; C3—R5 и R6. При включении питания конденсаторы С1—СЗ начинают заряжаться. Импульсы напряжения положительной полярности, поступающие на вход устройства, складываются с напряжением на конденсаторе С1 и как только их сумма достигает величины, равной напряжению включения, однопереходный транзистор открывается и конденсатор разряжается через его эмиттерный переход. В результате скачком увеличивается падение напряжения на резисторах R4 и R6, а это приводит к уменьшению межбазовых напряжений транзисторов Т2 и ТЗ. Однако транзистор Т2 откроется только тогда, когда напряжение на конденсаторе С2 станет достаточным для его включения при пониженном межбазовом напряжении. Аналогично работает и третий каскад делителя.
Схема реле времени, отличающегося очень высокой экономичностью, приведена на рис. 7. В исходном состоянии тиристор ДЗ закрыт, поэтому устройство практически не потребляет энергии (токи утечки невелики и ими можно пренебречь). При подаче на управляющий электрод запускающего импульса положительной полярности тиристор открывается. В результате срабатывает реле Р1 и своими контактами (на схеме условно не показаны) включает исполнительное устройство. Одновременно через резисторы R1 и R2 начинают заряжаться конденсаторы С1 и С2. Поскольку сопротивление первого из этих резисторов во много раз больше второго, то первым зарядится конденсатор С2, а когда напряжение на конденсаторе С1 достигнет величины напряжения включения, однопереходный транзистор откроется и конденсатор С1 разрядится через его эмиттерный переход. Возникший при этом на резисторе R2 импульс положительной полярности сложится с напряжением на конденсаторе С2, в результате чего тиристор ДЗ закроется и обесточит реле Р1 до прихода следующего запускающего импульса.
Устройство, схема которого приведена на рис, 8, предназначено для аналогового преобразования напряжения в частоту. Здесь транзистор Т2 использован в релаксационном генераторе, Т1 вместе с резисторами R1 и R2 включен в зарядную цепь конденсатора С1. При изменении напряжения на базе транзистора Т1 изменяется сопротивление его участка эмиттер—коллектор, а следовательно, в зависимости от величины входного напряжения однопереходный транзистор Т2 открывается с большей или меньшей частотой. По частоте следования импульсов, снимаемых с нагрузочного резистора R3 в цепи базы Б1 можно судить о напряжении на входе устройства.
Принципы регенерации | Техника радиоприёма
Это случилось всего через год после изобретения Мейсснером первого лампового LC генератора (генератора с колебательным контуром). Его схема в современных обозначениях показана на рис. 5.1.
Поскольку схемы генераторов и регенераторов практически совпадают, рассмотрим ее подробнее. Колебания с контура L2C2 через конденсатор С3 подаются на сетку лампы и управляют анодным током: положительная полуволна увеличивает его, отрицательная уменьшает. Увеличение тока сопровождается падением потенциала анода, поэтому катушка связи L1 включена инверсно по отношению к контурной (начала обмоток обозначены точками). Обратная связь получается положительной и приводит к возрастанию амплитуды колебаний в контуре. Иными словами, усиленные колебания из анодной цепи лампы снова поступают в контур, синфазно с его собственными колебаниями.
В режиме автогенерации должны вы подняться два условия: баланс фаз и баланс амплитуд. Первое состоит в том, чтобы колебания к контуру из цепи обратной связи подводились в одинаковой фазе с его собственными. При этом полный набег фазы по петле обратной связи должен быть равен 0° или 360°. Действительно, усилительный каскад инвертирует сигнал, изменяя фазу на 180°, а катушки еще раз инвертируют его. Баланс амплитуд состоит в том, чтобы энергия, подводимая к контуру по цепи ОС, была как раз достаточна для покрытия собственных потерь контура. Если она будет меньше, колебания затухнут, если больше — их амплитуда будет нарастать. Но не до бесконечности же! Обязательно сработает какой-либо фактор, ограничивающий усиление, например заход усилительного элемента (лампы, транзистора) в режим насыщения на пиках колебаний.
Это не лучший способ; гораздо «мягче» стабилизирует амплитуду цепочка R1C3 — «гридлик», или «утечка сетки», предложенная Роундом в том же 1913 г. Действует она так: положительные полуволны колебаний вызывают не только увеличение анодного, но и появление сеточного тока, который, проходя через резистор R1, заряжает отрицательно сетку и правую по схеме обкладку конденсатора С3. В результате на сетке появляется отрицательное смещение, почти в точности равное амплитуде колебаний, уменьшающее и анодный ток, и коэффициент усиления лампы. Соответственно уменьшается и энергия, возвращаемая цепью ПОС в контур, и амплитуда стабилизируется на некотором уровне. Величину ОС можно регулировать, сдвигая и раздвигая катушки L1 и L2. Именно так делали в первых регенераторах.
Чтобы превратить генератор Мейсснера-Роунда в регенератор, нужно очень немного: подключить антенну и заземление к третьей катушке и связать ее индуктивно с L1 и L2. Телефоны надо включить последовательно с источником питания, ведь отрицательное смещение на сетке изменяется в такт с амплитудой сигнала в контуре, а он создается принимаемым AM сигналом. Вместе со смещением меняется и анодный ток лампы — происходит сеточное детектирование. Разумеется, обратная связь устанавливается ниже порога генерации: она только увеличивает добротность контура, а следовательно и амплитуду сигнала в нем. Чем ближе мы подходим к порогу генерации, тем больше усиление, а значит, и больше чувствительность.
Вскоре появились более простые схемы генераторов, не требующие отдельной катушки обратной связи. Это индуктивная трехточка Хартли и емкостная трехточка Колпитца. В них для создания ПОС сделан отвод от контура, от индуктивной или емкостной его ветви. На рис. 5.2 показан генератор, выполненный по схеме Хартли на современном полевом транзисторе с изолированным затвором, по принципу действия очень похожим на трехэлектродную радиолампу — триод. Проводимость канала полевого транзистора управляется напряжением на затворе; положительное напряжение увеличивает ток транзистора, отрицательное — уменьшает. Ток изолированного затвора в любом случае отсутствует, это и заставило дополнить гридлик R1C2 диодом VD1, детектирующим поступающие на затвор колебания и создающим отрицательное смещение. Для полевого транзистора с р-n переходом (КП303, например) диод можно не устанавливать.
Колебания на затвор подаются со всего контура L1C1: благодаря высокому входному сопротивлению транзистора контур почти не шунтируется. Обратная связь создается подключением истока к части витков (от 1/10 до 1/3) контурной катушки. По сути дела, транзистор в этом генераторе работает истоковым повторителем, и фаза колебаний на истоке совпадает с фазой колебаний на затворе, что и обеспечивает баланс фаз. Коэффициент передачи каскада по напряжению меньше единицы, но катушка по отношению к истоку включена как повышающий автотрансформатор. В результате полный коэффициент передачи напряжения по петле ОС получается больше единицы и обеспечивается баланс амплитуд.
При использовании этого устройства в качестве регенератора регулировать обратную связь перемещением отвода катушки, разумеется, неудобно, но есть еще два способа. Первый — изменять напряжение питания. При этом изменяется коэффициент передачи повторителя, а следовательно, и глубина ПОС. Другой способ — включить между истоком и отводом катушки переменный резистор. Подход к порогу генерации в этом случае можно сделать очень плавным, но работа транзистора в качестве детектора становится неэффективной, поскольку транзистор получает на затворе постоянное отрицательное смещение относительно истока и хуже отслеживает изменения амплитуды. Последний способ широко используют в умножителях добротности, или Q-умножителях.
В заключение рассмотрим две схемы емкостных трехточек на биполярных транзисторах. Генератор по схеме на рис. 5.3 отличается повышенной стабильностью частоты, поскольку связь транзистора VT1 с контуром выбрана минимально возможной. Контур образован катушкой L1 и последовательно включенными конденсаторами C1, С2 и С3, причем емкость двух последних должна быть намного больше емкости С1. В результате емкость переходов база-эмиттер и эмиттер-коллектор меньше сказывается на частоте настройки контура.
Для ослабления влияния нагрузки служит «буферный» каскад — эмиттерный повторитель на транзисторе VT2. Той же цели служит и резистор R4. Это устройство прекрасно работает генератором, а регенератором хуже, поскольку и плавность подхода к точке самовозбуждения, и возможность детектирования сигнала затруднены жесткой стабилизацией режима транзистора. Тем не менее устройство применяется как Q-умножитель.
Самая распространенная в радиовещательных приемниках схема генератора на биполярном транзисторе показана на рис. 5.4. Это тоже емкостная трехточка, но транзистор включен по схеме ОБ (его база «заземлена» по высокой частоте конденсатором С2), поэтому генератор может работать на весьма высоких частотах, практически достигающих предельной частоты самого транзистора. Контур L1C3 полностью включен в коллекторную цепь, поскольку выходное сопротивление транзистора, включенного по схеме с ОБ, высокое. ПОС подается на эмиттер транзистора через емкостной делитель С4С5. Режим транзистора по постоянному току стабилизирован делителем в цепи базы R1R2 и эмиттерным резистором R3. Регенератором такое устройство работает совсем плохо, поскольку подход «жесткий», колебания нарастают скачком, а срываются при меньшей величине ОС, чем возникают. Зато это способствует возникновению прерывистых колебаний, когда генерация происходит «вспышками», повторяющимися с частотой в несколько десятков килогерц. Такой режим используют в сверхрегенераторах, обладающих очень высокой чувствительностью и часто используемых в простейших устройствах УКВ диапазона, например в приемниках радиоуправляемых моделей.
Посмотрим теперь, как изменяются резонансные кривые колебательного контура при регенерации, и поможет в этом уже испытанный метод эквивалентных схем. На рис. 5.5а показана эквивалентная схема контура с индуктивностью L, емкостью С, источником внешней ЭДС ε, сопротивлением потерь rп, и некоторым сопротивлением rос, вносимым цепью ПОС. Последнее не расходует энергию, а напротив, пополняет энергию колебаний, причем без сдвига фазы, поэтому его следует считать активным и отрицательным. При отсутствии ОС rос = 0 и добротность контура Q = ρ / rп (напомним, что ρ — характеристическое сопротивление контура, обозначающее равные на резонансной частоте индуктивное сопротивление катушки и емкостное сопротивление конденсатора).
Полоса пропускания контура определяется его добротностью: 2Δf = f0 / Q. Нижняя кривая на рис. 5.56 соответствует полосе нерегенерированного контура 2Δf0. По мере введения ОС добротность растет: Q = ρ / (rп — rос), а полоса пропускания сужается (средняя кривая). Когда сопротивления становятся равными, потери контура полностью компенсируются, знаменатель последней формулы стремится к нулю, добротность — к бесконечности, что и соответствует началу генерации (верхняя кривая).
Амплитуда колебаний в контуре U пропорциональна добротности: U = εQ, поэтому увеличение амплитуды (усиление) за счет регенерации равно Q / Q0. Часто его называют коэффициентом регенерации М = Q / Q0 = rп / (rп — rос). Одновременно в М раз возрастает резонансное сопротивление контура R = ρQ. Интересен часто совершенно не учитываемый вопрос связи регенератора с антенной. Если катушка регенератора является магнитной антенной, все просто: напряжение на контуре при регенерации возрастает в М раз. Сложнее с проволочной электрической антенной. Удобнее всего рассмотреть пример емкостной связи, когда антенна подсоединена к контуру любого из устройств (рис. 5 1 — 5.4) через малую емкость.
Антенна (она короче λ/4) сама обладает некоторой емкостью и сопротивлением rА, как показано на эквивалентной схеме на рис. 5.5в. Емкость связи обычно меньше емкости антенны, поэтому ХА < Хсв, и ХА можно не учитывать или просто прибавить к емкостному сопротивлению конденсатора связи. Для компенсации емкости связи контур регенератора должен быть немного расстроен в сторону повышения частоты и обладать некоторым индуктивным сопротивлением, что на эквивалентной схеме отражено включением катушки L. Условие согласования при емкостной связи, как мы уже видели в разделе о детекторных приемниках, записывается так: Хсв2 = RrA. При возрастании R по мере увеличения ОС должно возрастать Хсв, а емкость связи уменьшаться! То же относится и к индуктивной связи с антенной — при увеличении регенерации ее надо ослаблять.
Таким образом, хороший регенератор должен иметь как минимум три органа управления: настройки, обратной связи и связи с антенной. Видим, что настройка регенератора — это искусство! Произвести одновременно три взаимозависимые регулировки и оптимизировать их — задача для рядового радиослушателя (не радиолюбителя) почти непосильная, и это одна из причин, по которой регенераторы были вытеснены более простыми в управлении приемниками. Еще два требования к хорошему регенератору: подход к точке генерации должен быть очень плавным, от этого зависит возможность получения больших значений М, а частота настройки не должна зависеть от регулировки обратной связи. Последнее будет только в том случае, если фаза колебаний, поступающих по цепи ОС обратно в контур, будет оставаться неизменной. Любой набег фазы в цепи ОС компенсируется контуром, фазовая характеристика которого показан на рис. 5.5б штриховой линией, а это приводит к расстройке контура.
Читать дальше — СВ регенератор с индуктивной ОС
Трехточечная индуктивность. — МегаЛекции
Петра великого
Институт Энергетики и Транспортных Систем
Курсовой проект
«LC-генератор синусоидальных колебаний
c трехточечной индуктивностью»
по дисциплине «Физические основы электротехники».
Выполнили:
студенты группы 23212/1
Тимичев П.С.
Полозов А.А.
Проверил:
Санкт-Петербург
2015 г.
Оглавление
1.Задача. 3
2. Автоколебательные цепи. 3
2.1 Генераторы синусоидальных колебаний. 3
2.2 Трехточечная индуктивность. 4
3. Транзистор КТ315. 5
4. Расчет компонентов схемы.. 5
5.Подбор деталей, изготовляемыми промышленностью. 7
6. Конечный вариант схемы. 7
7.Вывод и окончательные результаты. 8
Задача.
СпроектироватьLC- генератор с обратной связью на трёхточечной индуктивности с заданными параметрами.
Рабочая частота: f=300 кГц;
Напряжение питания: Uпит. =12 В;
Транзистор КТ315.
Автоколебательные цепи.
Автоколебательными называются активные электрические цепи, в которых без посторонних воздействий самостоятельно возникают электрические колебания. Такие колебания называются автоколебаниями, а сами электрические цепи, в которых возникают автоколебания, — автогенераторами.
Автогенераторы используются в радиотехнике связи для получения электромагнитных колебаний. В зависимости от формы вырабатываемых колебаний различают генераторы гармонических и негармонических колебаний. По принципу работы генераторы делятся на генераторы с внешней обратной связью и с внутренней обратной связью, т. е. с отрицательным сопротивлением. Наконец, различие в элементной базе пассивной части схемы генератора позволяет вести речь об LC-генераторах или о RC-генераторах. В качестве активных элементов в генераторах применяются электронные лампы, биполярные и полевые транзисторы, туннельные диоды и др.
Генераторы синусоидальных колебаний
Генераторы синусоидальных колебании осуществляют преобразование энергии источника постоянного тока в переменный ток требуемой частоты.Они выполняются на основе усилителей со звеном положительной обратной связи, обеспечивающей устойчивый режим самовозбуждения на требуемой частоте.
Рис.1.
Автогенератор обычно содержит усилительный элемент К, выход которого 2 соединён со входом 1 цепью обратной связи (ОС), как показано на рис. 1.
Полярность колебаний, поступающих на вход усилителя по цепи ОС, должна быть такой, чтобы поддерживать уже имеющиеся в системе колебания, увеличивая их амплитуду. Такая ОС называется положительной.
Коэффициент усиления всей схемы, изображённой на рис.1, равен:
,
где — коэффициент усиления усилительного элемента,
— коэффициент обратной связи.
При этом должны выполняться два условия.
Баланс амплитуд:
,
где – коэффициент усиления усилителя, – коэффициент передачи звена обратной связи.
И баланс фаз:
,
где — фазовый сдвиг сигнала, создаваемый усилителем, — фазовый сдвиг сигнала,создаваемый звеном ОС.
Коэффициент петли ( ) становится , и создаются условия для возникновения колебаний на той частоте, где выполняются эти требования.
При коэффициенте передачи петли «усилительный элемент — цепь ПОС» , равному единице, достаточно малейшего толчка, даже тепловых флуктуаций, чтобы в автогенераторе возникли колебания. Их амплитуда будет нарастать до тех пор, пока не заработает какой-либо сдерживающий механизм, снижающий усиление, например, пока не наступит ограничение амплитуды в усилительном элементе К.
Трехточечная индуктивность.
Генератор Хартли (индуктивная трёхточка) является электронным LC-генератором в котором положительная обратная связь берётся через отвод от части катушки индуктивности параллельного LC-контура.
Был предложен Ральфом Хартли, который подал заявку на патент 1 июня 1915 г. и получил патент номер 1 356 763 26 октября 1920 г.
Рис. 2.
Сигнал обратной связи в снимается с выхода усилителя (коллекторная цепь транзистора) при помощи индуктивно связанных катушек. Такая связь называется трансформаторной. Сигнал обратной связи может быть снят и непосредственно с колебательного контура. Это можно осуществить секционированием индуктивной или емкостной ветви колебательного контура. В таких генераторах колебательный контур имеет три точки соединения с усилителем. Такие генераторы называют трёхточечными.
Баланс амплитуд в индуктивной трёхточке соблюдается при определенных значениях коэффициентах обратной связи . Это достигается регулировкой величин индуктивностей и . При больших значениях коэффициента обратной связи в генераторах наблюдаются иногда искажения гармонических колебаний. Это происходит из-за того, что условия самовозбуждения соблюдаются для ряда гармонических составляющих, близких по частоте к основной гармонике с частотой . Обычно подобное явление наблюдается также и в генераторах, где добротность контуров мала.
Одним из способов борьбы с этими искажениями может быть использование в эмиттерной цепи транзистора переменного сопротивления RЭ. Изменяя величину этого сопротивления, можно регулировать отрицательную обратную связь и, соответственно, коэффициент усиления транзисторного усилителя.
Для завершения расчетов параметров LC-генератора остается определить параметры контура.
Транзистор КТ315.
КТ315 — кремниевый высокочастотный биполярный транзистор малой мощности n-p-n–проводимости в корпусе KT-13, получивший самое широкое распространение в советской радиоэлектронной аппаратуре.
Параметры транзистора КТ315:
MaxIк = 100 мА
MaxUкэ= 35 В
MaxUбэ = 6 В
UНАС = 1.1 В
MaxPк = 150 мВт
Рис. 3.
.
Расчет компонентов схемы
1) Расчёт схемы начинается с выбора коллекторного тока транзистора. Этот ток выбирается исходя из максимальной допустимой мощности транзистора (для КТ315 она равна 150 мВт) и с учётом напряжения UКЭ которое из-за индуктивности колебательного контура в два раза превышает UПИТ, и составляет 24 В.
Рис. 4.
Чтобы не рисковать, найденное таким способом значение желательно ещё уменьшить, чтобы наверняка уйти от области . Зададим рабочее значение в два раза меньшим, чем определенное нами значение . Тогда рабочее = 12 мА.
2) Расчет сопротивления контура произведён по формуле:
кОм
3) Расчет колебательного контура осуществлялся решением системы уравнений:
В этой системе через L обозначена сумма L1 и L2, а через Q добротность контура, которая в нашем случае принята равной 20.
Решая эту систему находим значения L = 53мкГн и C = 5.3нФ
4) Из справочника выбираем коэффициент усиления усилительного каскада(минимальный) β ≈ 25. Тогда можно рассчитать ток базы транзистора по формуле
Принимая ток через цепочку термостабилизации , получаем
Iдел = 1200 мкА
5) Расчет значения сопротивлений термостабилизации:
кОм
Для вычислений и можно воспользоваться соотношениями:
Выберем ,как 10% от : UЭ = 2.4 В; величина же напряжения на базе относительно эмиттера для кремниевых транзисторов в режиме отсутствия входного сигнала выбирается, примерно, равной В. Это соответствует положению рабочей точки, примерно, на середине нагрузочной прямой.
Тогда кОм
Значение сопротивления R1 находим из суммы сопротивлений цепи термостабилизации
R1 = 17.5 кОм.
6) Падение напряжения на эмиттере составляет 10% от :UЭ = 2.4 В.
Сопротивление эмиттера находим из формулы: Ом
7) Ёмкость шунтирующего конденсатора находим исходя из неравенства XСЭ <<RЭ,
т.е. Ом, тогда СЭ = 265нФ
Ёмкость разделительного конденсатора СК так же находим из соотношения XCК<<R2,
тогда СК = 5 нФ
8) Расчет индуктивности каждой катушки:
Суммарная индуктивность обоих катушек составляет 53 мкГн. А так же из учёта
коэффициент усиления транзистора, равный 25. Получаем L2 = 25L1.
Учитывая это соотношение, находим L2 = 51мкГн иL1 = 2 мкГн
9) Расчет витков в катушке:
Получаем W1=13 витков,W2=63 витка.
Рекомендуемые страницы:
Воспользуйтесь поиском по сайту:
простым языком для чайников, схемы
Принцип полупроводникового управления электрическим током был известен ещё в начале ХХ века. Несмотря на то, что инженеры, работающие в областях радиоэлектроники, знали как работает транзистор, они продолжали конструировать устройства на основе вакуумных ламп. Причиной такого недоверия к полупроводниковым триодам было несовершенство первых точечных транзисторов. Семейство германиевых транзисторов не отличались стабильностью характеристик и сильно зависели от температурных режимов.
Серьёзную конкуренцию электронным лампам составили монолитные кремниевые транзисторы лишь в конце 50-х годов. С этого времени электронная промышленность начала бурно развиваться, а компактные полупроводниковые триоды активно вытесняли энергоёмкие лампы со схем электронных приборов. С появлением интегральных микросхем, где количество транзисторов может достигать миллиардов штук, полупроводниковая электроника одержала убедительную победу в борьбе за миниатюризацию устройств.
Что такое транзистор?
В современном значении транзистором называют полупроводниковый радиоэлемент, предназначенный для изменения параметров электрического тока и управления им. У обычного полупроводникового триода имеется три вывода: база, на которую подаются сигналы управления, эмиттер и коллектор. Существуют также составные транзисторы большой мощности.
Поражает шкала размеров полупроводниковых устройств – от нескольких нанометров (бескорпусные элементы, используемые в микросхемах), до сантиметров в диаметре мощных транзисторов, предназначенных для энергетических установок и промышленного оборудования. Обратные напряжения промышленных триодов могут достигать до 1000 В.
Устройство
Конструктивно триод состоит из полупроводниковых слоев, заключённых в корпусе. Полупроводниками служат материалы на основе кремния, германия, арсенида галлия и других химических элементов. Сегодня проводятся исследования, готовящие на роль полупроводниковых материалов некоторые виды полимеров, и даже углеродных нанотрубок. Видимо в скором будущем мы узнаем о новых свойствах графеновых полевых транзисторов.
Раньше кристаллы полупроводника располагались в металлических корпусах в виде шляпок с тремя ножками. Такая конструкция была характерна для точечных транзисторов.
Сегодня конструкции большинства плоских, в т. ч. кремниевых полупроводниковых приборов выполнены на основе легированного в определённых частях монокристалла. Они впрессованы в пластмассовые, металлостеклянные или металлокерамические корпуса. У некоторых из них имеются выступающие металлические пластины для отвода тепла, которые крепятся на радиаторы.
Электроды современных транзисторов расположены в один ряд. Такое расположение ножек удобно для автоматической сборки плат. Выводы не маркируются на корпусах. Тип электрода определяется по справочникам или путём измерений.
Для транзисторов используют кристаллы полупроводников с разными структурами, типа p-n-p либо n-p-n. Они отличаются полярностью напряжения на электродах.
Схематически строение транзистора можно представить в виде двух полупроводниковых диодов, разделённых дополнительным слоем. (Смотри рисунок 1). Именно наличие этого слоя позволяет управлять проводимостью полупроводникового триода.
Рис. 1. Строение транзисторовНа рисунке 1 схематически изображено строение биполярных триодов. Существуют ещё класс полевых транзисторов, о которых речь пойдёт ниже.
Базовый принцип работы
В состоянии покоя между коллектором и эмиттером биполярного триода ток не протекает. Электрическому току препятствует сопротивление эмиттерного перехода, которое возникает в результате взаимодействия слоёв. Для включения транзистора требуется подать незначительное напряжение на его базу.
На рисунке 2 показана схема, объясняющая принцип работы триода.
Рис. 2. Принцип работыУправляя токами базы можно включать и выключать устройство. Если на базу подать аналоговый сигнал, то он изменит амплитуду выходных токов. При этом выходной сигнал точно повторит частоту колебаний на базовом электроде. Другими словами, произойдёт усиление поступившего на вход электрического сигнала.
Таким образом, полупроводниковые триоды могут работать в режиме электронных ключей или в режиме усиления входных сигналов.
Работу устройства в режиме электронного ключа можно понять из рисунка 3.
Рис. 3. Триод в режиме ключаОбозначение на схемах
Общепринятое обозначение: «VT» или «Q», после которых указывается позиционный индекс. Например, VT 3. На более ранних схемах можно встретить вышедшие из употребления обозначения: «Т», «ПП» или «ПТ». Транзистор изображается в виде символических линий обозначающих соответствующие электроды, обведённые кружком или без такового. Направление тока в эмиттере указывает стрелка.
На рисунке 4 показана схема УНЧ, на которой транзисторы обозначены новым способом, а на рисунке 5 – схематические изображения разных типов полевых транзисторов.
Рис. 4. Пример схемы УНЧ на триодахВиды транзисторов
По принципу действия и строению различают полупроводниковые триоды:
- полевые;
- биполярные;
- комбинированные.
Эти транзисторы выполняют одинаковые функции, однако существуют различия в принципе их работы.
Полевые
Данный вид триодов ещё называют униполярным, из-за электрических свойств – у них протекает ток только одной полярности. По строению и типу управления эти устройства подразделяются на 3 вида:
- Транзисторы с управляющим p-n переходом (рис. 6).
- С изолированным затвором (бывают со встроенным либо с индуцированным каналом).
- МДП, со структурой: металл-диэлектрик-проводник.
Отличительная черта изолированного затвора – наличие диэлектрика между ним и каналом.
Детали очень чувствительны к статическому электричеству.
Схемы полевых триодов показано на рисунке 5.
Рис. 5. Полевые транзисторыРис. 6. Фото реального полевого триодаОбратите внимание на название электродов: сток, исток и затвор.
Полевые транзисторы потребляют очень мало энергии. Они могут работать больше года от небольшой батарейки или аккумулятора. Поэтому они нашли широкое применение в современных электронных устройствах, таких как пульты дистанционного управления, мобильные гаджеты и т.п.
Биполярные
Об этом виде транзисторов много сказано в подразделе «Базовый принцип работы». Отметим лишь, что название «Биполярный» устройство получило из-за способности пропускать заряды противоположных знаков через один канал. Их особенностью является низкое выходное сопротивление.
Транзисторы усиливают сигналы, работают как коммутационные устройства. В цепь коллектора можно включать достаточно мощную нагрузку. Благодаря большому току коллектора можно понизить сопротивление нагрузки.
Более детально о строении и принципе работы рассмотрим ниже.
Комбинированные
С целью достижения определённых электрических параметров от применения одного дискретного элемента разработчики транзисторов изобретают комбинированные конструкции. Среди них можно выделить:
- биполярные транзисторы с внедрёнными и их схему резисторами;
- комбинации из двух триодов (одинаковых или разных структур) в одном корпусе;
- лямбда-диоды – сочетание двух полевых триодов, образующих участок с отрицательным сопротивлением;
- конструкции, в которых полевой триод с изолированным затвором управляет биполярным триодом (применяются для управления электромоторами).
Комбинированные транзисторы – это, по сути, элементарная микросхема в одном корпусе.
Как работает биполярный транзистор? Инструкция для чайников
Работа биполярных транзисторов основана на свойствах полупроводников и их сочетаний. Чтобы понять принцип действия триодов, разберёмся с поведением полупроводников в электрических цепях.
Полупроводники.
Некоторые кристаллы, такие как кремний, германий и др., являются диэлектриками. Но у них есть одна особенность – если добавить определённые примеси, то они становятся проводниками с особыми свойствами.
Одни добавки (доноры) приводят к появлению свободных электронов, а другие (акцепторы) – образуют «дырки».
Если, например, кремний легировать фосфором (донор), то получим полупроводник с избытком электронов (структура n-Si). При добавлении бора (акцептор) легированный кремний станет полупроводником с дырочной проводимостью (p-Si), то есть в его структуре будут преобладать положительно заряженные ионы.
Односторонняя проводимость.
Проведём мысленный эксперимент: соединим два разнотипных полупроводника с источником питания и подведём ток к нашей конструкции. Произойдёт нечто неожиданное. Если соединить отрицательный провод с кристаллом n-типа, то цепь замкнётся. Однако, когда мы поменяем полярность, то электричества в цепи не будет. Почему так происходит?
В результате соединения кристаллов с разными типами проводимости, между ними образуется область с p-n переходом. Часть электронов (носителей зарядов) из кристалла n-типа перетечёт в кристалл с дырочной проводимостью и рекомбинирует дырки в зоне контакта.
В результате возникают некомпенсированные заряды: в области n-типа – из отрицательных ионов, а в области p-типа из положительных. Разница потенциалов достигает величины от 0,3 до 0,6 В.
Связь между напряжением и концентрацией примесей можно выразить формулой:
φ= VT * ln (Nn * Np)/n2i, где
VT – величина термодинамического напряжения, Nn и Np – концентрация соответственно электронов и дырок, а ni обозначает собственную концентрацию.
При подсоединении плюса к p-проводнику, а минуса к полупроводнику n-типа, электрические заряды преодолеют барьер, так как их движение будет направлено против электрического поля внутри p-n перехода. В данном случае переход открыт. Но если полюса поменять местами, то переход будет закрыт. Отсюда вывод: p-n переход образует одностороннюю проводимость. Это свойство используется в конструкции диодов.
От диода к транзистору.
Усложним эксперимент. Добавим ещё одну прослойку между двумя полупроводниками с одноименными структурами. Например, между кремниевыми пластинами p-типа вставим прослойку проводимости (n-Si). Не трудно догадаться, что произойдёт в зонах соприкосновения. По аналогии с вышеописанным процессом образуются области с p-n переходами, которые заблокируют движение электрических зарядов между эмиттером и коллектором, причём независимо от
Биполярные переходные транзисторы (BJT) — Вопросы и ответы по электронике
Почему в электронике используются биполярные переходные транзисторы (BJT)?
В этом разделе вы можете изучить и попрактиковаться в вопросах по электронике на основе «Биполярных переходных транзисторов (BJT)» и улучшить свои навыки, чтобы пройти собеседование, конкурсные экзамены и различные вступительные испытания (CAT, GATE, GRE, MAT, банковский экзамен, Железнодорожный экзамен и др.) С полной уверенностью.
Где я могу получить вопросы и ответы по электронным биполярным транзисторам (BJT) с пояснениями?
IndiaBIX предоставляет вам множество полностью решенных вопросов и ответов по электронике (биполярные переходные транзисторы (BJT)) с пояснениями. Решенные примеры с подробным описанием ответов, даны пояснения, которые легко понять. Все студенты, первокурсники могут загрузить вопросы викторины по электронным биполярным транзисторам (BJT) с ответами в виде файлов PDF и электронных книг.
Где я могу получить Электронные биполярные переходные транзисторы (BJT) Вопросы и ответы на собеседовании (тип цели, множественный выбор)?
Здесь вы можете найти вопросы и ответы по биполярным переходным транзисторам (БЮТ) объективного типа для собеседований и вступительных экзаменов. Также предусмотрены вопросы с множественным выбором и вопросы истинного или ложного типа.
Как решить проблемы с электронными биполярными переходными транзисторами (BJT)?
Вы можете легко решить все вопросы по электронике, основанные на биполярных переходных транзисторах (BJT), выполнив упражнения объективного типа, приведенные ниже, а также получите быстрые методы решения проблем с электронными биполярными переходными транзисторами (BJT).
Упражнение :: Биполярные переходные транзисторы (БЮТ) — общие вопросы
Биполярный транзистор по лучшей цене — Выгодные предложения на биполярный транзистор от мировых продавцов биполярных транзисторов
Отличные новости !!! Вы обратились по адресу биполярного транзистора.К настоящему времени вы уже знаете, что что бы вы ни искали, вы обязательно найдете это на AliExpress. У нас буквально тысячи отличных продуктов во всех товарных категориях. Ищете ли вы товары высокого класса или дешевые и недорогие оптовые закупки, мы гарантируем, что он есть на AliExpress.
Вы найдете официальные магазины торговых марок наряду с небольшими независимыми продавцами со скидками, каждый из которых предлагает быструю доставку и надежные, а также удобные и безопасные способы оплаты, независимо от того, сколько вы решите потратить.
AliExpress никогда не уступит по выбору, качеству и цене. Каждый день вы будете находить новые онлайн-предложения, скидки в магазинах и возможность сэкономить еще больше, собирая купоны. Но вам, возможно, придется действовать быстро, так как этот лучший биполярный транзистор в кратчайшие сроки станет одним из самых востребованных бестселлеров. Подумайте, как вам будут завидовать друзья, когда вы скажете им, что купили свой биполярный транзистор на AliExpress.Благодаря самым низким ценам в Интернете, дешевым тарифам на доставку и возможности получения на месте вы можете еще больше сэкономить.
Если вы все еще не уверены в биполярном транзисторе и думаете о выборе аналогичного продукта, AliExpress — отличное место для сравнения цен и продавцов. Мы поможем вам решить, стоит ли доплачивать за высококачественную версию или вы получаете столь же выгодную сделку, приобретая более дешевую вещь.А если вы просто хотите побаловать себя и потратиться на самую дорогую версию, AliExpress всегда позаботится о том, чтобы вы могли получить лучшую цену за свои деньги, даже сообщая вам, когда вам будет лучше дождаться начала рекламной акции. и ожидаемая экономия.AliExpress гордится тем, что у вас всегда есть осознанный выбор при покупке в одном из сотен магазинов и продавцов на нашей платформе. Реальные покупатели оценивают качество обслуживания, цену и качество каждого магазина и продавца.Кроме того, вы можете узнать рейтинги магазина или отдельных продавцов, а также сравнить цены, доставку и скидки на один и тот же продукт, прочитав комментарии и отзывы, оставленные пользователями. Каждая покупка имеет звездный рейтинг и часто имеет комментарии, оставленные предыдущими клиентами, описывающими их опыт транзакций, поэтому вы можете покупать с уверенностью каждый раз. Короче говоря, вам не нужно верить нам на слово — просто слушайте миллионы наших довольных клиентов.
А если вы новичок на AliExpress, мы откроем вам секрет.Непосредственно перед тем, как вы нажмете «купить сейчас» в процессе транзакции, найдите время, чтобы проверить купоны — и вы сэкономите еще больше. Вы можете найти купоны магазина, купоны AliExpress или собирать купоны каждый день, играя в игры в приложении AliExpress. Вместе с бесплатной доставкой, которую предлагают большинство продавцов на нашем сайте, вы сможете приобрести bipolar transistor по самой выгодной цене.
У нас всегда есть новейшие технологии, новейшие тенденции и самые обсуждаемые лейблы.На AliExpress отличное качество, цена и сервис всегда в стандартной комплектации. Начните самый лучший шоппинг прямо здесь.
вопросов и ответов с несколькими вариантами ответов на FET
Вопросы и ответы с несколькими вариантами ответов о полевых транзисторах (полевые транзисторы)
В дополнение к чтению вопросов и ответов на моем сайте, я бы посоветовал вам также проверить следующее на Amazon:
1 кв.JFET имеет три клеммы, а именно …………
- катод, анод, сетка
- эмиттер, база, коллектор
- исток, затвор, сток
- ничего из вышеперечисленного
Ответ: 3
2 кв. JFET аналогичен по работе …………. клапан
- диод
- пентод
- триод
- тетрод
Ответ: 2
3 кв. JFET также называется …………… транзистор
- униполярный
- биполярный
- однопереходный
- ничего из вышеперечисленного
Ответ: 1
4 квартал.JFET — это ………… управляемое устройство
- текущий
- напряжение
- и ток, и напряжение
- ничего из вышеперечисленного
Ответ: 2
Q5. Затвор JFET ………… смещен
- реверс
- вперед
- назад и вперед
- ничего из вышеперечисленного
Ответ: 1
Q6. Входное сопротивление полевого транзистора JFET составляет ………….что у обычного транзистора
- равно
- менее
- более
- ничего из вышеперечисленного
Ответ: 3
Q7. В p-канальном JFET носители заряда ………… ..
- электронов
- отверстий
- и электроны, и дырки
- ничего из вышеперечисленного
Ответ: 2
Q8. Когда напряжение стока равно напряжению отсечки, ток стока ………….с увеличением напряжения стока
- убавки
- увеличивается
- остается неизменным
- ничего из вышеперечисленного
Ответ: 3
Q9. Если обратное смещение на затворе JFET увеличивается, то ширина проводящего канала ………… ..
- уменьшено
- увеличен
- остается прежним
- ничего из вышеперечисленного
Ответ: 1
Q10.МОП-транзистор имеет …………… клеммы
- два
- пять
- четыре
- три
Ответ: 4
Q11. MOSFET может работать с …………… ..
- только отрицательное напряжение затвора
- только положительное напряжение затвора
- положительное и отрицательное напряжение затвора
- ничего из вышеперечисленного
Ответ: 3
Q12. JFET имеет ……….. усиление мощности
- малый
- очень высокий
- очень маленький
- ничего из вышеперечисленного
Ответ: 2
Q13. Входной управляющий параметр JFET ……………
- напряжение затвора
- источник напряжения
- напряжение стока
- ток затвора
Ответ: 1
Q14. Общая базовая конфигурация pnp-транзистора аналогична ………… JFET
- Конфигурация с общим источником
- Общая конфигурация слива
- общая конфигурация ворот
- ничего из вышеперечисленного
Ответ: 3
Q15.JFET имеет высокое входное сопротивление, потому что …………
- изготовлен из полупроводникового материала
- вход имеет обратное смещение
- примесных атомов
- ничего из вышеперечисленного
Ответ: 2
Q16. В JFET, когда напряжение стока равно напряжению отсечки, обедненные слои ………
- почти касаются друг друга
- имеют большой зазор
- имеют умеренный зазор
- ничего из вышеперечисленного
Ответ: 1
Q17.В JFET I DSS известен как ………… ..
- сток в исток
- сток в исток при закороченном затворе
- сток в исток при открытом затворе
- ничего из вышеперечисленного
Ответ: 2
Q18. Двумя важными преимуществами JFET являются ………… ..
- Высокое входное сопротивление и квадратичный закон
- недорогой и высокий выходной импеданс
- низкий входной импеданс и высокий выходной импеданс
- ничего из вышеперечисленного
Ответ: 1
Q19.…………. имеет самый низкий уровень шума
- триод
- обычный транзистор
- тетрод
- JFET
Ответ: 4
Q20. MOSFET иногда называют ………. JFET
- много ворот
- открытые ворота
- ворота утепленные
- закороченные ворота
Ответ: 3
Q21. Какое из следующих устройств имеет самый высокий входной импеданс?
- JFET
- МОП-транзистор
- Кристаллический диод
- транзистор обыкновенный
Ответ: 2
Q22.MOSFET использует электрическое поле ………. для контроля тока канала
- конденсатор
- аккумулятор
- генератор
- ничего из вышеперечисленного
Ответ: 1
Q23. Напряжение отсечки в полевом транзисторе JFET аналогично ………. напряжение в вакуумной лампе
- анод
- катод
- сетка обрезная
- ничего из вышеперечисленного
Ответ: 3
Q24.Этот вопрос скоро будет доступен
Q25. В работе класса A входная цепь JFET ………. смещенный
- вперед
- реверс
- не
- ничего из вышеперечисленного
Ответ: 2
Q26. Если затвор полевого транзистора сделать менее отрицательным, ширина проводящего канала ……….
- остается прежним
- уменьшено
- увеличен
- ничего из вышеперечисленного
Ответ: 3
Q27.Напряжение отсечки JFET составляет около ……….
- 5 В
- 0,6 В
- 15 В
- 25 В
Ответ: 1
Q28. Входное сопротивление полевого МОП-транзистора порядка ……… ..
- Ом
- несколько сотен Ом
- кОм
- несколько МОм
Ответ: 4
Q29. Напряжение затвора в JFET, при котором ток стока становится равным нулю, называется ……….. напряжение
- насыщенность
- отсечка
- активный
- отрезной
Ответ: 2
Q30. Этот вопрос скоро будет доступен
Q31. В полевом транзисторе имеется ……… .. pn переходов по бокам
- три
- четыре
- пять
- два
Ответ: 4
Q32. Крутизна JFET находится в диапазоне ……………..
- от 100 до 500 мА / В
- от 500 до 1000 мА / В
- от 0,5 до 30 мА / В
- более 1000 мА / В
Ответ: 3
Q33. Клемма источника JEFT соответствует ………… .. вакуумной лампы
- плита
- катод
- сетка
- ничего из вышеперечисленного
Ответ: 2
Q34. Выходные характеристики JFET очень похожи на выходные характеристики ……….клапан
- пентод
- тетрод
- триод
- диод
Ответ: 1
Q35. Если площадь поперечного сечения канала в n-канальном JEFT увеличивается, ток стока ……….
- увеличен
- уменьшено
- остается прежним
- ничего из вышеперечисленного
Ответ: 1
Q36. Канал JFET находится между …………….
- вентиль и слив
- сток и исток
- вентиль и источник
- вход и выход
Ответ: 2
Q37. Для V GS = 0 В ток стока становится постоянным, когда V DS превышает ………
- отрезанный
- В DD
- В П
- o V
Ответ: 3
Q38. В некоторых технических паспортах JFET указано V GS (выкл.) = -4 В.Напряжение отсечки V p составляет …… ..
- +4 В
- -4 В
- в зависимости от V GS
- недостаточно данных
Ответ: 1
Q39. Область постоянного тока JFET находится между
- отсечка и насыщение
- отрезанный и отколовшийся
- o и I DSS
- отщипывание и поломка
Ответ: 4
Q40.В момент отсечки канал JFET ……….
- в самом широком месте
- полностью закрыта областью истощения
- очень узкая
- с обратной стороной
Ответ: 2
Q41. MOSFET отличается от JFET главным образом тем, что ………………
- номинальной мощности
- MOSFET имеет два затвора
- JFET имеет pn переход
- ничего из вышеперечисленного
Ответ: 3
Q42.Определенный D-MOSFET смещен на V GS = 0 В. В его технических данных указано, что I DSS = 20 мА и V GS (выключено) = -5 В. Значение тока стока составляет …………
- 20 мА
- 0 мА
- 40 мА
- 10 мА
Ответ: 1
Q43. N-канальный D-MOSFET с положительным V GS работает в …………
- режим истощения
- режим улучшения
- отрезанный
- насыщенность
Ответ: 2
Q44.Определенный p-канальный E-MOSFET имеет V GS (th) = -2 В. Если V GS = 0 В, ток стока составляет ……….
- 0 мА
- I D (вкл.)
- максимум
- I DSS
Ответ: 1
Q45. В усилителе на полевом транзисторе с общим истоком выходное напряжение составляет …………………
- 180 o не совпадает по фазе с входом
- в фазе с входом
- 90 o не совпадает по фазе с входом
- взято у истоков
Ответ: 1
Q46.В некотором усилителе D-MOSFET с общим истоком V ds = 3,2 В среднеквадратичное значение. и V gs = 280 мВ среднеквадратичное значение. Коэффициент усиления по напряжению …………
- 1
- 11,4
- 8,75
- 3,2
Ответ: 2
Q47. В определенном усилителе CS JFET R D = 1 кОм, R S = 560 Ом, V DD = 10 В и g м = 4500 мкс. Если резистор истока полностью отключен, коэффициент усиления по напряжению составляет …………
- 450
- 45
- 2.52
- 4,5
Ответ: 4
Q48. Определенный полевой транзистор с общим истоком имеет коэффициент усиления по напряжению 10. Если убрать шунтирующий конденсатор источника, ……………….
- прирост напряжения увеличится
- крутизна увеличится
- усиление напряжения уменьшится
- точка Q сместится
Ответ: 3
Q49. Усилитель CS JFET имеет сопротивление нагрузки 10 кОм, R D = 820 Ом.Если g м = 5 мс и V в = 500 мВ, напряжение выходного сигнала будет ……… ..
- 2,05 В
- 25 В
- 0,5 В
- 1,89 В
Ответ: 4
Q50. Если сопротивление нагрузки в приведенном выше вопросе (Q.49) убрать, выходное напряжение будет …………
- увеличение
- уменьшение
- остаться прежним
- быть нулевым
Ответ: 1
В.51. Когда штыри MOSFET не используются, имеют одинаковый потенциал благодаря использованию …………
- транспортировочная пленка
- непроводящая пена
- проводящая пена
- ремешок на руку
Ответ: 3
Вопрос 52. D-MOSFET иногда используются последовательно для создания каскодного высокочастотного усилителя, чтобы преодолеть потери ………… ..
- низкий выходной импеданс
- емкостное реактивное сопротивление
- высокий входной импеданс
- индуктивное сопротивление
Ответ: 3
В.53. U-образный материал противоположной полярности, построенный около центра JFET-канала, называется ……….
- ворота
- блок
- сток
- радиатор
Ответ: 1
Вопрос 54. При тестировании n-канального D-MOSFET сопротивление G к D =, сопротивление G к S =, сопротивление D к SS = и 500, в зависимости от полярности омметра, и сопротивление D к S = 500. Что случилось?
- короткие от D до S
- открыть G до D
- открытый D по SS
- ничего
Ответ: 4
В.55. В области постоянного тока, как I DS изменится в n-канальном JFET?
- По мере уменьшения V GS I D уменьшается.
- По мере увеличения V GS I D увеличения
- При уменьшении V GS I D остается постоянным.
- По мере увеличения V GS I D остается постоянным.
Ответ: 1
Вопрос 56. I DSS можно определить как ………
- минимально возможный ток стока
- максимально возможный ток при V GS , удерживаемом на уровне –4 В
- максимально возможный ток при V GS , удерживаемом при 0 В
- максимальный ток стока при закороченном истоке
Ответ: 3
В.57. Входное сопротивление полевого транзистора с общим затвором составляет …………
- очень низкий
- низкий
- высокая
- очень высокий
Ответ: 1
Вопрос.58. Очень простое смещение для D-MOSFET называется …… ..
- самосмещение
- смещение затвора
- смещение нуля
- делитель напряжения смещения
Ответ: 3
Вопрос 59. С E-MOSFET, когда входное напряжение затвора равно нулю, ток стока равен…..
- при насыщении
- ноль
- I DSS
- расширение русла
Ответ: 2
Q.60. Каково напряжение точки Q E-MOSFET с 30-вольтовым V DD и резистором стока 8 кОм, если I D = 3 мА?
- 6 В
- 10 В
- 24 В
- 30 В
Ответ: 1
Q.61. Когда входной сигнал уменьшает размер канала, процесс называется …….
- улучшение
- Подложка соединительная
- плата за ворота
- истощение
Ответ: 4
Вопрос 62. Какая конфигурация JFET будет подключать источник сигнала с высоким сопротивлением к нагрузке с низким сопротивлением?
- последователь источника
- общий источник
- общий сток
- общий вентиль
Ответ: 1
Q.63. Когда V GS = 0 В, JFET ……….
- насыщенный
- аналоговое устройство
- выключатель разомкнут
- выключатель разомкнут
Ответ: 1
Вопрос.64. Электроны проходят через полевой транзистор с p-каналом от ……… .. к ………… ..
- от истока до стока
- от истока до выхода
- от слива до затвора
- от стока до истока
Ответ: 4
Вопрос.65. Когда приложенное входное напряжение изменяет сопротивление канала, результат называется …………..
- насыщение
- поляризация
- отсечка
- полевой эффект
Ответ: 4
Вопрос.66. Когда используется E-MOSFET с вертикальным каналом?
- для высоких частот
- для высокого напряжения
- для больших токов
- для высоких сопротивлений
Ответ: 3
Вопрос.67. Когда JFET больше не может управлять током, эта точка называется …………
- область разбивки
- область истощения
- точка насыщения
- область отсечки
Ответ: 1
В.68. С JFET отношение изменения выходного тока к изменению входного напряжения называется ……… ..
- крутизна
- siemens
- удельное сопротивление
- усиление
Ответ: 1
Вопрос.69. Какой тип смещения JFET требует отрицательного напряжения питания?
- обратная связь
- источник
- ворота
- делитель напряжения
Ответ: 3
В.70. Как будет изменяться входной импеданс D-MOSFET в зависимости от частоты сигнала?
- С увеличением частоты увеличивается входное сопротивление.
- При увеличении частоты входное сопротивление остается постоянным. ‘
- При уменьшении частоты увеличивается входное сопротивление.
- При уменьшении частоты входное сопротивление остается постоянным.
Ответ: 3
Вопрос.71. Тип смещения, наиболее часто используемый в схемах E-MOSFET, — это ………….
- постоянный ток
- сток-обратная связь
- делитель напряжения
- смещение нуля
Ответ: 2
В.72. Кривая крутизны JFET представляет собой график …………… против ……….
- I S по сравнению с V DS
- I C по сравнению с V CE
- I D по сравнению с V GS
- I D × R DS
Ответ: 3
Вопрос.73. Усилитель на полевом транзисторе с общим истоком имеет ……… ..
- очень высокий входной импеданс и относительно низкий коэффициент усиления по напряжению
- высокий входной импеданс и очень высокий коэффициент усиления по напряжению
- с высоким входным сопротивлением и коэффициентом усиления менее 1
- без усиления по напряжению
Ответ: 1
В.74. Общая входная емкость D-MOSFET с двумя затворами ниже, поскольку устройства обычно подключаются ……… ..
- параллельно
- с раздельной изоляцией
- с отдельными входами
- последовательно
Ответ: 4
Вопрос 75. Какой компонент считается отключенным.
- транзистор
- JFET
- D-МОП-транзистор
- E-MOSFET
Ответ: 4
В.76. Что произойдет в n-канальном JFET при напряжении отсечки?
- значение V DS , при котором дальнейшее увеличение V DS не вызовет дальнейшего увеличения I D
- значение V GS , при котором дальнейшее уменьшение V GS не вызовет дальнейшего увеличения I D
- значение V DG , при котором дальнейшее уменьшение V DG не вызовет дальнейшего увеличения I D
- значение V DS , при котором дальнейшее увеличение V GS не вызовет дальнейшего увеличения I D
Ответ: 1
Ознакомьтесь с полным ресурсом по Basic Electronics Вопросы и ответы. С сотнями вопросов и ответов по главам по базовой электронике это самый полный банк вопросов во всем Интернете.
В дополнение к чтению вопросов и ответов на моем сайте, я бы посоветовал вам также проверить следующее на Amazon:
Что такое рабочая точка транзистора? — Определение и объяснение
Определение: Точка, которая получается из значений I C (ток коллектора ) или V CE (напряжение коллектор-эмиттер) , когда нет сигнала на входе известна как рабочая точка или Q-точка в транзисторе.Это называется рабочей точкой, потому что изменения I C (ток коллектора) и V CE (напряжение коллектор-эмиттер) происходят около этой точки, когда на вход не подается сигнал.
Рабочая точка также называется , точка покоя (тихая) точка или просто Q-точка, потому что это точка на характеристике I C — V CE , когда транзистор молчит или отсутствует входной сигнал применяется к схеме.Рабочую точку можно легко получить методом линии нагрузки постоянного тока. Линия нагрузки постоянного тока поясняется ниже
.Пусть, определяет рабочую точку конкретного тока цепи базы I B . В соответствии с условиями линии нагрузки, OA = V CE = V CC и OB = I C = V CC / R C показано на кривой выходной характеристики выше. Точка Q — это рабочая точка, в которой линия нагрузки постоянного тока пересекает базовый ток I B на выходных характеристических кривых при отсутствии входного сигнала.
Где I C = OD мА
В CE = OC вольт.
Положение Q-точки зависит от применения транзистора. Если транзистор используется в качестве переключателя, то для открытого переключателя точка Q находится в области отсечки, а для закрытого переключателя точка Q находится в области насыщения. Q-точка находится посередине линии транзистора, который работает как усилитель.
Примечание: В области насыщения как область базы коллектора, так и область эмиттер-база находятся в прямом смещении, и через переход протекает сильный ток.А область, в которой оба перехода транзистора имеют обратное смещение, называется областью отсечки.
Учебное пособие по биполярному переходному транзистору, БЮТ-транзистор
Биполярный электронный транзистор ( BJT ) может быть проводником, может быть проводником, который может использоваться для сдвига или усиления. На мой взгляд, обсуждение дырок и электронов выше, оставлено в отдельной главе.Здесь мне нужно изучить способ использования этих частей, а не анализировать их внутренние детали. В обучающих материалах по диодам мы часто видим, что простые диоды создаются из двух частей полупроводникового материала для создания простого PN-перехода, и что мы совместно узнали об их свойствах и характеристиках.
Основной транзистор BJT
Биполярный электронный транзистор или BJT может быть трехконтактным устройством, которое усиливает ток.это устройство, управляемое током. В биполярном электронном транзисторе электрическое явление проводится каждым свободным электроном и дыркой. Если бы это было единственным требованием, у нас могло бы не быть более комбинации последовательных диодов. Фактически, гораздо проще сделать комбинацию последовательных диодов. Ключом к созданию биполярного электронного транзистора является создание центрального слоя, основания, настолько тонкого, насколько это возможно, без замыкания поверхностных слоев, электрода и коллектора.
Транзисторы — это трехконтактные активные устройства, состоящие из совершенно разных полупроводниковых материалов, которые могут действовать как диэлектрик AN или проводник за счет приложения крошечного низкого напряжения сигнала.Существует 2 стиля BJT : NPN и PNP. Сортировка NPN состоит из 2 N-областей, разделенных p-областью. Сорт PNP состоит из 2 P-областей, разделенных N-областью An N . Целенаправленное различие между переходом PNP и транзистором NPN состоит в том, что правильное смещение переходов после срабатывания. Для любого заданного состояния работы эти направления и полярности напряжения для каждого вполне электронного транзистора прямо противоположны друг другу.
На некоторых схемах схем полупроводникового элемента кружок на изображении полупроводникового элемента опущен. Если бы нижняя область была толстой, так как во время объединения последовательных диодов все присутствующие, входящие в нижнюю часть, испускали бы нижний провод. В нашем примере полупроводникового блока NPN электроны, выходящие из электрода в нижней части, будут смешиваться с отверстиями в основании, создавая пространство для дополнительных отверстий, которые будут созданы на (+) клемме батареи в нижней части при выходе электронов.
Слово «полупроводниковый блок» может быть комбинацией двух слов «Варистор передачи», которые описывают подход к их режиму работы в период развития физической науки. Существуют два основных стиля конструкции биполярных полупроводниковых элементов, PNP и NPN , которые в первую очередь описывают физическое устройство P-типа и материалы полупроводниковых элементов, из которых они созданы. Принцип действия 2-х полупроводниковых блоков сортов PNP и NPN по площади точно такой же, единственное различие заключается в их смещении, а также полярности установки, предусмотренной для каждого вида.
Основной контролируемый ток идет от коллектора к электроду или от электрода к коллектору, в зависимости от типа полупроводникового устройства. крошечный ток, который управляет наибольшим током, идет от базы к электроду или от электрода соответствующей степени к базе, в другой раз с учетом того, какое это полупроводниковое устройство. потому что биполярное полупроводниковое устройство может быть трехконтактным.
, в первую очередь, имеется 3 возможных способа подключения его к связанной электронной схеме с одним контактом, общим для каждого входа и выхода.

