Как работает ИБП на микросхеме IR2153. Какие преимущества дает использование IR2153 в ИБП. Какие основные компоненты входят в схему ИБП на IR2153. Как рассчитать и собрать ИБП на IR2153 мощностью до 300 Вт. Какие меры защиты предусмотрены в ИБП на IR2153.
Принцип работы ИБП на микросхеме IR2153
ИБП (источник бесперебойного питания) на базе микросхемы IR2153 представляет собой эффективное решение для обеспечения стабильного электропитания различных устройств мощностью до 300 Вт. Рассмотрим основные принципы работы такого ИБП:
- IR2153 — это специализированный драйвер полумостовых схем с встроенным генератором
- Микросхема формирует управляющие импульсы для силовых транзисторов инвертора
- На выходе инвертора формируется переменное напряжение высокой частоты
- Это напряжение подается на повышающий трансформатор
- После выпрямления и фильтрации получается стабильное выходное напряжение
Таким образом, IR2153 является «сердцем» всего устройства, обеспечивая его работу в импульсном режиме с высокой эффективностью.

Преимущества использования IR2153 в ИБП
Применение микросхемы IR2153 в качестве основы ИБП дает ряд существенных преимуществ:
- Высокая частота преобразования (до 300 кГц) позволяет уменьшить габариты трансформатора
- Встроенный генератор упрощает схему и снижает количество компонентов
- Наличие «мертвого времени» между импульсами исключает сквозные токи
- Возможность работы в широком диапазоне входных напряжений
- Встроенная защита от пониженного напряжения питания
- Высокий КПД преобразования (до 90%)
Все это делает IR2153 оптимальным выбором для построения компактных и эффективных ИБП средней мощности.
Основные компоненты схемы ИБП на IR2153
Типовая схема ИБП на базе IR2153 включает следующие ключевые элементы:
- Микросхема IR2153 — драйвер полумоста
- Силовые MOSFET-транзисторы (обычно IRF740 или аналоги)
- Импульсный трансформатор на ферритовом сердечнике
- Выпрямительный мост на быстрых диодах Шоттки
- Фильтрующие конденсаторы большой емкости
- Снабберные RC-цепочки для подавления выбросов
- Цепи обратной связи для стабилизации выходного напряжения
Правильный выбор и расчет этих компонентов критически важен для обеспечения стабильной и эффективной работы ИБП.

Расчет и сборка ИБП на IR2153 мощностью до 300 Вт
При проектировании ИБП на IR2153 мощностью до 300 Вт необходимо выполнить следующие основные расчеты:
- Выбор рабочей частоты преобразования (обычно 50-100 кГц)
- Расчет параметров импульсного трансформатора
- Выбор силовых транзисторов по току и напряжению
- Расчет цепей управления затворами MOSFET
Выбор выпрямительных диодов по току и обратному напряжению- Расчет фильтрующих конденсаторов по пульсациям тока
Сборку устройства рекомендуется выполнять на печатной плате с учетом требований по минимизации паразитных индуктивностей. Особое внимание следует уделить отводу тепла от силовых компонентов.
Меры защиты в ИБП на IR2153
Для обеспечения надежной и безопасной работы в схему ИБП на IR2153 обычно включают следующие виды защиты:
- Защита от короткого замыкания на выходе
- Защита от перегрузки по току
- Тепловая защита силовых компонентов
- Защита от пониженного напряжения питания
- Защита от превышения выходного напряжения
Реализация этих защитных функций позволяет существенно повысить надежность и долговечность устройства.

Особенности настройки ИБП на IR2153
При настройке ИБП на базе IR2153 следует обратить внимание на следующие ключевые моменты:
- Установка рабочей частоты преобразования с помощью времязадающей RC-цепочки
- Настройка «мертвого времени» между импульсами управления транзисторами
- Регулировка выходного напряжения цепью обратной связи
- Установка порогов срабатывания защит
- Оптимизация снабберных цепей для минимизации выбросов напряжения
Правильная настройка этих параметров позволяет добиться максимальной эффективности и надежности работы ИБП.
Применение ИБП на IR2153
ИБП на базе микросхемы IR2153 мощностью до 300 Вт находят широкое применение в различных областях:
- Резервное питание компьютерной и офисной техники
- Источники питания для телекоммуникационного оборудования
- Системы бесперебойного питания для охранных комплексов
- Резервирование питания ответственных промышленных систем управления
- Источники питания для медицинского оборудования
Компактность, высокая эффективность и надежность делают такие ИБП оптимальным выбором для многих применений средней мощности.

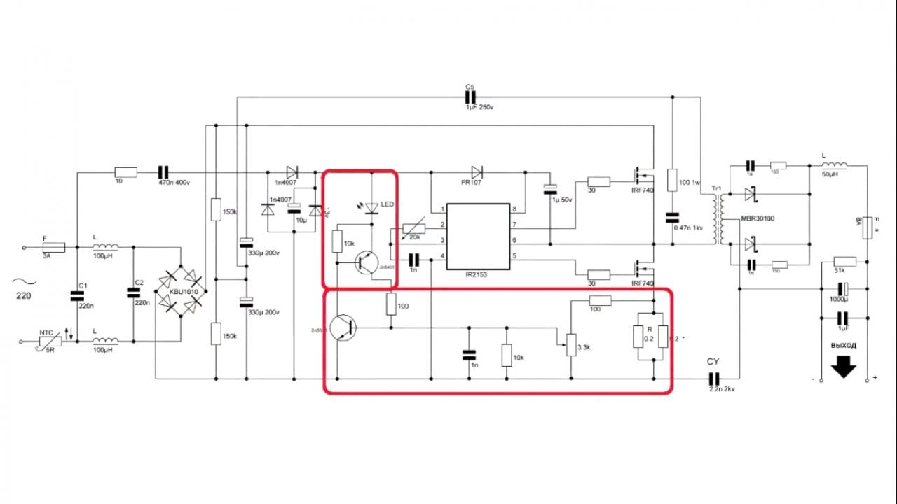
Усилитель TDA8920 2х100Вт + ИБП на IR2153. » НАШ САЙТ
Усилитель мощности на TDA8920BJ собран по схеме взятой с datasheet. Блок питания построен на ШИМ контроллере IR2153 с использованием силовых ключей IRF740 по полумостовой схеме.
- Жалоба
- 712
- 0
ПРЕДЫДУЩАЯ СЛЕДУЮЩАЯ
Похожие новости
Микросхемы стабилизаторы напряжения. В данной статье рассказано как правильно использовать характеристики микросхем линейных стабилизаторов напряжения 7805,7808,7812 и аналогичных КР142ЕН5,8,12. Самые распространенные микросхемы, |
| Ремонт приставки DVB-T2 своими руками Помните, что ремонт DVB-T2 приставки — это довольно кропотливая работа. Если Вы не уверены в своих силах, лучше обратитесь в сервисный центр. Данный материал изложен чисто информационно. |
| Обозначение, применение и параметры диодов Шоттки Диод Шоттки — полупроводниковый диод с малым падением напряжения при прямом включении. Назван в честь немецкого физика Вальтера Шоттки. В специальной литературе часто используется более полное |
| Что такое УЗО Фраза «устройство защитного отключения» знакома многим, но не каждый всегда способен сразу ответить, что такое УЗО в электрике, для чего именно оно предназначено и каков принцип работы. Во многих |
| Ионистор или Суперконденсатор. Сегодня широко распространены высокомощные приборы, которые потребляют в короткий промежуток времени большой объем электроэнергии. Для такой техники не всегда удобно использовать батареи или |
| Что такое дифавтомат. Из статьи вы узнаете, что такое дифавтомат и для чего применяют, какие бывают, устройство и принцип действия устройства, принципиальная схема, расшифровка обозначений на корпусе, как подключить. Для |
| Защитный диод (супрессор) Зачастую супрессор становится одной из составных частей импульсного питающего блока, поскольку в случае неисправности блока супрессор может защитить его от перенапряжения. Изначально защитный диод |
Мощный импульсный блок питания на IR2153
Мощный импульсный блок питания на IR2153
| Схема блока питания |
Ещё одна схема мощного импульсного сетевого блока питания на микросхеме IR2153, обеспечивает выходную мощность до 1000 ватт.
Схема базируется на микросхеме IR2153, это специализированная микросхема, предназначенная для использования в качестве драйвера управления полевыми и IGBT транзисторами в схемах преобразователей типа полумоста. Поэтому здесь не применяется стабилизация выходного напряжения, оно и не особо нужно для питания усилителей мощности звука. Проседание напряжения на выходной мощности 1000 ватт составляет около 9 вольт на оба плеча выхода. В схеме блока питания предусмотрено плавное включение, присутствует защита от короткого замыкания и от перенапряжения по входу. Защита от короткого замыкания работает следующим образом. Резисторы R11 и R12 включены в качестве датчика тока и при коротком замыкании или перегрузке на резисторах R11 и R12 образуется падение напряжения достаточной величины для открывания маломощного тиристора Т1, который открываясь закорачивает питание микросхемы генератора на основную массу, таким образом на микросхему не поступает питающее напряжение и она прекращает работу.
Питание поступает на тиристор через светодиод HL1,
светодиод будет гореть и свидетельствовать о наличии перегрузки или
короткого замыкания. Что бы вывести блок питания из защиты, нужно отключить
его от сети и устранить причину короткого замыкания, затем дождаться пока погаснет светодиод HL1, только
потом включить блок питания. Настроить защиту можно регулируя переменный многооборотный резистор R9. Транзисторы и выпрямительные диоды необходимо будет установить на теплоотвод, за неимением указанных на схеме транзисторов можно установить IRFP460, либо другой аналогичный. На схеме указан резистор R5 47 кОм по питанию
микросхемы, его следует заменить на 30 кОм 5 ватт, а лучше поставить 10 ваттный, это что бы при большой нагрузке хватило тока микросхеме IR2153, иначе
она может уйти в защиту от недостатка тока, либо начнётся пульсирование выходного напряжения,
что отразится на качестве звука. В качестве сердечника трансформатора выбран Ш-образный магнитопровод марки ETD49, который на рабочей частоте 56 кГц имеет мощность 1400 ватт, мы же будем использовать только 1000 из них.
При первом запуске блока питания обязательно установите в разрыв сетевого кабеля и ИБП лампочку 60 ватт. Если при первом включении лампочка не загорелась, это уже хорошо. При первом пуске может включиться защита от короткого замыкания и загорится светодиод HL1, так как электролиты большой емкости и в момент включения берут огромный ток, в случае если это произошло, то надо многооборотный резистор перекрутить по часовой стрелке до упора, а потом ждать пока погаснет светодиод в выключенном состоянии и пробовать включать заново что бы удостовериться в работоспособности блока питания, а потом регулировать защиту. Если все правильно спаяли и использовали правильные номиналы деталей, устройство запустится. Далее, когда удостоверились, что блок питания включается и есть все напряжения на выходе, нужно установить порог срабатывания защиты.
При настройке защиты обязательно нагрузите устройство между двумя
плечами основной выходной обмотки лампочкой
100 ватт. Когда при включении под нагрузкой (лампочка 100 ватт)
загорается светодиод HL1, нужно понемногу крутить переменный
многооборотный резистор R9 2.2 кОм против часовой стрелки пока не будет
срабатывать защита при включении. Когда при включении будет загораться
светодиод, нужно выключить и дождаться пока он погаснет и по понемногу
подкручивая по часовой стрелке в выключенном состоянии и включая опять
его пока не перестанет срабатывать защита, только нужно крутить понемногу например 1 оборот и не сразу на 5-10
оборотов, т.е. выключил подкрутил и включил, сработала защита — опять
такая же процедура в несколько раз пока не достигнете нужного
результата. Когда вы установите нужный порог, то в принципе блок питания
готов к использованию и можно убрать лампочку по сетевому напряжению и
пробовать нагрузить блок питания активной нагрузкой ну например ватт
500.На этом наладку можно считать законченной.
Следующее Предыдущее Главная страница
Использование и неправильное использование IR2153 для фидеров до 1,5кВт – ElettroAmici
Этот пункт будет рассмотрен в справочнике IR2153, а лучше будет теоретически представлен как основа для построения различных импульсных источников питания. IR2153 Высоковольтный драйвер с внутренним генератором. Это позволяет реализовать импульсные источники питания мощностью до 1,5 кВт по полумостовым схемам с минимальной схемотехникой.
Учитывая что говорят в статье IR2153 и в названии также присутствуют модели IR2151 и IR2155 хо
сделал таблицу в которой выделены ключевые отличия,
они взаимозаменяемы пока задействованные мощности не высоки, но пока мы не ниже 300Вт ничто не мешает вам без разбора использовать один из трех, если вы не хотите рисковать собой надо еще взять сильнейший IR2155.
В статье также я объясняю, в чем эти отличия и когда использовать шаблон вместо другого.
Есть два варианта одного и того же интеграла, отличаются только наличием диода на добавочное напряжение:
Блок-схема IR2153
Функциональная схема IR2153D с внутренним диодом D1
На следующем рисунке показан входной каскад, состоящий из трех операционных усилителей и триггера SR:
3 At 9 заметил это, ragionandoci какой-то ментальный туман рассеялся и я понял где я видел подобную схему, обороты повороты даже на расстоянии 50 лет продолжают использовать 555!!
Блок-схема 555
Первоначально при подаче напряжения C1 разряжен и на инвертирующем входе ОУ равен нулю, а на неинвертирующем входе есть положительное напряжение, обеспечиваемое резистивным делителем.
В результате все три имеют выходное напряжение на уровне логической единицы.
Поскольку вход R активен с нулевым уровнем, это не влияет на состояние выхода, но на входе S установится выход Q триггера, который C1 начнет заряжаться через резистор R1.
Ход напряжения на Ct показан синей линией, красной — выходное напряжение OP1, зеленой — выход Op2, Rose, Q-выход триггера и Q-выход запрещен.
Как только напряжение на Ct превысит 5 В выход OP2 обнуляется, продолжая нагружать C1 напряжение достигает значения чуть выше 10 Вольт и в это время обнуляется выход OP1, что в свою очередь приводит обнулить выход Q триггера. С этого момента С1 начинает разряжаться через резистор R1, и как только напряжение на нем станет немного меньше 10В, напряжение Op1 вернется в 1. Когда напряжение на конденсаторе Ct станет меньше 5В, напряжение Op2 будет сбросить триггер и перезапустить зарядку Ct.
В чипе есть два дополнительных модуля UV DETECT e LOGIC. Первый из них отвечает за включение процесса заряда С1 только выше определенного напряжения питания, а второй формирует импульсы задержки, которые необходимы для того, чтобы оба окончания не были токопроводящими одновременно путем короткого замыкания источника питания через источник питания.
stage.Далее происходит разделение логических уровней для средней и верхней деки на нижнюю.
Рассмотрим типовую упрощенную схему IR2153:
I контакт 8, 7 и 6, соответственно, это выходы VB, HO и VS, то есть управление питанием верхней ветви (VB), пилотирование конечной ступени (HO) и минус верхней ветви модуль управления (ВС). Следует обратить внимание на то, что когда нижняя ветвь активна, диод D1 начинает нагружать С3 факт с Т2 в проводимость, конденсатор практически подключен к земле.
После изменения состояния выходов T2 отключается, а HO через T1 переходит в проводимость. В этот момент напряжение на ВС начинает увеличиваться до уровня общей положительной мощности, учитывая, что Т1 в этих условиях имеет сопротивление в десятые доли Ом.
Получается, что для обслуживания проводящего транзистора требуется напряжение затвора как минимум на 8 вольт выше, чем напряжение питания. Он обеспечивает именно C3, нагруженный 15 вольт, что позволяет сохранять Т1 проводящим, благодаря энергии, запасенной в нем, когда Т2 был токопроводящим благодаря D1.
В этой фазе один и тот же диод не позволяет конденсаторам разряжаться от одного и того же источника питания.
Как только вывод импульсного управления 7 замыкается, транзистор T1 открывается и закрывается на своем месте T2, снова заряжая конденсатор C3 до напряжения 15 В. Значение C3 сильно зависит от времени, в течение которого он проводит ток T1. Вам следует избегать использования электролита для рабочих частот выше 10 кГц, тогда как такой Ic может работать от 10 Гц до 300 кГц.
Работает практически от 40 и 80КГц при использовании, будет достаточно мощности емкостью 220нФ, для уверенности вы выберете значение 1мкФ. Частоту генератора можно определить по этому графику в данных интеграла, для удобства прилагаю копию.
Выбор подходящего МОП-транзистора
В приведенной ниже таблице я суммировал характеристики наиболее часто используемых МОП-транзисторов, которые я нашел в этом интеграле. Полезно, если вам нужно искать эквивалент в случае поломки, просеивая таблицу, мы можем выбирать между имеющимися у нас моделями, которые, хотя и не совсем эквивалентны, все равно хорошо работают.
Может использоваться для проектирования блока питания с нуля.
Расчет относительного сопротивления затвора
Как известно, динамические свойства полевого транзистора точнее характеризуют не величиной его паразитных емкостей, а суммарным зарядом затвора-Qg. Значение параметра Qg математически взаимосвязано импульсным током с временем переключения затвора транзистора, что позволяет разработчику правильно рассчитать узел управления.
Возьмем, к примеру, очень распространенные МОП-транзисторы IRF840, представленные в таблице.
При токе стока Id = 8 А, при напряжении сток-исток Vds = 400 В и напряжении затвор-исток Vgs = 10 В заряд затвора Qg = 63 нКл.
Следует уточнить, что при одном и том же Vgs заряд затвора уменьшается с увеличением тока стока Id и с уменьшением напряжения Vds, в расчетах видно, что оба напряжения постоянны, хорошо принимают значение, обеспечиваемое производителя, небольшие изменения не влияют на окончательный результат расчетов.
Рассчитаем параметры схемы управления при условии, что необходимо достичь времени включения транзистора ton = 120 нс. Для этого управляющий ток драйвера должен иметь значение:
Ig= Qg/ ton= 63 x 10-9/ 120 x 10-9= 0,525 (А) (1)
При амплитуде управляющего импульсы напряжения на затворе Vg = 15 В, сумма выходного сопротивления драйвера и сопротивления ограничительного резистора не должна превышать:
Rmax= Vg/ Ig= 15 / 0,525 = 29(Ом) (2)
Рассчитываем выходное сопротивление в каскадном выходе драйвера для микросхемы IR2155:
Ron= Vcc/ Imax= 15В / 210мА = 71,43 Ом
Roff= Vcc/ Imax= 15В / 420мА = 35,71 Ом
С учетом рассчитанного по формуле (2) значения Rmax = 29 Ом, делаем вывод, что заданное быстродействие транзистора IRF840 не может быть получено драйвером IR2155. Если в цепи затвора установить резистор Rг = 22 Ом, время зажигания транзистора определяется следующим образом:
REon= Rg+ Rf, dove
RE = полное сопротивление
Rf = выходное сопротивление драйвера,
Rg = внешнее сопротивление в цепи затвора силового транзистора
Reon = + 71,43 = 93,43 Ом ;
Ion= Vg/ RE, dove
Ion = ток возбуждения
Vg = значение напряжения управляющего затвора
Ion= 15 / 93,43 = 160 мА;
ton= Qg/ Ion= 63 x 10-9 / 0,16 = 392 нСм
Время сна можно рассчитать по приведенным выше формулам:
REoff= Rf+ Rg= 35,71 + 22 = 57,71 Ом;
Ioff= Vg/ Reoff = 15/58 = 259 мА
toff= Qg/ Ioff= 63 x 10-9 / 0,26 = 242 нс
Для получения значения реального времени необходимо добавить время, которое физически использует транзистор для перехода от одной ступени к другой, что составляет 40 нс для состояния «включено» и 80 нс для состояния «выключено» в режиме реального времени
Ваши 392 + 40 = 432 нс, e Toff 242 + 80 = 322 нс.
Теперь осталось определить, успеет ли силовой транзистор полностью закрыться до того, как второй начнет открываться. Наконец, мы добавляем Ton и Toff, чтобы получить 432 + 322 = 754 нСм, что эквивалентно 0,754 мкСм.
Из данных видно, что DEAD TIME IR2151 нельзя использовать, так как оно составляет 0,6 мкс.
В даташите написано что Deadtime (тип.) фиксировано и зависит от модели, но есть еще очень смущающая цифра из которой вытекает что DEAD TIME и 10% длительности управляющего импульса:
Чтобы развеять сомнения, я сделал несколько тестов с двухканальным осциллографом на базовой схеме, чтобы увидеть, что получилось, любопытство ребенка к вещам для меня не новым никогда не терялось, вот результат:
Напряжение 15 В, частота 95 кГц. Как видно из фотографии, при развертке 1 мкс длина паузы чуть больше одного деления, что точно соответствует 1,2 мкс.
Кроме того, уменьшение частоты можно увидеть следующим образом:
Как видно из рисунка до частоты 47 кГц время паузы практически не меняется, то та часть, которая говорит о том, что Dead time (подсказка) 1,2 мс верно.
Так как цепи уже функционировали, невозможно было сдержать еще один эксперимент, понизив напряжение питания, чтобы частота генератора не увеличилась. В результате получается следующее изображение:
Однако ожидания не оправдались, вместо увеличения частоты я стал свидетелем ее снижения, однако, к счастью, разброс составляет менее 2%.
Значения незначительные, учитывая изменение предложения более чем на 30%. Также следует отметить, что время паузы несколько увеличено. Этот факт неплох, когда управляющее напряжение уменьшается, незначительно изменяя время открытия и закрытия силовых транзисторов, а увеличение паузы в этом случае очень полезно.
Обратите внимание, что UV DETECT со своей функцией блокирует генератор в случае чрезмерного понижения напряжения питания и затем повторно активирует микросхему, когда оно выходит за пределы минимального уровня.
Теперь вернемся к нашему примеру, с резистором затвора 22 Ом замыкание и открытие по-прежнему составляет 0,754 мкСм против IRF840, это значение меньше, чем пауза 1,2 мкС, характерная для самой микросхемы.
Итак, с IR2155 и IR2153 через резисторы 22 Ом можно управлять IRF840, но наверняка IR2151 будет отброшен, как и слишком малое мертвое время, т.к. транзисторы нужно знать о 259но это 160 мА, а у IR2151 максимальное значение 210 но это 100 мА. очевидно, можно увеличить сопротивление, установленное в затворе силового транзистора, но в этом случае есть риск выйти за мертвое время.
Для снижения шума переключения силовых транзисторов в импульсном блоке питания используется шунтирующий резистор последовательно с конденсатором, включенным параллельно обмотке трансформатора. Этот узел называется снаббером. Резистор диапазона подавления выбирают с оценкой в 5-10 раз больше сопротивления сток-исток MOSFET.
Емкость определяется выражением:
C = TDT / 30 x R
TDT — время выключения верхнего и нижнего транзистора.
Исходя из того, что длительность переходного периода составляет 3RC, она должна быть в 10 раз меньше продолжительности TDT.
Демпфер, задерживающий моменты открытия и закрытия полевого транзистора, управляющий колебаниями напряжения относительно его двери и уменьшающий скорость изменения напряжения между стоком и затвором. Следовательно, пиковые значения импульсных импульсов тока невелики и срок их службы больше. Почти не изменяя период включения, демпфирующая схема значительно сокращает время выключения полевого транзистора и ограничивает спектр генерируемых помех, вы можете найти его в положении, нарисованном независимо или непосредственно параллельно обмотке trasgormatore, различия между двумя конфигурации настолько незначительны, что на практике считаются взаимозаменяемыми.
Вот несколько практических моделей, которые можно увидеть вокруг.
Почти ни на одной из следующих схем не указано количество витков в трансформаторах, потому что их надо рассчитывать по характеристикам самого трансформатора, а также потому, что в большинстве случаев схемы, которые я нашел, не указаны.
Самый простой импульсный блок питания с IR2153 Представляет собой электронный трансформатор с минимумом функций:
на схеме 1 лишней функции нет, а вторичка образована двумя двухполюсными силовыми выпрямителями состоящими из пары двойных диодов Шоттки . Способность вывода 220 мкФ на мост рассчитывается по эмпирической формуле 1 мкФ на ватт на нагрузке. В данном случае используется стереоусилитель мощностью 100 Вт на канал. Два конденсатора 2u2 на первичной обмотке трансформатора располагаются в диапазоне от 1 до 2u2.
Мощность зависит от сердечника трансформатора и максимального тока силовых транзисторов и теоретически может достигать 1500 Вт. Практически в этой схеме максимальный ток зависит от температуры транзистора STP10NK60Z, максимальный ток 10 А, если у вас всего 25 градусов. При температуре соли кремния до 100 градусов снижается до 5,7А и говорят о температуре кремния, а не о температуре радиатора.
Таким образом, максимальную мощность необходимо выбирать согласно делению тока транзистора на 3, если питается усилитель мощности и деленному на 4, если питается постоянная нагрузка, например лампы накаливания.
Тем не менее, теоретически вы можете питать усилитель
10/3 = 3,3 А 3,3 А x 155 В = всего 511 Вт.
Для постоянной нагрузки 10/4 = 2,5 А 2,5 А x 155 В = 387 Вт.
Из расчетов взято фиксированное напряжение 155В, откуда взялось это значение? Оно выводится из действующего напряжения на сглаживающем конденсаторе при максимальной мощности, значение эмпирическое, но, оно не сильно отличается от реального значения и позволяет нам упростить себе жизнь без слишком больших отклонений от реального.
В обоих случаях предполагается 100% доходность, которая недостижима.
Кроме того, желая получить максимальную мощность 1500 Вт, учитывая потребность в 1 мкФ мощности первичного источника питания на каждый ватт мощности нагрузки, необходимо один или несколько конденсаторов, чтобы получить общую емкость 1500 мкФ и нагрузить их. должен быть плавный пуск, чтобы не прыгать счетчик при каждом переключении.
большая мощность и защита по току в следующей схеме 2:
Это реализовано защитой от перегрузки благодаря трансформатору тока.
В большинстве случаев используется ферритовое кольцо диаметром 12 х 16 мм, в которое заключены 60 х 80 бифилярных витков изолированного провода диаметром 0,1 мм. Чтобы сформировать отвод центра обмотки для вторичной обмотки. Первичная обмотка выполнена намоткой от одной до двух витков, иногда для удобства также делается полуторавитковая, при вступлении в действие понижает мощность интегральной схемы, вызывая, благодаря внутренним защитам, остановку возбуждения оконечных . После того, как электролит SCR отключится, SCR выключится и восстановит правильное питание, чтобы запустить окончательный штатный режим.
Два резистора 62К, включенные параллельно, позволяют питать интегральную схему с хорошим размахом первичной мощности (180…240В). Чтобы не перегружать внутренний стабилитрон, если он использует внешний от 1,3 Вт до 15 В.
Дополнительная схема на основе нижнего транзистора позволяет плавный запуск с более низкой частотой, до полного заряда в ± 80 В конденсаторов 1000 мкФ.
С делителем 330К-4к7 и подключенными к нему диодами нагружен изначально от электролита 4у7, такое напряжение затвора в транзисторе которое увеличивает мощность автогенератора, как раз хватает времени зарядить и конденсаторы не перегружая феррит трансформатора .![]()
По прошествии этого времени транзисторный блок и интегральная схема снова работают на своей рабочей частоте.
Наличие демпферной сети устраняет большую часть помех, вызванных фидером.
Еще один вариант импульсного источника питания, способный обеспечить нагрузку 1500 Вт, содержит систему плавного пуска основного источника питания, а вторичный имеет защиту от перегрузки, а также создает напряжение для вентилятора принудительной вентиляции помещения. ребро охлаждения. Проблема быстрого отключения силового мосфета решается с помощью двух транзисторов BD138, они предельно просто разряжают затворную емкость мосфета.
Такая система позволяет использовать относительно мощные элементы как IRFPS37N50A, SPW35N60C3, не говоря уже о IRFP360 и IRFP460.
В момент первичного зажигания напряжение на силовой диодный мост поступает через резистор 360 Ом, так как реле разомкнуто. Кроме того, напряжение на резисторе 47k Он подается на микросхему одновременно через два резистора 33e da 360, которые относятся к клемме FAN и катушке реле.
С ними конденсатор заряжается постепенно от 100мкФ Так как вторая часть катушки реле является частью стабилитрона и тристерин как только это напряжение достигнет 13В сработает тристерин который возбудит реле. Здесь надо помнить, что IR2155 начинает работать уже при напряжении питания примерно 9 В.V, то при возбуждении реле оно уже работает, вырабатывая управляющие импульсы для управления первичкой.
Пилотирование что происходит при пониженной мощности видно что при разомкнутом реле проходит через резистор 360В. Существенно этот трюк для ограничения зарядного тока конденсаторов фильтра вторичного питания. Когда катушка реле запитана от тиристора, его контакты шунтируют оба ограничительных резистора.
В трансформаторе предусмотрена дополнительная обмотка для питания вентилятора охлаждения (FAN), его сопротивление с ограничением тока.
В последнее время мне требовался стабилизатор низкого напряжения, но начиная с высокого пускового напряжения, тот, что ниже, является элегантным решением этой проблемы, MOSFET T2 эксплуатируется как диод, когда вы поднимаетесь по напряжению, найдите быстрые диоды, которые выдерживают большие токи, конечно дороже обычных мосфетов.
схема 5 с использованием IR2155 для схемы вольтодобавки. В этой схеме высокий драйвер подключен к напряжению питания:
Как и в предыдущем варианте, замыкание силовых транзисторов производится двумя BD140. Первоначально часть края автомобильного аккумулятора с 12В, а затем подается напряжение, стабилизированное на уровне 15В, через диоды подавления перенапряжений, ограничительный резистор и стабилитрон стабилизируют напряжение питания интегрально.
На схеме нет термовыключателя, который необходимо зафиксировать в оребрении, он отключит напряжение REM, отключив встроенный. Эти диоды должны быть быстродействующими серии SF16, HER106 и др.
Этим, я думаю, я прояснил многие аспекты этого семейства интегрированных, но в качестве последнего удовольствия поместите адаптер, который я использую для своего усилителя 200 + 200 Вт, реализованный с трансформатором, извлеченным из блока питания ПК, спасенного со свалки.
Unica Кроме того, на схеме отсутствует снабберная цепь, состоящая из резистора 100 Ом с последовательным конденсатором от 100 пФ параллельно каждому диоду на вторичной обмотке.
Такая последующая модификация также делает его пригодным для классических линейных усилителей.
В нем есть плавный пуск эми фильтр и защита от чрезмерных поглощений, многие из пассивных компонентов являются оригинальным питанием, зачем искать в другом месте то, что было под рукой?
Я намеренно не стал объяснять эту последнюю схему, чтобы увидеть, действительно ли сказанное в статье для чего-то полезно.
Amilcare Greetings
12 В / 230 В, 50 Гц, прямоугольный инвертор с IR2153
12 В / 230 В, 50 Гц, прямоугольный инвертор, с IR2153 Это более современная версия инвертора 12 В / 230 В постоянного/переменного тока. Он управляется схемой IR2153. Эта интегральная схема лучше, чем
555, потому что он имеет два выхода, специально предназначенных для управления полевыми МОП-транзисторами, защиту IR2153 от пониженного напряжения (низкое напряжение питания).
Это хорошо для высокой эффективности
и надежность.
Трансформатор сетевой с двумя вторичными обмотками 12В и должен быть
рассчитан на максимальную требуемую нагрузку.
Теплоотвод
два силовых транзистора должны иметь радиатор в зависимости от нагрузки. Они монтируются на изоляционных прокладках.
Вы также можете использовать отдельный радиатор для каждого транзистора и не использовать изоляционные прокладки, но тогда радиаторы не должны соприкасаться друг с другом.
и не должен быть заземлен.
Источник должен быть достаточно жестким, напряжение питания должно
быть в пределах 9- 14В. При напряжении питания ниже 9В цепь IR2153 отключается, предотвращая повреждение аккумулятора, инвертора или блока питания. Поставка подходит плавкий предохранитель.
В приборах, не зависящих от частоты 50 Гц, можно использовать более высокую частоту,
около 100 — 300 Гц. Это снижает мощность в режиме ожидания. Частоту можно регулировать, изменяя значения Rx и Cx.
Также легко изменить систему с 50 Гц на 60 Гц, просто уменьшив значение R генератора на 1/6 (с 270 кГц до примерно 220 кГц).
MOSFET может быть IRFZ44 для нагрузки до 200 Вт, IRFZ48 до 350 Вт или IRF3205 до 600 Вт.
Для мощности выше 600 Вт возможно параллельное соединение нескольких транзисторов IRF3205.
Очень хорошие параметры имеет и IRF1405.
Этот тип преобразователя мощности постоянного/переменного тока имеет нестабилизированное выходное напряжение прямоугольной формы.
Предупреждение:
При работе с силовым инвертором будьте осторожны — выходное напряжение смертельно опасно, хотя входное напряжение безопасно.
Выходное напряжение изолировано от земли, но если вы прикоснетесь к обеим выходным клеммам, напряжение будет одинаковым.
опасно, как напряжение в сети. Все, что вы делаете на свой страх и риск. Автор не несет ответственности за любой ваш вред.
Схема прямоугольного инвертора 12 В / 230 В 50 Гц с IR2153.
корпус TO220 MOSFET распиновка — (одинаковая для всех транзисторов)
Примечание для лам:
-Силовой трансформатор должен соответствовать мощности инвертора, миниатюрный трансформатор не позволяет построить преобразователь большой мощности.

Во многих