Как выявить межвитковое замыкание в электродвигателе. Какие существуют способы проверки обмоток на межвитковое замыкание. Как правильно использовать мультиметр для диагностики электродвигателя. Каковы основные признаки межвиткового замыкания. Почему возникает межвитковое замыкание в обмотках двигателя.
Что такое межвитковое замыкание и почему оно возникает
Межвитковое замыкание — это один из самых распространенных видов неисправностей электродвигателей. Оно возникает при нарушении изоляции между соседними витками обмотки, что приводит к короткому замыканию между ними.
Основные причины возникновения межвиткового замыкания:
- Перегрев обмоток из-за перегрузки двигателя
- Механические повреждения изоляции проводов
- Старение изоляционных материалов
- Попадание влаги или агрессивных веществ на обмотку
- Заводской брак или некачественный ремонт
При возникновении даже небольшого межвиткового замыкания работа двигателя существенно нарушается. Поэтому крайне важно своевременно выявлять и устранять данную неисправность.

Признаки межвиткового замыкания в электродвигателе
Как распознать межвитковое замыкание в работающем электродвигателе? Существует ряд характерных признаков:
- Повышенный нагрев корпуса двигателя, особенно в зоне обмоток
- Появление запаха горелой изоляции
- Повышенный шум и вибрация при работе
- Снижение скорости вращения и мощности
- Рывки и неравномерность вращения вала
- Увеличение потребляемого тока
При обнаружении одного или нескольких признаков необходимо немедленно отключить двигатель и провести его диагностику. Игнорирование симптомов может привести к полному выходу электродвигателя из строя.
Методы проверки обмоток на межвитковое замыкание
Существует несколько способов диагностики межвиткового замыкания в обмотках электродвигателя:
- Визуальный осмотр — позволяет обнаружить явные повреждения изоляции, подгоревшие участки обмотки
- Измерение сопротивления обмоток — выявляет существенные отклонения от нормы
- Проверка изоляции мегаомметром — определяет состояние изоляции относительно корпуса
- Метод падения напряжения — точно локализует место замыкания
- Индукционный метод — позволяет выявить даже незначительные замыкания
Каждый метод имеет свои особенности применения. Для надежной диагностики рекомендуется использовать комплекс методов.

Как проверить электродвигатель на межвитковое замыкание мультиметром
Мультиметр — доступный прибор, позволяющий провести базовую проверку обмоток на межвитковое замыкание. Порядок проверки:
- Отключите двигатель от питания и разберите его для доступа к обмоткам
- Переведите мультиметр в режим измерения сопротивления
- Измерьте сопротивление каждой обмотки, прикладывая щупы к ее выводам
- Сравните полученные значения — они должны быть примерно одинаковыми
- Проверьте отсутствие замыкания между обмотками и на корпус
Существенная разница в сопротивлении обмоток (более 10%) или низкое сопротивление изоляции указывают на вероятность межвиткового замыкания. Однако для точной диагностики требуются дополнительные методы проверки.
Индукционный метод выявления межвиткового замыкания
Индукционный метод является одним из самых эффективных способов обнаружения межвиткового замыкания. Принцип действия основан на создании переменного магнитного поля в обмотке и анализе наведенной в ней ЭДС.
Для проведения проверки используется специальный прибор — индикатор межвитковых замыканий. Порядок диагностики:

- Подключите щупы прибора к выводам обмотки
- Включите индикатор для создания магнитного поля в обмотке
- Медленно перемещайте датчик вдоль обмотки
- При прохождении зоны замыкания прибор подаст сигнал
- Отметьте место с максимальным показанием прибора
Индукционный метод позволяет не только выявить факт межвиткового замыкания, но и точно локализовать его место. Это значительно упрощает последующий ремонт обмотки.
Метод падения напряжения для локализации замыкания
Метод падения напряжения позволяет определить точное расположение межвиткового замыкания в обмотке. Суть метода заключается в измерении падения напряжения на небольших участках обмотки при пропускании через нее тока.
Последовательность проверки:
- Подключите источник постоянного тока к выводам обмотки
- Установите ток, равный 10-20% от номинального
- Измерьте падение напряжения между соседними витками
- Сравните полученные значения — они должны быть одинаковыми
- Резкое снижение напряжения указывает на место замыкания
Данный метод требует аккуратности и соблюдения мер безопасности при работе с электричеством. Но он позволяет с высокой точностью найти даже небольшие замыкания между витками.

Как предотвратить межвитковое замыкание в электродвигателе
Для снижения вероятности возникновения межвиткового замыкания следует соблюдать ряд профилактических мер:
- Не допускать перегрузки двигателя выше номинальной мощности
- Обеспечить нормальные условия охлаждения
- Защитить двигатель от попадания влаги и агрессивных веществ
- Своевременно проводить техническое обслуживание
- Использовать качественные материалы при ремонте
- Периодически проверять сопротивление изоляции обмоток
При правильной эксплуатации и своевременном обслуживании срок службы обмоток электродвигателя значительно увеличивается. Это позволяет избежать дорогостоящего ремонта и простоя оборудования.
Как определить межвитковое замыкание в двигателе | Электрик Инфо
Добрая половина всех случаев неисправностей электродвигателей приходится на межвитковое замыкание. Межвитковым замыканием называется короткое замыкание между разными витками одной катушки или секции обмотки электрической машины. Причин межвитковых замыканий может быть несколько.
Причины межвитковых замыканий
Одна из причин межвиткового замыкания — перегрузка электродвигателя по току, когда нагрузка на двигатель в течение значительного промежутка времени превышает номинальную. В этом случае обмотка статора разогревается от чрезмерного тока настолько сильно, что изоляция в каком-то ее месте может разрушиться и способствовать короткому замыканию между соседними витками. Нормальный ток статора под нагрузкой всегда можно посмотреть в паспорте двигателя либо на информационном шильдике на его корпусе.
Перегрузка может случиться, например, из-за нештатного режима эксплуатации оборудования, приводимого в действие данным двигателем. Кроме того причиной токовой перегрузки может стать механическое повреждение непосредственно двигателя: заклинивание ротора, стопорение подшипников и т. д.
Не исключен также заводской брак обмотки, либо нарушение целостности изоляции во время ручной перемотки статора в кустарных условиях. При несоблюдении условий хранения или эксплуатации электродвигателя, случайно попавшая внутрь влага способна навредить изоляции и привести к межвитковому замыканию.
Так или иначе, какой бы ни оказалась причина межвиткового замыкания, с ним пострадавший двигатель нормально работать уже точно не сможет, либо проработает, но недолго. Поэтому при обнаружении симптомов межвиткового замыкания, следует незамедлительно начать его поиск с целью скорейшего устранения.
Как выявить межвитковое замыкание
Существует несколько простых проверенных способов выявить наличие межвиткового замыкания. Симптомом обычно является перегрев одной части статора по отношению ко всем остальным его частям.
Если данное явление наблюдается, то двигатель необходимо остановить, если надо — снять с оборудования, и подвергнуть точной диагностике.
Прежде всего можно воспользоваться токовыми клещами. Достаточно по очереди измерить токи каждой из фаз обмотки статора, и если в одной из них ток существенно больше чем в остальных, то это — явный признак того, что место замыкания находится в соответствующей части обмотки. Предварительно необходимо убедиться, что напряжение на все выводы (между каждой парой из трех фаз) подается одинаковое, то есть проверить отсутствие перекоса фаз. Для этого пользуются вольтметром, поочередно измеряют напряжения на трех фазах.
Три части трехфазной обмотки следует прозвонить омметром. Сопротивления всех трех обмоток по-отдельности должны быть одинаковыми. Используемый прибор должен обладать достаточно высокой точностью, ведь если имеет место замыкание всего между двумя витками, то различие в сопротивлениях будет минимальным, и его невозможно будет различить если обмотка выполнена толстым проводом.
Наличие замыкания на корпус можно проверить при помощи мегаомметра. Для этого один щуп прибора прикладывается к корпусу двигателя, второй — поочередно к каждому из выводов обмоток. В исправном двигателе сопротивление на каждой из фаз должно быть значительным (смотрите — Как правильно пользоваться мегаомметром).
Не будет лишним визуально рассмотреть обмотку статора. Чтобы это сделать, нужно будет снять с двигателя крышки, вытащить ротор и внимательно рассмотреть всю обмотку секция за секцией. Если замыкание есть, то подгоревшее место наверняка будет видно сразу.
Если у вас под рукой есть понижающий трехфазный трансформатор на напряжение в районе 40 вольт, то используйте его для проверки целостности статора. Выньте ротор, подключите трансформатор, включите его в сеть. Возьмите железный шарик от подшипника и запустите его в статор, немного ускорив щелчком пальца, так чтобы шарик начал бегать по кругу вслед за вращающимся магнитным полем, имитируя вращение ротора.
В случае если шарик остановился и застрял на одном месте статора — значит в этом месте межвитковое замыкание.
Если нет шарика, возьмите пластину трансформаторной стали или железную линейку, приложите ее внутри к статору и перемещайте по кругу. В том месте где пластинка начнет заметно дребезжать — есть межвитковое замыкание. Если межвиткового замыкания нет, то пластинка будет везде примагничиваться к статору. Прежде чем использовать способ с шариком или с пластинкой, убедитесь, что двигатель питается от понижающего трансформатора, иначе можно получить поражение электрическим током.
Смотрите также: Несколько способов проверки обмотки на короткое замыкание в картинках
Рекомендую также посмотреть:
Как сделать простейший двигатель за 10 минут (интересные эксперименты)
Как правильно пользоваться токоизмерительными клещами
Донат на развитие проекта Электрик Инфо: Пожертвование на развитие сайта
Как проверить статор на межвитковое замыкание мультиметром
В бытовых приборах и оборудовании установлены различные типы электродвигателей. Эти различия зависят от условий эксплуатации, назначения и выполняемых ими функций. Например, в электродрелях, миксерах, кухонных комбайнах, пылесосах, стиральных машинах и других устройствах с частым изменением скорости вращения вала применяются коллекторные двигатели.
Если требуется обеспечить долговременный стабильный режим работы, то в таком оборудовании используются уже асинхронные электродвигатели, наиболее подходящие для небольших самодельных станков. Тем не менее, во всех случаях часто приходится решать вопрос, как проверить якорь электродвигателя в домашних условиях. Современные сервисные услуги достаточно дороги, поэтому очень многие пытаются самостоятельно обнаружить неисправность и выполнить ремонт.
Коллекторные двигатели и основные неисправности якоря
Коллекторные электродвигатели рассчитаны на работу от бытовых сетей, напряжением 220В. Практически все они являются синхронными агрегатами.
В отличие от асинхронных электродвигателей, коллекторные устройства состоят из неподвижного статора и вращающейся обмотки на валу – якоря. Напряжение на них подается с помощью щеточно-графитного устройства, которое и есть коллектор.
Основная причина, требующая проверки якоря и других деталей, состоит в появлении искр. Активное искрение свидетельствует об износе щеток и коллекторного узла или нарушении контактов. Кроме того, искры могут появиться в результате межвиткового замыкания, то есть, замыкания обмоток в коллекторе. Появление таких нарушений требует качественной диагностики, начиная с визуального осмотра и заканчивая проверкой мультиметром.
Первоначальный осмотр позволяет выявить оборванные или выгоревшие обмотки, а также выгорание в точках их подключения. Поэтому, в первую очередь следует обращать внимание на состояние обмоток и целостность витков. Если обмотки почернели полностью или частично, это уже указывает на определенные проблемы с якорем. Иногда изоляцию достаточно просто понюхать, чтобы определить характерный запах гари.
Более точную информацию можно получить путем проверки якоря мультиметром. Прозвонка выполняется поэтапно, захватывая все элементы двигателя:
- Вначале прозваниваются попарные выводы обмоток статора к ламелям. Сопротивления на каждом из них должны иметь одинаковое значение.
- Далее проверяется сопротивление между ламелями и корпусом якоря. В норме оно должно быть бесконечным.
- Целостность обмотки проверяется путем прозвонки выводов.
- После этого проверяется состояние цепи между корпусом статора и выводами якорной обмотки. При наличии пробоя на корпус, бытовое устройство категорически запрещается подключать к напряжению. В этом случае требуется обязательный ремонт или полная замена неисправных деталей.
После ремонта коллекторного электродвигателя нужно соединить все элементы между собой и подключить устройство к питанию 220В. Если агрегат работает нормально, значит ремонт выполнен правильно.
Проверка асинхронного электродвигателя
Кроме коллекторных, в быту можно встретить и асинхронные двигатели, устанавливаемые в некоторых моделях стиральных машин или в компрессорах холодильников. Гораздо чаще они используются в компрессорах, насосах, различных станках и другом оборудовании. Несмотря на высокую надежность, данные электродвигатели также подвержены поломкам и неисправностям. В этих конструкциях роль якоря выполняют обмотки статора, поэтому визуальный осмотр нужно начинать именно с них.
Часто обмотки перестают работать, когда они отсырели или, произошел обрыв витков. Поэтому если двигатель очень долго не эксплуатировался, необходимо выполнить проверку сопротивления изоляции с помощью мегомметра. При отсутствии мгаомметра, агрегат в целях профилактики рекомендуется разобрать и сушить обмотки статора в течение нескольких суток.
Вполне возможно, что причина неисправности кроется не в самом электродвигателе, а связана с какими-либо другими факторами. Поэтому, прежде чем начинать ремонтировать сам агрегат, следует убедиться в наличии напряжения, проверить магнитные пускатели, кабели подключения, тепловое реле. Если в схеме имеется конденсатор, его тоже нужно проверить. При исправности всех перечисленных элементов, можно приступать к разборке двигателя для первичного осмотра. Проверка должна проводиться при полном отсутствии электропитания. Необходимо предотвратить самопроизвольное или ошибочное включение агрегата.
В процессе осмотра, кроме других деталей, особенно тщательно проверяются обмотки статора. Они должны быть целыми, без торчащих или оторванных проводков. Особое внимание следует обращать на черные пятна, указывающие на возможное подгорание проводов. В исправном состоянии проводники имеют темно-красный цвет. Почернение наступает при выгорании электроизоляционного лака, наносимого на их поверхность. При осмотре может быть выявлено полное или частичное выгорание обмотки и межвитковое замыкание. При частичном выгорании двигатель будет работать и быстро нагреваться.
Поэтому обмотка в любом случае перематывается полностью.
Если внешний осмотр не дал результатов, дальнейшую диагностику нужно проводить с помощью измерительных приборов. Чаще всего для этих целей используется мультиметр, позволяющий определить целостность обмотки, наличие или отсутствие пробоя на корпус.
В двигателях на 220В прозваниваются пусковая и рабочая обмотки. Сопротивление пусковой должно быть в 1,5 выше, чем у рабочей. В электродвигателях на 380В, подключаемых звездой или треугольником, схема разбирается, после чего поочередно прозванивается каждая обмотка. Сопротивление на каждой из них должно быть одинаковым, с отклонением не более чем на 5%. Также все обмотки обязательно прозваниваются между собой и на корпус. Если значение сопротивления не бесконечно, это свидетельствует о наличии пробоя обмоток на корпус или между собой. В этом случае требуется их полная перемотка.
Отдельно проверяется сопротивление изоляции обмоток двигателя. В этом случае мультиметр не поможет, потребуется мегомметр на 1000В, подключаемый к отдельному источнику питания. При выполнении измерений один провод прибора касается корпуса двигателя в неокрашенном месте, а другой провод поочередно соединяется с каждым выводом обмотки. Если сопротивление изоляции составляет менее 0,5 Мом, значит двигатель требует просушки. При выполнении измерений нужно соблюдать осторожность и не касаться измерительных проводов. Измеряемое оборудование должно быть обесточено, продолжительность измерений составляет не менее 2-3 минут.
Наибольшую сложность представляет поиск межвиткового замыкания. Его невозможно выявить при визуальном осмотре. Для трехфазных двигателей применяются специальные измерители индуктивности, которые в норме показывают одинаковое значение на всех обмотках. При наличии повреждения, индуктивность у такой обмотки будет наиболее низкой.
Во время эксплуатации любого оборудования периодически возникают поломки разного характера, которые требуют качественного ремонта.
Распространенные сегодня электродвигатели не являются тому исключением. Такие агрегаты могут выходить из строя в результате межвиткового замыкания. В такой ситуации может сгореть исправный, на первый взгляд, двигатель. Именно поэтому специалисты стараются своевременно определить замыкание межвиткового типа, чтобы качественно устранить причину неисправности.
Описание
Сложное межвитковое замыкание может возникнуть по причине нарушения изоляционного слоя ответственных элементов в многофункциональных электротехнических агрегатах. В классическом двигателе, кроме распространенного замыкания на корпус, часто присутствуют и другие проблемы. Чаще всего это может быть спровоцировано выходом из строя обмотки ротора или же статора. Специалистам удалось установить, что классическое межвитковое замыкание возникает в результате перегрева мотора. Когда на устройство воздействует повышенная температура, то сложно избежать разрушения нанесенного производителем лака, который выполняет роль надежной оболочки. Из-за этого витки оголяются и начинают постепенно взаимодействовать друг с другом, вызывая тем самым короткое замыкание. Даже если это точечная проблема, двигатель все равно не будет функционировать как раньше. Ликвидировать поломку можно только при помощи качественной перемотки.
Элементарная проверка
Первым делом необходимо аккуратно установить индуктор на платформе тормозного изделия и включить его в сеть. Переключатель следует перевести в положение 4. Якорь аккуратно укладывают на полюса индуктора, после чего закрепляют на валу приспособление для проворачивания якоря. Можно включить стенд. Мастеру предстоит аккуратно прижать щупы контактного агрегата к двум соседним коллекторам якоря. Немного проворачивая механизм, нужно отыскать положение, при котором показания механизма будут находиться на максимальной отметке. При помощи резистора устанавливают стрелку устройства на максимально удобную отметку шкалы. Необходимо постепенно проворачивать якорь, не меняя при этом пространственного положения щупов.
Мастеру остается только считать показания прибора.
Важные нюансы
Экспертами был разработан универсальный прибор для проверки межвиткового замыкания. Но первым делом нужно точно установить факт отсутствия дополнительной нагрузки на мотор. Проблема может возникнуть по причине засорения воздушной системы или заедания механического отдела. Чтобы безошибочно определить межвитковое замыкание, необходимо некоторое время понаблюдать за работающим двигателем. В такой ситуации мастер заметит интенсивное круговое искрение. Может ощущаться неприятный запах горелой изоляции. Чтобы ликвидировать проблему, нужно ее своевременно определить. При стандартном визуальном осмотре, обмотки якоря не должны быть вспученными или почерневшими. Указывать на проблему может запах горелого. Мастер должен убедиться в том, что между пластинами коллектора нет замыкания.
Универсальный агрегат
При помощи многофункционального прибора для проверки межвиткового замыкания можно безошибочно измерить сопротивление между обмоткой и корпусом. В рабочем состоянии разница полученных данных остается незначительной. Если полученный показатель превышает отметку 11 процентов, то качественного ремонта не избежать. Мастеру придется заменить всю обмотку, которая будет иметь меньшее сопротивление. Основные ремонтные работы должны быть направлены на перематывание неисправных деталей. Такие манипуляции доступны только в специальных условиях. Работу можно доверить исключительно специалистам.
Помощь мультиметра
Универсальность этого устройства позволяет выполнить проверку межвиткового замыкания, чтобы своевременно устранить имеющуюся поломку. Любые ремонтные работы должны начинаться с разборки якоря электродвигателя. Причины могут возникнуть по следующим причинам:
- Износ и поломка щеток.
- Замыкание между пластинами.
- Отсутствие контакта на клеммах.
- Плохая изоляция.
- Слишком высокая температура для пластин коллектора.
Многолетний опыт экспертов свидетельствует о том, что сломанный стартер издает характерный звук гула, появляются искры, меняется интенсивность вращения якоря, образуются вибрации во время работы.
Самостоятельный ремонт
Чтобы проверить межвитковое замыкание на якоре, нужно аккуратно приложить к пластине коллектора стартер лампы. Нужно посмотреть, загорится лампочка либо нет. Если лампочка сработала, тогда мастеру нужно подумать о замене обмотки или всего ротора. Но если реакции нет, проверку нужно выполнить омметром. Сопротивление должно быть максимально низким, не более 9 кОм. Если замыкание межвитковое, тогда пригодится определенный прибор для проверки якоря стартера. Устранить эту проблему можно в том случае, если выровнять все провода и очистить их от лишнего мусора. Если все перечисленные рекомендации не подействовали, остается только выполнить перемотку якоря. При распайке коллекторных выводов необходимо демонтировать ротор и тщательно зачистить поверхность при помощи бормашины. Определить сгоревший аккумулятор можно только с помощью аккумулятора.
Вариант для профессионалов
Специалисты привыкли использовать качественный прибор для межвиткового замыкания. Такой агрегат предназначен исключительно для профессионального ремонта электрооборудования. Для работы понадобится катушка со скобой. Классическим мультиметром можно определить только обрыв на якоре. Для более качественной диагностики лучше использовать аналоговый тестер. Между всеми ламелями обязательно замеряют сопротивление. Во всех случаях показатели должны быть идентичными. В некоторых случаях обмотки могут не сгореть, да и коллектор остается невредимым. Определить замыкание межвиткового типа можно с помощью прибора с прочной скобой от трансформатора. Мультиметр устанавливают на отметку 180 кОм. Щуп аккуратно замыкают на массу, а второй поочередно прикладывают к каждой ламели коллектора. Если якорь по-прежнему не прозванивается на массу, то он абсолютно исправен.
Замыкание классического статора
Даже такое изделие подвержено межвитковому замыканию. Первым делом специалист обязательно проверяет обмотку статора на факт сопротивления. Но это не самый надежный метод.
Многие факторы влияют на мультиметр, из-за чего он может отображать ошибочные данные. Итоговый результат во многом зависит от перемотки двигателя, а также от старости самого железа. Обычными клещами можно измерить ток и сопротивление. Если у мастера есть необходимый опыт, то он может определить поломку даже по звуку работающего двигателя. Но в этом случае обязательно должны быть рабочие подшипники, которые качественно смазаны. При желании мастер может задействовать осциллограф, но такой агрегат отличается большой стоимостью. Из-за этого приобрести агрегат могут далеко не все. На двигателе не должно быть следов масла, подтеков. Недопустимо наличие посторонних запахов. Качественным тестером проверяют обмотки на факт сопротивления. Если результаты отличаются друг от друга более чем на 11%, то причина поломки может крыться в замыкании.
Самодельное приспособление
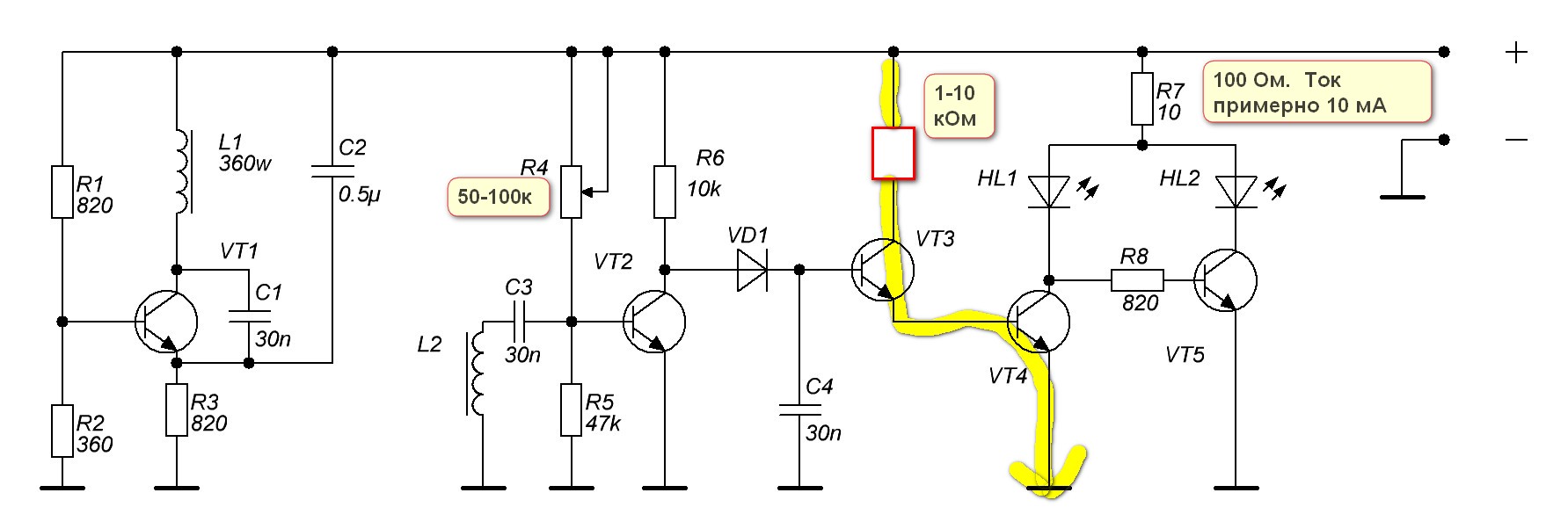
Устранить межвитковое замыкание электродвигателя можно при помощи агрегата, сооруженного в домашних условиях. Для сборки нужно подготовить транзисторы КТ209 и КТ315, переменные резисторы на 47 кОм и 1 кОм. Питание изделия можно обеспечить при помощи батареи, а также высококачественного стабилизатора. Дополнительно нужно установить зеленый светодиод, который будет сигнализировать о включении агрегата, а оранжевый – контрольный. Последовательно с этими элементами включают резистор на 30 Ом. Стоит отметить, что рабочая плата имеет компактные размеры, за счет чего легко поместится в небольшой корпус.
Причины неисправностей
Межвитковое замыкание электродвигателя не является редкой проблемой. Такая неисправность встречается в 50% всех случаев поломок. Ситуация может возникнуть из-за повышенной нагрузки на электроустановку. Неправильная эксплуатация агрегата часто влечет за собой преждевременные поломки. Номинальную нагрузку можно определить по паспорту установки. Перегрузка может быть спровоцирована механическим повреждением самого мотора. Сухие либо заклинившие подшипники часто вызывают замыкание.
Не исключен факт заводского брака. Если электродвигатель хранится в ненадлежащих условиях, то это всегда чревато тем, что обмотка просто отсыреет.
Изменение сопротивления
Определение межвитковое замыкание позволяет существенно упростить ремонтные работы. Чтобы качественно проверить мотор на факт сопротивления изоляции, опытные электрики активно используют мегометр с напряжением 500 В. Таким приспособлением можно безошибочно измерить сопротивление изоляции обмоток двигателя. Если электродвигатели обладают напряжением 12 В или 24 В, то без помощи тестера просто не обойтись. Изоляция таких обмоток не рассчитана на испытание под максимальным напряжением. Производитель всегда в паспорте к агрегату указывает оптимальное значение. Если тестирование показало, что сопротивление изоляции гораздо меньше оптимальных 20 Мом, то обмотки обязательно разъединяют и тщательно проверяют каждую по отдельности. Для собранного мотора показатель не должен быть ниже положенных 21 Мом. Если изделие долгое время пролежало в сыром месте, то перед эксплуатацией его обязательно просушивают в течение нескольких часов накальной лампой.
Неисправности трансформатора
Опытные специалисты привыкли в работе использовать универсальный индикатор межвиткового замыкания, который существенно упрощает поиск возникших поломок. Но даже профессионалы должны помнить о том, что выбор наиболее подходящего источника питания и его местоположения напрямую зависит от количества питаемых изделий и типа подключения. У трансформатора есть довольно распространенная неисправность – непредвиденное замыкание витков между собой.
Эту проблему не всегда можно определить при помощи классического мультиметра. Агрегат нужно тщательно осмотреть на предмет наличия визуальных дефектов. Провод обмоток обладает лаковой изоляцией. В случае ее пробоя между витками возникает сопротивление, которые выше 0. В такой ситуации может возникнуть перегрев оснащения. При визуальном осмотре на трансформаторе не должно быть следов копоти, обуглившихся частиц, вздутия заводской заливки, почернений.
Мастер может узнать номинальное напряжение из прилагаемой к агрегату документации. Если отличие показателей составляет 45% и больше, то обмотка вышла из строя. Чтобы не усугубить ситуацию, ремонт столь ответственного элемента лучше доверить специалистам, которые обладают всеми необходимыми навыками.
В идеале чтобы была произведена проверка обмоток электродвигателя, необходимо иметь специальные приборы, предназначенные для этого, которые стоят немалых денег. Наверняка не у каждого в доме они есть. Поэтому проще для таких целей научиться пользоваться тестером, имеющим другое название мультиметр. Такой прибор имеется практически у каждого уважающего себя хозяина дома.
Электродвигатели изготавливают в различных вариантах и модификациях, их неисправности также бывают самыми разными. Конечно, не любую неисправность можно диагностировать простым мультиметром, но наиболее часто проверка обмоток электродвигателя таким простым прибором вполне возможна.
Любой вид ремонта всегда начинают с осмотра устройства: наличие влаги, не сломаны ли детали, наличие запаха гари от изоляции и другие явные признаки неисправностей. Чаще всего сгоревшую обмотку видно. Тогда не нужны никакие проверки и измерения. Такое оборудование сразу отправляется на ремонт. Но бывают случаи, когда отсутствуют внешние признаки поломки, и требуется тщательная проверка обмоток электродвигателя.
Виды обмотокЕсли не вникать в подробности, то обмотку двигателя можно представить в виде куска проводника, который намотан определенным образом в корпусе мотора, и вроде бы в ней ничего не должно ломаться.
Однако, дело обстоит гораздо сложнее, так как обмотка электродвигателя выполнена со своими особенностями:
- Материал провода обмотки должен быть однородным по всей длине.
- Форма и площадь поперечного сечения провода должны иметь определенную точность.
- На проволоку, предназначенную для обмотки, в обязательном порядке в промышленных условиях наносится слой изоляции в виде лака, который должен обладать определенными свойствами: прочностью, эластичностью, хорошими диэлектрическими свойствами и т.
д. - Провод обмотки должен обеспечивать прочный контакт при соединении.
Если имеется какое-либо нарушение этих требований, то электрический ток будет проходить уже в совершенно других условиях, а электрический мотор ухудшит свои эксплуатационные качества, то есть, снизится мощность, обороты, а может и вообще не работать.
Проверка обмоток электродвигателя 3-фазного мотора . Прежде всего, отключить ее от цепи. Основная часть существующих электродвигателей имеет обмотки, соединенные по схемам, соответствующим звезде или треугольнику.
Концы этих обмоток подключают обычно на колодки с клеммами, которые имеют соответствующие маркировки: «К» — конец, «Н» — начало. Бывают варианты соединений внутреннего исполнения, узлы находятся внутри корпуса мотора, а на выводах применяется другая маркировка (цифрами).
На статоре 3-фазного электродвигателя применяются обмотки, имеющие равные характеристики и свойства, одинаковые сопротивления. При замере мультиметром сопротивлений обмоток может оказаться, что у них разные значения. Это уже дает возможность предположить о неисправности, имеющейся в электродвигателе.
Возможные неисправностиВизуально не всегда можно определить состояние обмоток, так как доступ к ним ограничен особенностями конструкции двигателя. Практически проверить обмотку электродвигателя можно по электрическим характеристикам, так как все поломки мотора в основном выявляются:
• Обрывом, когда провод разорван, либо отгорел, ток по нему проходить не будет.
• Коротким замыканием, возникшим из-за повреждения изоляции между витками входа и выхода.
• Замыкание между витками, при этом изоляция повреждается между соседними витками. Вследствие этого поврежденные витки самоисключаются из работы. Электрический ток идет по обмотке, в которой не задействованы поврежденные витки, которые не работают.
• Пробиванием изоляции между корпусом статора и обмоткой.
Это самый простой вид проверки. Неисправность диагностируется простым измерением значения сопротивления провода. Если мультиметр показывает очень большое сопротивление, то это означает, что имеется обрыв провода с образованием воздушного пространства.
Проверка обмоток электродвигателя на короткое замыканиеПри коротком замыкании в моторе отключится его питание установленной защитой от замыкания. Это происходит за очень короткое время. Однако даже за такой незначительный промежуток времени может возникнуть видимый дефект в обмотке в виде нагара и оплавления металла.
Если измерять приборами сопротивление обмотки, то получается малое его значение, которое приближается к нулю, так как из измерения исключается кусок обмотки из-за замыкания.
Проверка обмоток электродвигателя на межвитковое замыканиеЭто самая трудная задача по определению и выявлению неисправности. Чтобы проверить обмотку электродвигателя, пользуются несколькими способами измерений и диагностик.
Проверка обмоток электродвигателя способом омметраЭтот прибор действует от постоянного тока, измеряет активное сопротивление. Во время работы обмотка образует кроме активного сопротивления, значительную индуктивную величину сопротивления.
Если будет замкнут один виток, то активное сопротивление практически не изменится, и определить омметром его сложно. Конечно, можно произвести точную калибровку прибора, скрупулезно замерять все обмотки на сопротивление, сравнивать их. Однако, даже в таком случае очень трудно выявить замыкание витков.
Результаты гораздо точнее выдает мостовой метод, с помощью которого измеряется активное сопротивление. Этим методом пользуются в условиях лаборатории, поэтому обычные электромонтеры им не пользуются.
Измерение тока в каждой фазеСоотношение токов по фазам изменится, если произойдет замыкание между витками, статор будет нагреваться.
Если двигатель полностью исправен, то на всех фазах ток потребления одинаков. Поэтому измерив эти токи под нагрузкой, можно с уверенностью сказать о реальном техническом состоянии электродвигателя.
Не всегда можно измерить общее сопротивление обмотки, и при этом учесть индуктивное сопротивление. У неисправного двигателя проверить обмотку можно переменным током. Для этого применяют амперметр, вольтметр и понижающий трансформатор. Для ограничения тока в схему вставляют резистор, либо реостат.
Чтобы проверить обмотку электродвигателя, применяется низкое напряжение, проверяется значение тока, которое не должно быть выше значений по номиналу. Измеренное падение напряжения на обмотке делится на ток, в итоге получается полное сопротивление. Его значение сравнивают с другими обмотками.
Такая же схема дает возможность определить вольтамперные свойства обмоток. Для этого необходимо сделать измерения на различных значениях тока, затем записать их в таблицу, либо начертить график. Во время сравнения с другими обмотками не должно быть больших отклонений. В противном случае имеется межвитковое замыкание.
Проверка обмоток электродвигателя шарикомЭтот метод основывается на образовании электромагнитного поля с вращающимся эффектом, если обмотки исправны. На них подключается симметричное напряжение с тремя фазами, низкого значения. Для таких проверок используют три понижающих трансформатора с одинаковыми данными. Их подключают отдельно на каждую фазу.
Чтобы ограничить нагрузки, опыт проводят за короткий промежуток времени.
Подают напряжение на обмотки статора, и сразу вводят маленький стальной шарик в магнитное поле. При исправных обмотках шарик крутится синхронно внутри магнитопровода.
Если имеется замыкание между витками в какой-либо обмотке, то шарик сразу остановится там, где есть замыкание. При проведении проверки нельзя допускать превышения тока выше номинального значения, так как шарик может вылететь из статора с большой скоростью, что является опасно для человека.
У обмоток статора имеется маркировка выводов, которой иногда может не быть по разным причинам. Это создает сложности при проведении сборки. Чтобы определить маркировку, применяют некоторые способы:
Статор выступает в роли магнитопровода с обмотками, действующими по принципу трансформатора.
Определение маркировки выводов обмотки амперметром и батарейкойНа наружной поверхности статора имеется шесть проводов от трех обмоток, концы которых не промаркированы, и подлежат определению по их принадлежности.
Применяя омметр, находят выводы для каждой обмотки, и отмечают цифрами. Далее, делают маркировку одной из обмоток конца и начала, произвольно. К одной из оставшихся двух обмоток присоединяют стрелочный амперметр, чтобы стрелка находилась на середине шкалы, для определения направления тока.
Минусовой вывод батарейки соединяют с концом выбранной обмотки, а выводом плюса кратковременно касаются ее начала.
Импульс в первой обмотке трансформируется во вторую цепь, которая замкнута амперметром, при этом повторяет исходную форму. Если полярность обмоток совпала с правильным расположением, то стрелка прибора в начале импульса пойдет вправо, а при размыкании цепи стрелка отойдет влево.
Если показания прибора совсем другие, то полярность выводов обмотки меняют местами и маркируют. Остальные обмотки проверяются подобным образом.
Определение полярности вольтметром и понижающим трансформаторомПервый этап аналогичен предыдущему способу: определяют принадлежность выводов обмоткам.
Далее, произвольным образом маркируют выводы первой любой обмотки для соединения их с понижающим трансформатором (12 вольт).
Две другие обмотки соединяют двумя выводами в одной точке случайным образом, оставшуюся пару соединяют с вольтметром и включают питание. Напряжение выхода трансформируется в другие обмотки с таким же значением, так как у них одинаковое количество витков.![]()
Посредством последовательной схемы подключения 2-й и 3-й обмоток вектора напряжения суммируются, а результат покажет вольтметр. Далее маркируют остальные концы обмоток и проводят контрольные измерения.
Как определить витковое замыкание в обмотках
Проверка обмотки возбуждения на межвитковое замыкание.
Межвитковое замыкание вызывает увеличение силы тока возбуждения. Из-за перегрева обмотки разрушается изоляция и еще большее число витков замыкают между собой. Увеличение тока возбуждения может повлечь выход из строя регулятора напряжения. Эту неисправность определяют сравнением измеренного сопротивления обмотки возбуждения с техническими условиями. Если сопротивление обмотки уменьшилось, то ее перематывают или заменяют.
Межвитковое замыкание в катушке обмотки возбуждения определяют измерением сопротивления катушки возбуждения при помощи омметра, имеющегося на стендах Э211, 532-2М, 532-М и др., отдельного переносного омметра (см. рис. 14, в), или по показаниям амперметра и вольтметра при питании обмотки от аккумуляторной батареи (см. рис. 14, г). Плавкий предохранитель защищает амперметр и батарею при случайном коротком замыкании цепи. К контактным кольцам ротора подключают щупы и делением величины измеренного напряжения на силу тока определяют сопротивление и сравнивают его с техническими условиями (см. табл. 2).
Рис. 14. Проверка обмотки возбуждения:
а—на обрыв; б—на замыкание с валом и полюсом; в — омметром на обрыв и межвитковое замыкание; г — — подключение приборов для определения сопротивления.
Проверка обмотки статора на обрыв.Проверка обмотки ста тора на обрыв производится при помощи контрольной лампы или омметра. Лампу и источник питания поочередно подключают к концам двух фаз по cxeме рис. 15, а. При обрыве в одной из катушек лампа гореть не будет. Омметр, подключенный к этой фазе, покажет «бесконечность При подключении к двум другим фазам он покажет сопротивление этих двух фаз.
Проверка обмотки статора на замыкание с сердечником.При такой неисправности значительно снижается мощность генератора или генератор не работает, увеличивается его нагрев. Аккумуляторная батарея не заряжается. Проверка производится контрольной лампой напряжение 220 В. Лампу подключают к сердечнику и любому выводу обмотки по схеме рис. 15, б. При наличии замыкания лампа будет гореть.
Проверка обмотки статора на межвитковое замыкание.Межвитковое замыкание в катушках обмотки статора определяется измерением сопротивления катушек фаз отдельным омметром (см. рис. 15, в), на стендах Э211, 532-2М, 532-М и других, или по схеме, приведенной на рис. 15, г. Если сопротивление двух обмоток (замеренное или подсчитанное) меньше указанного в табл. 2, то обмотка статора имеет межвитковое замыкание. Эту неисправность можно обнаружить, используя нулевую точку обмотки статора. Для этого необходимо замерить или подсчитать сопротивление каждой фазы в отдельности и, сравнивая сопротивленияРис. 15. Проверка обмотки статора:
а — на обрыв; б — на замыкание с сердечником; в — на межвитковое замыкание и обрыв
омметром; г — подключение приборов для определения сопротивления обмотки статора
всех трех фаз, определить, какая из них имеет межвитковое замыкание. Обмотка фазы, имеющая межвитковое замыкание, будет иметь меньшее сопротивление, чем другие. Дефектную обмотку заменяют.
Исправность обмоток статора можно проверить на контрольно-испытательных стендах на симметричность фаз. При этой проверке замеряется переменное напряжение между фазами обмотки статора до выпрямительного блока при одинаковой (постоянной) частоте вращения ротора генератора. Если напряжение, наводимое (индуктируемое) в обмотках статора, неодинаковое, то это указывает на неисправность обмотки статора.
Для измерения напряжения двух фаз проводами вольтметра стенда через окна крышки генератора поочередно касаются двух радиаторов выпрямительного блока (для генераторов с выпрямительными блоками типа ВБГ) или головок винтов, соединяющих обмотку статора и выпрямительный блок (для генераторов с выпрямительными блоками типа БПВ).
Не нашли то, что искали? Воспользуйтесь поиском:
Лучшие изречения: Студент — человек, постоянно откладывающий неизбежность. 10824 —
| 7386 — или читать все.188.64.169.166 © studopedia.ru Не является автором материалов, которые размещены. Но предоставляет возможность бесплатного использования. Есть нарушение авторского права? Напишите нам | Обратная связь.
Отключите adBlock!
и обновите страницу (F5)
очень нужно
Межвитковое замыкание: причины, способы проверки и методы ремонта
Во время эксплуатации любого оборудования периодически возникают поломки разного характера, которые требуют качественного ремонта. Распространенные сегодня электродвигатели не являются тому исключением. Такие агрегаты могут выходить из строя в результате межвиткового замыкания. В такой ситуации может сгореть исправный, на первый взгляд, двигатель. Именно поэтому специалисты стараются своевременно определить замыкание межвиткового типа, чтобы качественно устранить причину неисправности.
Описание
Сложное межвитковое замыкание может возникнуть по причине нарушения изоляционного слоя ответственных элементов в многофункциональных электротехнических агрегатах. В классическом двигателе, кроме распространенного замыкания на корпус, часто присутствуют и другие проблемы. Чаще всего это может быть спровоцировано выходом из строя обмотки ротора или же статора. Специалистам удалось установить, что классическое межвитковое замыкание возникает в результате перегрева мотора. Когда на устройство воздействует повышенная температура, то сложно избежать разрушения нанесенного производителем лака, который выполняет роль надежной оболочки. Из-за этого витки оголяются и начинают постепенно взаимодействовать друг с другом, вызывая тем самым короткое замыкание. Даже если это точечная проблема, двигатель все равно не будет функционировать как раньше. Ликвидировать поломку можно только при помощи качественной перемотки.
Элементарная проверка
Первым делом необходимо аккуратно установить индуктор на платформе тормозного изделия и включить его в сеть.
Переключатель следует перевести в положение 4. Якорь аккуратно укладывают на полюса индуктора, после чего закрепляют на валу приспособление для проворачивания якоря. Можно включить стенд. Мастеру предстоит аккуратно прижать щупы контактного агрегата к двум соседним коллекторам якоря. Немного проворачивая механизм, нужно отыскать положение, при котором показания механизма будут находиться на максимальной отметке. При помощи резистора устанавливают стрелку устройства на максимально удобную отметку шкалы. Необходимо постепенно проворачивать якорь, не меняя при этом пространственного положения щупов. Мастеру остается только считать показания прибора.
Важные нюансы
Экспертами был разработан универсальный прибор для проверки межвиткового замыкания. Но первым делом нужно точно установить факт отсутствия дополнительной нагрузки на мотор. Проблема может возникнуть по причине засорения воздушной системы или заедания механического отдела. Чтобы безошибочно определить межвитковое замыкание, необходимо некоторое время понаблюдать за работающим двигателем. В такой ситуации мастер заметит интенсивное круговое искрение. Может ощущаться неприятный запах горелой изоляции. Чтобы ликвидировать проблему, нужно ее своевременно определить. При стандартном визуальном осмотре, обмотки якоря не должны быть вспученными или почерневшими. Указывать на проблему может запах горелого. Мастер должен убедиться в том, что между пластинами коллектора нет замыкания.
Универсальный агрегат
При помощи многофункционального прибора для проверки межвиткового замыкания можно безошибочно измерить сопротивление между обмоткой и корпусом. В рабочем состоянии разница полученных данных остается незначительной. Если полученный показатель превышает отметку 11 процентов, то качественного ремонта не избежать. Мастеру придется заменить всю обмотку, которая будет иметь меньшее сопротивление. Основные ремонтные работы должны быть направлены на перематывание неисправных деталей. Такие манипуляции доступны только в специальных условиях.
Работу можно доверить исключительно специалистам.
Помощь мультиметра
Универсальность этого устройства позволяет выполнить проверку межвиткового замыкания, чтобы своевременно устранить имеющуюся поломку. Любые ремонтные работы должны начинаться с разборки якоря электродвигателя. Причины могут возникнуть по следующим причинам:
- Износ и поломка щеток.
- Замыкание между пластинами.
- Отсутствие контакта на клеммах.
- Плохая изоляция.
- Слишком высокая температура для пластин коллектора.
Многолетний опыт экспертов свидетельствует о том, что сломанный стартер издает характерный звук гула, появляются искры, меняется интенсивность вращения якоря, образуются вибрации во время работы.
Самостоятельный ремонт
Чтобы проверить межвитковое замыкание на якоре, нужно аккуратно приложить к пластине коллектора стартер лампы. Нужно посмотреть, загорится лампочка либо нет. Если лампочка сработала, тогда мастеру нужно подумать о замене обмотки или всего ротора. Но если реакции нет, проверку нужно выполнить омметром. Сопротивление должно быть максимально низким, не более 9 кОм. Если замыкание межвитковое, тогда пригодится определенный прибор для проверки якоря стартера. Устранить эту проблему можно в том случае, если выровнять все провода и очистить их от лишнего мусора. Если все перечисленные рекомендации не подействовали, остается только выполнить перемотку якоря. При распайке коллекторных выводов необходимо демонтировать ротор и тщательно зачистить поверхность при помощи бормашины. Определить сгоревший аккумулятор можно только с помощью аккумулятора.
Вариант для профессионалов
Специалисты привыкли использовать качественный прибор для межвиткового замыкания. Такой агрегат предназначен исключительно для профессионального ремонта электрооборудования. Для работы понадобится катушка со скобой. Классическим мультиметром можно определить только обрыв на якоре. Для более качественной диагностики лучше использовать аналоговый тестер.
Между всеми ламелями обязательно замеряют сопротивление. Во всех случаях показатели должны быть идентичными. В некоторых случаях обмотки могут не сгореть, да и коллектор остается невредимым. Определить замыкание межвиткового типа можно с помощью прибора с прочной скобой от трансформатора. Мультиметр устанавливают на отметку 180 кОм. Щуп аккуратно замыкают на массу, а второй поочередно прикладывают к каждой ламели коллектора. Если якорь по-прежнему не прозванивается на массу, то он абсолютно исправен.
Замыкание классического статора
Даже такое изделие подвержено межвитковому замыканию. Первым делом специалист обязательно проверяет обмотку статора на факт сопротивления. Но это не самый надежный метод. Многие факторы влияют на мультиметр, из-за чего он может отображать ошибочные данные. Итоговый результат во многом зависит от перемотки двигателя, а также от старости самого железа. Обычными клещами можно измерить ток и сопротивление. Если у мастера есть необходимый опыт, то он может определить поломку даже по звуку работающего двигателя. Но в этом случае обязательно должны быть рабочие подшипники, которые качественно смазаны. При желании мастер может задействовать осциллограф, но такой агрегат отличается большой стоимостью. Из-за этого приобрести агрегат могут далеко не все. На двигателе не должно быть следов масла, подтеков. Недопустимо наличие посторонних запахов. Качественным тестером проверяют обмотки на факт сопротивления. Если результаты отличаются друг от друга более чем на 11%, то причина поломки может крыться в замыкании.
Самодельное приспособление
Устранить межвитковое замыкание электродвигателя можно при помощи агрегата, сооруженного в домашних условиях. Для сборки нужно подготовить транзисторы КТ209 и КТ315, переменные резисторы на 47 кОм и 1 кОм. Питание изделия можно обеспечить при помощи батареи, а также высококачественного стабилизатора. Дополнительно нужно установить зеленый светодиод, который будет сигнализировать о включении агрегата, а оранжевый – контрольный.
Последовательно с этими элементами включают резистор на 30 Ом. Стоит отметить, что рабочая плата имеет компактные размеры, за счет чего легко поместится в небольшой корпус.
Причины неисправностей
Межвитковое замыкание электродвигателя не является редкой проблемой. Такая неисправность встречается в 50% всех случаев поломок. Ситуация может возникнуть из-за повышенной нагрузки на электроустановку. Неправильная эксплуатация агрегата часто влечет за собой преждевременные поломки. Номинальную нагрузку можно определить по паспорту установки. Перегрузка может быть спровоцирована механическим повреждением самого мотора. Сухие либо заклинившие подшипники часто вызывают замыкание. Не исключен факт заводского брака. Если электродвигатель хранится в ненадлежащих условиях, то это всегда чревато тем, что обмотка просто отсыреет.
Изменение сопротивления
Определение межвитковое замыкание позволяет существенно упростить ремонтные работы. Чтобы качественно проверить мотор на факт сопротивления изоляции, опытные электрики активно используют мегометр с напряжением 500 В. Таким приспособлением можно безошибочно измерить сопротивление изоляции обмоток двигателя. Если электродвигатели обладают напряжением 12 В или 24 В, то без помощи тестера просто не обойтись. Изоляция таких обмоток не рассчитана на испытание под максимальным напряжением. Производитель всегда в паспорте к агрегату указывает оптимальное значение. Если тестирование показало, что сопротивление изоляции гораздо меньше оптимальных 20 Мом, то обмотки обязательно разъединяют и тщательно проверяют каждую по отдельности. Для собранного мотора показатель не должен быть ниже положенных 21 Мом. Если изделие долгое время пролежало в сыром месте, то перед эксплуатацией его обязательно просушивают в течение нескольких часов накальной лампой.
Неисправности трансформатора
Опытные специалисты привыкли в работе использовать универсальный индикатор межвиткового замыкания, который существенно упрощает поиск возникших поломок.
Но даже профессионалы должны помнить о том, что выбор наиболее подходящего источника питания и его местоположения напрямую зависит от количества питаемых изделий и типа подключения. У трансформатора есть довольно распространенная неисправность – непредвиденное замыкание витков между собой.
Эту проблему не всегда можно определить при помощи классического мультиметра. Агрегат нужно тщательно осмотреть на предмет наличия визуальных дефектов. Провод обмоток обладает лаковой изоляцией. В случае ее пробоя между витками возникает сопротивление, которые выше 0. В такой ситуации может возникнуть перегрев оснащения. При визуальном осмотре на трансформаторе не должно быть следов копоти, обуглившихся частиц, вздутия заводской заливки, почернений. Мастер может узнать номинальное напряжение из прилагаемой к агрегату документации. Если отличие показателей составляет 45% и больше, то обмотка вышла из строя. Чтобы не усугубить ситуацию, ремонт столь ответственного элемента лучше доверить специалистам, которые обладают всеми необходимыми навыками.
Как определить межвитковое замыкание в двигателе
Добрая половина всех случаев неисправностей электродвигателей приходится на межвитковое замыкание. Межвитковым замыканием называется короткое замыкание между разными витками одной катушки или секции обмотки электрической машины. Причин межвитковых замыканий может быть несколько.
Причины межвитковых замыканий
Одна из причин межвиткового замыкания — перегрузка электродвигателя по току, когда нагрузка на двигатель в течение значительного промежутка времени превышает номинальную. В этом случае обмотка статора разогревается от чрезмерного тока настолько сильно, что изоляция в каком-то ее месте может разрушиться и способствовать короткому замыканию между соседними витками. Нормальный ток статора под нагрузкой всегда можно посмотреть в паспорте двигателя либо на информационном шильдике на его корпусе.
Перегрузка может случиться, например, из-за нештатного режима эксплуатации оборудования, приводимого в действие данным двигателем.
Кроме того причиной токовой перегрузки может стать механическое повреждение непосредственно двигателя: заклинивание ротора, стопорение подшипников и т. д.
Не исключен также заводской брак обмотки, либо нарушение целостности изоляции во время ручной перемотки статора в кустарных условиях. При несоблюдении условий хранения или эксплуатации электродвигателя, случайно попавшая внутрь влага способна навредить изоляции и привести к межвитковому замыканию.
Так или иначе, какой бы ни оказалась причина межвиткового замыкания, с ним пострадавший двигатель нормально работать уже точно не сможет, либо проработает, но недолго. Поэтому при обнаружении симптомов межвиткового замыкания, следует незамедлительно начать его поиск с целью скорейшего устранения.
Как выявить межвитковое замыкание
Существует несколько простых проверенных способов выявить наличие межвиткового замыкания. Симптомом обычно является перегрев одной части статора по отношению ко всем остальным его частям. Если данное явление наблюдается, то двигатель необходимо остановить, если надо — снять с оборудования, и подвергнуть точной диагностике.
Прежде всего можно воспользоваться токовыми клещами. Достаточно по очереди измерить токи каждой из фаз обмотки статора, и если в одной из них ток существенно больше чем в остальных, то это — явный признак того, что место замыкания находится в соответствующей части обмотки. Предварительно необходимо убедиться, что напряжение на все выводы (между каждой парой из трех фаз) подается одинаковое, то есть проверить отсутствие перекоса фаз. Для этого пользуются вольтметром, поочередно измеряют напряжения на трех фазах.
Три части трехфазной обмотки следует прозвонить омметром. Сопротивления всех трех обмоток по-отдельности должны быть одинаковыми. Используемый прибор должен обладать достаточно высокой точностью, ведь если имеет место замыкание всего между двумя витками, то различие в сопротивлениях будет минимальным, и его невозможно будет различить если обмотка выполнена толстым проводом.
Наличие замыкания на корпус можно проверить при помощи мегаомметра. Для этого один щуп прибора прикладывается к корпусу двигателя, второй — поочередно к каждому из выводов обмоток. В исправном двигателе сопротивление на каждой из фаз должно быть значительным (смотрите — Как правильно пользоваться мегаомметром ).
Не будет лишним визуально рассмотреть обмотку статора. Чтобы это сделать, нужно будет снять с двигателя крышки, вытащить ротор и внимательно рассмотреть всю обмотку секция за секцией. Если замыкание есть, то подгоревшее место наверняка будет видно сразу.
Если у вас под рукой есть понижающий трехфазный трансформатор на напряжение в районе 40 вольт, то используйте его для проверки целостности статора. Выньте ротор, подключите трансформатор, включите его в сеть. Возьмите железный шарик от подшипника и запустите его в статор, немного ускорив щелчком пальца, так чтобы шарик начал бегать по кругу вслед за вращающимся магнитным полем, имитируя вращение ротора. В случае если шарик остановился и застрял на одном месте статора — значит в этом месте межвитковое замыкание.
Если нет шарика, возьмите пластину трансформаторной стали или железную линейку, приложите ее внутри к статору и перемещайте по кругу. В том месте где пластинка начнет заметно дребезжать — есть межвитковое замыкание. Если межвиткового замыкания нет, то пластинка будет везде примагничиваться к статору. Прежде чем использовать способ с шариком или с пластинкой, убедитесь, что двигатель питается от понижающего трансформатора, иначе можно получить поражение электрическим током.
Если в Вашей школе физику преподавали хорошо, то, наверняка, Вам запомнился опыт, наглядно объяснявший явление электромагнитной индукции.Внешне это выглядело примерно так: учитель приходил в класс, дежурные приносили какие-то приборы и расставляли на столе. После объяснения теоретического материала начинался показ опытов, наглядно иллюстрирующий рассказ.
Электромагнитная индукция
Для демонстрации явления электромагнитной индукции требовались катушка индуктивности весьма значительных размеров, мощный прямой магнит, соединительные провода и прибор под названием гальванометр.
Гальванометр внешним видом представлял собой плоский ящик размером чуть побольше стандартного листа формата А4, а за передней стенкой, закрытой стеклом помещалась шкала с нулем посередине. За этим же стеклом можно было увидеть толстую черную стрелку. Все это было достаточно различимо даже с самых последних парт.
Выводы гальванометра с помощью проводов соединялись с катушкой, после чего внутри катушки просто рукой перемещался вверх – вниз магнит. В такт перемещениям магнита из стороны в сторону перемещалась стрелка гальванометра, что свидетельствовало о том, что через катушку протекает ток. Правда, уже после окончания школы, один знакомый учитель физики рассказывал, что на задней стенке гальванометра имелась потайная ручка, которой от руки приводилась в движение стрелка, если опыт не удавался.
Сейчас такие опыты кажутся простыми и почти не заслуживающими внимания. Но электромагнитная индукция теперь применяется во многих электрических машинах и приборах. В 1831 году ее изучением занимался Майкл Фарадей.В то время еще не было достаточно чувствительных и точных приборов, поэтому ушло немало лет на то, чтобы догадаться, что магнит должен ДВИГАТЬСЯ внутри катушки. Пробовались различной формы и силы магниты, намоточные данные катушек также менялись, магнит к катушке прикладывался по-разному, но только переменный магнитный поток, достигнутый движением магнита, привел к положительным результатам.
Исследованиями Фарадея было доказано, что электродвижущая сила, возникающая в замкнутой цепи, (катушка и гальванометр в нашем опыте) зависит от скорости изменения магнитного потока, ограниченного внутренним диаметром катушки. При этом абсолютно безразлично, каким образом происходит изменение магнитного потока: то ли за счет изменения магнитного поля, то ли за счет перемещения катушки в постоянном магнитном поле.
Самоиндукция, ЭДС самоиндукции
Самое интересное в том, что катушка находится в собственном магнитном поле, созданном протекающим через нее током.
Если в рассматриваемом контуре (катушка и внешние цепи) ток будет по каким-либо причинам изменяться, то будет изменяться и магнитный поток, вызывающий ЭДС.
Закон Ленца говорит о том, что направление индукционного тока, возникающего в проводящем замкнутом контуре таково, что он создает магнитное поле, противодействующее изменению того магнитного потока, которое вызвало появление индукционного тока.
При этом катушка находится в собственном магнитном потоке, который прямо пропорционален силе тока: Ф = L*I.
В этой формуле присутствует коэффициент пропорциональности L, также называемый индуктивностью или коэффициентом самоиндукции катушки. В системе СИ единица измерения индуктивности называется генри (Гн). Если при силе постоянного тока 1А катушка создает собственный магнитный поток 1Вб, то такая катушка обладает индуктивностью в 1Гн.
Подобно заряженному конденсатору, имеющему запас электрической энергии, катушка, через которую протекает ток, обладает запасом магнитной энергии. За счет явления самоиндукции, если катушка включена в цепь с источником ЭДС, при замыкании цепи ток устанавливается с задержкой.
В точности так же он не сразу прекращается при отключении. При этом на выводах катушки действует ЭДС самоиндукции, значение которой значительно (в десятки раз) превышает ЭДС источника питания. Например, подобное явление используется в катушках зажигания автомобилей, в строчных развертках телевизоров, а также в стандартной схеме включения люминесцентных ламп. Это все полезные проявления ЭДС самоиндукции.
В некоторых случаях ЭДС самоиндукции носит вредный характер: если транзисторный ключ нагружен обмоткой катушки реле или электромагнита, то для защиты от ЭДС самоиндукции параллельно обмотке устанавливают защитный диод полярностью обратной ЭДС источника питания.
Это включение показано на рисунке 1.
Рисунок 1. Защита транзисторного ключа от ЭДС самоиндукции.
Как обнаружить короткозамкнутые витки
Часто возникают сомнения, а нет ли в трансформаторе или обмотках двигателя короткозамкнутых витков? Для подобных проверок используются различные приборы, например, RLC – мосты либо самодельные приборы — пробники. Однако, проверить наличие короткозамкнутых витков можно при помощи простой неоновой лампы. Лампа может подойти любая – даже от неисправного электрочайника китайского производства.
Для проведения измерения лампу без ограничительного резистора необходимо подключить к исследуемой обмотке. Обмотка должна иметь наибольшую индуктивность; если это сетевой трансформатор, то подключайте лампу к сетевой обмотке. После этого через обмотку следует пропустить ток силой в несколько миллиампер. Для этой цели можно воспользоваться источником питания с последовательно включенным резистором, как показано на рисунке 2.
В качестве источника питания можно использовать батарейки. Если в момент размыкания питающей цепи наблюдается вспышка лампы, то катушка исправна, короткозамкнутых витков нет. (Чтобы последовательность действий была понятней на рисунке 2 показан выключатель).
Подобные измерения можно проводить, используя в качестве батареек стрелочный авометр, такой как ТЛ-4 в режиме измерения сопротивления *1 Ом. В этом режиме указанный прибор дает ток около полутора миллиампер, что вполне достаточно для проведения описанных измерений. Цифровой мультиметр для этих целей использовать нельзя – его тока не хватает для создания необходимой силы магнитного поля.
Подобные измерения можно провести в точности также, если неоновую лампу заменить собственными пальцами: для повышения разрешающей способности «измерительного прибора» пальцы следует слегка послюнить. При исправной катушке Вы почувствуете достаточно сильный удар током, конечно не смертельный, но и не очень приятный.
Рисунок 2. Обнаружение короткозамкнутых витков с помощью неоновой лампы.
Способы определения межвиткового замыкания двигателя
Межвитковое замыкание: причины, способы проверки и методы ремонта
Во время эксплуатации любого оборудования периодически возникают поломки разного характера, которые требуют качественного ремонта. Распространенные сегодня электродвигатели не являются тому исключением. Такие агрегаты могут выходить из строя в результате межвиткового замыкания. В такой ситуации может сгореть исправный, на первый взгляд, двигатель. Именно поэтому специалисты стараются своевременно определить замыкание межвиткового типа, чтобы качественно устранить причину неисправности.
Описание
Сложное межвитковое замыкание может возникнуть по причине нарушения изоляционного слоя ответственных элементов в многофункциональных электротехнических агрегатах. В классическом двигателе, кроме распространенного замыкания на корпус, часто присутствуют и другие проблемы. Чаще всего это может быть спровоцировано выходом из строя обмотки ротора или же статора. Специалистам удалось установить, что классическое межвитковое замыкание возникает в результате перегрева мотора. Когда на устройство воздействует повышенная температура, то сложно избежать разрушения нанесенного производителем лака, который выполняет роль надежной оболочки. Из-за этого витки оголяются и начинают постепенно взаимодействовать друг с другом, вызывая тем самым короткое замыкание. Даже если это точечная проблема, двигатель все равно не будет функционировать как раньше. Ликвидировать поломку можно только при помощи качественной перемотки.
Элементарная проверка
Первым делом необходимо аккуратно установить индуктор на платформе тормозного изделия и включить его в сеть. Переключатель следует перевести в положение 4. Якорь аккуратно укладывают на полюса индуктора, после чего закрепляют на валу приспособление для проворачивания якоря. Можно включить стенд. Мастеру предстоит аккуратно прижать щупы контактного агрегата к двум соседним коллекторам якоря.
Немного проворачивая механизм, нужно отыскать положение, при котором показания механизма будут находиться на максимальной отметке. При помощи резистора устанавливают стрелку устройства на максимально удобную отметку шкалы. Необходимо постепенно проворачивать якорь, не меняя при этом пространственного положения щупов. Мастеру остается только считать показания прибора.
Важные нюансы
Экспертами был разработан универсальный прибор для проверки межвиткового замыкания. Но первым делом нужно точно установить факт отсутствия дополнительной нагрузки на мотор. Проблема может возникнуть по причине засорения воздушной системы или заедания механического отдела. Чтобы безошибочно определить межвитковое замыкание, необходимо некоторое время понаблюдать за работающим двигателем. В такой ситуации мастер заметит интенсивное круговое искрение. Может ощущаться неприятный запах горелой изоляции. Чтобы ликвидировать проблему, нужно ее своевременно определить. При стандартном визуальном осмотре, обмотки якоря не должны быть вспученными или почерневшими. Указывать на проблему может запах горелого. Мастер должен убедиться в том, что между пластинами коллектора нет замыкания.
Универсальный агрегат
При помощи многофункционального прибора для проверки межвиткового замыкания можно безошибочно измерить сопротивление между обмоткой и корпусом. В рабочем состоянии разница полученных данных остается незначительной. Если полученный показатель превышает отметку 11 процентов, то качественного ремонта не избежать. Мастеру придется заменить всю обмотку, которая будет иметь меньшее сопротивление. Основные ремонтные работы должны быть направлены на перематывание неисправных деталей. Такие манипуляции доступны только в специальных условиях. Работу можно доверить исключительно специалистам.
Помощь мультиметра
Универсальность этого устройства позволяет выполнить проверку межвиткового замыкания, чтобы своевременно устранить имеющуюся поломку. Любые ремонтные работы должны начинаться с разборки якоря электродвигателя.
Причины могут возникнуть по следующим причинам:
- Износ и поломка щеток.
- Замыкание между пластинами.
- Отсутствие контакта на клеммах.
- Плохая изоляция.
- Слишком высокая температура для пластин коллектора.
Многолетний опыт экспертов свидетельствует о том, что сломанный стартер издает характерный звук гула, появляются искры, меняется интенсивность вращения якоря, образуются вибрации во время работы.
Самостоятельный ремонт
Чтобы проверить межвитковое замыкание на якоре, нужно аккуратно приложить к пластине коллектора стартер лампы. Нужно посмотреть, загорится лампочка либо нет. Если лампочка сработала, тогда мастеру нужно подумать о замене обмотки или всего ротора. Но если реакции нет, проверку нужно выполнить омметром. Сопротивление должно быть максимально низким, не более 9 кОм. Если замыкание межвитковое, тогда пригодится определенный прибор для проверки якоря стартера. Устранить эту проблему можно в том случае, если выровнять все провода и очистить их от лишнего мусора. Если все перечисленные рекомендации не подействовали, остается только выполнить перемотку якоря. При распайке коллекторных выводов необходимо демонтировать ротор и тщательно зачистить поверхность при помощи бормашины. Определить сгоревший аккумулятор можно только с помощью аккумулятора.
Вариант для профессионалов
Специалисты привыкли использовать качественный прибор для межвиткового замыкания. Такой агрегат предназначен исключительно для профессионального ремонта электрооборудования. Для работы понадобится катушка со скобой. Классическим мультиметром можно определить только обрыв на якоре. Для более качественной диагностики лучше использовать аналоговый тестер. Между всеми ламелями обязательно замеряют сопротивление. Во всех случаях показатели должны быть идентичными. В некоторых случаях обмотки могут не сгореть, да и коллектор остается невредимым. Определить замыкание межвиткового типа можно с помощью прибора с прочной скобой от трансформатора.
Мультиметр устанавливают на отметку 180 кОм. Щуп аккуратно замыкают на массу, а второй поочередно прикладывают к каждой ламели коллектора. Если якорь по-прежнему не прозванивается на массу, то он абсолютно исправен.
Замыкание классического статора
Даже такое изделие подвержено межвитковому замыканию. Первым делом специалист обязательно проверяет обмотку статора на факт сопротивления. Но это не самый надежный метод. Многие факторы влияют на мультиметр, из-за чего он может отображать ошибочные данные. Итоговый результат во многом зависит от перемотки двигателя, а также от старости самого железа. Обычными клещами можно измерить ток и сопротивление. Если у мастера есть необходимый опыт, то он может определить поломку даже по звуку работающего двигателя. Но в этом случае обязательно должны быть рабочие подшипники, которые качественно смазаны. При желании мастер может задействовать осциллограф, но такой агрегат отличается большой стоимостью. Из-за этого приобрести агрегат могут далеко не все. На двигателе не должно быть следов масла, подтеков. Недопустимо наличие посторонних запахов. Качественным тестером проверяют обмотки на факт сопротивления. Если результаты отличаются друг от друга более чем на 11%, то причина поломки может крыться в замыкании.
Самодельное приспособление
Устранить межвитковое замыкание электродвигателя можно при помощи агрегата, сооруженного в домашних условиях. Для сборки нужно подготовить транзисторы КТ209 и КТ315, переменные резисторы на 47 кОм и 1 кОм. Питание изделия можно обеспечить при помощи батареи, а также высококачественного стабилизатора. Дополнительно нужно установить зеленый светодиод, который будет сигнализировать о включении агрегата, а оранжевый – контрольный. Последовательно с этими элементами включают резистор на 30 Ом. Стоит отметить, что рабочая плата имеет компактные размеры, за счет чего легко поместится в небольшой корпус.
Причины неисправностей
Межвитковое замыкание электродвигателя не является редкой проблемой.
Такая неисправность встречается в 50% всех случаев поломок. Ситуация может возникнуть из-за повышенной нагрузки на электроустановку. Неправильная эксплуатация агрегата часто влечет за собой преждевременные поломки. Номинальную нагрузку можно определить по паспорту установки. Перегрузка может быть спровоцирована механическим повреждением самого мотора. Сухие либо заклинившие подшипники часто вызывают замыкание. Не исключен факт заводского брака. Если электродвигатель хранится в ненадлежащих условиях, то это всегда чревато тем, что обмотка просто отсыреет.
Изменение сопротивления
Определение межвитковое замыкание позволяет существенно упростить ремонтные работы. Чтобы качественно проверить мотор на факт сопротивления изоляции, опытные электрики активно используют мегометр с напряжением 500 В. Таким приспособлением можно безошибочно измерить сопротивление изоляции обмоток двигателя. Если электродвигатели обладают напряжением 12 В или 24 В, то без помощи тестера просто не обойтись. Изоляция таких обмоток не рассчитана на испытание под максимальным напряжением. Производитель всегда в паспорте к агрегату указывает оптимальное значение. Если тестирование показало, что сопротивление изоляции гораздо меньше оптимальных 20 Мом, то обмотки обязательно разъединяют и тщательно проверяют каждую по отдельности. Для собранного мотора показатель не должен быть ниже положенных 21 Мом. Если изделие долгое время пролежало в сыром месте, то перед эксплуатацией его обязательно просушивают в течение нескольких часов накальной лампой.
Неисправности трансформатора
Опытные специалисты привыкли в работе использовать универсальный индикатор межвиткового замыкания, который существенно упрощает поиск возникших поломок. Но даже профессионалы должны помнить о том, что выбор наиболее подходящего источника питания и его местоположения напрямую зависит от количества питаемых изделий и типа подключения. У трансформатора есть довольно распространенная неисправность – непредвиденное замыкание витков между собой.
Эту проблему не всегда можно определить при помощи классического мультиметра. Агрегат нужно тщательно осмотреть на предмет наличия визуальных дефектов. Провод обмоток обладает лаковой изоляцией. В случае ее пробоя между витками возникает сопротивление, которые выше 0. В такой ситуации может возникнуть перегрев оснащения. При визуальном осмотре на трансформаторе не должно быть следов копоти, обуглившихся частиц, вздутия заводской заливки, почернений. Мастер может узнать номинальное напряжение из прилагаемой к агрегату документации. Если отличие показателей составляет 45% и больше, то обмотка вышла из строя. Чтобы не усугубить ситуацию, ремонт столь ответственного элемента лучше доверить специалистам, которые обладают всеми необходимыми навыками.
Проверка обмоток электродвигателя. Неисправности и методы проверок
В идеале чтобы была произведена проверка обмоток электродвигателя, необходимо иметь специальные приборы, предназначенные для этого, которые стоят немалых денег. Наверняка не у каждого в доме они есть. Поэтому проще для таких целей научиться пользоваться тестером, имеющим другое название мультиметр. Такой прибор имеется практически у каждого уважающего себя хозяина дома.
Электродвигатели изготавливают в различных вариантах и модификациях, их неисправности также бывают самыми разными. Конечно, не любую неисправность можно диагностировать простым мультиметром, но наиболее часто проверка обмоток электродвигателя таким простым прибором вполне возможна.
Любой вид ремонта всегда начинают с осмотра устройства: наличие влаги, не сломаны ли детали, наличие запаха гари от изоляции и другие явные признаки неисправностей. Чаще всего сгоревшую обмотку видно. Тогда не нужны никакие проверки и измерения. Такое оборудование сразу отправляется на ремонт. Но бывают случаи, когда отсутствуют внешние признаки поломки, и требуется тщательная проверка обмоток электродвигателя.
Виды обмотокЕсли не вникать в подробности, то обмотку двигателя можно представить в виде куска проводника, который намотан определенным образом в корпусе мотора, и вроде бы в ней ничего не должно ломаться.
Однако, дело обстоит гораздо сложнее, так как обмотка электродвигателя выполнена со своими особенностями:
- Материал провода обмотки должен быть однородным по всей длине.
- Форма и площадь поперечного сечения провода должны иметь определенную точность.
- На проволоку, предназначенную для обмотки, в обязательном порядке в промышленных условиях наносится слой изоляции в виде лака, который должен обладать определенными свойствами: прочностью, эластичностью, хорошими диэлектрическими свойствами и т.д.
- Провод обмотки должен обеспечивать прочный контакт при соединении.
Если имеется какое-либо нарушение этих требований, то электрический ток будет проходить уже в совершенно других условиях, а электрический мотор ухудшит свои эксплуатационные качества, то есть, снизится мощность, обороты, а может и вообще не работать.
Проверка обмоток электродвигателя 3-фазного мотора . Прежде всего, отключить ее от цепи. Основная часть существующих электродвигателей имеет обмотки, соединенные по схемам, соответствующим звезде или треугольнику.
Концы этих обмоток подключают обычно на колодки с клеммами, которые имеют соответствующие маркировки: «К» — конец, «Н» — начало. Бывают варианты соединений внутреннего исполнения, узлы находятся внутри корпуса мотора, а на выводах применяется другая маркировка (цифрами).
На статоре 3-фазного электродвигателя применяются обмотки, имеющие равные характеристики и свойства, одинаковые сопротивления. При замере мультиметром сопротивлений обмоток может оказаться, что у них разные значения. Это уже дает возможность предположить о неисправности, имеющейся в электродвигателе.
Возможные неисправностиВизуально не всегда можно определить состояние обмоток, так как доступ к ним ограничен особенностями конструкции двигателя. Практически проверить обмотку электродвигателя можно по электрическим характеристикам, так как все поломки мотора в основном выявляются:
- Обрывом, когда провод разорван, либо отгорел, ток по нему проходить не будет.

- Коротким замыканием, возникшим из-за повреждения изоляции между витками входа и выхода.
- Замыкание между витками, при этом изоляция повреждается между соседними витками. Вследствие этого поврежденные витки самоисключаются из работы. Электрический ток идет по обмотке, в которой не задействованы поврежденные витки, которые не работают.
- Пробиванием изоляции между корпусом статора и обмоткой.
Это самый простой вид проверки. Неисправность диагностируется простым измерением значения сопротивления провода. Если мультиметр показывает очень большое сопротивление, то это означает, что имеется обрыв провода с образованием воздушного пространства.
Проверка обмоток электродвигателя на короткое замыканиеПри коротком замыкании в моторе отключится его питание установленной защитой от замыкания. Это происходит за очень короткое время. Однако даже за такой незначительный промежуток времени может возникнуть видимый дефект в обмотке в виде нагара и оплавления металла.
Если измерять приборами сопротивление обмотки, то получается малое его значение, которое приближается к нулю, так как из измерения исключается кусок обмотки из-за замыкания.
Проверка обмоток электродвигателя на межвитковое замыканиеЭто самая трудная задача по определению и выявлению неисправности. Чтобы проверить обмотку электродвигателя, пользуются несколькими способами измерений и диагностик.
Проверка обмоток электродвигателя способом омметраЭтот прибор действует от постоянного тока, измеряет активное сопротивление. Во время работы обмотка образует кроме активного сопротивления, значительную индуктивную величину сопротивления.
Если будет замкнут один виток, то активное сопротивление практически не изменится, и определить омметром его сложно. Конечно, можно произвести точную калибровку прибора, скрупулезно замерять все обмотки на сопротивление, сравнивать их. Однако, даже в таком случае очень трудно выявить замыкание витков.
Результаты гораздо точнее выдает мостовой метод, с помощью которого измеряется активное сопротивление. Этим методом пользуются в условиях лаборатории, поэтому обычные электромонтеры им не пользуются.
Измерение тока в каждой фазеСоотношение токов по фазам изменится, если произойдет замыкание между витками, статор будет нагреваться. Если двигатель полностью исправен, то на всех фазах ток потребления одинаков. Поэтому измерив эти токи под нагрузкой, можно с уверенностью сказать о реальном техническом состоянии электродвигателя.
Проверка обмоток электродвигателя переменным токомНе всегда можно измерить общее сопротивление обмотки, и при этом учесть индуктивное сопротивление. У неисправного двигателя проверить обмотку можно переменным током. Для этого применяют амперметр, вольтметр и понижающий трансформатор. Для ограничения тока в схему вставляют резистор, либо реостат.
Чтобы проверить обмотку электродвигателя, применяется низкое напряжение, проверяется значение тока, которое не должно быть выше значений по номиналу. Измеренное падение напряжения на обмотке делится на ток, в итоге получается полное сопротивление. Его значение сравнивают с другими обмотками.
Такая же схема дает возможность определить вольтамперные свойства обмоток. Для этого необходимо сделать измерения на различных значениях тока, затем записать их в таблицу, либо начертить график. Во время сравнения с другими обмотками не должно быть больших отклонений. В противном случае имеется межвитковое замыкание.
Проверка обмоток электродвигателя шарикомЭтот метод основывается на образовании электромагнитного поля с вращающимся эффектом, если обмотки исправны. На них подключается симметричное напряжение с тремя фазами, низкого значения. Для таких проверок используют три понижающих трансформатора с одинаковыми данными. Их подключают отдельно на каждую фазу.
Чтобы ограничить нагрузки, опыт проводят за короткий промежуток времени.
Подают напряжение на обмотки статора, и сразу вводят маленький стальной шарик в магнитное поле. При исправных обмотках шарик крутится синхронно внутри магнитопровода.
Если имеется замыкание между витками в какой-либо обмотке, то шарик сразу остановится там, где есть замыкание. При проведении проверки нельзя допускать превышения тока выше номинального значения, так как шарик может вылететь из статора с большой скоростью, что является опасно для человека.
Определение полярности обмоток электрическим методомУ обмоток статора имеется маркировка выводов, которой иногда может не быть по разным причинам. Это создает сложности при проведении сборки.
Чтобы определить маркировку, применяют некоторые способы:
- Слабым источником постоянного тока и амперметром.
- Понижающим трансформатором и вольтметром.
Статор выступает в роли магнитопровода с обмотками, действующими по принципу трансформатора.
Определение маркировки выводов обмотки амперметром и батарейкойНа наружной поверхности статора имеется шесть проводов от трех обмоток, концы которых не промаркированы, и подлежат определению по их принадлежности.
Применяя омметр, находят выводы для каждой обмотки, и отмечают цифрами. Далее, делают маркировку одной из обмоток конца и начала, произвольно. К одной из оставшихся двух обмоток присоединяют стрелочный амперметр, чтобы стрелка находилась на середине шкалы, для определения направления тока.
Минусовой вывод батарейки соединяют с концом выбранной обмотки, а выводом плюса кратковременно касаются ее начала.
Импульс в первой обмотке трансформируется во вторую цепь, которая замкнута амперметром, при этом повторяет исходную форму. Если полярность обмоток совпала с правильным расположением, то стрелка прибора в начале импульса пойдет вправо, а при размыкании цепи стрелка отойдет влево.
Если показания прибора совсем другие, то полярность выводов обмотки меняют местами и маркируют. Остальные обмотки проверяются подобным образом.
Определение полярности вольтметром и понижающим трансформаторомПервый этап аналогичен предыдущему способу: определяют принадлежность выводов обмоткам.
Далее, произвольным образом маркируют выводы первой любой обмотки для соединения их с понижающим трансформатором (12 вольт).
Две другие обмотки соединяют двумя выводами в одной точке случайным образом, оставшуюся пару соединяют с вольтметром и включают питание. Напряжение выхода трансформируется в другие обмотки с таким же значением, так как у них одинаковое количество витков.
Посредством последовательной схемы подключения 2-й и 3-й обмоток вектора напряжения суммируются, а результат покажет вольтметр. Далее маркируют остальные концы обмоток и проводят контрольные измерения.
Межвитковое замыкание якоря, статора, трансформатора. Как определить замыкание между витками.
Электродвигатели часто выходят из строя, и основной причиной для этого является межвитковое замыкание. Оно составляет около 40% всех поломок моторов. От чего возникает замыкание между витками? Для этого есть несколько причин.
Основная причина – излишняя нагрузка на электродвигатель, которая выше установленной нормы. Статорные обмотки нагреваются, разрушают изоляцию, происходит замыкание между витками обмоток. Неправильно эксплуатируя электрическую машину, работник создает чрезмерную нагрузку на электродвигатель.
Нормальную нагрузку можно узнать из паспорта на оборудование, либо на табличке мотора. Лишняя нагрузка может возникнуть из-за поломки механической части электромотора. Подшипники качения могут послужить этой причиной. Они могут заклинить от износа или отсутствия смазки, в результате этого возникнет замыкание витков катушки якоря.
Замыкание витков возникает и в процессе ремонта или изготовления двигателя, в результате брака, если двигатель изготавливали или ремонтировали в неприспособленной мастерской. Хранить и эксплуатировать электромотор необходимо по определенным правилам, иначе внутрь мотора может проникнуть влага, обмотки отсыреют, как следствие возникнет витковое замыкание.
С витковым замыканием электродвигатель работает неполноценно и недолго. Если вовремя не выявить межвитковое замыкание, то скоро придется покупать новый электродвигатель или полностью новую электрическую машину, например, электродрель.
При замыкании витков обмотки двигателя повышается ток возбуждения, обмотка перегревается, разрушает изоляцию, происходит замыкание других витков обмотки. Вследствие повышения тока может послужить причиной выхода из строя регулятора напряжения. Витковое замыкание выясняется сравнением обмоточного сопротивления с нормой по техусловиям. Если оно снизилось, обмотка подлежит перемотке, замене.
Как найти межвитковое замыкание
Замыкание витков легко определить, для этого есть несколько методов. Во время работы электродвигателя обратите внимание на неравномерный нагрев статора. Если одна его часть нагрелась больше, чем корпус двигателя, то необходимо остановить работу и провести точную диагностику мотора.
Существуют приборы для диагностики замыкания витков, можно проверить токовыми клещами. Нужно измерить нагрузку каждой фазы по очереди. При разнице нагрузок на фазах надо задуматься о наличии межвиткового замыкания. Можно перепутать витковое замыкание с перекосом фаз сети питания. Чтобы избежать неправильной диагностики, надо измерить приходящее напряжение питания.
Обмотки проверяют мультиметром путем прозвонки. Каждую обмотку проверяем прибором отдельно, сравниваем результаты. Если замкнуты оказались всего 2-3 витка, то разница будет незаметна, замыкание не выявится. С помощью мегомметра можно прозвонить электромотор, выявив наличие замыкания на корпус. Один контакт прибора соединяем с корпусом мотора, второй к выводам каждой обмотки.
Если нет уверенности в исправности двигателя, то необходимо произвести разборку мотора. При разборе нужно осмотреть обмотки ротора, статора, наверняка будет видно место замыкания.
Наиболее точным методом проверки замыкания между витками обмоток является проверка понижающим трансформатором на трех фазах с шариком подшипника. Подключаем на статор электромотора в разобранном виде три фазы от трансформатора с пониженным напряжением. Кидаем шарик подшипника внутрь статора. Шарик бегает по кругу – это нормально, а если он примагнитился к одному месту, то в этом месте замыкание.
Можно вместо шарика применить пластинку от сердечника трансформатора. Ее также проводим внутри статора. В месте замыкания витков, она будет дребезжать, а где замыкания нет, она просто притянется к железу. При таких проверках нельзя забывать про заземление корпуса двигателя, трансформатор должен быть низковольтным. Опыты с пластинкой и шариком при 380 вольт запрещаются, это опасно для жизни.
Самодельный прибор для определения виткового замыкания
Сделаем дроссель своими руками для проверки межвиткового замыкания в обмотке двигателя. Нам понадобится П-образное трансформаторное железо. Его можно взять, например, от старого вибрационного насоса «Ручеек», «Малыш». Разбираем его нижнюю часть, хорошо нагреваем ее. Там имеются катушки, залитые эпоксидной смолой.
Эпоксидку разогреваем и выбиваем катушки с сердечником. С помощью наждака или болгарки срезаем губки сердечника.
Намотаны эти катушки как раз на П-образном трансформаторном железе.
Не нужно соблюдать углы. Нужно сделать место, в которое легко ляжет маленький и большой якорь.
При обработке необходимо учесть, что железо слоеное. Нельзя обрабатывать его так, чтобы камень его задирал. Нужно обрабатывать в таком направлении, чтобы слои лежали друг к другу, чтобы не было задиров. После обработки снимите все фаски и заусенцы, так как придется работать с эмалированным проводом, нежелательно его поцарапать.
Теперь нам надо сделать две катушки для этого сердечника, которые разместим с обеих сторон. Замеряем толщину и ширину сердечника в самых широких местах, по заклепкам. Берем плотный картон, размечаем его по размерам сердечника. Учитываем размер паза в сердечнике между катушками. Проводим неострым краем ножниц по местам сгиба, чтобы удобнее было сгибать картон. Вырезаем заготовку для каркаса катушек. Сгибаем по линиям сгиба. Получается каркас катушки.
Теперь делаем четыре крышки для каждой стороны катушек. Получаем два картонных каркаса для катушек.
Рассчитываем количество витков катушек по формуле для трансформаторов.
13200 делим на сечение сердечника в см 2 . Сечение нашего сердечника:
3,6 см х 2,1 см = 7,56 см 2 .
13200 : 7,56 = 1746 витков на две катушки. Это число не обязательное, отклонение 10% в обе стороны никакой роли не сыграет. Округляем в большую сторону, 1800 : 2 = 900 витков нужно намотать на каждую катушку. У нас есть провод 0,16 мм, он вполне подойдет для наших катушек. Наматывать можно как угодно. По 900 витков можно намотать и вручную. Если ошибетесь на 20-30 витков, то ничего страшного не будет. Лучше намотать больше. Перед намоткой шилом делаем отверстия по краям каркаса для вывода провода катушек.
На конец провода надеваем термоусадочный кембрик. Конец провода вставляем в отверстие, загибаем, и начинаем намотку катушки.
Заполнение получилось малым, поэтому можно мотать и проводом толще. На второй конец припаиваем проводок с кембриком и вставляем в отверстие. Не заматываем катушку, пока не провели испытание.
Обе катушки намотаны. Надеваем их на сердечник таким образом, чтобы провода шли вниз и были с одной стороны. Катушки абсолютно одинаково намотаны, направление витков в одну сторону, концы выведены одинаково. Теперь необходимо один конец с одной катушки и один с другой соединить, а на оставшиеся два конца подать напряжение 220 вольт. Главное не запутаться и соединить правильные провода. Чтобы понять порядок соединения, нужно мысленно разогнуть наш П-образный сердечник в одну линию, чтобы витки в катушках располагались в одном направлении, переходили от одной катушки во вторую. Соединяем два начала катушек. На два конца подаем напряжение.
Сравним дроссель фабричный и самодельный.
Проверяем заводской дроссель металлической пластинкой на вибрацию места витковых замыканий якоря двигателя и отмечаем их маркером. Теперь то же самое делаем на нашем самодельном дросселе. Результаты получились идентичные. Наш новый дроссель работает нормально.
Снимаем наши катушки с сердечника, обмотки фиксируем изолентой. Пайку также изолируем лентой. Одеваем готовые катушки на сердечник, припаиваем к концам проводов питание 220 В. Дроссель готов к эксплуатации.
Межвитковое замыкание якоря
Для проверки якоря воспользуемся специальным прибором, который представляет трансформатор с вырезанным сердечником. Когда мы кладем якорь в этот зазор, его обмотка начинает работать как вторичная обмотка трансформатора. При этом, если на якоре имеется межвитковое замыкание, от местного перенасыщения железом металлическая пластинка, которая будет находиться сверху якоря, будет вибрировать, либо примагничиваться к корпусу якоря.
Включаем прибор. Для наглядности мы специально замкнули две ламели на коллекторе, чтобы показать каким образом производится диагностика. Помещаем пластинку на якорь и сразу видим результат. Наша пластинка примагнитилась и начала вибрировать. Поворачиваем якорь, витки смещаются, и пластинка перестает вибрировать.
Теперь удалим замыкание ламелей для проверки. Повторяем проверку и видим, что обмотка якоря исправна, пластинка не вибрирует ни в каких местах.
Способ №2 проверки якоря на витковое замыкание
Этот способ подходит для тех, кто не занимается профессиональным ремонтом электроинструмента. Для точной диагностики межвиткового замыкания требуется скоба с катушкой.
Мультиметром можно выяснить лишь обрыв катушки якоря. Лучше для этой цели применять аналоговый тестер. Между каждыми двумя ламелями замеряем сопротивление.
Сопротивление должно быть везде одинаковое. Бывают случаи, когда обмотки не сгорели, коллектор нормальный. Тогда замыкание витков определяют только с помощью прибора со скобой от трансформатора. Теперь устанавливаем мультиметр на 200 кОм, один щуп замыкаем на массу, а другим касаемся каждой ламели коллектора, при условии, что нет обрыва катушек.
Если якорь не прозванивается на массу, то он исправный, либо может быть межвитковое замыкание.
Межвитковое замыкание трансформатора
У трансформаторов есть распространенная неисправность – замыкание витков между собой. Мультиметром не всегда можно выявить этот дефект. Необходимо внимательно осмотреть трансформатор. Провод обмоток имеет лаковую изоляцию, при ее пробое между витками обмотки есть сопротивление, которое не равно нулю. Оно и приводит к разогреву обмотки.
При осмотре трансформатора на нем не должно быть гари, обуглившейся бумаги, вздутия заливки, почернений. Если известен тип и марка трансформатора, можно узнать, какое должно быть сопротивление обмоток. Мультиметр переключают в режим сопротивления. Сравнивают измеренное сопротивление со справочными данными. Если отличие составляет больше 50%, то обмотки неисправны. Если данные сопротивления не удалось найти в справочнике, то наверняка известно количество витков, тип и сечение провода, можно вычислить сопротивление по формулам.
Чтобы проверить трансформатор блока питания с выходом низкого напряжения, подключаем к первичной обмотке напряжение 220 В. Если появился дым, запах, то сразу отключаем, обмотка неисправна. Если таких признаков нет, то измеряем напряжение тестером на вторичной обмотке. При заниженном на 20% напряжении есть риск выхода из строя вторичной обмотки.
Если есть второй исправный трансформатор, то путем сравнения сопротивлений выясняют исправность обмоток. Чтобы проверить более подробно, применяют осциллограф и генератор.
Межвитковое замыкание статора
Часто на неисправном двигателе имеется межвитковое замыкание. Сначала проверяют обмотку статора на сопротивление. Это ненадежный метод, так как мультиметр не всегда может точно показать результат замера. Это зависит и от технологии перемотки двигателя, от старости железа.
Клещами тоже можно измерить сопротивление и ток. Иногда проверяют по звуку работающего мотора, при условии, что подшипники исправны, смазаны, редуктор привода исправен. Еще проверяют межвитковое замыкание осциллографом, но они имеют большую стоимость, не у каждого имеется этот прибор.
Внешне осматривают двигатель. Не должно быть следов масла, подтеков, запаха. Измеренный по фазам ток, должен быть одинаковый. Хорошим тестером проверяют обмотки на сопротивление. При разнице в замерах более 10% есть вероятность замыкания витков обмоток.
Пишите комментарии, дополнения к статье, может я что-то пропустил. Загляните на карту сайта , буду рад если вы найдете на моем сайте еще что-нибудь полезное.
Методы определения межвитковых замыканий обмоток
Витковые замыкания и замыкания на корпус бывают из-за местного разрушения изоляции, которое может произойти в результате трения витков между собой и о корпус, загрязнения изоляции металлической пылью, которая при работе машины вибрирует и перетирает изоляцию, пробоя изоляции из-за перегрузки машины и увлажнения изоляции.
Рассмотренные дефекты можно выявить несколькими методами.
Сгорание изоляции можно определить внешним осмотром, измерением ее сопротивления и испытанием электрической прочности.
Замыкания обмоток на корпус определяют с помощью мегомметра, контрольной лампы и вольтметра, а также методом падения напряжения. Мегомметром поочередно проверяют сопротивление изоляции каждой фазы относительно корпуса. Если у какой-либо фазы сопротивление равно нулю, то, значит, она имеет замыкание на корпус.
Контрольную лампу или вольтметр включают последовательно проверяемой обмоткой и корпусом и поочередно подают напряжение на каждую фазу и корпус машины. Если лампа горит, а вольтметр показывает напряжение, то данная обмотка имеет замыкание на корпус.
Рассмотренными способами можно выявить наличие замыкания на корпус, но не установить место замыкания. Обычно в машинах малой мощности не ищут место замыкания, а перематывают всю обмотку. В машинах средней и большой мощности экономически целесообразна замена части обмотки. Для обнаружения замкнутой части (места замыкания) обмотки применяют метод падения напряжения.
Витковые замыкания обмоток определяют методами симметрий, вольтметра (трансформации), электромагнита и шарика. Метод симметрии основан на измерении и сравнении полных сопротивлений обмоток. Если в фазах нет повреждений, то у них будут одинаковые полные сопротивления: Z
Если какая-либо фаза имеет витковое замыкание, то уменьшаются ее активное и индуктивное сопротивления, а следовательно, и полное сопротивление. Измерение проводят на переменном токе. С помощью амперметра и вольтметра измеряют ток и напряжение в каждой фазе и определяют ее сопротивление. Можно не определять сопротивление, а сравнивать значения токов в фазах при постоянном напряжении (U — const) или, наоборот, сравнивать в них падения напряжений при пропускании одинакового тока по каждой фазе.
Методом вольтметра (трансформации) определяют витковое замыкание следующим образом: концы двух фаз соединяют вместе. Их начала присоединяют к сети, а вольтметр — к выводам оставшейся третьей фазы. Если в обмотках первой и второй фазы нет витковых замыканий, то создаваемые ими магнитные потоки равны.
А так как они направлены навстречу друг к другу и взаимно уничтожаются, то в третьей обмотке не будет индуцироваться ЭДС и вольтметр покажет нуль. Если в обмотке первой или второй фазы имеются витковые замыкания, то их магнитные потоки не будут равны, так как сила тока в обмотках одинакова, а индуктивность, пропорциональная числу витков, разная. В этом случае появляется результирующий магнитный поток, который будет наводить ЭДС в третьей фазе — вольтметр покажет напряжение.
Для определения наличия витковых замыканий в обмотке третьей фазы необходимо соединить ее с первой или второй фазой.
Методы симметрии и вольтметра служат для обнаружения витковых замыканий без разборки машины, но с помощью их нельзя определить место замыкания.
Метод электромагнита (индукционный метод) основан на наведении (индуцировании) ЭДС в испытуемой обмотке с помощью вспомогательного электромагнита, который ставят на зубцы в расточку статора так, чтобы он прилегал к ним как можно плотнее (рисунок 1).
При прохождении по обмотке электромагнита переменный ток создает переменный магнитный поток, который замыкается через статор машины и сердечник электромагнита. Этот поток наводит ЭДС в витках исследуемой секции. Если секция замкнута, то в ней появится ток, а вокруг проводника с током возникнет свой магнитный поток. На паз с секцией накладывают стальную пластину. Она дребезжит, показывая замкнутую секцию.
Если на паз с замкнутой секцией поставить второй вспомогательный электромагнит, то в его обмотке будет наводиться ЭДС. Если включить в эту обмотку лампу, то она будет гореть при наличии замыкания в обмотке секции. На таком принципе основано устройство портативного дефектоскопа типа ПДО с двумя вспомогательными магнитами и неоновой лампой. Недостаток этого метода — необходимость исследовать каждую секцию (передвигать магнит и пластину по расточке).
Рисунок 1 — Схема определения витковых замыканий методом вспомогательного электромагнита: 1 — электромагнит, 2 и 4 — магнитные потоки электромагнита и замкнутой секции, 3 — стальная пластина
Метод шарика применяют для обнаружения витковых замыканий обмоток статоров машин переменного тока. На обмотку статора подают симметричное трехфазное напряжение, равное 10. 30 % номинального.
В результате этого возникает круговое вращающееся магнитное поле. Если внутрь статора бросить стальной шарик, то он будет вращаться по направлению магнитного поля. Нет коротких замыканий в секциях — шарик будет вращаться равномерно. Если есть витковое замыкание, то в замкнутой секции будет протекать ток короткого замыкания, который создает местный переменный поток. Последний затормаживает шарик, и он будет вращаться неравно мерно (может остановиться).
Ремонт электродвигателя. Обрыв цепи, межвитковое замыкание…
Поломки электрических машин подразделяется на 2 вида: механические и электрические. В этой статье описаны основные неисправности и способы их устранения в электрической части. А ниже небольшое видео с примером. Основные проблемы:
- Межвитковые замыкания в обмотках статора, ротора, основных полюсов или якоря;
- Обрыв обмотки;
- Пробой изоляции на корпус;
- Нарушение контактных соединений и разрушение соединений выполненных пайкой или сваркой;
- Недопустимое снижение сопротивления изоляции между обмотками, между обмотками и корпусом;
- Увлажнение изоляции.
Электрические повреждения частично могут определяться при внешнем осмотре, а для точной диагностики производят проверку измерительными приборами : мегометром, мультиметром.
Устранение электрических неисправностей электродвигателя
Открыв коробку двигателя вы увидите начала и концы обмоток. Европейское обозначение обмоток V, U, W, единицы — начала, двойками концы. Советское и русское: С1-С4 первая обмотка, С2-С5 вторая, а С3-С6 третья. Некоторые обозначают буквами A, B, C, но это уже отклонение от стандарта.
Если же вы открыли коробку и увидели там провода без ярлыков, маркерных надписей, то вам придется самим выяснить это. Возможно наша статья вам поможет — Как найти начало и конец обмотки электродвигателя.
Перед тестами откручиваем перемычки! На фото выше подключено звездой. Если у вас будет подключено схемой треугольник, то будет 3 параллельных перемычки.
Итак. Берем мультиметр и ставим в режим прозвонки. Для начала поставим один щуп на болт заземления, а вторым проверим каждую обмотку на замыкание на корпус.
Если есть сомнения, то ставим максимальное значение на мультиметре для сопротивления (2000к) и проверяем. Если все исправно, то на приборе должна отображаться единица, означающая бесконечность и невозможность выдать точное значение.
Как проверить обрыв в обмотках
Чтобы быстро определить есть ли обрыв внутри обмоток, нужно поставить щупы мультиметра на начало и конец каждой из обмоток в режиме прозвонки диодов. Если звука нет — обрыв.
Для определения замыкания между обмотками нужно постав щупы на начала обмоток (V1-U1, V1-W1, U1-W1). И аналогично проверить между концами. Если нет проблем, то прозваниваться не должно.
Ещё следует измерить между концом первой обмотки и началом второй (V2-U1), и аналогично с концом второй и началом третей (U2-W1), концом третей и началом первой (W2-V1). Объясню для чего. Если в какой-то обмотке есть обрыв, то эту неисправность не увидите, просто проверив между началами обмоток.
Если у вас в коробке всего 3 вывода, то между ними должно прозваниваться, так как там подключенную схему звезда/треугольник нельзя менять перемычками в коробке и уже все подключено внутри. Только остается ещё проверка на корпус и разбор для визуальной оценки.
Также стоит проверить сопротивление в каждой обмотке, поставив переключатель мультиметра на минимальное значение (200 Ом). Оно должно быть на всех примерно равным. Так проверяем сопротивление уже между витками. О нём ниже.
Как найти межвитковое замыкание
Если вы заметили, что работающий двигатель нагревается неравномерно, то есть одна часть корпуса нагрета сильнее, то это может также свидетельствовать о межвитковом замыкании. Но это не стопроцентный способ.
Для поиска межвиткового замыкания воспользуемся мегаомметром или мультиметром, переводим переключатель на 200 Ом. Ставим поочередно на каждую из обмоток и проверяем сопротивление. Если различие свыше 10-15% лучше отдать на перемотку.
Ток идет по пути наименьшего сопротивления. Когда часть витков исключается из работы, то на той катушке/обмотке сопротивление будет ниже.
Далее можно разобрать и оценить визуально катушки. Возможно даже так определить подгоревшие, оплавленные провода. Придется перематывать двигатель всыпных катушек.
Также можно провести замер тока на работающем электродвигателе. Для начала проверить напряжение, а затем замерить ток. При равном напряжении значение силы тока не должно различаться более чем на 15%.
Видео по поиску неисправностей электродвигателя
Надеюсь данная статья ответила на ваши вопросы. У нас есть статья — Механические неисправности электродвигателя. Если вас интересует как разобрать электродвигатель и устранить механические неисправности.
Как определить межвитковое замыкание обмотки электродвигателя
Межвитковое замыкание электродвигателя
Причины межвиткового замыкания
Если вы читали предыдущие статьи, то знаете что межвитковое замыкание электродвигателя составляет 40% неисправностей электродвигателей. Причин для межвиткового замыкания может быть несколько.
Перегруз электродвигателя — нагрузка на электроустановку превышает норму вследствие чего обмотки статора нагреваются и изоляция обмоток разрушается что приводит к межвитковому замыканию. Нагрузка может возникнуть из за неправильной эксплуатации оборудования. Номинальную нагрузку можно определить по паспорту электроустановки или прочитать на табличке электродвигателя. Также перегруз может возникнуть из за механических повреждений самого электродвигателя. Заклинившие или сухие подшипники тоже могут стать причиной межвиткового «коротыша».
Не исключена возможность заводского брака обмоток, и если электродвигатель перематывался в кустарной мастерской, то большая вероятность что «межвитняк» уже стучится в ваши двери.
Также неправильная эксплуатация и хранение электродвигателя может стать причиной попадания влаги внутрь двигателя отсыревшие обмотки тоже весьма распространенная причина межвиткового замыкания.
Как правило с таким замыканием электродвигатель уже не жилец, и работать будет весьма непродолжительное время. Я думаю хватит разбирать причины давайте перейдем к вопросу « как определить межвитковое замыкание».
Поиск межвиткового замыкания.
Определить межвитковое замыкание не слишком сложно, и для это есть несколько подручных способов.
Если при работе электромотора какая то часть статора нагрелась больше чем весь двигатель, то вам стоит подумать об остановке и точной диагностике.
Также помогут определить замыкание обыкновенные токовые клещи, меряем по очереди нагрузку на каждую фазу и если на одной из них она больше чем на других то это признак того что возможно есть межвитняк обмотки. Но следует учитывать что может быть перекос фаз на подстанции для того что бы убедится мереям вольтметром приходящие напряжение.
Можно прозвонить обмотки тестером. Для этого прозваниваем каждую обмотку в отдельности и сверяем полученные результаты сопротивления. Этот способ может и не сработать если замыкают всего пару витков, то расхождение будет минимальным.
Не будет лишним брякнуть электродвигатель мегомметром в поиске замыкания на корпус, один щуп прикладываем к корпусу электродвигателя, а второй к по очереди к выходу обмоток в борно.
Если у вас остались еще сомнения, то вам придется разобрать электромотор. Сняв крышки и ротор, визуально рассматриваем обмотки. Вполне вероятно, что вы увидите сгоревшую часть.
Ну и самый точный способ проверки межвиткового замыкания это проверка при помощи трехфазного понижающего трансформатора (36-42 вольта) и шарика от подшипника.
На стартер разобранного электродвигателя подаем три фазы с понижающего трансформатора. С маленьким разгоном кидаем туда шарик, если шарик начинает бегать по кругу внутри статора то все в порядке. Если он, сделав пару оборотов прилип к одному месту, то значит там межвитковое замыкание.
Вместо шарика можно использовать пластинку от трансформаторного железа, прикладываем внутри статора к железу и в том месте где межвитковое она начнет дребезжать, а там где все в порядке пластина будет примагничиваться.
Обязательно используйте все выше перечисленные способы с заземленным электродвигателем и строго при помощи понижающего трансформатора.
Проверка шариком и пластинкой при напряжении в 380 вольт запрещена и очень опасна для вашей жизни.
В идеале чтобы была произведена проверка обмоток электродвигателя, необходимо иметь специальные приборы, предназначенные для этого, которые стоят немалых денег. Наверняка не у каждого в доме они есть. Поэтому проще для таких целей научиться пользоваться тестером, имеющим другое название мультиметр. Такой прибор имеется практически у каждого уважающего себя хозяина дома.
Электродвигатели изготавливают в различных вариантах и модификациях, их неисправности также бывают самыми разными. Конечно, не любую неисправность можно диагностировать простым мультиметром, но наиболее часто проверка обмоток электродвигателя таким простым прибором вполне возможна.
Любой вид ремонта всегда начинают с осмотра устройства: наличие влаги, не сломаны ли детали, наличие запаха гари от изоляции и другие явные признаки неисправностей. Чаще всего сгоревшую обмотку видно. Тогда не нужны никакие проверки и измерения. Такое оборудование сразу отправляется на ремонт. Но бывают случаи, когда отсутствуют внешние признаки поломки, и требуется тщательная проверка обмоток электродвигателя.
Виды обмотокЕсли не вникать в подробности, то обмотку двигателя можно представить в виде куска проводника, который намотан определенным образом в корпусе мотора, и вроде бы в ней ничего не должно ломаться.
Однако, дело обстоит гораздо сложнее, так как обмотка электродвигателя выполнена со своими особенностями:
- Материал провода обмотки должен быть однородным по всей длине.
- Форма и площадь поперечного сечения провода должны иметь определенную точность.
- На проволоку, предназначенную для обмотки, в обязательном порядке в промышленных условиях наносится слой изоляции в виде лака, который должен обладать определенными свойствами: прочностью, эластичностью, хорошими диэлектрическими свойствами и т.д.
- Провод обмотки должен обеспечивать прочный контакт при соединении.
Если имеется какое-либо нарушение этих требований, то электрический ток будет проходить уже в совершенно других условиях, а электрический мотор ухудшит свои эксплуатационные качества, то есть, снизится мощность, обороты, а может и вообще не работать.
Проверка обмоток электродвигателя 3-фазного мотора . Прежде всего, отключить ее от цепи. Основная часть существующих электродвигателей имеет обмотки, соединенные по схемам, соответствующим звезде или треугольнику.
Концы этих обмоток подключают обычно на колодки с клеммами, которые имеют соответствующие маркировки: «К» — конец, «Н» — начало. Бывают варианты соединений внутреннего исполнения, узлы находятся внутри корпуса мотора, а на выводах применяется другая маркировка (цифрами).
На статоре 3-фазного электродвигателя применяются обмотки, имеющие равные характеристики и свойства, одинаковые сопротивления. При замере мультиметром сопротивлений обмоток может оказаться, что у них разные значения. Это уже дает возможность предположить о неисправности, имеющейся в электродвигателе.
Возможные неисправностиВизуально не всегда можно определить состояние обмоток, так как доступ к ним ограничен особенностями конструкции двигателя. Практически проверить обмотку электродвигателя можно по электрическим характеристикам, так как все поломки мотора в основном выявляются:
- Обрывом, когда провод разорван, либо отгорел, ток по нему проходить не будет.
- Коротким замыканием, возникшим из-за повреждения изоляции между витками входа и выхода.
- Замыкание между витками, при этом изоляция повреждается между соседними витками. Вследствие этого поврежденные витки самоисключаются из работы. Электрический ток идет по обмотке, в которой не задействованы поврежденные витки, которые не работают.
- Пробиванием изоляции между корпусом статора и обмоткой.
Это самый простой вид проверки. Неисправность диагностируется простым измерением значения сопротивления провода. Если мультиметр показывает очень большое сопротивление, то это означает, что имеется обрыв провода с образованием воздушного пространства.
Проверка обмоток электродвигателя на короткое замыканиеПри коротком замыкании в моторе отключится его питание установленной защитой от замыкания. Это происходит за очень короткое время. Однако даже за такой незначительный промежуток времени может возникнуть видимый дефект в обмотке в виде нагара и оплавления металла.
Если измерять приборами сопротивление обмотки, то получается малое его значение, которое приближается к нулю, так как из измерения исключается кусок обмотки из-за замыкания.
Проверка обмоток электродвигателя на межвитковое замыканиеЭто самая трудная задача по определению и выявлению неисправности. Чтобы проверить обмотку электродвигателя, пользуются несколькими способами измерений и диагностик.
Проверка обмоток электродвигателя способом омметраЭтот прибор действует от постоянного тока, измеряет активное сопротивление. Во время работы обмотка образует кроме активного сопротивления, значительную индуктивную величину сопротивления.
Если будет замкнут один виток, то активное сопротивление практически не изменится, и определить омметром его сложно. Конечно, можно произвести точную калибровку прибора, скрупулезно замерять все обмотки на сопротивление, сравнивать их. Однако, даже в таком случае очень трудно выявить замыкание витков.
Результаты гораздо точнее выдает мостовой метод, с помощью которого измеряется активное сопротивление. Этим методом пользуются в условиях лаборатории, поэтому обычные электромонтеры им не пользуются.
Измерение тока в каждой фазеСоотношение токов по фазам изменится, если произойдет замыкание между витками, статор будет нагреваться. Если двигатель полностью исправен, то на всех фазах ток потребления одинаков. Поэтому измерив эти токи под нагрузкой, можно с уверенностью сказать о реальном техническом состоянии электродвигателя.
Проверка обмоток электродвигателя переменным токомНе всегда можно измерить общее сопротивление обмотки, и при этом учесть индуктивное сопротивление. У неисправного двигателя проверить обмотку можно переменным током. Для этого применяют амперметр, вольтметр и понижающий трансформатор. Для ограничения тока в схему вставляют резистор, либо реостат.
Чтобы проверить обмотку электродвигателя, применяется низкое напряжение, проверяется значение тока, которое не должно быть выше значений по номиналу. Измеренное падение напряжения на обмотке делится на ток, в итоге получается полное сопротивление. Его значение сравнивают с другими обмотками.
Такая же схема дает возможность определить вольтамперные свойства обмоток. Для этого необходимо сделать измерения на различных значениях тока, затем записать их в таблицу, либо начертить график. Во время сравнения с другими обмотками не должно быть больших отклонений. В противном случае имеется межвитковое замыкание.
Проверка обмоток электродвигателя шарикомЭтот метод основывается на образовании электромагнитного поля с вращающимся эффектом, если обмотки исправны. На них подключается симметричное напряжение с тремя фазами, низкого значения. Для таких проверок используют три понижающих трансформатора с одинаковыми данными. Их подключают отдельно на каждую фазу.
Чтобы ограничить нагрузки, опыт проводят за короткий промежуток времени.
Подают напряжение на обмотки статора, и сразу вводят маленький стальной шарик в магнитное поле. При исправных обмотках шарик крутится синхронно внутри магнитопровода.
Если имеется замыкание между витками в какой-либо обмотке, то шарик сразу остановится там, где есть замыкание. При проведении проверки нельзя допускать превышения тока выше номинального значения, так как шарик может вылететь из статора с большой скоростью, что является опасно для человека.
Определение полярности обмоток электрическим методомУ обмоток статора имеется маркировка выводов, которой иногда может не быть по разным причинам. Это создает сложности при проведении сборки.
Чтобы определить маркировку, применяют некоторые способы:
- Слабым источником постоянного тока и амперметром.
- Понижающим трансформатором и вольтметром.
Статор выступает в роли магнитопровода с обмотками, действующими по принципу трансформатора.
Определение маркировки выводов обмотки амперметром и батарейкойНа наружной поверхности статора имеется шесть проводов от трех обмоток, концы которых не промаркированы, и подлежат определению по их принадлежности.
Применяя омметр, находят выводы для каждой обмотки, и отмечают цифрами. Далее, делают маркировку одной из обмоток конца и начала, произвольно. К одной из оставшихся двух обмоток присоединяют стрелочный амперметр, чтобы стрелка находилась на середине шкалы, для определения направления тока.
Минусовой вывод батарейки соединяют с концом выбранной обмотки, а выводом плюса кратковременно касаются ее начала.
Импульс в первой обмотке трансформируется во вторую цепь, которая замкнута амперметром, при этом повторяет исходную форму. Если полярность обмоток совпала с правильным расположением, то стрелка прибора в начале импульса пойдет вправо, а при размыкании цепи стрелка отойдет влево.
Если показания прибора совсем другие, то полярность выводов обмотки меняют местами и маркируют. Остальные обмотки проверяются подобным образом.
Определение полярности вольтметром и понижающим трансформаторомПервый этап аналогичен предыдущему способу: определяют принадлежность выводов обмоткам.
Далее, произвольным образом маркируют выводы первой любой обмотки для соединения их с понижающим трансформатором (12 вольт).
Две другие обмотки соединяют двумя выводами в одной точке случайным образом, оставшуюся пару соединяют с вольтметром и включают питание. Напряжение выхода трансформируется в другие обмотки с таким же значением, так как у них одинаковое количество витков.
Посредством последовательной схемы подключения 2-й и 3-й обмоток вектора напряжения суммируются, а результат покажет вольтметр. Далее маркируют остальные концы обмоток и проводят контрольные измерения.
Якоря на межвитковое замыкание, решение проблемы
Проверка мультиметром
Убедиться в исправности статора можно с помощью прибора – мультиметра. Это универсальное измерительное устройство. Им можно измерить несколько электрических величин: напряжение, силу тока, сопротивление. Прибор состоит из корпуса, на котором находятся дисплей, переключатель и гнезда, и двух шнуров со щупами (плюсовым и минусовым). Минусовой щуп всегда подключают к нижнему гнезду, а плюсовой – к среднему или верхнему, в зависимости от силы тока в проверяемом устройстве.
Чтобы проверить статор УШМ (болгарки) необходимо выставить на мультиметре значение сопротивления от 20 до 200 Ом и поочередно поднести щупы измерительного прибора к обмоткам. Если сопротивление везде имеет одинаковую величину, то катушка исправна. Если же прибор показывает в некоторых точках другое сопротивление, то в обмотке есть короткое замыкание или обрыв одного из витков. По такому же принципу проводят проверку статора омметром. Его отличие от мультиметра заключается лишь в том, что этот прибор может измерить только сопротивление.
Диагностика электрической части УШМ
Как было сказано выше, чаще всего УШМ отказывается работать по причине поломок электрической части агрегата. Для правильной диагностики электрических цепей инструмента мастера по ремонту электрооборудования пользуются специальным прибором — тестером.
Если вы нажали на кнопку запуска агрегата, и он не работает, то в 90% случаев причина поломки не настолько серьезная, чтобы вы не смогли отремонтировать болгарку своими руками.
Первым делом потребуется проверка электрического кабеля и вилки на его конце. Если она разборная, то раскрутите ее и проверьте надежность контактов. В противном случае, придется разобрать болгарку (снять кожух аппарата) и “прозвонить” кабель тестером, а также убедиться, что ток подходит к контактам кнопки “Пуск”. Если прибор покажет обрыв, то кабель следует заменить на новый.
Ситуация, когда ток поступает на кнопку, но дальше не проходит (при включенном положении), говорит о неисправности переключателя. Кнопку починить не получится. Ее необходимо заменить на новую, но прежде промаркируйте снимаемые контакты, чтобы в дальнейшем подсоединить их правильно. При неправильном подсоединении контактов может сгореть обмотка двигателя.
Если при проверке оказалось, что и кабель, и кнопка пуска исправны, но на щетки не поступает ток, то необходимо произвести зачистку контактных пластин щеткодержателей. В случае неэффективности данной процедуры рекомендуется замена щеток. Далее, если со щетками все нормально, и ток на них поступает, следует проверить ротор и статор на наличие замыканий и обрывов.
Проверка якоря электродвигателя
Ротор электромотора может иметь следующие неисправности: межвитковое замыкание и обрыв проводников на контактах ламелей. Проверить якорь болгарки можно мультиметром: прибор переводится в режим изменения сопротивления, выставляется значение 200 Ом, и с помощью щупов замеряется сопротивление между двумя соседними ламелями. Таким образом требуется проверить все пары ламелей. Если показатели сопротивления одинаковые, то обмотка ротора не имеет повреждений. Обнаружение во время “прозвона” других значений сопротивления, а также выявление обрыва цепи говорит о неисправности в этой катушке. В таком случае потребуется ремонт якоря болгарки.
Если у вас нет измерительного прибора, то проверить ротор можно, использовав для этих целей лампочку на 12 В и аккумулятор. Мощность должна быть в пределах 30-40 Вт. Проверка делается следующим образом: подайте напряжение 12 В от аккумулятора на вилку угловой шлифмашины, в разрыв одного провода подключите лампочку, начинайте вращать шпиндель УШМ. При исправной обмотке лампочка будет гореть ровно, без миганий. При межвитковом замыкании степень накала спирали лампочки будет меняться. В таком случае ремонт якоря болгарки своими руками будет затруднителен, поскольку схема намотки якоря достаточно сложная, да и сам процесс требует специального оборудования и знаний. Поэтому данную операцию рекомендуется доверить специалистам. Но лучшим выходом из ситуации будет замена якоря на болгарке новым.
Если лампочка не загорается при тестировании ротора, это свидетельствует о наличии обрыва в статоре или замыкания в его обмотках, а также о проблемах с электрощетками.
Проверка статора электродвигателя
Чтобы проверить статор болгарки, используют, как и в предыдущем случае, мультиметр. Значения нужно выставить на 20-200 Ом и сделать следующее. Прикоснитесь одним щупом к контакту обмотки статора, а вторым – к корпусу детали. Если прибор показывает сопротивление, это значит, что произошел пробой на корпус. Прикоснитесь щупами к контактам одной обмотки, а затем к контактам другой. Если сопротивление одинаковое, значит катушки исправны. Если на одной обмотке прибор показывает обрыв цепи, значит, потребуется перемотка статора или замена детали на новую.
Перемотать статор в домашних условиях, не имея специальных знаний, навыков и оборудования, будет проблематично. Лучше обратиться к специалистам, профессионально занимающимся перемотками двигателей.
Ремонт: Устранение пробоя изоляции
Если пробой изоляции был небольшой и вы его нашли, необходимо очистить это место от нагара и проверить сопротивление. Если его значение нормальное, заизолируйте провода асбестом. Сверху капните быстросохнущим клеем типа «Супермомент». Он просочится через асбест и хорошо заизолирует провод.
Если вы так и не нашли место пробоя изоляции, то попробуйте аккуратно пропитать обмотку пропиточным электроизоляционным лаком. Пробитая и непробитая изоляция пропитается этим лаком и станет прочнее. Высушите якорь в газовой духовке при температуре около 150 градусов. Если и это не поможет, попробуйте перемотать обмотку или поменять якорь.
Пайка пластин коллектора
Ламели установлены на пластмассовую основу. Они могут быть стёрты до самой основы. Остаются только края, до которых щётки не достают.
Стёртые ламели
Такой коллектор можно восстановить методом пайки.
Из медной трубы или пластины нарежьте необходимое количество ламелей по размерам.
После того как зачистили якорь от остатков меди, припаивайте обычным оловом с паяльной кислотой.
Когда все ламели припаяны, сделайте шлифовку и полировку. Если нет токарного станка, воспользуйтесь дрелью или шуруповёртом. Вставьте вал якоря в патрон. Сначала отшлифуйте напильником. Потом отполируйте нулевой наждачной бумагой. Не забудьте прочистить пазы между ламелями и измерить сопротивление.
Бывают не до конца повреждённые ламели. Чтобы их восстановить, необходимо провести более тщательную подготовку
Слегка проточите коллектор для очистки пластин.
Повреждённая пластина коллектора
Место под пластиной нужно расширить бормашиной осторожно, чтобы не снять большой слой изолятора.
Расширяем место бормашиной
Найдите два куска медного провода такого размера, чтобы они плотно улеглись в образовавшийся паз. Очищенные провода уложите в паз и облудите.
Сделайте заготовку ламели из меди
Она должна плотно входить в паз и быть выше существующих ламелей, чтобы легче паять.
Заготовка ламели в пазу
Облудите заготовку так, чтобы было много припоя. Она плотнее будет сидеть в пазу. Уложите заготовку в паз и приложите к ней паяльник. Держите его, пока припой не расплавится.
Припаянная заготовка
Лишнее сточите напильником, отшлифуйте и отполируйте.
Если коллектор был изношен полностью, то после пайки его хватит не более, чем на месяц активного использования. А не до конца повреждённые пластины после такого ремонта выдерживают несколько замен щёток и не выпаиваются.
Гальваническое наращивание пластин коллектора
Восстановленная медь очень твёрдая. Срок службы коллектора как у нового. Гальваническим наращиванием можно восстановить как полностью стёртый коллектор, так и частично повреждённые пластины.
Полностью изношенный коллектор
Качество восстановления будет одинаковым.
Повреждены отдельные пластины
- Хорошо зачистьте всю поверхность коллектора, включая изолятор между ламелями.
- Намотайте оголённый медный провод диаметром около 0,2 миллиметра.
- Обмотайте скотчем вал якоря, а коллектор с торца намажьте пластилином, чтобы медь не разрасталась там, где не надо. И чтобы на железо не попал электролит.
- Для ванночки отрежьте пол пластиковой бутылки. На вал намотайте изоленту так, чтобы она плотно держалась в горлышке бутылки. Вставьте якорь в бутылку.
- Возьмите кусок медной шины. Её размер в два раза больше наращиваемой поверхности. Сверните её спиралью и поместите в бутылку.
Подключите источник питания минусом к восстанавливаемой поверхности, а плюсом к шинке. Полтора ампера тока на один квадратный дециметр раствора. Если коллектор отделён от вала, обмотайте его проволокой и подвесьте в банке на какой-нибудь перекладине, чтобы электролит касался только изношенной части ламелей. Подключите последовательно лампочки разной мощности, чтобы регулировать силу тока и предотвращать короткое замыкание на сосуде. Через 24 часа получается восстановленный коллектор.
Восстановленный коллектор до обработки
Коллектор необходимо проточить и разделить пластины бормашиной или ножовочным полотном. В конце протестируйте коллектор на отсутствие замыканий между пластинами.
Доработка коллектора
Составные части электролита:
Медный купорос — 200 г.
Серная кислота 1,84 — 40 г.
Спирт — 5 г. Его можно заменить тройным количеством водки.
Кипячёная вода — 800 мл.
Этап 2. Разборка электроинструмента
Так или иначе, если со щетками все в порядке, без разборки инструмента не обойтись. На этом этапе самое главное – не навредить еще больше
Особое внимание следует обращать на правильный подбор отвертки, так как испорченные винты выкрутить будет проблематично, и проверка превратится в мучительные слесарные работы. В некоторых инструментах используются крепежи разной длины
Их месторасположение нужно запоминать (лучше записывать или зарисовывать).
Чтобы после диагностики и ремонта успешно собрать электроинструмент, начинающим рекомендуется фотографировать каждый этап разборки. Это сильно поможет, если вы забудете, какая деталь как стояла до проверки.
Как прозвонить коллекторный двигатель
Коллекторный агрегат также можно прозвонить мультиметром. Данный тип электродвигателей используется в цепи постоянного тока.
Коллекторные двигатели переменного тока встречаются реже, например в различных электроинструментах. Наиболее качественно прозванивать такие изделия можно в том случае, если полностью разобрать электрический двигатель.
Проверить якорь электродвигателя, а также прозвонить обмотку статора можно будет с помощью мультиметра, который должен быть переведён в режим измерения сопротивления до 200 Ом.
Наиболее часто статор коллекторного агрегата состоит из двух независимых обмоток, которые и требуется прозвонить мультиметром для определения их исправности.
Точное значение данного показателя, можно узнать в документации к электродвигателю, но о работоспособности обмотки можно судить в том случае, если прибор покажет небольшое значение сопротивления.
В мощных двигателях постоянного тока электрооборудования автомобиля, значение сопротивления статора будет настолько малым, что его отличие от короткозамкнутого проводника, может составлять десятые доли Ома. Менее мощные устройства имеют сопротивление обмотки статора в пределах 5 — 30 Ом.
Для того чтобы прозвонить мультиметром обмотки статора коллекторного электродвигателя, необходимо соединить щупы измерительного прибора с выводами данных обмоток. Если в процессе диагностических мероприятий будет выявлено отсутствие сопротивления даже в одном контуре, дальнейшая эксплуатация агрегата не осуществляется.
Ротор коллекторного электродвигателя состоит из значительно большего количества обмоток, но проверка якоря не займёт много времени.
Для того чтобы прозвонить эту деталь, необходимо включить мультиметр в режим измерения сопротивления до 200 Ом и расположить щупы мультиметра на коллекторе таким образом, чтобы они находились на максимальном удалении друг от друга.
Таким образом щупы займут место щёток двигателя и одну из нескольких обмоток якоря можно будет прозвонить. Если мультиметр покажет какое-либо значение, то не снимая щупов измерительного устройства с коллектора, следует провернуть слегка ротор, до момента соединения следующей обмотки со щупами устройства.
Таким образом проверить обмотку можно без особых усилий. Если мультиметр покажет примерно одинаковое значение сопротивления каждого контура, то это будет означать, что якорь устройства абсолютно исправен.
Это нарушение может привести не только к выходу из строя электродвигателя, но и к увеличению вероятности получения электротравмы. Проверить якорь и статор коллекторного двигателя на пробой не составит большого труда, для этого необходимо включить режим измерения сопротивления до 2 000 кОм. Для проверки статора достаточно подключить одну клемму к корпусу, а вторую к одной из обмоток.
Чтобы прозвонить эту часть электродвигателя правильно, во время выполнения данной операции запрещается прикасаться руками к металлической части щупов мультиметра, или к корпусу статора и проводки измеряемого контура.
Если не придерживаться этого правила, то можно получить ложноположительные результаты, так как через тело человека будет проходить достаточный электрический потенциал. В этом случае мультиметр покажет сопротивление человека, а не «пробой» между корпусом статора и обмоткой.
Аналогичным образом измеряется и возможная утечка электротока на корпус якоря электродвигателя.
Чтобы прозвонить отсутствие «пробоя» на массу устройства, необходимо поочерёдно присоединять щупы мультиметра к корпусу и различным обмоткам ротора электромотора.
Для того чтобы прозвонить различные типы электродвигателей с помощью мультиметра, необходимо приобрести мультиметр, который имеет режим измерения сопротивления.
Сверхточность, при осуществлении подобных действий, не требуется, поэтому можно с успехом использовать дешёвые китайские устройства. Прежде чем прозвонить обмотки двигателя мультиметром, необходимо убедиться в его исправности.
Следует также иметь в виду, что неисправность электродвигателя может иметь различные признаки. Даже в том случае если электрический прибор находится в рабочем состоянии, но обороты двигателя не достигают максимального значения, следует незамедлительно прозвонить возможные повреждения обмоток.
При осуществлении любых электромонтажных или диагностических работ, необходимо полностью отсоединить прибор от сети 220 В. или трёхфазного тока.
ВАЗ 2110 | Проверка, осмотр и дефектовка деталей генератора
1. Проверить исправность регулятора напряжения. Подсоединить
контрольную лампу 12 В к щеткам. Подать напряжение 12 В «+» на клемму
, а «–» на «массу» щеткодержателя. При этом контрольная лампа должна
гореть. Если контрольная лампа не горит, регулятор напряжения необходимо
заменить.
2. Проверку щеток см.
в подразделе 7.4.6, пункты 5-6.
3. Осмотреть контактные кольца. Если обнаружены задиры,
риски, царапины, следы износа от щеток и т.п., кольца необходимо
прошлифовать. Если повреждение колец не удается вывести шкуркой,
можно проточить кольца на токарном станке, снимая минимальный слой
металла, и затем прошлифовать. После проточки проверить биение колец
с помощью индикатора. Предельно допустимое биение 0,08 мм. Если
величина биения превышает указанную, заменить якорь.
4. Проверить омметром (тестером) сопротивление обмотки якоря,
подсоединив его к контактным кольцам. Сопротивление якоря
должно быть в пределах 2,35–2,6 Ом при 20 °С.
5. Проверить контрольной лампой, нет ли замыкания обмотки
на корпус якоря.
Для этого включить контрольную лампу в сеть переменного тока напряжением
220 В (можно использовать аккумуляторную батарею и лампу 12 В).
Один провод подсоединить к корпусу якоря, а второй — поочередно
на каждое кольцо. В обоих случаях лампа не должна гореть. Если хотя
бы в одном случае лампа горит, значит происходит замыкание и необходимо
заменить якорь или обмотку.
6. Осмотреть статор. На внутренней поверхности статора не
должно быть следов задевания якоря о статор. В противном случае
заменить подшипники вала якоря или крышки генератора.
7. Проверить, нет ли замыкания обмоток
статора на корпус. Для этого включить контрольную
лампу в сеть переменного тока напряжением 220 В (можно использовать
аккумуляторную батарею и лампу 12 В). Подсоединить лампу к выводу
обмотки статора, а провод от источника тока — к корпусу статора, при
этом лампа гореть не должна. Если
лампа горит, то это указывает на то, что происходит замыкание в обмотке,
следовательно, необходимо заменить
статор или обмотку.
8. Проверить, нет ли обрыва в обмотке
статора. Для
этого включить контрольную лампу в сеть переменного тока напряжением
220 В (можно использовать аккумуляторную батарею и лампу 12 В). Поочередно
подсоединить контрольную лампу между всеми выводами обмотки. Во всех
трех случаях лампа должна гореть. Если хотя бы
в одном случае лампа не горит, значит есть обрыв в обмотке и нужно
заменить статор или обмотку.
9. Проверить диоды выпрямительного
блока с помощью контрольной лампы 12 В и аккумуляторной батареи. Для
проверки положительных диодов 1 подсоединить «–» аккумуляторной батареи
через контрольную лампу к положительной пластине выпрямительного блока,
а провод, идущий от «+» аккумуляторной батареи, поочередно подсоединить
к контакту каждого положительного диода (схема красного цвета). В
каждом случае лампа должна гореть. Затем поменять полярность, т.е.
«+» батареи через контрольную лампу подсоединить к «плюсовой» пластине
блока, а провод, идущий от «–» батареи, поочередно подсоединить к
контакту каждого диода, при этом лампа в каждом случае не должна гореть.
Для проверки отрицательных диодов 2 произвести аналогичные действия
(схема синего цвета). Если не соблюдаются указанные выше условия,
то необходимо заменить выпрямительный блок.
10. Осмотреть крышки генератора.
При обнаружении трещин, особенно в местах крепления генератора, крышки
необходимо заменить. Измерить диаметры посадочных мест под подшипники.
Диаметр в крышке со стороны контактных колец должен составлять (35,0±0,012)
мм, со стороны привода — 47,0+0,027мм.
Крышки подлежат замене, если диаметры не попадают в указанные пределы.
11. Проверить легкость вращения
подшипников. Если при их вращении ощущается люфт между кольцами, перекат
или заклинивание тел качения, такие подшипники необходимо заменить.
Также необходимо заменить подшипники с поврежденными защитными кольцами
или следами подтекания смазки.
automn.ru
Как определить витковое замыкание якоря быстро.
Если балансировка якоря не нарушена, а неувязка исключительно в испорченных обмотках, то таковой якорь есть вариант вернуть без помощи других, перемотав катушки. Перемотка ротора дома просит огромного терпения и аккуратности.
Мастер обязан иметь способности при работе с паяльничком и устройствами для диагностики электронных цепей. Если вы неуверены в собственных силах, лучше отнести движок при ремонте в мастерскую как еще его называют без помощи других сменять весь якорь.
Читайте так же
Для самостоятельной перемотки якоря пригодится:
- провод для новейшей обмотки. Употребляется медная жила с поперечником, точно подходящим старенькому проводнику;
- диэлектрическая бумага для изоляции обмотки от сердечника;
- лак для заливки катушек;
- паяльничек с оловянно-свинцовым припоем и канифолью.
Перед перемоткой принципиально сосчитать количество витков провода в обмотке и намотать на катушки такое же количество нового проводника.
Процесс перемотки состоит из последующих шагов:
- Демонтаж старенькых обмоток. Их нужно аккуратненько удалить, не повредив железного корпуса якоря. Если на корпусе обнаружились какие-либо заусенцы либо повреждения, их нужно загладить ратфилем по другому зашлифовать наждаком. При, для рабочей чистки корпуса от шлаков, мастера предпочитают обжигать его горелкой.
- Подготовка коллектора для подключения нового провода. Снимать коллектор ненужно. Следует оглядеть ламели и замерить мегомметром либо мультиметром сопротивление контактов относительно к корпусу. Оно будет менее 0,25 МОм.
- Удаление старенькой проводки на коллекторе. Кропотливо убрать остатки проводов, прорезать пазы в части контактов. Дальше в пазы будут вставлены окончания проводов катушек.
- Установка гильз для якоря. Гильзы делаются из диэлектрического материала шириной 0,3 мм, к примеру, электротехнического картона. Порезать определённое количество гильз и воткнуть в пазы очищенного якоря.
- Перемотка катушек. Конец нового проводника приприпаивается к окончанию ламели и наматывается поочередными радиальными движениями, против часовой стрелки. Такая укладка именуется «укладкой вправо». Намотка Повторить для всех катушек. Около коллектора стянуть провода толстой нитью из х/б ткани (капрон использовать запрещено, потому что он плавится при нагреве).
- Проверка свойства намотки. В конце укладки всех обмоток, проверить мультиметром отсутствие межвитковых замыканий и вероятных обрывов.
- Финальная обработка. Готовую катушку обработать лаком по другому эпоксидкой для скрепления обмотки. В промышленных критериях пропитку сушат в особых печах. Дома это сделают в духовке. При необходимости — использовать для пропитки быстросохнущие лаки, нанося покрытие в несколько слоёв.
Как показывает практика, что если решено сменять якорь болгарки, то поменять его предпочтительнее вкупе с опорными подшипниками и крыльчаткой остывания мотора.
- Новый якорь УШМ. Должен соответствовать вашей модели. Взаимозамена с иными глазами моделями — недопустима.
- Отвёртки, гаечные ключи.
- Мягенькая щётка и ветошь для протирки механизма.
Смена якоря начинается с разборки болгарки. Производятся последующие шаги:
- Отвёрткой выкручиваются щёточные узлы с 2-ух сторон. Извлекаются щётки.
Чтоб установить к месту новый якорь болгарки следует взять новейшую деталь, после этого собрать инструмент в оборотном порядке. Последователь действий последующая:
- На вал якоря устанавливается диск фиксации.
- Способом напрессовки устанавливается подшипник.
- Насаживается малая шестерня и фиксируется стопорным кольцом.
- Якорь заводится в корпус редуктора, совмещаются стыковочные отверстия.
- Закручиваются болты крепления редуктора.
- Якорь с редуктором вставляется в корпус болгарки и фиксируется.
- Щётки осаждаются на место, запираются крышками.
После выполнения обозначенных действий болгарка готова к работе. Смена якоря произведена.
Старая суфийская мудрость говорит: «Умён тот человек, который способен выйти достойно из сложной ситуации. Но мудр тот, кто в такую ситуацию не попадает.» Соблюдая правила эксплуатации радиоэлектронных товаров, не допуская перегрева мотора, реально избежать поломок и проблем при работе болгарки. Содержание и хранение инструмента в чистоте и сухости предупредит его механизмы от загрязнения и окисления токонесущих частей. Своевременное техническое сервис инструмента гарантированно освободит от противных сюрпризов в свое время работы.
Если нет омметра?
При отсутствии мультиметра потребуется источник питания 12 Вольт и лампочка на соответствующее напряжение. У любого автолюбителя с таким набором не возникнет проблем. На вилку электроприбора подключают плюсовую и минусовую клеммы. В разрыв ставится лампа накаливания. Результат наблюдают визуально.
Вал якоря вращают рукой, лампа горит без скачков яркости. Если наблюдается затухание судят о неисправном двигателе. Скорее всего, произошло межвитковое замыкание. Полное пропадание свечения свидетельствует об обрыве в цепи. Причинами могут быть неконтакт щеток, обрыв в обмотке или отсутствие сопротивления в одной из ламелей.
Проверяем исправность статора двигателя УШМ
Сразу требуется отметить, что аналогичные манипуляции по проверки исправности двух основных частей электромоторов электрических инструментов можно проводить и для дрелей, перфораторов, лобзиков и прочих агрегатов. Болгарки аккумуляторного типа также имеют двигатели, но только постоянного тока. Различие между переменным и постоянным электромоторами на электроинструментах в статорах.
Если на переменных моторах статор состоит из обмотки, а протекающий по ней ток создает полярность, то на «постоянниках» эту функцию выполняет пара магнитов, которые и толкают ротор, приводя его в движение.
Алгоритм проверки статора электромотора болгарок следующий:
- Выполняется измерение наличия сопротивления между обмоткой статора и сердечником. Наличие сопротивления говорит о том, что нарушена изоляция медной проволоки, и поэтому возникает пробой. Чтобы изменить наличие пробоя на корпус, нужно одним щупом прикоснуться к выводу обмотки, а вторым к сердечнику. Сопротивления быть не должно, так как в нормальном режиме медная проволока не связана с сердечником
- Теперь проверяем наличие сопротивления в обмотке. Для этого щупами прикасаемся к выводным контактам. Величина сопротивления в обоих обмотках должна быть примерно одинакова. Если при измерении прибор ничего не показывает, значит, медная обмотка повреждена. Если сопротивление большое, то это означает, что уместно нарушение изоляции
- Провести визуальный осмотр статора. Наличие нагара на проволоке является главным признаком того, что устройство нуждается в ремонте. Статор, как и ротор, можно перемотать, но при условии, что не нарушена целостность стальных пластин. Перемотка статора обходится дешевле, чем ротора, однако в любом случае, если у мотора уже большой ресурс выработки, то лучше заменить его или составные детали, вышедшие из строя — якорь или статор
https://youtube.com/watch?v=Q-voJ7ISX-E%3F
Если принято решение заменить двигатель, то вместо старого мотора нужно установить новый с аналогичными параметрами мощности и моментом вращения. После замены можно приступать к дальнейшей эксплуатации инструмента.
Ремонт якоря
Одной из самых часто встречаемых проблем в работе якоря стартерного узла является короткое замыкание, в частности, речь идет об обмотках, расположенных на корпусе. Для того, чтобы решить такую проблему, потребуется произвести визуальную диагностику выходов инки, а также проводки элемента. Сделав это, вы сможете найти место, где произошел пробой. После того, как оно будет найдено, необходимо осуществить очистку контактов и диагностику сопротивления, для этого используется мультиметр. После этого следует заизолировать пробитый участок, для чего можно применять супер клей с асбестом.
Если визуальная проверка не позволяет найти место пробоя, для диагностики можно использовать другой метод. Он заключается в соединении всех ламелей устройства вместе, но для этого необходимо использовать специальную зачищенную проволоку. Когда ламели будут замкнуты, нужно будет подать напряжение на устройство (на коллектор и массу), а поскольку оно должно быть максимально высоким, для этого может потребоваться сварочный аппарат. Собственно, именно в этом заключается сложность метода. То место, где имеется пробой, будет выгорать (автор видео — Константин Петраков).
В том случае, если в работе узла произошло межвитковое замыкание, такую проблему можно определить при помощи специального девайса. Он так и называется — ППЯ — прибор для проверки якоря. Как показывает практика, зачастую замыкание обусловлено использованием погнутых или мятых проводов либо наличием токопроводящих частиц между ними. Если это так, то необходимо исправить все проблемы (выровнять провода и зачистить их от мусора), после чего сверху нанести слой лака, это позволит защитить устройство. Если данный метод не помог вам найти неисправность, вы можете перемотать якорь самостоятельно.
Что касается короткого замыкания, то обычно оно отражается и на функционировании коллектора. Впоследствии это может привести к перегоранию пластин, в результате чего данный элемент может полностью разрушиться. Если вам придется паять, то помните о том, что перед пайкой рабочие поверхности необходимо тщательно зачистить, для этого можно использовать бормашину. С помощью этого устройства можно произвести хорошую зачистку контактов, а также подводящих проводов. Когда проводка будет вмонтирована обратно в так называемые петушки, с помощью прибора для диагностики якоря его нужно будет проверить.
Если вы будете паять, то в качестве материала рекомендуем приобрести неактивный флюс, а также олово. Прежде чем приступить к процессу, паяльник следует максимально прогреть, это позволит добиться необходимого результата. Также прогревать необходимо и провода, поскольку припой должен хорошо расплавиться, чтобы он мог попасть в место пайки. Когда пайка будет завершена, необходимо будет обработать это место при помощи растворителя, после чего опять произвести диагностику якоря с помощью прибора.
Как показывает практика, наши соотечественники часто сталкиваются с проблемой износа коллекторных пластин, причем неравномерного. Кроме того, коллектор даже может сместиться в отношении своей оси — все эти неисправности обычно обусловлены износом щеточного узла или коллектора в целом. Если говорить о пластинах, то такая проблема проявляется в результате неплотного прилегания щеточных элементов, что способствует образованию так называемой дуги во время работы, изнашивающей пластины. Если это так, то решить проблему позволит проточка коллектора, но учтите, что для этого понадобится специальный токарный станок. Когда проточка будет завершена, устройство необходимо будет очистить от стружки и другой грязи, которая может привести к его неработоспособности.
Список источников
- moiinstrumentu.ru
- pro-instrument.com
- EvoSnab.ru
- labuda.blog
- avtozam.com
- www.novaso.ru
- ostwest.su
- master-kleit.ru
Поделитесь с друзьями!
Обнаружение межвиткового короткого замыкания статора асинхронного двигателя в соответствии с компонентами последовательности тока в линии с использованием искусственной нейронной сети
Обнаружение неисправности предназначено для обнаружения неисправности на начальной стадии и немедленного отключения машины, чтобы избежать отказа двигателя из-за большого ток короткого замыкания. В этой работе представлена онлайн-диагностика межвиткового замыкания статора трехфазного асинхронного двигателя на основе концепции симметричных компонентов. Математическая модель асинхронного двигателя с повреждением при повороте разработана для интерпретации характеристик машины при неисправности.Модель Simulink трехфазного асинхронного двигателя с межвитковым замыканием статора создана для выделения составляющих последовательности тока и напряжения. Ток обратной последовательности может обеспечить решающий и быстрый метод контроля для обнаружения межвиткового короткого замыкания статора асинхронного двигателя. Изменение на единицу тока обратной последовательности по отношению к току прямой последовательности является основным индикатором неисправности, который импортируется в архитектуру нейронной сети. Выходной сигнал нейронной сети прямого обратного распространения классифицирует уровень короткого замыкания обмотки статора.
1. Введение
Асинхронные двигатели превосходят область электромеханического преобразования энергии. Их надежность, низкая стоимость и высокая производительность делают их самыми популярными двигателями переменного тока. Эти двигатели могут применяться в различных областях, от бытовых приборов до промышленных двигателей большой мощности. В последние годы проблемы отказов в больших асинхронных двигателях стали более значительными. Для диагностики неисправностей важно определить, есть ли в системе неисправность, и найти ее источник [1].Если неисправность двигателя не будет устранена на ранней стадии, это может привести к повреждению двигателя. Это вызовет остановку промышленного производства.
В [2] упоминается много аварийных ситуаций. Один из них — это случай, когда сломанный стержень ротора вырвался из паза и вызвал повреждение обмотки статора. Неисправности асинхронного двигателя могут быть механическими или электрическими. Основные механические неисправности — это неисправность подшипника [3–5] и поломка стержня ротора [6–10]. На электрическую неисправность влияет качество электроэнергии, подаваемой в сеть переменного тока, колебания частоты, нарушения напряжения и колебания нагрузки.Еще одна неисправность — короткое замыкание обмотки статора [3, 11–14]. Примерно более одной трети всех неисправностей, возникающих в асинхронном двигателе, приходится на неисправность обмотки статора. Короткое замыкание в обмотке статора развивается за очень короткое время и полностью выходит из строя. Обычно межвитковое короткое замыкание перерастает в межобмоточное замыкание, замыкание фазной обмотки и замыкание на землю одной линии, что приводит к поломке двигателя. Обнаружение неисправности обмотки на этапе пуска увеличивает возможность ремонта машины путем ее перемотки или, в больших двигателях, смещения короткозамкнутых катушек.
Традиционные способы контроля неисправностей касались измерения потока утечки [15], частичного разряда [16], гармоник в токе и напряжении статора [17] и т. Д. Последующие исследования, однако, показали, что многие из этих традиционных методов являются приемлемыми. подвержены странностям из-за искажений напряжения питания [18], встроенной асимметрии машины [19], случайного воздействия отказов статора и ротора и т. д. Анализ сигнатур тока двигателя (MCSA) является важным методом, принятым для мониторинга состояния.Неисправности асинхронного двигателя, такие как проблемы с подшипниками, поломка стержня ротора, аномалии эксцентриситета и неисправности обмотки статора, вызывают изменение амплитуды и частоты сигнатуры тока двигателя [3–9, 11–14].
Прорыв в технологиях преобразования сигналов и достижения в области компьютерного программного обеспечения подняли обнаружение неисправностей машин на новый уровень. Большая часть продемонстрированной работы по обнаружению неисправности обмотки статора относится к области частотного анализа. Методы преобразования сигналов, такие как быстрое преобразование Фурье (FFT), S-преобразование, кратковременное преобразование Фурье (STFT), вейвлет-преобразование и преобразования Гильберта, были приняты в сочетании с различными методами классификации, такими как экспертные системы, искусственная нейронная сеть, нечеткая логика. , и поддерживающая векторная машина [20–26] для моторной деградации.
В [27–29] большой интерес был проявлен к искусственной нейронной сети для обнаружения неисправностей асинхронного двигателя. Необходимым условием для создания успешного классификатора ИНС является выбор соответствующих входных данных для каждого случая неисправности. В [27, 28] описывается обнаружение местоположения межвиткового замыкания статора посредством ИНС с учетом параметров частотной области как выбранного входа.
В [29] ИНС применяется для обнаружения серьезности межобмоточного замыкания с выбранным параметром во временной области.В работах [30–33] основное внимание уделяется току обратной последовательности, который возникает из-за несимметричных обмоток.
Большая часть исследовательских работ по обнаружению неисправности обмотки статора асинхронного двигателя основана на анализе частотной области. Если мы выбираем линейные токи или линейные напряжения в качестве параметров, рассматриваемых для обнаружения неисправности, анализ во временной области также будет столь же эффективным. Это позволит избежать использования спектрального анализатора и сложных методов преобразования сигналов, что значительно упрощает системный блок обнаружения неисправностей.Цель состоит в том, чтобы определить универсальный метод диагностики для обнаружения неисправности обмотки и уровня ее серьезности без данных о конструкции двигателя и со знанием параметров неисправности из анализа во временной области.
В этой работе мы пытаемся найти метод обнаружения повреждения обмотки статора на основе удельного значения составляющих последовательности тока во временной области и классифицировать серьезность повреждения с помощью искусственной нейронной сети. Здесь сеть была обучена с полным диапазоном входных векторов, полученных из модели Simulink.Входной вектор NN содержит экспериментальные значения до возможного диапазона и значения Simulink для завершения входного набора. Это обеспечивает хорошо обученную сеть. Значения моделирования хорошо согласуются с экспериментальными значениями. Обнаружение неисправностей на начальном этапе увеличивает жизнеспособность ремонта машины, а устранение неисправностей в зародыше позволяет избежать электрических искр и взрывов.
В следующем сеансе подробно рассматривается математическое моделирование асинхронного двигателя с повреждением обмотки статора. Используя эти математические уравнения, в Simulink создается модель, которая описана в Разделе 3.Метод классификации, используемый для обнаружения неисправности, подчеркивается в Разделе 4.
2. Математическое моделирование неисправности витка обмотки статора
Рассматривается трехфазный асинхронный двигатель с повреждением однофазной обмотки статора, где β — это доля закороченных витков. Обмотка в этой фазе состоит из двух частей — витков с коротким замыканием и витков без повреждения. Уравнения машины в переменных abc для симметричного двигателя с коротким замыканием в одной обмотке могут быть выражены как [34–36].Здесь мы предположили, что индуктивность рассеяния закороченных витков равна, где — индуктивность рассеяния по фазе, а полное сопротивление короткого замыкания — резистивное. Где
Матрицы сопротивлений уравнения (1) следующие:
Суммируя первые два строки уравнения (1), где
Матрицы индуктивности изменяются как
Уравнения напряжения и магнитной связи для закороченных витков ( β s 2 ) равны
. abc переменных:
Матрицы индуктивности задаются формулами (9) — (11)
3.Анализ компонентов последовательности и извлечение параметров
Симметричные компоненты — надежный инструмент для анализа и решения проблем любой несбалансированной системы. Симметричные компоненты являются надежными индикаторами повреждений статора. В принципе, симметричные (исправные) двигатели, питаемые от симметричных трехфазных источников напряжения, не создают токов обратной последовательности. При возникновении короткого замыкания симметрия будет нарушать и генерировать токи обратной и нулевой последовательности. Что касается практики симметричных компонентов, три набора симметричных сбалансированных фаз выводятся из любого набора несимметричных параметров.Они распознаются как компоненты положительной, отрицательной и нулевой последовательности. Используя преобразование Фортескью, задаваемое уравнением (12), симметричные компоненты ( I P , I N , I 0 ) вычисляются из несбалансированных фазных токов ( I a , I b , I c ). Где.
По сути, трехфазный асинхронный двигатель представляет собой симметричную систему в нормальных условиях и вырабатывает только токи прямой последовательности.Он генерирует положительную, отрицательную и нулевую последовательность, когда симметрия нарушается во время аварийной ситуации.
Программа MATLAB используется для создания имитационной модели трехфазного двигателя с повреждением одной из фазных обмоток. Из-за сложности создания неисправности и экспериментального измерения фазных токов для высоких значений процентного короткого замыкания мы вынуждены создать модель Simulink. Simulink асинхронного двигателя с закорачиванием обмотки статора построен на основе фундаментальных уравнений, упомянутых в разделе 2.Модель Simulink двигателя с межвитковым замыканием показана на рисунке 1.
Модель смоделирована для различных уровней короткого замыкания в однофазной обмотке, а значения фазных токов сохранены в рабочем пространстве MATLAB. Из этих значений рассчитываются ток обратной последовательности, ток прямой последовательности и токи нулевой последовательности. Фазные токи и токи последовательности для различных уровней повреждения приведены в таблице 1.
| ||||||||||||||||||||||||||||||||||||||||||||||||||||||||||||||||||||||||||||||||||||||||||||||||||||||||||||||||||||||||||||||||||||||||||||||||||||||||||||||
по одной фазе за раз. Степень серьезности неисправности постепенно повышалась с нуля. Обнаружено, что составляющая тока обратной последовательности постепенно увеличивается с увеличением уровня повреждения.
Данные Simulink проверены путем проведения экспериментов на трехфазных асинхронных двигателях мощностью 5 и 1 л.с. В эксперименте используются трехфазные асинхронные двигатели фирмы Kirloskar Electric мощностью 5 л.с., 1430 об / мин, 415 В и 10 А, а также цифровой осциллограф DS 1150. Схема экспериментальной установки межвиткового замыкания статора показана на рисунке 2. Межвитковое замыкание создается за счет снятия ленты с одной из фазных обмоток. В таблице 2 представлено сравнение значений фазных токов обмотки с закороченными витками экспериментальной установки и модели Simulink того же номинального двигателя.
| |||||||||||||||||||||||||||||||||||||||||||||||||||||||||||||
Экспериментальные значения и смоделированные значения сопоставимы. процент обоих значений очень низок, что доказывает подлинность модели Simulink.
Для двигателя мощностью 5 л.с. полученные значения тока практически сравниваются с значениями, полученными с помощью математической модели, описанной в разделе 2.Для расчета используются следующие параметры обмотки: сопротивление статора, R с = 0,2777 Ом Сопротивление ротора, R r = 0,183 Ом Индуктивность статора, л с = 0,0553 H Индуктивность ротора, L r = 0,056 H Взаимная индуктивность, L м = 0,0538 H
Процент ошибок значений моделирования со значениями математической модели, перечисленными в таблице 3, очень низкий.Выходные данные сравнения показывают соответствие или доказывают правильность модели Simulink.
| ||||||||||||||||||||||||||||||||||||||||||||||||||||||
Смоделированные значения сравниваются с практическими значениями, а также с аналитическими значениями математической модели. Средний процент ошибки значений фазного тока, полученных в результате эксперимента и моделирования, равен 0.00249. Средний процент ошибки моделируемых значений с аналитическими значениями математической модели составляет 0,0051. Результат сравнения показывает соответствие и доказывает правильность модели Simulink.
Изменение на единицу тока обратной последовательности по отношению к току прямой последовательности считается основным входным параметром для классификации серьезности уровня повреждения в фазных обмотках. Случай 1: с нулевым процентом короткого замыкания (исправный) I отрицательный = 0 I положительный = 10.0248 Итак, δ = 1 Случай 2: ошибка поворота 1,4 процента I отрицательный = 0,0254 I положительный = 10,0493 δ = (10,0493 — 0,0254) / 10,0493 = 0,997472461
Значение δ для различных уровней короткого замыкания приведено в таблице 4. Выбор эффективного параметра очень важен при обнаружении неисправности наряду с выбором классификатора.
| |||||||||||||||||||||||||||||||||||||||||||||||||||||||||||||||
Обобщающая способность параметра индикатора неисправности ( δ ) проверена для пяти двигателей. Характеристики двигателей (от I до V), рассматриваемых для анализа: M I- 1,1 кВт, 400 В, 50 Гц, 1447 об / мин, 2,7 A M II- 5,5 кВт, 400 В, 50 Гц, 1457 об / мин, 11,6 A M III- 55 кВт, 400 В, 50 Гц, 1480 об / мин, 102 A M IV-110 кВт, 400 В, 50 Гц, 1487 об / мин, 194 A M V-250 кВт, 400 В, 50 Гц, 1488 об / мин, 445 A
Значение δ изменяется от 1 до 0.95 для уровней короткого замыкания от 0% до 15%. В этом случае входной вектор для NN или значений индикатора неисправности ( δ ) идентичен для всех двигателей для определенного уровня неисправности. На рис. 3 показано изменение значений δ при различных уровнях межвиткового замыкания для анализируемых двигателей.
4. Нейронная сеть для классификации
Искусственные нейронные сети снисходительны к шуму и быстро реагируют, поэтому их можно использовать для обнаружения неисправностей в реальном времени [27–29].Поскольку невозможно создать справочную таблицу, в которой хранятся данные для всех условий, для классификации неисправности используется нейронная сеть с прямой связью. Ожидая максимальной точности от обученной нейронной сети, входной вектор создается с использованием возможных экспериментальных значений и значений Simulink для высокого процента короткого замыкания. Различные процессы, задействованные в работе по определению степени серьезности короткого замыкания в обмотке статора, описаны на блок-схеме (рисунок 4).
Проектирование и разработка нейронных сетей включает подготовку набора входных данных для нейронной сети, выбор структуры сети, обучение сети, тестирование и оценку классификатора.
Обратное распространение (BP), которое является наиболее популярным методом обучения с учителем, используется для этого процесса. Этот алгоритм обучения увеличивает эффективность сети за счет минимизации ошибки, поэтому градиент кривой ошибки уменьшается.
Входными данными в NN является массив из значений δ . Целевое значение фиксируется для каждого значения ввода, δ . Как входные данные, так и целевые значения для различных уровней классификации показаны в таблице 5. Набор данных для обучения выбран таким образом, чтобы он содержал фактические практические значения до максимального измеряемого значения во время короткого замыкания и полный диапазон значений из моделирования.
| |||||||||||||||||||||||||||||||||||||||||||||||||||||||||||||||||||||||||||||||||
Целевое значение [10000] соответствует исправному состоянию обмотки. Целевое значение фиксировано как 1xxxx, где xxxx представляет собой xx.xx% уровень короткого замыкания. Целевое значение для уровня серьезности 00,23% — 10023, для уровня серьезности 01,40% — 10140 и для серьезности 23,17% — 12317.
Производительность алгоритма зависит от настройки скорости обучения.Очень низкая скорость обучения приведет к увеличению времени схождения, а очень высокая скорость обучения может привести к колебаниям и нестабильности алгоритма.
Обучение обратному распространению с адаптивной скоростью обучения реализовано с функцией градиентного спуска. Используется передаточная функция сигмоида с гиперболическим тангенсом, которая вычисляет выход слоя из его чистого входа. Функция среднеквадратичной нормализованной производительности ошибок измеряет производительность сети в соответствии со средним квадратом ошибок, когда она включена в процесс обучения, повышает эффективность корректировки синаптического веса.Очень низкая MSE отражает то, что желаемый выход и выходы ИНС близки друг к другу, и, таким образом, сеть хорошо обучена.
5. Проверка результатов и производительности
Предложенные сети были подвергнуты обучению с входными сигналами, как описано в разделе 4. Анализируя график производительности и регрессии сетей, было обнаружено, что нейронные сети хорошо реагировали на обучающие и проверочные образцы. . Проведение валидации сети дало 100% точность (с 50 выборками).Таким образом, процент точности рассчитывается с ошибкой между целевым значением и фактическим выходным вектором. Полученный уровень точности составляет 99,05%. График производительности нейронной сети представлен на рисунке 5. Критерий остановки устанавливается со среднеквадратичной ошибкой 1,02 e — 005.
NN с 2 скрытыми слоями и количеством нейронов в скрытых слоях как 16 и 1, соответственно, показывает наивысшую точность 99,6%.
Проведено сравнение производительности нейронных сетей, которые питаются трехфазными токами на входе и δ на входе.Нейронная сеть с δ в качестве входного вектора показывает стабильное увеличение точности в процентах. График на рисунке 6 показывает процентную точность нейронной сети при обучении с фазными токами в качестве входного вектора и при обучении с предложенным индикатором неисправности δ в качестве входного вектора, где δ = ( I P — I N ) / I P .
6. Заключение
Это исследование направлено на достижение прогресса, а также на упрощение области мониторинга состояния и обнаружения неисправностей в асинхронном двигателе.Контроль тока обратной последовательности — один из самых простых, но надежных и надежных методов обнаружения короткого замыкания статора. Уместно указать, что выбор индикатора неисправности очень важен в процессе классификации. В этой работе изменение на единицу тока обратной последовательности с током прямой последовательности рассматривается как индикатор неисправности и, таким образом, считается более обобщенным методом обнаружения повреждений обмотки статора между витками. В то время как фазный ток считается индикатором неисправности, входной вектор NN отличается для разных двигателей.Если взять δ в качестве индикатора неисправности, входной вектор NN будет одинаковым для разных двигателей из-за его природы на единицу.
Рассматриваемый параметр неисправности выводится из временной области, что позволяет избежать использования сложных методов преобразования сигнала, используемых в частотной области для обнаружения неисправностей.
В работе представлено применение нейронной сети для классификации межвиткового замыкания статора. Сеть обучается с полным диапазоном входного вектора с использованием экспериментальных значений (для небольшого уровня сбоя), а также значений Simulink (для высокого уровня сбоя).Таким образом, NN хорошо обучена с полным набором данных. Моделирование Simulink помогает создать бесконечную базу данных, что невозможно с помощью экспериментов. Работа NN оказывается точной и быстрой. Обнаружение неисправностей на начальном этапе увеличивает возможность ремонта машины и позволяет избежать риска возгорания и взрыва. Дальнейшее расширение NN возможно с учетом обнаружения других электрических и механических неисправностей, возможных в асинхронном двигателе.
Доступность данных
В статью включены данные модели Simulink, используемые для расчета параметров, а также данные обучения и тестирования нейронной сети, используемые для подтверждения результатов этого исследования.В статье включены сводные данные, которые используются для проверки обобщения пяти различных двигателей.
Конфликт интересов
Авторы заявляют об отсутствии конфликта интересов.
Выражение признательности
Эта работа была выполнена в современной лаборатории защиты энергосистем, Департамент электрики и электроники, Технологический колледж KCG, Ченнаи, Индия. Лаборатория создана по схеме FIST (Фонд улучшения инфраструктуры науки и техники) при поддержке Департамента науки и технологий (DST) правительства Индии.
Типичные причины отказов обмоток электродвигателей и способы их предотвращения — Accelix
Электродвигатели служат важным компонентом любого объекта. Однако электродвигатели могут быть подвержены любому количеству проблем, которые приводят к неисправностям и сбоям электродвигателей, что может нарушить бизнес-операции, снизить производительность и отрицательно повлиять на чистую прибыль компании.
Тем не менее, мониторинг состояния электродвигателей обычно не является приоритетом для большинства организаций. Важность реализации программ профилактического обслуживания может дать огромные преимущества при обнаружении, выявлении и оценке неисправностей электродвигателя.Без надлежащей видимости увеличивается вероятность поломки двигателя, что приведет к неожиданным простоям.
Для обеспечения бесперебойной работы критически важно внедрение программ профилактического обслуживания для обнаружения, выявления и оценки участков электродвигателей, которые подвержены отказу. Для этого понимание основных причин отказа двигателя имеет решающее значение для определения наилучшего курса действий в случае отказа. В рамках программы регулярного технического обслуживания инструменты диагностики и обслуживания нового поколения, включающие в себя подключенные инструменты, датчики и программное обеспечение, предлагают лучший способ контролировать состояние электродвигателя.
Причины выхода из строя обмоток электродвигателя
Что вызывает выход из строя электродвигателей? Неблагоприятные условия эксплуатации — электрические, механические или экологические — могут значительно сократить срок службы электродвигателя. Управление электромеханики (EASA) приводит множество причин отказов обмоток электродвигателей, в том числе:
- Электрические отказы, в том числе однофазные отказы обмотки (соединение звездой или треугольником), вызванные размыканием перегоревшего предохранителя, размыканием контактора, обрыв линии питания или плохое соединение, которое нарушает подачу питания на двигатель.
- Нарушения изоляции, в том числе обмотка, закороченная между фазами или между витками, закороченная катушка, заземленная на краю гнезда или в гнезде или закороченное соединение — все это обычно вызывается загрязнениями, истиранием, вибрацией или скачком напряжения.
- Термическое ухудшение изоляции в одной фазе обмотки статора, которое может быть результатом неравномерного напряжения между фазами из-за несбалансированной нагрузки на источнике питания, плохого соединения на клеммах двигателя или контакта с высоким сопротивлением; или термическое повреждение всех фаз обмотки статора, как правило, из-за требований к нагрузке, превышающих номинальные параметры двигателя, или из-за очень высоких токов в обмотке статора из-за блокировки ротора.Это также может произойти в результате частых запусков или реверсирования.
- Люфт и выход из строя подшипников. Другая распространенная неисправность возникает из-за механического трения, которое может быть результатом ослабления вала двигателя и / или подшипников двигателя. Наиболее распространенные механические неисправности — это дисбаланс вала, неплотность, несоосность и подшипники. Часто эти механические неисправности связаны: дисбаланс, неплотность или несоосность вала, если не исправить, вызовут повышенные нагрузки на подшипники, что приводит к быстрому износу подшипников.
Профилактическое обслуживание и диагностика — ключ к предотвращению выхода из строя обмотки электродвигателя
Процентная ставка (ROI) и преимущества надежности и технического обслуживания на основе состояния были известны уже несколько десятилетий, но только недавно объединились, чтобы сделать методы прогнозного контроля портативными мониторинг состояния, дистанционное управление и мониторинг, а также программное обеспечение для компьютеризированного управления техническим обслуживанием (CMMS) SaaS доступны и экономичны. Эти инструменты обслуживания и обеспечения надежности нового поколения поддерживают создание, сбор и консолидацию данных от датчиков, инструментов и существующих систем с возможностью удаленного мониторинга через подключенные устройства, включая настольный компьютер, планшет или смартфон.
Преимущества этих инструментов:
- Облачная CMMS обеспечивает гибкий и простой в использовании метод управления активами, управления рабочими процессами и отчетности.
- Подключенные инструменты и датчики предлагают всем ключевым заинтересованным сторонам доступ к необходимым данным, включая руководителей предприятий, стремящихся поддерживать работоспособность двигателей, инженеров, которые полагаются на точные данные для мониторинга состояния активов, и менеджеров по техническому обслуживанию, пытающихся опережать отказы двигателей .
- Инструменты интеграции данных и мобильности объединяют сторонние системы для подключения отделов технического обслуживания объектов к операционным показателям.Сочетание интеграции данных, управления данными и мобильного интерфейса дает обслуживающему и операционному персоналу возможность сопоставлять информацию об автоматизации процессов с данными технического обслуживания и инвентаризацией.
Использование этих инструментов и технологий может дать ключевую информацию о состоянии электродвигателей. После выявления и понимания основных причин внедрение процедур профилактического обслуживания посредством диагностических испытаний — лучший способ помочь в устранении неисправностей обмоток электродвигателя.
Для диагностики проблемы в каждой категории есть три шага, которые помогут быстро и эффективно управлять рабочим процессом ремонта:
- Шаг 1: Проверьте свои машины, чтобы определить, какие из них исправны, а какие могут иметь проблемы. Используйте простые инструменты для проверки, такие как измерители вибрации и тепловизоры, которые дают быстрые ответы.
- Шаг 2: Выполните поиск и устранение неисправностей, чтобы выявить основную причину проблемы и проверить машину на наличие неисправностей с указанием степени серьезности неисправности и рекомендаций по ремонту.Тестеры вибрации должны использоваться для механических неисправностей, а анализаторы двигателей — для электрических неисправностей.
- Шаг 3: Устраните основную причину проблемы. Замените подшипники, сбалансируйте вал и / или выровняйте валы.
Перед возвратом машины в эксплуатацию произведите быструю проверку, чтобы убедиться, что ремонт завершен.
Если вы подозреваете, что проблема связана с обмоткой электродвигателя, существует три категории измерений, помогающих определить вероятный источник отказов — электрические, механические и тепловые.
Чтобы получить полную картину, оцените вероятные режимы отказа и сопоставьте подходящие технологии обслуживания с наиболее вероятным режимом отказа. Программное обеспечение для обслуживания и устройства для сбора данных, которые интегрируются со сторонними поставщиками решений, идеально подходят для этого.
Электрические проблемы
ScopeMeter и датчик качества электроэнергии могут помочь в поиске неисправностей в приводе и его выходе, распределении мощности, выявлении потерь энергии и повышении эффективности.Эти инструменты могут оценивать электронные гармоники, исследования искажений и нагрузки.
Тестер двигателя и изоляции обеспечивает безопасную работу, продлевает срок службы электрических систем и двигателей. Это устройство проверяет скорость, крутящий момент, мощность и КПД двигателя, а также проверяет отсутствие повреждений изоляции двигателя.
Проблемы с температурой
Инфракрасные тепловизоры — лучшая технология для обнаружения горячих точек в распределительных устройствах и контроллерах двигателей, для проверки процессов и механических средств.Тепловизоры проверяют неисправные соединения, перегретые подшипники и уровни в баке.
Механические проблемы
Инструменты для вибрации и центровки — лучшая технология для диагностики механических неисправностей вращающихся машин. Они могут проверить правильность центровки валов, дисбалансы, люфт, перекос и подшипники.
Владельцы, операторы и менеджеры предприятий могут получить выгоду как от интегрированных данных, так и от управления техническим обслуживанием в единой системе. Группы технического обслуживания могут рентабельно внедрить эту технологическую платформу для легкого удовлетворения своих потребностей, используя свой существующий персонал и масштабируясь по мере необходимости, без дорогостоящей модернизации и крупных инвестиций в ИТ-инфраструктуру.Использование этих инструментов предлагает предприятиям максимальную гибкость и мощность для управления исправностью обмоток электродвигателей, чтобы поддерживать все активы организации в рабочем состоянии без простоев.
(PDF) Обнаружение межвитковых замыканий в обмотках статора работающих двигателей
1084 IEEE TRANSACTIONS ON INDUSTRONICS, VOL. 47, NO. 5, ОКТЯБРЬ 2000
Рис. 11. Схема подключения обмоток статора экспериментальной машины. Межвитковое замыкание происходит в катушке, размещенной в пазах 1 и 6.
длина статорной батареи м;
скорректированное значение длины воздушного зазора
мм;
сопротивление фаз
;
сопротивление стержня ротора
;
Сопротивление концевого кольца ротора
;
индуктивность рассеяния стержня ротора
H;
Индуктивность рассеяния концевого кольца ротора
H.
R
ЭФЕРЕНЦИИ
[1] Отчет комитета IEEE, «Отчет об исследовании надежности крупных двигателей на
промышленных предприятиях», IEEE Trans.Ind. Applicat., Pt. I – III, т. IA-10, pp.
213–252, март / апрель. 1974..
[2] «Усовершенствованные двигатели для коммунальных служб — Том. 1, «Electric Power Re-
search Institute», Пало-Альто, Калифорния, EPRI Rep. EI-4286, Project 1763-2,
1985.
[3] PO Donnel, «Отчет об исследовании надежности больших двигателей в промышленных и
коммерческих приложений », IEEE Trans. Ind. Applicat., Pt. I и II, т.
ИА-21, вып. 4, pp. 853–872, 1985. Автор-координатор.
[4] О. В. Торсен и М. Дальва, «Методы мониторинга состояния, идентификация и анализ отказов
для высоковольтных двигателей в нефтехимической промышленности
», представленная на 8-м Межд. Конф. Электрические машины и приводы,
Кембридж, Великобритания, 1997.
[5] Дж. Пенман, Дж. Г. Хэдвик и А. Ф. Стронах, «Стратегия защиты
от возникновения неисправностей в электрических машинах», в Proc. 2-й
Внутр. Конф. Разработки в области защиты энергосистемы, Лондон, США.K.,
,, июнь 1980 г., стр. 54–58.
[6] Дж. Пенман, М. Н. Дей, А. Дж. Тейт и У. Э. Брайан, «Мониторинг состояния электрических приводов», Proc. Inst. Избрать. Eng., Pt. В, т. 133, pp.
142–148, май 1986 г.
[7] Дж. Соттиле и Дж. Л. Колер, «Он-лайн метод обнаружения начинающегося нарушения изоляции витков
в двигателях с произвольной обмоткой», представленный на
IEEE Winter Power Meeting, Колумбус, Огайо, февраль 1993 г., документ 93 WM
021-6 EC.
[8] Дж. Пенман, Х. Г. Седдинг, Б. А. Ллойд и В. Т. Финк, «Обнаружение и определение местоположения
межвитковых коротких замыканий в обмотках статора работающих двигателей
», IEEE Trans. Преобразование энергии, т. 9, pp. 652–658, Dec.
1994.
[9] С. Ф. Фараг, Р. Г. Бартельд и Т. Г. Хабетлер, «Интегрированная оперативная система защиты двигателя
», IEEE Ind. Applicat. Mag., Т. 2, pp. 21–26,
Мар. / Апр. 1996.
[10] Г. Б. Климан, В.J. Premerlani, B. Yazici, R. A. Koegl и J. Maz-
ereeuw, «Бессенсорная диагностика двигателя в режиме онлайн», IEEE Comput. Прил.
Мощность, об. 10, pp. 39–43, Apr. 1997.
[11] Дж. С. Хсу, «Мониторинг дефектов в асинхронных двигателях через воздушный зазор.
Наблюдение за крутящим моментом», IEEE Trans. Ind. Applicat., Том 31, стр. 1016–1021,
Сентябрь / Октябрь. 1995.
[12] X. Luo, Y. Liao, H. A. Toliyat, A. El-Antalby и T. A. Lipo, «Моделирование нескольких связанных цепей
асинхронных машин», IEEE Trans.Ind. Ap-
plicat., Vol. 31, стр. 311–317, март / апрель. 1995.
[13] Г. Йоксимович
´
, М. Джурович
´
и А. Обрадович
´
, «Наклонный и линейный рост
MMF через моделирование слотов — функция обмотки. подход », IEEE Trans.
Преобразование энергии, об. 14, pp. 315–320, сентябрь 1999 г.
[14] Ф. Филиппетти, Г. Франческини, К. Тассони и П. Вас, «Методы искусственного интеллекта в диагностике индукционных машин
, включая эффект пульсации скорости», IEEE
Пер.Ind. Applicat., Vol. 34, стр. 98–107, янв. / Февр. 1998.
Гойко М. Йоксимович
´
(M’98) родился в Бе-
ране, Югославия, в 1967 году. Он получил степень бакалавра наук,
магистра и доктора философии. Д. степени от Университета
Черногория, Подгорица, Черногория, Югославия,
1991, 1995 и 2000, соответственно, все в области электротехники
инженерии.
В настоящее время он преподает на кафедре электротехники
, Университет Черногории.
В 1998 году он был почетным приглашенным исследователем
научным сотрудником инженерного факультета Университета
в Абердине, Абердин, Великобритания Его научные интересы
— анализ и моделирование электрических машин, мониторинг состояния
электрических машин. , силовая электроника и управление.
Джим Пенман получил степень бакалавра наук. степень
Университет Хериот-Ватт, Эдинбург, Великобритания, доктор философии.
степень Университета Данди, Данди, U.K. и
со степенью доктора технических наук Университета Хериот-Ватт,
в 1967, 1974 и 1993 годах соответственно.
В настоящее время он является главой инженерного отдела Университета
в Абердине, Абердин, Великобритания.Его исследования
интересуют области вычислительной электроники, тромагнетика, электромеханики и состояния
электрических машин.
Д-р Пенман — научный сотрудник Института инженеров электротехники
, Университет У.K., и Институт инженеров-механиков, Великобритания He
получил три Премиальных награды от Института инженеров-электриков
за свою работу, а в 1998 году он был избран членом Королевского общества Ed-
inburgh. .
Электродвигатели: неисправности электродвигателей
| НЕИСПРАВНОСТИ в электродвигателях | |
Источник информации:
Руководство по установке и обслуживанию
Большая часть неисправностей, влияющих на нормальную работу электрического двигателей можно избежать с помощью технического обслуживания и мер предосторожности профилактического характера.
Широкая вентиляция, чистота и тщательный уход — главные факторы. Еще один важный Фактором является незамедлительное внимание к любой неисправности, о чем свидетельствует вибрация, стук вала, снижение сопротивления изоляции, дым или огонь, искрение или необычный износ контактных колец или щеток, резкие перепады температур подшипников.
При возникновении отказов электрического или механического характера первым делом необходимо принято это остановить двигатель и последующий осмотр всех механических и электрических частей установки.
В случае пожара необходимо отключить установку от электросети, которая обычно выполняется выключением соответствующих переключателей.
В случае возгорания в самом двигателе необходимо принять меры для его сдерживания и удушения. закрытие вентиляционных отверстий.
Для тушения пожара следует использовать сухие химические вещества или огнетушители с углекислым газом, а не воду.
1 — ОТКАЗЫ СТАНДАРТНЫХ ТРЕХФАЗНЫХ ДВИГАТЕЛЕЙ
Вследствие широкого использования в промышленности асинхронных трехфазных двигателей, чаще ремонтируются в цехах завода, далее следует сводка возможных неисправностей и их вероятные причины, обнаружение и способы устранения.
Двигатели обычно проектируются с изоляцией класса B или F и для температур окружающей среды до 40 ° С.
Большинство дефектов обмотки возникает при превышении температурных пределов из-за перегрузки по току. по всей обмотке или даже только по ее частям. Эти дефекты обозначены потемнение или обугливание изоляции провода.
1.1 — КОРОТКОЕ ЗАМЫКАНИЕ МЕЖДУ ОБОРОТАМИ
Короткое замыкание между витками может быть следствием двух совпадающих изоляции дефекты, или результат дефектов, возникших одновременно на двух соседних проводах.
Поскольку провода проверяются наугад, даже самые качественные провода могут иметь слабые места. Слабые места могут на В некоторых случаях допускайте скачок напряжения до 30% во время испытания на короткое замыкание между витками, и позже выходят из строя из-за влажности, пыли или вибрации.
В зависимости от интенсивности короткого замыкания становится слышен магнитный гул.
В некоторых случаях разбаланс трехфазных токов может быть настолько незначительным, что защита двигателя устройство не реагирует. Короткое замыкание между витками и фазами на массу из-за изоляции выход из строя случается редко, и даже в этом случае он почти всегда возникает на ранних этапах работы.
1.2 — НЕИСПРАВНОСТЬ ОБМОТКА
a) Одна сгоревшая фаза обмотки
Эта неисправность возникает, когда двигатель работает по схеме треугольника и ток пропадает в одном основном проводе.
В оставшейся обмотке ток возрастает от 2 до 2,5 раз с одновременное заметное падение скорости, если двигатель остановится, ток увеличится с 3,5 до В 4 раза больше номинального значения.
В большинстве случаев этот дефект связан с отсутствием защитного выключателя или иначе переключатель установлен слишком высоко.
b) Две перегоревшие фазы обмотки
Этот отказ возникает, когда пропадает ток в одном основном проводе и обмотка двигателя со звездой. Одна из фаз обмотки остается обесточенной, в то время как другие поглощают полную напряжение и несут чрезмерный ток. Скольжение почти удваивается.
в) Три фазы перегоревшей обмотки
Возможная причина 1: Двигатель защищен только предохранителями; перегрузка мотор будет причиной неисправности.Следовательно, прогрессирующее обугливание проволоки и изоляция приводит к короткому замыканию между витками или короткому замыканию на раму.
Защитный выключатель, расположенный перед двигателем, легко решит эту проблему.
Возможная причина 2: Двигатель неправильно подключен.
Например: Двигатель с обмотками на 220 / 38V подключается по схеме звезда-треугольник. переключиться на 38OV. Потребляемый ток будет настолько высоким, что обмотка перегорит через несколько секунд. секунд, если предохранители или неправильно установленный защитный выключатель не срабатывают быстро.
Возможная причина 3: Переключатель звезда-треугольник не переключается, и двигатель продолжает работать в течение некоторого времени, подключенного к звезде, в условиях перегрузки.
Поскольку он развивает только 1/3 своего крутящего момента, двигатель не может достичь номинальной скорости. Повышенное скольжение приводит к более высоким омическим потерям из-за эффекта Джоуля. Как ток статора, согласованный с нагрузкой, не может превышать номинальное значение для соединения треугольником, защитный выключатель будет не реагировать.
Вследствие повышенных потерь в обмотке и роторе двигатель перегреется и обмотка Выгореть.
Возможная причина 4: Отказы по этой причине возникают из-за тепловой перегрузки, должное к слишком большому количеству запусков при прерывистой работе или к слишком долгому циклу запуска.
Безупречное функционирование двигателя, работающего в этих условиях, обеспечивается только тогда, когда учитываются следующие значения:
а) количество пусков в час;
б) с пуском или без груза;
в) механический тормоз или инверсия тока;
г) ускорение вращающихся масс, связанных с валом двигателя;
e) момент нагрузки vs.скорость при разгоне и торможении.
Постоянное усилие, прилагаемое ротором во время прерывистого пуска, приводит к более тяжелому потери, провоцирующие перегрев.
При определенных обстоятельствах существует вероятность повреждения обмотки статора. с двигателем на холостом ходу в результате нагрева двигателя. В таком случае двигатель с контактным кольцом рекомендуется, так как большая часть тепла (из-за потерь в роторе) рассеивается в реостат.
1.3 — ОТКАЗ РОТОРА
Если двигатель, работающий в условиях нагрузки, издает шум различной интенсивности и уменьшение частоты при увеличении нагрузки, причина, в большинстве случаев, будет несимметричная обмотка ротора.
В двигателях с короткозамкнутым ротором причиной почти всегда будет поломка одного или нескольких стержней ротора; одновременно могут регистрироваться периодические колебания тока статора. Как правило, этот дефект появляется только в отлитых под давлением алюминиевых сепараторах.Сбои из-за точечного нагрева в том или ином стержней в стопке ротора идентифицируются синим цветом в затронутых точках.
При выходе из строя различных смежных стержней могут возникать вибрации и вздрагивание, как если бы из-за дисбаланса и часто интерпретируются как таковые. Когда пакет ротора приобретает синий или фиолетовая окраска, это признак перегрузки.
Это может быть вызвано слишком большим скольжением, слишком большим количеством пусков или слишком продолжительными циклами пуска. Этот Выход из строя также может возникнуть из-за недостаточного сетевого напряжения.
1.4 — НЕИСПРАВНОСТИ КОЛЬЦА РОТОРА
Обрыв одной фазы обмотки ротора обнаруживается сильным вибрационным шумом. который изменяется в зависимости от скольжения и, кроме того, более сильного периодического тока статора колебания.
Предполагая, что два контактных кольца были покрыты пятнами из-за искрения щеток, а третье остается невредимым, причина чаще всего может возникать из-за разрушения сварного шва, вызванного перегрузкой осуществляется за счет связи между витками обмотки ротора.
Возможно, но редко, что разрыв мог произойти в соединении между обмотка и контактное кольцо. Однако рекомендуется сначала проверить, есть ли обрыв в реостата подключения стартера, или даже в самой детали.
1.5 — КОРОТКОЕ ЗАМЫКАНИЕ МЕЖДУ ОБОРОТАМИ В ДВИГАТЕЛЯХ С КОЛЬЦЕВЫМ КОЛЬЦОМ
Эта неисправность возникает только в очень редких случаях. В зависимости от
величина короткого замыкания запуск может быть резким, даже если реостат находится на
первое нажатие на его исходное положение.
В этом случае через кольца не проходят сильные пусковые токи, и поэтому на них не будет следов ожога.
наблюдал на них.
1.6 — НЕИСПРАВНОСТИ ПОДШИПНИКА
Повреждение подшипника является результатом перегрузки, вызванной чрезмерно натянутым ремнем или осевые удары и напряжения. Недооценка расстояния между ведущим шкивом и ведомым шкив — обычное дело.
Таким образом, площадь контакта ремня с приводным шкивом становится недопустимо малой, и поэтому ремень натяжения недостаточно для передачи крутящего момента.
Несмотря на это, обычно увеличивают натяжение ремня, чтобы добиться достаточного привода.
По общему признанию, это возможно с новейшими типами ремней, армированными синтетическими материалами.
Однако в этой практике не учитывается нагрузка на подшипник, и в результате подшипник выходит из строя. в короткие сроки. Тем не менее существует вероятность того, что вал будет подвергаться недопустимо высокому нагрузки, когда двигатель оснащен слишком широким шкивом.
1.7 — ИЗЛОМЫ ВАЛА
Хотя подшипники традиционно составляют более слабую часть, а валы спроектирован с широким диапазоном безопасности, вполне вероятно, что вал может разрушение из-за усталости из-за напряжения изгиба, вызванного чрезмерным натяжением ремня.
В большинстве случаев трещины возникают сразу за подшипником со стороны привода.
Вследствие переменного напряжения изгиба, вызванного вращающимся валом, трещины перемещаются внутрь с внешней стороны вала до точки разрыва, когда сопротивление оставшегося поперечного сечения вала больше не хватает.Избегайте дополнительного сверления вала (отверстия для крепежных винтов), поскольку такие операции имеют тенденцию вызывать концентрацию напряжений.
1.8 — ПРИВОДЫ КЛИНОВЫЕ НЕБАЛАНСИРОВАННЫЕ
Замена только одного или другого из различных параллельных ремней привода возможна. часто причина переломов вала, а также злоупотребление служебным положением.
Любые использованные и, следовательно, растянутые ремни, оставшиеся на приводе, особенно те, которые находятся ближе всего к двигателя, а новые и нерастянутые ремни размещаются на одном приводе, поворачивая его дальше от подшипник может увеличивать нагрузку на вал.
1.9 — ПОВРЕЖДЕНИЯ, ВЫЗВАННЫЕ НЕПРАВИЛЬНО УСТАНОВЛЕННЫМИ ДЕТАЛЯМИ ТРАНСМИССИИ ИЛИ НЕПРАВИЛЬНЫМ ДВИГАТЕЛЕМ ВЫРАВНИВАНИЕ
Повреждение подшипников и переломы валов часто возникают из-за неправильной установки шкивы, муфты или шестерни. Эти детали «стучат» при вращении. Дефект признан царапины, которые появляются на валу, или возможный масштаб, например, отслаивание конца вала.
Шпоночные пазы с краями, изъеденными незакрепленными шпонками, также могут отказы валов.
Плохо выровненные муфты вызывают удары, радиальные и осевые сотрясения вала и подшипников.
В течение короткого времени эти неправильные действия приводят к износу подшипников и увеличение кронштейна крышки подшипника, расположенного со стороны привода.
Поломка вала может произойти и в более серьезных случаях.
Обнаружение межвиткового короткого замыкания при запуске асинхронной машины на основе анализа крутящего момента
В последнее время наблюдается интерес к новым методам диагностики в области индукционных машин. Представленные в статье исследования показывают диагностику асинхронной машины по пульсации крутящего момента, при межвитковых коротких замыканиях, при пуске машины.В статье использовались три численных метода: анализ методом конечных элементов, анализ сигналов и искусственные нейронные сети (ИНС). Разработанная численная модель неисправной машины состоит из уравнений поля, цепи и движения. Источник питания, возбуждаемый напряжением, позволял определять форму кривой крутящего момента при запуске. Межвитковое короткое замыкание рассматривалось как гальваническое соединение между двумя точками обмотки статора. Формы сигналов были рассчитаны для разного количества закороченных витков от 0 до 55. Из-за нестационарных форм сигналов для анализа крутящего момента использовалось разложение вейвлет-пакета.Полученные результаты анализа были использованы в качестве входного вектора для ИНС. Реакцией нейронной сети было количество закороченных витков в обмотке статора. Особое внимание было уделено сравнению отклика нейронной сети общей регрессии (GRNN) и многослойной нейронной сети персептрона (MLP). По результатам исследования можно сделать вывод об эффективности разработанного алгоритма.
1 Введение
Одним из наиболее распространенных требований в современных промышленных приложениях является минимизация затрат, связанных с ремонтом и эксплуатацией.В последнее время в промышленных процессах в качестве приводных систем чаще всего используются асинхронные двигатели. Следовательно, обеспечение их непрерывной и безотказной работы тесно связано с вышеупомянутой минимизацией затрат. Развитие электроники, а также низкая стоимость производства увеличат количество асинхронных двигателей, которые используются в промышленности [1]. Использование полупроводниковых устройств для управления асинхронными двигателями упрощает настройку системы и, таким образом, значительно повышает ее гибкость.Благодаря разнообразию использования асинхронных двигателей важность диагностики неисправностей также возрастает. Диагностика неисправностей должна гарантировать надежную и непрерывную работу двигателей [2]. Одним из наиболее частых повреждений асинхронных двигателей является повреждение цепи статора. На повреждение контура статора приходится около 36% повреждений [3, 4]. Повреждение цепи статора очень часто вызывается межвитковыми короткими замыканиями [3, 5]. Межвитковые короткие замыкания вызваны повреждением изоляции между отдельными обмотками катушки, и это может привести к распространению короткого замыкания на всю катушку и даже между соседними катушками.Повреждение изоляции может быть связано с механическим воздействием, перегрузкой по току или тепловым воздействием. Кроме того, межвитковые короткие замыкания могут вызвать асимметрию магнитного поля, что может привести к генерации вибрации и появлению высших гармоник в форме волны крутящего момента, что может значительно повлиять на снижение производительности системы. В результате описанного выше процесса можно остановить двигатель, что может повлечь за собой большие затраты на производственный процесс.
Современные тенденции в области диагностики электрических машин фокусируются на раннем и неинвазивном обнаружении отказов.Наиболее распространенные неинвазивные методы диагностики используют такие методы, как дискретное вариационное преобразование (ДПФ) или быстрое преобразование Фурье (БПФ). Входным сигналом для вышеупомянутых методов обычно является ток, пульсации крутящего момента или вибрации машины. Один из самых популярных методов — анализ сигнатуры тока двигателя (MCSA). Метод MCSA позволяет контролировать состояние машины без использования дополнительных датчиков и при этом не мешает ее работе [2, 6]. Другим примером метода диагностики, относящегося к межвитковому короткому замыканию, является метод, аналогичный методу MCSA, который включает анализ противоэлектродвижущей силы (ЭДС) в частотной области.Более подробно этот метод описан в [7]. Вышеупомянутые методы, помимо многочисленных преимуществ, имеют и недостатки, частотный анализ можно использовать только для стационарных сигналов. Для анализа непериодических сигналов, которые возникают, например, при запуске двигателя, необходимо использовать другой метод, который позволяет анализировать нестационарные сигналы, такой метод основан на вейвлет-преобразовании. Кроме того, современные диагностические системы используют искусственные нейронные сети в качестве систем поддержки принятия решений для автоматизации диагностического процесса [8, 9, 10].
В статье использовались метод конечных элементов (МКЭ), который, среди прочего, показан в статье [11, 12, 13, 14, 15], и модель полевой цепи. Использование модели силовой цепи машины отличает ее от схемной модели учет таких электромагнитных явлений, как, например, вихревые токи или насыщение магнитопровода. Для модели полевой цепи были сформулированы уравнения движения, системы питания и магнитного поля. Эти уравнения позволяют описать распределение магнитных полей, а также описание связи статора с источником питания.Как упоминалось ранее, использовался метод конечных элементов. МКЭ — один из самых популярных методов, используемых при анализе электрических машин. Преимущество FEM заключается в возможности простого определения механических и электрических параметров или реакции двигателя. Дополнительным аргументом в пользу использования МКЭ была простота, которую он дает при моделировании неисправностей двигателя. К другим методам относятся, например: теория функции обмотки (WFT), эквивалентная магнитная цепь (MEC) или метод преобразования dq0 [16].
Статья посвящена анализу пульсации крутящего момента асинхронного двигателя. Представленные результаты относятся к двум случаям: в первом случае машина разгружена, а во втором — при нагрузке 15 Нм. Кроме того, в статье описывается влияние межвиткового короткого замыкания на пульсации крутящего момента в переходном состоянии. Кроме того, были представлены результаты процесса обучения двух типов нейронных сетей: первой GRNN и второй MLP. Эта статья представляет собой расширение методов, описанных в статье [17].
2 Моделирование межвиткового КЗ
Результатом межвиткового короткого замыкания в фазной обмотке является разделение фазной обмотки на две части (рисунок 1).
Рисунок 1
Схема обмотки статора с учетом межвитковых коротких замыканий
На рисунке 1 фазные обмотки статора выделены следующим образом: фаза A выделена красным, фаза B зеленым, а фаза C синим.Однако закороченная часть обмотки фазы А имеет желтый цвет. Красной частью обозначена неисправная фазная обмотка с числом витков, равным N Af , сопротивлением R Af и индуктивностью L Af . Желтая часть представляет закороченные витки, имеет количество витков, равное N f , сопротивление R f и индуктивность L f . Короткое замыкание рассматривалось как соединение металл-металл.Следовательно, в замкнутой цепи отсутствует дополнительное сопротивление.
3 Вейвлет-анализ кривых крутящего момента
3.1 Форма кривой крутящего момента при запуске машины
Расчеты выполнены для индукционной машины с короткозамкнутым ротором. Его номинальные параметры: мощность 2,2 кВт, частота вращения 1410 об / мин, напряжение питания 400 В (обмотки статора соединены звездой), частота системы питания 50 Гц. Машина имела 24 паза статора и 22 паза ротора.Количество витков на фазную обмотку — 4, количество витков на обмотку — 220. Обойма ротора изготовлена из алюминия. Учитывалась нелинейная кривая B-H статора и сердечника ротора. Перекос ротора был включен в модель цепи возбуждения. Предполагалось, что напряжение питания синусоидально, симметрично и взаимно смещено на угол 2/3 π . На основании технической документации испытанной машины была разработана МКЭ-модель машины.
Моделирование проводилось для двух случаев: первое испытание на холостом ходу (T L = 0 Нм) и второе при номинальной нагрузке (T L = 15 Нм). На первом этапе были рассчитаны кривые крутящего момента для исправного двигателя. На втором этапе были рассчитаны кривые крутящего момента для неисправного двигателя. Расчеты проводились для набора выбранного количества закороченных витков от N f = 0 витков до N f = 55 витков.Полученные формы сигналов как результаты расчетов для случая T L = 0 Нм и T L = 15 Нм представлены на рисунках 2a и 2b соответственно. Амплитуды кривых крутящего момента представлены в таблице 1. Расчеты проводились в компьютерной программе Maxwell.
Рисунок 2
Кривые крутящего момента неисправного двигателя: а) на холостом ходу (T L = 0 Нм), б) при номинальном крутящем моменте (T L = 15 Нм)
Таблица 1Амплитуды крутящего момента при пуске.
| N f | T L = 0 Нм | T L = 15 Нм |
|---|---|---|
| 55 | 90,589 | 99,471 |
| 50 | 90,365 | 99,702 |
| 40 | 89.148 | 99,567 |
| 30 | 87,410 | 98,583 |
| 20 | 91,727 | 96,986 |
| 10 | 92,689 | 95,689 |
| 3 | 91,938 | 97.009 |
| 2 | 92.076 | 97.286 |
| 1 | 92,220 | 97,599 |
| 0 | 92.305 | 97.974 |
3.2 Вейвлет-анализ кривых крутящего момента
Полученные кривые крутящего момента были проанализированы с помощью вейвлет-преобразования. В этом анализе использовалось дискретное вейвлет-преобразование с использованием вейвлета Добеши «db3» [18]. Анализ основан на процессе разложения, который разбивает сигнал (кривую крутящего момента) на приблизительные и подробные.Расчеты проводились до 5-го уровня дерева декомпозиции (рисунок 3). Результаты декомпозиции, то есть аппроксимация «A» и деталь «D», для количества закороченных витков, равного 55 при холостом ходе и номинальной нагрузке, представлены на рисунках 4 и 5, соответственно.
Рисунок 3
Пятиуровневое дерево декомпозиции
Рисунок 4
Результаты разложения формы кривой крутящего момента в случае N f = 55 оборотов на холостом ходу: а) аппроксимация формы кривой крутящего момента, б) детали формы кривой крутящего момента
Рисунок 5
Результаты разложения формы кривой крутящего момента в случае N f = 55 оборотов при номинальном крутящем моменте: а) аппроксимация формы кривой крутящего момента, б) детали формы кривой крутящего момента
4 Реализация нейронной сети обобщенной регрессии
Численный метод анализа сигналов, задач классификации и дедукции — сложная задача.Искусственная нейронная сеть может быть очень полезной и заменить эту задачу.
В этой статье была разработана обобщенная регрессионная нейронная сеть (GRNN). GRNN состоит из двух уровней и двух типов функций активации (рис. 6а). Радиальная базисная функция использовалась в качестве функции активации для нейронов первого слоя сети. Нейроны во втором слое были активированы с использованием линейной функции. Радиальная базисная функция нейронов первого слоя определяется как:
ϕ ( Икс , c я ) знак равно ϕ ( ‖ Икс — c я ‖ ) знак равно е — ‖ Икс — c я ‖ 2 2 σ я 2 (1)
, где c i — центр, а σ i — спред.
Рисунок 6
Структура ИНС: а) обобщенная регрессия (GRNN) б) многослойный персептрон (MLP)
Проблема, связанная с классификацией неисправностей в машине по количеству закороченных витков в нейронной сети, была основана на сумме радиальных базисных функций, которые можно описать следующей формулой:
ж ( Икс ) знак равно ∑ я знак равно 1 п ш я ϕ ( ‖ Икс — c я ‖ ) (2)
, где φ — функция активации, а w i — вес.
Ожидаемое значение количества закороченных витков, а также ответ GRNN и MLP в случаях T L = 0 Нм и T L = 15 Нм показаны на рисунке 7. Многослойная сеть персептронов (MLP) был выбран в качестве эталона для выполнения GRNN. Структура MLP была следующей: десять нейронов с сигмовидной функцией активации в первом слое и один нейрон с линейной функцией активации во втором слое сети (рис. 6b).Разработанная сеть MLP обучалась с использованием алгоритма Левенберга-Марквардта.
Процесс обучения искусственной нейронной сети заключается в изменении параметров сети, таких как веса и смещения. Процесс обучения заканчивается, когда целевая функция достигает минимального значения. Целевая функция может быть описана следующей формулой:
E знак равно ∑ я знак равно 1 п [ ∑ j знак равно 1 п ш j ϕ ( ‖ Икс — c я ‖ ) — d я ] 2 (3)
, где d i — целевое значение.
Производительность ИНС (GRNN, MLP) определялась ошибкой ответа. Ошибка рассчитывалась как относительная разница между ответом ИНС и ожидаемым значением в следующей форме:
ε знак равно N ж — N А N N N ж 100 % (4)
, где N f — ожидаемое значение, N ANN — ответ ИНС (GRNN, MLP).
Эта ошибка указывает, насколько хорошо была обучена ИНС. Цель тренировочного процесса — получить наименьшее значение ошибки. Результаты тренировочного процесса представлены на рисунке 8.
Одним из параметров GRNN, который может быть изменен, является спред σ (1). Поэтому результаты ошибки ответа GRNN представлены как функция разброса в случае выбранного количества закороченных витков (рисунок 9).
5 Сводка
В статье показан анализ крутящего момента асинхронного двигателя с короткозамкнутым ротором с использованием ДПФ и ИНС.Кривые крутящего момента были получены из анализа методом конечных элементов для двух случаев: первый, когда асинхронный двигатель был нагружен номинальным крутящим моментом, равным 15 Нм, и второй, для нагрузки, равной 0 Нм. Вейвлет-разложение осциллограмм крутящего момента было выполнено до 5 -го уровня дерева разложения. Результаты, представленные на Рисунке 7. То есть ответ ИНС относительно ожидаемого значения, показывают преимущество GRNN над MLP. Следует отметить, что в случае, когда двигатель нагружен номинальным крутящим моментом, погрешность MLP ниже, чем в случае ненагруженного двигателя.Более того, можно заметить, что самая большая ошибка ответа возникает в случае короткого замыкания нескольких витков при номинальном крутящем моменте. Независимо от нагрузки двигателя, MLP генерирует большие ошибки, чем GRNN, что показано на рисунке 8. Более того, следует отметить, что для GRNN влияние разброса на среднеквадратичную ошибку (mse) значимо только для небольшого количества закороченных витков. Увеличение количества закороченных витков снижает влияние параметра разброса на mse.
Рисунок 7
Ожидаемое значение, ответ GRNN и ответ MLP: а) T L = 0 Нм, б) T L = 15 Нм
Рисунок 8
Ошибка ответа ИНС (GRNN, MLP), при Т L = 0 Нм и Т L = 15 Нм
Рисунок 9
Ошибка GRNN для выбранного количества закороченных витков как функция разброса
Список литературы
[1] Туми Д., Boucherit MS, Таджин М., Диагностика неисправностей на основе наблюдателя и ориентированное на поля отказоустойчивое управление асинхронным двигателем с межвитковым замыканием статора, Архив электротехники, 2012, 61 (2), 165-188 Поиск в Google Scholar
[2] Ци Ю., Зафарани М., Акин Б., Федиган С.Е., Анализ и обнаружение межвиткового короткого замыкания посредством расширенного самостоятельного ввода в эксплуатацию, Транзакции IEEE в отраслевых приложениях, 2017, 53 (3), 2730 — 2739 Поиск в Google Scholar
[3] Волькевич М., Tarchała G., Kowalski CT, Диагностика состояния обмоток статора асинхронного двигателя с питанием от инвертора в разомкнутой и замкнутой системе управления, Архив электротехники, 2015, 64 (1), 67-79 Искать в Google Scholar
[ 4] Берзой А., Мохамед А.А.С., Мохаммед О., Влияние местоположения межвиткового короткого замыкания на параметры индукционных машин посредством вычислений FE, IEEE Transactions on Magnetics, 2017, 53 (6), 1-4 Поиск в Google Scholar
[5] Грубич С., Аллер Дж. М., Лу Б., Хабетлер Т.Г., Обзор методов тестирования и мониторинга систем изоляции статора индукционных машин низкого напряжения с упором на проблемы изоляции витков, IEEE Transactions on Industrial Electronics, 2008, 55 (12), 4127-4136 Поиск в Google Scholar
[6] Cusido J., Romeral L., Ortega JA, Rosero JA, Espinosa AG, Обнаружение неисправностей в индукционных машинах с использованием спектральной плотности мощности в вейвлет-разложении, Transactions on Industrial Electronics., 2008, 55 (2), 633- 643 Искать в Google Scholar
[7] Сарихани А., Мохаммед О.А., Обнаружение межвитковых неисправностей в синхронных машинах с постоянным магнитом с помощью оценки обратной электродвижущей силы на основе физики, IEEE Transactions on Industrial Electronics., 2013, 60 (8), 3472-3484 Поиск в Google Scholar
[8] Деменко А. ., Новак Л., Петровски В., Расчет характеристики намагничивания машины с короткозамкнутым ротором с использованием метода краевых элементов, COMPEL: Международный журнал вычислений и математики в электротехнике и электронной технике, 2004 г., 23 (4), 1110-1118 Search в Google Scholar
[9] Pietrowski W., Применение радиальной базовой нейронной сети для диагностики неисправностей статора асинхронного двигателя с использованием осевого потока, Przegląd Elektrotechniczny, 2011, 87 (6), 190-192 Искать в Google Scholar
[10] Родригес П., Джовер В., Арккио А. ., Обнаружение повреждения обмотки статора в асинхронном двигателе с помощью нечеткой логики, Applied Soft Computing, 2008, 8 (2), 1112-1120 Поиск в Google Scholar
[11] Надери П., Обнаружение межвиткового короткого замыкания в Асинхронный двигатель с короткозамкнутым ротором с насыщаемым ротором с использованием модели эквивалентной магнитной схемы, COMPEL: Международный журнал вычислений и математики в электротехнике и электронике, 2016 г., 35 (1), 245-269 Искать в Google Scholar
[12] Хунбо К., Вэньфэй Ю., Шуай Ю., Бинся Т., Цуньсян Ю., Влияние межвиткового короткого замыкания с учетом тока контура на электромагнитное поле синхронного двигателя с постоянными магнитами, COMPEL — Международный журнал по вычислениям и математике в области электротехники. и электронная инженерия, 2017, 36 (4), 1028-1042 Поиск в Google Scholar
[13] Любин Т., Хамити Т., Разик Х., Реззуг А., Сравнение анализа конечных элементов и теории функций обмотки для Расчет индуктивностей и крутящего момента синхронной машины сопротивления, IEEE Transactions on Magnetics, 2007, 43 (8), 3406-3410 Поиск в Google Scholar
[14] Smith A.К., Уильямсон С., Смит Дж. Р., Переходные токи и крутящие моменты в асинхронных двигателях с фазным ротором с использованием метода конечных элементов, Proc. Inst. Избрать. Eng. – Elect. Power Appl., 1990, 137 (3), 160–173. Поиск в Google Scholar
[15] Фаиз Дж., Эбрахими Б.М., Акин Б., Тольят Х.А., Анализ переходных процессов с помощью конечных элементов в асинхронных двигателях при смешанном эксцентриситете. IEEE Transactions on Magnetics, 2008, 44 (1), 66–74. Поиск в Google Scholar
[16] Надери П., Шири А., Обнаружение межвиткового короткого замыкания ротора / статора для индукционной машины с насыщаемым ротором, автор: Модифицированный подход магнитного эквивалента, IEEE Transactions on Magnetics, 2017, 53 (7), 1-13 Поиск в Google Scholar
[17] Pietrowski W., Горни К., Вейвлет-анализ крутящего момента и нейронная сеть в обнаружении межвиткового короткого замыкания асинхронного двигателя, Труды 18-го Международного симпозиума по электромагнитным полям в мехатронике, электротехнике и электронной технике, 2017, 1-2 Поиск в Google Scholar
[18] Киа С.Х., Энао Х., Каполино Г.А., Диагностика неисправности излома стержня в индукционных машинах с использованием дискретного вейвлет-преобразования без оценки скольжения, IEEE Transactions on Industry Applications, 2009, 45 (4), 1395-1404 Поиск в Google Scholar
Поступила: 2.11.2017
Принято: 12.11.2017
Опубликовано в сети: 29.12.2017
© 2017 Войцех Петровский и Конрад Горни
Эта работа находится под лицензией Creative Commons Attribution-NonCommercial-NoDerivatives 4.0 Лицензия.
Выявление дефектов двигателя посредством анализа зон неисправности
Персонал по техническому обслуживанию электрооборудования в течение многих лет ограничивался поиском и устранением неисправностей с помощью всего лишь одной двуручки и мегомметра. К сожалению, это не дает достаточно информации, чтобы позволить большинству электриков быть полностью уверенными в определении, существует ли проблема с электричеством или нет.
Механический оператор однажды сказал: «Если проблема существует с частью оборудования, и в пределах 10 футов от него есть электрический кабель, то это, должно быть, проблема с электричеством!»
Если вы занимаетесь обслуживанием электрооборудования, вы, вероятно, когда-то слышали в своей карьере: «Это, должно быть, двигатель.«Если вы занимаетесь техобслуживанием механических устройств, вы, вероятно, слышали:« Вероятно, это насос. Давай разъединим его.
Это постоянная битва, и до недавнего времени технология в основном разрабатывалась для механической стороны. Вибрация показывает двукратный всплеск линейной частоты (2F L), и это должно означать, что она электрическая. Верно? Неправильный!
Сегодня существует так много переменных, которые приводят к появлению 2F L, что вывод двигателя из эксплуатации для ремонта электрической части только из-за высокого значения 2F L является ошибкой.Вполне возможно, что это дорогое удовольствие. Лучшее, на что вы могли надеяться, — это то, что ремонтный центр перезвонит и спросит: «Что вы хотите сделать?» к этому совершенно хорошему мотору
«Устойчивость к заземлению или тестирование мегомметром — все, что нам нужно». Мне трудно поверить в это утверждение. Сколько раз мы, электрики, нервничали, перезапустив отключившийся двигатель после того, как убедились с нашим верным Меггером, что «двигатель в порядке».
На самом деле, может существовать множество причин, вызывающих отключение двигателя, которое не будет обнаружено мегомметром, например, межвитковое замыкание.Пробой изоляции между отдельными витками обмотки может происходить внутри паза статора или в конце витка и быть полностью изолированным от земли. Таким же образом могут возникать межфазные короткие замыкания.
Если оставить эти неисправности без внимания, они могут привести к быстрому износу обмотки, что может привести к полной замене двигателя. Повторный запуск отключившегося двигателя следует рассматривать только после устранения этих неисправностей.
Поиск и устранение неисправностей электродвигателя, у которого есть подозрение на электрическую проблему, не должно приводить к заявлению: «Двигатель в порядке.”
Хотя кто-то с многолетним опытом и огромным авторитетом может обойтись без такого простого утверждения, большинство электриков не найдут такой же положительной реакции от своего начальника, инженера или руководителя завода.
Чтобы достоверно сообщить об электрическом состоянии двигателя и убедиться, что к вашей рекомендации серьезно относятся, существует шесть областей интереса, известных как зоны неисправности, на которые следует обратить внимание при поиске и устранении неисправностей. Отсутствие любой из этих зон может привести к упущению проблемы и потере доверия к нашим навыкам.
Шесть зон электрического повреждения:
1. Качество электроэнергии
2. Силовая цепь
3. Изоляция
4. Статор
5. Ротор
6. Воздушный зазор
Качество электроэнергии
В последнее время качество электроэнергии привлекло всеобщее внимание из-за отмены государственного регулирования и популярности приводов переменного и постоянного тока. С дерегулированием конкуренция между коммунальными предприятиями усилила обеспокоенность штрафами за высокие уровни искажений.
Частотно-регулируемые приводы (VFD) и другие нелинейные нагрузки могут значительно увеличить уровни искажений напряжения и тока. Как можно минимизировать это искажение? Какое оборудование требуется, и является ли проблема чисто финансовой или оборудование находится под угрозой?
Во-первых, давайте разберемся, о чем мы на самом деле говорим, когда говорим о проблемах с качеством электроэнергии. Гармонические искажения напряжения и тока, скачки напряжения, несимметрия напряжения и коэффициент мощности — вот лишь некоторые из многих факторов, вызывающих беспокойство при обсуждении качества электроэнергии.Хотя все они важны, мы остановимся лишь на некоторых, начиная с гармонических искажений.
Гармонические искажения всегда звучат как такая глубокая концепция. Он станет более элементарным, если разложить его на основные основы. Наиболее частым упоминанием в этом разделе является полное гармоническое искажение (THD).
THD — это отношение среднеквадратичного содержания гармоник к среднеквадратичному значению основной величины, выраженное в процентах от основной гармоники.
Проще говоря, это среднеквадратичное значение сигнала с удаленной частотой линии (основной). Идеальная синусоида с частотой 60 герц (Гц) будет иметь 0 процентов THD. Таким образом, все, кроме основной частоты линии (60 Гц), будет считаться гармоническим искажением.
Общие нелинейные (переключающие) нагрузки включают компьютеры, люминесцентное освещение и частотно-регулируемые приводы (VFD), как упоминалось ранее. Присутствие гармоник в системе распределения приводит к чрезмерному нагреву из-за повышенных требований по току.
Нагрузка, рассчитанная на 100 ампер при полной нагрузке, теперь может потреблять 120 ампер, если гармонические искажения высоки. Этот дополнительный ток может привести к повреждению изоляции и, возможно, к катастрофическому отказу. Избыточные гармоники нулевой последовательности будут собираться обратно в трансформаторе, что приведет к перегрузке и возможному выходу из строя.
Эти высокие токи нулевой последовательности возвращаются к источнику через нейтральную шину и, если они чрезмерны, могут вызывать значительное нагревание и даже возгорание. Чтобы избежать таких катастрофических событий, многие компании модифицируют свои системы распределения.
Установка k-трансформаторов, предназначенных для работы с большими нагрузками, генерируемыми гармониками, и увеличение размера их нейтрали в миле, чтобы приспособиться к более высоким уровням тока, являются двумя популярными видами деятельности.
Хотя эти усилия ничего не делают для уменьшения гармоник, они уменьшают риск отказа. Удаление гармоник требует установки фильтрующих механизмов, таких как фильтры нулевой последовательности.
Некоторые из новых частотно-регулируемых приводов, в которых используются IGBT, могут значительно превышать линейное напряжение менее чем за микросекунду.Старые системы изоляции класса B имеют низкую устойчивость к такому быстрому нарастанию и могут очень быстро выйти из строя.
При использовании приводов настоятельно рекомендуется использовать двигатели, предназначенные для работы с инвертором. Чрезмерная длина кабеля между приводом и двигателем может вызвать несоответствие высокого сопротивления, которое способствует скачкам высокого напряжения в соединительной коробке двигателя. Изготовитель привода обычно указывает правильное расстояние между кабелями.
Общие рекомендации, указанные в таблице 3.3.1 IEEE 519-1992, рекомендуют менее 5% THD напряжения для систем, работающих при напряжении менее 69 киловольт. Они также рекомендуют, чтобы индивидуальные гармонические искажения напряжения составляли менее 3 процентов. На рисунке 1 показан пример недопустимого уровня искажения напряжения. Эти высокие уровни гармоник можно увидеть в сигнале напряжения в виде импульсов, движущихся на основной частоте (рисунок 2).
Рисунок 1
Высокие пятая и седьмая гармоники указывают на наличие 6-пульсного воздействия привода на систему распределения.Каждая из отдельных гармоник должна составлять менее 3 процентов от основной гармоники согласно IEEE 519-1992.
Рисунок 2
На рисунке 2 показан основной сигнал напряжения 60 Гц с 6 импульсами, возникающими на протяжении каждой синусоидальной волны. Это произошло из-за нефильтрованного 6-пульсного привода, подключенного к распределительной системе.
Силовая цепь
Что такое силовая цепь? Под силовой цепью понимаются все проводники и соединения, которые существуют от точки, в которой начинается испытание, до соединений на двигателе.Это могут быть автоматические выключатели, предохранители, контакторы, перегрузки, разъединители и наконечники.
Демонстрационный проект 1994 года по промышленным системам распределения электроэнергии показал, что соединители и проводники были источником 46 процентов неисправностей, снижающих КПД двигателей. Часто двигатель, изначально находящийся в отличном состоянии, подключается к неисправной силовой цепи.
Это вызывает такие проблемы, как гармоники, дисбаланс напряжения, дисбаланс тока и т. Д. По мере того, как эти проблемы становятся более серьезными, мощность вашего двигателя падает, вызывая повышение температуры и повреждение изоляции.
Этот двигатель заменяют много раз, и цикл отказа начинается снова. Как видно на рисунке 3, соединения с высоким сопротивлением, приводящие к дисбалансу напряжений, значительно уменьшат номинальную мощность в лошадиных силах.
Рисунок 3 Ссылка: Стандарты NEMA MG 1-14.35
Один из методов обнаружения соединений с высоким сопротивлением — это проверка межфазного сопротивления. На трехфазном двигателе три измерения сопротивления должны быть почти идентичными.Если все три показания одинаковы, резистивный дисбаланс составит 0 процентов. По мере того как одна или несколько фаз развивают высокое сопротивление, резистивный дисбаланс увеличивается, что указывает на неисправность.
Вот некоторые из механизмов неисправности, которые вызывают соединения с высоким сопротивлением:
Корродированные клеммы
Свободные кабели
Ослабленные шины
Зажимы предохранителей коррозии
Корродированные контакты
Открытые лиды
Проводники разного диаметра
Разнородные металлы
Рисунок 4
На рисунке 4 показаны три различные точки измерения сопротивления, которые можно использовать для определения фактического местоположения соединения с высоким сопротивлением.Положение X перед предохранителями. Если резистивный дисбаланс все еще высок, вы можете перейти в положение Y после контактора. Если дисбаланс все еще очевиден в положении Y, тестирование в соединительной коробке двигателя, положение Z, изолирует двигатель от силовой цепи и определит, какая область является проблемной.
Состояние изоляции
Имеется в виду изоляция между обмотками и землей. Высокие температуры, возраст, влажность и загрязнение приводят к сокращению срока службы изоляции.Было сказано, что, если бы заводы просто использовали имеющиеся обогреватели, чтобы изоляция оставалась сухой, то удвоение срока службы наших двигателей не исключалось бы.
Системы изоляции сегодня лучше, чем когда-либо, и способны выдерживать все более высокие температуры без значительного сокращения срока службы. Однако мы все еще ищем способы разрушить нашу изоляцию намного раньше, чем следовало ожидать.
Имейте в виду, что, хотя изоляция часто бывает повреждена, на эту зону повреждения сильно влияют другие проблемы.Силовая цепь для одного может сильно повлиять на изоляцию. Если перед двигателем имеется соединение с высоким сопротивлением, которое развивается лучше, чем 5-процентный дисбаланс напряжения, и мы продолжаем работу двигателя с его нормальной номинальной мощностью, мы увидим сокращение срока службы изоляции.
Токи обратной последовательности, создающие вращающиеся магнитные поля в противоположном направлении, не только уменьшат крутящий момент, но и могут позволить температуре выйти из-под контроля и превысить даже предел в 150 градусов Цельсия в ваших изоляционных системах класса F.
Была ли система изоляции настоящей причиной отказа двигателя или это был всего лишь симптом? Легко диагностировать явное нарушение изоляции как механизм неисправности, но это повторится снова с другим двигателем, если проблема не будет устранена. Тогда каково будет объяснение?
Опять же, тестирование с помощью Megger не расскажет вам всего, но это хорошее начало, когда дело доходит до тестирования изоляции. Когда дело доходит до ограничений IEEE (Института инженеров по электротехнике и электронике) на сопротивление заземлению, люди часто упускают из виду ссылку на 40 градусов C.
Простое тестирование мегомметром без учета температуры приведет к сопротивлению показаниям заземления, которые сильно колеблются от высоких до низких значений в зависимости от температуры обмоток. Температурная коррекция показаний не только будет соответствовать требованиям тестирования IEEE, но и даст гораздо лучшую тенденцию, как показано на рисунке 5.
Рисунок 5
Мы должны понимать, что попадание влаги может стать причиной недействительности показаний с поправкой на температуру.Убедитесь, что нагреватели находятся под напряжением, когда двигатель не работает, чтобы этого не произошло.
Испытанием на изоляцию, которое выпало из внимания, является испытание индекса поляризации. Применение постоянного напряжения постоянного тока в форме теста мегомметром в течение 10 минут приведет к постепенному увеличению показания сопротивления заземления (RTG).
Это результат зарядки системы изоляции, как у конденсатора, что приводит к уменьшению тока поглощения.По закону Ом, I (ток) = V (напряжение) / R (сопротивление). Следовательно, уменьшение этого тока поглощения должно приводить к увеличению сопротивления.
Если мы возьмем 10-минутный РИТЭГ и разделим его на 1-минутный РИТЭГ, IEEE сочтет приемлемым значение 2,0 или выше. К сожалению, двигатели с нестабильной системой изоляции могут давать значения, близкие или превышающие 2,0, но все же неисправны.
Рисунок 6
На рисунке 6, когда 10-минутное показание (примерно 600 МОм) разделено на минутное показание (примерно 300 МОм), результат равен 1.94. Это почти соответствует спецификации IEEE как хорошая система изоляции и, вероятно, будет принято в полевых условиях. Однако вы можете видеть, что эта система изоляции очень нестабильна. Всегда смотрите на профиль PI, а не только на индекс.
Ограничивающим фактором при испытании сопротивления постоянному току относительно заземления является то, что сигнал постоянного тока во многих случаях не дает наилучшей оценки истинного состояния изоляции. Изоляция двигателя — это естественный диэлектрический материал.
Следовательно, это плохой проводник постоянного тока.Это хорошо, потому что вы не хотите чрезмерной утечки на землю, но плохо, потому что система изоляции в ухудшенном состоянии может занять немного больше времени для идентификации с помощью сигнала постоянного тока или мегомметра. Однако переменный ток не позволяет диэлектрику заряжаться и намного легче проходит через диэлектрик.
Это хорошо, потому что позволяет использовать сигнал переменного тока для гораздо более раннего выявления ухудшения изоляции, и плохо, потому что он может быть разрушительным, как в случае с AC Hi-Pot. Однако испытания емкости на землю при низком напряжении являются неразрушающими и очень хорошими ранними индикаторами режимов деградации в ваших изоляционных системах.Эти значения будут считываться в пикофарадах (пФ), и их можно будет эффективно изменять с течением времени.
Состояние статора
Что такое статор? Когда мы упоминаем статор, мы имеем в виду обмотки постоянного или трехфазного переменного тока, изоляцию между витками обмотки, паяные соединения между катушками и сердечником статора или пластинами.
Одной из распространенных неисправностей обмоток двигателя является межвитковая неисправность. Это происходит, когда изоляция между двумя витками одной и той же катушки разрушается и снижает способность катушки создавать сбалансированное магнитное поле.
Несбалансированные магнитные поля приводят к вибрации, которая затем может вызвать ухудшение изоляции, а также выход подшипников из строя. Локальный нагрев вокруг короткого замыкания также может распространяться на другие катушки, что приводит к замыканию между катушками.
Чрезмерный нагрев в конечном итоге не только разрушит обмотки двигателя, но также повредит изоляцию между пластинами сердечника статора.
Еще одна неисправность, которая может возникнуть в обмотках двигателя, — это межфазное замыкание.Это происходит в результате разрыва изоляции между двумя отдельными фазами, обычно лежащими рядом друг с другом в одном и том же слоте.
Более высокая разность потенциалов приводит к очень быстрому ускорению неисправности. Пазовая бумага устанавливается между разными фазами в одном и том же слоте, чтобы уменьшить возможность утечки между фазами.
Межвитковое или межфазное короткое замыкание может происходить много раз, не вызывая немедленного замыкания на землю. Из-за этого тестирование с помощью только мегомметра для профилактического обслуживания или после отключения двигателя может не выявить неисправность.
Это может привести к тому, что небольшой сбой обмотки может перерасти в серьезный катастрофический отказ. Необратимое повреждение сердечника может потребовать замены всего двигателя.
Тестирование статора может быть выполнено путем подключения непосредственно к двигателю, а также подключения к MCC. Во время теста в двигатель посылаются высокочастотные сигналы переменного тока. Эти сигналы создают магнитные поля вокруг обмоток, которые должны быть согласованы между фазами.
Затем измерение индуктивности для каждой фазы сравнивается с другими фазами и вычисляется индуктивный дисбаланс.Этот дисбаланс за вычетом влияния ротора используется для сравнения способности каждой из фаз создавать сбалансированное магнитное поле.
Также во время теста в двигатель посылаются сигналы постоянного тока. По этим сигналам измеряется фактическое сопротивление обмотки или обмоток. Три значения сопротивления трехфазного асинхронного двигателя сравниваются и рассчитываются для получения резистивного дисбаланса. Если этот дисбаланс превышает заданный уровень, в паяных соединениях между катушками могут существовать соединения с высоким сопротивлением.
Существует два основных типа конфигураций обмотки статора. Первый соединен звездой (или «Y»), а второй — треугольником. Чтобы более полно понять, о чем говорят показания индуктивности, может помочь простое понимание конфигурации обмотки.
Рисунок 7
Обмотка Y-образной конфигурации с межвитковым замыканием приведет к двум показаниям низкой индуктивности и одному показанию высокой индуктивности, если смотреть на межфазную индуктивность.
Рисунок 8
Обмотка треугольной конфигурации с межвитковым замыканием приведет к одному показанию низкой индуктивности и двум показаниям высокой индуктивности при рассмотрении межфазной индуктивности.
Состояние ротора
Это относится к стержням ротора, пластинам ротора и концевым кольцам ротора. В 1980-х годах совместные усилия EPRI и General Electric показали, что 10 процентов отказов двигателей происходят из-за ротора.Ротор, хотя и составляет небольшой процент проблем с двигателем, может повлиять на выход из строя других зон неисправности.
Когда двигатель запускается со сломанной или треснутой штангой ротора, вокруг места разрыва выделяется сильное тепло. Это может распространиться на другие стержни ротора и разрушить изоляцию вокруг соседних пластин. Это также может повлиять на другие части двигателя. Что находится всего в нескольких миллиметрах от ротора? Статор!
Изоляция статора не выдерживает сильного нагрева, выделяемого сломанной штангой ротора, и в конечном итоге выйдет из строя.К сожалению, во многих случаях сломанные стержни ротора нелегко увидеть без технологий, и их можно не заметить как первопричину поломки. Это приведет к перемотке двигателя и замене подшипников, но не к ремонту ротора. Когда двигатель возвращается в эксплуатацию, он снова сталкивается с той же проблемой, только с новой изоляцией, которую необходимо разрушить.
Одним из методов проверки состояния ротора является проверка влияния ротора (RIC). RIC — это испытание, выполняемое на асинхронных двигателях переменного тока, синхронных двигателях и двигателях с фазным ротором, которое демонстрирует магнитную связь между ротором и статором.Это соотношение указывает на состояние ротора и воздушного зазора внутри двигателя.
Проверка влияния ротора выполняется путем вращения ротора с определенными приращениями (определяемыми числом полюсов) над однополюсной группой и записью изменений в измерениях индуктивности для каждой фазы трехфазного двигателя. Для надлежащего разрешения рекомендуется 18 измерений индуктивности на группу полюсов. Чтобы определить количество полюсов в двигателе, используйте следующее уравнение.
F = NP / 120
F = Частота линии (обычно 60 Гц в U.С.)
N = Скорость двигателя в об / мин
P = количество полюсов
Пересчитано: P = 7200 / об / мин
Пример: сколько полюсов будет у двигателя с паспортной табличкой RPM = 1780?
Р = 7200/1780
= 4 полюса
Без исторических данных необходимо выполнить RIC, чтобы получить любую информацию о стандартном индукционном роторе с короткозамкнутым ротором.Такие неисправности, как сломанные стержни ротора или поврежденные пластины, могут существовать даже при низком балансе индуктивности. Если вы основываете решение выполнить RIC только на том, насколько высок баланс индуктивности на базовом тесте, вы можете упустить из виду поздние стадии дефекта стержня ротора.
Рисунок 9
На рисунке 9 показаны ожидаемые изменения индуктивности для ротора с сломанными стержнями ротора. Обратите внимание на нестабильные значения индуктивности на пике синусоидальных волн для каждой фазы.Сломанные стержни ротора вызывают перекос магнитного поля, создаваемого стержнями ротора и вокруг них. У нормального ротора не будет перекоса или беспорядочного рисунка индуктивности, как показано на Рисунке 10.
Рисунок 10
Взаимосвязь ротора и статора
Это соотношение относится к воздушному зазору между ротором и статором. Если этот воздушный зазор неравномерно распределен вокруг двигателя на 360 градусов, могут возникнуть неравномерные магнитные поля. Эти магнитные дисбалансы могут вызвать движение обмоток статора, что приведет к выходу из строя обмотки, и электрически индуцированную вибрацию, что приведет к выходу из строя подшипников.Неправильное соотношение между ротором и статором также называется эксцентриситетом.
Рисунок 11
Первый тип называется статическим эксцентриситетом. На рисунках 11 и 12 показаны примеры того, как выглядит статический эксцентриситет, физически и индуктивно. Этот тип эксцентриситета вызван такими проблемами, как смещение концевой втулки или низко расположенный вал в подшипнике. Физический результат состоит в том, что вал всегда находится в одном и том же месте вне электрического центра.
Рисунок 12
Результатом индукции является изменение пиков синусоидальной волны, как показано на рисунке 12.
Рисунок 13
Второй тип эксцентриситета называется динамическим эксцентриситетом. Это происходит, когда ротор не остается на одном месте, а может двигаться в пространстве статора, как показано на Рисунке 13.
Результатом индукции является перемещение всех трех значений индуктивности вверх или вниз, в зависимости от того, какая фаза ближе всего к ротору при данном градусе вращения.Это показано на рисунке 14.
Рисунок 14
В заключение, термина «Мотор в порядке» недостаточно для того, чтобы к нам относились серьезно и чтобы была проведена истинная оценка состояния мотора. Если решение о том, что делать в случае устранения неполадок или диагностики, зависит от вас, посмотрите на всю картину. По возможности не принимайте быстрых решений.
Разбейте систему на отдельные зоны разлома, полностью протестируйте каждую зону разлома с использованием всех доступных вам технологий и, наконец, сделайте свои рекомендации в письменной или устной форме, используя терминологию, используемую при анализе зон разлома, чтобы выразить вашу уверенность и возможности.
Об авторе:
Ной Бетел в настоящее время отвечает за разработку новой и существующей технологии PdMA для корпорации PdMA. Он является выпускником Университета штата Нью-Йорк и Школы и учебного центра военно-морской ядерной энергетики. Для получения дополнительной информации посетите www.pdma.com.
Как проверить обмотки двигателя
Если вы думаете, что у вас плохие обмотки двигателя шпинделя, важно знать наверняка.Если у вас есть доступ к мультиметру, легко определить, есть ли у вас немедленная проблема. Вот базовая информация о том, как проверить обмотки двигателя с помощью мультиметра. Имейте в виду, что это всего лишь быстрый способ определить, нуждается ли ваш двигатель в дальнейшем тестировании или полной перемотке. Мы рекомендуем этот тест мегагара только в качестве начала для выяснения того, что может быть не так с вашим двигателем, и всегда выполняйте импульсный тест.
Как проверить двигатель шпинделя на замыкание на землю- Установите мультиметр на Ом.
- Начните с полного отключения двигателя шпинделя от всех источников питания.
- Проверьте каждый провод, включая T1, T2, T3 и заземляющий провод. Если показание бесконечно, с вашим мотором все в порядке. Если вы получаете нулевое показание или какое-либо показание целостности цепи, у вас проблема либо с двигателем, либо с кабелем.
- Предполагая, что вы не получили бесконечное значение, отсоедините двигатель от кабеля и проверьте каждый отдельно. Во время тестирования убедитесь, что выводы на каждом конце не касаются других выводов или чего-либо еще.Это должно позволить вам изолировать вашу проблему.
- Установите мультиметр на Ом.
- Тесты с Т1 по Т2, с Т2 по Т3 и с Т1 по Т3. Каждый раз вы должны получить значение около 0,8 Ом, хотя приемлемо значение от 0,3 до 2. Если вы получили показание 0, у вас короткое замыкание между фазами. Если ваше показание бесконечно или значительно превышает 2 Ом, вероятно, у вас обрыв.
- Если двигатель шпинделя не прошел тест, вы можете убедиться, что проблема не в разъеме, на котором может быть охлаждающая жидкость, которая мешает вашим результатам.Если вы просушите и повторно протестируете, вы можете получить лучший результат.
- Проверьте свои вставки. Если на вставках двигателя есть следы ожогов, это может быть причиной короткого замыкания, и вам следует заменить их. Вы также должны проверить на износ там, где трос движется через трекинг.
Если у вас возникли проблемы с двигателем постоянного тока, проверьте щетки:
- Снимите круглые колпачки вокруг двигателя и проверьте пружину и механизм щетки внизу, чтобы убедиться, что щетка не изношена и не нуждается в замене.
- Проверить коллектор — деталь, с которой работают щетки — на износ. При необходимости вытрите его.
Если у вас возникли проблемы с определением проблем, с которыми вы сталкиваетесь с двигателями, если замена отдельных частей невозможна или не имеет эффекта, или если ваш двигатель нуждается в перемотке, вы можете отправить свой двигатель в Global Electronic Services для ремонт. Мы обслуживаем все модели и производители двигателей, промышленной электроники и гидравлики.

д.
