Как собрать двухполярный лабораторный блок питания с регулировкой напряжения и тока. Какие компоненты нужны для схемы. Как правильно собрать и настроить блок питания своими руками. На что обратить внимание при сборке.
Принцип работы двухполярного блока питания
Двухполярный блок питания позволяет получить два независимых источника напряжения — положительное и отрицательное относительно общего провода (земли). Такой тип питания часто требуется для питания операционных усилителей, аудиоусилителей и другой аналоговой техники.
Основные компоненты двухполярного блока питания:
- Трансформатор с двумя вторичными обмотками
- Выпрямительные мосты для каждого канала
- Фильтрующие конденсаторы большой емкости
- Стабилизаторы напряжения для положительного и отрицательного каналов
- Регуляторы напряжения и тока
Принцип работы заключается в выпрямлении переменного напряжения с трансформатора, его фильтрации и стабилизации до нужного уровня. При этом один канал формирует положительное напряжение, второй — отрицательное относительно общей точки.

Схема двухполярного регулируемого блока питания
Рассмотрим схему простого, но функционального двухполярного лабораторного блока питания с регулировкой напряжения и тока:
«` «` Основные элементы схемы:- Трансформатор понижающий с двумя вторичными обмотками
- Диодные мосты для выпрямления напряжения
- Конденсаторы большой емкости для фильтрации
- Интегральные стабилизаторы напряжения
- Регулировочные потенциометры
- Транзисторы для усиления тока
Компоненты для сборки двухполярного блока питания
Для сборки двухполярного лабораторного блока питания понадобятся следующие компоненты:
- Трансформатор 220В/2×12-15В мощностью 50-100 Вт
- Диодные мосты на ток 3-5А
- Конденсаторы 4700-10000 мкФ х 25-35В — 2 шт
- Стабилизаторы LM317 и LM337
- Транзисторы TIP3055 и TIP2955
- Потенциометры 5-10 кОм — 2 шт
- Резисторы, диоды, конденсаторы по схеме
- Радиаторы для стабилизаторов и транзисторов
- Корпус, разъемы, выключатель, индикаторы
Важно использовать качественные компоненты от проверенных производителей, особенно это касается электролитических конденсаторов и полупроводников.

Пошаговая инструкция по сборке блока питания
Сборку двухполярного блока питания рекомендуется выполнять в следующем порядке:
- Подготовить печатную плату по схеме или использовать универсальную
- Установить и припаять все пассивные компоненты — резисторы, диоды, конденсаторы
- Установить стабилизаторы и транзисторы на радиаторы
- Припаять полупроводниковые элементы
- Подключить трансформатор, потенциометры, разъемы
- Собрать конструкцию в корпусе
- Выполнить проверку и настройку
При монтаже важно соблюдать полярность электролитических конденсаторов и диодов. Все силовые цепи нужно выполнять проводом достаточного сечения.
Настройка и проверка работоспособности
После сборки необходимо выполнить настройку и проверку блока питания:
- Проверить отсутствие коротких замыканий
- Подать питание через ЛАТР, контролируя токи и напряжения
- Настроить выходные напряжения регулировкой потенциометров
- Проверить диапазон регулировки напряжения и тока
- Измерить уровень пульсаций на выходе
- Проверить работу защиты от перегрузки и КЗ
При правильной сборке блок питания должен обеспечивать стабильное регулируемое напряжение ±1.2-30В при токе до 3-5А по каждому каналу.

Меры безопасности при работе с блоком питания
При сборке и эксплуатации лабораторного блока питания необходимо соблюдать следующие меры безопасности:
- Использовать качественную изоляцию всех проводников
- Обеспечить надежное заземление корпуса
- Закрыть доступ к токоведущим частям
- Использовать предохранители в силовых цепях
- Не превышать максимальную мощность трансформатора
- Обеспечить хорошую вентиляцию радиаторов
При соблюдении этих мер самодельный блок питания будет безопасен и надежен в эксплуатации.
Применение двухполярного блока питания
Двухполярный лабораторный источник питания может применяться для:
- Питания аналоговых схем на операционных усилителях
- Настройки и тестирования аудиоаппаратуры
- Питания прецизионных измерительных приборов
- Зарядки аккумуляторов различных типов
- Проведения электрохимических экспериментов
Возможность плавной регулировки напряжения и тока делает такой блок питания универсальным инструментом для радиолюбителя и профессионала.
Заключение
Самостоятельная сборка двухполярного регулируемого блока питания — интересный и полезный проект для радиолюбителя. Он позволяет получить качественный лабораторный источник питания, изучить принципы работы стабилизаторов и получить практические навыки.

При правильном подборе компонентов и аккуратной сборке такой блок питания будет надежно служить долгие годы, обеспечивая стабильное питание для самых разных устройств и экспериментов.
Двуполярный блок питания
Лабораторный двухполярный блок питания с раздельной регулировкой напряжения от 0 до 30В по каждому каналу и уровнем ограничения по току от 0 до 5А с индикацией режима ограничения. Работа схемы: Схема стабилизации положительного напряжения собрана на компараторе U4. Сравнивая выходное напряжение на делителе R25 R26 с опорным, сформированным стабилизатором U8 и потенциометром RV6, компаратор формирует выходное напряжение, управляющее состоянием транзистора Q3, который в свою очередь управляет регулирующим транзистором Q4. Ограничение тока осуществляется компаратором U4.
Поиск данных по Вашему запросу:
Двуполярный блок питания
Схемы, справочники, даташиты:
Прайс-листы, цены:
Обсуждения, статьи, мануалы:
Дождитесь окончания поиска во всех базах.
По завершению появится ссылка для доступа к найденным материалам.

Содержание:
- Двуполярный регулируемый блок питания
- Лабораторный двухполярный блок питания 5A
- Двухполярный блок питания +35..0..-35V/+50..0..-50V/+63..0..-63V
- Простой двуполярный источник питания (14-20В, 2А)
- Двухполярный блок питания
- Регулируемый двухполярный источник питания
ПОСМОТРИТЕ ВИДЕО ПО ТЕМЕ: Изготовление двуполярного блока питания
Двуполярный регулируемый блок питания
На практике это означает, что при возникновении таких негативных ситуаций чип не сгорает, а только отключается.
Подобные стабилизаторы недороги, легки в использовании, и очень удобны при сборке схемы с несколькими печатными платами, когда на платы подаётся нестабилизированное напряжение, а стабилизация осуществляется отдельно на каждой плате.
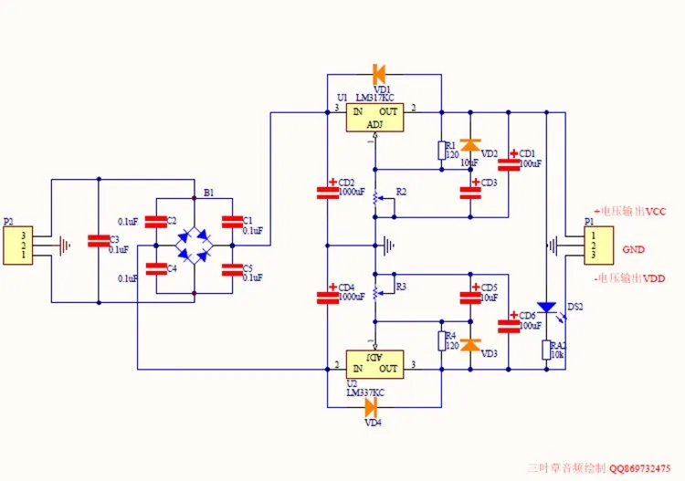
В этой статье описана конструкция двухполярного источника питания. Для блока питания вам потребуются трансформатор с отводом от средней точки и пара трёхвыводных стабилизаторов по вашему желанию: и , и , и , и или и Обратите внимание, что значения положительного и отрицательного напряжения не обязательно должны совпадать. Представленный блок питания сконструирован с большой тщательностью, поэтому он должен обеспечить многолетнюю непрерывную эксплуатацию.
Пару необходимых стабилизаторов каждый пользователь должен выбрать самостоятельно, исходя из необходимых параметров конкретной схемы. В этом двухполярном блоке питания используются двухполупериодный мостовой выпрямитель в сочетании с трансформатором с выводом от средней точки. Если за номинальное значение трансформатора принят среднеквадратический ток, то это значение необходимо разделить на 1,2.
Обратите внимание, что номера выпрямителей не стандартизированы, поэтому выпрямители от различных производителей могут иметь различную маркировку.
Из соображений безопасности номинальное напряжение диода должно быть по меньшей мере в 3—4 раза выше напряжения вторичной обмотки трансформатора. Номинальный ток диодов должен быть в два раза выше максимального тока нагрузки.
Фильтрующий конденсатор необходим для того, чтобы сгладить пульсацию выпрямленного напряжения переменного тока. Остаточная пульсация определяется значением фильтрующего конденсатора.
Чем выше ёмкость, тем меньше остаточная пульсация. Значение мкФ является вполне подходящим для всех вариантов напряжения, генерируемого представленным блоком питания. Другим фактором, влияющим на выбор конденсатора, является номинальное напряжение. Рабочее напряжение конденсатора должно быть выше максимального выходного напряжения выпрямителя.
Без радиатора трёхвыводные стабилизаторы могут рассеивать примерно 2 Вт. Простое произведение сверхнапряжения на ток, протекающий в цепи, даст нам количество мощности, которую необходимо рассеивать.
В целях безопасности всегда следует использовать хотя бы небольшой радиатор, даже если вы считаете, что он вам не нужен. Конденсаторы C4 и C5 улучшают способность стабилизаторов реагировать на внезапные изменения тока нагрузки и для предупреждения неуправляемых колебаний.
Многослойные керамические конденсаторы С2 и С6 обеспечивают на выходе высокочастотную развязку, которая позволяет поддерживать низкое полное сопротивление при высоких частотах. Для индикации наличия стабилизированного напряжения использованы два светодиода. Вы можете не использовать диоды, если вы не видите в этом необходимости. Тем не менее, светодиод на стороне отрицательного напряжения создаёт минимальную нагрузку стабилизатора 79хх, что может быть необходимым при испытании схемы.
Используется главным образом для защиты от противо-ЭДС. Обратное напряжение может возникнуть в том случае, если блок питает оборудование с индуктивной нагрузкой. Диоды также обеспечивают дополнительную защиту от коротких замыканий на тот случай, если положительное напряжение случайно было соединено с выходом отрицательного напряжения.
Если это произошло, то работа токоограничивающих схем внутри стабилизаторов может быть нарушена.
В этом случае на конденсаторах произойдёт короткое замыкание, что защитит ваши стабилизаторы. Новости Статьи База знаний. Губки из опилок помогут в очистке водоемов от нефтяных загрязнений. Новые губки демонстрируют одновременно олефильные и гидрофобные свойства.
Конструирование Математика. Очень часто для реализации того или иного проекта требуется простой двухполярный источник питания. Выходная мощность или габариты доступных в продаже блоков питания могут быть слишком большими. Иногда требуется простой двухполярный блок питания. Для многих не столь важных устройств наиболее простым, но в то время эффективным выбором является использование трёхвыводного стабилизатора напряжения.
Три вывода такого стабилизатора это вход, выход и земля. Трансформатор В этом двухполярном блоке питания используются двухполупериодный мостовой выпрямитель в сочетании с трансформатором с выводом от средней точки.
Фильтрующий конденсатор Фильтрующий конденсатор необходим для того, чтобы сгладить пульсацию выпрямленного напряжения переменного тока.
Стабильность Конденсаторы C4 и C5 улучшают способность стабилизаторов реагировать на внезапные изменения тока нагрузки и для предупреждения неуправляемых колебаний. Развязка Многослойные керамические конденсаторы С2 и С6 обеспечивают на выходе высокочастотную развязку, которая позволяет поддерживать низкое полное сопротивление при высоких частотах.
Светодиод Для индикации наличия стабилизированного напряжения использованы два светодиода. Диодная защитная Используется главным образом для защиты от противо-ЭДС.
Комментарии 0. О проекте Использование материалов Контакты. При использовании материалов данного сайта прямая и явная ссылка на сайт radiomaster.
Лабораторный двухполярный блок питания 5A
На практике это означает, что при возникновении таких негативных ситуаций чип не сгорает, а только отключается. Подобные стабилизаторы недороги, легки в использовании, и очень удобны при сборке схемы с несколькими печатными платами, когда на платы подаётся нестабилизированное напряжение, а стабилизация осуществляется отдельно на каждой плате.
В этой статье описана конструкция двухполярного источника питания. Для блока питания вам потребуются трансформатор с отводом от средней точки и пара трёхвыводных стабилизаторов по вашему желанию: и , и , и , и или и Обратите внимание, что значения положительного и отрицательного напряжения не обязательно должны совпадать.
Здравствуйте! Нужен блок питания для усилителя, двуполярный, с на 24 вольта. NT был бы идеальным вариантом. Усилитель покупал у Вас для.
Двухполярный блок питания +35..0..-35V/+50..0..-50V/+63..0..-63V
Собираем простой двухполярный лабораторный блок питания для лаборатории начинающего радиолюбителя. Доброго дня уважаемые радиолюбители! На этом занятии Школы начинающего радиолюбителя мы начнем создавать лабораторию радиолюбителя. Для более-менее качественного исполнения задуманной конструкции радиолюбителю необходим минимальный набор приборов для настройки и проверки работоспособности собираемой им схемы. Кроме мультиметра тестера необходимо иметь: лабораторный блок питания для проверки работоспособности и настройки схемы, и чтобы для каждой схемы, прежде чем наладить ее, не собирать отдельный источник питания ; генератор импульсов прямоугольных, пилообразных, синусоидальных — для настройки схемы ; частотомер для измерения частотных характеристик собираемой схемы или ее настройки.
Это основные приборы. Начнем мы с лабораторного блока питания. Рассмотри схему более подробнее, чем она описана в статье.
Простой двуполярный источник питания (14-20В, 2А)
Двуполярное питания используется во многих схемах. В схемах усилителей, компьютерах, в блоках питания для лабораторных работ, в блоках питания некоторых модемов для телефонных линий. Вот и в этой статье мы познакомимся с типичным представителем двуполярных регулируемых блоков питания. Данный двуполярный блок питания очень прост в реализации и имеет возможность регулировки выходного напряжения в пределах от 0 до 15 В. В большинстве случаев приведенная схема двуполярного блока питания удовлетворит все требования для большинства применений, но стоит обратить внимание, что в зависимости от используемых регуляторов напряжения их буквенного индекса , выходной ток каждого плеча не сможет превысить 1,5А.
Первая проблема, с которой сталкиваются и начинающие и опытные радиолюбители — это проблема электропитания.
Двухполярный блок питания
Все мастера, занимающиеся ремонтом электронной аппаратуры, знают о важности наличия лабораторного блока питания, с помощью которого можно получать различные значения напряжения и тока для использования при зарядке устройств, питании, тестировании схем и т. В продаже имеется много разновидностей таких аппаратов, но опытным радиолюбителям вполне по силам изготовить лабораторный блок питания своими руками. Использовать для этого можно бывшие в употреблении детали и корпуса, дополнив их новыми элементами. Самый простой блок питания состоит всего из нескольких элементов. Начинающим радиолюбителям будет несложно разработать и собрать эти легкие схемы. Главный принцип — создать выпрямительную схему для получения постоянного тока.
Регулируемый двухполярный источник питания
Войти через. На AliExpress мы предлагаем тысячи разновидностей продукции всех брендов и спецификаций, на любой вкус и размер. Если вы хотите купить двухполярный блок питания и подобные товары, мы предлагаем вам , позиций на выбор, среди которых вы обязательно найдете варианты на свой вкус.
Если конкретные характеристики говорят вам больше, чем непонятные названия, возможно, следующая информация — для вас: по всему объему продукции, найденной по вашему запросу «двухполярный блок питания», Тип выхода может варьироваться в весьма широком диапазоне, есть Один , Двойственный , Другое , Тройной , Quad , Множество, и каких только еще нет. Защита Покупателя. Помощь Служба поддержки Споры и жалобы Сообщить о нарушении авторских прав. Экономьте больше в приложении!
ДВУПОЛЯРНЫЙ БЛОК ПИТАНИЯ. Для питания многих современных радиотехнических устройств требуется двуполярный источник постоянного тока.
Пользователь интересуется товаром MPADC — Цифровой модуль защиты и управления с функцией измерения реле напряжения. Пользователь интересуется товаром MPtime — Многорежимный таймер. Приглашаем Вас в фирменные магазины в Москве Подробнее. Приглашаем Вас в фирменные магазины в Санкт-Петербурге Подробнее.
Connexion :. Accueil Contact. Предназначен для длительно годами эксплуатирующихся устройств, не допускающих даже кратковременного отсутствия питания.
Блок питания предназначен для питания стабилизированным напряжением 5В различных цифровых устройств с током потребления до 0,5 А. Доработанный вариант малошумящего двухполярного источника питания.
Добавить в избранное.
Мощный двуполярный блок питания на интегральные микросхемы серии AZ представляют собой линейные компенсационные стабилизаторы напряжения положительной полярности с малым напряжением насыщения, рассчитаны на ток нагрузки до 1 А, выпускаются на фиксированные выходные напряжения 1,5 В, 1,8 В, 2,5 В, 3,3 В и 5,0 В. Максимальное входное напряжение 20 В, максимальное падение напряжения между входом и выходом не более 1,3 В при токе нагрузки 1 А. От типа корпуса и способа его установки на теплоотвод зависит максимально допустимая мощность, рассеиваемая микросхемой. С хорошим теплоотводом такой корпус способен рассеять около 3 Вт тепловой мощности, для надёжной эксплуатации желательно не нагружать такую микросхему более чем на 1 Вт рассеиваемой мощности. Если схему стабилизатора на этой микросхеме дополнить мощным дискретным р-п-р транзистором, то мощность регулируемых стабилизаторов напряжения, собранных на микросхемах AZ можно значительно увеличить.
Двухполярный блок питания часто используется для питания операционных усилителей и выходных каскадов мощных усилителей низкой частоты audio. Так же двухполярное напряжение используется в компьютерных блоках питания. На данном рисунке изображена простейшая схема двухполярного блока питания. Допустим, вторичная обмотка трансформатора выдаёт переменное напряжение
Мощный двуполярный блок питания • HamRadio
Мощный двуполярный блок питания на интегральные микросхемы серии AZ1117 представляют собой линейные компенсационные стабилизаторы напряжения положительной полярности с малым напряжением насыщения, рассчитаны на ток нагрузки до 1 А, выпускаются на фиксированные выходные напряжения 1,5 В, 1,8 В, 2,5 В, 3,3 В и 5,0 В.
Микросхемы AZ1117H-ADJxx являются регулируемыми линейными стабилизаторами, рассчитаны на выходное напряжение 1,2… 12 В. Максимальное входное напряжение 20 В, максимальное падение напряжения между входом и выходом не более 1,3 В при токе нагрузки 1 А.
Выпускаются в различных видах корпусов: SOT-223, SOT-89, ТО-220, ТО-252, ТО-263. От типа корпуса и способа его установки на теплоотвод зависит максимально допустимая мощность, рассеиваемая микросхемой. Эти микросхемы, а также их многочисленные аналоги из серий ***11 17**** широко применяются как маломощные стабилизаторы напряжений в цифровой технике.
Микросхемы AZ1117H-ADJTR, AZ1117HADJTRE1 выпускаются в миниатюрном корпусе SOT-223, маркированы как Н11А или ЕН11А. С хорошим теплоотводом такой корпус способен рассеять около 3 Вт тепловой мощности, для надёжной эксплуатации желательно не нагружать такую микросхему более чем на 1 Вт рассеиваемой мощности. Если схему стабилизатора на этой микросхеме дополнить мощным дискретным р-п-р транзистором, то мощность регулируемых стабилизаторов напряжения, собранных на микросхемах AZ1117 можно значительно увеличить.
На рис. представлена принципиальная схема мощный двуполярный блок питания с регулируемыми стабилизированными выходными напряжениями +/-1,3… 10 В, рассчитанного на подключение нагрузок с током потребления до 4 А.
К выходу блока питания могут быть подключены различные нагрузки, рассчитанные на двуполярное питание +/-1,3… 10 В. Также к выходам можно подключать нагрузки с однополярным питанием 1,3…10 В или 2,6…20 В. То есть, этот мощный двуполярный блок питания может использоваться как два однополярных или как однополярный с удвоенным выходным напряжением.
Напряжение сети переменного тока 220В поступает на первичную обмотку сетевого трансформатора Т1 через замкнутые контакты сетевого выключателя SA1, плавкий предохранитель FU1 и токоограничительный терморезистор с отрицательным ТКС RT1. Варистор RU1 защищает трансформатор и элементы стабилизатора от повреждений всплесками напряжения сети.
Стабилизаторы напряжений положительной и отрицательной полярности собраны по аналогичным схемам, рассмотрим их работу на примере работы стабилизатора напряжения положительной полярности. С вторичной обмотки II напряжение около 12 В переменного тока через полимерный самовосстанавливающийся предохранитель FU2 поступает на мостовой диодный выпрямитель VD1 -VD4, выполненный на диодах Шотки.
Такие диоды имеют меньшее напряжение насыщения, а следовательно, на диодах выпрямителя будут меньше потери напряжения и меньше будет рассеиваемая этими диодами мощность, в сравнение с обычными кремниевыми выпрямительными диодами.
Конденсатор С9 сглаживает пульсации выпрямленного напряжения. Выходное напряжение стабилизатора устанавливают сдвоенным переменным резистором R9.1, чем меньше установленное сопротивление этого резистора, тем меньше выходное напряжение. При токе подключенной к выходу стабилизатора нагрузки более 60 мА, напряжение на выводах резистора R5 будет более 0,6 В, транзистор VT3 начнёт открываться, забирая на себя большую часть рассеиваемой мощности.
На германиевом транзисторе VT1 и элементах R1, R3, R6, HL1 собран узел индикации наличия тока подключенной нагрузки. Светодиод HL1 начинает ярко светиться при токе нагрузки более 50 мА. На полевом транзисторе VT5, работающем как генератор стабильного тока, защитном токоограничительном резисторе R12 и светодиоде FIL3 собран узел индикатора включенного состояния устройства Конденсаторы С13, С15 блокировочные.
Диод VD9 защищает элементы стабилизатора от обратного напряжения, которое может появиться из-за подключенного к выходу устройства в обратной полярности аккумулятора, заряженного конденсатора большой ёмкости. Светодиоды FIL4, FIL5 светятся при наличии на выходах стабилизаторов напряжения более 2 В.
На рис. показан вариант печатной платы для мощный двуполярный блок питания положительной полярности.
Печатная плата для стабилизатора напряжения отрицательной полярности будет почти такой же, за исключением того, что вместо транзистора VT5 на ней будет установлен резистор R12.
Интегральные микросхемы AZ1117FI-ADJTR установлены на монтажных платах на печатный теплоотвод, который желательно дополнить медной или латунной Г-образной пластинкой 15×25 мм. Вместо такой микросхемы можно применить аналогичные AZ1117D-ADJ, AZ1117T-ADJ, AZ1117S-ADJ, LD1117AADJ Н, LD1117AADJT, LD1117AADJMC, LD1117AADJFI. Все эти микросхемы имеют одинаковую цоколёвку, но разные типы корпусов. Транзисторы 2N3791 рассчитаны на максимальный ток коллектора 10 А, максимальное напряжение коллектор-эмиттер -60 В, максимальная рассеиваемая мощность 150 Вт, коэффициент передачи тока базы не менее 30 при токе коллектора 3 А.
Каждый транзистор установлен на дюралюминиевый теплоотвод с площадью охлаждающей поверхности 500 см.кв.
Для экономии места теплоотводами могут быть ребристые стенки корпуса устройства. В этой конструкции вместо таких транзисторов можно установить 2N3792, MJ2955, 2N6379, 2N6436, 2N6437, 2N6438, D45h3A, МЛ 1017, МЛ 4001, МЛ 5002, MJ4502, КТ865А. Желательно подобрать транзисторы с коэффициентом передачи тока базы не менее 50 при токе коллектора 3 А. Вместо транзисторов МП25А подойдут любые из МП25, МП26 или МП40А. Полевой транзистор КПЗОЗВ можно заменить на 2П303В, КПЗОЗД, 2П303Д, КПЗОЗИ, 2П303И.
Вместо диодов Шотки SR504 подойдут SR505, SR506, 1N5825, MBR745, MBR1045, MBR1060. К каждому диоду прикручивают или припаивают медный или латунный теплоотвод с площадью охлаждающей поверхности 6… 10 см.кв. Вместо диодов 1N5401 можно установить любые из 1 N5402 — 1N5408, UF5410 -UF5407, SRP300A — SRP300K, КД226, КД411, КД257. Светодиоды RL50N-HY213 жёлтого цвета свечения, RL50N-YG413 зелёного и RL50N-DR343 красного можно заменить любыми аналогичными общего применения непрерывного свечения, например, из серий КИПД40, КИПД66.
Оксидные конденсаторы импортные аналоги К50-68, К50-29. Остальные конденсаторы керамические или плёночные на рабочее напряжение не менее 25 В. Переменный резистор сдвоенный с линейной характеристикой. В крайнем верхнем по схеме положении подвижного контакта сопротивление обеих его частей не должно быть больше 4 Ом. Терморезистор NTC33 можно заменить любым аналогичным с сопротивлением 10…50 Ом при комнатной температуре. Дисковый варистор TVR20471 можно заменить на MYG20-431 MYG20-471, FNR-20K431, FNR-20К471, GNR20D431K, Держатель плавкого предохранителя ДВП7, ДВП4. Резисторы типов МОН, РПМ, МЯТ, С1-4, С1-14, С2-14.
Для понижающего трансформатора можно применить Ш-образный магнитопровод с площадью центрального керна 15 см.кв. Первичная обмотка содержит 780 витков обмоточного провода диаметром 0,48 мм. Вторичные обмотки намотаны медным обмоточным проводом диаметром 1,2 мм, содержат по 47 витков. Между первичной и вторичными обмотками намотано 6 слоёв изоляции лакотканью.
Намотка обмоток виток к витку. Пластины магнитопровода собирают вперекрышку. Вместо полимерных самовосстанавливающихся предохранителей MF-R400 можно применить LP30-400.
Безошибочно изготовленное из исправных деталей мощный двуполярный блок питания начинает работать сразу. При необходимости, подбором резисторов R10, R11 можно установить верхнюю границу выходных напряжений для регулируемых стабилизаторов.
Руководство по сборке биполярного источника питания— Hamptone
Руководство по сборке биполярного источника питания
Сборка источника питания начинается с деталей с самым низким профилем и продолжается до деталей с большим профилем. Два мощных резистора [R01, R02] будут опущены до последнего шага, чтобы положительный и отрицательный стабилизаторы можно было протестировать по отдельности. Будьте очень внимательны к деталям, имеющим полярность, таким как электролитические конденсаторы и диоды. Изменение полярности может быть опасным и привести к повреждению.
Мы рекомендуем использовать высококачественный серебряносодержащий припой и очищать контакты от остатков флюса. Флюс является проводящим и может вызвать проблемы, если платы не очищены должным образом. Мы используем припой Kester с водорастворимым флюсом, который можно смыть водой [номер детали: 24-7068-6403]. Если вы не используете припой с водорастворимым флюсом, платы можно очистить изопропиловым спиртом и ватными палочками. Будьте очень осторожны при работе с переменным током высокого напряжения в этом проекте, это может быть очень опасно.Если у вас возникнут вопросы при сборке комплекта, вы можете обратиться к нам за поддержкой: [email protected]
ДОКУМЕНТАЦИЯ:
Список деталей
Схема
Сборка печатной платы:
ЭТАП 1: РЕЗИСТОРЫ
Установите и припаяйте все резисторы 1/4 Вт: R3, R4, R5, R6.
Используйте мультиметр, чтобы определить значения сопротивления.
ШАГ 2: ДИОДЫ
Заправить и припаять диоды Д01, Д02, Д03, Д04, Д05, Д06. Помните, что у диодов есть полярность, и белая полоса, напечатанная на плате, должна совпадать с направлением серой полосы на детали. Сохраните отрезанные выводы для контрольных точек.
ШАГ 3: ТОЧКИ ПРОВЕРКИ
Используйте сохраненные диодные выводы, чтобы сформировать обручи для контрольных точек. Припаяйте их на место в местах, помеченных: POSIN, NEGIN, GNDTP, GNDTP2, POSTP, NEGTP.
ШАГ 4: КОНДЕНСАТОРЫ
Заполнить и впаять конденсаторы: С1, С2, С9, С10, С13, С14. Эти конденсаторы не имеют полярности.
ШАГ 5: ОБРЕЗКА КОНТАКТОВ
Заполнить и припаять триммеры: R07, R08.
ЭТАП 6: ЭЛЕКТРОЛИТИЧЕСКИЕ КОНДЕНСАТОРЫ
Заправить и припаять электролитические конденсаторы С03, С04, С05, С06, С7, С8, С11, С12. Эти конденсаторы имеют полярность. Будьте особенно внимательны при установке этих конденсаторов в соответствии с полярностью, нанесенной на печатную плату. Если они установлены задом наперёд, они могут взорваться и повредить устройство при включении питания. Будь очень осторожен!
ШАГ 8: КЛЕММЫ
Клеммы соединяются друг с другом, сдвигая их бок о бок. Сначала объедините 4 из них вместе, чтобы сформировать передний ряд. Затем припаяйте весь блок из 4-х вместе на позиции POS, GND1, GND2, NEG. Затем установите последнюю клемму отдельно в положение ACIN на противоположном конце.
ЭТАП 9: МОСТОВОЙ ВЫПРЯМИТЕЛЬ
Установить и припаять мостовой выпрямитель: B1.
Этот выпрямитель имеет полярность. Совместите маркировку контактов на боковой стороне выпрямителя с положительной/отрицательной маркировкой на контактных площадках печатной платы. Смешивание этого приведет к повреждению!
ЭТАП 10: ПОГРУЗЧИКИ НАПРЯЖЕНИЯ
Установить и припаять ограничители напряжения: Z1, Z2. Эти части не имеют полярности.
ШАГ 12: РАДИАТОРЫ
Установка и пайка радиаторов с большими ребрами. Поскольку эти детали предназначены для рассеивания тепла, использование припоя с более низкой температурой плавления, например канифольного сердечника, облегчает их пайку. Обязательно устанавливайте их прямо и заподлицо с доской.
ШАГ 13: РЕГУЛЯТОРЫ НАПРЯЖЕНИЯ
Есть два разных регулятора: LM317 для положительной стороны и LM337 для отрицательной стороны [следите за печатью на плате].
Регуляторы будут монтироваться на радиаторы с помощью предоставленного набора изолирующего оборудования. Фурнитура собирается в порядке, показанном на картинке. Соберите это оборудование с помощью торцевого ключа или плоскогубцев, удерживая гайку с внутренней стороны, используя отвертку с противоположной стороны. После того, как винты надежно закреплены, припаяйте их на место.
ШАГ 14: СИЛОВОЙ ТРАНСФОРМАТОР
Вставьте силовой трансформатор в контактные площадки, он имеет «ключ» и подходит только в правильном положении. Используйте большой болт, чтобы ввинтить доску, чтобы закрепить ее. Затем припаяйте на место, убедившись, что она ровная и прямая.
Примечания по тестированию:
На этом этапе единственными незанятыми частями должны быть силовые резисторы R01 и R02. Они были намеренно опущены до последнего шага, чтобы два канала можно было соединить и безопасно протестировать по отдельности.
Для этого шага мы рекомендуем подключить вход питания переменного тока через выключатель и предохранитель в целях безопасности. Будьте очень осторожны, так как настенная сеть переменного тока высокого напряжения может быть очень опасной. Мы также рекомендуем использовать вариатор, если он есть, для медленного повышения напряжения переменного тока.
ЭТАП 15: СИЛОВОЙ РЕЗИСТОР
Согните выводы силового резистора и припаяйте их к R01. Держите провода как можно длиннее и поднимите резистор над платой. Эта деталь необходима для правильного управления температурным режимом.
ШАГ 16: ОЧИСТКА
Очистите все контактные площадки в нижней части платы изопропиловым спиртом и ватными палочками. Если вы использовали припой с водорастворимым флюсом, то нижнюю часть платы можно аккуратно промыть водой и зубной щеткой. Убедитесь, что плата ПОЛНОСТЬЮ сухая и чистая с обеих сторон, прежде чем приступать к любым испытаниям.
Мы используем воздушный компрессор, чтобы тщательно высушить их.
Положительный тест регулятора:
Установите мультиметр на постоянное напряжение.
Подсоедините положительный провод к контрольной точке POSTP, а общий вывод подключите к контрольной точке GNDTP2.
Подключите вход переменного тока через входную проводку с предохранителем к клеммам ACIN на плате источника питания. Перед выполнением этих подключений убедитесь, что переключатель выключен и/или устройство отключено от сети, так как они опасны.
Медленно повышайте мощность переменного тока с помощью вариака и контролируйте напряжение постоянного тока на выходе регулятора по мере его повышения.
Подстройте потенциометр POS ADJ [R07] для настройки на желаемое напряжение.
Обязательно выключите или отсоедините питание переменного тока, прежде чем снова обращаться с устройством.
БУДЬ ОЧЕНЬ ОСТОРОЖЕН.
ШАГ 17: СИЛОВОЙ РЕЗИСТОР
Согните силовой резистор и припаяйте его к R02. Держите провода как можно длиннее и поднимите резистор над платой. Эта деталь необходима для правильного управления температурным режимом. Очистите колодки изопропиловым спиртом. Этот шаг подключает отрицательную цепь регулятора.
Отрицательный тест регулятора:
Установите мультиметр на постоянное напряжение.
Подсоедините положительный провод к контрольной точке NEGTP, а общий вывод подключите к контрольной точке GNDTP.
Подключите вход переменного тока через входную проводку с предохранителем к клеммам ACIN на плате источника питания.
Медленно повышайте мощность переменного тока с помощью вариака и контролируйте отрицательное напряжение постоянного тока на выходе регулятора по мере его повышения.

Подстройте потенциометр NEG ADJ [R08] для настройки на желаемое отрицательное напряжение.
Готово!
Поздравляем! Вы завершили сборку комплекта биполярного источника питания. Теперь вы можете использовать клеммы на передней панели платы для подключения чистого положительного и отрицательного постоянного тока к месту назначения. Мы рекомендуем экранировать и/или изолировать этот источник питания от любых аудиосхем для достижения наилучшего низкого уровня шума.
FASTER LAB — Bipolaires
Биполярные источники питания
Биполярные источники питания постоянного тока
Источники питания биполярные
Цифровая регулировка токовой петли биполярных источников питания регулируется цифровой токовой петлей ( Ethernet ).
Состоит из двух моделей:
- ±5А при ±20В
- ±10 А при ±20 В
Контур регулирования тока является цифровым, чтобы обеспечить максимальную гибкость и простоту настройки для любой подключенной нагрузки.
Модели EASY-DRIVER предлагают лучшее соотношение цена/качество, отличные характеристики и очень доступную цену.
Низкий уровень шума и высокая пропускная способность — это лишь две основные особенности этих блоков питания, основанных на архитектуре с несколькими DSP.
Внутренние защиты: перенапряжение, перегрев…, а также внешний сигнал блокировки.
Также встроена цепь для разряда индуктивных нагрузок.
Источник питания EASY-DRIVER также имеет локальный дисплей, позволяющий локально контролировать выходной ток и напряжение устройства. Светодиодные индикаторы отображают состояние питания в режиме реального времени.
Документация — Биполярный блок питания EASY-DRIVER
Блоки питания биполярные
Сверхбыстрая стабилизация тока и напряжения
CAENels- FAST-PS-600W
Ассортимент биполярных источников питания FAST-PS состоит из восьми моделей:
- ±5A / ±20V
- ±90A / ±40V 901 ±10A / ±20V
- ±5A / ±80V
- ±10A / ±40V
- ±20A / ±20V
- ±20A / ±40V
- ±30A / ±20V
Регулировка тока (CC) или напряжения (CV)
Контур регулирования является цифровым, чтобы обеспечить максимальную гибкость и простоту настройки для любой подключенной нагрузки.
Разработаны с учетом самых высоких требований рынка.
Датчики тока DCCT используются в контуре регулирования тока в качестве элементов обнаружения и измерения, что позволяет обеспечить наилучшие показатели стабильности: https://www.fasterlab.fr/sensors-of-current-and-accessories
-term) Значения стабильности и температурного коэффициента (TC) делают блоки питания FAST-PS лучшим выбором, когда генератор сверхстабильного тока необходимо.
Документация — Биполярный блок питания FAST-PS
Блоки питания биполярные
Сверхбыстрая стабилизация тока и напряжения
CAENels-FAST-PS-1K5-1500W
Линейка блоков питания FAST-PS-1K5 состоит из четырех моделей:8 8 8
Регулировка тока (CC) или напряжения (CV)
Зависимость от шума и самая низкая температура на рынке: 1ppm/K
Защита от закалки для применения со сверхпроводящими магнитами
Контур регулирования является цифровым, чтобы обеспечить максимальную гибкость и простоту настройки для любой подключенной нагрузки.
Разработаны с учетом самых высоких требований рынка.
Датчики тока DCCT используются в контуре регулирования тока в качестве элементов обнаружения и измерения, что позволяет обеспечить наилучшие показатели стабильности: https://www.fasterlab.fr/sensors-of-current-and-accessories
-term) Значения стабильности и температурного коэффициента (TC) делают источники питания FAST-PS-1K5 лучшим выбором для сверхстабильного генератора тока . необходимо.
Документация — Питание FAST-PS-1K5
Стойки блоков питания биполярные гетерогенные — до 600 Вт на канал
CAENels- SY3634-3kW
Система содержит до 4-х независимых двухполярных блоков питания с регулируемым током, встроенных в 19-дюймовую стойку высотой 3U.
The range of SY3634 power supplies is made up of five models:
- ±5A / ±20V
- ±10A / ±20V
- ±12A / ±20V
- ±20A / ±20 В
- ±30A / ±20В
Теперь доступны модули с выходным напряжением 40 В.
Высокая эффективность, низкая стоимость, высокая стабильность, простота настройки и обслуживания являются ключевыми характеристиками этой системы питания.
Контур регулирования тока является цифровым, чтобы обеспечить максимальную гибкость и простоту настройки для любой подключенной нагрузки.
Разработаны с учетом самых высоких требований рынка.
Входящее в комплект бесплатное программное обеспечение VISUAL позволяет легко дистанционно управлять основными параметрами модулей A36xxBS с помощью интуитивно понятного графического интерфейса пользователя.
Литература — Блок питания SY3634
Другие наименования:
Источник питания постоянного тока, лабораторный источник питания, настольный источник питания, источник питания, программируемый источник питания, двухквадрантный источник питания, двухквадрантный источник питания, источник питания с обратной полярностью, двухканальный источник питания, двухциферблатный источник питания.

БУДЬ ОЧЕНЬ ОСТОРОЖЕН.
