Как правильно переделать ATX блок питания в регулируемый. Какие детали нужно удалить, а какие добавить. Как настроить выходное напряжение и ток. Какие проблемы могут возникнуть при переделке.
Выбор подходящего компьютерного блока питания для переделки
Для успешной переделки компьютерного блока питания ATX в регулируемый блок питания важно правильно выбрать исходный блок. На что обратить внимание при выборе:
- Мощность блока питания должна быть не менее 250 Вт
- Наличие ШИМ-контроллера TL494 или его аналогов
- Размер импульсного трансформатора (чем больше, тем лучше)
- Наличие сетевого фильтра на входе
- Общее состояние платы и компонентов
Большинство современных блоков питания ATX подходят для переделки. Главное убедиться в наличии микросхемы TL494, которая отвечает за широтно-импульсную модуляцию.
Подготовка блока питания к модификации
Перед началом переделки необходимо выполнить следующие подготовительные шаги:

- Разобрать корпус блока питания и извлечь печатную плату
- Тщательно очистить плату от пыли и грязи
- Выпаять все разъемы и провода, идущие к выходным шинам +12В, -12В, +5В, -5В
- Найти на плате микросхему TL494 (или аналог)
- Подготовить необходимые компоненты для модификации
Правильная подготовка блока питания облегчит дальнейшую работу и поможет избежать ошибок при переделке.
Модификация схемы для регулировки выходного напряжения
Основные шаги по модификации схемы блока питания для получения регулируемого выходного напряжения:
- Отпаять резистор обратной связи от шины +5В, идущий к 1 ноге TL494
- Подключить переменный резистор 10-47 кОм между шиной +12В и 1 ногой TL494
- Добавить резистор 1-10 кОм между 1 ногой TL494 и общим проводом
- Удалить лишние компоненты с выхода +12В, оставив только выпрямительные диоды и фильтрующие конденсаторы
Эти изменения позволят регулировать выходное напряжение в широких пределах. Точный номинал резисторов подбирается экспериментально для конкретного блока питания.

Добавление схемы ограничения тока
Для защиты блока питания от перегрузки и короткого замыкания необходимо добавить схему ограничения выходного тока:
- Установить токовый шунт в разрыв общего провода выходного выпрямителя
- Подключить операционный усилитель для измерения падения напряжения на шунте
- Соединить выход операционного усилителя с 15 и 16 ногами TL494
- Добавить переменный резистор для регулировки порога срабатывания защиты
Правильно настроенная схема ограничения тока защитит блок питания от выхода из строя при перегрузках и коротких замыканиях на выходе.
Настройка и проверка работы модифицированного блока питания
После внесения всех изменений необходимо настроить и проверить работу блока питания:
- Установить требуемое выходное напряжение (12-14В) с помощью регулировочного резистора
- Проверить работу защиты от короткого замыкания
- Настроить порог срабатывания токовой защиты
- Проверить стабильность выходного напряжения под нагрузкой
- Измерить уровень пульсаций на выходе
При правильной настройке блок питания должен обеспечивать стабильное выходное напряжение во всем диапазоне нагрузок вплоть до срабатывания защиты.

Типичные проблемы при переделке и способы их устранения
При переделке компьютерного блока питания могут возникнуть следующие проблемы:
- Самопроизвольное отключение при нагрузке
- Повышенный уровень пульсаций на выходе
- Нестабильность выходного напряжения
- Перегрев силовых компонентов
- Посторонние шумы и писки при работе
Большинство проблем решается подбором номиналов компонентов, добавлением фильтрующих конденсаторов и улучшением охлаждения. В некоторых случаях может потребоваться замена силовых транзисторов или диодов на более мощные.
Улучшение характеристик модифицированного блока питания
Для получения лучших характеристик можно выполнить дополнительные модификации:
- Замена выходных электролитических конденсаторов на низкоимпедансные
- Установка более мощных выходных диодов
- Добавление LC-фильтра на выходе для снижения пульсаций
- Улучшение системы охлаждения силовых компонентов
- Добавление цифровой индикации напряжения и тока
Эти улучшения позволят получить блок питания лабораторного класса с минимальным уровнем пульсаций и шумов на выходе.

Меры безопасности при работе с высоковольтной частью блока питания
При переделке блока питания необходимо соблюдать следующие меры безопасности:
- Всегда отключать блок питания от сети перед любыми манипуляциями
- Разряжать высоковольтные конденсаторы перед началом работы
- Использовать изолированный инструмент
- Не прикасаться к компонентам высоковольтной части
- Проверять изоляцию всех проводников от корпуса
Помните, что в блоке питания присутствует опасное для жизни напряжение даже после отключения от сети. Соблюдение техники безопасности обязательно!
Переделка компьютерного блока питания ATX в регулируемый — интересный проект для радиолюбителя. При правильном подходе можно получить недорогой и функциональный лабораторный блок питания. Главное — соблюдать меры предосторожности и внимательно выполнять все этапы модификации.
Переделка atx под бп с регулируемым напряжением. Переделка компьютерного блока питания ATX в регулируемый блок питания
Хороший лабораторный блок питания — это довольно дорогое удовольствие и не всем радиолюбителям оно по карману.
Тем не менее в домашних условиях можно собрать не плохой по характеристикам блок питания, который вполне справится и с обеспечением питания различных радиолюбительских конструкций, и так же может служить и зарядным устройством для различных аккумуляторов.
В этой статье уделено мало внимания самой переделке АТХ, так как переделать компьютерный БП для радиолюбителя средней квалификации в лабораторный, или для каких то иных целей, обычно не составляет особого труда, а вот у начинающих радиолюбителей возникает по этому поводу много вопросов. В основном какие детали в БП нужно удалить, какие оставить, что добавить, чтобы такой БП превратить в регулируемый, ну и так далее.
Вот специально для таких радиолюбителей, я хочу в этой статье подробно рассказать о переделке компьютерных блоков питания АТХ в регулируемые БП, которые можно будет использовать и как лабораторный блок питания, и как зарядное устройство.
Для переделки нам понадобится исправный блок питания АТХ, который выполнен на ШИМ контроллере TL494 или его аналогах.
Схемы блоков питания на таких контроллерах в принципе отличаются друг от друга не сильно и все в основном похожи. Мощность блока питания не должна быть меньше той, которую планируете в будущем снимать с переделанного блока.
Давайте рассмотрим типовую схему блока питания АТХ, мощностью 250 Вт. У блоков питания «Codegen» схема почти не отличается от этой.
Схемы всех подобных БП состоят из высоковольтной и низковольтной части. На рисунке печатной платы блока питания (ниже) со стороны дорожек, высоковольтная часть отделена от низковольтной широкой пустой полосой (без дорожек), и находится справа (она меньше по размеру). Её мы трогать не будем, а будем работать только с низковольтной частью.
 Её мы трогать не будем, а будем работать только с низковольтной частью.
Это моя плата и на её примере я Вам покажу вариант переделки БП АТХ.
Низковольтная часть рассматриваемой нами схемы, состоит из ШИМ контроллера TL494, схемы на операционных усилителях, которая контролирует выходные напряжения блока питания, и в случае их несоответствия — даёт сигнал на 4-ю ножку ШИМ контроллера на выключение блока питания.
Дальше идёт выпрямительная часть, которая состоит из различных выходных напряжений, 12 вольт, +5 вольт, -5 вольт, +3,3 вольта, из которых для наших целей будет необходим только выпрямитель +12 вольт (жёлтые выходные провода).
Остальные выпрямители и сопутствующие им детали необходимо будет удалить, кроме выпрямителя «дежурки», который нам понадобится для питания ШИМ контроллера и куллера.
Выпрямитель дежурки даёт два напряжения.
 Обычно это 5 вольт и второе напряжение может быть в районе 10-20 вольт (обычно около 12-ти).
 Обычно это 5 вольт и второе напряжение может быть в районе 10-20 вольт (обычно около 12-ти).Мы будем использовать для питания ШИМа второй выпрямитель. К нему также подключается и вентилятор (куллер).
На схеме ниже, я пометил высоковольтную часть зелёной линией, выпрямители «дежурки» — синей линией, а всё остальное, что необходимо будет удалить — красным цветом.
Итак всё, что помечено красным цветом — выпаиваем, а в нашем выпрямителе 12 вольт меняем штатные электролиты (16 вольт) на более высоковольтные, которые будут соответствовать будущему выходному напряжению нашего БП. Также необходимо будет выпаять в цепи 12-ой ножки ШИМ контроллера и средней части обмотки согласующего трансформатора — резистор R25 и диод D73 (если они есть в схеме), и вместо них в плату впаять перемычку, которая на схеме нарисована синей линией (можно просто замкнуть диод и резистор не выпаивая их). В некоторых схемах этой цепи может и не быть.
 В некоторых схемах этой цепи может и не быть.
Далее в обвязке ШИМа на первой его ноге оставляем только один резистор, который идёт к выпрямителю +12 вольт.
На второй и третьей ноге ШИМа — оставляем только Задающую RC цепочку (на схеме R48 C28).
На четвёртой ноге ШИМа оставляем только один резистор (на схеме обозначен как R49. Да, ещё во многих схемах между 4-ой ногой и 13-14 ножками ШИМа — обычно стоит электролитический конденсатор, его (если он есть) тоже не трогаем, так как он предназначен для мягкого старта БП. В моей плате его просто не было, поэтому я его поставил.
Ёмкость его в стандартных схемах 1-10 мкФ.
Потом освобождаем 13-14 ножки от всех соединений, кроме соединения с конденсатором, и также освобождаем 15-ю и 16-ю ножки ШИМа.
После всех выполненных операций у нас должно получиться следующее.
Вот как это выглядит у меня на плате (ниже на рисунке).
Дроссель групповой стабилизации я здесь перемотал проводом 1,3-1,6 мм в один слой на родном сердечнике.
На плату я так же установил другой нагрузочный резистор, который у меня состоит из двух параллельно включенных резисторов по 1,2 кОм 3W, общее сопротивление получилось 560 Ом.
Родной нагрузочный резистор рассчитан на 12 вольт выходного напряжения и имеет сопротивление 270 Ом. У меня выходное напряжение будет около 40-ка вольт, поэтому я поставил такой резистор.
Его нужно рассчитывать (при максимальном выходном напряжении БП на холостом ходу) на ток нагрузки 50-60 мА. Так как работа БП совсем без нагрузки не желательна, поэтому он и ставится в схему.
Вид платы со стороны деталей.
Теперь что необходимо будет нам добавить в подготовленную плату нашего БП, чтобы превратить его в регулируемый блок питания;
В первую очередь, чтобы не пожечь силовые транзисторы, нам нужно будет решить проблему стабилизации тока нагрузки и защиту от короткого замыкания. 
 
На форумах по переделке подобных блоков, встретил такую интересную вещь — при экспериментах с режимом стабилизации тока, на форуме pro-radio , участник форума DWD  привёл такую цитату, приведу её полностью:
«Я как-то рассказывал, что не смог получить нормальную работу ИБП в режиме источника тока при низком опорном напряжении на одном из входов усилителя ошибки ШИМ контроллера.
Более 50мВ — нормально, а меньше — нет. В принципе, 50мВ это гарантированный результат, а в принципе, можно получить и 25мВ, если постараться. Меньше — ни как не получалось. Работает не устойчиво и возбуждается или сбивается от помех. Это при плюсовом напряжении сигнала с датчика тока.
Но в даташите на TL494 есть вариант, когда с датчика тока снимается отрицательное напряжение.
Я переделал схему на этот вариант и получил отличный результат.
Вот фрагмент схемы.
Собственно, всё стандартно, кроме двух моментов.
Во первых, лучшая стабильность при стабилизации тока нагрузки при минусовом сигнале с датчика тока это случайность или закономерность?
Схема прекрасно работает при опорном напряжении в 5мВ!
При положительном сигнале с датчика тока стабильная работа получается только при более высоких опорных напряжениях (не менее 25мВ). 
 
При номиналах резисторов 10Ом и 10КОм ток стабилизировался на уровне 1,5А вплоть до КЗ выхода.
Мне ток нужен больше, по этому поставил резистор на 30Ом. Стабилизация получилась на уровне 12…13А при опорном напряжении 15мВ.
Во вторых (и самое интересное), датчика тока, как такового у меня нет…
Его роль выполняет фрагмент дорожки на плате длиной 3см и шириной 1см. Дорожка покрыта тонким слоем припоя.
Если в качестве датчика использовать эту дорожку на длине 2см, то ток стабилизируется на уровне 12-13А, а если на длине 2,5см, то на уровне 10А.»
Так как этот результат оказался лучше стандартного, то и мы пойдём таким-же путём.
Для начала нужно будет отпаять от минусового провода средний вывод вторичной обмотки трансформатора (гибкую косу), или лучше не выпаивая её (если позволяет печатка) — перерезать печатную дорожку на плате, которая соединяет её с минусовым проводом.
Дальше нужно будет впаять между разрезом дорожки токовый датчик (шунт), который будет соединять средний вывод обмотки с минусовым проводом.
Шунты лучше всего брать из неисправных (если найдёте) стрелочных ампервольтметров (цешек), или из китайских стрелочных или цифровых приборов. Выглядят они примерно так. Вполне достаточно будет куска длинной 1,5-2,0 см.
Можно конечно попробовать поступить и так, как написал выше DWD , то есть если дорожка от косы к общему проводу достаточной длинны, то попробовать её использовать в качестве токового датчика, но я этого делать не стал, у меня плата попалась другой конструкции, вот такая, где обозначены красной стрелкой две проволочные перемычки, которые соединяли вывод косы с общим проводом, а между ними проходили печатные дорожки.
Поэтому после удаления лишних деталей с платы, я выпаял эти перемычки и на их место впаял токовый датчик от неисправной китайской «цешки».
Потом на место припаял перемотанный дроссель, установил электролит и нагрузочный резистор.
Вот ка выглядит кусок платы у меня, где я красной стрелкой пометил установленный токовый датчик (шунт) на месте проволочной перемычки.
Потом отдельным проводом необходимо этот шунт соединить с ШИМом. Со стороны косы — с 15-ой ножкой ШИМа через резистор 10 Ом, а 16-ю ножку ШИМ-а соединить с общим проводом.
С помощью резистора 10 Ом можно будет подобрать максимальный выходной ток нашего БП. На схеме DWD  стоит резистор 30 Ом, но начните пока с 10-ти Ом. Увеличение номинала этого резистора — увеличивает максимальный выходной ток БП.
Как я уже раньше говорил, выходное напряжение блока питания у меня около 40-ка вольт. Для этого я перемотал себе трансформатор, но в принципе можно не перематывать, а повысить выходное напряжение другим способом, но для меня этот способ оказался удобнее.
Обо всём этом я расскажу немного позже, а пока продолжим и начнём устанавливать на плату необходимые дополнительные детали, чтобы у нас получился работоспособный блок питания или зарядное устройство.
Ещё раз напомню, что если у Вас на плате между 4-ой и 13-14 ножками ШИМа не стоял конденсатор (как в моём случае), то его желательно добавить в схему. 
 
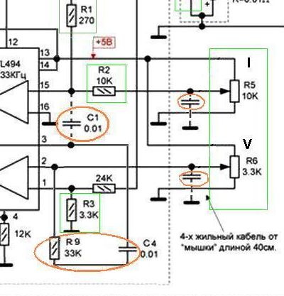
Так же нужно будет установить два переменных резистора (3,3-47 кОм) для регулировки выходного напряжения (V) и тока (I) и соединить их с нижеприведённой схемой. Провода соединения желательно делать как можно короче.
Ниже я привёл только часть схемы, которая нам необходима — в такой схеме проще будет разобраться.
На схеме вновь установленные детали обозначены зелёным цветом.
Схема вновь установленных деталей.
Приведу немного пояснений по схеме;
— Самый верхний выпрямитель — это дежурка.
— Величины переменных резисторов показаны, как 3,3 и 10 кОм — стоят такие, какие нашлись.
— Величина резистора R1 указана 270 Ом — он подбирается по необходимому ограничению тока. Начинайте с малого и у Вас он может оказаться совсем другой величины, например 27 Ом;
— Конденсатор С3 я не пометил, как вновь установленные детали в расчёте на то, что он может присутствовать на плате;
— Оранжевой линией обозначены элементы, которые может придётся подбирать или добавлять в схему в процессе наладки БП.
Дальше разбираемся с оставшимся 12-ти вольтовым выпрямителем.
Проверяем, какое максимальное напряжение способен выдать наш БП.
Для этого временно отпаиваем от первой ноги ШИМа — резистор, который идёт на выход выпрямителя (по схеме выше на 24 кОм), затем нужно включить блок в сеть, предварительно соединить в разрыв любого сетевого провода, в качестве предохранителя — обычную лампу накаливания 75-95 Вт. Блок питания в этом случае выдаст нам максимальное напряжение, на которое он способен.
Прежде, чем включать блок питания в сеть, убедитесь, что электролитические конденсаторы в выходном выпрямителе заменены на более высоковольтные!
Все дальнейшие включения БП производить только с лампой накаливания, она убережёт БП от аварийных ситуаций, в случае каких либо допущенных ошибок. Лампа в этом случае просто загорится, а силовые транзисторы останутся целыми.
Дальше нам нужно зафиксировать (ограничить) максимальное выходное напряжение нашего БП.
Для этого резистор на 24 кОм (по схеме выше) от первой ноги ШИМа, меняем временно на подстроечный, например 100 кОм, и выставляем им необходимое нам максимальное напряжение. Желательно выставить так, что бы оно было меньше процентов на 10-15 от максимального напряжения, которое способен выдать наш БП. Потом на место подстроечного резистора впаять постоянный.
 Желательно выставить так, что бы оно было меньше процентов на 10-15 от максимального напряжения, которое способен выдать наш БП. Потом на место подстроечного резистора впаять постоянный.
Если Вы планируете этот БП использовать в качестве зарядного устройства, то штатную диодную сборку используемую в этом выпрямителе, можно оставить, так как её обратное напряжение 40 вольт и для зарядного устройства она вполне подойдёт.
Тогда максимальное выходное напряжение будущего зарядного нужно будет ограничить выше описанным способом, в районе 15-16 вольт. Для зарядного устройства 12-ти вольтовых АКБ это вполне достаточно и повышать этот порог не нужно.
Если планируете использовать Ваш переделанный БП в качестве регулируемого блока питания, где выходное напряжение будет больше 20-ти вольт, то эта сборка уже не подойдёт. Её нужно будет заменить на более высоковольтную с соответствующим током нагрузки.
Себе на плату я поставил две сборки в параллель по 16 ампер и 200 вольт.
При конструировании выпрямителя на таких сборках, максимальное выходное напряжение будущего блока питания может быть от 16-ти и до 30-32 вольт. Всё зависит от модели блока питания.
 Всё зависит от модели блока питания.
Если при проверке БП на максимально-выдавамое напряжение, БП выдаёт напряжение меньше планируемого, и кому то нужно будет больше напряжения на выходе (40-50 вольт например), то нужно будет вместо диодной — сборки собрать диодный мост, косу отпаять от своего места и оставить висеть в воздухе, а минусовой вывод диодного моста соединить на место выпаянной косы.
Схема выпрямителя с диодным мостом.
С диодным мостом выходное напряжение блока питания будет в два раза больше.
Очень хорошо для диодного моста подходят диоды КД213 (с любой буквой), выходной ток с которыми может достигать до 10-ти ампер, КД2999А,Б (до 20-ти ампер) и КД2997А,Б (до 30-ти ампер). Лучше всего конечно последние.
Все они выглядят вот так;
Нужно будет в таком случае продумать крепление диодов к радиатору и изоляцию их друг от друга.
Но я пошёл другим путём — просто перемотал трансформатор и обошёлся, как говорил выше. двумя диодными сборками в параллель, так как на плате было для этого предусмотрено место. Для меня этот путь оказался проще.
 Для меня этот путь оказался проще.
Перемотать трансформатор особого труда не составляет и как это сделать — рассмотрим ниже.
Для начала выпаиваем трансформатор из платы и смотрим по плате, к каким выводам припаяны 12-ти вольтовые обмотки.
В основном встречаются двух видов. Такие, как на фото.
Дальше нужно будет разобрать трансформатор. Проще конечно будет справиться с меньшими по размеру, но и бОльшие тоже поддаются.
Для этого нужно очистить сердечник от видимых остатков лака (клея), взять небольшую ёмкость, налить в неё воды, положить туда трансформатор, поставить на плиту, довести до кипения и «поварить» наш трансформатор 20-30 минут.
Для меньших трансформаторов это вполне достаточно (можно и меньше) и подобная процедура абсолютно не повредит сердечнику и обмоткам трансформатора.
Потом, придерживая сердечник трансформатора пинцетом (можно прямо в таре) — острым ножом пробуем отсоединить ферритовую перемычку от Ш-образного сердечника.
Делается это довольно легко, так как лак размягчается от такой процедуры. 
 
Дальше так же аккуратно, пробуем освободить каркас от Ш-образного сердечника. Это тоже довольно просто делается.
Потом сматываем обмотки. Сначала идёт половина первичной обмотки, в основном около 20-ти витков. Сматываем её и запоминаем направление намотки. Второй конец этой обмотки можно и не отпаивать от места его соединения с другой половиной первички, если это не мешает дальнейшей работе с трансформатором.
Потом сматываем все вторички. Обычно идёт 4 витка сразу обеих половин 12-ти вольтовых обмоток, потом 3+3 витка 5-ти вольтовых. Всё сматываем, отпаиваем от выводов и наматываем новую обмотку.
Новая обмотка будет содержать 10+10 витков. Наматываем её проводом, диаметром 1,2 — 1,5 мм, или набором более тонких проводов (легче мотать) соответствующего сечения.
Начало обмотки припаиваем к одному из выводов, к которым была припаяна 12-ти вольтовая обмотка, мотаем 10 витков, направление намотки роли не играет, выводим отвод на «косу» и в том же направлении, что и начинали — мотаем ещё 10 витков и конец припаиваем на оставшийся вывод. 
 
Дальше изолируем вторичку и наматываем на неё, смотанную нами ранее, вторую половину первички, в том же направлении, как она была намотана ранее.
Собираем трансформатор, впаиваем в плату и проверяем работу БП.
Если в процессе регулировки напряжения возникают какие либо посторонние шумы, писки, трески, то чтобы избавиться от них, нужно будет подобрать RC-цепочку, обведённую оранжевым эллипсом ниже на рисунке.
В некоторых случаях можно совсем убрать резистор и подобрать конденсатор, а в некоторых без резистора нельзя. Можно будет попробовать добавить конденсатор, или такую же RC цепочку, между 3 и 15 ножками ШИМа.
Если это не помогает, то нужно установить дополнительные конденсаторы (обведены оранжевым), номиналы их приблизительно 0,01 мкф. Если это мало помогает, то установить ещё и дополнительный резистор 4,7 кОм от второй ноги ШИМа к среднему выводу регулятора напряжения (на схеме не показан).
Потом нужно будет нагрузить выход БП, например автомобильной лампой ватт на 60, и попробовать регулировать ток резистором «I». 
 
Если предела регулировки тока будет мало, то нужно увеличить номинал резистора, который идёт от шунта (10 Ом), и снова попробовать регулировать ток.
Не следует ставить вместо этого резистора подстроечный, изменяйте его величину, только установкой другого резистора с большим или меньшим номиналом.
Может случиться так, что при увеличении тока — лампа накаливания в цепи сетевого провода загорится. Тогда нужно уменьшить ток, выключить БП и вернуть номинал резистора к предыдущему значению.
Ещё, для регуляторов напряжения и тока, лучше всего попробовать приобрести регуляторы СП5-35, которые бывают с проволочными и жесткими выводами.
Это аналог многооборотных резисторов (всего на полтора оборота), ось которого совмещена с плавным и грубым регулятором. Регулируется сначала «Плавно», потом когда у него заканчивается предел, начинает регулироваться «Грубо».
Регулировка такими резисторами очень удобна, быстра и точна, гораздо лучше, чем многооборотником. Но если их достать не удастся, то приобретите обычные многооборотные, такие например;
Ну вот вроде я всё Вам и рассказал, что планировал довести по переделке компьютерного БП, и надеюсь, что всё понятно и доходчиво.
Если у кого-то возникнут какие либо вопросы по конструкции блока питания, задавайте их на форуме.
Удачи Вам в конструировании!
Мне нужен был легкий блок питания, для разных дел (экспедиций, питания разных КВ и УКВ трансиверов или для того чтобы переезжая на другую квартиру не таскать с собой трансформаторный БП) . Прочитав доступную информацию в сети, о переделке компьютерных БП — понял, что разбираться придется самому. Все что нашел, было описано както сумбурно и не совсем понятно (для меня) . Здесь я расскажу, по порядку, как переделывал несколько разных блоков. Различия будут описаны отдельно. Итак, я нашел несколько БП от старых PC386 мощностью 200W (во всяком случае, так было на крышке написано) . Обычно на корпусах таких БП пишут примерно следующее:  +5V/20A , -5V/500mA , +12V/8A , -12V/500mA
Токи указанные по шинам +5 и +12В — импульсные. Постоянно нагружать такими токами БП нельзя, перегреются и треснут высоковольтные транзисторы. Отнимем от максимального импульсного тока 25% и получим ток который БП может держать постоянно, в данном случае это 10А и до 14-16А кратковременно (не более 20сек) . Вообще-то тут нужно уточнить, что 200W БП бывают разные, их тех что мне попадались не все могли держать 20А даже кратковременно! Многие тянули только 15А, а некоторые до 10А. Имейте это в виду!
 Отнимем от максимального импульсного тока 25% и получим ток который БП может держать постоянно, в данном случае это 10А и до 14-16А кратковременно (не более 20сек) . Вообще-то тут нужно уточнить, что 200W БП бывают разные, их тех что мне попадались не все могли держать 20А даже кратковременно! Многие тянули только 15А, а некоторые до 10А. Имейте это в виду!
Хочу заметить что конкретная модель БП роли не играет, так как все они сделаны практически по одной схеме с небольшими вариациями. Наиболее критичным моментом, является наличие микросхемы DBL494 или ее аналогов. Мне попадались БП с одной микросхемой 494 и с двумя микросхемами 7500 и 339. Всё остальное, не имеет большого значения. Если у вас есть возможность выбрать БП из нескольких, в первую очередь, обратите внимание на размер импульсного трансформатора (чем больше, тем лучше)  и наличие сетевого фильтра. Хорошо, когда сетевой фильтр уже распаян, иначе его придётся самому распаять, чтобы помехи снизить. Это несложно, намотайте 10 витков на ферритовом кольце и поставьте два конденсатора, места для этих деталей уже предусмотрены на плате.
ПЕРВООЧЕРЕДНЫЕ МОДИФИКАЦИИ
Для начала, сделаем несколько простых вещей, после которых вы получите хорошо работающий блок питания с выходным напряжением 13.8В, постоянным током до 4 — 8А и кратковременным до 12А. Вы убедитесь что БП работает и определитесь, нужно ли продолжать модификации.
1. Разбираем блок питания и вытаскиваем плату из корпуса и тщательно чистим её, щеткой и пылесосом. Пыли быть не должно. После этого, выпаиваем все пучки проводов идущие к шинам +12, -12, +5 и -5В.
2.
 Вам нужно найти (на плате)  микросхему DBL494 (в других платах стоит 7500, это аналог) , переключить приоритет защиты c шины +5В на +12В и установить нужное нам напряжение (13 — 14В) .
От 1-ой ноги микросхемы DBL494 отходит два резистора (иногда больше, но это не принципиально) , один идёт на корпус, другой к шине +5В. Он нам и нужен, аккуратно отпаиваем одну из его ножек (разрываем соединение) .
3.
 Теперь, между шиной +12В и первой ножной микросхемы DBL494 припаиваем резистор 18 — 33ком. Можно поставить подстроечный, установить напряжение +14В и потом заменить его постоянным. Я рекомендую установить не 13.8В, а именно 14.0В, потому что большинство фирменной КВ-УКВ аппаратуры работает лучше при этом напряжении.
 Можно поставить подстроечный, установить напряжение +14В и потом заменить его постоянным. Я рекомендую установить не 13.8В, а именно 14.0В, потому что большинство фирменной КВ-УКВ аппаратуры работает лучше при этом напряжении.
НАСТРОЙКА И РЕГУЛИРОВКА
1. Пора включить наш БП, чтобы проверить, всё ли мы сделали правильно. Вентилятор можно не подключать и саму плату в корпус не вставлять. Включаем БП, без нагрузки, к шине +12В подключаем вольтметр и смотрим какое там напряжение. Подстроечным резистором, который стоит между первой ногой микросхемы DBL494 и шиной +12В., устанавливаем напряжение от 13.9 до +14.0В.
2.
 Теперь проверьте напряжение между первой и седьмой ногами микросхемы DBL494, оно должно быть не меньше 2В и не больше 3В. Если это не так, подберите сопротивление резистора между первой ногой и корпусом и первой ногой и шиной +12В. Обратите особое внимание на этот пункт, это ключевой момент. При напряжении выше или ниже указанного, блок питания будет работать хуже, нестабильно, держать меньшую нагрузку.
3. Закоротите тонким проводом шину +12В на корпус, напряжение должно пропасть, чтобы оно восстановилось — выключите БП на пару минут (нужно чтобы ёмкости разрядились) и включите снова. Напряжение появилось? Хорошо! Как видим, защита работает. Что, не сработала?! Тогда выкидываем этот БП, нам он не подходит и берем другой…хи.
Итак, первый этап можно считать завершённым. Вставьте плату в корпус, выведите клеммы для подключения радиостанции. Блоком питания можно пользоваться! Подключите трансивер, но давать нагрузку более 12А пока нельзя! Автомобильная УКВ станция, будет работать на полной мощности (50Вт) , а в КВ трансивере придётся установить 40-60% мощности. Что будет если вы нагрузите БП большим током? Ничего страшного, обычно срабатывает защита и пропадает выходное напряжение. Если защита не сработает, перегреются и лопаются высоковольтные транзисторы. В этом случае напряжение просто пропадет и последствий для аппаратуры не будет. После их замены, БП снова работоспособен!
1. Переворачиваем вентилятор наоборот, дуть он должен внутрь корпуса. Под два винта вентилятора, подкладываем шайбы чтобы его немного развернуть, а то дует только на высоковольтные транзисторы, это неправильно, нужно чтобы поток воздуха был направлен и на диодные сборки и на ферритовое кольцо.
 Переворачиваем вентилятор наоборот, дуть он должен внутрь корпуса. Под два винта вентилятора, подкладываем шайбы чтобы его немного развернуть, а то дует только на высоковольтные транзисторы, это неправильно, нужно чтобы поток воздуха был направлен и на диодные сборки и на ферритовое кольцо.
Перед этим, вентилятор желательно смазать. Если он сильно шумит поставьте последовательно с ним резистор 60 — 150ом 2Вт. или сделайте регулятор вращения в зависимости от нагрева радиаторов, но об этом чуть ниже.
2. Выведите две клеммы из БП для подключения трансивера. От шины 12В до клеммы проведите 5 проводов из того пучка который вы отпаяли вначале. Между клеммами поставьте неполярный конденсатор на 1мкф и светодиод с резистором. Минусовой провод, также подведите к клемме пятью проводами.
 В некоторых БП, параллельно клеммам к которым подключается трансивер, поставьте резистор сопротивлением 300 — 560ом. Это нагрузка, для того чтобы не срабатывала защита. Выходная цепь должна выглядеть примерно так, как показано на схеме.
3. Умощняем шину +12В и избавляемся от лишнего хлама. Вместо диодной сборки или двух диодов (которые часто ставят вместо неё) , ставим сборку 40CPQ060, 30CPQ045 или 30CTQ060, любые другие варианты ухудшат КПД. Рядом, на этом радиаторе, стоит сборка 5В, выпаиваем её и выбрасываем.
Под нагрузкой, наиболее сильно нагреваются следующие детали: два радиатора, импульсный трансформатор, дроссель на ферритовом кольце, дроссель на ферритовом стержне. Теперь наша задача, уменьшить теплоотдачу и увеличить максимальный ток нагрузки. Как я говорил ранее, он может доходить до 16А (для БП мощностью 200Вт) .
4.
 Выпаяйте дроссель на ферритовом стержне из шины +5В и поставьте его на шину +12В, стоящий там ранее дроссель (он более высокий и намотан тонким проводом)  выпаяйте и выбросите. Теперь дроссель греться практически не будет или будет, но не так сильно. На некоторых платах дросселей просто нет, можно обойтись и без него, но желательно чтобы он был для лучшей фильтрации возможных помех.
5. На большом ферритовом кольце намотан дроссель для фильтрации импульсных помех. Шина +12В на нем намотана более тонким проводом, а шина +5В самым толстым. Выпаяйте аккуратно это кольцо и поменяйте местами обмотки для шин +12В и +5В (или включите все обмотки параллельно) . Теперь шина +12В проходит через этот дроссель, самым толстым проводом. В результате, этот дроссель будет нагреваться значительно меньше.
6.
 В БП установлены два радиатора, один для мощных высоковольтных транзисторов, другой, для диодных сборок на +5 и +12В. Мне попадались несколько разновидностей радиаторов. Если, в вашем БП, размеры обоих радиаторов 55x53x2мм и в верхней части у них есть ребра (как на фотографии) — вы можете рассчитывать на 15А. Когда радиаторы имеют меньший размер — не рекомендуется нагружать БП током более 10А. Когда радиаторы более толстые и имеют в верхней части дополнительную площадку — вам повезло, это наилучший вариант, можно получить 20А в течении минуты. Если радиаторы маленькие, для улучшения теплоотдачи, можно закрепить на них небольшую пластину из дюраля или половинку от радиатора старого процессора. Обратите внимание, хорошо ли прикручены высоковольтные транзисторы к радиатору, иногда они болтаются.
 Обратите внимание, хорошо ли прикручены высоковольтные транзисторы к радиатору, иногда они болтаются.
7. Выпаиваем электролитические конденсаторы на шине +12В, на их место ставим 4700×25В. Конденсаторы на шине +5В желательно выпаять, просто для того, чтобы места свободного больше стало и воздух от вентилятора лучше детали обдувал.
8. На плате вы видите два высоковольтных электролита, обычно это 220×200В. Замените их на два 680×350В, в крайнем случае, соедините параллельно два по 220+220=440мКф. Это важно и дело тут не только в фильтрации, импульсные помехи будут ослаблены и возрастёт устойчивость к максимальным нагрузкам. Результат можно посмотреть осциллографом. Во общем, надо делать обязательно!
9. Желательно чтобы вентилятор менял скорость в зависимости от нагрева БП и не крутился когда нет нагрузки. Это продлит жизнь вентилятору и уменьшит шума. Предлагаю две простые и надежные схемы. Если у вас есть терморезистор, смотрите на схему посередине, подстроечным резистором устанавливаем температуру срабатывания терморезистора примерно +40С. Транзистор, нужно ставить именно KT503 с максимальным усилением по току (это важно), другие типы транзисторов работают хуже. Терморезистор любой типа NTC, это означает, что при нагреве его сопротивление должно уменьшаться. Можно использовать терморезистор с другим номиналом. Подстроечный резистор должен быть многооборотным, так легче и точнее настроить температуру срабатывания вентилятора. Плату со схемой прикручиваем к свободному ушку вентилятора. Терморезистор крепим к дросселю на ферритовом кольце, он нагревается быстрее и сильнее остальных деталей. Можно приклеить терморезистор к диодной сборке на 12В. Важно, чтобы ни один из выводов терморезистора не коротил на радиатор!!! В некоторых БП, стоят вентиляторы с большим током потребления, в этом случае после КТ503 нужно поставить КТ815.
 Транзистор, нужно ставить именно KT503 с максимальным усилением по току (это важно), другие типы транзисторов работают хуже. Терморезистор любой типа NTC, это означает, что при нагреве его сопротивление должно уменьшаться. Можно использовать терморезистор с другим номиналом. Подстроечный резистор должен быть многооборотным, так легче и точнее настроить температуру срабатывания вентилятора. Плату со схемой прикручиваем к свободному ушку вентилятора. Терморезистор крепим к дросселю на ферритовом кольце, он нагревается быстрее и сильнее остальных деталей. Можно приклеить терморезистор к диодной сборке на 12В. Важно, чтобы ни один из выводов терморезистора не коротил на радиатор!!! В некоторых БП, стоят вентиляторы с большим током потребления, в этом случае после КТ503 нужно поставить КТ815.
Если терморезистора у вас нет, сделайте вторую схему, смотрите справа, в ней в качестве термоэлемента используются два диода Д9. Прозрачными колбами приклейте их к радиатору на котором установлена диодная сборка. В зависимости от применяемых транзисторов, иногда нужно подобрать резистор 75 ком. Когда БП работает без нагрузки, вентилятор не должен крутиться. Все просто и надежно!
 В зависимости от применяемых транзисторов, иногда нужно подобрать резистор 75 ком. Когда БП работает без нагрузки, вентилятор не должен крутиться. Все просто и надежно!
ЗАКЛЮЧЕНИЕ
От компьютерного блока питания мощностью 200W, реально получить 10 — 12А (если в БП будут стоять большие трансформаторы и радиаторы) при постоянной нагрузке и 16 — 18А кратковременно при выходном напряжении 14.0В. Это значит, что вы можете спокойно работать в режимах SSB и CW на полной мощности (100Вт) трансивера. В режимах SSTV, RTTY, MT63, MFSK и PSK, придётся уменьшить мощность передатчика до 30-70Вт., в зависимости от продолжительности работы на передачу.
Вес переделанного БП, примерно 550гр. Его удобно брать с собой в радиоэкспедиции и различные выезды.
При написании этой статьи и во время экспериментов, было испорчено три БП (как известно, опыт приходит не сразу) и удачно переделано пять БП.
Большой плюс компьютерного БП, в том, что он стабильно работает при изменении сетевого напряжения от 180 до 250В. Некоторые экземпляры работают и при большем разбросе напряжений.
 Некоторые экземпляры работают и при большем разбросе напряжений.
Смотрите фотографии удачно переделанных импульсных блоков питания:
Игорь Лаврушов
г.Кисловодск 
За основу был взят БП CODEGEN — 300X (типа 300Вт, ну Вы поняли китайских 300). Мозгом БП служит ШИМ-контроллер КА7500 (TL494…). Только такие мне приходилось переделывать. Управлять ШИМкой будет PIC16F876A, он же и для контроля и установки выходного напряжения и тока, отображение информации на LCD Wh2602(…), регулировка осуществляется кнопками.
Программу помог сделать один хороший человек (IURY, сайт «Кот», который радио), за что ему большое спасибо!!! В архиве схема, плата, программа для контроллера.
Берем рабочий БП (если не рабочий, то надо восстановить до рабочего состояния).
Ориентировочно определяемся, где у нас что будет располагаться. Выбираем место под LCD, кнопки, клеммы (гнезда), индикатор включения…
Определились. Делаем разметку для «окна» ЛСД. Вырезаем (я резал маленькой болгаркой 115мм), может кто-то дремелем, кто-то рассверливанием отверстий, а потом подгонка напильником. В общем кому как удобнее и доступнее. Должно получиться что-то похоже на это.
 Вырезаем (я резал маленькой болгаркой 115мм), может кто-то дремелем, кто-то рассверливанием отверстий, а потом подгонка напильником. В общем кому как удобнее и доступнее. Должно получиться что-то похоже на это.
Продумываем как будем крепить дисплей. Можно сделать несколькими способами:
а) соединить с платой управления разъёмами;
б) сделать через фальшпанель;
в) или…
Или… припаять непосредственно 4 (3) винтика М2,5 к корпусу. Почему М2,5, а н М3,0? В ЛСД отверстия 2,5мм в диаметре для крепления.
Я припаял 3 винтика, потому что при пайке четвертого, отпаивается перемычка (на фото видно). Потом припаиваешь перемычку — отпадает винтик. Просто сильно близкое расстояние. Не стал заморачиваться — оставил 3 шт.
Пайка выполнена ортофосфорной кислотой. После пайки всё необходимо хорошо промыть водой с мылом.
Примеряем дисплей.
Изучаем схему, а именно все относительно TL494 (KA7500). Все что касается ног 1, 2, 3, 4, 13, 14, 15, 16. Всю обвязку возле этих выводов удаляем (на основной плате БП), и устанавливаем детали, согласно схемы.
Удаляем на основной плате БП всё лишнее. Все детали касательно +5, -5, -12, PG, PS — ON. Оставляем только всё, что касается +12 V и дежурного питания +5V SB.  Желательно найти схему по своему БП, чтобы не удалить чего лишнего. В цепи питания +12 вольт — удаляем родные электролиты и ставим вместо них, аналогичный по ёмкости, но на рабочее напряжение 35-50 вольт.
Должно получиться что-то похоже на это.
Для увеличения, жмите на схему
Посмотрев на характеристики имеющегося блока питания (наклейка на корпусе) — по 12В выходной ток должен быть 13А. Ого неплохо вроде!!! Смотрим на плату, что у нас образовывает 12В, 13А??? Ха два диода FR302 (по даташиту 3А!). Ну пусть максимальный ток 6А. Нет, такое нас не устраивает, надо заменить на что-нибудь по мощнее, да еще и с запасом, поэтому ставим 40CPQ100 — 40А, Uобр=100В.
На радиаторе были какие-то изолирующие прокладки, прорезиненная ткань (что-то похожее). Отодрал, отмыл. Поставил нашу отечественную слюду. 
 
Винты, поставил подлиннее. Под один сзади зажал еще слюду. Блок решил дополнить индикатором перегрева теплоотвода на МП42. Германиевый транзистор здесь используется в качестве датчика температуры
Схема индикатора перегрева теплоотвода собрана на четырёх транзисторах. В качестве транзистора стабилизатора применён КТ815, КТ817, а в качестве индикатора — двухцветный светодиод.
Печатную плату не рисовал. Думаю, что особой сложности при сборке этого узла возникнуть не должно. Как узел собран, видно на фото ниже.
Делаем плату управления. ВНИМАНИЕ! Перед подключением своего LCD изучите даташит на него!! Особенно выводы 1 и 2!
Соединяем все согласно схеме. Устанавливаем плату в БП. Также надо изолировать основную плату от корпуса. Сделал я всё это через пластиковые шайбочки.
Наладка схемы.
1.Все наладки блока питания проводить только через лампу накаливания 60 — 150 Вт, включенную в разрыв сетевого кабеля.
2.Корпус БП изолировать от GND, а цепь, которая образовывалась через корпус, соединить проводками. 
 
3.Iizm (U15) — выставляется выходной ток (правильность показаний индикатора) по образцовому А — метру.
Uizm (U14) — выставляется выходное напряжение (правильность показаний индикатора), по образцовому В — метру.
Uset_max (U16) — выставляется МАХ выходное напряжение
Максимальный выходной ток данного блока питания составляет 5 ампер (вернее 4,96А), ограничен прошивкой. 
Максимальное выходное напряжение для данного блока питания, не желательно выставлять более 20-22 вольт, так как в этом случае увеличивается вероятность пробоя силовых транзисторов из-за нехватки предела ШИМ-регулирования микросхемой TL494. 
Для увеличения выходного напряжения более 22 вольт, необходима перемотка вторичной обмотки трансформатора.
Пробный запуск прошёл успешно. Слева двухцветный индикатор перегрева теплоотвода (холодный радиатор — цвет LED зеленый, теплый — оранжевый, горячий — красный). Справа — индикатор включения БП.
Установил выключатель. Основа — стеклотекстолит, обклеен самоклейкой «оракл».
Финал. То, что получилось в домашних условиях.
Автомобильное зарядное устройство или регулируемый лабораторный блок питания с напряжением на выходе 4 — 25 В и током до 12А можно сделать из не нужного компьютерного АТ или АТХ блока питания.
Несколько вариантов схем рассмотрим ниже:
Параметры
От компьютерного блока питания мощностью 200W, реально получить 10 — 12А.
Схема АТ блока питания на TL494
Несколько схем АТX блока питания на TL494
Переделка
Основная переделка заключается в следующем, все лишние провода выходящие с БП на разъемы отпаиваем, оставляем только 4 штуки желтых +12в и 4 штуки черных корпус, cкручиваем их в жгуты. Находим на плате микросхему с номером 494 , перед номером могут быть разные буквы DBL 494 , TL 494 , а так же аналоги MB3759, KA7500 и другие с похожей схемой включения. Ищем резистор идущий от 1-ой ножки этой микросхемы к +5 В (это где был жгут красных проводов) и удаляем его.
Для регулируемого (4В – 25В) блока питания R1 должен быть 1к. Так же для блока питания желательно увеличить емкость электролита на выходе 12В (для зарядного устройства этот электролит лучше исключить), желтым пучком (+12 В) сделать несколько витков на ферритовом кольце (2000НМ, диаметром 25 мм не критично).
 Так же для блока питания желательно увеличить емкость электролита на выходе 12В (для зарядного устройства этот электролит лучше исключить), желтым пучком (+12 В) сделать несколько витков на ферритовом кольце (2000НМ, диаметром 25 мм не критично).
Так же следует иметь ввиду, что на 12 вольтовом выпрямителе стоит диодная сборка (либо 2 встречно включенных диода), рассчитанная на ток до 3 А, ее следует поменять на ту, которая стоит на 5 вольтовом выпрямителе, она расчитана до 10 А, 40 V , лучше поставить диодную сборку BYV42E-200 (сборка диодов Шотки Iпр = 30 А, V = 200 В), либо 2 встречно включенных мощных диода КД2999 или им подобным в таблице ниже.
Если БП АТХ для запуска необходимо соединить вывод soft-on с общим проводом (на разъём уходит зеленым проводом).Вентилятор нужно развернуть на 180 гр., что бы дул внутрь блока,если вы используете как блок питания, запитать вентилятор лучше с 12-ой ножки микросхемы через резистор 100 Ом.
Корпус желательно сделать из диэлектрика не забывая про вентиляционные отверстия их должно быть достаточно. Родной металлический корпус, используете на свой страх и риск.
 Родной металлический корпус, используете на свой страх и риск.
Бывает при включении БП при большом токе может срабатывать защита, хотя у меня при 9А не срабатывает, если кто с этим столкнется следует сделать задержку нагрузки при включении на пару секунд.
Ещё один интересный вариант переделки компьютерного блока питания.
В этой схеме регулировка осуществляется напряжения (от 1 до 30 В.) и тока (от 0,1 до 10А).
Для самодельного блока хорошо подойдут индикаторы напряжения и тока. Вы их можете купить на сайте «Мастерок».
Эта статья предназначена для людей, которые быстро могут отличить транзистор от диода, знают для чего нужен паяльник и за какую сторону его держать, ну и наконец дошли до понимания, что без лабораторного блока питания их жизнь больше не имеет смысла…
Данную схему нам прислал человек под ником: Loogin.
Все изображения уменьшены в размере, для просмотра в полном размере кликните левой клавишей мышки на изображение
Здесь я постараюсь максимально подробно — шаг за шагом рассказать как это сделать с минимальными затратами. Наверняка у каждого после апгрейдов домашнего железа валяется под ногами как минимум один БП. Конечно кое-что придётся докупить, но эти жертвы будут небольшими и скорее всего оправданы конечным результатом – это, как правило около 22В и 14А потолочных. Лично я вложился в $10. Конечно, если собирать всё с «нулевой» позиции, то надо быть готовым выложить ещё около $10-15 для покупки самого БП, проводов, потенциометров, ручек и прочей рассыпухи. Но, обычно – такого хлама у всех навалом. Есть ещё нюанс – немного придётся потрудиться руками, поэтому они должны быть «без смещения» J и нечто подобное может и у Вас получиться:
 Наверняка у каждого после апгрейдов домашнего железа валяется под ногами как минимум один БП. Конечно кое-что придётся докупить, но эти жертвы будут небольшими и скорее всего оправданы конечным результатом – это, как правило около 22В и 14А потолочных. Лично я вложился в $10. Конечно, если собирать всё с «нулевой» позиции, то надо быть готовым выложить ещё около $10-15 для покупки самого БП, проводов, потенциометров, ручек и прочей рассыпухи. Но, обычно – такого хлама у всех навалом. Есть ещё нюанс – немного придётся потрудиться руками, поэтому они должны быть «без смещения» J и нечто подобное может и у Вас получиться:
Для начала нужно любыми способами раздобыть ненужный но исправный БП АТХ мощностью >250W. Одна из наиболее популярных схем – это Power Master FA-5-2:
Подробную последовательность действий я опишу именно для этой схемы, но все они справедливы и для других вариантов. 
Итак, на первом этапе нужно подготовить БП-донор:
- Удаляем диод D29 (можно просто одну ногу поднять)
- Удаляем перемычку J13, находим в схеме и на плате (можно кусачками)
- Перемычка PS ON на землю должна стоять. 
- Включаем ПБ только на короткое время, так как напряжение на входах будет максимальное (примерно 20-24В) Собственно это и хотим увидеть…
Не забываем про выходные электролиты, рассчитанные на 16В. Возможно они немного нагреются. Учитывая, что они скорее всего «набухшие», их все равно придется отправить в болото, не жалко. Провода уберите, они мешают, а использоваться будут только GND и +12В их потом назад припаяете.
5. Удаляем 3.3х вольтовую часть: R32, Q5, R35, R34, IC2, C22, C21:
6.  Удаляем 5В: сборку шоттки HS2, C17, C18, R28, можно и «типа дроссель» L5 
7.  Удаляем -12В -5В: D13-D16, D17, C20, R30, C19, R29
8.  Меняем плохие: заменить С11, С12 (желательно на большую ёмкость С11 — 1000uF, C12 — 470uF) 
9.  Меняем несоответствующие компоненты: С16 (желательно на 3300uF х 35V как у меня, ну хотя бы 2200uF x 35V обязательно!) и резистор R27 советую его заменить на более мощный, например 2Вт и сопротивление взять 360-560 Ом.
Смотрим на мою плату и повторяем:
10.  Убираем всё с ног TL494 1,2,3 для этого удаляем резисторы: R49-51 (освобождаем 1ю ногу), R52-54 (… 2ю ногу), С26, J11 (…3ю ногу) 
11.  Не знаю почему, но R38 у меня был перерублен кем то J рекомендую Вам его тоже перерубить. Он участвует в обратной связи по напряжению и стоит параллельно R37-му. Собственно R37 тоже можно перерубить.
 
12. отделяем 15ю и 16ю ноги микросхемы от «всех остальных»: для этого делаем 3 прореза существующих дорожек а к 14й ноге восстанавливаем связь чёрной перемычкой, как показано на моем фото.
13.  Теперь подпаиваем шлейф для платы регулятора в точки согласно схемы, я использовал отверстия от выпаянных резисторов, но к 14й и 15й пришлось содрать лак и просверлить отверстия, на фото вверху. 
14.  Жила шлайфа №7 (питание регулятора) можно взять от питания +17В ТЛ-ки, в районе перемычки, точнее от неё J10. Просверлить отверстие в дорожку, расчистить лак и туда! Сверлить лучше со стороны печати.
 Просверлить отверстие в дорожку, расчистить лак и туда! Сверлить лучше со стороны печати.
Это всё было, как говорится: «минимальная доработка», чтобы сэкономить время. Если время не критично, то можно просто привести схему в следующее состояние:
Ещё я посоветовал бы поменять кондёры высоковольтные на входе (С1, С2) Они маленькой ёмкости и наверняка уже изрядно подсохли. Туда нормально станут 680uF x 200V. Плюс неплохо дроссель групповой стабилизации L3 немного переделать, либо использовать 5ти вольтные обмотки, соединив их последовательно, либо вообще убрать всё и намотать около 30ти витков новым эмальпроводом общим сечением 3-4мм 2 .
Для питания вентилятора нужно «подготовить» ему 12В. Я выкрутился таким образом: Там где раньше стоял полевой транзистор для формирования 3,3В можно «поселить» 12ти вольтную КРЕН-ку (КРЕН8Б или 7812 импортный аналог). Конечно там без резки дорожек и добавки проводов не обойтись. В конечном итоге получилось в общем даже и «ничего»:
На фото видно, как всё гармонично ужилось в новом качестве, даже разъём вентилятора недурно уместился и перемотанный дроссель получился весьма неплох.
Теперь регулятор. Чтобы упростить задачу с разными там шунтами, поступаем так: покупаем готовые амперметр и вольтметр в Китае, либо на местном рынке (наверняка там их можно найти у перекупщиков). Можно купить совмещённый. Но, надо не забывать, что потолок по току у них 10A! Поэтому в схеме регулятора придется ограничивать предельный ток на этой отметке. Здесь я опишу вариант для отдельных приборов без регулировки тока с ограничением по максимуму 10A. Схема регулятора:
Чтобы сделать регулировку ограничения тока, надо вместо R7 и R8 поставить переменный резистор 10кОм, также как R9. Тогда можно будет использовать всемерялку. Также стоит обратить внимание на R5. В данном случае его сопротивление 5,6кОм, потому что у нашего амперметра шунт 50mΩ. Для других вариантов R5=280/R шунта. Поскольку мы взяли вольтметр один из самых дешевых, поэтому его немного надо доработать, чтобы он мог измерять напряжения от 0В, а не от 4,5В как это сделал производитель. Вся переделка заключается в разделении цепей питания и измерения посредствам удаления диода D1. Туда впаиваем провод – это и есть +V питания. Измеряемая часть осталась без изменений.
 Туда впаиваем провод – это и есть +V питания. Измеряемая часть осталась без изменений.
Плата регулятора с расположением элементов показана ниже. Изображение для лазерно-утюжного метода изготовления идёт отдельным файлом Regulator.bmp с разрешением 300dpi. Также в архиве есть и файлы для редактирования в EAGLE. Последнюю офф. версию можно скачать тут: www.cadsoftusa.com. В интернете имеется много информации о этом редакторе.
Потом прикручиваем готовую плату у потолку корпуса через изолирующие проставки, например нарезанные из отработанной палочки чупа-чупса высотой по 5-6 мм. Ну и не забыть проделать предварительно все необходимые вырезы для измерительных и прочих приборов.
Предварительно собираем и тестируем под нагрузкой:
Как раз и смотрим на соответствие показаний различных китайских девайсов. А ниже уже с «нормальной» нагрузкой. Это автомобильная лампа главного света. Как видно — без малого 75Вт имеется. При этом не забываем засунуть туда осциллограф, и увидеть пульсации около 50мВ. Если будет больше, то вспоминаем про «большие» электролиты по высокой стороне ёмкостью по 220uF и тут же забываем после замены на нормальные ёмкостью 680uF например.
 Как видно — без малого 75Вт имеется. При этом не забываем засунуть туда осциллограф, и увидеть пульсации около 50мВ. Если будет больше, то вспоминаем про «большие» электролиты по высокой стороне ёмкостью по 220uF и тут же забываем после замены на нормальные ёмкостью 680uF например.
В принципе на этом можно и остановиться, но чтобы придать более приятный вид прибору, ну чтобы он не выглядел самоделкой на 100%, мы делаем следующее: выходим из своей берлоги, поднимаемся на этаж выше и с первой попавшейся двери снимаем бесполезную табличку.
Как видим, до нас тут кто-то уже побывал
В общем по тихому делаем это грязное дело и начинаем работать напильниками разных фасонов и параллельно осваивать AutoCad.
Потом на наждаке затачиваем кусок трёхчетвертной трубы и из достаточно мягкой резины нужной толщины вырубываем и суперклеем лепим ножки.
В итоге получаем достаточно приличный прибор:
Следует отметить несколько моментов. Самое главное – это не забывать, что GND блока питания и выходной цепи не должны быть связаны
, поэтому нужно исключить связь между корпусом и GND БП. Для удобства желательно вынести предохранитель, как на моём фото. Ну и постараться максимально восстановить недостающие элементы входного фильтра, их скорее всего нет вообще у исходника.
 Самое главное – это не забывать, что GND блока питания и выходной цепи не должны быть связаны
, поэтому нужно исключить связь между корпусом и GND БП. Для удобства желательно вынести предохранитель, как на моём фото. Ну и постараться максимально восстановить недостающие элементы входного фильтра, их скорее всего нет вообще у исходника.
Вот ещё пара вариантов подобных приборов:
 
Слева 2х этажный корпус ATX с всемерялкой, а справа сильно переделанный старый AT корпус от компьютера.
Переделка компьютерного блока питания в лабораторный бп
Собирая схемы, всегда хотелось иметь под рукой надежный БП под все случаи жизни. Перепаяв десяток схем, спалив жменю транзисторов, выкладываю свою схему популярнейшей переделки из ATXых блоков питания в лабораторный регулируемый источник. Почти всю низковольтную часть выкидываем. Если получиться сделать два каскада фильтров — замечательно.
Поиск данных по Вашему запросу:
Схемы, справочники, даташиты:
Прайс-листы, цены:
Обсуждения, статьи, мануалы:
Дождитесь окончания поиска во всех базах.
 
 По завершению появится ссылка для доступа к найденным материалам.
Содержание:
- ЛАБОРАТОРНЫЙ БЛОК ПИТАНИЯ ИЗ КОМПЬЮТЕРНОГО ATX
- Переделка компьютерного блока питания.
- Регулируемый блок питания 2,5-24в из БП компьютера
- Регулируемый блок питания 2,5-24в из БП компьютера
- Лабораторный блок питания из компьютерного блока на TL494
- Как сделать регулируемый блок питания из компьютерного
- Переделка ATX в лабораторный БП
ПОСМОТРИТЕ ВИДЕО ПО ТЕМЕ: Как переделать компьютерный блок питания в регулируемый блок питания
youtube.com/embed/GO_4XBh53Nw» frameborder=»0″ allowfullscreen=»»/>ЛАБОРАТОРНЫЙ БЛОК ПИТАНИЯ ИЗ КОМПЬЮТЕРНОГО ATX
Сегодня у нас неоднозначная заметка. Многие сочтут эту статейку невостребованной, но данный материал рассчитан, прежде всего, на новичков, которые хотят собрать простой лабораторный блок питания из компьютерного блока на TL Ковыряясь в плате старого блока питания ПК, изменяя цепочки обратной связи и удаляя ненужные детали, всегда присутствует риск удалить что-то лишнее.
Сделав ошибку на монтаже платы, шансов получить годное устройство, практически нет, лишь многократно возрастает риск спалить безвозвратно блок. Звучит немного глупо, но адаптер включает в себя ШИМ с новой обвязкой, которая уже разведена для контроля выходного напряжения и тока, а ковырять сам блок абсолютно ненужно. Достаточно удалить микросхему, установить и подключить адаптер — лабораторный блок практически готов. Схема адаптера для сборки лабораторного блока питания включает в себя минимальную обвязку ШИМ для ее работы.
Печатку этой для этой платы можно будет скачать в конце статьи. Она не содержит дефицитных компонентов и может быть собрана своими руками буквально за вечер. За регулировку напряжение отвечает резистор R4 , от позволяет регулировать выходное напряжение в диапазоне В.
Ток регулируется резистором R10 в пределах А. В качестве шунта используются два резистора по 0,1 Ом х 10 Вт.
По сути, с панели, где стояла микросхема, берется питание для адаптера, а возвращаются в блок лишь сигналы для транзисторов раскачки. Плата-адаптер подойдет практически к любому блоку на основе TL в независимости от наличия дополнительных супервизоров, которые могут быть установлены производителем. При желании ненужные компоненты в блоке можно удалить, но если берут сомнения в правильности действий, то можно их и оставить.
Ну, и на закуску — финальные тесты после подключения вольтамперметра. Максимальное напряжение 17,1 В , а ток 9,89 А. Выше описанный переходник по нашим наброскам изготовил и предоставил фотоматериалы Виталий Ликин из Волгограда.
Переделка компьютерного блока питания.
Основа современного бизнеса — получение больших прибылей при сравнительно низких вложениях. Хотя этот путь и губителен для собственных отечественных разработок и промышленности, но бизнес есть бизнес. Тут либо вводи меры по предотвращению проникновения дешевых запцацак, либо делать на этом деньги. К примеру, если необходим дешевый блок питания, то не нужно изобретать и конструировать, убивая деньги, — просто нужно посмотреть на рынок распространенного китайского барахла и попытаться на его основе построить то, что необходимо.
Переделка компьютерного блока питания ATX в лабораторный импульсный регулируемый блок питания.
Регулируемый блок питания 2,5-24в из БП компьютера
Эта тема неоднократно всплывает на различных страницах радиотехнической литературы. Под словом хороший подразумевается регулируемый блок с выходным напряжением от 0 до 25 В и током до 5А. Промышленные образцы довольно дороги и не каждому по карману, а при изготовлении самодельных конструкции возникает ряд трудностей, например намотка силового трансформатора, очень трудно сделать аккуратный, мощный и компактный трансформатор. В данной статью предлагается переделка компьютерного блока питания типа ATX, в регулируемый блок с напряжением от 3 до 25В и токе 5А. Теги блок питания. Похожите материалы Простой блок питания 5В 0,5А. Jonson61 22 января  Jonson61 24 января  Favor 24 января
 В данной статью предлагается переделка компьютерного блока питания типа ATX, в регулируемый блок с напряжением от 3 до 25В и токе 5А. Теги блок питания. Похожите материалы Простой блок питания 5В 0,5А. Jonson61 22 января  Jonson61 24 января  Favor 24 января
Регулируемый блок питания 2,5-24в из БП компьютера
Для любителей электроники и различных самоделок необходимым атрибутом в их деятельности является лабораторный блок питания. Искать его в готовом виде в специализированных магазинах дело не всегда благодарное. В этом случае собрать простой аналог своими руками можно даже в домашних условиях с минимальным набором комплектующих. Оптимальными являются параметры, при которых имеется возможность регулировать напряжение в пределах В.
В предлагаемой статье автор делится опытом переделки блока питания ATX LPQ2 номинальной мощностью Вт в устройство для зарядки свинцово-кислотных аккумуляторных батарей и в лабораторный блок питания с регулируемым выходным стабилизированным напряжением
Лабораторный блок питания из компьютерного блока на TL494
Сегодня у нас неоднозначная заметка. Многие сочтут эту статейку невостребованной, но данный материал рассчитан, прежде всего, на новичков, которые хотят собрать простой лабораторный блок питания из компьютерного блока на TL Ковыряясь в плате старого блока питания ПК, изменяя цепочки обратной связи и удаляя ненужные детали, всегда присутствует риск удалить что-то лишнее. Сделав ошибку на монтаже платы, шансов получить годное устройство, практически нет, лишь многократно возрастает риск спалить безвозвратно блок. Звучит немного глупо, но адаптер включает в себя ШИМ с новой обвязкой, которая уже разведена для контроля выходного напряжения и тока, а ковырять сам блок абсолютно ненужно. Достаточно удалить микросхему, установить и подключить адаптер — лабораторный блок практически готов.
 Многие сочтут эту статейку невостребованной, но данный материал рассчитан, прежде всего, на новичков, которые хотят собрать простой лабораторный блок питания из компьютерного блока на TL Ковыряясь в плате старого блока питания ПК, изменяя цепочки обратной связи и удаляя ненужные детали, всегда присутствует риск удалить что-то лишнее. Сделав ошибку на монтаже платы, шансов получить годное устройство, практически нет, лишь многократно возрастает риск спалить безвозвратно блок. Звучит немного глупо, но адаптер включает в себя ШИМ с новой обвязкой, которая уже разведена для контроля выходного напряжения и тока, а ковырять сам блок абсолютно ненужно. Достаточно удалить микросхему, установить и подключить адаптер — лабораторный блок практически готов.
Как сделать регулируемый блок питания из компьютерного
С каждым годом, становится всё труднее достать хороший трансформатор для блока питания. Чтоб и напряжения были какие требуются, и ток. Вот недавно нужно было собрать адаптер для одного девайса, так оказывается цены на обычные трансформаторы, в радиомагазинах, находятся в пределах уе! Поэтому, когда потребовалось сделать хороший лабораторный блок питания, с регулировками напряжения и тока защиты, выбор пал на компьютерный БП ATX в качестве основы конструкции. Тем более, что его цена сейчас не намного больше цены обычного трансформатора. Для наших целей подойдёт абсолютно любой компьютерный БП. Хоть на ватт, хоть на
 Тем более, что его цена сейчас не намного больше цены обычного трансформатора. Для наших целей подойдёт абсолютно любой компьютерный БП. Хоть на ватт, хоть на
Переделка компьютерного блока питания в лабораторный и зарядное время выпускаются энергоемкие компьютеры, требующие блоки питания.
Переделка ATX в лабораторный БП
Сегодня у нас на повестке дня очередное зарядное из компьютерного блока питания. Мы рассмотрим самые простые методы переделки блока питания в зарядное устройство, расскажем о выборе блока питания для переделки, а также о типичных проблемах, с которыми наверняка каждому придется столкнуться. И так, вперед! Первым делом, о чем хочется сообщить, это то, что многие элементы в блоке находятся под опасным для жизни напряжением, если есть сомнения в правильности ваших действий — не рискуйте, ни своим здоровьем, ни работоспособностью вашего БП.
Введите электронную почту и получайте письма с новыми самоделками. Не более одного письма в день. Войти Чужой компьютер. В гостях у Самоделкина! Регулируемый блок питания 2,в из БП компьютера. Доставка новых самоделок на почту Получайте на почту подборку новых самоделок.
 В гостях у Самоделкина! Регулируемый блок питания 2,в из БП компьютера. Доставка новых самоделок на почту Получайте на почту подборку новых самоделок.
Хороший лабораторный блок питания — это довольно дорогое удовольствие и не всем радиолюбителям оно по карману.
Блок питания имеет следующие параметры: Напряжение — регулируемое, от 1 до 24В Ток — регулируемый, от 0 до 10А Возможны и другие пределы регулировки, по Вашей необходимости. Часто в блоках питания применяется аналог этой микросхемы — KA Схемы большинства блоков питания похожи, и даже если Вы не смогли найти схему конкретно Вашего — ничего страшного. Первостепенная задача — выпаять из платы вторичные цепи после силового трансформатора, а также цепи, управляющие работой микросхемы TL На схеме ниже эти участки подсвечены красным. Перед выпаиванием пометьте выводы вторичной обмотки силового трансформатора по шине 12 вольт.
Сопротивление датчика тока — 10 мОм, что соответствует максимальной рассеиваемой мощности 1 Вт. Устройство содержит индикатор режима ограничения тока. Схема переделки блока питания.
 Устройство содержит индикатор режима ограничения тока. Схема переделки блока питания.
Переделка компьютерного блока питания для питания трансивера
Рейтинг статьиЗагрузка…
Переделка компьютерного блока питания для питания трансивера
Как переделать блок питания компьютера? 
БП компьютера, переделка, модернизация.
 
Тема переделки блоков питания компьютеров для радиолюбительских целей не сходит со страниц форумов и интернет-изданий. Обычно такие переделки сопровождаются значительным изменениям в исходной схеме БП и отличаются сложностью настройки, подчас «отпугивающей» радиолюбителя. Между тем, современные компьютерные блоки питания соответствующей мощности, как б/у, так и новые, с успехом могут применяться практически БЕЗ ПЕРЕДЕЛКИ как источники питания трансиверов с выходной мощностью около 100 Вт. Или с минимальной переделкой в отличие от многих разработок подобного направления. Об этом свидетельствует опыт Юстинаса (LY2BOK) и Н.Мясникова (UA3DJG).
 Об этом свидетельствует опыт Юстинаса (LY2BOK) и Н.Мясникова (UA3DJG). 
Любой фирменный или no name импульсный БП для питания ПК мощностью 500 — 550 Вт подходит для этой цели. На наклейках фирмы изготовителя указывается ток 20> А по шине +12 В. Предпочтительнее выбирать блоки, в названии которых стоят буквы PFC, означающие наличие фильтров в цепях питания. Если блок покупается б/у — наличие фильтров можно проверить, сняв верхнюю крышку блока. На клеммах 220В увидим припаянную платку с фильтром, а по выходу желтых проводов (это и есть +12 В, что нас интересуют) можно увидеть дроссели (на торроидах или отрезки феррита в кембрике). При их отсутствии на печатной плате обнаружатся свободные места (чаще в БП no name) -это не беда. Ниже мы приведем опыт установки самодельных фильтров Н.Мясниковым (UA3DJG) в таких случаях. 
Согласно приведенной распиновки (рис.1) распаиваем включатель питания — зеленый провод на массу через тумблер включения, который устанавливаем на передней стенке БП.
Рис.1 
Там же устанавливаются клеммы выхода +/- 13,6 В и стрелочный прибор (от бытовых магнитофонов, например, М6850)) с подобранным шунтом на 30 А. 
Наличие тумблера на задней стенке не обязательно. Но при его наличии целесообразно питать вентилятор блока через сопротивление 50 Ом, что в большинстве случаев вполне достаточно для охлаждения. В другом положении этого переключателя вентилятор будет работать на полную мощность. 
Далее следует выпаять или аккуратно обрезать все провода, идущие с выходов других источников (-5 В — бел.; -12 В — син.; +5 В — кр.; +3,3 В — оранж.), кроме GND (черн.) и +12 В (желт.). 
Как пишет автор переделки Юстинас (LY2BOK), чтобы поднять напряжение до 13,6 В, надо заменить всего одно сопротивление в делителе. Где это сделать видно из фотографии (переделанный БП фирмы AKYGA, модель LPK19-500WP PFC — фото LY2BOK). Место замены резистора очерчено красной линией. Просто наверх этого резистора параллельно паяем 12 ком. На выходе будет 13,6 В.
Рис.2 
При нагрузке 25А просадка напряжения 500 мВ. Блок выключается при токе 32-35 А. При коротком замыкании питание восстанавливается через 3-5 сек. ( блок надо выключить). Помех замечено не было. Вес БП всего 990 гр. 
Таким образом, по цене, весу, наличию защиты подобная переделка заметно выигрывает. 
Еще меньший вес (чем у БП, описание которого приведено выше), всего 700 гр.(!) у переделанного источника питания Н.Мясникова (UA3DJG). Его размеры 80x100x150 мм. 
В последние годы количество маломощных БП в связи с увеличением парка мощных ПК нового поколения в магазинах компьютерной техники и на рынках резко возросло, а цена их, соответственно, упала. Дешевый импульсный источник питания от персональных компьютеров мощностью всего 230 Вт автор переделал следующим образом: 
Как и в первом случае выпаял все провода, идущие с выходов других источников (-5 В, -12 В, +5 В), кроме GND и +12 В. 
Оставшиеся провода сложил в пучки. Желтым пучком (+12 В) сделал несколько витков на ферритовом кольце (2000НМ, диаметром 25 мм), а затем вместе с черным (GND) подключил соответственно к клеммам «+12 В» и «-12 В», которые установлены на месте розетки для подключения питания монитора. Параллельно этим клеммам подключил конденсатор 33 мкФ х 25 В.
 Параллельно этим клеммам подключил конденсатор 33 мкФ х 25 В. 
Отверстие в корпусе, через которое выходили наружу провода питания, использовал для установки клавишного выключателя (-220 В) с подсветкой (предварительно напильником придал отверстию нужную форму). 
Заменил выпрямительные диоды источника +12 В (сборка из двух диодов на радиаторе) на КД2999 (2 шт.) с любой буквой, установив их на этот же радиатор через термопасту и притянув теми же винтом и пластинкой к радиатору согласно схеме на рис.3. Еще лучше применить здесь сборку из диодов с барьером Шоттки 25 А х 100 В — меньше падение напряжения и, соответственно, нагрев.
Puc.3 
Для повышения выходного напряжения с 12-ти до 13-ти вольт разрывают печатный проводник, идущий от средней точки выпрямительной сборки +5 В, и включают в эту цепь любой кремниевый диод на 1..2 А в прямом включении, как показано на рис.4 и рис.5. Автор применил КД226.
Puc.5 
По указанной цепи подается напряжение обратной связи для каскада стабилизации выходных напряжений; уменьшение этого напряжения с помощью прямосмещенного диода примерно на 0,6 В привело к увеличению выходных напряжений, в т. ч. и источника +12 В до +13 В; вместо диода можно применить и резистор, подобрав его сопротивление для получения +13. +13,5 В. После этого трансивер стал отдавать в антенну свои «родные» 100 Вт (при 12 В -80. 90 Вт).
 ч. и источника +12 В до +13 В; вместо диода можно применить и резистор, подобрав его сопротивление для получения +13. +13,5 В. После этого трансивер стал отдавать в антенну свои «родные» 100 Вт (при 12 В -80. 90 Вт). 
В авторском экземпляре приобретенного блока отсутствовал сетевой фильтр (Китай, Hi), который пришлось изготовить самостоятельно (рис.6) — двумя проводами, идущими от выключателя к разъему-вилке «-220 В», намотал несколько витков (до заполнения) на ферритовом кольце 2000НМ, диаметром 25 мм. Параллельно контактам разъема «-220 В» подпаял неполярный конденсатор 0,1 мкФ х 630 В. Такой фильтр снизил уровень журчащей помехи-гармоники, повторяющейся через каждые 35. 40 кГц на диапазонах 1,8. 7 МГц (на других ее не было и без фильтра), на 5 баллов (30 дБ) по шкале S-метра трансивера (с S5 до S0!).
Рис.6 
При измерениях были установлены наиболее благоприятные условия для прослушивания этих помех — антенна отключена, УВЧ включен (на этих диапазонах при работе в эфире УВЧ автор никогда не включает, а шумы эфира здесь при подключенной антенне легко маскируют 5-бальный уровень помех). 
 
Надежность БП проверялась по защите от КЗ на выходе (раз 10 «коротил» выход отрезком провода — он просто отключался). Выходное напряжение изменяется не более чем на 30. 40 мВ при изменении напряжения сети от 180 до 280 В. Паразитная модуляция сигнала при передаче отсутствует. На холостом ходу потребляет от сети около 7 Вт. КПД при изменении тока нагрузки от 5 до 20 А в пределах 80. 85%. 
Как предостерегает редакция журнала «Радиохобби», компьютерные блоки питания, в т.ч. и модернизируемые автором, рассчитаны по цепи +12 В на ток порядка 9 А, поэтому для обеспечения токов нагрузки до 20А «напрашивается» перемотка обмотки для +12 В более толстым проводом. Но на практике многие изготовители выполняют все вторичные обмотки таких БП одним и тем же проводом, обеспечивающим ток до 23 А (тем же, что и для цепи +5 В).
От СМР: На приведенных фото в переделанном БП мощностью всего 150 Вт видны доработки согласно рекомендаций Н.Мясникова (на ферритовых кольцах намотан сетевой провод — черный и белый проводники, а также провод выходного напряжения +13 В — жгут из желтых проводников, рис. 6). Так как из этого БП использовался источник +5 В еще один фильтр выполнен на кольце меньшего размера белым проводником. Такой блок длительное время без проблем эксплуатировался с выходной мощностью трансивера около 80-90 Вт (IC-707). Единственное нарекание поначалу вызвали помехи, которые, как удалось экспериментально определить, исходили от вентилятора (он запитывался от той же обмотки +12 В). Эти помехи удалось удалить, введя в состав блока питания маленький трансформатор с прямым питанием от сети 220 В и выпрямитель с параметрическим стабилизатором на 7-8 В.
 6). Так как из этого БП использовался источник +5 В еще один фильтр выполнен на кольце меньшего размера белым проводником. Такой блок длительное время без проблем эксплуатировался с выходной мощностью трансивера около 80-90 Вт (IC-707). Единственное нарекание поначалу вызвали помехи, которые, как удалось экспериментально определить, исходили от вентилятора (он запитывался от той же обмотки +12 В). Эти помехи удалось удалить, введя в состав блока питания маленький трансформатор с прямым питанием от сети 220 В и выпрямитель с параметрическим стабилизатором на 7-8 В.
Переделка компьютерного блока питания для питания трансивера
Необходимость в источнике питания для трансивера YAESU FT-7800 возникла еще с момента его покупки,но покупать фирменный было дорого,поэтому трансивер был временно(как оказалось на полтора месяца) подключен к компьютеру,вернее к его блоку питания. 
Потом всё таки было решено сделать отдельный блок чтоб перестать быть зависимым от включенного компьютера,и тут я вспомнил про блок питания АТХ,который когда то был отдан мне одноклассником.
Из за этого ИБП,по словам владельца ПК перезагружался,не с первого раза запускался и т.д.Как оказалось внутри повылетали все электролиты в низковольтной части БП
В интернете много статей про переделки компьютерных БП под блоки питания для трансиверов,поэтому весь процесс описывать я не буду,а расскажу что за трудности нас с Женей постигли в процессе переделки этого АТХ-а:
Во первых,схему данного БП найти не удалось,так как микросхема ШИМ-а попалась из малоизвестных( в большинство ставят TL494,и переделок в интернете полно),тут же стояла какая то: KA235230504H, даташит на неё был найден на каком то польском форуме,тогда дело пошло веселее: 
Вырезали все внутренности по всем цепям, кроме -12в и +12в. На +5в ШИМ-а подали дежурные +5в, на +3.3в — через резистор от +5в. -12в стабилизировали (для контроля) а от +12в до ШИМ-а поставили небольшой резистор, чтобы поднять напряжение до 14в. 
Выходной дроссель переделан — запаралелены обмотки от +5в и +12в,и включены в цепь 12в. 
 
Все ёмкости (кроме высоковольтных) — Low ESR 
Поменяли высоковольтные конденсаторы (2 по 330 заменили на 2 по 680)
На 14в выходе поставили большую ёмкость — в сумме больше 15000мкФ
Также был заменен вентилятор,так как штатный на больших оборотах(от 12В) тарахтел
Был куплен новый кулер с шарикоподшипником,и так как запитать пришлось его от выходного напряжения 14В,да и скорость оборотов такая не требовалась,в разрыв плюсового провода была включена цепочка из диодов и резистора
В качестве выходных разъемов была использована колодка от какого-то трансформатора
На заднем плане видны зажимы,я сначала планировал их использовать,но потом Женя выдвинул мысль о том,что можно будет помимо трансивера еще что-то подключать,и я согласился,к тому-же на большинстве БП так и сделано:
Разместить планку было решено по аналогии:
На месте отверстия для вывода проводов был установлен клавишный выключатель с подсветкой. 
Внутренности блока после окончательного электромонтажа:
Вид готового блока питания:
При включенном на передачу трансивере,с выходной мощностью 40Вт напряжение на БП равно +13. 8В
 8В 
Отдельное спасибо Жене,за то что помог с переделкой. 
Всем удачи:)
Переделка компьютерного блока питания для питания трансивера
Переделка компьютерного БП для трансивера.
Автор разработки: OZ 2 CPU
Я достал два старых блока питания от компьютеров и решил с ними поэкспериментировать. На блоках стояла надпись: DTK Computer model PTP -2008. 200 Watt Output .
БП имели выходы:
После переделки блоки стали выдавать напряжения по 13,5 В при токе 14 А, кратковременно, до 20 секунд, — 20 А.
Внешний выключатель сети переменного тока напряжением 230 В был удалён, провода были подключены напрямую. Удалены и старые выходы напряжений. Защита от перенапряжения сохранена только для одного выхода 16 В. Резистивная цепь стабилизатора оставлена только для одного выхода.
Поступайте следующим образом:
— Отрежьте белые, оранжевые, голубые (синие) и жёлтые провода как можно ближе к плате (под корень).
— Отрежьте все ответные части соединителей на внешних концах чёрных и красных проводов, соедините все чёрные и красные провода параллельно.
— Выпаяйте (демонтируйте) провода вентилятора, L 1, L 3, L 4, R 25, R 26, R 27, R 29, R 50, R 51, R 52, R 61, R 66, D 10, D 16, D 17, C 29, C 28, ZD 1.
— Припаяйте резистор сопротивлением 680 Ом 0,25 Вт на место R 50.
— Впаяйте контактные штырьки в отверстия, предназначенные до того для R 26, R 61 и для присоединения вентилятора.
Это – нарисованная от руки схема узлов, которые мне было необходимо знать.
— Припаяйте резистор сопротивлением 13,5 кОм к контактным штырькам R 26 (место установки выходного напряжения 13, 5 В).
— Установите последовательно включенные 15-вольтовый стабилитрон и 100-омный резистор в отверстия, предназначенные ранее для ZD 1 (защита от перенапряжения).
Если необходимо включить два или более БП параллельно, вырежьте резистор R 30, теперь появилась возможность снимать постоянный ток без отключения (т. е. снимается защита от к. з.). Эту операцию необходимо также провести, если у Вашей нагрузки (например, трансивера) по цепи питания стоят развязывающие конденсаторы значительной ёмкости (что при их начальной зарядке будет воспринято системой защиты, в противном случае, как к. з.).
 з.).
— Низковольтные выходы трансформатора БП отрезаются, а двенадцативольтовые обмотки соединяются с сильноточными диодами (матрица из двух диодов).
— Вентилятор монтируется наоборот – теперь он будет нагнетать холодный воздух внутрь БП: на радиаторы и трансформатор.
— NTC (видимо, датчик температуры) приклеивается эпоксидным клеем к радиатору вместе с выпрямительным диодом.
— Контроллер вентилятора регулируется таким образом, что вентилятор начинает работать при температуре радиатора +40º С, если температура будет и дальше расти, то вентилятор будет увеличивать обороты вращения крыльчатки.
— Установите потенциометр сопротивлением 47 кОм на место пайки резистора R 61. Подберите сопротивление потенциометра так, чтобы вентилятор включался при температуре +40º С на радиаторе, измерьте сопротивление потенциометра и замените его постоянным найденного сопротивления.
Фон пульсаций на выходе БП менее 5 мВ при токе 20 А (в диапазоне частот нагрузки 0 – 100 МГц).
Я попробовал БП с моим аппаратом на КВ, УКВ и СВЧ и не обнаружил какого-либо дополнительного фона: всё было как обычно.
БП был испытан под нагрузкой током 14 А в течении часа и никаких проблем.
КПД при максимальной нагрузке равен 60%.
Свободный перевод с английского: Виктор Беседин ( UA 9 LAQ ) ua 9 laq @ mail . ru
Переделка компьютерного блока питания для питания трансивера
Как переделать блок питания компьютера? 
 
Тема переделки блоков питания компьютеров для радиолюбительских целей не сходит со страниц форумов и интернет-изданий. Обычно такие переделки сопровождаются значительным изменениям в исходной схеме БП и отличаются сложностью настройки, подчас «отпугивающей» радиолюбителя. Между тем, современные компьютерные блоки питания соответствующей мощности, как б/у, так и новые, с успехом могут применяться практически БЕЗ ПЕРЕДЕЛКИ как источники питания трансиверов с выходной мощностью около 100 Вт. Или с минимальной переделкой в отличие от многих разработок подобного направления. Об этом свидетельствует опыт Юстинаса (LY2BOK) и Н.Мясникова (UA3DJG).
 Или с минимальной переделкой в отличие от многих разработок подобного направления. Об этом свидетельствует опыт Юстинаса (LY2BOK) и Н.Мясникова (UA3DJG). 
Любой фирменный или no name импульсный БП для питания ПК мощностью 500 — 550 Вт подходит для этой цели. На наклейках фирмы изготовителя указывается ток 20> А по шине +12 В. Предпочтительнее выбирать блоки, в названии которых стоят буквы PFC, означающие наличие фильтров в цепях питания. Если блок покупается б/у — наличие фильтров можно проверить, сняв верхнюю крышку блока. На клеммах 220В увидим припаянную платку с фильтром, а по выходу желтых проводов (это и есть +12 В, что нас интересуют) можно увидеть дроссели (на торроидах или отрезки феррита в кембрике). При их отсутствии на печатной плате обнаружатся свободные места (чаще в БП no name) -это не беда. Ниже мы приведем опыт установки самодельных фильтров Н.Мясниковым (UA3DJG) в таких случаях. 
Согласно приведенной распиновки (рис.1) распаиваем включатель питания — зеленый провод на массу через тумблер включения, который устанавливаем на передней стенке БП.
Рис.1 
Там же устанавливаются клеммы выхода +/- 13,6 В и стрелочный прибор (от бытовых магнитофонов, например, М6850)) с подобранным шунтом на 30 А. 
Наличие тумблера на задней стенке не обязательно. Но при его наличии целесообразно питать вентилятор блока через сопротивление 50 Ом, что в большинстве случаев вполне достаточно для охлаждения. В другом положении этого переключателя вентилятор будет работать на полную мощность. 
Далее следует выпаять или аккуратно обрезать все провода, идущие с выходов других источников (-5 В — бел.; -12 В — син.; +5 В — кр.; +3,3 В — оранж.), кроме GND (черн.) и +12 В (желт.). 
Как пишет автор переделки Юстинас (LY2BOK), чтобы поднять напряжение до 13,6 В, надо заменить всего одно сопротивление в делителе. Где это сделать видно из фотографии (переделанный БП фирмы AKYGA, модель LPK19-500WP PFC — фото LY2BOK). Место замены резистора очерчено красной линией. Просто наверх этого резистора параллельно паяем 12 ком. На выходе будет 13,6 В.
Рис.2 
При нагрузке 25А просадка напряжения 500 мВ. Блок выключается при токе 32-35 А. При коротком замыкании питание восстанавливается через 3-5 сек. ( блок надо выключить). Помех замечено не было. Вес БП всего 990 гр. 
Таким образом, по цене, весу, наличию защиты подобная переделка заметно выигрывает. 
Еще меньший вес (чем у БП, описание которого приведено выше), всего 700 гр.(!) у переделанного источника питания Н.Мясникова (UA3DJG). Его размеры 80x100x150 мм. 
В последние годы количество маломощных БП в связи с увеличением парка мощных ПК нового поколения в магазинах компьютерной техники и на рынках резко возросло, а цена их, соответственно, упала. Дешевый импульсный источник питания от персональных компьютеров мощностью всего 230 Вт автор переделал следующим образом: 
Как и в первом случае выпаял все провода, идущие с выходов других источников (-5 В, -12 В, +5 В), кроме GND и +12 В. 
Оставшиеся провода сложил в пучки. Желтым пучком (+12 В) сделал несколько витков на ферритовом кольце (2000НМ, диаметром 25 мм), а затем вместе с черным (GND) подключил соответственно к клеммам «+12 В» и «-12 В», которые установлены на месте розетки для подключения питания монитора. Параллельно этим клеммам подключил конденсатор 33 мкФ х 25 В.
 Желтым пучком (+12 В) сделал несколько витков на ферритовом кольце (2000НМ, диаметром 25 мм), а затем вместе с черным (GND) подключил соответственно к клеммам «+12 В» и «-12 В», которые установлены на месте розетки для подключения питания монитора. Параллельно этим клеммам подключил конденсатор 33 мкФ х 25 В. 
Отверстие в корпусе, через которое выходили наружу провода питания, использовал для установки клавишного выключателя (-220 В) с подсветкой (предварительно напильником придал отверстию нужную форму). 
Заменил выпрямительные диоды источника +12 В (сборка из двух диодов на радиаторе) на КД2999 (2 шт.) с любой буквой, установив их на этот же радиатор через термопасту и притянув теми же винтом и пластинкой к радиатору согласно схеме на рис.3. Еще лучше применить здесь сборку из диодов с барьером Шоттки 25 А х 100 В — меньше падение напряжения и, соответственно, нагрев.
Puc.3 
Для повышения выходного напряжения с 12-ти до 13-ти вольт разрывают печатный проводник, идущий от средней точки выпрямительной сборки +5 В, и включают в эту цепь любой кремниевый диод на 1. .2 А в прямом включении, как показано на рис.4 и рис.5. Автор применил КД226.
 .2 А в прямом включении, как показано на рис.4 и рис.5. Автор применил КД226.
Puc.5 
По указанной цепи подается напряжение обратной связи для каскада стабилизации выходных напряжений; уменьшение этого напряжения с помощью прямосмещенного диода примерно на 0,6 В привело к увеличению выходных напряжений, в т.ч. и источника +12 В до +13 В; вместо диода можно применить и резистор, подобрав его сопротивление для получения +13. +13,5 В. После этого трансивер стал отдавать в антенну свои «родные» 100 Вт (при 12 В -80. 90 Вт). 
В авторском экземпляре приобретенного блока отсутствовал сетевой фильтр (Китай, Hi), который пришлось изготовить самостоятельно (рис.6) — двумя проводами, идущими от выключателя к разъему-вилке «-220 В», намотал несколько витков (до заполнения) на ферритовом кольце 2000НМ, диаметром 25 мм. Параллельно контактам разъема «-220 В» подпаял неполярный конденсатор 0,1 мкФ х 630 В. Такой фильтр снизил уровень журчащей помехи-гармоники, повторяющейся через каждые 35. 40 кГц на диапазонах 1,8. 7 МГц (на других ее не было и без фильтра), на 5 баллов (30 дБ) по шкале S-метра трансивера (с S5 до S0!).
 40 кГц на диапазонах 1,8. 7 МГц (на других ее не было и без фильтра), на 5 баллов (30 дБ) по шкале S-метра трансивера (с S5 до S0!).
Рис.6 
При измерениях были установлены наиболее благоприятные условия для прослушивания этих помех — антенна отключена, УВЧ включен (на этих диапазонах при работе в эфире УВЧ автор никогда не включает, а шумы эфира здесь при подключенной антенне легко маскируют 5-бальный уровень помех). 
Надежность БП проверялась по защите от КЗ на выходе (раз 10 «коротил» выход отрезком провода — он просто отключался). Выходное напряжение изменяется не более чем на 30. 40 мВ при изменении напряжения сети от 180 до 280 В. Паразитная модуляция сигнала при передаче отсутствует. На холостом ходу потребляет от сети около 7 Вт. КПД при изменении тока нагрузки от 5 до 20 А в пределах 80. 85%. 
Как предостерегает редакция журнала «Радиохобби», компьютерные блоки питания, в т.ч. и модернизируемые автором, рассчитаны по цепи +12 В на ток порядка 9 А, поэтому для обеспечения токов нагрузки до 20А «напрашивается» перемотка обмотки для +12 В более толстым проводом. Но на практике многие изготовители выполняют все вторичные обмотки таких БП одним и тем же проводом, обеспечивающим ток до 23 А (тем же, что и для цепи +5 В).
 Но на практике многие изготовители выполняют все вторичные обмотки таких БП одним и тем же проводом, обеспечивающим ток до 23 А (тем же, что и для цепи +5 В).
От СМР: На приведенных фото в переделанном БП мощностью всего 150 Вт видны доработки согласно рекомендаций Н.Мясникова (на ферритовых кольцах намотан сетевой провод — черный и белый проводники, а также провод выходного напряжения +13 В — жгут из желтых проводников, рис.6). Так как из этого БП использовался источник +5 В еще один фильтр выполнен на кольце меньшего размера белым проводником. Такой блок длительное время без проблем эксплуатировался с выходной мощностью трансивера около 80-90 Вт (IC-707). Единственное нарекание поначалу вызвали помехи, которые, как удалось экспериментально определить, исходили от вентилятора (он запитывался от той же обмотки +12 В). Эти помехи удалось удалить, введя в состав блока питания маленький трансформатор с прямым питанием от сети 220 В и выпрямитель с параметрическим стабилизатором на 7-8 В.
0 0 голоса
Рейтинг статьи
Оценка статьи:
Загрузка…
0
Оставьте комментарий! Напишите, что думаете по поводу статьи.x
Adblock
detector
| Блок питания 14 В, 20 А из БП от РС Очередная конструкция или правельнее сказать, переделка Миронова Сергея RA1TW. Попробовав различные варианты переделки компьютерных блоков питания, с целью использования их в качестве сильноточных источников питания для радиолюбительской аппаратуры, были сделаны соответствующие выводы: 
 Проанализировав большое количество БП рис.1, выявлено, что в качестве выпрямительных диодов по напряжению +12 В и заявленым током 8 А (для 200 ваттного БП) в схеме стоят диоды FR304, рис.2 с максимальным током 3 А!!! (не везде, но в большенстве проверенных блоках). При простом повышении выходного напряжения, такие блоки при 14 В 20 А «жили» 10 — 15 минут. К тому же простой подсчет, без учета КПД и прочих минусов, 14 х 20 = 280 ватт. Так что получить 20 А от 200 ватного блока не реально, как минимум нужен БП Р = 250W. Но с учетом работы трансивера в режиме SSB можно использовать и 200-ваттный БП, при 80% мощности (с учетом большенства трансиверов с Рвых = 100 W) Да, один момент, речь идет о АТ 
 БП, но не о АТХ БП, 
 для них нужны сигналы управления и они дороже. 
 Доработка по-новгородски: 
 
 Рис. 7 Некоторые комментарии к рис. 7: 
 Результаты проверок, прогонов и нескольких лет эксплуатации: ICOM IC-746PRO запитанный переделанным БП-250 Вт при работе в режиме SSB выдавал 100 Вт, в режиме FM — 100 Вт (за время вечерней «болтовни» защита БП не срабатывала), максимальный потребляемый ток — 19 А, при напряжении — 14 вольт, просадка напряжения на масимальной нагрузке — 0,2 вольта, напряжение пульсаций (частота преобразования БП) — не более 30 мВ, пульсации и фон частотой 50 Гц отсутствовали полностью. С БП-200 Вт, максимальная отдаваемая мощность трансивера была 90 (SSB) и 80 (FM) Вт. Однако, мы все таки пришли к мнению, что выходное напряжение 
 БП желательно повышать до 13 вольт (мах 13,5 В), а не до 14-14,4 
 В. Трансивер работает с мощностью 90-95 Вт, что на слух практически 
 не заметно, а вот надежность БП возрастает. Успехов в переделке, приятной работы в эфире, DX-ов и просто приятного отдыха. © RA1TAK | 
Переделка импульсного блока питания LED с целью получения регулировки яркости светодиодной ленты от 0 до максимума « ЭлектроХобби
В этой статье предлагаю рассмотреть вариант создания источника питания для светодиодной ленты из ИБП для LED, который позволит нам плавно регулировать яркость свечения светодиодной ленты от 0 до максимума ее свечения.
Для новичков стоит сказать, что для питания светодиодных лент обычно используются специально предназначенные для этого импульсные блоки питания (ИБП), которые проще и дешевле приобрести уже готовыми, чем собирать их своими руками. Такие ИБП для LED в основном различаются по величине выходного напряжения и мощности. Хотя от фирмы производителя также многое зависит – в первую очередь качество изготовления такого ИБП. В этой статье я буду рассматривать самый простой и доступный импульсный блок питания для светодиодных лент в перфорированном корпусе. Именно они наиболее распространены и используют для питания LED лент.
 В этой статье я буду рассматривать самый простой и доступный импульсный блок питания для светодиодных лент в перфорированном корпусе. Именно они наиболее распространены и используют для питания LED лент.
Но не все так просто! Подобные ИБП уже изначально имеют возможность регулировать величину своего выходного напряжения, за счет чего можно изменять и яркость свечения светодиодной ленты. Но диапазон этой регулировки не большой. В среднем напряжение может регулироваться в большую и меньшую сторону 2–3 вольта. То есть, если взять например блок питания на 12 вольт, то его регулировкой можно изменять выходное напряжение где-то в пределах от 9 до 15 вольт. Хотя в разный ИБП этот диапазон также разный. В то время самая обычная, недорогая светодиодная лента только начинает зажигаться от напряжения 7 вольт. Следовательно, чтобы у нас была возможность делать плавную регулировку яркости свечения светодиодной ленты от 0 до максимума мы должны обеспечить диапазон напряжения от 7 до 12 вольт.
Давайте разберем такой пример – допустим нам нужно осуществить освещение своего рабочего стола, используя при этом обычную светодиодную ленту.
Причем яркость этой ленты должна плавно регулироваться от 0 до максимума. Исходя из своего личного опыта для одноместного рабочего стола вполне хватит общей мощности светодиодной ленты в 20 Вт. Я для себя брал самую обычную LED ленту с такими характеристиками:
— питание 12 вольт,
— количество светодиодов 60 штук на метр,
— светодиоды smd 2835,
— мощность 4,8 Вт на метр,
— температура свечения 6500-7500 К,
— белого цвета свечения.
Как правило эти ленты продаются в бобине по 5 метров. Общая мощность этой бобины 24 Вт. Еще одна вещь, которую я сделал, это немного уменьшил рабочую мощность этого пятиметрового куска светодиодной ленты. А именно, поскольку лента рассчитана на работу с напряжением 12 вольт, при этом она выдает свое максимальное свечение, потребляя определенный номинальный ток. Но, как известно, особенно дешевые, LED ленты даже при своей номинальной работе со временем начинают постепенно терять свою изначальную яркость свечения. Чтобы свести это явление к минимуму можно немного снизить рабочее напряжение, тем самым снизив ток. Хоть при этом немного и уменьшится общая яркость ленты, но зато мы сделаем для нее более щадящий режим работы. Тем самым значительно увеличив ее срок службы без потери яркости свечения, что происходит со временем. Для этого я снизил рабочее напряжение блока питания до 11,7 вольт. При этом 5 метров ленты мне начали выдавать не все 24 ватта, а только 20, которых мне более чем было достаточно.
 Чтобы свести это явление к минимуму можно немного снизить рабочее напряжение, тем самым снизив ток. Хоть при этом немного и уменьшится общая яркость ленты, но зато мы сделаем для нее более щадящий режим работы. Тем самым значительно увеличив ее срок службы без потери яркости свечения, что происходит со временем. Для этого я снизил рабочее напряжение блока питания до 11,7 вольт. При этом 5 метров ленты мне начали выдавать не все 24 ватта, а только 20, которых мне более чем было достаточно.
А теперь давайте перейдем к вопросу, как именно можно сделать на покупном блоке питания для LED нужный нам регулируемый диапазон выходного напряжения от 7 до 12 вольт. Также стоит добавить, что такой вариант регулировки яркости свечения светодиодной ленты (доработка самого ИБП) наиболее оптимален. Оптимален как с точки зрения отсутствия дополнительных схем и модулей (к примеру понижающий DC-DC преобразователь), так и с точки зрения максимально возможного КПД (опять же энергия не растрачивается на дополнительные схемы). Примером для переделки будет импульсный блок питания для LED в перфорируемом корпусе, мощностью 36 Вт, выходным напряжением 12 вольт и максимальным током до 3 ампер.
 Примером для переделки будет импульсный блок питания для LED в перфорируемом корпусе, мощностью 36 Вт, выходным напряжением 12 вольт и максимальным током до 3 ампер.
У разных фирм производителей с виду одинаковые блоки питания могут иметь различную схемотехнику. Некоторые ИБП могут собираться на транзисторах, без использования ШИМ микросхем. Другие блоки питания собираются именно на базе ШИМ регуляторов. Если вам попался импульсник, в котором отсутствует ШИМ микросхема, или при ее наличии данная микросхема не имеет дополнительного питания, идущего от дополнительной обмотки трансформатора, то переделка блока питания будет минимальной. Для этого нам достаточно просто подобрать нужные резисторы на делителе напряжения, что стоят на управляемом стабилитроне TL431.
Для новичков поясню. Практически во всех импульсных блоках питания для регулировки и стабилизации выходного напряжения используется обратная связь между выходом блока питания и его управляющей частью, которая делает раскачку дросселя, трансформатора. Эта обратная связь представлена такими частями – делитель напряжения, линейный стабилизатор напряжения (собранный на регулируемом стабилитроне TL431) и оптопара (он же оптрон). Делитель напряжения задает, какое напряжение будет стабилизироваться на управляемом стабилитроне TL431. А этот стабилитрон соединен со светодиодом оптопары, которая при своем срабатывании посылает сигнал управляющей части блока питания, притормаживая ее работу.
 Эта обратная связь представлена такими частями – делитель напряжения, линейный стабилизатор напряжения (собранный на регулируемом стабилитроне TL431) и оптопара (он же оптрон). Делитель напряжения задает, какое напряжение будет стабилизироваться на управляемом стабилитроне TL431. А этот стабилитрон соединен со светодиодом оптопары, которая при своем срабатывании посылает сигнал управляющей части блока питания, притормаживая ее работу.
То есть, величина выходного напряжения зависит от того, как будет настроен делитель напряжения, а точнее, какая пропорциональность сопротивлений будет на этом самом делителе напряжения. И для изменения диапазона выходного напряжения ИБП нам достаточно вместо имеющихся резисторов поставить подстроечные, после чего просто ими подобрать этот самый нужный диапазон выходного напряжения (а именно от 7 до 12 вольт). Вся переделка сводится к подбору нужных резисторов, и все. А делать это нужно так. После того как мы разобрали свой ИБП, находим резисторы делителя напряжения. После этого выпаиваем одну ножку каждого резистора и измеряем имеющееся сопротивления этих резисторов. Одну ножку нужно выпаивать, чтобы не ошибиться с номиналом этого резистора (сопротивление может быть другим из-за соединения с другими цепями схемы). После этого в место каждого резистора ставим подстроечный резистор с номиналом пусть в два раза больше, чем было. Но при этом на каждом подстоечнике выставляем именно то сопротивление, что у нас есть на рабочих, ранее нами выпаянных резисторах. После этого включаем ИБП в сеть и медленно начинаем крутить эти резисторы, тем самым подбирая нужный диапазон выходного напряжения. Ну, а когда мы уже подобрали этот диапазон, то в место этих подстроечных резисторов впаиваем в схему ИБП новые резисторы с новым номиналом своего сопротивления.
 После этого выпаиваем одну ножку каждого резистора и измеряем имеющееся сопротивления этих резисторов. Одну ножку нужно выпаивать, чтобы не ошибиться с номиналом этого резистора (сопротивление может быть другим из-за соединения с другими цепями схемы). После этого в место каждого резистора ставим подстроечный резистор с номиналом пусть в два раза больше, чем было. Но при этом на каждом подстоечнике выставляем именно то сопротивление, что у нас есть на рабочих, ранее нами выпаянных резисторах. После этого включаем ИБП в сеть и медленно начинаем крутить эти резисторы, тем самым подбирая нужный диапазон выходного напряжения. Ну, а когда мы уже подобрали этот диапазон, то в место этих подстроечных резисторов впаиваем в схему ИБП новые резисторы с новым номиналом своего сопротивления.
Если же вам попался импульсный блок питания, где ШИМ микросхема запитывается от дополнительной обмотки трансформатора, имея при этом еще и стартовую цепь своего питания, то тут нужно будет сделать следующее.
В моем случае была ШИМ микросхема типа UC3842, которая частенько применяется в подобных ИБП. В ней есть определенная величина питающего напряжения, при котором эта микросхема отключается (это 10 вольт), и величина напряжения, при котором микросхема запускается (16 вольт). На трансформаторе данного блока питания содержаться две одинаковые (по количеству витков) выходные обмотки. Следовательно, какое напряжение будет на выходе блока питания, такое напряжение будет и на дополнительной обмотке, которая питает саму микросхему. И поскольку имеющаяся ШИМ микросхема отключается при напряжении своего питания ниже 10 вольт, то и выходное напряжение блока питания не может быть ниже 10 вольт (обмотки ведь одинаковые, и напряжение на них одинаковое). Хотя если вам попалась микросхема UC3843, то в ней минимальное рабочее напряжение равно 8,5 вольт. Но все равно нам не получится выжать наши минимальные 7 вольт для LED ленты.
Чтобы это исправить, нам нужно просто немного домотать имеющейся трансформатор. Причем, как правило, у подобных импульсных блоках питания нужная нам обмотка содержится на поверхности трансформатора. И если сделать все аккуратно, то трансформатор после выпаивания с платы даже не придется разбирать. Нужно просто с него снять верхнюю изоляцию и к видимому одному из концов дополнительной обмотки припаять кусок обмоточного провода, домотать, и снова трансформатор поставить на плату. Такие обмотки обычно содержат небольшое количество витков. Например моя обмотка содержала всего 10 витков, при этом она выдавала 12 вольт.
 Причем, как правило, у подобных импульсных блоках питания нужная нам обмотка содержится на поверхности трансформатора. И если сделать все аккуратно, то трансформатор после выпаивания с платы даже не придется разбирать. Нужно просто с него снять верхнюю изоляцию и к видимому одному из концов дополнительной обмотки припаять кусок обмоточного провода, домотать, и снова трансформатор поставить на плату. Такие обмотки обычно содержат небольшое количество витков. Например моя обмотка содержала всего 10 витков, при этом она выдавала 12 вольт.
К имеющимся 10 виткам я домотал еще столько же, в итоге получив 20 витков на дополнительной обмотке, что запитывает ШИМ микросхему. То есть, эта обмотка начала выдавать напряжение в два раза больше, чем обмотка, что идет на выход блока питания. Причем у данной микросхемы есть и максимально допустимое напряжение своего питания – это 34 вольта. Когда мы будем на блоке питания выставлять величину выходного напряжения 12 вольт, то дополнительная обмотка, питающая микросхемы (которую мы домотали) будет подавать на микросхему 24 вольта. И эта величина безопасна для микросхемы. Когда же мы на блоке питания снизим выходное напряжение до нужных нам 7 вольт, то дополнительная обмотка будет подавать на микросхему ШИМ 14 вольт. Это больше, чем минимально допустимое напряжение в 10 вольт, при котором ШИМ выключается. Следовательно, мы после доматывания трансформатора вышли с диапазона, при котором микросхема отключается.
 И эта величина безопасна для микросхемы. Когда же мы на блоке питания снизим выходное напряжение до нужных нам 7 вольт, то дополнительная обмотка будет подавать на микросхему ШИМ 14 вольт. Это больше, чем минимально допустимое напряжение в 10 вольт, при котором ШИМ выключается. Следовательно, мы после доматывания трансформатора вышли с диапазона, при котором микросхема отключается.
В итоге для подобных случаев (когда микросхема запитывается от дополнительной обмотки трансформатора и имеет определенный порог, при котором выключается) нам нужно в ИБП сделать следующие изменения. Первое, это сначала домотать на дополнительную обмотку провод, такое же количество витков, которое уже есть. Тем самым увеличив напряжение питания ШИМ микросхемы в два раза. И что нам позволит уменьшить выходное напряжение до нужных нам 7 вольт без защитного отключения микросхемы ШИМ. Второе, это подобрать новые, подходящие номиналы сопротивлений на делителе напряжения, стоящим на регулируемом стабилитроне TL431. Допустим в моем случае на делителе напряжения изначально были такие резисторы 10 ком и 3 ком (состоящего из одного постоянного резистора на 2 ком и одного подстроечного на 1 ком). А после доработки блока питания номиналы стали такими 6,8 ком и 3,4 ком (состоящий из одного постоянного резистора на 1,4 ком и одного подстроечного на 2 ком).
 Допустим в моем случае на делителе напряжения изначально были такие резисторы 10 ком и 3 ком (состоящего из одного постоянного резистора на 2 ком и одного подстроечного на 1 ком). А после доработки блока питания номиналы стали такими 6,8 ком и 3,4 ком (состоящий из одного постоянного резистора на 1,4 ком и одного подстроечного на 2 ком).
Так, что если вы хотите переделать свой импульсный блок питания подобным образом, то берите все вышесказанное на заметку.
Видео по этой теме:
Переделка очередного компьютерного блока питания в лабораторный,
Главная » Сделай сам » Переделка очередного компьютерного блока питания в лабораторный, – на ШИМ UC3843
Содержание
- Переделка компьютерного блока питания в лабораторный на ШИМ UC3843
- Отключение супервизора WT7525 N140
- Модификация дежурки для питания вентилятора 12 В
- Удаление лишних компонентов
- Модуль управления блоком на ШИМ UC3843
- Подключение модуля к блоку
- Настройка блока и тесты
Продолжая серию статей о самодельных лабораторных блоках питания, нельзя обойти вниманием компьютерные замки на базе ШИМ-контроллера серии UC38xx. Большинство современных брендовых блоков питания используют именно эту микросхему, что в будущем позволит создавать надежные и мощные блоки питания своими руками. Сегодня переделываем компьютерный блок питания в лабораторный на PWM UC3843, экспериментальным блоком будет INWIN POWER MAN IP-S350Q2-0.
 Большинство современных брендовых блоков питания используют именно эту микросхему, что в будущем позволит создавать надежные и мощные блоки питания своими руками. Сегодня переделываем компьютерный блок питания в лабораторный на PWM UC3843, экспериментальным блоком будет INWIN POWER MAN IP-S350Q2-0.
Переделка компьютерного блока питания в лабораторный на ШИМ UC3843
Основные элементы блока питания INWIN POWER MAN IP-S350Q2-0:
- ШИМ – UC3843;
- Поддержка – DM311;
- Супервайзер – WT7525 N140.
Ниже представлена принципиальная схема блока питания INWIN POWER MAN IP-S350Q2-0, с которым нам предстоит работать.
Преобразование такого компьютерного блока питания в лабораторный будет происходить в несколько этапов:
- Отключить диспетчер WT7525 N140.
- Небольшие изменения в подсобном помещении для мощности вентилятора.
- Удаление ненужных компонентов.
- Изготовление нового блока управления блоком.
- Установка новых компонентов на плату и подключение модуля. 
- Тестовое задание.
Отключение супервизора WT7525 N140
Диспетчер WT7525 N140 контролирует напряжение на шинах агрегата, следит за перегрузкой, отвечает за запуск и аварийный останов. Чтобы отключить его, нужно выполнить два простых шага.
Снимаем супервизор с платы и ставим перемычку со второго на третий вывод микросхемы.
Снимите конденсатор C32 подсобного помещения. Если этого не сделать, возникнут проблемы с запуском блока. Если все прошло хорошо, устройство запустится автоматически после подключения к сети. Также стоит отметить, что при неисправности С32 привод запустится с него, но мешает его наличие, добиться нормальной работы накопителя невозможно.
Модификация дежурки для питания вентилятора 12 В
Выходное напряжение в устройстве будет изменяться в широких пределах, и питание стандартного вентилятора 12 В должно оставаться неизменным. INWIN POWER MAN IP-S350Q2-0, а в большинстве блоков на PWM UC38xx есть только одно ответвление сервисной 5 В. Есть несколько вариантов решения этой проблемы:
 Есть несколько вариантов решения этой проблемы:
- Изменения в планировке служебного помещения.
- Установка дополнительного преобразователя переменного тока в постоянный 220-12 В.
- Установка дополнительного повышающего преобразователя 5-12 В постоянного тока.
Последние два варианта описывать не нужно из-за простоты их включения. Рассмотрим более интересный вариант.
Добавляя диод 1N4007, мы создаем отрицательную сторожевую ветвь, амплитуда импульсов, проходящих через новый диод, будет около 12 В, но при подключении вентилятора она падает до 10 В. При 10 В вентилятор может работать, но воздушный поток слабоват, при желании можно и так оставить.
Для оптимальной производительности вентилятора необходимо немного увеличить напряжение в диспетчерской. Для этого удалите R46 и измените (уменьшите) R73 с 2 кОм до 1,5 кОм. Таким образом, напряжение на выходе из подсобного помещения будет 6В (выше 8В поднять не получится), а напряжение питания вентилятора будет в пределах 12-13В.
Удаление лишних компонентов
Для дальнейшей доработки нужно избавиться от ненужных шин, обвязки супервизора и других компонентов, которые не будут использоваться в агрегате.
После снятия деталей нужно поменять:
- Оконечный резистор R8. Ставим новый на 390 Ом мощностью 5 Вт. Он легко поместится вместо вывода электролита по шине 12 В.
- Выходной конденсатор C7, установленный емкостью 2200 мкФ x 35 В.
- Перематываем стартер групповой стабилизации, оставляя только одну обмотку. Программа DrosselRing может использоваться для расчета параметров стартера. Эта программа насчитала 20 витков провода сечением 1 мм на собственной индуктивности.
Прямо на этом этапе стоит задуматься о стойках для размещения новой платы модуля управления блоком.
Модуль управления блоком на ШИМ UC3843
Преобразование компьютерного блока питания в лабораторный на ШИМ UC3843 невозможно без изготовления небольшой платы, которая будет управлять работой UC3843.
За основу взята микросхема LM358; в его случае это два независимых операционных усилителя. Один будет отвечать за стабилизацию напряжения, второй – за стабилизацию тока. В качестве датчика тока используется шунт R0 с сопротивлением 0,01 Ом. Обратная связь от ШИМ осуществляется через стандартную оптопару PC817, перенесенную в модуль. Опорное напряжение TL431.
На новой плате есть два светодиода, отображающих режим работы агрегата. Загорание светодиода led1 будет указывать на то, что прибор работает в режиме стабилизации напряжения, светодиод 2 загорится при переходе в режим ограничения тока. Сам модуль управления не содержит дефицитных компонентов и не требует дополнительных настроек после изготовления. Расчеты подстройки LM358 выполняются для выходных параметров 0-25 В и 0-10 А.
Так выглядит плата модуля для нашего самодельного лабораторного блока питания.
Печать для ее изготовления в формате проката можно скачать в конце статьи.
Также желательно оставить небольшой запас плат для крепления модуля к стойкам. Для удобства буквенные обозначения точек подключения размещены на схеме и на плате.
 Для удобства буквенные обозначения точек подключения размещены на схеме и на плате.
Подключение модуля к блоку
Используя схему ниже, мы подключаем все точки модуля управления к основной плате агрегата.
Назначение точек подключения:
- A и B – выходы оптопары для управления ШИМ;
- C – питание модуля 6 В;
- D – плюс вывода блока;
- E – менее распространенный;
- F – выход отрицательного блока.
Настройка блока и тесты
После подключения карты можно произвести первое тестовое подключение к сети. Достаточно проверить эффективность регулирования напряжения и тока. Полностью загружать блок на этом этапе не стоит, достаточно убедиться в его стабильной работе.
Во время работы устройства могут быть небольшие скрипящие звуки, похожие на легкий свист. Для их устранения нужно внести небольшие изменения в разводку ШИМ:
- За счет увеличения емкости конденсатора С26 с 2,2 нФ до 220 нФ.
- Регулировка сопротивления R15. Рекомендуется экспериментально подобрать R15 на максимальный ток. При уменьшении R15 скрип будет постепенно уменьшаться, но в какой-то момент сам UC3843 начнет ограничивать ток, проходящий через ключ Q8. Экспериментально значение R15 было получено в районе 2,2 кОм, при этом UC3843 по-прежнему не ограничивает ток и писк практически незаметен. Рекомендуется экспериментально подобрать R15 на максимальный ток. При уменьшении R15 скрип будет постепенно уменьшаться, но в какой-то момент сам UC3843 начнет ограничивать ток, проходящий через ключ Q8. Экспериментально значение R15 было получено в районе 2,2 кОм, при этом UC3843 по-прежнему не ограничивает ток и писк практически незаметен.
Итак, финальные тесты после всех настроек. В процессе сборки возникла небольшая заминка с цветом светодиодов, красный цвет указывает на работу в режиме стабилизации напряжения, а зеленый – в режиме ограничения тока. В дальнейшем исправим, все будем делать как люди:
Напряжение: 0-25 В
Сила тока: 0-10 А.
После всех манипуляций переделка блока питания компьютера в лабораторный на PWM UC3843 окончена! Последним этапом будет конструкция корпуса и установка резисторов для точного регулирования тока и напряжения (подключаем последовательно с основным регулятором номиналом 10%, т.е. 1 кОм). Кроме того, желательно отсоединить корпус блока от общего минуса, чтобы избежать случайного короткого замыкания в обход датчика тока (для этого достаточно снять перемычку).
- Об авторе
- Хотите связаться со мной?
Об авторе
Уже лет 20 работаю своими руками. Пробовал и сантехнику, монтаж конструкций, есть свое маленькое производство. Друзья постоянно спрашиваю как сделать разные вещи. Вот и делюсь я с вами своими идеями в интернете.
Что ждет нас в будущем или технология импульсных источников питания
Хотя прогресс будет продолжаться, вы, вероятно, не увидите такой же степени повышения эффективности, как в предыдущие два десятилетия.Проф. д-р Вернер Вёфле, Traco Power Solutions
 За последние 40 лет импульсный источник питания превратился из 60-Гц трансформатора в сложное высокочастотное устройство. Эволюция была в первую очередь обусловлена разработкой все более быстрых полупроводниковых переключателей.
 Источники питания на протяжении многих лет показывают, как более эффективная технология импульсных источников питания позволила сократить объем поставок. Вверху: импульсный блок питания постоянного/постоянного тока на карте Eurocard 1977 года выпуска. Этот блок питания выдавал 80 Вт и занимал площадь 160×100 мм. Также требовался силовой трансформатор, который здесь не показан. Далее импульсный блок питания переменного/постоянного тока в металлическом корпусе 1990 года выпуска. Он выдавал 100 Вт и занимал 160×93 мм. В-третьих, бескорпусный блок питания переменного/постоянного тока 2005 года выпуска. Он выдавал 100 Вт и располагался в пространстве 101×51 мм. Наконец, бескорпусный импульсный блок питания переменного/постоянного тока 2015 года выпуска. Он выдает 100 Вт и занимает 76×51 мм. 
 В технологии переключения от сравнительно медленно переключающихся тиристоров до биполярных транзисторов сначала использовалось небольшое, а затем высокое напряжение блокировки. Совершенствование биполярной технологии позволило реализовать частоты переключения до диапазона 60 кГц. Полевые транзисторы были технически сложными в 1980-х годах и имели достойное соотношение цены и качества. Их наличие позволило снова поднять частоты коммутации, на этот раз до нескольких сотен килогерц.
 Совершенствование биполярной технологии позволило реализовать частоты переключения до диапазона 60 кГц. Полевые транзисторы были технически сложными в 1980-х годах и имели достойное соотношение цены и качества. Их наличие позволило снова поднять частоты коммутации, на этот раз до нескольких сотен килогерц.
Конечно, постоянное повышение частоты коммутации источника питания не является самоцелью; физические свойства магнетизма приводят к использованию все более мелких устройств преобразования мощности и, соответственно, более компактных импульсных источников питания. С одной стороны, устройства преобразования энергии должны быть изолированы от опасного сетевого напряжения; с другой стороны, они адаптируют выходное напряжение к безопасному для потребителя уровню. Но более высокая частота переключения приводит к более высоким потерям при переключении, что может потребовать использования дополнительных методов охлаждения, что работает против меньших конструкций.
 По этой причине современные переключаемые источники питания используют более сложные топологии переключения, в которых переключающие элементы включаются и выключаются либо в состоянии отсутствия напряжения, либо в обесточенном состоянии. Там, где технология переключения делает переключение при нулевом напряжении или нулевом токе невозможным, также используются чрезвычайно быстро переключающиеся переключающие элементы из арсенида галлия (GaAs) или карбида кремния (SiC). По сравнению с технологией MOSFET эти компоненты все еще довольно дороги; однако их цены постепенно снижаются, и поэтому они все больше подходят для промышленного применения.
 Там, где технология переключения делает переключение при нулевом напряжении или нулевом токе невозможным, также используются чрезвычайно быстро переключающиеся переключающие элементы из арсенида галлия (GaAs) или карбида кремния (SiC). По сравнению с технологией MOSFET эти компоненты все еще довольно дороги; однако их цены постепенно снижаются, и поэтому они все больше подходят для промышленного применения.
Уменьшение размера устройств преобразования энергии
 В 1970-х годах все еще использовались импульсные источники питания с большими и тяжелыми 60-Гц трансформаторами. Блок питания мощностью 250 Вт весил более 20 фунтов и был больше коробки из-под обуви. Устройство преобразования мощности продолжает оставаться важным компонентом каждого источника питания, сильно влияя на размер коммутируемого источника питания. Передаваемая энергия в устройстве преобразования мощности в первую очередь зависит от охлаждения, объема сердечника трансформатора, обмотки и скорости изменения магнитного поля, а также частоты передачи. Таким образом, частота передачи должна повышаться, чтобы увеличить передаваемую мощность трансформатора или уменьшить его размер при сохранении того же уровня мощности.
 Таким образом, частота передачи должна повышаться, чтобы увеличить передаваемую мощность трансформатора или уменьшить его размер при сохранении того же уровня мощности.
 Несмотря на требования к изоляции, устройство преобразования мощности может передавать мощность в первом приближении на уровне, обратно пропорциональном квадратному корню из частоты передачи. По этой причине современные импульсные источники питания сначала выпрямляют сетевое напряжение 60 Гц, а затем с помощью электронных переключателей генерируют переменное напряжение более высокой частоты. Например, при частоте этого переменного напряжения 60 кГц требуемое устройство преобразования мощности примерно в 30 раз меньше, чем при частоте 60 Гц, что, естественно, также влияет на объем и вес импульсного источника питания. На частотах 600 кГц размер устройства преобразования мощности может уменьшиться еще на треть. Это означает, что любое дополнительное повышение частоты может привести только к умеренному уменьшению размеров устройств преобразования мощности.
Конденсаторы применяются в импульсных источниках питания для буферизации напряжений при перерывах в протекании тока, для сглаживания остаточных пульсаций токов и напряжений или для фильтрации высокочастотных помех. Размер этих конденсаторов также может уменьшаться линейно с частотой, что, в свою очередь, приводит к уменьшению коммутационного питания. Однако буферные конденсаторы на входе импульсного источника питания, как правило, не усаживаются, поскольку работают на частоте 120 Гц. Это также является причиной того, что размер импульсных источников питания не может быть уменьшен произвольно, если только не опущено время буферизации.
 Одним из часто игнорируемых факторов является то, что максимальная передаваемая мощность импульсного источника питания часто зависит от максимально допустимых рабочих температур и охлаждения компонентов. Производители часто делают амбициозные заявления, которые могут привести к проблемам для пользователя, если недостаточное охлаждение недоступно. Поэтому при выборе источника питания лучше всего сверяться со спецификациями эффективности или потерями мощности, указанными производителем.
 Поэтому при выборе источника питания лучше всего сверяться со спецификациями эффективности или потерями мощности, указанными производителем.
Один производитель может указывать значительно более высокую номинальную мощность, чем другой, просто допуская более высокие рабочие температуры. Однако более высокие рабочие температуры могут снизить эксплуатационную надежность. В целом можно сказать, что импульсные блоки питания сегодня оптимизированы до такой степени, что любое дальнейшее уменьшение объема может быть достигнуто только за счет добавления охлаждения с помощью радиаторов или принудительного обдува. Но дополнительное охлаждение увеличивает затраты, а использование принудительного воздуха, в частности, проблематично из-за шума и возможного загрязнения. Таким образом, более многообещающий подход к уменьшению размера источника питания состоит в том, чтобы сделать его более эффективным при преобразовании мощности.
 В 1980-х годах — на заре импульсных источников питания — промышленные импульсные источники питания имели КПД около 70%. К 1990-м годам они улучшились до более чем 80%. За последние десять лет импульсные источники питания в диапазоне 90% стали техническим стандартом.
 К 1990-м годам они улучшились до более чем 80%. За последние десять лет импульсные источники питания в диапазоне 90% стали техническим стандартом.
В настоящее время преобразование мощности в импульсных источниках питания в основном осуществляется с помощью полевых транзисторов с резонансной коммутацией. Эти полупроводники недороги и имеют низкий уровень потерь, поскольку они включаются и выключаются в точке нулевого напряжения или нулевого тока. Они хорошо подходят для блоков питания мощностью около 800 Вт.
 Топологии повышающего преобразователя регулярно используются на входной стороне импульсных источников питания мощностью более 100 Вт, обеспечивая значительно более высокий коэффициент мощности (более 95%), чем это возможно при использовании только выпрямителя. Эта топология требует дополнительной индуктивности. Чтобы сделать его как можно меньше, разработчики источников питания могут использовать быстродействующие полупроводниковые переключатели на основе GaAs или SiC. Частота прохождения и процессы переключения этих переключающих элементов примерно в десять раз выше, чем у традиционных кремниевых полупроводников. Переключающие элементы GaAs и SiC по-прежнему стоят дороже, чем кремниевые MOSFET; однако их цена падает.
 Частота прохождения и процессы переключения этих переключающих элементов примерно в десять раз выше, чем у традиционных кремниевых полупроводников. Переключающие элементы GaAs и SiC по-прежнему стоят дороже, чем кремниевые MOSFET; однако их цена падает.
Топологии
Современные импульсные блоки питания мощностью свыше 100 Вт обычно имеют двухкаскадную конструкцию. Преобразователь генерирует предварительно отрегулированный постоянный ток, поддерживая при этом высокий коэффициент мощности, так что входной ток преобразователя является почти синусоидальным. Второй каскад, обычно выполненный в виде резонансного преобразователя, преобразует напряжение на более низкий уровень и отделяет входное напряжение от выходного.
 Импульсные источники питания будут продолжать сокращаться в умеренной степени, а удельная мощность будет продолжать расти, хотя и не в той степени, которая наблюдалась в течение последних 10–20 лет. В большей степени, чем в прошлом, ограничивающим фактором будет количество энергии, теряемой в виде тепловой энергии. Продолжающееся уменьшение размера сделает все более трудным рассеивание лишнего тепла.
 Продолжающееся уменьшение размера сделает все более трудным рассеивание лишнего тепла.
В качестве последнего совета пользователям настоятельно рекомендуется учитывать данные о производительности импульсных источников питания, в частности информацию о потерях мощности, с учетом физического объема источника. Потенциальные трудности всегда следует уточнять и подвергать сомнению в интересах надежного применения. Фраза «Маленький — это красиво» применима только в том случае, если результирующие потери мощности во время работы также малы! DW
 Рубрика: Советы по силовой электронике, САЙТЫ СОВЕТОВ (Design World + Fluid Power World), Электроника • электрика, Блоки питания 
 С тегами: tracopower 
  
Преобразование блока питания ATX в регулируемый. Переделка блока питания компьютера Блок питания fa 5 f схема
 Хорошее питание лабораторного блока — удовольствие достаточно дорогое и не всем радиолюбителям оно по карману. 
 
 Тем не менее, в домашних условиях можно собрать не плохой по характеристикам блок питания, который справится и с обеспечением питания различных радиолюбительских конструкций, а также может служить зарядным устройством для различных аккумуляторов. 
 Радиолюбители собирают такие блоки питания, как правило, из , которые доступны везде и стоят дешево.
В данной статье мало внимания уделено самой переделке АТХ, так как переделать компьютерный блок питания для среднего радиолюбителя в лабораторный, или для каких-то других целей обычно не составляет труда, но начинающим радиолюбителям есть много вопросов по этому поводу. В основном, какие детали в блоке питания нужно убрать, какие оставить, что добавить, чтобы такой блок питания превратить в регулируемый и так далее.
 Вот, специально для таких радиолюбителей, хочу подробно рассказать в этой статье о переделке компьютерных блоков питания АТХ в регулируемые блоки питания, которые можно использовать и как лабораторный блок питания, и как зарядное устройство.
 Для переделки нужен рабочий блок питания АТХ, который выполнен на ШИМ-контроллере TL494 или его аналогах. 
 Схемы питания на таких контроллерах в принципе мало чем отличаются друг от друга и все в принципе похоже. Мощность блока питания не должна быть меньше той, которую вы планируете снять с переделанного блока в дальнейшем.
Рассмотрим типовую схему блока питания АТХ, 250 Вт. Блоки питания «Codegen» имеют ту же схему, что и этот.
 Цепи всех таких блоков питания состоят из высоковольтной и низковольтной части. На изображении печатной платы блок питания (внизу) со стороны дорожек, высоковольтная часть отделена от низковольтной широкой пустой полосой (дорожек нет), и расположена справа (она меньше по размеру). Его трогать не будем, а поработаем только с низковольтной частью. 
 Это моя плата и на ее примере я покажу вам вариант переделки блока питания АТХ.
 Низковольтная часть рассматриваемой нами схемы состоит из ШИМ-регулятора TL494, схемы на операционных усилителях, которая управляет выходными напряжениями блока питания и при их несоответствии подает сигнал на 4-я нога ШИМ-контроллера для отключения питания. 
 
 Вместо операционного усилителя на плате блока питания можно установить транзисторы, выполняющие, в принципе, ту же функцию. 
 Далее идет выпрямительная часть, состоящая из различных выходных напряжений, 12 вольт, +5 вольт, -5 вольт, +3,3 вольт, из которых для наших целей понадобится только выпрямитель +12 вольт (желтые выходные провода). 
 Остальные выпрямители и сопутствующие им детали нужно будет снять, кроме выпрямителя «дежурка», который нам нужен для питания ШИМ-контроллера и кулера. 
 Выпрямитель дежурки обеспечивает два напряжения. Обычно это 5 вольт и второе напряжение может быть в районе 10-20 вольт (обычно около 12). 
 Мы будем использовать второй выпрямитель для питания ШИМ. К нему же подключен вентилятор (кулер). 
 Если это выходное напряжение будет значительно выше 12 вольт, то вентилятор нужно будет подключить к этому источнику через добавочный резистор, как это будет далее в рассматриваемых схемах. 
 На схеме ниже я отметил высоковольтную часть зеленой линией, дежурные выпрямители — синей линией, а все остальное, что нужно снять — красным.
Итак, все, что помечено красным, запаиваем, а в нашем выпрямителе на 12 вольт меняем штатные электролиты (16 вольт) на более высоковольтные, которые будут соответствовать будущему выходному напряжению нашего блока питания. Также необходимо будет выпаять в схеме 12 ножку ШИМ-регулятора и среднюю часть обмотки согласующего трансформатора — резистор R25 и диод D73 (если они есть в схеме), а вместо них припаять перемычку в плату, которая на схеме нарисована синей линией (можно просто замкнуть диод и резистор, не выпаивая их). Некоторые схемы могут не иметь этой схемы.
 Далее в жгуте ШИМ на его первой ноге оставляем только один резистор, который идет на выпрямитель +12 вольт. 
 На второй и третьей ножке ШИМ оставляем только цепь Master RC (R48 C28 на схеме). 
 На четвертой ножке ШИМ оставляем только один резистор (на схеме он обозначен как R49. Да, во многих цепях между 4 ногой и 13-14 ножками ШИМ — обычно стоит электролитический конденсатор, тоже делаем его не трогать (если он есть), так как он предназначен для плавного пуска блока питания. В моей плате его просто не было, поэтому я его установил.
 В моей плате его просто не было, поэтому я его установил.
 Его емкость в стандартных схемах составляет 1-10 мкФ. 
 Затем освобождаем ножки 13-14 от всех соединений, кроме соединения с конденсатором, а также освобождаем ножки 15 и 16 ШИМ.
После всех проделанных операций у нас должно получиться следующее.
 Вот так это выглядит на моей плате (ниже на рисунке). 
 Вот перемотал дроссель групповой стабилизации проводом 1,3-1,6 мм в один слой на родной сердечник. Ставил где-то около 20 витков, но можно этого не делать и оставить тот, что был. С ним тоже все работает. 
 Так же установил на плату еще один нагрузочный резистор, который у меня состоит из двух параллельно соединенных резисторов по 1,2 кОм 3Вт, общее сопротивление получилось 560 Ом. 
 Родной подтягивающий резистор рассчитан на 12 вольт выходного напряжения и имеет сопротивление 270 Ом. У меня выходное напряжение будет около 40 вольт, поэтому я поставил такой резистор. 
 Необходимо рассчитать (при максимальном выходном напряжении БП на холостом ходу) на ток нагрузки 50-60 мА. Так как работа блока питания без нагрузки совсем не желательна, поэтому он поставлен в схему.
 Так как работа блока питания без нагрузки совсем не желательна, поэтому он поставлен в схему.
Вид на плату со стороны деталей.
Теперь, что нам нужно будет добавить на подготовленную плату нашего БП, чтобы превратить его в регулируемый блок питания;
 В первую очередь, чтобы не спалить силовые транзисторы, нам нужно будет решить проблему стабилизации тока нагрузки и защиты от коротких замыканий. 
 На форумах по переделке таких блоков встречал такую интересную штуку — при экспериментах с текущим режимом стабилизации, на форуме  pro-radio  , форумчанин  DWD  Я приводил такую цитату, приведу полностью:
 «Я как-то сказал, что не смог заставить ИБП нормально работать в режиме источника тока с низким опорным напряжением на одном из входов усилителя ошибки ШИМ-регулятора.
 Больше 50мВ нормально, меньше нет.В принципе 50мВ — это гарантированный результат, но в принципе можно и 25мВ получить если постараться.Меньше — как ни крути Работает не стабильно и возбуждается или теряется от помех Это когда напряжение сигнала с датчика тока положительное 
 Но в даташите на TL494 есть вариант, когда с датчика тока снимается отрицательное напряжение. 
 
 Переделал схему под этот вариант и получил отличный результат. 
 Вот фрагмент диаграммы.
 Собственно все стандартно, кроме двух пунктов. 
 Во первых наилучшая стабильность при стабилизации тока нагрузки при отрицательном сигнале с датчика тока это совпадение или закономерность? 
 Схема отлично работает при опорном напряжении 5мВ! 
 При положительном сигнале датчика тока стабильная работа достигается только при более высоких опорных напряжениях (не менее 25 мВ). 
 При номиналах резисторов 10 Ом и 10КОм ток стабилизировался на уровне 1,5А вплоть до выхода КЗ. 
 Мне нужен больший ток, поэтому поставил резистор на 30 Ом. Стабилизация была на уровне 12…13А при опорном напряжении 15мВ. 
 Во-вторых (и самое интересное), датчика тока как такового у меня нет… 
 Его роль играет фрагмент дорожки на плате длиной 3 см и шириной 1 см. Дорожка покрыта тонким слоем припоя. 
 Если использовать эту дорожку как датчик на длине 2 см, то ток стабилизируется на уровне 12-13А, а если на длине 2,5 см, то на уровне 10А.
Так как этот результат оказался лучше стандартного, то пойдем тем же путем.
 Для начала потребуется отпаять средний вывод вторичной обмотки трансформатора (гибкая оплетка) от минусовой провод, а лучше не припаивая (если пломба позволяет) — перерезать на плате печатную дорожку, соединяющую его с минусовым проводом.
 Далее между срезом дорожки нужно будет впаять датчик тока (шунт), который соединит средний вывод обмотки с минусовым проводом.
Шунты лучше брать от неисправных (если найдете) стрелочных амперметров-вольтметров (цешек), либо от китайских стрелочных или цифровых приборов. Они выглядят примерно так. Кусочка длиной 1,5-2,0 см будет вполне достаточно.
 Можно, конечно, попробовать сделать так же, как я писал выше.  DWD  , то есть если путь от оплетки до общего провода достаточно длинный, то попробуйте использовать его как датчик тока, но я этого не сделал, получил плату другой конструкции, вот эта где красной стрелкой обозначены две проволочные перемычки, которые соединяли выходные косы с общим проводом, а между ними проходили печатные дорожки.
 Поэтому после удаления ненужных деталей с платы я сбросил эти перемычки и на их место впаял датчик тока из неисправной китайской «цепочки». 
 Далее впаял на место перемотанный дроссель, установил электролит и нагрузочный резистор. 
 Вот так выглядит кусок платы, где я отметил красной стрелкой установленный датчик тока (шунт) на месте проволочной перемычки.
 Затем необходимо подключить этот шунт отдельным проводом к ШИМ. Со стороны оплетки — 15-й ногой ШИМ через резистор 10 Ом, а 16-ю ножку ШИМ подключить к общему проводу. 
 С помощью резистора 10 Ом можно будет подобрать максимальный выходной ток нашего блока питания. На схеме  DWD  есть резистор на 30 Ом, но начнем пока с 10 Ом. Увеличение номинала этого резистора — увеличивает максимальный выходной ток БП.
 Как я уже говорил, выходное напряжение блока питания составляет около 40 вольт. Для этого я перемотал себе трансформатор, но в принципе можно и не перематывать, а повысить выходное напряжение другим способом, но для меня этот способ оказался более удобным. 
 
 Обо всем этом я расскажу чуть позже, а пока продолжим и приступим к установке необходимых дополнительных деталей на плату, чтобы у нас был работоспособный блок питания или зарядное устройство.
 Еще раз напомню, что если у вас не было конденсатора на плате между 4-й и 13-14 ножками ШИМ (как в моем случае), то желательно добавить его в схему. 
 Также потребуется установить два переменных резистора (3,3-47 кОм) для регулировки выходного напряжения (В) и тока (I) и подключить их к схеме ниже. Желательно, чтобы соединительные провода были как можно короче. 
 Ниже я привел только часть схемы, которая нам нужна — с такой схемой будет проще разобраться. 
 На схеме вновь установленные детали обозначены зеленым цветом.
Схема вновь установленных деталей.
 дам небольшое объяснение схемы; 
 — Самый верхний выпрямитель — дежурка. 
 — Номиналы переменных резисторов указаны как 3,3 и 10 кОм — они такие, какие были найдены. 
 — Номинал резистора R1 указан как 270 Ом — подбирается по требуемому ограничению тока. Начните с малого и у вас может получиться совсем другое значение, например, 27 Ом;
 Начните с малого и у вас может получиться совсем другое значение, например, 27 Ом; 
 — Конденсатор С3 я не помечал как вновь устанавливаемые детали в расчете на то, что он может присутствовать на плате; 
 — Оранжевой линией обозначены элементы, которые, возможно, придется выбрать или добавить в схему в процессе настройки БП.
 Далее разбираемся с оставшимся 12-вольтовым выпрямителем. 
 Проверяем, какое максимальное напряжение способен выдать наш блок питания. 
 Для этого временно отпаяйте от первой ножки ШИМ — резистор идущий на выход выпрямителя (по схеме выше на 24кОм), далее нужно включить блок в сеть, предварительно подключить любой сетевой провод на обрыв, в качестве предохранителя — обычная лампа накаливания 75-95 Вт. Блок питания в этом случае выдаст нам максимальное напряжение, на которое он способен.
Перед подключением блока питания к сети убедитесь, что электролитические конденсаторы в выходном выпрямителе заменены на более высоковольтные!
 Все дальнейшие включения БП производить только с лампой накаливания, это убережет БП от аварийных ситуаций, в случае допущенных ошибок. Лампа в этом случае просто загорится, а силовые транзисторы останутся целыми.
 Лампа в этом случае просто загорится, а силовые транзисторы останутся целыми.
 Далее нам нужно зафиксировать (ограничить) максимальное выходное напряжение нашего БП. 
 Для этого резистор 24 кОм (по схеме выше) с первой ножки ШИМ временно меняем на подстроечный, например 100 кОм, и выставляем на них максимальное необходимое нам напряжение. Желательно выставить его так, чтобы оно было меньше 10-15 процентов от максимального напряжения, которое способен выдать наш блок питания. Затем вместо подстроечного резистора впаяйте постоянную.
 Если вы планируете использовать этот БП в качестве зарядного устройства, то штатную диодную сборку, используемую в этом выпрямителе, можно оставить, так как ее обратное напряжение 40 вольт и она вполне подходит для зарядного устройства. 
 Тогда максимальное выходное напряжение будущего ЗУ нужно будет ограничить вышеописанным способом, в районе 15-16 вольт. Для 12-вольтового зарядного устройства этого вполне достаточно и увеличивать этот порог нет необходимости. 
 
 Если вы планируете использовать переделанный БП в качестве блока питания регулируемого блока, где выходное напряжение будет более 20 вольт, то данная сборка уже не подойдет. Его нужно будет заменить на более высоковольтный с соответствующим током нагрузки. 
 На своей плате поставил две сборки параллельно, на 16 ампер и 200 вольт. 
 При проектировании выпрямителя на таких сборках максимальное выходное напряжение будущего блока питания может быть от 16 до 30-32 вольт. Все зависит от модели блока питания. 
 Если при проверке БП на максимальное выходное напряжение, БП выдает напряжение меньше планового, а кому-то потребуется большее выходное напряжение (40-50 вольт, например), то вместо диода сборки необходимо будет собрать диодный мост, отпаять оплетку с ее места и оставить висеть в воздухе, а минусовую клемму диодного моста подключить на место припаянной оплетки.
Схема выпрямителя с диодным мостом.
 С диодным мостом выходное напряжение блока питания будет вдвое больше. Очень хороши для диодного моста диоды
 Очень хороши для диодного моста диоды 
 КД213 (с любой буквой), выходной ток с которыми может достигать до 10 ампер, КД2999А,Б (до 20 ампер) и КД2997А,Б (до 30 ампер). Лучше всего, конечно, последнее. 
 Все они выглядят вот так;
 В этом случае нужно будет продумать крепление диодов к радиатору и изоляцию их друг от друга. 
 Но я пошел другим путем — просто перемотал трансформатор и справился, как и говорил выше. две диодные сборки параллельно, благо место для этого было на плате. Этот путь оказался для меня более легким.
Перемотать трансформатор несложно и как это сделать — рассмотрим ниже.
Сначала выпаиваем из платы трансформатор и смотрим на плату, к каким выводам припаяны 12-вольтовые обмотки.
 В основном есть два типа. Такой как на фото. 
 Далее вам нужно будет разобрать трансформатор. Конечно, с более мелкими справиться будет проще, но и более крупные поддаются. 
 Для этого нужно очистить сердцевину от видимых остатков лака (клея), взять небольшую емкость, налить в нее воду, поставить туда трансформатор, поставить на плиту, довести до кипения и «сварить» нашу трансформатор на 20-30 минут.
 Для небольших трансформаторов этого вполне достаточно (может и меньше) и такая процедура абсолютно не повредит сердечник и обмотки трансформатора. 
 Затем, придерживая пинцетом (можно прямо в контейнере) сердечник трансформатора — острым ножом пытаемся отсоединить ферритовую перемычку от Ш-образного сердечника.
 Делается это достаточно легко, так как от такой процедуры лак размягчается. 
 Затем так же аккуратно пытаемся освободить рамку от Ш-образного сердечника. Это также довольно легко сделать.
Затем наматываем обмотки. Сначала идет половина первичной обмотки, в основном около 20 витков. Наматываем и запоминаем направление намотки. Второй конец этой обмотки можно не отпаивать от места ее соединения с другой половиной первички, если это не мешает дальнейшей работе с трансформатором.
 Потом наматываем все вторички. Обычно бывает сразу 4 витка обеих половинок 12-вольтовых обмоток, затем 3+3 витка 5-вольтовых обмоток. Все наматываем, отпаиваем от выводов и наматываем новую обмотку.
 Все наматываем, отпаиваем от выводов и наматываем новую обмотку. 
 Новая обмотка будет содержать 10+10 витков. Наматываем проводом диаметром 1,2 — 1,5 мм, либо набором более тонких проводов (легче наматывать) соответствующего сечения. 
 Припаиваем начало обмотки к одному из выводов, к которому была припаяна обмотка на 12 вольт, мотаем 10 витков, направление намотки значения не имеет, выводим отвод на «косу» и в ту же сторону как начали — мотаем еще 10 витков и конец припаиваем к оставшемуся выводу. 
 Затем изолируем вторичку и наматываем на нее вторую половину первички, которую мы наматывали ранее, в том же направлении, что она была намотана ранее. 
 Собираем трансформатор, впаиваем в плату и проверяем работу блока питания.
Если в процессе регулирования напряжения появятся какие-либо посторонние шумы, скрипы, трески, то для того, чтобы от них избавиться, вам потребуется подобрать RC-цепочку, обведенную оранжевым эллипсом ниже на рисунке.
 В некоторых случаях можно полностью убрать резистор и подобрать конденсатор, а в некоторых невозможно без резистора. Вы можете попробовать добавить конденсатор или ту же RC-цепочку между 3 и 15 контактами ШИМ.
 Вы можете попробовать добавить конденсатор или ту же RC-цепочку между 3 и 15 контактами ШИМ. 
 Если это не поможет, то необходимо установить дополнительные конденсаторы (обведены оранжевым), их номиналы примерно 0,01 мкФ. Если это не сильно поможет, то установите дополнительный резистор 4,7 кОм со второй ноги ШИМ на средний вывод регулятора напряжения (на схеме не показан).
 Тогда вам нужно будет нагрузить выход БП, например, автомобильной лампой на 60 ватт, и попробовать регулировать ток резистором «I». 
 Если предел регулировки тока мал, то нужно увеличить номинал резистора, который идет от шунта (10 Ом), и снова попытаться отрегулировать ток. 
 Не стоит ставить подстроечный вместо этого резистора, менять его номинал, только установкой другого резистора с большим или меньшим номиналом.
 Может случиться так, что при увеличении тока загорится лампа накаливания в цепи сетевого провода. Затем нужно уменьшить ток, отключить блок питания и вернуть номинал резистора к прежнему значению.
Также для регуляторов напряжения и тока лучше всего попробовать приобрести регуляторы СП5-35, которые идут в комплекте с проводом и жесткими выводами.
 Это аналог многооборотных резисторов (всего полтора витка), ось которых совмещена с плавным и грубым регулятором. Регулируется сначала «Плавно», затем по достижении предела начинает регулироваться «Грубо». 
 Регулировка такими резисторами очень удобная, быстрая и точная, намного лучше многооборотной. Но если вы не можете их достать, то приобретите обычные многооборотные, например;
Ну вроде бы я рассказал вам все, что планировал привести по поводу переделки блока питания компьютера, и надеюсь, что все понятно и доходчиво.
Если у кого-то есть вопросы по конструкции блока питания, задавайте их на форуме.
Удачи с дизайном!
 Многие люди собирают различные электронные конструкции, и иногда для их использования требуется мощный источник питания. Сегодня расскажу как с выходной мощностью 250 ватт, и возможностью регулировки напряжения от 8 до 16 вольт на выходе, от АТХ модели FA-5-2.
Преимуществом этого блока питания является защита по выходной мощности (т.е. от короткого замыкания) и защита по напряжению.
Переделка блока АТХ будет состоять из нескольких этапов
1. Сначала припаиваем провода, оставив только серый, черный, желтый. Кстати, для включения этого блока нужно замкнуть зеленый провод на массу (как и в большинстве блоков АТХ), а вот серый провод.
2. Выпаиваем части из схемы, которые в цепях +3,3в, -5в, -12в (+5 вольт пока не трогаем). Что удалить показано красным, а что переделать синим на схеме:
3. Далее пропаиваем (удаляем) цепь +5 вольт, заменяем диодную сборку в цепи 12в на С30Д40С (взято из цепи 5в).
Ставим подстроечник и переменный резистор со встроенным выключателем как показано на схеме:
То есть вот так:
 Теперь включаем сеть 220в и закорачиваем серый провод на землю, предварительно поставив подстроечный резистор в среднее положение, а переменный резистор в положение, при котором он будет иметь наименьшее сопротивление. Выходное напряжение должно быть около 8 вольт, увеличивая сопротивление переменного резистора, напряжение будет увеличиваться. Но не торопитесь повышать напряжение, так как защиты по напряжению у нас пока нет.
 Выходное напряжение должно быть около 8 вольт, увеличивая сопротивление переменного резистора, напряжение будет увеличиваться. Но не торопитесь повышать напряжение, так как защиты по напряжению у нас пока нет.
4. Делаем защиту по мощности и напряжению. Добавьте два подстроечных резистора:
5. Индикаторная панель. Добавьте пару транзисторов, несколько резисторов и три светодиода:
Зеленый светодиод загорается при подключении к сети, желтый — при наличии напряжения на выходных клеммах, красный — при срабатывании защиты.
Вы также можете интегрировать вольтамперметр.
Настройка защиты по напряжению в блоке питания
 Настройка защиты по напряжению выполняется следующим образом: резистор R4 подкручиваем в сторону подключения массы, выставляем R3 на максимум (большее сопротивление), затем вращаем R2 для достижения нужного нам напряжения — 16 вольт, но ставим на 0,2 вольта больше — 16,2 вольта, медленно поворачиваем R4 до срабатывания защиты, выключаем блок, немного уменьшаем сопротивление R2, включаем блок и увеличиваем сопротивление R2 до на выходе 16 вольт. Если во время последней операции защита сработала, то вы набегаете поворотом R4 и вам придется все повторять заново. После настройки защиты лабораторный блок полностью готов к работе.
 Если во время последней операции защита сработала, то вы набегаете поворотом R4 и вам придется все повторять заново. После настройки защиты лабораторный блок полностью готов к работе.
За последний месяц я сделал уже три таких блока, каждый мне обошелся примерно в 500 рублей (это вместе с вольтамперметром, который я собирал отдельно за 150 рублей). А один блок питания, в качестве зарядного устройства для машинного аккумулятора, продал за 2100 рублей, так что уже в плюсе 🙂
С вами был Артем Пономарев (stalker68), до скорых встреч на страницах Технообзора!
 
 Как сделать полноценный блок питания с диапазоном самостоятельно регулируемого напряжения 2,5-24 вольта, очень просто, может повторить каждый, не имея за плечами никакого радиолюбительского опыта.
 Сделаем из старого компьютера блок питания, ТХ или АТХ без разницы, благо за годы Эпохи ПК в каждом доме уже скопилось достаточное количество старого компьютерного железа и блок питания наверное тоже там, так себестоимость самоделки будет незначительна, а у некоторых мастеров равна нулю рублей.
  Приобрел данный блок АТ на переделку.  
Чем мощнее БП, тем лучше результат, мой донор всего 250Вт при 10 ампер по шине +12в, но по факту с нагрузкой всего 4 А он уже не справляется , происходит полное падение выходного напряжения.
  Посмотрите, что написано на корпусе.  
Поэтому смотрите сами, какой ток вы планируете получать от вашего регулируемого блока питания, и закладывайте сразу такой донорский потенциал.
 Вариантов доработки штатного блока питания компьютера много, но все они основаны на изменении обвязки микросхемы — TL494CN (ее аналоги DBL494, КА7500, IR3M02, A494, MV3759, M1114EU, МPC494C и т.д. .). 
Рис. №0 Распиновка микросхемы TL494CN и аналоги.
  Давайте посмотрим некоторые варианты  исполнения схем питания компьютера, возможно один из них будет вашим и разобраться со жгутом станет намного проще.
  Схема №1.  
  Приступим к работе.  
 Для начала нужно разобрать корпус БП, открутить четыре болта, снять крышку и заглянуть внутрь. 
Ищем на плате микросхему из списка выше, если таковой нет, то можно поискать вариант в интернете для своей ИМС.
 В моем случае на плате была обнаружена микросхема КА7500, а значит можно приступать к изучению обвязки и расположения ненужных нам деталей, которые необходимо снять. 
Для удобства работы сначала полностью откручиваем всю плату и вынимаем ее из корпуса.
На фото разъем питания 220в.
 Отсоединяем питание и вентилятор, припаиваем или откусываем выходные провода, чтобы они не мешали нашему пониманию схемы, оставим только нужные, один желтый (+12в), черный (общий) и зеленый * (начало ВКЛ.), если он есть. 
 В моей АТ колодке нет зеленого провода, поэтому при включении в розетку заводится сразу. Если блок АТХ, то у него должен быть зеленый провод, его нужно припаять к «общему», а если вы хотите сделать на корпусе отдельную кнопку включения, то просто поставьте выключатель в разрыв этого провода.
 Если блок АТХ, то у него должен быть зеленый провод, его нужно припаять к «общему», а если вы хотите сделать на корпусе отдельную кнопку включения, то просто поставьте выключатель в разрыв этого провода.
Теперь нужно посмотреть сколько вольт стоят выходные большие конденсаторы, если на них написано меньше 30в, то нужно заменить на аналогичные, только с рабочим напряжением не менее 30 вольт.
На фото — черные конденсаторы как замена синим.
Это сделано потому, что наш модифицированный блок будет выдавать не +12 вольт, а до +24 вольт, и без замены конденсаторы просто взорвутся при первом тесте на 24в, через несколько минут работы. При подборе нового электролита не рекомендуется уменьшать емкость, всегда рекомендуется ее увеличивать.
  Самая важная часть работы.  
 Удаляем все лишнее в жгуте IC494, и впаиваем другие номиналы деталей, чтобы получился вот такой жгут (рис. №1). 
  Рис. №1 Изменение обвязки микросхемы IC 494 (схема доработки).
 №1 Изменение обвязки микросхемы IC 494 (схема доработки). 
 Нам понадобятся только эти ножки микросхемы №1, 2, 3, 4, 15 и 16, на остальные не обращаем внимания. 
Рис. №2 Вариант доработки на примере схемы №1
 Расшифровка обозначений. 
Нужно сделать примерно так , находим ножку №1 (где точка на корпусе) микросхемы и изучаем что к ней подключено, все цепи нужно снять, отключить. В зависимости от того, как будут располагаться дорожки в вашей конкретной модификации платы и спаяны детали, выбирается оптимальный вариант ревизии, это может быть пайка и поднятие одной ножки детали (разрыв цепи) или же проще будет разрезать отследить ножом. Определившись с планом действий, начинаем процесс доработки по схеме доработки.
На фото — замена резисторов на нужный номинал.
На фото — подняв ножки ненужных деталей, разрываем цепи.
 
  Некоторые резисторы, которые уже впаяны в схему обвязки, могут подойти без их замены, например, нам нужно поставить резистор на R=2,7к, подключенный к «общему», а там уже R=3к, подключенный к «общий», нас это вполне устраивает и мы оставляем его там без изменений (пример на рис. №2, зеленые резисторы не меняем). 
На картинке
— обрезаны дорожки и добавлены новые перемычки, старые номиналы запишите маркером, возможно нужно будет восстановить все обратно.
Итак, просматриваем и переделываем все схемы на шести ножках микросхемы.
Это был самый сложный момент в переделке.
  Производим регуляторы напряжения и тока.  
 Берем переменные резисторы на 22к (регулятор напряжения) и 330Ом (регулятор тока), припаиваем к ним два провода 15см, остальные концы припаиваем к плате согласно схеме (рис. №1). Установить на переднюю панель.
  Контроль напряжения и тока.  
 Для контроля нам понадобится вольтметр (0-30в) и амперметр (0-6А). 
Данные приборы можно купить в китайских интернет магазинах по лучшей цене, мой вольтметр обошелся мне всего в 60 рублей с доставкой. (Вольтметр:)
Амперметр использовал родной, из старых запасов СССР.
ВАЖНО — внутри прибора есть Резистор Тока (Датчик Тока), который нам нужен по схеме (Рис. №1), поэтому, если вы используете амперметр, то вам не нужно устанавливать дополнительный Токовый резистор, нужно ставить без амперметра. Обычно R Ток делается самодельным, провод Д=0,5-0,6 мм наматывается на 2-ваттное сопротивление МЛТ, виток к витку на всю длину, концы припаиваются к выводам сопротивления, и все.
  Каждый будет делать корпус устройства под себя.  
 Можно оставить полностью металлическим, вырезав отверстия для регуляторов и управляющих устройств. Я использовал планки из ламината, которые легче сверлить и пилить.
 Я использовал планки из ламината, которые легче сверлить и пилить.
Изменение существующего подключения — Ergon Energy
Вам может понадобиться переместить подключение к сети, когда вы вносите изменения в свое помещение, например, делаете ремонт. Или вам может понадобиться обновить блок питания. В рамках этого процесса нам потребуется заключить с вами договор о подключении.
Вот шаги, которые нужно предпринять.
1. Начало работы
Для начала лучше всего поговорить с электриком, который выполнит необходимые работы на вашем месте. Ваш подрядчик по электроснабжению может предоставить техническую информацию об изменениях, которые вам необходимо внести в существующее подключение, а также может подать заявку на подключение от вашего имени.
 Если вам нужна дополнительная информация перед подачей заявки, вы можете  сделать запрос  через самообслуживание клиентов. Вы получите электронное письмо с подтверждением, в котором будет указан ваш ссылочный номер, и мы оценим/ответим на ваш запрос  в течение 20 рабочих дней  .
Заявление о подключении — Запросить сейчас
2. Отправьте заявку на подключение
Чтобы внести изменения в существующее сетевое подключение, вам необходимо подать заявку и принять наше предложение, чтобы заключить с нами новый договор о подключении.
Поскольку требуется техническая информация, некоторые подрядчики по электроснабжению могут предложить вам подать заявку через нашу Портал партнеров по электротехнике . В противном случае вы или кто-либо от вашего имени может подать заявку через самообслуживание клиентов.
В некоторых случаях существует возможность ускоренного рассмотрения (или ускорения) обработки вашей заявки. Подробнее читайте в шаге 3.
Когда мы получим вашу заявку, мы проверим, является ли услуга подключения, которую вы хотите, базовой или договорной. Если вы модернизируете свое соединение, мы также проверим, доступен ли необходимый источник питания из нашей сети в вашем месте.
  Обратите внимание:  Лицо, подающее заявку, обычно является лицом, с которым мы связываемся в процессе подключения.
3. Примите наше предложение о подключении
Тот, кто подаст ваше заявление, также должен будет принять наше предложение о подключении.
Мы хотим помочь вам быстро и легко изменить подключение для удовлетворения ваших потребностей в энергии. Большинству наших клиентов требуется только базовая услуга подключения.
Базовое подключение
Если ваш тип подключения является базовым, его можно ускорить при подаче онлайн-заявки. Просто отметьте поле «Ускорить заявку», и ваш договор на подключение будет автоматически создан на условиях нашего типового постоянного предложения.
Если ваша заявка не будет ускорена, мы сделаем базовое предложение о подключении в течение 10 рабочих дней (или в другую дату, согласованную с вами). У вас будет 45 рабочих дней , чтобы принять наше предложение. Ваш договор на подключение вступает в силу, когда предложение принято.
 Если вы хотите договориться об условиях вашего договора на подключение, вы можете сделать это через договорное подключение.
Договорное подключение
Если ваш тип услуги подключения не является базовым или вы хотите договориться об условиях договора на подключение, то оно классифицируется как договорное. Выбор переговоров повлечет за собой дополнительные расходы .
Мы свяжемся с лицом, подавшим заявку, для обсуждения условий вашего договора на подключение. Любые дополнительные расходы, возможно, придется принять в это время.
Мы постараемся сделать согласованное предложение о подключении в течение 65 рабочих дней после подачи вашей заявки. У вас будет 20 рабочих дней , чтобы принять предложение. Ваш договор на подключение вступает в силу, когда предложение принято.
Живете в отдаленном районе? Все заявки на изменение существующего подключения, подаваемые в изолированных сообществах, необходимо будет изучить, прежде чем можно будет определить, будут ли они базовыми или согласованными.
Узнайте больше о типах услуг подключения, предложениях и контрактах в разделе часто задаваемых вопросов и дополнительной информации ниже.
4. Подтвердите своего продавца электроэнергии
Вам нужно будет сообщить своему подрядчику по электроснабжению, кого вы используете в качестве продавца электроэнергии. Ваш подрядчик по электроснабжению заполнит Запрос на электромонтажные работы (EWR), чтобы предоставить нам эту и другую информацию о вашем подключении.
 EWR также уведомит вашего продавца электроэнергии о вашем запросе на изменение подключения. Затем ваш продавец электроэнергии может связаться с вами, чтобы обсудить любые соответствующие сборы за измерение и другие расходы, а также при необходимости обновить вашу учетную запись (например, если вы запрашиваете модернизацию вашего источника питания, где требуются новые измерения). Как только это будет сделано, ваш продавец электроэнергии отправит нам заказ на обслуживание с просьбой изменить подключение.
Если вы живете в изолированном районе, вашим розничным продавцом электроэнергии будет Ergon Retail.
5. Мы меняем ваше подключение
После получения всех форм, подписания договора о подключении и принятия любых сборов и сборов мы посетим ваш объект для завершения работы. Мы должны сделать это в установленные сроки (если только нам не придется изменить нашу сеть, чтобы подключить вас).
Обратите внимание: Во время нашего визита нам потребуется доступ к точке подключения линии обслуживания и вашему счетчику.
Чтобы легко распечатать сводку этого процесса подключения, ознакомьтесь с нашим контрольным списком «Изменение существующего подключения» (PDF, 235,0 КБ).
Сколько времени это займет?
Для вашего договора на подключение
Для заключения вашего договора на подключение мы сделаем предложение о подключении в следующие сроки.
| Базовое предложение о подключении (ускоренное) | Если вы ускорили (или ускорили) свое заявление о подключении, ваш контракт на подключение вступит в силу после подачи вашего заявления.  | 
| Базовое предложение о подключении (без ускоренной процедуры) | Если вы не ускорили рассмотрение заявки на подключение, мы сделаем предложение о подключении в течение 10 рабочих дней . У вас будет 45 рабочих дней , чтобы принять его. | 
| Согласованное предложение о подключении | Мы свяжемся с вами в течение 10 рабочих дней , чтобы сообщить, что мы предоставим вам согласованное предложение о подключении. Мы предоставим это предложение в течение 65 рабочих дней . У вас будет 20 рабочих дней , чтобы принять его. | 
Обратите внимание: Если вы запросите информацию по почте, это займет больше времени.
Для изменения подключения
 Для завершения работы нам нужен сервисный заказ от вашего поставщика электроэнергии и EWR от вашего подрядчика по электроснабжению. Затем мы внесем изменения в ваше подключение в указанные ниже сроки (если только нам не придется изменить нашу сеть, чтобы подключить вас).
Специалисту по счетчикам может также потребоваться посетить ваше помещение для установки/замены счетчика электроэнергии. Ваш продавец электроэнергии сообщит вам сроки изменения подключения, включая любые работы по учету.
| CBD or Urban | Within 5 – 10 business days* | 
| Rural | Within 10 business days | 
| Isolated | Within 30 business days | 
*Some areas may appear to быть центральным или городским, но они могут быть классифицированы как сельские в нашей сети. В этих случаях мы завершим подключение в течение 10 рабочих дней.
Проверьте ход выполнения вашей заявки на подключение в Отслеживание заказов на обслуживание.
Сколько это будет стоить?
Плата за услуги подключения
 Сборы и платежи будут зависеть от типа услуги подключения, на которую вы подаете заявку, и от того, необходимы ли какие-либо работы в электросети для изменения подключения.
Наиболее распространенными услугами по изменению существующего подключения являются расширение линии обслуживания или перемещение точки подключения. Плата* за эти услуги варьируется в зависимости от местоположения вашего помещения и количества посещений объекта, необходимых нам для внесения изменений в подключение.
* Плата за расширение линии обслуживания и перемещение точки привязки зависит от типа используемого фидера.
Если для вашего заявления на изменение подключения требуются какие-либо сетевые платежи, оценка этих расходов будет включена в ваше предложение о подключении для вашего утверждения. Ознакомьтесь с последними прайс-листами на нашей веб-странице, посвященной оплате подключений.
В рамках оговоренного предложения о подключении могут взиматься другие сборы. Например, плата за подачу заявки, плата за расширение сети или взнос в капитал.
 Все наши платежи за подключение были одобрены Австралийским органом по регулированию энергетики.
Плата за счетчики
За внесение изменений в счетчики электроэнергии в вашем помещении может взиматься плата. В ваше предложение о подключении будет включена оценка диапазона платы за измерение. Сумма, фактически взимаемая с вас вашим розничным продавцом электроэнергии, может отличаться и находиться за пределами этого диапазона.
Подробнее о плате за счетчики .
Часто задаваемые вопросы и дополнительная литература
Если я не готов подать заявку, могу ли я просто сделать запрос?
Да, вы можете сделать предварительный запрос на изменение подключения. Мы ответим в течение пяти рабочих дней или в другую согласованную с вами дату.
Вы можете:
- Отправить онлайн-запрос через самообслуживание клиентов или
- Загрузить форму запроса на подключение к сети (PDF 595,2 КБ) и вернуть нам заполненную форму.
Я не хочу использовать онлайн-форму. У вас есть форма, которую я могу распечатать?
Да, у нас есть PDF-версии нашей формы запроса на подключение и формы заявки, которые вы можете загрузить и распечатать:
- Форма запроса на подключение к сети (PDF 595,2 КБ)
- Форма заявки на подключение к сети (PDF 1,5 МБ)
 Вы также можете позвонить нам по телефону 13 74 66, чтобы подать заявку на подключение.
Что делать, если я меняю только счетчик или тариф?
Вам не нужен договор на подключение. Эти изменения можно согласовать непосредственно с вашим подрядчиком по электроснабжению.
Какая информация мне нужна для подачи заявки на подключение?
Вам необходимо знать следующее:
- Ваши контактные данные
- Подробная информация об адресе помещения (включая номер вашего участка и номер плана, как указано в уведомлении о тарифах вашего муниципалитета)
- Подробная информация об оборудовании в вашем помещении (например, воды и т. д.)
- Сколько фаз вам нужно
- Ампер на фазу
- Детали насосов или небытового оборудования (если применимо)
- Электроснабжение подземное или воздушное:
- Если воздушное, есть ли уже подключенные дома с обеих сторон помещения?
- Если под землей, есть ли на границе помещения зеленые столбы (башенки)?
Как узнать, нахожусь ли я в изолированном сообществе?
 Некоторые районы Квинсленда слишком удалены, чтобы подключиться к национальной электросети. Эти сообщества питаются от изолированных электростанций. Вы можете получить дополнительную информацию на нашей веб-странице «Изолированные и удаленные электростанции».
 Эти сообщества питаются от изолированных электростанций. Вы можете получить дополнительную информацию на нашей веб-странице «Изолированные и удаленные электростанции».
The areas in our isolated communities are:
- Aurukun
- Bamaga
- Bedourie
- Birdsville
- Boulia
- Burketown
- Camooweal
- Coen
- Doomadgee
- Jundah
- Kowanyama
- Lockhart River
- Мапун
- Остров Морнингтон
- Напранум
- Остров Палм
- Пормпурао
- Остров Четверг и окружающие острова
- Windorah
Если вы не уверены, живете ли вы в изолированном сообществе, позвоните нам по телефону 13 74 66, и мы сможем вам помочь.
Что такое карточный счетчик и как им пользоваться?
 Некоторые потребители, проживающие в отдаленных населенных пунктах в Квинсленде, используют карты питания для пополнения своего счетчика электроэнергии. Это так называемые счетчики с карточным управлением. Карты можно использовать повторно, и их можно пополнить в местных магазинах по продаже карт питания. Это означает, что вы не получаете счета за электроэнергию.
 Это так называемые счетчики с карточным управлением. Карты можно использовать повторно, и их можно пополнить в местных магазинах по продаже карт питания. Это означает, что вы не получаете счета за электроэнергию.
Дополнительную информацию о картах питания и о том, как использовать счетчики, работающие от карт, можно найти на веб-сайте Ergon Retail.
Что такое базовая услуга подключения?
Для большинства приложений предусмотрена базовая служба подключения. Здесь услуги подключения, необходимые для вашего нового подключения, относительно просты и прямолинейны и включают в себя небольшие изменения в нашей сети или вообще не требуют их.
Основные услуги по подключению, доступные в связи с перемещением источника питания, представлены в таблице ниже.
| Базовое подключение | Доступность базового подключения | |
|---|---|---|
| Нагрузка 7 линией SWER) присутствует для подключения дополнительной фазы для нагрузок до 80 ампер на фазу.  | ||
| Нагрузка 8 | Переход с однофазного на 3-фазный | Эта базовая услуга подключения доступна при наличии доступной линии (которая не питается линией SWER) для подключения дополнительных фаз для нагрузок до 80 ампер на фазу. | 
| Нагрузка 9 | Переход с однофазного на трехфазный | Эта базовая услуга подключения доступна при наличии доступной линии (которая не питается линией SWER) для подключения дополнительных фаз для нагрузок до 80 ампер. на фазу. | 
| Нагрузка 10 | Переход с 3-х или 2-х фазных на однофазные | Эта базовая услуга подключения доступна при наличии доступной линии (которая не питается линией SWER) для подключения до 80 ампер на фазу. | 
| Нагрузка 11 | Переход с 3-фазного на 2-фазный | Эта базовая услуга подключения доступна при наличии доступной линии (которая не питается линией SWER) для подключения до 80 ампер на фазу.  | 
| Нагрузка 12 | Перемещение точки подключения | Эта базовая услуга подключения включает в себя перемещение точки подключения, где: точка не снабжается линией SWER | 
| Нагрузка 13 | Модернизация старых линий обслуживания | Эта базовая услуга подключения доступна, если: 
 | 
Более подробная информация об основных услугах подключения приведена в наших таблицах к нашим типовым постоянным предложениям (см. Предложения подключения ниже). Если вы ищете что-то отличное от того, что указано в этой таблице, ваш запрос может рассматриваться как согласованная услуга подключения.
Что означает ускоренный?
Если ваше новое подключение классифицируется как базовая услуга подключения, вы или ваш подрядчик можете «ускорить» его в онлайн-заявке. Это называется «ускоренной» заявкой.
Это просто означает, что вы запрашиваете ускорение во время подачи заявки, при условии, что мы удовлетворены тем, что услуга подключения, на которую вы подаете заявку, является базовой услугой подключения, и что вы указываете, что условия типового постоянного предложения приемлемы. тебе. Если это происходит, то договор формируется при подаче заявления.
 Для этого просто установите флажок «Ускорить заявку» в конце заявки на онлайн-подключение.
Если вы не отметите поле «Ускорить заявку», мы предложим базовое подключение в течение 10 рабочих дней (или в другую дату, согласованную с вами). У вас будет 45 рабочих дней, чтобы принять его. Ваш договор на подключение вступает в силу, когда предложение принято.
Что такое договорная услуга подключения?
Услуга согласованного подключения необходима, если:
- Электропитание от нашей сети недоступно в вашем районе
- Для изменения подключения требуется изменение сети
- Максимальная мощность подключения превышает 80 ампер на фазу
- Ваше новое подключение не классифицируется как базовая услуга подключения
- Ваше новое подключение классифицируется как базовая услуга подключения, но вы решили обсудить с нами условия вашего договора о подключении.
Возможные сборы
 Обратите внимание, что с вас может взиматься плата за согласованную услугу подключения, чтобы покрыть наши расходы, связанные с рассмотрением вашего заявления, выполнением согласованного процесса подключения и предоставлением согласованного предложения о подключении. Сюда также могут входить сборы от других поставщиков сетевых услуг и стоимость осмотра вашего помещения (при необходимости). Подробнее о плате за подключение и сборах.
 Сюда также могут входить сборы от других поставщиков сетевых услуг и стоимость осмотра вашего помещения (при необходимости). Подробнее о плате за подключение и сборах.
Стандартные услуги подключения
Хотя законы об энергетике предусматривают стандартные услуги подключения, в настоящее время у нас нет стандартных услуг подключения.
Дополнительная информация о предложениях по подключению
Когда вы или ваш подрядчик по электроснабжению отправляете заявку на подключение через наши онлайн-сервисы, она немедленно оценивается, чтобы определить, относится ли она к базовой или договорной услуге подключения.
Затем мы сделаем базовое или согласованное предложение о подключении в установленные сроки, чтобы вы могли его принять.
Базовое предложение по подключению, ускоренное
 Если ваш тип услуги подключения является «базовым», вы или ваш подрядчик можете «ускорить» его (или ускорить) в онлайн-заявке. Просто отметьте поле «Ускорить заявку», и ваш контракт на подключение вступит в силу, когда ваша заявка будет отправлена.
Базовое предложение по подключению, не ускоренное
Если ваш тип услуги по подключению «базовый», но вы не ускорите рассмотрение заявки, мы сделаем базовое предложение по подключению в течение 10 рабочих дней (или в другую согласованную с вами дату). У вас будет 45 рабочих дней, чтобы принять его.
Основные услуги по подключению, которые мы предлагаем, перечислены в Постоянном предложении модели для измеряемой нагрузки (PDF 891,3 КБ) .
Согласованное предложение о подключении
Если ваш тип услуги подключения не является базовым или вы решили обсудить условия вашего договора на подключение, то он классифицируется как «согласованный».
 Мы свяжемся с вами или вашим подрядчиком по электроснабжению, чтобы обсудить условия вашего договора на подключение и любые дополнительные сборы. Обычно мы делаем согласованное предложение о подключении в течение 65 рабочих дней. У вас будет 20 рабочих дней, чтобы принять его. Ваш договор на подключение вступает в силу, когда предложение принято.
Что произойдет, если я отклоню ваше предложение о подключении?
Если вы откажетесь принять предложение о подключении или не вернете подписанное предложение о подключении в установленный срок, срок действия нашего предложения о подключении истечет.
Если вы все еще хотите новое подключение, вам нужно будет подать новое заявление на подключение и пройти весь процесс заново (включая повторную оплату любых сборов).
Дополнительная информация о договорах на подключение
Ваш договор на подключение будет на условиях вашего принятого предложения о подключении. Это называется договором об установлении соединения.
Основные подключения
Для основных услуг подключения эти условия перечислены в приложении к нашему Постоянному предложению модели для измеряемой нагрузки (PDF 891,3 КБ) .
Мы сделаем базовое предложение по подключению, где:
- Доступно питание (т. е. имеется линия требуемого напряжения с достаточной мощностью для предлагаемого подключения) от установления линии обслуживания, то есть все, что больше, чем создание линии обслуживания, должно быть согласовано)
-  Максимальная мощность подключения составляет 80 ампер на фазу. 
Договорные подключения
Для договорных услуг подключения мы обсудим с вами условия вашего договора на подключение. Вот пример того, как будет выглядеть ваш согласованный договор на подключение (PDF 451,3 кб).
Дополнительная информация о текущих договорах на подключение к сети
После того, как вы приняли предложение о подключении и заключили договор об установлении подключения, автоматически вступает в силу другой договор на ваши текущие услуги по подключению.
Если вы специально не договорились об условиях этого другого договора, он будет действовать на условиях соответствующего договора ниже (в зависимости от того, есть ли у вас счетчик, работающий по карте или нет):
- Договор условного стандартного подключения (PDF 316.0) kb)
- Стандартный договор на подключение: счетчики, работающие по карте (PDF 280.0 kb)
Что такое сервисная линия?
 Линия обслуживания — это провод, идущий от нашей сети прямо к вашей собственности и соединяющий электричество с вашим помещением. Стандартная воздушная линия обслуживания может проходить до 20 м внутри вашего помещения, в то время как стандартная подземная линия обслуживания может проходить до 7 м внутри вашего помещения.
 Стандартная воздушная линия обслуживания может проходить до 20 м внутри вашего помещения, в то время как стандартная подземная линия обслуживания может проходить до 7 м внутри вашего помещения.
Стандартные линии обслуживания предоставляются бесплатно.
Что такое капитальные вложения?
Капитальный взнос — это плата, которую вы будете платить за некоторые виды изменений в сети, если нам нужно изменить нашу сеть для вашего подключения.
Капитальный взнос на расширение сети может применяться для соединений, которые превышают объем типичного соединения, например, когда линия обслуживания длиннее стандартной линии обслуживания.
Капитальный взнос для других изменений в сети может также применяться, если новое подключение или изменение подключения превышает порог платы за изменение сети, установленный в настоящее время на уровне:
- 10 кВА на линиях SWER
-  Максимальная мощность 80 ампер при трехфазном низковольтном питании нашей основной сети (линии без SWER). 
В этих обстоятельствах любые капиталовложения будут рассчитываться по формуле, изложенной в разделе 4.3.3 нашей Политики подключения (PDF 680,0 КБ).
Что такое Глава 5А?
Глава 5A Национальных правил электроснабжения устанавливает процесс для большинства наших клиентов:
- Создать новое подключение к нашей сети распределения электроэнергии
- Изменить существующее подключение к нашей сети распределения электроэнергии.
Услуги, которые мы для них предоставляем, называются услугами подключения. Как правило, они включают в себя проектирование, строительство и ввод в действие объектов подключения, а также любые необходимые изменения в нашей сети.
Что такое оспариваемые услуги?
Некоторые услуги открыты для конкуренции и могут предоставляться другими лицами, помимо нас. К ним относятся:
- Замеры типов 1-4 (см. нашу веб-страницу Конкурсные измерения )
-  Некоторые работы по подразделению (см. нашу веб-страницу разработчиков   ). нашу веб-страницу разработчиков   ).
Каковы мои права и обязанности?
Прочитайте о законах об энергетике, в которых излагаются ваши права и обязанности, о том, как подать жалобу, о процедурах разрешения споров и об омбудсмене по энергетике Квинсленда, на нашей веб-странице , посвященной правам и обязанностям клиентов .
Каковы обязанности Ergon Energy?
Как поставщик услуг распределительной сети мы должны сделать ряд вещей, в том числе:
- Поддержание безопасности и надежности сети для обеспечения адекватного, экономичного, надежного и безопасного подключения и поставки электроэнергии нашим клиентам.
- Подключение новых клиентов
- Расширение и модернизация сети для обеспечения роста и расширения
- Обслуживание уличного освещения для органов местного самоуправления
- Сбор данных учета для розничных продавцов электроэнергии.
 Узнайте больше на нашей веб-странице  Обязанности  .
Строите или ремонтируете свой дом?Вы также можете прочитать наши часто задаваемые вопросы о соединениях для получения более общей информации.
Если вы строите новый дом, это идеальное время, чтобы убедиться, что он предназначен для экономии ваших денег и энергии. Проекты энергоэффективных зданий могут стоить немного или не дороже, чем стандартные проекты, но они обеспечат вам постоянную экономию на долгие годы.
Не менее важно убедиться, что вы подключаетесь к наиболее подходящим тарифам на электроэнергию. Ознакомьтесь с брошюрой «Разумный выбор энергии» (PDF 27,6 КБ) для вашего нового дома, где вы найдете советы по выбору техники и тарифов, а также в нашей брошюре «Дом с чувством энергии» (PDF, 4,9 КБ) , где вы найдете множество информации о простых вариантах выбора, которые помогут вам сделать свой новый дом домой в лучшем виде.
Обзор конструкции блока питания
Главная страница Целостность питания Обзор конструкции источника питания
Марк Харрис
 | Создано: 12 июля 2021 г.  |   Обновлено: 24 ноября 2021 г.
  |   Обновлено: 24 ноября 2021 г. 
Источники питания являются важным элементом для всего электронного оборудования, независимо от того, используют ли они батареи, сеть или любой другой источник питания для питания своих электронных схем. Поэтому очень важно правильно спроектировать блок питания. Любые ошибки и блок питания могут подавать неправильное напряжение или быть не в состоянии обеспечить требуемый ток. Он может генерировать слишком много шума, который влияет на его собственные цепи близлежащего оборудования. Он может даже выйти из строя таким образом, что это может привести к возникновению опасной ситуации, будь то поражение электрическим током или неконтролируемый пожар. Список потенциальных проблем из-за неправильного проектирования можно продолжить.
Рекомендации по проектированию блока питания
 Для блоков питания, подключенных к сети переменного тока или другим шумным источникам энергии, входная фильтрация необходима для минимизации влияния переходных процессов и шума на входе, влияющих на выход блока питания. Требуемая фильтрация будет зависеть от характера входа переменного тока, других устройств, подключенных к этому источнику питания, и чувствительности схемы, подключенной к выходу. Например, источники питания переменного тока в промышленных средах, где присутствуют сильноточные схемы переключения, обычно имеют значительные скачки напряжения, которые могут повредить незащищенный источник питания.
 Требуемая фильтрация будет зависеть от характера входа переменного тока, других устройств, подключенных к этому источнику питания, и чувствительности схемы, подключенной к выходу. Например, источники питания переменного тока в промышленных средах, где присутствуют сильноточные схемы переключения, обычно имеют значительные скачки напряжения, которые могут повредить незащищенный источник питания.
Для источников питания переменного тока, основанных на традиционной технологии трансформаторов и выпрямителей, следует предусмотреть защиту от перенапряжения на выходе источника питания, чтобы предотвратить косвенное повреждение подключенных цепей при любых неисправностях выпрямления.
 Управление температурным режимом печатной платы является важным фактором. Источники питания могут генерировать высокие локальные температуры, которые необходимо эффективно рассеивать. Эта проблема особенно актуальна для линейных стабилизаторов со значительно более высокими потерями мощности, чем эквивалентная схема импульсного источника питания. Область печатной платы вокруг блока питания потенциально может быть подвержена тепловым искажениям из-за изменений температуры, вызывающих физическое перемещение и влияющих на монтаж компонентов в этой области. Некоторые детали, такие как конденсаторы и герметизированные интегральные схемы, могут быть чувствительны к такому движению, что приводит к растрескиванию материалов и проводов.
 Область печатной платы вокруг блока питания потенциально может быть подвержена тепловым искажениям из-за изменений температуры, вызывающих физическое перемещение и влияющих на монтаж компонентов в этой области. Некоторые детали, такие как конденсаторы и герметизированные интегральные схемы, могут быть чувствительны к такому движению, что приводит к растрескиванию материалов и проводов.
Для импульсных источников питания расчет оптимальной рабочей частоты требует компромисса между производительностью, эффективностью, стоимостью и физическим размером. Как правило, чем ниже частота, тем выше эффективность, а чем выше частота, тем лучше стоимость и размер. Тем не менее, компоненты, необходимые для фильтрации, имеют тенденцию доминировать над этими факторами, поэтому правильная разработка фильтра должна быть сделана до того, как переходить к разработке схемы переключения.
youtube.com/embed/Kv5zBqRS_98″ title=»YouTube video player»>Руководство по проектированию источника питания
Разработка сложных источников питания требует использования инструмента моделирования, такого как SPICE. Ручные пересчеты для различных вариантов конструкции и выбора компонентов будут занимать слишком много времени и нести слишком большой риск совершения ошибок. Производители интегральных схем предлагают инструменты проектирования для моделирования и расчета компонентов, которые могут дать разработчикам преимущество.
Компоновка печатной платы может существенно повлиять на уровень выходного шума источника питания, как в виде пульсаций в линии, так и излучаемого электромагнитного излучения. Время, потраченное на оптимизацию макета, может сэкономить время на решение проблем с шумом и добавление дополнительных компонентов фильтрации.
 При разработке импульсного источника питания необходимо правильно спроектировать входной фильтр, чтобы характеристики фильтра в сочетании с входным импедансом источника питания не приводили к возникновению резонансных колебаний при определенных обстоятельствах. На эту проблему будет влиять нагрузка источника питания, что подчеркивает преимущества использования инструментов моделирования для моделирования сложных условий эксплуатации.
 На эту проблему будет влиять нагрузка источника питания, что подчеркивает преимущества использования инструментов моделирования для моделирования сложных условий эксплуатации.
При моделировании конструкций не забывайте проверять демпфирование индуктивных компонентов. Крайне важно убедиться, что скачкообразное изменение протекающего тока не может привести к возникновению напряжений, превышающих максимальные номинальные значения компонентов источника питания, или повредить схемы, подключенные после выхода источника питания. Такие переходные эффекты чаще всего наблюдаются при включении и выключении питания и могут привести к преждевременному отказу устройства.
Советы по проектированию блоков питания
Три моих основных совета были составлены на основе многолетнего опыта оказания помощи в проектировании блоков питания младшим инженерам-электронщикам и техническим специалистам. Надеюсь, вы найдете их одинаково полезными.
 Производительность источника питания зависит от нагрузки, поэтому при проектировании цепей анализируйте ее производительность без нагрузки, при типичной нагрузке и при максимальной нагрузке. Цепь источника питания, которая работает в соответствии со спецификацией при максимальной нагрузке, вполне может не соответствовать спецификации при других условиях нагрузки.
 Цепь источника питания, которая работает в соответствии со спецификацией при максимальной нагрузке, вполне может не соответствовать спецификации при других условиях нагрузки.
На работу блока питания влияет температура, на которую влияет не только окружающая среда (температура окружающей среды и воздушный поток), но и такие факторы, как нагрузка. Поэтому необходим тщательный тепловой анализ при всех возможных внутренних (входное напряжение, допустимые отклонения компонентов, выходная нагрузка) и внешних (температура, шум) условиях, чтобы гарантировать работоспособность источника питания во всех сценариях.
 Производительность блока питания зависит от времени; то есть производительность и стоимость компонентов со временем меняются. Этот эффект особенно заметен в некоторых типах конденсаторов. Следовательно, расчеты конструкции должны учитывать допуски компонентов в течение всего срока службы устройства. Эта проблема относится к самому блоку питания и схемам, которыми блок питания управляет. Следовательно, блок питания увидит изменения в производительности схемы как изменение нагрузки.
 Следовательно, блок питания увидит изменения в производительности схемы как изменение нагрузки.
Остались вопросы? Позвоните эксперту Altium и узнайте, как мы можем помочь вам в разработке вашей следующей печатной платы. Вы можете загрузить бесплатную пробную версию Altium Designer здесь.
Об авторе
Об авторе
 Марк Харрис — инженер-инженер с более чем 12-летним опытом работы в электронной промышленности, начиная от контрактов в аэрокосмической и оборонной промышленности и заканчивая запуском небольших продуктов, хобби и всем, что между ними. До переезда в Великобританию Марк работал в одной из крупнейших исследовательских организаций Канады; каждый день приносил новый проект или задачу, связанную с электроникой, механикой и программным обеспечением. Он также публикует самую обширную библиотеку компонентов базы данных с открытым исходным кодом для Altium Designer, которая называется Celestial Database Library. Марку нравится аппаратное и программное обеспечение с открытым исходным кодом, а также инновационное решение проблем, необходимых для решения повседневных задач, возникающих в таких проектах. Электроника — это страсть; наблюдение за тем, как продукт превращается из идеи в реальность и начинает взаимодействовать с миром, — бесконечный источник удовольствия.
 Электроника — это страсть; наблюдение за тем, как продукт превращается из идеи в реальность и начинает взаимодействовать с миром, — бесконечный источник удовольствия.
Вы можете связаться с Марком напрямую по адресу: [email protected]
Больше контента от Марка Харриса
Последние статьи
3D печатные платы для быстрого прототипирования Шон Паттерсон присоединяется к нам, чтобы поделиться технологией DragonFly IV®, многокомпонентного 3D-принтера для производства электроники. Он расскажет нам о его текущих возможностях и о том, как он может вывести ваши электронные прототипы на новый уровень. Смотрите этот выпуск или слушайте на ходу. Читать статью Увлекательный путь к мехатронике 
 Фергус Дауни, доктор философии. студент и научный сотрудник Университета Кертина в Западной Австралии (Вашингтон) присоединяется к нам в этом выпуске и рассказывает о своем пути к тому, чтобы стать инженером-мехатроником. Это будет веселый эпизод! Фергус расскажет о своем участии в космической программе Binar и расскажет нам о CubeSat. 
 Читать статью
 студент и научный сотрудник Университета Кертина в Западной Австралии (Вашингтон) присоединяется к нам в этом выпуске и рассказывает о своем пути к тому, чтобы стать инженером-мехатроником. Это будет веселый эпизод! Фергус расскажет о своем участии в космической программе Binar и расскажет нам о CubeSat. 
 Читать статью
Вебинар по размещению компонентов печатной платы Правильное размещение компонентов является одним из наиболее важных аспектов проектирования печатной платы. Вам необходимо ознакомиться с Смотреть видео
Многоплатный дизайн Nucleo Shields Узнайте, как легко создавать проекты с несколькими платами, из этой практической статьи о проектах. Марк Харрис объясняет, почему вы должны разбивать большие платы на сборочные единицы, и варианты соединения между платами вспомогательных сборок. 
 Читать статью 
 Риск против. Награда 
 Во время недавней выставки IPC APEX было много дискуссий о SAP или полуаддитивных процессах производства печатных плат. Как и в случае с любой новой технологией в производстве печатных плат, были люди, которые были рады сразу же начать проектирование с гораздо более мелкими размерами элементов и проработать неизбежные изменения в традиционном мыслительном процессе. Другие находятся в режиме «подождем и посмотрим», и, конечно, там тоже есть несколько скептиков. Было несколько стендов 
 Читать статью
 Марк Харрис объясняет, почему вы должны разбивать большие платы на сборочные единицы, и варианты соединения между платами вспомогательных сборок. 
 Читать статью 
 Риск против. Награда 
 Во время недавней выставки IPC APEX было много дискуссий о SAP или полуаддитивных процессах производства печатных плат. Как и в случае с любой новой технологией в производстве печатных плат, были люди, которые были рады сразу же начать проектирование с гораздо более мелкими размерами элементов и проработать неизбежные изменения в традиционном мыслительном процессе. Другие находятся в режиме «подождем и посмотрим», и, конечно, там тоже есть несколько скептиков. Было несколько стендов 
 Читать статью SAP (полуаддитивный процесс изготовления печатных плат) — 5 основных вопросов, касающихся стека 
 В этом блоге рассматриваются часто задаваемые вопросы, связанные со стеком схемных слоев в связи с новой технологией SAP (Semi-Additive PCB Process). Читать статью
 Читать статью
Устранение неполадок с электромагнитной совместимостью: как выявить и устранить проблемы с электромагнитной совместимостью У большинства разработчиков печатных плат много задач, и одна из них — решение проблем ЭМС. Как вы можете приобрести этот навык, который не предлагается в университете? Смотрите сейчас или слушайте на ходу! Читать статью
Освоение инструмента проектирования печатных плат по мере развития отрасли со Стивеном Чавесом Это эпизод с очень уважаемым инженером-электриком Стивеном Чавесом, который нельзя пропустить! Стивен поощряет и мотивирует таких разработчиков печатных плат, как вы, продолжать учиться и добиваться успеха в электронной промышленности. Читать статью 
 Конструкции беспроводных модулей: метеостанция EnviroSense WiFi Multiboard 
 Начните работу с узлами, монтируемыми на поверхность, в этом практическом проекте по проектированию беспроводных модулей. Марк Харрис демонстрирует преимущества многоплатных сборок при создании собственного модуля для поверхностного монтажа. 
 Читать статью 
 Теория трансформаторов стала проще 
 Трансформаторы, используемые для преобразования мощности 50/60 Гц, должны быть физически больше, чем те, которые используются в настенных панелях. Прочтите эту статью, и вы поймете, почему. 
 Читать статью
 Читать статью 
 Конструкции беспроводных модулей: метеостанция EnviroSense WiFi Multiboard 
 Начните работу с узлами, монтируемыми на поверхность, в этом практическом проекте по проектированию беспроводных модулей. Марк Харрис демонстрирует преимущества многоплатных сборок при создании собственного модуля для поверхностного монтажа. 
 Читать статью 
 Теория трансформаторов стала проще 
 Трансформаторы, используемые для преобразования мощности 50/60 Гц, должны быть физически больше, чем те, которые используются в настенных панелях. Прочтите эту статью, и вы поймете, почему. 
 Читать статьюВернуться домой
Подключения и переделки (бизнес) — TasNetworks
Вы организуете новое подключение, модернизируете подключение или нуждаетесь в увеличении энергоснабжения вашего бизнеса?
 Мы понимаем, что электрические соединения могут быть разнообразными и сложными. Вам может понадобиться помощь электрика, чтобы определить, какой тип подключения лучше всего подходит для вас. Ваш электрик также может подать заявку на подключение от вашего имени.
 Вам может понадобиться помощь электрика, чтобы определить, какой тип подключения лучше всего подходит для вас. Ваш электрик также может подать заявку на подключение от вашего имени.
Вам необходимо базовое или договорное подключение?
-  Основные соединенияПодайте заявку, если вам требуется совершенно новое подключение к электросети, временное подключение к строительной площадке или вы модернизируете или перемещаете существующее подключение, которое: - Будет меньше 100 ампер на фазу и/или
- Не требует никаких сетевых изменений или переделок
 Подробнее Сколько времени займет завершение подключения? Существует множество факторов (некоторые из которых находятся вне нашего контроля), которые влияют на завершение базового подключения или изменения. Это не позволяет нам предоставить точные временные рамки подключения.  Однако средний срок базового подключения или переделки (после подачи заявки на подключение) составляет 4-6 недель. Однако средний срок базового подключения или переделки (после подачи заявки на подключение) составляет 4-6 недель.В дополнение к работам, которые мы выполняем, вашему продавцу энергии также может потребоваться организовать установку счетчика и окончательное подключение. Сколько будет стоить подключение/переделка? Ознакомьтесь с нашими базовыми сборами за подключение и изменение, а также описанием здесь. Нужно ли мне платить залог? Депозит не требуется. Какую информацию мне нужно знать перед подачей заявления? - Расстояние от нашего существующего электроснабжения до предполагаемого подключения (в метрах)
- Какая часть этого расстояния приходится на вашу собственность, дороги общего пользования или соседние владения (в метрах)
- Какая часть этого расстояния находится под землей или над головой (в метрах)
- Идентификационный номер полюса, к которому вы подключаетесь или предлагаете подключиться
- Будет ли линия пересекать собственность соседа? Если да, могут ли они предоставить сервитут? Вы обсуждали сервитут с вашим соседом?
- Общая предполагаемая потребность в подключении (в амперах)
- Существующий спрос (для существующих подключений) (в амперах)
- Количество фаз (1, 2 или 3)
- Расчетное годовое потребление
- Максимальная пусковая нагрузка двигателя (в амперах)
- Суммарная нагрузка на кондиционер/тепловой насос, только входная нагрузка (в кВт)
- Эскиз участка и оценка спроса
 
-  Согласованные соединенияПодайте заявку, если вам требуется новое подключение к источнику питания или необходимо обновить или переместить существующее подключение, которое: - Будет больше 100 ампер или
- Требуются изменения сети для поддержки вашего нового подключения/изменения
 Согласованное подключение или изменение также требуется, когда наши стандартные базовые типы подключения не подходят, и нам необходимо провести дальнейшее расследование, чтобы определить работу, необходимую для завершения работы.  Подробнее Сколько времени займет подключение ? Учитывая, что оговоренные соединения или изменения требуют периода проектирования и строительства, сроки для завершения этого соединения больше по сравнению с базовым соединением или изменением. Существует множество факторов (некоторые из которых находятся вне нашего контроля), влияющих на завершение базового подключения или изменения. Это не позволяет нам предоставить точные временные рамки подключения. Однако средний срок договорного подключения (после подачи заявки на подключение) составляет 4-6 месяцев. В дополнение к работам, которые мы выполняем, вашему продавцу энергии также может потребоваться организовать установку счетчика и окончательное подключение. Сколько будет стоить подключение/переделка? Вам будет предоставлено предложение (называемое письмом-предложением) после того, как мы завершим оценку и проектирование сети.  Нужно ли мне платить залог? Да. В большинстве случаев потребуется внести депозит в размере 500 долларов США (включая налог на товары и услуги) до того, как мы обработаем вашу заявку и начнем расследование. Для более крупных проектов (более 100 ампер) вам будет предложено заплатить невозмещаемый регистрационный сбор в размере 2512,92 долларов США или более. Пожалуйста, обратите внимание: Депозит за дизайн вычитается из вашего вклада в нашем письме-предложении. Если вы не примете предложение о подключении, ваш депозит не будет возвращен, и вам будет выставлен счет за любые дополнительные расходы, понесенные нами в связи с подготовкой вашего согласованного предложения о подключении. Какую информацию мне необходимо знать, прежде чем запускать заявку на подключение? - Расстояние от существующего электроснабжения TasNetworks до предполагаемого подключения (в метрах)
- Какая часть этого расстояния приходится на вашу собственность, дороги общего пользования или соседние владения (в метрах)
- Какая часть этого расстояния находится под землей или над головой (в метрах)
- Идентификационный номер опоры, к которой вы подключаетесь или предлагаете подключиться
- Будет ли линия пересекать собственность соседа? Если да, могут ли они предоставить сервитут? Вы обсуждали сервитут с вашим соседом?
- Общая предполагаемая потребность в подключении (в амперах)
- Существующий спрос (для существующих подключений) (в амперах)
- Количество фаз (1, 2 или 3)
- Расчетное годовое потребление
- Максимальная пусковая нагрузка двигателя (в амперах)
- Суммарная нагрузка кондиционера/теплового насоса, только входная нагрузка (в кВт)
- Эскиз участка и оценка спроса
 
Портал соединений
Заполните заявку на подключение через наш портал
Нужна помощь?
Есть вопросы по процессу подключения? Дайте нам знать
Свяжитесь с нами
Контракты, политики и приложения
Закон о электроснабжении 1960
Niue Laws
  Законодательство по состоянию на декабрь 2006 г. 
 
Закон о электроснабжении 1960
1960/6 — 1 сентябрь 1960
1 Короткий заголовок
6660/6 — 1 сентября 196011111111111 годы 10011
9
1960/6 — 1 сентябрь 196011111111111 годы
9
. 2 Устный перевод
3 Требуемые лицензии
4 Осмотр
5 Уведомление о ремонте или переделке
6 Право на вход в помещение
7 Препятствование или воспрепятствование директору
8 Правонарушение, связанное с ремонтом или вмешательством в провода
9 Кража электроэнергии
10 Государство не несет ответственности за отказ в поставке
11 Право на изменение опасных радиоантенн земля
14 Удаление деревьев
15 Компенсация
16 Общее наказание за правонарушения
17 Возмещаемые штрафы
18 Применение комиссий и штрафов
19 Регламент
__________________________________
для предоставления управления электрическими установками, проводки и приборов
1 КОРОТКО настоящий Закон –
«Директор» означает Директор по работам;
  «линия электропередач»  или  «линия»  или  «линия электропередач или работа»   означает любой провод или провода или другой проводник, инструмент, аппарат, устройство или средства, используемые или предназначенные для использования или разумно способные к использованию для передачи, распределения или иного проведения электрической энергии, или для потребления или применения электрической энергии. используется по лицензии в соответствии с настоящим Законом; и включает в себя телефонную линию;
 используется по лицензии в соответствии с настоящим Законом; и включает в себя телефонную линию;
«техническое обслуживание» включает в себя любые изменения, осмотр, удаление или ремонт; «владелец» включает арендатора.
3 Требуются лицензии
(1) Ни одно лицо не может прокладывать, строить, устанавливать, размещать или использовать любую электрическую линию, кроме как на основании лицензии, выданной ему Кабинетом министров.
(2) Каждое лицо, совершившее нарушение настоящего положения, подлежит штрафу в размере не более 0,5 штрафных единиц, а если нарушение является длящимся – дополнительному штрафу в размере 0,5 штрафных единиц за каждый день, в течение которого продолжается нарушение.
4 Инспекция
 Директор может поручить любому назначенному им должностному лицу инспектировать любую электрическую линию или работу, независимо от того, является ли такая линия или работа государственной или нет, и во время или после такой проверки может потребовать, чтобы такие дополнения, в них должны быть внесены изменения или ремонт, которые, по его мнению, необходимы или желательны для полезности и безопасности предприятия и населения; все такие дополнения, изменения или исправления должны быть сделаны в порядке, утвержденном Директором или должностным лицом, назначенным им для этой цели.
5 Уведомление о ремонте или переделке
(1) Если, по мнению Директора или любого назначенного им должностного лица, необходимы какие-либо дополнения, изменения или ремонт любой электрической линии или работы, Директор должен распорядиться об отправке уведомления. вручается владельцу электрической линии или работы или потребителю электроэнергии с указанием работы, которую необходимо выполнить, и времени (не менее 14 дней после оказания услуги), в течение которого такая работа должна быть завершена к удовлетворению директора. или уполномоченным им должностным лицом.
 (2) Если владелец какой-либо линии электропередач или работы или какой-либо потребитель электроэнергии отказывается или пренебрегает выполнением любого такого уведомления, выданного в соответствии с настоящим разделом, Кабинет министров в дополнение к возбуждению любого дела против любого лица за нарушение настоящего Закона может также прекратить поставку электроэнергии нарушителю или аннулировать лицензию на дальнейшее использование такой линии электропередач или работы.
6 Право входа в помещения
Сотрудник, назначенный Директором, может в любое разумное время входить в любые помещения, к которым подведено или подавалось электричество на Ниуэ, для проверки электрических линий или работы, счетчиков, измерительных приборов, приспособления и аппараты для снабжения электричеством и с целью определения количества потребленного или поставленного электричества, или, когда подача электричества больше не требуется, или когда правительство желает отобрать и прекратить подачу электричества у любого помещения с целью демонтажа любых электрических линий, сооружений, счетчиков, измерительных приборов, фитингов или аппаратуры, принадлежащих правительству Ниуэ.
7 Воспрепятствование или воспрепятствование Директору
 (1) Любое лицо совершает нарушение настоящего Закона, которое препятствует или препятствует Директору или любому лицу, должным образом нанятому или уполномоченному при осуществлении любых полномочий или функций, возложенных на него настоящего Закона или любого постановления, принятого в соответствии с ним.
(2) Никакие разбирательства по взысканию любого штрафа в отношении любого такого правонарушения не должны быть препятствием для судебного иска со стороны Директора или уполномоченного им лица в отношении любого такого действия, как указано выше, но каждое такое действие может быть начато и продолжено, как если бы такое производство не было начато в соответствии с настоящим Законом.
8 Правонарушение, связанное с ремонтом или вмешательством в работу проводов
(1) Нарушение настоящего Закона совершает любое лицо, которое умышленно или по небрежности совершает любое из следующих действий –
(a) ремонтирует, изменяет или вносит дополнения в любые электрические линия или работа или разрешение на ремонт, изменение или добавление любой электрической линии или работы, за исключением лиц, действующих на основании полномочий Директора или лицензии, выданной ему в соответствии с разделом 3;
(b) повреждает или подвергается травмам любой электрической линии или работы, счетчика или любого электрического измерительного прибора;
 (c) Удаляет, изменяет или каким-либо образом вмешивается в индекс любого электросчетчика или электроизмерительного прибора или сознательно препятствует тому, чтобы любой такой счетчик или измерительный прибор должным образом регистрировал количество подаваемой электроэнергии.
(2) За каждое такое преступление правонарушитель, в дополнение к расходам на возмещение любого ущерба, причиненного таким образом любой электрической линии или работе, любому электросчетчику или электроизмерительному прибору, подлежит тюремному заключению на срок до 6 лет. месяца или штрафу в размере до 1 штрафной единицы, а также дополнительному штрафу в размере не более 0,5 штрафной единицы за каждый день после первого дня, в течение которого продолжается любое такое правонарушение.
(3) Невзирая ни на какие положения настоящего раздела об обратном, Кабинет министров, в дополнение к возбуждению любого дела против любого лица за нарушение этого раздела, может также прекратить поставку электроэнергии нарушившему его лицу (независимо от ранее заключенного соглашения или контракта). существующий).
 (4) В любом судебном разбирательстве против любого лица в связи с нарушением настоящего раздела существование искусственных средств для изменения индекса любого электросчетчика или измерительного прибора или предотвращения регистрации электроэнергии, поставляемой любому потребителю, или для мошеннического отвлечение, потребление или использование электричества, когда такая электрическая линия или работа, или электрический счетчик, или электроизмерительный прибор находятся под охраной или контролем любого потребителя, должно быть prima facie доказательством того, что такое изменение, предотвращение, отключение или потребление были совершены обманным путем, сознательно и преднамеренно причиненные лицом, использующим такую электрическую линию или работу, или электросчетчик, или измерительный инструмент.
9 Кража электричества
Настоящим электроэнергия объявляется вещью, которую можно украсть по смыслу раздела 188 Закона Ниуэ 1966 года, и любое лицо, которое злонамеренно или обманным путем извлекает, заставляет тратить или отвлекать, потребляет, или использует какое-либо электричество, считается виновным в краже и наказывается соответствующим образом.
10 Правительство не несет ответственности за перебои в подаче
Ни одно лицо, являющееся потребителем электроэнергии, поставляемой или продаваемой государством, не может предъявлять претензии к правительству в случае сбоя в подаче любой такой энергии через авария, буря, засуха или другие неизбежные причины.
11 Право изменять опасные радиоантенны
 Если, по мнению Директора, любая радиоантенна из-за ее близости к линии электропередач может быть причиной общественной или частной опасности, он должен подать уведомление. на владельца антенны в соответствии с разделом 5, и положения этого раздела применяются в той мере, в какой они применимы.
12 Продажа электроприборов и приспособлений
Никто не может продавать или хранить для продажи какие-либо электроприборы или электроприборы, если он не является держателем лицензии на продажу таких электроприборов или приспособлений, выданной Кабинетом министров.
13 Право на въезд на землю
(1) В соответствии с настоящим Законом Правительство может войти на любую землю в целях строительства или обслуживания любой линии электропередач или работ и может оставаться на этой земле в течение такого времени и выполнять и делать все необходимое в связи с такой линией или работой.
(2) При осуществлении полномочий, предоставленных настоящим разделом, Правительство может вырубать и удалять на расстоянии 33 фута по обе стороны от линии, существующие или предполагаемые, любые деревья и подлесок, которые мешают или могут помешать таким линия.
 (3) Если это необходимо из-за холмистой местности, Правительство может вырубить и удалить любые деревья и подлесок на расстоянии не более 3 цепей по обе стороны от любой такой линии.
14 Удаление деревьев
(1) Если какое-либо дерево, растущее на какой-либо земле, вызывает или может привести к повреждению линии электропередач или работ, правительство может направить уведомление владельцу этой земли для удаления указанное дерево или любая его часть, и если владелец этой земли не соблюдает условия такого уведомления в течение времени, указанного в нем (не менее 7 дней после вручения), Правительство может войти на эту землю и удалить дерево или любое другое часть его, но таким образом, чтобы не был причинен или причинен ненужный ущерб.
(2) Если права и полномочия, предоставленные разделами 13 и 15, уже были реализованы в отношении какой-либо земли, компенсация не выплачивается в отношении любого дерева или его части на такой земле и вырубленного в соответствии с полномочиями, предоставленными настоящим раздел.
15 Компенсация
 (1) В соответствии с настоящим Законом, если при осуществлении предоставленных полномочий причинен какой-либо ущерб земле, собственник имеет право на компенсацию.


 (Заранее извиняемся если когото обидели)
 
 (Заранее извиняемся если когото обидели)
 
  Получаем 
 на нем 7-8 вольт, чего вполне достаточно для нормальной вентиляции 
 БП. (Я включил его на 5 вольт для УКВ Kenwood TS-751, ra1tak)
 Получаем 
 на нем 7-8 вольт, чего вполне достаточно для нормальной вентиляции 
 БП. (Я включил его на 5 вольт для УКВ Kenwood TS-751, ra1tak)
 
 
 Рекомендуется экспериментально подобрать R15 на максимальный ток. При уменьшении R15 скрип будет постепенно уменьшаться, но в какой-то момент сам UC3843 начнет ограничивать ток, проходящий через ключ Q8. Экспериментально значение R15 было получено в районе 2,2 кОм, при этом UC3843 по-прежнему не ограничивает ток и писк практически незаметен.
 Рекомендуется экспериментально подобрать R15 на максимальный ток. При уменьшении R15 скрип будет постепенно уменьшаться, но в какой-то момент сам UC3843 начнет ограничивать ток, проходящий через ключ Q8. Экспериментально значение R15 было получено в районе 2,2 кОм, при этом UC3843 по-прежнему не ограничивает ток и писк практически незаметен.