Как правильно подключить симистор к Arduino для управления нагрузкой 220В. Какие компоненты необходимы для схемы. Как обеспечить гальваническую развязку и защиту от помех. Какие особенности нужно учесть при выборе симистора.
Принцип работы симистора в цепях переменного тока
Симистор (триак) — это полупроводниковый прибор, способный проводить ток в обоих направлениях при подаче управляющего сигнала на затвор. Основные особенности работы симистора:
- Открывается при подаче импульса на управляющий электрод
- Проводит ток в обоих направлениях
- Закрывается при переходе тока через ноль
- Позволяет регулировать мощность в нагрузке переменного тока
Благодаря этим свойствам симистор идеально подходит для управления мощными нагрузками переменного тока с помощью микроконтроллеров.
Схема подключения симистора к Arduino
Для корректного и безопасного подключения симистора к Arduino необходимы следующие компоненты:

- Симистор (например, BTA16-600B)
- Оптопара MOC3021 для гальванической развязки
- Резисторы для ограничения тока
- Варистор для защиты от скачков напряжения
- RC-снаббер для подавления помех
Типовая схема подключения выглядит следующим образом:
«` «`В данной схеме Arduino управляет симистором через оптопару MOC3021, что обеспечивает гальваническую развязку между низковольтной и высоковольтной частями.
Выбор подходящего симистора
При выборе симистора для работы с Arduino следует учитывать несколько ключевых параметров:
- Максимальное напряжение (для сети 220В выбирайте симисторы на 600-800В)
- Максимальный ток (зависит от мощности нагрузки)
- Чувствительность управляющего электрода (выбирайте чувствительные симисторы)
- Наличие изоляции корпуса (BTA — изолированный, BTB — неизолированный)
Для большинства бытовых применений хорошо подойдет симистор BTA16-600B. Он рассчитан на напряжение 600В и ток до 16А, что позволяет управлять нагрузкой мощностью до 3.5 кВт.

Обеспечение гальванической развязки
Гальваническая развязка между Arduino и силовой частью схемы критически важна для безопасности. Она защищает микроконтроллер от высокого напряжения сети и возможных помех. Наиболее простой способ обеспечить развязку — использование оптопары.
Оптопара MOC3021 отлично подходит для этой цели. Она имеет встроенный детектор перехода через ноль, что упрощает управление симистором. Принцип работы:
- Arduino подает ток на светодиод внутри оптопары
- Фототиристор открывается и пропускает ток управления на симистор
- Симистор открывается и пропускает ток через нагрузку
Таким образом обеспечивается полная электрическая изоляция между управляющей и силовой частями схемы.
Защита от помех и перенапряжений
При работе с сетевым напряжением важно обеспечить защиту схемы от возможных помех и скачков напряжения. Для этого применяются следующие компоненты:
- Варистор — ограничивает скачки напряжения
- RC-снаббер — подавляет высокочастотные помехи
- Предохранитель — защищает от короткого замыкания
Типовые номиналы компонентов для сети 220В:

- Варистор на 390В
- Резистор 39 Ом, конденсатор 0.01 мкФ (снаббер)
- Быстродействующий предохранитель на ток чуть выше рабочего
Правильно подобранная защита значительно повышает надежность и долговечность устройства.
Программирование Arduino для управления симистором
Для управления симистором с помощью Arduino нужно учитывать особенности работы с переменным током. Основные моменты:
- Использование прерываний для точного отслеживания перехода через ноль
- Задержка открытия симистора для регулировки мощности
- Плавное изменение задержки для устранения мерцания
Пример простого кода для управления яркостью лампы:
«`cpp #define ZERO_CROSS 2 // Пин детектора нуля #define TRIAC_PIN 4 // Пин управления симистором #define POT_PIN A0 // Пин потенциометра volatile int dimming = 128; // Значение диммирования (0-128) void setup() { pinMode(ZERO_CROSS, INPUT_PULLUP); pinMode(TRIAC_PIN, OUTPUT); attachInterrupt(digitalPinToInterrupt(ZERO_CROSS), zeroCrossISR, RISING); } void loop() { dimming = map(analogRead(POT_PIN), 0, 1023, 128, 0); delay(10); } void zeroCrossISR() { // Ждем нужное время перед включением симистора delayMicroseconds(dimming * 65); digitalWrite(TRIAC_PIN, HIGH); delayMicroseconds(10); digitalWrite(TRIAC_PIN, LOW); } «` Этот код использует прерывание по переходу через ноль для точного управления моментом открытия симистора. Яркость регулируется изменением задержки перед подачей управляющего импульса.
Особенности работы с различными типами нагрузок
Симисторы можно использовать для управления различными типами нагрузок, но нужно учитывать их особенности:
- Лампы накаливания — отлично работают, можно плавно регулировать яркость
- Светодиодные лампы — многие не поддерживают диммирование, нужны специальные модели
- Двигатели — возможно управление скоростью, но нужно учитывать пусковые токи
- Нагреватели — хорошо подходят для регулировки мощности
При работе с индуктивными нагрузками (двигатели, трансформаторы) особенно важно использовать снаббер для подавления помех при коммутации.
Меры безопасности при работе с сетевым напряжением
Работа с напряжением 220В требует соблюдения строгих мер безопасности:
- Используйте качественные изолированные компоненты
- Обеспечьте надежную изоляцию всех токоведущих частей
- Не прикасайтесь к схеме под напряжением
- Используйте предохранители и УЗО для защиты
- При отладке используйте низкое напряжение
- Соблюдайте правила электробезопасности
Помните, что неправильное обращение с сетевым напряжением может быть смертельно опасно. Если у вас нет опыта, лучше обратиться к специалисту.
Симистор ардуино
Привет, Друзья! Сегодня хочу рассказать о том, как я управляю переменным током с помощью симистора. Сам начинающий радиолюбитель и здесь пытаюсь разбиратся в основах радиоелектроники. Без простого человеческого обьяснения сложновато, поэтому прошу у Вас советы, про то как лучше это сделать.
Поиск данных по Вашему запросу:
Схемы, справочники, даташиты:
Прайс-листы, цены:
Обсуждения, статьи, мануалы:
Дождитесь окончания поиска во всех базах.
По завершению появится ссылка для доступа к найденным материалам.
Содержание:
- Как сделать диммер на основе Ардуино
- Primary Menu
- Ардуино управление реле
- Диммер на Arduino для регулировки переменного тока
СИЛОВОЙ КЛЮЧ (СИМИСТОР) - Диммер на Arduino
- Световой диммер управляемый Arduino
- Коммутация мощной нагрузки 220в на симисторе.
ПОСМОТРИТЕ ВИДЕО ПО ТЕМЕ: Управление нагрузкой Arduino, что для чего
Как сделать диммер на основе Ардуино
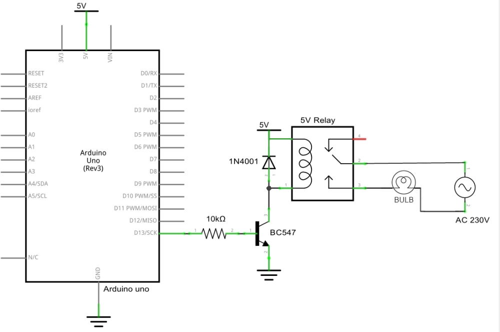
Для управления мощной нагрузкой через Андуино или любой другой микроконтроллер, в одной из статей я использовал реле модули, построенные на электромеханическом реле.
При очень частом срабатывании механических контактов, они могут изнашиваться, тем самым влиять на работу того устройства, в котором применяется данное реле. Что бы избавится от этого недостатка, можно использовать твердотельное реле, в котором нет механических контактов. На практике подобные заводские реле стоят дорого, поэтому попробуем собрать самодельное твердотельные реле, на основе симистора, которым будем управлять мощной нагрузкой через Ардуино.
Помимо отсутствия механических контактов, твердотельное реле имеет ещё ряд преимуществ: — Имеют меньшие габариты; — Высокая скорость переключения; — Бесшумность — поскольку нет движущихся механических контактов, реле не создаёт звукового шума; — При переключении нет скачка напряжения и не возникают радиопомехи; — Отсутствие искры между контактами позволяет использовать этот тип реле во взрыво- и пожаро- опасном окружении.
Заводское твердотельное реле стоит дороже электромеханического, что затрудняет использовать его в радиолюбительских конструкциях. Поскольку в основе твердотельных реле лежат полупроводниковые технологии, нагрузка в которых коммутируется с помощью симистора или полевого транзистора, ничего не мешает нам построить подобное самодельное реле. В приведённом ниже примере попробуем собрать твердотельные реле на основе симистора. Симистор это такой полупроводниковый прибор, который позволяет управлять мощной нагрузкой в цепях переменного тока.
Обычно используется при коммутации электродвигателей, ламп накаливания и нагревательных элементов. Другое название этого прибора — триак или симмертичный триодный тиристор. В своём примете в качестве мощной нагрузки я буду использовать лампочку на В.
Симистор подойдёт любой, рассчитанный на напряжении более В и необходимый ток коммутации нагрузки. Первая цифра в маркировке симисторов этого производителя обозначает ток, а вторая напряжение коммутации.
Стоит так же обратить внимание что у некоторых симисторов центральный вывод и подложка радиатора будут соединены, а значит на подложке будет присутствовать высокое напряжение, которое так же будет и на радиаторе охлаждения.
Такие симисторы имеют маркировку BTB. У симисторов с маркировкой BTA подложка изолирована от высокого напряжения. Управляемые выводы Т1 и Т2 могут так же обозначаться как А1 и А2 могут проводить ток в оба направления. В закрытом состоянии между выводами отсутствует проводимость. Для возникновения проводимости необходимо на управляющий электрод G gate подать управляющий ток.
Что бы защитить микроконтроллер в данном случае Ардуино от высокого напряжения нагрузки, нужно организовать гальваническую развязку. Для этих целей применяются оптосимисторы, которые выдерживают напряжения до 7,5кВ, между микроконтроллером и нагрузкой. Подойдёт любой оптосимистор со схемой детектора нуля. Схема детектора нуля позволяет открывать и закрывать симистор, когда синусоида будет проходить через нуль.
Применение оптосимисторов со схемой детектора нуля удобно использовать если требуется только включать или отключать нагрузку.
Если необходим фазовый регулятор, например для изменения оборотов электродвигателя или управлять яркостью лампы, лучше применять оптосимистор без схемы детектора нуля, такие как MOC — MOC В своих примерах я использую MOC, его внешний вид и обозначение с выводами. Схема твердотельного реле на симисторе это типичная схема подключения, взятая из даташита MOC Uпит — напряжение, которое будет использоваться для питания светодиода.
Поскольку я буду управлять схемой от 5-вольтовой Ардуино, на её выводе будет присутствовать логическая единица с напряжением 5 вольт. Uled — падение напряжения на светодиоде оптосимистора. Берём ближайший номинал, с округлением в большую сторону, выходит Ом.
Для того что бы как то наблюдать за наличием логической единицы, можно добавить индикаторный светодиод. Если у вас будет использоваться Ардуино или другой микроконтроллер с логическими уровняли 3,3 В, номинал R1 пересчитываете для своего случая.
Связка R4-C1 снижает скорость нарастания напряжения на симисторе. Конденсатор C1 на 0,01 мкФ должен быть плёночным на В.
Резистор R4 на 1Вт. Мощность R2, R3 от 0,5Вт. Твердотельное реле на симисторе собранное собственноручно. На плате предусмотрел вариант установки более мощного симистора BTAB и радиатора. Вместо перемычки на плате будет установлен предохранитель. Вывод, который через R1 подключается к первой ножке оптосимистора, подключаем к любому цифровому пину Андуино. В моём примере это будет 7 пин. Вывод от 2-й ножки оптосимистора у меня подключено через индикаторный светодиод подключаем к пину GND Ардуино.
Для работы с данным модулем подойдут те же скетчи, что использовались в статье про электромеханическое реле. Тактовая кнопка подключается с подтягивающим резистором 10к. Один контакт кнопки подключается к пину 5V, второй к любому цифровому пину Arduino, у меня это 14 пин, который может быть как аналоговым А0 , так и цифровым. Скетч с тактовой кнопкой, при нажатии на неё лампочка загорится, при отпускании — погаснет.
Данный скетч позволяет при нажатии на кнопку, зажечь лампочку, при отпускании кнопки, лампочка будет продолжать гореть.
Для того что бы её погасить, нужно ещё раз нажать на кнопку. В отличии от электромеханического реле, здесь не получится использовать в качестве нагрузки дешёвую китайскую лампочку, в выключенном состоянии она будет тускло светится. Имя обязательное. E-Mail обязательное. Подписаться на уведомления о новых комментариях. Top of page. Прошивка самая Я Вам высылал фото внутренностей от Atel — там На такие роутеры также прекрасно стает прошивка от Ссылку обновил.
Твердотельное реле из симистора для коммутации мощной нагрузки через Ардуино Радиатор применил от старого спутникового ресивера. Подключение твердотельного реле на симисторе к Ардуино. Все права защищены.
Primary Menu
Хабр Geektimes Тостер Мой круг Фрилансим. Arduino Умный дом. Для управления теплым решил использовать симистор. Раздобыл вот такую схему В схеме есть 2 важных компонента Симистор BT Оптотиристор MOC К сожалению моих знание не хватает для того, чтобы определить подойдет ли эта схема под требования Управление с помощью 5V Допустимая нагрузка до 20A Возможно что то следует изменить в схеме? Стоит ли делать и использовать подобное устройство самостоятельно, не имея опыта? Андрей Скоржинский AndyKorg Кнопконажиматель и припоерасплавлятель.
Это типовая схема включения MOC, ничего менять не надо.
Диммер на базе Arduino – это одно из сотен простых и интересных устройств, Чтобы симистор открывался в соответствии с заданным алгоритмом.
Ардуино управление реле
Все знают, что выводы Arduino способны подавать напряжение в 3,3В или в 5В на подключенные к ним модули или датчики. К примеру, мы можем подключить к нашему микроконтроллеру датчики температуры и влажности, и дисплей — получится миниатюрная метеостанция с выводом данных на экран; или можем измерять расстояние до различных объектов при помощи датчика ультразвука. Однако, как быть с управлением освещением? Ведь питания от Arduino хватает на обычные светодиоды, но не на лампочки будь то накаливания, энергосберегающие или светодиодные. Решим эту проблему, используя реле! Начнем с того, что лампочки, о которых мы говорим в данной статье, питаются чаще всего от сети в В. Более того, тяжело представляется подключение лампочки напрямую к плате, ведь это будет чересчур непривычно по сравнению с подключением диодов.
Диммер на Arduino для регулировки переменного тока
При автоматизации дома или квартиры необходимо управлять электрическими приборами работающими от напряжения вольт. К сожалению контроллер arduino не может коммутировать такое большое напряжение на прямую. Необходим посредник. Первое что приходит на ум — РЕЛЕ. У данного способа есть и плюсы и минусы.
Вопросы подымает разные — есть и очень простые, есть и посложнее. Еще и литературу выкладывает.
СИЛОВОЙ КЛЮЧ (СИМИСТОР)
Возникла проблема управления симистором. Мне нужно просто включать асинхронный движок на определенное время и выключаться также на определенное время. Например, 12мин проработал, 30мин отдохнул и т. Никак не могу разобраться. Если кому не трудно, набросайте, пожалуйста, скетч. Заранее спасибо.
Диммер на Arduino
В различных электронных устройствах в цепях переменного тока в качестве силовых ключей широко применяют тринисторы и симисторы. Данная статья призвана помочь в выборе схемы управления подобными приборами.
Самый простой способ управления тиристорами — это подача на управляющий электрод прибора постоянного тока с величиной, необходимой для его включения рис. Ключ SA1 на рис. Этот способ прост и удобен, но обладает существенным недостатком — требуется довольно большая мощность управляющего сигнала. В табл. При комнатной температуре для гарантированного включения перечисленных тиристоров требуется ток управляющего электрода Iу вкл равный 70— мА. Следовательно, при напряжении питания, типовом для собранных на микросхемах узлов управления 10—15 В , требуется постоянная мощность 0,7—2,4 Вт.
Диммер на базе Arduino – это одно из сотен простых и интересных устройств, Чтобы симистор открывался в соответствии с заданным алгоритмом.
Световой диммер управляемый Arduino
Что нового? Последняя К странице: Показано с 21 по 30 из Тема: Управление нагрузкой с помощью Arduino.
Коммутация мощной нагрузки 220в на симисторе.
Переключение нагрузки переменного тока с использованием Arduino довольно просто: используется либо механическое реле, либо твердотельное реле с оптически изолированным симистором.
Становится немного сложнее, если необходимо уменьшать яркость лампы переменного тока используя Arduino: просто ограничивать ток симистором не представляется возможным из-за необходимости в мощном симисторе, и как следствие необходимости рассеивания большого количества тепла, а также это не эффективно с точки зрения использования энергии. Правильным способом реализации является применение регулирования фазы: Симистор полностью открыт, но только в части синусоидальной волны переменного тока. Можно просто открывать симистор на некоторое количество микросекунд при помощи Arduino, но проблема в том, что непредсказуемо в какой части синусоидальной волны симистор открывается и, следовательно, уровень затемнения непредсказуем. В синусоидальной волне необходима точка отсчета.
Схема проста, Ардуина замыкает симистер для разрядки конденсатора в катушку. Остальная часть схемы для его зарядки.
Рассмотрим один интересный и полезный вопрос. Диммер для регулировки нагрузкой переменного тока при помощи arduino.
То есть это плавный контроль таких сетевых приборов, как лампы, нагреватели в виде тэнов или тёплых полов. Пару недель назад на втором канале, который полностью посвящен программированию arduino, вышел видос про управление нагрузкой постоянного тока при помощи шим- сигнала. То, что смотрите сейчас, тоже должно было выйти на том канале. Но решил опубликовать его.
В самом деле, реле это же сплошной гемор. Во первых они дорогие, во вторых, чтобы запитать обмотку реле нужен усиливающий транзистор, так как слабая ножка микроконтроллера не способна на такой подвиг. Ну, а в третьих, любое реле это весьма громоздкая конструкция, особенно если это силовое реле, расчитанное на большой ток. Если речь идет о переменном токе, то лучше использовать симисторы или тиристоры.
Управление мощной нагрузкой переменного тока / Хабр
Все знают, насколько ардуинщики гордятся миганием лампочками
Так как мигать светодиодами не интересно, речь пойдет про управление лампой накаливания на 220 вольт, включая управление её яркостью.
Впрочем, материал относится и к некоторым другим типам нагрузки. Эта тема достаточно избита, но информация об особенностях, которые необходимо учесть, разрозненна по статьям и темам на форумах. Я постарался собрать её воедино и описать различия между схемами и обосновать выбор нужных компонентов.
Выбор управляемой нагрузки
Существует много различных типов ламп. Не все из них поддаются регулировке яркости. И, в зависимости от типа лампы, требуются разные способы управления. Про типы ламп есть хорошая статья. Я же буду рассматриваться только лампы, работающие от переменного тока. Для таких ламп существует три основных способа управления яркостью (диммирование по переднему фронту, по заднему фронту и синус-диммирование).
Иллюстрация в формате SVG, может не отображжаться в старых браузерах и, особенно, в IE
Отличаются они тем, какая часть периода переменного тока пропускается через лампу. О применимости этих методов можно прочитать тут.
В этой статье речь пойдет только о диммировании по преднему фронту, так как это самая простой и распространенный способ. Он подходит для управления яркостью ламп накаливания (включая галогенные), в том числе подключенных через ферромагнитный (не электронный) трансформатор. Эта же схема может применяться для управления мощностью нагревательных элементов и, в некоторой степени, электромоторов, а также для включения/выключения других электроприборов (без управления мощностью).
Выбор элементной базы
Различных вариантов схем управления нагрузкой в интернете много. Отличаются они по следующим параметрам:Первые два пункта определяются элементной базой. Очень часто для управления нагрузкой используют реле, как проверенный многолетним опытом элемент. Но, если вы хотите управлять яркостью лампы, её необходимо включать и выключать 100 раз в секунду. Реле не рассчитаны на такую нагрузку и быстро выйдут из строя, даже если смогут переключаться так часто.
Если в схеме используется MOSFET, то его можно открывать и закрывать в любой момент. Нам нем можно построить и RL, и RC, и синус димер. Но так как он проводит ток только в одну сторону, понадобится два транзистора на канал. Кроме того, высоковольтные MOSFET относительно дороги. Самым простым и дешевым способом является использование симистора. Он проводит ток в обоих направлениях и сам закрывается, когда через него прекращает течь ток. Про то, как он работает можно прочитать в статье DiHalt’а. Далее я буду полагаться на то, что вы это знаете.
Фазовая модуляция
Чтобы управлять яркостью лампы нам нужно подавать импульсы тока на затвор симистора в моменты, когда ток через симистор достигает определенной величины. В схемах без микроконтроллера для этого применяется настраиваемый делитель напряжения и динистор. Когда напряжение на симисторе превышает порог, при котором открывается динистор, ток проходит на затвор симистора и открывает его.
Если же управление ведется с микроконтроллера, то возможны два варианта:
- Подавать импульсы равно в тот момент времени, когда нужно.
Для этого придётся завести на микроконтроллер сигнал с детектора перехода напряжения через ноль - К затвору симистора подключить компаратор, на который завести сигнал с делителя напряжения и с аналогового выхода микроконтроллера
Первый способ хорош тем, что позволяет легко организовать гальваническую развязку высоковольтной части и микроконтроллера. О её важности будет сказано позже. Но любители arduino будут огорчены: чтобы лапа горела ровно, не вспыхивая и не погасая, импульсы нужно подавать вовремя. Для этого управлять выводом нужно из прерывания таймера, а моменты перехода напряжения через ноль фиксировать с помощью «input capture». Это «недокументированные» функции. Проблема решается отказом от библиотек arduino и внимательным чтением datasheet’а на процессоры avr. Это не так сложно, как кажется.
Второй способ управления симистором крайне прост в программном плане, но из-за отсутствия гальванической развязки я бы не стал его применять.
Гальваническая развязка
Самый простой способ управлять симистором — это подключить к затвору ножку микроконтроллера. Есть даже специальная серия симисторов BTA-600SW управляемых малыми токами.Но тогда контроллер и вся низковольтная часть не будет защищена от помех, гуляющих по бытовой сети. Некоторое из них могут быть достаточно мощными, чтобы сжечь микроконтроллер, другие будут вызывать сбои. Кроме того, сразу возникают проблемы со связью микроконтроллера с компьютером или другими микроконтроллерами: нужно будет делать развязку в линии связи или использовать дифференциальные линии, ведь, чтобы управлять симистором прямо с ноги микроконтроллера, нулевой потенциал для него должен совпадать с потенциалом нуля в бытовой сети. У компьютера или другого такого же микроконтроллера, подключенного в другой точке сети, нулевой потенциал почти наверняка будет другим. Результат будет плачевным.
Простой способ обеспечить гальваническую развязку: использовать драйвер симистора MOC30XX.
Эти микросхемы отличаются:
- Расчетным напряжением. Если для сетей 110 вольт, есть для 220
- Наличием детектора нуля
- Током, открывающим драйвер
Драйвер с детектором нуля (MOC306X) переключается только в начале периода. Это обеспечивает отсутствие помех в электросети от симистора. Поэтому, если нет необходимости управлять выделяемой мощностью или управляемый прибор обладает большой инерционностью (например это нагревательный элемент в электроплитке), драйвер с детектором нуля будет оптимальным выбором. Но, если вы хотите управлять яркостью лампы освещения, необходимо использовать драйвер без детектора нуля (MOC305X) и самостоятельно открывать его в нужные моменты.
Ток, необходимый для открытия важен, если вы хотите управлять несколькими нагрузками одновременно. У MOC3051 он 15 мА, у MOC3052 10мА. При этом микроконтроллеры stm могут пропускать через себя до 80-120 мА, а avr до 200 мА. Точные цифры нужно смотреть в соответствующих datasheet’ах.
Устойчивость к помехам/возможность коммутации индуктивной нагрузки
В электросети могут быть помехи, вызывающие самопроизвольное открытие симистора или его повреждение. Источником помех может служить:
- Нагрузка, управляемая симистором (обмотка мотора)
- Фильтр (snubber), расположенный рядом с симистором и призванный его защищать
- Внешняя помеха (грозовой разряд)
Помеха может быть как по напряжению, так и по току, причем более критичны скорости изменения соответствующих значений, чем их амплитуды. В datasheet’ах соответствующие значения указаны как:
V — максимальное напряжение, при котором может работать симистор. Максимальное пиковое напряжение не намного больше.
I — Максимальный ток, который может пропускать через себя симистор. Максимальный пиковый ток как правило значительно больше.
dV/dt — Максимальная скорость изменения напряжения на закрытом симисторе.
При превышении этого значения он самопроизвольно откроется.
dI/dt — Максимальная скорость изменения тока при открытии симистора. При превышении этого значения он сгорит из-за того, что не успеет полностью открыться.
(dV/dt)c — Максимальная скорость изменения напряжения в момент закрытия симистора. Значительно меньше dV/dt. При превышении симистор продолжит проводить ток.
(dI/dt)c — Максимальная скорость изменения тока в момент закрытия симистора. Значительно меньше dI/dt. При превышении симистор продолжит проводить ток.
Подробно о природе этих ограничений и о том, как сделать фильтр, защищающий от превышения этих величин описано в Application Note AN-3008. К немо можно только добавить, что существуют 3Q симисторы, у которых значения dV/dt и dI/dt выше, чем у обычных за счет невозможности работать в 4ом квадранте (что обычно не требуется).
Выбор симистора
Максимальный ток коммутации
Максимальный ток коммутации ограничивается двумя параметрами: максимальным током, который может пропустить симистор и количеством тепла, которое вы можете от него отвести.
С первым параметром все просто, он указан в datasheet’е. Но если посмотреть внимательно, то при токе в 16 ампер на BTA16-600BW выделяется около 20 ватт. Такую грелку уже не получится засунуть в коробку выключателя без вентиляции.
Минимальный ток коммутации
Симистор сохраняет проводимость до тех пор, пока через него идёт ток. Минимально необходимый ток указан в datasheet’е под именем latching current. Соответственно, слишком мощный симистор не сможет включать маломощную лампочку так как будет выключаться, как только с затвора пропадёт управляющий сигнал. Но так, как этот сигнал мы самостоятельно формируем микроконтроллером, то можно удерживать управляющий сигнал почти до самого конца полупериода, тем самым убрав ограничение на минимальную нагрузку. Однако, если не успеть снять сигнал, симистор не закроется и лампа не погаснет. При плохо подобранных константах лампы, работающие на не полной яркости периодически вспыхивают.
Изоляция
Симисторы в корпусе TO-220 могут быть изолированными или не изолированными.
Я сначала сделал ошибку и купил BT137, в результате радиаторы охлаждения оказались под напряжением, что в моем случае нежелательно. Симисторы с маркировкой BTA изолированы, с маркировкой BTB нет.
Защита от перегрузки
Не стоит полагаться на автоматические выключатели. Посмотрите на спецификацию, при перегрузке в 1.4 раза автомат обязан выключиться не ранее, чем через час. А быстрое размыкание происходит только при перегрузке в 5 раз (для автоматов типа C). Это сделано для того, чтобы автомат не отключался при включении приборов, требующих при старте значительно больше энергии, чем при постоянной работе. Примером такого прибора является холодильник.
Симистор нужно защитить отдельным предохранителем, либо контролировать ток через него и отключать его при перегрузке, давая остыть.
Защита от короткого замыкания
При перегорании лампы накаливания может образовываться искровой разряд, имеющий очень низкое сопротивление.
2t. Задает количество теплоты, накопление которой в кристалле приведет к разрушению кристалла.
dI/dt ограничивается индуктивностью проводки и внутренней ёмкостью симистора. Так как dI/dt достаточно велика (50 А/с для BTA16), может хватить индуктивности подводящей проводки, если она достаточно длинная. Можно подстраховаться и добавить небольшую индуктивность в виде нескольких витков провода вокруг сердечника.
С превышением интеграла Джоуля можно бороться либо уменьшая время прохождения тока через симистор, либо ограничивая ток. Так как симистор не закроется, пока ток не перейдет через ноль, не вводя дополнительных размыкателей нельзя сделать время прохождения тока менее одного полупериода. В качестве такого размыкателя можно использовать:
- Быстродействующий плавкий предохранитель. Обычный предохранитель не подойдет так как симистор сгорит до того, как он сработает. Но стоят такие предохранители дороже новых симисторов.
- Геркон/реле.
Если удастся найти такое, чтобы выдерживало кратковременные большие токи.
Можно пойти по другому пути. BTA16-600 может выдержать ток в 160 амер в течении одного периода. Если сопротивление замыкаемой цепи будет порядка 1.5 Ом, то полупериод он выдержит. Сопротивление проводки даст 0.5 Ом. Остается добавить в цепь сопротивление в 1 Ом. Схема станет менее эффективной и появится еще одна грелка, выделяющая при штатной работе до 16 Вт тепла (0.45 Вт при работе 100 ваттной лампы), зато симистор не сгорит, если успеть его вовремя выключить и позаботиться о хорошем охлаждении, чтобы оставался запас на нагрев во время КЗ.
Из этого сопротивления можно извлечь дополнительную выгоду: измеряя падение напряжения на нем, можно узнавать ток, протекающий через симистор. Полученное значение можно использовать для того, чтобы определять короткое замыкание или перегрузку и отключать симистор.
Заключение
Я не претендую на абсолютную верность всего написанного.
Статья писалась для того, чтобы упорядочить знания, прочитанные на просторах интернета и проверить, не забыл ли я чего. В частности раздел, касающийся защиты от перегрузок я еще не опробовал на практике. Если я где-то не прав, мне было бы интересно узнать об ошибках.
В статье нет ни одной схемы: знакомые с темой и так знают их наизусть, а новичку придётся заглянуть в datasheet к MOC3052 или в AN-3008 и, возможно, он заодно узнает что-то еще и не будет бездумно реализовывать готовую схему.
Простой диммер на Ардуино
Диммер на базе Arduino – это одно из сотен простых и интересных устройств, с помощью которого можно плавно изменять сетевое напряжение от 0 до номинального значения. Каждый пользователь Arduino найдёт применение столь полезной самоделке, а опыт, полученный во время сборки своими руками, пополнит багаж знаний.
Содержание
- 1 Схема и принцип её работы
- 2 Печатная плата и детали сборки
- 3 Алгоритм управления Arduino
- 4 Область применения диммера на Arduino
Схема и принцип её работы
Как и большинство недорогих диммеров, данная схема работает за счёт фазовой регулировки напряжения, что достигается путем принудительного открывания силового ключа – симистора.
Принцип действия схемы следующий. Arduino на программном уровне формирует импульсы, частота которых подстраивается сопротивлением потенциометра. Управляющий импульс с вывода P1 проходит через оптопару MOC3021 и поступает на управляющий электрод симистора. Он открывается и пропускает ток до перехода полуволны сетевого напряжения через ноль, после чего закрывается. Затем приходит следующий импульс и цикл повторяется. Благодаря сдвигу управляющих импульсов, в нагрузке формируется обрезанная по фронту часть синусоиды.
Чтобы симистор открывался в соответствии с заданным алгоритмом, частота следования импульсов должна быть засинхронизирована с напряжением сети 220 В. Другими словами Arduino должен знать, в какой момент синусоида сетевого напряжения проходит через ноль. Для этого в диммере на элементах R3, R4 и PC814 реализована цепь обратной связи, сигнал с которой поступает на вывод P2 и анализируется микроконтроллером. В цепь детектора нуля добавлен резистор R5 на 10 кОм, который нужен для подпитки выходного транзистора оптопары.
Один силовой вывод симистора подключается к фазному проводу, а ко второму – подключается нагрузка. Нулевой провод сети 220 В напрямую следует от клеммника J1 к J2, а затем к нагрузке. Применение оптопар необходимо для гальванической развязки силовой и низковольтной части схемы диммера. Потенциометр (на схеме не показан) средним выводом подключается на любой аналоговый вход Arduino, а двумя крайними – на +5 В и «общий».
Печатная плата и детали сборки
Минимум радиоэлементов позволяет сконструировать одностороннюю печатную плату, размер которой не превышает 20х35 мм. Как видно из рисунка на ней отсутствует переменный резистор, чтобы радиолюбитель мог самостоятельно подобрать потенциометр подходящего форм-фактора и определить место его крепления к корпусу готового диммера. Подключение к Arduino осуществляется через провода, которые запаивают в соответствующие отверстия на плате.
Для сборки своими руками диммера, управляемого Arduino, понадобятся следующие радиоэлементы и детали:
- Симистор BT136-600D, способный выдерживать обратное напряжение до 600 В и пропускать в нагрузку ток до 4 А (естественно с предварительным монтажом на радиатор).
В схеме можно применить симистор и с большей нагрузочной способностью. Главное – обеспечить отвод тепла от его корпуса и правильно подобрать ток на управляющий электрод (справочный параметр). При подключении к нагрузке электроприбора большой мощности ширину печатных проводников в силовой части схемы необходимо будет пересчитать. Как вариант, силовые дорожки можно продублировать с другой стороны платы. - Оптопара MOC3021 с симисторным выходом.
- Оптопара PC814 с транзисторным выходом.
- Резисторы номиналом 1 кОм, 220 Ом, 10 кОм мощностью 0,25 Вт и 2 резистора на 51 кОм мощностью 0,5 Вт.
- Переменный резистор на 10 кОм.
- Клеммные колодки – 2 шт., с двумя разъёмами и шагом 5 мм.
Все необходимые файлы по проекту находятся в ZIP-архиве: dimmer-arduino.zip
Алгоритм управления Arduino
Программа управления симистором создана на базе таймера Timer1 и библиотеки Cyber.Lib, благодаря чему отсутствует влияние на работу других программных кодов.
Принцип её действия следующий. При переходе сетевого напряжения через ноль «снизу вверх» таймер перенастраивается на обратный переход «сверху вниз» и начинает отсчёт времени в соответствии со значением переменной «Dimmer». В момент срабатывания таймера Arduino формирует управляющий импульс и симистор открывается. При следующем переходе через ноль симистор перестаёт пропускать ток и ожидает очередное срабатывание таймера. И так 50 раз в секунду. За регулировку задержки на открывание симистора отвечает переменная «Dimmer». Она считывает и обрабатывает сигнал с потенциометра и может принимать значение от 0 до 255.
Область применения диммера на Arduino
Конечно, использовать дорогостоящий Arduino для управления яркостью галогенных ламп – избыточно. Для этой цели лучше заменить обычный выключатель диммером промышленного изготовления. Диммер на Arduino способен решать более серьёзные задачи:
- управлять любыми видами активной нагрузки (температурой нагрева паяльника, проточного водонагревателя и т.
д.) с точным удержанием заданного параметра; - одновременно выполнять несколько функций. Например, обеспечивать плавное включение утром (отключение вечером) света, а также контролировать температуру и влажность террариума.
Увидеть каким образом изменяется напряжение в нагрузке можно с помощью осциллографа. Для этого к выходным клеммам диммера припаивают резистивный делитель, благодаря которому сигнал в контрольной точке должен уменьшиться примерно в 20 раз. После этого к делителю подсоединяют щупы осциллографа и подают питание на схему. Изменяя положение ручки потенциометра, на экране осциллографа можно наблюдать насколько плавно Arduino управляет симистором и присутствуют ли при этом высокочастотные помехи.
Авторство вышеприведенных материалов принадлежит Youtube каналу AlexGyver.
Triac — управление питанием сети переменного тока с помощью Triac — Arduino-совместимые экраны
Посмотреть 3D модель
Купить
Управление мощностью сети переменного тока с помощью Triac
ОСТОРОЖНО : этот модуль предназначен для прямого подключения к сети переменного тока, и его неправильное использование может привести к ПОРАЖЕНИЮ ЭЛЕКТРИЧЕСКИМ ТОКОМ и ПОЖАРУ.
Используйте этот модуль только в том случае, если у вас уже есть опыт работы с сетевыми цепями переменного тока, и тщательно следуйте рекомендациям по безопасности, приведенным внизу этой страницы.
Triac Nanoshield можно использовать для управления устройствами, подключенными к электросети с напряжением 127 В или 220 В переменного тока (переменного тока), используя контакты ввода/вывода вашего Arduino. Идеально подходит для таких приложений, как:
- Переключение или диммирование лампы (также проверьте наноэкран Zero Cross).
- Управление бытовой техникой, такой как настольные лампы, электрические духовки, кофеварки, вентиляторы и т. д.
- Управление электрическими воротами
Существует 4 варианта контактов ввода/вывода для активации симистора (D3#, D5#, D6# и D9#), которые можно легко выбрать с помощью перемычек на плате. Если этих четырех вариантов недостаточно, есть еще 7 вариантов, которые можно выбрать с помощью перемычек на нижней стороне платы (D2, D4, D7, A2, A3, A4 и A5).
Симистор активируется при наличии высокого логического уровня на соответствующем выводе ввода-вывода и деактивируется при низком логическом уровне на соответствующем выводе.
Симистор активируется через оптопару, а вывод симистора, контактирующий с радиатором, изолирован изнутри. Это удерживает переменное напряжение от микроконтроллера и других цепей постоянного тока.
Особенности
- Управление нагрузками переменного тока в 127В и 220В.
- Доступен с 25-мм радиатором для токов до 2,5 А или с 50-мм радиатором для токов до 5 А (см. график тока ниже).
- Активация 5В или 3,3В, через оптопару.
- 4 варианта использования выходного контакта, выбираемые вручную перемычками, и 7 дополнительных контактов, выбираемых перемычками под пайку.
- Светодиод, указывающий, включен или выключен симистор.
!Соединения
Схема симистора
Соединения симистора
!Подключение Arduino
На следующей схеме показано, как подключить Triac Nanoshield напрямую к Mega UNO или Arduino.
Подключение к Arduino UNO (нажмите, чтобы увеличить)
Подключение к Arduino Mega (щелкните, чтобы увеличить)
!Возможность переключения
Максимальный рекомендуемый ток переключения в зависимости от температуры окружающей среды платы устанавливаются, например, внутри корпуса). Вы можете расширить эти ограничения, добавив дополнительный поток воздуха через вентиляторы или отверстия в корпусе для охлаждения компонентов.
Электрические характеристики
!Рекомендации по технике безопасности
Пожалуйста, следуйте приведенным ниже рекомендациям перед использованием этого Nanoshield или любого другого устройства, которое напрямую подключено к сети переменного тока.
- Имейте в виду, что переменный ток в сети может быть очень опасным. Несчастные случаи могут привести к травмам и даже смерти. Следовательно, используйте это оборудование только в том случае, если у вас есть предварительные знания о сетевых электрических цепях и если вы абсолютно уверены в том, что делаете.
Если вы новичок и начинаете играть с электроникой, не используйте этот Nanoshield или любое другое оборудование, имеющее прямое подключение к сети переменного тока. - Подтвердите, что электрическая установка в месте, где вы работаете, соответствует местным правилам техники безопасности и имеет установленный автоматический выключатель дифференциального тока (RCCB).
- Никогда не прикасайтесь к устройству и не беритесь за него, когда оно подключено к сети переменного тока — всегда выключайте автоматический выключатель перед подключением проводов или выполнением любой ручной настройки в системе.
- Этот Nanoshield не имеет предохранительных устройств, таких как предохранители или автоматические выключатели — вы должны установить их снаружи в соответствии с конкретными потребностями вашего проекта.
- Если вы хотите включить этот модуль в коммерческий продукт, проверьте требования, применимые к процессам сертификации безопасности в вашем регионе.
Загрузки
- Схемы
Проекты
Диммер
Форно ФИД Эдисон
Диммер+
Arduino TRIAC диммер AC bluetooth
INTRO
Прежде всего, этот проект будет немного опасным, так как я буду использовать питание от сети, которое здесь, в Испании, составляет 220 В переменного тока, что может привести к травме за долю секунды.
Итак, прежде чем начать, если вы ни в чем не уверены, не пытайтесь этот проект, если у вас нет надлежащих инструментов, если вы не проверяете и перепроверяете соединения перед подачей питания, а также никогда, никогда , коснитесь схемы при включенном питании, ну, не пытайтесь повторить этот проект, просто сидите сложа руки и учитесь.
Una publicación compartida de ELECTRONOOBS®️ (@electronoobs) el
См. полный список деталей здесь:
ЧАСТЬ 1 Обнаружение пересечения нуля
Первое, что нужно сделать, это проанализировать переменное напряжение. Я подключил осциллограф к сетевому входу дома. Как вы можете видеть ниже, у нас есть синусоида 310 вольт от пика до пика или 220 В RMS. Частота обычно составляет от 50 до 60 Гц.
У нас есть положительная часть и отрицательная, поэтому будет пересечение нуля, поэтому нам нужно будет обнаружить это пересечение 0.
Используя компонент под названием TRIAC, мы будем контролировать количество времени, в течение которого это питание включено и выключено. Давайте посмотрим, как работает этот TRIAC.
Все мы знаем диоды. Поместите всего один диод на сигнал переменного тока, и у нас получится двухполупериодный выпрямитель. Только с одним диодом в этом случае у нас будет только положительная часть сигнала переменного тока, как вы можете видеть ниже, поскольку диод не пропускает отрицательную часть. Но что, если бы мы могли активировать или деактивировать этот диод. Есть компонент, который может сделать это, и он называется THYTISTOR, который в основном представляет собой управляемый диод, который будет активирован, когда затвор получает триггер тока, и продолжает проводить ток, пока напряжение на устройстве не меняется на обратное.
Итак, здесь у нас есть сигнал переменного тока ниже. Отрицательная часть не пройдет, так как мы используем диод. Но с положительной стороны, если мы не переключим ТИРИСТОРА, не будет и положительной части.
Итак, допустим, что ровно в среднем положении мы активируем ворота ТИТИСТОРА импульсом, теперь пускаем оставшуюся часть положительной стороны волны переменного тока. Итак, теперь у нас есть только половина положительной волны, поэтому мы отрегулировали мощность.
Но если мы хотим сделать это как с положительной, так и с отрицательной стороной, мы должны использовать два ТИРИСТОРА в встречно-параллельной конфигурации. Один будет контролировать положительную сторону, а другой — отрицательную. Есть компонент, который дозирует это, называется TRIAC.
TRIAC останется деактивированным, пока не получит импульс на своем затворе. После получения он останется активным до тех пор, пока основной вход не изменит свою полярность.
Итак, вот что мы собираемся сделать. Я буду использовать симистор BTA16 для контроля напряжения переменного тока. Первое, что нужно сделать, это обнаружить пересечение нуля, поскольку наш импульс должен быть в фазе с переменным напряжением. Итак, мы должны определить, когда напряжение переходит с положительного на отрицательное или с отрицательного на положительное, и синхронизировать наш импульс с этим, чтобы он всегда срабатывал в одном и том же месте.
Для этого я буду использовать мостовой выпрямитель. Это даст мне на выходе как положительную, так и отрицательную кривые волны переменного тока, и я делаю это, поскольку Arduino не может работать с отрицательными значениями. Вот ниже на моем осциллографе у меня есть вход (зеленый) и выход (желтый) от мостового выпрямителя.
Схема пересечения нуля
Я также добавлю два резистора по 47 кОм для ограничения тока. Теперь я хочу отделить сторону высокого напряжения от стороны низкого напряжения, которая в данном случае будет микроконтроллером Arduino. Для этого я буду использовать оптопару EL317. Таким образом, нет прямой связи между высоким напряжением 220 В и 5 В Arduino.
Добавляю подтягивающий и подтягивающий резисторы как на схеме ниже, которую кстати можно было скачать по ссылке ниже и теперь к выходу подключаю осциллограф.
Как и ожидалось, у меня есть какая-то трапециевидная волна с размахом 5 вольт. Теперь я прочитал это с помощью Arduino, и я буду создавать прерывание каждый раз, когда обнаружу эти низкие значения, и это будет нашим пересечением нуля.
Поскольку мы использовали мостовой выпрямитель, у нас будет пересечение нуля как для восходящей, так и для падающей частей волны переменного тока.
Теперь, чтобы управлять затвором симистора, мы будем использовать диодный переключатель переменного тока или лучше называть его DI AC или diac. Диак — это очень полезное устройство, которое можно использовать для запуска симисторов из-за характеристик его отрицательного сопротивления, которые позволяют ему быстро включаться при достижении определенного уровня приложенного напряжения.
ЧАСТЬ 2 Схема — потенциометр
Итак, это будет наша последняя схема. Считываем переход через нуль с мостовым выпрямителем и оптопарой. Затем мы создаем импульс запуска, применяемый к оптоизолированному DIAC через этот резистор и светодиод. Я говорю «оптоизолированный», потому что, опять же, эта ИС имеет управление диодом внутри, поэтому мы разделяем 5 В от Arduino и 220 В, подаваемые на симистор.
Использование симистора MAC97A с Arduino
Добро пожаловать на EDAboard.
comДобро пожаловать на наш сайт! EDAboard.com — это международный дискуссионный форум по электронике, посвященный программному обеспечению EDA, схемам, схемам, книгам, теории, документам, asic, pld, 8051, DSP, сети, радиочастотам, аналоговому дизайну, печатным платам, руководствам по обслуживанию… и многому другому. более! Для участия необходимо зарегистрироваться. Регистрация бесплатна. Нажмите здесь для регистрации.
Регистрация Авторизоваться
JavaScript отключен. Для лучшего опыта, пожалуйста, включите JavaScript в вашем браузере, прежде чем продолжить.
- Автор темы мальчик
- Дата начала
- Статус
- Закрыто для дальнейших ответов.

бойлэсг
Продвинутый член уровня 4
Я только что поэкспериментировал с MAC97A, только с 24 В переменного тока и соленоидом, а также с блоком штекеров на 5 В постоянного тока.
Сработал затвор через резистор 1N4007 и 56R.
В конце концов выяснилось, что вам нужно подключить постоянный ток GND к одной из клемм симистора, чтобы он сработал.
Есть ли лучший способ защиты цепи постоянного тока от переменного тока, чем тот, что я сделал с 1N4007?
andre_luis
Супер модератор
Вы достаточно хорошо знакомы с этим форумом, чтобы знать, что без предоставления точной информации первое, что здесь произойдет, это другие потребуют подробностей, например схемы.
бойлэсг
Продвинутый член уровня 4
andre_teprom сказал:
Вы достаточно хорошо знакомы с этим форумом, чтобы знать, что без предоставления точной информации первое, что здесь произойдет, это другие потребуют подробностей, например схемы.
Нажмите, чтобы развернуть…
Это настолько хорошо, насколько схема собирается получить. У меня не так много моторных навыков, когда я пытаюсь рисовать и писать с помощью мыши.
andre_luis
Супер модератор
Набросок, сделанный с большим энтузиазмом или с меньшей небрежностью, побудит кого-то потратить время на анализ вашей проблемы, а не на попытки расшифровать иероглифы. Я совершенно уверен, что вы хорошо осведомлены о стандартных символах, принятых для электронных устройств.
КлаусСТ
Супер модератор
Здравствуйте,
Карандаш, лист бумаги и фотография…
Бесплатная программа для рисования схем
Клаус
На вашем рисунке я вижу «5V». Но я предполагаю, что «5 В» — это напряжение питания электронного устройства, а не истинное напряжение в этом узле.
Если это так, то эти «5В» бесполезны, или даже вводят в заблуждение информатикн.
Клаус
бойлэсг
Продвинутый член уровня 4
andre_teprom сказал:
Набросок, сделанный с большим энтузиазмом или с меньшей небрежностью, побудит кого-то потратить время на анализ вашей проблемы, а не на попытки расшифровать иероглифы. Я совершенно уверен, что вы хорошо осведомлены о стандартных символах, принятых для электронных устройств.
Нажмите, чтобы развернуть…
Я не знаю ни одной программы, которую я мог бы использовать для быстрого создания схемы в общем формате, которую я мог бы быстро и удобно опубликовать здесь.
Я мог бы сделать это с помощью Multisim, но я сомневаюсь, что у многих других будет установлено это программное обеспечение и они смогут открывать создаваемые им файлы.
Неужто у вас хватило бы духу проглядеть мою корявую каракулю в Paint.net для такой тривиальной схемы?????
— — — Обновлено — — —
КлаусСТ сказал:
Здравствуйте,
Карандаш, лист бумаги и фотография…
Бесплатная программа для рисования схемКлаус
На вашем рисунке я вижу «5V». Но я предполагаю, что «5 В» — это напряжение питания электронного устройства, а не истинное напряжение в этом узле.
Если так, то это «5В» бесполезно или даже вводит в заблуждение.
Клаус
Нажмите, чтобы развернуть…
Если бы вы знали, как медленно и болезненно получать фотографии с моего телефона или сканера, вы бы поняли, почему я выбрал быстрый и неприятный вариант Paint.net.
Я бы не стал этого делать, если бы это была более сложная схема.
Но это настолько безмозгло тривиально, что я думал, что люди будут готовы его не заметить.
— — — Обновлено — — —
КлаусСТ сказал:
Здравствуйте,
На вашем рисунке я вижу «5V». Но я предполагаю, что «5 В» — это напряжение питания электронного устройства, а не истинное напряжение в этом узле.
Если это так, то эти «5В» бесполезны, или даже вводят в заблуждение информатикн.
Клаус
Нажмите, чтобы развернуть…
5В, как и в затворе симистора, запускается 5В от цифрового контакта Arduino.
Или, в случае моего эксперимента с макетной платой, 5 В от зарядного устройства для телефона вместо цифрового контакта Arduino.
Резистор 56R в сочетании с 1N4007, по-видимому, адекватно запускает мой электромагнитный клапан.
Резистор 820R, по-видимому, вызывает неровную работу соленоида.
Я предполагаю, что симистор не полностью включен, и он прерывает переменный ток на низкочастотные фрагменты синусоидальной волны.
Все, что я хочу знать, это есть ли смысл иметь этот 1N4007.
Или это лучший способ защитить мою цепь постоянного тока и Arduino от 24 В переменного тока, если этот симистор выйдет из строя?
До сих пор я использовал реле, в которых две цепи полностью изолированы друг от друга.
Хотя симистор я использую впервые.
KlausST
Супер модератор
Привет,
5V, как и в затворе симистора, запускается 5V от цифрового контакта Arduino.
Нажмите, чтобы развернуть…
Arduino питается от 5 В, это не означает, что выходное напряжение на контакте тоже 5 В.
Оно может быть близко к 5 В при нулевом токе.
..
Но напряжение на контакте будет падать с увеличением тока. И ваша схема потребляет некоторый ток.
Если бы вы знали, как медленно и мучительно получать фотографии с телефона или сканера
Нажмите, чтобы развернуть…
В чем именно проблема? Это должна быть стандартная и простая функция для телефона, а также сканера для создания файлов цифровых изображений.
Клаус
c_mitra
Расширенный член уровня 5
Есть ли лучший способ защиты цепи постоянного тока от переменного тока, чем тот, что я сделал с 1N4007?
Нажмите, чтобы развернуть…
Как насчет использования оптопары? Безопасность превыше всего (я говорю о плохой Arduino), даже если вы используете 24AC.
бойлэсг
Продвинутый член уровня 4
c_mitra сказал:
Как насчет использования оптопары? Безопасность превыше всего (я говорю о плохой Arduino), даже если вы используете 24AC.
Нажмите, чтобы развернуть…
В конце концов я обнаружил оптронные симисторы. Но у меня куча симисторов ТО-92. Нет ли надежного способа защиты части цепи постоянного тока от вышедшего из строя симистора? Диоды, зеннеровские диоды,…?
— — — Обновлено — — —
Я с нетерпением жду, если у кого-то есть предложение относительно быстрого и простого программного пакета, который позволяет создавать схемы в формате jpg путем перетаскивания символов цепей, а не конкретных компонентов. .
KlausST
Супер модератор
Привет,
есть много бесплатных инструментов для рисования схем.
Вы можете найти обсуждения здесь, на этом форуме.
Многие из них могут напрямую генерировать файлы .jpg.
Но вы также можете использовать функцию «скриншот» ОС для создания .jpg.
Клаус
между
Супермодератор
Вероятно, самым простым инструментом для рисования является FidoCadJ, написанный на Java и работающий на большинстве платформ. На мой взгляд, по функциональности он не приближается к программам типа Kicad/Eagle/Protel, но он небольшой, бесплатный и очень простой в использовании.
Глядя на первоначальную проблему, я не понимаю, как что-либо, кроме изолированного соединения, может быть здесь безопасным. Даже при напряжении 24 В, если заземление плохое, оно просто подаст отрицательное напряжение на Arduino и мгновенно уничтожит его. Я не уверен, что пропускная способность порта по напряжению/току также достаточна, и даже если бы это было так, симистор не мог бы срабатывать во всех квадрантах.
Брайан.
бойлэсг
Продвинутый член уровня 4
между сказал:
Самым простым инструментом для рисования, вероятно, является FidoCadJ, написанный на Java и работающий на большинстве платформ. На мой взгляд, по функциональности он не приближается к программам типа Kicad/Eagle/Protel, но он небольшой, бесплатный и очень простой в использовании.
Глядя на первоначальную проблему, я не понимаю, как что-либо, кроме изолированного соединения, может быть здесь безопасным. Даже при напряжении 24 В, если заземление плохое, оно просто подаст отрицательное напряжение на Arduino и мгновенно уничтожит его. Я не уверен, что пропускная способность порта по напряжению/току также достаточна, и даже если бы это было так, симистор не мог бы срабатывать во всех квадрантах.
Брайан.
Нажмите, чтобы развернуть…
Ой! Кто-то в какой-то момент сказал мне, что я должен использовать симисторы вместо реле для моего контроллера полива. Но похоже, что проще просто придерживаться реле.
KlausST
Супер модератор
Привет,
Нет ли надежного способа защиты части цепи постоянного тока от отказавшего симистора?
Нажмите, чтобы развернуть…
Что надежно?
Рекомендую прочитать даташиты и придерживаться их спецификаций, тогда должно быть надежно.
Если вам не нужна изоляция, то я не вижу причин, почему вы должны использовать оптопары.
Моя рекомендация: не защищайте вашу часть постоянного тока от отказа симистора, но защитите симистор от отказа.
*****
Ваша схема с диодом для защиты:
Защитит только от одной ошибки: на затвор выходит высокое положительное напряжение из-за поврежденного симистора… Тогда диод защитит схему управления.
Но когда на затворе появляется высокое положительное напряжение, я ожидаю, что на нем также будет высокое отрицательное напряжение… теперь диод больше не защищает.
****
Из вашего описания мы не можем знать подходит реле или симистор.
Кстати: Что, если реле выйдет из строя?
Клаус
бойлэсг
Продвинутый член уровня 4
КлаусСТ сказал:
Привет,
Что надежно?
Рекомендую прочитать даташиты и придерживаться их спецификаций, тогда должно быть надежно.
Если вам не нужна изоляция, то я не вижу причин, почему вы должны использовать оптопары.Моя рекомендация: не защищайте вашу часть постоянного тока от отказа симистора, но защитите симистор от отказа.
*****
Ваша схема с диодом для защиты:
Защитит только от одной ошибки: на затвор выходит высокое положительное напряжение из-за поврежденного симистора… Тогда диод защитит схему управления.
Но когда на затворе появляется высокое положительное напряжение, я ожидаю, что на нем также будет высокое отрицательное напряжение… теперь диод больше не защищает.
****Из вашего описания мы не можем знать подходит реле или симистор.
Кстати: Что, если реле выйдет из строя?
Клаус
Нажмите, чтобы развернуть…
Я только ставлю 24VAC через реле.
Насколько мне известно, катушка постоянного тока и контакты переменного тока достаточно изолированы, чтобы не было никаких последствий в случае короткого замыкания контактов переменного тока или чего-то подобного.
Я ошибаюсь в этом предположении?
Приложение предназначено для использования и Arduino для переключения 24VAC через электромагнитный клапан.
Что вы предлагаете для защиты симистора от отказа? Может предохранитель?
Я никогда раньше не использовал симисторы с моими Arduino, поэтому на данный момент я только делаю обоснованные предположения о защите.
— — — Обновлено — — —
Тот факт, что мне пришлось подключить постоянный ток GND напрямую к цепи переменного тока, чтобы симистор сработал, немного настораживает меня.
Существуют ли какие-либо нежелательные побочные эффекты этого… например, утечка переменного тока в цепь постоянного тока и выход из строя Arduino (не говоря уже о том, имеет ли Arduino достаточный ток для непосредственного срабатывания симистора).
между
Супермодератор
Соединение двух цепей вместе (переменного и постоянного тока) не является невозможным, но вы должны быть чрезвычайно осторожны с путями тока и учитывать, что произойдет, если, например, переменный ток присутствует, а постоянный ток отсутствует.
Диод не обеспечивает никакой защиты, он просто действует как выпрямитель отрицательного напряжения и подает постоянный ток на контакт Arduino с неправильной полярностью.
Согласно FAR, лучшим решением здесь является использование оптоизолятора, такого как MOC304x, для запуска симистора. Он обеспечивает превосходную изоляцию напряжения, может управляться напрямую от Arduino (через один резистор для ограничения тока светодиода) и позволяет симистору работать в течение всего цикла переменного тока, а не только его половины. Они очень надежны, маленькие, недорогие и стоят дешевле реле!
Брайан.
бойлэсг
Уровень продвинутого члена 4
между сказал:
Соединение двух цепей вместе (переменного и постоянного тока) не является невозможным, но вы должны быть чрезвычайно осторожны с путями тока и учитывать, что произойдет, если, например, переменный ток присутствует, но постоянный ток не работает.
Диод не обеспечивает никакой защиты, он просто действует как выпрямитель отрицательного напряжения и подает постоянный ток на контакт Arduino с неправильной полярностью.
Согласно FAR, лучшим решением здесь является использование оптоизолятора, такого как MOC304x, для запуска симистора. Он обеспечивает превосходную изоляцию напряжения, может управляться напрямую от Arduino (через один резистор для ограничения тока светодиода) и позволяет симистору работать в течение всего цикла переменного тока, а не только его половины. Они очень надежны, маленькие, недорогие и стоят дешевле реле!
Брайан.
Нажмите, чтобы развернуть…
Спасибо за предложение о фидокаде. Я попробовал это, и это прекрасно — быстро и просто.
Что вы думаете об этих симисторах с оптронной развязкой, Брайан?
https://www.ebay.com.au/itm/10PCS-MOC3023-OPTOCOUPLER-TRIAC-OUT-6-DIP/323030869254?hash=item4b3623e506:rk:1f:0
Последнее редактирование:
КлаусST
Супер модератор
Привет,
И насколько мне известно, катушка постоянного тока и контакты переменного тока достаточно изолированы, чтобы не было никаких последствий в случае короткого замыкания контактов переменного тока или чего-то подобного.
Я ошибаюсь в этом предположении?Нажмите, чтобы развернуть…
«достаточно изолирован»: мы не знаем, какое реле вы используете, поэтому мы не знаем, достаточно ли оно изолировано.
Вы говорите о «отказе симистора»
* если симистор не выходит из строя, то с частью постоянного тока проблем не будет. (то же самое с реле)
Итак, давайте поговорим о ситуации «сбоя».
* Если симистор выйдет из строя, ваша часть постоянного тока может быть повреждена. То же самое и с реле. Если изолирующий барьер внутри реле выйдет из строя, ваша часть постоянного тока может быть повреждена.
Теперь вы можете сказать, что не ожидаете отказа реле.
—> правильно, если вы работаете с устройством в соответствии с его спецификациями. Но опять же: то же самое верно и для триака: он не выйдет из строя, пока вы используете его в соответствии с его спецификациями.
Что вы предлагаете для защиты симистора от выхода из строя? Может предохранитель?
Нажмите, чтобы развернуть…
Почему выходит из строя электронная часть:
* перенапряжение —> используйте защиту от перенапряжения
* перегрузка по току —> используйте защиту от перегрузки по току (возможно, предохранитель)
* перегрев —> поддерживайте температуру в пределах спецификаций.
То же самое относится и к реле.
У меня несколько десятков лет опыта работы с электронными схемами, а также с реле.
Я видел отказы симисторов и реле. Большинство из них (которые вышли из строя) не эксплуатировались должным образом.
Контакты реле могут
* слипаться, вызвано перегрузкой по току, механическим обращением (ультразвук),
* проблемы с изоляцией из-за перенапряжения, влажности, воды,
* ложное размыкание или высокое сопротивление контакта из-за слишком низкого тока переключения или напряжения… грязь , влажность…
* поломка катушки..
аналогично симисторам..
Мне лично нравятся симисторы, потому что они не имеют механических движущихся частей.
Клаус
добавлено: А как насчет «твердотельных реле»? Они поставляются с возможностью переключения переменного тока, постоянного тока, переключения через ноль или прямого переключения, с защитой и без нее.
c_mitra
Расширенный член уровня 5
Что вы думаете об этих симисторах с оптронной развязкой, Брайан?
Нажмите, чтобы развернуть…
Если у вас уже есть много симисторов в кармане, вы можете просто приобрести набор оптронов общего назначения.
И их можно использовать и в других местах. Поскольку вы пробуете эти схемы, хорошо быть осторожным.
бойлэсг
Продвинутый член уровня 4
c_mitra сказал:
Если у вас уже есть много симисторов в кармане, вы можете просто приобрести набор оптронов общего назначения. И их можно использовать и в других местах. Поскольку вы пробуете эти схемы, хорошо быть осторожным.
Нажмите, чтобы развернуть…
Я уже спроектировал печатную плату для своего контроллера полива, и эти 6-контактные PDIP по-прежнему хорошо подходят.
Будет сложнее разместить отдельно оптопары постоянного тока и симисторы.
Это не имеет большого значения, так как они не так дорого стоят на ebay в Китае, и я всегда могу использовать их для другого проекта в сочетании с оптроном постоянного тока.
Спишу на неопытность симисторов — купил их до того, как полностью понял, как ими пользоваться.
c_mitra
Продвинутый член уровня 5
Спишу на неопытность симисторов — купил их до того, как полностью понял, как ими пользоваться.
Нажмите, чтобы развернуть…
Это часть учебного процесса; Я называю обучение на основе опыта «обучением Google» — подобно тому, как нейронная сеть учится на пробном наборе данных. Такие тренинги довольно неполные и для хорошего результата нужны тонны обучающих данных…
Но если вы много читаете и способны понимать технический жаргон- к сожалению жаргон большой барьер- вы научитесь быстрее потому что сейчас вы учиться на чужом опыте. Но технические детали могут стать грязными довольно быстро.
Хороший инженер должен быть практичным; Вы должны быть хороши как в теории, так и в практике.
В противном случае вы будете всего лишь простым техником: у обоих есть свои позиции, но они остаются разными.
Я часто называю понимание своего рода просветлением…
- Статус
- Закрыто для дальнейших ответов.
С
4-значный светодиод без Arduino
- Автор: skarkowtsky
- Ответов: 27
Схемы хобби и проблемы с небольшими проектами
[РЕШЕНО] Помощь с проектом
- Автор: GH Crash
- Ответов: 24
Схемы хобби и небольшие проекты Проблемы
Д
Максимальный ток для 10-ваттного светодиодного модуля
- Начато Dr.
Pepper - Ответов: 2
Схемы хобби и проблемы с небольшими проектами
- Начато Dr.
Т
Помощь с простым проектом 18650 Li-ion
- Автор Tripp_22
- Ответов: 7
Схемы хобби и проблемы с небольшими проектами
В
TL494 от 12 до 220 — проблема формы сигнала слива
- Автор Vlado391

Для этого придётся завести на микроконтроллер сигнал с детектора перехода напряжения через ноль
Если удастся найти такое, чтобы выдерживало кратковременные большие токи.
В схеме можно применить симистор и с большей нагрузочной способностью. Главное – обеспечить отвод тепла от его корпуса и правильно подобрать ток на управляющий электрод (справочный параметр). При подключении к нагрузке электроприбора большой мощности ширину печатных проводников в силовой части схемы необходимо будет пересчитать. Как вариант, силовые дорожки можно продублировать с другой стороны платы.
д.) с точным удержанием заданного параметра;



Диод не обеспечивает никакой защиты, он просто действует как выпрямитель отрицательного напряжения и подает постоянный ток на контакт Arduino с неправильной полярностью.
Pepper