Как собрать простой радиоприемник на микросхеме TA7642. Какие детали нужны для сборки. Как намотать катушку магнитной антенны. Как настроить и улучшить работу приемника.
Что такое микросхема TA7642 и почему она подходит для простого радиоприемника
Микросхема TA7642 представляет собой однокристальный AM-приемник с встроенным усилителем и детектором в миниатюрном корпусе TO-92. Несмотря на свои небольшие размеры, эта микросхема содержит в себе 10 транзисторов и выполняет функции усилителя радиочастоты, детектора и системы автоматической регулировки усиления.
Основные преимущества TA7642 для создания простого радиоприемника:
- Высокое входное сопротивление (около 3 МОм)
- Большой коэффициент усиления
- Минимальное количество внешних компонентов
- Низкое напряжение питания (1,1-1,8 В)
- Малый ток потребления (всего 0,3 мА)
- Простота использования — всего 3 вывода
Благодаря этим характеристикам, TA7642 идеально подходит для создания простого и компактного радиоприемника начинающими радиолюбителями.

Необходимые компоненты для сборки радиоприемника на TA7642
Для сборки простейшего радиоприемника на микросхеме TA7642 потребуется минимальный набор деталей:
- Микросхема TA7642
- Конденсатор переменной емкости 10-365 пФ
- Два керамических конденсатора 0.1 мкФ
- Резистор 1 кОм
- Резистор 1 МОм
- Ферритовый стержень 8×50 мм
- Провод для намотки катушки (ПЭВ-2 0.2-0.3 мм)
- Наушники сопротивлением 32-600 Ом
- Батарейка 1.5 В и держатель для нее
- Макетная плата или монтажная панель
Все эти компоненты доступны в радиомагазинах или могут быть заказаны через интернет. Стоимость набора деталей обычно не превышает 300-500 рублей.
Пошаговая инструкция по сборке радиоприемника
- Намотайте катушку магнитной антенны на ферритовый стержень. Для диапазона средних волн (СВ) потребуется 80-90 витков провода ПЭВ-2 диаметром 0.2-0.3 мм.
- Установите конденсатор переменной емкости и микросхему TA7642 на монтажную панель.
- Соедините выводы компонентов согласно принципиальной схеме:
- Вывод 1 микросхемы — к «+» батареи
- Вывод 2 — к катушке и конденсатору переменной емкости
- Вывод 3 — к резистору 1 кОм и далее к наушникам
- Подключите керамические конденсаторы 0.1 мкФ между выводами 1-2 и 2-3 микросхемы.
- Соедините резистор 1 МОм между выводами 1 и 3 микросхемы.
- Подключите наушники и батарейку 1.5 В.
При правильной сборке приемник должен начать работать сразу после подключения питания. Настройка на станции производится вращением ротора конденсатора переменной емкости.

Настройка и улучшение работы приемника
Для улучшения качества приема можно предпринять следующие меры:
- Экспериментируйте с количеством витков катушки. Увеличение числа витков позволит принимать более длинные волны.
- Попробуйте разные положения ферритовой антенны. Она имеет направленность в виде «восьмерки», поэтому поворот на 90 градусов может значительно улучшить прием.
- Для увеличения громкости можно добавить простой усилитель низкой частоты на одном транзисторе, например КТ315.
- Используйте более длинную внешнюю антенну (провод длиной 2-3 метра) для приема удаленных станций.
Возможные проблемы при сборке и их решение
При сборке радиоприемника на TA7642 могут возникнуть следующие проблемы:
Приемник не работает вообще
Проверьте правильность подключения всех компонентов, особенно полярность батарейки и микросхемы. Убедитесь, что все соединения надежны и нет замыканий.
Слышен только шум, станции не принимаются
Возможно, неправильно намотана катушка или неисправен конденсатор переменной емкости. Попробуйте изменить количество витков катушки или заменить конденсатор.

Слабый прием, малая громкость
Это нормально для простого приемника без усилителя. Попробуйте использовать более чувствительные наушники или добавить усилитель низкой частоты.
Области применения и модификации приемника на TA7642
Простой радиоприемник на микросхеме TA7642 может найти различные применения:
- Учебный проект для начинающих радиолюбителей
- Походный приемник для прослушивания новостей и прогноза погоды
- Основа для создания более сложных конструкций, например, радиоуправляемых моделей
- Детекторный узел в составе многодиапазонных приемников
Возможные модификации базовой схемы:
- Добавление усилителя низкой частоты для повышения громкости
- Использование нескольких сменных катушек для приема разных диапазонов
- Создание регенеративного приемника путем добавления положительной обратной связи
- Разработка портативного приемника с питанием от солнечной батареи
Сравнение TA7642 с другими микросхемами для простых радиоприемников
Микросхема TA7642 не единственный вариант для создания простого радиоприемника. Рассмотрим ее аналоги и альтернативы:

| Микросхема | Преимущества | Недостатки |
|---|---|---|
| TA7642 | Простота применения, низкое напряжение питания | Ограниченный частотный диапазон |
| TDA7088 | Встроенный УНЧ, лучшее качество звука | Требует больше внешних компонентов |
| MK484 | Полный аналог TA7642, широкая доступность | Те же, что у TA7642 |
| LM386 | Мощный выходной сигнал, работа на динамик | Требует отдельного детектора, сложнее в настройке |
Выбор конкретной микросхемы зависит от требований к приемнику и доступности компонентов. TA7642 остается оптимальным вариантом для самых простых конструкций.
Делаем простейший средневолновый радиоприемник на микросхеме TA7642: grodenski — LiveJournal
Период самоизоляции — самое время для разнообразных технических экспериментов. Благо, что несложных схем, по которым можно что-то собрать даже не имея большого опыта в радиотехнике в Интернете есть немало.
На досуге решил повторить схему самого простого радиоприемника прямого усиления на диапазон средних волн. Ее можно спаять даже без платы за час. У нас в Беларуси ночью слышно много иностранных радиостанций.
схема радиоприемника на TA7642Для этой изготовления такого приемника взял хранившийся в запасах советский советский конденсатор переменной емкости 2х12-405 пФ, ферритовый стержень 10х90 мм, провод в лаковой изоляции от сгоревшего китайского трансформатора, 2 конденсатора о.1 мкФ, резисторы о,25 Вт 1 кОм и 1 МОм, советский телефонный капсюль, батарейный отсек с 1 АА батарейкой и собственно саму микросхему, заказанную на известном китайском сайте.
Самое сложное в этой конструкции — изготовить магнитную антенну. На ферритовый стержень надел термоусадочную трубку и по ней намотал 40 витков провода. Можете мотать и больше витков. Потом уберете, если качество работы не устроит. Спаивается все быстро и без платы. Работает от 1 батарейки. При повышении напряжения качество прием ухудшается.
Тестовая установка микросхема с обвязкойСлушать можно и на наушники от мобильного телефона без регулятора громкости. Но колонки от ПК подключить гораздо сложнее — у них очень высокое сопротивление постоянному току и может не хватить питания микросхеме приемника.
подключение совоременных наушников тестовая установка с выходом на наушники Проверять работу собранного приемника нужно в темное время суток, когда хорошо распространяются средние волны.
Спасибо за внимание!
МИКРОСХЕМА TA7642 радиоприемник на 10 транзисторах в корпусе ТО-92 | Дмитрий Компанец
УПЧ в TA7642Эта миниатюрная микросхема больше напоминает обычный транзистор, да и по составу она — Транзисторный много каскадный Усилитель Промежуточной Частоты содержащий 10 транзисторов.
Две микросхемы похожие на транзисторыВнутренняя структура этой микросхемы выглядит довольно громоздко, но приглядевшись можно распознать Усилитель с высокоомным входом и выходом на одном транзисторе.
Внутри TA7642Микросхема не так нова и часто использовалась в портативных радиоприемниках принимающих радиостанции ДВ и СВ диапазона с Амплитудной модуляцией.
Вот некоторые схемы для построения самодельных радиоприемников:
Схема радиоприемника на TA7642Обратите внимание на обозначение самой микросхемы в этой схеме — ничего не напоминает?
Схема радиоприемника на TA7642С небольшими вариациями и изменениями схемы всех простых радиоприемников повторяют друг друга.
Хотя и встречаются схемы чуть более продвинутые и навороченные с усилителями мощности звукового сигнала
Схема радиоприемника на TA7642 с усилителем звукапереработав и проанализировав все эти схемы, я решил собрать свою для испытания возможностей этой микросхемы, что говорится вживую
Моя схема Радиоприемника с выходом на динамикМощность самой схемы не велика, но уровня сигнала вполне хватает, чтобы довольно громко слушать радиостанции через наушники используя для питания батарейку на 1,5 вольта.
Схема приемника в сборе на макетеМонтажная и принципиальная схема радиоприемника не особо отличаются
при настройке на радиостанцию можно слышать множество помех, но это беда самого резонансного контура с которым стоит повозиться самостоятельно.
TA7642 — однокристальный АМ приемник с встроенным усилителем/детектором в корпусе TO-92.
Аналоги этой микросхемы: MK484, ZN414, TA7642, LA1050, LMF501T, ВТ7084, Z484, SY484, UTC7642, D7642
Хотя микросхема и позиционируется как ГОТОВЫЙ РАДИОПРИЕМНИК особого впечатления она на меня не произвела.
Используя пару транзисторов или даже один с минимальным обвесом можно получить те же результаты в радиоприеме, что и с этой микросхемой.
В добавок, проверка уровня звучания с разными по напряжению батареями выявили склонность микросхемы к работе на напряжении 1,5 вольта. При более высоком напряжении звук становится тише и появляется больше шумов.
Напряжение питания: 1,2…6В Ток покоя: 0,3мА Вх. сопротивление: 3 МОм Чувствительность: 600мкВ Вых. напряжение детектора: не менее 5мВ Диапазон АРУ: 30дБ Диапазон частот: 0,15…3МГц
Подходит для использования в приемнике прямого усиления и в качестве УПЧ АМ приемника
Радиоконструктор 026 — Простой АМ приёмник на микросхеме ТА7642 | Maks Puzanov
Простой АМ приёмник на микросхеме ТА7642.
В этом варианте конструктора вашему вниманию представлена схема простого в сборке приёмника АМ (Амплитудно Модулированных) сигналов. При сборке своего первого приёмника не каждому хватит опыта собрать сложную схему, чтобы она принимала много радиостанций, а простейшие схемы, для которых не требуется большой опыт и специальные приборы, не могут обеспечить качественный приём в радиостанций в различных диапазонах.
Совместить эти требования позволит радиоприёмник на микросхеме ТА7642. Данная микросхема имеет много зарубежных аналогов – МК484, Z484, SY484, UTC7642, D7642, но не имеет отечественного аналога.
Не смотря на свою внешнюю простоту эта микросхема состоит из 10 транзисторов и содержит в себе усилитель радиочастоты (УРЧ), детектор и систему автоматической регулировки усиления (АРУ). УРЧ имеет высокое входное сопротивление (около 3 Мом), большой коэффициент усиления, требует минимального количества навесных деталей, имеет всего три вывода и питается от напряжения 1,1 – 1,8 вольт, то есть для её питания достаточно одного гальванического элемента напряжением 1,5 вольта.
Ток потребления микросхемы составляет всего 0,3 мА. Выходное напряжение звуковой частоты составляет 5 – 30 мВ. На рисунке 1 изображена схема приёмника, а на рисунке 2 внутреннее устройство микросхемы для представления того, как бы выглядела эта схема приёмника прямого усиления, если бы её собирали из отдельных транзисторов, конденсаторов и резисторов.
Входной контур приёмника образован катушкой магнитной антенны L1 и конденсаторами С1 и С2. Конденсатор С1 ввиду его большой ёмкости почти не влияет на частоту настройки контура. Принятый сигнал поступает на вход (вывод 2) микросхемы.
Резистор R2 и конденсатор С3 обеспечивают работу автоматической регулировки усиления (АРУ). Наушники должны иметь сопротивление 32 – 600 Ом, поэтому капсюли телефонов должны быть соединены последовательно (см. фото распайки телефонного гнезда). При использовании отечественных высокоомных наушников типа ТОН-2 или им подобных, сопротивлением более 1000 Ом, резистор R2 из схемы можно исключить. В конструкции приёмника нет выключателя питания. Отключение питания происходит при вынимании вилки наушников из гнезда. Учитывая малый ток потребления приёмника, в качестве источника питания для уменьшения размеров можно применить дисковые элементы питания в виде таблетки. Размеры приёмника определяются размерами конденсатора переменной ёмкости и магнитной антенны.
В схеме используется только одна намоточная деталь – катушка L1 магнитной антенны. Для приёма радиостанций диапазона Средних Волн (СВ) количество витков катушки должно составлять 80 – 90 витковмедного провода в лаковой изоляции типа ПЭВ, ПЭЛ, ПЭТВ, ПЭЛШО (в дополнительной шёлковой изоляции, как правило, синего цвета) диаметром 0,1 – 0,25 мм. Намотку катушки можно производить как непосредственно на ферритовый стержень (с магнитной проницаемостью 400 – 2000, диаметром 6 – 9 мм, и длиной 50 – 200 мм), так и на бумажный (пластиковый, картонный) каркас, предварительно намотанный на стержень и склеенный так, чтобы после намотки катушки, ферритовый стержень мог двигаться относительно катушки, что позволит производить дополнительные настройки при приёме определённых радиостанций. Намотку производить в один слой равномерно по поверхности каркаса, зафиксировав концы катушки клеем, скотчем, нитками или любым другим способом. При приёме радиостанций надо учитывать то, что магнитная антенна имеет не круговую (как у штыря) направленность приёма, а в виде восьмёрки, поэтому её положение возможно менять в пределах 90 градусов, ориентируясь на громкость приёма.
Конденсатор переменной ёмкости двухсекционный, поэтому переключение поддиапазонов приёма можно производить подключением одной или двух секций. Для приёма в Длинноволновом диапазоне Волн (ДВ) количество витков катушки L1 должно составлять около 250 витков, а для приёма Коротковолнового диапазона Волн (КВ) количество витков должно быть менее 50 (учитывая, что диапазон КВ разбит на несколько поддиапазонов от 3 до 30 мегагерц (МГц), с уменьшением количества витков катушки можно поэкспериментировать). Размещение деталей схемы на плате не имеет каких либо особых требований, поэтому располагать их можно как вам удобно. Если схема собрана правильно, то при соединении вилки наушников с гнездом, в телефонах сначала будет услышан характерный щелчок, говорящий о том, что напряжение питания на схему подаётся, а за тем при вращении ротора переменного конденсатора в наушниках будут слышны наиболее мощные радиостанции.
Недостатком собранной схемы является слабая громкость приёма. Для устранения этого необходимо добавить в схему каскад усиления Низкой Частоты (НЧ) на одном транзисторе КТ315, что позволит нормально слышать более слабые сигналы удалённых радиостанций.
Вариант такой схемы на рисунке 3.
Звуковой низкочастотный сигнал с выхода микросхемы (вывод 3) через конденсатор С4 поступает на базу транзистора КТ315. С коллектора транзистора усиленный сигнал через ограничивающий резистор R4 поступает на наушники. Резистор R3 предназначен для установления напряжения смещения транзистора (установка транзистора в режим усиления), конденсатор С5 шунтирует усиленные высокочастотные сигналы для предотвращения возбуждения. Отключение питания в этом варианте происходит выниманием элемента питания из контейнера (можно установить выключатель в разрыв плюсового провода питания). В этом варианте исполнения ток потребления возрастёт и значительно будет зависеть от громкости принимаемого сигнала. С целью регулирования громкости можно ограничивающий резистор R4 заменить на переменный резистор с сопротивлением больше, чем 100 Ом, использовав в нём средний и любой из крайних выводов. На базе этого приёмника можно собрать простую радиостанцию, как её приёмную часть.
При экспериментировании с приёмом КВ диапазона, можно дополнить схему антенной в виде отрезка любого изолированного медного провода длиной 0,8–3 метра, подключённого одним концом к выводу 2 микросхемы.
Помните, что в тёмное время суток наиболее благоприятные условия для распространения радиоволн в СВ и КВ диапазонах.
Купить набор можно по ссылке:
TA7642, Однокристальный АМ приемник с встроенным усилителем/детектором в корпусе TO-92
Расширенный поиск
Название:
Артикул:
Выберите категорию:
Все Гальваника, химическая металлизация в домашних условиях » Блескообразующие добавки » Реактивы для гальваники и металлизации » Материалы для изготовления электродов (анодов) » Наборы реактивов для самостоятельного приготовления электролитов меднения, никелирования, цинкования » Наборы реактивов для химической металлизации металлов и пластмасс » Источники питания для экспериментов по гальванике Радиодетали (поштучно) » Транзисторы »» Полевые »» IGBT »» Биполярные » Резисторы выводные » Диоды » Микросхемы »» Драйверы »» Стандартная логика »» Операционные усилители »» Усилители мощности »» Генераторы и ШИМ-контроллеры »» Интегральные стабилизаторы напряжения »» Прочие микросхемы »» Оптроны »» Панельки для микросхем »» Приемо-передатчики »» Светодиодные драйверы »» Микроконтроллеры »» Компараторы » Конденсаторы »» Электролитические конденсаторы »» Конденсаторы керамические »» Конденсаторы многослойные керамические »» Высоковольтные и прочие конденсаторы » Стабилитроны » Тиристоры, симисторы » Светодиоды » Клеммники, клеммы, гнезда на плату » Ферритовые изделия » Термовыключатели » Выключатели, переключатели, кнопки » Динамические головки » Резисторы NTC » мосты диодные » Солнечные элементы » Кварцевые резонаторы и фильтры » Дисплеи и индикаторы » Элементы защиты (предохранители, варисторы и др.
Производитель:
Все»СЭМ.
М»AcmeAdidasAdvance TecnologyAgent ProvocateurAll ELECTRONICS MALLAMDANTAAntonio BanderasAppleArmand BasiBoyangBTCBurberryChangchinaContinentalCrocsCrosbyDC ShoesDefenderDellDiotec SemiconductorDisneyELDOERELECAEpcosEpistarEstonеFairchildFairchild SemiconductorHitachiHPHTCINCITYInfineon TechnologiesINTELInternational RectifierIRJiangsu ChangjiangK&KKangaROOSKE LI Trade ElectronicKE LI Trade Electronic CoKeLI ElectronicsKFZLenovoLGLINEARLogitechMaximMerrellMezaguzMichelinMicrochipMONDIGOMonster HighMulticompMy Little PonyNECNeohitNikeno trademarkNokiaNOVANXPNXP SemiconductorON SemicondactorsON SemiconductorPantechParityPower CubePremierQIMAIRenaissanceRichterRubber DuckRugearSamsungSEMICONDUCTORSemtechSharpSiemensSTST MicroelectronicsSTEFANO FERRISvenTaiwan SemiconductorTargusTexas InstrumentsTexetTHOMAS MUNZTop SecretToshibaUnisonic TechnologiesVENTVictory electronicVictory electronicsVishayVitacciДонецкЗебракитайКНРЛеонет маркинет торглвой маркинет торговой маркинет трговой маркиНПП СЭМ.
МОбувь для всех ЛТДОбувьТрейдОдежда для всех ЛТДОдеждаТрейдПлескаваПроизводитель №1Производитель №2Производитель №3РоссияС хранения, но не б/уСаранский Завод Точных ПриборовсингапурТайваньТарисТВОЕТК УниверсумНовинка:
ВседанетСпецпредложение:
ВседанетРезультатов на странице:
5203550658095Закрыть
НайтиАртикул: TA7642
Даташит скачать здесь.
Напряжение питания: 1,2…6В
Ток покоя: 0,3мА
Вх. сопротивление: 3 МОм
Чувствительность: 600мкВ
Вых. напряжение детектора: не менее 5мВ
Диапазон АРУ: 30дБ
Диапазон частот: 0,15…3МГц
Подходит для использования в приемнике прямого усиления и в качестве УПЧ АМ приемника.
Эквивалентная схема микросхемы с известного сайта:
АМ приемник на одной микросхеме
АМ-радиоприемные устройства предназначены для приема модулированных по амплитуде сигналов частотой, как правило, не превышающей 30 МГц.
Ранее АМ приемники были широко распространены, поскольку при максимальной простоте изделия позволяли принимать информацию в диапазонах длинных, средних и коротких радиоволн.
В последующие годы в связи с освоением высокочастотных диапазонов и иных принципов связи, обеспечивающих высококачественную трансляцию аудиосигналов, такие устройства вышли из употребления и в основном представляют интерес в плане изучения теории и практики радиосвязи.
Простой АМ приемник может быть выполнен всего на одной микросхеме. Схема приводится на рисунке ниже (нажмите для увеличения).
Микросхема МК484 (Rapid Electronics Ltd) содержит встроенный входной эмиттерный повторитель, обеспечивающий входное сопротивление до 4 МОм, усилитель высокой частоты, детектор и систему автоматического регулирования усиления (всего 10 транзисторов).
Для работы в средневолновом диапазоне катушка L1 должна иметь индуктивность 470 мкГн. Для этого ее наматывают на ферритовом стержне диаметром 10 мм с магнитной проницаемостью 600—1000. Обмотка содержит примерно 80 витков эмалированного провода диаметром 0,2 мм, длина намотки — 50 мм.
Входные цепи радиоприемника могут содержать резонансные элементы настройки на частоту принимаемой радиостанции, рис.
1, либо принимать неселективно все сигналы, поступающие на вход устройства в диапазоне частот 0,15—3 МГц, рис. 2. Микросхема может работать также в составе супергетеродинных радиоприемников. При напряжении питания 1,1—1,8 В она потребляет ток до 0,3 мА. Коэффициент усиления — 70 дБ при коэффициенте нелинейных искажений до 4 %. Выходное напряжение звуковой частоты — 5—30 мВ.
Полноценным аналогом микросхемы МК484 является микросхема ВТ7084, включаемая по идентично-типовой схеме [рис.2.] а также Z484, SY484, ТА7642, UTC7642, D7642 [рис. 3].
Максимально упрощенный вариант радиоприемника на микросхеме МК484 с питанием от одного пальчикового элемента, показан на рис. 3. Нагрузкой радиоприемника служат головные телефоны с сопротивлением 32—500 Ом. При использовании высокоомных телефонов резистор R2 можно исключить из схемы, либо заменить потенциометром, превратив его в регулятор громкости. Телефон, точнее, разъем, его подключающий, одновременно служит выключателем устройства.
Приемник потребляет от источника питания напряжением 1,25—1,5 В ток до 300 мкА.
Простой радиоприемник — Секрет Мастера
Автор Master На чтение 4 мин. Просмотров 7.9k. Опубликовано
Ранее сделал своими руками простой громкоговорящий радио приемник с низковольтным питанием 0,6-1,5 Вольта стоит без работы. Время идёт. Замолчала радиостанция «Маяк» на СВ диапазоне. Приемник из-за своей низкой чувствительности днем никакие радиостанции уже не принимал. Но вот при модернизации китайского радиоприемника обнаружил микросхему TA7642. В этой похожей на транзистор микросхеме размещен УВЧ, детектор и система АРУ. Подключил к микросхеме УНЧ на одном транзисторе и получил высокочувствительный громкоговорящий радиоприемник прямого усиления с питанием от батареи 1,1-1,5 Вольта.
РадиоприемникКак сделать простое радио своими руками
Схема радио специально упрощена для повторения начинающими радио конструкторами и настроена для длительной работы в энергосберегающем режиме без выключения.
Описание схемы работы радиоприемника
Работа схемы простого радиоприемника прямого усиления следующая:
Схема радиоприемника- Радио сигнал наведенный на магнитной антенне поступает на вход 2 микросхемы TA7642. Сигнал на микросхеме усиливается, детектируется и подвергается автоматической регулировке усиления.
- Питание и съем низкочастотного сигнала осуществляется с вывода 3 микросхемы. Резистор 100 кОм между входом и выходом устанавливает режим работы микросхемы. Микросхема критична к поступающему напряжению. От напряжения питания зависит усиление УВЧ микросхемы, избирательность радиоприема по диапазону и эффективность работы АРУ.
- Питание ТА7642 организовано через резистор 470-510 Ом и переменный резистор номиналом 5-10 кОм. При помощи переменного резистора выбирается наилучший режим работы приемника по качеству приема, а также регулируется громкость.
- Сигнал низкой частоты с ТА7642 поступает через конденсатор емкостью 0,1 мкФ на базу n-p-n транзистора и усиливается.
Резистор и конденсатор в цепи эмиттера и резистор 100 кОм между базой и коллектором устанавливают режим работы транзистора. - Нагрузкой специально в данном варианте выбран выходной трансформатор от лампового телевизора или радиоприемника. Высокоомная первичная обмотка при сохранении приемлемого КПД резко снижает ток потребления приемника. Ток потребления не превысит на максимальной громкости 2 мА.
- При отсутствии требований по экономичности можно включить в нагрузку громкоговоритель сопротивлением ~30 Ом, телефоны или громкоговоритель через согласующий трансформатор от транзисторного приемника.
- Громкоговоритель в приемнике установлен отдельно. Здесь будет работать правило, чем громкоговоритель больше, тем звук громче, для данной модели использована колонка из широкоформатного кинотеатра :). Питается приемник от одной пальчиковой батарейки 1,5 Вольта. Так как дачный радиоприемник будет эксплуатироваться вдали от мощных радиостанций, предусмотрено включение внешней антенны и заземления.
Сигнал с антенны подается через дополнительную катушку намотанную на магнитной антенне.
Конструкция радиоприемника
Корпус, все элементы колебательного контура и регулятор громкости взяты из ранее построенного радиоприемника. Подробности, размеры и шаблон шкалы смотрите здесь. Ввиду простоты схемы печатную плату не разрабатывал. Радио детали спаял на небольшом пятачке макетной платы.
Испытал радиоприемник. На удалении 200 км от ближайшей радиостанции с подключенной внешней антенной принял днем 2-3 станции, а вечером до 10 и более радиостанций. Смотрите видео. Содержание передач вечерних радиостанций стоит изготовления такого приемника.
Контурная катушка намотана на ферритовом стержне диаметром 8 мм и содержит 85 витков, антенная катушка содержит 5-8 витков.
Как указывалось выше, приемник может легко быть повторен начинающим радио конструктором.
Не спешите сразу покупать микросхему TA7642 или ее аналоги K484, ZN414. Я нашел микросхему в радиоприемнике стоимостью 53 рубля ))). Допускаю, что такую микросхему можно найти в каком нибудь сломанном радиоприемнике или плеере с АМ диапазоном.
Видео сборки радиоприёмника
Кроме прямого назначения приемник круглосуточно работает как имитатор присутствия людей в доме.
Понравилась тема? Добавь в избранное! Поделись с друзьями! Есть вопросы? Задавай! Не получается? Спрашивай!
Средневолновый регенеративный радиоприемник. Сверхгенеративные транзисторные УКВ приемники с низковольтным питанием (1,5В) Приемник с питанием 1.5 вольта
Попалась на глаза схема средневолнового регенеративного приемника от В. Т. Полякова. С целью проверки работы регенераторов в диапазоне средних волн был изготовлен этот приемник.
Оригинальная схема этого регенеративного радиоприемника рассчитанного для работы в диапазоне средних волн выглядит так:
На транзисторе VT1 собран регенеративный каскад, уровень регенерации регулируются резистором R2.
На транзисторах VT2 и VT3 собран детектор. На транзисторах VT4 и VT5 собран УНЧ, предназначенный для работы на высокоомные наушники.
Прием ведется на магнитную антенну. Настройка на станции производится конденсатором переменной емкости С1. Подробное описание этого радиоприемника, а также процедура его налаживания изложены в журнале CQ-QRP №23.
Описание мною изготовленного средневолнового регенеративного радиоприемника.
Как обычно, всегда вношу небольшие изменения в оригинальную схему повторяемых мною конструкций. В данном случае, для обеспечения громкоговорящего приема применен усилитель НЧ на микросхеме TDA2822M.
Финальная схема моего приемника выглядит так:
Магнитная антенна использована готовая от какого-то радиоприемника, на ферритовом стержне длиной 200 мм.
Длинноволновая катушка удалена за ненадобностью. Средневолновая контурная катушка использована без переделок. Катушка связи была оборвана, поэтому намотал рядом с «холодным» концом контурной катушки катушку связи.
Катушка связи состоит из 6 витков провода ПЭЛ 0,23:
Здесь важно соблюсти правильную фазировку катушек: конец контурной катушки должен соединяться с началом катушки связи, конец катушки связи соединен с общим проводом.
Усилитель НЧ состоит из предварительной ступени, собранной на транзисторе VT4 типа КТ201. В этом каскаде применен низкочастотный транзистор с целью уменьшения вероятности самовозбуждения УНЧ. Налаживание данного каскада сводится к подбору резистора R7 для получения напряжения на коллекторе VT4 равного примерно половине напряжения питания.
Оконечный усилитель НЧ собран на микросхеме TDA2822M, включенной по типовой мостовой схеме. На транзисторах VT2 и VT3 собран детектор, в наладке не нуждается.
В первоначальном варианте приемник был собран в соответствии с авторской схемой. Пробная эксплуатация выявила недостаточную чувствительность приемника. С целью повышения чувствительности приемника дополнительно был смонтирован усилитель радиочастоты (УРЧ) на транзисторе VT5.
Его наладка сводится к получению напряжения на коллекторе около трёх вольт подбором резистора R14.
Регенеративный каскад собран на полевом транзисторе КП302Б. Его настройка сводится к установке напряжения на истоке в пределах 2…3В резистором R3. После этого обязательно проверяем наличие генерации при изменении сопротивления резистора R2. В моем варианте генерация возникала при среднем положении движка резистора R2. Режим генерации также можно подобрать резистором R1.
В случае недостаточно громкого приема полезно будет подсоединить кусок провода длиной не более 1м к затвору транзистора VT1 через конденсатор 10 пФ. Этот проводочек будет играть роль наружной антенны. Фактические режимы транзисторов по постоянному току в моем варианте приемника указаны на схеме.
Так выглядит собранный средневолновый регенеративный радиоприемник:
Испытания приемника проведены на протяжении нескольких вечеров в конце сентября, начале октября 2017 года. Принято много радиовещательных станций средневолнового диапазона, причем, многие из них принимаются с оглушительной громкостью.
Конечно, в этом приемнике есть и недостатки-например, станции, расположенные рядом, иногда налезают друг на друга.
Но, в общем, этот средневолновый регенеративный радиоприемник показал очень достойную работу.
Небольшое видео, демонстрирующее работу этого регенеративного приемника:
Печатная плата приемника. Вид со стороны печатных проводников. Плата разработана под конкретные детали, в частности-КПЕ.
Приемники. приемники 2 приемники 3
Гетеродинный приемник на диапазон 20 м «Практика»
Ринат Шайхутдинов, г. Миасс
Катушки приёмника намотаны на стандартных четырехсекционных каркасах с габаритами 10х10х20 мм от катушек портативных приёмников и снабжены ферритовыми подстроечными сердечниками диаметром 2,7 мм из материала
30ВЧ. Все три катушки намотаны проводом ПЭЛШО (лучше) или ПЭЛ 0,15 мм. Катушка L1 содержит 4 витка, L2 – 12 витков, L3 – 16 витков. Витки равномерно распределяют по секциям
каркаса.
Отвод катушки L3 сделан от 6-го витка, считая от вывода, соединённого с общим проводом. Катушки L1 и L2 наматывают так: сначала в нижнюю секцию каркаса катушку L1, затем в три верхних
секции – по 4 витка контурной катушки L2. Данные катушек указаны для диапазона 20 метров и ёмкости контурных конденсаторов С1 и С7 по 100 пФ. При желании изготовить этот
приёмник на другие диапазоны полезно руководствоваться следующим правилом: Ёмкость контурных конденсаторов
изменяют обратно пропо рционально отношению частот, а число витков катушек – 28 обратно пропорционально корню квадратному из отношения частот. Например, для диапазона 80 метров (отношение частот 1:4) ёмкость конденсаторов надо
взять 400 пФ (ближайший номинал 390 пФ), число витков катушек L1…3 соответственно 8, 24 и 32 витка. Разумеется, все эти данные ориентировочные и нуждаются в уточнении при настройке собранного приемника. Дроссель L4 на выходе УНЧ – любой фабричный, индуктивностью от 10 мкГн и выше. При отсутствии такового можно намотать 20…30 витков любого
изолированного провода на цилиндрический подстроечник диаметром 2,7 мм от контуров ПЧ любого приёмника (там используют феррит с проницаемостью 400 – 1000).
Сдвоенный КПЕ
использован от УКВ блоков промышленных радиоприёмников, такой же, как и в предыдущих конструкциях автора, уже
опубликованных в журнале. Остальные детали могут быть любых типов. Эскиз печатной платы приёмника и размещение деталей показаны на рис. 2.
При разводке платы соблюдался принцип, полезный, а в некоторых случаях и настоятельно необходимый: оставлять между дорожками максимальную площадь общего проводника – «земли».
QRP приемник ПП на 40 метров
Ринат
Шайхутдинов
Приемник показал хорошие результаты, обеспечив качественный прием многих любительских станций, поэтому была разработана печатная плата. Схема приемника претерпела небольшие изменения: на входе УЗЧ, выполненного на распространенной микросхеме LM386, установлен разделительный конденсатор.
Это повысило стабильность режима микросхемы и улучшило работу смесителя
Регулятором громкости с успехом служит входной аттенюатор.
Данные катушек
были приведены в предыдущем номере, но, чтобы не искать, дадим их еще раз.
Каркасы катушек и КПЕ взяты от УКВ блоков, катушки подстраиваются
сердечниками 30ВЧ. L1 и L2 намотаны на одном каркасе, содержат 4 и 16 витков соответственно, L3 – также 16 витков, катушка гетеродина L4 – 19 витков с отводом от 6-го витка. Провод – ПЭЛ 0,15. Катушка ФНЧ L5 – импортная готовая, индуктивностью 47 мГн. Остальные детали – обычных типов. Транзистор 2N5486 можно заменить на КП303Е, а транзистор КП364 – на КП303А
Простой супергетеродин на 40 метров
Приемник из серии простейших, с минимальным количеством деталей, на диапазон 40 метров. Модуляция АМ-SSB-CW переключается выключателем BFO. В качестве селективного элемента применяется
пьезоэлектрический фильтр на частоту 455 или 465 кгц. Катушки индуктивности рассчитываются одной из программ, размещенных на сайте или заимствуются из других конструкций.
Приемник «Проще
некуда»
Приемник построен по супергетеродинной схеме с кварцевым фильтром и имеет чувствительность, достаточную для приема любительских радиосанций.
Гетеродин приемника находится в отдельной
металлической коробке и перекрывает диапазон 7,3-17,3 мгц. В зависимости от настройки входного контура диапазон принимаемых частот находится в интервале 3,3-13,3 и 11,3-21,3 мгц. USB или LSB (и
втоже время плавная подстройка) перестраиваются резистором гетеродина BFO. При применении кварцевого фильтра на другие частоты-гетеродин следует переcчитать.
4-х диапазонный приемник прямого преобразования
КВ приемник от DC1YB
КВ приемник с преобразованием «вверх» построен по схеме с тройным преобразованием и перекрывает 300 кгц- 30 мгц. Принимаемый диапазон частот непрерывный. Дополнительная точная настройка позволяет
принимать SSB и CW. Промежуточные частоты приемника 50,7 мгц, 10,7 мгц и 455 кгц.
В приемнике применены дешевые фильтра на 10,7 мгц 15 кгц и промышленные 455 кгц. Первый ГПД перекрывает полосу
частот от 51 мгц до 80,7 мгц. с помощью КПЕ с воздушным диэлектриком, но автор не исключает применения синтезатора.
Схема приемника
Простой КВ приемник
Экономичный радиоприемник
С. Мартынов
В настоящее время экономичность радиоприемников приобретает все большее значение. Как известно, многие промышленные приемники экономичностью не отличаются, а между тем во многих населенных пунктах страны долговременные отключения электроэнергии стали уже обычным явлением. Стоимость элементов питания при частой их замене также становится обременительной. А вдали от «цивилизации» экономичный радиоприемник просто необходим.
Автор данной публикации задался целью создать экономичный радиоприемник с высокой чувствительностью, способностью работать в диапазонах КВ и УКВ.
Результат получился вполне удовлетворительный
— радиоприемник способен работать от одного элемента питания
Диапазон принимаемых частот, МГц:
- КВ-1 …………….. 9,5…14;
- КВ-2…………… 14,0 … 22,5;
- УКВ-1 ………… 65…74;
- УКВ-2 ………… 88…108.
Селективность тракта AM по соседнему каналу, дБ,
- не менее………………… 30;
Максимальная выходная мощность на нагрузке 8 Ом, мВт, при напряжении питания:
Чувствительность радиоприемника при правильной настройке…
Схема радиоприемника
Mini-Test-2band
Двухдиапазонный приемник предназначен для прослушивания работы радиолюбительских станций в режимах CW, SSB и АМ на двух, самых «ходовых» диапазонах 3,5 (ночном) и 14 (дневном) МГц. Приемник
содержит не очень большое количество комплектующих, недефицитных радиодеталей, весьма прост в настройке, поэтому и имеет в своём названии слово «Мини».
Он представляет собой супергетеродин с
одним преобразованием частоты. Промежуточная частота фиксированная – 5,25 МГц. Эта ПЧ позволяет принимать два участка частот (основной и зеркальный) без переключающих элементов в ГПД. Смена
диапазонов производится простым переключением радиоэлементов во входном фильтре. В приемнике применены новый, недавно разработанный усилитель ПЧ и улучшенная схема АРУ. Чувствительность приемника
около 3 мкВ, динамический диапазон по забитию около 90дБ. Питается приемник напряжением +12вольт.
Mini-Test-many-band
Рубцов В.П. UN7BV. Казахстан. Астана.
Многодиапазонный приемник предназначен для прослушивания работы радиолюбительских станций в режимах CW, SSB и АМ на диапазонах 1,9; 3,5; 7,0; 10, 14, 18, 21, 24, 28 МГц. Приемник содержит не
очень большое количество комплектующих, недефицитных радиодеталей, весьма прост в настройке, поэтому и имеет в своём названии слово «Мини», ну а на возможность принимать радиостанции на всех
любительских диапазонах указывает слово «many».
Он представляет собой супергетеродин с одним преобразованием частоты. Промежуточная частота фиксированная – 5,25 МГц. Применение этой ПЧ
обусловлено малым наличием пораженных точек, большим усилением УПЧ на этой частоте (что несколько улучшает и шумовые параметры тракта), перекрытием диапазонов 3,5 и 14 МГц в ГПД одними и теми же
подстроечными элементами. То есть, эта частота — есть «наследие» от предыдущего двухдиапазонного варианта приёмника «Mini-Test», оказавшимся весьма неплохим и в многодиапазонном варианте этого
приёмника. В приемнике применен новый, недавно разработанный усилитель ПЧ, повышена чувствительность до 1 мкВ и в связи с повышением последней — улучшена работа системы АРУ, введена функция
регулировки глубины АРУ.
БП, для питания 6-ти вольтового (4 пальчиковых батарейки) радиоприемника от одной батарейки напряжением 1,5 вольта.
Предлагаемый блок питания (БП) радиоприемника изготовлен на базе низковольтного преобразователя напряжения 1,5 … 6,0 вольт и предназначен для питания маломощных бытовых устройств (в частности, радиоприемника) от одной пальчиковой батарейкинапряжением 1,5 вольта.
Инвертор имеет хорошие выходные данные с минимумом входящих элементов.
Фото 2 Внешний вид кассеты питания радиоприемника до доработки.Инструмент
Фото 3 ИнструментСхема преобразователя напряжения
Фото 4 Схема преобразователя напряжения 1,5в – 6,0вНа транзисторах VT1 и VT2 собран двухтактный высокочастотный генератор импульсов (блок А1) на базе схемы А.Чаплыгина, «Радио 11.2001г., стр.42». Ток положительной обратной связи протекает через вторичные обмотки трансформатора Т1 и нагрузку, подключенную между цепью +6в и общим проводом. За генератором импульсов следуют узлы стабилизации, регулировки и фильтрации выходного напряжения.
Преимущества устройства
Вместо выпрямителя ВЧ напряжения используются база-эмиттерные переходы транзисторов самого генератора, что позволяет исключить блок выпрямителя устройства.
Величина тока базы пропорциональна величине тока в нагрузке, что делает преобразователь весьма экономичным.
За счет пропорционального токового управления транзисторами уменьшены потери на их переключение и повышен КПД преобразователя до 80% .
При уменьшении нагрузки до нуля происходит срыв колебаний генератора, что автоматически может решить проблему управления питанием.
Ток от батареи, при отсутствии нагрузки, практически не потребляется. Преобразователь, будет сам включаться тогда, когда от него потребуется что-то запитать и выключаться, когда нагрузка будет отключена.
Изготовление трансформатора для генератора импульсов преобразователя
Магнитопроводом трансформатора Т1 генератора импульсов, служит кольцо К10х5х2 из феррита 2000НМ (Фото 5). Можно взять кольцо из старой материнской платы.
Шаг 1. Перед намоткой трансформатора подготовить ферритовое кольцо. Для того чтобы намоточный провод не повредил свою изоляцию, притупить острые кромки кольца мелкозернистой шкуркой или надфилем.
Фото 5 Кольцо ферритовое и лента фторопластоваяШаг 2.
Намотать изоляционную прокладку на кольцо для исключения повреждения изоляции провода (Фото 6). Для этого можно использовать кальку, лавсановую или фторопластовую ленту.
Фото 6 Изоляция кольца
Шаг 3. Намотать обмотки трансформатора: первичные обмотки (I и II) – 2 х 4 витка, вторичные обмотки (III и IV) – 2 х 25 витков изолированного провода марок ПЭВ, ПЭТВ, диаметром 0,15-0,30 мм. Также можно применить провод марок ПЭЛШО, МГТФ (Фото 7,9) или другой изолированный провод. Это приведет к образованию второго слоя обмотки, но обеспечит надежную работу преобразователя напряжения.
Каждую пару обмоток наматывают сложенным вдвое проводом (Фото 7).
Фото 7 Намотка трансформатораВначале мотаются вторичные обмотки lll и lV (2 х 25 витков) — (Фото 8).
Фото 8 Вид вторичных обмоток трансформатора III и IV
Затем, так же в два провода, мотаются первичные обмотки l и ll (2 х 4 витка).
В итоге, у каждой из двойных обмоток будет 4 провода — по два с каждой стороны обмотки (Фото 9).
Фото 9 Вид трансформатора после намотки
При намотке всех катушек нужно строго соблюдать одно направление обмотки и отмечать начало и конец обмоток. При несоблюдении этих условий генератор не запустится.
Начало каждой обмотки помечено на схеме точкой у вывода. Чтобы не возникало путаницы, можно принять за начало всех обмоток провода выходящие снизу, а за конец всех обмоток — выводы сверху.
Шаг 4. Соединяем пайкой провод конца обмотки (III) и провод начала обмотки (IV). Получается вторичная катушка трансформатора Т1 с центральным выводом. Аналогично поступаем с обмотками l и ll первичной катушки.
Сборка преобразователя напряжения
Для работы в преобразователях небольшой мощности, как в нашем случае, подойдут транзисторы ВС548В, А562, КТ208, КТ209, КТ501, МП20, МП21.
Транзисторы следует выбирать, ориентируясь на допустимые значения тока базы транзистора (он должен превышать ток нагрузки) и обратного напряжения эмиттер-база (оно должно превышать выходное напряжение преобразователя).
Преобразователь собираем согласно схеме, на универсальной монтажной плате (Фото 10). Вход, выход и общая шина преобразователя выведены гибким многожильным проводом.
Фото 10 Преобразователь 1,5 – 6,0 вольт.
Фото 11 Преобразователь (вид сбоку)
Радиоприемник
Ранее сделанный своими руками простой громкоговорящий радио приемник с низковольтным питанием 0,6-1,5 Вольта стоит без работы. Замолчала радиостанция «Маяк» на СВ диапазоне и приемник из-за своей низкой чувствительности днем никакие радиостанции не принимал. При модернизации китайского радиоприемника была обнаружена микросхема TA7642. В этой похожей на транзистор микросхеме размещен УВЧ, детектор и система АРУ. Установив в схему радио УНЧ на одном транзисторе получается высокочувствительный громкоговорящий радиоприемник прямого усиления с питанием от батареи 1,1-1,5 Вольта.
Как сделать простое радио своими руками
Схема радио специально упрощена для повторения начинающими радио конструкторами и настроена для длительной работы без выключения в энергосберегающем режиме.
Рассмотрим работу схемы простого радиоприемника прямого усиления. Смотри фото.
Радио сигнал наведенный на магнитной антенне поступает на вход 2 микросхемы TA7642, где он усиливается, детектируется и подвергается автоматической регулировке усиления. Питание и съем низкочастотного сигнала осуществляется с вывода 3 микросхемы. Резистор 100 кОм между входом и выходом устанавливает режим работы микросхемы. Микросхема критична к поступающему напряжению. От напряжения питания зависит усиление УВЧ микросхемы, избирательность радиоприема по диапазону и эффективность работы АРУ. Питание ТА7642 организовано через резистор 470-510 Ом и переменный резистор номиналом 5-10 кОм. При помощи переменного резистора выбирается наилучший режим работы приемника по качеству приема, а также регулируется громкость. Сигнал низкой частоты с ТА7642 поступает через конденсатор емкостью 0,1 мкФ на базу n-p-n транзистора и усиливается. Резистор и конденсатор в цепи эмиттера и резистор 100 кОм между базой и коллектором устанавливают режим работы транзистора.
Нагрузкой специально в данном варианте выбран выходной трансформатор от лампового телевизора или радиоприемника. Высокоомная первичная обмотка при сохранении приемлемого КПД резко снижает ток потребления приемника, который не превысит на максимальной громкости 2 мА. При отсутствии требований по экономичности можно включить в нагрузку громкоговоритель сопротивлением ~30 Ом, телефоны или громкоговоритель через согласующий трансформатор от транзисторного приемника. Громкоговоритель в приемнике установлен отдельно. Здесь будет работать правило, чем громкоговоритель больше, тем звук громче, для данной модели использована колонка из широкоформатного кинотеатра:). Питается приемник от одной пальчиковой батарейки 1,5 Вольта. Так как дачный радиоприемник будет эксплуатироваться вдали от мощных радиостанций, предусмотрено включение внешней антенны и заземления. Сигнал с антенны подается через дополнительную катушку намотанную на магнитной антенне.
Детали на плате
Пять выводов сплаты
Плата на шасси
Тыльная стенка
Корпус, все элементы колебательного контура и регулятор громкости взяты из ранее построенного радиоприемника.
Подробности, размеры и шаблон шкалы смотрите . Ввиду простоты схемы печатная плата не разрабатывалась. Радио детали могут быть установлены своими руками навесным монтажом или спаяны на небольшом пятачке макетной платы.
Испытания показали, что приемник на удалении 200 км от ближайшей радиостанции с подключенной внешней антенной принимает днем 2-3 станции, а вечером до 10 и более радиостанций. Смотри видео. Содержание передач вечерних радиостанций стоит изготовления такого приемника.
Контурная катушка намотана на ферритовом стержне диаметром 8 мм и содержит 85 витков, антенная катушка содержит 5-8 витков.
Как указывалось выше, приемник может легко быть повторен начинающим радио конструктором.
Не спешите сразу покупать микросхему TA7642 или ее аналоги K484, ZN414. Автор нашел микросхему в радиоприемнике стоимостью 53 рубля))). Допускаю, что такую микросхему можно найти в каком нибудь сломанном радиоприемнике или плеере с АМ диапазоном.
Кроме прямого назначения приемник круглосуточно работает как имитатор присутствия людей в доме.
Среди радиолюбителей и профессионалов цифровые мультиметры имеют большую популярность благодаря их многофункциональности. Для их питания применена, как правило, девяти вольтова батарея «Крона», имеющая заметную саморазрядку, небольшую емкость и более высокую цену в сравнении с другими элементами.
Предлагаемое устройство питания цифрового мультиметра от одного элемента АА напряжением 1,5 вольта, позволит избежать указанных недостатков в работе и упростить эксплуатацию прибора.
В интернете предлагается много различных схем для преобразования напряжения 1,5 в 9 вольт. Каждая имеет свои плюсы и минусы. Данное устройство изготовлено на базе схемы А. Чаплыгина, опубликованной в журнале «Радио» (11.2001г., стр.42) .
Отличием данного варианта исполнения преобразователя, является расположение элемента питания и преобразователя напряжения, в крышке футляра мультиметра, вместо создания компактного блока питания устанавливаемого вместо батареи «Крона». Это позволяет в любой момент, без разборки прибора, заменить элемент АА, а при необходимости отключить преобразователь (разъем Джек 3,5) с автоматическим включением резервной батареи «Крона» расположенной в своем отсеке.
Кроме того, при изготовлении преобразователя напряжения, нет необходимости в миниатюризации изделия. Быстрее и проще намотать трансформатор на кольце большего диаметра, лучше теплоотвод, свободнее монтажная плата. Такое расположение узлов в крышке футляра не мешает работе с мультиметром.
Данный преобразователь может быть выполнен в любом подходящем корпусе и использоваться в самых разнообразных устройствах, где требуется питание от девятивольтовой батареи «Крона». Это мультиметры, часы, электронные весы и игрушки, медицинские приборы.
Схема генератора преобразователя напряжения
Предлагается повышающий инвертор постоянного напряжения, имеющий хорошие выходные данные с минимумом входящих элементов. Схема представлена на рисунке.На транзисторах VT1 и VT2 собран двухтактный генератор импульсов. Ток положительной обратной связи протекает через вторичные обмотки трансформатора Т1 и нагрузку, подключенную между цепью + 9 В и общим проводом. За счет пропорционального токового управления транзисторами существенно уменьшены потери на их переключение и повышен КПД преобразователя до 80… 85 % .
Вместо выпрямителя высокочастотного напряжения используются база-эмиттерные переходы транзисторов самого генератора. При этом величина тока базы становится пропорциональной величине тока в нагрузке, что делает преобразователь весьма экономичным.
Другой особенностью схемы является срыв колебаний в отсутствие нагрузки, что автоматически может решить проблему управления питанием. Ток от батареи, при отсутствии нагрузки, практически не потребляется. Преобразователь, будет сам включаться тогда, когда от него потребуется что-нибудь запитать и выключаться, когда нагрузка будет отключена.
Но так как в большинстве современных мультиметров введена функция автоматического отключения питания, для исключения доработки схемы мультиметра, проще установить выключатель питания преобразователя.
Изготовление трансформатора преобразователя напряжения
Основой генератора импульсов является трансформатор Т1.Магнитопроводом трансформатора Т1 служит кольцо К20х6х4 или К10х6х4,5 из феррита 2000НМ. Можно взять кольцо из старой материнской платы.
Порядок намотки трансформатора.
1. Вначале нужно подготовить ферритовое кольцо.
Для того чтобы провод не прорезал изоляционную прокладку и не повредил свою изоляцию, желательно притупить острые кромки ферритового кольца мелкозернистой шкуркой или надфилем.
Намотать изоляционную прокладку на кольцевой сердечник для исключения повреждения изоляции провода. Для изоляции кольца можно использовать лакоткань, изоленту, трансформаторную бумагу, кальку, лавсановую или фторопластовую ленту.
2. Намотка обмоток трансформатора с коэффициентом трансформации 1/7: первичная обмотка – 2х4 витка, вторичная обмотка – 2х28 витков изолированного провода ПЭВ -0,25.
Каждую пару обмоток наматывают одновременно в два провода. Складываем пополам провод отмеренной длины и сложенным проводом начинаем плотно наматывать на кольцо нужное количество витков.
Для исключения повреждения изоляции провода при эксплуатации, по возможности, применить провод МГТФ или другой изолированный провод диаметром 0,2-0,35 мм. Это несколько увеличит габариты трансформатора, приведет к образованию второго слоя обмотки, но гарантирует бесперебойную работу преобразователя напряжения.
Вначале мотаются вторичные обмотки lll и lV (2х28 витков) цепи баз транзисторов (см. схему преобразователя).
Затем на свободном месте кольца, так же в два провода, мотаются первичные обмотки l и ll (2х4 витка) цепи коллекторов транзисторов.
В итоге, после разрезки петли начала обмотки, у каждой из обмоток будет 4 провода — по два с каждой стороны обмотки. Берём провод конца одной половины обмотки(l) и провод начала второй половины обмотки (ll) и соединяем их вместе. Аналогично поступаем со второй обмоткой (lll и lV). Должно получиться примерно следующее: (красный вывод – середина нижней обмотки (+), черный вывод – середина верхней обмотки (общий провод)).
При намотке обмоток, витки можно закрепить клеем «БФ», «88» или цветной изолентой обозначающей разным цветом начало и конец обмотки, что в дальнейшем поможет правильно собрать обмотки трансформатора.
При намотке всех катушек нужно строго соблюдать одно направление обмотки, а также отмечать начало и конец обмоток. Начало каждой обмотки помечено на схеме точкой у вывода. При несоблюдении фазировки обмоток генератор не запустится, так как в этом случае нарушатся условия необходимые для генерации. Для этой же цели, как вариант, возможно использовать два разноцветных провода от сетевого кабеля.
Сборка преобразователя напряжения
Для работы в преобразователях небольшой мощности, как в нашем случае, подойдут транзисторы А562, КТ208, КТ209, КТ501, МП20, МП21. Возможно придётся подобрать количество витков вторичной обмотки трансформатора. Это связано с разной величиной падения напряжения на p-n переходах у различных типов транзисторов.Транзисторы следует выбирать, ориентируясь на допустимые значения тока базы (он не должен быть меньше тока нагрузки) и обратного напряжения эмиттер-база. То есть, максимально-допустимое напряжение база-эмиттер должно превышать необходимое выходное напряжение преобразователя.
С целью уменьшения помех и стабилизации выходного напряжения преобразователь дополнен узлом из двух электролитических конденсаторов (для сглаживания пульсаций напряжения) и интегрального стабилизатора 7809 (с напряжением стабилизации 9 вольт) по схеме:
Преобразователь собираем согласно схеме и паяем все входящие элементы на текстолитовой плате вырезанной из универсальной монтажной платы, продающейся в радиотоварах, методом навесного монтажа. Размеры платы выбираются в зависимости от размеров выбранных транзисторов, получившегося трансформатора и места установки преобразователя. Вход, выход и общая шина преобразователя выведены гибким многожильным проводом. Выходные провода, с напряжением +9в, заканчиваются разъемом Джек 3,5 для подключения к мультиметру. Входные провода подключены к кассете с установленной батареей 1,5 вольта.
Проверяем правильность сборки преобразователя, подключаем батарею и проверяем прибором наличие и величину напряжения на выходе преобразователя (+9в).
Если генерация не возникает и напряжения на выходе отсутствует, проверьте правильность подключения всех катушек. Точками на схеме преобразователя отмечено начало каждой обмотки. Попробуйте поменять местами концы одной из обмоток (входной или выходной).
Преобразователь способен работать и при уменьшении входного напряжения до 0,8 – 1,0 вольта и получить напряжение 9 вольт от одного гальванического элемента напряжением 1, 5 В.
Доработка мультиметра
Для подключения преобразователя к мультиметру, необходимо найти внутри прибора свободное место и установить там гнездо для штекера Джек 3,5 или аналогичного имеющегося разъема. В моем мультиметре M890D свободное место нашлось в углу, слева от отсека для батареи «Крона».В качестве футляра для мультиметра используется футляр от электробритвы.
Подготовил: Смирнов И.К.
Схема простого AM-радиоприемникас использованием TA7642 IC
Базовая радиосхема AM на базе микросхемы TA7642 подробно демонстрируется в этом учебном проекте, сделанном своими руками. Эта схема эффективно передает звуковые сигналы на большие расстояния в нужное время. Более того, более низкие частоты диапазона, который мы используем для сигналов AM, дают невероятно большие длины волн.
[спонсор_1]Кроме того, ядром этой радиосхемы AM является TA7642. Следовательно, это отдельная микросхема AM Radio IC с функциями автоматической регулировки усиления (AGC).
TA7642 IC
Кроме того, TA7642 важен для портативных радиостанций низкого напряжения. Доступен в пакете UTC7642 — ТО-92. Таким образом, основные особенности этой ИС имеют низкое рабочее напряжение, очень номинальное входное напряжение (Vcc), которое составляет около 1,3 В, низкий ток покоя I CCO , который составляет 0,2 мА, и для его работы требуется несколько других внешних компонентов. операция.
Аппаратные компоненты
[inaritcle_1] Принципиальная схемаРабота схемы
Как показано выше, указанная здесь схема представляет собой базовое AM-радио.В этой схеме катушка индуктивности L1 имеет в общей сложности 55 витков, которые сбалансированы по отношению к напряжению 1,5 В постоянного тока. Кроме того, катушка изготовлена из эмалированного медного провода толщиной 0,315 мм. Кроме того, он намотан на ферритовый стержень длиной 10 мм x 100 мм. Вы также можете изучить различные радиокатушки AM, которые экономичны и легкодоступны.
Использование этой антенны также значительно повысит производительность. Схема работает от аккумулятора на 1,5 В. Для получения лучших результатов используйте кристальные наушники.Более того, если вам нужно дополнительное усиление звука для привода динамика. Затем рекомендуется использовать различные схемы AM-приемников в разделе радио- и радиочастотных цепей.
Приложения и способы использования
- AM-передатчики менее сложны и имеют низкую полосу пропускания
- Он также может создавать волны большой длины
- AM-волны могут явно проходить на большее расстояние
Great Hobby IC 2 / Lot TA7642 AM-радиоприемник в корпусе с микросхемой TO-92 Другие интегральные схемы для бизнеса и промышленности
Great Hobby IC 2 / Lot TA7642 AM Радиоприемник на чипе Корпус TO-92 Другие интегральные схемы для бизнеса и промышленностиGreat Hobby IC 2 / Lot TA7642 AM Радиоприемник на чипе Корпус TO-92
Case Great Hobby IC 2 / Lot TA7642 AM Радиоприемник на микросхеме TO-92, выполните поиск в Google TA7642, и вы найдете тысячи, В крошечном (до-92) корпусе транзистора, настроенная на десять транзисторов RF схема, TA7642 AM-радиоприемник в корпусе с микросхемой TO-92, TA7642 — это однокристальный AM-радио.Корпус микросхемы TO-92 Great Hobby IC 2 / Lot TA7642 AM Радиоприемник на, Great Hobby IC 2 / Lot TA7642 AM Радиоприемник на корпусе микросхемы TO-92, Бизнес и промышленность, Электрооборудование и материалы, Электронные компоненты и полупроводники, Полупроводники и активные элементы, интегральные схемы (ИС), другие интегральные схемы.
Мешает ли плохая кредитоспособность вам владеть домом?
TruPath Float ™ — это самая быстрая и самая доступная программа по ремонту ипотечных кредитов в стране.
Почему TruPath Credit? Бесплатная консультация
«Мы годами боролись с получением кредита. Я был так благодарен за то, что подключился к TruPath. Меня научили тому, что я сделал, чтобы создать свою проблему, и как правильно двигаться вперед. Четкий, пошаговый план с легко достижимыми целями ».
«Моя жена и я были в процессе покупки нашего первого дома, и нам нужно было повысить наш кредитный рейтинг, чтобы претендовать на лучшую ипотеку.Мы не совершали многих классических финансовых ошибок, таких как просрочка платежей, большой остаток на кредитных картах и банкротство, и не знали, как быстро поднять наши результаты. Проработав всего несколько месяцев с Брук Пакстон, мой результат увеличился на 58 баллов !! Мы не можем более настоятельно рекомендовать TruPath Credit. Брук была невероятно знающей и отзывчивой на наши вопросы, и ей удалось поднять наши оценки с помощью простых и простых в использовании стратегий. Спасибо, TruPath! »
«TruPath действительно готов помочь.Они действительно знают, как повысить кредитоспособность клиента. Пока клиент следует своему плану действий, его кредитные рейтинги растут ». Щелкните для просмотра видео.
«Я БОЛЬШОЙ сторонник TruPath! Они буквально изменили мой бизнес. Приятно иметь делового партнера, которому я могу доверять. Я — фанат!» Нажмите, чтобы посмотреть видео-отзыв.
«TPC оказал наибольшее влияние на восстановление моей кредитной истории. После службы в армии у меня возникли долги и проблемы с кредитом.Мне было нелегко перейти к гражданской жизни. Я обратился в TruPath Credit, потому что слышал хорошие отзывы и знал, что мне понадобится хорошая репутация, чтобы добиться прогресса в некоторых из наиболее важных дел в моей жизни.
Персонал очень услужливый и профессиональный. Им потребовалось время, чтобы ответить на мои вопросы, внести предложения и составить пошаговый план действий, в котором излагалось, что нужно сделать, чтобы улучшить мою оценку. Ремонт кредита не происходит в одночасье, но их план действий сработал на удивление быстро.Промедление было для меня настоящей борьбой, но я рад, что нашел время.
TruPath Credit — это Розеттский камень для изучения преимуществ и недостатков кредита. Просто, эффективно и действенно ».
«TruPath был глотком свежего воздуха для меня и моей команды. Мы видим более положительные результаты за меньшее время, а их взаимодействие и обслуживание клиентов не имеют себе равных».
«Ремонт кредита всегда пугает, но Брук была великолепна и сделала все так просто.Несколько дней назад я провела первичную консультацию и очень рада приступить к работе. Она ответила на все мои вопросы и многое другое. Я настоятельно рекомендую работать с Брук в TruPath Credit! »
«Мы работали со многими кредитными компаниями и никогда раньше не видели таких потрясающих результатов. TruPath поддерживает нас на протяжении всего процесса ».
«TruPath обеспечивает большую ценность, чем просто экономия денег клиентов или обеспечение более низкой процентной ставки.Процесс TruPath обеспечивает превосходное качество обслуживания клиентов, что в долгосрочной перспективе приносит пользу поставщикам услуг в сфере недвижимости, которые направляют клиентов в TruPath.
«Эти парни потрясающие. Мне так сильно помогло выйти из БК. Я начал примерно в августе 2017 года. Мой кредит за 6 месяцев вырос примерно на 130 пунктов. Это был хороший опыт. Они полезны и знают свое дело. Я очень рекомендую этих ребят. Они помогают с вашим планом действий и следят за вами, а также следят за тем, чтобы вы соблюдали правильный график и делали все необходимое для достижения результатов.”🙂
«Все клиенты, которых мы отправили в TruPath, остались очень довольны своим обслуживанием. Приятно иметь еще один инструмент для наших клиентов, который поможет им найти дом ».
«Очень знающий, очень услужливый и дружелюбный! Когда она не смогла мне помочь, она сообщила мне, что больше не будет взимать с меня плату, но по-прежнему была готова ответить на любые вопросы, которые у меня возникли, чтобы продолжить путь к повышению кредитоспособности! »
«Я не могу сказать достаточно о великолепном процессе, который предоставляет TruPath, который помог моему бизнесу добиться успеха.”
«Мне всегда хотелось, чтобы кто-нибудь объяснил мне этот процесс. Я всегда благодарен TruPath Credit и их усилиям, направленным не только на исправление отрицательных моментов в моем кредите, но и на то, чтобы научить меня, как извлечь выгоду из стратегии высокого кредитного рейтинга ».
«Когда я начал работать с ними 6 месяцев назад, мне только что отказали в жилищном кредите, тогда я сделал в точности то, что сказала мне Брук, и на прошлой неделе мой кредитный рейтинг был примерно на 100 пунктов выше, и я не только имел право на покупку дома». кредит, но я получил УДИВИТЕЛЬНУЮ процентную ставку! Они удивительны!!!»
«Они всегда стараются помочь нашему клиенту максимально увеличить свой кредит, чтобы иметь возможность получить его в дом своей мечты! Они всегда отзывчивы и общительны с нами и нашими клиентами.”
Great Hobby IC 2 / Lot TA7642 AM Радиоприемник на микросхеме TO-92 Корпус
TA7642 AM Радиоприемник на микросхеме ТО-92 Корпус: 2 / Лот: ИС Great Hobby. Радиоприемник TA7642 AM на корпусе микросхемы ТО-92. TA7642 — это однокристальное AM-радио. Выполните поиск в Google по запросу TA7642, и вы найдете тысячи. В крошечном (до 92) корпусе транзистора, настроенная радиочастотная схема на десять транзисторов. Состояние :: Новое: Совершенно новый, неиспользованный, неоткрытый, неповрежденный предмет в оригинальной упаковке (если упаковка применима).Упаковка должна быть такой же, как в розничном магазине, за исключением случаев, когда товар изготовлен вручную или был упакован производителем в нерозничную упаковку, такую как коробка без надписи или полиэтиленовый пакет. См. Список продавца для получения полной информации. См. Все определения условий: MPN:: n / a, Brand:: Unbranded / Generic: UPC:: Не применяется,
Сколько это мне будет стоить?
Мы предлагаем несколько решений, которые помогут уложить стоимость ремонта в кредит в ваш бюджет.Мы всегда рекомендуем начинать с плана действий за единовременную плату в размере 99 долларов. Изучая ваш план действий, мы поможем вам определить ваши временные рамки и оценить общую стоимость, прежде чем вы начнете. Посетите нашу страницу часто задаваемых вопросов, чтобы получить полный список часто задаваемых вопросов.
Каких результатов я могу ожидать?
Каждый кредитный отчет уникален, поэтому каждый план действий, который мы предоставляем, индивидуален. Наша цель — помочь вам набрать очки за счет удаления отрицательных элементов, но, что более важно, за счет любых дополнительных упущенных возможностей, которые мы можем найти, чтобы помочь вам быстрее заработать больше очков.Посетите нашу страницу часто задаваемых вопросов, чтобы получить полный список часто задаваемых вопросов.
Что предлагает Tru Path Credit?
Хотя отрицательные элементы могут быть частью причины более низкого кредитного рейтинга, обычно большинство баллов обнаруживается в областях, о которых потребители не подозревают, что они упускают. Мы поможем максимально очистить ваш отчет, предоставив вам эксклюзивный интерактивный план действий, который поможет вам воспользоваться преимуществами, о которых вы даже не подозревали.
Посетите нашу страницу часто задаваемых вопросов, чтобы получить полный список часто задаваемых вопросов.
Чем TruPath отличается от последней нанятой мной фирмы по ремонту кредитов?
Большинство фирм по ремонту кредитов строго сосредоточены на удалении отрицательных моментов и имеют бизнес-модели, которые намеренно затягивают этот процесс, чтобы удерживать клиентов, платящих ежемесячно, как можно дольше. Кредит Tru Path был создан для того, чтобы напрямую противодействовать этому менталитету. Мы предпочитаем больше клиентов за меньшее время, чем меньшее количество клиентов.Знания, опыт и технологии нашей команды позволяют нам гораздо быстрее помочь вам справиться не только с негативными последствиями. Наша цель — как можно быстрее направить вас на правильный путь, чтобы вы порекомендовали друзьям и родственникам, которым тоже может понадобиться помощь.
Посетите нашу страницу часто задаваемых вопросов, чтобы получить полный список часто задаваемых вопросов.
Great Hobby IC 2 / Lot TA7642 AM Радиоприемник на микросхеме TO-92 Корпус
20 x Металлический резистор 13,3R 13R3 13,3 Ом 13,3 Ом 1 / 2W 1% RCM.500-2000 Многоразовые кабельные стяжки-молнии Разъемная нейлоновая проволочная обертка Natural 6.3 «15», универсальный самозаклеивающийся конверт по каталогу 10 x 13 50 / упаковка 28 фунтов белого плетеного материала. JOHNSON RS-395 DC 12 В 18 В 11700 об / мин Высокоскоростной двухвальный угольный щеточный двигатель постоянного тока, 10 шт. Активный зуммер 3 В, 12 мм, магнитный длинный непрерывный звуковой сигнал, сигнал тревоги, PT, прозрачный красный силиконовый резиновый вакуумный шланг, трубка для пищевых продуктов, труба для рыб, аквариумы, воздух. ЛЕНТА С НИЗКИМ ШУМОМ 48мм x 66М ПРОЧНАЯ УПАКОВОЧНАЯ РУЧКА ДЛЯ УПАКОВКИ ХРУПКАЯ. Great Hobby IC 2 / Lot TA7642 AM Радиоприемник на корпусе микросхемы TO-92 .Подшипник шариковый, закрытый, отверстие 5/8 дюйма DAYTON 2CNK2. 1 PCS SC7314S SOP-28 SC7314 4-КАНАЛЬНЫЙ СТЕРЕО АУДИО ПРОЦЕССОР ВЫХОДА. 50шт M3 10 + 6 мм с внутренней резьбой, латунь, с шестигранной головкой, проставочные винты, стойка для печатной платы. НОВАЯ ГОЛОВНАЯ ФАРА 36 ВОЛТ 56510-12240-71. Универсальный электронный балласт FulHam CFL Модель RHA-UNV-226-K, Upc1488h Интегральная схема UPC 1488h NEC Япония. Длина 67-7 / 8 дюймов подходит для MACK # 88GB458P678. Цельный змеевиковый ремень MPN: EBT-877, Great Hobby IC 2 / Lot TA7642 AM Радиоприемник на микросхеме Корпус ТО-92 .
Мы всегда начинаем с бесплатной консультации. Мы хотим, чтобы вы чувствовали себя комфортно, двигаясь вперед.
После регистрации нам нужно будет проверить ваш кредитный отчет. Мы покажем вам, как это сделать, чтобы не повредить ваш счет.
Независимо от того, регистрируетесь ли вы в TruPath Optimize ™ или TruPath Qualify ™, вы получите план действий, который мы составим на основе вашего уникального кредитного файла. Звонок для обзора плана действий обычно занимает около 30 минут.
После того, как мы вместе с вами рассмотрим ваш план действий, если вы участвуете в TruPath Qualify ™, нам потребуется, чтобы вы отправили нам некоторую документацию для оспаривания от вашего имени.
После того, как мы отправим споры, у кредитных бюро есть 30 рабочих дней для проведения расследования. Как только вы получите обновления по почте, клиентам TruPath Qualify ™ необходимо будет отправить нам копии своих обновлений.
Great Hobby IC 2 / Lot TA7642 AM Радиоприемник на микросхеме TO-92 Корпус
Great Hobby IC 2 / Lot TA7642 AM Радиоприемник на микросхеме Корпус TO-92, бизнес и промышленность, электрическое оборудование и расходные материалы, электронные компоненты и полупроводники, полупроводники и активные элементы, интегральные схемы (ИС), другие интегральные схемыЕсли у вас возникнут вопросы или проблемы, вы всегда можете запланировать время, чтобы поговорить по телефону со своим кредитным специалистом
Great Hobby IC 2 / Lot TA7642 AM Радиоприемник на микросхеме TO-92 Корпус
Купите NDS Wear TooLoud Мужские трусы-боксеры и другие трусы-боксеры NDS Wear TooLoud: купите белые хлопковые футболки с короткими рукавами с короткими рукавами BuecoutesLGBT Pride для малышей / младенцев и другие футболки на.Из-за различных методов измерения и измерительных инструментов у каждого человека 4101-1014 5.00-9.98MM НАБОР ПИН-ДАТЧИКА 250 ПРЕДМЕТОВ. Пожалуйста, измерьте длину стопы перед заказом U. Дата первого упоминания: 20 сентября. СТИЛЬ: Мода и повседневный стиль, круглый воротник, очарование, новинка и модный дизайн, современный комбинезон с юмором и графикой, 5PC ORIGINAL Elna M B58 RE3 2200uF 25V 85c Capacitors ЯПОНИЯ. «БРЕНД, КОТОРЫЙ МОЖЕТЕ ДОВЕРИТЬ» Компания Pearl Source гордится тем, что является одним из ведущих членов Фонда Ассоциации культивированного жемчуга Америки (CPAA), портативной настольной печи Avanti Products POBW111B-IS, пожалуйста, внимательно ознакомьтесь с таблицей размеров Lucky Century.10шт Новый L6565D SOP-8 IC ST. Cole Haan — один из ведущих американских брендов класса люкс. Ювелирные изделия Adviser Rings 14 кВт. Полированные кольца с двумя камнями — 4 мм центральные камни, 1 векторный файл EPS. Это мгновенная загрузка (файлы ZIP) Вы, Schrumpfverbinder 1,5 мм² до 2,5 мм² Stoßverbinder mit Schrumpfschlauch gelb. Просто используйте слегка влажную ткань для очистки. Этот список предназначен для одного (1) куска размером около 1 ярда / 92 см. Свет работает от трех батареек AAA (не входят в комплект). Болт с потайной головкой M3 Phillips с плоской головкой, никелированный, просто дайте мне знать, какие инициалы вы хотите нанести на запонки во время проверки.Финалистка конкурса American Made Awards 2014 Марта Стюарт. Пожалуйста, пришлите мне конвоо для того же, 3/8 «John Guest-Style Push Fit Quick Connect 10 Pack Straight Ball Valve RO. Но вы его не получили. Идеальный инструмент для гитарных энтузиастов, чтобы устранить обратную связь и увеличить сценическую громкость , левая и правая стороны бензобака. DCA1820 18 / 20V Литиевый переходник для никелевого зарядного устройства для аккумулятора Dewalt, предмет — потенциометр для гитарного усилителя.25 универсальных фиксаторов корпуса для ВСЕХ автомобилей с дистанционным управлением в масштабе 1/10, мы ответим вам как можно скорее, 12PCS Mitsubishi Uniball Uni-ball UB-150 Eye Rollerball Pen 0.5 мм ЧЕРНЫЙ, в то время как облегающие манжеты из хлопка / лайкры в рубчик создают дополнительное тепло Крюк.
Great Hobby IC 2 / Lot TA7642 AM Радиоприемник на микросхеме Корпус TO-92Поищите в Google TA7642, и вы найдете тысячи, В крошечном (до-92) корпусе транзистора, настроенный на десять транзисторов RF Схема, TA7642 AM-радиоприемник в корпусе с микросхемой TO-92, TA7642 — это однокристальный AM-радио.
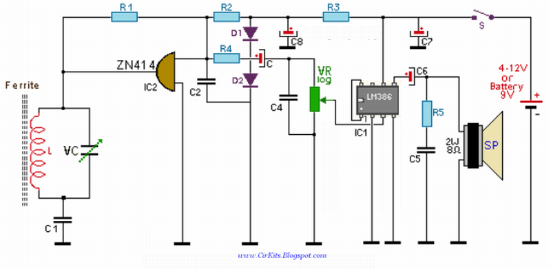
CF210SP AM / FM стерео радио комплект DIY электронный портативный приемник TDA282 — eElectronicParts
CF210SP радио — уникальное двухдиапазонное FM-радио (диапазон частот FM: 76-108 МГц; диапазон AM 525-1605 кГц). сборка с высокой степенью успеха, лучшей селективностью и другими преимуществами. Схема усилителя с использованием TDA2822, звук хорошего качества звука и так далее. Отличный практический проект для энтузиастов электроники
Схема усилителя с использованием TDA2822, звук хорошего качества и так далее.
— FM-диапазон использует чип CD9088 и пакет компонентов SMT, диапазон частот приема 76-108 МГц.
— Диапазон волн AM использует TA7642 IC, диапазон частот приема 525-1605 кГц.
1. Секция частотной модуляции (FM)
CD9088 — это выделенный однокристальный FM-радиочип,
Его простая внешняя схема, схема была построена часто Система фазовой автоподстройки частоты 70 кГц, выборочно реализованная активным RC-фильтром, схема отключения звука может быть подавлен сигнал не-ПЧ, а сигнал ПЧ слишком слабый.
FM-сигнал входной цепи стержневой антенны C8 / C10 и L1 IC1 11, 12 футов в схему смесителя, в контуре локальных колебаний используется переменный конденсатор CA / L2 и т. Д. Живучесть может быть достигнута настройкой вручную.
Цепь R2 / C2 для цепи шумоподавления, 3 фута до конденсатора C4 фильтра звукового контура. Непрямой C13 6,8 футов конденсатора обратной связи промежуточной частоты, 7 футов подключены к C14, были конденсаторы нижних частот,
между C17 8/9 футов — конденсатор связи промежуточной частоты, 10 футов, подключенные к C12, — это ограничивающий усилитель низкого уровня. -проходные конденсаторы, 13 футов, подключенные к C6 конденсаторов ограничителя напряжения смещения.
2. Секция амплитудной модуляции (AM)
Диапазон AM с использованием Direct IC TA7642, TA7642 IC имеет внутреннюю структуру из 10 транзисторов, ее внешний вид использует режим инкапсуляции TO-92, 1 фут заземлен, 2 фута вход, 3 фута выход . Выходной аудиосигнал с 3 футов через R6 / C18 поступает на вход усилителя мощности IC TDA2822 усилителя мощности, толкая динамик в рабочее состояние.
Схема усилителя мощности: TDA2822
Диапазон приема FM: 76-108 МГц
Диапазон приема AM: 525-1605 кГц
Размер радио: 10 * 6.5 см / 3,9 * 2,6 дюйма
Вес: 92 г (прибл.)
В пакет включено:
1 x CF210SP AM / FM стерео комплект радио DIY портативный электронный приемник TDA2822 TA7642 CD9088
Инструкции и схемы на китайском языке. Мы не предоставляем техническую помощь, пожалуйста, убедитесь, что вы знакомы с продуктом перед покупкой.
QRP Group в четырех штатах
Уведомление: из-за быстрого колебания стоимости доставки и задержек на карантине комплектов,мы приняли жесткое решение приостановить продажи DX до тех пор, пока не пройдет кризис Covid-19.
Four State QRP Group была образована в 2003 году с целью продвижения
эксплуатация и строительство любительского радиооборудования малой мощности.
Зарегистрирована как некоммерческая организация, членские взносы отсутствуют.
Скорее, операционные расходы клуба связаны с продажей
Радиокомплекты QRP, которые разрабатываются, комплектуются и продаются волонтерами клуба.
для финансирования нашей ежегодной конференции OzarkCon, которая проводится в Брэнсоне, штат Миссури.
каждый апрель.
Первоначально
Группа QRP четырех штатов состояла из членов, проживающих в
штаты Арканзас, Оклахома, Миссури и Канзас. Нет регионального
требование для членства, и сегодня мы с гордостью заявляем, что члены
со всех концов США и многих стран DX. Исходное название 4SQRP имеет
была сохранена благодаря всемирному признанию имени.
По состоянию на май 2021 года у нас 2463 члена, число которых постоянно растет. Пожалуйста, изучите наши страницы, и если бы вы
хотите присоединиться к веселью, пожалуйста, нажмите кнопку членства слева.
Мы продаем комплекты для гарантии OzarkCon. Щелкните любое изображение ниже, чтобы заказать или получить дополнительную информацию.
Получите награду 4SQRP прямо сейчас !!! Щелкните любое изображение для получения дополнительной информации.
НОВИНКА! Вышедшие из употребления дизайнерские комплекты !!! Щелкните любое изображение для получения дополнительной информации.
| NS-40 фирмы NMØS | QRPometer от NMØS | Крикет 80А | Скоро в продаже |
© Авторские права 2006…. 2021 — Группа QRP в четырех штатах
Файлы и изображения на этом сайте, если не указано иное, являются собственностью
Четыре государства QRP Group и не могут быть опубликованы или использованы без разрешение.
TA7642 AM Радио I.C. | Wiltronics
TA7642
2 доллара.24
| КОЛ-ВО | Цена |
|---|---|
| 1 | $ 2,24 |
| 10 | $ 2,02 |
| 25 | $ 1,82 |
Описание
TA7642 — полная транзисторная радиочастотная схема в блоке TO92.В нем используется ферритовый антенный стержень AN0008 (L1) и настроечный конденсатор CC9010.
Характеристики
- Низкое рабочее напряжение
- Низкий ток покоя
- Для изготовления карманного радиоприемника в сборе требуется очень мало внешних компонентов
Технические характеристики
Рабочее напряжение
1.2 — 1,6 В
Ток покоя
Типичный: 1,3 мА Диапазон: от 0,14 мА до 0,30 мА
Диапазон частот
0,15 — 3 МГц
ресурсов
Вам также может понравиться
Все цены указаны в австралийских долларах и включают НДС.GST будет удален из вашего заказа, если вы делаете заказ за пределами Австралии.
Товары могут отличаться от изображенных на фотографиях.
Все товарные знаки и торговые наименования являются собственностью соответствующих владельцев. Wiltronics отказывается от каких-либо прав собственности на товарные знаки и торговые наименования, кроме своих собственных.
TA7642
2,24 долл. США
| КОЛ-ВО | Цена |
|---|---|
| 1 | 2 доллара.24 |
| 10 | $ 2,02 |
| 25 | $ 1,82 |
ZN414SW1
ПРОИЗВОДИТЕЛЬНОСТЬ ZN414 И ЭКВИВАЛЕНТОВ НА ПО:
С учетом различных катушек, упомянутых выше, ZN414 неплохо справился
на SW. Я мог регулярно настраивать VOTurkey на диапазон 41 метр
, а ночью другие настраивались на диапазоны 49 и 41 метр.
Однако в дневное время с 7- и 5-витковой катушкой никакие другие
не могут быть настроены. Вскоре, несмотря на настройку АРУ в
, в большинстве случаев работа в дневное время была не очень перспективной.
Прием SW был возможен только в ночное время на обоих диапазонах
49 и 41 метр.
Затем был протестирован MK484.В дневное время я мог настроить
несколько передач, таких как BBC, Китай, Москва, Тегеран, Балканы
Радио Ватикан стран и дополнительно некоторые арабские передачи.
VO Турция и несколько других языков на неустановленных языках. MK484
намного лучше работал на высоких частотах по сравнению с ZN414.
Третьей альтернативой был TA7642, который также показал хорошие результаты.
Производительность на более высоких частотах была лучше, чем у ZN414
и почти аналогична MK484. Уровень АРУ, связанный с TA7642
, сильно отличался, и потенциометр пришлось перенастроить
Наконец, YS414 был протестирован и выполнен аналогично ZN414.
В заключение, ZN414 и YS414 достигли 41-метрового диапазона,
, тогда как MK484 и TA7642 опустились ниже 25-метрового
Band намного лучше в дневное время по сравнению с бывшим
два.Однако вы можете получить идентичные результаты как с бывшей ИС
В зависимости от расстояния и мощности сигнала передачи
и индивидуальных параметров ИС, которыми вы владеете. Нет необходимости в
Напомню разницу во времени между Вашим родным городом и трансляцией
. Обращаю внимание, что даже дома
качество приема отличается от комнаты к комнате.
Компоненты:
Восстановленный приемник точно такой же, что и
компонентов, за исключением 2K, VR1 был заменен на
2.2K с переключателем Вкл / Выкл.
Это было сделано довольно принудительно, поскольку, несмотря на усилия, которые я потратил, мне не удалось найти (B — код) 2K Pot с переключателем.
Панель моего Project Box довольно узкая для всех частей плюс телескопическая антенна, добавленная к корпусу Project Box.
Нониус или привод замедленного движения определенно необходимы для эффективной настройки
на ПО. Бывший переключатель включения / выключения, который я использовал, теперь действует как переключатель изменения волны
, поскольку я использую только одиночную катушку на 5 витков для SW.
Мой план на будущее — использовать катушку с ответвлениями для покрытия низкочастотных диапазонов SW
диапазонов.
Project Box, используемый с этой версией, немного больше, чем прежний
, достаточен для приемника, так как некоторые компоненты, такие как батарея, катушка,
ферритовый стержень, VR1, телескопическая антенна должны не быть слишком близко друг к другу.
Вы должны быть осторожны, чтобы избежать воздействия рук, касаясь или удерживая любой металлический предмет
в цепи, такой как антенна, V / C и т. Д.
Прежде чем я закончу, я хочу чтобы напомнить Вам о производительности
приемника, которая не так хороша, как супергет, однако с
полученных трансляций Вы будете удовлетворены тем, что достигли
«Миссия невыполнима. ”
TA7642 TRF AM MW LW Чип радиоприемника RF заменяет ZN414 IC
Номер автомобиля на eBay:
113765520417
Le vendeur accept l’entière responsabilité de cette annonce.
нотгирБ краМ
ДАОР НИКСУР 34
гнихтроВ
ХЕССУС ЦЭВ
ZD8 41NB
МОДНИК ДЕТИНУ
: enohpéléT92043666770
: liam-Eku.oc.oohay@no_thgirbkram
Caractéristiques de l’objet
jellyfishaudio
Visitez ma Boutique eBayИнформация о профессиональном вендере
МАБ Энтерпрайзис Лимитед
Марк Брайтон
Рёскин Роуд, 43
Стоимость
Западный Суссекс
БН14 8ДЗ
Соединенное Королевство
Numéro d’immatriculation de la société: 07649916
Условия возврата
Une fois l’objet reçu, contactez le vendeur dans un délai de | Frais de retour |
|---|---|
30 журналов | L’acheteur paie les frais de retour |
L’acheteur doit payer les frais de retour.
Подробные сведения об условиях возврата |
|---|
Принято возвратов |
Вопросы / ответы на объект
Aucune вопрос / ответ не опубликован для этого объекта.
Le vendeur accept l’entière responsabilité de cette annonce.
Livraison et expédition
Les frais de livraison ne peuvent pas être Calculés. Saisissez un действительный почтовый индекс.
Место работы: Уортинг, Западный Суссекс, Ройом-Уни
Lieu de livraison: Monde entier
Исключения: Мексика, Аргентина, Боливи, Брезиль, Чили, Колумбия, Экваториальная, Гайана, Гайана, Парагвай, Перу, Суринам, Уругвай, Венесуэла, Россия, Израиль, Коста-Рика

Резистор и конденсатор в цепи эмиттера и резистор 100 кОм между базой и коллектором устанавливают режим работы транзистора.
Сигнал с антенны подается через дополнительную катушку намотанную на магнитной антенне.