ΠΠ°ΠΊ ΡΠ΅Π³ΡΠ»ΠΈΡΠΎΠ²Π°ΡΡ ΠΎΠ±ΠΎΡΠΎΡΡ ΠΊΠΎΠ»Π»Π΅ΠΊΡΠΎΡΠ½ΠΎΠ³ΠΎ Π΄Π²ΠΈΠ³Π°ΡΠ΅Π»Ρ Π±Π΅Π· ΠΏΠΎΡΠ΅ΡΠΈ ΠΌΠΎΡΠ½ΠΎΡΡΠΈ. ΠΠ°ΠΊΠΈΠ΅ ΡΡΡΠ΅ΡΡΠ²ΡΡΡ ΡΠΏΠΎΡΠΎΠ±Ρ ΡΠΏΡΠ°Π²Π»Π΅Π½ΠΈΡ ΡΠΊΠΎΡΠΎΡΡΡΡ ΠΊΠΎΠ»Π»Π΅ΠΊΡΠΎΡΠ½ΡΡ ΠΌΠΎΡΠΎΡΠΎΠ². ΠΠ°ΠΊΠΈΠ΅ ΡΡ Π΅ΠΌΡ ΡΠ΅Π³ΡΠ»ΡΡΠΎΡΠΎΠ² ΠΎΠ±ΠΎΡΠΎΡΠΎΠ² Π½Π°ΠΈΠ±ΠΎΠ»Π΅Π΅ ΡΡΡΠ΅ΠΊΡΠΈΠ²Π½Ρ Π΄Π»Ρ ΠΊΠΎΠ»Π»Π΅ΠΊΡΠΎΡΠ½ΡΡ Π΄Π²ΠΈΠ³Π°ΡΠ΅Π»Π΅ΠΉ. ΠΠ°ΠΊΠΈΠ΅ ΠΎΡΠΎΠ±Π΅Π½Π½ΠΎΡΡΠΈ Π½ΡΠΆΠ½ΠΎ ΡΡΠΈΡΡΠ²Π°ΡΡ ΠΏΡΠΈ ΡΠ΅Π³ΡΠ»ΠΈΡΠΎΠ²ΠΊΠ΅ ΠΎΠ±ΠΎΡΠΎΡΠΎΠ² ΠΊΠΎΠ»Π»Π΅ΠΊΡΠΎΡΠ½ΡΡ ΡΠ»Π΅ΠΊΡΡΠΎΠ΄Π²ΠΈΠ³Π°ΡΠ΅Π»Π΅ΠΉ.
ΠΡΠΈΠ½ΡΠΈΠΏ ΡΠ°Π±ΠΎΡΡ ΠΊΠΎΠ»Π»Π΅ΠΊΡΠΎΡΠ½ΠΎΠ³ΠΎ Π΄Π²ΠΈΠ³Π°ΡΠ΅Π»Ρ
ΠΠΎΠ»Π»Π΅ΠΊΡΠΎΡΠ½ΡΠΉ Π΄Π²ΠΈΠ³Π°ΡΠ΅Π»Ρ ΡΠΎΡΡΠΎΠΈΡ ΠΈΠ· ΡΠ»Π΅Π΄ΡΡΡΠΈΡ ΠΎΡΠ½ΠΎΠ²Π½ΡΡ ΡΠ»Π΅ΠΌΠ΅Π½ΡΠΎΠ²:
- Π‘ΡΠ°ΡΠΎΡ Ρ ΠΎΠ±ΠΌΠΎΡΠΊΠ°ΠΌΠΈ Π²ΠΎΠ·Π±ΡΠΆΠ΄Π΅Π½ΠΈΡ
- Π ΠΎΡΠΎΡ (ΡΠΊΠΎΡΡ) Ρ ΠΎΠ±ΠΌΠΎΡΠΊΠ°ΠΌΠΈ
- ΠΠΎΠ»Π»Π΅ΠΊΡΠΎΡ Ρ ΡΠ΅ΡΠΊΠ°ΠΌΠΈ
ΠΡΠΈ ΠΏΠΎΠ΄Π°ΡΠ΅ ΠΏΠΈΡΠ°Π½ΠΈΡ Π½Π° ΠΎΠ±ΠΌΠΎΡΠΊΠΈ ΡΡΠ°ΡΠΎΡΠ° ΠΈ ΡΠΎΡΠΎΡΠ° ΡΠΎΠ·Π΄Π°ΡΡΡΡ ΠΌΠ°Π³Π½ΠΈΡΠ½ΡΠ΅ ΠΏΠΎΠ»Ρ, Π²Π·Π°ΠΈΠΌΠΎΠ΄Π΅ΠΉΡΡΠ²ΠΈΠ΅ ΠΊΠΎΡΠΎΡΡΡ ΠΏΡΠΈΠ²ΠΎΠ΄ΠΈΡ ΠΊ Π²ΡΠ°ΡΠ΅Π½ΠΈΡ ΡΠΎΡΠΎΡΠ°. ΠΠΎΠ»Π»Π΅ΠΊΡΠΎΡ ΠΎΠ±Π΅ΡΠΏΠ΅ΡΠΈΠ²Π°Π΅Ρ ΠΏΠ΅ΡΠ΅ΠΊΠ»ΡΡΠ΅Π½ΠΈΠ΅ ΠΏΠΎΠ»ΡΡΠ½ΠΎΡΡΠΈ ΡΠΎΠΊΠ° Π² ΠΎΠ±ΠΌΠΎΡΠΊΠ°Ρ ΡΠΎΡΠΎΡΠ°, ΠΏΠΎΠ΄Π΄Π΅ΡΠΆΠΈΠ²Π°Ρ Π΅Π³ΠΎ Π²ΡΠ°ΡΠ΅Π½ΠΈΠ΅.
Π‘ΠΏΠΎΡΠΎΠ±Ρ ΡΠ΅Π³ΡΠ»ΠΈΡΠΎΠ²ΠΊΠΈ ΠΎΠ±ΠΎΡΠΎΡΠΎΠ² ΠΊΠΎΠ»Π»Π΅ΠΊΡΠΎΡΠ½ΠΎΠ³ΠΎ Π΄Π²ΠΈΠ³Π°ΡΠ΅Π»Ρ
Π‘ΡΡΠ΅ΡΡΠ²ΡΠ΅Ρ Π½Π΅ΡΠΊΠΎΠ»ΡΠΊΠΎ ΠΎΡΠ½ΠΎΠ²Π½ΡΡ ΠΌΠ΅ΡΠΎΠ΄ΠΎΠ² ΡΠΏΡΠ°Π²Π»Π΅Π½ΠΈΡ ΡΠΊΠΎΡΠΎΡΡΡΡ ΠΊΠΎΠ»Π»Π΅ΠΊΡΠΎΡΠ½ΡΡ ΡΠ»Π΅ΠΊΡΡΠΎΠ΄Π²ΠΈΠ³Π°ΡΠ΅Π»Π΅ΠΉ:
- ΠΠ·ΠΌΠ΅Π½Π΅Π½ΠΈΠ΅ Π½Π°ΠΏΡΡΠΆΠ΅Π½ΠΈΡ ΠΏΠΈΡΠ°Π½ΠΈΡ
- Π Π΅Π³ΡΠ»ΠΈΡΠΎΠ²ΠΊΠ° ΡΠΎΠΊΠ° Π²ΠΎΠ·Π±ΡΠΆΠ΄Π΅Π½ΠΈΡ
- Π¨ΡΠ½ΡΠΈΡΠΎΠ²Π°Π½ΠΈΠ΅ ΡΠΊΠΎΡΡ
- Π¨ΠΠ-ΡΠ΅Π³ΡΠ»ΠΈΡΠΎΠ²Π°Π½ΠΈΠ΅
- Π§Π°ΡΡΠΎΡΠ½ΠΎΠ΅ ΡΠΏΡΠ°Π²Π»Π΅Π½ΠΈΠ΅
Π Π°ΡΡΠΌΠΎΡΡΠΈΠΌ ΠΏΠΎΠ΄ΡΠΎΠ±Π½Π΅Π΅ ΠΎΡΠΎΠ±Π΅Π½Π½ΠΎΡΡΠΈ ΠΊΠ°ΠΆΠ΄ΠΎΠ³ΠΎ ΠΈΠ· ΡΡΠΈΡ ΡΠΏΠΎΡΠΎΠ±ΠΎΠ².

Π Π΅Π³ΡΠ»ΠΈΡΠΎΠ²ΠΊΠ° Π½Π°ΠΏΡΡΠΆΠ΅Π½ΠΈΡ ΠΏΠΈΡΠ°Π½ΠΈΡ Π΄Π²ΠΈΠ³Π°ΡΠ΅Π»Ρ
ΠΠ·ΠΌΠ΅Π½Π΅Π½ΠΈΠ΅ Π½Π°ΠΏΡΡΠΆΠ΅Π½ΠΈΡ, ΠΏΠΎΠ΄Π°Π²Π°Π΅ΠΌΠΎΠ³ΠΎ Π½Π° Π΄Π²ΠΈΠ³Π°ΡΠ΅Π»Ρ — ΠΎΠ΄ΠΈΠ½ ΠΈΠ· ΡΠ°ΠΌΡΡ ΠΏΡΠΎΡΡΡΡ ΡΠΏΠΎΡΠΎΠ±ΠΎΠ² ΡΠΏΡΠ°Π²Π»Π΅Π½ΠΈΡ ΡΠΊΠΎΡΠΎΡΡΡΡ. ΠΡΠΈ ΡΠ½ΠΈΠΆΠ΅Π½ΠΈΠΈ Π½Π°ΠΏΡΡΠΆΠ΅Π½ΠΈΡ ΠΎΠ±ΠΎΡΠΎΡΡ ΠΏΠ°Π΄Π°ΡΡ, ΠΏΡΠΈ ΠΏΠΎΠ²ΡΡΠ΅Π½ΠΈΠΈ — ΡΠ°ΡΡΡΡ.
ΠΠ»Ρ ΡΠ΅Π°Π»ΠΈΠ·Π°ΡΠΈΠΈ ΡΡΠΎΠ³ΠΎ ΠΌΠ΅ΡΠΎΠ΄Π° ΠΌΠΎΠΆΠ½ΠΎ ΠΈΡΠΏΠΎΠ»ΡΠ·ΠΎΠ²Π°ΡΡ:
- Π Π΅ΠΎΡΡΠ°Ρ, Π²ΠΊΠ»ΡΡΠ΅Π½Π½ΡΠΉ ΠΏΠΎΡΠ»Π΅Π΄ΠΎΠ²Π°ΡΠ΅Π»ΡΠ½ΠΎ Ρ Π΄Π²ΠΈΠ³Π°ΡΠ΅Π»Π΅ΠΌ
- ΠΠ²ΡΠΎΡΡΠ°Π½ΡΡΠΎΡΠΌΠ°ΡΠΎΡ (ΠΠΠ’Π )
- Π’ΠΈΡΠΈΡΡΠΎΡΠ½ΡΠΉ ΠΈΠ»ΠΈ ΡΠΈΠΌΠΈΡΡΠΎΡΠ½ΡΠΉ ΡΠ΅Π³ΡΠ»ΡΡΠΎΡ
ΠΠ΅Π΄ΠΎΡΡΠ°ΡΠΊΠΎΠΌ ΡΠ²Π»ΡΠ΅ΡΡΡ ΡΠ½ΠΈΠΆΠ΅Π½ΠΈΠ΅ ΠΌΠΎΡΠ½ΠΎΡΡΠΈ ΠΈ ΠΠΠ Π΄Π²ΠΈΠ³Π°ΡΠ΅Π»Ρ ΠΏΡΠΈ ΡΠΌΠ΅Π½ΡΡΠ΅Π½ΠΈΠΈ Π½Π°ΠΏΡΡΠΆΠ΅Π½ΠΈΡ. ΠΠΎΡΡΠΎΠΌΡ Π΄Π°Π½Π½ΡΠΉ ΡΠΏΠΎΡΠΎΠ± ΡΡΡΠ΅ΠΊΡΠΈΠ²Π΅Π½ ΡΠΎΠ»ΡΠΊΠΎ Π΄Π»Ρ Π½Π΅Π±ΠΎΠ»ΡΡΠΎΠ³ΠΎ Π΄ΠΈΠ°ΠΏΠ°Π·ΠΎΠ½Π° ΡΠ΅Π³ΡΠ»ΠΈΡΠΎΠ²Π°Π½ΠΈΡ.
Π£ΠΏΡΠ°Π²Π»Π΅Π½ΠΈΠ΅ ΡΠΎΠΊΠΎΠΌ Π²ΠΎΠ·Π±ΡΠΆΠ΄Π΅Π½ΠΈΡ
Π Π΄Π²ΠΈΠ³Π°ΡΠ΅Π»ΡΡ Ρ ΠΏΠΎΡΠ»Π΅Π΄ΠΎΠ²Π°ΡΠ΅Π»ΡΠ½ΡΠΌ Π²ΠΎΠ·Π±ΡΠΆΠ΄Π΅Π½ΠΈΠ΅ΠΌ ΠΌΠΎΠΆΠ½ΠΎ ΡΠ΅Π³ΡΠ»ΠΈΡΠΎΠ²Π°ΡΡ ΡΠΎΠΊ, ΠΏΡΠΎΡΠ΅ΠΊΠ°ΡΡΠΈΠΉ ΡΠ΅ΡΠ΅Π· ΠΎΠ±ΠΌΠΎΡΠΊΡ Π²ΠΎΠ·Π±ΡΠΆΠ΄Π΅Π½ΠΈΡ. ΠΡΠΎ Π²Π»ΠΈΡΠ΅Ρ Π½Π° ΠΌΠ°Π³Π½ΠΈΡΠ½ΡΠΉ ΠΏΠΎΡΠΎΠΊ ΠΈ, ΡΠΎΠΎΡΠ²Π΅ΡΡΡΠ²Π΅Π½Π½ΠΎ, Π½Π° ΡΠΊΠΎΡΠΎΡΡΡ Π²ΡΠ°ΡΠ΅Π½ΠΈΡ.
Π‘ΠΏΠΎΡΠΎΠ±Ρ ΡΠ΅Π°Π»ΠΈΠ·Π°ΡΠΈΠΈ:
- Π¨ΡΠ½ΡΠΈΡΠΎΠ²Π°Π½ΠΈΠ΅ ΠΎΠ±ΠΌΠΎΡΠΊΠΈ Π²ΠΎΠ·Π±ΡΠΆΠ΄Π΅Π½ΠΈΡ ΡΠ΅Π·ΠΈΡΡΠΎΡΠΎΠΌ
- ΠΡΠΏΠΎΠ»ΡΠ·ΠΎΠ²Π°Π½ΠΈΠ΅ ΠΎΡΠ΄Π΅Π»ΡΠ½ΠΎΠ³ΠΎ ΡΠ΅Π³ΡΠ»ΠΈΡΡΠ΅ΠΌΠΎΠ³ΠΎ ΠΈΡΡΠΎΡΠ½ΠΈΠΊΠ° ΠΏΠΈΡΠ°Π½ΠΈΡ Π΄Π»Ρ ΠΎΠ±ΠΌΠΎΡΠΊΠΈ Π²ΠΎΠ·Π±ΡΠΆΠ΄Π΅Π½ΠΈΡ
ΠΡΠ΅ΠΈΠΌΡΡΠ΅ΡΡΠ²ΠΎ ΠΌΠ΅ΡΠΎΠ΄Π° — ΡΠΎΡ ΡΠ°Π½Π΅Π½ΠΈΠ΅ ΠΌΠΎΡΠ½ΠΎΡΡΠΈ Π΄Π²ΠΈΠ³Π°ΡΠ΅Π»Ρ Π²ΠΎ Π²ΡΠ΅ΠΌ Π΄ΠΈΠ°ΠΏΠ°Π·ΠΎΠ½Π΅ ΡΠ΅Π³ΡΠ»ΠΈΡΠΎΠ²Π°Π½ΠΈΡ. ΠΠ΅Π΄ΠΎΡΡΠ°ΡΠΎΠΊ — ΡΠ»ΠΎΠΆΠ½ΠΎΡΡΡ ΡΠ΅Π°Π»ΠΈΠ·Π°ΡΠΈΠΈ Π΄Π»Ρ Π΄Π²ΠΈΠ³Π°ΡΠ΅Π»Π΅ΠΉ Ρ ΠΏΠ°ΡΠ°Π»Π»Π΅Π»ΡΠ½ΡΠΌ Π²ΠΎΠ·Π±ΡΠΆΠ΄Π΅Π½ΠΈΠ΅ΠΌ.

Π¨ΡΠ½ΡΠΈΡΠΎΠ²Π°Π½ΠΈΠ΅ ΡΠΊΠΎΡΡ Π΄Π²ΠΈΠ³Π°ΡΠ΅Π»Ρ
Π‘ΡΡΡ ΠΌΠ΅ΡΠΎΠ΄Π° Π·Π°ΠΊΠ»ΡΡΠ°Π΅ΡΡΡ Π² ΠΏΠΎΠ΄ΠΊΠ»ΡΡΠ΅Π½ΠΈΠΈ ΠΏΠ°ΡΠ°Π»Π»Π΅Π»ΡΠ½ΠΎ ΡΠΊΠΎΡΡ ΡΠ΅Π³ΡΠ»ΠΈΡΡΠ΅ΠΌΠΎΠ³ΠΎ ΡΠΎΠΏΡΠΎΡΠΈΠ²Π»Π΅Π½ΠΈΡ. Π§Π°ΡΡΡ ΡΠΎΠΊΠ° ΠΏΡΠΈ ΡΡΠΎΠΌ ΠΈΠ΄Π΅Ρ Π² ΠΎΠ±Ρ ΠΎΠ΄ ΡΠΊΠΎΡΡ, ΡΡΠΎ ΠΏΡΠΈΠ²ΠΎΠ΄ΠΈΡ ΠΊ ΡΠ½ΠΈΠΆΠ΅Π½ΠΈΡ ΠΎΠ±ΠΎΡΠΎΡΠΎΠ².
ΠΠΎΡΡΠΎΠΈΠ½ΡΡΠ²Π° ΡΠΏΠΎΡΠΎΠ±Π°:
- ΠΡΠΎΡΡΠΎΡΠ° ΡΠ΅Π°Π»ΠΈΠ·Π°ΡΠΈΠΈ
- ΠΠΎΠ·ΠΌΠΎΠΆΠ½ΠΎΡΡΡ ΠΏΠ»Π°Π²Π½ΠΎΠ³ΠΎ ΡΠ΅Π³ΡΠ»ΠΈΡΠΎΠ²Π°Π½ΠΈΡ
- Π‘ΠΎΡ ΡΠ°Π½Π΅Π½ΠΈΠ΅ ΠΌΠΎΠΌΠ΅Π½ΡΠ° Π΄Π²ΠΈΠ³Π°ΡΠ΅Π»Ρ
ΠΠ΅Π΄ΠΎΡΡΠ°ΡΠΎΠΊ — ΠΏΠΎΡΠ΅ΡΠΈ ΡΠ½Π΅ΡΠ³ΠΈΠΈ Π½Π° ΡΡΠ½ΡΠΈΡΡΡΡΠ΅ΠΌ ΡΠΎΠΏΡΠΎΡΠΈΠ²Π»Π΅Π½ΠΈΠΈ, ΠΎΡΠΎΠ±Π΅Π½Π½ΠΎ ΠΏΡΠΈ ΡΠΈΠ»ΡΠ½ΠΎΠΌ ΡΠ½ΠΈΠΆΠ΅Π½ΠΈΠΈ ΠΎΠ±ΠΎΡΠΎΡΠΎΠ².
Π¨ΠΠ-ΡΠ΅Π³ΡΠ»ΠΈΡΠΎΠ²Π°Π½ΠΈΠ΅ ΠΊΠΎΠ»Π»Π΅ΠΊΡΠΎΡΠ½ΡΡ Π΄Π²ΠΈΠ³Π°ΡΠ΅Π»Π΅ΠΉ
Π¨ΠΈΡΠΎΡΠ½ΠΎ-ΠΈΠΌΠΏΡΠ»ΡΡΠ½Π°Ρ ΠΌΠΎΠ΄ΡΠ»ΡΡΠΈΡ (Π¨ΠΠ) — ΡΠΎΠ²ΡΠ΅ΠΌΠ΅Π½Π½ΡΠΉ ΡΠΏΠΎΡΠΎΠ± ΡΠΏΡΠ°Π²Π»Π΅Π½ΠΈΡ ΡΠΊΠΎΡΠΎΡΡΡΡ ΡΠ»Π΅ΠΊΡΡΠΎΠ΄Π²ΠΈΠ³Π°ΡΠ΅Π»Π΅ΠΉ. ΠΡΠΈΠ½ΡΠΈΠΏ ΡΠ°Π±ΠΎΡΡ Π·Π°ΠΊΠ»ΡΡΠ°Π΅ΡΡΡ Π² ΠΏΠ΅ΡΠΈΠΎΠ΄ΠΈΡΠ΅ΡΠΊΠΎΠΌ Π²ΠΊΠ»ΡΡΠ΅Π½ΠΈΠΈ ΠΈ Π²ΡΠΊΠ»ΡΡΠ΅Π½ΠΈΠΈ ΠΏΠΈΡΠ°Π½ΠΈΡ Π΄Π²ΠΈΠ³Π°ΡΠ΅Π»Ρ Ρ Π²ΡΡΠΎΠΊΠΎΠΉ ΡΠ°ΡΡΠΎΡΠΎΠΉ.
ΠΡΠ΅ΠΈΠΌΡΡΠ΅ΡΡΠ²Π° Π¨ΠΠ-ΡΠ΅Π³ΡΠ»ΠΈΡΠΎΠ²Π°Π½ΠΈΡ:
- ΠΡΡΠΎΠΊΠΈΠΉ ΠΠΠ Π²ΠΎ Π²ΡΠ΅ΠΌ Π΄ΠΈΠ°ΠΏΠ°Π·ΠΎΠ½Π΅ ΡΠ΅Π³ΡΠ»ΠΈΡΠΎΠ²Π°Π½ΠΈΡ
- ΠΠ»Π°Π²Π½ΠΎΡΡΡ ΡΠΏΡΠ°Π²Π»Π΅Π½ΠΈΡ
- ΠΠΎΠ·ΠΌΠΎΠΆΠ½ΠΎΡΡΡ ΡΠΎΡΠ½ΠΎΠ³ΠΎ ΠΏΠΎΠ΄Π΄Π΅ΡΠΆΠ°Π½ΠΈΡ Π·Π°Π΄Π°Π½Π½ΠΎΠΉ ΡΠΊΠΎΡΠΎΡΡΠΈ
ΠΠ»Ρ ΡΠ΅Π°Π»ΠΈΠ·Π°ΡΠΈΠΈ Π¨ΠΠ-ΡΠ΅Π³ΡΠ»ΡΡΠΎΡΠ° Π½Π΅ΠΎΠ±Ρ ΠΎΠ΄ΠΈΠΌ ΠΌΠΈΠΊΡΠΎΠΊΠΎΠ½ΡΡΠΎΠ»Π»Π΅Ρ ΠΈ ΡΠΈΠ»ΠΎΠ²ΡΠ΅ ΠΊΠ»ΡΡΠΈ (ΡΡΠ°Π½Π·ΠΈΡΡΠΎΡΡ ΠΈΠ»ΠΈ ΡΠΈΠΌΠΈΡΡΠΎΡΡ). Π’Π°ΠΊΠΎΠΉ ΡΠ΅Π³ΡΠ»ΡΡΠΎΡ ΠΏΠΎΠ·Π²ΠΎΠ»ΡΠ΅Ρ ΡΡΡΠ΅ΠΊΡΠΈΠ²Π½ΠΎ ΡΠΏΡΠ°Π²Π»ΡΡΡ ΠΎΠ±ΠΎΡΠΎΡΠ°ΠΌΠΈ ΠΊΠΎΠ»Π»Π΅ΠΊΡΠΎΡΠ½ΠΎΠ³ΠΎ Π΄Π²ΠΈΠ³Π°ΡΠ΅Π»Ρ Π±Π΅Π· ΠΏΠΎΡΠ΅ΡΠΈ ΠΌΠΎΡΠ½ΠΎΡΡΠΈ.
Π§Π°ΡΡΠΎΡΠ½ΠΎΠ΅ ΡΠ΅Π³ΡΠ»ΠΈΡΠΎΠ²Π°Π½ΠΈΠ΅ ΠΊΠΎΠ»Π»Π΅ΠΊΡΠΎΡΠ½ΡΡ Π΄Π²ΠΈΠ³Π°ΡΠ΅Π»Π΅ΠΉ
ΠΡΠΎΡ ΡΠΏΠΎΡΠΎΠ± Π·Π°ΠΊΠ»ΡΡΠ°Π΅ΡΡΡ Π² ΠΈΠ·ΠΌΠ΅Π½Π΅Π½ΠΈΠΈ ΡΠ°ΡΡΠΎΡΡ ΠΏΠΈΡΠ°ΡΡΠ΅Π³ΠΎ Π½Π°ΠΏΡΡΠΆΠ΅Π½ΠΈΡ Ρ ΠΏΠΎΠΌΠΎΡΡΡ ΠΏΡΠ΅ΠΎΠ±ΡΠ°Π·ΠΎΠ²Π°ΡΠ΅Π»Ρ ΡΠ°ΡΡΠΎΡΡ. ΠΡΠΈΠΌΠ΅Π½ΡΠ΅ΡΡΡ Π² ΠΎΡΠ½ΠΎΠ²Π½ΠΎΠΌ Π΄Π»Ρ ΠΊΠΎΠ»Π»Π΅ΠΊΡΠΎΡΠ½ΡΡ Π΄Π²ΠΈΠ³Π°ΡΠ΅Π»Π΅ΠΉ ΠΏΠ΅ΡΠ΅ΠΌΠ΅Π½Π½ΠΎΠ³ΠΎ ΡΠΎΠΊΠ°.

ΠΡΠΎΠ±Π΅Π½Π½ΠΎΡΡΠΈ ΡΠ°ΡΡΠΎΡΠ½ΠΎΠ³ΠΎ ΡΠ΅Π³ΡΠ»ΠΈΡΠΎΠ²Π°Π½ΠΈΡ:
- Π¨ΠΈΡΠΎΠΊΠΈΠΉ Π΄ΠΈΠ°ΠΏΠ°Π·ΠΎΠ½ ΡΠ΅Π³ΡΠ»ΠΈΡΠΎΠ²Π°Π½ΠΈΡ (Π΄ΠΎ 1:100)
- ΠΡΡΠΎΠΊΠ°Ρ ΡΠΎΡΠ½ΠΎΡΡΡ ΠΏΠΎΠ΄Π΄Π΅ΡΠΆΠ°Π½ΠΈΡ ΡΠΊΠΎΡΠΎΡΡΠΈ
- ΠΠΎΠ·ΠΌΠΎΠΆΠ½ΠΎΡΡΡ ΠΏΠ»Π°Π²Π½ΠΎΠ³ΠΎ ΠΏΡΡΠΊΠ° ΠΈ ΡΠΎΡΠΌΠΎΠΆΠ΅Π½ΠΈΡ
- ΠΠ½Π΅ΡΠ³ΠΎΡΡΡΠ΅ΠΊΡΠΈΠ²Π½ΠΎΡΡΡ
ΠΠ΅Π΄ΠΎΡΡΠ°ΡΠΎΠΊ ΠΌΠ΅ΡΠΎΠ΄Π° — Π½Π΅ΠΎΠ±Ρ ΠΎΠ΄ΠΈΠΌΠΎΡΡΡ ΠΈΡΠΏΠΎΠ»ΡΠ·ΠΎΠ²Π°Π½ΠΈΡ ΡΠ»ΠΎΠΆΠ½ΠΎΠ³ΠΎ ΠΈ Π΄ΠΎΡΠΎΠ³ΠΎΡΡΠΎΡΡΠ΅Π³ΠΎ ΠΏΡΠ΅ΠΎΠ±ΡΠ°Π·ΠΎΠ²Π°ΡΠ΅Π»Ρ ΡΠ°ΡΡΠΎΡΡ.
ΠΡΠ±ΠΎΡ ΠΎΠΏΡΠΈΠΌΠ°Π»ΡΠ½ΠΎΠ³ΠΎ ΡΠΏΠΎΡΠΎΠ±Π° ΡΠ΅Π³ΡΠ»ΠΈΡΠΎΠ²ΠΊΠΈ ΠΎΠ±ΠΎΡΠΎΡΠΎΠ²
ΠΡΠΈ Π²ΡΠ±ΠΎΡΠ΅ ΠΌΠ΅ΡΠΎΠ΄Π° ΡΠΏΡΠ°Π²Π»Π΅Π½ΠΈΡ ΡΠΊΠΎΡΠΎΡΡΡΡ ΠΊΠΎΠ»Π»Π΅ΠΊΡΠΎΡΠ½ΠΎΠ³ΠΎ Π΄Π²ΠΈΠ³Π°ΡΠ΅Π»Ρ ΡΠ»Π΅Π΄ΡΠ΅Ρ ΡΡΠΈΡΡΠ²Π°ΡΡ ΡΠ»Π΅Π΄ΡΡΡΠΈΠ΅ ΡΠ°ΠΊΡΠΎΡΡ:
- Π’ΠΈΠΏ Π΄Π²ΠΈΠ³Π°ΡΠ΅Π»Ρ (ΠΏΠΎΡΡΠΎΡΠ½Π½ΠΎΠ³ΠΎ ΠΈΠ»ΠΈ ΠΏΠ΅ΡΠ΅ΠΌΠ΅Π½Π½ΠΎΠ³ΠΎ ΡΠΎΠΊΠ°)
- Π’ΡΠ΅Π±ΡΠ΅ΠΌΡΠΉ Π΄ΠΈΠ°ΠΏΠ°Π·ΠΎΠ½ ΡΠ΅Π³ΡΠ»ΠΈΡΠΎΠ²Π°Π½ΠΈΡ
- ΠΠ΅ΠΎΠ±Ρ ΠΎΠ΄ΠΈΠΌΠ°Ρ ΡΠΎΡΠ½ΠΎΡΡΡ ΠΏΠΎΠ΄Π΄Π΅ΡΠΆΠ°Π½ΠΈΡ ΡΠΊΠΎΡΠΎΡΡΠΈ
- ΠΠΈΠ½Π°ΠΌΠΈΡΠ΅ΡΠΊΠΈΠ΅ Ρ Π°ΡΠ°ΠΊΡΠ΅ΡΠΈΡΡΠΈΠΊΠΈ ΠΏΡΠΈΠ²ΠΎΠ΄Π°
- ΠΠ½Π΅ΡΠ³ΠΎΡΡΡΠ΅ΠΊΡΠΈΠ²Π½ΠΎΡΡΡ
- Π‘ΡΠΎΠΈΠΌΠΎΡΡΡ ΡΠ΅Π°Π»ΠΈΠ·Π°ΡΠΈΠΈ
ΠΠ»Ρ Π±ΠΎΠ»ΡΡΠΈΠ½ΡΡΠ²Π° ΠΏΡΠΈΠΌΠ΅Π½Π΅Π½ΠΈΠΉ ΠΎΠΏΡΠΈΠΌΠ°Π»ΡΠ½ΡΠΌ Π²ΡΠ±ΠΎΡΠΎΠΌ ΡΠ²Π»ΡΠ΅ΡΡΡ Π¨ΠΠ-ΡΠ΅Π³ΡΠ»ΠΈΡΠΎΠ²Π°Π½ΠΈΠ΅, ΠΎΠ±Π΅ΡΠΏΠ΅ΡΠΈΠ²Π°ΡΡΠ΅Π΅ Π²ΡΡΠΎΠΊΠΈΠΉ ΠΠΠ ΠΈ ΡΠΈΡΠΎΠΊΠΈΠ΅ Π²ΠΎΠ·ΠΌΠΎΠΆΠ½ΠΎΡΡΠΈ ΡΠΏΡΠ°Π²Π»Π΅Π½ΠΈΡ. ΠΠ»Ρ ΠΌΠΎΡΠ½ΡΡ ΠΏΡΠΎΠΌΡΡΠ»Π΅Π½Π½ΡΡ ΠΏΡΠΈΠ²ΠΎΠ΄ΠΎΠ² ΠΏΡΠ΅Π΄ΠΏΠΎΡΡΠΈΡΠ΅Π»ΡΠ½ΠΎ ΠΈΡΠΏΠΎΠ»ΡΠ·ΠΎΠ²Π°ΡΡ ΡΠ°ΡΡΠΎΡΠ½ΠΎΠ΅ ΡΠ΅Π³ΡΠ»ΠΈΡΠΎΠ²Π°Π½ΠΈΠ΅.
Π‘Ρ Π΅ΠΌΡ ΡΠ΅Π³ΡΠ»ΡΡΠΎΡΠΎΠ² ΠΎΠ±ΠΎΡΠΎΡΠΎΠ² ΠΊΠΎΠ»Π»Π΅ΠΊΡΠΎΡΠ½ΡΡ Π΄Π²ΠΈΠ³Π°ΡΠ΅Π»Π΅ΠΉ
Π Π°ΡΡΠΌΠΎΡΡΠΈΠΌ Π½Π΅ΡΠΊΠΎΠ»ΡΠΊΠΎ ΠΏΡΠ°ΠΊΡΠΈΡΠ΅ΡΠΊΠΈΡ ΡΡ Π΅ΠΌ Π΄Π»Ρ ΡΠ΅Π³ΡΠ»ΠΈΡΠΎΠ²ΠΊΠΈ ΡΠΊΠΎΡΠΎΡΡΠΈ ΠΊΠΎΠ»Π»Π΅ΠΊΡΠΎΡΠ½ΡΡ ΡΠ»Π΅ΠΊΡΡΠΎΠ΄Π²ΠΈΠ³Π°ΡΠ΅Π»Π΅ΠΉ.

ΠΡΠΎΡΡΠΎΠΉ ΡΠΈΡΠΈΡΡΠΎΡΠ½ΡΠΉ ΡΠ΅Π³ΡΠ»ΡΡΠΎΡ
Π‘Ρ Π΅ΠΌΠ° Π½Π° ΠΎΡΠ½ΠΎΠ²Π΅ ΡΠΈΠΌΠΈΡΡΠΎΡΠ° ΠΏΠΎΠ·Π²ΠΎΠ»ΡΠ΅Ρ ΠΏΠ»Π°Π²Π½ΠΎ ΠΈΠ·ΠΌΠ΅Π½ΡΡΡ Π½Π°ΠΏΡΡΠΆΠ΅Π½ΠΈΠ΅, ΠΏΠΎΠ΄Π°Π²Π°Π΅ΠΌΠΎΠ΅ Π½Π° Π΄Π²ΠΈΠ³Π°ΡΠ΅Π»Ρ:
«` graph LR A[220Π ~] —> B[R1 100 ΠΠΌ] B —> C[Π‘ΠΈΠΌΠΈΡΡΠΎΡ BT139] C —> D[ΠΠ²ΠΈΠ³Π°ΡΠ΅Π»Ρ] A —> D B —> E[R2 10 ΠΊΠΠΌ] E —> F[ΠΠΎΡΠ΅Π½ΡΠΈΠΎΠΌΠ΅ΡΡ 100 ΠΊΠΠΌ] F —> G[C1 100 Π½Π€] G —> H[ΠΠΈΠ°ΠΊ DB3] H —> C «`ΠΡΠΈΠ½ΡΠΈΠΏ ΡΠ°Π±ΠΎΡΡ: ΠΏΠΎΡΠ΅Π½ΡΠΈΠΎΠΌΠ΅ΡΡ R3 ΠΏΠΎΠ·Π²ΠΎΠ»ΡΠ΅Ρ ΠΈΠ·ΠΌΠ΅Π½ΡΡΡ ΠΌΠΎΠΌΠ΅Π½Ρ ΠΎΡΠΊΡΡΡΠΈΡ ΡΠΈΠΌΠΈΡΡΠΎΡΠ° Π² ΠΊΠ°ΠΆΠ΄ΠΎΠΌ ΠΏΠΎΠ»ΡΠΏΠ΅ΡΠΈΠΎΠ΄Π΅ ΡΠ΅ΡΠ΅Π²ΠΎΠ³ΠΎ Π½Π°ΠΏΡΡΠΆΠ΅Π½ΠΈΡ, ΡΠ΅Π³ΡΠ»ΠΈΡΡΡ ΡΠ°ΠΊΠΈΠΌ ΠΎΠ±ΡΠ°Π·ΠΎΠΌ ΡΡΠ΅Π΄Π½Π΅Π΅ Π½Π°ΠΏΡΡΠΆΠ΅Π½ΠΈΠ΅ Π½Π° Π΄Π²ΠΈΠ³Π°ΡΠ΅Π»Π΅.
Π¨ΠΠ-ΡΠ΅Π³ΡΠ»ΡΡΠΎΡ Π½Π° ΠΌΠΈΠΊΡΠΎΠΊΠΎΠ½ΡΡΠΎΠ»Π»Π΅ΡΠ΅
ΠΠΎΠ»Π΅Π΅ ΡΠΎΠ²Π΅ΡΡΠ΅Π½Π½Π°Ρ ΡΡ Π΅ΠΌΠ° Ρ ΠΈΡΠΏΠΎΠ»ΡΠ·ΠΎΠ²Π°Π½ΠΈΠ΅ΠΌ ΠΌΠΈΠΊΡΠΎΠΊΠΎΠ½ΡΡΠΎΠ»Π»Π΅ΡΠ° Π΄Π»Ρ Π³Π΅Π½Π΅ΡΠ°ΡΠΈΠΈ Π¨ΠΠ-ΡΠΈΠ³Π½Π°Π»Π°:
«` graph LR A[ΠΠΈΠΊΡΠΎΠΊΠΎΠ½ΡΡΠΎΠ»Π»Π΅Ρ] —>|Π¨ΠΠ| B[ΠΡΠ°ΠΉΠ²Π΅Ρ MOSFET] B —> C[MOSFET IRF3205] D[+12Π] —> E[ΠΠ²ΠΈΠ³Π°ΡΠ΅Π»Ρ] E —> C F[ΠΠΎΡΠ΅Π½ΡΠΈΠΎΠΌΠ΅ΡΡ] —>|ΠΠ¦Π| A G[GND] —> C G —> A «`Π ΡΡΠΎΠΉ ΡΡ Π΅ΠΌΠ΅ ΠΌΠΈΠΊΡΠΎΠΊΠΎΠ½ΡΡΠΎΠ»Π»Π΅Ρ Π³Π΅Π½Π΅ΡΠΈΡΡΠ΅Ρ Π¨ΠΠ-ΡΠΈΠ³Π½Π°Π», ΡΠΏΡΠ°Π²Π»ΡΡΡΠΈΠΉ ΡΠΈΠ»ΠΎΠ²ΡΠΌ MOSFET-ΡΡΠ°Π½Π·ΠΈΡΡΠΎΡΠΎΠΌ. ΠΠΎΡΠ΅Π½ΡΠΈΠΎΠΌΠ΅ΡΡ ΠΏΠΎΠ΄ΠΊΠ»ΡΡΠ΅Π½ ΠΊ ΠΠ¦Π ΠΌΠΈΠΊΡΠΎΠΊΠΎΠ½ΡΡΠΎΠ»Π»Π΅ΡΠ° Π΄Π»Ρ Π·Π°Π΄Π°Π½ΠΈΡ ΡΠΊΠΎΡΠΎΡΡΠΈ.

ΠΡΠΎΠ±Π΅Π½Π½ΠΎΡΡΠΈ ΡΠ΅Π³ΡΠ»ΠΈΡΠΎΠ²ΠΊΠΈ ΠΎΠ±ΠΎΡΠΎΡΠΎΠ² ΠΊΠΎΠ»Π»Π΅ΠΊΡΠΎΡΠ½ΡΡ Π΄Π²ΠΈΠ³Π°ΡΠ΅Π»Π΅ΠΉ
ΠΡΠΈ ΡΠ΅Π°Π»ΠΈΠ·Π°ΡΠΈΠΈ ΡΡ Π΅ΠΌ ΡΠΏΡΠ°Π²Π»Π΅Π½ΠΈΡ ΡΠΊΠΎΡΠΎΡΡΡΡ ΠΊΠΎΠ»Π»Π΅ΠΊΡΠΎΡΠ½ΡΡ Π΄Π²ΠΈΠ³Π°ΡΠ΅Π»Π΅ΠΉ ΡΠ»Π΅Π΄ΡΠ΅Ρ ΡΡΠΈΡΡΠ²Π°ΡΡ Π½Π΅ΠΊΠΎΡΠΎΡΡΠ΅ Π²Π°ΠΆΠ½ΡΠ΅ ΠΌΠΎΠΌΠ΅Π½ΡΡ:
- ΠΠ΅ΠΎΠ±Ρ ΠΎΠ΄ΠΈΠΌΠΎΡΡΡ ΡΠΈΠ»ΡΡΡΠ°ΡΠΈΠΈ ΠΏΠΎΠΌΠ΅Ρ : ΠΊΠΎΠ»Π»Π΅ΠΊΡΠΎΡΠ½ΡΠ΅ Π΄Π²ΠΈΠ³Π°ΡΠ΅Π»ΠΈ ΡΠ²Π»ΡΡΡΡΡ ΠΈΡΡΠΎΡΠ½ΠΈΠΊΠΎΠΌ ΡΠ»Π΅ΠΊΡΡΠΎΠΌΠ°Π³Π½ΠΈΡΠ½ΡΡ ΠΏΠΎΠΌΠ΅Ρ , ΠΊΠΎΡΠΎΡΡΠ΅ ΠΌΠΎΠ³ΡΡ Π²Π»ΠΈΡΡΡ Π½Π° ΡΠ°Π±ΠΎΡΡ ΡΠΏΡΠ°Π²Π»ΡΡΡΠ΅ΠΉ ΡΠ»Π΅ΠΊΡΡΠΎΠ½ΠΈΠΊΠΈ. Π‘Π»Π΅Π΄ΡΠ΅Ρ ΠΈΡΠΏΠΎΠ»ΡΠ·ΠΎΠ²Π°ΡΡ ΡΠΎΠΎΡΠ²Π΅ΡΡΡΠ²ΡΡΡΠΈΠ΅ ΡΠΈΠ»ΡΡΡΡ.
- ΠΠ°ΡΠΈΡΠ° ΠΎΡ ΠΏΠ΅ΡΠ΅Π³ΡΡΠ·ΠΊΠΈ: ΡΡ Π΅ΠΌΠ° ΡΠ΅Π³ΡΠ»ΡΡΠΎΡΠ° Π΄ΠΎΠ»ΠΆΠ½Π° Π²ΠΊΠ»ΡΡΠ°ΡΡ Π·Π°ΡΠΈΡΡ ΠΎΡ ΠΏΡΠ΅Π²ΡΡΠ΅Π½ΠΈΡ Π΄ΠΎΠΏΡΡΡΠΈΠΌΠΎΠ³ΠΎ ΡΠΎΠΊΠ° Π΄Π²ΠΈΠ³Π°ΡΠ΅Π»Ρ.
- ΠΠ±Π΅ΡΠΏΠ΅ΡΠ΅Π½ΠΈΠ΅ Π²Π΅Π½ΡΠΈΠ»ΡΡΠΈΠΈ: ΠΏΡΠΈ ΡΠ°Π±ΠΎΡΠ΅ Π½Π° Π½ΠΈΠ·ΠΊΠΈΡ ΠΎΠ±ΠΎΡΠΎΡΠ°Ρ ΠΌΠΎΠΆΠ΅Ρ ΠΏΠΎΡΡΠ΅Π±ΠΎΠ²Π°ΡΡΡΡ Π΄ΠΎΠΏΠΎΠ»Π½ΠΈΡΠ΅Π»ΡΠ½ΠΎΠ΅ ΠΎΡ Π»Π°ΠΆΠ΄Π΅Π½ΠΈΠ΅ Π΄Π²ΠΈΠ³Π°ΡΠ΅Π»Ρ.
- Π£ΡΠ΅Ρ ΠΠΠ‘ Π΄Π²ΠΈΠ³Π°ΡΠ΅Π»Ρ: ΠΏΡΠΈ ΡΠ΅Π·ΠΊΠΎΠΌ ΡΠ½ΠΈΠΆΠ΅Π½ΠΈΠΈ ΠΎΠ±ΠΎΡΠΎΡΠΎΠ² ΠΠΠ‘ Π΄Π²ΠΈΠ³Π°ΡΠ΅Π»Ρ ΠΌΠΎΠΆΠ΅Ρ Π²ΡΠ·Π²Π°ΡΡ ΠΎΠ±ΡΠ°ΡΠ½ΡΠΉ ΡΠΎΠΊ, ΠΊΠΎΡΠΎΡΡΠΉ Π½Π΅ΠΎΠ±Ρ ΠΎΠ΄ΠΈΠΌΠΎ ΠΎΠ³ΡΠ°Π½ΠΈΡΠΈΠ²Π°ΡΡ.
- ΠΠ»Π°Π²Π½ΡΠΉ ΠΏΡΡΠΊ ΠΈ ΠΎΡΡΠ°Π½ΠΎΠ²ΠΊΠ°: Π΄Π»Ρ ΡΠ½ΠΈΠΆΠ΅Π½ΠΈΡ Π½Π°Π³ΡΡΠ·ΠΊΠΈ Π½Π° ΠΌΠ΅Ρ Π°Π½ΠΈΡΠ΅ΡΠΊΠΈΠ΅ ΡΠ°ΡΡΠΈ ΠΏΡΠΈΠ²ΠΎΠ΄Π° ΡΠ΅ΠΊΠΎΠΌΠ΅Π½Π΄ΡΠ΅ΡΡΡ ΡΠ΅Π°Π»ΠΈΠ·ΠΎΠ²Π°ΡΡ ΡΡΠ½ΠΊΡΠΈΠΈ ΠΏΠ»Π°Π²Π½ΠΎΠ³ΠΎ ΠΏΡΡΠΊΠ° ΠΈ ΡΠΎΡΠΌΠΎΠΆΠ΅Π½ΠΈΡ.
ΠΡΠΈΠΌΠ΅Π½Π΅Π½ΠΈΠ΅ ΡΠ΅Π³ΡΠ»ΡΡΠΎΡΠΎΠ² ΠΎΠ±ΠΎΡΠΎΡΠΎΠ² ΠΊΠΎΠ»Π»Π΅ΠΊΡΠΎΡΠ½ΡΡ Π΄Π²ΠΈΠ³Π°ΡΠ΅Π»Π΅ΠΉ
Π Π΅Π³ΡΠ»ΡΡΠΎΡΡ ΡΠΊΠΎΡΠΎΡΡΠΈ ΠΊΠΎΠ»Π»Π΅ΠΊΡΠΎΡΠ½ΡΡ Π΄Π²ΠΈΠ³Π°ΡΠ΅Π»Π΅ΠΉ ΡΠΈΡΠΎΠΊΠΎ ΠΈΡΠΏΠΎΠ»ΡΠ·ΡΡΡΡΡ Π² ΡΠ°Π·Π»ΠΈΡΠ½ΡΡ ΠΎΠ±Π»Π°ΡΡΡΡ :
- ΠΡΡΠΎΠ²Π°Ρ ΡΠ΅Ρ Π½ΠΈΠΊΠ° (ΠΏΡΠ»Π΅ΡΠΎΡΡ, ΠΌΠΈΠΊΡΠ΅ΡΡ, ΡΠ²Π΅ΠΉΠ½ΡΠ΅ ΠΌΠ°ΡΠΈΠ½Ρ)
- ΠΠ»Π΅ΠΊΡΡΠΎΠΈΠ½ΡΡΡΡΠΌΠ΅Π½Ρ (Π΄ΡΠ΅Π»ΠΈ, ΡΠ»ΠΈΡΠΌΠ°ΡΠΈΠ½Ρ)
- Π’ΡΠ°Π½ΡΠΏΠΎΡΡ (ΡΠ»Π΅ΠΊΡΡΠΎΠ²Π΅Π»ΠΎΡΠΈΠΏΠ΅Π΄Ρ, ΡΠ»Π΅ΠΊΡΡΠΎΡΠ°ΠΌΠΎΠΊΠ°ΡΡ)
- ΠΡΠΎΠΌΡΡΠ»Π΅Π½Π½ΠΎΠ΅ ΠΎΠ±ΠΎΡΡΠ΄ΠΎΠ²Π°Π½ΠΈΠ΅ (ΠΊΠΎΠ½Π²Π΅ΠΉΠ΅ΡΡ, Π½Π°ΡΠΎΡΡ, Π²Π΅Π½ΡΠΈΠ»ΡΡΠΎΡΡ)
- Π ΠΎΠ±ΠΎΡΠΎΡΠ΅Ρ Π½ΠΈΠΊΠ° ΠΈ Π°Π²ΡΠΎΠΌΠ°ΡΠΈΠ·Π°ΡΠΈΡ
Π ΠΊΠ°ΠΆΠ΄ΠΎΠΉ ΠΈΠ· ΡΡΠΈΡ ΠΎΠ±Π»Π°ΡΡΠ΅ΠΉ ΠΏΡΠΈΠΌΠ΅Π½ΡΡΡΡΡ ΡΠ²ΠΎΠΈ ΡΠΏΠ΅ΡΠΈΡΠΈΡΠ΅ΡΠΊΠΈΠ΅ ΡΡ Π΅ΠΌΡ ΡΠ΅Π³ΡΠ»ΡΡΠΎΡΠΎΠ², ΡΡΠΈΡΡΠ²Π°ΡΡΠΈΠ΅ ΠΎΡΠΎΠ±Π΅Π½Π½ΠΎΡΡΠΈ ΠΊΠΎΠ½ΠΊΡΠ΅ΡΠ½ΠΎΠ³ΠΎ ΠΏΡΠΈΠΌΠ΅Π½Π΅Π½ΠΈΡ.
ΠΠ°ΠΊΠ»ΡΡΠ΅Π½ΠΈΠ΅
Π Π΅Π³ΡΠ»ΠΈΡΠΎΠ²ΠΊΠ° ΠΎΠ±ΠΎΡΠΎΡΠΎΠ² ΠΊΠΎΠ»Π»Π΅ΠΊΡΠΎΡΠ½ΡΡ Π΄Π²ΠΈΠ³Π°ΡΠ΅Π»Π΅ΠΉ — Π²Π°ΠΆΠ½Π°Ρ Π·Π°Π΄Π°ΡΠ° Π²ΠΎ ΠΌΠ½ΠΎΠ³ΠΈΡ ΡΠ΅Ρ Π½ΠΈΡΠ΅ΡΠΊΠΈΡ ΠΏΡΠΈΠ»ΠΎΠΆΠ΅Π½ΠΈΡΡ . Π‘ΠΎΠ²ΡΠ΅ΠΌΠ΅Π½Π½ΡΠ΅ ΠΌΠ΅ΡΠΎΠ΄Ρ ΡΠΏΡΠ°Π²Π»Π΅Π½ΠΈΡ, ΡΠ°ΠΊΠΈΠ΅ ΠΊΠ°ΠΊ Π¨ΠΠ-ΡΠ΅Π³ΡΠ»ΠΈΡΠΎΠ²Π°Π½ΠΈΠ΅ ΠΈ ΡΠ°ΡΡΠΎΡΠ½ΠΎΠ΅ ΡΠΏΡΠ°Π²Π»Π΅Π½ΠΈΠ΅, ΠΏΠΎΠ·Π²ΠΎΠ»ΡΡΡ ΡΡΡΠ΅ΠΊΡΠΈΠ²Π½ΠΎ ΠΈΠ·ΠΌΠ΅Π½ΡΡΡ ΡΠΊΠΎΡΠΎΡΡΡ Π²ΡΠ°ΡΠ΅Π½ΠΈΡ Π΄Π²ΠΈΠ³Π°ΡΠ΅Π»Ρ Π±Π΅Π· ΡΡΡΠ΅ΡΡΠ²Π΅Π½Π½ΠΎΠΉ ΠΏΠΎΡΠ΅ΡΠΈ ΠΌΠΎΡΠ½ΠΎΡΡΠΈ.
ΠΡΠΈ Π²ΡΠ±ΠΎΡΠ΅ ΡΠΏΠΎΡΠΎΠ±Π° ΡΠ΅Π³ΡΠ»ΠΈΡΠΎΠ²ΠΊΠΈ ΡΠ»Π΅Π΄ΡΠ΅Ρ ΡΡΠΈΡΡΠ²Π°ΡΡ Ρ Π°ΡΠ°ΠΊΡΠ΅ΡΠΈΡΡΠΈΠΊΠΈ ΠΊΠΎΠ½ΠΊΡΠ΅ΡΠ½ΠΎΠ³ΠΎ Π΄Π²ΠΈΠ³Π°ΡΠ΅Π»Ρ, ΡΡΠ΅Π±ΠΎΠ²Π°Π½ΠΈΡ ΠΊ Π΄ΠΈΠ°ΠΏΠ°Π·ΠΎΠ½Ρ ΠΈ ΡΠΎΡΠ½ΠΎΡΡΠΈ ΡΠ΅Π³ΡΠ»ΠΈΡΠΎΠ²Π°Π½ΠΈΡ, Π° ΡΠ°ΠΊΠΆΠ΅ ΡΠΊΠΎΠ½ΠΎΠΌΠΈΡΠ΅ΡΠΊΠΈΠ΅ ΡΠ°ΠΊΡΠΎΡΡ. ΠΡΠ°Π²ΠΈΠ»ΡΠ½ΠΎ ΠΏΠΎΠ΄ΠΎΠ±ΡΠ°Π½Π½ΡΠΉ ΡΠ΅Π³ΡΠ»ΡΡΠΎΡ ΠΎΠ±ΠΎΡΠΎΡΠΎΠ² ΠΏΠΎΠ·Π²ΠΎΠ»ΡΠ΅Ρ Π·Π½Π°ΡΠΈΡΠ΅Π»ΡΠ½ΠΎ ΡΠ°ΡΡΠΈΡΠΈΡΡ ΡΡΠ½ΠΊΡΠΈΠΎΠ½Π°Π»ΡΠ½ΡΠ΅ Π²ΠΎΠ·ΠΌΠΎΠΆΠ½ΠΎΡΡΠΈ ΡΠ»Π΅ΠΊΡΡΠΎΠΏΡΠΈΠ²ΠΎΠ΄Π° ΠΈ ΠΏΠΎΠ²ΡΡΠΈΡΡ ΡΡΡΠ΅ΠΊΡΠΈΠ²Π½ΠΎΡΡΡ Π΅Π³ΠΎ ΡΠ°Π±ΠΎΡΡ.
ΠΠ°ΠΊ ΠΎΡΡΡΠ΅ΡΡΠ²Π»ΡΠ΅ΡΡΡ ΡΠ΅Π³ΡΠ»ΠΈΡΠΎΠ²ΠΊΠ° ΠΎΠ±ΠΎΡΠΎΡΠΎΠ² ΠΊΠΎΠ»Π»Π΅ΠΊΡΠΎΡΠ½ΠΎΠ³ΠΎ Π΄Π²ΠΈΠ³Π°ΡΠ΅Π»Ρ Π±Π΅Π· ΠΏΠΎΡΠ΅ΡΠΈ ΠΌΠΎΡΠ½ΠΎΡΡΠΈ
Π‘ΠΎΠ΄Π΅ΡΠΆΠ°Π½ΠΈΠ΅
- 1 ΠΠ±ΡΠΈΠ΅ ΠΏΠ°ΡΠ°ΠΌΠ΅ΡΡΡΒ
- 2 Π Π΅Π³ΡΠ»ΡΡΠΎΡΡ ΡΡΠ°Π½Π΄Π°ΡΡΠ½ΡΠ΅Β
- 2.1 Π‘Ρ Π΅ΠΌΠ° ΡΠΈΠΌΠΈΡΡΠΎΡΠ½Π°ΡΒ
- 2.2 Π Π΅ΠΎΡΡΠ°ΡΠ½Π°Ρ ΡΡ Π΅ΠΌΠ°
- 2.3 ΠΠ½ΡΠ΅Π³ΡΠ°Π»ΡΠ½Π°ΡΒ
- 3 Π‘Π°ΠΌΠΎΡΡΠΎΡΡΠ΅Π»ΡΠ½ΠΎΠ΅ ΡΠΎΠ·Π΄Π°Π½ΠΈΠ΅ ΡΠ΅Π³ΡΠ»ΡΡΠΎΡΠ°Β
- 3.1 Π‘ΠΏΠΎΡΠΎΠ± 2Β
- 4 Π§Π°ΡΡΠΎΡΠ½Π°Ρ ΡΠ΅Π³ΡΠ»ΠΈΡΠΎΠ²ΠΊΠ°Β
- 5 ΠΠ·ΠΌΠ΅Π½Π΅Π½ΠΈΠ΅ ΡΠΈΡΠ»Π° ΠΏΠΎΠ»ΡΡΠΎΠ²Β
- 6 ΠΡΠΎΠ²Π΅Π΄Π΅Π½ΠΈΠ΅ ΡΠ΅Π³ΡΠ»ΠΈΡΠΎΠ²Π°Π½ΠΈΠ΅ Π² ΠΌΠΎΡΠΎΡΠ°Ρ
ΠΠ‘
- 6.1 ΠΡΠΈ ΠΏΠΎΠΌΠΎΡΠΈ Π½Π°ΠΏΡΡΠΆΠ΅Π½ΠΈΡ
- 6.2 ΠΠΏΡΠ΅Π΄Π΅Π»Π΅Π½ΠΈΠ΅ ΡΠΎΠΏΡΠΎΡΠΈΠ²Π»Π΅Π½ΠΈΡΒ
- 6.3 ΠΡΠΈΠΌΠ΅Π½Π΅Π½ΠΈΠ΅ Π΄Π²ΠΎΠΉΠ½ΠΎΠ³ΠΎ ΠΏΠΈΡΠ°Π½ΠΈΡΒ
- 7 ΠΡΠ²ΠΎΠ΄Β
ΠΡΠΈ ΡΠΊΡΠΏΠ»ΡΠ°ΡΠ°ΡΠΈΠΈ ΠΊΠΎΠ»Π»Π΅ΠΊΡΠΎΡΠ½ΡΡ ΡΠ»Π΅ΠΊΡΡΠΎΠ΄Π²ΠΈΠ³Π°ΡΠ΅Π»Π΅ΠΉ Π½Π΅ΡΠ΅Π΄ΠΊΠΎ Π²ΠΎΠ·Π½ΠΈΠΊΠ°Π΅Ρ Π½Π΅ΠΎΠ±Ρ ΠΎΠ΄ΠΈΠΌΠΎΡΡΡ Π² ΡΠ΅Π³ΡΠ»ΠΈΡΠΎΠ²Π°Π½ΠΈΠΈ ΠΎΠ±ΠΎΡΠΎΡΠΎΠ² ΡΡΡΡΠΎΠΉΡΡΠ²Π°. ΠΠ°ΠΆΠ½ΠΎ ΠΏΡΠΈ ΡΡΠΎΠΌ Π½Π΅ ΡΠ½ΠΈΠ·ΠΈΡΡ ΠΎΠ±ΡΠΈΠ΅ ΠΏΠΎΠΊΠ°Π·Π°ΡΠ΅Π»ΠΈ ΠΌΠΎΡΠΎΡΠ°, ΡΡΠΎΠ±Ρ ΡΠ°Π±ΠΎΡΠ° Π½Π΅ ΠΏΠΎΡΠ»Π° Π½Π°ΡΠΌΠ°ΡΠΊΡ. Π Π°ΡΡΠΌΠΎΡΡΠΈΠΌ ΠΆΠ΅ Π΄Π΅ΡΠ°Π»ΡΠ½ΠΎ ΠΎΡΠΎΠ±Π΅Π½Π½ΠΎΡΡΠΈ ΡΠ°ΠΌΠΎΡΡΠΎΡΡΠ΅Π»ΡΠ½ΠΎΠ³ΠΎ ΡΠ΅Π³ΡΠ»ΠΈΡΠΎΠ²Π°Π½ΠΈΡ.Β Β Β Β Β
Π Π΅Π³ΡΠ»ΡΡΠΎΡ ΠΏΠΎ ΡΡ Π΅ΠΌΠ΅
Π‘ΠΈΠ»ΠΎΠ²ΡΠ΅ Π°Π³ΡΠ΅Π³Π°ΡΡ Π΄Π°Π½Π½ΠΎΠ³ΠΎ ΡΠΈΠΏΠ° Π°ΠΊΡΠΈΠ²Π½ΠΎ ΠΈΡΠΏΠΎΠ»ΡΠ·ΡΡΡΡΡ Π² Π±ΡΡΠΎΠ²ΠΎΠΉ ΡΠ»Π΅ΠΊΡΡΠΈΡΠ΅ΡΠΊΠΎΠΉ ΡΠ΅Ρ
Π½ΠΈΠΊΠ΅, ΠΈΠ½ΡΡΡΡΠΌΠ΅Π½ΡΠ°Ρ
: ΡΡΠΈΡΠ°Π»ΡΠ½ΡΡ
ΠΌΠ°ΡΠΈΠ½Π°Ρ
, Π±ΠΎΠ»Π³Π°ΡΠΊΠ°Ρ
, ΠΏΡΠ»Π΅ΡΠΎΡΠ°Ρ
, Π΄ΡΠ΅Π»ΡΡ
, ΠΊΠ²Π°Π΄ΡΠΎΠΊΠΎΠΏΡΠ΅ΡΠ°Ρ
ΠΈ Π΄Ρ.
ΡΡΠΎ ΠΎΠ±ΡΡΠ»ΠΎΠ²Π»ΠΈΠ²Π°Π΅ΡΡΡ Π²ΡΡΠΎΠΊΠΎΠΉ ΡΠ΅Π·ΡΠ»ΡΡΠ°ΡΠΈΠ²Π½ΠΎΡΡΡΡ ΠΏΡΠΈΠ±ΠΎΡΠΎΠ², ΠΊΠΎΡΠΎΡΡΠ΅ Π΄Π΅ΠΌΠΎΠ½ΡΡΡΠΈΡΡΡΡ Π±ΠΎΠ»ΡΡΠΎΠ΅ ΡΠΈΡΠ»ΠΎ ΠΎΠ±ΠΎΡΠΎΡΠΎΠ² ΠΈ Π²ΡΡΠΎΠΊΠΈΠΌ ΠΊΡΡΡΡΡΠΈΠΌ ΠΌΠΎΠΌΠ΅Π½ΡΠΎΠΌ (ΡΠ°ΠΊΠΆΠ΅ ΠΈ ΠΏΡΡΠΊΠΎΠ²ΡΠΌ). ΠΠ°Π½Π½ΡΡ
ΡΠ΅Ρ
Π½ΠΈΡΠ΅ΡΠΊΠΈΡ
Ρ
Π°ΡΠ°ΠΊΡΠ΅ΡΠΈΡΡΠΈΠΊ Ρ Π»ΠΈΡ
Π²ΠΎΠΉ Ρ
Π²Π°ΡΠ°Π΅Ρ Π½Π° ΠΎΠ±Π΅ΡΠΏΠ΅ΡΠ΅Π½ΠΈΡ ΡΠ°Π±ΠΎΡΡ ΡΠ΅Ρ
Π½ΠΈΠΊΠΈ ΠΈ ΠΈΠ½ΡΡΡΡΠΌΠ΅Π½ΡΠΎΠ² Π½Π° ΡΡΠ΅Π±ΡΠ΅ΠΌΠΎΠΌ ΡΡΠΎΠ²Π½Π΅.Β
Π‘Π°ΠΌΠΈ ΠΌΠΎΡΠΎΡΡ ΡΠ°Π±ΠΎΡΠ°ΡΡ ΠΎΡ ΡΠ΅ΡΠ΅ΠΉ ΠΊΠ°ΠΊ ΠΏΠΎΡΡΠΎΡΠ½Π½ΠΎΠ³ΠΎ, ΡΠ°ΠΊ ΠΈ ΠΏΠ΅ΡΠ΅ΠΌΠ΅Π½Π½ΠΎΠ³ΠΎ ΡΠΎΠΊΠΎΠ², ΠΎΡ ΠΎΠ±ΡΡΠ½ΡΡ Π±ΡΡΠΎΠ²ΡΡ ΡΠ΅ΡΠ΅ΠΉ. Π§ΡΠΎΠ±Ρ ΠΎΡΡΡΠ΅ΡΡΠ²ΠΈΡΡ ΡΠΏΡΠ°Π²Π»Π΅Π½ΠΈΠ΅ ΡΠΊΠΎΡΠΎΡΡΡΠΌΠΈ ΠΎΠ±ΠΎΡΠΎΡΠΎΠ² ΡΠΎΡΠΎΡΠ° ΡΠ°ΠΊΠΎΠ³ΠΎ Π΄Π²ΠΈΠ³Π°ΡΠ΅Π»Ρ, Π½Π΅ΠΎΠ±Ρ ΠΎΠ΄ΠΈΠΌΠΎ ΠΈΡΠΏΠΎΠ»ΡΠ·ΠΎΠ²Π°ΡΡ ΡΠΏΠ΅ΡΠΈΠ°Π»ΡΠ½ΡΠ΅ ΡΠ΅Π³ΡΠ»ΡΡΠΎΡΡ. ΠΡΠΈ ΡΡΠΎΠΌ ΠΏΠΎΡΠ΅ΡΠΈ Π² ΠΌΠΎΡΠ½ΠΎΡΡΡΡ Π±ΡΠ΄ΡΡ ΠΌΠΈΠ½ΠΈΠΌΠ°Π»ΡΠ½ΡΠΌΠΈ.Β
ΠΠ±ΡΠΈΠ΅ ΠΏΠ°ΡΠ°ΠΌΠ΅ΡΡΡΒΠΡΠΈΠ½ΡΠΈΠΏ ΡΠ°Π±ΠΎΡΡ ΠΈ ΠΎΠ±ΡΠ°Ρ ΠΊΠΎΠ½ΡΡΡΡΠΊΡΠΈΡ ΡΠ°ΠΊΠΈΡ ΡΠΈΠ»ΠΎΠ²ΡΡ Π°Π³ΡΠ΅Π³Π°ΡΠΎΠ² ΠΈΠ·Π²Π΅ΡΡΠ½Ρ Π±ΠΎΠ»ΡΡΠΈΠ½ΡΡΠ²Ρ, Π²Π΅Π΄Ρ ΠΏΡΠΈ ΡΠΎΠ·Π΄Π°Π½ΠΈΠΈ ΠΈΠ»ΠΈ ΠΌΠΎΠ΄Π΅ΡΠ½ΠΈΠ·Π°ΡΠΈΠΈ ΠΊΠΎΠ½ΡΡΡΡΠΊΡΠΈΠΈ Π½Π΅ ΠΎΠ±ΠΎΠΉΡΠΈΡΡ Π±Π΅Π· ΠΏΠΎΠ·Π½Π°Π½ΠΈΠΉ Π² Π΄Π°Π½Π½ΠΎΠΉ ΠΊΠ°ΡΠ΅Π³ΠΎΡΠΈΠΈ. Π‘ΠΎΡΡΠΎΠΈΡ ΠΌΠΎΡΠΎΡ ΠΈΠ· ΡΠ°ΠΊΠΈΡ ΠΊΠ»ΡΡΠ΅Π²ΡΡ ΡΠ»Π΅ΠΌΠ΅Π½ΡΠΎΠ²:
- ΡΠΎΡΠΎΡΠ°;
- ΡΡΠ°ΡΠΎΡΠ°;
- ΠΊΠΎΠΌΠΌΡΡΠ°ΡΠΈΠΎΠ½Π½ΠΎΠ³ΠΎ ΡΠ·Π»Π° ΡΠ΅ΡΠΎΡΠ½ΠΎ-ΠΊΠΎΠ»Π»Π΅ΠΊΡΠΎΡΠ½ΠΎΠ³ΠΎ ΡΠΈΠΏΠ°.
ΠΡΠΈ ΠΏΠΎΠ΄Π°ΡΠ΅ ΠΏΠΈΡΠ°Π½ΠΈΡ Π½Π° ΡΠΎΡΠΎΡ ΠΈ ΡΡΠ°ΡΠΎΡ, Π½Π° ΠΊΠ°ΠΆΠ΄ΠΎΠΌ ΠΈΠ· Π½ΠΈΡ
ΠΎΠ±ΡΠ°Π·ΠΎΠ²ΡΠ²Π°ΡΡΡΡ ΠΌΠ°Π³Π½ΠΈΡΠ½ΡΠ΅ ΠΏΠΎΠ»Ρ, ΠΊΠΎΡΠΎΡΡΠ΅Β Π²Π·Π°ΠΈΠΌΠΎΠ΄Π΅ΠΉΡΡΠ²ΡΡΡ ΠΌΠ΅ΠΆΠ΄Ρ ΡΠΎΠ±ΠΎΠΉ.
ΠΡΠΎ Π² ΡΠ²ΠΎΡ ΠΎΡΠ΅ΡΠ΅Π΄Ρ Π²ΡΠ·ΡΠ²Π°Π΅Ρ Π²ΡΠ°ΡΠ΅Π½ΠΈΡ Ρ ΡΠΎΡΠΎΡΠ°.Β
ΠΠΎΠ΄Π°ΡΠ° ΠΏΠΈΡΠ°Π½ΠΈΡ Π½Π° ΡΡΠΎΡ ΠΊΠΎΠΌΠΏΠΎΠ½Π΅Π½Ρ ΠΎΡΡΡΠ΅ΡΡΠ²Π»ΡΠ΅ΡΡΡ Ρ ΠΏΡΠΈΠΌΠ΅Π½Π΅Π½ΠΈΠ΅ΠΌ Π³ΡΠ°ΡΠΈΡΠΎΠ²ΡΡ ΡΠ΅ΡΠΎΠΊ, ΠΊΠΎΡΠΎΡΡΠ΅ ΠΏΠ»ΠΎΡΠ½ΠΎ ΠΏΡΠΈΠ»Π΅Π³Π°ΡΡ ΠΊ Π»Π°ΠΌΠ΅Π»ΡΠΌ ΠΊΠΎΠ»Π»Π΅ΠΊΡΠΎΡΠ°. Π§ΡΠΎΠ±Ρ ΠΈΠ·ΠΌΠ΅Π½ΠΈΡΡ Π½Π°ΠΏΡΠ°Π²Π»Π΅Π½Π½ΠΎΡΡΡ ΠΎΠ±ΠΎΡΠΎΡΠΎΠ² ΡΠΎΡΠΎΡΠ°, Π½ΡΠΆΠ½ΠΎ ΠΏΠΎΠΌΠ΅Π½ΡΡΡ ΠΏΠΎΠ»ΠΎΠΆΠ΅Π½ΠΈΠ΅ ΡΠ°Π· Π½Π°ΠΏΡΡΠΆΠ΅Π½ΠΈΡ Π½Π° ΠΎΠ΄Π½ΠΎΠΌ ΠΈΠ· Π΄Π²ΡΡ ΡΠ»Π΅ΠΌΠ΅Π½ΡΠΎΠ²: ΡΡΠ°ΡΠΎΡΠ΅ ΠΈΠ»ΠΈ ΡΠΎΡΠΎΡΠ΅.Β
ΠΠ±ΠΌΠΎΡΠΊΠΈ ΡΡΠΈΡ ΠΏΡΠΈΡΠΏΠΎΡΠΎΠ±Π»Π΅Π½ΠΈΠΉ ΠΌΠΎΠ³ΡΡ ΠΏΠΎΠ»ΡΡΠ°ΡΡ ΠΏΠΈΡΠ°Π½ΠΈΠ΅ ΠΎΡ ΠΈΡΡΠΎΡΠ½ΠΈΠΊΠΎΠ², ΠΈΠ»ΠΈ ΠΏΠΎΠ΄ΠΊΠ»ΡΡΠ°ΡΡΡΡ Π΄ΡΡΠ³ ΠΊ Π΄ΡΡΠ³Ρ ΠΏΠ°ΡΠ°Π»Π»Π΅Π»ΡΠ½ΠΎ. ΠΠΌΠ΅Π½Π½ΠΎ Π½Π° ΠΎΡΠ½ΠΎΠ²Π΅ ΡΡΠΎΠΉ ΠΎΡΠΎΠ±Π΅Π½Π½ΠΎΡΡΠΈ ΡΠΈΠ»ΠΎΠ²ΡΠ΅ Π°Π³ΡΠ΅Π³Π°ΡΡ ΠΊΠ»Π°ΡΡΠΈΡΠΈΡΠΈΡΡΡΡΡΡ Π½Π° ΠΏΠ°ΡΠ°Π»Π»Π΅Π»ΡΠ½ΡΠ΅ ΠΈ ΠΏΠΎΡΠ»Π΅Π΄ΠΎΠ²Π°ΡΠ΅Π»ΡΠ½ΡΠ΅. ΠΡ ΡΡΠΎΠ³ΠΎ Π·Π°Π²ΠΈΡΠΈΡ ΡΠΏΠΎΡΠΎΠ± Π²ΠΎΠ·Π±ΡΠΆΠ΄Π΅Π½ΠΈΡ ΠΌΠ΅Π΄Π½ΡΡ ΠΎΠ±ΠΌΠΎΡΠΎΠΊ.Β
ΠΡΠ»ΠΈ Π³ΠΎΠ²ΠΎΡΠΈΡΡ ΠΏΡΠΎ ΠΊΠΎΠ»Π»Π΅ΠΊΡΠΎΡΠ½ΡΠ΅ ΠΌΠΎΡΠΎΡΡ ΠΏΠΎΡΠ»Π΅Π΄ΠΎΠ²Π°ΡΠ΅Π»ΡΠ½ΠΎΠ³ΠΎ ΡΠΈΠΏΠ°, ΡΠΎ ΠΈΠΌΠ΅Π½Π½ΠΎ ΠΎΠ½ΠΈ ΡΠ°ΡΠ΅ Π²ΡΠ΅Π³ΠΎ ΠΏΡΠΈΠΌΠ΅Π½ΡΡΡΡΡ Π² Π±ΡΡΠΎΠ²ΡΡ ΡΠ»Π΅ΠΊΡΡΠΈΡΠ΅ΡΠΊΠΈΡ ΠΏΡΠΈΠ±ΠΎΡΠ°Ρ . ΠΡΠΎ ΠΎΠ±ΡΡΠ»ΠΎΠ²Π»ΠΈΠ²Π°Π΅ΡΡΡ ΡΠ΅ΠΌ, ΡΡΠΎ ΠΈΠΌΠ΅Π½Π½ΠΎ ΡΠ°ΠΊΠΎΠ΅ Π²ΠΎΠ·Π±ΡΠΆΠ΄Π΅Π½ΠΈΠ΅ Π΄Π°Π΅Ρ Π²ΠΎΠ·ΠΌΠΎΠΆΠ½ΠΎΡΡΡ ΠΏΠΎΠ»ΡΡΠ°ΡΡ ΡΠ°ΠΌΡΠΉ ΡΡΡΠΎΠΉΡΠΈΠ²ΡΠΉ ΠΊ ΠΏΠ΅ΡΠ΅Π³ΡΡΠ·ΠΊΠ°ΠΌ ΠΌΠΎΡΠΎΡ.Β
Π Π΅Π³ΡΠ»ΡΡΠΎΡΡ ΡΡΠ°Π½Π΄Π°ΡΡΠ½ΡΠ΅ΒΠ§ΡΠΎ ΠΊΠ°ΡΠ°Π΅ΡΡΡ Π΄Π°Π½Π½ΡΡ
ΠΊΠΎΠΌΠΏΠΎΠ½Π΅Π½ΡΠΎΠ², ΡΠΎ ΠΎΠ½ΠΈ ΡΠ΅Π°Π»ΠΈΠ·ΡΡΡΡΡ ΠΌΠ½ΠΎΠΆΠ΅ΡΡΠ²ΠΎΠΌ ΡΠΏΠΎΡΠΎΠ±ΠΎΠ². ΠΠ΅ΡΠ²Π°Ρ ΠΈ ΡΠ°ΠΌΠ°Ρ ΠΏΡΠΎΡΡΠ°Ρ ΡΡ
Π΅ΠΌΠ° β ΡΠΈΡΠΈΡΡΠΎΡΠ½Π°Ρ.
Π’Π°ΠΊΠ°Ρ ΡΠ΅Ρ
Π½ΠΎΠ»ΠΎΠ³ΠΈΡ ΠΏΡΠΈΠΌΠ΅Π½ΡΠ΅ΡΡΡ Π² Π±ΡΡΠΎΠ²ΡΡ
ΠΏΡΠΈΠ±ΠΎΡΠ°Ρ
: ΡΡΠΈΡΠ°Π»ΡΠ½ΡΡ
ΠΌΠ°ΡΠΈΠ½Π°Ρ
, Π΄ΡΠ΅Π»ΡΡ
, ΡΡΡΡΠΏΠΎΠ²Π΅ΡΡΠ°Ρ
, ΠΏΡΠ»Π΅ΡΠΎΡΠ°Ρ
, ΠΈ Π΄Ρ. Π‘ Π»Π΅Π³ΠΊΠΎΡΡΡΡ ΠΏΠΎΠ΄ΠΊΠ»ΡΡΠ°ΡΡΡΡ ΠΊ ΡΠ΅ΡΡΠΌ ΠΏΠ΅ΡΠ΅ΠΌΠ΅Π½Π½ΠΎΠ³ΠΎ ΡΠΎΠΊΠ°, Π² ΡΠΎΠΌ ΡΠΈΡΠ»Π΅ ΠΈ Π±ΡΡΠΎΠ²ΠΎΠ³ΠΎ Π½Π°Π·Π½Π°ΡΠ΅Π½ΠΈΡ.
Π‘ΡΠ°Π½Π΄Π°ΡΡΠ½Π°Ρ ΡΡ Π΅ΠΌΠ°
Π Π°Π±ΠΎΡΠ° ΡΡΠΎΠΉ ΡΡ Π΅ΠΌΡ Π΄ΠΎΠ²ΠΎΠ»ΡΠ½ΠΎ ΠΏΡΠΎΡΡΠ°Ρ: Π½Π° Π²ΡΠ΅Ρ ΡΡΠ°ΡΡΠΊΠ°Ρ ΡΠ΅ΡΠ΅Π²ΡΡ ΡΠΎΠΊΠΎΠ², ΠΊΠΎΠ½Π΄Π΅Π½ΡΠ°ΡΠΎΡ ΠΏΠΎΠ»ΡΡΠ°Π΅Ρ ΡΠΎΠΊ ΠΏΡΠΈ ΠΏΠΎΠΌΠΎΡΠΈ ΡΠ΅Π·ΠΈΡΡΠΎΡΠ°. ΠΠ°ΡΡΠ΄ΠΊΠ° ΠΎΡΡΡΠ΅ΡΡΠ²Π»ΡΠ΅ΡΡΡ Π΄ΠΎ ΡΡΠΎΠ²Π½Ρ ΠΎΡΠΊΡΡΡΠΈΡ Π΄ΠΈΠ½ΠΈΡΡΠΎΡΠ°, ΠΊΠΎΡΠΎΡΡΠΉ ΠΏΠΎΠ΄ΠΊΠ»ΡΡΠ΅Π½ ΠΊ ΡΠ΅Π³ΡΠ»ΠΈΡΡΡΡΠΈΠΌ ΡΠ»Π΅ΠΊΡΡΠΎΠ΄Π°ΠΌ ΡΠΈΡΠΌΡΡΠΎΡΠ°. ΠΠΎΡΠ»Π΅ ΡΡΠΎΠ³ΠΎ ΠΏΠΎΡΠ»Π΅Π΄Π½ΠΈΠΉ ΠΎΡΠΊΡΡΠ²Π°Π΅ΡΡΡ ΠΈ ΡΠ΅ΡΠ΅Π· Π½Π΅Π³ΠΎ ΠΏΡΠΎΡ ΠΎΠ΄ΠΈΡ ΡΠΎΠΊ ΠΊ Π½Π°Π³ΡΡΠ·ΠΊΠ°ΠΌ ΠΠ.Β
Π‘Ρ Π΅ΠΌΠ° Π΄Π°Π΅Ρ Π²ΠΎΠ·ΠΌΠΎΠΆΠ½ΠΎΡΡΡ ΠΏΡΠΎΠ΄ΡΠΊΡΠΈΠ²Π½ΠΎ ΡΠ΅Π³ΡΠ»ΠΈΡΠΎΠ²Π°ΡΡ Π²ΡΠ΅ΠΌΡ ΠΏΠΎΠ΄Π·Π°ΡΡΠ΄ΠΊΠΈ ΠΊΠΎΠ½Π΄Π΅Π½ΡΠ°ΡΠΎΡΠ° Π² ΡΠΏΡΠ°Π²Π»Π΅Π½ΡΠ΅ΡΠΊΠΎΠΉ ΡΠ΅ΠΏΠΈ, Π° ΡΠ°ΠΊΠΆΠ΅ ΠΎΠΏΡΠ΅Π΄Π΅Π»ΡΡ ΡΡΠ΅Π΄Π½ΡΡ ΠΌΠΎΡΠ½ΠΎΡΡΡ Π½Π°ΠΏΡΡΠΆΠ΅Π½ΠΈΡ, ΠΏΠΎΠ΄Π°Π²Π°Π΅ΠΌΡΡ Π½Π° ΠΌΠΎΡΠΎΡ.Β
Β ΠΠ°Π²Π°ΠΉΡΠ΅ ΡΠΏΠΎΡΡΠ΄ΠΎΡΠΈΠΌ Π²ΡΠ΅ ΡΠ°Π³ΠΈ ΡΠ°Π±ΠΎΡΡ Π΄Π°Π½Π½ΠΎΠΉ ΡΡ Π΅ΠΌΡ. ΠΠΎΡ ΠΎΠ½ΠΈ:
- ΠΏΠΎΠ΄Π°ΡΠ° ΡΠΎΠΊΠ° ΠΊ ΠΊΠΎΠ½Π΄Π΅Π½ΡΠ°ΡΠΎΡΡ ΠΎΡ ΠΈΡΡΠΎΡΠ½ΠΈΠΊΠ° ΠΏΠΈΡΠ°Π½ΠΈΡ Π½Π° 220 Π²ΠΎΠ»ΡΡ;
- Π½Π°ΠΏΡΡΠΆΠ΅Π½ΠΈΠ΅ Π΄Π»Ρ ΠΏΡΠΎΠ±ΠΎΡ Π΄ΠΈΠ½ΠΈΡΡΠΎΡΠ° ΠΏΠΎΠ΄Π°Π΅ΡΡΡ ΡΠ°ΠΊΠΆΠ΅, Π½ΠΎ ΡΠΆΠ΅ ΡΠ΅ΡΠ΅Π· ΡΠ΅Π·ΠΈΡΡΠΎΡ ΠΏΠ΅ΡΠ΅ΠΌΠ΅Π½Π½ΠΎΠ³ΠΎ ΡΠΈΠΏΠ°;
- Π½Π΅ΠΏΠΎΡΡΠ΅Π΄ΡΡΠ²Π΅Π½Π½ΠΎ ΠΏΡΠΎΠ±ΠΎΠΉ;
- ΠΎΡΠΊΡΡΡΠΈΠ΅ ΡΠΈΠΌΠΈΡΡΠΎΡΠ°.
ΠΠΎΠΌΠΏΠΎΠ½Π΅Π½Ρ ΡΠ°Π±ΠΎΡΠ°Π΅Ρ Π½Π΅ΠΏΠΎΡΡΠ΅Π΄ΡΡΠ²Π΅Π½Π½ΠΎ Ρ ΠΏΠΎΠΊΠ°Π·Π°ΡΠ΅Π»ΡΠΌΠΈ Π½Π°Π³ΡΡΠ·ΠΊΠΈ; - ΡΠ΅ΠΌ Π²ΡΡΠ΅ Π½Π°ΠΏΡΡΠΆΠ΅Π½ΠΈΠ΅ β ΡΠ΅ΠΌ ΡΠ°ΡΠ΅ ΡΠΈΠΌΠΈΡΡΠΎΡ ΠΎΡΠΊΡΡΠ²Π°Π΅ΡΡΡ.
Β
ΠΠ°Π½Π½Π°Ρ ΡΠ΅Ρ Π½ΠΎΠ»ΠΎΠ³ΠΈΡ ΠΎΠ±Π΅ΡΠΏΠ΅ΡΠΈΠ²Π°Π΅Ρ ΠΏΡΠΎΡΡΠΎΠ΅, Π½ΠΎ Π² ΡΠΎ ΠΆΠ΅ Π²ΡΠ΅ΠΌΡ ΡΡΡΠ΅ΠΊΡΠΈΠ²Π½ΠΎΠ΅ ΡΠ΅Π³ΡΠ»ΠΈΡΠΎΠ²Π°Π½ΠΈΠ΅ ΠΈΠ½ΡΠ΅Π½ΡΠΈΠ²Π½ΠΎΡΡΠΈ ΠΎΠ±ΠΎΡΠΎΡΠΎΠ². ΠΠΎ, Π² ΡΠΎ ΠΆΠ΅ Π²ΡΠ΅ΠΌΡ ΠΏΡΠΈΠΌΠ΅Π½Π΅Π½ΠΈΠ΅ ΡΡΠ°Π½Π΄Π°ΡΡΠ½ΠΎΠΉ ΡΡ Π΅ΠΌΡ Π½Π΅ ΠΎΠ±Π΅ΡΠΏΠ΅ΡΠΈΠ²Π°Π΅Ρ ΠΎΠ±ΡΠ°ΡΠ½ΠΎΠΉ ΡΠ²ΡΠ·ΠΈ, ΡΡΠΎ ΡΠ°ΠΊΠΆΠ΅ ΡΡΠΎΠΈΡ ΡΡΠΈΡΡΠ²Π°ΡΡ ΠΏΡΠΈ Π΅Π΅ ΡΠ΅Π°Π»ΠΈΠ·Π°ΡΠΈΠΈ. ΠΡΡ ΠΎΠ΄Ρ ΠΈΠ· ΡΡΠΎΠ³ΠΎ, Π½ΡΠΆΠ½ΠΎ ΡΠ°ΠΊΠΆΠ΅ Π·Π½Π°ΡΡ, ΡΡΠΎ ΠΏΡΠΈ ΠΈΠ·ΠΌΠ΅Π½Π΅Π½ΠΈΠΈ ΠΏΠΎΠΊΠ°Π·Π°ΡΠ΅Π»Π΅ΠΉ Π½Π°Π³ΡΡΠ·ΠΊΠΈ, ΠΏΠ°ΡΠ°Π»Π»Π΅Π»ΡΠ½ΠΎ Π±ΡΠ΄ΡΡ Π½ΡΠΆΠ΄Π°ΡΡΡΡ Π² Π½Π°ΡΡΡΠΎΠΉΠΊΠ΅ ΠΎΠ±ΠΎΡΠΎΡΡ ΠΌΠΎΡΠΎΡΠ°.Β
Π‘Ρ Π΅ΠΌΠ° ΡΠΈΠΌΠΈΡΡΠΎΡΠ½Π°ΡΒΒ ΠΡΠΎΡ ΠΌΠ΅Ρ Π°Π½ΠΈΠ·ΠΌ ΠΈΠΌΠ΅Π΅Ρ ΠΌΠ½ΠΎΠ³ΠΎ ΠΎΠ±ΡΠΈΡ ΠΏΠ°ΡΠ°ΠΌΠ΅ΡΡΠΎΠ² Ρ Π΄ΠΈΠΌΠΌΠ΅ΡΠΎΠΌ, ΠΏΡΠΈΠΌΠ΅Π½ΡΠ΅ΠΌΠΎΠΌ Π΄Π»Ρ ΡΠ΅Π³ΡΠ»ΠΈΡΠΎΠ²Π°Π½ΠΈΡ ΡΡΠΎΠ²Π½Ρ ΡΡΠΊΠΎΡΡΠΈ Π»Π°ΠΌΠΏ Π½Π°ΠΊΠ°Π»ΡΠ²Π°Π½ΠΈΡ. ΠΠ±ΡΠ°ΡΠ½Π°Ρ ΡΠ²ΡΠ·Ρ ΡΠ°ΠΊΠΆΠ΅ ΠΎΡΡΡΡΡΡΠ²ΡΠ΅Ρ. Π Π΅Π°Π»ΠΈΠ·ΠΎΠ²Π°ΡΡ ΡΠ΅Π²Π΅ΡΡ ΠΏΠΎ ΡΠΎΠΊΡ ΠΌΠΎΠ½ΠΎ, Π½ΠΎ Ρ ΠΏΡΠΈΠΌΠ΅Π½Π΅Π½ΠΈΠ΅ΠΌ Π²ΡΠΏΠΎΠΌΠΎΠ³Π°ΡΠ΅Π»ΡΠ½ΠΎΠΉ ΡΠ»Π΅ΠΊΡΡΠΎΠ½ΠΈΠΊΠΈ. ΠΡΠΎ Π΄Π΅Π»Π°Π΅ΡΡΡ Π΄Π»Ρ ΡΠΎΠ³ΠΎ, ΡΡΠΎΠ±Ρ Π±Π΅ΡΠΏΡΠ΅ΠΏΡΡΡΡΠ²Π΅Π½Π½ΠΎ ΡΠ΄Π΅ΡΠΆΠΈΠ²Π°ΡΡ ΠΌΠΎΡΠ½ΠΎΡΡΡ Π½Π° Π·Π°Π΄Π°Π½Π½ΡΡ ΠΏΠΎΠΊΠ°Π·Π°ΡΠ΅Π»ΡΡ , Π½Π΅ Π΄ΠΎΠΏΡΡΠΊΠ°Ρ ΠΏΠ΅ΡΠ΅Π³ΡΠ΅Π²ΠΎΠ² ΠΈ ΠΏΠ΅ΡΠ΅Π³ΡΡΠ·ΠΎΠΊ.Β Β
youtube.com/embed/f-W7Zur0AC0?feature=oembed&wmode=opaque» frameborder=»0″ allow=»accelerometer; autoplay; clipboard-write; encrypted-media; gyroscope; picture-in-picture» allowfullscreen=»»>Β
Π Π΅ΠΎΡΡΠ°ΡΠ½Π°Ρ ΡΡ Π΅ΠΌΠ°ΠΡΠ½ΠΎΡΠΈΡΡΡ ΠΊ ΠΌΠΎΠ΄ΠΈΡΠΈΡΠΈΡΠΎΠ²Π°Π½Π½ΡΠΌ ΡΡ Π΅ΠΌΠ°ΠΌ, Π½ΠΎ, Π½Π΅ΡΠΌΠΎΡΡΡ Π½Π° ΡΡΠΎ, Π΅Π΅ ΡΠ΅Π°Π»ΠΈΠ·Π°ΡΠΈΡ ΡΠ°ΠΊΠΆΠ΅ ΠΎΡΠ»ΠΈΡΠ°Π΅ΡΡΡ ΠΏΡΠΎΡΡΠΎΡΠΎΠΉ. Π‘ ΠΏΠΎΠΌΠΎΡΡΡ ΠΏΠΎΠ»ΡΡΠ°Π΅ΡΡΡ ΡΡΠ°Π±ΠΈΠ»ΠΈΠ·ΠΈΡΠΎΠ²Π°ΡΡ ΠΎΠ±ΠΎΡΠΎΡΡ, Π° ΡΠ°ΠΊΠΆΠ΅ ΡΠ°ΡΡΠ΅ΠΈΠ²Π°ΡΡ ΠΎΠ³ΡΠΎΠΌΠ½ΠΎΠ΅ ΠΊΠΎΠ»ΠΈΡΠ΅ΡΡΠ²ΠΎ Π²ΡΡΠ°Π±Π°ΡΡΠ²Π°Π΅ΠΌΠΎΠ³ΠΎ ΡΠ΅ΠΏΠ»Π°. Π Π΅Π³ΡΠ»ΠΈΡΠΎΠ²ΠΊΠ° ΠΎΡΡΡΠ΅ΡΡΠ²Π»ΡΠ΅ΡΡΡ Ρ ΠΏΠΎΠΌΠΎΡΡΡ ΡΠ°Π΄ΠΈΠ°ΡΠΎΡΠ°, ΠΊΠΎΡΠΎΡΡΠΉ Π½ΡΠΆΠ½ΠΎ Π·Π°ΡΠ°Π½Π΅Π΅ Π·Π°Π³ΠΎΡΠΎΠ²ΠΈΡΡ. ΠΠ°Π΄ΠΎ ΠΎΠ±Π΅ΡΠΏΠ΅ΡΠΈΡΡ ΠΈ ΡΡΡΠ΅ΠΊΡΠΈΠ²Π½ΡΠΉ ΠΎΡΠ²ΠΎΠ΄ ΡΠ΅ΠΏΠ»Π°, ΡΡΠΎ ΠΏΡΠΈΠ²ΠΎΠ΄ΠΈΡ ΠΊ ΠΏΠΎΡΠ΅ΡΡΠΌ ΡΠ½Π΅ΡΠ³ΠΈΠΈ ΠΈ, ΠΊΠ°ΠΊ ΡΠ»Π΅Π΄ΡΡΠ²ΠΈΠ΅ β ΠΊΠΎΡΡΡΠΈΡΠΈΠ΅Π½ΡΠ° ΠΏΠΎΠ»Π΅Π·Π½ΠΎΠ³ΠΎ Π΄Π΅ΠΉΡΡΠ²ΠΈΡ. ΠΠ»Ρ ΡΠΎΠ³ΠΎ ΡΡΠΎΠ±Ρ ΠΏΡΠ΅Π΄ΠΎΡΠ²ΡΠ°ΡΠΈΡΡ ΡΡΠΈ Π½Π΅Π΄ΠΎΡΡΠ°ΡΠΊΠΈ, ΡΠ΅ΠΊΠΎΠΌΠ΅Π½Π΄ΡΡΡ ΠΏΡΠΈΠΌΠ΅Π½ΡΡΡ Π°ΠΊΡΠΈΠ²Π½ΠΎΠ΅ ΠΎΡ Π»Π°ΠΆΠ΄Π΅Π½ΠΈΠ΅ Π½Π° ΠΏΠΎΡΡΠΎΡΠ½Π½ΠΎΠΉ ΠΎΡΠ½ΠΎΠ²Π΅.
Π Π΅ΠΎΡΡΠ°ΡΠ½Π°Ρ ΡΡ Π΅ΠΌΠ° ΠΏΡΠΈΠΌΠ΅Ρ
ΠΠΎΠ»ΡΡΠ΅Π½Π½ΡΠΉ ΡΠ΅Π³ΡΠ»ΡΡΠΎΡ ΠΎΠ³ΡΠ°Π½ΠΈΡΠΈΡΠ΅Π»Ρ ΠΎΡΠ»ΠΈΡΠ°Π΅ΡΡΡ ΡΠ²ΠΎΠ΅ΠΉ ΡΡΡΠ΅ΠΊΡΠΈΠ²Π½ΠΎΡΡΡΡ, ΠΏΡΠΈ ΡΠ΅Π°Π»ΠΈΠ·Π°ΡΠΈΠΈ ΡΠΌΠ΅Π½Ρ ΡΠΈΡΠ»Π° ΠΎΠ±ΠΎΡΠΎΡΠΎΠ² Π΄Π²ΠΈΠ³Π°ΡΠ΅Π»Ρ. Π’Π°ΠΊΠΆΠ΅ Π΄ΠΎΡΡΠΈΡΡ ΠΏΡΠΎΠΈΠ·Π²ΠΎΠ΄ΠΈΡΠ΅Π»ΡΠ½ΠΎΡΡΠΈ ΠΏΠΎΠΌΠΎΠ³ΡΡ ΡΠΈΠ»ΠΎΠ²ΡΠ΅ ΡΡΠ°Π½Π·ΠΈΡΡΠΎΡΡ, Β«ΠΎΡΠ±ΠΈΡΠ°ΡΡΠΈΠ΅Β» ΠΎΠΏΡΠ΅Π΄Π΅Π»Π΅Π½Π½ΡΡ Π΄ΠΎΠ»Ρ Π½Π°ΠΏΡΡΠΆΠ΅Π½ΠΈΡ.
ΠΡΠΎ ΠΎΠ±ΡΡΠ»ΠΎΠ²Π»ΠΈΠ²Π°Π΅ΡΡΡ ΡΠ΅ΠΌ, ΡΡΠΎ ΠΊΠΎΠ»ΠΈΡΠ΅ΡΡΠ²ΠΎ ΡΠΎΠΊΠ° ΠΈΠ· ΡΠ΅ΡΠΈ 220Π Π΄ΠΎΡ
ΠΎΠ΄ΠΈΡ Π΄ΠΎ ΠΌΠΎΡΠΎΡΠ° Π² ΠΌΠ΅Π½ΡΡΠ΅ΠΌ ΠΎΠ±ΡΠ΅ΠΌΠ΅, Π±Π»Π°Π³ΠΎΠ΄Π°ΡΡ ΡΡΠΎΠΌΡ, ΡΠΈΠ»ΠΎΠ²ΠΎΠΉ Π°Π³ΡΠ΅Π³Π°Ρ Π½Π΅ ΡΡΠ°Π»ΠΊΠΈΠ²Π°Π΅ΡΡΡ Ρ Π±ΠΎΠ»ΡΡΠΈΠΌΠΈ Π½Π°Π³ΡΡΠ·ΠΊΠ°ΠΌΠΈ.Β
Π‘ΡΠ°Π±ΠΈΠ»ΠΈΠ·Π°ΡΠΈΡ ΡΠ°ΠΊΠΆΠ΅ ΠΎΡΠ½ΠΎΡΠΈΡΡΡ ΠΊ ΠΌΠΎΠ΄ΠΈΡΠΈΡΠΈΡΠΎΠ²Π°Π½Π½ΡΠΌ ΡΡ Π΅ΠΌΠ°ΠΌ. ΠΠ΄Π΅ΡΡ Π² ΠΎΡΠ½ΠΎΠ²Π΅ ΠΏΡΠΎΡΠ΅ΡΡΠ° ΡΠ΅Π³ΡΠ»ΠΈΡΠΎΠ²Π°Π½ΠΈΡ Π»Π΅ΠΆΠΈΡ ΡΠ°ΠΉΠΌΠ΅Ρ ΠΈΠ½ΡΠ΅Π³ΡΠ°Π»ΡΠ½ΠΎΠ³ΠΎ Π΄Π΅ΠΉΡΡΠ²ΠΈΡ. ΠΠ³ΠΎ ΠΎΡΠ½ΠΎΠ²Π½Π°Ρ Π·Π°Π΄Π°ΡΠ° β ΠΊΠΎΠ½ΡΡΠΎΠ»ΠΈΡΠΎΠ²Π°ΡΡ ΡΡΠΎΠ²Π½ΠΈ Π½Π°Π³ΡΡΠ·ΠΊΠΈ Π½Π° ΡΠ»Π΅ΠΊΡΡΠΎΠ΄Π²ΠΈΠ³Π°ΡΠ΅Π»Ρ. ΠΠ΄Π΅ΡΡ ΡΠ°ΠΊΠΆΠ΅ Π½Π°Ρ ΠΎΠ΄ΡΡ ΡΠ²ΠΎΠ΅ ΠΏΡΠΈΠΌΠ΅Π½Π΅Π½ΠΈΠ΅ ΡΡΠ°Π½Π·ΠΈΡΡΠΎΡΡ. ΠΡΠΎΠ±Π΅Π½Π½ΠΎΡΡΡ ΠΎΠ±ΡΡΠ»ΠΎΠ²Π»ΠΈΠ²Π°Π΅ΡΡΡ ΠΌΠΈΠΊΡΠΎΠΊΠΎΠ½ΡΡΠΎΠ»Π»Π΅ΡΠΎΠΌ, Π²Ρ ΠΎΠ΄ΡΡΠΈΠΌ Π² ΡΠΎΡΡΠ°Π² ΡΠΈΡΡΠ΅ΠΌΡ, ΠΏΡΠΈ ΡΡΠΎΠΌ, ΠΎΠ±Π»Π°Π΄Π°ΡΡΠΈΠΌ Π²ΡΡΠΎΠΊΠΈΠΌΠΈ ΠΏΠ°ΡΠ°ΠΌΠ΅ΡΡΠ°ΠΌΠΈ Π²ΡΡ ΠΎΠ΄Π½ΠΎΠ³ΠΎ Π½Π°ΠΏΡΡΠΆΠ΅Π½ΠΈΡ.Β
Π ΡΠΈΡΡΠ°ΡΠΈΡΡ
, ΠΊΠΎΠ³Π΄Π° ΠΈΠΌΠ΅Π΅Ρ ΠΌΠ΅ΡΡΠΎ Π½Π°Π³ΡΡΠ·ΠΊΠ° Π² 0,1 Π°ΠΌΠΏΠ΅Ρ, Π²ΡΠ΅ ΡΠΎΠΊΠΈ ΠΏΠΎΡΡΡΠΏΠ°ΡΡ Π½Π°ΠΏΡΡΠΌΡΡ Π½Π° ΠΏΠ»Π°ΡΡ, ΠΎΠ±Ρ
ΠΎΠ΄Ρ ΡΡΠ°Π½Π·ΠΈΡΡΠΎΡΡ. Π§ΡΠΎΠ±Ρ ΠΎΠ±Π΅ΡΠΏΠ΅ΡΠΈΡΡ ΡΡΡΠ΅ΠΊΡΠΈΠ²Π½ΡΡ ΡΠ°Π±ΠΎΡΡ ΡΠ΅Π³ΡΠ»ΡΡΠΎΡΠ°, Π½Π΅ΠΎΠ±Ρ
ΠΎΠ΄ΠΈΠΌΠΎ, ΡΡΠΎΠ±Ρ Π½Π° Π·Π°ΡΠ²ΠΎΡΠ΅ Π±ΡΠ»ΠΎ Π½Π°ΠΏΡΡΠΆΠ΅Π½ΠΈΠ΅ 12Π². Π‘Π»Π΅Π΄ΠΎΠ²Π°ΡΠ΅Π»ΡΠ½ΠΎ, Π΄Π»Ρ ΡΠ»Π°ΠΆΠ΅Π½Π½ΠΎΠΉ ΡΠ°Π±ΠΎΡΡ, ΡΠ»Π΅ΠΊΡΡΠΈΡΠ΅ΡΠΊΠ°Ρ ΡΠ΅ΠΏΡ ΠΈ ΡΡΠΎΠ²Π΅Π½Ρ Π½Π°ΠΏΡΡΠΆΠ΅Π½ΠΈΡ Π² ΠΈΡΡΠΎΡΠ½ΠΈΠΊΠ΅ ΠΏΠΈΡΠ°Π½ΠΈΡ Π΄ΠΎΠ»ΠΆΠ½Ρ ΡΠΎΠΎΡΠ²Π΅ΡΡΡΠ²ΠΎΠ²Π°ΡΡ ΡΡΠΎΠΌΡ Π΄ΠΈΠ°ΠΏΠ°Π·ΠΎΠ½Ρ. Π Π΅ΡΡΡΡ ΡΠ΅Π³ΡΠ»ΡΡΠΎΡΠ° ΠΏΠΎΠ·Π²ΠΎΠ»ΡΠ΅Ρ ΡΡΡΠ°Π½Π°Π²Π»ΠΈΠ²Π°ΡΡ ΠΊΠΎΠΌΠΏΠΎΠ½Π΅Π½Ρ Π² ΠΌΠΎΡΠ½ΡΡ
ΠΌΠΎΠ΄ΠΈΡΠΈΠΊΠ°ΡΠΈΡΡ
, Π΄Π»Ρ ΡΠΎΡΠ½ΠΎΠ³ΠΎ ΠΈ Π±ΡΡΡΡΠΎΠ³ΠΎ ΡΠ΅Π³ΡΠ»ΠΈΡΠΎΠ²Π°Π½ΠΈΡ ΠΈΡ
ΡΠ°Π±ΠΎΡΡ.
Β
ΠΠ½ΡΠ΅Π³ΡΠ°Π»ΡΠ½Π°Ρ ΡΡ Π΅ΠΌΠ°
Π‘Π°ΠΌΠΎΡΡΠΎΡΡΠ΅Π»ΡΠ½ΠΎΠ΅ ΡΠΎΠ·Π΄Π°Π½ΠΈΠ΅ ΡΠ΅Π³ΡΠ»ΡΡΠΎΡΠ°ΒΠΠ°Π²ΠΎΠ΄ΡΠΊΠΈΠ΅ ΡΠ΅Π³ΡΠ»ΡΡΠΎΡΡ ΠΏΡΠ΅Π΄ΡΡΠ°Π²Π»Π΅Π½Ρ Π² ΡΠΈΡΠΎΠΊΠΎΠΌ Π°ΡΡΠΎΡΡΠΈΠΌΠ΅Π½ΡΠ΅, ΠΊΠ°ΠΊ Π² ΠΈΠ½ΡΠ΅ΡΠ½Π΅ΡΠ΅, ΡΠ°ΠΊ ΠΈ ΠΎΠ±ΡΠΊΠ½ΠΎΠ²Π΅Π½Π½ΡΡ ΠΌΠ°Π³Π°Π·ΠΈΠ½Π°Ρ . ΠΠΎ, Π΅ΡΠ»ΠΈ Ρ Π²Π°Ρ Π½Π΅Ρ ΠΆΠ΅Π»Π°Π½ΠΈΡ ΠΏΡΠΈΠΎΠ±ΡΠ΅ΡΠ°ΡΡ Π³ΠΎΡΠΎΠ²ΡΠΉ ΠΊΠΎΠΌΠΏΠΎΠ½Π΅Π½Ρ ΠΈ Π²Ρ Ρ ΠΎΡΠΈΡΠ΅ ΡΠΎΠ±ΡΠ°ΡΡ Π΅Π³ΠΎ ΡΠ°ΠΌΠΎΡΡΠΎΡΡΠ΅Π»ΡΠ½ΠΎ β ΡΡΠΎ ΡΠ΅Π°Π»ΡΠ½ΠΎ ΠΎΡΡΡΠ΅ΡΡΠ²ΠΈΡΡ. Π§ΡΠΎΠ±Ρ Π·Π°Π΄Π°ΡΠ° Π±ΡΠ»Π° ΡΡΠΏΠ΅ΡΠ½ΠΎΠΉ β Π½Π΅ΠΎΠ±Ρ ΠΎΠ΄ΠΈΠΌΠΎΒ ΡΠ»Π΅Π΄ΠΎΠ²Π°ΡΡ Π°Π»Π³ΠΎΡΠΈΡΠΌΡ ΠΊΠΎΠ½ΡΡΡΡΠΊΡΠΈΠΈ ΠΈ ΠΈΠΌΠ΅ΡΡ Π² Π½Π°Π»ΠΈΡΠΈΠΈ Π²ΡΠ΅ Π½Π΅ΠΎΠ±Ρ ΠΎΠ΄ΠΈΠΌΡΠ΅ ΠΊΠΎΠΌΠΏΠΎΠ½Π΅Π½ΡΡ.
ΠΠ°ΠΌ ΠΏΠΎΠ½Π°Π΄ΠΎΠ±ΡΡΡΡ:
- ΠΏΡΠΎΠ²ΠΎΠ΄ΠΊΠΈ;
- Π³ΠΎΡΠΎΠ²Π°Ρ ΡΡ Π΅ΠΌΠ°;
- ΠΊΠΎΠ½Π΄Π΅Π½ΡΠ°ΡΠΎΡΠ½ΡΠ΅ ΡΡ Π΅ΠΌΡ;
- ΡΠΈΡΠΈΡΡΠΎΡ;
- ΡΠ΅Π·ΠΈΡΡΠΎΡ;
- ΠΏΠ°ΡΠ»ΡΠ½ΠΈΠΊ.
ΠΡΠΈΠ΅Π½ΡΠΈΡΡΡΡΡ Π½Π° ΡΡ Π΅ΠΌΡ ΠΊΠΎΠΌΠΏΠΎΠ½ΠΎΠ²ΠΊΠΈ, ΠΌΠΎΡΠ½ΠΎΡΡΠ½ΠΎΠΉ ΠΈ ΠΎΠ±ΠΎΡΠΎΡΠ½ΡΠΉ ΡΠ΅Π³ΡΠ»ΡΡΠΎΡ Π±ΡΠ΄Π΅Ρ ΠΎΡΠ²Π΅ΡΠ°ΡΡ Π·Π° ΠΊΠΎΠ½ΡΡΠΎΠ»Ρ ΠΏΠ΅ΡΠ²ΠΎΠ³ΠΎ ΠΏΠΎΠ»ΡΠΏΠ΅ΡΠΈΠΎΠ΄Π°. Π‘Π°ΠΌΠΎΠ΄Π΅Π»ΡΠ½ΡΠΉ ΡΡΠ°Π±ΠΈΠ»ΠΈΠ·Π°ΡΠΎΡ ΠΈΠΌΠ΅Π΅Ρ ΡΠ°ΠΊΠΎΠΉΒ Π°Π»Π³ΠΎΡΠΈΡΠΌ ΡΠ°Π±ΠΎΡΡ (ΠΏΡΠΈΠΌΠ΅Ρ Π½Π°ΡΠ΅ΠΉ ΠΌΠΎΠ΄Π΅Π»ΠΈ):
- ΠΏΡΠΈΠ±ΠΎΡ, ΠΏΠΎΠ΄ΠΊΠ»ΡΡΠ΅Π½Π½ΡΠΉ ΠΊ ΡΡΠ°Π½Π΄Π°ΡΡΠ½ΠΎΠΉ ΡΠ΅ΡΠΈ ΠΏΠΈΡΠ°Π½ΠΈΡ Π½Π° 220Π², ΠΏΡΠΈΠ½ΠΈΠΌΠ°Π΅Ρ ΡΠΎΠΊ Π½Π° ΠΊΠΎΠ½Π΄Π΅Π½ΡΠ°ΡΠΎΡ;
- ΠΊΠΎΠΌΠΏΠΎΠ½Π΅Π½Ρ ΡΡΠ°Π·Ρ ΠΆΠ΅ ΡΡΠ°Π±Π°ΡΡΠ²Π°Π΅Ρ, ΠΏΠΎΡΠ»Π΅ ΠΏΠΎΠ»ΡΡΠ΅Π½ΠΈΡ Π·Π°ΡΡΠ΄Π°;
- ΠΏΠ΅ΡΠ΅Π΄Π°ΡΠ° Π½Π°Π³ΡΡΠ·ΠΊΠΈ ΠΊ ΡΠ΅Π·ΠΈΡΡΠΎΡΠ°ΠΌ ΠΈ Π½ΠΈΠΆΠ½ΠΈΠΌ ΠΊΠ°Π±Π΅Π»ΡΠΌ;
- ΡΠΎΠ΅Π΄ΠΈΠ½Π΅Π½ΠΈΠ΅ ΠΏΠΎΠ»ΠΎΠΆΠΈΡΠ΅Π»ΡΠ½ΠΎΠ³ΠΎ ΠΊΠΎΠ½Π΄Π΅Π½ΡΠ°ΡΠΎΡΠ½ΠΎΠ³ΠΎ ΠΊΠΎΠ½ΡΠ°ΠΊΡΠ° ΠΊ ΡΠΈΡΠΈΡΡΠΎΡΠ½ΠΎΠΌΡ ΡΠ»Π΅ΠΊΡΡΠΎΠ΄Ρ;
- ΠΏΠΎΠ΄Π°ΡΠ° ΠΎΠ΄Π½ΠΎΠ³ΠΎ Π·Π°ΡΡΠ΄Π° Π½Π°ΠΏΡΡΠΆΠ΅Π½ΠΈΡ Π½Π° Π΄ΠΎΡΡΠ°ΡΠΎΡΠ½ΠΎΠΌ ΡΡΠΎΠ²Π½Π΅;
- ΠΎΡΠΊΡΡΡΠΈΠ΅ Π²ΡΠΎΡΠΎΠ³ΠΎ ΠΏΠΎΠ»ΡΠΏΡΠΎΠ²ΠΎΠ΄Π½ΠΈΠΊΠ°;
- ΠΊΠΎΠ½Π΄Π΅Π½ΡΠ°ΡΠΎΡ ΠΏΠΎΠ΄Π°Π΅Ρ Π½Π° ΡΠΈΡΠΈΡΡΠΎΡ Π½Π°Π³ΡΡΠ·ΠΊΡ, ΠΎΠ½ Π² ΡΠ²ΠΎΡ ΠΎΡΠ΅ΡΠ΅Π΄Ρ ΠΏΡΠΎΠΏΡΡΠΊΠ°Π΅Ρ Π΅Π΅ ΡΠ΅ΡΠ΅Π· ΡΠ΅Π±Ρ;
- ΠΊΠΎΠ½Π΄Π΅Π½ΡΠ°ΡΠΎΡ ΡΠ°Π·ΡΡΠΆΠ°Π΅ΡΡΡ;
- ΠΏΠΎΠ²ΡΠΎΡΠ΅Π½ΠΈΠ΅ ΠΏΠΎΠ»ΡΠΏΠ΅ΡΠΈΠΎΠ΄Π°;
ΠΡΠ»ΠΈ ΠΌΠΎΡΠ½ΠΎΡΡΡ Π΄Π²ΠΈΠ³Π°ΡΠ΅Π»Ρ ΠΏΠΎΡΡΠΎΡΠ½Π½ΠΎΠ³ΠΎ ΠΈΠ»ΠΈ ΠΏΠ΅ΡΠ΅ΠΌΠ΅Π½Π½ΠΎΠ³ΠΎ ΡΠΎΠΊΠ° Π±ΠΎΠ»ΡΡΠ°Ρ β ΡΠ΅Π³ΡΠ»ΡΡΠΎΡ ΠΎΠ±Π΅ΡΠΏΠ΅ΡΠΈΠ²Π°Π΅Ρ ΡΠΊΠΎΠ½ΠΎΠΌΠ½ΡΡ ΡΠ°Π±ΠΎΡΡ ΡΡΡΡΠΎΠΉΡΡΠ²Π°.
ΠΠ»Ρ ΠΈΡΠΏΠΎΠ»ΡΠ·ΠΎΠ²Π°Π½ΠΈΡ ΠΏΡΠΈΡΠΏΠΎΡΠΎΠ±Π»Π΅Π½ΠΈΡ Π² ΡΠ²ΠΎΠΈΡ
Π±ΡΡΠΎΠ²ΡΡ
, ΠΌΠΎΡΠ½ΠΎΡΡΠΈ ΠΈ ΡΠ΅ΡΡΡΡΠ° Ρ
Π²Π°ΡΠ°Π΅Ρ. ΠΠΎ, ΠΊΠΎΠ³Π΄Π° Π½ΡΠΆΠ½ΠΎ ΠΎΡΡΡΠ΅ΡΡΠ²Π»ΡΡΡ ΡΠ΅Π³ΡΠ»ΠΈΡΠΎΠ²Π°Π½ΠΈΠ΅ ΠΎΠ±ΠΎΡΠΎΡΠΎΠ² Π±Π΅Π· ΠΏΠΎΡΠ΅ΡΠΈ ΠΌΠΎΡΠ½ΠΎΡΡΠΈ ΠΈ Π±ΠΎΠ»Π΅Π΅ ΠΊΡΡΠΏΠ½ΡΡ
ΠΈ ΠΏΡΠΎΠΈΠ·Π²ΠΎΠ΄ΠΈΡΠ΅Π»ΡΠ½ΡΡ
Π°Π³ΡΠ΅Π³Π°ΡΠΎΠ², ΡΠΎΠ³Π΄Π° ΡΡΠΎΠΈΡ ΠΎΠ±ΡΠ°ΡΠΈΡΡ Π²Π½ΠΈΠΌΠ°Π½ΠΈΠ΅ Π²ΡΠ΅ ΠΆΠ΅ Π½Π° Π·Π°Π²ΠΎΠ΄ΡΠΊΠΈΠ΅ ΠΌΠΎΠ΄ΠΈΡΠΈΠΊΠ°ΡΠΈΠΈ. ΠΠ΅ΡΠΌΠΎΡΡΡ Π½Π° ΡΠΎ, ΡΡΠΎ ΡΠ°ΠΊΠΎΠΉ Π²Π°ΡΠΈΠ°Π½Ρ ΠΏΠΎΠ»ΡΡΠΈΡΡΡ Π΄ΠΎΡΠΎΠΆΠ΅, ΠΎΠ½ ΠΎΠ±Π΅ΡΠΏΠ΅ΡΠΈΡ 100%-Ρ ΡΠ°Π±ΠΎΡΠΎΡΠΏΠΎΡΠΎΠ±Π½ΠΎΡΡΡ ΠΈ Π½Π°Π΄Π΅ΠΆΠ½ΠΎΡΡΡ.Β
Π ΡΠ΅ΠΉΡΠ°Ρ Π΄Π°Π²Π°ΠΉΡΠ΅ ΡΠ°ΡΡΠΌΠΎΡΡΠΈΠΌ Π΄ΡΡΠ³ΠΈΠ΅, Π½Π΅ΡΡΠ°Π½Π΄Π°ΡΡΠ½ΡΠ΅, Π½ΠΎ Π΄ΠΎΠ²ΠΎΠ»ΡΠ½ΠΎ ΡΠ°ΡΠΏΡΠΎΡΡΡΠ°Π½Π΅Π½Π½ΡΠ΅ ΠΌΠ΅ΡΠΎΠ΄Ρ ΡΠ΅Π³ΡΠ»ΠΈΡΠΎΠ²ΠΊΠΈ ΠΈ ΡΡΠ°Π±ΠΈΠ»ΠΈΠ·Π°ΡΠΈΠΈ.
Π‘ΠΏΠΎΡΠΎΠ± 2ΒΠΠ΄Π΅ΡΡ ΠΈΡΠΏΠΎΠ»ΡΠ·ΡΠ΅ΡΡΡ ΠΌΠΈΠΊΡΠΎΡΡ Π΅ΠΌΠ° ΡΠΈΠΏΠ° TDA 1085 ΡΠΎ ΡΡΠ°Π½Π΄Π°ΡΡΠ½ΠΎΠΉ ΠΏΠ»Π°ΡΠΎΠΉ. ΠΠΎΠΆΠ½ΠΎ ΠΏΡΠΈ ΠΆΠ΅Π»Π°Π½ΠΈΠΈ ΡΠΎΠ·Π΄Π°ΡΡ ΡΠΎΠ±ΡΡΠ²Π΅Π½Π½ΡΡ, Β«ΠΌΠΎΠ΄Π΅ΡΠ½ΠΈΠ·ΠΈΡΠΎΠ²Π°Π²Β» ΠΈ ΠΈΠ·ΠΌΠ΅Π½ΠΈΠ² Π½Π΅ΠΏΠΎΠ΄Ρ ΠΎΠ΄ΡΡΠΈΠ΅ ΡΠ»Π΅ΠΌΠ΅Π½ΡΡ. Π ΠΏΡΠΈΠΌΠ΅ΡΡ, ΠΌΠΎΠΆΠ½ΠΎ ΠΏΡΠΈΠΌΠ΅Π½ΡΡΡ Π΄Π²ΡΡ ΡΡΠΎΡΠΎΠ½Π½ΡΡ ΠΏΠ΅ΡΠ°ΡΠ½ΡΡ ΠΏΠ»Π°ΡΡ. ΠΠΎΠ½Π΄Π΅Π½ΡΠ°ΡΠΎΡΠ½ΡΠ΅ ΠΈ ΡΠ΅Π·ΠΈΡΡΠΎΡΠ½ΡΠ΅ Π΄Π΅ΡΠ°Π»ΠΈ ΠΌΠΎΠ³ΡΡ ΠΏΡΠΈΠΌΠ΅Π½ΡΡΡΡΡ ΠΏΡΠΈ ΠΏΠΎΠ²Π΅ΡΡ Π½ΠΎΡΡΠ½ΠΎΠΌ ΠΌΠΎΠ½ΡΠ°ΠΆΠ΅. Π Π΅ΠΊΠΎΠΌΠ΅Π½Π΄ΡΠ΅ΡΡΡ ΡΠ°Π·Π²Π΅ΡΡΠΈ Π΄ΡΡΠ³ ΠΎΡ Π΄ΡΡΠ³Π° Π½ΠΈΠ·ΠΊΠΎ- ΠΈ Π²ΡΡΠΎΠΊΠΎΠ²ΠΎΠ»ΡΡΠ½ΡΠ΅ ΡΠ΅ΠΏΠΈ. Π Β«Π·Π΅ΠΌΠ»ΡΒ» Π΄ΠΎΠ»ΠΆΠ½Π° ΡΠ°Π·Π²ΠΎΠ΄ΠΈΡΡΡΡ Ρ ΡΡΠ΅ΡΠΎΠΌ ΠΏΠ°ΡΠ°ΠΌΠ΅ΡΡΠΎΠ² ΠΌΠΈΠΊΡΠΎΡΡ Π΅ΠΌΡ.Β
ΠΡΠΈΠΌΠ΅Ρ ΡΠΎΠ±ΡΠ°Π½Π½ΠΎΠΉ ΠΏΠ»Π°ΡΡ
Π ΡΠ΅Π·ΡΠ»ΡΡΠ°ΡΠ΅ ΠΏΠΎΠ»ΡΡΠ°Π΅ΡΡΡ ΠΊΠΎΠΌΠΏΠ°ΠΊΡΠ½Π°Ρ Π΄Π²ΡΡΡΠΎΡΠΎΠ½Π½ΡΡ ΠΏΠ»Π°ΡΠ°, ΠΎΠ±Π΅ΡΠΏΠ΅ΡΠΈΠ²Π°ΡΡΠ°Ρ ΡΠΎΡΠ½ΠΎΠ΅ ΡΠ΅Π³ΡΠ»ΠΈΡΠΎΠ²Π°Π½ΠΈΠ΅.
ΠΠ»Ρ ΡΠ΅ΡΠ΅Π½ΠΈΡ ΡΡΠΎΠΉ Π·Π°Π΄Π°ΡΠΈ ΠΏΡΠΈΠΌΠ΅Π½ΡΡΡΡΡ ΡΠ°ΡΡΠΎΡΠ½ΡΠ΅ ΠΏΡΠ΅ΠΎΠ±ΡΠ°Π·ΠΎΠ²Π°ΡΠ΅Π»ΠΈ (Π΄ΡΠ°ΠΉΠ²Π΅ΡΡ, ΠΈΠ½Π²Π΅ΡΡΠΎΡΡ), ΠΊΠΎΡΠΎΡΡΠ΅ ΠΏΡΠΈΡΠΎΠ΅Π΄ΠΈΠ½ΡΡΡΡΡ ΠΊ ΠΏΡΠΈΠ±ΠΎΡΡ. ΠΠ½ΠΈ ΠΎΠ±Π΅ΡΠΏΠ΅ΡΠΈΠ²Π°ΡΡ Π²ΡΠΏΡΡΠΌΠ»Π΅Π½ΠΈΠ΅ Π½Π°ΠΏΡΡΠΆΠ΅Π½ΠΈΡ, ΠΏΠΎΡΡΡΠΏΠ°ΡΡΠ΅Π³ΠΎ ΠΎΡ ΠΈΡΡΠΎΡΠ½ΠΈΠΊΠ°. ΠΠ³ΡΠ΅Π³Π°ΡΡ Π²Π½ΡΡΡΠΈ ΡΠΎΡΠΌΠΈΡΡΡΡ Π½Π°ΠΏΡΡΠΆΠ΅Π½ΠΈΠ΅ ΠΈ ΡΠ°ΡΡΠΎΡΡ Π½Π° Π½Π΅ΠΎΠ±Ρ ΠΎΠ΄ΠΈΠΌΡΡ ΡΡΠΎΠ²Π½ΡΡ . ΠΠ°Π»Π΅Π΅ ΠΎΡΡΡΠ΅ΡΡΠ²Π»ΡΠ΅ΡΡΡ ΠΏΠΎΠ΄Π°ΡΠ° ΡΡΠΈΡ ΠΏΠ°ΡΠ°ΠΌΠ΅ΡΡΠΎΠ² Π½Π° ΡΠ» Π΄Π²ΠΈΠ³Π°ΡΠ΅Π»Ρ.Β Β
Π‘ΡΠ°Π±ΠΈΠ»ΠΈΠ·Π°ΡΠΈΡ ΠΊΠΎΠ»Π»Π΅ΠΊΡΠΎΡΠ½ΠΎΠ³ΠΎ Π΄Π²ΠΈΠ³Π°ΡΠ΅Π»Ρ 12Π²ΠΡΠ΅ Ρ Π°ΡΠ°ΠΊΡΠ΅ΡΠΈΡΡΠΈΠΊΠΈ, Π½Π΅ΠΎΠ±Ρ ΠΎΠ΄ΠΈΠΌΡΠ΅ Π΄Π»Ρ ΡΠ΅Π³ΡΠ»ΠΈΡΠΎΠ²Π°Π½ΠΈΡ ΡΠ°Π±ΠΎΡΡ, ΡΠ°ΡΡΠΎΡΠ½ΠΈΠΊ ΡΠ°ΡΡΡΠΈΡΡΠ²Π°Π΅Ρ ΡΠ°ΠΌ, ΠΎΡΠΈΠ΅Π½ΡΠΈΡΡΡΡΡ Π½Π° Π²Π½ΡΡΡΠ΅Π½Π½ΠΈΠ΅ Π°Π»Π³ΠΎΡΠΈΡΠΌΡ, ΠΊΠΎΡΠΎΡΡΠ΅ ΡΡΡΠ°Π½ΠΎΠ²Π»Π΅Π½Ρ ΠΏΡΠΎΠΈΠ·Π²ΠΎΠ΄ΠΈΡΠ΅Π»Π΅ΠΌ.Β Β
ΠΠ· ΠΏΡΠ΅ΠΈΠΌΡΡΠ΅ΡΡΠ² ΡΠ°ΠΊΠΎΠ³ΠΎ ΡΠΏΠΎΡΠΎΠ±Π° ΡΡΠΎΠΈΡ Π²ΡΠ΄Π΅Π»ΠΈΡΡ:
- Π±ΡΡΡΡΠΎΠ΅ Π΄ΠΎΡΡΠΈΠΆΠ΅Π½ΠΈΠ΅ ΠΏΠ»Π°Π²Π½ΠΎΡΡΠΈ ΡΠ΅Π³ΡΠ»ΠΈΡΠΎΠ²ΠΊΠΈ ΡΠ°ΡΡΠΎΡ ΠΎΠ±ΠΎΡΠΎΡΠΎΠ² ΡΠ»Π΅ΠΊΡΡΠΈΡΠ΅ΡΠΊΠΎΠ³ΠΎ ΠΌΠΎΡΠΎΡΠ°;
- Π²ΠΎΠ·ΠΌΠΎΠΆΠ½ΠΎΡΡΡ ΠΈΠ·ΠΌΠ΅Π½Π΅Π½ΠΈΡ ΡΠΊΠΎΡΠΎΡΡΠ΅ΠΉ ΠΈ Π½Π°ΠΏΡΠ°Π²Π»Π΅Π½ΠΈΠΉ Π²ΡΠ°ΡΠ΅Π½ΠΈΡ ΠΌΠΎΡΠΎΡΠΎΠ²;
- ΡΡΠ΅Π±ΡΠ΅ΠΌΡΠ΅ ΠΏΠ°ΡΠ°ΠΌΠ΅ΡΡΡ ΠΏΠΎΠ΄Π΄Π΅ΡΠΆΠΈΠ²Π°ΡΡΡΡ ΡΠ°ΠΌΠΎΡΡΠΎΡΡΠ΅Π»ΡΠ½ΠΎ;
- ΡΠΊΠΎΠ½ΠΎΠΌΠΈΡΠ΅ΡΠΊΠΈΠ΅ Π²ΡΠ³ΠΎΠ΄Ρ.
ΠΠ· ΡΠ»Π°Π±ΡΡ
ΡΡΠΎΡΠΎΠ½ ΡΡΠΎΠΈΡ Π²ΡΠ΄Π΅Π»ΠΈΡΡ ΠΎΠ±ΡΠ·Π°ΡΠ΅Π»ΡΠ½ΠΎΡΡΡ Π½Π°Π»ΠΈΡΠΈΡ ΠΏΡΠ΅ΠΎΠ±ΡΠ°Π·ΠΎΠ²Π°ΡΠ΅Π»Ρ, ΠΊΠΎΡΠΎΡΡΠΉ Π½ΡΠΆΠ½ΠΎ ΠΏΡΠΈΠΎΠ±ΡΠ΅ΡΠ°ΡΡ ΠΎΡΠ΄Π΅Π»ΡΠ½ΠΎ.
ΠΠΎ, ΡΠΏΡΠ°Π²Π΅Π΄Π»ΠΈΠ²ΠΎΡΡΠΈ ΡΠ°Π΄ΠΈ ΠΎΡΠΌΠ΅ΡΠΈΠΌ, ΡΡΠΎ ΡΠ΅Π½Π° Π½Π° ΡΠ°ΡΡΠΎΡΠ½ΠΈΠΊΠΈ Π½Π΅Π²ΡΡΠΎΠΊΠ°Ρ ΠΈ ΠΎΠ½ΠΈ Π»Π΅Π³ΠΊΠΎ Π²ΠΏΠΈΡΡΡΡΡ Π² Π±ΡΠ΄ΠΆΠ΅Ρ Π»ΡΠ±ΠΎΠ³ΠΎ Π΄ΠΎΠΌΠ°, Ρ
ΠΎΠ·ΡΠΉΡΡΠ²Π°, ΠΏΡΠ΅Π΄ΠΏΡΠΈΡΡΠΈΡ.Β
Π£ΠΌΠ΅Π½ΡΡΠ΅Π½ΠΈΠ΅ ΠΈΠ»ΠΈ ΡΠ²Π΅Π»ΠΈΡΠ΅Π½ΠΈΠ΅ ΠΊΠΎΠ»ΠΈΡΠ΅ΡΡΠ²Π° ΠΏΠ°Ρ ΠΏΠΎΠ»ΡΡΠΎΠ² β Π΅ΡΠ΅ ΠΎΠ΄ΠΈΠ½ ΡΡΡΠ΅ΠΊΡΠΈΠ²Π½ΡΠΉ ΡΠΏΠΎΡΠΎΠ± ΠΏΡΠΎΠ²Π΅ΡΡΠΈ ΡΠ΅Π³ΡΠ»ΠΈΡΠΎΠ²ΠΊΡ. ΠΡΠΎΡ Π²Π°ΡΠΈΠ°Π½Ρ ΠΎΡΠΎΠ±ΠΎ Π°ΠΊΡΡΠ°Π»Π΅Π½ Π΄Π»Ρ ΠΌΠΎΠ΄Π΅Π»Π΅ΠΉ Π΄Π²ΠΈΠ³Π°ΡΠ΅Π»Π΅ΠΉ ΠΌΠ½ΠΎΠ³ΠΎΡΠΊΠΎΡΠΎΡΡΠ½ΠΎΠ³ΠΎ Π΄Π΅ΠΉΡΡΠ²ΠΈΡ ΡΠΎ ΡΠ»ΠΎΠΆΠ½ΡΠΌΠΈ ΡΠΎΡΠΎΡΠ½ΡΠΌΠΈ ΠΎΠ±ΠΌΠΎΡΠΊΠ°ΠΌΠΈ. ΠΠ°Π½Π½ΡΠ΅ ΡΠ»Π΅ΠΌΠ΅Π½ΡΡ ΡΠ°Π·Π΄Π΅Π»Π΅Π½Ρ Π½Π° ΠΎΠΏΡΠ΅Π΄Π΅Π»Π΅Π½Π½ΡΠ΅ Π³ΡΡΠΏΠΏΡ ΠΈ ΡΠ΅ΡΠ΅Π΄ΡΡΡΡΡ Π² ΠΏΡΠΎΡΠ΅ΡΡΠ΅ ΡΠ°Π±ΠΎΡΡ. ΠΡΡΡΠ΅ΡΡΠ²Π»ΡΠ΅ΡΡΡ ΡΡΠΎ ΠΏΠΎΡΡΠ΅Π΄ΡΡΠ²ΠΎΠΌ ΠΊΠΎΠΌΠΌΡΡΠ°ΡΠΈΠΈ, ΠΏΠΎΠ΄ΠΊΠ»ΡΡΠ΅Π½ΠΈΠ΅ΠΌ ΠΏΠΎΡΠ»Π΅Π΄ΠΎΠ²Π°ΡΠ΅Π»ΡΠ½ΡΠΌ ΠΈΠ»ΠΈ ΠΏΠ°ΡΠ°Π»Π»Π΅Π»ΡΠ½ΡΠΌ ΡΠΏΠΎΡΠΎΠ±ΠΎΠΌ.Β
Π ΠΏΡΠ΅ΠΈΠΌΡΡΠ΅ΡΡΠ²Π°ΠΌ ΡΠ°ΠΊΠΎΠ³ΠΎ Π²Π°ΡΠΈΠ°Π½ΡΠ° ΡΠ΅Π³ΡΠ»ΠΈΡΠΎΠ²ΠΊΠΈ ΠΎΡΠ½ΠΎΡΡΡ:
- Π²ΡΡΠΎΠΊΠΈΠΉ ΠΠΠ ΡΠΈΠ»ΠΎΠ²ΠΎΠ³ΠΎ Π°Π³ΡΠ΅Π³Π°ΡΠ°;
- ΡΡΠ΅Π±ΠΎΠ²Π°ΡΠ΅Π»ΡΠ½ΡΠ΅ ΠΌΠ΅Ρ Π°Π½ΠΈΡΠ΅ΡΠΊΠΈΠ΅ Π²ΡΡ ΠΎΠ΄Π½ΡΠ΅ Ρ Π°ΡΠ°ΠΊΡΠ΅ΡΠΈΡΡΠΈΠΊΠΈ.
Π‘ΡΠΎΠΈΠΌΠΎΡΡΡ ΡΠ΅Π°Π»ΠΈΠ·Π°ΡΠΈΠΈ β ΠΎΠ΄Π½Π° ΠΈΠ· ΡΠ°ΠΌΡΡ
Π²ΡΡΠΎΠΊΠΈΡ
, Π΅ΡΠ»ΠΈ ΡΡΠ°Π²Π½ΠΈΠ²Π°ΡΡ Ρ Π΄ΡΡΠ³ΠΈΠΌΠΈ ΡΠ΅Ρ
Π½ΠΎΠ»ΠΎΠ³ΠΈΡΠΌΠΈ.Β ΠΠ΅Ρ ΠΈ ΡΠ°Π·ΠΌΠ΅ΡΡ Π³ΠΎΡΠΎΠ²ΠΎΠΉ ΡΡΡΠ°Π½ΠΎΠ²ΠΊΠΈ ΡΠ°ΠΊΠΆΠ΅ Π½Π΅ΠΌΠ°Π»Π΅Π½ΡΠΊΠΈΠ΅, ΡΡΠΎ ΡΡΠ΅Π±ΡΠ΅Ρ Π½Π°Π»ΠΈΡΠΈΡ ΡΠ²ΠΎΠ±ΠΎΠ΄Π½ΠΎΠ³ΠΎ ΠΌΠ΅ΡΡΠ° Π΄Π»Ρ ΠΌΠΎΠ½ΡΠ°ΠΆΠ°. Π‘Π°ΠΌ ΠΌΠΎΠ½ΠΈΡΠΎΡΠΈΠ½Π³ ΠΎΠ±ΠΎΡΠΎΡΠΎΠ² ΠΎΡΡΡΠ΅ΡΡΠ²Π»ΡΠ΅ΡΡΡ ΡΠΎ ΡΡΡΠΏΠ΅Π½ΡΡ Π² 1500 β 3000 ΠΎΠ±ΠΎΡΠΎΡΠΎΠ² Π² ΠΌΠΈΠ½ΡΡΡ.
Β
Π£ΡΡΡΠΎΠΉΡΡΠ²Π°, ΡΠ°Π±ΠΎΡΠ°ΡΡΠΈΠ΅ ΠΎΡ ΠΏΠ΅ΡΠ΅ΠΌΠ΅Π½Π½ΠΎΠ³ΠΎ Π½Π°ΠΏΡΡΠΆΠ΅Π½ΠΈΡ, ΡΠ°ΠΊΠΆΠ΅ ΠΏΠΎΠ΄Π΄Π΅ΡΠΆΠΈΠ²Π°ΡΡ ΡΠ΅Π³ΡΠ»ΠΈΡΠΎΠ²Π°Π½ΠΈΠ΅ ΠΎΠ±ΠΎΡΠΎΡΠΎΠ². Π Π°ΡΡΠΌΠΎΡΡΠΈΠΌ Π²ΠΊΡΠ°ΡΡΠ΅ ΠΎΡΠ½ΠΎΠ²Π½ΡΠ΅ ΡΠΏΠΎΡΠΎΠ±Ρ ΡΠ°ΠΊΠΎΠ³ΠΎ ΡΠΏΡΠ°Π²Π»Π΅Π½ΠΈΡ, Ρ Π°ΡΠ°ΠΊΡΠ΅ΡΠ½ΡΠ΅ Π΄Π»Ρ ΠΠ‘ ΠΌΠΎΠ΄ΠΈΡΠΈΠΊΠ°ΡΠΈΠΉ Ρ ΡΠ°Π·Π½ΡΠΌΠΈ ΡΠΎΡΠΎΡΠ°ΠΌΠΈ.Β
ΠΡΠΈ ΠΏΠΎΠΌΠΎΡΠΈ Π½Π°ΠΏΡΡΠΆΠ΅Π½ΠΈΡΠΠ»Ρ ΡΡΠΎΠ³ΠΎ ΠΈΡΠΏΠΎΠ»ΡΠ·ΡΡΡΡΡ Π°Π²ΡΠΎΡΡΠ°Π½ΡΡΠΎΡΠΌΠ°ΡΠΎΡΡ ΡΠΈΠΏΠ° ΠΠΠ’Π , ΠΊΠΎΡΠΎΡΡΠ΅ ΠΎΡΡΡΠ΅ΡΡΠ²Π»ΡΡΡ ΠΈΠ·ΠΌΠ΅Π½Π΅Π½ΠΈΠ΅ Π½Π°ΠΏΡΡΠΆΠ΅Π½ΠΈΡ Π½Π° ΠΌΠΎΡΠΎΡΠ½ΡΡ ΠΎΠ±ΠΌΠΎΡΠΊΠ°Ρ . Π’Π°ΠΊΠΈΠΌ ΠΎΠ±ΡΠ°Π·ΠΎΠΌ ΠΏΡΠΎΠΈΠ·Π²ΠΎΠ΄ΠΈΡΡΡ ΠΈ ΡΠ΅Π³ΡΠ»ΠΈΡΠΎΠ²Π°Π½ΠΈΠ΅ ΠΎΠ±ΠΎΡΠΎΡΠΎΠ² Π²Π°Π»Π°.
ΠΠ΅ΡΠΎΠ΄ ΡΠ²Π»ΡΠ΅ΡΡΡ ΠΏΠΎΠ΄Ρ ΠΎΠ΄ΡΡΠΈΠΌ ΡΠ°ΠΊΠΆΠ΅ ΠΈ Π΄Π»Ρ Π²Π°ΡΠΈΠ°ΡΠΈΠΉ Ρ ΠΊΠΎΡΠΎΡΠΊΠΎΠ·Π°ΠΌΠΊΠ½ΡΡΡΠΌΠΈ ΡΠΎΡΠΎΡΠ°ΠΌΠΈ. ΠΠΏΠ΅ΡΠ°ΡΠΎΡ ΠΈΠΌΠ΅Π΅Ρ Π²ΠΎΠ·ΠΌΠΎΠΆΠ½ΠΎΡΡΡ ΠΏΡΠΎΠ²ΠΎΠ΄ΠΈΡΡ ΡΠΏΡΠ°Π²Π»Π΅Π½ΠΈΠ΅ Π² ΠΏΡΠ΅Π΄Π΅Π»Π°Ρ ΠΎΡ ΠΌΠΈΠ½ΠΈΠΌΠ°Π»ΡΠ½ΡΡ Π΄ΠΎ Π½ΠΎΠΌΠΈΠ½Π°Π»ΡΠ½ΡΡ ΠΏΠ°ΡΠ°ΠΌΠ΅ΡΡΠΎΠ² Π΄Π²ΠΈΠ³Π°ΡΠ΅Π»Ρ.Β
Π Π΅Π³ΡΠ»ΡΡΠΎΡ
ΠΠΏΡΠ΅Π΄Π΅Π»Π΅Π½ΠΈΠ΅ ΡΠΎΠΏΡΠΎΡΠΈΠ²Π»Π΅Π½ΠΈΡΒΠΠ΅ΡΠ΅ΠΌΠ΅Π½Π½ΠΎΠ΅ ΡΠΎΠΏΡΠΎΡΠΈΠ²Π»Π΅Π½ΠΈΠ΅ ΡΠ΅ΠΎΡΡΠ°ΡΠ° (ΠΈΠ»ΠΈ Π½Π΅ΡΠΊΠΎΠ»ΡΠΊΠΎ ΡΠ°ΠΊΠΈΡ
Β ΡΠ²Π»Π΅Π½ΠΈΠΉ) ΡΠ΅Π°Π»ΠΈΠ·ΡΠ΅ΡΡΡ Π½Π΅ΠΏΠΎΡΡΠ΅Π΄ΡΡΠ²Π΅Π½Π½ΠΎ Π² ΡΠ΅ΠΏΠΈ ΡΠΎΡΠΎΡΠ°. ΠΠ½ΠΎ Π²ΠΎΠ·Π΄Π΅ΠΉΡΡΠ²ΡΠ΅Ρ Π½Π° ΡΠΎΡΠΎΡΠ½ΠΎΠ΅ ΠΏΠΎΠ»Π΅ ΠΈ ΠΏΠΎΠΊΠ°Π·Π°ΡΠ΅Π»ΠΈ ΡΠΎΠΊΠ°, ΠΈΠ·-Π·Π° ΡΠ΅Π³ΠΎ ΠΏΠΎΠ»ΡΡΠ°Π΅ΡΡΡ ΠΈΠ·ΠΌΠ΅Π½ΡΡΡ Π²Π΅Π»ΠΈΡΠΈΠ½Ρ ΡΠΊΠΎΠ»ΡΠΆΠ΅Π½ΠΈΡ ΠΈ ΡΠΎΡΠ½ΠΎΠ΅ ΡΠΈΡΠ»ΠΎ ΠΎΠ±ΠΎΡΠΎΡΠΎΠ² ΡΠ»Π΅ΠΊΡΡΠΎΠ΄Π²ΠΈΠ³Π°ΡΠ΅Π»Ρ. Π‘ΡΡΠ΅ΡΡΠ²ΡΠ΅Ρ Π·Π°ΠΊΠΎΠ½ΠΎΠΌΠ΅ΡΠ½ΠΎΡΡΡ: ΡΠ΅ΠΌ ΡΡΠΎΠ²Π΅Π½Ρ ΡΠΎΠΊΠ° ΠΌΠ΅Π½ΡΡΠ΅, ΡΠ΅ΠΌ Π²ΡΡΠ΅ ΠΏΠΎΠΊΠ°Π·Π°ΡΠ΅Π»Ρ ΡΠΊΠΎΠ»ΡΠΆΠ΅Π½ΠΈΡ Π΄Π²ΠΈΠ³Π°ΡΠ΅Π»Ρ ΠΈ ΠΌΠ΅Π½ΡΡΠ΅ ΡΠΊΠΎΡΠΎΡΡΡ.
ΠΡΠ΅ΠΈΠΌΡΡΠ΅ΡΡΠ²Π°:
- ΡΠΈΡΠΎΠΊΠΈΠΉ Π΄ΠΈΠ°ΠΏΠ°Π·ΠΎΠ½ ΡΠ΅Π³ΡΠ»ΠΈΡΠΎΠ²Π°Π½ΠΈΡ ΠΎΠ±ΠΎΡΠΎΡΠΎΠ² ΡΠ»Π΅ΠΊΡΡΠΈΡΠ΅ΡΠΊΠΎΠ³ΠΎ ΠΎΠ±ΠΎΡΡΠ΄ΠΎΠ²Π°Π½ΠΈΡ;
- ΡΠ΄Π΅ΡΠΆΠ°Π½Π½ΡΠ΅ Π²ΡΡ ΠΎΠ΄Π½ΡΠ΅ Ρ Π°ΡΠ°ΠΊΡΠ΅ΡΠΈΡΡΠΈΠΊΠΈ ΠΌΠ°ΡΠΈΠ½Ρ.
Π Π½Π΅Π΄ΠΎΡΡΠ°ΡΠΊΠ°ΠΌ ΠΎΡΠ½ΠΎΡΡΡ:
- ΡΠΌΠ΅Π½ΡΡΠ΅Π½ΠΈΠ΅ ΠΏΡΠΎΠ΄ΡΠΊΡΠΈΠ²Π½ΠΎΡΡΠΈ ΠΌΠΎΡΠΎΡΠ°;
- ΠΎΠ±ΡΠ΅Π΅ ΡΠ½ΠΈΠΆΠ΅Π½ΠΈΠ΅ ΡΠ°Π±ΠΎΡΠΈΡ ΠΏΠ°ΡΠ°ΠΌΠ΅ΡΡΠΎΠ² ΠΌΠ΅Ρ Π°Π½ΠΈΠ·ΠΌΠ°.Β
ΠΠ΄Π΅ΡΡ ΠΈΡΠΏΠΎΠ»ΡΠ·ΡΡΡΡΡ Π΄Π²ΠΈΠ³Π°ΡΠ΅Π»ΠΈ Ρ Π΄Π²ΠΎΠΉΠ½ΡΠΌ ΠΏΠΈΡΠ°Π½ΠΈΠ΅ΠΌ, ΠΏΠΎΠ΄Π°ΡΡΠΈΠΌΡΡ ΡΠ΅ΡΠ΅Π· Π²Π΅Π½ΡΠΈΠ»ΡΠ½ΡΠ΅ ΠΏΡΠΈΡΠΏΠΎΡΠΎΠ±Π»Π΅Π½ΠΈΡ. ΠΡΠ½ΠΎΠ²Π½ΠΎΠΉ ΡΠΏΠΎΡ Π΄Π΅Π»Π°Π΅ΡΡΡ Π½Π° ΠΈΠ·ΠΌΠ΅Π½Π΅Π½ΠΈΠ΅ ΠΏΠΎΠΊΠ°Π·Π°ΡΠ΅Π»Π΅ΠΉ ΡΠΊΠΎΠ»ΡΠΆΠ΅Π½ΠΈΡ. ΠΡΠΈ ΡΠ΅Π³ΡΠ»ΠΈΡΠΎΠ²Π°Π½ΠΈΠΈ ΡΠ°Π±ΠΎΡΡ ΠΊΡΡΠΏΠ½ΡΡ ΡΠΏΠ΅ΡΠΈΠ°Π»ΠΈΠ·ΠΈΡΠΎΠ²Π°Π½Π½ΡΡ ΠΌΠ°ΡΠΈΠ½, ΠΊΠΎΠΌΠΏΠΎΠ½Π΅Π½Ρ ΠΏΠΎΠ΄Π°Π΅Ρ ΠΈ ΡΠ΅Π³ΡΠ»ΠΈΡΡΠ΅Ρ Π²Π΅Π»ΠΈΡΠΈΠ½Ρ ΠΠΠ‘ (ΡΠ»Π΅ΠΊΡΡΠΎΠ΄Π²ΠΈΠΆΡΡΠ΅ΠΉ ΡΠΈΠ»Ρ) Π½Π° ΡΠΎΡΠΎΡ ΠΎΡ ΠΎΡΠ΄Π΅Π»ΡΠ½ΠΎ Π²ΡΠ±ΡΠ°Π½Π½ΡΡ ΠΈΡΡΠΎΡΠ½ΠΈΠΊΠΎΠ² Π½Π°ΠΏΡΡΠΆΠ΅Π½ΠΈΡ.Β
ΠΡΠ²ΠΎΠ΄ΒΠΡΠΈ ΠΏΠΎΠ΄Π°ΡΠ΅ Π½Π°ΠΏΡΡΠΆΠ΅Π½ΠΈΡ Ρ Π°ΡΠΈΠ½Ρ ΡΠΎΠ½Π½ΡΡ ΠΌΠΎΠ΄Π΅Π»Π΅ΠΉ ΠΌΠΎΡΠΎΡΠΎΠ² Π½Π°Π±Π»ΡΠ΄Π°ΡΡΡΡ ΡΡΠ²ΠΊΠΈ ΡΠΎΡΠΎΡΠ°. ΠΡΠΎ ΡΠ²Π»Π΅Π½ΠΈΠ΅ Π½Π΅Π³Π°ΡΠΈΠ²Π½ΠΎ Π²Π»ΠΈΡΠ΅Ρ Π½Π° ΡΠ°Π±ΠΎΡΡ, ΠΊΠ°ΠΊ ΡΠ°ΠΌΠΎΠ³ΠΎ Π°Π³ΡΠ΅Π³Π°ΡΠ°, ΡΠ°ΠΊ ΠΈ Π΅Π³ΠΎ ΠΏΡΠΈΠ²ΠΎΠ΄Π°. ΠΠΌΠ΅Π½Π½ΠΎ ΠΏΠΎΡΡΠΎΠΌΡ, ΡΠ΅Π³ΡΠ»ΠΈΡΠΎΠ²ΠΊΠ° ΠΎΡΡΡΠ΅ΡΡΠ²Π»ΡΠ΅ΡΡΡ ΠΏΠΎ ΠΏΡΠΈΠ½ΡΠΈΠΏΡ ΠΏΠ»Π°Π²Π½ΠΎΠ³ΠΎ ΡΡΠ°ΡΡΠ°. ΠΠ½ ΠΎΠ±Π΅ΡΠΏΠ΅ΡΠΈΠ²Π°Π΅ΡΡΡ ΡΠ°ΠΊΠΈΠΌΠΈ ΡΠ°ΠΊΡΠΎΡΠ°ΠΌΠΈ:
- ΡΡΠ°ΡΡ ΠΏΠΎΡΡΠ΅Π΄ΡΡΠ²ΠΎΠΌ ΠΠΠ’Π ;
- ΡΠ°Π·Π³ΠΎΠ½ ΠΈ ΡΠ°Π±ΠΎΡΡ ΠΌΠΎΡΠΎΡΠ° ΠΏΡΡΠ΅ΠΌ ΠΏΠ΅ΡΠ΅ΠΊΠ»ΡΡΠ΅Π½ΠΈΡ ΠΎΠ±ΠΌΠΎΡΠΎΠΊ ΠΏΠΎ ΡΡ Π΅ΠΌΠ°ΠΌ ΡΡΠ΅ΡΠ³ΠΎΠ»ΡΠ½ΠΈΠΊ/Π·Π²Π΅Π·Π΄Π°;
- ΠΏΡΠΈΠΌΠ΅Π½Π΅Π½ΠΈΠ΅ Π·Π°ΡΠΈΡΠ½ΡΡ
ΡΡΡΡΠΎΠΉΡΡΠ², Π½Π°ΠΏΡΠΈΠΌΠ΅Ρ, ΡΠ°ΡΡΠΎΡΠ½ΠΎΠ³ΠΎ ΠΏΡΠ΅ΠΎΠ±ΡΠ°Π·ΠΎΠ²Π°ΡΠ΅Π»Ρ.
Β
ΠΠ°ΠΆΠ½ΠΎ ΠΏΡΠΈ ΡΠ΅Π³ΡΠ»ΠΈΡΠΎΠ²Π°Π½ΠΈΠΈ ΠΎΠ±ΠΎΡΠΎΡΠΎΠ² Π½Π΅ ΠΏΠΎΡΠ΅ΡΡΡΡ Π² ΠΌΠΎΡΠ½ΠΎΡΡΠΈ. ΠΡΠΈΠΌΠ΅Π½Π΅Π½ΠΈΠ΅ Π²ΡΡΠ΅ΠΎΠΏΠΈΡΠ°Π½Π½ΡΡ ΠΌΠ΅ΡΠΎΠ΄ΠΎΠ² ΠΏΠΎΠ·Π²ΠΎΠ»ΠΈΡ ΠΎΠΏΡΠ΅Π΄Π΅Π»ΠΈΡΡ Π²ΡΠ°ΡΠ΅Π½ΠΈΡ Π±Π΅Π· ΡΠ½ΠΈΠΆΠ΅Π½ΠΈΡ ΠΏΡΠΎΠ΄ΡΠΊΡΠΈΠ²Π½ΠΎΡΡΠΈ. Π¨ΠΈΡΠΎΠΊΠΈΠΉ Π²ΡΠ±ΠΎΡ Π·Π°Π²ΠΎΠ΄ΡΠΊΠΈΡ ΠΌΠΎΠ΄Π΅Π»Π΅ΠΉ, Π½ΠΎ, ΠΌΠΎΠΆΠ½ΠΎ ΡΠ΅Π°Π»ΠΈΠ·ΠΎΠ²Π°ΡΡ Π΄Π΅ΡΠ°Π»Ρ ΠΈ ΡΠ°ΠΌΠΎΡΡΠΎΡΡΠ΅Π»ΡΠ½ΠΎ.
Β
Π Π΅Π³ΡΠ»ΡΡΠΎΡ ΠΎΠ±ΠΎΡΠΎΡΠΎΠ² ΠΊΠΎΠ»Π»Π΅ΠΊΡΠΎΡΠ½ΠΎΠ³ΠΎ Π΄Π²ΠΈΠ³Π°ΡΠ΅Π»Ρ ΠΎΡ ΡΡΠΈΡΠ°Π»ΡΠ½ΠΎΠΉ ΠΌΠ°ΡΠΈΠ½Ρ
ΠΡΠ΅ΠΊΡΠ°ΡΠ½ΡΠΉ Π΄Π»Ρ ΡΠ°ΠΌΠΎΠ΄Π΅Π»ΠΎΠΊ ΠΌΠΎΡΠΎΡ ΠΎΡ ΡΡΠΈΡΠ°Π»ΡΠ½ΠΎΠΉ ΠΌΠ°ΡΠΈΠ½Ρ ΠΈΠΌΠ΅Π΅Ρ ΡΠ»ΠΈΡΠΊΠΎΠΌ Π²ΡΡΠΎΠΊΠΈΠ΅ ΠΎΠ±ΠΎΡΠΎΡΡ, ΠΈ ΠΌΠ°Π»ΡΠΉ ΡΠ΅ΡΡΡΡ Π½Π° ΠΌΠ°ΠΊΡΠΈΠΌΠ°Π»ΡΠ½ΡΡ
ΠΎΠ±ΠΎΡΠΎΡΠ°Ρ
. ΠΠΎΡΡΠΎΠΌΡ Ρ ΠΏΡΠΈΠΌΠ΅Π½ΡΡ ΠΏΡΠΎΡΡΠΎΠΉ ΡΠ°ΠΌΠΎΠ΄Π΅Π»ΡΠ½ΡΠΉ ΡΠ΅Π³ΡΠ»ΡΡΠΎΡ ΠΎΠ±ΠΎΡΠΎΡΠΎΠ² (Π±Π΅Π· ΠΏΠΎΡΠ΅ΡΠΈ ΠΌΠΎΡΠ½ΠΎΡΡΠΈ). Π‘Ρ
Π΅ΠΌΠ° ΠΎΠΏΡΠΎΠ±ΠΎΠ²Π°Π½Π° ΠΈ ΠΏΠΎΠΊΠ°Π·Π°Π»Π° ΠΏΡΠ΅ΠΊΡΠ°ΡΠ½ΡΠΉ ΡΠ΅Π·ΡΠ»ΡΡΠ°Ρ. ΠΠ±ΠΎΡΠΎΡΡ ΡΠ΅Π³ΡΠ»ΠΈΡΡΡΡΡΡ ΠΏΡΠΈΠΌΠ΅ΡΠ½ΠΎ ΠΎΡ 600 Π΄ΠΎ max.
Β
Β Β
ΠΠΎΡΠ΅Π½ΡΠΈΠΎΠΌΠ΅ΡΡ ΡΠ»Π΅ΠΊΡΡΠΈΡΠ΅ΡΠΊΠΈ ΠΈΠ·ΠΎΠ»ΠΈΡΠΎΠ²Π°Π½ ΠΎΡ ΡΠ΅ΡΠΈ, ΡΡΠΎ ΠΏΠΎΠ²ΡΡΠ°Π΅Ρ Π±Π΅Π·ΠΎΠΏΠ°ΡΠ½ΠΎΡΡΡ ΠΏΠΎΠ»ΡΠ·ΠΎΠ²Π°Π½ΠΈΡ ΡΠ΅Π³ΡΠ»ΡΡΠΎΡΠΎΠΌ.
Π‘ΠΈΠΌΠΈΡΡΠΎΡ Π½Π΅ΠΎΠ±Ρ ΠΎΠ΄ΠΈΠΌΠΎ ΠΏΠΎΡΡΠ°Π²ΠΈΡΡ Π½Π° ΡΠ°Π΄ΠΈΠ°ΡΠΎΡ.
ΠΠΏΡΠΎΠΏΠ°ΡΠ° (2 ΡΡ) ΠΏΡΠ°ΠΊΡΠΈΡΠ΅ΡΠΊΠΈ Π»ΡΠ±Π°Ρ, Π½ΠΎ EL814 ΠΈΠΌΠ΅Π΅Ρ Π²Π½ΡΡΡΠΈ 2 Π²ΡΡΡΠ΅ΡΠ½ΡΡ ΡΠ²Π΅ΡΠΎΠ΄ΠΈΠΎΠ΄Π°, ΠΈ ΠΏΡΠΎΡΠΈΡΡΡ Π² ΡΡΡ ΡΡ Π΅ΠΌΡ.
ΠΡΡΠΎΠΊΠΎΠ²ΠΎΠ»ΡΡΠ½ΡΠΉ ΡΡΠ°Π½Π·ΠΈΡΡΠΎΡ ΠΌΠΎΠΆΠ½ΠΎ ΠΏΠΎΡΡΠ°Π²ΠΈΡΡ, Π½Π°ΠΏΡΠΈΠΌΠ΅Ρ, IRF740 (ΠΎΡ ΠΠ ΠΊΠΎΠΌΠΏΡΡΡΠ΅ΡΠ°), Π½ΠΎ ΠΆΠ°Π»ΠΊΠΎ ΡΠ°ΠΊΠΎΠΉ ΠΌΠΎΡΠ½ΡΠΉ ΡΡΠ°Π½Π·ΠΈΡΡΠΎΡ ΡΡΠ°Π²ΠΈΡΡ Π² ΡΠ»Π°Π±ΠΎΡΠΎΡΠ½ΡΡ ΡΠ΅ΠΏΡ. Π₯ΠΎΡΠΎΡΠΎ ΡΠ°Π±ΠΎΡΠ°ΡΡ ΡΡΠ°Π½Π·ΠΈΡΡΠΎΡΡ 1N60, 13003, ΠΠ’940.
ΠΠΌΠ΅ΡΡΠΎ ΠΌΠΎΡΡΠ° ΠΠ¦407 Π²ΠΏΠΎΠ»Π½Π΅ ΠΏΠΎΠ΄ΠΎΠΉΠ΄Π΅Ρ ΠΌΠΎΡΡ ΠΈΠ· 1N4007, ΠΈΠ»ΠΈ Π»ΡΠ±ΠΎΠΉ Π½Π° >300V, ΠΈ ΡΠΎΠΊ >100mA.
ΠΠ΅ΡΠ°ΡΠΊΠ° Π² ΡΠΎΡΠΌΠ°ΡΠ΅ .lay5. ΠΠ΅ΡΠ°ΡΠΊΠ° Π½Π°ΡΠΈΡΠΎΠ²Π°Π½Π° Β«ΠΠΈΠ΄ ΡΠΎ ΡΡΠΎΡΠΎΠ½Ρ Π2 (ΠΏΠ°ΠΉΠΊΠ°)Β», ΡΠ°ΠΊ ΡΡΠΎ ΠΏΡΠΈ Π²ΡΠ²ΠΎΠ΄Π΅ Π½Π° ΠΏΡΠΈΠ½ΡΠ΅Ρ Π΅Π΅ Π½Π°Π΄ΠΎ Π·Π΅ΡΠΊΠ°Π»ΠΈΡΡ. Π¦Π²Π΅Ρ Π2 = ΡΠ΅ΡΠ½ΡΠΉ, ΡΠΎΠ½ = Π±Π΅Π»ΡΠΉ, ΠΎΡΡΠ°Π»ΡΠ½ΡΠ΅ ΡΠ²Π΅ΡΠ° Π½Π΅ ΠΏΠ΅ΡΠ°ΡΠ°ΡΡ. ΠΠΎΠ½ΡΡΡ ΠΏΠ»Π°ΡΡ (Π΄Π»Ρ ΠΎΠ±ΡΠ΅Π·ΠΊΠΈ) Π²ΡΠΏΠΎΠ»Π½Π΅Π½ Π½Π° ΡΡΠΎΡΠΎΠ½Π΅ Π2, ΠΈ Π±ΡΠ΄Π΅Ρ ΡΠΊΠ°Π·Π°ΡΠ΅Π»Π΅ΠΌ Π³ΡΠ°Π½ΠΈΡ ΠΏΠ»Π°ΡΡ ΠΏΠΎΡΠ»Π΅ ΡΡΠ°Π²Π»Π΅Π½ΠΈΡ. ΠΠ΅ΡΠ΅Π΄ Π·Π°ΠΏΠ°ΠΉΠΊΠΎΠΉ Π΄Π΅ΡΠ°Π»Π΅ΠΉ Π΅Π³ΠΎ ΡΠ»Π΅Π΄ΡΠ΅Ρ ΡΠ΄Π°Π»ΠΈΡΡ.Β Π ΠΏΠ΅ΡΠ°ΡΠΊΡ Π΄ΠΎΠ±Π°Π²Π»Π΅Π½ ΡΠΈΡΡΠ½ΠΎΠΊ Π΄Π΅ΡΠ°Π»Π΅ΠΉ ΡΠΎ ΡΡΠΎΡΠΎΠ½Ρ ΠΌΠΎΠ½ΡΠ°ΠΆΠ° Π΄Π»Ρ ΠΏΠ΅ΡΠ΅Π½ΠΎΡΠ° Π½Π° ΠΏΠ΅ΡΠ°ΡΠΊΡ. ΠΠ½Π° ΡΠΎΠ³Π΄Π° ΠΏΡΠΈΠΎΠ±ΡΠ΅ΡΠ°Π΅Ρ ΠΊΡΠ°ΡΠΈΠ²ΡΠΉ ΠΈ Π·Π°ΠΊΠΎΠ½ΡΠ΅Π½Π½ΡΠΉ Π²ΠΈΠ΄.
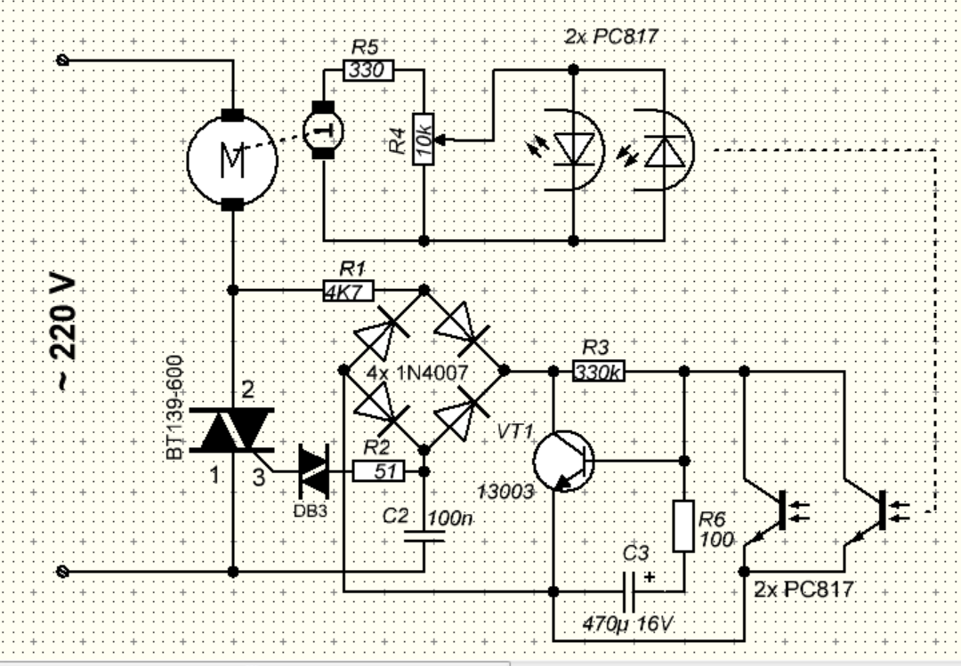
Π Π΅Π³ΡΠ»ΠΈΡΠΎΠ²ΠΊΠ° ΠΎΡ 600 ΠΎΠ±ΠΎΡΠΎΡΠΎΠ² ΠΏΠΎΠ΄Ρ
ΠΎΠ΄ΠΈΡ Π΄Π»Ρ Π±ΠΎΠ»ΡΡΠΈΠ½ΡΡΠ²Π° ΡΠ°ΠΌΠΎΠ΄Π΅Π»ΠΎΠΊ, Π½ΠΎ Π΄Π»Ρ ΠΎΡΠΎΠ±ΡΡ
ΡΠ»ΡΡΠ°Π΅Π² ΠΏΡΠ΅Π΄Π»Π°Π³Π°Π΅ΡΡΡ ΡΡ
Π΅ΠΌΠ° Ρ Π³Π΅ΡΠΌΠ°Π½ΠΈΠ΅Π²ΡΠΌ ΡΡΠ°Π½Π·ΠΈΡΡΠΎΡΠΎΠΌ.
ΠΠΈΠ½ΠΈΠΌΠ°Π»ΡΠ½ΡΠ΅ ΠΎΠ±ΠΎΡΠΎΡΡ ΡΠ΄Π°Π»ΠΎΡΡ ΡΠ½ΠΈΠ·ΠΈΡΡ Π΄ΠΎ 200.
ΠΠΈΠ½ΠΈΠΌΠ°Π»ΡΠ½ΡΠ΅ ΠΎΠ±ΠΎΡΠΎΡΡ ΠΏΠΎΠ»ΡΡΠΈΠ» 200 ΠΎΠ±/ΠΌΠΈΠ½ (170-210, ΡΠ»Π΅ΠΊΡΡΠΎΠ½Π½ΡΠΉ ΡΠ°Ρ ΠΎΠΌΠ΅ΡΡ Π½Π° Π½ΠΈΠ·ΠΊΠΈΡ ΠΎΠ±ΠΎΡΠΎΡΠ°Ρ ΠΏΠ»ΠΎΡ ΠΎ ΠΌΠ΅ΡΡΠ΅Ρ),Β ΡΡΠ°Π½Π·ΠΈΡΡΠΎΡ Π’3 ΠΏΠΎΡΡΠ°Π²ΠΈΠ» ΠΠ’309, ΠΎΠ½ ΠΏΡΡΠΌΠΎΠΉ ΠΏΡΠΎΠ²ΠΎΠ΄ΠΈΠΌΠΎΡΡΠΈ,ΠΈ ΠΈΡ ΠΌΠ½ΠΎΠ³ΠΎ. ΠΡΠ»ΠΈ ΠΏΠΎΡΡΠ°Π²ΠΈΡΡ ΠΠ39, 40, 41, Π13, 14, 15,Β ΡΠΎ ΠΎΠ±ΠΎΡΠΎΡΡ Π΄ΠΎΠ»ΠΆΠ½Ρ Π΅ΡΠ΅ ΡΠ½ΠΈΠ·ΠΈΡΡΡΡ, Π½ΠΎ ΡΠΆΠ΅ Π½Π΅ Π²ΠΈΠΆΡ Π½Π°Π΄ΠΎΠ±Π½ΠΎΡΡΠΈ. ΠΠ»Π°Π²Π½ΠΎΠ΅, ΡΡΠΎ ΡΠ°ΠΊΠΈΡ ΡΡΠ°Π½Π·ΠΈΡΡΠΎΡΠΎΠ² ΠΊΠ°ΠΊ Π³ΡΡΠ·ΠΈ, Π² ΠΎΡΠ»ΠΈΡΠΈΠ΅ ΠΎΡ ΠΠ37 (ΡΠΌΠΎΡΡΠΈ ΡΠΎΡΡΠΌ).
ΠΠ»Π°Π²Π½ΡΠΉ ΠΏΡΡΠΊ ΠΏΡΠ΅ΠΊΡΠ°ΡΠ½ΠΎ ΡΠ°Π±ΠΎΡΠ°Π΅Ρ,Β ΠΡΠ°Π²Π΄Π° Π½Π° Π²Π°Π»Ρ ΠΌΠΎΡΠΎΡΠ° ΠΏΡΡΡΠΎ, Π½ΠΎ ΠΎΡ Π½Π°Π³ΡΡΠ·ΠΊΠΈ Π½Π° Π²Π°Π»Ρ ΠΏΡΠΈ ΠΏΡΡΠΊΠ΅, ΠΏΠΎΠ΄Π±Π΅ΡΡ R5 ΠΏΡΠΈ Π½Π΅ΠΎΠ±Ρ ΠΎΠ΄ΠΈΠΌΠΎΡΡΠΈ.
R5 = 0-3ΠΊ3 Π² Π·Π°Π²ΠΈΡΠΈΠΌΠΎΡΡΠΈ ΠΎΡ Π½Π°Π³ΡΡΠ·ΠΊΠΈ;;Β R6 = 18 ΠΠΌ — 51 ΠΠΌ — Π² Π·Π°Π²ΠΈΡΠΈΠΌΠΎΡΡΠΈ ΠΎΡ ΡΠΈΠΌΠΈΡΡΠΎΡΠ°, Ρ ΠΌΠ΅Π½Ρ ΡΠ΅ΠΉΡΠ°Ρ ΡΡΠΎΠ³ΠΎ ΡΠ΅Π·ΠΈΡΡΠΎΡΠ° Π½Π΅Ρ;;Β R4 = 3ΠΊ — 10ΠΊ — Π·Π°ΡΠΈΡΠ° Π’3;;Β RΠ 1 = 2ΠΊ-10ΠΊ — ΡΠ΅Π³ΡΠ»ΡΡΠΎΡ ΡΠΊΠΎΡΠΎΡΡΠΈ, ΡΠ²ΡΠ·Π°Π½ Ρ ΡΠ΅ΡΡΡ, Π·Π°ΡΠΈΡΠ° ΠΎΡ ΡΠ΅ΡΠ΅Π²ΠΎΠ³ΠΎ Π½Π°ΠΏΡΡΠΆΠ΅Π½ΠΈΡ ΠΎΠΏΠ΅ΡΠ°ΡΠΎΡΠ° ΠΎΠ±ΡΠ·Π°ΡΠ΅Π»ΡΠ½Π°!!!. ΠΡΡΡ ΠΏΠΎΡΠ΅Π½ΡΠΈΠΎΠΌΠ΅ΡΡΡ Ρ ΠΏΠ»Π°ΡΡΠΌΠ°ΡΡΠΎΠ²ΠΎΠΉ ΠΎΡΡΡ, ΠΆΠ΅Π»Π°ΡΠ΅Π»ΡΠ½ΠΎ ΠΈΡΠΏΠΎΠ»ΡΠ·ΠΎΠ²Π°ΡΡ!!!Β ΠΡΠΎ Π±ΠΎΠ»ΡΡΠΎΠΉ Π½Π΅Π΄ΠΎΡΡΠ°ΡΠΎΠΊ Π΄Π°Π½Π½ΠΎΠΉ ΡΡ
Π΅ΠΌΡ, ΠΈ Π΅ΡΠ»ΠΈ Π½Π΅Ρ Π±ΠΎΠ»ΡΡΠΎΠΉ Π½Π΅ΠΎΠ±Ρ
ΠΎΠ΄ΠΈΠΌΠΎΡΡΠΈ Π² ΠΌΠ°Π»ΡΡ
ΠΎΠ±ΠΎΡΠΎΡΠ°Ρ
, ΡΠΎΠ²Π΅ΡΡΡ ΠΈΡΠΏΠΎΠ»ΡΠ·ΠΎΠ²Π°ΡΡ V17 (ΠΎΡ 600 ΠΎΠ±/ΠΌΠΈΠ½).
Π‘2 = ΠΏΠ»Π°Π²Π½ΡΠΉ ΠΏΡΡΠΊ, = Π²ΡΠ΅ΠΌΡ Π·Π°Π΄Π΅ΡΠΆΠΊΠΈ Π²ΠΊΠ»ΡΡΠ΅Π½ΠΈΡ ΠΌΠΎΡΠΎΡΠ°;;Β R5 = Π·Π°ΡΡΠ΄ Π‘2,Β = Π½Π°ΠΊΠ»ΠΎΠ½ ΠΊΡΠΈΠ²ΠΎΠΉ Π·Π°ΡΡΠ΄Π°, = Π²ΡΠ΅ΠΌΡ ΡΠ°Π·Π³ΠΎΠ½Π° ΠΌΠΎΡΠΎΡΠ°;;Β R7 — Π²ΡΠ΅ΠΌΡ ΡΠ°Π·ΡΡΠ΄Π° Π‘2 Π΄Π»Ρ ΡΠ»Π΅Π΄ΡΡΡΠ΅Π³ΠΎ ΡΠΈΠΊΠ»Π° ΠΏΠ»Π°Π²Π½ΠΎΠ³ΠΎ ΠΏΡΡΠΊΠ° (ΠΏΡΠΈ 51ΠΊ ΡΡΠΎ ΠΏΡΠΈΠΌΠ΅ΡΠ½ΠΎ 2-3 ΡΠ΅ΠΊ)
Π‘ΠΏΠΈΡΠΎΠΊ ΡΠ°Π΄ΠΈΠΎΡΠ»Π΅ΠΌΠ΅Π½ΡΠΎΠ²
| ΠΠ±ΠΎΠ·Π½Π°ΡΠ΅Π½ΠΈΠ΅ | Π’ΠΈΠΏ | ΠΠΎΠΌΠΈΠ½Π°Π» | ΠΠΎΠ»ΠΈΡΠ΅ΡΡΠ²ΠΎ | ΠΡΠΈΠΌΠ΅ΡΠ°Π½ΠΈΠ΅ | ΠΠ°Π³Π°Π·ΠΈΠ½ | ΠΠΎΠΉ Π±Π»ΠΎΠΊΠ½ΠΎΡ |
|---|---|---|---|---|---|---|
| T1 | Π‘ΠΈΠΌΠΈΡΡΠΎΡ | BT139-600 | 1 | ΠΠΎΠΈΡΠΊ Π² ΠΌΠ°Π³Π°Π·ΠΈΠ½Π΅ ΠΡΡΠΎΠ½ | Π Π±Π»ΠΎΠΊΠ½ΠΎΡ | |
| T2 | ΠΠΈΠ½ΠΈΡΡΠΎΡ | DB3 | 1 | ΠΠΎΠΈΡΠΊ Π² ΠΌΠ°Π³Π°Π·ΠΈΠ½Π΅ ΠΡΡΠΎΠ½ | Π Π±Π»ΠΎΠΊΠ½ΠΎΡ | |
| VD | ΠΠΈΠΎΠ΄Π½ΡΠΉ ΠΌΠΎΡΡ | ΠΠ¦407Π | 1 | ΠΠΎΠΈΡΠΊ Π² ΠΌΠ°Π³Π°Π·ΠΈΠ½Π΅ ΠΡΡΠΎΠ½ | Π Π±Π»ΠΎΠΊΠ½ΠΎΡ | |
| VD4 | ΠΡΠΏΡΡΠΌΠΈΡΠ΅Π»ΡΠ½ΡΠΉ Π΄ΠΈΠΎΠ΄ | 1N4148 | 1 | ΠΠΎΠΈΡΠΊ Π² ΠΌΠ°Π³Π°Π·ΠΈΠ½Π΅ ΠΡΡΠΎΠ½ | Π Π±Π»ΠΎΠΊΠ½ΠΎΡ | |
| Π‘2 | ΠΠΎΠ½Π΄Π΅Π½ΡΠ°ΡΠΎΡ | 220 ΠΌΠΊΠ€ Ρ 4 Π | 1 | ΠΠΎΠΈΡΠΊ Π² ΠΌΠ°Π³Π°Π·ΠΈΠ½Π΅ ΠΡΡΠΎΠ½ | Π Π±Π»ΠΎΠΊΠ½ΠΎΡ | |
| Π‘1 | ΠΠΎΠ½Π΄Π΅Π½ΡΠ°ΡΠΎΡ | 100 Π½Π€ Ρ 160 Π | 1 | ΠΠΎΠΈΡΠΊ Π² ΠΌΠ°Π³Π°Π·ΠΈΠ½Π΅ ΠΡΡΠΎΠ½ | Π Π±Π»ΠΎΠΊΠ½ΠΎΡ | |
| R1 | Π Π΅Π·ΠΈΡΡΠΎΡ | 3. | 1 | ΠΠΎΠΈΡΠΊ Π² ΠΌΠ°Π³Π°Π·ΠΈΠ½Π΅ ΠΡΡΠΎΠ½ | Π Π±Π»ΠΎΠΊΠ½ΠΎΡ | |
| R2 | Π Π΅Π·ΠΈΡΡΠΎΡ | 330 ΠΠΌ 0,5W | 1 | ΠΠΎΠΈΡΠΊ Π² ΠΌΠ°Π³Π°Π·ΠΈΠ½Π΅ ΠΡΡΠΎΠ½ | Π Π±Π»ΠΎΠΊΠ½ΠΎΡ | |
| R3 | Π Π΅Π·ΠΈΡΡΠΎΡ | 470 ΠΊΠΠΌ 0,125W | 1 | ΠΠΎΠΈΡΠΊ Π² ΠΌΠ°Π³Π°Π·ΠΈΠ½Π΅ ΠΡΡΠΎΠ½ | Π Π±Π»ΠΎΠΊΠ½ΠΎΡ | |
| R4 | Π Π΅Π·ΠΈΡΡΠΎΡ | 200 ΠΠΌ 0,125W | 1 | ΠΠΎΠΈΡΠΊ Π² ΠΌΠ°Π³Π°Π·ΠΈΠ½Π΅ ΠΡΡΠΎΠ½ | Π Π±Π»ΠΎΠΊΠ½ΠΎΡ | |
| R5 | Π Π΅Π·ΠΈΡΡΠΎΡ | 200 ΠΠΌ 0,125W | 1 | ΠΠΎΠΈΡΠΊ Π² ΠΌΠ°Π³Π°Π·ΠΈΠ½Π΅ ΠΡΡΠΎΠ½ | Π Π±Π»ΠΎΠΊΠ½ΠΎΡ | |
| V1 | ΠΠΏΡΠΎΠΏΠ°ΡΠ° | PC817 | 2 | ΠΠΎΠΈΡΠΊ Π² ΠΌΠ°Π³Π°Π·ΠΈΠ½Π΅ ΠΡΡΠΎΠ½ | Π Π±Π»ΠΎΠΊΠ½ΠΎΡ | |
| T3 | ΠΠΈΠΏΠΎΠ»ΡΡΠ½ΡΠΉ ΡΡΠ°Π½Π·ΠΈΡΡΠΎΡ | ΠΠ’309Π | 1 | ΠΠΎΠΈΡΠΊ Π² ΠΌΠ°Π³Π°Π·ΠΈΠ½Π΅ ΠΡΡΠΎΠ½ | Π Π±Π»ΠΎΠΊΠ½ΠΎΡ | |
| C2a | ΠΠΎΠ½Π΄Π΅Π½ΡΠ°ΡΠΎΡ | 47 ΠΌΠΊΠ€ Ρ 4 Π | 1 | ΠΠΎΠΈΡΠΊ Π² ΠΌΠ°Π³Π°Π·ΠΈΠ½Π΅ ΠΡΡΠΎΠ½ | Π Π±Π»ΠΎΠΊΠ½ΠΎΡ | |
| C3 | ΠΠΎΠ½Π΄Π΅Π½ΡΠ°ΡΠΎΡ | 10 Π½Π€ Ρ 400 Π | 1 | ΠΠΎΠΈΡΠΊ Π² ΠΌΠ°Π³Π°Π·ΠΈΠ½Π΅ ΠΡΡΠΎΠ½ | Π Π±Π»ΠΎΠΊΠ½ΠΎΡ | |
| RP1 | ΠΠ΅ΡΠ΅ΠΌΠ΅Π½Π½ΡΠΉ ΡΠ΅Π·ΠΈΡΡΠΎΡ | 10 Π | 1 | ΠΠΎΠΈΡΠΊ Π² ΠΌΠ°Π³Π°Π·ΠΈΠ½Π΅ ΠΡΡΠΎΠ½ | Π Π±Π»ΠΎΠΊΠ½ΠΎΡ | |
| R6 | Π Π΅Π·ΠΈΡΡΠΎΡ | 51 ΠΠΌ 0. | 1 | ΠΠΎΠΈΡΠΊ Π² ΠΌΠ°Π³Π°Π·ΠΈΠ½Π΅ ΠΡΡΠΎΠ½ | Π Π±Π»ΠΎΠΊΠ½ΠΎΡ | |
| R7 | Π Π΅Π·ΠΈΡΡΠΎΡ | 51 Π 0.125W | 1 | ΠΠΎΠΈΡΠΊ Π² ΠΌΠ°Π³Π°Π·ΠΈΠ½Π΅ ΠΡΡΠΎΠ½ | Π Π±Π»ΠΎΠΊΠ½ΠΎΡ | |
| R8 | Π Π΅Π·ΠΈΡΡΠΎΡ | 39 ΠΠΌ 1W | 1 | ΠΠΎΠΈΡΠΊ Π² ΠΌΠ°Π³Π°Π·ΠΈΠ½Π΅ ΠΡΡΠΎΠ½ | Π Π±Π»ΠΎΠΊΠ½ΠΎΡ | |
| ΠΠΎΠ±Π°Π²ΠΈΡΡ Π²ΡΠ΅ | ||||||
Π‘ΠΊΠ°ΡΠ°ΡΡ ΡΠΏΠΈΡΠΎΠΊ ΡΠ»Π΅ΠΌΠ΅Π½ΡΠΎΠ² (PDF)
Π’Π΅Π³ΠΈ:
- Sprint-Layout
Π ΠΠΠ£ΠΠΠ ΠΠΠΠΠΠ Π‘ΠΠΠ ΠΠ‘Π’Π ΠΠΠΠΠ£Π’ΠΠ’ΠΠ ΠΠ«Π₯ ΠΠΠΠΠΠ’ΠΠΠΠ
J. L. Watts, A.M.I.E.E.
ΠΠΎΡΠΏΡΠΎΠΈΠ·Π²Π΅Π΄Π΅Π½Π½ΡΠΉ ΡΡΠ°ΠΌΠ²Π°ΠΉ Machinery Lloyd London Electrical Engineering (ΡΠΎΠΌ 37, β 19 — 11 ΡΠ΅Π½ΡΡΠ±ΡΡ 1965 Π³.) Ρ Π»ΡΠ±Π΅Π·Π½ΠΎΠ³ΠΎ ΡΠ°Π·ΡΠ΅ΡΠ΅Π½ΠΈΡ Π°Π²ΡΠΎΡΠ° ΠΈ ΠΈΠ·Π΄Π°ΡΠ΅Π»Π΅ΠΉ
Π ΡΡΠΎΠΉ ΠΏΠΎΡΠ»Π΅Π΄Π½Π΅ΠΉ ΠΈΠ· ΡΡΠ΅Ρ
ΡΡΠ°ΡΠ΅ΠΉ ΠΎΠΏΠΈΡΡΠ²Π°ΡΡΡΡ ΠΌΠ΅ΡΠΎΠ΄Ρ ΡΠΏΡΠ°Π²Π»Π΅Π½ΠΈΡ ΡΠΊΠΎΡΠΎΡΡΡ ΠΏΠ΅ΡΠ΅ΠΌΠ΅Π½Π½ΠΎΠ³ΠΎ ΡΠΎΠΊΠ°, Π΄Π²ΠΈΠ³Π°ΡΠ΅Π»ΠΈ, Π³-Π½ Π£ΠΎΡΡΡ ΠΈΠΌΠ΅Π΅Ρ Π΄Π΅Π»ΠΎ Ρ Π΄Π²ΠΈΠ³Π°ΡΠ΅Π»ΡΠΌΠΈ, Π² ΠΊΠΎΡΠΎΡΡΡ
ΠΈΡΠΏΠΎΠ»ΡΠ·ΡΡΡΡΡ ΠΊΠΎΠ½ΡΠ°ΠΊΡΠ½ΡΠ΅ ΠΊΠΎΠ»ΡΡΠ° ΠΈΠ»ΠΈ ΠΊΠΎΠ»Π»Π΅ΠΊΡΠΎΡΡ.
ΠΠ²ΠΈΠ³Π°ΡΠ΅Π»ΠΈ Ρ ΠΊΠΎΠ½ΡΠ°ΠΊΡΠ½ΡΠΌΠΈ ΠΊΠΎΠ»ΡΡΠ°ΠΌΠΈ ΠΈ ΠΊΠΎΠ»Π»Π΅ΠΊΡΠΎΡΠ½ΡΠ΅ Π΄Π²ΠΈΠ³Π°ΡΠ΅Π»ΠΈ ΡΠ²Π»ΡΡΡΡΡ Π½Π°ΠΈΠ±ΠΎΠ»Π΅Π΅ ΡΠ°ΡΠΏΡΠΎΡΡΡΠ°Π½Π΅Π½Π½ΡΠΌΠΈ ΡΠΈΠΏΠ°ΠΌΠΈ Π΄Π²ΠΈΠ³Π°ΡΠ΅Π»Π΅ΠΉ ΠΏΠ΅ΡΠ΅ΠΌΠ΅Π½Π½ΠΎΠ³ΠΎ ΡΠΎΠΊΠ° Ρ ΡΠ΅Π³ΡΠ»ΠΈΡΡΠ΅ΠΌΠΎΠΉ ΡΠΊΠΎΡΠΎΡΡΡΡ. Π΄Π²ΠΈΠ³Π°ΡΠ΅Π»Π΅ΠΉ, ΠΏΡΠΈΡΠ΅ΠΌ ΡΠ°ΠΊΠΈΠ΅ ΠΌΠ°ΡΠΈΠ½Ρ Π±ΡΠ²Π°ΡΡ Ρ ΡΠ°Π·Π»ΠΈΡΠ½ΡΠΌΠΈ Π²ΡΡ ΠΎΠ΄Π½ΡΠΌΠΈ Ρ Π°ΡΠ°ΠΊΡΠ΅ΡΠΈΡΡΠΈΠΊΠ°ΠΌΠΈ ΠΈ ΡΠ°Π·Π»ΠΈΡΠ½ΡΠΌΠΈ ΡΠΏΠΎΡΠΎΠ±Π°ΠΌΠΈ ΡΠΏΡΠ°Π²Π»Π΅Π½ΠΈΡ.
Π’ΠΎΠΊ ΡΡΠ°ΡΠΎΡΠ° Π°ΡΠΈΠ½Ρ
ΡΠΎΠ½Π½ΠΎΠ³ΠΎ Π΄Π²ΠΈΠ³Π°ΡΠ΅Π»Ρ ΡΠΎΠ·Π΄Π°Π΅Ρ ΠΌΠ°Π³Π½ΠΈΡΠ½ΡΠΉ ΠΏΠΎΡΠΎΠΊ, ΠΊΠΎΡΠΎΡΡΠΉ Π²ΡΠ°ΡΠ°Π΅ΡΡΡ Π²ΠΎΠΊΡΡΠ³ ΡΡΠ°ΡΠΎΡΠ° Ρ ΡΠΈΠ½Ρ
ΡΠΎΠ½Π½ΠΎΠΉ ΡΠΊΠΎΡΠΎΡΡΡΡ Ns ΠΎΠ±/ΡΠ΅ΠΊ, ΡΠ°Π²Π½ΠΎΠΉ f/p, Π³Π΄Π΅ f β ΡΠ°ΡΡΠΎΡΠ° ΠΏΠΈΡΠ°Π½ΠΈΡ, Π° p β ΡΠΈΡΠ»ΠΎ ΠΏΠ°Ρ ΠΏΠΎΠ»ΡΡΠΎΠ², Π½Π° ΠΊΠΎΡΠΎΡΠΎΠ΅ ΡΠ°ΡΡΡΠΈΡΠ°Π½ Π΄Π²ΠΈΠ³Π°ΡΠ΅Π»Ρ . ΠΠΎΡΠΎΠΊ ΠΈΠ½Π΄ΡΡΠΈΡΡΠ΅Ρ ΡΠΎΠΊ Π² ΠΏΡΠΎΠ²ΠΎΠ΄Π½ΠΈΠΊΠ°Ρ
ΡΠΎΡΠΎΡΠ°, ΡΠΎΠ·Π΄Π°Π²Π°Ρ ΠΊΡΡΡΡΡΠΈΠΉ ΠΌΠΎΠΌΠ΅Π½Ρ, ΠΊΠΎΡΠΎΡΡΠΉ ΠΏΠΎΠ²ΠΎΡΠ°ΡΠΈΠ²Π°Π΅Ρ ΡΠΎΡΠΎΡ Π² Π½Π°ΠΏΡΠ°Π²Π»Π΅Π½ΠΈΠΈ Π²ΡΠ°ΡΠ°ΡΡΠ΅Π³ΠΎΡΡ ΠΏΠΎΡΠΎΠΊΠ°. ΠΡΠΈ ΡΡΠ»ΠΎΠ²ΠΈΠΈ, ΡΡΠΎ Π½Π°Π³ΡΡΠ·ΠΊΠ° Π½Π° Π΄Π²ΠΈΠ³Π°ΡΠ΅Π»Ρ Π½Π°Ρ
ΠΎΠ΄ΠΈΡΡΡ Π² ΠΏΡΠ΅Π΄Π΅Π»Π°Ρ
Π΅Π³ΠΎ Π²ΠΎΠ·ΠΌΠΎΠΆΠ½ΠΎΡΡΠ΅ΠΉ, ΠΌΠ°ΡΠΈΠ½Π° Π°Π²ΡΠΎΠΌΠ°ΡΠΈΡΠ΅ΡΠΊΠΈ ΡΡΡΠ°Π½ΠΎΠ²ΠΈΡ ΡΠΊΠΎΡΠΎΡΡΡ, ΠΏΡΠΈ ΠΊΠΎΡΠΎΡΠΎΠΉ ΠΎΠ½Π° ΡΠ°Π·Π²ΠΈΠ²Π°Π΅Ρ ΠΊΡΡΡΡΡΠΈΠΉ ΠΌΠΎΠΌΠ΅Π½Ρ, ΡΠΎΡΠ½ΠΎ ΡΠ°Π²Π½ΡΠΉ ΠΌΠΎΠΌΠ΅Π½ΡΡ ΡΠΎΠΏΡΠΎΡΠΈΠ²Π»Π΅Π½ΠΈΡ ΠΏΡΠΈΡΠΎΠ΅Π΄ΠΈΠ½Π΅Π½Π½ΠΎΠΉ Π½Π°Π³ΡΡΠ·ΠΊΠΈ, Ρ
ΠΎΡΡ ΠΌΠΎΠΆΠ½ΠΎ ΠΎΠΆΠΈΠ΄Π°ΡΡ ΠΏΠ΅ΡΠ΅Π³ΡΠ΅Π²Π°, Π΅ΡΠ»ΠΈ Π΄Π²ΠΈΠ³Π°ΡΠ΅Π»Ρ Π½Π°Π³ΡΡΠΆΠ΅Π½ Π²ΡΡΠ΅ Π½ΠΎΠΌΠΈΠ½Π°Π»ΡΠ½ΠΎΠ³ΠΎ Π·Π½Π°ΡΠ΅Π½ΠΈΡ. Π‘ΠΊΠΎΡΠΎΡΡΡ Ρ
ΠΎΠ»ΠΎΡΡΠΎΠ³ΠΎ Ρ
ΠΎΠ΄Π° Π°ΡΠΈΠ½Ρ
ΡΠΎΠ½Π½ΠΎΠ³ΠΎ Π΄Π²ΠΈΠ³Π°ΡΠ΅Π»Ρ ΠΏΡΠ°ΠΊΡΠΈΡΠ΅ΡΠΊΠΈ ΡΠ°Π²Π½Π° Π΅Π³ΠΎ ΡΠΈΠ½Ρ
ΡΠΎΠ½Π½ΠΎΠΉ ΡΠΊΠΎΡΠΎΡΡΠΈ Ns.
ΠΠΎΠ΄ Π½Π°Π³ΡΡΠ·ΠΊΠΎΠΉ ΡΠΊΠΎΡΠΎΡΡΡ Π΄Π²ΠΈΠ³Π°ΡΠ΅Π»Ρ ΠΏΠ°Π΄Π°Π΅Ρ Π΄ΠΎ ΠΌΠ΅Π½ΡΡΠ΅Π³ΠΎ Π·Π½Π°ΡΠ΅Π½ΠΈΡ N ΠΎΠ±/ΡΠ΅ΠΊ, ΠΏΠΎΡΡΠΎΠΌΡ Π²ΡΠ°ΡΠ°ΡΡΠΈΠΉΡΡ ΠΏΠΎΡΠΎΠΊ ΡΡΠ΅Π·Π°Π΅Ρ ΠΏΡΠΎΠ²ΠΎΠ΄Π½ΠΈΠΊΠΈ ΡΠΎΡΠΎΡΠ° Ρ ΠΏΠΎΠ²ΡΡΠ΅Π½Π½ΠΎΠΉ ΡΠΊΠΎΡΠΎΡΡΡΡ, Π³Π΅Π½Π΅ΡΠΈΡΡΡ Π² ΠΏΡΠΎΠ²ΠΎΠ΄Π½ΠΈΠΊΠ°Ρ ΡΠΎΡΠΎΡΠ° ΡΠΎΠΊ Ir Π±ΠΎΠ»Π΅Π΅ Π²ΡΡΠΎΠΊΠΎΠ³ΠΎ Π·Π½Π°ΡΠ΅Π½ΠΈΡ Ρ ΡΠ°ΡΡΠΎΡΠΎΠΉ s x f, Π³Π΄Π΅ s β ΡΡΠ°ΠΊΡΠΈΠΎΠ½Π½ΠΎΠ΅ ΡΠΊΠΎΠ»ΡΠΆΠ΅Π½ΠΈΠ΅, ΡΠ°Π²Π½ΠΎΠ΅ Ns -N/Ns ΠΡΠΈ ΡΡΠΎΠΌ ΠΏΠΎΠ½ΠΈΠΆΠ΅Π½Π½Π°Ρ ΡΠΊΠΎΡΠΎΡΡΡ ΡΠ½ΠΈΠΆΠ°Π΅Ρ ΠΊΠΎΡΡΡΠΈΡΠΈΠ΅Π½Ρ ΠΌΠΎΡΠ½ΠΎΡΡΠΈ Fr, ΡΠ΅ΠΏΠΈ ΡΠΎΡΠΎΡΠ°, ΠΊΠΎΡΠΎΡΡΠΉ ΡΠ°Π²Π΅Π½
, Π³Π΄Π΅ R — ΡΠΎΠΏΡΠΎΡΠΈΠ²Π»Π΅Π½ΠΈΠ΅ ΡΠ΅ΠΏΠΈ ΡΠΎΡΠΎΡΠ°, Π° X — ΡΠ΅Π°ΠΊΡΠΈΠ²Π½ΠΎΠ΅ ΡΠΎΠΏΡΠΎΡΠΈΠ²Π»Π΅Π½ΠΈΠ΅ ΡΠΎΡΠΎΡΠ° ΡΠ΅ΠΏΡ Π² ΡΠΎΡΡΠΎΡΠ½ΠΈΠΈ ΠΏΠΎΠΊΠΎΡ.
ΠΡΠΈ ΡΠ°Π±ΠΎΡΠ΅ Π°ΡΠΈΠ½Ρ ΡΠΎΠ½Π½ΠΎΠ³ΠΎ Π΄Π²ΠΈΠ³Π°ΡΠ΅Π»Ρ ΠΏΡΠΈ Π·Π°Π΄Π°Π½Π½ΠΎΠΌ Π½Π°ΠΏΡΡΠΆΠ΅Π½ΠΈΠΈ ΠΈ ΡΠ°ΡΡΠΎ ΠΠΠ‘ ΠΈΠ½Π΄ΡΠΊΡΠΈΠ²Π½ΠΎΠ³ΠΎ ΡΠΎΡΠΎΡΠ° E ΠΏΡΠ°ΠΊΡΠΈΡΠ΅ΡΠΊΠΈ ΠΏΡΠΎΠΏΠΎΡΡΠΈΠΎΠ½Π°Π»ΡΠ½Π° s, Π° Ir ΡΠ°Π²Π½Π°Β
Β Π’Π°ΠΊΠΈΠΌ ΠΎΠ±ΡΠ°Π·ΠΎΠΌ, Π΅Π³ΠΎ ΠΊΡΡΡΡΡΠΈΠΉ ΠΌΠΎΠΌΠ΅Π½Ρ ΠΏΡΠ°ΠΊΡΠΈΡΠ΅ΡΠΊΠΈ ΠΏΡΠΎΠΏΠΎΡΡΠΈΠΎΠ½Π°Π»Π΅Π½Β
ΠΎΡ Π΅Π³ΠΎ ΠΊΠΎΠ½ΡΡΡΡΠΊΡΠΈΠΈ ΠΈ ΠΈΠΌΠ΅Π΅Ρ ΡΠΈΠΊΡΠΈΡΠΎΠ²Π°Π½Π½ΠΎΠ΅ Π·Π½Π°ΡΠ΅Π½ΠΈΠ΅ Π΄Π»Ρ Π΄Π°Π½Π½ΠΎΠ³ΠΎ ΡΠΎΡΠΎΡΠ°. Π‘ΠΎΠΏΡΠΎΡΠΈΠ²Π»Π΅Π½ΠΈΠ΅ R ΠΊΠΎΡΠΎΡΠΊΠΎΠ·Π°ΠΌΠΊΠ½ΡΡΠΎΠ³ΠΎ ΡΠΎΡΠΎΡΠ° ΠΈΠ»ΠΈ Π΄Π²ΠΈΠ³Π°ΡΠ΅Π»Ρ Ρ ΠΊΠΎΠ½ΡΠ°ΠΊΡΠ½ΡΠΌΠΈ ΠΊΠΎΠ»ΡΡΠ°ΠΌΠΈ, ΡΠ°Π±ΠΎΡΠ°ΡΡΠ΅Π³ΠΎ Π½Π° ΠΏΠΎΠ»Π½ΠΎΠΉ ΡΠΊΠΎΡΠΎΡΡΠΈ Ρ ΠΊΠΎΡΠΎΡΠΊΠΎΠ·Π°ΠΌΠΊΠ½ΡΡΡΠΌΠΈ ΠΊΠΎΠ½ΡΠ°ΠΊΡΠ½ΡΠΌΠΈ ΠΊΠΎΠ»ΡΡΠ°ΠΌΠΈ, ΡΠ°ΠΊΠΆΠ΅ ΠΏΠΎΡΡΠΎΡΠ½Π½ΠΎ; Π² Π΄ΠΈΠ°ΠΏΠ°Π·ΠΎΠ½Π΅ Π½ΠΎΡΠΌΠ°Π»ΡΠ½ΠΎΠΉ Π½Π°Π³ΡΡΠ·ΠΊΠΈ ΡΠ°ΡΡΠΈΡΠ½ΠΎΠ΅ ΡΠΊΠΎΠ»ΡΠΆΠ΅Π½ΠΈΠ΅ s Π² ΡΡΠΎΠΌ ΡΠ»ΡΡΠ°Π΅ Π΄ΠΎΠ²ΠΎΠ»ΡΠ½ΠΎ ΠΌΠ°Π»ΠΎ, ΡΠ°ΡΡΠΈΡΠ½ΠΎΠ΅ ΡΠΊΠΎΠ»ΡΠΆΠ΅Π½ΠΈΠ΅ ΠΏΡΠΈ ΠΏΠΎΠ»Π½ΠΎΠΉ Π½Π°Π³ΡΡΠ·ΠΊΠ΅ ΡΠΎΡΡΠ°Π²Π»ΡΠ΅Ρ ΠΎΡ 3 Π΄ΠΎ 7 % ΠΎΡ ΡΠΈΠ½Ρ
ΡΠΎΠ½Π½ΠΎΠΉ ΡΠΊΠΎΡΠΎΡΡΠΈ.
ΠΠΎΡΠΊΠΎΠ»ΡΠΊΡ Π² Π΄ΠΈΠ°ΠΏΠ°Π·ΠΎΠ½Π΅ Π½ΠΎΡΠΌΠ°Π»ΡΠ½ΠΎΠΉ Π½Π°Π³ΡΡΠ·ΠΊΠΈ sX Π΄ΠΎΠ²ΠΎΠ»ΡΠ½ΠΎ ΠΌΠ°Π»ΠΎ ΠΏΠΎ ΡΡΠ°Π²Π½Π΅Π½ΠΈΡ Ρ ΡΠΎΠΏΡΠΎΡΠΈΠ²Π»Π΅Π½ΠΈΠ΅ΠΌ ΡΠ°ΠΌΠΎΠ³ΠΎ ΡΠΎΡΠΎΡΠ°, ΠΊΡΡΡΡΡΠΈΠΉ ΠΌΠΎΠΌΠ΅Π½Ρ Π΄Π²ΠΈΠ³Π°ΡΠ΅Π»Ρ ΠΏΡΠ°ΠΊΡΠΈΡΠ΅ΡΠΊΠΈ ΠΏΡΠΎΠΏΠΎΡΡΠΈΠΎΠ½Π°Π»Π΅Π½ ΡΠΊΠΎΠ»ΡΠΆΠ΅Π½ΠΈΡ, ΠΊΠ°ΠΊ ΠΏΠΎΠΊΠ°Π·Π°Π½ΠΎ ΠΊΡΠΈΠ²ΠΎΠΉ Π Π½Π° ΡΠΈΡ. 1.Β
ΠΡΠΏΠΎΠ»ΡΠ·ΠΎΠ²Π°Π½ΠΈΠ΅ Π²Π½Π΅ΡΠ½Π΅Π³ΠΎ ΡΠΎΠΏΡΠΎΡΠΈΠ²Π»Π΅Π½ΠΈΡ ΡΠ΅ΠΏΠΈ ΡΠΎΡΠΎΡΠ° Π½Π΅ΠΌΠ½ΠΎΠ³ΠΎ ΡΠ²Π΅Π»ΠΈΡΠΈΡΡ Fr. Π£ΠΌΠ΅Π½ΡΡΠ΅Π½Π½ΡΠΉ ΠΊΡΡΡΡΡΠΈΠΉ ΠΌΠΎΠΌΠ΅Π½Ρ Π΄Π²ΠΈΠ³Π°ΡΠ΅Π»Ρ Π²ΡΠ·ΡΠ²Π°Π΅Ρ ΠΏΠ°Π΄Π΅Π½ΠΈΠ΅ ΡΠΊΠΎΡΠΎΡΡΠΈ, ΡΠ΅Π·ΡΠ»ΡΡΠΈΡΡΡΡΠ΅Π΅ ΡΠ²Π΅Π»ΠΈΡΠ΅Π½ΠΈΠ΅ ΡΠΎΠΊΠ° ΡΠΎΡΠΎΡΠ° Π±ΡΠ΄Π΅Ρ Π²ΡΠ·ΡΠ²Π°ΡΡ ΡΠ²Π΅Π»ΠΈΡΠ΅Π½ΠΈΠ΅ ΠΊΡΡΡΡΡΠ΅Π³ΠΎ ΠΌΠΎΠΌΠ΅Π½ΡΠ° Π΄Π²ΠΈΠ³Π°ΡΠ΅Π»Ρ Π΄ΠΎ ΡΠ΅Ρ ΠΏΠΎΡ, ΠΏΠΎΠΊΠ° ΡΠΊΠΎΡΠΎΡΡΡ Π½Π΅ ΡΠΏΠ°Π΄Π΅Ρ Π΄ΠΎ Π½ΠΎΠ²ΠΎΠ³ΠΎ ΡΡΠ°Π±ΠΈΠ»ΡΠ½ΠΎΠ³ΠΎ Π·Π½Π°ΡΠ΅Π½ΠΈΡ, ΠΏΡΠΈ ΠΊΠΎΡΠΎΡΠΎΠΌ ΠΊΡΡΡΡΡΠΈΠΉ ΠΌΠΎΠΌΠ΅Π½Ρ Π΄Π²ΠΈΠ³Π°ΡΠ΅Π»Ρ ΡΠ½ΠΎΠ²Π° ΡΡΠ°Π²Π½ΡΠ΅ΡΡΡ Ρ ΠΌΠΎΠΌΠ΅Π½ΡΠΎΠΌ Π½Π°Π³ΡΡΠ·ΠΊΠΈ ΠΏΡΠΈ Π½ΠΎΠ²ΠΎΠΉ ΡΠΊΠΎΡΠΎΡΡΠΈ.
ΠΠΎ ΠΈΠ·Π±Π΅ΠΆΠ°Π½ΠΈΠ΅ ΠΏΠ΅ΡΠ΅Π³ΡΠ΅Π²Π° ΠΎΠ±ΠΌΠΎΡΠΎΠΊ ΡΠΎΡΠΎΡΠ° ΡΠΎΠΊ ΡΠΎΡΠΎΡΠ° Π½Π΅ Π΄ΠΎΠ»ΠΆΠ΅Π½ ΠΏΡΠ΅Π²ΡΡΠ°ΡΡ Π½ΠΎΡΠΌΠ°Π»ΡΠ½ΠΎΠ³ΠΎ Π½ΠΎΠΌΠΈΠ½Π°Π»ΡΠ½ΠΎΠ³ΠΎ Π·Π½Π°ΡΠ΅Π½ΠΈΡ. ΠΡΠΎ ΠΎΠ·Π½Π°ΡΠ°Π΅Ρ, ΡΡΠΎ Π΄Π²ΠΈΠ³Π°ΡΠ΅Π»Ρ ΠΌΠΎΠΆΠ΅Ρ Π½ΠΎΡΠΌΠ°Π»ΡΠ½ΠΎ ΡΠ°Π·Π²ΠΈΠ²Π°ΡΡ ΡΠ²ΠΎΠΉ Π½ΠΎΠΌΠΈΠ½Π°Π»ΡΠ½ΡΠΉ ΠΊΡΡΡΡΡΠΈΠΉ ΠΌΠΎΠΌΠ΅Π½Ρ ΠΏΡΠΈ ΠΏΠΎΠ»Π½ΠΎΠΉ Π½Π°Π³ΡΡΠ·ΠΊΠ΅, ΠΊΠΎΠ³Π΄Π° Π΅Π³ΠΎ ΡΠΊΠΎΡΠΎΡΡΡ ΡΠ½ΠΈΠΆΠ°Π΅ΡΡΡ ΠΈΠ·-Π·Π° ΡΠΎΠΏΡΠΎΡΠΈΠ²Π»Π΅Π½ΠΈΡ Π²Π½Π΅ΡΠ½Π΅ΠΉ ΡΠ΅ΠΏΠΈ ΡΠΎΡΠΎΡΠ°, ΠΈ Π² ΡΡΠΎΠΌ ΡΠ»ΡΡΠ°Π΅ ΠΌΠΎΡΠ½ΠΎΡΡΡ ΠΏΡΠΈ ΠΏΠΎΠ»Π½ΠΎΠΉ Π½Π°Π³ΡΡΠ·ΠΊΠ΅ Π±ΡΠ΄Π΅Ρ ΡΠΌΠ΅Π½ΡΡΠ°ΡΡΡΡ ΠΏΡΠΎΠΏΠΎΡΡΠΈΠΎΠ½Π°Π»ΡΠ½ΠΎ ΡΠΊΠΎΡΠΎΡΡΠΈ. ΠΠ΄Π½Π°ΠΊΠΎ Π΄ΠΎΠΏΡΡΡΠΈΠΌΠ°Ρ ΠΌΠΎΡΠ½ΠΎΡΡΡ Π² Π»ΠΎΡΠ°Π΄ΠΈΠ½ΡΡ
ΡΠΈΠ»Π°Ρ
ΠΌΠΎΠΆΠ΅Ρ Π±ΡΡΡ ΡΠ½ΠΈΠΆΠ΅Π½Π° Π² Π½Π΅ΡΠΊΠΎΠ»ΡΠΊΠΎ Π±ΠΎΠ»ΡΡΠ΅ΠΉ ΡΡΠ΅ΠΏΠ΅Π½ΠΈ, Π΅ΡΠ»ΠΈ ΡΠΊΠΎΡΠΎΡΡΡ ΡΠ½ΠΈΠΆΠ°Π΅ΡΡΡ ΠΏΡΠΈΠΌΠ΅ΡΠ½ΠΎ Π΄ΠΎ 40% ΠΎΡ Π½ΠΎΡΠΌΠ°Π»ΡΠ½ΠΎΠΉ, ΠΎΡΠΎΠ±Π΅Π½Π½ΠΎ Π΅ΡΠ»ΠΈ Π²Π΅Π½ΡΠΈΠ»ΡΡΠΈΡ Π·Π°ΠΌΠ΅ΡΠ½ΠΎ ΡΠ½ΠΈΠΆΠ°Π΅ΡΡΡ ΠΏΡΠΈ Π±ΠΎΠ»Π΅Π΅ Π½ΠΈΠ·ΠΊΠΎΠΉ ΡΠΊΠΎΡΠΎΡΡΠΈ.
Π Π³ΡΡΠ±ΠΎΠΌ ΠΏΡΠΈΠ±Π»ΠΈΠΆΠ΅Π½ΠΈΠΈ ΡΠΎΠΊ ΡΠΎΡΠΎΡΠ° I’1, Π½Π΅ΠΎΠ±Ρ
ΠΎΠ΄ΠΈΠΌΡΠΉ Π΄Π»Ρ ΠΏΡΠΈΠ²ΠΎΠ΄Π° Π΄Π²ΠΈΠ³Π°ΡΠ΅Π»Ρ Ρ ΠΊΠΎΠ½ΡΠ°ΠΊΡΠ½ΡΠΌΠΈ ΠΊΠΎΠ»ΡΡΠ°ΠΌΠΈ ΠΏΡΠΎΡΠΈΠ² ΠΌΠΎΠΌΠ΅Π½ΡΠ° Π½Π°Π³ΡΡΠ·ΠΊΠΈ T’ ΠΏΡΠΈ ΠΏΠΎΠ²ΡΡΠ΅Π½Π½ΡΡ
ΠΎΡΠ½ΠΎΡΠΈΡΠ΅Π»ΡΠ½ΡΡ
ΠΏΡΠΎΡΠΊΠ°Π»ΡΠ·ΡΠ²Π°Π½ΠΈΡΡ
, ΠΌΠΎΠΆΠ½ΠΎ ΠΏΡΠΈΠ½ΡΡΡ ΡΠ°Π²Π½ΡΠΌ T’ x Ir / T, Π³Π΄Π΅ T — ΠΊΡΡΡΡΡΠΈΠΉ ΠΌΠΎΠΌΠ΅Π½Ρ, Π° II’ — ΡΠΎΡΠΎΡ. ΡΠΎΠΊ, Π½Π΅ΠΎΠ±Ρ
ΠΎΠ΄ΠΈΠΌΡΠΉ Π΄Π»Ρ ΠΏΡΠΈΠ²ΠΎΠ΄Π° Π½Π°Π³ΡΡΠ·ΠΊΠΈ Π½Π° ΠΏΠΎΠ»Π½ΠΎΠΉ ΡΠΊΠΎΡΠΎΡΡΠΈ, Ρ. Π΅. ΠΏΡΠΈ ΠΊΠΎΡΠΎΡΠΊΠΎΠΌ Π·Π°ΠΌΡΠΊΠ°Π½ΠΈΠΈ ΠΊΠΎΠ½ΡΠ°ΠΊΡΠ½ΡΡ
ΠΊΠΎΠ»Π΅Ρ. ΠΡΠΈΠ±Π»ΠΈΠ·ΠΈΡΠ΅Π»ΡΠ½ΠΎΠ΅ ΡΠΎΠΏΡΠΎΡΠΈΠ²Π»Π΅Π½ΠΈΠ΅ Π½Π° ΡΠ°Π·Ρ ΡΠ΅Π·ΠΈΡΡΠΎΡΠΎΠ² ΡΠ΅ΠΏΠΈ ΡΠΎΡΠΎΡΠ°, ΡΠΎΠ΅Π΄ΠΈΠ½Π΅Π½Π½ΡΡ
Π·Π²Π΅Π·Π΄ΠΎΠΉ, Π΄Π»Ρ Π·Π°ΠΏΡΡΠΊΠ° Π΄Π²ΠΈΠ³Π°ΡΠ΅Π»Ρ ΠΏΡΠΈ ΡΠΊΠΎΠ»ΡΠΆΠ΅Π½ΠΈΠΈ s’ ΠΌΠΎΠΆΠ½ΠΎ ΠΏΡΠΈΠ½ΡΡΡ ΡΠ°Π²Π½ΡΠΌ 0,58 x s’ x E / I’r, Ρ. Π΅. 0,58 x s’ x E x T / T’. x Ir ΠΠΌ, Π³Π΄Π΅ E β Π½Π°ΠΏΡΡΠΆΠ΅Π½ΠΈΠ΅ Ρ
ΠΎΠ»ΠΎΡΡΠΎΠ³ΠΎ Ρ
ΠΎΠ΄Π° ΠΌΠ΅ΠΆΠ΄Ρ ΠΊΠΎΠ½ΡΠ°ΠΊΡΠ½ΡΠΌΠΈ ΠΊΠΎΠ»ΡΡΠ°ΠΌΠΈ.
ΠΠ½Π΅ΡΠ½ΠΈΠ΅ ΡΠ΅Π·ΠΈΡΡΠΎΡΡ Π΄ΠΎΠ»ΠΆΠ½Ρ Π±ΡΡΡ Π΄ΠΎΡΡΠ°ΡΠΎΡΠ½ΠΎ Π±ΠΎΠ»ΡΡΠΈΠΌΠΈ, ΡΡΠΎΠ±Ρ Π²ΡΠ΄Π΅ΡΠΆΠΈΠ²Π°ΡΡ ΡΠΎΠΊ ΡΠΎΡΠΎΡΠ° Π±Π΅Π· ΠΏΠ΅ΡΠ΅Π³ΡΠ΅Π²Π° Π² ΡΠ΅ΡΠ΅Π½ΠΈΠ΅ ΡΡΠ΅Π±ΡΠ΅ΠΌΠΎΠ³ΠΎ ΠΏΠ΅ΡΠΈΠΎΠ΄Π° ΡΠ°Π±ΠΎΡΡ Π½Π° ΠΏΠΎΠ½ΠΈΠΆΠ΅Π½Π½ΠΎΠΉ ΡΠΊΠΎΡΠΎΡΡΠΈ, ΠΏΡΠΈ ΡΡΠΎΠΌ ΠΊΠΎΠ»ΠΈΡΠ΅ΡΡΠ²ΠΎ ΡΠΊΠΎΡΠΎΡΡΠ΅ΠΉ, Π΄ΠΎΡΡΡΠΏΠ½ΡΡ
ΠΏΡΠΈ Π·Π°Π΄Π°Π½Π½ΠΎΠΌ ΠΌΠΎΠΌΠ΅Π½ΡΠ΅ Π½Π°Π³ΡΡΠ·ΠΊΠΈ, ΡΠ°Π²Π½ΠΎ ΠΊΠΎΠ»ΠΈΡΠ΅ΡΡΠ²Ρ ΡΡΡΠΏΠ΅Π½Π΅ΠΉ ΡΠΎΠΏΡΠΎΡΠΈΠ²Π»Π΅Π½ΠΈΡ ΡΠ΅ΠΏΠΈ ΡΠΎΡΠΎΡΠ°. ΠΡΠΈΠ²ΡΠ΅ ΠΎΡ B Π΄ΠΎ F Π½Π° ΡΠΈΡ. 1 ΠΏΠΎΠΊΠ°Π·ΡΠ²Π°ΡΡ Π²Π»ΠΈΡΠ½ΠΈΠ΅ ΡΠ°Π·Π»ΠΈΡΠ½ΡΡ
Π·Π½Π°ΡΠ΅Π½ΠΈΠΉ ΡΠΎΠΏΡΠΎΡΠΈΠ²Π»Π΅Π½ΠΈΡ ΡΠ΅ΠΏΠΈ ΡΠΎΡΠΎΡΠ°. Π‘Π»Π΅Π΄ΡΠ΅Ρ ΠΎΡΠΌΠ΅ΡΠΈΡΡ, ΡΡΠΎ ΡΡΠΎΡ ΠΌΠ΅ΡΠΎΠ΄ ΡΠ½ΠΈΠΆΠ΅Π½ΠΈΡ ΡΠΊΠΎΡΠΎΡΡΠΈ ΡΠ²Π΅Π»ΠΈΡΠΈΠ²Π°Π΅Ρ ΠΈΠ·ΠΌΠ΅Π½Π΅Π½ΠΈΠ΅ ΡΠΊΠΎΡΠΎΡΡΠΈ ΠΏΡΠΈ ΠΏΠ΅ΡΠ΅ΠΌΠ΅Π½Π½ΠΎΠΉ Π½Π°Π³ΡΡΠ·ΠΊΠ΅, ΠΏΡΠΈ ΡΡΠΎΠΌ ΡΠΊΠΎΡΠΎΡΡΡ Π²ΠΎΠ·ΡΠ°ΡΡΠ°Π΅Ρ ΠΏΠΎΡΡΠΈ Π΄ΠΎ ΡΠΈΠ½Ρ
ΡΠΎΠ½Π½ΠΎΠ³ΠΎ Π·Π½Π°ΡΠ΅Π½ΠΈΡ Π½Π° Ρ
ΠΎΠ»ΠΎΡΡΠΎΠΌ Ρ
ΠΎΠ΄Ρ Π½Π΅Π·Π°Π²ΠΈΡΠΈΠΌΠΎ ΠΎΡ Π·Π½Π°ΡΠ΅Π½ΠΈΡ ΡΠΎΠΏΡΠΎΡΠΈΠ²Π»Π΅Π½ΠΈΡ; ΡΠ°ΠΊΠΈΠΌ ΠΎΠ±ΡΠ°Π·ΠΎΠΌ, ΡΡΠΎΡ ΠΌΠ΅ΡΠΎΠ΄ ΠΌΠΎΠΆΠ΅Ρ Π±ΡΡΡ Π½Π΅ΠΏΡΠΈΠ³ΠΎΠ΄Π΅Π½ Π΄Π»Ρ ΠΏΠ΅ΡΠ΅ΠΌΠ΅Π½Π½ΡΡ
Π½Π°Π³ΡΡΠ·ΠΎΠΊ, ΠΊΠΎΡΠΎΡΡΠ΅ ΡΡΠ΅Π±ΡΡΡ ΡΠ°Π±ΠΎΡΡ Ρ ΠΏΠΎΡΡΠΎΡΠ½Π½ΠΎΠΉ ΡΠΊΠΎΡΠΎΡΡΡΡ, Π·Π½Π°ΡΠΈΡΠ΅Π»ΡΠ½ΠΎ ΠΌΠ΅Π½ΡΡΠ΅ΠΉ ΡΠΈΠ½Ρ
ΡΠΎΠ½Π½ΠΎΠΉ ΡΠΊΠΎΡΠΎΡΡΠΈ.
ΠΠΎΡΠ΅ΡΠΈ Π² ΡΠ΅Π·ΠΈΡΡΠΎΡΠ°Ρ ΡΠΏΡΠ°Π²Π»Π΅Π½ΠΈΡ ΡΠΊΠΎΡΠΎΡΡΡΡ
ΠΡΠΎΡ ΠΌΠ΅ΡΠΎΠ΄ ΡΠ½ΠΈΠΆΠ΅Π½ΠΈΡ ΡΠΊΠΎΡΠΎΡΡΠΈ ΡΠ°Π±ΠΎΡΠ°Π΅Ρ Π·Π° ΡΡΠ΅Ρ ΡΠ°ΡΡΠ΅ΡΠ½ΠΈΡ Π²ΠΎ Π²Π½Π΅ΡΠ½ΠΈΡ ΡΠ΅Π·ΠΈΡΡΠΎΡΠ°Ρ ΡΠ°ΡΡΠΈ ΡΠ»Π΅ΠΊΡΡΠΎΠ΄Π²ΠΈΠΆΡΡΠ΅ΠΉ ΡΠΈΠ»Ρ (ΠΠΠ‘) ΠΈ ΠΌΠΎΡΠ½ΠΎΡΡΠΈ, ΠΊΠΎΡΠΎΡΡΠ΅ Π³Π΅Π½Π΅ΡΠΈΡΡΡΡΡΡ Π² ΠΏΡΠΎΠ²ΠΎΠ΄Π½ΠΈΠΊΠ°Ρ ΡΠΎΡΠΎΡΠ° Π²ΡΠ°ΡΠ°ΡΡΠΈΠΌΡΡ ΠΌΠ°Π³Π½ΠΈΡΠ½ΡΠΌ ΠΏΠΎΡΠΎΠΊΠΎΠΌ. ΠΈ, ΡΠ°ΠΊΠΈΠΌ ΠΎΠ±ΡΠ°Π·ΠΎΠΌ, Π΄ΠΎΠ²ΠΎΠ»ΡΠ½ΠΎ Π½Π΅ΡΡΡΠ΅ΠΊΡΠΈΠ²Π΅Π½. ΠΠ΄Π½Π°ΠΊΠΎ ΡΡΠΎΡ ΠΌΠ΅ΡΠΎΠ΄ ΠΌΠΎΠΆΠ΅Ρ Π±ΡΡΡ ΠΏΡΠΈΠ³ΠΎΠ΄Π΅Π½ Π΄Π»Ρ Π·Π°ΠΏΡΡΠΊΠ° Π΄Π²ΠΈΠ³Π°ΡΠ΅Π»Ρ ΠΏΡΠΈΠΌΠ΅ΡΠ½ΠΎ Π΄ΠΎ 40 % ΡΠΈΠ½Ρ ΡΠΎΠ½Π½ΠΎΠΉ ΡΠΊΠΎΡΠΎΡΡΠΈ Π² ΡΠ΅ΡΠ΅Π½ΠΈΠ΅ ΠΊΠΎΡΠΎΡΠΊΠΈΡ ΠΏΠ΅ΡΠΈΠΎΠ΄ΠΎΠ² Π²ΡΠ΅ΠΌΠ΅Π½ΠΈ ΠΈΠ»ΠΈ Π΄Π»Ρ ΠΏΡΠΈΠ²ΠΎΠ΄ΠΎΠ², ΡΡΠ΅Π±ΡΠ΅ΠΌΡΠΉ ΠΊΡΡΡΡΡΠΈΠΉ ΠΌΠΎΠΌΠ΅Π½Ρ Π·Π½Π°ΡΠΈΡΠ΅Π»ΡΠ½ΠΎ ΡΠ½ΠΈΠΆΠ°Π΅ΡΡΡ ΠΏΡΠΈ ΠΏΠΎΠ½ΠΈΠΆΠ΅Π½Π½ΠΎΠΉ ΡΠΊΠΎΡΠΎΡΡΠΈ; ΠΏΠΎΡΠ΅ΡΠΈ Π²ΠΎ Π²Π½Π΅ΡΠ½ΠΈΡ ΡΠ΅Π·ΠΈΡΡΠΎΡΠ°Ρ ΠΏΡΠΈΠΌΠ΅ΡΠ½ΠΎ ΠΏΡΠΎΠΏΠΎΡΡΠΈΠΎΠ½Π°Π»ΡΠ½Ρ ΠΏΡΠΎΠΈΠ·Π²Π΅Π΄Π΅Π½ΠΈΡ ΡΠ½ΠΈΠΆΠ΅Π½ΠΈΡ ΡΠΊΠΎΡΠΎΡΡΠΈ Π½Π° ΠΌΠΎΠΌΠ΅Π½Ρ. Π ΡΠ»ΡΡΠ°Π΅ ΡΠ΅Π½ΡΡΠΎΠ±Π΅ΠΆΠ½ΠΎΠΉ Π½Π°Π³ΡΡΠ·ΠΊΠΈ, ΡΠ°ΠΊΠΎΠΉ ΠΊΠ°ΠΊ Π²Π΅Π½ΡΠΈΠ»ΡΡΠΎΡ, ΡΡΠ΅Π±ΡΠ΅ΠΌΡΠΉ ΠΊΡΡΡΡΡΠΈΠΉ ΠΌΠΎΠΌΠ΅Π½Ρ Π·Π½Π°ΡΠΈΡΠ΅Π»ΡΠ½ΠΎ ΡΠ½ΠΈΠΆΠ°Π΅ΡΡΡ ΠΏΡΠΈ ΡΠΌΠ΅Π½ΡΡΠ΅Π½ΠΈΠΈ Π½Π°Π³ΡΡΠ·ΠΊΠΈ, ΠΈ Π² ΡΠ°ΠΊΠΎΠΌ ΠΏΡΠΈΠ²ΠΎΠ΄Π΅ ΠΏΡΠΎΡΡΠΎΡΠ° ΠΌΠ΅ΡΠΎΠ΄Π° ΡΠΏΡΠ°Π²Π»Π΅Π½ΠΈΡ ΠΌΠΎΠΆΠ΅Ρ ΠΊΠΎΠΌΠΏΠ΅Π½ΡΠΈΡΠΎΠ²Π°ΡΡ ΡΠ½ΠΈΠΆΠ΅Π½ΠΈΠ΅ ΠΎΠ±ΡΠ΅Π³ΠΎ ΠΠΠ ΠΏΡΠΈ ΡΠ½ΠΈΠΆΠ΅Π½ΠΈΠΈ ΡΠΊΠΎΡΠΎΡΡΠΈ. ΠΠ°ΠΏΡΠΈΠΌΠ΅Ρ, Π΅ΡΠ»ΠΈ Π΄Π²ΠΈΠ³Π°ΡΠ΅Π»Ρ ΠΏΠΎΠ»Π½ΠΎΡΡΡΡ Π½Π°Π³ΡΡΠΆΠ΅Π½ ΠΏΡΠΈ ΡΠ°Π±ΠΎΡΠ΅ Ρ Π½Π°Π³ΡΡΠ·ΠΊΠΎΠΉ Π½Π° ΠΏΠΎΠ»Π½ΠΎΠΉ ΡΠΊΠΎΡΠΎΡΡΠΈ, Π°Β ΠΈΡΠΏΠΎΠ»ΡΠ·ΠΎΠ²Π°Π½ΠΈΠ΅ Π²Π½Π΅ΡΠ½Π΅Π³ΠΎ ΡΠΎΠΏΡΠΎΡΠΈΠ²Π»Π΅Π½ΠΈΡ ΡΠ΅ΠΏΠΈ ΡΠΎΡΠΎΡΠ°Β
ΠΡΡΡΡΡΠΈΠΉ ΠΌΠΎΠΌΠ΅Π½Ρ, ΡΠ°Π·Π²ΠΈΠ²Π°Π΅ΠΌΡΠΉ Π΄Π²ΠΈΠ³Π°ΡΠ΅Π»Π΅ΠΌ Ρ ΠΊΠΎΠ½ΡΠ°ΠΊΡΠ½ΡΠΌΠΈ ΠΊΠΎΠ»ΡΡΠ°ΠΌΠΈ ΠΏΡΠΈ Π·Π°Π΄Π°Π½Π½ΠΎΠΉ ΡΠΊΠΎΡΠΎΡΡΠΈ, ΠΌΠΎΠΆΠ½ΠΎ, ΠΎΠ΄Π½Π°ΠΊΠΎ, ΡΠΌΠ΅Π½ΡΡΠΈΡΡ, ΠΏΠΎΠ΄ΠΊΠ»ΡΡΠΈΠ² Π²Π½Π΅ΡΠ½Π΅Π΅ ΡΠΎΠΏΡΠΎΡΠΈΠ²Π»Π΅Π½ΠΈΠ΅ Π² ΡΠ΅ΠΏΠΈ ΡΠΎΡΠΎΡΠ°, ΡΡΠΎ Π½Π΅ΠΌΠ΅Π΄Π»Π΅Π½Π½ΠΎ ΠΏΡΠΈΠ²Π΅Π΄Π΅Ρ ΠΊ ΡΠΌΠ΅Π½ΡΡΠ΅Π½ΠΈΡ I» ΠΈ Π½Π΅Π±ΠΎΠ»ΡΡΠΎΠΌΡ ΡΠ²Π΅Π»ΠΈΡΠ΅Π½ΠΈΡ Fr.
Π£ΠΌΠ΅Π½ΡΡΠ΅Π½ΠΈΠ΅ ΠΊΡΡΡΡΡΠ΅Π³ΠΎ ΠΌΠΎΠΌΠ΅Π½ΡΠ° Π΄Π²ΠΈΠ³Π°ΡΠ΅Π»Ρ Π²ΡΠ·ΡΠ²Π°Π΅Ρ ΡΠΊΠΎΡΠΎΡΡΡ ΠΏΠ°Π΄Π°Π΅Ρ, ΡΠ΅Π·ΡΠ»ΡΡΠΈΡΡΡΡΠ΅Π΅ ΡΠ²Π΅Π»ΠΈΡΠ΅Π½ΠΈΠ΅ ΡΠΎΠΊΠ° ΡΠΎΡΠΎΡΠ° Π±ΡΠ΄Π΅Ρ Π²ΡΠ·ΡΠ²Π°ΡΡ ΡΠ²Π΅Π»ΠΈΡΠ΅Π½ΠΈΠ΅ ΠΊΡΡΡΡΡΠ΅Π³ΠΎ ΠΌΠΎΠΌΠ΅Π½ΡΠ° Π΄Π²ΠΈΠ³Π°ΡΠ΅Π»Ρ Π΄ΠΎ ΡΠ΅Ρ
ΠΏΠΎΡ, ΠΏΠΎΠΊΠ° ΡΠΊΠΎΡΠΎΡΡΡ Π½Π΅ ΡΠΏΠ°Π΄Π΅Ρ Π΄ΠΎ Π½ΠΎΠ²ΠΎΠ³ΠΎ ΡΡΠ°Π±ΠΈΠ»ΡΠ½ΠΎΠ³ΠΎ Π·Π½Π°ΡΠ΅Π½ΠΈΡ, ΠΏΡΠΈ ΠΊΠΎΡΠΎΡΠΎΠΌ ΠΊΡΡΡΡΡΠΈΠΉ ΠΌΠΎΠΌΠ΅Π½Ρ Π΄Π²ΠΈΠ³Π°ΡΠ΅Π»Ρ ΡΠ½ΠΎΠ²Π° Π±ΡΠ΄Π΅Ρ ΡΠ°Π²Π΅Π½ ΠΌΠΎΠΌΠ΅Π½ΡΡ Π½Π°Π³ΡΡΠ·ΠΊΠΈ ΠΏΡΠΈ Π½ΠΎΠ²ΠΎΠΉ ΡΠΊΠΎΡΠΎΡΡΠΈ.Β
ΠΠΎ ΠΈΠ·Π±Π΅ΠΆΠ°Π½ΠΈΠ΅ ΠΏΠ΅ΡΠ΅Π³ΡΠ΅Π²Π° ΡΠΎΡΠΎΡΠ° ΠΎΠ±ΠΌΠΎΡΠΊΠΈ ΡΠΎΡΠΎΡΠ° ΡΠΎΠΊ ΡΠΎΡΠΎΡΠ° Π½Π΅ Π΄ΠΎΠ»ΠΆΠ΅Π½ ΠΏΡΠ΅Π²ΡΡΠ°ΡΡ Π½ΠΎΡΠΌΠ°Π»ΡΠ½ΠΎΠ³ΠΎ Π½ΠΎΠΌΠΈΠ½Π°Π»ΡΠ½ΠΎΠ³ΠΎ Π·Π½Π°ΡΠ΅Π½ΠΈΡ.ΠΡΠΎ ΠΎΠ·Π½Π°ΡΠ°Π΅Ρ, ΡΡΠΎ Π΄Π²ΠΈΠ³Π°ΡΠ΅Π»Ρ ΠΌΠΎΠΆΠ΅Ρ Π½ΠΎΡΠΌΠ°Π»ΡΠ½ΠΎ ΡΠ°Π·Π²ΠΈΠ²Π°ΡΡ ΡΠ²ΠΎΠΉ Π½ΠΎΠΌΠΈΠ½Π°Π»ΡΠ½ΡΠΉ ΠΌΠΎΠΌΠ΅Π½Ρ ΠΏΠΎΠ»Π½ΠΎΠΉ Π½Π°Π³ΡΡΠ·ΠΊΠΈ, ΠΊΠΎΠ³Π΄Π° Π΅Π³ΠΎ ΡΠΊΠΎΡΠΎΡΡΡ ΡΠ½ΠΈΠΆΠ°Π΅ΡΡΡ ΠΈΠ·-Π·Π° ΡΠΎΠΏΡΠΎΡΠΈΠ²Π»Π΅Π½ΠΈΡ Π²Π½Π΅ΡΠ½Π΅ΠΉ ΡΠ΅ΠΏΠΈ ΡΠΎΡΠΎΡΠ°, ΠΈ Π² ΡΡΠΎΠΌ ΡΠ»ΡΡΠ°Π΅ ΠΌΠΎΡΠ½ΠΎΡΡΡ ΠΏΠΎΠ»Π½ΠΎΠΉ Π½Π°Π³ΡΡΠ·ΠΊΠΈ Π±ΡΠ΄Π΅Ρ ΡΠΌΠ΅Π½ΡΡΠ°Π΅ΡΡΡ ΠΏΡΠΎΠΏΠΎΡΡΠΈΠΎΠ½Π°Π»ΡΠ½ΠΎ ΡΠΊΠΎΡΠΎΡΡΠΈ, ΠΎΠ΄Π½Π°ΠΊΠΎ Π΄ΠΎΠΏΡΡΡΠΈΠΌΠ°Ρ ΠΌΠΎΡΠ½ΠΎΡΡΡ ΠΌΠΎΠΆΠ΅Ρ Π±ΡΡΡ ΡΠ½ΠΈΠΆΠ΅Π½Π° Π² Π½Π΅ΡΠΊΠΎΠ»ΡΠΊΠΎ Π±ΠΎΠ»ΡΡΠ΅ΠΉ ΡΡΠ΅ΠΏΠ΅Π½ΠΈ, Π΅ΡΠ»ΠΈ ΡΠΊΠΎΡΠΎΡΡΡ ΡΠ½ΠΈΠΆΠ°Π΅ΡΡΡ Π½ΠΈΠΆΠ΅ ΠΏΡΠΈΠΌΠ΅ΡΠ½ΠΎ 40 % ΠΎΡ Π½ΠΎΡΠΌΠ°Π»ΡΠ½ΠΎΠΉ, ΠΎΡΠΎΠ±Π΅Π½Π½ΠΎ ΠΏΡΠΈ Ρ
ΠΎΡΠΎΡΠ΅ΠΉ Π²Π΅Π½ΡΠΈΠ»ΡΡΠΈΠΈ. Π·Π°ΠΌΠ΅ΡΠ½ΠΎ ΡΠ½ΠΈΠΆΠ°Π΅ΡΡΡ Π½Π° Π±ΠΎΠ»Π΅Π΅ Π½ΠΈΠ·ΠΊΠΎΠΉ ΡΠΊΠΎΡΠΎΡΡΠΈ. Π Π³ΡΡΠ±ΠΎΠΌ ΠΏΡΠΈΠ±Π»ΠΈΠΆΠ΅Π½ΠΈΠΈ ΡΠΎΠΊ ΡΠΎΡΠΎΡΠ° I’1, Π½Π΅ΠΎΠ±Ρ
ΠΎΠ΄ΠΈΠΌΡΠΉ Π΄Π»Ρ ΠΏΡΠΈΠ²ΠΎΠ΄Π° Π΄Π²ΠΈΠ³Π°ΡΠ΅Π»Ρ Ρ ΠΊΠΎΠ½ΡΠ°ΠΊΡΠ½ΡΠΌΠΈ ΠΊΠΎΠ»ΡΡΠ°ΠΌΠΈ ΠΏΡΠΎΡΠΈΠ² ΠΌΠΎΠΌΠ΅Π½ΡΠ° Π½Π°Π³ΡΡΠ·ΠΊΠΈ T’ ΠΏΡΠΈ ΠΏΠΎΠ²ΡΡΠ΅Π½Π½ΡΡ
ΠΎΡΠ½ΠΎΡΠΈΡΠ΅Π»ΡΠ½ΡΡ
ΠΏΡΠΎΡΠΊΠ°Π»ΡΠ·ΡΠ²Π°Π½ΠΈΡΡ
, ΠΌΠΎΠΆΠ½ΠΎ ΠΏΡΠΈΠ½ΡΡΡ ΡΠ°Π²Π½ΡΠΌ T’ x Ir / T, Π³Π΄Π΅ T — ΠΊΡΡΡΡΡΠΈΠΉ ΠΌΠΎΠΌΠ΅Π½Ρ, Π° II’ — ΡΠΎΡΠΎΡ.
ΡΠΎΠΊ, Π½Π΅ΠΎΠ±Ρ
ΠΎΠ΄ΠΈΠΌΡΠΉ Π΄Π»Ρ ΠΏΡΠΈΠ²ΠΎΠ΄Π° Π½Π°Π³ΡΡΠ·ΠΊΠΈ Π½Π° ΠΏΠΎΠ»Π½ΠΎΠΉ ΡΠΊΠΎΡΠΎΡΡΠΈ, Ρ. Π΅. ΠΏΡΠΈ ΠΊΠΎΡΠΎΡΠΊΠΎΠΌ Π·Π°ΠΌΡΠΊΠ°Π½ΠΈΠΈ ΠΊΠΎΠ½ΡΠ°ΠΊΡΠ½ΡΡ
ΠΊΠΎΠ»Π΅Ρ. ΠΡΠΈΠ±Π»ΠΈΠ·ΠΈΡΠ΅Π»ΡΠ½ΠΎΠ΅ ΡΠΎΠΏΡΠΎΡΠΈΠ²Π»Π΅Π½ΠΈΠ΅ Π½Π° ΡΠ°Π·Ρ ΡΠ΅Π·ΠΈΡΡΠΎΡΠΎΠ² ΡΠ΅ΠΏΠΈ ΡΠΎΡΠΎΡΠ°, ΡΠΎΠ΅Π΄ΠΈΠ½Π΅Π½Π½ΡΡ
Π·Π²Π΅Π·Π΄ΠΎΠΉ, Π΄Π»Ρ Π·Π°ΠΏΡΡΠΊΠ° Π΄Π²ΠΈΠ³Π°ΡΠ΅Π»Ρ ΠΏΡΠΈ ΡΠΊΠΎΠ»ΡΠΆΠ΅Π½ΠΈΠΈ s’ ΠΌΠΎΠΆΠ½ΠΎ ΠΏΡΠΈΠ½ΡΡΡ ΡΠ°Π²Π½ΡΠΌ 0,58 x s’ x E / I’r, Ρ. Π΅. 0,58 x s’ x E x T / T’. x Ir ΠΠΌ, Π³Π΄Π΅ E β Π½Π°ΠΏΡΡΠΆΠ΅Π½ΠΈΠ΅ Ρ
ΠΎΠ»ΠΎΡΡΠΎΠ³ΠΎ Ρ
ΠΎΠ΄Π° ΠΌΠ΅ΠΆΠ΄Ρ ΠΊΠΎΠ½ΡΠ°ΠΊΡΠ½ΡΠΌΠΈ ΠΊΠΎΠ»ΡΡΠ°ΠΌΠΈ.
ΠΠ½Π΅ΡΠ½ΠΈΠ΅ ΡΠ΅Π·ΠΈΡΡΠΎΡΡ Π΄ΠΎΠ»ΠΆΠ½Ρ Π±ΡΡΡ Π΄ΠΎΡΡΠ°ΡΠΎΡΠ½ΠΎ Π±ΠΎΠ»ΡΡΠΈΠΌΠΈ, ΡΡΠΎΠ±Ρ Π²ΡΠ΄Π΅ΡΠΆΠΈΠ²Π°ΡΡ ΡΠΎΠΊ ΡΠΎΡΠΎΡΠ° Π±Π΅Π· ΠΏΠ΅ΡΠ΅Π³ΡΠ΅Π²Π° Π² ΡΠ΅ΡΠ΅Π½ΠΈΠ΅ ΡΡΠ΅Π±ΡΠ΅ΠΌΠΎΠ³ΠΎ ΠΏΠ΅ΡΠΈΠΎΠ΄Π° ΡΠ°Π±ΠΎΡΡ Π½Π° ΠΏΠΎΠ½ΠΈΠΆΠ΅Π½Π½ΠΎΠΉ ΡΠΊΠΎΡΠΎΡΡΠΈ, ΠΏΡΠΈ ΡΡΠΎΠΌ ΠΊΠΎΠ»ΠΈΡΠ΅ΡΡΠ²ΠΎ ΡΠΊΠΎΡΠΎΡΡΠ΅ΠΉ, Π΄ΠΎΡΡΡΠΏΠ½ΡΡ
ΠΏΡΠΈ Π·Π°Π΄Π°Π½Π½ΠΎΠΌ ΠΌΠΎΠΌΠ΅Π½ΡΠ΅ Π½Π°Π³ΡΡΠ·ΠΊΠΈ, ΡΠ°Π²Π½ΠΎ ΠΊΠΎΠ»ΠΈΡΠ΅ΡΡΠ²Ρ ΡΡΡΠΏΠ΅Π½Π΅ΠΉ ΡΠΎΠΏΡΠΎΡΠΈΠ²Π»Π΅Π½ΠΈΡ ΡΠ΅ΠΏΠΈ ΡΠΎΡΠΎΡΠ°. ΠΡΠΈΠ²ΡΠ΅ ΠΎΡ B Π΄ΠΎ F Π½Π° ΡΠΈΡ. 1 ΠΏΠΎΠΊΠ°Π·ΡΠ²Π°ΡΡ Π²Π»ΠΈΡΠ½ΠΈΠ΅ ΡΠ°Π·Π»ΠΈΡΠ½ΡΡ
Π·Π½Π°ΡΠ΅Π½ΠΈΠΉ ΡΠΎΠΏΡΠΎΡΠΈΠ²Π»Π΅Π½ΠΈΡ ΡΠ΅ΠΏΠΈ ΡΠΎΡΠΎΡΠ°. Π‘Π»Π΅Π΄ΡΠ΅Ρ ΠΎΡΠΌΠ΅ΡΠΈΡΡ, ΡΡΠΎ ΡΡΠΎΡ ΠΌΠ΅ΡΠΎΠ΄ ΡΠ½ΠΈΠΆΠ΅Π½ΠΈΡ ΡΠΊΠΎΡΠΎΡΡΠΈ ΡΠ²Π΅Π»ΠΈΡΠΈΠ²Π°Π΅Ρ ΠΈΠ·ΠΌΠ΅Π½Π΅Π½ΠΈΠ΅ ΡΠΊΠΎΡΠΎΡΡΠΈ ΠΏΡΠΈ ΠΏΠ΅ΡΠ΅ΠΌΠ΅Π½Π½ΠΎΠΉ Π½Π°Π³ΡΡΠ·ΠΊΠ΅, ΠΏΡΠΈ ΡΡΠΎΠΌ ΡΠΊΠΎΡΠΎΡΡΡ Π²ΠΎΠ·ΡΠ°ΡΡΠ°Π΅Ρ ΠΏΠΎΡΡΠΈ Π΄ΠΎ ΡΠΈΠ½Ρ
ΡΠΎΠ½Π½ΠΎΠ³ΠΎ Π·Π½Π°ΡΠ΅Π½ΠΈΡ Π½Π° Ρ
ΠΎΠ»ΠΎΡΡΠΎΠΌ Ρ
ΠΎΠ΄Ρ Π½Π΅Π·Π°Π²ΠΈΡΠΈΠΌΠΎ ΠΎΡ Π·Π½Π°ΡΠ΅Π½ΠΈΡ ΡΠΎΠΏΡΠΎΡΠΈΠ²Π»Π΅Π½ΠΈΡ; ΡΠ°ΠΊΠΈΠΌ ΠΎΠ±ΡΠ°Π·ΠΎΠΌ, ΡΡΠΎΡ ΠΌΠ΅ΡΠΎΠ΄ ΠΌΠΎΠΆΠ΅Ρ Π±ΡΡΡ Π½Π΅ΠΏΡΠΈΠ³ΠΎΠ΄Π΅Π½ Π΄Π»Ρ ΠΏΠ΅ΡΠ΅ΠΌΠ΅Π½Π½ΡΡ
Π½Π°Π³ΡΡΠ·ΠΎΠΊ, ΠΊΠΎΡΠΎΡΡΠ΅ ΡΡΠ΅Π±ΡΡΡ ΡΠ°Π±ΠΎΡΡ Ρ ΠΏΠΎΡΡΠΎΡΠ½Π½ΠΎΠΉ ΡΠΊΠΎΡΠΎΡΡΡΡ, Π·Π½Π°ΡΠΈΡΠ΅Π»ΡΠ½ΠΎ ΠΌΠ΅Π½ΡΡΠ΅ΠΉ ΡΠΈΠ½Ρ
ΡΠΎΠ½Π½ΠΎΠΉ ΡΠΊΠΎΡΠΎΡΡΠΈ.
ΠΠΎΡΠ΅ΡΠΈ Π² ΡΠ΅Π·ΠΈΡΡΠΎΡΠ°Ρ ΡΠΏΡΠ°Π²Π»Π΅Π½ΠΈΡ ΡΠΊΠΎΡΠΎΡΡΡΡ
ΠΡΠΎΡ ΠΌΠ΅ΡΠΎΠ΄ ΡΠ½ΠΈΠΆΠ΅Π½ΠΈΡ ΡΠΊΠΎΡΠΎΡΡΠΈ ΡΠ°Π±ΠΎΡΠ°Π΅Ρ Π·Π° ΡΡΠ΅Ρ ΡΠ°ΡΡΠ΅ΡΠ½ΠΈΡ Π²ΠΎ Π²Π½Π΅ΡΠ½ΠΈΡ
ΡΠ΅Π·ΠΈΡΡΠΎΡΠ°Ρ
ΡΠ°ΡΡΠΈ ΡΠ»Π΅ΠΊΡΡΠΎΠ΄Π²ΠΈΠΆΡΡΠ΅ΠΉ ΡΠΈΠ»Ρ (ΠΠΠ‘) ΠΈ ΠΌΠΎΡΠ½ΠΎΡΡΠΈ, ΠΊΠΎΡΠΎΡΡΠ΅ Π³Π΅Π½Π΅ΡΠΈΡΡΡΡΡΡ Π² ΠΏΡΠΎΠ²ΠΎΠ΄Π½ΠΈΠΊΠ°Ρ
ΡΠΎΡΠΎΡΠ° Π²ΡΠ°ΡΠ°ΡΡΠΈΠΌΡΡ ΠΌΠ°Π³Π½ΠΈΡΠ½ΡΠΌ ΠΏΠΎΡΠΎΠΊΠΎΠΌ. ΠΈ, ΡΠ°ΠΊΠΈΠΌ ΠΎΠ±ΡΠ°Π·ΠΎΠΌ, Π΄ΠΎΠ²ΠΎΠ»ΡΠ½ΠΎ Π½Π΅ΡΡΡΠ΅ΠΊΡΠΈΠ²Π΅Π½. ΠΠ΄Π½Π°ΠΊΠΎ ΡΡΠΎΡ ΠΌΠ΅ΡΠΎΠ΄ ΠΌΠΎΠΆΠ΅Ρ Π±ΡΡΡ ΠΏΡΠΈΠ³ΠΎΠ΄Π΅Π½ Π΄Π»Ρ Π·Π°ΠΏΡΡΠΊΠ° Π΄Π²ΠΈΠ³Π°ΡΠ΅Π»Ρ ΠΏΡΠΈΠΌΠ΅ΡΠ½ΠΎ Π΄ΠΎ 40 % ΡΠΈΠ½Ρ
ΡΠΎΠ½Π½ΠΎΠΉ ΡΠΊΠΎΡΠΎΡΡΠΈ Π² ΡΠ΅ΡΠ΅Π½ΠΈΠ΅ ΠΊΠΎΡΠΎΡΠΊΠΈΡ
ΠΏΠ΅ΡΠΈΠΎΠ΄ΠΎΠ² Π²ΡΠ΅ΠΌΠ΅Π½ΠΈ ΠΈΠ»ΠΈ Π΄Π»Ρ ΠΏΡΠΈΠ²ΠΎΠ΄ΠΎΠ², ΡΡΠ΅Π±ΡΠ΅ΠΌΡΠΉ ΠΊΡΡΡΡΡΠΈΠΉ ΠΌΠΎΠΌΠ΅Π½Ρ Π·Π½Π°ΡΠΈΡΠ΅Π»ΡΠ½ΠΎ ΡΠ½ΠΈΠΆΠ°Π΅ΡΡΡ ΠΏΡΠΈ ΠΏΠΎΠ½ΠΈΠΆΠ΅Π½Π½ΠΎΠΉ ΡΠΊΠΎΡΠΎΡΡΠΈ; ΠΏΠΎΡΠ΅ΡΠΈ Π²ΠΎ Π²Π½Π΅ΡΠ½ΠΈΡ
ΡΠ΅Π·ΠΈΡΡΠΎΡΠ°Ρ
ΠΏΡΠΈΠΌΠ΅ΡΠ½ΠΎ ΠΏΡΠΎΠΏΠΎΡΡΠΈΠΎΠ½Π°Π»ΡΠ½Ρ ΠΏΡΠΎΠΈΠ·Π²Π΅Π΄Π΅Π½ΠΈΡ ΡΠ½ΠΈΠΆΠ΅Π½ΠΈΡ ΡΠΊΠΎΡΠΎΡΡΠΈ Π½Π° ΠΌΠΎΠΌΠ΅Π½Ρ. Π ΡΠ»ΡΡΠ°Π΅ ΡΠ΅Π½ΡΡΠΎΠ±Π΅ΠΆΠ½ΠΎΠΉ Π½Π°Π³ΡΡΠ·ΠΊΠΈ, ΡΠ°ΠΊΠΎΠΉ ΠΊΠ°ΠΊ Π²Π΅Π½ΡΠΈΠ»ΡΡΠΎΡ, ΡΡΠ΅Π±ΡΠ΅ΠΌΡΠΉ ΠΊΡΡΡΡΡΠΈΠΉ ΠΌΠΎΠΌΠ΅Π½Ρ Π·Π½Π°ΡΠΈΡΠ΅Π»ΡΠ½ΠΎ ΡΠ½ΠΈΠΆΠ°Π΅ΡΡΡ ΠΏΡΠΈ ΡΠΌΠ΅Π½ΡΡΠ΅Π½ΠΈΠΈ Π½Π°Π³ΡΡΠ·ΠΊΠΈ, ΠΈ Π² ΡΠ°ΠΊΠΎΠΌ ΠΏΡΠΈΠ²ΠΎΠ΄Π΅ ΠΏΡΠΎΡΡΠΎΡΠ° ΠΌΠ΅ΡΠΎΠ΄Π° ΡΠΏΡΠ°Π²Π»Π΅Π½ΠΈΡ ΠΌΠΎΠΆΠ΅Ρ ΠΊΠΎΠΌΠΏΠ΅Π½ΡΠΈΡΠΎΠ²Π°ΡΡ ΡΠ½ΠΈΠΆΠ΅Π½ΠΈΠ΅ ΠΎΠ±ΡΠ΅Π³ΠΎ ΠΠΠ ΠΏΡΠΈ ΡΠ½ΠΈΠΆΠ΅Π½ΠΈΠΈ ΡΠΊΠΎΡΠΎΡΡΠΈ. ΠΠ°ΠΏΡΠΈΠΌΠ΅Ρ, Π΅ΡΠ»ΠΈ Π΄Π²ΠΈΠ³Π°ΡΠ΅Π»Ρ ΠΏΠΎΠ»Π½ΠΎΡΡΡΡ Π½Π°Π³ΡΡΠΆΠ΅Π½ ΠΏΡΠΈ Π΄Π²ΠΈΠΆΠ΅Π½ΠΈΠΈ Π½Π°Π³ΡΡΠ·ΠΊΠΈ Π½Π° ΠΏΠΎΠ»Π½ΠΎΠΉ ΡΠΊΠΎΡΠΎΡΡΠΈ, ΠΈ Π½Π°Π³ΡΡΠ·ΠΊΠ° ΡΡΠ΅Π±ΡΠ΅Ρ 30 % ΡΡΠΎΠ³ΠΎ ΠΊΡΡΡΡΡΠ΅Π³ΠΎ ΠΌΠΎΠΌΠ΅Π½ΡΠ° ΠΏΡΠΈ 40 % ΡΠΊΠΎΡΠΎΡΡΠΈ, ΡΡΠ° ΡΠΊΠΎΡΠΎΡΡΡ ΠΌΠΎΠΆΠ΅Ρ Π±ΡΡΡ ΠΏΠΎΠ»ΡΡΠ΅Π½Π° ΠΏΡΡΠ΅ΠΌ ΡΠ°ΡΡΠ΅ΡΠ½ΠΈΡ Π½Π° Π²Π½Π΅ΡΠ½Π΅ΠΌ ΡΠΎΠΏΡΠΎΡΠΈΠ²Π»Π΅Π½ΠΈΠΈ 15β16 % ΠΊΡΡΡΡΡΠ΅Π³ΠΎ ΠΌΠΎΠΌΠ΅Π½ΡΠ°.
Π²Ρ
ΠΎΠ΄Π½Π°Ρ ΠΌΠΎΡΠ½ΠΎΡΡΡ Π΄Π²ΠΈΠ³Π°ΡΠ΅Π»Ρ ΠΏΡΠΈ ΠΏΠΎΠ»Π½ΠΎΠΉ Π½Π°Π³ΡΡΠ·ΠΊΠ΅ Π½Π° ΠΏΠΎΠ»Π½ΠΎΠΉ ΡΠΊΠΎΡΠΎΡΡΠΈ.
Π Π΅Π³ΡΠ»ΡΡΠΎΡ ΡΠΎΠΏΡΠΎΡΠΈΠ²Π»Π΅Π½ΠΈΡ ΡΠΊΠΎΠ»ΡΠΆΠ΅Π½ΠΈΡΒ
ΠΡΡ ΡΠΈΡΡΠ΅ΠΌΡ ΡΠΏΡΠ°Π²Π»Π΅Π½ΠΈΡ ΡΠΊΠΎΡΠΎΡΡΡΡ ΡΠ°ΠΊΠΆΠ΅ ΠΌΠΎΠΆΠ½ΠΎ Ρ ΠΏΠΎΠ»ΡΠ·ΠΎΠΉ ΠΈΡΠΏΠΎΠ»ΡΠ·ΠΎΠ²Π°ΡΡ Π΄Π»Ρ ΡΠ²Π΅Π΄Π΅Π½ΠΈΡ ΠΊ ΠΌΠΈΠ½ΠΈΠΌΡΠΌΡ ΠΊΠΎΠ»Π΅Π±Π°Π½ΠΈΠΉ ΡΠΎΠΊΠ°, ΠΏΠΎΡΡΠ΅Π±Π»ΡΠ΅ΠΌΠΎΠ³ΠΎ Π΄Π²ΠΈΠ³Π°ΡΠ΅Π»Π΅ΠΌ, ΠΊΠΎΡΠΎΡΡΠΉ ΠΏΠΎΠ΄Π²Π΅ΡΠΆΠ΅Π½ ΡΠΈΡΠΎΠΊΠΈΠΌ ΠΈ Π±ΡΡΡΡΡΠΌ ΠΊΠΎΠ»Π΅Π±Π°Π½ΠΈΡΠΌ Π½Π°Π³ΡΡΠ·ΠΊΠΈ, ΠΊΠ°ΠΊ Π½Π° ΠΏΡΠΈΠ²ΠΎΠ΄Π΅ ΠΏΡΠΎΠΊΠ°ΡΠ½ΠΎΠ³ΠΎ ΡΡΠ°Π½Π°. ΠΠ° Π½ΠΈΠ·ΠΊΠΎΠΈΠ½Π΅ΡΡΠΈΠΎΠ½Π½ΠΎΠΌ ΠΏΡΠΈΠ²ΠΎΠ΄Π΅ ΠΏΠΈΠΊΠΎΠ²ΡΠ΅ Π½Π°Π³ΡΡΠ·ΠΊΠΈ Π²ΡΠ·ΠΎΠ²ΡΡ Π½Π΅ΠΊΠΎΡΠΎΡΠΎΠ΅ ΡΠ½ΠΈΠΆΠ΅Π½ΠΈΠ΅ ΡΠΊΠΎΡΠΎΡΡΠΈ Π΄Π²ΠΈΠ³Π°ΡΠ΅Π»Ρ Ρ Π½Π΅Π±ΠΎΠ»ΡΡΠΈΠΌ ΡΠΊΠΎΠ»ΡΠΆΠ΅Π½ΠΈΠ΅ΠΌ ΠΏΡΠΈ ΠΏΠΎΠ»Π½ΠΎΠΉ Π½Π°Π³ΡΡΠ·ΠΊΠ΅ ΡΠΎ Π·Π½Π°ΡΠΈΡΠ΅Π»ΡΠ½ΡΠΌ ΡΠ²Π΅Π»ΠΈΡΠ΅Π½ΠΈΠ΅ΠΌ ΡΠΎΠΊΠ° Π΄Π²ΠΈΠ³Π°ΡΠ΅Π»Ρ. ΠΠ΄Π½Π°ΠΊΠΎ, Π²ΠΊΠ»ΡΡΠΈΠ² Π² ΠΏΡΠΈΠ²ΠΎΠ΄ ΡΡΠΆΠ΅Π»ΡΠΉ ΠΌΠ°Ρ
ΠΎΠ²ΠΈΠΊ, Π΅Π³ΠΎ ΠΌΠΎΠΆΠ½ΠΎ ΠΈΡΠΏΠΎΠ»ΡΠ·ΠΎΠ²Π°ΡΡ Π² ΠΊΠ°ΡΠ΅ΡΡΠ²Π΅ ΡΠ΅Π·Π΅ΡΠ²ΡΠ°ΡΠ° ΡΠ½Π΅ΡΠ³ΠΈΠΈ, ΠΏΡΠΈ ΡΡΠΎΠΌ ΠΌΠ°Ρ
ΠΎΠ²ΠΈΠΊ ΠΎΡΠ΄Π°Π΅Ρ ΡΠ½Π΅ΡΠ³ΠΈΡ, ΠΏΡΠΎΠΏΠΎΡΡΠΈΠΎΠ½Π°Π»ΡΠ½ΡΡ (N 12-N22) ΠΏΡΠΈΠ²ΠΎΠ΄Ρ, Π΅ΡΠ»ΠΈ ΡΠΊΠΎΡΠΎΡΡΡ ΠΏΠ°Π΄Π°Π΅Ρ Ρ N2 ΠΏΡΠΈ ΠΌΠ°Π»ΠΎΠΉ Π½Π°Π³ΡΡΠ·ΠΊΠ΅ Π΄ΠΎ N , ΠΏΡΠΈ ΠΏΠΈΠΊΠΎΠ²ΠΎΠΉ Π½Π°Π³ΡΡΠ·ΠΊΠ΅. ΠΡΠΎΠ³ΠΎ ΠΌΠΎΠΆΠ½ΠΎ Π΄ΠΎΡΡΠΈΡΡ, ΠΈΡΠΏΠΎΠ»ΡΠ·ΡΡ Π΄Π²ΠΈΠ³Π°ΡΠ΅Π»Ρ Ρ ΠΊΠΎΠ½ΡΠ°ΠΊΡΠ½ΡΠΌΠΈ ΠΊΠΎΠ»ΡΡΠ°ΠΌΠΈ, ΠΊΠ°ΠΊ ΠΏΠΎΠΊΠ°Π·Π°Π½ΠΎ Π½Π° ΡΠΈΡ. 2, ΠΏΡΠΈ ΡΡΠΎΠΌ ΠΏΠΎΡΠ»Π΅Π΄ΠΎΠ²Π°ΡΠ΅Π»ΡΠ½ΡΠΉ ΡΡΠ°Π½ΡΡΠΎΡΠΌΠ°ΡΠΎΡ Π² ΠΏΠΈΡΠ°Π½ΠΈΠΈ Π΄Π²ΠΈΠ³Π°ΡΠ΅Π»Ρ ΠΏΠΎΠ΄ΠΊΠ»ΡΡΠ΅Π½ ΠΊ Π²ΡΠΏΠΎΠΌΠΎΠ³Π°ΡΠ΅Π»ΡΠ½ΠΎΠΌΡ ΠΌΠΎΠΌΠ΅Π½ΡΠ½ΠΎΠΌΡ Π΄Π²ΠΈΠ³Π°ΡΠ΅Π»Ρ, ΠΊΡΡΡΡΡΠΈΠΉ ΠΌΠΎΠΌΠ΅Π½Ρ ΠΊΠΎΡΠΎΡΠΎΠ³ΠΎ Π·Π°Π²ΠΈΡΠΈΡ ΠΎΡ Π½Π°Π³ΡΡΠ·ΠΊΠΈ Π½Π° ΠΎΡΠ½ΠΎΠ²Π½ΠΎΠΉ Π΄Π²ΠΈΠ³Π°ΡΠ΅Π»Ρ.
ΠΠΈΠΊΠΎΠ²ΡΠ΅ Π½Π°Π³ΡΡΠ·ΠΊΠΈ Π½Π° Π΄Π²ΠΈΠ³Π°ΡΠ΅Π»Ρ Ρ ΠΊΠΎΠ½ΡΠ°ΠΊΡΠ½ΡΠΌΠΈ ΠΊΠΎΠ»ΡΡΠ°ΠΌΠΈ ΠΏΡΠΈΠ²ΠΎΠ΄ΡΡ ΠΊ ΡΠΎΠΌΡ, ΡΡΠΎ ΠΌΠΎΠΌΠ΅Π½ΡΠ½ΡΠΉ Π΄Π²ΠΈΠ³Π°ΡΠ΅Π»Ρ ΠΏΠΎΠ΄ΠΊΠ»ΡΡΠ°Π΅Ρ ΡΠΎΠΏΡΠΎΡΠΈΠ²Π»Π΅Π½ΠΈΠ΅ ΠΆΠΈΠ΄ΠΊΠΎΡΡΠΈ Π² ΡΠ΅ΠΏΠΈ ΡΠΎΡΠΎΡΠ°, ΡΡΠΎΠ±Ρ ΡΠΌΠ΅Π½ΡΡΠΈΡΡ ΠΊΡΡΡΡΡΠΈΠΉ ΠΌΠΎΠΌΠ΅Π½Ρ ΠΈ ΡΠΊΠΎΡΠΎΡΡΡ Π΄Π²ΠΈΠ³Π°ΡΠ΅Π»Ρ Ρ ΠΊΠΎΠ½ΡΠ°ΠΊΡΠ½ΡΠΌΠΈ ΠΊΠΎΠ»ΡΡΠ°ΠΌΠΈ. ΠΠΎΠ³Π΄Π° ΠΏΠΈΠΊΠΎΠ²Π°Ρ Π½Π°Π³ΡΡΠ·ΠΊΠ° ΠΏΡΠ΅Π²ΡΡΠ°Π΅Ρ ΠΊΡΡΡΡΡΠΈΠΉ ΠΌΠΎΠΌΠ΅Π½Ρ, Π΄Π²ΠΈΠ³Π°ΡΠ΅Π»Ρ ΠΎΡΠΊΠ»ΡΡΠ°Π΅Ρ ΡΠ°ΡΡΡ ΡΠΎΠΏΡΠΎΡΠΈΠ²Π»Π΅Π½ΠΈΡ, ΡΡΠΎΠ±Ρ ΡΠ²Π΅Π»ΠΈΡΠΈΡΡ ΡΠΊΠΎΡΠΎΡΡΡ ΠΎΡΠ½ΠΎΠ²Π½ΠΎΠ³ΠΎ Π΄Π²ΠΈΠ³Π°ΡΠ΅Π»Ρ ΠΈ ΠΊΠΈΠ½Π΅ΡΠΈΡΠ΅ΡΠΊΡΡ ΡΠ½Π΅ΡΠ³ΠΈΡ ΠΌΠ°Ρ
ΠΎΠ²ΠΈΠΊΠ°. Π ΠΊΠ°ΡΠ΅ΡΡΠ²Π΅ Π°Π»ΡΡΠ΅ΡΠ½Π°ΡΠΈΠ²Ρ ΠΆΠΈΠ΄ΠΊΠΎΡΡΠ½ΠΎΠΌΡ ΡΠ΅Π·ΠΈΡΡΠΎΡΡ ΠΊΠΎΠ½ΡΠ°ΠΊΡΠΎΡ ΠΌΠΎΠΆΠ΅Ρ Π±ΡΡΡ ΠΈΡΠΏΠΎΠ»ΡΠ·ΠΎΠ²Π°Π½ Π΄Π»Ρ ΡΠΏΡΠ°Π²Π»Π΅Π½ΠΈΡ ΡΠ΅ΠΊΡΠΈΡΠΌΠΈ ΠΌΠ΅ΡΠ°Π»Π»ΠΈΡΠ΅ΡΠΊΠΎΠ³ΠΎ ΡΠΎΠΏΡΠΎΡΠΈΠ²Π»Π΅Π½ΠΈΡ Π² Π·Π°Π²ΠΈΡΠΈΠΌΠΎΡΡΠΈ ΠΎΡ ΡΠΎΠΊΠ° Π½Π°Π³ΡΡΠ·ΠΊΠΈ ΠΎΡΠ½ΠΎΠ²Π½ΠΎΠ³ΠΎ Π΄Π²ΠΈΠ³Π°ΡΠ΅Π»Ρ.
Π‘ΡΠ°Π±ΠΈΠ»ΠΈΠ·Π°ΡΠΈΡ ΡΠΊΠΎΡΠΎΡΡΠΈ Π΄Π²ΠΈΠ³Π°ΡΠ΅Π»Ρ Ρ ΠΊΠΎΠ½ΡΠ°ΠΊΡΠ½ΡΠΌΠΈ ΠΊΠΎΠ»ΡΡΠ°ΠΌΠΈ
Π£ΠΏΡΠ°Π²Π»Π΅Π½ΠΈΠ΅ Ρ ΠΎΠ±ΡΠ°ΡΠ½ΠΎΠΉ ΡΠ²ΡΠ·ΡΡ ΠΌΠΎΠΆΠ΅Ρ ΠΈΡΠΏΠΎΠ»ΡΠ·ΠΎΠ²Π°ΡΡΡΡ Π΄Π»Ρ ΠΎΠ³ΡΠ°Π½ΠΈΡΠ΅Π½ΠΈΡ ΠΈΠ·ΠΌΠ΅Π½Π΅Π½ΠΈΡ ΡΠΊΠΎΡΠΎΡΡΠΈ Π±ΠΎΠ»ΡΡΠΎΠ³ΠΎ Π΄Π²ΠΈΠ³Π°ΡΠ΅Π»Ρ Ρ ΠΊΠΎΠ½ΡΠ°ΠΊΡΠ½ΡΠΌΠΈ ΠΊΠΎΠ»ΡΡΠ°ΠΌΠΈ, ΠΈΡΠΏΠΎΠ»ΡΠ·ΡΠ΅ΠΌΠΎΠ³ΠΎ Π½Π° ΡΠ°Ρ
ΡΠ½ΠΎΠΉ ΠΏΠΎΠ΄ΡΠ΅ΠΌΠ½ΠΎΠΉ ΠΌΠ°ΡΠΈΠ½Π΅. Π ΡΡΠ°Π³ ΡΠΏΡΠ°Π²Π»Π΅Π½ΠΈΡ ΠΎΠΏΡΠ΅Π΄Π΅Π»ΡΠ΅Ρ Π½Π°ΠΏΡΠ°Π²Π»Π΅Π½ΠΈΠ΅ Π²ΡΠ°ΡΠ΅Π½ΠΈΡ ΠΈ Π·Π°Π΄Π°Π΅Ρ ΡΡΠ΅Π±ΡΠ΅ΠΌΡΡ ΡΠΊΠΎΡΠΎΡΡΡ, ΡΠ΅Π³ΡΠ»ΠΈΡΡΡ ΠΎΠΏΠΎΡΠ½ΠΎΠ΅ Π½Π°ΠΏΡΡΠΆΠ΅Π½ΠΈΠ΅. ΠΠΎΡΠ»Π΅Π΄Π½Π΅Π΅ ΡΡΠ°Π²Π½ΠΈΠ²Π°Π΅ΡΡΡ Ρ Π½Π°ΠΏΡΡΠΆΠ΅Π½ΠΈΠ΅ΠΌ, Π³Π΅Π½Π΅ΡΠΈΡΡΠ΅ΠΌΡΠΌ Π² ΡΠ°Ρ
ΠΎΠΌΠ΅ΡΡΠΈΡΠ΅ΡΠΊΠΎΠΌ Π³Π΅Π½Π΅ΡΠ°ΡΠΎΡΠ΅, ΠΏΡΠΈΠ²ΠΎΠ΄ΠΈΠΌΠΎΠΌ Π² Π΄Π΅ΠΉΡΡΠ²ΠΈΠ΅ Π΄Π²ΠΈΠ³Π°ΡΠ΅Π»Π΅ΠΌ Ρ ΠΊΠΎΠ½ΡΠ°ΠΊΡΠ½ΡΠΌΠΈ ΠΊΠΎΠ»ΡΡΠ°ΠΌΠΈ; Π»ΡΠ±Π°Ρ ΡΠ°Π·Π½ΠΎΡΡΡ Π½Π°ΠΏΡΡΠΆΠ΅Π½ΠΈΠΉ ΡΡΠΈΠ»ΠΈΠ²Π°Π΅ΡΡΡ Π΄Π»Ρ ΡΠΏΡΠ°Π²Π»Π΅Π½ΠΈΡ ΠΏΠΎΠ»ΠΎΠΆΠ΅Π½ΠΈΠ΅ΠΌ ΡΠ»Π΅ΠΊΡΡΠΎΠ΄ΠΎΠ² Π² ΠΊΠΎΠ½ΡΡΠΎΠ»Π»Π΅ΡΠ΅ ΡΠΎΠΏΡΠΎΡΠΈΠ²Π»Π΅Π½ΠΈΡ.
ΠΠ°ΠΏΠΈΡΠ°Π»ΡΠ½ΡΠΉ ΡΠ΅ΠΌΠΎΠ½Ρ Π²ΡΠ·ΡΠ²Π°Π΅Ρ ΡΠΎΡΠΌΠΎΠΆΠ΅Π½ΠΈΠ΅ Π΄Π²ΠΈΠ³Π°ΡΠ΅Π»Ρ Π·Π° ΡΡΠ΅Ρ ΠΏΠΎΠ΄Π°ΡΠΈ ΠΏΠΎΡΡΠΎΡΠ½Π½ΠΎΠ³ΠΎ ΡΠΎΠΊΠ° Π² ΠΎΠ±ΠΌΠΎΡΠΊΠΈ ΡΡΠ°ΡΠΎΡΠ°.
Π Π½Π΅ΠΊΠΎΡΠΎΡΡΡ ΡΠΈΡΡΠ΅ΠΌΠ°Ρ , ΠΊΠΎΡΠΎΡΡΠ΅ ΠΏΠΎΠ΄Ρ ΠΎΠ΄ΡΡ Π΄Π»Ρ Π»Π΅Π±Π΅Π΄ΠΎΠΊ, ΡΡΠ³ΠΎΠ²ΡΡ Π΄Π²ΠΈΠ³Π°ΡΠ΅Π»Π΅ΠΉ, ΡΠ°Ρ ΡΠ½ΡΡ ΠΏΠΎΠ΄ΡΠ΅ΠΌΠ½ΡΡ ΠΌΠ°ΡΠΈΠ½ ΠΈ Ρ. Π΄., ΡΡΠ°Π±ΠΈΠ»ΡΠ½Π°Ρ Π½ΠΈΠ·ΠΊΠ°Ρ ΡΠΊΠΎΡΠΎΡΡΡ Π΄ΠΎΡΡΠΈΠ³Π°Π΅ΡΡΡ Π·Π° ΡΡΠ΅Ρ ΠΈΡΠΏΠΎΠ»ΡΠ·ΠΎΠ²Π°Π½ΠΈΡ ΡΠ°ΡΡΠΈ ΡΠ»Π΅ΠΊΡΡΠΎΡΠ½Π΅ΡΠ³ΠΈΠΈ, Π³Π΅Π½Π΅ΡΠΈΡΡΠ΅ΠΌΠΎΠΉ Π² ΡΠ΅ΠΏΠΈ ΡΠΎΡΠΎΡΠ°, Π² ΠΏΠΎΠ΄ΠΏΡΡΠΆΠΈΠ½Π΅Π½Π½ΠΎΠΌ ΡΠΎΡΠΌΠΎΠ·Π΅ Ρ ΡΠ»Π΅ΠΊΡΡΠΈΡΠ΅ΡΠΊΠΈΠΌ ΡΠ°ΡΡΠΎΡΠΌΠ°ΠΆΠΈΠ²Π°Π½ΠΈΠ΅ΠΌ. ΠΠΎ ΠΎΡΡΡΠ΅Π½ΠΈΡΠΌ. ΠΌΠ΅Ρ Π°Π½ΠΈΠ·ΠΌ ΡΠ°ΡΡΠΎΡΠΌΠ°ΠΆΠΈΠ²Π°Π½ΠΈΡ ΠΎΡ ΡΠ΅ΠΏΠΈ ΡΠΎΡΠΎΡΠ°, ΠΏΡΠΈ ΡΠΎΠΎΡΠ²Π΅ΡΡΡΠ²ΡΡΡΠ΅ΠΌ ΡΠ»Π΅ΠΊΡΡΠΈΡΠ΅ΡΠΊΠΎΠΌ ΡΠΏΡΠ°Π²Π»Π΅Π½ΠΈΠΈ, ΠΏΠΎΠ½ΠΈΠΆΠ΅Π½Π½ΠΎΠ΅ Π½Π°ΠΏΡΡΠΆΠ΅Π½ΠΈΠ΅, Π³Π΅Π½Π΅ΡΠΈΡΡΠ΅ΠΌΠΎΠ΅ Π² ΡΠ΅ΠΏΠΈ ΡΠΎΡΠΎΡΠ° ΠΏΡΠΈ ΡΠ²Π΅Π»ΠΈΡΠ΅Π½ΠΈΠΈ ΡΠΊΠΎΡΠΎΡΡΠΈ Π²ΡΡΠ΅ ΡΡΠ΅Π±ΡΠ΅ΠΌΠΎΠ³ΠΎ Π·Π½Π°ΡΠ΅Π½ΠΈΡ, ΡΠ½ΠΈΠΆΠ°Π΅Ρ ΡΡΠΈΠ»ΠΈΠ΅ ΡΠ°ΡΡΠΎΡΠΌΠ°ΠΆΠΈΠ²Π°Π½ΠΈΡ, ΡΠ΅ΠΌ ΡΠ°ΠΌΡΠΌ ΡΠ²Π΅Π»ΠΈΡΠΈΠ²Π°Ρ ΡΠΎΡΠΌΠΎΠ·Π½ΠΎΠ΅ Π΄Π°Π²Π»Π΅Π½ΠΈΠ΅ Π΄Π»Ρ ΡΡΠ°Π±ΠΈΠ»ΠΈΠ·Π°ΡΠΈΠΈ ΡΠΊΠΎΡΠΎΡΡΠΈ.
ΠΠ°ΡΠΊΠ°Π΄Π½ΡΠ΅ ΡΠΎΠ΅Π΄ΠΈΠ½Π΅Π½ΠΈΡ Π°ΡΠΈΠ½Ρ ΡΠΎΠ½Π½ΡΡ Π΄Π²ΠΈΠ³Π°ΡΠ΅Π»Π΅ΠΉ
ΠΡΠ»ΠΈ Π±ΠΎΠ»ΡΡΠΎΠΉ Π°ΡΠΈΠ½Ρ
ΡΠΎΠ½Π½ΡΠΉ Π΄Π²ΠΈΠ³Π°ΡΠ΅Π»Ρ Ρ ΠΊΠΎΠ½ΡΠ°ΠΊΡΠ½ΡΠΌΠΈ ΠΊΠΎΠ»ΡΡΠ°ΠΌΠΈ Π΄ΠΎΠ»ΠΆΠ΅Π½ ΡΠ°Π±ΠΎΡΠ°ΡΡ Π² ΡΠ΅ΡΠ΅Π½ΠΈΠ΅ Π·Π½Π°ΡΠΈΡΠ΅Π»ΡΠ½ΡΡ
ΠΏΠ΅ΡΠΈΠΎΠ΄ΠΎΠ² Π²ΡΠ΅ΠΌΠ΅Π½ΠΈ ΡΠΎ ΡΠΊΠΎΡΠΎΡΡΡΡ, Π½Π°ΠΌΠ½ΠΎΠ³ΠΎ ΠΌΠ΅Π½ΡΡΠ΅ΠΉ, ΡΠ΅ΠΌ Π΅Π³ΠΎ Π½ΠΎΠΌΠΈΠ½Π°Π»ΡΠ½Π°Ρ ΡΠΊΠΎΡΠΎΡΡΡ, ΠΆΠ΅Π»Π°ΡΠ΅Π»ΡΠ½ΠΎ, ΡΡΠΎΠ±Ρ ΡΠ°ΡΡΡ Π½Π°ΠΏΡΡΠΆΠ΅Π½ΠΈΡ ΠΈ ΠΌΠΎΡΠ½ΠΎΡΡΠΈ, Π³Π΅Π½Π΅ΡΠΈΡΡΠ΅ΠΌΡΡ
Π΅Π³ΠΎ ΡΠΎΡΠΎΡΠΎΠΌ, ΠΈΡΠΏΠΎΠ»ΡΠ·ΠΎΠ²Π°Π»Π°ΡΡ Ρ ΠΏΠΎΠ»ΡΠ·ΠΎΠΉ.
, Π° Π½Π΅ ΡΠ°ΡΡΠ΅ΠΈΠ²Π°ΡΡΡΡ Π½Π° ΡΠ΅Π·ΠΈΡΡΠΎΡΠ°Ρ
. ΠΠ°ΡΠΊΠ°Π΄Π½ΡΠΉ ΠΌΠ΅ΡΠΎΠ΄ ΠΏΠΎΠ΄ΠΊΠ»ΡΡΠ΅Π½ΠΈΡ Π°ΡΠΈΠ½Ρ
ΡΠΎΠ½Π½ΡΡ
Π΄Π²ΠΈΠ³Π°ΡΠ΅Π»Π΅ΠΉ ΡΠ²Π»ΡΠ΅ΡΡΡ ΠΎΠ΄Π½ΠΈΠΌ ΠΈΠ· ΡΠΏΠΎΡΠΎΠ±ΠΎΠ² ΡΠ΄Π΅Π»Π°ΡΡ ΡΡΠΎ, ΡΠΎΠΊΠΎΡΡΠ΅ΠΌΠ½ΡΠ΅ ΠΊΠΎΠ»ΡΡΠ° ΠΎΠ΄Π½ΠΎΠ³ΠΎ Π΄Π²ΠΈΠ³Π°ΡΠ΅Π»Ρ ΠΈΡΠΏΠΎΠ»ΡΠ·ΡΡΡΡΡ Π΄Π»Ρ ΠΏΠΈΡΠ°Π½ΠΈΡ Π΄ΡΡΠ³ΠΎΠ³ΠΎ Π΄Π²ΠΈΠ³Π°ΡΠ΅Π»Ρ, Π΄Π²Π° Π΄Π²ΠΈΠ³Π°ΡΠ΅Π»Ρ ΡΠΎΠ΅Π΄ΠΈΠ½ΡΡΡΡΡ Π²ΠΌΠ΅ΡΡΠ΅, ΡΠ°ΠΊ ΡΡΠΎ Π²ΡΡ
ΠΎΠ΄Π½ΠΎΠ΅ Π½Π°ΠΏΡΡΠΆΠ΅Π½ΠΈΠ΅ ΠΏΠ΅ΡΠ²ΠΎΠ³ΠΎ Π΄Π²ΠΈΠ³Π°ΡΠ΅Π»Ρ ΡΠΎΠ·Π΄Π°Π΅Ρ ΠΌΠ΅Ρ
Π°Π½ΠΈΡΠ΅ΡΠΊΡΡ ΠΌΠΎΡΠ½ΠΎΡΡΡ.
ΠΠ° ΡΠΈΡ. 3Π° ΠΏΠΎΠΊΠ°Π·Π°Π½ΠΎ ΠΎΠ΄Π½ΠΎ ΡΠ°ΡΠΏΠΎΠ»ΠΎΠΆΠ΅Π½ΠΈΠ΅ Π΄Π²ΠΈΠ³Π°ΡΠ΅Π»Ρ Ρ ΠΊΠΎΠ½ΡΠ°ΠΊΡΠ½ΡΠΌΠΈ ΠΊΠΎΠ»ΡΡΠ°ΠΌΠΈ Π ΠΈ Π΄Π²ΠΈΠ³Π°ΡΠ΅Π»Ρ Ρ ΠΊΠΎΡΠΎΡΠΊΠΎΠ·Π°ΠΌΠΊΠ½ΡΡΡΠΌ ΡΠΎΡΠΎΡΠΎΠΌ ΠΈΠ»ΠΈ Π΄Π²ΠΈΠ³Π°ΡΠ΅Π»Ρ Ρ ΠΊΠΎΠ½ΡΠ°ΠΊΡΠ½ΡΠΌΠΈ ΠΊΠΎΠ»ΡΡΠ°ΠΌΠΈ Π. ΠΡΠ»ΠΈ Π΄Π²ΠΈΠ³Π°ΡΠ΅Π»Ρ Ρ ΠΊΠΎΠ½ΡΠ°ΠΊΡΠ½ΡΠΌΠΈ ΠΊΠΎΠ»ΡΡΠ°ΠΌΠΈ ΠΈΠΌΠ΅Π΅Ρ Π²ΠΈΠ΄ Π, ΡΠ΅Π·ΠΈΡΡΠΎΡΡ ΠΌΠΎΠ³ΡΡ Π±ΡΡΡ ΠΏΠΎΠ΄ΠΊΠ»ΡΡΠ΅Π½Ρ ΠΌΠ΅ΠΆΠ΄Ρ ΠΊΠΎΠ½ΡΠ°ΠΊΡΠ½ΡΠΌΠΈ ΠΊΠΎΠ»ΡΡΠ°ΠΌΠΈ ΠΏΡΠΈ ΠΏΡΡΠΊΠ΅ Π΄Π»Ρ ΡΠΌΠ΅Π½ΡΡΠ΅Π½ΠΈΡ ΠΏΡΡΠΊΠΎΠ²ΠΎΠ³ΠΎ ΡΠΎΠΊΠ° Π΄Π²ΠΈΠ³Π°ΡΠ΅Π»Ρ. A. ΠΠ° ΡΠΈΡ. 3b ΠΏΠΎΠΊΠ°Π·Π°Π½Π° Π΄ΡΡΠ³Π°Ρ ΠΊΠΎΠ½ΡΡΡΡΠΊΡΠΈΡ, Π² ΠΊΠΎΡΠΎΡΠΎΠΉ ΠΈΡΠΏΠΎΠ»ΡΠ·ΡΡΡΡΡ Π΄Π²Π° Π΄Π²ΠΈΠ³Π°ΡΠ΅Π»Ρ Ρ ΠΊΠΎΠ½ΡΠ°ΠΊΡΠ½ΡΠΌΠΈ ΠΊΠΎΠ»ΡΡΠ°ΠΌΠΈ, Ρ ΠΏΡΡΠΊΠΎΠ²ΡΠΌ ΡΠΎΠΏΡΠΎΡΠΈΠ²Π»Π΅Π½ΠΈΠ΅ΠΌ, Π²ΠΊΠ»ΡΡΠ΅Π½Π½ΡΠΌ Π² ΡΠ΅ΠΏΡ ΡΡΠ°ΡΠΎΡΠ° ΠΌΠ°ΡΠΈΠ½Ρ B. ΠΠ° ΠΏΡΠ°ΠΊΡΠΈΠΊΠ΅ ΠΌΠΎΠΆΠ½ΠΎ ΠΎΠ±ΠΎΠΉΡΠΈΡΡ Π±Π΅Π· ΠΊΠΎΠ½ΡΠ°ΠΊΡΠ½ΡΡ
ΠΊΠΎΠ»Π΅Ρ Π² ΡΡ
Π΅ΠΌΠ΅, ΠΏΠΎΠΊΠ°Π·Π°Π½Π½ΠΎΠΉ Π½Π° ΡΠΈΡ. 3b, Π΄Π²Π΅ ΠΎΠ±ΠΌΠΎΡΠΊΠΈ ΡΠΎΡΠΎΡΠ° ΡΠ²Π΅ΡΡΠΈ Π²ΠΎΠ΅Π΄ΠΈΠ½ΠΎ. ΠΡΠΈ ΠΊΠ°ΡΠΊΠ°Π΄Π½ΡΡ
ΡΠΎΠ΅Π΄ΠΈΠ½Π΅Π½ΠΈΡΡ
ΠΏΠ°Π΄Π΅Π½ΠΈΠ΅ ΡΠΊΠΎΡΠΎΡΡΠΈ ΠΎΡ Ρ
ΠΎΠ»ΠΎΡΡΠΎΠ³ΠΎ Ρ
ΠΎΠ΄Π° Π΄ΠΎ ΠΏΠΎΠ»Π½ΠΎΠΉ Π½Π°Π³ΡΡΠ·ΠΊΠΈ ΡΠΎΡΡΠ°Π²Π»ΡΠ΅Ρ Π½Π΅ΡΠΊΠΎΠ»ΡΠΊΠΎ ΠΏΡΠΎΡΠ΅Π½ΡΠΎΠ² ΠΎΡ ΡΠΈΠ½Ρ
ΡΠΎΠ½Π½ΠΎΠΉ ΡΠΊΠΎΡΠΎΡΡΠΈ ΠΊΠΎΠΌΠ±ΠΈΠ½Π°ΡΠΈΠΈ.
ΠΠ²Π΅ ΠΌΠ°ΡΠΈΠ½Ρ ΠΌΠΎΠ³ΡΡ Π±ΡΡΡ ΡΠΎΠ΅Π΄ΠΈΠ½Π΅Π½Ρ Π² ΠΊΡΠΌΡΠ»ΡΡΠΈΠ²Π½ΡΠΉ ΠΊΠ°ΡΠΊΠ°Π΄ Π΄Π»Ρ ΡΠΎΠ·Π΄Π°Π½ΠΈΡ ΠΊΡΡΡΡΡΠΈΡ
ΠΌΠΎΠΌΠ΅Π½ΡΠΎΠ² Π² ΠΎΠ΄Π½ΠΎΠΌ Π½Π°ΠΏΡΠ°Π²Π»Π΅Π½ΠΈΠΈ ΠΈΠ»ΠΈ Π² Π΄ΠΈΡΡΠ΅ΡΠ΅Π½ΡΠΈΠ°Π»ΡΠ½ΡΠΉ ΠΊΠ°ΡΠΊΠ°Π΄ Π΄Π»Ρ ΡΠΎΠ·Π΄Π°Π½ΠΈΡ ΠΏΡΠΎΡΠΈΠ²ΠΎΠΏΠΎΠ»ΠΎΠΆΠ½ΡΡ
ΠΊΡΡΡΡΡΠΈΡ
ΠΌΠΎΠΌΠ΅Π½ΡΠΎΠ². Π’Π°Π±Π»ΠΈΡΠ° 1 ΠΏΠΎΠΊΠ°Π·ΡΠ²Π°Π΅Ρ, ΡΡΠΎ ΠΏΡΠΈ ΠΈΡΠΏΠΎΠ»ΡΠ·ΠΎΠ²Π°Π½ΠΈΠΈ Π΄Π²ΡΡ
Π΄Π²ΠΈΠ³Π°ΡΠ΅Π»Π΅ΠΉ Ρ ΡΠ°Π·Π½ΡΠΌ ΡΠΈΡΠ»ΠΎΠΌ ΠΏΠΎΠ»ΡΡΠΎΠ² Pa ΠΈ Pb ΠΌΠΎΠΆΠ½ΠΎ ΠΏΠΎΠ»ΡΡΠΈΡΡ ΡΠ΅ΡΡΡΠ΅ ΡΠ°Π·Π½ΡΠ΅ ΡΠΊΠΎΡΠΎΡΡΠΈ; ΠΏΡΡΠ΅ΠΌ ΠΏΠΎΠ΄ΠΊΠ»ΡΡΠ΅Π½ΠΈΡ ΡΠΎΠΏΡΠΎΡΠΈΠ²Π»Π΅Π½ΠΈΡ Π²ΠΎ Π²ΡΠΎΡΠΈΡΠ½ΠΎΠΉ ΡΠ΅ΠΏΠΈ Π²ΡΠΎΡΠΎΠ³ΠΎ Π΄Π²ΠΈΠ³Π°ΡΠ΅Π»Ρ ΠΈΠ»ΠΈ ΠΎΡΠ΄Π΅Π»ΡΠ½ΡΡ
Π΄Π²ΠΈΠ³Π°ΡΠ΅Π»Π΅ΠΉ ΡΠ°ΠΊΠΆΠ΅ ΠΌΠΎΠΆΠ½ΠΎ ΠΏΠΎΠ»ΡΡΠΈΡΡ ΠΏΡΠΎΠΌΠ΅ΠΆΡΡΠΎΡΠ½ΡΠ΅ ΡΠΊΠΎΡΠΎΡΡΠΈ.
Π‘ΠΌΠ΅Π½Π° ΠΏΠΎΠ»ΡΡΠΎΠ² ΠΈ ΠΈΠ·ΠΌΠ΅Π½Π΅Π½ΠΈΠ΅ ΡΠ°ΡΡΠΎΡΡΒ
Π‘ΠΊΠΎΡΠΎΡΡΡ Π°ΡΠΈΠ½Ρ
ΡΠΎΠ½Π½ΠΎΠ³ΠΎ Π΄Π²ΠΈΠ³Π°ΡΠ΅Π»Ρ Ρ ΠΊΠΎΠ½ΡΠ°ΠΊΡΠ½ΡΠΌΠΈ ΠΊΠΎΠ»ΡΡΠ°ΠΌΠΈ Ρ ΡΠΎΠΎΡΠ²Π΅ΡΡΡΠ²ΡΡΡΠ΅ΠΉ ΠΎΠ±ΠΌΠΎΡΠΊΠΎΠΉ ΠΌΠΎΠΆΠ½ΠΎ ΠΈΠ·ΠΌΠ΅Π½ΠΈΡΡ ΠΏΡΡΠ΅ΠΌ ΡΠΌΠ΅Π½Ρ ΠΏΠΎΠ»ΡΡΠΎΠ² ΠΈΠ»ΠΈ ΠΈΠ·ΠΌΠ΅Π½Π΅Π½ΠΈΡ Π²Ρ
ΠΎΠ΄Π½ΠΎΠΉ ΡΠ°ΡΡΠΎΡΡ, ΠΊΠ°ΠΊ ΠΎΠΏΠΈΡΠ°Π½ΠΎ Π² ΡΡΠ°ΡΡΠ΅ ΠΎΠ± ΠΈΠ·ΠΌΠ΅Π½Π΅Π½ΠΈΠΈ ΡΠΊΠΎΡΠΎΡΡΠΈ Π°ΡΠΈΠ½Ρ
ΡΠΎΠ½Π½ΠΎΠ³ΠΎ Π΄Π²ΠΈΠ³Π°ΡΠ΅Π»Ρ Ρ ΠΊΠΎΡΠΎΡΠΊΠΎΠ·Π°ΠΌΠΊΠ½ΡΡΡΠΌ ΡΠΎΡΠΎΡΠΎΠΌ. ΠΌΠΎΡΠΎΡΡ. ΠΠ΅ΡΠ΅ΠΊΠ»ΡΡΠ΅Π½ΠΈΠ΅ ΠΏΠΎΠ»ΡΡΠΎΠ² ΡΠ°ΠΊΠΆΠ΅ ΠΌΠΎΠΆΠ½ΠΎ ΠΈΡΠΏΠΎΠ»ΡΠ·ΠΎΠ²Π°ΡΡ Π² ΡΠΎΡΠ΅ΡΠ°Π½ΠΈΠΈ Ρ Π΄Π²ΠΈΠ³Π°ΡΠ΅Π»ΡΠΌΠΈ, ΡΠΎΠ΅Π΄ΠΈΠ½Π΅Π½Π½ΡΠΌΠΈ ΠΊΠ°ΡΠΊΠ°Π΄ΠΎΠΌ, ΡΡΠΎΠ±Ρ ΡΠ²Π΅Π»ΠΈΡΠΈΡΡ ΡΠΈΡΠ»ΠΎ ΡΠΊΠΎΡΠΎΡΡΠ΅ΠΉ, ΠΊΠΎΡΠΎΡΡΠ΅ ΠΌΠΎΠΆΠ½ΠΎ ΠΏΠΎΠ»ΡΡΠΈΡΡ ΡΠΊΠΎΠ½ΠΎΠΌΠΈΡΠ΅ΡΠΊΠΈ Π²ΡΠ³ΠΎΠ΄Π½ΡΠΌ ΠΎΠ±ΡΠ°Π·ΠΎΠΌ. ΠΠ΄Π½Π°ΠΊΠΎ ΡΠΌΠ΅Π½Π° ΠΏΠΎΠ»ΡΡΠΎΠ² Π΄ΠΎΠ»ΠΆΠ½Π° ΠΏΡΠΈΠΌΠ΅Π½ΡΡΡΡΡ ΠΊ ΠΎΠ±ΠΌΠΎΡΠΊΠ°ΠΌ ΡΠΎΡΠΎΡΠ° Π΄Π²ΠΈΠ³Π°ΡΠ΅Π»Ρ Ρ ΠΊΠΎΠ½ΡΠ°ΠΊΡΠ½ΡΠΌΠΈ ΠΊΠΎΠ»ΡΡΠ°ΠΌΠΈ, Π° ΡΠ°ΠΊΠΆΠ΅ ΠΊ ΠΎΠ±ΠΌΠΎΡΠΊΠ°ΠΌ ΡΡΠ°ΡΠΎΡΠ°, ΡΡΠΎ ΡΡΠ»ΠΎΠΆΠ½ΡΠ΅Ρ Π΄Π²ΠΈΠ³Π°ΡΠ΅Π»Ρ ΠΈ ΠΌΠ΅Ρ
Π°Π½ΠΈΠ·ΠΌ ΡΠΏΡΠ°Π²Π»Π΅Π½ΠΈΡ.
ΠΠ΅ΡΠ΅ΠΌΠ΅Π½Π½Π°Ρ ΡΠ°ΡΡΠΎΡΠ° ΠΌΠΎΠΆΠ΅Ρ Π±ΡΡΡ ΠΏΠΎΠ»ΡΡΠ΅Π½Π° ΠΎΡ Π³Π΅Π½Π΅ΡΠ°ΡΠΎΡΠ° ΠΏΠ΅ΡΠ΅ΠΌΠ΅Π½Π½ΠΎΠ³ΠΎ ΡΠΎΠΊΠ°, ΠΏΡΠΈΠ²ΠΎΠ΄ΠΈΠΌΠΎΠ³ΠΎ Π² Π΄Π²ΠΈΠΆΠ΅Π½ΠΈΠ΅ Π΄Π²ΠΈΠ³Π°ΡΠ΅Π»Π΅ΠΌ Ρ ΡΠ΅Π³ΡΠ»ΠΈΡΡΠ΅ΠΌΠΎΠΉ ΡΠΊΠΎΡΠΎΡΡΡΡ, Ρ
ΠΎΡΡ ΡΡΠ° ΡΠΈΡΡΠ΅ΠΌΠ° ΡΠ΅Π΄ΠΊΠΎ ΠΎΠΏΡΠ°Π²Π΄Π°Π½Π°.
Π‘ΠΈΡΡΠ΅ΠΌΠ° KramerΒ
Π ΡΠΈΡΡΠ΅ΠΌΠ΅ Kramer Π΄Π»Ρ ΠΏΠΎΡΡΠΎΡΠ½Π½ΠΎΠΉ ΠΌΠΎΡΠ½ΠΎΡΡΠΈ ΠΏΡΠΈ ΠΏΠΎΠ»Π½ΠΎΠΉ Π½Π°Π³ΡΡΠ·ΠΊΠ΅ ΠΌΠΎΡΠ½ΠΎΡΡΡ Ρ ΡΠ°ΡΡΠΎΡΠΎΠΉ ΡΠΊΠΎΠ»ΡΠΆΠ΅Π½ΠΈΡ ΠΎΡ ΡΠΎΠΊΠΎΡΡΠ΅ΠΌΠ½ΡΡ ΠΊΠΎΠ»Π΅Ρ ΠΏΡΠ΅ΠΎΠ±ΡΠ°Π·ΡΠ΅ΡΡΡ Π² ΠΌΠ΅Ρ Π°Π½ΠΈΡΠ΅ΡΠΊΡΡ ΠΌΠΎΡΠ½ΠΎΡΡΡ, Π²ΠΎΠ·Π²ΡΠ°ΡΠ°Π΅ΠΌΡΡ Π½Π° Π²Π°Π» Π΄Π²ΠΈΠ³Π°ΡΠ΅Π»Ρ. Π ΠΎΠ΄Π½ΠΎΠΌ ΠΏΡΠΈΠΌΠ΅Π½Π΅Π½ΠΈΠΈ ΡΡΠΎΠ³ΠΎ ΠΏΡΠΈΠ½ΡΠΈΠΏΠ° Π²ΡΡ ΠΎΠ΄Π½Π°Ρ ΡΠ°ΡΡΠΎΡΠ° ΡΠΊΠΎΠ»ΡΠΆΠ΅Π½ΠΈΡ Π΄Π²ΠΈΠ³Π°ΡΠ΅Π»Ρ Ρ ΠΊΠΎΠ½ΡΠ°ΠΊΡΠ½ΡΠΌΠΈ ΠΊΠΎΠ»ΡΡΠ°ΠΌΠΈ, ΡΠ°Π±ΠΎΡΠ°ΡΡΠ΅Π³ΠΎ Π½Π° ΠΏΠΎΠ½ΠΈΠΆΠ΅Π½Π½ΠΎΠΉ ΡΠΊΠΎΡΠΎΡΡΠΈ, Π²ΡΠΏΡΡΠΌΠ»ΡΠ΅ΡΡΡ Π΄Π»Ρ ΠΏΠΈΡΠ°Π½ΠΈΡ ΠΏΠΎΡΡΠΎΡΠ½Π½ΠΎΠ³ΠΎ ΡΠΎΠΊΠ°. Π΄Π²ΠΈΠ³Π°ΡΠ΅Π»Ρ, ΡΠΎΠ΅Π΄ΠΈΠ½Π΅Π½Π½ΡΠΉ Ρ ΠΎΡΠ½ΠΎΠ²Π½ΡΠΌ Π΄Π²ΠΈΠ³Π°ΡΠ΅Π»Π΅ΠΌ. ΠΠ΅Π±ΠΎΠ»ΡΡΠΎΠΉ ΠΏΠ΅ΡΠ΅ΠΌΠ΅Π½Π½ΡΠΉ ΡΠ΅Π·ΠΈΡΡΠΎΡ ΡΠ΅Π³ΡΠ»ΠΈΡΡΠ΅Ρ ΡΠΎΠΊ Π²ΠΎΠ·Π±ΡΠΆΠ΄Π΅Π½ΠΈΡ ΠΏΠΎΡΡΠΎΡΠ½Π½ΠΎΠ³ΠΎ ΡΠΎΠΊΠ°. Π΄Π²ΠΈΠ³Π°ΡΠ΅Π»Ρ, ΡΡΠΎΠ±Ρ ΡΠΏΡΠ°Π²Π»ΡΡΡ Π΅Π³ΠΎ ΠΏΡΠΎΡΠΈΠ²ΠΎ-ΠΠΠ‘ Π½Π° Π»ΡΠ±ΠΎΠΉ ΡΠΊΠΎΡΠΎΡΡΠΈ, ΡΠ΅ΠΌ ΡΠ°ΠΌΡΠΌ ΠΊΠΎΠ½ΡΡΠΎΠ»ΠΈΡΡΡ Π΄ΠΎΠ»Ρ Π³Π΅Π½Π΅ΡΠΈΡΡΠ΅ΠΌΠΎΠΉ ΠΠΠ‘ Π΄Π²ΠΈΠ³Π°ΡΠ΅Π»Ρ Ρ ΠΊΠΎΠ½ΡΠ°ΠΊΡΠ½ΡΠΌΠΈ ΠΊΠΎΠ»ΡΡΠ°ΠΌΠΈ, ΠΊΠΎΡΠΎΡΠ°Ρ ΠΏΠΎΠ³Π»ΠΎΡΠ°Π΅ΡΡΡ ΠΏΠΎΡΡΠΎΡΠ½Π½ΡΠΌ ΡΠΎΠΊΠΎΠΌ. ΠΌΠ°ΡΠΈΠ½Π°.
Π£ΠΏΡΠ°Π²Π»Π΅Π½ΠΈΠ΅ ΡΠΊΠΎΡΠΎΡΡΡΡ Ρ ΠΏΠΎΠΌΠΎΡΡΡ ΠΏΠΎΠ΄Π°ΡΠΈ Π½Π°ΠΏΡΡΠΆΠ΅Π½ΠΈΡ
Π‘ΠΊΠΎΡΠΎΡΡΡΡ Π°ΡΠΈΠ½Ρ
ΡΠΎΠ½Π½ΠΎΠ³ΠΎ Π΄Π²ΠΈΠ³Π°ΡΠ΅Π»Ρ Ρ ΠΊΠΎΠ½ΡΠ°ΠΊΡΠ½ΡΠΌΠΈ ΠΊΠΎΠ»ΡΡΠ°ΠΌΠΈ ΠΌΠΎΠΆΠ½ΠΎ ΡΠΏΡΠ°Π²Π»ΡΡΡ Π»ΡΠ±ΡΠΌ ΠΌΠ΅ΡΠΎΠ΄ΠΎΠΌ, ΠΊΠΎΡΠΎΡΡΠΉ ΠΏΠΎΠ·Π²ΠΎΠ»ΡΠ΅Ρ ΡΠΏΡΠ°Π²Π»ΡΡΡ Π΅Π³ΠΎ Π²ΡΠΎΡΠΈΡΠ½ΡΠΌ ΡΠΎΠΊΠΎΠΌ Π½Π΅Π·Π°Π²ΠΈΡΠΈΠΌΠΎ ΠΎΡ Π½Π°Π³ΡΡΠ·ΠΊΠΈ Π½Π° Π΄Π²ΠΈΠ³Π°ΡΠ΅Π»Ρ.
ΠΠΊΠΎΠ½ΠΎΠΌΠΈΡΠ½ΡΠΉ ΠΌΠ΅ΡΠΎΠ΄ Π·Π°ΠΊΠ»ΡΡΠ°Π΅ΡΡΡ Π² ΠΏΠΎΠ΄Π°ΡΠ΅ Π½Π°ΠΏΡΡΠΆΠ΅Π½ΠΈΡ Π²ΠΎ Π²ΡΠΎΡΠΈΡΠ½ΡΡ ΡΠ΅ΠΏΡ, ΡΡΠΎΠ±Ρ ΠΏΡΠΎΡΠΈΠ²ΠΎΠ΄Π΅ΠΉΡΡΠ²ΠΎΠ²Π°ΡΡ ΠΈΠ»ΠΈ ΡΡΠΈΠ»ΠΈΠ²Π°ΡΡ ΠΠΠ‘, ΡΠΎΠ·Π΄Π°Π²Π°Π΅ΠΌΡΡ Π²ΠΎ Π²ΡΠΎΡΠΈΡΠ½ΡΡ
ΠΎΠ±ΠΌΠΎΡΠΊΠ°Ρ
ΠΏΠ΅ΡΠ²ΠΈΡΠ½ΡΠΌ ΠΌΠ°Π³Π½ΠΈΡΠ½ΡΠΌ ΠΏΠΎΡΠΎΠΊΠΎΠΌ. ΠΡΠ»ΠΈ ΠΏΠΎΠ΄Π°Π²Π°Π΅ΠΌΠΎΠ΅ Π½Π°ΠΏΡΡΠΆΠ΅Π½ΠΈΠ΅ ΠΏΡΠΎΡΠΈΠ²ΠΎΠ΄Π΅ΠΉΡΡΠ²ΡΠ΅Ρ Π³Π΅Π½Π΅ΡΠΈΡΡΠ΅ΠΌΠΎΠΌΡ Π½Π°ΠΏΡΡΠΆΠ΅Π½ΠΈΡ, Π½Π΅ΠΌΠ΅Π΄Π»Π΅Π½Π½ΡΠΌ ΡΡΡΠ΅ΠΊΡΠΎΠΌ ΡΠ²Π»ΡΠ΅ΡΡΡ ΡΠΌΠ΅Π½ΡΡΠ΅Π½ΠΈΠ΅ Π²ΡΠΎΡΠΈΡΠ½ΠΎΠ³ΠΎ ΡΠΎΠΊΠ° ΠΈ ΠΊΡΡΡΡΡΠ΅Π³ΠΎ ΠΌΠΎΠΌΠ΅Π½ΡΠ°, ΡΠ°ΠΊ ΡΡΠΎ ΡΠΊΠΎΡΠΎΡΡΡ ΠΏΠ°Π΄Π°Π΅Ρ. ΠΡΠΈ ΡΡΠΎΠΌ ΡΠΊΠΎΡΠΎΡΡΡ, Ρ ΠΊΠΎΡΠΎΡΠΎΠΉ Π²ΡΠΎΡΠΈΡΠ½ΡΠ΅ ΠΏΡΠΎΠ²ΠΎΠ΄Π½ΠΈΠΊΠΈ ΠΏΠ΅ΡΠ΅ΡΠ΅Π·Π°ΡΡΡΡ ΠΏΠ΅ΡΠ²ΠΈΡΠ½ΡΠΌ ΠΏΠΎΡΠΎΠΊΠΎΠΌ, ΡΠ²Π΅Π»ΠΈΡΠΈΠ²Π°Π΅ΡΡΡ Ρ ΡΠ²Π΅Π»ΠΈΡΠ΅Π½ΠΈΠ΅ΠΌ Π³Π΅Π½Π΅ΡΠΈΡΡΠ΅ΠΌΠΎΠΉ Π²ΡΠΎΡΠΈΡΠ½ΠΎΠΉ ΠΠΠ‘, Π²ΡΠΎΡΠΈΡΠ½ΠΎΠ³ΠΎ ΡΠΎΠΊΠ° ΠΈ ΠΊΡΡΡΡΡΠ΅Π³ΠΎ ΠΌΠΎΠΌΠ΅Π½ΡΠ° Π΄Π²ΠΈΠ³Π°ΡΠ΅Π»Ρ, ΠΏΠ°Π΄Π΅Π½ΠΈΠ΅ ΡΠΊΠΎΡΠΎΡΡΠΈ ΠΏΡΠ΅ΠΊΡΠ°ΡΠ°Π΅ΡΡΡ, ΠΊΠΎΠ³Π΄Π° ΠΊΡΡΡΡΡΠΈΠΉ ΠΌΠΎΠΌΠ΅Π½Ρ Π΄Π²ΠΈΠ³Π°ΡΠ΅Π»Ρ ΡΠ½ΠΎΠ²Π° ΡΠ°Π²Π΅Π½ ΠΌΠΎΠΌΠ΅Π½ΡΡ ΡΠΎΠΏΡΠΎΡΠΈΠ²Π»Π΅Π½ΠΈΡ Π½Π°Π³ΡΡΠ·ΠΊΠΈ. Π½Π° ΡΡΠ°Π±ΠΈΠ»ΡΠ½ΠΎ Π½ΠΈΠ·ΠΊΠΎΠΉ ΡΠΊΠΎΡΠΎΡΡΠΈ.
Π‘ Π΄ΡΡΠ³ΠΎΠΉ ΡΡΠΎΡΠΎΠ½Ρ, Π΅ΡΠ»ΠΈ ΠΏΠΎΠ΄Π°Π²Π°Π΅ΠΌΠΎΠ΅ Π½Π°ΠΏΡΡΠΆΠ΅Π½ΠΈΠ΅ ΡΠΏΠΎΡΠΎΠ±ΡΡΠ²ΡΠ΅Ρ Π³Π΅Π½Π΅ΡΠΈΡΡΠ΅ΠΌΠΎΠΉ ΠΠΠ‘, Π½Π΅ΠΌΠ΅Π΄Π»Π΅Π½Π½ΡΠΌ ΡΡΡΠ΅ΠΊΡΠΎΠΌ ΡΠ²Π»ΡΠ΅ΡΡΡ ΡΠ²Π΅Π»ΠΈΡΠ΅Π½ΠΈΠ΅ Π²ΡΠΎΡΠΈΡΠ½ΠΎΠ³ΠΎ ΡΠΎΠΊΠ° ΠΈ ΠΊΡΡΡΡΡΠ΅Π³ΠΎ ΠΌΠΎΠΌΠ΅Π½ΡΠ° Π΄Π²ΠΈΠ³Π°ΡΠ΅Π»Ρ, ΡΡΠΎ Π·Π°ΡΡΠ°Π²Π»ΡΠ΅Ρ Π΄Π²ΠΈΠ³Π°ΡΠ΅Π»Ρ ΡΠ°Π·Π³ΠΎΠ½ΡΡΡΡΡ Ρ ΠΏΠ°Π΄Π΅Π½ΠΈΠ΅ΠΌ Π²ΡΠΎΡΠΈΡΠ½ΠΎΠ³ΠΎ ΡΠΎΠΊΠ° ΠΈ ΠΊΡΡΡΡΡΠ΅Π³ΠΎ ΠΌΠΎΠΌΠ΅Π½ΡΠ° Π΄ΠΎ ΡΡΠ°Π±ΠΈΠ»ΡΠ½ΠΎ Π±ΠΎΠ»Π΅Π΅ Π²ΡΡΠΎΠΊΠΎΠΉ ΡΠΊΠΎΡΠΎΡΡΠΈ. Π’Π°ΠΊΠΈΠΌ ΠΎΠ±ΡΠ°Π·ΠΎΠΌ, ΡΡΠΎΡ ΠΌΠ΅ΡΠΎΠ΄ ΠΌΠΎΠΆΠ½ΠΎ ΠΈΡΠΏΠΎΠ»ΡΠ·ΠΎΠ²Π°ΡΡ Π΄Π»Ρ Π·Π°ΠΏΡΡΠΊΠ° Π΄Π²ΠΈΠ³Π°ΡΠ΅Π»Ρ ΡΠΎ ΡΠΊΠΎΡΠΎΡΡΡΡ, ΠΏΡΠ΅Π²ΡΡΠ°ΡΡΠ΅ΠΉ Π΅Π³ΠΎ ΡΠΈΠ½Ρ
ΡΠΎΠ½Π½ΡΡ ΡΠΊΠΎΡΠΎΡΡΡ, Π΅ΡΠ»ΠΈ ΡΡΠΎ Π½Π΅ΠΎΠ±Ρ
ΠΎΠ΄ΠΈΠΌΠΎ.
ΠΡΠΈ ΡΠΈΠ½Ρ
ΡΠΎΠ½Π½ΠΎΠΉ ΡΠΊΠΎΡΠΎΡΡΠΈ Π²ΠΎ Π²ΡΠΎΡΠΈΡΠ½ΡΡ
ΠΎΠ±ΠΌΠΎΡΠΊΠ°Ρ
Π½Π΅ ΡΠΎΠ·Π΄Π°Π΅ΡΡΡ ΠΠΠ‘, ΠΏΠΎΡΠΊΠΎΠ»ΡΠΊΡ ΠΏΠ΅ΡΠ²ΠΈΡΠ½ΡΠΉ ΠΏΠΎΡΠΎΠΊ ΠΈ Π²ΡΠΎΡΠΈΡΠ½ΡΠ΅ ΠΎΠ±ΠΌΠΎΡΠΊΠΈ ΠΈΠΌΠ΅ΡΡ ΠΎΠ΄ΠΈΠ½Π°ΠΊΠΎΠ²ΡΡ ΡΠΊΠΎΡΠΎΡΡΡ. Π’Π°ΠΊΠΈΠΌ ΠΎΠ±ΡΠ°Π·ΠΎΠΌ, ΠΏΡΠΈ ΡΠΈΠ½Ρ
ΡΠΎΠ½Π½ΠΎΠΉ ΡΠΊΠΎΡΠΎΡΡΠΈ ΠΊΡΡΡΡΡΠΈΠΉ ΠΌΠΎΠΌΠ΅Π½Ρ ΡΠΎΠ·Π΄Π°Π΅ΡΡΡ Π·Π° ΡΡΠ΅Ρ ΠΏΡΠΈΠ»ΠΎΠΆΠ΅Π½Π½ΠΎΠ³ΠΎ Π½Π°ΠΏΡΡΠΆΠ΅Π½ΠΈΡ ΠΈ ΡΠΎΠΊΠ°. ΠΠΎΠ³Π΄Π° Π΄Π²ΠΈΠ³Π°ΡΠ΅Π»Ρ ΡΡΠΊΠΎΡΡΠ΅ΡΡΡ Π²ΡΡΠ΅ ΡΠΈΠ½Ρ
ΡΠΎΠ½Π½ΠΎΠΉ ΡΠΊΠΎΡΠΎΡΡΠΈ, ΠΠΠ‘, Π³Π΅Π½Π΅ΡΠΈΡΡΠ΅ΠΌΠ°Ρ Π²ΠΎ Π²ΡΠΎΡΠΈΡΠ½ΡΡ
ΠΎΠ±ΠΌΠΎΡΠΊΠ°Ρ
, ΡΠ²Π΅Π»ΠΈΡΠΈΠ²Π°Π΅ΡΡΡ Π² ΠΎΠ±ΡΠ°ΡΠ½ΠΎΠΌ Π½Π°ΠΏΡΠ°Π²Π»Π΅Π½ΠΈΠΈ ΠΈ ΠΏΡΠΎΡΠΈΠ²ΠΎΠ΄Π΅ΠΉΡΡΠ²ΡΠ΅Ρ ΠΏΠΎΠ΄Π°Π²Π°Π΅ΠΌΠΎΠΌΡ Π½Π°ΠΏΡΡΠΆΠ΅Π½ΠΈΡ, Π²ΡΠΎΡΠΈΡΠ½ΠΎΠΌΡ ΡΠΎΠΊΡ ΠΈ ΠΊΡΡΡΡΡΠ΅ΠΌΡ ΠΌΠΎΠΌΠ΅Π½ΡΡ Π΄Π²ΠΈΠ³Π°ΡΠ΅Π»Ρ, ΠΊΠΎΡΠΎΡΡΠ΅ ΠΏΠ°Π΄Π°ΡΡ ΠΏΠΎ ΠΌΠ΅ΡΠ΅ ΡΠΎΠ³ΠΎ, ΠΊΠ°ΠΊ Π΄Π²ΠΈΠ³Π°ΡΠ΅Π»Ρ ΡΠ°Π·Π³ΠΎΠ½ΡΠ΅ΡΡΡ Π΄ΠΎ ΡΡΠ°Π±ΠΈΠ»ΡΠ½ΠΎ Π±ΠΎΠ»Π΅Π΅ Π²ΡΡΠΎΠΊΠΎΠΉ ΡΠΊΠΎΡΠΎΡΡΠΈ. ΠΠ΄Π½Π°ΠΊΠΎ Π»ΡΠ±ΠΎΠ΅ Π½Π°ΠΏΡΡΠΆΠ΅Π½ΠΈΠ΅, ΠΏΠΎΠ΄Π°Π²Π°Π΅ΠΌΠΎΠ΅ Π½Π° Π²ΡΠΎΡΠΈΡΠ½ΡΠ΅ ΠΎΠ±ΠΌΠΎΡΠΊΠΈ, Π΄ΠΎΠ»ΠΆΠ½ΠΎ ΠΈΠΌΠ΅ΡΡ ΡΡ ΠΆΠ΅ ΡΠ°ΡΡΠΎΡΡ (ΡΠΊΠΎΠ»ΡΠΆΠ΅Π½ΠΈΡ), ΡΡΠΎ ΠΈ ΠΠΠ‘, Π³Π΅Π½Π΅ΡΠΈΡΡΠ΅ΠΌΠ°Ρ Π² ΡΡΠΈΡ
ΠΎΠ±ΠΌΠΎΡΠΊΠ°Ρ
, ΠΏΠΎΡΡΠΎΠΌΡ ΡΠ°ΡΡΠΎΡΠ° ΠΏΠΎΠ΄Π°Π²Π°Π΅ΠΌΠΎΠ³ΠΎ Π½Π°ΠΏΡΡΠΆΠ΅Π½ΠΈΡ Π΄ΠΎΠ»ΠΆΠ½Π° Π°Π²ΡΠΎΠΌΠ°ΡΠΈΡΠ΅ΡΠΊΠΈ ΠΈΠ·ΠΌΠ΅Π½ΡΡΡΡΡ Π² Π·Π°Π²ΠΈΡΠΈΠΌΠΎΡΡΠΈ ΠΎΡ ΡΠΊΠΎΡΠΎΡΡΠΈ Π΄Π²ΠΈΠ³Π°ΡΠ΅Π»Ρ. ΠΡΠ»ΠΈ ΠΏΠΎΠ΄Π°Π²Π°Π΅ΠΌΠΎΠ΅ Π½Π°ΠΏΡΡΠΆΠ΅Π½ΠΈΠ΅ Π½Π΅ Π·Π°Π²ΠΈΡΠΈΡ ΠΎΡ Π½Π°Π³ΡΡΠ·ΠΊΠΈ Π½Π° Π΄Π²ΠΈΠ³Π°ΡΠ΅Π»Ρ, ΡΠΊΠΎΡΠΎΡΡΡ Π΄Π²ΠΈΠ³Π°ΡΠ΅Π»Ρ ΠΏΡΠΈ ΠΊΠ°ΠΆΠ΄ΠΎΠΉ Π½Π°ΡΡΡΠΎΠΉΠΊΠ΅ ΡΠΊΠΎΡΠΎΡΡΠΈ Π±ΡΠ΄Π΅Ρ ΠΎΡΠ΅Π½Ρ Π½Π΅Π·Π½Π°ΡΠΈΡΠ΅Π»ΡΠ½ΠΎ ΠΈΠ·ΠΌΠ΅Π½ΡΡΡΡΡ ΠΎΡ Ρ
ΠΎΠ»ΠΎΡΡΠΎΠ³ΠΎ Ρ
ΠΎΠ΄Π° Π΄ΠΎ ΠΏΠΎΠ»Π½ΠΎΠΉ Π½Π°Π³ΡΡΠ·ΠΊΠΈ. ΠΠ΄Π½Π°ΠΊΠΎ Ρ
Π°ΡΠ°ΠΊΡΠ΅ΡΠΈΡΡΠΈΠΊΠΈ ΡΠΊΠΎΡΠΎΡΡΠΈ ΠΈ ΠΌΠΎΠΌΠ΅Π½ΡΠ° ΡΠΏΡΠ°Π²Π»ΡΠ΅ΠΌΠΎΠ³ΠΎ Π΄Π²ΠΈΠ³Π°ΡΠ΅Π»Ρ ΠΌΠΎΠΆΠ½ΠΎ ΠΈΠ·ΠΌΠ΅Π½ΠΈΡΡ, Π΅ΡΠ»ΠΈ ΠΏΡΠΈ Π½Π΅ΠΎΠ±Ρ
ΠΎΠ΄ΠΈΠΌΠΎΡΡΠΈ ΠΏΠΎΠ΄Π°Π²Π°Π΅ΠΌΠΎΠ΅ Π½Π°ΠΏΡΡΠΆΠ΅Π½ΠΈΠ΅ Π±ΡΠ΄Π΅Ρ Π·Π°Π²ΠΈΡΠ΅ΡΡ ΠΎΡ Π½Π°Π³ΡΡΠ·ΠΊΠΈ Π΄Π²ΠΈΠ³Π°ΡΠ΅Π»Ρ.
ΠΠΈΡΠ°Π½ΠΈΠ΅ ΠΎΡ ΡΡΠ°ΡΠΎΡΠ° ΠΏΠ΅ΡΠ΅ΠΌΠ΅Π½Π½ΠΎΠ³ΠΎ ΡΠΎΠΊΠ° ΠΠΎΠ»Π»Π΅ΠΊΡΠΎΡΠ½ΡΠ΅ Π΄Π²ΠΈΠ³Π°ΡΠ΅Π»ΠΈ Ρ ΡΡΠ½ΡΠΈΡΡΡΡΠΈΠΌΠΈ Ρ Π°ΡΠ°ΠΊΡΠ΅ΡΠΈΡΡΠΈΠΊΠ°ΠΌΠΈ Β
ΠΠ½ΠΎΠ³ΠΎΡΠ°Π·Π½ΡΠΉ Π΄Π²ΠΈΠ³Π°ΡΠ΅Π»Ρ ΠΌΠΎΠΆΠ΅Ρ Π±ΡΡΡ ΠΎΡΠ½Π°ΡΠ΅Π½ ΠΏΡΠ΅ΠΎΠ±ΡΠ°Π·ΠΎΠ²Π°ΡΠ΅Π»Π΅ΠΌ ΠΏΠΎΡΡΠΎΡΠ½Π½ΠΎΠ³ΠΎ ΡΠΎΠΊΠ°. ΠΎΠ±ΠΌΠΎΡΠΊΠ° ΡΠΎΡΠΎΡΠ°, ΡΠΎΠ΅Π΄ΠΈΠ½Π΅Π½Π½Π°Ρ Ρ ΠΊΠΎΠΌΠΌΡΡΠ°ΡΠΎΡΠΎΠΌ. ΠΠ΄ΠΈΠ½ ΡΠ°ΠΊΠΎΠΉ Π΄Π²ΠΈΠ³Π°ΡΠ΅Π»Ρ ΠΈΠΌΠ΅Π΅Ρ ΠΎΠ±ΠΌΠΎΡΠΊΡ ΡΡΠ°ΡΠΎΡΠ°, Π°Π½Π°Π»ΠΎΠ³ΠΈΡΠ½ΡΡ Π°ΡΠΈΠ½Ρ
ΡΠΎΠ½Π½ΠΎΠΌΡ Π΄Π²ΠΈΠ³Π°ΡΠ΅Π»Ρ, ΠΏΡΠΈ ΡΡΠΎΠΌ ΠΎΠ±ΠΌΠΎΡΠΊΠΈ ΡΡΠ°ΡΠΎΡΠ° ΠΏΠΎΠ΄ΠΊΠ»ΡΡΠ΅Π½Ρ ΠΊ ΠΈΡΡΠΎΡΠ½ΠΈΠΊΡ ΠΏΠΈΡΠ°Π½ΠΈΡ, ΡΡΠΎΠ±Ρ Π΄Π΅ΠΉΡΡΠ²ΠΎΠ²Π°ΡΡ ΠΊΠ°ΠΊ ΠΏΠ΅ΡΠ²ΠΈΡΠ½ΡΠ΅ ΠΎΠ±ΠΌΠΎΡΠΊΠΈ. ΠΠ±ΠΌΠΎΡΠΊΠΈ ΡΡΠ°ΡΠΎΡΠ° ΡΠ°ΠΊΠΆΠ΅ Π²ΡΠΏΠΎΠ»Π½ΡΡΡ ΡΡΠ½ΠΊΡΠΈΡ Π°Π²ΡΠΎΡΡΠ°Π½ΡΡΠΎΡΠΌΠ°ΡΠΎΡΠ° Π½Π°ΠΏΡΡΠΆΠ΅Π½ΠΈΡ ΠΏΠΈΡΠ°ΡΡΠ΅ΠΉ ΡΠ°ΡΡΠΎΡΡ, ΡΠ½ΠΈΠΌΠ°Π΅ΠΌΠΎΠ³ΠΎ Ρ ΠΎΡΠ²Π΅ΡΠ²Π»Π΅Π½ΠΈΠΉ Π½Π° ΠΎΠ±ΠΌΠΎΡΠΊΠ°Ρ
ΡΡΠ°ΡΠΎΡΠ° ΠΈ ΠΏΠΎΠ΄Π°Π²Π°Π΅ΠΌΠΎΠ³ΠΎ Π½Π° ΡΠ΅ΡΠΊΠΈ ΠΊΠΎΠΌΠΌΡΡΠ°ΡΠΎΡΠ°. ΠΠΎΠ»Π»Π΅ΠΊΡΠΎΡ ΠΈ ΡΠ΅ΡΠΊΠΈ Π²ΡΠΏΠΎΠ»Π½ΡΡΡ ΡΠΎΠ»Ρ ΠΏΡΠ΅ΠΎΠ±ΡΠ°Π·ΠΎΠ²Π°ΡΠ΅Π»Ρ ΡΠ°ΡΡΠΎΡΡ, ΠΈΠ·ΠΌΠ΅Π½ΡΡ ΡΠ°ΡΡΠΎΡΡ ΠΏΠΈΡΠ°ΡΡΠ΅Π³ΠΎ Π½Π°ΠΏΡΡΠΆΠ΅Π½ΠΈΡ, ΠΏΠΎΠ΄Π°Π²Π°Π΅ΠΌΠΎΠ³ΠΎ Π½Π° ΡΠ΅ΡΠΊΠΈ, Π½Π° ΡΠ°ΡΡΠΎΡΡ ΡΠΊΠΎΠ»ΡΠΆΠ΅Π½ΠΈΡ Π² ΠΎΠ±ΠΌΠΎΡΠΊΠ°Ρ
ΡΠΎΡΠΎΡΠ° (Π²ΡΠΎΡΠΈΡΠ½ΡΡ
). Π’Π°ΠΊΠΈΠ΅ Π΄Π²ΠΈΠ³Π°ΡΠ΅Π»ΠΈ Π΄ΠΎΡΡΡΠΏΠ½Ρ Π² ΡΠ°Π·ΠΌΠ΅ΡΠ°Ρ
ΠΏΡΠΈΠΌΠ΅ΡΠ½ΠΎ Π΄ΠΎ 10 Π».Ρ., Π΄Π΅ΡΡΡΠΈΡΡΡΠΏΠ΅Π½ΡΠ°ΡΡΠΉ ΠΏΠ΅ΡΠ΅ΠΊΠ»ΡΡΠ°ΡΠ΅Π»Ρ, ΠΏΠΎΠ΄ΠΊΠ»ΡΡΠ΅Π½Π½ΡΠΉ ΠΊ ΠΎΠ±ΠΌΠΎΡΠΊΠ°ΠΌ ΡΡΠ°ΡΠΎΡΠ°, ΠΏΠΎΠ·Π²ΠΎΠ»ΡΠ΅Ρ ΠΏΠΎΠ»ΡΡΠΈΡΡ Π΄Π΅ΡΡΡΡ ΡΠΊΠΎΡΠΎΡΡΠ΅ΠΉ Π² Π΄ΠΈΠ°ΠΏΠ°Π·ΠΎΠ½Π΅ ΠΏΡΠΈΠΌΠ΅ΡΠ½ΠΎ ΠΎΡ 3,5 Π΄ΠΎ 1, ΠΏΡΠΈΡΠ΅ΠΌ ΡΠΊΠΎΡΠΎΡΡΡ ΡΠ½ΠΈΠΆΠ°Π΅ΡΡΡ Π½Π° Π½Π΅ΡΠΊΠΎΠ»ΡΠΊΠΎ ΠΏΡΠΎΡΠ΅Π½ΡΠΎΠ² ΠΏΠΎΠ΄ Π½Π°Π³ΡΡΠ·ΠΊΠΎΠΉ.
Π Π±ΠΎΠ»Π΅Π΅ ΡΠ°ΡΠΏΡΠΎΡΡΡΠ°Π½Π΅Π½Π½ΠΎΠΉ ΠΊΠΎΠ½ΡΡΡΡΠΊΡΠΈΠΈ ΠΊΠΎΠ»Π»Π΅ΠΊΡΠΎΡΠ½ΠΎΠ³ΠΎ Π΄Π²ΠΈΠ³Π°ΡΠ΅Π»Ρ Ρ ΠΏΠΈΡΠ°Π½ΠΈΠ΅ΠΌ ΠΎΡ ΡΡΠ°ΡΠΎΡΠ° Π½Π°ΠΏΡΡΠΆΠ΅Π½ΠΈΠ΅ Π΄Π»Ρ ΠΏΠΎΠ΄Π°ΡΠΈ Π²ΠΎ Π²ΡΠΎΡΠΈΡΠ½ΡΠ΅ ΠΎΠ±ΠΌΠΎΡΠΊΠΈ ΡΠΎΡΠΎΡΠ° ΠΏΠΎΠ»ΡΡΠ°ΡΡ ΠΎΡ Π°ΡΠΈΠ½Ρ
ΡΠΎΠ½Π½ΠΎΠ³ΠΎ ΡΠ΅Π³ΡΠ»ΡΡΠΎΡΠ°, ΠΊΠΎΡΠΎΡΡΠΉ Π΄Π΅ΠΉΡΡΠ²ΡΠ΅Ρ ΠΊΠ°ΠΊ ΡΡΠ°Π½ΡΡΠΎΡΠΌΠ°ΡΠΎΡ Ρ ΠΏΠ΅ΡΠ΅ΠΌΠ΅Π½Π½ΡΠΌ ΠΊΠΎΡΡΡΠΈΡΠΈΠ΅Π½ΡΠΎΠΌ, ΠΊΠ°ΠΊ ΠΏΠΎΠΊΠ°Π·Π°Π½ΠΎ Π½Π° ΡΠΈΡ. 4. Π Π΅Π³ΡΠ»ΡΡΠΎΡ ΠΌΠΎΠΆΠ½ΠΎ ΠΏΠΎΠ²ΠΎΡΠ°ΡΠΈΠ²Π°ΡΡ Ρ ΠΏΠΎΠΌΠΎΡΡΡ ΡΡΠ΅Π΄ΡΡΠ²Π° ΠΌΠ°Ρ
ΠΎΠ²ΠΈΠΊΠ° ΠΈΠ»ΠΈ ΠΏΠΈΠ»ΠΎΡΠ½ΠΎΠ³ΠΎ Π΄Π²ΠΈΠ³Π°ΡΠ΅Π»Ρ Π΄Π»Ρ ΠΈΠ·ΠΌΠ΅Π½Π΅Π½ΠΈΡ ΡΠΎΠΎΡΠ½ΠΎΡΠ΅Π½ΠΈΡ ΡΠ°Π· ΠΌΠ΅ΠΆΠ΄Ρ Π΅Π³ΠΎ Π²Ρ
ΠΎΠ΄Π½ΠΎΠΉ ΠΈ Π²ΡΡ
ΠΎΠ΄Π½ΠΎΠΉ ΠΎΠ±ΠΌΠΎΡΠΊΠ°ΠΌΠΈ Π΄Π»Ρ ΠΈΠ·ΠΌΠ΅Π½Π΅Π½ΠΈΡ Π²ΡΡ
ΠΎΠ΄Π½ΠΎΠ³ΠΎ Π½Π°ΠΏΡΡΠΆΠ΅Π½ΠΈΡ. Π ΡΠΊΠ°Π·Π°Π½Π½ΠΎΠΉ ΠΌΠ°ΡΠΈΠ½Π΅ Π²ΡΠΏΠΎΠΌΠΎΠ³Π°ΡΠ΅Π»ΡΠ½ΡΠ΅ ΠΊΠΎΠΌΠΏΠ΅Π½ΡΠ°ΡΠΈΠΎΠ½Π½ΡΠ΅ ΠΎΠ±ΠΌΠΎΡΠΊΠΈ Π²ΠΊΠ»ΡΡΠ΅Π½Ρ Π²ΠΎ Π²ΡΠΎΡΠΈΡΠ½ΡΡ ΡΠ΅ΠΏΡ Π΄Π»Ρ ΠΏΠΎΠ²ΡΡΠ΅Π½ΠΈΡ ΠΊΠΎΡΡΡΠΈΡΠΈΠ΅Π½ΡΠ° ΠΌΠΎΡΠ½ΠΎΡΡΠΈ. ΠΠ° ΡΠ΅Π³ΡΠ»ΡΡΠΎΡΠ΅ ΠΌΠΎΠΆΠ΅Ρ Π±ΡΡΡ ΡΡΡΠ°Π½ΠΎΠ²Π»Π΅Π½ Π±Π»ΠΎΠΊΠΈΡΠΎΠ²ΠΎΡΠ½ΡΠΉ Π²ΡΠΊΠ»ΡΡΠ°ΡΠ΅Π»Ρ, ΡΡΠΎΠ±Ρ Π³Π°ΡΠ°Π½ΡΠΈΡΠΎΠ²Π°ΡΡ, ΡΡΠΎ Π΄Π²ΠΈΠ³Π°ΡΠ΅Π»Ρ Π·Π°ΠΏΡΡΠΊΠ°Π΅ΡΡΡ Π½Π° Π½ΠΈΠ·ΠΊΠΎΠΉ ΡΠΊΠΎΡΠΎΡΡΠΈ, Ρ. Π. Π Π΅Π³ΡΠ»ΡΡΠΎΡ Π½Π°ΡΡΡΠΎΠ΅Π½ Π½Π° ΠΏΠΎΠ΄Π°ΡΡ ΠΌΠ°ΠΊΡΠΈΠΌΠ°Π»ΡΠ½ΠΎΠ³ΠΎ Π½Π°ΠΏΡΡΠΆΠ΅Π½ΠΈΡ Π² ΠΏΡΠΎΡΠΈΠ²ΠΎΠ²Π΅Ρ ΠΠΠ‘, Π³Π΅Π½Π΅ΡΠΈΡΡΠ΅ΠΌΠΎΠΉ Π² ΠΎΠ±ΠΌΠΎΡΠΊΠ°Ρ
ΡΠΎΡΠΎΡΠ° (Π²ΡΠΎΡΠΈΡΠ½ΡΡ
) Π΄Π²ΠΈΠ³Π°ΡΠ΅Π»Ρ. ΠΠ°ΡΠ΅ΠΌ Π΄Π²ΠΈΠ³Π°ΡΠ΅Π»Ρ ΡΠ°Π±ΠΎΡΠ°Π΅Ρ ΡΠΎ ΡΠΊΠΎΡΠΎΡΡΡΡ Π½ΠΈΠΆΠ΅ ΡΠ²ΠΎΠ΅ΠΉ ΡΠΈΠ½Ρ
ΡΠΎΠ½Π½ΠΎΠΉ, Π²ΠΎΠ·Π²ΡΠ°ΡΠ°Ρ ΠΏΠΈΡΠ°Π½ΠΈΠ΅ Π² ΡΠ΅ΡΡ ΡΠ΅ΡΠ΅Π· ΠΈΠ½Π΄ΡΠΊΡΠΈΠΎΠ½Π½ΡΠΉ ΡΠ΅Π³ΡΠ»ΡΡΠΎΡ. ΠΠΎΠ³Π΄Π° ΡΠ΅Π³ΡΠ»ΡΡΠΎΡ ΡΡΡΠ°Π½ΠΎΠ²Π»Π΅Π½ Π² ΡΡΠ΅Π΄Π½Π΅Π΅ ΠΏΠΎΠ»ΠΎΠΆΠ΅Π½ΠΈΠ΅, Π΅Π³ΠΎ Π²ΡΡ
ΠΎΠ΄Π½ΠΎΠ΅ Π½Π°ΠΏΡΡΠΆΠ΅Π½ΠΈΠ΅ ΡΠ°Π²Π½ΠΎ Π½ΡΠ»Ρ; Π·Π°ΡΠ΅ΠΌ Π΄Π²ΠΈΠ³Π°ΡΠ΅Π»Ρ ΡΠ°Π±ΠΎΡΠ°Π΅Ρ ΠΊΠ°ΠΊ Π°ΡΠΈΠ½Ρ
ΡΠΎΠ½Π½ΡΠΉ Π΄Π²ΠΈΠ³Π°ΡΠ΅Π»Ρ, Π²ΡΠΎΡΠΈΡΠ½ΡΠ΅ ΠΎΠ±ΠΌΠΎΡΠΊΠΈ ΠΊΠΎΡΠΎΡΠΎΠ³ΠΎ Π·Π°ΠΌΡΠΊΠ°ΡΡΡΡ Π½Π°ΠΊΠΎΡΠΎΡΠΊΠΎ ΡΠ΅ΡΠ΅Π· Π²ΡΡ
ΠΎΠ΄Π½ΡΠ΅ ΠΎΠ±ΠΌΠΎΡΠΊΠΈ ΡΠ΅Π³ΡΠ»ΡΡΠΎΡΠ°.
ΠΡΠΈ ΠΏΠΎΠ²ΠΎΡΠΎΡΠ΅ ΡΠ΅Π³ΡΠ»ΡΡΠΎΡΠ° Π² Π½Π°ΠΏΡΠ°Π²Π»Π΅Π½ΠΈΠΈ, ΠΏΡΠΎΡΠΈΠ²ΠΎΠΏΠΎΠ»ΠΎΠΆΠ½ΠΎΠΌ Π΅Π³ΠΎ ΡΡΠ΅Π΄Π½Π΅ΠΌΡ ΠΏΠΎΠ»ΠΎΠΆΠ΅Π½ΠΈΡ, Π΄Π»Ρ ΠΏΠΎΠ΄Π°ΡΠΈ Π²ΠΎ Π²ΡΠΎΡΠΈΡΠ½ΡΠ΅ ΠΎΠ±ΠΌΠΎΡΠΊΠΈ Π΄Π²ΠΈΠ³Π°ΡΠ΅Π»Ρ Π½Π°ΠΏΡΡΠΆΠ΅Π½ΠΈΡ, ΠΊΠΎΡΠΎΡΠΎΠ΅ ΡΠΏΠΎΡΠΎΠ±ΡΡΠ²ΡΠ΅Ρ Π³Π΅Π½Π΅ΡΠΈΡΡΠ΅ΠΌΠΎΠΉ ΠΠΠ‘ Π² ΡΠΎΡΠΎΡΠ΅, Π΄Π²ΠΈΠ³Π°ΡΠ΅Π»Ρ ΠΌΠΎΠΆΠ΅Ρ ΡΠ°Π±ΠΎΡΠ°ΡΡ ΡΠΎ ΡΠΊΠΎΡΠΎΡΡΡΡ, ΠΏΡΠ΅Π²ΡΡΠ°ΡΡΠ΅ΠΉ Π΅Π³ΠΎ ΡΠΈΠ½Ρ
ΡΠΎΠ½Π½ΡΡ ΡΠΊΠΎΡΠΎΡΡΡ, ΠΏΠΈΡΠ°Π½ΠΈΠ΅ ΠΎΡ ΡΠ΅ΡΡ ΠΏΠΈΡΠ°Π½ΠΈΡ ΠΏΠΎΠ΄Π°Π΅ΡΡΡ Π½Π΅ΠΏΠΎΡΡΠ΅Π΄ΡΡΠ²Π΅Π½Π½ΠΎ Π½Π° ΠΏΠ΅ΡΠ²ΠΈΡΠ½ΡΡ ΠΎΠ±ΠΌΠΎΡΠΊΡ ΠΈ ΡΠ΅ΡΠ΅Π· ΡΠ΅Π³ΡΠ»ΡΡΠΎΡ Π½Π° Π²ΡΠΎΡΠΈΡΠ½ΡΡ ΠΎΠ±ΠΌΠΎΡΠΊΡ. Π Π΅Π³ΡΠ»ΡΡΠΎΡ ΠΎΠ±Π΅ΡΠΏΠ΅ΡΠΈΠ²Π°Π΅Ρ Π±Π΅ΡΡΡΡΠΏΠ΅Π½ΡΠ°ΡΠΎΠ΅ ΡΠ΅Π³ΡΠ»ΠΈΡΠΎΠ²Π°Π½ΠΈΠ΅ ΡΠΊΠΎΡΠΎΡΡΠΈ Π²ΠΎ Π²ΡΠ΅ΠΌ Π΄ΠΈΠ°ΠΏΠ°Π·ΠΎΠ½Π΅ ΡΠΊΠΎΡΠΎΡΡΠ΅ΠΉ; ΠΎΠ±ΡΡΠ½ΠΎΠ΅ ΠΎΡΠ½ΠΎΡΠ΅Π½ΠΈΠ΅ ΠΌΠ°ΠΊΡΠΈΠΌΠ°Π»ΡΠ½ΠΎΠΉ ΡΠΊΠΎΡΠΎΡΡΠΈ ΠΊ ΠΌΠΈΠ½ΠΈΠΌΠ°Π»ΡΠ½ΠΎΠΉ ΡΠΎΡΡΠ°Π²Π»ΡΠ΅Ρ ΠΏΡΠΈΠΌΠ΅ΡΠ½ΠΎ ΡΡΠΈ ΠΊ ΠΎΠ΄Π½ΠΎΠΌΡ, Ρ
ΠΎΡΡ ΠΌΠ°ΡΠΈΠ½Ρ ΠΌΠΎΠ³ΡΡ Π±ΡΡΡ ΠΏΠΎΡΡΡΠΎΠ΅Π½Ρ Π΄Π»Ρ Π΄ΡΡΠ³ΠΈΡ
ΡΠΎΠΎΡΠ½ΠΎΡΠ΅Π½ΠΈΠΉ ΡΠΊΠΎΡΠΎΡΡΠ΅ΠΉ. ΠΠ±ΠΎΡΡΠ΄ΠΎΠ²Π°Π½ΠΈΠ΅ ΠΌΠΎΠΆΠ΅Ρ Π±ΡΡΡ ΡΠ°ΡΡΡΠΈΡΠ°Π½ΠΎ Π½Π° ΠΏΡΠΈΠ±Π»ΠΈΠ·ΠΈΡΠ΅Π»ΡΠ½ΠΎ ΠΏΠΎΡΡΠΎΡΠ½Π½ΡΠΉ ΠΊΡΡΡΡΡΠΈΠΉ ΠΌΠΎΠΌΠ΅Π½Ρ ΠΏΡΠΈ ΠΏΠΎΠ»Π½ΠΎΠΉ Π½Π°Π³ΡΡΠ·ΠΊΠ΅ Ρ ΠΌΠΎΡΠ½ΠΎΡΡΡΡ ΠΏΡΠΈ ΠΏΠΎΠ»Π½ΠΎΠΉ Π½Π°Π³ΡΡΠ·ΠΊΠ΅, ΠΏΡΠΎΠΏΠΎΡΡΠΈΠΎΠ½Π°Π»ΡΠ½ΠΎΠΉ ΡΠΊΠΎΡΠΎΡΡΠΈ, ΠΈΠ»ΠΈ Π½Π° Π΄ΡΡΠ³ΠΈΠ΅ ΠΊΠΎΡΡΡΠΈΡΠΈΠ΅Π½ΡΡ ΠΌΠΎΡΠ½ΠΎΡΡΠΈ. ΠΠ°Π΄Π΅Π½ΠΈΠ΅ ΡΠΊΠΎΡΠΎΡΡΠΈ ΠΎΡ Ρ
ΠΎΠ»ΠΎΡΡΠΎΠ³ΠΎ Ρ
ΠΎΠ΄Π° Π΄ΠΎ ΠΏΠΎΠ»Π½ΠΎΠΉ Π½Π°Π³ΡΡΠ·ΠΊΠΈ ΠΏΡΠΈ Π΄Π°Π½Π½ΠΎΠΉ Π½Π°ΡΡΡΠΎΠΉΠΊΠ΅ ΡΠΊΠΎΡΠΎΡΡΠΈ Π²Π΅ΡΡΠΌΠ° Π½Π΅Π·Π½Π°ΡΠΈΡΠ΅Π»ΡΠ½ΠΎ ΠΈ ΠΌΠΎΠΆΠ΅Ρ ΠΈΠΌΠ΅ΡΡ ΠΌΠ°ΠΊΡΠΈΠΌΠ°Π»ΡΠ½ΠΎΠ΅ Π·Π½Π°ΡΠ΅Π½ΠΈΠ΅ ΠΎΠΊΠΎΠ»ΠΎ 14% ΠΎΡ ΠΌΠ°ΠΊΡΠΈΠΌΠ°Π»ΡΠ½ΠΎΠΉ ΡΠΊΠΎΡΠΎΡΡΠΈ Π² ΡΠ»ΡΡΠ°Π΅ ΠΌΠ°ΡΠΈΠ½Ρ Ρ ΡΠΎΠΎΡΠ½ΠΎΡΠ΅Π½ΠΈΠ΅ΠΌ ΡΠΊΠΎΡΠΎΡΡΠ΅ΠΉ 3:1.
ΠΡΠΈ Π΄Π²ΠΈΠ³Π°ΡΠ΅Π»ΠΈ Ρ ΠΏΠΈΡΠ°Π½ΠΈΠ΅ΠΌ ΠΎΡ ΡΡΠ°ΡΠΎΡΠ° ΠΌΠΎΠ³ΡΡ Π±ΡΡΡ ΡΠ°ΡΡΡΠΈΡΠ°Π½Ρ Π½Π° Π²Ρ
ΠΎΠ΄Π½ΠΎΠ΅ Π½Π°ΠΏΡΡΠΆΠ΅Π½ΠΈΠ΅ Π΄ΠΎ 11 ΠΊΠ ΠΈ Π²ΡΡ
ΠΎΠ΄Π½ΡΡ ΠΌΠΎΡΠ½ΠΎΡΡΡ ΠΎΡ 1 Π΄ΠΎ 10 000 Π».Ρ.
Schrage MotorsΒ
ΠΠ½ΠΎΠ³ΠΎΡΠ°Π·Π½ΡΠΉ ΠΊΠΎΠ»Π»Π΅ΠΊΡΠΎΡΠ½ΡΠΉ Π΄Π²ΠΈΠ³Π°ΡΠ΅Π»Ρ ΡΠΈΠΏΠ° Schrage. 5, ΠΏΠ΅ΡΠ²ΠΈΡΠ½ΡΠ΅ ΠΎΠ±ΠΌΠΎΡΠΊΠΈ Π²ΡΡΠ°Π²Π»Π΅Π½Ρ Π² ΠΏΠ°Π·Ρ ΡΠΎΡΠΎΡΠ° ΠΈ ΠΏΠΈΡΠ°ΡΡΡΡ ΠΎΡ ΠΏΠΈΡΠ°ΡΡΠ΅ΠΉ ΡΠ΅ΡΠΈ Π΄Π»Ρ ΡΠΎΠ·Π΄Π°Π½ΠΈΡ ΠΌΠ°Π³Π½ΠΈΡΠ½ΠΎΠ³ΠΎ ΠΏΠΎΡΠΎΠΊΠ°, ΠΊΠΎΡΠΎΡΡΠΉ Π²ΡΠ΅Π³Π΄Π° Π²ΡΠ°ΡΠ°Π΅ΡΡΡ Π²ΠΎΠΊΡΡΠ³ ΡΠ΅ΡΠ΄Π΅ΡΠ½ΠΈΠΊΠ° ΡΠΎΡΠΎΡΠ° Ρ ΡΠΈΠ½Ρ ΡΠΎΠ½Π½ΠΎΠΉ ΡΠΊΠΎΡΠΎΡΡΡΡ, ΠΈΠ½Π΄ΡΡΠΈΡΡΡ ΠΠΠ‘ ΡΠ°ΡΡΠΎΡΡ ΡΠΊΠΎΠ»ΡΠΆΠ΅Π½ΠΈΡ Π²ΠΎ Π²ΡΠΎΡΠΈΡΠ½ΡΡ ΠΎΠ±ΠΌΠΎΡΠΊΠ°Ρ , ΠΊΠΎΡΠΎΡΡΠ΅ ΡΡΡΠ°Π½Π°Π²Π»ΠΈΠ²Π°ΡΡΡΡ Π² ΠΏΠ°Π·Ρ ΡΡΠ°ΡΠΎΡΠ°. Π ΠΎΡΠΎΡ ΡΠ°ΠΊΠΆΠ΅ ΠΈΠΌΠ΅Π΅Ρ ΠΎΡΠ΄Π΅Π»ΡΠ½ΡΠΉ ΠΈΡΡΠΎΡΠ½ΠΈΠΊ ΠΏΠΎΡΡΠΎΡΠ½Π½ΠΎΠ³ΠΎ ΡΠΎΠΊΠ°. ΡΠΈΠΏ ΡΠ΅Π³ΡΠ»ΠΈΡΡΡΡΠ΅ΠΉ ΠΎΠ±ΠΌΠΎΡΠΊΠΈ, ΡΠΎΠ΅Π΄ΠΈΠ½Π΅Π½Π½ΠΎΠΉ Ρ ΠΊΠΎΠ»Π»Π΅ΠΊΡΠΎΡΠΎΠΌ, Π½Π° ΠΊΠΎΡΠΎΡΠΎΠΌ Π²ΡΠ°ΡΠ°ΡΡΡΡ ΡΠ΅ΡΠΊΠΈ, ΡΠΎΠ΅Π΄ΠΈΠ½Π΅Π½Π½ΡΠ΅ ΡΠΎ Π²ΡΠΎΡΠΈΡΠ½ΡΠΌΠΈ ΠΎΠ±ΠΌΠΎΡΠΊΠ°ΠΌΠΈ. Π©Π΅ΡΠΊΠΈ ΠΊΠΎΠ»Π»Π΅ΠΊΡΠΎΡΠ° ΡΡΡΠ°Π½ΠΎΠ²Π»Π΅Π½Ρ Π½Π° Π΄Π²ΡΡ ΡΡΠΎΠΉΠΊΠ°Ρ , ΠΊΠ°ΠΆΠ΄Π°Ρ ΠΈΠ· ΠΊΠΎΡΠΎΡΡΡ ΠΈΠΌΠ΅Π΅Ρ ΠΏΠΎ Π΄Π²Π° ΡΠΏΠΈΠ½Π΄Π΅Π»Ρ Π½Π° ΠΏΠ°ΡΡ ΠΏΠΎΠ»ΡΡΠΎΠ². Π‘ΡΠΎΠΉΠΊΠΈ ΡΠΊΠΎΠ½ΡΡΡΡΠΈΡΠΎΠ²Π°Π½Ρ ΡΠ°ΠΊΠΈΠΌ ΠΎΠ±ΡΠ°Π·ΠΎΠΌ, ΡΡΠΎ Π΄Π²Π° Π½Π°Π±ΠΎΡΠ° ΡΠ΅ΡΠΎΠΊ ΠΌΠΎΠΆΠ½ΠΎ ΡΠ°Π·ΡΠ΅Π΄ΠΈΠ½ΠΈΡΡ Π² Π»ΡΠ±ΠΎΠΌ Π½Π°ΠΏΡΠ°Π²Π»Π΅Π½ΠΈΠΈ, ΠΊΠ°ΠΊ ΠΏΠΎΠΊΠ°Π·Π°Π½ΠΎ Π½Π° ΡΠΈΡ. 6, Ρ ΠΏΠΎΠΌΠΎΡΡΡ ΠΌΠ°Ρ ΠΎΠ²ΠΈΠΊΠ° ΠΈΠ»ΠΈ Π²ΡΠΏΠΎΠΌΠΎΠ³Π°ΡΠ΅Π»ΡΠ½ΠΎΠ³ΠΎ Π΄Π²ΠΈΠ³Π°ΡΠ΅Π»Ρ.
Π’Π°ΠΊΠΈΠΌ ΠΎΠ±ΡΠ°Π·ΠΎΠΌ, ΡΠΎΡΠΎΡ ΡΠ°ΡΡΠΈΡΠ½ΠΎ ΡΡΠ½ΠΊΡΠΈΠΎΠ½ΠΈΡΡΠ΅Ρ ΠΊΠ°ΠΊ Π²ΡΠ°ΡΠ°ΡΡΠΈΠΉΡΡ ΡΡΠ°Π½ΡΡΠΎΡΠΌΠ°ΡΠΎΡ, ΠΏΡΠΈ ΡΡΠΎΠΌ ΠΌΠ΅ΠΆΠ΄Ρ ΡΠ΅Π³ΠΌΠ΅Π½ΡΠ°ΠΌΠΈ ΠΊΠΎΠΌΠΌΡΡΠ°ΡΠΎΡΠ° ΠΈΠ½Π΄ΡΡΠΈΡΡΡΡΡΡ Π½Π°ΠΏΡΡΠΆΠ΅Π½ΠΈΡ ΡΠ°ΡΡΠΎΡΡ ΡΠ΅ΡΠΈ, ΠΊΠΎΡΠΎΡΡΠ΅ ΠΏΡΠ΅ΠΎΠ±ΡΠ°Π·ΡΡΡΡΡ Π² ΡΠ°ΡΡΠΎΡΡ ΡΠΊΠΎΠ»ΡΠΆΠ΅Π½ΠΈΡ Π½Π° ΡΠ΅ΡΠΊΠ°Ρ
.
ΠΡΠΈ ΡΠΎΠ΅Π΄ΠΈΠ½Π΅Π½ΠΈΠΈ ΡΠ΅ΡΠΎΠΊ Ρ ΠΎΠ΄Π½ΠΎΠΉ ΠΏΠ°ΡΠΎΠΉ ΠΏΠΎΠ»ΡΡΠΎΠ², ΡΡΡΠ°Π½ΠΎΠ²Π»Π΅Π½Π½ΡΡ
Π² Π»ΠΈΠ½ΠΈΡ, ΠΊΠ°ΠΊ Π½Π° ΡΠΈΡ. 6Π±, Π²ΡΠΎΡΠΈΡΠ½ΡΠ΅ ΠΎΠ±ΠΌΠΎΡΠΊΠΈ ΡΡΠ°ΡΠΎΡΠ° Π·Π°ΠΌΡΠΊΠ°ΡΡΡΡ Π½Π°ΠΊΠΎΡΠΎΡΠΊΠΎ ΡΠ΅ΡΠ΅Π· ΡΠ΅ΡΠΊΠΈ ΠΈ ΡΠ΅Π³ΠΌΠ΅Π½ΡΡ ΠΊΠΎΠ»Π»Π΅ΠΊΡΠΎΡΠ°; Π·Π°ΡΠ΅ΠΌ Π΄Π²ΠΈΠ³Π°ΡΠ΅Π»Ρ ΡΠ°Π±ΠΎΡΠ°Π΅Ρ ΠΊΠ°ΠΊ ΠΈΠ½Π²Π΅ΡΡΠΈΡΠΎΠ²Π°Π½Π½ΡΠΉ Π°ΡΠΈΠ½Ρ
ΡΠΎΠ½Π½ΡΠΉ Π΄Π²ΠΈΠ³Π°ΡΠ΅Π»Ρ ΡΠΎ ΡΠΊΠΎΡΠΎΡΡΡΡ Π½Π΅ΠΌΠ½ΠΎΠ³ΠΎ ΠΌΠ΅Π½ΡΡΠ΅ΠΉ, ΡΠ΅ΠΌ Π΅Π³ΠΎ ΡΠΈΠ½Ρ
ΡΠΎΠ½Π½Π°Ρ ΡΠΊΠΎΡΠΎΡΡΡ. ΠΠΎΠ³Π΄Π° ΡΠ΅ΡΠΊΠΈ ΡΠ°Π·ΡΠ΅Π΄ΠΈΠ½Π΅Π½Ρ Π² ΠΎΠ΄Π½ΠΎΠΌ Π½Π°ΠΏΡΠ°Π²Π»Π΅Π½ΠΈΠΈ, ΠΊΠ°ΠΊ Π½Π° ΡΠΈΡ. 6Π°, Π΄Π²ΠΈΠ³Π°ΡΠ΅Π»Ρ ΡΠ°Π±ΠΎΡΠ°Π΅Ρ ΡΠΎ ΡΠΊΠΎΡΠΎΡΡΡΡ Π½ΠΈΠΆΠ΅ ΡΠΈΠ½Ρ
ΡΠΎΠ½Π½ΠΎΠΉ Π² Π½Π°ΠΏΡΠ°Π²Π»Π΅Π½ΠΈΠΈ, ΠΏΡΠΎΡΠΈΠ²ΠΎΠΏΠΎΠ»ΠΎΠΆΠ½ΠΎΠΌ Π½Π°ΠΏΡΠ°Π²Π»Π΅Π½ΠΈΡ Π²ΡΠ°ΡΠ°ΡΡΠ΅Π³ΠΎΡΡ ΠΌΠ°Π³Π½ΠΈΡΠ½ΠΎΠ³ΠΎ ΠΏΠΎΡΠΎΠΊΠ°, ΡΠΎΠ·Π΄Π°Π²Π°Π΅ΠΌΠΎΠ³ΠΎ ΠΏΠ΅ΡΠ²ΠΈΡΠ½ΡΠΌΠΈ ΠΎΠ±ΠΌΠΎΡΠΊΠ°ΠΌΠΈ ΡΠΎΡΠΎΡΠ°. Π‘ΠΊΠΎΡΠΎΡΡΡ Π·Π°Π²ΠΈΡΠΈΡ ΠΎΡ Π²Π΅Π»ΠΈΡΠΈΠ½Ρ ΠΎΡΡΡΠ²Π° ΡΠ΅ΡΠΎΠΊ, ΠΊΠΎΡΠΎΡΠ°Ρ ΠΎΠΏΡΠ΅Π΄Π΅Π»ΡΠ΅Ρ Π²Π΅Π»ΠΈΡΠΈΠ½Ρ Π½Π°ΠΏΡΡΠΆΠ΅Π½ΠΈΡ, ΠΏΠΎΠ΄Π°Π²Π°Π΅ΠΌΠΎΠ³ΠΎ Π² ΠΎΠ±ΠΌΠΎΡΠΊΠΈ ΡΡΠ°ΡΠΎΡΠ°.
ΠΠΎΠ³Π΄Π° ΡΠ΅ΡΠΊΠΈ ΡΠ°Π·ΡΠ΅Π΄ΠΈΠ½Π΅Π½Ρ Π² Π΄ΡΡΠ³ΠΎΠΌ Π½Π°ΠΏΡΠ°Π²Π»Π΅Π½ΠΈΠΈ, ΠΊΠ°ΠΊ Π½Π° ΡΠΈΡ. 6d, ΡΡΠΎΠ±Ρ ΠΏΠΎΠ΄Π°ΡΡ Π½Π°ΠΏΡΡΠΆΠ΅Π½ΠΈΠ΅ Π² ΡΠΎΠΌ ΠΆΠ΅ Π½Π°ΠΏΡΠ°Π²Π»Π΅Π½ΠΈΠΈ, ΡΡΠΎ ΠΈ Π³Π΅Π½Π΅ΡΠΈΡΡΠ΅ΠΌΠ°Ρ ΠΠΠ‘ Π² ΠΎΠ±ΠΌΠΎΡΠΊΠ°Ρ
ΡΡΠ°ΡΠΎΡΠ°, Π΄Π²ΠΈΠ³Π°ΡΠ΅Π»Ρ ΠΌΠΎΠΆΠ΅Ρ ΡΠ°Π±ΠΎΡΠ°ΡΡ ΡΠΎ ΡΠΊΠΎΡΠΎΡΡΡΡ, ΠΏΡΠ΅Π²ΡΡΠ°ΡΡΠ΅ΠΉ Π΅Π³ΠΎ ΡΠΈΠ½Ρ
ΡΠΎΠ½Π½ΡΡ ΡΠΊΠΎΡΠΎΡΡΡ, Π΅ΡΠ»ΠΈ ΡΡΠΎ Π½Π΅ΠΎΠ±Ρ
ΠΎΠ΄ΠΈΠΌΠΎ. ΠΡΡΠ΅ ΡΠΈΠ½Ρ
ΡΠΎΠ½Π½ΠΎΠΉ ΡΠΊΠΎΡΠΎΡΡΠΈ Π²ΡΠ°ΡΠ΅Π½ΠΈΠ΅ ΠΎΡΠ½ΠΎΠ²Π½ΠΎΠ³ΠΎ ΠΌΠ°Π³Π½ΠΈΡΠ½ΠΎΠ³ΠΎ ΠΏΠΎΡΠΎΠΊΠ° Π² ΠΏΡΠΎΡΡΡΠ°Π½ΡΡΠ²Π΅ ΠΌΠ΅Π½ΡΠ΅ΡΡΡ Π½Π° ΠΏΡΠΎΡΠΈΠ²ΠΎΠΏΠΎΠ»ΠΎΠΆΠ½ΠΎΠ΅. Π©Π΅ΡΠΊΠΈ ΠΌΠΎΠΆΠ½ΠΎ Π½Π°ΡΡΡΠΎΠΈΡΡ, ΠΊΠ°ΠΊ Π½Π° ΡΠΈΡ.
6Π², Π΄Π»Ρ Π·Π°ΠΏΡΡΠΊΠ° Π΄Π²ΠΈΠ³Π°ΡΠ΅Π»Ρ Π½Π° ΡΠΈΠ½Ρ
ΡΠΎΠ½Π½ΠΎΠΉ ΡΠΊΠΎΡΠΎΡΡΠΈ, ΠΏΡΠΈ ΠΊΠΎΡΠΎΡΠΎΠΉ ΠΌΠ°Π³Π½ΠΈΡΠ½ΡΠΉ ΠΏΠΎΡΠΎΠΊ ΡΡΠ°ΡΠΈΠΎΠ½Π°ΡΠ΅Π½ Π² ΠΏΡΠΎΡΡΡΠ°Π½ΡΡΠ²Π΅, ΡΠ°ΠΊ ΠΊΠ°ΠΊ ΠΎΠ½ ΡΠΎΠ·Π΄Π°Π΅ΡΡΡ ΠΈ ΠΏΠ΅ΡΠ΅Π½ΠΎΡΠΈΡΡΡ ΡΠΎΡΠΎΡΠΎΠΌ Π² Π½Π°ΠΏΡΠ°Π²Π»Π΅Π½ΠΈΠΈ, ΠΏΡΠΎΡΠΈΠ²ΠΎΠΏΠΎΠ»ΠΎΠΆΠ½ΠΎΠΌ Π΅Π³ΠΎ ΡΠΎΠ±ΡΡΠ²Π΅Π½Π½ΠΎΠΌΡ Π²ΡΠ°ΡΠ΅Π½ΠΈΡ. ΠΡΠΈ ΡΠΈΠ½Ρ
ΡΠΎΠ½Π½ΠΎΠΉ ΡΠΊΠΎΡΠΎΡΡΠΈ Π²ΡΡ
ΠΎΠ΄ ΡΠ΅ΡΠΎΠΊ ΠΊΠΎΠΌΠΌΡΡΠ°ΡΠΎΡΠ° ΠΏΡΠ΅Π΄ΡΡΠ°Π²Π»ΡΠ΅Ρ ΡΠΎΠ±ΠΎΠΉ ΠΏΠΎΡΡΠΎΡΠ½Π½ΡΠΉ ΡΠΎΠΊ, ΠΏΡΠΈ ΡΡΠΎΠΌ ΠΊΡΡΡΡΡΠΈΠΉ ΠΌΠΎΠΌΠ΅Π½Ρ ΡΠΎΠ·Π΄Π°Π΅ΡΡΡ Π·Π° ΡΡΠ΅Ρ ΡΠ΅Π°ΠΊΡΠΈΠΈ ΠΌΠ΅ΠΆΠ΄Ρ ΡΡΠ°ΡΠΈΠΎΠ½Π°ΡΠ½ΡΠΌ ΠΌΠ°Π³Π½ΠΈΡΠ½ΡΠΌ ΠΏΠΎΡΠΎΠΊΠΎΠΌ ΠΈ ΡΠΎΠΊΠΎΠΌ, ΠΏΠΎΠ΄Π°Π²Π°Π΅ΠΌΡΠΌ Π² ΠΎΠ±ΠΌΠΎΡΠΊΠ°Ρ
ΡΡΠ°ΡΠΎΡΠ°.
ΠΠ²ΠΈΠ³Π°ΡΠ΅Π»ΠΈ Schrage ΠΏΡΠΎΠΈΠ·Π²ΠΎΠ΄ΡΡΡΡ ΠΌΠΎΡΠ½ΠΎΡΡΡΡ ΠΎΡ ΠΎΠ΄Π½ΠΎΠΉ Π΄ΠΎ Π½Π΅ΡΠΊΠΎΠ»ΡΠΊΠΈΡ
ΡΠΎΡΠ΅Π½ Π»ΠΎΡΠ°Π΄ΠΈΠ½ΡΡ
ΡΠΈΠ» Π΄Π»Ρ ΠΏΠΈΡΠ°Π½ΠΈΡ Π΄ΠΎ 600 Π²ΠΎΠ»ΡΡ Ρ Π±Π΅ΡΡΡΡΠΏΠ΅Π½ΡΠ°ΡΠΎΠΉ ββΡΠ΅Π³ΡΠ»ΠΈΡΠΎΠ²ΠΊΠΎΠΉ ΡΠΊΠΎΡΠΎΡΡΠΈ Π² Π΄ΠΈΠ°ΠΏΠ°Π·ΠΎΠ½Π΅ ΠΎΡ 15 Π΄ΠΎ 1; ΠΎΠ±ΡΡΠ½Π°Ρ ΠΊΠΎΠ½ΡΡΡΡΠΊΡΠΈΡ Π΄Π°Π΅Ρ ΠΏΡΠΈΠ±Π»ΠΈΠ·ΠΈΡΠ΅Π»ΡΠ½ΠΎ ΠΏΠΎΡΡΠΎΡΠ½Π½ΡΠΉ ΠΊΡΡΡΡΡΠΈΠΉ ΠΌΠΎΠΌΠ΅Π½Ρ ΠΏΡΠΈ ΠΏΠΎΠ»Π½ΠΎΠΉ Π½Π°Π³ΡΡΠ·ΠΊΠ΅, ΠΏΡΠΈ ΡΡΠΎΠΌ ΠΌΠΎΡΠ½ΠΎΡΡΡ ΠΏΡΠΈ ΠΏΠΎΠ»Π½ΠΎΠΉ Π½Π°Π³ΡΡΠ·ΠΊΠ΅ ΠΏΡΠΈΠΌΠ΅ΡΠ½ΠΎ ΠΏΡΠΎΠΏΠΎΡΡΠΈΠΎΠ½Π°Π»ΡΠ½Π° ΡΠΊΠΎΡΠΎΡΡΠΈ. ΠΠ°ΠΊ ΠΏΠΎΠΊΠ°Π·Π°Π½ΠΎ Π½Π° ΡΠΈΡ. 7, ΠΏΠ°Π΄Π΅Π½ΠΈΠ΅ ΡΠΊΠΎΡΠΎΡΡΠΈ ΠΎΡ Ρ
ΠΎΠ»ΠΎΡΡΠΎΠ³ΠΎ Ρ
ΠΎΠ΄Π° Π΄ΠΎ ΠΏΠΎΠ»Π½ΠΎΠΉ Π½Π°Π³ΡΡΠ·ΠΊΠΈ ΠΏΡΠΈ ΠΊΠ°ΠΆΠ΄ΠΎΠΉ Π½Π°ΡΡΡΠΎΠΉΠΊΠ΅ ΡΠΊΠΎΡΠΎΡΡΠΈ ΡΠ΅ΡΠΎΠΊ Π΄ΠΎΠ²ΠΎΠ»ΡΠ½ΠΎ ΠΌΠ°Π»ΠΎ. ΠΠΎΡΡΡΠΈΡΠΈΠ΅Π½Ρ ΠΌΠΎΡΠ½ΠΎΡΡΠΈ Π΄Π²ΠΈΠ³Π°ΡΠ΅Π»Ρ Π¨ΡΠ°Π³Π΅, ΠΊΠ°ΠΊ ΠΏΡΠ°Π²ΠΈΠ»ΠΎ, Π½Π΅ΡΠΊΠΎΠ»ΡΠΊΠΎ Π²ΡΡΠ΅, ΡΠ΅ΠΌ Ρ ΠΊΠΎΠ»Π»Π΅ΠΊΡΠΎΡΠ½ΠΎΠ³ΠΎ Π΄Π²ΠΈΠ³Π°ΡΠ΅Π»Ρ Ρ ΠΏΠΈΡΠ°Π½ΠΈΠ΅ΠΌ ΠΎΡ ΡΡΠ°ΡΠΎΡΠ°.
ΠΠ½ΠΎΠ³ΠΎΡΠ°Π·Π½ΡΠ΅ ΠΊΠΎΠ»Π»Π΅ΠΊΡΠΎΡΠ½ΡΠ΅ Π΄Π²ΠΈΠ³Π°ΡΠ΅Π»ΠΈ ΠΏΠΎΠ΄Ρ
ΠΎΠ΄ΡΡ Π΄Π»Ρ ΠΏΡΠΈΠ²ΠΎΠ΄ΠΎΠ², ΡΡΠ΅Π±ΡΡΡΠΈΡ
ΠΏΠ΅ΡΠ΅ΠΌΠ΅Π½Π½ΠΎΠΉ ΡΠΊΠΎΡΠΎΡΡΠΈ Ρ ΡΠ°Π²Π½ΠΎΠΌΠ΅ΡΠ½ΡΠΌ ΡΡΠΊΠΎΡΠ΅Π½ΠΈΠ΅ΠΌ, Π½Π°ΠΏΡΠΈΠΌΠ΅Ρ, Π΄Π»Ρ Ρ
Π»Π΅Π±ΠΎΠΏΠ΅ΠΊΠ°ΡΠ½ΡΡ
ΠΈ Π±ΡΠΌΠ°Π³ΠΎΠ΄Π΅Π»Π°ΡΠ΅Π»ΡΠ½ΡΡ
Π·Π°Π²ΠΎΠ΄ΠΎΠ², ΠΏΠ΅ΡΠ°ΡΠ½ΡΡ
ΡΡΠ°Π½ΠΊΠΎΠ², ΠΏΡΡΠ΄ΠΈΠ»ΡΠ½ΡΡ
ΠΌΠ°ΡΠΈΠ½, Π²ΡΠ·Π°Π»ΡΠ½ΡΡ
ΠΌΠ°ΡΠΈΠ½ ΠΈ Ρ. Π΄.Β
ΠΠ²ΠΈΠ³Π°ΡΠ΅Π»ΠΈ Ρ ΠΏΠΎΡΠ»Π΅Π΄ΠΎΠ²Π°ΡΠ΅Π»ΡΠ½ΡΠΌΠΈ ΡΠΊΠΎΡΠΎΡΡΠ½ΡΠΌΠΈ Ρ Π°ΡΠ°ΠΊΡΠ΅ΡΠΈΡΡΠΈΠΊΠ°ΠΌΠΈ
ΠΠ»Ρ Π½Π΅ΠΊΠΎΡΠΎΡΡΡ
ΠΏΡΠΈΠ²ΠΎΠ΄ΠΎΠ², ΡΠ°ΠΊΠΈΡ
ΠΊΠ°ΠΊ Π³ΡΡΠΏΠΏΠ° Π΄Π²ΠΈΠ³Π°ΡΠ΅Π»Π΅ΠΉ, ΠΏΡΠΈΠ²ΠΎΠ΄ΡΡΠΈΡ
Π² Π΄Π΅ΠΉΡΡΠ²ΠΈΠ΅ ΠΏΠ΅ΡΠ°ΡΠ½ΡΠΉ ΡΡΠ°Π½ΠΎΠΊ, ΠΌΠΎΠ³ΡΡ ΠΏΠΎΡΡΠ΅Π±ΠΎΠ²Π°ΡΡΡΡ ΠΏΠΎΡΠ»Π΅Π΄ΠΎΠ²Π°ΡΠ΅Π»ΡΠ½ΡΠ΅ Ρ
Π°ΡΠ°ΠΊΡΠ΅ΡΠΈΡΡΠΈΠΊΠΈ ΡΠΊΠΎΡΠΎΡΡΠΈ/ΠΌΠΎΠΌΠ΅Π½ΡΠ° Π² ΡΠΎΡΠΌΠ΅, ΠΏΠΎΠΊΠ°Π·Π°Π½Π½ΠΎΠΉ Π½Π° ΡΠΈΡ. 8. ΠΡ
ΠΌΠΎΠΆΠ½ΠΎ ΠΏΠΎΠ»ΡΡΠΈΡΡ, ΠΏΠΈΡΠ°Ρ ΡΠ΅ΡΠΊΠΈ ΠΊΠΎΠ»Π»Π΅ΠΊΡΠΎΡΠ° ΠΊΠΎΠ»Π»Π΅ΠΊΡΠΎΡΠ½ΠΎΠ³ΠΎ Π΄Π²ΠΈΠ³Π°ΡΠ΅Π»Ρ ΡΠΎ ΡΡΠ°ΡΠΎΡΠ½ΡΠΌ ΠΏΠΈΡΠ°Π½ΠΈΠ΅ΠΌ ΠΎΡ Π²ΡΠΎΡΠΈΡΠ½ΡΡ
ΠΎΠ±ΠΌΠΎΡΠΎΠΊ ΡΡΠ°Π½ΡΡΠΎΡΠΌΠ°ΡΠΎΡΠ°, ΠΏΠ΅ΡΠ²ΠΈΡΠ½ΡΠ΅ ΠΎΠ±ΠΌΠΎΡΠΊΠΈ ΠΊΠΎΡΠΎΡΠΎΠ³ΠΎ Π²ΠΊΠ»ΡΡΠ΅Π½Ρ ΠΏΠΎΡΠ»Π΅Π΄ΠΎΠ²Π°ΡΠ΅Π»ΡΠ½ΠΎ ΡΠΎ ΡΡΠ°ΡΠΎΡΠ½ΡΠΌΠΈ (ΠΏΠ΅ΡΠ²ΠΈΡΠ½ΡΠΌΠΈ) ΠΎΠ±ΠΌΠΎΡΠΊΠ°ΠΌΠΈ Π΄Π²ΠΈΠ³Π°ΡΠ΅Π»Ρ, ΠΊΠ°ΠΊ ΠΏΠΎΠΊΠ°Π·Π°Π½ΠΎ Π½Π° ΡΠΈΡ. 9. Π²Π²ΠΎΠ΄ΠΈΠΌΠΎΠ΅ Π½Π°ΠΏΡΡΠΆΠ΅Π½ΠΈΠ΅ Π·Π°ΡΠ΅ΠΌ Π·Π°Π²ΠΈΡΠΈΡ ΠΎΡ Π½Π°Π³ΡΡΠ·ΠΊΠΈ Π½Π° Π΄Π²ΠΈΠ³Π°ΡΠ΅Π»Ρ. Π ΡΡΠΎΠΉ ΠΌΠ°ΡΠΈΠ½Π΅ ΡΠΊΠΎΡΠΎΡΡΡ ΠΏΡΠΈ Π»ΡΠ±ΠΎΠΌ ΠΊΡΡΡΡΡΠ΅ΠΌ ΠΌΠΎΠΌΠ΅Π½ΡΠ΅ Π½Π°Π³ΡΡΠ·ΠΊΠΈ ΠΌΠΎΠΆΠ½ΠΎ ΠΈΠ·ΠΌΠ΅Π½ΡΡΡ, ΠΏΠ΅ΡΠ΅ΠΌΠ΅ΡΠ°Ρ ΡΠ΅ΡΠΊΠΈ Π²ΠΎΠΊΡΡΠ³ ΠΊΠΎΠΌΠΌΡΡΠ°ΡΠΎΡΠ°, ΡΡΠΎΠ±Ρ ΠΈΠ·ΠΌΠ΅Π½ΠΈΡΡ ΡΠΎΠΎΡΠ½ΠΎΡΠ΅Π½ΠΈΠ΅ ΡΠ°Π· ΠΏΠΎΠ΄Π°Π²Π°Π΅ΠΌΠΎΠ³ΠΎ Π½Π°ΠΏΡΡΠΆΠ΅Π½ΠΈΡ ΠΊ ΡΠ°Π·Π΅ Π³Π΅Π½Π΅ΡΠΈΡΡΠ΅ΠΌΠΎΠ³ΠΎ Π½Π°ΠΏΡΡΠΆΠ΅Π½ΠΈΡ.
Π£Π³Π»Ρ, ΠΎΡΠΌΠ΅ΡΠ΅Π½Π½ΡΠ΅ Π½Π° ΡΠΈΡ. 8, ΠΎΡΠ½ΠΎΡΡΡΡΡ ΠΊ ΡΠΌΠ΅ΡΠ΅Π½ΠΈΡ (Π² ΡΠ»Π΅ΠΊΡΡΠΈΡΠ΅ΡΠΊΠΈΡ
Π³ΡΠ°Π΄ΡΡΠ°Ρ
) ΡΠ΅ΡΠΎΠΊ ΠΎΡ ΡΠΈΠ»ΡΠ½ΠΎΡΠΎΡΠ½ΠΎΠ³ΠΎ Π½Π΅ΠΉΡΡΠ°Π»ΡΠ½ΠΎΠ³ΠΎ ΠΏΠΎΠ»ΠΎΠΆΠ΅Π½ΠΈΡ.
ΠΠ±ΠΎΡΡΠ΄ΠΎΠ²Π°Π½ΠΈΠ΅ Scherbius
Π Π½Π΅ΠΊΠΎΡΠΎΡΡΡ ΡΠ»ΡΡΠ°ΡΡ , Π² ΠΎΡΠ½ΠΎΠ²Π½ΠΎΠΌ Π΄Π»Ρ Π±ΠΎΠ»ΡΡΠΈΡ Π΄Π²ΠΈΠ³Π°ΡΠ΅Π»Π΅ΠΉ Ρ ΡΠ΅Π³ΡΠ»ΠΈΡΡΠ΅ΠΌΠΎΠΉ ΡΠΊΠΎΡΠΎΡΡΡΡ, ΠΊΠΎΠ»Π»Π΅ΠΊΡΠΎΡ ΡΡΡΠ°Π½Π°Π²Π»ΠΈΠ²Π°Π΅ΡΡΡ Π½Π° ΠΎΡΠ΄Π΅Π»ΡΠ½ΠΎΠΌ ΠΌΠ΅Ρ Π°Π½ΠΈΠ·ΠΌΠ΅ ΠΎΡ Π³Π»Π°Π²Π½ΠΎΠ³ΠΎ Π΄Π²ΠΈΠ³Π°ΡΠ΅Π»Ρ. ΠΠΎΠ»Π»Π΅ΠΊΡΠΎΡΠ½Π°Ρ ΠΌΠ°ΡΠΈΠ½Π° ΠΌΠΎΠΆΠ΅Ρ ΡΠ°Π±ΠΎΡΠ°ΡΡ Π½Π° ΡΠ°ΡΡΠΎΡΠ΅ ΡΠΊΠΎΠ»ΡΠΆΠ΅Π½ΠΈΡ, ΡΡΠΎΠ±Ρ Π²ΠΎΠ·Π²ΡΠ°ΡΠ°ΡΡ ΠΌΠΎΡΠ½ΠΎΡΡΡ Π½Π° Π²Π°Π» Π³Π»Π°Π²Π½ΠΎΠ³ΠΎ Π΄Π²ΠΈΠ³Π°ΡΠ΅Π»Ρ, ΡΡΠΎΠ±Ρ ΠΎΠ±Π΅ΡΠΏΠ΅ΡΠΈΡΡ ΠΏΠΎΡΡΠΎΡΠ½Π½ΡΡ ΠΌΠΎΡΠ½ΠΎΡΡΡ ΠΏΡΠΈ ΠΏΠΎΠ»Π½ΠΎΠΉ Π½Π°Π³ΡΡΠ·ΠΊΠ΅ Π½Π° ΡΠ°Π·Π»ΠΈΡΠ½ΡΡ ΡΠΊΠΎΡΠΎΡΡΡΡ ; ΠΈΠ»ΠΈ ΠΎΠ½ ΠΌΠΎΠΆΠ΅Ρ Π²ΠΎΠ·Π²ΡΠ°ΡΠ°ΡΡ ΠΌΠΎΡΠ½ΠΎΡΡΡ ΡΠΊΠΎΠ»ΡΠΆΠ΅Π½ΠΈΡ Π² ΡΠ΅ΡΡ ΠΏΠΈΡΠ°Π½ΠΈΡ Π½ΠΈΠΆΠ΅ ΡΠΈΠ½Ρ ΡΠΎΠ½Π½ΠΎΠΉ ΡΠΊΠΎΡΠΎΡΡΠΈ ΠΈ ΠΏΠΎΠ»ΡΡΠ°ΡΡ ΠΌΠΎΡΠ½ΠΎΡΡΡ ΡΠΊΠΎΠ»ΡΠΆΠ΅Π½ΠΈΡ ΠΈΠ· ΡΠ΅ΡΠΈ Π²ΡΡΠ΅ ΡΠΈΠ½Ρ ΡΠΎΠ½Π½ΠΎΠΉ ΡΠΊΠΎΡΠΎΡΡΠΈ, ΡΡΠΎΠ±Ρ ΠΎΠ±Π΅ΡΠΏΠ΅ΡΠΈΡΡ ΠΏΠΎΡΡΠΎΡΠ½Π½ΡΠΉ ΠΊΡΡΡΡΡΠΈΠΉ ΠΌΠΎΠΌΠ΅Π½Ρ ΠΏΡΠΈ ΠΏΠΎΠ»Π½ΠΎΠΉ Π½Π°Π³ΡΡΠ·ΠΊΠ΅.
Π ΡΠ°ΠΊΠΈΡ
ΡΠΈΡΡΠ΅ΠΌΠ°Ρ
ΠΎΠ±ΡΡΠ½ΠΎ ΠΈΡΠΏΠΎΠ»ΡΠ·ΡΠ΅ΡΡΡ ΠΌΠ°ΡΠΈΠ½Π° Π¨Π΅ΡΠ±ΠΈΡΡΠ°, ΠΏΡΠ΅Π΄ΡΡΠ°Π²Π»ΡΡΡΠ°Ρ ΡΠΎΠ±ΠΎΠΉ ΠΌΠ½ΠΎΠ³ΠΎΡΠ°Π·Π½ΡΡ ΠΌΠ°ΡΠΈΠ½Ρ ΠΏΠ΅ΡΠ΅ΠΌΠ΅Π½Π½ΠΎΠ³ΠΎ ΡΠΎΠΊΠ°. Π³Π΅Π½Π΅ΡΠ°ΡΠΎΡ, Π² ΠΊΠΎΡΠΎΡΠΎΠΌ Π²ΡΡ
ΠΎΠ΄Π½ΠΎΠ΅ Π½Π°ΠΏΡΡΠΆΠ΅Π½ΠΈΠ΅ ΡΠΎΡΠΌΠΈΡΡΠ΅ΡΡΡ Π² ΡΠΎΡΠΎΡΠ½ΠΎΠΉ ΠΎΠ±ΠΌΠΎΡΠΊΠ΅ ΠΊΠΎΠ»Π»Π΅ΠΊΡΠΎΡΠ½ΠΎΠ³ΠΎ ΡΠΈΠΏΠ°. ΠΠ° ΡΠΈΡ. 10 ΠΏΠΎΠΊΠ°Π·Π°Π½Ρ ΡΠΎΠ΅Π΄ΠΈΠ½Π΅Π½ΠΈΡ ΠΎΠ΄Π½ΠΎΠ³ΠΎ ΡΠ°ΠΊΠΎΠ³ΠΎ Π±Π»ΠΎΠΊΠ°, Π² ΠΊΠΎΡΠΎΡΠΎΠΌ Π³Π»Π°Π²Π½ΡΠΉ Π΄Π²ΠΈΠ³Π°ΡΠ΅Π»Ρ ΠΌΠ΅Ρ
Π°Π½ΠΈΡΠ΅ΡΠΊΠΈ ΡΠΎΠ΅Π΄ΠΈΠ½Π΅Π½ Ρ ΠΌΠ°ΡΠΈΠ½ΠΎΠΉ Π¨Π΅ΡΠ±ΠΈΡΡΠ° ΠΈ ΠΏΡΠ΅ΠΎΠ±ΡΠ°Π·ΠΎΠ²Π°ΡΠ΅Π»Π΅ΠΌ ΡΠ°ΡΡΠΎΡΡ.
ΠΡΠΏΠΎΠΌΠΎΠ³Π°ΡΠ΅Π»ΡΠ½ΡΠ΅ ΠΎΠ±ΠΌΠΎΡΠΊΠΈ ΠΌΠ°ΡΠΈΠ½Ρ Π¨Π΅ΡΠ±ΠΈΡΡΠ° ΡΠΏΠΎΡΠΎΠ±ΡΡΠ²ΡΡΡ ΡΠ»ΡΡΡΠ΅Π½ΠΈΡ ΠΊΠΎΡΡΡΠΈΡΠΈΠ΅Π½ΡΠ° ΠΌΠΎΡΠ½ΠΎΡΡΠΈ, Π° ΡΠΊΠΎΡΠΎΡΡΡ ΡΠ΅Π³ΡΠ»ΠΈΡΡΠ΅ΡΡΡ ΠΏΠ΅ΡΠ΅ΠΊΠ»ΡΡΠ΅Π½ΠΈΠ΅ΠΌ ΡΠ΅ΡΠΎΠΊ, ΠΊΠ°ΠΊ Π² Π΄Π²ΠΈΠ³Π°ΡΠ΅Π»Π΅ Π¨ΡΠ°Π³Π΅, ΡΡΠΎΠ±Ρ ΠΎΠ±Π΅ΡΠΏΠ΅ΡΠΈΡΡ ΠΏΠΎΡΡΠΈ ΠΏΠΎΡΡΠΎΡΠ½Π½ΡΠΉ ΠΊΡΡΡΡΡΠΈΠΉ ΠΌΠΎΠΌΠ΅Π½Ρ ΠΏΡΠΈ ΠΏΠΎΠ»Π½ΠΎΠΉ Π½Π°Π³ΡΡΠ·ΠΊΠ΅ Π²ΡΡΠ΅ ΠΈΠ»ΠΈ Π½ΠΈΠΆΠ΅ ΡΠΈΠ½Ρ
ΡΠΎΠ½Π½ΠΎΠΉ ΡΠΊΠΎΡΠΎΡΡΠΈ Π²ΠΎ Π²ΡΠ΅ΠΌ Π΄ΠΈΠ°ΠΏΠ°Π·ΠΎΠ½Π΅ ΡΠΊΠΎΡΠΎΡΡΠ΅ΠΉ. ΠΠΎΠ·ΠΌΠΎΠΆΠ½Ρ ΠΌΠ½ΠΎΠ³ΠΈΠ΅ Π΄ΡΡΠ³ΠΈΠ΅ ΡΡ
Π΅ΠΌΡ, Π½Π°ΠΏΡΠΈΠΌΠ΅Ρ, Π² ΠΎΠ΄Π½ΠΎΠ΄ΠΈΠ°ΠΏΠ°Π·ΠΎΠ½Π½ΠΎΠΌ ΠΎΠ±ΠΎΡΡΠ΄ΠΎΠ²Π°Π½ΠΈΠΈ Π¨Π΅ΡΠ±ΠΈΡΡΠ°, Π² ΠΊΠΎΡΠΎΡΠΎΠΌ ΠΌΠ°ΡΠΈΠ½Π° Π¨Π΅ΡΠ±ΠΈΡΡΠ° ΠΌΠΎΠΆΠ΅Ρ ΠΏΡΠΈΠ²ΠΎΠ΄ΠΈΡΡΡΡ Π² Π΄Π΅ΠΉΡΡΠ²ΠΈΠ΅ ΠΎΡΠ΄Π΅Π»ΡΠ½ΡΠΌ Π³Π΅Π½Π΅ΡΠ°ΡΠΎΡΠΎΠΌ ΠΏΠ΅ΡΠ΅ΠΌΠ΅Π½Π½ΠΎΠ³ΠΎ ΡΠΎΠΊΠ°. Π΄Π²ΠΈΠ³Π°ΡΠ΅Π»Ρ, ΠΎΠ΄Π½ΠΎΠ΄ΠΈΠ°ΠΏΠ°Π·ΠΎΠ½Π½ΠΎΠ΅ ΠΎΠ±ΠΎΡΡΠ΄ΠΎΠ²Π°Π½ΠΈΠ΅ ΠΏΠΎΠ΄Ρ
ΠΎΠ΄ΠΈΡ Π΄Π»Ρ ΡΠ°Π±ΠΎΡΡ Π½ΠΈΠΆΠ΅ ΡΠΈΠ½Ρ
ΡΠΎΠ½Π½ΡΡ
ΡΠΊΠΎΡΠΎΡΡΠ΅ΠΉ. ΠΠ°ΡΠΈΠ½Π° Π¨Π΅ΡΠ±ΠΈΡΡΠ° Ρ ΠΎΡΠ΄Π΅Π»ΡΠ½ΡΠΌ ΠΏΡΠΈΠ²ΠΎΠ΄ΠΎΠΌ ΠΌΠΎΠΆΠ΅Ρ Π±ΡΡΡ ΠΏΠΎΠ΄ΠΊΠ»ΡΡΠ΅Π½Π° ΠΊ ΠΊΠΎΠ½ΡΠ°ΠΊΡΠ½ΡΠΌ ΠΊΠΎΠ»ΡΡΠ°ΠΌ Π³Π»Π°Π²Π½ΠΎΠ³ΠΎ Π΄Π²ΠΈΠ³Π°ΡΠ΅Π»Ρ ΠΈ ΠΊ ΠΊΠΎΠ»Π»Π΅ΠΊΡΠΎΡΠ½ΡΠΌ ΡΠ΅ΡΠΊΠ°ΠΌ ΠΏΡΠ΅ΠΎΠ±ΡΠ°Π·ΠΎΠ²Π°ΡΠ΅Π»Ρ ΡΠ°ΡΡΠΎΡΡ ΠΊΠΎΠΌΠΌΡΡΠ°ΡΠΎΡΠ°, ΡΠΎΠ΅Π΄ΠΈΠ½Π΅Π½Π½ΠΎΠ³ΠΎ Ρ Π³Π»Π°Π²Π½ΡΠΌ Π΄Π²ΠΈΠ³Π°ΡΠ΅Π»Π΅ΠΌ, Π² Π΄Π²ΡΡ
Π΄ΠΈΠ°ΠΏΠ°Π·ΠΎΠ½Π½ΠΎΠΌ ΠΎΠ±ΠΎΡΡΠ΄ΠΎΠ²Π°Π½ΠΈΠΈ Π¨Π΅ΡΠ±ΠΈΡΡΠ°, ΠΎΠ±Π΅ΡΠΏΠ΅ΡΠΈΠ²Π°ΡΡΠ΅ΠΌ ΠΏΠΎΡΡΠΎΡΠ½Π½ΡΠΉ ΠΌΠΎΠΌΠ΅Π½Ρ ΠΏΠΎΠ»Π½ΠΎΠΉ Π½Π°Π³ΡΡΠ·ΠΊΠΈ Π²ΡΡΠ΅ ΠΈΠ»ΠΈ Π½ΠΈΠΆΠ΅ ΡΠΈΠ½Ρ
ΡΠΎΠ½Π½ΠΎΠ³ΠΎ. ΡΠΊΠΎΡΠΎΡΡΡ.
Π’Π΅Ρ Π½ΠΎΠ»ΠΎΠ³ΠΈΠΈ ΠΊΠΎΠΌΠΌΡΡΠ°ΡΠΈΠΈ ΠΈ ΡΠΏΡΠ°Π²Π»Π΅Π½ΠΈΡ Π΄Π²ΠΈΠ³Π°ΡΠ΅Π»Π΅ΠΌ
ΠΠ±Π»Π°ΡΡΡ ΡΠΏΡΠ°Π²Π»Π΅Π½ΠΈΡ Π΄Π²ΠΈΠΆΠ΅Π½ΠΈΠ΅ΠΌ ΠΎΠ±ΡΡΠ½ΠΎ Π½Π΅ ΠΈΠ·Π²Π΅ΡΡΠ½Π° ΡΠ²ΠΎΠΈΠΌΠΈ Π³ΡΠΎΠΌΠΊΠΈΠΌΠΈ ΠΏΡΠΎΡΡΠ²Π°ΠΌΠΈ ΠΈΠ»ΠΈ Π±ΡΡΡΡΡΠΌΠΈ ΡΠ°Π·ΡΠ°Π±ΠΎΡΠΊΠ°ΠΌΠΈ.
ΠΠΎΠ½ΡΡΡΡΠΊΡΠΈΠΈ Π΄Π²ΠΈΠ³Π°ΡΠ΅Π»Π΅ΠΉ, ΠΊΠ°ΠΊ ΠΏΡΠ°Π²ΠΈΠ»ΠΎ, ΡΠ°Π·Π²ΠΈΠ²Π°ΡΡΡΡ ΠΌΠ΅Π΄Π»Π΅Π½Π½ΠΎ, ΠΈ ΠΈΠ½ΠΆΠ΅Π½Π΅ΡΡ ΠΏΠΎ ΠΏΠΎΠ½ΡΡΠ½ΡΠΌ ΠΏΡΠΈΡΠΈΠ½Π°ΠΌ ΠΏΡΠΎΡΠ²Π»ΡΡΡ ΠΎΡΡΠΎΡΠΎΠΆΠ½ΠΎΡΡΡ, ΠΊΠΎΠ³Π΄Π° Π΄Π΅Π»ΠΎ Π΄ΠΎΡ
ΠΎΠ΄ΠΈΡ Π΄ΠΎ ΠΈΠ·ΠΌΠ΅Π½Π΅Π½ΠΈΡ ΠΏΡΠΎΠ²Π΅ΡΠ΅Π½Π½ΡΡ
Π²ΡΠ΅ΠΌΠ΅Π½Π΅ΠΌ ΠΏΠΎΠ΄Ρ
ΠΎΠ΄ΠΎΠ². ΠΠ΄Π½Π°ΠΊΠΎ Π² ΠΏΠΎΡΠ»Π΅Π΄Π½Π΅Π΅ Π²ΡΠ΅ΠΌΡ Π½Π°Π±Π»ΡΠ΄Π°Π΅ΡΡΡ Π°ΠΊΡΠΈΠ²Π½Π°Ρ Π΄Π΅ΡΡΠ΅Π»ΡΠ½ΠΎΡΡΡ ΠΏΠΎ ΠΈΡΠΏΠΎΠ»ΡΠ·ΠΎΠ²Π°Π½ΠΈΡ ΠΏΠ΅ΡΠ΅Π΄ΠΎΠ²ΡΡ
ΠΌΠ΅ΡΠΎΠ΄ΠΎΠ² ΡΠΏΡΠ°Π²Π»Π΅Π½ΠΈΡ ΡΠΎΠΊΠΎΠΌ, Π² ΡΠ°ΡΡΠ½ΠΎΡΡΠΈ ΠΏΠΎΠ»Π΅Π²ΠΎΠ³ΠΎ ΡΠΏΡΠ°Π²Π»Π΅Π½ΠΈΡ (FOC). ΠΡΠΎΡ ΡΠ»ΠΎΠΆΠ½ΡΠΉ ΠΌΠ°ΡΠ΅ΠΌΠ°ΡΠΈΡΠ΅ΡΠΊΠΈΠΉ ΠΌΠ΅ΡΠΎΠ΄ ΡΠΏΡΠ°Π²Π»Π΅Π½ΠΈΡ Π±Π΅ΡΡΠ΅ΡΠΎΡΠ½ΡΠΌΠΈ Π°ΡΠΈΠ½Ρ
ΡΠΎΠ½Π½ΡΠΌΠΈ Π΄Π²ΠΈΠ³Π°ΡΠ΅Π»ΡΠΌΠΈ ΠΏΠΎΡΡΠΎΡΠ½Π½ΠΎΠ³ΠΎ ΠΈ ΠΏΠ΅ΡΠ΅ΠΌΠ΅Π½Π½ΠΎΠ³ΠΎ ΡΠΎΠΊΠ° ΡΡΠ°Π» ΠΎΡΠ½ΠΎΠ²Π½ΡΠΌ Π½Π°ΠΏΡΠ°Π²Π»Π΅Π½ΠΈΠ΅ΠΌ Π² ΠΎΡΡΠ°ΡΠ»ΠΈ ΡΠΏΡΠ°Π²Π»Π΅Π½ΠΈΡ Π΄Π²ΠΈΠΆΠ΅Π½ΠΈΠ΅ΠΌ ΠΈΠ·-Π·Π° Π΅Π³ΠΎ ΠΏΠΎΡΠ΅Π½ΡΠΈΠ°Π»Π° Π΄Π»Ρ ΠΏΠΎΠ²ΡΡΠ΅Π½ΠΈΡ ΠΏΡΠΎΠΈΠ·Π²ΠΎΠ΄ΠΈΡΠ΅Π»ΡΠ½ΠΎΡΡΠΈ ΠΈ ΡΠ½ΠΈΠΆΠ΅Π½ΠΈΡ ΡΠ½Π΅ΡΠ³ΠΎΠΏΠΎΡΡΠ΅Π±Π»Π΅Π½ΠΈΡ.
ΠΠΎΠ»Π΅-ΠΎΡΠΈΠ΅Π½ΡΠΈΡΠΎΠ²Π°Π½Π½ΠΎΠ΅ ΡΠΏΡΠ°Π²Π»Π΅Π½ΠΈΠ΅ ΡΠ²Π»ΡΠ΅ΡΡΡ Π·Π½Π°ΡΠΈΡΠ΅Π»ΡΠ½ΡΠΌ ΡΠ»ΡΡΡΠ΅Π½ΠΈΠ΅ΠΌ ΠΏΠΎ ΡΡΠ°Π²Π½Π΅Π½ΠΈΡ ΡΠΎ ΡΡΠ°Π½Π΄Π°ΡΡΠ½ΡΠΌ ΠΏΠΎΠ΄Ρ
ΠΎΠ΄ΠΎΠΌ Π΄Π»Ρ Π±Π΅ΡΡΠ΅ΡΠΎΡΠ½ΡΡ
Π΄Π²ΠΈΠ³Π°ΡΠ΅Π»Π΅ΠΉ ΠΏΠΎΡΡΠΎΡΠ½Π½ΠΎΠ³ΠΎ ΡΠΎΠΊΠ° Ρ ΡΡΠ°ΠΏΠ΅ΡΠΈΠ΅Π²ΠΈΠ΄Π½ΠΎΠΉ ΠΊΠΎΠΌΠΌΡΡΠ°ΡΠΈΠ΅ΠΉ Π½Π° ΠΎΡΠ½ΠΎΠ²Π΅ Π₯ΠΎΠ»Π»Π° ΠΈ ΠΈΠΌΠ΅Π΅Ρ ΠΏΡΠ΅ΠΈΠΌΡΡΠ΅ΡΡΠ²ΠΎ Π² Π΄ΠΈΠ°ΠΏΠ°Π·ΠΎΠ½Π΅ ΡΠΊΠΎΡΠΎΡΡΠ΅ΠΉ ΠΏΠΎ ΡΡΠ°Π²Π½Π΅Π½ΠΈΡ Ρ Π±ΠΎΠ»Π΅Π΅ ΡΠ»ΠΎΠΆΠ½ΠΎΠΉ ΡΠ΅Ρ
Π½ΠΈΠΊΠΎΠΉ ΡΠΈΠ½ΡΡΠΎΠΈΠ΄Π°Π»ΡΠ½ΠΎΠΉ ΠΊΠΎΠΌΠΌΡΡΠ°ΡΠΈΠΈ. ΠΠ»Ρ Π°ΡΠΈΠ½Ρ
ΡΠΎΠ½Π½ΡΡ
Π΄Π²ΠΈΠ³Π°ΡΠ΅Π»Π΅ΠΉ ΠΏΠ΅ΡΠ΅ΠΌΠ΅Π½Π½ΠΎΠ³ΠΎ ΡΠΎΠΊΠ° FOC ΡΠ²Π»ΡΠ΅ΡΡΡ Π·Π½Π°ΡΠΈΡΠ΅Π»ΡΠ½ΡΠΌ ΡΠ»ΡΡΡΠ΅Π½ΠΈΠ΅ΠΌ ΠΏΠΎ ΡΡΠ°Π²Π½Π΅Π½ΠΈΡ ΡΠΎ ΡΡΠ°Π½Π΄Π°ΡΡΠ½ΡΠΌΠΈ ΠΌΠ΅ΡΠΎΠ΄Π°ΠΌΠΈ ΠΏΡΠΈΠ²ΠΎΠ΄Π° Ρ ΡΠ΅Π³ΡΠ»ΠΈΡΡΠ΅ΠΌΠΎΠΉ ΡΠΊΠΎΡΠΎΡΡΡΡ ΠΈ ΡΠ²Π»ΡΠ΅ΡΡΡ Π΄Π²ΠΎΡΡΠΎΠ΄Π½ΡΠΌ Π±ΡΠ°ΡΠΎΠΌ Π²Π΅ΠΊΡΠΎΡΠ½ΠΎΠ³ΠΎ ΡΠΏΡΠ°Π²Π»Π΅Π½ΠΈΡ ΠΏΠΎΡΠΎΠΊΠΎΠΌ, ΠΊΠΎΡΠΎΡΡΠΉ Π² Π½Π΅ΠΊΠΎΡΠΎΡΠΎΠΉ ΡΡΠ΅ΠΏΠ΅Π½ΠΈ ΠΏΠΎΡ
ΠΎΠΆ Π½Π° ΠΌΠ΅ΡΠΎΠ΄ ΡΠΏΡΠ°Π²Π»Π΅Π½ΠΈΡ Π½Π΅Π΄ΠΎΡΠΎΠ³ΠΈΠΌΠΈ ΡΡΠ΅Ρ
ΡΠ°Π·Π½ΡΠΌΠΈ Π°ΡΠΈΠ½Ρ
ΡΠΎΠ½Π½ΡΠΌΠΈ Π΄Π²ΠΈΠ³Π°ΡΠ΅Π»ΡΠΌΠΈ ΠΏΠ΅ΡΠ΅ΠΌΠ΅Π½Π½ΠΎΠ³ΠΎ ΡΠΎΠΊΠ°, ΡΡΠΎΠ±Ρ Π·Π°ΡΡΠ°Π²ΠΈΡΡ ΠΈΡ
ΡΠ°Π±ΠΎΡΠ°ΡΡ ΡΠ°ΠΊ, ΠΊΠ°ΠΊ Π΅ΡΠ»ΠΈ Π±Ρ ΠΎΠ½ΠΈ Π±ΡΠ»ΠΈ Π±ΠΎΠ»Π΅Π΅ Π΄ΠΎΡΠΎΠ³ΠΈΠ΅ Π±Π΅ΡΠΊΠΎΠ»Π»Π΅ΠΊΡΠΎΡΠ½ΡΠ΅ Π΄Π²ΠΈΠ³Π°ΡΠ΅Π»ΠΈ ΠΏΠΎΡΡΠΎΡΠ½Π½ΠΎΠ³ΠΎ ΡΠΎΠΊΠ°.
Π€Π°ΠΊΡΠΈΡΠ΅ΡΠΊΠΈ, ΠΌΠ½ΠΎΠ³ΠΈΠ΅ ΠΏΠΎΡΡΠ°Π²ΡΠΈΠΊΠΈ ΠΈΡΠΏΠΎΠ»ΡΠ·ΡΡΡ ΡΡΠΈ Π΄Π²Π° ΡΠ΅ΡΠΌΠΈΠ½Π° ΠΊΠ°ΠΊ ΡΠΈΠ½ΠΎΠ½ΠΈΠΌΡ.
ΠΠΎ ΡΡΠ°Π²Π½Π΅Π½ΠΈΡ Ρ Π΄ΡΡΠ³ΠΈΠΌΠΈ ΡΠΈΠΏΠ°ΠΌΠΈ ΡΠ΅ΡΠ²ΠΎΠ΄Π²ΠΈΠ³Π°ΡΠ΅Π»Π΅ΠΉ, ΡΠ°ΠΊΠΈΠΌΠΈ ΠΊΠ°ΠΊ ΡΠ΅ΡΠΎΡΠ½ΡΠ΅ Π΄Π²ΠΈΠ³Π°ΡΠ΅Π»ΠΈ ΠΏΠΎΡΡΠΎΡΠ½Π½ΠΎΠ³ΠΎ ΡΠΎΠΊΠ°, ΠΊΠΎΡΠΎΡΡΠ΅ Π΄ΠΎ ΡΠΈΡ ΠΏΠΎΡ ΠΈΡΠΏΠΎΠ»ΡΠ·ΡΡΡΡΡ Π² ΡΡΠ΄Π΅ Π²Π°ΠΆΠ½ΡΡ ΠΏΡΠΈΠ»ΠΎΠΆΠ΅Π½ΠΈΠΉ, Π±Π΅ΡΡΠ΅ΡΠΎΡΠ½ΡΠ΅ Π°ΡΠΈΠ½Ρ ΡΠΎΠ½Π½ΡΠ΅ Π΄Π²ΠΈΠ³Π°ΡΠ΅Π»ΠΈ ΠΏΠΎΡΡΠΎΡΠ½Π½ΠΎΠ³ΠΎ ΠΈ ΠΏΠ΅ΡΠ΅ΠΌΠ΅Π½Π½ΠΎΠ³ΠΎ ΡΠΎΠΊΠ° ΠΎΠ±Π΅ΡΠΏΠ΅ΡΠΈΠ²Π°ΡΡ Π±ΠΎΠ»ΡΡΡΡ ΡΠ΄Π΅Π»ΡΠ½ΡΡ ΠΌΠΎΡΠ½ΠΎΡΡΡ, Π³ΠΎΡΠ°Π·Π΄ΠΎ Π±ΠΎΠ»ΡΡΡΡ Π½Π°Π΄Π΅ΠΆΠ½ΠΎΡΡΡ, Π° Π² ΡΠ»ΡΡΠ°Π΅ Π°ΡΠΈΠ½Ρ ΡΠΎΠ½Π½ΠΎΠ³ΠΎ Π΄Π²ΠΈΠ³Π°ΡΠ΅Π»Ρ ΠΏΠ΅ΡΠ΅ΠΌΠ΅Π½Π½ΠΎΠ³ΠΎ ΡΠΎΠΊΠ° — Π±ΠΎΠ»Π΅Π΅ Π½ΠΈΠ·ΠΊΡΡ ΡΠ°ΡΡ ΠΎΠ΄Ρ. Π§ΡΠΎΠ±Ρ ΠΏΠΎΠ»ΡΡΠΈΡΡ ΠΏΠΎΠ»Π½ΡΠΉ Π΄ΠΎΡΡΡΠΏ ΠΊ ΡΡΠΈΠΌ Π²ΠΎΠ·ΠΌΠΎΠΆΠ½ΠΎΡΡΡΠΌ, Π΄ΠΈΠ·Π°ΠΉΠ½Π΅ΡΡ Π΄Π²ΠΈΠΆΠ΅Π½ΠΈΡ ΠΈ ΠΈΠ½ΠΆΠ΅Π½Π΅ΡΡ ΠΈΡΠΏΠΎΠ»ΡΠ·ΡΡΡ ΠΏΠ»Π°ΡΡΠΎΡΠΌΡ Π±ΡΡΡΡΡΡ Π°Π»Π³ΠΎΡΠΈΡΠΌΠΎΠ² Π² Π²ΠΈΠ΄Π΅ DSP (ΡΠΈΡΡΠΎΠ²ΡΡ ΡΠΈΠ³Π½Π°Π»ΡΠ½ΡΡ ΠΏΡΠΎΡΠ΅ΡΡΠΎΡΠΎΠ²) ΠΈ ΡΠΏΠ΅ΡΠΈΠ°Π»ΠΈΠ·ΠΈΡΠΎΠ²Π°Π½Π½ΡΡ ΠΌΠΈΠΊΡΠΎΠΏΡΠΎΡΠ΅ΡΡΠΎΡΠΎΠ² Π΄Π»Ρ ΠΏΠΎΠ²ΡΡΠ΅Π½ΠΈΡ ΠΏΡΠΎΠΈΠ·Π²ΠΎΠ΄ΠΈΡΠ΅Π»ΡΠ½ΠΎΡΡΠΈ ΠΈ ΡΡΡΠ΅ΠΊΡΠΈΠ²Π½ΠΎΡΡΠΈ.
Π Π±Π΅ΡΡΠ΅ΡΠΎΡΠ½ΡΡ
Π΄Π²ΠΈΠ³Π°ΡΠ΅Π»ΡΡ
ΠΏΠΎΡΡΠΎΡΠ½Π½ΠΎΠ³ΠΎ ΡΠΎΠΊΠ° Π±ΠΎΠ»Π΅Π΅ Π²ΡΡΠΎΠΊΠ°Ρ ΠΏΡΠΎΠΈΠ·Π²ΠΎΠ΄ΠΈΡΠ΅Π»ΡΠ½ΠΎΡΡΡ ΠΎΠ·Π½Π°ΡΠ°Π΅Ρ Π±ΠΎΠ»Π΅Π΅ ΠΏΠ»Π°Π²Π½ΠΎΠ΅ Π΄Π²ΠΈΠΆΠ΅Π½ΠΈΠ΅ ΠΈ Π±ΠΎΠ»ΡΡΡΡ ΡΠ°Π±ΠΎΡΡΡ ΡΠΊΠΎΡΠΎΡΡΡ. ΠΠΎΡΠ΅Π½ΡΠΈΠ°Π» Π°ΡΠΈΠ½Ρ
ΡΠΎΠ½Π½ΡΡ
Π΄Π²ΠΈΠ³Π°ΡΠ΅Π»Π΅ΠΉ ΠΏΠ΅ΡΠ΅ΠΌΠ΅Π½Π½ΠΎΠ³ΠΎ ΡΠΎΠΊΠ° Π΅ΡΠ΅ Π±ΠΎΠ»Π΅Π΅ Π·Π°Ρ
Π²Π°ΡΡΠ²Π°ΡΡΠΈΠΉ. ΠΠΎ ΡΡΠ°Π²Π½Π΅Π½ΠΈΡ Ρ ΠΏΡΠΎΡΡΡΠΌ ΡΠΏΡΠ°Π²Π»Π΅Π½ΠΈΠ΅ΠΌ Β«Π²ΡΠ΅ Π²ΠΊΠ»ΡΡΠ΅Π½ΠΎ/Π²ΡΠΊΠ»ΡΡΠ΅Π½ΠΎΒ», FOC ΠΎΠ·Π½Π°ΡΠ°Π΅Ρ, ΡΡΠΎ Π΄Π²ΠΈΠ³Π°ΡΠ΅Π»ΠΈ ΠΌΠΎΠ³ΡΡ ΡΠ°Π±ΠΎΡΠ°ΡΡ Π±ΠΎΠ»Π΅Π΅ ΡΡΡΠ΅ΠΊΡΠΈΠ²Π½ΠΎ, ΠΈΠΌΠ΅ΡΡ Π±ΠΎΠ»Π΅Π΅ ΠΎΠΏΡΠΈΠΌΠ°Π»ΡΠ½ΡΠ΅ ΡΠ°Π·ΠΌΠ΅ΡΡ ΠΈ ΡΠΊΡΠΏΠ»ΡΠ°ΡΠΈΡΠΎΠ²Π°ΡΡΡΡ Ρ ΠΌΠ΅Π½ΡΡΠΈΠΌ Π²ΡΠ΄Π΅Π»Π΅Π½ΠΈΠ΅ΠΌ ΡΠ΅ΠΏΠ»Π°.
ΠΡΠΎ ΡΠ°ΠΊΠΆΠ΅ ΠΏΠΎΠ·Π²ΠΎΠ»ΡΠ΅Ρ ΠΈΡΠΏΠΎΠ»ΡΠ·ΠΎΠ²Π°ΡΡ ΡΠ°ΠΊΠΈΠ΅ ΡΡΠ½ΠΊΡΠΈΠΈ, ΠΊΠ°ΠΊ ΡΠ΅Π²Π΅ΡΡ Π½Π°ΠΏΡΠ°Π²Π»Π΅Π½ΠΈΡ, ΠΈ ΠΌΠΎΠΆΠ΅Ρ ΠΏΠΎΠ·Π²ΠΎΠ»ΠΈΡΡ ΠΎΡΠΊΠ°Π·Π°ΡΡΡΡ ΠΎΡ Π²Π½Π΅ΡΠ½Π΅Π³ΠΎ ΠΎΠ±ΠΎΡΡΠ΄ΠΎΠ²Π°Π½ΠΈΡ, ΡΠ°ΠΊΠΎΠ³ΠΎ ΠΊΠ°ΠΊ ΡΠΎΡΠΌΠΎΠ·Π° ΠΈΠ»ΠΈ ΡΡΠ΅ΠΏΠ»Π΅Π½ΠΈΡ. Π£ΡΠΈΡΡΠ²Π°Ρ, ΡΡΠΎ 60β65% Π²ΡΠ΅ΠΉ ΡΠ½Π΅ΡΠ³ΠΈΠΈ Π² Π‘Π¨Π ΠΈΡΠΏΠΎΠ»ΡΠ·ΡΠ΅ΡΡΡ Π΄Π»Ρ ΠΏΡΠΈΠ²ΠΎΠ΄Π° ΡΠ»Π΅ΠΊΡΡΠΎΠ΄Π²ΠΈΠ³Π°ΡΠ΅Π»Π΅ΠΉ, Π½Π΅ΡΠ΄ΠΈΠ²ΠΈΡΠ΅Π»ΡΠ½ΠΎ, ΡΡΠΎ ΡΡΠ½ΠΎΠΊ Π²ΡΠ΅ ΡΠ°ΡΠ΅ ΡΡΠ΅Π±ΡΠ΅Ρ Π±ΠΎΠ»Π΅Π΅ ΡΡΡΠ΅ΠΊΡΠΈΠ²Π½ΡΡ
Π΄Π²ΠΈΠ³Π°ΡΠ΅Π»Π΅ΠΉ.
ΠΠ°Π³Π½ΠΈΡΠ½ΠΎΠ΅ ΠΏΡΠΈΡΡΠΆΠ΅Π½ΠΈΠ΅
Π‘ ΡΠΎΡΠΊΠΈ Π·ΡΠ΅Π½ΠΈΡ ΡΠΎΠ·Π΄Π°Π½ΠΈΡ ΠΊΡΡΡΡΡΠ΅Π³ΠΎ ΠΌΠΎΠΌΠ΅Π½ΡΠ° Ρ
ΠΎΡΠΎΡΠ΅ΠΉ ΡΠ°Π±ΠΎΡΠ΅ΠΉ ΠΌΠΎΠ΄Π΅Π»ΡΡ Π΄Π»Ρ Π±ΠΎΠ»ΡΡΠΈΠ½ΡΡΠ²Π° Π΄Π²ΠΈΠ³Π°ΡΠ΅Π»Π΅ΠΉ ΡΠ²Π»ΡΠ΅ΡΡΡ ΠΏΡΠΎΡΡΠΎΠΉ ΡΡΠ΅ΡΠΆΠ½Π΅Π²ΠΎΠΉ ΠΌΠ°Π³Π½ΠΈΡ. Π‘ΡΠ΅ΡΠΆΠ½Π΅Π²ΠΎΠΉ ΠΌΠ°Π³Π½ΠΈΡ Π²ΡΠ°ΡΠ°Π΅ΡΡΡ Π²ΠΎΠΊΡΡΠ³ ΡΠ²ΠΎΠ΅Π³ΠΎ ΡΠ΅Π½ΡΡΠ° (ΠΌΠΎΠ΄Π΅Π»ΠΈΡΡΡ ΡΠΎΡΠΎΡ Π΄Π²ΠΈΠ³Π°ΡΠ΅Π»Ρ) ΠΈ Π²Π·Π°ΠΈΠΌΠΎΠ΄Π΅ΠΉΡΡΠ²ΡΠ΅Ρ Ρ ΠΌΠ°Π³Π½ΠΈΡΠ½ΡΠΌΠΈ ΠΏΠΎΠ»ΡΠΌΠΈ, ΡΠΎΠ·Π΄Π°Π²Π°Π΅ΠΌΡΠΌΠΈ Π² ΡΡΠ°ΡΠΎΡΠ΅ ΡΠΈΠΊΡΠΈΡΠΎΠ²Π°Π½Π½ΡΠΌΠΈ Π½Π΅ΠΏΠΎΠ΄Π²ΠΈΠΆΠ½ΡΠΌΠΈ ΠΊΠ°ΡΡΡΠΊΠ°ΠΌΠΈ. Π Π±Π΅ΡΠΊΠΎΠ»Π»Π΅ΠΊΡΠΎΡΠ½ΡΡ
Π΄Π²ΠΈΠ³Π°ΡΠ΅Π»ΡΡ
ΠΏΠΎΡΡΠΎΡΠ½Π½ΠΎΠ³ΠΎ ΡΠΎΠΊΠ° ΠΌΠ°Π³Π½ΠΈΡΠ½ΠΎΠ΅ ΠΏΠΎΠ»Π΅ ΡΠΎΡΠΎΡΠ° ΡΠΎΠ·Π΄Π°Π΅ΡΡΡ ΠΌΠ°Π³Π½ΠΈΡΠ°ΠΌΠΈ, ΡΡΡΠ°Π½ΠΎΠ²Π»Π΅Π½Π½ΡΠΌΠΈ Π½Π΅ΠΏΠΎΡΡΠ΅Π΄ΡΡΠ²Π΅Π½Π½ΠΎ Π½Π° ΡΠΎΡΠΎΡΠ΅. ΠΠ»Ρ Π°ΡΠΈΠ½Ρ
ΡΠΎΠ½Π½ΡΡ
Π΄Π²ΠΈΠ³Π°ΡΠ΅Π»Π΅ΠΉ ΠΏΠ΅ΡΠ΅ΠΌΠ΅Π½Π½ΠΎΠ³ΠΎ ΡΠΎΠΊΠ° ΠΌΠ°Π³Π½ΠΈΡΠ½ΠΎΠ΅ ΠΏΠΎΠ»Π΅ ΡΠΎΡΠΎΡΠ° ΡΠΎΠ·Π΄Π°Π΅ΡΡΡ Π·Π° ΡΡΠ΅Ρ ΠΈΠ½Π΄ΡΠΊΡΠΈΠΈ (ΠΎΡΡΡΠ΄Π° ΠΈ Π½Π°Π·Π²Π°Π½ΠΈΠ΅ Π΄Π²ΠΈΠ³Π°ΡΠ΅Π»Ρ) ΠΈΠ· ΠΌΠ°Π³Π½ΠΈΡΠ½ΡΡ
ΠΏΠΎΠ»Π΅ΠΉ Π² ΡΡΠ°ΡΠΎΡΠ΅. ΠΠ°ΠΏΡΠ°Π²Π»Π΅Π½ΠΈΠ΅ ΡΡΠΎΠ³ΠΎ ΠΌΠ°Π³Π½ΠΈΡΠ½ΠΎΠ³ΠΎ ΠΏΠΎΠ»Ρ, Π² ΠΎΡΠ»ΠΈΡΠΈΠ΅ ΠΎΡ Π±Π΅ΡΡΠ΅ΡΠΎΡΠ½ΠΎΠ³ΠΎ Π΄Π²ΠΈΠ³Π°ΡΠ΅Π»Ρ ΠΏΠΎΡΡΠΎΡΠ½Π½ΠΎΠ³ΠΎ ΡΠΎΠΊΠ°, ΠΈΠ·ΠΌΠ΅Π½ΡΠ΅ΡΡΡ Π² Π·Π°Π²ΠΈΡΠΈΠΌΠΎΡΡΠΈ ΠΎΡ Π½Π΅ΡΠΊΠΎΠ»ΡΠΊΠΈΡ
ΡΠ°ΠΊΡΠΎΡΠΎΠ², Π²ΠΊΠ»ΡΡΠ°Ρ ΡΠ°ΡΡΠΎΡΡ ΠΈ ΡΠΎΠΊ Π²ΠΎΠ·Π±ΡΠΆΠ΄Π΅Π½ΠΈΡ ΡΡΠ°ΡΠΎΡΠ°, ΡΠΊΠΎΡΠΎΡΡΡ Π²ΡΠ°ΡΠ΅Π½ΠΈΡ ΡΠΎΡΠΎΡΠ° ΠΈ ΠΊΡΡΡΡΡΠΈΠΉ ΠΌΠΎΠΌΠ΅Π½Ρ Π΄Π²ΠΈΠ³Π°ΡΠ΅Π»Ρ.
ΠΠ±ΠΌΠΎΡΠΊΠΈ ΡΡΠ°ΡΠΎΡΠ° Π΄Π»Ρ Π±Π΅ΡΠΊΠΎΠ»Π»Π΅ΠΊΡΠΎΡΠ½ΡΡ Π΄Π²ΠΈΠ³Π°ΡΠ΅Π»Π΅ΠΉ ΠΏΠΎΡΡΠΎΡΠ½Π½ΠΎΠ³ΠΎ ΡΠΎΠΊΠ° ΠΎΠ±ΡΡΠ½ΠΎ ΠΈΠΌΠ΅ΡΡ ΡΡΠ΅Ρ ΡΠ°Π·Π½ΡΡ ΠΊΠΎΠ½ΡΠΈΠ³ΡΡΠ°ΡΠΈΡ, ΠΊΠ°ΠΊ ΠΈ ΠΎΠ±ΠΌΠΎΡΠΊΠΈ Π΄Π»Ρ Π°ΡΠΈΠ½Ρ ΡΠΎΠ½Π½ΡΡ Π΄Π²ΠΈΠ³Π°ΡΠ΅Π»Π΅ΠΉ ΠΏΠ΅ΡΠ΅ΠΌΠ΅Π½Π½ΠΎΠ³ΠΎ ΡΠΎΠΊΠ°, ΠΈΡΠΏΠΎΠ»ΡΠ·ΡΠ΅ΠΌΡΡ Ρ ΠΌΠ΅ΡΠΎΠ΄Π°ΠΌΠΈ ΠΠΠ. Π ΡΠ°ΡΡΠ½ΠΎΡΡΠΈ, Π΄Π»Ρ Π°ΡΠΈΠ½Ρ ΡΠΎΠ½Π½ΡΡ Π΄Π²ΠΈΠ³Π°ΡΠ΅Π»Π΅ΠΉ ΠΏΠ΅ΡΠ΅ΠΌΠ΅Π½Π½ΠΎΠ³ΠΎ ΡΠΎΠΊΠ° ΡΡΠΎΠΈΡ ΠΎΡΠΌΠ΅ΡΠΈΡΡ, ΡΡΠΎ ΡΠ°ΠΊΠΆΠ΅ ΠΈΡΠΏΠΎΠ»ΡΠ·ΡΡΡΡΡ Π΄ΡΡΠ³ΠΈΠ΅ ΠΊΠΎΠ½ΡΠΈΠ³ΡΡΠ°ΡΠΈΠΈ ΠΎΠ±ΠΌΠΎΡΠΎΠΊ, Π² ΡΠ°ΡΡΠ½ΠΎΡΡΠΈ, ΠΎΠ΄Π½ΠΎΡΠ°Π·Π½ΡΠΉ Π°ΡΠΈΠ½Ρ ΡΠΎΠ½Π½ΡΠΉ Π΄Π²ΠΈΠ³Π°ΡΠ΅Π»Ρ ΠΏΠ΅ΡΠ΅ΠΌΠ΅Π½Π½ΠΎΠ³ΠΎ ΡΠΎΠΊΠ°. ΠΡΠΎΡ Π΄Π²ΠΈΠ³Π°ΡΠ΅Π»Ρ ΡΠ²Π»ΡΠ΅ΡΡΡ ΡΠ°Π±ΠΎΡΠ΅ΠΉ Π»ΠΎΡΠ°Π΄ΠΊΠΎΠΉ, ΠΈΡΠΏΠΎΠ»ΡΠ·ΡΠ΅ΠΌΠΎΠΉ Π² Π±ΠΎΠ»ΡΡΠΈΠ½ΡΡΠ²Π΅ ΡΠ΅ΠΌΠ΅ΠΉΠ½ΡΡ ΠΊΠΎΠ½Π΄ΠΈΡΠΈΠΎΠ½Π΅ΡΠΎΠ², Ρ ΠΎΠ»ΠΎΠ΄ΠΈΠ»ΡΠ½ΠΈΠΊΠΎΠ², ΡΡΠΈΡΠ°Π»ΡΠ½ΡΡ ΠΈ ΡΡΡΠΈΠ»ΡΠ½ΡΡ ΠΌΠ°ΡΠΈΠ½, Π½ΠΎ ΠΎΠ½ Π½Π΅ ΠΏΠΎΠ΄Ρ ΠΎΠ΄ΠΈΡ Π΄Π»Ρ ΡΠ°ΠΌΡΡ ΠΏΠ΅ΡΠ΅Π΄ΠΎΠ²ΡΡ ΠΌΠ΅ΡΠΎΠ΄ΠΎΠ² Π²Π΅ΠΊΡΠΎΡΠ½ΠΎΠ³ΠΎ ΡΠΏΡΠ°Π²Π»Π΅Π½ΠΈΡ, ΠΏΠΎΡΠΊΠΎΠ»ΡΠΊΡ ΠΎΠ±ΠΌΠΎΡΠΊΠΈ ΡΡΠ°ΡΠΎΡΠ° Π½Π΅ ΠΌΠΎΠ³ΡΡ ΡΠΏΡΠ°Π²Π»ΡΡΡΡΡ ΠΏΠΎ ΠΎΡΠ΄Π΅Π»ΡΠ½ΠΎΡΡΠΈ.
Π Π»ΡΠ±ΠΎΠΌ ΡΠ»ΡΡΠ°Π΅ ΡΡΠΈ ΡΠ°Π·Ρ ΡΡΠ°ΡΠΎΡΠ° ΡΠ°ΡΠΏΠΎΠ»ΠΎΠΆΠ΅Π½Ρ Π½Π° ΡΠ°ΡΡΡΠΎΡΠ½ΠΈΠΈ 120 ΡΠ»Π΅ΠΊΡΡΠΈΡΠ΅ΡΠΊΠΈΡ
Π³ΡΠ°Π΄ΡΡΠΎΠ² Π΄ΡΡΠ³ ΠΎΡ Π΄ΡΡΠ³Π°. ΠΡΠΎ ΡΡΠΌΠΌΠ° ΡΠΈΠ», ΡΠΎΠ·Π΄Π°Π²Π°Π΅ΠΌΡΡ
ΡΡΠΈΠΌΠΈ ΡΡΠ΅ΠΌΡ ΡΠ°Π·Π°ΠΌΠΈ, ΠΊΠΎΡΠΎΡΠ°Ρ Π² ΠΊΠΎΠ½Π΅ΡΠ½ΠΎΠΌ ΠΈΡΠΎΠ³Π΅ ΡΠΎΠ·Π΄Π°Π΅Ρ ΠΏΠΎΠ»Π΅Π·Π½ΠΎΠ΅ Π²ΡΠ°ΡΠ΅Π½ΠΈΠ΅ Π΄Π²ΠΈΠ³Π°ΡΠ΅Π»Ρ. Π Π·Π°Π²ΠΈΡΠΈΠΌΠΎΡΡΠΈ ΠΎΡ ΡΠΎΠ³ΠΎ, ΠΊΠ°ΠΊ ΡΡΠ°Π·ΠΈΡΠΎΠ²Π°Π½Ρ ΠΎΡΠ΄Π΅Π»ΡΠ½ΡΠ΅ ΠΌΠ°Π³Π½ΠΈΡΠ½ΡΠ΅ ΠΊΠ°ΡΡΡΠΊΠΈ, ΠΎΠ½ΠΈ ΠΌΠΎΠ³ΡΡ Π²Π·Π°ΠΈΠΌΠΎΠ΄Π΅ΠΉΡΡΠ²ΠΎΠ²Π°ΡΡ, ΡΠΎΠ·Π΄Π°Π²Π°Ρ ΡΠΈΠ»Ρ, ΠΊΠΎΡΠΎΡΠ°Ρ Π½Π΅ ΡΠΎΠ·Π΄Π°Π΅Ρ Π²ΡΠ°ΡΠ°ΡΠ΅Π»ΡΠ½ΡΠΉ ΠΌΠΎΠΌΠ΅Π½Ρ, ΠΈΠ»ΠΈ ΠΎΠ½ΠΈ ΠΌΠΎΠ³ΡΡ ΡΠΎΠ·Π΄Π°Π²Π°ΡΡ ΡΠΈΠ»Ρ, ΠΊΠΎΡΠΎΡΠ°Ρ Π²ΡΠ·ΡΠ²Π°Π΅Ρ Π²ΡΠ°ΡΠ΅Π½ΠΈΠ΅.
ΠΡΠΈ Π΄Π²Π° ΡΠ°Π·Π½ΡΡ
Π²ΠΈΠ΄Π° ΡΠΈΠ»Ρ ΠΈΠ·Π²Π΅ΡΡΠ½Ρ ΠΊΠ°ΠΊ ΠΊΠ²Π°Π΄ΡΠ°ΡΡΡΠ½Π°Ρ (Q) ΠΈ ΠΏΡΡΠΌΠ°Ρ (D), ΠΏΡΠΈ ΡΡΠΎΠΌ ΠΏΠΎΠ»Π΅Π·Π½ΡΠ΅ ΠΊΠ²Π°Π΄ΡΠ°ΡΡΡΠ½ΡΠ΅ ΡΠΈΠ»Ρ (Π½Π΅ ΠΏΡΡΠ°ΡΡ ΡΠΎ ΡΡ
Π΅ΠΌΠΎΠΉ ΠΊΠ²Π°Π΄ΡΠ°ΡΡΡΠ½ΠΎΠ³ΠΎ ΠΊΠΎΠ΄ΠΈΡΠΎΠ²Π°Π½ΠΈΡ Π΄Π»Ρ ΡΡΡΡΠΎΠΉΡΡΠ² ΠΎΠ±ΡΠ°ΡΠ½ΠΎΠΉ ΡΠ²ΡΠ·ΠΈ ΠΏΠΎ ΠΏΠΎΠ»ΠΎΠΆΠ΅Π½ΠΈΡ) Π΄Π΅ΠΉΡΡΠ²ΡΡΡ ΠΏΠ΅ΡΠΏΠ΅Π½Π΄ΠΈΠΊΡΠ»ΡΡΠ½ΠΎ ΠΎΡΠΈ ΠΏΠΎΠ»ΡΡΠ° ΡΠΎΡΠΎΡΠ°, Π° ΠΡΡΠΌΡΠ΅ ΡΠΈΠ»Ρ, Π½Π΅ ΡΠΎΠ·Π΄Π°ΡΡΠΈΠ΅ ΠΊΡΡΡΡΡΠ΅Π³ΠΎ ΠΌΠΎΠΌΠ΅Π½ΡΠ°, Π΄Π΅ΠΉΡΡΠ²ΡΡΡ ΠΏΠ°ΡΠ°Π»Π»Π΅Π»ΡΠ½ΠΎ ΠΎΡΠΈ ΠΏΠΎΠ»ΡΡΠ° ΡΠΎΡΠΎΡΠ°. Π ΠΈΡΡΠ½ΠΎΠΊ 1 ΠΏΠΎΠΊΠ°Π·ΡΠ²Π°Π΅Ρ ΡΡΠΎ.
Π₯ΠΈΡΡΠΎΡΡΡ Π² ΡΠΎΠ·Π΄Π°Π½ΠΈΠΈ Π²ΡΠ°ΡΠ΅Π½ΠΈΡ ΡΠΎΡΡΠΎΠΈΡ Π² ΡΠΎΠΌ, ΡΡΠΎΠ±Ρ ΠΌΠ°ΠΊΡΠΈΠΌΠΈΠ·ΠΈΡΠΎΠ²Π°ΡΡ Q (ΠΊΠ²Π°Π΄ΡΠ°ΡΡΡΠ½ΡΠΉ) ΠΈ ΠΌΠΈΠ½ΠΈΠΌΠΈΠ·ΠΈΡΠΎΠ²Π°ΡΡ D (ΠΏΡΡΠΌΠΎΠΉ) ΠΊΡΡΡΡΡΠΈΠΉ ΠΌΠΎΠΌΠ΅Π½Ρ. Π ΡΠ»ΡΡΠ°Π΅ Ρ Π±Π΅ΡΠΊΠΎΠ»Π»Π΅ΠΊΡΠΎΡΠ½ΡΠΌ Π΄Π²ΠΈΠ³Π°ΡΠ΅Π»Π΅ΠΌ ΠΏΠΎΡΡΠΎΡΠ½Π½ΠΎΠ³ΠΎ ΡΠΎΠΊΠ° ΡΡΠΎ, ΠΏΠΎ ΠΊΡΠ°ΠΉΠ½Π΅ΠΉ ΠΌΠ΅ΡΠ΅ ΡΠ΅ΠΎΡΠ΅ΡΠΈΡΠ΅ΡΠΊΠΈ, Π½Π΅ΡΠ»ΠΎΠΆΠ½ΠΎ, ΠΏΠΎΡΠΎΠΌΡ ΡΡΠΎ Π² Π±Π΅ΡΠΊΠΎΠ»Π»Π΅ΠΊΡΠΎΡΠ½ΡΡ
Π΄Π²ΠΈΠ³Π°ΡΠ΅Π»ΡΡ
ΠΏΠΎΡΡΠΎΡΠ½Π½ΠΎΠ³ΠΎ ΡΠΎΠΊΠ° ΠΌΠ°Π³Π½ΠΈΡΡ ΡΡΡΠ°Π½ΠΎΠ²Π»Π΅Π½Ρ Π½Π΅ΠΏΠΎΡΡΠ΅Π΄ΡΡΠ²Π΅Π½Π½ΠΎ Π½Π° ΡΠΎΡΠΎΡΠ΅. Π’Π°ΠΊΠΈΠΌ ΠΎΠ±ΡΠ°Π·ΠΎΠΌ, Π΅ΡΠ»ΠΈ ΡΠ³ΠΎΠ» ΡΠΎΡΠΎΡΠ° ΠΈΠ·ΠΌΠ΅ΡΡΠ΅ΡΡΡ Ρ ΠΏΠΎΠΌΠΎΡΡΡ Π΄Π°ΡΡΠΈΠΊΠ° Π₯ΠΎΠ»Π»Π° ΠΈΠ»ΠΈ Π΄Π°ΡΡΠΈΠΊΠ° ΠΏΠΎΠ»ΠΎΠΆΠ΅Π½ΠΈΡ, Π½Π°ΠΏΡΠ°Π²Π»Π΅Π½ΠΈΠ΅ ΠΌΠ°Π³Π½ΠΈΡΠ½ΠΎΠ³ΠΎ ΠΏΠΎΠ»Ρ ΠΎΡ ΡΠΎΡΠΎΡΠ° ΠΈΠ·Π²Π΅ΡΡΠ½ΠΎ. ΠΡΠ΅ ΡΡΠ°Π½ΠΎΠ²ΠΈΡΡΡ Π±ΠΎΠ»Π΅Π΅ ΠΈΠ½ΡΠ΅ΡΠ΅ΡΠ½ΡΠΌ Π΄Π»Ρ ΠΏΡΠΈΠ»ΠΎΠΆΠ΅Π½ΠΈΠΉ ΡΠΏΡΠ°Π²Π»Π΅Π½ΠΈΡ ΡΠΊΠΎΡΠΎΡΡΡΡ ΠΈ ΠΊΡΡΡΡΡΠΈΠΌ ΠΌΠΎΠΌΠ΅Π½ΡΠΎΠΌ, Π³Π΄Π΅ ΠΏΡΠ΅Π΄ΠΏΡΠΈΠ½ΠΈΠΌΠ°ΡΡΡΡ ΠΏΠΎΠΏΡΡΠΊΠΈ ΡΠΏΡΠ°Π²Π»Π΅Π½ΠΈΡ Π±Π΅Π· Π΄Π°ΡΡΠΈΠΊΠΎΠ². ΠΠΎΡΠΊΠΎΠ»ΡΠΊΡ Π½Π΅ ΡΡΡΠ΅ΡΡΠ²ΡΠ΅Ρ ΠΏΡΡΠΌΡΡ
ΠΌΠ΅Ρ
Π°Π½ΠΈΡΠ΅ΡΠΊΠΈΡ
ΠΈΠ·ΠΌΠ΅ΡΠ΅Π½ΠΈΠΉ ΠΏΠΎΠ»ΠΎΠΆΠ΅Π½ΠΈΡ ΡΠΎΡΠΎΡΠ°, ΡΠ³ΠΎΠ» Π΄ΠΎΠ»ΠΆΠ΅Π½ Π±ΡΡΡ Π²ΡΠ²Π΅Π΄Π΅Π½ ΠΈΠ· ΠΏΡΠΎΡΠΈΠ»Ρ Π½Π°ΠΏΡΡΠΆΠ΅Π½ΠΈΡ ΠΏΡΠΎΡΠΈΠ²ΠΎ-ΠΠΠ‘ Π½Π° ΡΡΠ΅Ρ
ΠΎΠ±ΠΌΠΎΡΠΊΠ°Ρ
.
Π₯ΠΎΡΡ ΡΡΠΎ ΠΈ Π½Π΅ ΡΡΠΈΠ²ΠΈΠ°Π»ΡΠ½ΠΎ, Π² Π½Π°ΡΠΈ Π΄Π½ΠΈ ΡΠΏΡΠ°Π²Π»Π΅Π½ΠΈΠ΅ ΠΎΠ±ΡΠ°ΡΠ½ΠΎΠΉ ΠΠΠ‘ Π΄ΠΎΠ²ΠΎΠ»ΡΠ½ΠΎ ΡΠ°ΡΠΏΡΠΎΡΡΡΠ°Π½Π΅Π½ΠΎ. ΠΠΎΠΌΠ½ΠΈΡΠ΅, ΠΎΠ΄Π½Π°ΠΊΠΎ, ΡΡΠΎ ΠΏΡΠΎΡΠΈΠ²ΠΎ-ΠΠΠ‘ ΡΡΠ΅Π±ΡΠ΅Ρ, ΡΡΠΎΠ±Ρ Π΄Π²ΠΈΠ³Π°ΡΠ΅Π»Ρ Π²ΡΠ°ΡΠ°Π»ΡΡ, ΠΏΠΎΡΡΠΎΠΌΡ ΠΎΠ½Π° Π½Π΅ ΠΏΠΎΠ΄Ρ
ΠΎΠ΄ΠΈΡ Π΄Π»Ρ ΠΏΡΠΈΠ»ΠΎΠΆΠ΅Π½ΠΈΠΉ ΠΏΠΎΠ·ΠΈΡΠΈΠΎΠ½ΠΈΡΠΎΠ²Π°Π½ΠΈΡ, ΠΊΠΎΡΠΎΡΡΠ΅ Π΄ΠΎΠ»ΠΆΠ½Ρ ΡΠ΄Π΅ΡΠΆΠΈΠ²Π°ΡΡΡΡ Π² ΡΡΡΠΎΠΉΡΠΈΠ²ΠΎΠΌ ΠΏΠΎΠ»ΠΎΠΆΠ΅Π½ΠΈΠΈ.
Π ΡΠ»ΡΡΠ°Π΅ Π°ΡΠΈΠ½Ρ ΡΠΎΠ½Π½ΠΎΠ³ΠΎ Π΄Π²ΠΈΠ³Π°ΡΠ΅Π»Ρ ΠΏΠ΅ΡΠ΅ΠΌΠ΅Π½Π½ΠΎΠ³ΠΎ ΡΠΎΠΊΠ° ΠΈΡΠΏΠΎΠ»ΡΠ·ΡΠ΅ΡΡΡ Π°Π½Π°Π»ΠΎΠ³ΠΈΡΠ½ΡΠΉ ΠΏΠΎΠ΄Ρ ΠΎΠ΄, ΠΎΠ΄Π½Π°ΠΊΠΎ ΠΈΠ·-Π·Π° Π΄ΠΎΠΏΠΎΠ»Π½ΠΈΡΠ΅Π»ΡΠ½ΠΎΠ³ΠΎ ΡΡΠ΅Π±ΠΎΠ²Π°Π½ΠΈΡ ΠΏΠΎΠ΄Π΄Π΅ΡΠΆΠΈΠ²Π°ΡΡ Π½Π΅ΠΊΠΎΡΠΎΡΡΡ Π²Π΅Π»ΠΈΡΠΈΠ½Ρ ΠΈΠ½Π΄ΡΠΊΡΠΈΠ²Π½ΠΎΠ³ΠΎ ΠΏΠΎΡΠΎΠΊΠ° ΡΠΈΠ»Π° D Π½Π΅ ΠΏΡΠΈΠ²ΠΎΠ΄ΠΈΡΡΡ ΠΊ Π½ΡΠ»Ρ, Π° Π²ΠΌΠ΅ΡΡΠΎ ΡΡΠΎΠ³ΠΎ ΠΏΡΠΈΠ²ΠΎΠ΄ΠΈΡΡΡ ΠΊ Π½Π΅Π±ΠΎΠ»ΡΡΠΎΠΌΡ ΠΏΠΎΡΡΠΎΡΠ½Π½ΠΎΠΌΡ Π·Π½Π°ΡΠ΅Π½ΠΈΡ, Ρ Π°ΡΠ°ΠΊΡΠ΅ΡΠ½ΠΎΠΌΡ Π΄Π»Ρ Π΄Π²ΠΈΠ³Π°ΡΠ΅Π»Ρ. ΠΡΠΎΠΌΠ΅ ΡΠΎΠ³ΠΎ, ΠΈΠ·ΠΌΠ΅ΡΠ΅Π½ΠΈΡ ΠΏΠΎΠ»ΠΎΠΆΠ΅Π½ΠΈΡ ΡΠΎΡΠΎΡΠ° Ρ ΠΏΠΎΠΌΠΎΡΡΡ Π΄Π°ΡΡΠΈΠΊΠΎΠ² Π₯ΠΎΠ»Π»Π° ΠΈΠ»ΠΈ ΡΠ½ΠΊΠΎΠ΄Π΅ΡΠ° Π½Π΅Π΄ΠΎΡΡΠ°ΡΠΎΡΠ½ΠΎ Π΄Π»Ρ ΠΎΠΏΡΠ΅Π΄Π΅Π»Π΅Π½ΠΈΡ ΡΠ³Π»Π° ΠΌΠ°Π³Π½ΠΈΡΠ½ΠΎΠ³ΠΎ ΠΏΠΎΠ»Ρ ΡΠΎΡΠΎΡΠ°, ΠΏΠΎΡΠΊΠΎΠ»ΡΠΊΡ ΠΎΠ½ΠΎ Π½Π΅ ΡΠΎΠΎΠ±ΡΠ°Π΅Ρ Π½Π°ΠΌ ΡΡΡΠ΅ΠΊΡΠΈΠ²Π½ΠΎΠ³ΠΎ ΡΠ³Π»Π° ΠΌΠ°Π³Π½ΠΈΡΠ½ΠΎΠ³ΠΎ ΠΏΠΎΠ»Ρ, ΡΠΎΠ·Π΄Π°Π²Π°Π΅ΠΌΠΎΠ³ΠΎ ΡΠΎΡΠΎΡΠΎΠΌ. ΠΠ°ΠΏΠΎΠΌΠ½ΠΈΠΌ, ΡΡΠΎ ΡΡΠΎ ΠΌΠ°Π³Π½ΠΈΡΠ½ΠΎΠ΅ ΠΏΠΎΠ»Π΅ ΠΈΠ½Π΄ΡΡΠΈΡΡΠ΅ΡΡΡ ΠΈ ΠΏΠΎΡΡΠΎΠΌΡ Π½Π΅ΠΏΡΠ΅ΡΡΠ²Π½ΠΎ ΠΈΠ·ΠΌΠ΅Π½ΡΠ΅ΡΡΡ.
ΠΡΠ° ΡΠ°Π·Π½ΠΈΡΠ° ΠΌΠ΅ΠΆΠ΄Ρ ΠΏΠΎΠ»ΠΎΠΆΠ΅Π½ΠΈΠ΅ΠΌ ΡΠΎΡΠΎΡΠ° ΠΈ ΠΌΠ°Π³Π½ΠΈΡΠ½ΡΠΌ ΡΠ³Π»ΠΎΠΌ ΡΠΎΡΠΎΡΠ° Π½Π°Π·ΡΠ²Π°Π΅ΡΡΡ ΡΠ³Π»ΠΎΠΌ ΡΠΊΠΎΠ»ΡΠΆΠ΅Π½ΠΈΡ. Π§Π΅ΠΌ Π±ΠΎΠ»ΡΡΠ΅ ΡΠ°ΠΊΡΠΈΡΠ΅ΡΠΊΠΈΠΉ ΠΊΡΡΡΡΡΠΈΠΉ ΠΌΠΎΠΌΠ΅Π½Ρ Π΄Π²ΠΈΠ³Π°ΡΠ΅Π»Ρ, ΡΠ΅ΠΌ Π±ΠΎΠ»ΡΡΠ΅ Π²Π΅Π»ΠΈΡΠΈΠ½Π° ΠΏΡΠΎΡΠΊΠ°Π»ΡΠ·ΡΠ²Π°Π½ΠΈΡ ΠΈ, ΡΠ»Π΅Π΄ΠΎΠ²Π°ΡΠ΅Π»ΡΠ½ΠΎ, ΡΠ΅ΠΌ Π±ΠΎΠ»ΡΡΠ΅ ΠΊΠΎΠΌΠΏΠ΅Π½ΡΠΈΡΡΡΡΠΈΠΉ ΠΊΡΡΡΡΡΠΈΠΉ ΠΌΠΎΠΌΠ΅Π½Ρ Π΄Π²ΠΈΠ³Π°ΡΠ΅Π»Ρ.
ΠΡΠΎ ΡΠ°Π²Π½ΠΎΠ²Π΅ΡΠΈΠ΅ ΠΌΠ°Π»ΠΎ ΡΠ΅ΠΌ ΠΎΡΠ»ΠΈΡΠ°Π΅ΡΡΡ ΠΎΡ ΡΠΎΠ³ΠΎ, ΠΊΠ°ΠΊ ΡΠ°Π±ΠΎΡΠ°Π΅Ρ Π³ΠΈΠ΄ΡΠΎΡΡΠ°ΡΠΈΡΠ΅ΡΠΊΠ°Ρ ΡΡΠ°Π½ΡΠΌΠΈΡΡΠΈΡ. Π§Π΅ΠΌ Π±ΠΎΠ»ΡΡΠ΅ ΡΠ°Π·Π½ΠΈΡΠ° Π² ΡΠΊΠΎΡΠΎΡΡΠΈ ΠΌΠ΅ΠΆΠ΄Ρ Π΄Π²ΠΈΠ³Π°ΡΠ΅Π»Π΅ΠΌ ΠΈ ΠΊΠΎΠ»Π΅ΡΠ°ΠΌΠΈ, ΡΠ΅ΠΌ Π±ΠΎΠ»ΡΡΠ΅ ΠΊΡΡΡΡΡΠΈΠΉ ΠΌΠΎΠΌΠ΅Π½Ρ, ΡΠΎΠ·Π΄Π°Π²Π°Π΅ΠΌΡΠΉ ΡΡΠ°Π½ΡΠΌΠΈΡΡΠΈΠ΅ΠΉ. ΠΡΠΎ ΠΎΠ·Π½Π°ΡΠ°Π΅Ρ, ΡΡΠΎ ΡΠΊΠΎΡΠΎΡΡΡ Π²ΡΠ°ΡΠ΅Π½ΠΈΡ Π΄Π²ΠΈΠ³Π°ΡΠ΅Π»Ρ Π±ΡΠ΄Π΅Ρ ΠΌΠ΅Π½ΡΡΠ΅ ΡΠ°ΡΡΠΎΡΡ Π²ΡΠ°ΡΠ΅Π½ΠΈΡ ΡΡΠ°ΡΠΎΡΠ°.
ΠΠ»Ρ ΡΠΈΠΏΠΎΠ² ΠΏΡΠΈΠ»ΠΎΠΆΠ΅Π½ΠΈΠΉ, Π² ΠΊΠΎΡΠΎΡΡΡ
ΠΎΠ±ΡΡΠ½ΠΎ ΠΈΡΠΏΠΎΠ»ΡΠ·ΡΠ΅ΡΡΡ ΠΈΠ½Π΄ΡΠΊΡΠΈΡ ΠΏΠ΅ΡΠ΅ΠΌΠ΅Π½Π½ΠΎΠ³ΠΎ ΡΠΎΠΊΠ°, ΡΠ°ΠΊΠΈΡ
ΠΊΠ°ΠΊ ΠΊΠΎΠ½Π΄ΠΈΡΠΈΠΎΠ½Π΅ΡΡ, ΡΡΠΈΡΠ°Π»ΡΠ½ΡΠ΅ ΠΌΠ°ΡΠΈΠ½Ρ, ΡΡΡΠΈΠ»ΠΊΠΈ ΠΈ Ρ. Π΄., ΡΠΊΠΎΡΠΎΡΡΡ Π΄Π²ΠΈΠ³Π°ΡΠ΅Π»Ρ Ρ ΡΠΌΠ΅Π½ΡΡΠ΅Π½Π½ΡΠΌ ΡΠΊΠΎΠ»ΡΠΆΠ΅Π½ΠΈΠ΅ΠΌ Π½Π΅ ΡΠ²Π»ΡΠ΅ΡΡΡ ΠΏΡΠΎΠ±Π»Π΅ΠΌΠΎΠΉ. ΠΠΎ Π΄Π»Ρ ΠΏΡΠΈΠ»ΠΎΠΆΠ΅Π½ΠΈΠΉ ΠΏΠΎΠ·ΠΈΡΠΈΠΎΠ½ΠΈΡΠΎΠ²Π°Π½ΠΈΡ ΠΈΠ»ΠΈ Π΄Π»Ρ ΡΠ°Π±ΠΎΡΡ Π΄Π²ΠΈΠ³Π°ΡΠ΅Π»Ρ Ρ ΠΌΠ°ΠΊΡΠΈΠΌΠ°Π»ΡΠ½ΠΎΠΉ ΡΡΡΠ΅ΠΊΡΠΈΠ²Π½ΠΎΡΡΡΡ ΡΡΠΎ ΡΠΊΠΎΠ»ΡΠΆΠ΅Π½ΠΈΠ΅ Π΄ΠΎΠ»ΠΆΠ½ΠΎ ΡΠ²Π½ΠΎ ΠΊΠΎΠ½ΡΡΠΎΠ»ΠΈΡΠΎΠ²Π°ΡΡΡΡ. ΠΡΡΡ Π½Π΅ΡΠΊΠΎΠ»ΡΠΊΠΎ ΡΠΏΠΎΡΠΎΠ±ΠΎΠ² ΡΠ΄Π΅Π»Π°ΡΡ ΡΡΠΎ, Π½ΠΎ Π²ΡΠ΅ ΠΎΠ½ΠΈ ΡΡΠ΅Π±ΡΡΡ ΠΈΠ·ΠΌΠ΅ΡΠ΅Π½ΠΈΡ ΠΈΠ»ΠΈ ΠΎΡΠ΅Π½ΠΊΠΈ ΠΈΠ½Π΄ΡΡΠΈΡΠΎΠ²Π°Π½Π½ΠΎΠ³ΠΎ ΡΠΎΡΠΎΡΠΎΠΌ ΡΠ»Π΅ΠΊΡΡΠΈΡΠ΅ΡΠΊΠΎΠ³ΠΎ ΠΏΠΎΠ»Ρ. ΠΡΠ΅ ΡΠ°Π·, ΡΠ°ΡΠΏΡΠΎΡΡΡΠ°Π½Π΅Π½Π½ΡΠΉ ΡΠΏΠΎΡΠΎΠ± Π΄ΠΎΠ±ΠΈΡΡΡΡ ΡΡΠΎΠ³ΠΎ — ΠΈΡΠΏΠΎΠ»ΡΠ·ΠΎΠ²Π°ΡΡ ΠΌΠ΅ΡΠΎΠ΄Ρ ΠΎΠ±ΡΠ°ΡΠ½ΠΎΠΉ ΠΠΠ‘. ΠΡΡΠ³ΠΎΠΉ ΠΏΠΎΠΏΡΠ»ΡΡΠ½ΡΠΉ ΠΏΠΎΠ΄Ρ
ΠΎΠ΄ ΠΈΠ·Π²Π΅ΡΡΠ΅Π½ ΠΊΠ°ΠΊ ΡΠΏΡΠ°Π²Π»Π΅Π½ΠΈΠ΅ Π²Π΅ΠΊΡΠΎΡΠΎΠΌ ΠΏΠΎΡΠΎΠΊΠ°, ΠΏΡΠΈ ΠΊΠΎΡΠΎΡΠΎΠΌ ΠΈΠ·ΠΌΠ΅ΡΡΠ΅ΡΡΡ ΠΌΠ΅Ρ
Π°Π½ΠΈΡΠ΅ΡΠΊΠΈΠΉ ΡΠ³ΠΎΠ» ΡΠΎΡΠΎΡΠ° ΠΈ Π΄Π΅Π»Π°Π΅ΡΡΡ ΠΏΠΎΠΏΡΡΠΊΠ° ΠΏΠΎΠ»ΡΡΠΈΡΡ ΠΌΠ°Π³Π½ΠΈΡΠ½ΡΠΉ ΡΠ³ΠΎΠ» ΡΠΎΡΠΎΡΠ° Π°Π»Π³ΠΎΡΠΈΡΠΌΠΈΡΠ΅ΡΠΊΠΈ, ΠΈΡΠΏΠΎΠ»ΡΠ·ΡΡ ΠΎΡΠ΅Π½ΠΊΠΈ ΡΠ°Π·Π»ΠΈΡΠ½ΡΡ
Ρ
Π°ΡΠ°ΠΊΡΠ΅ΡΠΈΡΡΠΈΠΊ Π΄Π²ΠΈΠ³Π°ΡΠ΅Π»Ρ.
ΠΠ΅ΡΡΡ ΠΎΠ± ΡΠΏΡΠ°Π²Π»Π΅Π½ΠΈΠΈ, ΠΎΡΠΈΠ΅Π½ΡΠΈΡΠΎΠ²Π°Π½Π½ΠΎΠΌ Π½Π° ΠΏΠΎΠ»Π΅
Π£ΠΏΡΠ°Π²Π»Π΅Π½ΠΈΠ΅, ΠΎΡΠΈΠ΅Π½ΡΠΈΡΠΎΠ²Π°Π½Π½ΠΎΠ΅ Π½Π° ΠΏΠΎΠ»Π΅, ΡΡΠ°Π»ΠΎ Π²Π°ΠΆΠ½ΡΠΌ ΠΏΠΎΠ΄Ρ ΠΎΠ΄ΠΎΠΌ ΠΊ ΡΠΏΡΠ°Π²Π»Π΅Π½ΠΈΡ/ΠΊΠΎΠΌΠΌΡΡΠ°ΡΠΈΠΈ Π±Π΅ΡΠΊΠΎΠ»Π»Π΅ΠΊΡΠΎΡΠ½ΡΡ Π΄Π²ΠΈΠ³Π°ΡΠ΅Π»Π΅ΠΉ ΠΏΠΎΡΡΠΎΡΠ½Π½ΠΎΠ³ΠΎ ΡΠΎΠΊΠ° ΠΈ ΡΡΠ°Π½ΠΎΠ²ΠΈΡΡΡ ΡΠ°ΠΊΠΎΠ²ΡΠΌ ΡΠ°ΠΊΠΆΠ΅ ΠΈ Π΄Π»Ρ Π°ΡΠΈΠ½Ρ ΡΠΎΠ½Π½ΡΡ Π΄Π²ΠΈΠ³Π°ΡΠ΅Π»Π΅ΠΉ ΠΏΠ΅ΡΠ΅ΠΌΠ΅Π½Π½ΠΎΠ³ΠΎ ΡΠΎΠΊΠ°, ΠΏΠΎΡΠΊΠΎΠ»ΡΠΊΡ ΠΎΠ½ΠΎ ΠΎΠ±Π΅ΡΠΏΠ΅ΡΠΈΠ²Π°Π΅Ρ ΡΠΈΡΠΎΠΊΠΈΠΉ Π΄ΠΈΠ°ΠΏΠ°Π·ΠΎΠ½ ΠΈΡΠΏΠΎΠ»ΡΠ·ΡΠ΅ΠΌΡΡ ΡΠΊΠΎΡΠΎΡΡΠ΅ΠΉ Π΄Π²ΠΈΠ³Π°ΡΠ΅Π»Ρ. ΠΠΎΡΡΠΈΡΠ΅Π»ΡΠ½ΠΎ ΡΡΠ°Π²Π½ΠΈΡΡ FOC Ρ ΡΠ°Π½Π΅Π΅ Π½Π°ΠΈΠ±ΠΎΠ»Π΅Π΅ ΡΠ°ΡΠΏΡΠΎΡΡΡΠ°Π½Π΅Π½Π½ΡΠΌ ΠΌΠ΅ΡΠΎΠ΄ΠΎΠΌ Π΄Π»Ρ Π±Π΅ΡΠΊΠΎΠ»Π»Π΅ΠΊΡΠΎΡΠ½ΡΡ Π΄Π²ΠΈΠ³Π°ΡΠ΅Π»Π΅ΠΉ ΠΏΠΎΡΡΠΎΡΠ½Π½ΠΎΠ³ΠΎ ΡΠΎΠΊΠ°, ΡΠΈΠ½ΡΡΠΎΠΈΠ΄Π°Π»ΡΠ½ΠΎΠΉ ΠΊΠΎΠΌΠΌΡΡΠ°ΡΠΈΠ΅ΠΉ.
ΠΠ° ΡΠΈΡ. 2 (Π½ΠΈΠΆΠ΅) ΠΏΠΎΠΊΠ°Π·Π°Π½Ρ ΡΡ
Π΅ΠΌΡ ΡΠΏΡΠ°Π²Π»Π΅Π½ΠΈΡ ΠΊΠ°ΠΊ Π΄Π»Ρ ΡΠΈΠ½ΡΡΠΎΠΈΠ΄Π°Π»ΡΠ½ΠΎΠΉ ΠΊΠΎΠΌΠΌΡΡΠ°ΡΠΈΠΈ, ΡΠ°ΠΊ ΠΈ Π΄Π»Ρ ΡΠΏΡΠ°Π²Π»Π΅Π½ΠΈΡ ΠΏΠΎ ΠΏΠΎΠ»Ρ. ΠΡΠΈ ΡΠΈΠ½ΡΡΠΎΠΈΠ΄Π°Π»ΡΠ½ΠΎΠΌ ΠΏΠΎΠ΄Ρ
ΠΎΠ΄Π΅ ΠΊ ΡΠΏΡΠ°Π²Π»Π΅Π½ΠΈΡ ΠΊΠΎΠΌΠ°Π½Π΄Π° ΠΊΡΡΡΡΡΠ΅Π³ΠΎ ΠΌΠΎΠΌΠ΅Π½ΡΠ° Β«Π²Π΅ΠΊΡΠΎΡΠΈΠ·ΡΠ΅ΡΡΡΒ» Ρ ΠΏΠΎΠΌΠΎΡΡΡ ΡΠΈΠ½ΡΡΠΎΠΈΠ΄Π°Π»ΡΠ½ΠΎΠΉ ΡΠΏΡΠ°Π²ΠΎΡΠ½ΠΎΠΉ ΡΠ°Π±Π»ΠΈΡΡ, ΡΠ΅ΠΌ ΡΠ°ΠΌΡΠΌ Π²ΡΡΠ°Π±Π°ΡΡΠ²Π°Ρ ΠΎΡΠ΄Π΅Π»ΡΠ½ΡΡ ΠΊΠΎΠΌΠ°Π½Π΄Ρ Π΄Π»Ρ ΠΊΠ°ΠΆΠ΄ΠΎΠΉ ΠΎΠ±ΠΌΠΎΡΠΊΠΈ Π΄Π²ΠΈΠ³Π°ΡΠ΅Π»Ρ. ΠΠΎ ΠΌΠ΅ΡΠ΅ ΠΏΡΠΎΠ΄Π²ΠΈΠΆΠ΅Π½ΠΈΡ ΡΠΎΡΠΎΡΠ° ΡΠ³ΠΎΠ» ΠΎΠ±Π·ΠΎΡΠ° ΡΠ²Π΅Π»ΠΈΡΠΈΠ²Π°Π΅ΡΡΡ Π² Π½Π°ΡΡΡΠ°Π»ΡΠ½ΠΎΠΉ ΡΠΎΡΠΌΠ΅. ΠΠ°ΠΊ ΡΠΎΠ»ΡΠΊΠΎ Π²Π΅ΠΊΡΠΎΡΠΈΠ·ΠΎΠ²Π°Π½Π½Π°Ρ ΡΠ°Π·ΠΎΠ²Π°Ρ ΠΊΠΎΠΌΠ°Π½Π΄Π° ΡΠ³Π΅Π½Π΅ΡΠΈΡΠΎΠ²Π°Π½Π°, ΠΎΠ½Π° ΠΏΠ΅ΡΠ΅Π΄Π°Π΅ΡΡΡ Π² ΡΠΎΠΊΠΎΠ²ΡΡ ΠΏΠ΅ΡΠ»Ρ, ΠΏΠΎ ΠΎΠ΄Π½ΠΎΠΉ Π΄Π»Ρ ΠΊΠ°ΠΆΠ΄ΠΎΠΉ ΠΎΠ±ΠΌΠΎΡΠΊΠΈ, ΠΊΠΎΡΠΎΡΠ°Ρ ΠΏΡΡΠ°Π΅ΡΡΡ ΠΏΠΎΠ΄Π΄Π΅ΡΠΆΠΈΠ²Π°ΡΡ ΡΠ°ΠΊΡΠΈΡΠ΅ΡΠΊΠΈΠΉ ΡΠΎΠΊ ΠΎΠ±ΠΌΠΎΡΠΊΠΈ Π½Π° ΠΆΠ΅Π»Π°Π΅ΠΌΠΎΠΌ Π·Π½Π°ΡΠ΅Π½ΠΈΠΈ ΡΠΎΠΊΠ°.
ΠΠ°ΠΆΠ½ΠΎΠΉ ΠΎΡΠΎΠ±Π΅Π½Π½ΠΎΡΡΡΡ ΡΡΠΎΠ³ΠΎ ΠΏΠΎΠ΄Ρ ΠΎΠ΄Π° ΡΠ²Π»ΡΠ΅ΡΡΡ ΡΠΎ, ΡΡΠΎ ΠΏΠΎ ΠΌΠ΅ΡΠ΅ ΡΠ²Π΅Π»ΠΈΡΠ΅Π½ΠΈΡ ΡΠ°ΡΡΠΎΡΡ Π²ΡΠ°ΡΠ΅Π½ΠΈΡ Π΄Π²ΠΈΠ³Π°ΡΠ΅Π»Ρ Π²ΠΎΠ·ΡΠ°ΡΡΠ°Π΅Ρ ΡΠ»ΠΎΠΆΠ½ΠΎΡΡΡ ΠΏΠΎΠ΄Π΄Π΅ΡΠΆΠ°Π½ΠΈΡ ΠΆΠ΅Π»Π°Π΅ΠΌΠΎΠ³ΠΎ ΡΠΎΠΊΠ°. ΠΡΠΎ ΡΠ²ΡΠ·Π°Π½ΠΎ Ρ ΡΠ΅ΠΌ, ΡΡΠΎ ΡΠΎΠΊΠΎΠ²Π°Ρ ΠΏΠ΅ΡΠ»Ρ Π½Π°ΠΏΡΡΠΌΡΡ Β«Π²ΠΈΠ΄ΠΈΡΒ» ΡΠ°ΡΡΠΎΡΡ Π²ΡΠ°ΡΠ΅Π½ΠΈΡ, ΠΈ Π»ΡΠ±ΠΎΠ΅ ΠΎΡΡΡΠ°Π²Π°Π½ΠΈΠ΅ Π² ΡΠΎΠΊΠΎΠ²ΠΎΠΉ ΠΏΠ΅ΡΠ»Π΅, ΠΎΠΏΡΠ΅Π΄Π΅Π»Π΅Π½Π½ΠΎΠ΅ ΠΊΠΎΠ»ΠΈΡΠ΅ΡΡΠ²ΠΎ ΠΊΠΎΡΠΎΡΠΎΠ³ΠΎ Π½Π΅ΠΈΠ·Π±Π΅ΠΆΠ½ΠΎ, ΠΏΡΠΈΠ²ΠΎΠ΄ΠΈΡ ΠΊ ΡΠ°ΡΡ ΠΎΠΆΠ΄Π΅Π½ΠΈΡ ΠΌΠ΅ΠΆΠ΄Ρ ΠΆΠ΅Π»Π°Π΅ΠΌΡΠΌ ΠΌΠΎΠΌΠ΅Π½ΡΠΎΠΌ ΡΡΠ°ΡΠΎΡΠ° ΠΈ ΡΠ°ΠΊΡΠΈΡΠ΅ΡΠΊΠΈΠΌ. ΠΡΠΎ ΠΎΡΡΡΠ°Π²Π°Π½ΠΈΠ΅, Π½Π΅Π·Π½Π°ΡΠΈΡΠ΅Π»ΡΠ½ΠΎΠ΅ ΠΏΡΠΈ Π½ΠΈΠ·ΠΊΠΈΡ ΡΠΊΠΎΡΠΎΡΡΡΡ Π²ΡΠ°ΡΠ΅Π½ΠΈΡ, ΡΠΎΠ·Π΄Π°Π΅Ρ ΡΠ²Π΅Π»ΠΈΡΠΈΠ²Π°ΡΡΠ΅Π΅ΡΡ ΠΊΠΎΠ»ΠΈΡΠ΅ΡΡΠ²ΠΎ D (Π½Π΅ΠΆΠ΅Π»Π°ΡΠ΅Π»ΡΠ½ΠΎΠ³ΠΎ) ΠΊΡΡΡΡΡΠ΅Π³ΠΎ ΠΌΠΎΠΌΠ΅Π½ΡΠ° ΠΏΡΠΈ Π±ΠΎΠ»Π΅Π΅ Π²ΡΡΠΎΠΊΠΈΡ ΡΠΊΠΎΡΠΎΡΡΡΡ Π²ΡΠ°ΡΠ΅Π½ΠΈΡ, ΡΡΠΎ ΠΏΡΠΈΠ²ΠΎΠ΄ΠΈΡ ΠΊ ΡΠΌΠ΅Π½ΡΡΠ΅Π½ΠΈΡ Π΄ΠΎΡΡΡΠΏΠ½ΠΎΠ³ΠΎ ΠΊΡΡΡΡΡΠ΅Π³ΠΎ ΠΌΠΎΠΌΠ΅Π½ΡΠ°.
Π‘Ρ
Π΅ΠΌΠ° ΡΠΏΡΠ°Π²Π»Π΅Π½ΠΈΡ Π΄Π»Ρ ΠΏΠΎΠ΄Ρ
ΠΎΠ΄Π° ΡΠΏΡΠ°Π²Π»Π΅Π½ΠΈΡ, ΠΎΡΠΈΠ΅Π½ΡΠΈΡΠΎΠ²Π°Π½Π½ΠΎΠ³ΠΎ Π½Π° ΠΏΠΎΠ»Π΅, ΠΎΡΠ»ΠΈΡΠ°Π΅ΡΡΡ ΡΠ΅ΠΌ, ΡΡΠΎ ΡΠΎΠΊΠΎΠ²Π°Ρ ΠΏΠ΅ΡΠ»Ρ Π²ΠΎΠ·Π½ΠΈΠΊΠ°Π΅Ρ Π±Π΅Π· ΡΡΡΠ»ΠΊΠΈ Π½Π° Π²ΡΠ°ΡΠ΅Π½ΠΈΠ΅ Π΄Π²ΠΈΠ³Π°ΡΠ΅Π»Ρ. Π’ΠΎ Π΅ΡΡΡ Π½Π΅Π·Π°Π²ΠΈΡΠΈΠΌΠΎ ΠΎΡ Π²ΡΠ°ΡΠ΅Π½ΠΈΡ Π΄Π²ΠΈΠ³Π°ΡΠ΅Π»Ρ. Π ΠΏΠΎΠ΄Ρ
ΠΎΠ΄Π΅ FOC Π΅ΡΡΡ Π΄Π²Π΅ ΡΠ°ΠΊΡΠΈΡΠ΅ΡΠΊΠΈΠ΅ ΡΠΎΠΊΠΎΠ²ΡΠ΅ ΠΏΠ΅ΡΠ»ΠΈ: ΠΎΠ΄Π½Π° Π΄Π»Ρ ΠΊΡΡΡΡΡΠ΅Π³ΠΎ ΠΌΠΎΠΌΠ΅Π½ΡΠ° Q ΠΈ ΠΎΠ΄Π½Π° Π΄Π»Ρ ΠΊΡΡΡΡΡΠ΅Π³ΠΎ ΠΌΠΎΠΌΠ΅Π½ΡΠ° D. ΠΠΎΠ½ΡΡΡ ΠΊΡΡΡΡΡΠ΅Π³ΠΎ ΠΌΠΎΠΌΠ΅Π½ΡΠ° Q ΠΏΡΠΈΠ²ΠΎΠ΄ΠΈΡΡΡ Π² Π΄Π΅ΠΉΡΡΠ²ΠΈΠ΅ ΡΡΠ΅Π±ΡΠ΅ΠΌΡΠΌ ΠΏΠΎΠ»ΡΠ·ΠΎΠ²Π°ΡΠ΅Π»Π΅ΠΌ ΠΊΡΡΡΡΡΠΈΠΌ ΠΌΠΎΠΌΠ΅Π½ΡΠΎΠΌ ΠΎΡ ΡΠ΅ΡΠ²ΠΎΠΊΠΎΠ½ΡΡΠΎΠ»Π»Π΅ΡΠ°.
ΠΠΎΠ½ΡΡΡ D ΡΠΏΡΠ°Π²Π»ΡΠ΅ΡΡΡ Π²Ρ
ΠΎΠ΄Π½ΠΎΠΉ ΠΊΠΎΠΌΠ°Π½Π΄ΠΎΠΉ, ΡΠ°Π²Π½ΠΎΠΉ Π½ΡΠ»Ρ, ΡΡΠΎΠ±Ρ ΡΠ²Π΅ΡΡΠΈ ΠΊ ΠΌΠΈΠ½ΠΈΠΌΡΠΌΡ Π½Π΅ΠΆΠ΅Π»Π°ΡΠ΅Π»ΡΠ½ΡΡ ΡΠΎΡΡΠ°Π²Π»ΡΡΡΡΡ ΠΏΡΡΠΌΠΎΠ³ΠΎ ΠΊΡΡΡΡΡΠ΅Π³ΠΎ ΠΌΠΎΠΌΠ΅Π½ΡΠ°.
Π₯ΠΈΡΡΠΎΡΡΡ, ΠΏΠΎΠ·Π²ΠΎΠ»ΡΡΡΠ°Ρ Π²ΡΠΏΠΎΠ»Π½ΠΈΡΡ Π²ΡΡ ΡΡΡ ΡΠ°Π±ΠΎΡΡ, Π·Π°ΠΊΠ»ΡΡΠ°Π΅ΡΡΡ Π² ΠΈΠ½ΡΠ΅Π½ΡΠΈΠ²Π½ΡΡ ΠΌΠ°ΡΠ΅ΠΌΠ°ΡΠΈΡΠ΅ΡΠΊΠΈΡ ΠΎΠΏΠ΅ΡΠ°ΡΠΈΡΡ ΠΏΡΠ΅ΠΎΠ±ΡΠ°Π·ΠΎΠ²Π°Π½ΠΈΡ, ΠΈΠ·Π²Π΅ΡΡΠ½ΡΡ ΠΊΠ°ΠΊ ΠΏΡΠ΅ΠΎΠ±ΡΠ°Π·ΠΎΠ²Π°Π½ΠΈΡ ΠΠ°ΡΠΊΠ° ΠΈ ΠΠ»Π°ΡΠΊΠ° , ΠΊΠΎΡΠΎΡΡΠ΅ ΠΏΡΠ΅ΠΎΠ±ΡΠ°Π·ΡΡΡ Π²Π΅ΠΊΡΠΎΡΠΈΠ·ΠΎΠ²Π°Π½Π½ΡΠΉ ΡΠ°Π·ΠΎΠ²ΡΠΉ ΡΠ³ΠΎΠ» Π² ΡΠΈΡΡΠ΅ΠΌΡ ΠΎΡΡΡΠ΅ΡΠ° D ΠΈ Q Ρ ΡΠ°Π·ΡΠΌΠ΅Π½ΠΎΠ²Π°Π½Π½ΠΎΠΉ ΡΡΡΠ»ΠΊΠΎΠΉ. ΠΡΠΎ Π΄Π΅Π»Π°Π΅ΡΡΡ Π΄Π²Π°ΠΆΠ΄Ρ: ΠΎΠ΄ΠΈΠ½ ΡΠ°Π· Π΄Π»Ρ ΠΏΡΠ΅ΠΎΠ±ΡΠ°Π·ΠΎΠ²Π°Π½ΠΈΡ Π²ΡΡ ΠΎΠ΄Π½ΡΡ Π΄Π°Π½Π½ΡΡ ΠΊΠΎΠ½ΡΡΡΠΎΠ² ΡΠΏΡΠ°Π²Π»Π΅Π½ΠΈΡ D ΠΈ Q Π² ΠΊΠΎΠΌΠ°Π½Π΄Ρ ΡΡΠ΅Ρ ΡΠ°Π·Π½ΠΎΠ³ΠΎ Π΄Π²ΠΈΠ³Π°ΡΠ΅Π»Ρ ΠΈ ΠΎΠ΄ΠΈΠ½ ΡΠ°Π· Π΄Π»Ρ ΠΏΡΠ΅ΠΎΠ±ΡΠ°Π·ΠΎΠ²Π°Π½ΠΈΡ ΠΈΠ·ΠΌΠ΅ΡΠ΅Π½ΠΈΡ ΡΠ³Π»Π° ΡΠΎΡΠΎΡΠ° ΠΎΠ±ΡΠ°ΡΠ½ΠΎ Π² ΠΊΠ°Π΄ΡΡ D ΠΈ Q. Π₯ΠΎΡΡ ΠΎΠ± ΡΡΠΈΡ ΠΏΡΠ΅ΠΎΠ±ΡΠ°Π·ΠΎΠ²Π°Π½ΠΈΡΡ ΠΈΠ·Π²Π΅ΡΡΠ½ΠΎ ΡΠΆΠ΅ ΠΌΠ½ΠΎΠ³ΠΎ Π»Π΅Ρ, ΠΈΡ ΠΏΡΠ°ΠΊΡΠΈΡΠ΅ΡΠΊΠ°Ρ ΡΠ΅Π°Π»ΠΈΠ·Π°ΡΠΈΡ Π² Π±Π΅ΡΠΊΠΎΠ»Π»Π΅ΠΊΡΠΎΡΠ½ΡΡ Π°ΡΠΈΠ½Ρ ΡΠΎΠ½Π½ΡΡ ΠΏΡΠΈΠ²ΠΎΠ΄Π°Ρ ΠΏΠΎΡΡΠΎΡΠ½Π½ΠΎΠ³ΠΎ ΠΈ ΠΏΠ΅ΡΠ΅ΠΌΠ΅Π½Π½ΠΎΠ³ΠΎ ΡΠΎΠΊΠ° ΠΆΠ΄Π°Π»Π° ΠΏΠΎΡΠ²Π»Π΅Π½ΠΈΡ Π΄Π΅ΡΠ΅Π²ΡΡ , Π²ΡΡΠΎΠΊΠΎΠΏΡΠΎΠΈΠ·Π²ΠΎΠ΄ΠΈΡΠ΅Π»ΡΠ½ΡΡ ΡΠΈΡΡΠΎΠ²ΡΡ ΡΠΈΠ³Π½Π°Π»ΡΠ½ΡΡ ΠΏΡΠΎΡΠ΅ΡΡΠΎΡΠΎΠ² ΠΈ ΠΌΠΈΠΊΡΠΎΠΏΡΠΎΡΠ΅ΡΡΠΎΡΠΎΠ².
Π’Π΅ΠΏΠ΅ΡΡ, ΠΊΠΎΠ³Π΄Π° ΠΎΠ½ΠΈ Π΄ΠΎΡΡΡΠΏΠ½Ρ, Π°ΡΠΈΠ½Ρ
ΡΠΎΠ½Π½ΡΠ΅ Π΄Π²ΠΈΠ³Π°ΡΠ΅Π»ΠΈ ΠΏΠ΅ΡΠ΅ΠΌΠ΅Π½Π½ΠΎΠ³ΠΎ ΡΠΎΠΊΠ°, Π² ΠΊΠΎΡΠΎΡΡΡ
ΠΈΡΠΏΠΎΠ»ΡΠ·ΡΠ΅ΡΡΡ ΠΌΠ΅ΡΠΎΠ΄ FOC, ΠΌΠΎΠ³ΡΡ ΡΠ°Π·Π²ΠΈΠ²Π°ΡΡ ΠΠΠ Π΄Π²ΠΈΠ³Π°ΡΠ΅Π»Ρ Π±ΠΎΠ»Π΅Π΅ 85% ΠΏΠΎ ΡΡΠ°Π²Π½Π΅Π½ΠΈΡ Ρ ΠΏΡΠΈΠΌΠ΅ΡΠ½ΠΎ 60% Π΄Π»Ρ Π½Π΅ΠΎΡΠΈΠ΅Π½ΡΠΈΡΠΎΠ²Π°Π½Π½ΡΡ
Π½Π° ΠΏΠΎΠ»Π΅ ΠΏΠΎΠ΄Ρ
ΠΎΠ΄ΠΎΠ².
ΠΠ»Ρ ΡΡΠ°Π²Π½Π΅Π½ΠΈΡ, Π±Π΅ΡΡΠ΅ΡΠΎΡΠ½ΡΠ΅ Π΄Π²ΠΈΠ³Π°ΡΠ΅Π»ΠΈ, Π² ΠΊΠΎΡΠΎΡΡΡ
ΠΈΡΠΏΠΎΠ»ΡΠ·ΡΠ΅ΡΡΡ ΠΌΠ΅ΡΠΎΠ΄ FOC, ΠΌΠΎΠ³ΡΡ Π΄ΠΎΡΡΠΈΠ³Π°ΡΡ Π΅ΡΠ΅ Π±ΠΎΠ»Π΅Π΅ Π²ΡΡΠΎΠΊΠΎΠΉ ΡΡΡΠ΅ΠΊΡΠΈΠ²Π½ΠΎΡΡΠΈ Π΄ΠΎ 95%. Π‘ΠΈΠ½ΡΡΠΎΠΈΠ΄Π°Π»ΡΠ½Π°Ρ ΠΊΠΎΠΌΠΌΡΡΠ°ΡΠΈΡ Π΄Π»Ρ Π±Π΅ΡΠΊΠΎΠ»Π»Π΅ΠΊΡΠΎΡΠ½ΡΡ
Π΄Π²ΠΈΠ³Π°ΡΠ΅Π»Π΅ΠΉ ΠΏΠΎΡΡΠΎΡΠ½Π½ΠΎΠ³ΠΎ ΡΠΎΠΊΠ° ΡΠ°ΠΊΠΆΠ΅ ΡΠ°Π±ΠΎΡΠ°Π΅Ρ ΠΎΡΠ΅Π½Ρ ΡΡΡΠ΅ΠΊΡΠΈΠ²Π½ΠΎ, Π½ΠΎ Π½Π΅ ΡΠ°ΠΊ ΡΡΡΠ΅ΠΊΡΠΈΠ²Π½ΠΎ, ΠΊΠ°ΠΊ FOC Π² ΡΠ°ΠΌΠΎΠΌ Π²ΡΡΠΎΠΊΠΎΠΌ Π΄ΠΈΠ°ΠΏΠ°Π·ΠΎΠ½Π΅ ΡΠΊΠΎΡΠΎΡΡΠ΅ΠΉ Π΄Π²ΠΈΠ³Π°ΡΠ΅Π»Ρ.
ΠΠ΄Π΅ ΠΌΠ°Π³Π½ΠΈΡΠ½ΠΎΠ΅ ΠΏΠΎΠ»Π΅ Π²ΡΡΡΠ΅ΡΠ°Π΅ΡΡΡ Ρ Π΄ΠΎΡΠΎΠ³ΠΎΠΉ
ΠΡΠ°ΠΊΡΠΈΡΠ΅ΡΠΊΠΈ Π³ΠΎΠ²ΠΎΡΡ, Π²Π°Ρ Π²ΡΠ±ΠΎΡ Π΄Π²ΠΈΠ³Π°ΡΠ΅Π»Ρ ΠΈ ΡΡΠΈΠ»ΠΈΡΠ΅Π»Ρ ΡΠ°ΡΡΠΎ ΠΎΠΏΡΠ΅Π΄Π΅Π»ΡΠ΅Ρ ΡΠΏΠΎΡΠΎΠ± ΡΠΏΡΠ°Π²Π»Π΅Π½ΠΈΡ, ΠΊΠΎΡΠΎΡΡΠΉ Π²Ρ Π±ΡΠ΄Π΅ΡΠ΅ ΠΈΡΠΏΠΎΠ»ΡΠ·ΠΎΠ²Π°ΡΡ.
ΠΡΠ»ΠΈ Π΄Π»Ρ ΠΏΠΎΠ·ΠΈΡΠΈΠΎΠ½ΠΈΡΠΎΠ²Π°Π½ΠΈΡ ΠΈΡΠΏΠΎΠ»ΡΠ·ΡΠ΅ΡΡΡ Π±Π΅ΡΡΠ΅ΡΠΎΡΠ½ΡΠΉ Π΄Π²ΠΈΠ³Π°ΡΠ΅Π»Ρ ΠΏΠΎΡΡΠΎΡΠ½Π½ΠΎΠ³ΠΎ ΡΠΎΠΊΠ°, ΡΠΎ Π±Π΅ΡΡΠ΅Π½ΡΠΎΡΠ½ΠΎΠ΅ ΡΠΏΡΠ°Π²Π»Π΅Π½ΠΈΠ΅ Π½Π΅ ΠΏΠΎΠ΄Ρ ΠΎΠ΄ΠΈΡ. ΠΠ°ΠΌ ΠΏΠΎΠ½Π°Π΄ΠΎΠ±ΠΈΡΡΡ ΡΠ½ΠΊΠΎΠ΄Π΅Ρ ΠΈ, ΡΠΊΠΎΡΠ΅Π΅ Π²ΡΠ΅Π³ΠΎ, Π΄Π°ΡΡΠΈΠΊ Π₯ΠΎΠ»Π»Π°. ΠΡΠ»ΠΈ Π²Ρ Ρ ΠΎΡΠΈΡΠ΅ ΠΏΠΎΠ»ΡΡΠΈΡΡ ΠΌΠ°ΠΊΡΠΈΠΌΠ°Π»ΡΠ½ΡΡ ΠΏΡΠΎΠΈΠ·Π²ΠΎΠ΄ΠΈΡΠ΅Π»ΡΠ½ΠΎΡΡΡ ΠΎΡ Π²Π°ΡΠ΅Π³ΠΎ Π΄Π²ΠΈΠ³Π°ΡΠ΅Π»Ρ, Π²Ρ Π±ΡΠ΄Π΅ΡΠ΅ ΡΡΠ³ΠΎΡΠ΅ΡΡ ΠΊ ΡΠΏΡΠ°Π²Π»Π΅Π½ΠΈΡ, ΠΎΡΠΈΠ΅Π½ΡΠΈΡΠΎΠ²Π°Π½Π½ΠΎΠΌΡ Π½Π° ΠΏΠΎΠ»Π΅. ΠΠ΄Π½Π°ΠΊΠΎ, Π΅ΡΠ»ΠΈ Π²Ρ Π½Π΅ Π³ΠΎΡΠΎΠ²Ρ ΡΠΎΠ±ΡΠ°ΡΡ ΡΠ²ΠΎΠΉ ΡΠΎΠ±ΡΡΠ²Π΅Π½Π½ΡΠΉ ΡΡΠΈΠ»ΠΈΡΠ΅Π»Ρ (ΡΡΠΎ Π΄Π»Ρ Π±ΠΎΠ»ΡΡΠΈΠ½ΡΡΠ²Π° ΡΠ²Π»ΡΠ΅ΡΡΡ ΡΠ»ΠΎΠΆΠ½ΠΎΠΉ Π·Π°Π΄Π°ΡΠ΅ΠΉ), Π²Π°ΠΌ ΠΏΡΠΈΠ΄Π΅ΡΡΡ ΠΏΡΠΈΠΎΠ±ΡΠ΅ΡΡΠΈ Π΄ΠΈΡΠΊΠΎΠ²ΠΎΠ΄ ΡΠΎ Π²ΡΡΡΠΎΠ΅Π½Π½ΠΎΠΉ ΡΡΠ½ΠΊΡΠΈΠ΅ΠΉ.
Π ΡΡΠΎΠΉ ΠΊΠΎΠ½ΡΠΈΠ³ΡΡΠ°ΡΠΈΠΈ ΠΏΡΠΈΠ²ΠΎΠ΄ ΠΎΠ±ΡΡΠ½ΠΎ Π²ΠΊΠ»ΡΡΠ°Π΅Ρ Π²ΡΡΠΎΠΊΠΎΡΡΠΎΠ²Π½Π΅Π²ΡΠ΅ ΡΡΠ½ΠΊΡΠΈΠΈ ΡΠΏΡΠ°Π²Π»Π΅Π½ΠΈΡ ΠΏΠ΅ΡΠ΅ΠΌΠ΅ΡΠ΅Π½ΠΈΠ΅ΠΌ, ΡΠ°ΠΊΠΈΠ΅ ΠΊΠ°ΠΊ Π³Π΅Π½Π΅ΡΠ°ΡΠΈΡ ΠΏΡΠΎΡΠΈΠ»Ρ, ΠΊΠΎΠ½ΡΡΡ ΡΠ΅ΡΠ²ΠΎΠΏΡΠΈΠ²ΠΎΠ΄Π° ΠΏΠΎΠ»ΠΎΠΆΠ΅Π½ΠΈΡ ΠΈ Π²Ρ
ΠΎΠ΄Ρ ΠΈ Π²ΡΡ
ΠΎΠ΄Ρ Π² ΡΡΠΈΠ»Π΅ ΠΠΠ.
Π‘ΡΡΠ΅ΡΡΠ²ΡΠ΅Ρ ΡΡΠ΄ ΠΊΠΎΠΌΠΏΠ°ΠΊΡΠ½ΡΡ
ΠΎΠ΄Π½ΠΎΠΎΡΠ΅Π²ΡΡ
ΠΏΡΠΈΠ²ΠΎΠ΄ΠΎΠ², ΠΊΠΎΡΠΎΡΡΠ΅ ΠΏΡΠ΅Π΄Π»Π°Π³Π°ΡΡ ΡΠΏΡΠ°Π²Π»Π΅Π½ΠΈΠ΅ Π½Π° ΠΎΡΠ½ΠΎΠ²Π΅ Π₯ΠΎΠ»Π»Π°, ΡΠΈΠ½ΡΡΠΎΠΈΠ΄Π°Π»ΡΠ½ΠΎΠ΅ ΠΈΠ»ΠΈ ΠΎΡΠΈΠ΅Π½ΡΠΈΡΠΎΠ²Π°Π½Π½ΠΎΠ΅ Π½Π° ΠΏΠΎΠ»Π΅. ΠΡΠΈ ΠΏΡΠΈΠ²ΠΎΠ΄Ρ ΠΎΠ±ΡΡΠ½ΠΎ ΡΠ°ΡΠΏΠΎΠ»Π°Π³Π°ΡΡΡΡ Π½Π° ΡΠΈΠ½Π΅ RS/485, CANbus, Ethernet ΠΈΠ»ΠΈ Π΄ΡΡΠ³ΠΎΠΉ ΠΏΠΎΡΠ»Π΅Π΄ΠΎΠ²Π°ΡΠ΅Π»ΡΠ½ΠΎΠΉ ΡΠΈΠ½Π΅. ΠΡΠ΅, ΡΡΠΎ Π²Π°ΠΌ Π½ΡΠΆΠ½ΠΎ ΡΠ΄Π΅Π»Π°ΡΡ, ΡΡΠΎ ΠΏΠΎΠ΄ΠΊΠ»ΡΡΠΈΡΡ Π΄Π²ΠΈΠ³Π°ΡΠ΅Π»Ρ ΠΈ ΠΏΠΈΡΠ°Π½ΠΈΠ΅ ΠΈ ΠΎΡΠΏΡΠ°Π²ΠΈΡΡ ΠΊΠΎΠΌΠ°Π½Π΄Ρ.
ΠΡΠ»ΠΈ Π²Ρ ΠΈΡΠΏΠΎΠ»ΡΠ·ΡΠ΅ΡΠ΅ ΠΊΠ°ΡΡΠΎΡΠ½ΡΠΉ ΠΏΠΎΠ΄Ρ
ΠΎΠ΄, ΠΊΠΎΡΠΎΡΡΠΉ Π²Ρ ΠΏΡΠΈΠΎΠ±ΡΠ΅Π»ΠΈ ΠΈΠ»ΠΈ ΠΊΠΎΡΠΎΡΡΠΉ Π²Ρ ΡΠ°Π·ΡΠ°Π±ΠΎΡΠ°Π»ΠΈ ΡΠ°ΠΌΠΎΡΡΠΎΡΡΠ΅Π»ΡΠ½ΠΎ, Π²Π°ΡΠΈ Π²ΠΎΠ·ΠΌΠΎΠΆΠ½ΠΎΡΡΠΈ ΠΏΠΎ Π²Π½Π΅Π΄ΡΠ΅Π½ΠΈΡ ΠΎΡΠΈΠ΅Π½ΡΠΈΡΠΎΠ²Π°Π½Π½ΠΎΠ³ΠΎ Π½Π° ΠΏΠΎΠ»Π΅ ΡΠΏΡΠ°Π²Π»Π΅Π½ΠΈΡ ΠΎΠ³ΡΠ°Π½ΠΈΡΠ΅Π½Ρ. ΠΡΠΎ ΡΠ²ΡΠ·Π°Π½ΠΎ Ρ ΡΠ΅ΠΌ, ΡΡΠΎ Π±ΠΎΠ»ΡΡΠΈΠ½ΡΡΠ²ΠΎ Π³ΠΎΡΠΎΠ²ΡΡ
ΡΡΠΈΠ»ΠΈΡΠ΅Π»Π΅ΠΉ Π²Π²ΠΎΠ΄ΡΡ Π°Π½Π°Π»ΠΎΠ³ΠΎΠ²ΡΠΉ ΡΠΏΡΠ°Π²Π»ΡΡΡΠΈΠΉ ΡΠΈΠ³Π½Π°Π» +/- 10 ΠΠΎΠ»ΡΡ ΠΈ Π½Π΅ ΠΎΠ±Π΅ΡΠΏΠ΅ΡΠΈΠ²Π°ΡΡ ΡΠΏΡΠ°Π²Π»Π΅Π½ΠΈΠ΅, ΠΎΡΠΈΠ΅Π½ΡΠΈΡΠΎΠ²Π°Π½Π½ΠΎΠ΅ Π½Π° ΠΏΠΎΠ»Π΅. Π’Π΅, ΠΊΠΎΡΠΎΡΡΠ΅ ΡΡΠΎ Π΄Π΅Π»Π°ΡΡ, ΠΊΠ°ΠΊ ΠΏΡΠ°Π²ΠΈΠ»ΠΎ, Π΄ΠΎΡΠΎΠ³ΠΈ, ΠΏΠΎΡΠΎΠΌΡ ΡΡΠΎ ΠΎΠ½ΠΈ Π²ΠΊΠ»ΡΡΠ°ΡΡ Π² ΡΠ΅Π±Ρ ΠΌΠ½ΠΎΠΆΠ΅ΡΡΠ²ΠΎ ΡΡΠ½ΠΊΡΠΈΠΉ, ΠΊΠΎΡΠΎΡΡΠ΅ Π²Ρ Π½Π΅ Π±ΡΠ΄Π΅ΡΠ΅ ΠΈΡΠΏΠΎΠ»ΡΠ·ΠΎΠ²Π°ΡΡ, ΠΈΠΌΠ΅Ρ ΠΎΡΠ΄Π΅Π»ΡΠ½ΡΡ ΠΊΠ°ΡΡΡ Π΄Π²ΠΈΠΆΠ΅Π½ΠΈΡ. ΠΠ΄Π½Π°ΠΊΠΎ Π΅ΡΡΡ ΠΈ Ρ
ΠΎΡΠΎΡΠΈΠ΅ Π½ΠΎΠ²ΠΎΡΡΠΈ: ΡΡΠ΄ ΠΏΠΎΡΡΠ°Π²ΡΠΈΠΊΠΎΠ² ΠΏΡΠ΅Π΄Π»Π°Π³Π°ΡΡ ΡΠΈΠ½ΡΡΠΎΠΈΠ΄Π°Π»ΡΠ½ΠΎΠ΅ ΡΠΏΡΠ°Π²Π»Π΅Π½ΠΈΠ΅ ΠΊΠΎΠΌΠΌΡΡΠ°ΡΠΈΠ΅ΠΉ. ΠΡΠΎ ΠΌΠΎΠΆΠ½ΠΎ ΡΠ΄Π΅Π»Π°ΡΡ Ρ ΠΏΠΎΠΌΠΎΡΡΡ ΠΊΠ°ΡΡΡ ΡΠΏΡΠ°Π²Π»Π΅Π½ΠΈΡ Π΄Π²ΠΈΠΆΠ΅Π½ΠΈΠ΅ΠΌ ΠΏΡΡΠ΅ΠΌ Π²ΡΠ²ΠΎΠ΄Π° Π΄Π²ΡΡ
Π°Π½Π°Π»ΠΎΠ³ΠΎΠ²ΡΡ
ΡΠΈΠ³Π½Π°Π»ΠΎΠ² +/- 10 Π, ΠΏΡΠ΅Π΄ΡΡΠ°Π²Π»ΡΡΡΠΈΡ
ΡΡΠ΅Π±ΡΠ΅ΠΌΡΠΉ ΡΠΎΠΊ ΡΠ°Π· A ΠΈ B.
ΠΠ»Ρ ΠΌΠ½ΠΎΠ³ΠΈΡ
ΠΏΡΠΈΠ»ΠΎΠΆΠ΅Π½ΠΈΠΉ ΡΠΈΠ½ΡΡΠΎΠΈΠ΄Π°Π»ΡΠ½Π°Ρ ΠΊΠΎΠΌΠΌΡΡΠ°ΡΠΈΡ ΠΎΠ±Π΅ΡΠΏΠ΅ΡΠΈΠ²Π°Π΅Ρ Π·Π½Π°ΡΠΈΡΠ΅Π»ΡΠ½ΠΎΠ΅ ΡΠ»ΡΡΡΠ΅Π½ΠΈΠ΅ ΠΏΠΎ ΡΡΠ°Π²Π½Π΅Π½ΠΈΡ Ρ 6-ΡΡΡΠΏΠ΅Π½ΡΠ°ΡΠΎΠΉ ββΠΊΠΎΠΌΠΌΡΡΠ°ΡΠΈΠ΅ΠΉ Π½Π° ΠΎΡΠ½ΠΎΠ²Π΅ Π₯ΠΎΠ»Π»Π° ΠΈ ΠΏΠΎ-ΠΏΡΠ΅ΠΆΠ½Π΅ΠΌΡ ΡΠ²Π»ΡΠ΅ΡΡΡ ΠΎΡΠ»ΠΈΡΠ½ΡΠΌ Π²ΡΠ±ΠΎΡΠΎΠΌ Π΄Π»Ρ ΡΠΈΡΠΎΠΊΠΎΠ³ΠΎ ΡΠΏΠ΅ΠΊΡΡΠ° ΠΏΡΠΈΠ»ΠΎΠΆΠ΅Π½ΠΈΠΉ Π΄Π²ΠΈΠΆΠ΅Π½ΠΈΡ.
ΠΡΠ»ΠΈ Π²Ρ ΠΈΡΠΏΠΎΠ»ΡΠ·ΡΠ΅ΡΠ΅ Π±Π΅ΡΠΊΠΎΠ»Π»Π΅ΠΊΡΠΎΡΠ½ΡΠ΅ Π΄Π²ΠΈΠ³Π°ΡΠ΅Π»ΠΈ ΠΏΠΎΡΡΠΎΡΠ½Π½ΠΎΠ³ΠΎ ΡΠΎΠΊΠ° Π΄Π»Ρ ΡΡΡΡΠΎΠΉΡΡΠ² ΡΠΏΡΠ°Π²Π»Π΅Π½ΠΈΡ ΡΠΊΠΎΡΠΎΡΡΡΡ, ΡΠ°ΠΊΠΈΡ ΠΊΠ°ΠΊ ΡΠ΅Π½ΡΡΠΈΡΡΠ³ΠΈ, Π»Π΅Π½ΡΠΎΡΠ½ΡΠ΅ Π½Π°ΠΊΠΎΠΏΠΈΡΠ΅Π»ΠΈ ΠΈΠ»ΠΈ Π΄ΡΡΠ³ΠΈΠ΅ ΡΡΡΡΠΎΠΉΡΡΠ²Π° Π±Π΅Π· ΠΏΠΎΠ·ΠΈΡΠΈΠΎΠ½ΠΈΡΠΎΠ²Π°Π½ΠΈΡ, Ρ Π²Π°Ρ Π΅ΡΡΡ Π½Π΅ΡΠΊΠΎΠ»ΡΠΊΠΎ Π²Π°ΡΠΈΠ°Π½ΡΠΎΠ² ΠΊΠΎΠ½ΡΡΡΡΠΊΡΠΈΠΈ. ΠΠ΅ΡΡΠ΅Π½ΡΠΎΡΠ½ΠΎΠ΅ ΡΠΏΡΠ°Π²Π»Π΅Π½ΠΈΠ΅, Π±Π΅Π·ΡΡΠ»ΠΎΠ²Π½ΠΎ, Π²ΠΎΠ·ΠΌΠΎΠΆΠ½ΠΎ, Ρ ΠΎΡΡ ΠΏΡΠΈΠ²ΠΎΠ΄Ρ, ΠΊΠΎΡΠΎΡΡΠ΅ ΠΏΡΠ΅Π΄Π»Π°Π³Π°ΡΡ Π±Π΅Π·ΡΠ΅Π½ΡΠΎΡΠ½ΠΎΠ΅ ΠΎΡΠΈΠ΅Π½ΡΠΈΡΠΎΠ²Π°Π½Π½ΠΎΠ΅ Π½Π° ΠΏΠΎΠ»Π΅ ΡΠΏΡΠ°Π²Π»Π΅Π½ΠΈΠ΅, Π²ΡΠ΅ Π΅ΡΠ΅ ΡΠ΅Π΄ΠΊΠΈ. ΠΠΎΠ»Π΅Π΅ ΡΠ°ΡΠΏΡΠΎΡΡΡΠ°Π½Π΅Π½Ρ ΠΏΡΠΈΠ²ΠΎΠ΄Ρ Π±Π΅Π· Π΄Π°ΡΡΠΈΠΊΠΎΠ², ΠΊΠΎΡΠΎΡΡΠ΅ ΠΎΠ±Π΅ΡΠΏΠ΅ΡΠΈΠ²Π°ΡΡ ΡΡΠ½ΠΊΡΠΈΡ ΠΊΠΎΠΌΠΌΡΡΠ°ΡΠΈΠΈ, ΠΏΠΎΠ΄ΠΎΠ±Π½ΡΡ ΡΠΈΠ½ΡΡΠΎΠΈΠ΄Π΅. ΠΡ ΠΌΠΎΠΆΠ½ΠΎ ΠΏΡΠΈΠΎΠ±ΡΠ΅ΡΡΠΈ Π½Π° ΡΡΠΎΠ²Π½Π΅ IC ΠΈΠ»ΠΈ Π½Π° ΡΡΠΎΠ²Π½Π΅ ΠΏΡΠΈΠ²ΠΎΠ΄Π°.
ΠΡΠ»ΠΈ Π²Ρ ΡΠ°Π±ΠΎΡΠ°Π΅ΡΠ΅ Ρ Π°ΡΠΈΠ½Ρ
ΡΠΎΠ½Π½ΡΠΌΠΈ Π΄Π²ΠΈΠ³Π°ΡΠ΅Π»ΡΠΌΠΈ ΠΏΠ΅ΡΠ΅ΠΌΠ΅Π½Π½ΠΎΠ³ΠΎ ΡΠΎΠΊΠ°, Π²Ρ, Π²Π΅ΡΠΎΡΡΠ½ΠΎ, ΡΠ°Π·ΡΠ°Π±Π°ΡΡΠ²Π°Π΅ΡΠ΅ ΠΏΡΠΈΠ»ΠΎΠΆΠ΅Π½ΠΈΡ Π΄Π»Ρ ΡΠΏΡΠ°Π²Π»Π΅Π½ΠΈΡ ΡΠΊΠΎΡΠΎΡΡΡΡ ΠΈΠ»ΠΈ ΠΊΡΡΡΡΡΠΈΠΌ ΠΌΠΎΠΌΠ΅Π½ΡΠΎΠΌ, Π° Π½Π΅ Π΄Π»Ρ ΠΏΡΠΈΠ»ΠΎΠΆΠ΅Π½ΠΈΠΉ ΠΏΠΎΠ·ΠΈΡΠΈΠΎΠ½ΠΈΡΠΎΠ²Π°Π½ΠΈΡ. ΠΠ½ΠΎΠ³ΠΎ ΠΎΠ±ΡΡΠΆΠ΄Π°Π΅ΠΌΡΡ
Π² ΡΠ΅Ρ
Π½ΠΈΡΠ΅ΡΠΊΠΈΡ
ΠΆΡΡΠ½Π°Π»Π°Ρ
ΠΏΡΠ°ΠΊΡΠΈΡΠ΅ΡΠΊΠΈΡ
ΠΏΡΠΈΠΌΠ΅ΡΠΎΠ² ΠΈΡΠΏΠΎΠ»ΡΠ·ΠΎΠ²Π°Π½ΠΈΡ Π°ΡΠΈΠ½Ρ
ΡΠΎΠ½Π½ΡΡ
Π΄Π²ΠΈΠ³Π°ΡΠ΅Π»Π΅ΠΉ ΠΏΠ΅ΡΠ΅ΠΌΠ΅Π½Π½ΠΎΠ³ΠΎ ΡΠΎΠΊΠ° Π΄Π»Ρ ΠΏΠΎΠ·ΠΈΡΠΈΠΎΠ½ΠΈΡΠΎΠ²Π°Π½ΠΈΡ Π²ΡΡΡΠ΅ΡΠ°ΡΡΡΡ ΡΠ΅Π΄ΠΊΠΎ, Π·Π° ΠΈΡΠΊΠ»ΡΡΠ΅Π½ΠΈΠ΅ΠΌ Π½Π΅ΠΊΠΎΡΠΎΡΡΡ
ΡΠΏΠ΅ΡΠΈΠ°Π»ΠΈΠ·ΠΈΡΠΎΠ²Π°Π½Π½ΡΡ
ΠΎΠ±Π»Π°ΡΡΠ΅ΠΉ, ΡΠ°ΠΊΠΈΡ
ΠΊΠ°ΠΊ ΠΏΡΠΈΠ²ΠΎΠ΄Ρ ΠΎΡΠ΅Π½Ρ Π²ΡΡΠΎΠΊΠΎΠΉ ΠΌΠΎΡΠ½ΠΎΡΡΠΈ.
Π Π»ΡΠ±ΠΎΠΌ ΡΠ»ΡΡΠ°Π΅, Ρ Π²Π°Ρ Π΅ΡΡΡ Π²ΡΠ±ΠΎΡ, Π½ΠΎ ΠΎΠ±ΡΡΠ½ΠΎ ΠΎΠ½ ΡΠ²ΠΎΠ΄ΠΈΡΡΡ ΠΊ ΠΏΠΎΠ΄Ρ ΠΎΠ΄Ρ Β«ΡΠ΄Π΅Π»Π°ΠΉ ΡΠ°ΠΌΒ» ΠΈΠ»ΠΈ ΠΏΠΎΠ΄Ρ ΠΎΠ΄Ρ Β«ΠΊΡΠΏΠΈ Π΄ΠΈΡΠΊΒ». ΠΡΠ»ΠΈ Π²Ρ ΡΠ΅ΡΠΈΡΠ΅ ΠΊΡΠΏΠΈΡΡ ΠΏΡΠΈΠ²ΠΎΠ΄, Ρ Π²Π°Ρ Π±ΡΠ΄Π΅Ρ ΡΠΈΡΠΎΠΊΠΈΠΉ Π²ΡΠ±ΠΎΡ ΡΡΠΎΠ²Π½Π΅ΠΉ ΠΏΡΠΎΠΈΠ·Π²ΠΎΠ΄ΠΈΡΠ΅Π»ΡΠ½ΠΎΡΡΠΈ, Π½Π°ΡΠΈΠ½Π°Ρ Ρ ΠΏΡΠΎΡΡΡΡ ΠΈΠ½Π²Π΅ΡΡΠΎΡΠΎΠ² ΡΠΏΡΠ°Π²Π»Π΅Π½ΠΈΡ ΡΠΊΠΎΡΠΎΡΡΡΡ ΠΈ Π·Π°ΠΊΠ°Π½ΡΠΈΠ²Π°Ρ ΠΎΡΠ΅Π½Ρ ΡΠ»ΠΎΠΆΠ½ΡΠΌΠΈ ΠΏΡΠΈΠ²ΠΎΠ΄Π°ΠΌΠΈ, ΠΎΡΠΈΠ΅Π½ΡΠΈΡΠΎΠ²Π°Π½Π½ΡΠΌΠΈ Π½Π° ΠΏΠΎΠ»Π΅, ΠΈ ΠΏΡΠΈΠ²ΠΎΠ΄Π°ΠΌΠΈ Ρ Π²Π΅ΠΊΡΠΎΡΠΎΠΌ ΠΏΠΎΡΠΎΠΊΠ°.
ΠΡΠ»ΠΈ Π²Ρ ΡΠ΅ΡΠΈΡΠ΅ ΡΠΎΠ·Π΄Π°ΡΡ ΡΠ²ΠΎΡ ΡΠΎΠ±ΡΡΠ²Π΅Π½Π½ΡΡ ΠΏΠ»Π°ΡΡ ΠΊΠΎΠ½ΡΡΠΎΠ»Π»Π΅ΡΠ° ΠΈΠ»ΠΈ ΡΡΠΈΠ»ΠΈΡΠ΅Π»Ρ, ΠΏΡΠΎΡΡΠΎΠ΅ ΡΠ΅Π³ΡΠ»ΠΈΡΠΎΠ²Π°Π½ΠΈΠ΅ ΡΠΊΠΎΡΠΎΡΡΠΈ Π½Π΅ ΡΠΎΡΡΠ°Π²ΠΈΡ ΡΡΡΠ΄Π°, Π΅ΡΠ»ΠΈ Π²Ρ Π·Π½Π°ΠΊΠΎΠΌΡ Ρ Π±Π°Π·ΠΎΠ²ΠΎΠΉ ΠΊΠΎΠ½ΡΡΡΡΠΊΡΠΈΠ΅ΠΉ ΠΈΠ½Π²Π΅ΡΡΠΎΡΠ° ΠΈ ΠΌΠ΅ΡΠΎΠ΄Π°ΠΌΠΈ ΠΏΠ΅ΡΠ΅ΠΊΠ»ΡΡΠ΅Π½ΠΈΡ MOSFET ΠΈΠ»ΠΈ IGBT. ΠΠ»Ρ Π±ΠΎΠ»Π΅Π΅ ΠΏΡΠΎΠ΄Π²ΠΈΠ½ΡΡΡΡ ΠΊΠΎΠ½ΡΡΡΡΠΊΡΠΈΠΉ Π²Ρ ΠΌΠΎΠΆΠ΅ΡΠ΅ ΠΎΠ±ΡΠ°ΡΠΈΡΡΡΡ ΠΊ Π΄ΠΎΡΡΡΠΏΠ½ΡΠΌ Π³ΠΎΡΠΎΠ²ΡΠΌ ΠΠ‘ Π΄Π»Ρ Π²ΡΠΏΠΎΠ»Π½Π΅Π½ΠΈΡ ΠΎΡΠΈΠ΅Π½ΡΠΈΡΠΎΠ²Π°Π½Π½ΠΎΠ³ΠΎ Π½Π° ΠΏΠΎΠ»Π΅ ΡΠΏΡΠ°Π²Π»Π΅Π½ΠΈΡ Π°ΡΠΈΠ½Ρ ΡΠΎΠ½Π½ΡΠΌΠΈ Π΄Π²ΠΈΠ³Π°ΡΠ΅Π»ΡΠΌΠΈ ΠΏΠ΅ΡΠ΅ΠΌΠ΅Π½Π½ΠΎΠ³ΠΎ ΡΠΎΠΊΠ°.
Π Π΅Π·ΡΠΌΠ΅
Π Π°Π·Π²ΠΈΡΠΈΠ΅ ΠΌΠ΅ΡΠΎΠ΄ΠΎΠ² ΡΠΏΡΠ°Π²Π»Π΅Π½ΠΈΡ Π΄Π²ΠΈΠΆΠ΅Π½ΠΈΠ΅ΠΌ, ΡΠ°ΡΡΡΡΠΈΠΉ ΡΠΏΡΠΎΡ Π½Π° ΡΠ½Π΅ΡΠ³ΠΎΡΡΡΠ΅ΠΊΡΠΈΠ²Π½ΠΎΡΡΡ ΠΈ Π΄ΠΎΡΡΡΠΏΠ½ΠΎΡΡΡ Π½Π΅Π΄ΠΎΡΠΎΠ³ΠΈΡ
ΠΌΠΈΠΊΡΠΎΠΏΡΠΎΡΠ΅ΡΡΠΎΡΠΎΠ² Π² ΡΠΎΠ²ΠΎΠΊΡΠΏΠ½ΠΎΡΡΠΈ ΠΏΠΎΠ·Π²ΠΎΠ»ΠΈΠ»ΠΈ Π·Π½Π°ΡΠΈΡΠ΅Π»ΡΠ½ΠΎ ΠΏΠΎΠ΄Π½ΡΡΡ ΠΏΠ»Π°Π½ΠΊΡ ΠΏΡΠΎΠΈΠ·Π²ΠΎΠ΄ΠΈΡΠ΅Π»ΡΠ½ΠΎΡΡΠΈ Π±Π΅ΡΠΊΠΎΠ»Π»Π΅ΠΊΡΠΎΡΠ½ΡΡ
Π°ΡΠΈΠ½Ρ
ΡΠΎΠ½Π½ΡΡ
Π΄Π²ΠΈΠ³Π°ΡΠ΅Π»Π΅ΠΉ ΠΏΠΎΡΡΠΎΡΠ½Π½ΠΎΠ³ΠΎ ΠΈ ΠΏΠ΅ΡΠ΅ΠΌΠ΅Π½Π½ΠΎΠ³ΠΎ ΡΠΎΠΊΠ°.

ΠΠΎΠΌΠΏΠΎΠ½Π΅Π½Ρ ΡΠ°Π±ΠΎΡΠ°Π΅Ρ Π½Π΅ΠΏΠΎΡΡΠ΅Π΄ΡΡΠ²Π΅Π½Π½ΠΎ Ρ ΠΏΠΎΠΊΠ°Π·Π°ΡΠ΅Π»ΡΠΌΠΈ Π½Π°Π³ΡΡΠ·ΠΊΠΈ;
Β
3 ΠΊΠΠΌ 0,5W
5W