Как работает регулятор тока на полевом транзисторе. Какие существуют схемы регуляторов тока на полевых транзисторах. Где применяются регуляторы тока на полевых транзисторах. Каковы преимущества использования полевых транзисторов для регулировки тока.
Принцип работы регулятора тока на полевом транзисторе
Регулятор тока на полевом транзисторе представляет собой электронную схему, которая позволяет контролировать и поддерживать заданный ток в нагрузке. Основным элементом такого регулятора является полевой транзистор, работающий в активном режиме.
Принцип работы регулятора тока на полевом транзисторе основан на следующих ключевых моментах:
- Полевой транзистор работает как управляемое сопротивление в цепи нагрузки
- Ток через нагрузку измеряется с помощью резистора малого номинала
- Напряжение на измерительном резисторе сравнивается с опорным напряжением
- При отклонении тока от заданного значения изменяется напряжение на затворе транзистора
- Изменение напряжения затвор-исток приводит к изменению сопротивления канала транзистора
- Сопротивление канала подстраивается таким образом, чтобы поддерживать заданный ток
Таким образом, за счет отрицательной обратной связи обеспечивается стабилизация тока на требуемом уровне независимо от изменений напряжения питания или сопротивления нагрузки.

Основные схемы регуляторов тока на полевых транзисторах
Существует несколько базовых схем регуляторов тока на полевых транзисторах, которые широко используются на практике:
Простейший регулятор тока
Простейшая схема регулятора тока содержит минимум компонентов:
- Полевой транзистор
- Резистор в цепи истока для измерения тока
- Операционный усилитель для сравнения измеренного тока с опорным напряжением
Такая схема обеспечивает базовую стабилизацию тока, но имеет ограниченный диапазон регулировки.
Регулятор тока с расширенным диапазоном
Для расширения диапазона регулировки тока применяются более сложные схемы с дополнительными каскадами усиления. Они позволяют точнее поддерживать заданный ток в широком диапазоне изменения напряжения питания и сопротивления нагрузки.
Регулятор тока с цифровым управлением
Современные регуляторы тока часто реализуются на базе микроконтроллеров. Это позволяет реализовать сложные алгоритмы управления, программную настройку параметров, дополнительные функции защиты и мониторинга.

Преимущества регуляторов тока на полевых транзисторах
Использование полевых транзисторов в качестве регулирующего элемента имеет ряд важных преимуществ:
- Высокое входное сопротивление затвора, что упрощает схему управления
- Малая мощность, потребляемая цепью управления
- Возможность работы с большими токами нагрузки
- Низкое сопротивление канала в открытом состоянии
- Высокое быстродействие
- Хорошая температурная стабильность
Эти преимущества делают регуляторы на полевых транзисторах оптимальным выбором для многих применений, особенно при работе с большими токами.
Области применения регуляторов тока на полевых транзисторах
Регуляторы тока на полевых транзисторах находят широкое применение в различных областях электроники и электротехники:
- Зарядные устройства для аккумуляторов
- Источники питания светодиодов
- Лабораторные источники тока
- Управление электродвигателями
- Системы электропитания электронной аппаратуры
- Силовая электроника
Везде, где требуется точное управление током нагрузки, регуляторы на полевых транзисторах показывают свою эффективность и надежность.

Особенности выбора полевых транзисторов для регуляторов тока
При разработке регулятора тока важно правильно выбрать полевой транзистор. Основные параметры, на которые следует обратить внимание:
- Максимальное напряжение сток-исток
- Максимальный ток стока
- Сопротивление канала в открытом состоянии
- Пороговое напряжение
- Крутизна характеристики
- Тепловые характеристики
Правильный выбор транзистора обеспечит оптимальную работу регулятора в заданных условиях эксплуатации.
Схемотехнические решения для повышения точности регулировки тока
Для повышения точности регулировки тока в схемах на полевых транзисторах применяются различные схемотехнические решения:
- Использование прецизионных источников опорного напряжения
- Применение операционных усилителей с малым смещением нуля
- Температурная компенсация параметров схемы
- Использование обратной связи по току через дополнительный измерительный шунт
- Цифровая калибровка параметров регулятора
Эти методы позволяют достичь высокой точности поддержания заданного тока в широком диапазоне условий работы.

Защитные функции в регуляторах тока на полевых транзисторах
Современные регуляторы тока часто включают в себя различные схемы защиты:
- Защита от перегрузки по току
- Защита от короткого замыкания в нагрузке
- Тепловая защита
- Защита от превышения входного напряжения
- Защита от неправильной полярности подключения
Эти защитные функции повышают надежность и безопасность работы устройств с регуляторами тока на полевых транзисторах.
Регулировка тока на полевом транзисторе
Если для этих целей применить мощный переключательный полевой транзистор, то удастся собрать более простой сильноточный стабилизатор,. Схема одного из вариантов такого стабилизатора приведена на рис. Со вторичной обмотки трансформатора переменное напряжение около 13 В эффективное значение поступает на выпрямитель и сглаживающий фильтр. На конденсаторах фильтра оно равно 16 В.
Поиск данных по Вашему запросу:
Схемы, справочники, даташиты:
Прайс-листы, цены:
Обсуждения, статьи, мануалы:
Дождитесь окончания поиска во всех базах.
По завершению появится ссылка для доступа к найденным материалам.
Содержание:
- Блок питания на полевом транзисторе
- Простой регулятор мощности для зарядного устройства
- Primary Menu
- Схема стабилизатора тока на полевом транзисторе
- На сайте радиочипи представлены принципиальные схемы сабвуферов, собранные своими руками
- :: МОЩНЫЙ БЛОК ПИТАНИЯ НА ПОЛЕВОМ ТРАНЗИСТОРЕ ::.
Схема стабилизатор тока на полевом транзисторе
Стабилизатор напряжения на полевом транзисторе — схемотехника - Как сделать простой регулятор напряжения своими руками
- Стабилизатор напряжения на мощном полевом транзисторе 13В (IRLR2905)
- Шим регулятор на 555
ПОСМОТРИТЕ ВИДЕО ПО ТЕМЕ: Супер-Простой регулятор напряжения на одном MOSFET транзисторе! Только две детали!
Блок питания на полевом транзисторе
Какими светодиодами вы чаще всего пользуетесь? Фазовый регулятор мощности на полевом транзисторе.
Назад Вперед. Все обсуждения. Добавить в избранное. Sprint Layout 5. Выберите категорию:. Обычно фазовые регуляторы мощности переменного тока строятся на основе тиристора или симистора. Эти схемы уже давно стали типовыми и повторены многократно как радиолюбителями, так и в масштабе производства. Но тиристорным и симисторным регуляторам, равно как и ключам, всегда был свойственен один важный недостаток, ограничение минимальной мощности нагрузки.
То есть, типовой тиристорный регулятор на максимальную мощность нагрузки более W не может хорошо регулировать мощность маломощной нагрузки, потребляющей единицы и доли ватт. Ключевые полевые транзисторы отличаются тем, что физически работа их канала очень напоминает работу обычного механического выключателя, — в полностью открытом состоянии их сопротивление очень мало и составляет доли Ом, а в закрытом состоянии ток утечки составляет микроамперы.
И это практически не зависит от величины напряжения на канале. То есть, именно как механический выключатель.
Именно поэтому ключевой каскад на ключевом полевом транзисторе может коммутировать нагрузку мощностью от единиц и долей ватт, до максимально допустимого по току значения. Например, популярный полевой транзистор 1RF без радиатора работая в ключевом режиме может коммутировать мощность практически от нуля до W. Кроме того ключевой полевой транзистор обладает очень низким током затвора, поэтому для управления требуется очень низкая статическая мощность. Правда это омрачается относительно большой емкостью затвора, поэтому в первый момент включения ток затвора может оказаться и довольно большим ток на заряд емкости затвора.
С этим борются включением последовательно затвору токоограничителя. Нагрузка питается пульсирующим напряжением, так как подключена через диодный мост VD5-VD8. Для питания электронагревательного прибора паяльника, лампы накаливания это подходит. При использовании диодов КД схема может работать с нагрузкой мощностью до W. Если нужно работать с более мощной нагрузкой до W нужно использовать более мощные диоды, например, КДГ, Д.
Элементы D1. Умощнить выход пришлось чтобы компенсировать неприятности вызванные скачком тока на заряд емкости затвора VT1 в момент его включения. Система низковольтного питания микросхемы посредством диода VD2 разделена на две части, — собственно питающую часть, создающую постоянное напряжение между выводами 7 и 14 микросхемы, и часть представляющую собой датчик фазы сетевого напряжения.
Работает это следующим образом. Реле времени на полевых транзисторах Схема коммутатора сетевой нагрузки Устройство для защиты от превышения напряжения в сети Кнопка звонка включает свет Схема регулятора яркости для настольной лампы Схема таймера управления освещением Сенсорный выключатель светильника.
Правильное подключение одного светодиода R — резистор D — светодиод. Расчитать резистор. Последовательное подключение нескольких светодиодов. Случайные схемы.
Облако тегов. LED , smd , ёмкость , автомат , адаптер , аккумулятор , антенна , бортовой сети , ваз , варикап , вентилятор , вольтметр , выходное напряжение , габариты , генератор , датчик , детектор , диапазон , ду , зажигание , заряд , игрушка , импульс , индикация , источник питания , конденсатор , лампы , лдс , металлоискатель , микросхема , мощность , нагрузка , напряжение , освещение , панель приборов , паяльник , пиранья , плавное включение , подключение , подсветка , приборная панель , прожектор , радиомикрофон , радиоприемник , радиостанция , рассеивание , резистор , реле , светодиод , сенсор , сигнализатор , сигнализация , сирена , срок службы , стабилизатор , схема , счетчик , таймер , технология , тракт , транзистор , трансивер , усилитель , частота , частотомер , яркость.
Простой регулятор мощности для зарядного устройства
В электрических схемах для изменения уровня выходного сигнала используется регулятор напряжения. Основное его назначение — изменять подаваемую на нагрузку мощность.
C помощью устройства управляют оборотами электродвигателей, уровнем освещённости, громкостью звука, нагревом приборов. В радиомагазинах можно приобрести готовое изделие, но несложно изготовить регулятор напряжения своими руками.
схемы регулируемого стабилизатор тока на полевом транзисторе Ремонт и обслуживание кофемашин и кофемолок Настройка.
Primary Menu
Совсем недавно решил изготовить несколько зарядных устройств для автомобильного аккумуляторы, который собирался продавать на местном рынке. В наличии имелись довольно красивые промышленные корпуса, стоило лишь изготовить хорошую начинку и все дела. Но тут столкнулся с рядами проблем, начиная от блока питания, заканчивая узлом управления выходного напряжения. Пошел и купил старый добрый электронный трансформатор типа ташибра китайский бренд на ватт и начал переделку. Ташибра — электронный импульсный сетевой блок питания реализованный на полумостовой основе, не имеет никаких защит, даже простой сетевой фильтр отсутствует.
После переделки об этом в следующих статьях удалось получить на выходе трансформатора до 18 Вольт постоянного напряжения с током Ампер, что более, чем достаточно для зарядки даже довольно емких автомобильных аккумуляторов. Размеры платы не более пачки от сигарет, довольно компактный и мощный блок питания в итоге получился. Вторая проблема была связана с регулятором мощности, напрямую зарядить аккумулятор не получиться, поэтому было решено использовать схему простого ШИМ регулятора.
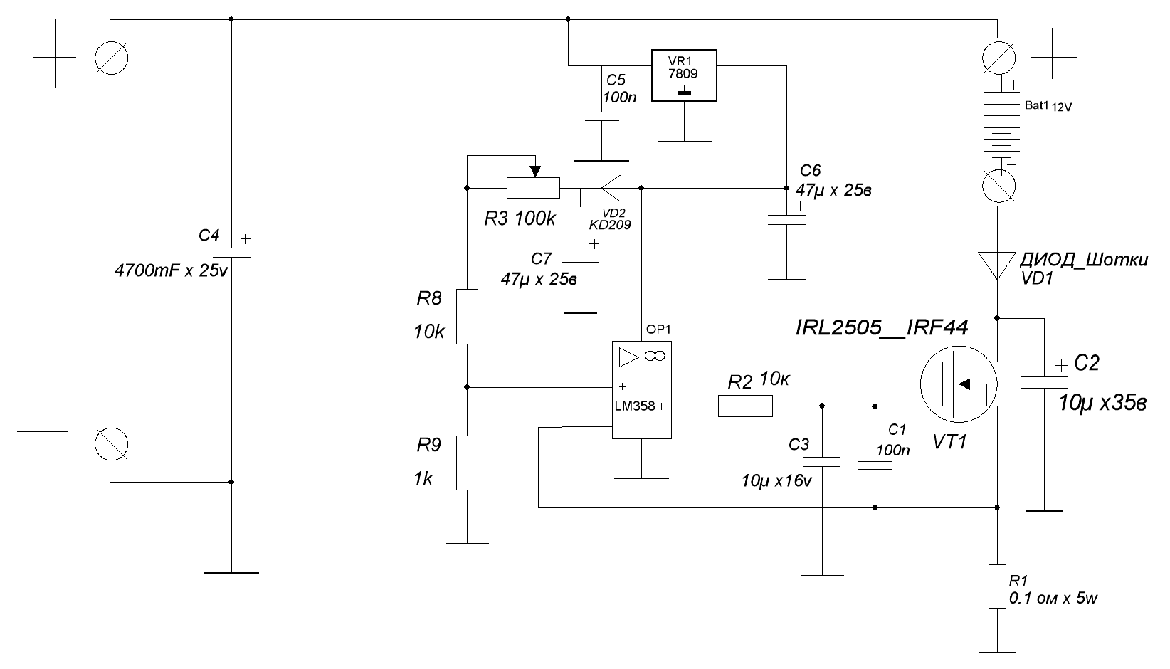
Схема стабилизатора тока на полевом транзисторе
В прошлых статьях мы рассмотрели конструкцию ШИМ регулятора мощности, который предназначен для регулировки выходного напряжения зарядного устройства или блока питания. Сегодня речь пойдет про аналогичное устройство, в отличии от первой версии схема без ШИМ управления, тут задействован регулируемый стабилитрон TL, его легко можно найти в компьютерном блоке питания да и вообще в любых импульсных блоках питания он имеется , который управляет мощным полевым транзистором.
Схема состоит из минимального количества компонентов и работает без какой-либо настройки. Основной недостаток этой схемы заключается в том, что полевой транзистор в ходе работы может перегреваться, в отличии от схемы с ШИМ управлением, если же перегрев довольно сильный, значит есть проблема связанная с управлением транзистора, то есть — последний не полностью открывается или закрывается.
Основной функцией регулятора тока является регулировка мощности нагрузки , при подключении к постоянному току напряжением от 10 до 75V и потреблении максимального тока не более А. Объектом подключения регулятора тока может быть прожектор, подключенный от автомобильной бортовой сети, электродвигатель постоянного тока или прочие.
На сайте радиочипи представлены принципиальные схемы сабвуферов, собранные своими руками
Возможно, что-то станет основой для будущих проектов моих студентов. Регулятор напряжения на биполярном транзисторе: или. На вход регулятора подано напряжение:. Напряжение на выходе R в нижнем положении :.
Угол поворота есть, но на выходе 0 В:. Угол поворота движка резистора несколько увеличился, увеличилось напряжение на затворе, начинается рост Uвых:.
:: МОЩНЫЙ БЛОК ПИТАНИЯ НА ПОЛЕВОМ ТРАНЗИСТОРЕ ::. Схема стабилизатор тока на полевом транзисторе
Большинство образцов современного бытового оборудования рассчитано на качественное питание от источников с нормированными показателями действующего в сети напряжения. Однако в реальности это случается крайне редко, так что чаще всего потребителю приходится довольствоваться низким качеством питания или принимать специальные меры по его стабилизации. Один из возможных выходов из создавшегося положения — использование схемы стабилизатора напряжения на полевом транзисторе. Благодаря применению этого полупроводникового элемента удаётся обеспечить стабилизирующие функции источника питания, а также уберечь от повреждений подключённые к нему бытовые приборы. Принцип работы такого устройства основывается на следующих фундаментальных положениях:.
Дополнительная информация.
Величина тока зависит от мощности трансформатора и Там же приводится пример мультивибратора на ПОЛЕВЫХ транзисторах.
Стабилизатор напряжения на полевом транзисторе — схемотехника
Используя в схеме стабилизатора мощный полевой транзистор, можно собрать простой стабилизатор, тем не менее имеющий очень хорошие параметры. Он имеет в открытом состоянии сопротивление канала всего 0,02 Ома, а так-же обеспечивает ток до 30 А. Мощность, рассеиваемая транзистором, может превышать Вт. Принципиальная схема одного из вариантов такого стабилизатора приведена на рисунке, клик — для увеличения.
Как сделать простой регулятор напряжения своими руками
ВИДЕО ПО ТЕМЕ: Регулятор напряжения на транзисторе
Бывают случаи, когда необходимо пропускать стабильный ток через светодиоды, ограничить ток зарядки аккумуляторов или испытать источник питания, а реостата под рукой нет.
В этом, и не только, случае помогут специальные схемотехнические решения ограничивающие, регулирующие и стабилизирующие ток. Далее подробно рассмотрены схемы стабилизаторов и регуляторов тока. Источники тока, в отличие от источников напряжения, стабилизируют выходной ток, изменяя выходное напряжение так, чтобы ток через нагрузку всегда оставался одинаковым. Таким образом, источник тока отличается от источника напряжения, как вода отличается от суши. Типичное применение источников тока — питание светодиодов, зарядка аккумуляторов и т.
Регулятор мощности на полевых транзисторах.
Стабилизатор напряжения на мощном полевом транзисторе 13В (IRLR2905)
Кроме транзисторов и сборок Дарлингтона есть еще один хороший способ рулить мощной постоянной нагрузкой — полевые МОП транзисторы. Полевой транзистор работает подобно обычному транзистору — слабым сигналом на затворе управляем мощным потоком через канал. Но, в отличии от биполярных транзисторов, тут управление идет не током, а напряжением.
Если на пальцах, то в нем есть полупроводниковый канал который служит как бы одной обкладкой конденсатора и вторая обкладка — металлический электрод, расположенный через тонкий слой оксида кремния, который является диэлектриком. Когда на затвор подают напряжение, то этот конденсатор заряжается, а электрическое поле затвора подтягивает к каналу заряды, в результате чего в канале возникают подвижные заряды, способные образовать электрический ток и сопротивление сток — исток резко падает.
Шим регулятор на 555
Схема, представленная на рис. У нормально открытого полевого транзистора ток стока течет даже тогда, когда вспомогательное напряжение равно нулю. Этот режим работы транзистора представляет особый интерес, так как схема стабилизатора тока может быть выполнена в виде двухполюсника, как показано на рис.
Регулятор тока на полевых транзисторах
Устройство представляет собой бесконтактный прерыватель тока в нагрузке, питающейся напряжением V, при токе не более 10А.
Схема отличается точным равенством интервалов выключенного и включенного состояния нагрузки. Представлена схема рис. Конечно, можно было источник управляющих импульсов сделать на основе мультивибратора на логических элементах, например, микросхемы КЛА7, но в таком случае, чтобы обеспечить симметричность выходных импульсов потребуется еще одна микросхема D триггер или счетчик. В данном же случае, в одной микросхеме есть как мультивибратор, так и счетчик. К тому же, счетчик разрядный, поэтому мультивибратор может работать на значительно более высокой частоте, чем частота прерывания нагрузки, что благоприятно сказывается на стабильности частоты заданной RC-цепью.
Поиск данных по Вашему запросу:
Схемы, справочники, даташиты:
Прайс-листы, цены:
Обсуждения, статьи, мануалы:
Дождитесь окончания поиска во всех базах.
По завершению появится ссылка для доступа к найденным материалам.

Содержание:
- Стабилизаторы тока
- :: МОЩНЫЙ БЛОК ПИТАНИЯ НА ПОЛЕВОМ ТРАНЗИСТОРЕ ::. Схема стабилизатор тока на полевом транзисторе
- На сайте радиочипи представлены принципиальные схемы сабвуферов, собранные своими руками
- Стабилизатор напряжения на полевом транзисторе — схемотехника
- Please turn JavaScript on and reload the page.
- 3.06. Источники тока на ПТ с p-n — переходом
- Простейший стабилизатор постоянного тока
ПОСМОТРИТЕ ВИДЕО ПО ТЕМЕ: Регулятор мощности (Диммер) на 120 Ампер Своими руками очень простой.
…….
Стабилизаторы тока
Полупроводниковый прибор, о котором пойдет речь, предназначен для стабилизации тока на требуемом уровне, обладает низкой стоимостью и дает возможность упростить разработку схем многих электронных приборов. Попытаюсь немного восполнить недостаток информации о простых схемотехнических решениях стабилизаторов постоянного тока. Идеальный источник тока обладает бесконечно большим ЭДС и бесконечно большим внутренним сопротивлением, что позволяет получить требуемый ток в цепи независящий от сопротивления нагрузки.
Рассмотрение теоретических допущений о параметрах источника тока помогает понять определение идеального источника тока. Ток, создаваемый идеальным источником тока остается постоянным при изменении сопротивления нагрузки от короткого замыкания до бесконечности.
Для поддержания величины тока неизменной значение ЭДС меняется от величины не равной нулю до бесконечности.
Свойство источника тока, позволяющее получить стабильное значение тока: при изменении сопротивления нагрузки изменяется ЭДС источника тока таким образом, что значение тока остается постоянным. Реальные источники тока поддерживают ток на требуемом уровне в ограниченный диапазон напряжения, создаваемого на нагрузке и ограниченном сопротивление нагрузки.
Идеальный источник рассматривается, а реальный источник тока может работать при нулевом сопротивлении нагрузки. Режим замыкания выхода источника тока не является исключением или трудно реализуемой функцией источника тока, это один из режимов работы, в который может безболезненно перейти прибор при случайном замыкании выхода и перейти на режим работы с сопротивлением нагрузки более нуля.
Реальный источник тока используется совместно с источником напряжения. Сеть вольт 50 Гц, лабораторный блок питания, аккумулятор, бензиновый генератор, солнечная батарея — источники напряжения, поставляющие электроэнергию потребителю.
Последовательно с одним из них включается стабилизатор тока. Выход такого прибора рассматривается как источник тока.
Простейший стабилизатор тока представляет собой двухвыводной компонент, ограничивающий протекающий через него ток величиной и точностью соответствующей данным фирмы изготовителя. Такой полупроводниковый прибор в большинстве случаев имеет корпус, напоминающий диод малой мощности. Благодаря внешнему сходству и наличию всего двух выводов компоненты этого класса часто упоминаются в литературе как диодные стабилизаторы тока.
Внутренняя схема не содержит диодов, такое название закрепилось только благодаря внешнему сходству. Применение диодных стабилизаторов тока упрощает электрические схемы и снижает стоимость приборов. Один полупроводник этого класса в зависимости от типа обеспечивает стабилизацию тока на уровне от 0,22 до 30 миллиампер. Наименования этих полупроводниковых приборов по ГОСТу и схемного обозначения найти не удалось. В схемах статьи пришлось применить обозначение обычного диода.
При включении в цепь питания светодиода диодный стабилизатор обеспечивает требуемый режим и надежную работу. Одна из особенностей диодного стабилизатора тока — работа в диапазоне напряжений от 1,8 до вольт позволяющая защитить светодиод от выхода из строя при воздействии импульсных и длительных изменений напряжения.
Яркость и оттенок свечения светодиода зависят от протекающего тока. Один диодный стабилизатор тока может обеспечить режим работы нескольких последовательно включенных светодиодов, как показано на схеме.
Эту схему легко преобразовать в зависимости от светодиодов и напряжения питания. Один или несколько параллельно включенных диодных стабилизаторов тока в цепь светодиодов зададут ток светодиодов, а количество светодиодов зависит от диапазона изменения напряжения питания.
С помощью диодных источников тока можно построить индикаторный или осветительный прибор, предназначенный для питания от постоянного напряжения. Благодаря питанию стабильным током источник света будет иметь постоянную яркость свечения при колебаниях напряжения питания.
Использование резистора в цепи светодиода индикатора напряжения питания двигателя постоянного тока станка сверловки печатных плат приводило к быстрому выходу светодиода из строя.
Применение диодного стабилизатора тока позволило получить надежную работу индикатора. Диодные стабилизаторы тока допускается включать параллельно.
Требуемый режим питания нагрузок можно получить, меняя тип или включая параллельно требуемое количество этих приборов. При питании светодиода оптопары через резистор пульсации напряжения питания схемы приводят к колебаниям яркости, накладывающимся на фронт прямоугольного импульса.
Применение диодного стабилизатора тока в цепи питания светодиода, входящего в состав оптопары, позволяет снизить искажение цифрового сигнала, передаваемого через оптопару и увеличить надежность канала информации. Применение диодного стабилизатора тока задающего режим работы стабилитрона позволяет разработать простой источник опорного напряжения. При изменении питающего тока на 10 процентов напряжение на стабилитроне меняется на 0,2 процента, а так как ток стабилен, то величина опорного напряжения стабильна при изменении других факторов.
Влияние пульсаций питающего напряжения на выходное опорное напряжение уменьшается на децибел. Вольтамперная характеристика помогает понять работу диодного стабилизатора тока. Режим стабилизации начинается при превышении напряжения на выводах прибора около двух вольт. При напряжениях более вольт происходит пробой. Реальный ток стабилизации может отклоняться от номинального тока на величину до десяти процентов.
При изменении напряжения от 2 до вольт ток стабилизации меняется на 5 процентов. Диодные стабилизаторы тока, выпускаемые некоторыми производителями, изменяют ток стабилизации при изменении напряжения до 20 процентов. Чем выше ток стабилизации, тем больше отклонение при увеличении напряжения. Параллельное включение пяти приборов, рассчитанных на ток 2 миллиампера, позволяет получить более высокие параметры, чем у одного на 10 миллиампер.
Так как уменьшается минимальное напряжение стабилизации тока, то диапазон напряжения в котором работает стабилизатор увеличивается.
Основой схемы диодного стабилизатора тока является полевой транзистор с p-n переходом. Напряжение затвор-исток определяет ток стока. При напряжении затвор-исток равному нулю ток через транзистор равен начальному току стока, который течет при напряжении между стоком и истоком более напряжения насыщения.
Поэтому для нормальной работы диодного стабилизатора тока напряжение, приложенное к выводам должно быть больше некоторого значения от 1 до 3 вольт. Полевой транзистор имеет большой разброс начального тока стока, точно эту величину предсказать нельзя. Дешевые диодные стабилизаторы тока представляют собой отобранные по току полевые транзисторы, у которых затвор соединен с истоком. При смене полярности напряжения диодный стабилизатор тока превращается в обычный диод.
Это свойство обусловлено тем, что p-n переход полевого транзистора оказывается смещенным в прямом направлении и ток течет по цепи затвор-сток. Максимальный обратный ток некоторых диодных стабилизаторов тока может достигать миллиампер.
Для стабилизации токов силой 0, ампер и более применима схема, главный элемент которой мощный транзистор. Диодный стабилизатор тока стабилизирует напряжение на резисторе Ом и на базе транзистора КТ Изменение резистора R1 от 0,2 до10 Ом изменяется ток, поступающий в нагрузку.
С помощью этой схемы можно получить ток, ограниченный максимальным током транзистора или максимальным током источника питания. Применение диодного стабилизатора тока с наиболее возможным номинальным током стабилизации улучшает стабильность выходного тока схемы, но при этом нельзя забывать о минимально возможном напряжении работы диодного стабилизатора тока. Изменение резистора R1 на Ом значительно меняет величину выходного тока схемы. Этот резистор должен иметь большую мощность рассеяния тепла, изменение сопротивления из-за нагрева приведет к отклонению выходного тока от заданного значения.
Резистор R1 лучше собрать из нескольких параллельно включенных мощных резисторов. Резисторы, применённые в схеме должны иметь минимальное отклонение сопротивления при изменении температуры.
При построении регулируемого источника стабильного тока или для точной настройки выходного тока резистор Ом можно заменить переменным.
Для улучшения стабильности тока транзистор КТ усиливается вторым транзистором меньшей мощности. Транзисторы соединяются по схеме составного транзистора. При использовании составного транзистора минимальное напряжение стабилизации увеличивается. Эту схему можно использовать для питания соленоидов, электромагнитов, обмоток шаговых двигателей, в гальванике, для зарядки аккумуляторов и других целей.
Транзистор обязательно устанавливается на радиатор. Конструкция прибора должна обеспечивать хороший теплоотвод. Если бюджет проекта позволяет увеличить затраты на рубля и конструкция прибора допускает увеличение площади печатной платы, то использую параллельное объединение диодных стабилизаторов тока можно улучшить параметры разрабатываемого прибора.
Соединенные параллельно 5 компонентов 1N позволят стабилизировать ток на уровне 10 миллиампер, как и компонент СDLL, но минимальное напряжение работы в случае пяти 1N составит 1,85 вольт, что важно для схем с напряжением питания 3,3 или 5 вольт.
Соединение параллельно группы стабилизаторов тока вместо одного позволяет снизить нагрев разрабатываемого прибора и отодвинуть верхнюю границу температурного диапазона. Для использования диодных стабилизаторов тока при напряжениях более напряжения пробоя последовательно включается один или несколько стабилитронов, при этом область напряжений работы диодного ограничителя тока смещается на величину стабилизации напряжения стабилитроном. Схему можно использовать для грубого определения превышения порогового значения напряжения.
Найти отечественные аналоги зарубежных диодных стабилизаторов тока не удалось. Вероятно с течением времени ситуация с отечественными диодными стабилизаторами тока изменится. Литература: Л. Теоретические основы электротехники. Электрические цепи. Скачать список элементов PDF.
Средний балл статьи: 4. Для добавления Вашей сборки необходима регистрация. Оставить комментарий. Обнаружен блокировщик рекламы. Сайт Паяльник существует только за счет рекламы, поэтому мы были бы Вам благодарны если Вы внесете сайт в список исключений.
Как это сделать? Главная Начинающим. Призовой фонд на октябрь г. Тестер компонентов LCR-T4. Квадрокоптер Syma X Условное графическое обозначение источника тока: Рассмотрение теоретических допущений о параметрах источника тока помогает понять определение идеального источника тока.
Источник тока 0. Стабилитрон 5. Биполярный транзистор КТА. Куприянов С.
:: МОЩНЫЙ БЛОК ПИТАНИЯ НА ПОЛЕВОМ ТРАНЗИСТОРЕ ::. Схема стабилизатор тока на полевом транзисторе
Используя в схеме стабилизатора мощный полевой транзистор, можно собрать простой стабилизатор, тем не менее имеющий очень хорошие параметры. Он имеет в открытом состоянии сопротивление канала всего 0,02 Ома, а так-же обеспечивает ток до 30 А. Мощность, рассеиваемая транзистором, может превышать Вт. Принципиальная схема одного из вариантов такого стабилизатора приведена на рисунке, клик — для увеличения. Переменное напряжение поступает на выпрямитель и сглаживающий фильтр, и далее на сток полевого транзистора и через резистор R1 на затвор, открывая транзистор.
МОЩНЫЙ БЛОК ПИТАНИЯ НА ПОЛЕВОМ ТРАНЗИСТОРЕ. Регулятор напряжения и тока для зарядного устройства Электротехника, Ардуино, Наука.
На сайте радиочипи представлены принципиальные схемы сабвуферов, собранные своими руками
Новокузнецк, Кемеровская обл. Логин: Пароль Забыли? Практика Блоки питания. Исключён фрагмент. Наш журнал существует на пожертвования читателей. Полный вариант этой статьи доступен только меценатам и полноправным членам сообщества. Читай условия доступа!
Стабилизатор напряжения на полевом транзисторе — схемотехника
Какими светодиодами вы чаще всего пользуетесь? Фазовый регулятор мощности на полевом транзисторе. Назад Вперед. Все обсуждения. Добавить в избранное.
Какими светодиодами вы чаще всего пользуетесь? Фазовый регулятор мощности на полевом транзисторе.
Please turn JavaScript on and reload the page.
Для того, что бы приобрести промышленный вакуумный компрессор eurovacpumps. И дело даже не в том, что он сам по себе вещь не из тех, которые используются каждый день и всеми, а в том, что большинство магазинов, в которых я его пытался найти, попросту заламывали цену такую, которая абсолютно не соответствовала его цене настоящей.
Но в итоге я смог таки его найти и очень доволен тем, что купил его именно в том месте. Лучше, вероятней всего, не могло бы и быть. Стабилизатор тока на полевом транзисторе.
3.06. Источники тока на ПТ с p-n — переходом
Большинство образцов современного бытового оборудования рассчитано на качественное питание от источников с нормированными показателями действующего в сети напряжения. Однако в реальности это случается крайне редко, так что чаще всего потребителю приходится довольствоваться низким качеством питания или принимать специальные меры по его стабилизации. Один из возможных выходов из создавшегося положения — использование схемы стабилизатора напряжения на полевом транзисторе. Благодаря применению этого полупроводникового элемента удаётся обеспечить стабилизирующие функции источника питания, а также уберечь от повреждений подключённые к нему бытовые приборы. Принцип работы такого устройства основывается на следующих фундаментальных положениях:. Дополнительная информация.
Эти девиации электрических параметров, помимо плохого качества самого питания, могут быть связаны с колебаниями окружающей температуры или с изменениями теплового режима элементов схемы. При выполнении всех перечисленных выше условий вопрос стабилизации по токовой нагрузке решается довольно просто.
МОЩНЫЙ БЛОК ПИТАНИЯ НА ПОЛЕВОМ ТРАНЗИСТОРЕ. Регулятор напряжения и тока для зарядного устройства Электротехника, Ардуино, Наука.
Простейший стабилизатор постоянного тока
Фазовый регулятор мощности. Обычно фазовые регуляторы мощности переменного тока строятся на основе тиристора или симистора. Эти схемы уже давно стали типовыми и повторены многократно как радиолюбителями, так и в масштабе производства.
Дата последнего обновления файла При этом напряжение на нагрузке будет зависеть от ее сопротивления. Стабилизаторы тока требуются для питания электронных приборов, таких как светодиоды или газоразрядные лампы, они могут применяться в паяльных станциях или термостабилизаторах для задания рабочей температуры.
Кроме того, стабилизаторы тока требуются для заряда аккумуляторов различного типа.
Бывают случаи, когда необходимо пропускать стабильный ток через светодиоды, ограничить ток зарядки аккумуляторов или испытать источник питания, а реостата под рукой нет. В этом, и не только, случае помогут специальные схемотехнические решения ограничивающие, регулирующие и стабилизирующие ток.
Схема, представленная на рис. У нормально открытого полевого транзистора ток стока течет даже тогда, когда вспомогательное напряжение равно нулю. Этот режим работы транзистора представляет особый интерес, так как схема стабилизатора тока может быть выполнена в виде двухполюсника, как показано на рис. Благодаря этой особенности схема может быть включена вместо любого омического сопротивления Чтобы найти сопротивление обратной связи следует определить величину для заданного тока стабилизации I по передаточной характеристике транзистора. В соответствии с формулой 5. Полевой транзистор в качестве источника стабильного тока.
Стабилизатор тока на полевом транзисторе, выполненный по схеме без вспомогательного напряжения.
Современного человека в быту и на производстве окружает большое количество электротехнических приборов и оборудования. Для устойчивой, стабильной работы всей этой техники требуется бесперебойная подача электроэнергии. Однако из-за скачков сетевого напряжения, приборы довольно часто выходят из строя. Во избежание подобных ситуаций, применяются специальные устройства, в том числе и стабилизатор тока на полевом транзисторе.
— ограничение тока с помощью P-CH MOSFET
Задай вопрос
спросил
Изменено 5 лет, 4 месяца назад
Просмотрено 7к раз
\$\начало группы\$
В настоящее время я собираю лабораторный блок питания с переменным напряжением/переменным током на основе импульсного блока питания ATX.
Я настроил регулировку напряжения TL494, так что теперь он дает мне переменное напряжение примерно 2–15 В.
Теперь я хочу добавить некоторую возможность ограничения тока, как это есть в лабораторных источниках питания (другой функцией этого будет защита от короткого замыкания, потому что при настройке TL494 блок питания потерял свою защиту от короткого замыкания). Диапазона регулирования от 0 до 5А будет достаточно. (исходный номинал на шине 12 В был 15 А).
Я много искал, но все, что я смог найти, это схемы, использующие биполярные транзисторы и маломощные чувствительные резисторы, иногда с операционными усилителями.
Моя идея состоит в том, чтобы использовать простую схему — P-канальный МОП-транзистор, подключенный как переключатель на стороне высокого напряжения, и потенциометр для установки требуемого ограничения тока. Я выбрал верхний боковой переключатель, потому что мне нужно общее заземление, например. Земля будет подключена к шасси.
Вот схема:
имитация этой схемы – Схема создана с помощью CircuitLab
Будет сложно установить требуемый ток потенциометром (поскольку пороговое напряжение открытия составляет примерно 4 В, а затем ток будет быстро возрастать до полного открытия транзистора.
Я думаю, что многооборотный потенциометр частично решит эту проблему.
Есть ли какой-либо минусы этой схемы? Есть ли лучшие варианты ограничения тока с помощью MOSFET? В конце концов, как я могу добавить сигнализацию ограничения тока?
- блок питания
- MOSFET
- импульсный блок питания
- постоянный ток
- tl494
\$\конечная группа\$
6
\$\начало группы\$
Да, у этой схемы есть пара существенных недостатков.
Ток сток-исток зависит не только от напряжения затвор-исток, но и от напряжения исток-сток. Для переменного источника питания это означает, что у вас будут разные выходные токи при разных напряжениях питания.
Пороговый ток полевого транзистора зависит от температуры, поэтому температура влияет на ограничение тока. Это нежелательное поведение.

Для создания точного источника тока требуется обратная связь. В Интернете доступно множество вариантов источников тока высокого напряжения, в которых используется операционный усилитель + биполярный транзистор, но вы запросили конкретное решение с P-канальным полевым транзистором. Я думаю, это должно помочь:
Краткое объяснение схемы: Rsense измеряет ток нагрузки, который усиливается и буферизуется U3. U3 представляет собой просто схему дифференциального операционного усилителя, и его можно заменить инструментальным усилителем, если требуется более высокий входной импеданс. Выходной сигнал усилителя для измерения тока подается на неинвертирующий вывод U1, который с помощью сервопривода будет регулировать свой выходной сигнал в зависимости от разницы между управляющим напряжением и измеренным напряжением до тех пор, пока разница не станет равной нулю (т. е. ток находится в режиме регулирования). ).
Выход подается через дифференциальную конфигурацию операционных усилителей (U2), которая выполняет операцию Vout = V(rail) — V(in).
Нам это нужно, так как для управления P-канальным полевым транзистором мы хотим управлять затвором все ниже и ниже напряжения на шине, чтобы получить больший ток. Без этого, поскольку U1 пытается увеличить ток, он на самом деле уменьшит его, что приведет к его разгону (управление в неправильном направлении).
В условиях обратной связи ток стабилизируется таким образом, что ток через нагрузку равен величине управляющего напряжения. Вы можете установить это напряжение по своему усмотрению.
Когда нагрузка слишком велика для соответствия источнику тока (т. е. слишком велико сопротивление для работы от входной шины), U2 полностью запирает затвор на землю посредством действия обратной связи, а напряжение на нагрузке будет просто напряжение питания. Это ваша операция «источник напряжения». Если хотите, вы можете поместить компаратор на линию затвора, чтобы определить, когда напряжение затвора ниже или выше определенной точки, чтобы зажечь что-то вроде индикатора «постоянного напряжения» или «постоянного тока».
Надеюсь, это поможет!
\$\конечная группа\$
2
Зарегистрируйтесь или войдите в систему
Зарегистрируйтесь с помощью Google
Зарегистрироваться через Facebook
Зарегистрируйтесь, используя электронную почту и пароль
Опубликовать как гость
Электронная почта
Требуется, но не отображается
Опубликовать как гость
Электронная почта
Требуется, но не отображается
Нажимая «Опубликовать свой ответ», вы соглашаетесь с нашими условиями обслуживания, политикой конфиденциальности и политикой использования файлов cookie
.
Стратегии ограничения тока (снова) | Большой беспорядок с проводами
Я вернулся к вопросу о том, как лучше всего ограничить ток от источника питания -12 В в Йеллоустоуне. Я обсуждал это ранее здесь и здесь и более или менее остановился на идее использования токового зеркала. Но теперь я еще раз рассматриваю возможность использования JFET или специально разработанного CCR (регулятора постоянного тока), предназначенного для питания светодиодов.
Вот обзор зачем это нужно. В Йеллоустоуне есть два разъема для дисководов, и каждый диск снабжен +5В, +12В, -12В и GND. Некоторые типы приводов фактически не используют питание -12 В, а в других типах контакт питания -12 В внутренне соединен с контактом питания +5 В. Ой! Изображение может помочь прояснить:
Идея состоит в том, чтобы вставить какой-нибудь новый компонент или схему в линию с контактом 2 (контакт питания -12 В) каждого разъема накопителя Йеллоустона, чтобы предотвратить короткое замыкание при подключении накопителя Macintosh.
Имея в виду, что могут быть подключены два Disk II, или два диска Mac, или по одному каждого, или любая комбинация с другими типами дисков. Защита от короткого замыкания должна осуществляться автоматически, без необходимости каких-либо настроек переключателя пользователя или другой ручной настройки.
В идеале было бы просто отключить контакт 2, когда подключен диск Macintosh, но я не знаю, как это сделать. Следующим лучшим решением является ограничение тока через контакт 2 до уровня, достаточно высокого для нормальной работы Disk II, но достаточно низкого для предотвращения проблем с приводом Macintosh.
Вот требования для подключения питания -12 В, как я их вижу:
- Когда диск II подключен, он должен видеть напряжение питания как можно ближе к -12,0 В, так как он использует питание в аналоговая опорная схема. Это означает, что любые резисторы между приводом и источником питания -12 В Йеллоустона должны быть небольшими, чтобы свести к минимуму падение напряжения.

- При подключении диска Macintosh ток должен быть ограничен примерно до 10 мА. Точное значение не имеет решающего значения, и, вероятно, подойдет любое значение от 5 мА до 20 мА.
- Два разъема диска должны быть изолированы друг от друга, чтобы диск Mac на разъеме 1 не влиял на питание -12 В для диска Disk II на разъеме 2.
- Функция ограничения тока должна работать автоматически, без какой-либо логики управления или сброса.
- Рассеиваемая мощность в ограничителе тока должна быть как можно меньше.
- Ограничитель тока должен быть собран из общедоступных деталей.
- Ограничитель тока должен состоять из минимально возможного количества мелких и недорогих деталей.
Текущее зеркало
В своем последнем посте я рассматривал возможность использования текущего зеркала. В этой схеме опорный ток проходит через транзистор, а два других транзистора управляют током питания -12 В, по одному транзистору на разъем привода.
Его можно построить с тремя согласованными биполярными транзисторами или полевыми транзисторами, а также с одним резистором для установки ограничения тока.
Вот пример использования полевых транзисторов, когда диск Disk II подключен к первому разъему, а диск Mac подключен ко второму. Ток питания -12 В показан для каждого разъема привода. Ток для Disk II почти идентичен 2,4 мА, которые можно было бы ожидать, если бы не присутствовала схема ограничения тока. Но ток для диска Mac ограничен 90,5 мА вместо многих ампер, которые в противном случае протекали бы из-за короткого замыкания.
Токовое зеркало требует, чтобы каждый транзистор имел одинаковый порог напряжения, коэффициент усиления, температуру и другие характеристики, иначе ток может быть неверным. Здесь начинаются мои трудности. Я искал один корпус ИС с 3 полевыми транзисторами или, может быть, с 4 полевыми транзисторами, чтобы гарантировать, что все они будут иметь одинаковые свойства. Я узнал, что они не распространены: вы можете найти дискретные полевые транзисторы или двойные полевые транзисторы, но помимо этого это тонкие варианты.
В условиях глобальной нехватки полупроводников я бы предпочел не полагаться на деталь, доступность которой может стать проблемой в будущем.
Я мог бы легко использовать два двойных корпуса полевых транзисторов или три дискретных полевых транзистора, но тогда их температуры и другие свойства могли бы не совпадать. Учитывая, что я могу допустить погрешность не менее 2x в текущем, может быть, это не является большим беспокойством. Мне нужно более внимательно изучить таблицы данных полевых транзисторов, чтобы понять, насколько может измениться ток, если пороговое напряжение одного транзистора отличается от порогового напряжения другого на 0,1 В или если температура одного транзистора составляет 25 ° C, а другого — 85 ° C. Возможно, это не такая уж большая проблема для этого приложения.
Небольшой недостаток текущего зеркала заключается в том, что оно тратит 10 мА от источника питания -12 В для создания опорного тока, независимо от того, использует ли какой-либо из подключенных приводов источник питания -12 В.
JFET
Другим подходом к ограничению тока является использование JFET с автосмещением. Комментатор одного из моих предыдущих постов упомянул этот вариант, но я никогда не следил за ним. Основная идея заключается в том, что JFET является устройством «включено по умолчанию», но его канал сток-исток можно частично закрыть, сделав отрицательное напряжение затвор-исток JFET. Чем более отрицательным вы делаете Vgs, тем больше закрывается канал, пока не будет достигнуто пороговое значение отсечки Vgs, при котором JFET полностью отключается. Добавив резистор к клемме истока JFET и подключив его обратно к затвору, это поведение можно использовать для создания ограничителя тока. Здесь есть хороший учебник по этому поводу.
Полевой транзистор I DSS (максимальный ток насыщения сток-исток) должен быть больше желаемого предела тока. Если схема не может достичь предела тока из-за большого внешнего сопротивления, как в случае с дисководом Disk II, поведение для меня менее очевидно.
Из моего внимательного изучения графиков в таблицах данных, похоже, что типичный JFET в этой ситуации будет вести себя как резистор около 80 Ом, включенный последовательно с внешним резистором, используемым для установки ограничения тока.
Йеллоустоун будет использовать два независимых полевых транзистора JFET для двух дисковых разъемов, при этом опорный ток не потребуется и не будет потрачен впустую. Это мило.
Более высокое сопротивление во включенном состоянии по сравнению с обычным полевым транзистором менее приятно. В сочетании с внешним резистором это приведет к большему падению напряжения, поэтому привод Disk II увидит напряжение вроде -11,7 В вместо -12,0 В. Может быть, это еще хорошо. Я провел тест ранее с Disk II и последовательным резистором 100 Ом на источнике питания -12 В, и, похоже, он работал нормально.
Немного сложно рассчитать, какое значение внешнего резистора необходимо для достижения желаемого ограничения тока. Формула зависит от тока, I DSS полевого транзистора JFET и его напряжения отсечки.
Учебник, указанный выше, имеет происхождение. Или вы можете определить его по графикам в таблице данных, если точное значение не требуется.
Мне не удалось найти много широкодоступных пакетов с двумя полевыми транзисторами JFET, что очень плохо. Таким образом, решение в Йеллоустоуне с использованием JFET, вероятно, будет построено с двумя дискретными JFET и двумя резисторами, чтобы сделать отдельный ограничитель тока для каждого разъема привода.
Регуляторы постоянного тока
JFET звучит интригующе, но затем я наткнулся на концепцию стабилизаторов постоянного тока. Из того, что я могу сказать, эти CCR представляют собой описанную выше схему JFET плюс резистор, все они заключены в корпус с двумя выводами, который выглядит как диод. CCR доступны в различных типах с различными фиксированными ограничениями по току и обычно используются в приложениях для управления светодиодами. Насколько я могу судить, их поведение идентично схеме JFET с дискретным резистором.
Поскольку CCR представляет собой устройство с двумя контактами, его очень легко использовать: просто подключите один последовательно между приводом и источником питания -12 В для каждого разъема привода. Бум, готово. Это слишком просто, я думаю, что я что-то упускаю.
Этот конкретный CCR NSI50010YT1G от ON Semiconductor выглядит почти идеально, со встроенным ограничением тока 10 мА. Проблема в том, что сейчас он недоступен почти нигде. На складе в Ньюарке есть версия на 15 мА, но это все еще только один поставщик, и я бы предпочел 10 мА, чем 15. Мне очень нравится идея использования CCR, но это не сработает, если я не найду его. с соответствующим текущим ограничением, с хорошей доступностью от нескольких поставщиков.
Рассеиваемая мощность
Для любого из приведенных выше решений, когда подключен диск Macintosh и ток ограничен примерно 10 мА, необходимо учитывать рассеиваемую мощность. С +5 В на стороне привода Mac и -12 В на стороне Йеллоустона это 17 В, умноженное на 10 мА, или 170 мВт мощности.
Большинство корпусов, которые я рассматривал, имеют пределы рассеиваемой мощности, близкие к этому или чуть выше. Я не уверен, как это оптимизировать, но, вероятно, мне нужно выбрать корпуса, которые физически больше (нарушение моего требования 7), и/или сделать контактные площадки на печатной плате очень большими, чтобы их можно было использовать в качестве радиаторов. Такого рода соображения власти в основном чужды мне. Я не хочу делать контактные площадки на печатной плате больше, чем это абсолютно необходимо, так как место на плате в области рядом с разъемами -12 В ограничено. Если у кого-то есть рекомендации по типам корпусов или методам подключения, которые лучше рассеивают несколько сотен милливатт, я бы хотел их услышать.
И победителем становится…
Я еще немного поищу доступность CCR. Если я смогу найти продукт с нужными свойствами и он будет широко доступен, я думаю, что это мое предпочтительное решение.
В противном случае я, вероятно, буду придерживаться первоначального плана использования токового зеркала и трех полевых транзисторов.

Схема стабилизатор тока на полевом транзисторе

