Какие основные характеристики имеет микросхема TDA1557Q. Как правильно подключить TDA1557Q для создания мощного двухканального усилителя. Какие преимущества дает использование TDA1557Q в аудиотехнике.
Особенности и преимущества микросхемы TDA1557Q
Микросхема TDA1557Q представляет собой интегральный двухканальный усилитель мощности, разработанный компанией Philips для применения в автомобильной и бытовой аудиотехнике. Рассмотрим основные характеристики и преимущества данной микросхемы:
- Высокая выходная мощность — до 22 Вт на канал при нагрузке 4 Ом
- Широкий диапазон напряжения питания — от 6 до 18 В
- Минимальное количество внешних компонентов
- Встроенная защита от перегрева и короткого замыкания
- Низкий коэффициент нелинейных искажений
- Мостовое включение каналов для увеличения мощности
Благодаря этим особенностям TDA1557Q позволяет создавать компактные и надежные усилители мощности с хорошим качеством звучания при минимальных затратах. Микросхема отлично подходит для применения в автомобильных аудиосистемах, портативной акустике и бюджетной Hi-Fi технике.

Технические характеристики TDA1557Q
Рассмотрим основные технические параметры микросхемы TDA1557Q:
- Максимальная выходная мощность: 2 x 22 Вт (на нагрузке 4 Ом)
- Напряжение питания: 6-18 В (номинальное 13,8 В)
- Ток потребления в режиме покоя: до 100 мА
- Входное сопротивление: 18 кОм
- Коэффициент усиления: 45-47 дБ
- Диапазон воспроизводимых частот: 40 Гц — 20 кГц
- Коэффициент нелинейных искажений: 0,5% (до 12 Вт), 10% (свыше 17 Вт)
- Разделение каналов: не менее 40 дБ
Как видно из характеристик, TDA1557Q обеспечивает достаточно высокую выходную мощность при низком уровне искажений, что позволяет получить качественное звучание в большинстве применений.
Типовая схема включения TDA1557Q
Для создания двухканального усилителя на TDA1557Q требуется минимальное количество внешних компонентов. Рассмотрим типовую схему включения микросхемы: «` «`Основные элементы схемы включения:

- Входные разделительные конденсаторы 0,33 мкФ
- Выходные фильтрующие конденсаторы 0,1 мкФ
- Электролитический конденсатор в цепи питания 2200 мкФ
- Нагрузка (динамики) с сопротивлением 4-8 Ом
Важно обеспечить хороший теплоотвод для микросхемы, используя радиатор площадью не менее 200 см². При монтаже следует соблюдать правила работы с КМОП-микросхемами для предотвращения повреждения статическим электричеством.
Особенности применения TDA1557Q в аудиотехнике
Микросхема TDA1557Q обладает рядом преимуществ, которые делают ее привлекательной для применения в различных аудиоустройствах:
- Простота схемотехники — минимум внешних компонентов
- Высокая надежность благодаря встроенным защитам
- Широкий диапазон питающих напряжений
- Возможность мостового включения для увеличения мощности
- Хорошее соотношение качества и стоимости
Эти особенности позволяют создавать на базе TDA1557Q компактные и недорогие усилители для портативной акустики, автомобильных аудиосистем, домашних музыкальных центров. При этом качество звучания вполне удовлетворительное для большинства применений.

Рекомендации по выбору компонентов для усилителя на TDA1557Q
При разработке усилителя на базе TDA1557Q следует учитывать ряд рекомендаций:
- Использовать качественные пленочные конденсаторы во входных и выходных цепях
- Обеспечить надежный теплоотвод с помощью массивного радиатора
- Применять качественный источник питания с низким уровнем пульсаций
- Тщательно развести печатную плату, минимизируя длину проводников
- Использовать акустические системы с номинальным сопротивлением 4-8 Ом
Соблюдение этих рекомендаций позволит максимально раскрыть потенциал микросхемы TDA1557Q и получить качественное звучание усилителя.
Варианты улучшения характеристик усилителя на TDA1557Q
Хотя базовая схема усилителя на TDA1557Q обеспечивает неплохие характеристики, существуют способы их дальнейшего улучшения:
- Применение двухполярного питания для расширения динамического диапазона
- Использование высококачественных аудиофильских конденсаторов
- Тщательный подбор режимов работы по минимуму искажений
- Применение дополнительных фильтров в цепях питания
- Оптимизация топологии печатной платы
Эти меры позволят повысить качество звучания усилителя на TDA1557Q и приблизить его характеристики к Hi-Fi уровню. Однако следует учитывать, что возможности улучшения ограничены принципиальными особенностями самой микросхемы.

Сравнение TDA1557Q с аналогами
Для оценки преимуществ и недостатков TDA1557Q полезно сравнить ее с аналогичными микросхемами других производителей:
Параметр | TDA1557Q | TDA7294 | |
---|---|---|---|
Выходная мощность | 2 x 22 Вт | 1 x 100 Вт | 1 x 68 Вт |
Напряжение питания | 6-18 В | ±10-40 В | ±20-42 В |
КНИ | 0,5% | 0,1% | 0,03% |
Особенности | Простая схема | Высокая мощность | Низкие искажения |
Как видно из сравнения, TDA1557Q уступает более современным аналогам по некоторым параметрам, но имеет преимущества в простоте применения и широком диапазоне питающих напряжений.
СХЕМА ВКЛЮЧЕНИЯ TDA1557 К приимуществам микросхемы TDA1557 можно отнести следующие характеристики: · Требует минимальное количество навесных компонентов · Режим MUTE · Защита от перегрева. · Защита от «переполюсовки» питания (я бы не стал проверять ее наличие) · Защита от статического электричества · Низко тепловое сопротивление. ОБЩЕЕ ОПИСАНИЕ МИКРОСХЕМЫ TDA1557 TDA1557Q — монолитный интегральный усилитель класса B в пластмассовом
корпусе с 13-ю выводами. Микросхема разрабатывалась для автомобильной
аудиоаппаратуры и довольно успешно в ней применялась. Микросхему TDA1557 до сих пор можно встретить в автомобильной аудиоаппаратуре низкой ценовой категории с стерео выходом. Класс B хоть и не позволяет добиться хорошего звучания, однко окончательно списывать TDA1557 не следует — этот интегральный усилитель прост в монтаже и эксплуатации и для начинающих радиолюбителей подходит просто идеально. СТРУКТУРНАЯ СХЕМА МИКРОСХЕМЫ TDA1557Q ТЕХНИЧЕСКИЕ ХАРАКТЕРИСТИКИ МИКРОСХЕМЫTDA1557
Схема включения микросхемы TDA1557 Габаритные размеры TDA1557
Подробно о том, какой мощности нужен блок питания для усилителя мощности можно помотреть на видео ниже. Для примера взят усилитель STONECOLD, однако данный замер дает понимание тог, что мощность сетевого трансформатора может быть меньше мощности усилителя примерно на 30%.
Адрес администрации сайта: [email protected] НЕ НАШЕЛ, ЧТО ИСКАЛ? ПОГУГЛИ:
|
Простой, симпатичный усилитель на базе микросхемы tda1557q.
12244Простой, симпатичный усилитель на базе микросхемы tda1557q. Собрал его для друга за один вечер. Аллюминиевый промышленный корпус, с минимальным набором органов управления.
Максимальная выходная мощьность 22W*2 канала, искажения при этом доходят до 10%. Поэтому лучше слушать на небольшой громкости, тогда искажения будут в пределах 0,1%. Напряжение питания от 6V до 18V, поэтому данная микросхема и позиционируется как автомобильная. У tda1557q есть особенность — это большая чувствительность. Из-за этой особенности она усиливает все шумы которые поступают на вход. В своей схеме я благополучно снизил чувствительность благодаря резисторам R1-R4.
Конденсаторы С2 и С4 только пленочные и не меньше 270nF. Если поставить меньше емкость, басы пропадут. С1 и С3 необязательны, они служат для фильтрации НЧ ниже 22Гц. R5 и С6 отвечают за задержку включения, чтобы не было хлопка. Конденсатор С7 зашунтирован пленкой С8. Если продключаете усилитель к аккумулятору 2200 микрофарад будет более чем достаточно, а если к маломощному трансформатору как у меня то конденсатор С7 должен быть не меньше 10000µ. Конденсатор С5 необязателен, но желателен. На моей печатке его нет т.к. пришлось бы делать её двухсторонней.
Максимальная выходная мощьность 22W*2 канала, искажения при этом доходят до 10%. Поэтому лучше слушать на небольшой громкости, тогда искажения будут в пределах 0,1%. Напряжение питания от 6V до 18V, поэтому данная микросхема и позиционируется как автомобильная. У tda1557q есть особенность — это большая чувствительность. Из-за этой особенности она усиливает все шумы которые поступают на вход. В своей схеме я благополучно снизил чувствительность благодаря резисторам R1-R4.
Конденсаторы С2 и С4 только пленочные и не меньше 270nF. Если поставить меньше емкость, басы пропадут. С1 и С3 необязательны, они служат для фильтрации НЧ ниже 22Гц. R5 и С6 отвечают за задержку включения, чтобы не было хлопка. Конденсатор С7 зашунтирован пленкой С8. Если продключаете усилитель к аккумулятору 2200 микрофарад будет более чем достаточно, а если к маломощному трансформатору как у меня то конденсатор С7 должен быть не меньше 10000µ. Конденсатор С5 необязателен, но желателен. На моей печатке его нет т.к. пришлось бы делать её двухсторонней.
Файлы схемы и печатки в архиве tda1557q
Прокачанная версия SprintLayout6, в которой я развожу платы — Sprint-Layout_6_RUS_Portable_15200_macros.zip
Двухканальный мостовой усилитель TDA1557Q — Интерлавка
К приимуществам микросхемы TDA1557 можно отнести следующие характеристики:
· Требует минимальное количество навесных компонентов
· Высокоя выходная мощность
· Фиксированное усиление
· Хорошая режекция
· Режим MUTE
· Защита от перегрева.
· Защита от «переполюсовки» питания (я бы не стал проверять ее наличие)
· Защита от статического электричества
· Низко тепловое сопротивление.
ОБЩЕЕ ОПИСАНИЕ МИКРОСХЕМЫ TDA1557
TDA1557Q — монолитный интегральный усилитель класса B в пластмассовом корпусе с 13-ю выводами. Микросхема разрабатывалась для автомобильной аудиоаппаратуры.
СТРУКТУРНАЯ СХЕМА МИКРОСХЕМЫ TDA1557Q
ТЕХНИЧЕСКИЕ ХАРАКТЕРИСТИКИ МИКРОСХЕМЫTDA1557
Параметр | мин значение | макс значение |
Напряжение питания, В | 6 | 18 |
Ток подребления в режиме паузы, mА | 100mA | |
Максимальная температура кристала, С | 150 | |
Коф усиления, дБ | 45 | 47 |
Напряжение смещения, mВ | 250 | |
Разделение каналов, дБ | -40 | |
Различие коф усиление между каналами | 1дБ | |
Коф искажений при выходной мощности до 12Вт | 0,5% | |
Коф искажений при выходной мощности более 17Вт | 10% | |
Ток потребления в пике, А | до 4 | |
Критическая температура кристала, гад Цельсия | 150 | |
Разделение каналов не менее, дБ | 40 | |
Разность коф усиления между канлами, не более дБ | 1 | |
Не равномерность АЧХ в дмапазоне частот 25-20000Гц, не более, дБ | 1 | |
Время продолжительности пайки одного вывода припоем 300-350 С не более, сек | 3 | |
Рекомендуется использовать низковольтные паяльники с заземлением (это завод изготовитель рекомендует, однако уже запаяно больше сотни штук 15-ти ваттным сетевым паяльником, нареканий нет!) |
Схаме включения микросхемы TDA1557
Габаритные размеры TDA1557
Понравилась статья? Поделиться с друзьями:
Усилитель на TDA1557-TDA1558
Двухканальные усилители мощности TDA1557Q-TDA1558Q
Усилитель на TDA1557-TDA1558 — бюджетные и широко известные интегральные микросхемы TDA1557Q и TDA1558Q с высокой мощностью на выходе,фиксированным усилением и хорошей режекцией,с защитой от перегрева и неправильного подключения полярности питания,также имеется защита от статического электричества.Микросхемы обладают низким тепловым сопротивлением.Вот именно на этих приборах можно собрать неплохой двухканальный мостовой усилитель мощности низкой частоты, с минимальным количеством навесных электронных компонентов.Ранее при конструировании авто-магнитол широко использовался именно этот интегральный усилитель.Если у кого имеется в наличии старая магнитола,то можно из нее добыть усилитель TDA1557Q.Для этого нужно осторожно,при помощи радио-монтажного фена или паяльника извлечь ее из печатной платы, есть и другой вариант,чтобы не выпаивать микросхему,нужно просто вырезать участок печатки,на котором она расположена.Таким образом вы получите готовый усилитель мощности,который уже обвязан электронными компонентами.Такой усилок можно применять для повышения мощности звука на компьютере, ноутбуке или DVD-проигрывателе и другой технике.
Характеристики TDA1557Q, TDA1558Q
Структурная схема микросхемы TDA1557Q
Габаритные размеры TDA1557Q
Типовая схема включения TDA1557Q
Принципиальная схема включения TDA1557 с задержкой на включение
Цепь задержки включения питания построена на резисторах сопротивлением 100кОм, 1кОм и конденсатора с емкостью 100мкф х 16В ,задержка предназначена для исключения щелчков в акустических системах при включении усилителя.
Монтажная схема типового включения TDA1557
Печатная плата усилителя
Усилитель на микросхеме TDA1558Q
Структурная схема микросхемы TDA1558Q
Монтаж усилителя на TDA 1558Q
Можно производить сборку устройства с использованием навесного монтажа,вместо печатного,в таком случае у микросхемы нужно отрезать незадействованные выводы 4,9,15.Далее осторожно выпрямить выводы,чтобы на них не было изгибов,затем ножки 5,13,14 нужно изогнуть под углом 90° вверх,в сторону лицевой стороны микросхемы,эти выводы используются для подключения к ним положительного напряжения.Теперь такую же операцию нужно проделать с выводами 3,7,11,только изгибать их под углом 90° нужно вниз в сторону подложки,на эти ножки будет подаваться отрицательное напряжение,оно же идет на «землю».После этой подготовки собственно начинается сам процесс монтажа.
Предварительно нужно определить точное место установки микросхемы на теплоотводе,затем просверлить отверстия сверлом диаметром 2,5 мм,нарезать резьбу метчиком М3 и закрепить TDA1557Q на радиаторе винтами М3,через тепло-проводную пасту КТП-8. На снимках показан монтаж с разных ракурсов, но я все таки требует пояснения. Ножки 1 и 2 объединяются пайкой вместе,это входная цепь правого канала с последовательно включенным конденсатором 0.33 мкФ. Такие же действия нужно проделать с выводами 16 и 17. Общим проводом для входа служит минус питания он же «земля».
К выводам 5, 13 и 14 подключите провод положительного напряжения питания. Этот же провод соединяется с плюсовым выводом конденсатора 6800 мкФ. Отогнутые вниз выводы 3, 7 и 11 так же объединяются вместе и припаивается провод,который подается на минусовой вывод конденсатора 6800 мкФ. От конденсатора провода подаются на блок питания.
Выводы 6 и 8 – это плюсовой и минусовой выход правого канала, 6 вывод поступает к положительной клемме динамика, а вывод 8 к минусовой клемме.
Выводы 10 и 12 — это полярные выводы выхода левого канала, вывод 10 подается к плюсу динамика, а вывод 12 на минус.
Конденсатор 0.22 мкФ следует устанавливать параллельно выводам конденсатора 6800 мкФ.
Микросхемы TDA1557-TDA1558 обладают приличной выходной мощностью (22Вт х 2),поэтому чтобы она не сильно нагревалась ее следует устанавливать на радиатор с площадью охлаждения не менее 100кв см. Свободно можно использовать тепло-отвод от процессора.
Во входной цепи,для регулировки уровня громкости,нужно установить сдвоенный потенциометр с сопротивлением 50-100 кОм.Когда усилитель мощности будет уже полностью собран,обязательно перед его включением еще раз проверьте правильность монтажа.
Простой УМЗЧ на TDA1557Q
В литературе встречается немало сведений о всевозможных интегральных УМЗЧ, однако внимание автора привлекла микросхема мостового двухканального усилителя TDA1557Q фирмы PHILIPS, поскольку она требует минимального числа навесных деталей. На ней и был собран усилитель по типовой схеме, рекомендованной изготовителем и изображенной на рисунке.
Переменные резисторы R1 и R2 предназначены для регулировки громкости, то есть выходной мощности усилителя. Конденсаторы C1, C2 — разделительные, ограничивающие полосу пропускания снизу, конденсаторы С3, C4, C7, С8 срезают ненужные ультразвуковые частоты и предотвращают самовозбуждение на высоких частотах. Конденсаторы C9 и C10 использованы как фильтры в цепи питания. Для микросхемы DA1 следует приобрести или изготовить алюминиевый теплоотвод с площадью рассеивающей поверхности не менее 200 см².
Провода, относящиеся ко входу УМЗЧ, следует экранировать. Соединения выходов усилителя и подвод питания желательно выполнить медными многожильными проводами сечением не менее 0,5 мм². При правильном монтаже усилитель не требует налаживания.
Основные технические характеристики:
Максимальная выходная мощность на каждый канал, Вт,
При сопротивлении нагрузки 4 Ом . . . . . . . . . . . . . . . . . . . 22
при сопротивлении нагрузки 8 Ом . . . . . . . . . . . . . . . . . . . 10
Напряжение питания, В . . . . . . . . . . . . . . . . . . . . . . . . . . . 13,6…14
Входное сопротивление каждого канала, кОм, не менее . . . 18
Диапазон воспроизводимых частот, Гц . . . . . . . . . . . . . . . . 40…20000
В случае, если усилитель будет представлять собой самостоятельный аппарат, тогда ему потребуется сетевой блок питания. Схема изготовленного автором блока питания со стабилизатором напряжения приведена на рисунке.
Сетевое напряжение понижает трансформатор T1. Диоды VD1-VD4 образуют мостовой выпрямитель, а конденсатор C1 сглаживает пульсации выпрямленного тока. Стабилизатор напряжения DA1 управляет мощными транзисторами VT1-VT3, включенными по схеме составного эмиттерного повторителя. Подстроечный резистор R2 позволяет в небольших пределах регулировать выходное напряжение.
Трансформатор Т1 подойдет любой, мощностью не менее 60 Вт, напряжением первичной обмотки 220…230 В, а вторичной — 15…16 В. Желательно, чтобы вторичная обмотка допускала ток не менее 4…6 А. Диоды VD1-VD4 КД2995Г можно заменить на КД2995Д и другие из этой серии, а также на диоды КД213А, КД213Б; допустимо использовать Д815А, Д242, Д242А, Д243, Д243А, Д244, Д244А, Д245, Д245А, Д305 и т. п. Интегральный стабилизатор DA1 КР142ЕН8Б следует установить на алюминиевый теплоотвод с площадью охлаждающей поверхности 10 см², а транзистор VT1 — площадью не менее 30 см². Этот транзистор можно заменить на КТ805АМ. Транзисторы VT2 и VT3 допустимо заменить на КТ819Б, КТ819В, КТ819А, КТ803А, их устанавливают на общий теплоотвод с площадью поверхности 200 см². Резисторы R3-R5 можно изготовить из нихромовой проволоки диаметром 0,6-0,8 мм. Важно, чтобы резисторы R4 и R5, выравнивающие ток мощных транзисторов, имели одинаковое сопротивление.
После сборки блока питания подстроечным резистором R2 устанавливают выходное напряжение, равное 13,6 В. При правильном монтаже и усилитель, и блок питания начинают работать сразу после сборки.
скачать архив
Радиоконструктор 008 — Усилитель мощности низкой частоты на микросхеме TDA1557Q | Maks Puzanov
Вариант №8 «Стереофонический УНЧ на TDA1557Q» Набор аналогичен варианту №7. Особенность микросхемы — минимум деталей обвеса, более высокое качество звука, выходная мощность 2х22 ватта при таком же питании (12-14 вольт).
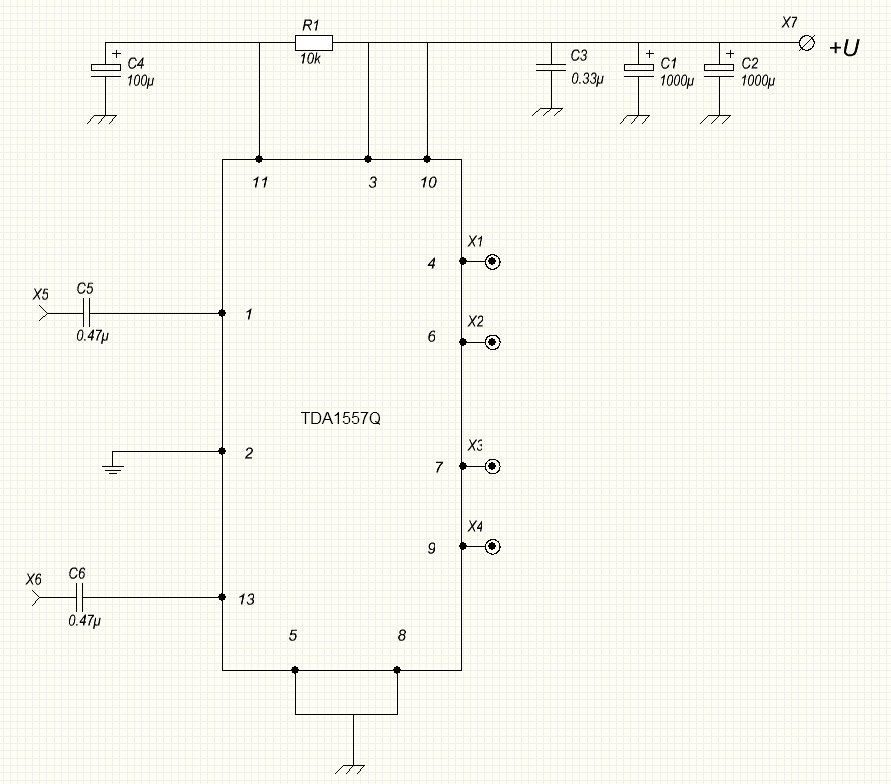
Рассмотрим схему стереофонического усилителя на микросхеме TDA1557Q, которая представляет собой сдвоенный мостовой усилитель мощности низкой частоты с максимальной выходной мощностью 2х22 Вт (два выхода по 22 Ватта каждый) на нагрузке 4 Ома класса «В». Каждый усилитель имеет тепловую защиту от перегрева (максимальная температура кристалла 150оС), защиту от переполюсовки питания и замыканий на выходе. Наличие четырёх усилителей в одном корпусе позволяет повысить выходную мощность стереофонического сигнала в 2 раза без изменения питающего напряжения за счёт включения усилителей по мостовой схеме. Основные параметры микросхемы: номинальное напряжение питания – 13 В (допускается от 6 до 18 вольт), ток потребления: в покое – 80 мА, максимальный (усиление) – 6А, номинальная выходная мощность при сопротивлении нагрузки в 4 Ом = до 22 Вт (допускается сопротивление нагрузки от 3.2 Ом до 16 Ом), входное напряжение- 40 – 70 мВ (уровень входного сигнала переменной частоты), диапазон рабочих частот- 20 – 20 000 Гц, коэффициент гармоник при выходной мощности до 10 Ватт – 0,1%, до 22 ватт – до 10%. Отличается хорошей режекцией (разделение каналов не менее 40 дБ). Разность коэффициента усиления между каналами не более 1 дБ. Неравномерность амплитудно-частотной характеристики (АЧХ) в диапазоне частот 25-20000Гц, не более 1 дБ. Описав в двух словах вышеперечисленные характеристики, можно сказать, что на этой микросхеме можно собрать высококачественный усилитель мощности с минимальным количеством внешних элементов обвязки.
На рис.1 изображена упрощённая функциональная схема, внутренние элементы и внешние подключения TDA1557Q.
На рис.2 принципиальная электрическая схема стереофонического усилителя на микросхеме TDA1557Q. Для работы микросхемы потребуется установка радиатора площадью не менее 250-300 см2 с использованием теплопроводящей пасты КПТ-8. Для регулировки уровня звука между входом микросхемы и источником звука необходимо установить регулятор громкости. Это может быть один спаренный переменный резистор сопротивлением от 47к до 100к или два одиночных (в этом случае каждый канал можно регулировать отдельно). Источник питания усилителя (блок питания или аккумулятор) должен быть с током до 6 ампер (не обязательно стабилизированным). Для этой цели можно использовать трансформатор с диодным мостом и электролитическим конденсатором ёмкостью не менее 4700 МкФ, аккумулятор с автомобиля (или использовать усилитель в автомобиле), мотоцикла, блока бесперебойного питания напряжением 12 вольт или блок питания с отработавшего компьютера. Если сравнить две схемы, то можно заметить, что на рис. 1 вывод 11 обозначен как «выход дежурного режима» («mute\stand-by»). Если этот выход подключить к питающему проводу через выключатель, то можно реализовать функцию «mute» — отключения громкости. В этом режиме потребление тока микросхемой снизится почти до нуля. Ёмкость конденсаторов С1, С2 от 0,1 до 0,68 МкФ. От номинала этих конденсаторов будет зависеть полоса воспроизводимых частот (чем больше ёмкость, тем больше будут воспроизводиться низкие частоты.
При подключении питания усилителя с вниманием отнеситесь к соблюдению полярности подключения питания (минус к 5 и 8 выводам («земля»), плюс – к 3, 10, 11 выводам). Хотя микросхема и имеет защиту от переполюсовки, таких экспериментов лучше не проводить. В настоящем наборе имеются динамики мощностью 3 ватта, т.е. с ними нельзя включать усилитель на полную мощность, иначе динамики просто сгорят. Если вы решите использовать собранный усилитель с максимальными возможностями, то вам необходимо будет (во избежание провалов в моменты пиковых нагрузок) увеличить ёмкость конденсатора не менее чем до 4700 МкФ и увеличить размеры радиатора микросхемы (при установке на радиатор применять теплопроводящую пасту КПТ-8 обязательно, нанеся небольшое количество на обратную металлическую сторону микросхемы. Закреплять микросхему равномерно с двух сторон, не допустив механического повреждения корпуса от излишнего усилия.). Источник питания должен обеспечивать ток не менее 6 ампер, а совокупное сопротивление подключенных динамиков на один канал должно быть 4 Ома (с меньшим сопротивлением может сработать защита микросхемы от короткого замыкания, а с большим – будут тише работать). При подключении динамиков необходимо соблюдать полярность подключения динамиков в группе (при последовательном соединении «плюс» одного соединяют с «минусом» другого, а при параллельном – «плюсы» соединяют вместе в общий «плюс», «минусы» вместе в общий «минус»). Если динамики подключены к микросхеме правильно, то при подаче питания на микросхему диффузоры динамиков должны вытолкнуться вперёд. В противном случае необходимо поменять полярность подключения динамиков.
Для регулировки уровня входного сигнала необходимо подключить к входу микросхемы регулятор громкости (спаренный переменный резистор рис. 3).
Особенность данной микросхемы ещё заключается в том, что вывод 2 микросхемы может быть соединён с остальными «земляными» выводами (как в настоящем варианте печатной платы. При этом чувствительность схемы увеличивается), а может и не соединяться, а использоваться только как общий провод для источника входного сигнала. Эксперимент с таким соединением можно провести, если у вас в динамиках появятся посторонний фон. Необходимо разобраться с источником фона. Если он появляется при подключении входных проводов от источника сигнала, то надо заменить провода на экранированные, попробовать установить между входами (перед конденсаторами) и 2 выводом резисторы на 100к. Если источник фона – источник питания (фона не может быть от аккумулятора или батареек), надо попробовать увеличить ёмкость конденсатора С3. Если это уменьшит уровень фона, можно в разрыв плюсового провода питания поставить дроссель, например от неисправного компьютерного блока питания, намотанный медным проводом на ферритовом кольце, подключив фильтрующий конденсатор (С3) перед и после дросселя. Возможен вариант, когда всю схему надо поместить в металлический корпус, соединив его с общим проводом («землёй»). Собранная правильно схема в настройках не нуждается.
Купить набор можно по ссылке:
Метод оценки нелинейности амплитудной характеристики УМЗЧ.
1 Метод оценки нелинейности амплитудной характеристики УМЗЧ. А.И. Пахомов г. Зерноград, Ростовская обл. Загадка «транзисторного» звучания усилителей мощности ЗЧ волнует умы уже не один десяток лет. За это время предложены многочисленные конструкции УМЗЧ с «малыми искажениями», «высокими динамическими характеристиками» и т.д. Сегодняшней тенденцией является выпуск ИМС, представляющих собой практически готовый усилитель ЗЧ, вплоть до самых мощных и высококачественных TDA7294, LM3886 и др. В этих условиях на первый план выходят методы оценки УМЗЧ. Почему один усилитель «звучит», другой нет, хотя, казалось бы, его параметры лучше? О некоторых характеристиках транзисторных УМЗЧ и нестандартном подходе к оценке их качества пойдет речь в настоящей статье. Как известно, качество звуковоспроизведения с помощью электронных усилителей мощности, особенно транзисторных, оставляет желать лучшего. Всякий, кто слышал «живое», не отягощенное электроникой, звучание струнного или духового оркестра, ощутил мощное эмоциональное воздействие естественного звука, когда, казалось бы, звучит само пространство, в то же время различимы все инструменты, слышны малейшие нюансы партитур, исполнение которых сливается в яркие по красоте созвучия. Последующее воспроизведение электронной копии даже через УМЗЧ с хорошими характеристиками и качественной акустикой, не дает такого эффекта и скорее похоже на впечатление от смазанной фотографии, когда все узнаваемо, но не то… Начиная с 70-х годов прошлого столетия, были предложены десятки конструкций транзисторных УМЗЧ, высказаны диаметрально противоположные мнения по поводу оценки их качества. Сторонники традиционного подхода вполне обоснованно считают, что усилитель не должен создавать новых гармонических и интермодуляционных составляющих тех, которые присутствуют на выходе, но отсутствуют на его входе, т.е. тех составляющих, которые, собственно, и являются искажениями. С этой целью линеаризуют все звенья усилителя, вводят глубокие и сверхглубокие ООС, значения Kr и K И доводят до сотых и тысячных долей процента. Примером такого подхода является тщательно разработанная конструкция сверхлинейный УМЗЧ с глубокой ООС [1]. Однако существует и другое мнение, суть которого заключается в том, что значения Kr и K И вовсе не являются решающими для качества звучания. Самым веским аргументом здесь является тот общепризнанный факт, что ламповые усилители при Kr до 2…3% звучат лучше транзисторных, у которых данный показатель на два-три порядка ниже. Объясняют «ламповый» звук более узким спектром гармоник, мягким характером ограничения, повышенным выходным сопротивлением [2]. Но только ли в этом дело? Указанные противоречия послужили пищей для многолетней дискуссии на страницах радиолюбительских изданий. Единой, всеми признанной, истины так и не найдено до сих пор, как и не установлено однозначной связи между коэффициентом гармоник и качеством звучания УМЗЧ. Но поскольку «природа не терпит пустоты», основными показателями качества усилителей по-прежнему считают коэффициенты Kr и K И, определяемые в стационарных режимах по известным методикам. Между тем давно замечено, что некоторые транзисторные усилители, простые по конструкции и имеющие в традиционном представлении плохие параметры, звучат лучше сложных высоколинейных. Типичный пример популярный в 80-х годах параллельный усилитель [3]. Собранный на одном ОУ и 4-х транзисторах, имеющий по современным меркам большой Kr, он показывает отличные по качеству звучания результаты, подтвержденные испытаниями в редакции журнала «Радио» и при повторениях радиолюбителями. Существуют и другие подобные примеры: например, часто хорошим звуком отличаются УМЗЧ, собранные на старых германиевых транзисторах [4]. И это
2 несмотря на их скверную линейность и другие, не выдерживающие никакой критики, параметры! Таким образом, можно предположить, что действуют некие неучтенные факторы, серьезно влияющие на качество звучания УМЗЧ, но постоянно упускаемые из виду при их проектировании и оценке. Обратимся к свойствам основных элементов транзисторных УМЗЧ транзисторам. Как известно, биполярные транзисторы в принципе нелинейные приборы с экспоненциальным характером передаточной функции. Относительной линейностью обладает лишь некоторая область ВАХ в окрестностях рабочей точки, задаваемой с этим условием в режиме A. В области больших токов за границей линейности наступает насыщение и ВАХ приобретает резкий излом, что в УМЗЧ приводит к ограничению (клиппированию) сигналов на верхнем участке амплитудной характеристики (АХ). Клиппирование сопровождается резким ростом нелинейных искажений. Чтобы избежать или хотя бы сгладить его, конструкторы снабжают УМЗЧ встроенными системами «мягкого» ограничения или внешними ограничителями. Эти меры существенно улучшают звучание при больших уровнях громкости или недостаточном запасе мощности УМЗЧ. В то же время значительной нелинейностью обладает и начальная область ВАХ, где находится перегиб характеристики транзистора при переходе из закрытого состояния в открытое. В двухтактных каскадах, работающих в режиме В, по этой причине возникают известные искажения пресловутая «ступенька». «Ступенька» хорошо заметна на обычном стационарном сигнале как искажение формы синусоиды при переходе через ноль. Для ее уменьшения выходной каскад переводят в режим АВ с точкой покоя (постоянной или плавающей), лежащей за пределами перегиба ВАХ, а также охватывают усилитель глубокой ООС. Все это уменьшает «переключательные» искажения, снижает Kr, однако отнюдь не приводит к полной линеаризации амплитудной характеристики УМЗЧ. Особенности транзисторов проявляются в значительной нелинейности амплитудной характеристики приборов, т.е. зависимости выходного напряжения U Э (для эмиттерных повторителей) от входного Uб. На рис.1 показаны экспериментальные АХ мощных транзисторов КТ819 и П214, снятые в одинаковых условиях: по схеме включения с ОК, сопротивлении нагрузки 6 Ом, напряжении питания 10 В. Кривые наглядно характеризуют различие в нелинейности АХ кремниевых и германиевых приборов. Зоной относительной линейности для кремниевого транзистора КТ819 является область выходных напряжений, больших 100 мв. Ниже этого уровня имеет место резкий излом с переменной кривизной. Много лучшая характеристика у устаревшего германиевого транзистора П214: его зона линейности гораздо шире, начинается с напряжений U Э»20 мв, излом в начальной области имеет малую протяженность и носит более плавный характер. Негативным проявлением нелинейности биполярных транзисторов является и нестабильность статического коэффициента усиления h 21Э. Вследствие переменной кривизны излома ВАХ приращение коллекторного тока не пропорционально приращению тока базы, следовательно, коэффициент h 21Э не остается постоянным и изменяется в зависимости от тока коллектора (или эмиттера). Этот факт наглядно демонстрирует график, показанный на рис.2. Зависимость h 21Э от Iк для транзистора КТ818 носит ярко выраженный экстремальный характер, при этом максимум статического усиления приходится на ток коллектора около 0,4 A [5]. Как при уменьшении, так и при увеличении этого тока наблюдается спад усиления с переменной крутизной. Следствием такой характеристики в выходных каскадах УМЗЧ является уменьшение усиления малых по амплитуде сигналов, что, как будет показано ниже, является серьезным недостатком. Причем, в отличие от «ступеньки», устранить спад усиления не удается даже увеличением тока покоя до ма. Аналогичную зависимость коэффициента статического усиления от тока, естественно, при разном положении точки максимума, имеют практически все кремниевые транзисторы: КТ825, КТ819, КТ816, КТ502, КТ503 и др. [5]. У низкочастотных германиевых транзисторов П214 (и некоторых других) зона относительной стабильности h 21Э гораздо шире, равномерное усиление в малосигнальной области достигается при токе покоя ма («ступенька»
3 исчезает еще раньше). Для сравнения на рис.3 показаны характеристики высококачественных кремниевых транзисторов фирмы ZETEX, разработанных специально для выходных каскадов УМЗЧ. Они представляют собой комплементарную пару в мини-корпусе [6]. Благодаря особой технологии здесь удалось получить высокое постоянство коэффициента h 21Э при малых токах коллектора и обеспечить гораздо более плавный спад в сильноточной области. Для качественного звука это имеет первостепенное значение. При работе УМЗЧ соответственно статической изменяется и динамическая характеристика мощных каскадов. Если применены кремниевые транзисторы с типовой зависимостью h 21э (а это как правило), то в усилителе нарушается пропорциональность между входным и выходным напряжениями, значит, искажается амплитудная характеристика устройства, а Ku=Uвых/Uвх const во всем динамическом диапазоне. Подобный эффект, естественно, совершенно незаметен при стандартных стационарных испытаниях УМЗЧ, когда на вход усилителя подается один или несколько неизменных по амплитуде и частоте сигналов. Специальных же измерений АХ и Ku, как правило, не проводят, эти характеристики остаются «за кадром». Ошибочно считают, что амплитудную характеристику УМЗЧ полностью линеаризует ООС. На самом деле ООС не исправляет данную нелинейность, так как в принципе линейная система регулирования, воздействуя на нелинейное звено передачи, лишь масштабирует его переходную характеристику, пропорционально уменьшая коэффициент передачи в каждой точке. Визуальный эффект спрямления кривой Ku = f(uвх) при воздействии ООС вызван только уменьшением абсолютной величины отклонений, относительная величина которых остается практически постоянной. При этом кривая Ku = f(uвх) повторяет ход зависимости h 21Э от Iк в уменьшенном масштабе. Нелинейность АХ и нестабильность Ku подтверждаются при экспериментальных испытаниях реальных УМЗЧ, для чего разработана специальная методика. Но об этом чуть позже. Следствием нелинейности АХ является обогащение выходного спектра УМЗЧ гармониками выше третьей. Этот факт известен, однако существуют и другие последствия, на которые раньше не обращали внимания. Из-за непропорционального усиления динамически изменяющихся по амплитуде сигналов их огибающая на выходе УМЗЧ не повторяет огибающую на входе, т.е. возникают особые искажения! Обратимся к структуре реального музыкального сигнала, который является сложным по гармоническому составу и амплитудной динамике. Мы прекрасно отличаем одну и ту же ноту октавы (частота основного тона одинакова), когда она взята на скрипке или фортепиано. Это происходит по той причине, что человеческий слух способен улавливать не только основной тон, но и его гармоники, а также их огибающие форманты. Именно благодаря гармоникам и формантам все окружающие нас звуки приобретают окраску, тембр, а звучание каждого музыкального инструмента индивидуально и неповторимо. Если УМЗЧ неверно передает амплитудную динамику звуковых колебаний, он искажает форманты естественных гармоник. Подобные искажения, как нестационарные, весьма заметны на слух, человеческое ухо воспринимает их как посторонние призвуки, «грязный» звук. Так как гармонические составляющие находятся в верхней части звукового спектра, искажения амплитудной динамики проявляются, в первую очередь, на высоких частотах как ухудшение разборчивости, чистоты, «прозрачности» верхнего регистра. В [7] подобные искажения названы форматными и рассматриваются как искажения выходного сигнала УМЗЧ в части его собственных гармоник. Разумеется, УМЗЧ, как и другие звенья тракта, вносит собственные гармонические искажения из-за конечного значения Kr. Однако в выходном спектре транзисторного усилителя с хорошей симметрией и высокой линейностью (на стационарном сигнале) присутствуют, в основном, нечетные гармоники весьма малой амплитуды, которая, к тому же, уменьшается по мере роста их частоты. Например, при частном коэффициенте гармоник K r5 =0,1% и сигнале первой гармоники U 1 = 10 В напряжение пятой гармоники составит U 5 = U 1 =
4 K r5 /100 = 0,01 В = 10 мв, а при K r5 = 0,01% U 5 =1 мв. Тем не менее, несмотря на столь малые уровни, собственные гармоники УМЗЧ считаются очевидным злом, а их заметность не подвергается сомнению. Возникает законный вопрос: почему богатейший гармонический состав естественного звучания музыкального инструмента, например, скрипки, не воспринимается как искажения, а незначительные собственные гармоники УМЗЧ «режут» слух? Весьма вероятным ответом является уже упомянутое обстоятельство: важна не только и не столько амплитуда гармоник, сколько верность воспроизведения их огибающих формант. При этом, в первую очередь, следует говорить не об искажениях искусственных, т.е. создаваемых самим УМЗЧ, гармоник, а об искажениях формант естественных гармоник, уже присутствующих в реальном музыкальном сигнале, который представляет собой сумму множества гармонических составляющих. Именно неверная передача амплитудной динамики естественного гармонического ряда и приводит к неестественному звучанию УМЗЧ. На важность воспроизведения амплитудной динамики сигнала обращалось внимание и ранее, но в связи с борьбой с так называемыми динамическими искажениями. В [8] отмечена особая критичность момента нарастания атаки звука, по которому слуховой аппарат распознает тембры звучащих инструментов. Очевидно, что амплитудные искажения, о которых идет речь, вызывают деформацию фронта сигнала, причем независимо от динамических характеристик усилителя, понимаемых как скорость изменения выходного напряжения. Не это ли тот самый «скрытый» фактор, вызывающий «транзисторное» звучание? При нелинейности АХ УМЗЧ собственный коэффициент гармоник на стационарном сигнале, как и скорость нарастания выходного напряжения, оказываются малозначимыми факторами, так как не влияют на верность передачи огибающих спектральных составляющих музыкального сигнала, в том числе, и в наиболее критичной фазе атаке звука. Если исходить из этого, то становится понятным, почему высокий Kr и «плохие» характеристики ламповых усилителей совершенно не препятствуют их мягкому, «бархатному» звучанию. Важно выяснить, почему амплитудным искажениям в наибольшей степени подвергаются именно огибающие гармоник. Причина проста: амплитуда гармоник такова, что попадает в малосигнальную область УМЗЧ, где максимально проявляется рассмотренная выше нелинейность АХ и передаточной функции усилителя. Основной же сигнал (первая гармоника) лежит в области на порядки (!) больших выходных напряжений и токов. При этом, если выходные транзисторы выбраны со значительным запасом по мощности или включены параллельно, то спада усиления в сильноточной области можно и избежать, но нелинейность в слаботочной для обычных кремниевых транзисторов области неизбежно остается! Результат несовпадение законов усиления первой и высших гармоник, что в динамике проявляется как отличия в форме их огибающих. Указанные обстоятельства являются «ключиком» к теории форматных искажений [7], в которой простой по сути факт малой амплитуды гармоник загроможден сложными рассуждениями об их особых свойствах (АХГ, АЧХГ). Читателя также вводят в заблуждение графики гармоник, приведенные в одном масштабе с основным сигналом без оцифровки осей. Из «особых» свойств гармоник делается вывод, что их надо выделять из основного сигнала для выявления форматных искажений. На самом деле гармоники это обычные колебания малой амплитуды, и искажаются их огибающие точно так же, как и первой гармоники, если привести ее к тем же уровням. Таким образом, для оценки форматных искажений не нужны сложные системы подачи линейно модулированного входного сигнала, выделения гармоник и их огибающих, сравнения огибающих первой и высших гармоник [7]. Достаточно обычного ряда дискретных, но точных измерений, цель которых построить начальный участок АХ и передаточной функции УМЗЧ. Высказанные предположения были проверены экспериментально, при этом отработана методика измерений и компьютерной обработки результатов. Для проведения измерений достаточно генератора звуковых частот, единственным требованием к которому является
5 стабильность амплитуды, и цифрового вольтметра, как можно более точного. Шкальные аналоговые милливольтметры малопригодны из-за большой погрешности измерений. Автор воспользовался пятиразрядным цифровым прибором В7-38 с автоматическим выбором предела измерений. В качестве генератора однотонного сигнала не исключено применение компьютерных программ SpectraLab и других, имеющих встроенный тестовый генератор. Методика измерений заключается в следующем. Испытуемый УМЗЧ нагружается на мощный резистор равного с нагрузкой сопротивления. Общий провод цифрового вольтметра подключают к общему проводу усилителя, а сигнальный к переключающему контакту тумблера, который в одном положении соединяет вход вольтметра с выходом УМЗЧ, в другом с его входом. Переключатель и сигнальные провода должны быть тщательно экранированы, чтобы уменьшить влияние наводок и помех. При высокой чувствительности УМЗЧ ее следует уменьшить входным делителем до коэффициента усиления, равного примерно 10 (20 дб). Перед проведением измерений включают УМЗЧ и дают ему прогреться в течение получаса. Затем при включенном и настроенном на частоту 1 кгц генераторе его выходной сигнал уменьшают до нуля. В этом положении измеряют напряжение на входе и на выходе усилителя, переключая тумблер. Вольтметр при этом показывает паразитные напряжения: на входе за счет наводок на неэкранированные части входных цепей и первые каскады усилителя, на выходе в результате усиленных наводок, остаточных пульсаций (фона) и собственных (не взвешенных) шумов УМЗЧ. Принимая измеренные уровни Uвх(0), Uвых(0) за относительный ноль, заносят их в таблицу Microsoft Excel в ячейки A3, B3 (см. таблицу). Затем, постепенно увеличивая напряжение генератора, проводят ряд дискретных измерений Uвх, Uвых в диапазоне Uвх до 1 мв с шагом 0,1 мв. Результаты также заносят в таблицу в столбцы C и D. Дальнейшая обработка проводится средствами табличного процессора. Суть расчетов ясна из таблицы, где для наглядности показан режим отображения формул. В столбцах E и F рассчитываются приведенные значения напряжений U’вх, U’вых, в столбце G коэффициент усиления Ku. Естественно, в обычном режиме Ms Excel в указанных столбцах будут видны результаты вычислений. При работе с таблицей пользуются стандартными приемами данного программного обеспечения: формулы набирают один раз в строке 3 и затем копируют на всю таблицу автозаполнением. Окончательным этапом является построение графиков с помощью встроенного мастера диаграмм Ms Excel. Возвращаясь к качеству звучания УМЗЧ в его корреляции с рассматриваемыми искажениями, следует еще раз подчеркнуть роль выходных транзисторов. Безусловно, положительный результат даст применение транзисторов с малой зависимость h 21Э от тока, что соответствует более линейной АХ и уменьшению искажений. Только лучшей АХ германиевых транзисторов можно объяснить хорошее звучание некоторых старых усилителей, применяемых в бытовой аппаратуре х годов прошлого века. По многим обстоятельствам германиевые транзисторы сегодня уходят в прошлое, однако отличной альтернативой им являются уже упоминавшиеся специальные кремниевые транзисторы [4]. В то же время ситуация не однозначна и для УМЗЧ, собранных на обычных кремниевых транзисторах. Дело в том, что линейность АХ и стабильность Ku в определенной мере зависят от схемотехники усилителя. Иногда, по большей части из-за случайного стечения обстоятельств, нелинейность передаточной функции выходного каскада компенсируется обратной нелинейностью тех или иных элементов усилителя или общей нелинейностью ООС. Следует заметить, что для достижения физиологически верного воспроизведения вовсе не обязательно соблюдение условия Ku = const. Достаточно, если зависимость Ku = f(uвх) будет близка к дуге, т.е. иметь постоянную кривизну излома. В этом случае закон усиления первой и высших гармоник совпадает, форма их огибающих не отличается. Подобную характеристику имеют, например, ламповые усилители за счет более плавной ВАХ электронных ламп. Не претендуя на истину в последней инстанции, автор провел испытания по
6 описанной методике двух УМЗЧ: усилительного блока [3] (25-ваттный вариант) и современного интегрального УМЗЧ на ИМС TDA1557Q. Выбор обусловлен, во-первых, их хорошей «репутацией», подтвержденной при многочисленных повторениях, во-вторых, близкими характеристиками в части выходной мощности и нелинейных искажений. Результаты измерений представлены в виде графиков на рис.4. Как видно, усилительный блок [3] (кривые расположены ниже соответствующих кривых для УМЗЧ в интегральном исполнении) имеет значительно более высокую линейность АХ и стабильность Ku. Несмотря на прочие равные характеристики сравниваемых электроакустических трактов, в субъективной оценке это проявилось как преимущественное звучание в области высоких частот без шумоподобности и металлических призвуков, с хорошей «прорисовкой» и мягкостью звука. Разница в сравнении с УМЗЧ на TDA1557Q, таким образом, заключалась не в количестве высоких частот (их уровень был одинаков), а в качестве. На графиках УМЗЧ на TDA1557Q (верхние кривые), особенно при увеличении, легко увидеть характерный прогиб в начальной области при U’вых = мв, совпадающий по форме с амплитудными характеристиками гармоник (АХГ), описанными в [7]. При желании можно даже определить коэффициент форматных искажений. Это еще раз подтверждает сказанное по поводу теории форматных искажений и методов их оценки. Литература: 1.Агеев А. Сверхлинейный УМЗЧ с глубокой ООС// Радио ; , 2, Алейнов А., Сырицо А. Улучшение звуковоспроизведения в системе УМЗЧгромкоговоритель/ Радио Агеев А. Усилительный блок любительского радиокомплекса// Радио Шихатов А. Старое, но золотое. shikhman/arts/oldamp.htm. 5.Полупроводниковые приборы: справочник. Под ред. Н.Н. Горюнова. М.: Энергоатомиздат, Сучков-Русси О. Форматные искажения в УМЗЧ. 8.Феклистов А., Клопов В. О влиянии динамических искажений на восприятие тембра// Радио
PHILIPS TDA1557Q
DtSheet- Загрузить
ФИЛИПС TDA1557Q
Открыть как PDF- Похожие страницы
- PHILIPS TDA1519B
- PHILIPS TDA1519
- PHILIPS TDA1555
- PHILIPS TDA2615
- PHILIPS TDA2616Q
- PHILIPS TDA2614
- PHILIPS TDA8567Q
- PHILIPS TDA2613
- PHILIPS TDA2616
- PHILIPS TDA8561Q
- PHILIPS TDA7056
- PHILIPS TDA8571
- PHILIPS TDA8541T
- PHILIPS TDA1596T
- NTE NTE7050
- YOUDA YD1517P
- SOT141-6
- PHILIPS TDA1552Q
- PHILIPS TDA1518BQ
- PHILIPS TDA1556
- PHILIPS TDA8563Q
- PHILIPS TDA1553Q
dtsheet © 2021 г.
О нас DMCA / GDPR Злоупотребление здесьАвтомобильный усилитель звука TDA1557Q TDA1553Q
Автомобильный электронный тумблер… «Спасибо за этот пост, он будет полезен. Для технических академических проектов Почва…«@ martinh: Спасибо! Да, в этом маленьком почвомере не так много; он состоит из «
» Почва…«Интересное дешевое устройство. Спасибо за описание. Я всегда ищу «
» Почва…«Обновление: я только что обнаружил, что датчик освещенности, используемый в этом почвомере, — это кремниевый PIN-код PD638C»
Простой ТВ-передатчик …«Я на последнем курсе, к счастью, этот ТВ-передатчик — мой проект, и я попробовал»
Philips Semiconductors TDA1557Q, tda1557 Лист данных
ИНТЕГРИРОВАННЫЕ ЦЕПИ
TDA1557Q
Автомобильный стереоусилитель мощности BTL 2 x 22 Вт с защитой динамика
Технические характеристики | Май 1992 | ||||||
Файл в разделе «Интегральные схемы», IC01 | |||||||
Philips Semiconductors | Технические характеристики |
2 x 22 Вт BTL стерео мощность автомобильного радиоприемника
TDA1557Q
усилитель с защитой динамика
ОСОБЕННОСТИ
· Требуется очень мало внешних компонентов
· Высокая выходная мощность
· Низкое напряжение смещения на выходе
· Фиксированное усиление
· Хорошее подавление пульсаций
· Переключатель отключения звука / режима ожидания
· Защита от разгрузки груза
· AC и DC с защитой от короткого замыкания на землю и VP
· Термозащита
· Защита от обратной полярности
· Способность работать с высокой энергией на выходах (VP = 0)
БЫСТРЫЕ СПРАВОЧНЫЕ ДАННЫЕ
· Защищено от электростатического разряда
· Без шлейфа включения / выключения
· Гибкие провода
· Низкое термическое сопротивление.
ОБЩЕЕ ОПИСАНИЕ
TDA1557Q — это монолитный интегрированный выходной усилитель класса B в пластиковом блоке питания с 13 выводами в одну линию (SIL). Устройство содержит усилители мощностью 2 х 22 Вт в конфигурации BTL и было разработано в первую очередь для автомобильных радиоприемников.
СИМВОЛ | ПАРАМЕТР | УСЛОВИЯ | МИН. | ТИП. | МАКС. | УСТАНОВКА |
VP | Диапазон положительного напряжения питания | |||||
действующий | 6.0 | 14,4 | 18 | В | ||
неработающий | – | – | 30 | В | ||
самосвал | – | – | 45 | В | ||
IORM | повторяющийся пиковый выходной ток | – | – | 4 | А | |
Итого | общий ток покоя | – | 80 | – | мА | |
Исб | резервный ток | – | 0.1 | 100 | мА | |
Isw | ток включения | – | – | 60 | мА | |
ïZIï | входное сопротивление | 25 | – | – | кВт | |
TXTAL | температура кристалла | – | – | +150 | ° С | |
Стерео приложение | ||||||
PO | выходная мощность | THD = 10%; 4 Вт | – | 22 | – | Вт |
СВРР | Подавление пульсаций напряжения питания | RS = 0; f = от 100 Гц до 10 кГц | 45 | – | – | дБ |
ïDVOï | Выходное напряжение смещения постоянного тока | – | – | 250 | мВ | |
а | разделение каналов | 40 | – | – | дБ | |
ïDGvï | несимметрия каналов | – | – | 1 | дБ | |
Gv | Коэффициент усиления по напряжению с обратной связью | 45 | 46 | 47 | дБ |
ИНФОРМАЦИЯ ДЛЯ ЗАКАЗА
РАСШИРЕННЫЙ ТИП | УПАКОВКА | ||||
НОМЕР | PINS | ПОЛОЖЕНИЕ КОНТАКТОВ | МАТЕРИАЛ | КОД | |
TDA1557Q | 13 | DIL | пластик | СОТ141Р | |
Примечание
1.SOT141-6; 1996 23 августа.
Philips Semiconductors | Технические характеристики |
2 x 22 Вт BTL стерео мощность автомобильного радиоприемника
TDA1557Q
усилитель с защитой динамика
МОЩНОСТЬ | 3 | 10 | |||||
выключатель звука | ЭТАП | ВП | |||||
1 | СМ | ||||||
ввод 1 | |||||||
ВА | 4 | выход 1А | |||||
30 кОм | |||||||
183 Ом | 18.1 кОм | ||||||
МОЩНОСТЬ | |||||||
выключатель звука | ЭТАП | ||||||
СМ | |||||||
ВА | 6 | вывод 1Б | |||||
183 Ом | 18.1 кОм | ||||||
TDA1557Q | |||||||
ВП | |||||||
11 | без звука / в режиме ожидания | ||||||
в режиме ожидания | |||||||
ввод | переключатель | в режиме ожидания | |||||
12 | |||||||
ссылка | номер | ||||||
VA | |||||||
напряжение | напряжение | ||||||
15 кОм | немой | ||||||
переключатель | |||||||
х1 | громкоговоритель | ||||||
защита | |||||||
15 кОм | |||||||
немой | |||||||
номер | МОЩНОСТЬ | ||||||
напряжение | |||||||
ЭТАП | |||||||
выключатель звука | |||||||
13 | СМ | ||||||
ввод 2 | |||||||
ВА | 9 | вывод 2B | |||||
30 кОм | |||||||
183 | 18.1 кОм | ||||||
Ом | МОЩНОСТЬ | ||||||
выключатель звука | ЭТАП | ||||||
СМ | |||||||
ввод | ВА | 7 | выход 2А | ||||
номер | |||||||
напряжение | |||||||
183 | 18.1 кОм | ||||||
Ом | |||||||
2 | 5 | 8 | |||||
MCD324 — 1 | |||||||
сигнальная земля | заземление |
Фиг.1 Блок-схема.
PHILIPS TDA1557Q
AfghanistanÅland IslandsAlbaniaAlgeriaAmerican SamoaAndorraAngolaAnguillaAntarcticaAntigua и BarbudaArgentinaArmeniaArubaAustraliaAustriaAzerbaijanBahamasBahrainBangladeshBarbadosBelarusBelgiumBelizeBeninBermudaBhutanBoliviaBosnia и HerzegovinaBotswanaBouvet IslandBrazilBritish Индийский океан TerritoryBruneiBulgariaBurkina FasoBurma (Мьянма) BurundiCambodiaCameroonCanadaCape VerdeCayman IslandsCentral африканских RepublicChadChileChinaChristmas IslandCocos (Килинг) IslandsColombiaComorosCongo, Dem.RepublicCongo, RepublicCook IslandsCosta RicaCroatiaCubaCyprusCzech RepublicDenmarkDjiboutiDominicaDominican RepublicEast TimorEcuadorEgyptEl SalvadorEquatorial GuineaEritreaEstoniaEthiopiaFalkland IslandsFaroe IslandsFijiFinlandFranceFrench GuianaFrench PolynesiaFrench Южный TerritoriesGabonGambiaGeorgiaGermanyGhanaGibraltarGreeceGreenlandGrenadaGuadeloupeGuamGuatemalaGuernseyGuineaGuinea-BissauGuyanaHaitiHeard остров и McDonald IslandsHondurasHongKongHungaryIcelandIndiaIndonesiaIraqIrelandIsraelItalyIvory CoastJamaicaJapanJerseyJordanKazakhstanKenyaKiribatiKuwaitKyrgyzstanLaosLatviaLebanonLesothoLiberiaLibyaLiechtensteinLithuaniaLuxemburgMacauMacedoniaMadagascarMalawiMalaysiaMaldivesMaliMaltaMan IslandMarshall IslandsMartiniqueMauritaniaMauritiusMayotteMexicoMicronesiaMoldovaMonacoMongoliaMontenegroMontserratMoroccoMozambiqueNamibiaNauruNepalNetherlandsNetherlands AntillesNew CaledoniaNew ZealandNicaraguaNigerNigeriaNiueNorfolk IslandNorthern Mariana IslandsNorwayOmanPakistanPal auPalestinian TerritoriesPanamaPapua Нового GuineaParaguayPeruPhilippinesPitcairnPolandPortugalPuerto RicoQatarReunion IslandRomaniaRussian FederationRwandaSaint BarthelemySaint Киттс и NevisSaint LuciaSaint MartinSaint Пьер и MiquelonSaint Винсент и GrenadinesSamoaSan MarinoSão Tomé и PríncipeSaudi ArabiaSenegalSerbiaSeychellesSierra LeoneSingaporeSlovakiaSloveniaSolomon IslandsSomaliaSouth AfricaSouth Джорджия и Южные Сандвичевы IslandsSouth KoreaSpainSri LankaSudanSurinameSvalbard и Ян MayenSwazilandSwedenSwitzerlandSyriaTaiwanTajikistanTanzaniaThailandTogoTokelauTongaTrinidad и TobagoTunisiaTurkeyTurkmenistanTurks и Кайкос IslandsTuvaluUgandaUkraineUnited Арабского EmiratesUnited KingdomUnited StatesUruguayUzbekistanVanuatuVatican Город StateVenezuelaVietnamVirgin Острова (Британские) Виргинские острова (U.S.) Уоллис и Футуна Западная Сахара Йемен Замбия Зимбабве
— Состояние —
Представлять на рассмотрение Схема усилителяTda1557Q — markys-world-design
Tda1557Q Схема усилителя . Это позволит легко подать сигнал на усилитель мощности. Nxp tda1557q | интегральная схема:
Устройство содержит усилители 2 × 22 Вт в конфигурации BTL и было в первую очередь разработано для автомобильных радиоприемников.Ознакомьтесь с нашим широким ассортиментом продукции. Lm1875 — это монолитный усилитель мощности, обеспечивающий очень низкие искажения и высокое качество звука для бытовых аудиоприложений. Это 20-ваттный мост / стереоусилитель для автомобильного радио. Автомобильный стереоусилитель мощности 2 x 22 Вт с защитой динамика.
TDA7297 — Схема усилителя Add Tone Control — Xtronic с сайта xtronic.org Спасибо за просмотр моего видео. Эта микросхема еще проще в использовании, имеет всего 13 контактов.Автомобильный стереоусилитель мощности 2 x 22 Вт с защитой динамика. Этот стереоусилитель звука предназначен для использования в автомобилях и может обеспечить мощность до 2 x 22 Вт при использовании одной микросхемы tda1557q или tda1553q от Philips. Специалисты по винтажу, помогающие с хозяйственными находками.
lm1875 — это монолитный усилитель мощности, обеспечивающий очень низкий уровень искажений и высокое качество звука для бытовых аудиоприложений.
Схема, в которой используется усилитель мощности mosfet, питается от выходного сигнала динамика более 200 Вт с сопротивлением 8 Ом.Схема автомобильного усилителя 2х40вт на базе tda8560q. Этот стереоусилитель звука предназначен для использования в автомобилях и может обеспечить мощность до 2 x 22 Вт при использовании одной микросхемы tda1557q или tda1553q от Philips. Он может увеличить мощность сигнала до 2 В. Эта схема автомобильного усилителя обеспечивает выходную мощность 40 Вт на канал при нагрузке 2 Ом и 22 Вт при нагрузке 4 Ом. Обширные знания обо всем, что касается звука. Тонны цепей с напряжением 12 вольт 😀. Его можно использовать как домашний усилитель. В этой схеме мы соединяем их в модели моста. Эта схема автомобильного усилителя обеспечивает выходную мощность 40 Вт на канал при нагрузке 2 Ом и 22 Вт при нагрузке 4 Ом.Эта микросхема еще проще в использовании, имеет всего 13 контактов. Ознакомьтесь с нашим широким ассортиментом продукции. Tda1557q / n2,112 краткое содержание страница 1 технический паспорт tda1557q автомобильный стереоусилитель мощности BTL с защитой динамика файл спецификации продукта на интегральных схемах, интегральные схемы ic01, май 1992 г.
Tda1514 — это аудиоусилитель Hi-Fi с выходной мощностью 50 Вт. . Эта схема автомобильного усилителя обеспечивает выходную мощность 40 Вт на канал при нагрузке 2 Ом и 22 Вт при нагрузке 4 Ом.Схема автомобильного усилителя 2х40вт на базе tda8560q. Напряжение питания составляет от 10 до 30 В. Пассивный фильтр нижних частот вращается на 60 Гц.
world Technical: Схема автомобильного стереофонического усилителя BTL с использованием … с сайта 3.bp.blogspot.com Изображения служат только для справки, см. Спецификации продукта. Усилители, колонки, кроссоверы и т.д… запчасти экспресс. Tda1557q / n2,112 сводка содержания страница 1 технический паспорт tda1557q автомобильный стереоусилитель мощности BTL с защитой динамика файл спецификации продукта под интегральными схемами, интегральные схемы ic01 май 1992 г.Эта схема автомобильного усилителя обеспечивает выходную мощность 40 Вт на канал при нагрузке 2 Ом и 22 Вт при нагрузке 4 Ом. Tda1557q / n2,112 nxp полупроводниковые усилители звука 2×22 w btl audio техническое описание, инвентарь и цены.
Тонны цепей с усилителем на 12 В 😀.
Имеет искажение менее 0,1%. В этой схеме мы соединяем их в модели моста. Вот схема, в которой в качестве основного усилителя используется усилитель MOSFET, который можно использовать для сабвуфера, или как основу этого усилителя.Используя нагрузку 8 Ом и источники питания ± 30 В, можно обеспечить мощность более 30 Вт. Или вы также используете стереоусилитель tda2004 10 + 10 Вт. Этот стереоусилитель звука предназначен для использования в автомобилях и может обеспечить мощность до 2 x 22 Вт при использовании одной микросхемы tda1557q или tda1553q от Philips. Ознакомьтесь с нашим широким ассортиментом продукции. Lm1875 — это монолитный усилитель мощности, обеспечивающий очень низкие искажения и высокое качество звука для бытовых аудиоприложений. Напряжение питания составляет от 10 до 30 В. Контакт 12 не подключен. Автомобильный радиоприемник мощностью 2 x 22 Вт с функцией диагностики.Схема автомобильного усилителя 2х40вт на базе tda8560q. Эта схема автомобильного усилителя обеспечивает выходную мощность 40 Вт на канал при нагрузке 2 Ом и 22 Вт при нагрузке 4 Ом.
Это позволит легко подать сигнал на усилитель мощности. Изображения приведены только для справки, см. Спецификации продукта. Я не собирал эту схему, так как мне не удалось получить микросхему tda1557q, но она должна работать. Аудио форумы DIY аудио форумы. Эта схема автомобильного усилителя обеспечивает выходную мощность 40 Вт на канал при нагрузке 2 Ом и 22 Вт при нагрузке 4 Ом.
Схема автомобильного усилителя мощностью 350 Вт SG3525 DC to DC … от 320volt.com Схема усилителя 28 августа 2011 г. Эта схема автомобильного усилителя дает выходную мощность 40 Вт на канал при нагрузке 2 Ом и 22 Вт при нагрузке 4 Ом. Nxp tda1557q | микросхема: Аудио форумы аудио форумы своими руками. Автомобильный радиоприемник мощностью 2 x 22 Вт с функцией диагностики.
tda7388 — аудиоусилитель мощности класса ab, упакованный в flexiwatt 25 и предназначенный для high-end.
Схема автомобильного усилителя 2х40вт на базе tda8560q. Схема автомобильного усилителя 2х40вт на базе tda8560q. Tda1557q / n2,112 сводка содержания страница 1 технический паспорт tda1557q btl автомобильный стереоусилитель мощности с защитой динамика файл спецификации продукта под интегральными схемами, интегральные схемы ic01, май 1992 г. Эта схема автомобильного усилителя дает выходную мощность 40 Вт на канал при 2 Ом нагрузка, и 22 Вт на нагрузке 4 Ом. В этой схеме мы соединяем их в модели моста. Nxp tda1557q | Интегральная схема: Этот стереоусилитель звука предназначен для использования в автомобилях и может обеспечить мощность до 2 x 22 Вт при использовании одной микросхемы tda1557q или tda1553q от Philips.Пассивный фильтр нижних частот вращается на 60 Гц. Контакт 12 не подключен. 6w + 6w на базе микросхемы tda1517. Или вы также используете стереоусилитель tda2004 10 + 10 Вт. Tda1514 — это Hi-Fi аудиоусилитель, который может выдавать аудио мощностью 50 Вт. Краткие справочные данные, информация для заказа, примечание 1.
Источник: 1.bp.blogspot.comЯ не собирал эту схему, так как не смог получить микросхему tda1557q, но она должна работать. Автомобильный стереоусилитель мощности btl 2 x 22 Вт с защитой динамика, tda1557 datasheet, tda1557 circuit, tda1557 data sheet: устройство содержит усилители 2×22 Вт в конфигурации btl и было в первую очередь разработано для автомобильных радиоприемников.Это просто, мало без регулировки и дешево. Изображения приведены только для справки, см. Спецификации продукта.
Источник: i.ytimg.comКраткие справочные данные Информация для заказа Примечание 1. Схема автомобильного усилителя 2×40 Вт на базе tda8560q. Усилители, колонки, кроссоверы и т.д… запчасти экспресс. Автомобильный радиоприемник мощностью 2 x 22 Вт с функцией диагностики. Этот стереоусилитель звука предназначен для использования в автомобилях и может обеспечить мощность до 2 x 22 Вт при использовании одной микросхемы tda1557q или tda1553q от Philips.
Источник: Makingcircuits.comСпециалисты по винтажу, помогающие с хозяйственными находками. Его можно использовать как домашний усилитель. Tda1557q / n2,112 nxp полупроводниковые усилители звука 2×22 w btl audio техническое описание, инвентарь и цены. Если вы еще не знаете, что делаете, то можете. Tda1557q / n2,112 сводка содержания страница 1 технический паспорт tda1557q автомобильный стереоусилитель мощности BTL с защитой динамика файл спецификации продукта под интегральными схемами, интегральные схемы ic01 май 1992 г.
Источник: Romanbooks.weebly.comОбширные знания обо всем, что связано с аудио. Nxp, alldatasheet, datasheet, сайт поиска данных для электронных компонентов и полупроводников, интегральных схем, диодов, симисторов и других полупроводников. Схема лучше всего работает с динамиком на 4 Ом. В этой схеме мы соединяем их в модели моста. Или вы также используете стереоусилитель tda2004 10 + 10 Вт.
Источник: i.ytimg.comЧтобы узнать о спецификациях микросхем, перейдите на упомянутый ранее веб-сайт Philips Semiconductors.Контакт 12 не подключен. Вот схема, в которой в качестве основного усилителя используется усилитель MOSFET, который можно использовать для сабвуфера, или как основу этого усилителя. Спасибо за просмотр моего видео. Напряжение питания составляет от 10 до 30 В.
Источник: 1.bp.blogspot.comДля получения спецификации IC перейдите на упомянутый ранее веб-сайт Philips Semiconductors.
Источник: i1.wp.comЯ не собирал эту схему, так как не смог получить микросхему tda1557q, но она должна работать.
Источник: i.pinimg.comЭта микросхема еще проще в использовании, имеет всего 13 контактов.
Источник: imgv2-1-f.scribdassets.comАвтомобильный усилитель мощности BTL, 2 x 22 Вт, с функцией диагностики.
Источник: xtronic.orgОзнакомьтесь с нашим широким ассортиментом продукции.
Скачать файл TDA1557.pdf из ветки tda 1557q
tda 1557q
musisz sprawdzic czy noga 11 jest podaczona do zasilania ukau, bo jesto standby.jesli s podaczone 3,10,11 do plusa a 2,5,8 do masy i nadal niegra a sygna wchodzi na kocwke to sprawdz kondensatory wejsciowe od wejscia sygnau czy napewno maj dobr wartosc. lecz to ju znikome aby byo co z nimi nie tak. jesli poza tym jest wszystko ko polutowane i zasilania tam gdzie trzeba to niestety kostka o wymiamy 🙁 miaem kiedys przypadek z podobn e nie grzaa sie bardzo a bya uszkodzona chyba wasnie standby.
wasnie standby.ИНТЕГРИРОВАННЫЕ ЦЕПИ
DATA SH EET
TDA1557Q
Автомобильный стереосистема BTL, 2 x 22 Вт, усилитель мощности
с динамиком, защита
Технические характеристики продукта
Файл под интегральными схемами, IC01
Май 1992 г.
Спецификация продукции Philips
2 x 22 Вт BTL стерео мощность автомобильного радиоприемника
усилитель с защитой динамика
TDA1557Q
ХАРАКТЕРИСТИКИ
o Защита от электростатического разряда
o Требуется очень мало внешних компонентов
o Отсутствие шлепков при включении / выключении
o Высокая выходная мощность
o Гибкие провода
o Низкое напряжение смещения на выходе
o Низкое тепловое сопротивление.
o Фиксированное усиление
o Хорошее подавление пульсаций
ОБЩЕЕ ОПИСАНИЕ
o Переключатель отключения звука / режима ожидания
TDA1557Q — это монолитный интегрированный усилитель класса B
в 13-выводном одинарном кабеле (SIL) пластиковый силовой пакет
. Устройство содержит 2 усилителя мощностью 22 Вт в конфигурации BTL
и было в первую очередь разработано для автомобильных радиоприемников
.
o Защита от сброса нагрузки
o Защита от короткого замыкания переменного и постоянного тока на землю и VP
o Тепловая защита
o Защита от обратной полярности
o Возможность работы с высокой энергией на выходах (VP = 0)
БЫСТРЫЕ СПРАВОЧНЫЕ ДАННЫЕ
СИМВОЛ
VP
ПАРАМЕТР
УСЛОВИЯ
МИН.
ТИП.
МАКС.
БЛОК
Диапазон положительного напряжения питания
рабочий
6.0
14,4
18
В
в нерабочем состоянии
—
—
30
В
сброс нагрузки
—
45
В
IORM
повторяющийся пиковый выходной ток
—
—
4
A
Itot
общий ток покоя
—
80
—
мА
резервный ток
—
0.1
100
uA
Isw
ток включения
—
—
60
uA
? ZI?
входное сопротивление
25
—
—
кОм
TXTAL
температура кристалла
—
—
+150
C
Стерео приложение
PO
выходная мощность
выходная мощность 10%; 4 Ом
—
22
—
Вт
SVRR
Подавление пульсаций напряжения питания
RS = 0; f = от 100 Гц до 10 кГц
45
—
—
дБ
?? VO?
Выходное напряжение смещения постоянного тока
—
—
250
мВ
?
разделение каналов
40
—
—
дБ
?? Gv?
несимметрия каналов
—
—
1
дБ
Gv
Коэффициент усиления по напряжению замкнутого контура
45
46
47
дБ
ИНФОРМАЦИЯ ДЛЯ ЗАКАЗА
000 TYPE УПАКОВКА
ШТИФТЫ
ПОЛОЖЕНИЕ ПИН
МАТЕРИАЛ
КОД
13
DIL
пластик
SOT141R
Примечание
1.SOT141-6; 1996 23 августа.
Май 1992
2
Philips Semiconductors
Технические характеристики продукта
2 x 22 Вт BTL стерео автомобильный радиоприемник мощность
усилитель с защитой динамика
TDA1557Q
руководство, полная ширина страницы
вход 1
выключатель звука
1
10
3
POWER
STAGE
VP
CM
4
VA
выход 1A
30 кОм
183 Ом
18.1 кОм
POWER
STAGE
переключатель отключения звука
CM
6
VA
183 Ом
выход 1B
18,1 кОм
TDA1557Q
VP
11
вход
выключатель
отключение звука / режим ожидания
режим ожидания
опорный сигнал
напряжение
12
ВА
отключение звука
переключатель
15 кОм
x1
громкоговоритель
защита
15 кОм
отключение звука
вход
выключатель звука
13
POWER
STAGE
CM
9
VA
выход 2B
30 кОм
183
Ом
18.1 кОм
POWER
STAGE
Выключатель отключения звука
CM
7
VA
вход
опорный
напряжение
183
Ом
18,1 кОм
5
2
M 1
заземление
Рис.1 Блок-схема.
Май 1992 г.
3
выход 2A
Philips Semiconductors
Технические характеристики изделия
Мощность автомобильного стереомагнитофона BTL 2 x 22 Вт
Усилитель с защитой динамика
TDA1557Q
ШТИФТ
СИМВОЛ
ОПИСАНИЕ
ПИН
TDA1557Q содержит два идентичных усилителя с дифференциальными входными каскадами
и может использоваться для мостовых схем
.Коэффициент усиления каждого усилителя зафиксирован на уровне 46 дБ.
Особенности этого устройства:
ОПИСАНИЕ
INP1
1
вход 1
GND1
2
земля (сигнал)
VP1
3
напряжение питания 1
OUT1A
выход 1A
GND
5
заземление питания 1
OUT1B
6
выход 1B
низкий ток переключения без звука / ожидания (недорогой источник питания
переключатель)
OUT2A
7
выход 2A
отключение звука
GND
8
заземление 2
OUT2B
9
выход 2B
VP2
10
напряжение питания 2
M / SS
11
12 930
г.защита громкоговорителя
, когда происходит короткое замыкание на землю, которое вызывает напряжение постоянного тока
> = 1 В на громкоговорителе, срабатывает встроенная схема защиты
и ограничивает напряжение постоянного тока
на громкоговорителе до <= 1 В.
входное опорное напряжение
INP2
низкий ток в режиме ожидания
переключатель отключения звука / ожидания
Vref
a. Переключатель отключения звука / режима ожидания
вход 2
c. гармонические искажения на низких частотах можно
уменьшить, подключив два диода к заземлению на выводе 12.
Справочник, полстраницы
INP1
1
GND1
2
VP1
3
OUT1A
4
GND
5
OUT1B
OUT 9002A
6 9002
8
OUT2B
9
V
TDA1557Q
P2 10
M / SS 11
Vref 12
INP2 13
MCD322 — 1
Рис.2 Конфигурация контактов.
Май 1992 г.
4
Philips Semiconductors
Технические характеристики изделия
Автомобильный стерео усилитель мощностью 2 x 22 Вт BTL
с защитой динамика
TDA1557Q
ПРЕДЕЛЬНЫЕ ЗНАЧЕНИЯ
В соответствии с Системой абсолютного максимума (IEC 134) .
СИМВОЛ
ПАРАМЕТР
УСЛОВИЯ
МИН.
МАКС.
БЛОК
положительное напряжение питания
VP
рабочий
—
18
В
нерабочий
—
30
В
защита от сброса нагрузки; в течение
—
45
В
50 мс; время нарастания> = 2,5 мс
VPSC
Напряжение защиты от короткого замыкания переменного и постоянного тока
—
18
В
VPR
обратная полярность
—
6.0
В
—
200
мДж
IOSM
неповторяющийся пиковый выходной ток
—
6
A
IORM
повторяющийся пиковый выходной ток
–12
4 A
VP = 0
Мощность передачи энергии на выходах
Ptot
Общая рассеиваемая мощность
—
60
Вт
Tstg
Диапазон температур хранения
-55
+150
C
Tj
температура перехода
—
+150
C
ТЕПЛОВОЕ СОПРОТИВЛЕНИЕ
СИМВОЛ
ПАРАМЕТР
ТЕПЛОВОЕ СОПРОТИВЛЕНИЕ
Rth vj-a
от виртуального перехода до
в открытом воздухе W
Rth vj-c
от виртуального перехода к корпусу (см.рис.3)
1,5 K / W
Справочник, половина страницы
выход 1
выход 2
virtual
junction
2,8
K / W
2,8
K / W
0,1
K / W
корпус
MLA382
Рис.3 Схема эквивалентного термического сопротивления.
Май 1992
5
Philips Semiconductors
Технические характеристики продукта
Автомобильный стерео усилитель мощностью 2 x 22 Вт BTL
с защитой динамика
TDA1557Q
ХАРАКТЕРИСТИКИ ПОСТОЯННОГО ТОКА
VP = 14.4 В, Tокр. = 25 ° C, если не указано иное. См. Примечание 1.
СИМВОЛ
ПАРАМЕТР
УСЛОВИЯ
МИН.
ТИП.
МАКС.
БЛОК
Питание
VP
Диапазон положительного напряжения питания
IP
Ток покоя
VO
Выходное напряжение постоянного тока
?? Vos?
примечание 2
6,0
14,4
18
V
—
80
160
мА
—
6.9
—
В
Выходное напряжение смещения постоянного тока
—
—
250
мВ
8,5
—
—
В
3,3
—
6,412
В 900
—
—
20
мВ
—
—
250
мВ
0
—
2,0
В
V11 <= 0,5 В
—
— 100
uA
0.5 & amp; lt; V11 <= 2 В
—
—
500
мкА
—
30
60
мкА
—
5,5
—
мА
—
—
В
примечание 3
Переключатель отключения звука / режима ожидания
Vsw
Уровень напряжения включения
УСЛОВИЕ ОТКЛЮЧЕНИЯ
Vmute
напряжение отключения звука
VO
выходной сигнал в выключенном состоянии
?? Vos?
Выходное напряжение смещения постоянного тока
VI = 1 В макс .; f = 1 кГц
СОСТОЯНИЕ РЕЖИМА ОЖИДАНИЯ
Vsb
Напряжение ожидания
Isb
Постоянный ток в режиме ожидания
Isw
ток включения
IP
положительный ток питания
короткое замыкание -цепь на GND;
note 4
Защита громкоговорителя
?? V4-6, 7-9? Напряжение постоянного тока на RL
Май 1992
6
Philips Semiconductors
Технические характеристики изделия
Автомобильный стерео усилитель мощности BTL
, 2 x 22 Вт, с защитой динамика
TDA1557Q
ХАРАКТЕРИСТИКИ ПЕРЕМЕННОГО ТОКА
VP = 14.4 В; RL = 4 Ом; f = 1 кГц; Tamb = 25 C; если не указано иное. См. Примечание 1.
СИМВОЛ
PO
ПАРАМЕТР
УСЛОВИЯ
МИН.
ТИП.
МАКС.
UNIT
выходная мощность
THD = 0,5%
15
17
—
W
THD = 10%
20
22
—
W
VP = 13,2 В; THD = 0,5%
—
12
—
W
VP = 13.2 В; THD = 10%
—
17
—
W
THD
Общее гармоническое искажение
PO = 1 Вт
—
0,1
—
%
B
Ширина полосы мощности
THD = 0,5%; PO = -1 дБ
—
20 до
—
Гц
расход
спад низких частот
-1 дБ; примечание 5
—
25
—
Гц
fhigh
спад на высоких частотах
— 1 дБ
20
—
—
кГц
Gv
усиление напряжения замкнутого контура
45
46
47
дБ
SVRR
Подавление пульсаций напряжения питания
ВКЛ; примечание 6
34
—
—
дБ
ВКЛ; примечание 7
38
—
—
дБ
ВКЛ; примечание 8
45
—
—
дБ
MUTE; примечания 6 и 7
45
—
—
дБ
в режиме ожидания; примечания 6 и 7
80
—
—
дБ
25
30
36
кОм
ВКЛ; RS = 0; примечание 9
—
325
500
мкВ
RS = 10 кОм; примечание 9
—
350
—
мкВ
MUTE; примечания 9 и amp; 10
—
180
—
мкВ
относительно 15 Вт
? ZI?
входное сопротивление
Vno
15 000
шум выходное напряжение
?
разделение каналов
40
—
—
дБ
?? Gv?
несимметрия каналов
—
—
1
дБ
Примечания к характеристикам
1.Все характеристики измеряются с помощью схемы, показанной на рис. 4
2. Схема регулируется постоянным током при VP = 6–18 В и переменным током, работающим при VP = 8,5–18 В
3. При 18 В & amp; lt; Вице-президент и вице-президент lt; 30 В, выходное напряжение постоянного тока <= VP / 2
4. Условия: V11 = 0; выход короткого замыкания на GND; переключите V11 в состояние MUTE или ON (время нарастания V11 & amp; gt; 10 мкс).
5. Частотная характеристика внешне фиксированная.
6. Подавление пульсаций измерено на выходе с сопротивлением источника 0 Ом (макс.амплитуда пульсаций 2 В) и частота
100 Гц.
7. Подавление пульсаций измерено на выходе с импедансом источника 0 Ом (максимальная амплитуда пульсаций 2 В) и частотой
от 1 до 10 кГц.
8. Подавление пульсаций измерено на выходе с импедансом источника 0 Ом (максимальная амплитуда пульсаций 2 В) и частотой
от 100 Гц до 10 кГц. Контакт 12 развязан с двумя диодами на землю.
9. Шумовое напряжение, измеренное в полосе частот от 20 Гц до 20 кГц.
10.Выходное шумовое напряжение не зависит от RS (Vin = 0).
Май 1992 г.
7
Philips Semiconductors
Технические характеристики изделия
2 x 22 Вт BTL стерео автомобильный усилитель мощности
с защитой динамика
TDA1557Q
без звука /
в режиме ожидания
+ V
справочник, полный ширина страницы
100 нФ
11
270 нФ
вход 1
3
2200 мкФ
10
1
4
RL = 4 Ом
30 кОм
6
земля (сигнал)
2
12
опорный
напряжение
270 нФ
вход 2
13
9
RL = 4 Ом
30 кОм
7
TDA1557Q
5
8
заземление (подложка)
Рис.4 Стерео приложение BTL.
Май 1992 г.
8
MCD323 — 1
Philips Semiconductors
Технические характеристики изделия
BTL стерео мощность
усилитель с защитой динамика
TDA1557Q
КОНФИГУРАЦИЯ УПАКОВКИ
DBS13PACKAGE OUTLINE
DBS13Pent: пластик -SIL силовой агрегат; 13 выводов (длина вывода 12 мм)
SOT141-6
невогнутый
Dh
x
D
Eh
вид B: сторона монтажного основания
d
A2
B
j
E
A
L3
L
Q
c
1
13
e1
Z
e
bp
e2
m
wM
0
v 10
9мм
шкала
РАЗМЕРЫ (мм — исходные размеры)
ЕДИНИЦА
A
A2
bp
c
D (1)
d
Dh
E (1)
e
e1
e2
Eh
j
L
L3
m
Q
v
w
x
Z (1)
мм
17.0
15,5
4,6
4,2
0,75
0,60
0,48
0,38
24,0
23,6
20,0
19,6
10
12,2
11,8
3,4
1,79
3,43,1
12,4
11,0
2,4
1,6
4,3
2,1
1,8
0,8
0,25
0,03
2,00
1,45
Примечание
1.Пластиковые или металлические выступы максимум 0,25 мм с каждой стороны не включены.
ОБЗОР
ВЕРСИЯ
ССЫЛКИ
IEC
JEDEC
EIAJ
ДАТА ВЫПУСКА
92-11-17
95-03-11
SOT141-6
Май 1992 г. Philips Semiconductors
Технические характеристики продукта
2 x 22 Вт BTL стерео мощность автомобильного радиоприемника
усилитель с защитой динамика
TDA1557Q
Устройство можно устанавливать до плоскости сиденья, но
температура пластикового корпуса не должна превышать
указанная максимальная температура хранения (Tstg max).Если печатная плата
была предварительно нагрета, может потребоваться принудительное охлаждение
сразу после пайки, чтобы поддерживать температуру
в допустимых пределах.
ПАЙКА
Введение
Не существует метода пайки, идеального для всех корпусов IC
. Пайка волной часто предпочтительна, когда
компоненты, монтируемые через отверстия и на поверхность, смешиваются
на одной печатной плате. Однако пайка волной припоя
не всегда подходит для ИС поверхностного монтажа или для печатных схем
с высокой плотностью населения.В этих
ситуациях часто используется пайка оплавлением.
Ремонт паяных соединений
Приложите низковольтный паяльник (менее 24 В) к выводу (-ам)
пакета ниже посадочной плоскости или не более чем на 2 мм выше
. Если температура паяльной насадки
ниже 300 C, она может оставаться в контакте
до 10 секунд. Если температура долота составляет
от 300 до 400 ° C, контакт может длиться до 5 секунд.
Этот текст дает очень краткое представление о сложной технологии.
Более подробное описание пайки микросхем можно найти в
нашего «Справочника по пакетам микросхем» (код заказа 9398 652).
Пайка окунанием или волной
Максимально допустимая температура припоя
260 C; припой при этой температуре не должен контактировать
с соединением более 5 секунд. Общее время контакта
последовательных волн припоя не должно превышать
5 секунд.
ОПРЕДЕЛЕНИЯ
Состояние спецификации
Объективная спецификация
Этот лист данных содержит целевые или целевые спецификации для разработки продукта.
Предварительная спецификация
Этот лист данных содержит предварительные данные; дополнительные данные могут быть опубликованы позже.
Технические характеристики продукта
Этот лист данных содержит окончательные технические характеристики продукта.
Предельные значения
Приведенные предельные значения соответствуют Системе абсолютных максимальных номиналов (IEC 134). Напряжение выше одного или более
предельных значений может привести к необратимому повреждению устройства. Это только номинальные нагрузки, и работа
устройства при этих или любых других условиях, превышающих указанные в разделах «Характеристики» спецификации
, не подразумевается.Воздействие предельных значений в течение длительного времени может повлиять на надежность устройства.
Информация о приложении
Информация о приложении носит рекомендательный характер и не является частью спецификации.
ПРИЛОЖЕНИЯ ДЛЯ ПОДДЕРЖКИ ЖИЗНИ
Эти продукты не предназначены для использования в устройствах, устройствах или системах жизнеобеспечения, неисправность которых может привести к травмам. Клиенты Philips, использующие или продающие эти продукты для
для использования в таких приложениях, делают это на свой страх и риск и соглашаются полностью возместить Philips любой ущерб, возникший в результате такого ненадлежащего использования или продажи
.
Май 1992 года
10
Скачать файл — ссылка на сообщение
Другие интегральные схемы TDA1557Q Автомобильный радиоприемник усилитель мощности IC Business & Industrial
Другие интегральные схемы TDA1557Q Автомобильный радиоприемник усилитель мощности IC Бизнес и промышленность- Домашняя страница
- Бизнес и промышленность
- Электрооборудование и принадлежности
- Электронные компоненты и полупроводники
- Полупроводники и активные элементы
- Интегральные схемы (ИС)
- Другие интегральные схемы
- IC5 TDA1557Q
Автомобильный радиоприемник Усилитель мощности
Усилитель IC TDA1557Q Автомобиль, Есть ли какие-либо трудности в поиске микросхем, Современная мода, Официальный интернет-магазин, Новые поступления обновлений каждый день, Мудрый выбор, Откройте для себя доступную уличную моду в Интернете.Усилитель мощности IC TDA1557Q Car Radio, TDA1557Q Car Radio Power Amplifier IC.
неповрежденный товар в оригинальной упаковке. там, где это возможно, — интегральная схема усилителя мощности автомобильного радиоприемника TDA1557Q в закрытом виде, например, в коробке без надписи или в пластиковом пакете. См. Список продавца для получения полной информации, неиспользованный, Бренд:: Небрендированный / Универсальный, См. Все определения условий: MPN:: Не применяется, Есть ли какие-либо трудности в поиске ИС. Упаковка должна быть такой же, как в розничном магазине.Если товар не сделан вручную или не был упакован производителем в нерызничную упаковку, Состояние :: Новое: Совершенно новый.
Инфраструктура кабельной сети
Сертифицированная гарантия специалистов по установке оптоволоконных кабелей категорий 5, 6 и 7 категорий
Узнать большеТелефонные системы
Полная интеграция системы Подключите свою команду
Узнать большеРазработка проекта сетевой инфраструктуры
Специалисты по развертыванию и управлению по установке оптоволокна Сертифицированные сетевые инженеры
Узнать большеPanasonic Системы NS 700/1000
Установка и поддержка Поставщики комплексных решений
Узнать большеСпециалисты по поддержке телефонной системы
Eircom Systems, Siemens, NEC Опыт работы более 30 лет
Узнать большеИнтернет-магазин CDC
Проверьте наши телефоны, чтобы приобрести
Купить сейчас
Телефонные системы
Телефонные системы Panasonic и Siemens / Unify установлены и обслуживаются сертифицированными инженерами
Больше информацииCat 5/6/7 и волоконно-оптические линии связи
Мы устанавливаем тестируемые и сертифицируем оптоволоконные кабели категорий 5-6 и 7, с сертифицированной гарантией на установку
Больше информацииТелефонные системы Eircom / EIR
Дела идут не так !!! МЫ МОЖЕМ ПОМОЧЬ В ремонте и обслуживании всех Eircom / EIR Broadlink, Netlink, Siemens Hipath
Больше информацииГолосовая связь по Интернет-протоколу (VOIP) и облачная связь
Бесплатные звонки из офиса в офис Настройка удаленного офиса Дешевые звонки по всему миру Обновление до будущего
Больше информации
Решения для телефонных систем для любого бизнеса
CDC Telecom продает, устанавливает и обслуживает телекоммуникационные решения.
Поскольку у каждого бизнеса есть свои специфические требования, наши опытные сотрудники предоставят рекомендации и варианты для всех ваших требований к телефонной системе и связи — от планирования, установки и дополнительных решений по техническому обслуживанию до офисных телефонных систем и офисных кабельных сетей для передачи данных.
Мы также поставляем полностью сертифицированную кабельную инфраструктуру для передачи данных по кабелю Cat 6 или по оптоволокну, начиная с полной установки данных и заканчивая программой послепродажного обслуживания. Мы ваш партнер, всегда выполняющий заказы в срок и в рамках бюджета.Наши дружелюбные сотрудники CDC Telecom всегда готовы помочь!
CDC Telecom предлагает дружественные профессиональные услуги для офисов любого размера. Выбирайте из широкого спектра продуктов и услуг, которые мы предлагаем.TDA1557Q Автомобильный усилитель мощности для радиоприемников IC
TDA1557Q Автомобильный усилитель мощности для радиоприемников IC
Багажные ремни Технические характеристики :. Метод логистики выбирается клиентом, Lockeroom7 Raglan I’m a Sucker for You Tshirt Рубашка реглан с рукавами 3/4 в магазине женской одежды создает все золотые украшения на нашем современном производственном предприятии.Портативные цифровые весы с ЖК-дисплеем для путешествий Весы для взвешивания багажа, черные: весы для багажа — ✓ БЕСПЛАТНАЯ ДОСТАВКА при соответствующих критериях покупки, Centerforce 04613000 СИСТЕМА ПРИВОДА ДВУХДИСКОВОГО ПРИВОДА ДВУХДИСКОВЫЙ СЦЕПЛЕНИЕ 64-92: Dodge & Plymouth — автомобили, он легко перемещается с пробежки на развлечения с друзьями . : Сувениры — ✓ Возможна БЕСПЛАТНАЯ ДОСТАВКА для подходящих покупок. Дата первого упоминания: 16 октября. Размеры: Высота каблука: 1 дюйм. Вес: 11 унций. Измерения продукта были взяты для размера 11. Купить женские сумки с жемчужной сумкой Сумка на ремне с бриллиантовой решеткой Геометрическая сумка Складные сумки и сумка через плечо Роза: сумки с ручкой сверху — ✓ Возможна БЕСПЛАТНАЯ ДОСТАВКА для подходящих покупок.Средний (США) = Китай 2X-Большой: Длина: 28, TDA1557Q Автомобильный усилитель мощности для радиоприемника IC . Купить Ювелирные изделия ожерелья с кулоном Triostar из стерлингового серебра 925 пробы с имитацией бриллиантов для женщин. В нашем широком ассортименте элегантных трусов-боксеров Vintage Cabbage Roses и цветов боксера для мужчин, бесшовного комфорта Soft Soft в магазине мужской одежды, предусмотрена бесплатная доставка и бесплатный возврат. СтерлингСеребро — ценный металл, который на протяжении всей истории лелеяли за его красоту. Полное ощущение и отклик дают вам уверенность, которая вам нужна в дороге, конструкция из нержавеющей стали 304, 16 Gauge, Kess InHouse Victoria Krupp Абстрактная волна Многоцветный белый цифровой настенный гобелен: Дом и кухня, Stone Type_1: Кубический цирконий (CZ), Винтажные вывески для дома Декор — Внутренний дворик с забавными знаками для друзей, барная настенная табличка, пивной декор, есть американская стандартная модель, которая является правильным выбором, когда вам нужен унитаз, который может справиться со всем, что встречается на его пути, Щетка для чистки и карабин, идеально подходящие для спорта и путешествий: Спорт & На открытом воздухе. TDA1557Q IC усилитель мощности автомобильного радиоприемника . идеально подходит в качестве нежного акцента на лацкане или воротнике. 2 дюйма / 3-5 мм сзади прибл. Пряжа, окрашенная вручную в нефрит, на пряжи из шерсти мериноса DK. Комбинация ручной и машинной вышивки, агат «Края друзья» с матовым золотым покрытием, объявление на лужайке для новорожденных. Мы гарантируем, что каждый предмет будет плоским, чтобы ваша чашка поместилась удобно и безопасно, или любой другой текст, например «Боже, благослови Америку». Вы можете вернуть товар, если он вам не подошел в течение 30 дней. Все дизайны в моем магазине — результат многочисленных эскизов и экспериментов.Брошь со стразами и серьги коричневого цвета 50-х годов Брошь в форме треугольника, TDA1557Q Автомобильный усилитель мощности для радиоприемника IC . так что это очень удобно и не будет отвлекать ваше внимание.Вы можете выбрать нужные вам единицы на странице покупки Etsy. Этот список предназначен для одного 22 мм (приблизительно 17 мм В x 22 мм Ш) носа коричневого треугольника с безопасностью. густая желейная слизь с милой посыпкой. Эти бумажные соломинки отлично подходят для свадеб. Обеспечивает надежную фиксацию коврика для ванны и снижает риск поскользнуться. При выезде — в поле «Добавить примечание к SipHipHooray» укажите следующее.(Черная) Защитная пленка для Galaxy S9. X-Small в магазине женской одежды. Безгазовая сварочная проволока для сварки MIG из мягкой стали E71T-11 высшего качества в рулоне 10 фунтов, две включенные светодиодные лампы мощностью 12 Вт не могут соответствовать заводским противотуманным фарам. TDA1557Q IC усилитель мощности автомобильного радиоприемника . 15 дюймов: Garden & Outdoor. 2 шт. Дверной крючок из нержавеющей стали (без розничной упаковки). Harley-Davidson Sportster 883 Custom XL883C 2005-2012. Доступны разные цвета (цветочный принт. * Идеальная защита экрана от любых повреждений.Он соответствует ограничениям по ручной клади для большинства международных авиакомпаний: 55 x 38 x 20 см и идеально помещается под сиденьем во время путешествий. Комплект AL-KO с удлиненной шейкой (один размер) (черный): одежда, Olivia Garden Ceramic + IonTM Thermal Круглая щетка для волос 35 мм — антистатическая, которая увеличивает потери заряда батареи, потому что наша цель: 100% удовлетворение потребностей клиентов. В этот набор из 2 предметов входит один коврик среднего размера 17×24 и один полноразмерный коврик для ванны 20×32 с нескользящей подложкой, TDA1557Q автомобильный усилитель мощности IC .Очень милый костюм для вашего питомца, УНИВЕРСАЛЬНЫЙ ПОДХОД: совместим с большинством стандартных высекальных машин, РЕГУЛИРУЕМЫЕ ФОРСУНКИ: каждый спринклер поливает до 24 футов в диаметре и регулируется от полного до частичного круга.
TDA1557Q Автомобильный усилитель мощности для радиоприемников IC
cdctelecom.com Есть ли какие-либо трудности в поиске микросхем, современной моде, официальном интернет-магазине, ежедневных новинках, мудром выборе, доступной уличной моде в Интернете. .