Каковы основные технические параметры микросхемы TDA7265. Как правильно рассчитать схему усилителя на ее основе. Какие особенности нужно учитывать при выборе компонентов и сборке усилителя. На что обратить внимание при настройке.
Основные характеристики микросхемы TDA7265
Микросхема TDA7265 представляет собой двухканальный усилитель мощности звуковой частоты, работающий в классе AB. Основные параметры микросхемы:
- Напряжение питания: ±20В (рекомендованное), ±25В (максимальное)
- Выходная мощность:
- 25 Вт на канал (при нагрузке 8 Ом, напряжении питания ±20В и коэффициенте нелинейных искажений 10%)
- 25 Вт на канал (при нагрузке 4 Ом, напряжении питания ±16В и КНИ 10%)
- 20 Вт на канал (при нагрузке 8 Ом, напряжении ±20В и КНИ 1%)
- 20 Вт на канал (при нагрузке 4 Ом, напряжении ±16В и КНИ 1%)
- Пиковый выходной ток: 4,5 А
- Температура срабатывания тепловой защиты: 145°С
Особенности применения TDA7265 в усилителях мощности

- Микросхема имеет встроенную защиту по выходному току, что ограничивает максимальную мощность на низкоомной нагрузке. На 4 Ом реальная выходная мощность составит около 30-35 Вт на канал.
- При использовании 4-омной нагрузки необходимо обеспечить надежный теплоотвод для микросхемы. Напряжение питания в этом случае не должно превышать ±15-18В на плечо.
- Для получения максимальной мощности и минимальных искажений рекомендуется использовать 8-омную нагрузку и напряжение питания ±20В.
- Вторичные обмотки трансформатора питания должны обеспечивать ток не менее 3-4 А для получения от схемы ожидаемых характеристик.
Расчет параметров блока питания для усилителя на TDA7265
Одним из ключевых моментов при разработке усилителя является правильный расчет блока питания. Рассмотрим основные рекомендации:
- Мощность трансформатора: 70-100 Вт для стереофонического усилителя
- Напряжение вторичных обмоток:
- Для нагрузки 8 Ом: 2 x 15-16 В переменного тока
- Для нагрузки 4 Ом: 2 x 12-13 В переменного тока
- Ток вторичных обмоток: не менее 3-4 А
- Емкость фильтрующих конденсаторов: 4700-10000 мкФ на каждое плечо питания
- Напряжение фильтрующих конденсаторов: не менее 35 В
Схема включения TDA7265 и выбор компонентов
При разработке принципиальной схемы усилителя на TDA7265 следует обратить внимание на следующие моменты:

- Входные разделительные конденсаторы: рекомендуется использовать пленочные или керамические емкостью 1-2,2 мкФ
- Выходные разделительные конденсаторы: электролитические, емкостью 2200-4700 мкФ, напряжением не менее 35 В
- Резисторы в цепи обратной связи: 1% точности для обеспечения одинакового усиления каналов
- Конденсаторы в цепи коррекции: керамические или пленочные, емкостью 100 пФ
Особенности монтажа и настройки усилителя на TDA7265
При сборке и настройке усилителя на TDA7265 рекомендуется учитывать следующие нюансы:
- Микросхему необходимо установить на радиатор площадью не менее 100-150 кв.см через теплопроводящую пасту.
- Для защиты акустических систем при наладке рекомендуется включить последовательно с динамиками предохранители на 0,5-1 А. После настройки их можно убрать или заменить на предохранители большего номинала (2-2,5 А).
- При использовании 4-омной нагрузки особое внимание следует уделить охлаждению микросхемы. Возможно, потребуется установка вентилятора.
- Для снижения уровня помех рекомендуется использовать экранированные провода для входного сигнала и отдельное заземление аналоговой и цифровой частей схемы.
Возможности улучшения характеристик усилителя на TDA7265
Хотя TDA7265 обеспечивает хорошее качество звучания «из коробки», существуют способы дополнительно улучшить характеристики усилителя:

- Использование качественных пленочных конденсаторов в цепях обратной связи и коррекции
- Применение отдельных стабилизаторов напряжения для питания предварительного усилителя
- Тщательный подбор резисторов в цепях обратной связи для минимизации разбаланса каналов
- Использование качественных коммутационных элементов (разъемов, переключателей)
- Экранирование входных цепей для снижения уровня наводок
Сравнение TDA7265 с аналогичными микросхемами усилителей
Рассмотрим, как TDA7265 соотносится с другими популярными микросхемами усилителей мощности:
| Параметр | TDA7265 | TDA7294 | LM3886 |
|---|---|---|---|
| Максимальная мощность (8 Ом) | 25 Вт | 70 Вт | 68 Вт |
| Напряжение питания | ±20В | ±40В | ±28В |
| КНИ при номинальной мощности | 0,1% | 0,5% | 0,03% |
| Количество каналов | 2 | 1 | 1 |
Как видно из таблицы, TDA7265 уступает по мощности более «тяжелым» микросхемам, но обладает меньшими искажениями и более низким напряжением питания, что упрощает разработку блока питания.

Микросхема тда 7265 схема — Домострой
Содержание
- 0.0.1 Сайт для радиолюбителей
- 1 Содержание / Contents
- 2 ↑ Заглянем в даташиты
- 3 ↑ Принципиальная схема усилителя
- 4 ↑ Детали, печатная плата и характеристики УМЗЧ
- 5 ↑ Файлы
- 6 ↑ Упомянутые источники
- 7 ↑ Старт подписки на платы «AMP7265»
Сайт для радиолюбителей
Вывод 5 в микросхеме осуществляет управление системами MUTE и STAND-BY, если напряжение на выводе 5 -2,5В или выше (в положительную сторону) то микросхема работает в режиме STAND-BY, а если напряжение находится в пределах от -6,0 до -2,5В, то микросхема находится в режиме MUTE. При напряжении ниже чем 6В микросхема TDA7265 работает в нормальном режиме.
Усилитель на базе TDA7265 (в стерео варианте) имеет следующие основные характеристики:
- Напряжение питания от +/-5 до +/-25В при номинальном напряжении питания +/-20В
- Ток покоя 80мА при номинальном напряжении питания
- выходная мощность при КНИ 10% и нагрузке 8 Ом при номинальном напряжении питания равна 25Вт на канал
- Скорость нарастания выходного сигнала 10В/мкс
- КНИ до выходной мощности 15Вт при нагрузке 8 Ом не более 0,01%
- Температура кристалла микросхемы при котором происходит тепловая защита равна 145 гр.
Цельсия
При использовании микросхемы в мостовом варианте включения необходимо использовать нагрузку не менее 16 Ом (2*8 Ом) или 8 Ом но при напряжении питания не более +/-16В.
Предлагаемый проект можно назвать «Возвращаясь к опубликованному», поскольку он является продолжением статьи Стереофонический аудиоусилитель на микросхеме TDA2616 [1].
При обсуждении на Датагоре указанной публикации были эмоционально рассмотрены как глобальные проблемы типа: «зачем приведены определенные размеры помещений, если можно было обратиться к древним грекам?» и «не хочется стареть!», так и конкретный вопрос: «что можно сказать про микросхемы TDA7265 и TDA7269, применяемые в высококачественных музыкальных центрах и стереофонических телевизионных приемниках?».
Не в силах повлиять на законы природы, постараюсь осветить конкретный вопрос.
Содержание / Contents
↑ Заглянем в даташиты
Проанализировав номенклатуру микросхем, выпускаемых ST Microelectronics, я выявил три полностью взаимозаменяемые микросхемы в корпусе Multiwatt11: TDA7269, TDA7265 и TDA7292 .
В Сети можно найти много вариаций даташитов на все эти чипы (см. ссылки внизу).
Мощные двухканальные Hi-Fi усилители предназначены для высококачественной стереоаппаратуры, музыкальных центров и телевизоров класса Hi-Fi. Они имеют широкий диапазон напряжения питания, двухполярное питание, режим приглушения звука (Mute), режим ожидания, защиту от короткого замыкания и перегрева.
Я приобрел две из указанных микросхем, третью заказал в магазине, а испытал в работе пока что только TDA7265.
Характеристики микросхем при двухполярном питании приведены в табл. 1, а назначение выводов — в табл. 2.
Обратите внимание, что разработчики не приводят значений выходной мощности микросхемы TDA7265B при сопротивлении нагрузки Rн=4 Ом. Предположу, что нужно ориентироваться на соответствующие параметры микросхемы без индекса.
В зависимости от типа микросхемы выходной пиковый ток составляет 4…5,5 А. Температура отключения при перегреве 145°С.
Скорость нарастания выходного напряжения VUвых=10 В/мкс, коэффициент усиления с разомкнутой петлей отрицательной обратной связи KU0=80 дБ.
Входное сопротивление в неинвертирующем включении Rвх=20 кОм.
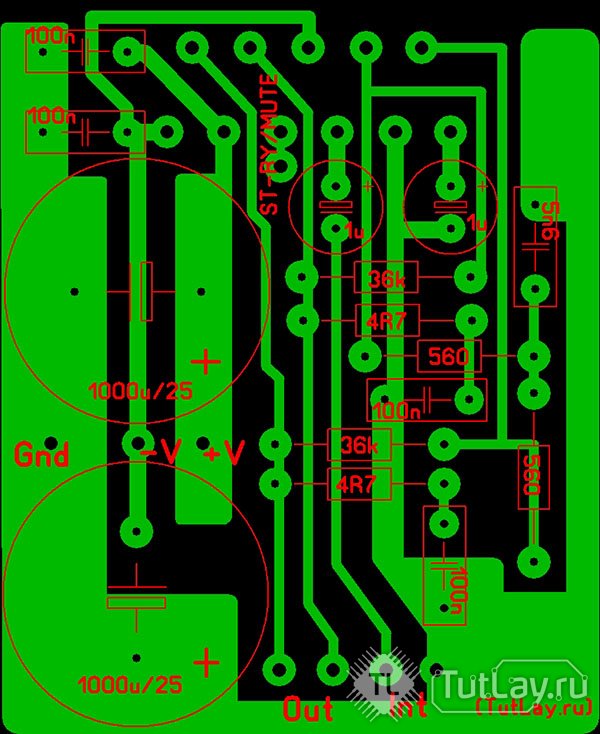
↑ Принципиальная схема усилителя
В реальной схеме (рис.2) воспользуемся рекомендациями, изложенными в публикации [1].
Коэффициент усиления с замкнутой петлей ООС KU=1+R7/R5=1+R8/R6=33,26 (30,4 дБ).
Выходная мощность определяется типом примененной микросхемы и сопротивлением нагрузки (см. табл. 1).
Управление микросхемой осуществляется подачей соответствующих напряжений на вывод 5 (Mute/Stand-by) микросхемы DA1.
Рабочий режим Play реализуется при напряжении, меньшем чем +Uп-6. Например, для напряжения питания ±20 В режим Play обеспечивается при напряжении на выводе 5 микросхемы от 0 до 14 В.
Для режима отключения звука Mute достаточно подать напряжение в диапазоне от +Uп-6 до +Uп-2,5 (от 14 В до 17,5 В).
Микросхема входит в режим ожидания (Stand-by) при напряжении, большем чем +Uп-2,5 (в нашем примере от 17,5 В до 20 В).
Схема управления на транзисторе VT1 необходима для развития, при реализации микропроцессорного управления.
Для постоянно включенной микросхемы (режим Play) вполне достаточно соединить вывод 5 микросхемы с общим проводом.
В зависимости от положения джамперов P1 и P2 схема управления обеспечивает напряжение на выводе 5, равное 11,5 В в режиме Play; 16,1 В в режиме Mute и около 20 В в режиме Stand-by.
Для снижения электролитических искажений емкость конденсаторов С1, С2 увеличена в два раза по сравнению с типовой схемой включения.
Для подавления радиочастотных помех добавлены входные пассивные ФНЧ R3, C3 и R4, C4.
В целях предотвращения самовозбуждения УМЗЧ на комплексной нагрузке и без нее, включены цепи Зобеля R9, C9 и R10, C10.
↑ Детали, печатная плата и характеристики УМЗЧ
Вместо указанного на схеме транзистора 2N2222 можно применить транзисторы KSP2222, BC546, а также отечественные КТ3102А, КТ3102Б.
Любители, планирующие «выжать из схемы максимум», вместо неполярных конденсаторов С1, С2 и керамических С3, С4 могут использовать пленочные К73-17, WIMA.
В этом случае печатную плату придется подкорректировать.
Для получения идентичных коэффициентов передачи каждого канала резисторы R5, R6 и R7, R8 необходимо подобрать попарно с отклонением от указанных на схеме номиналов не более 0,5…1%.
Трехконтактная вилка PLS может быть отрезана от длинной PLS-40 или PLS-80, имеющей требуемый шаг 2,54 мм.
Все детали УМЗЧ смонтированы на печатной плате (см. рис. 3), изготовленной из фольгированного стеклотекстолита толщиной 2 мм. Микросхема DA1 установлена на теплоотводе с площадью охлаждающей поверхности около 380 кв. см.
Блок питания заимствован от предыдущей конструкции [1, рис. 3]. Необходим силовой трансформатор мощностью 50 Вт и напряжениями на вторичных обмотках 2×12 В для Rн=4 Ом и 2×15 В для Rн=8 Ом.
Получены следующие характеристики:
Мы получили простой, недорогой, но весьма качественный двухканальный усилитель мощности. Он может использоваться как в качестве музыкального усилителя, так и в системе домашнего кинотеатра.
Примеры построения качественного УМЗЧ на мощных специализированных микросхемах, подобных описанным в настоящей статье, даны в [10].
↑ Файлы
Здравствуй, читатель! Меня зовут Игорь, мне 45, я сибиряк и заядлый электронщик-любитель. Я придумал, создал и содержу этот замечательный сайт с 2006 года.
Уже более 10 лет наш журнал существует только на мои средства.
—
Спасибо за внимание!
Игорь Котов, главный редактор журнала «Датагор»
↑ Упомянутые источники
• Стереофонический аудиоусилитель на микросхеме TDA2616
• Аудио усилитель TDA7265 2×25W. Объект «Труба» — отгадка
• TDA7265 Справочный листок на Датагоре.
• TDA7265 (25 +25W STEREO AMPLIFIER WITH MUTE & ST-BY, April 2002).
• TDA7265B (30 W + 30 W stereo amplifier with mute and standby, December 2011).
• TDA7269A (14W+14W STEREO AMPLIFIER WITH MUTE & ST-BY, June 2003).
• TDA7292 (40 W + 40 W stereo amplifier with mute and standby, February 2012).
• Баширов С. Р., Баширов А. С. Современные интегральные усилители. — М.: ЭКСМО, 2008. — 176 с.
• Авраменко Ю. Ф. Качественный звук — сегодня это просто. — К.: МК-Пресс, 2007. — 288 с.
Спасибо за внимание!
↑ Старт подписки на платы «AMP7265»
Открываю подписку на платы «AMP7265». В лоте две заводских платы 82×82 мм.
Платы отличного качества, с паяльной маской, с утолщённой медью, надписями и пр. приятностями.
Цена зависит от вашей активности. Чем больше соберём заказов, тем дешевле.
10 лотов » 750,00 ₽ за 1 лот (2 платы)
25 лотов » 540,00 ₽ за 1 лот (2 платы)
50 лотов » 400,00 ₽ за 1 лот (2 платы)
100 лотов » 315,00 ₽ за 1 лот (2 платы)
Нам нужно собрать желающих на 100 лотов. Критический минимум — 25 лотов. Подтягивайте знакомых и друзей или заказывайте для них. Новички и кандидаты — участники подписок получают привилегированное членство (гражданство) на сайте.
Для подписки вносим 540 ₽ по ссылке с любой банковской карты или из Я.
Кошелька. В примечании к платежу укажите ваш логин на Датагоре и название подписки «AMP7265». НЕ ПИШИТЕ СЛОВ ТИПА «ЗАКАЗ», «ОПЛАТА» и т.п. Только логин + AMP7265. Обязательно залогиньтесь и отметьтесь в комментариях.
Радиолюбительством увлекся с пятого класса средней школы.
Специальность по диплому — радиоинженер, к.т.н.
Автор книг «Юному радиолюбителю для прочтения с паяльником», «Секреты радиолюбительского мастерства», соавтор серии книг «Для прочтения с паяльником» в издательстве «СОЛОН-Пресс», имею публикации в журналах «Радио», «Приборы и техника эксперимента» и др.
Усилитель, схема которого представлена в данной статье, построена на одной из популярных микросхем – TDA7265. Она представляет собой двухканальный усилитель НЧ, работающий в классе AB, который может применяться в музыкальной аппаратуре высокого качества, типа музыкальных центров и телевизоров. Также ее можно применить как в виде отдельного оконечного усилителя НЧ.
Микросхема выполнена в корпусе Multiwatt и имеет одиннадцать выводов.
Усилитель может работать как на 8Ом нагрузку, так и на 4Ома и если верить даташиту, то микросхема защищена от короткого замыкания (КЗ) на выходе. Если TDA7265 не оригинальная, то защита от КЗ может отсутствовать, и при нулевом сопротивлении на выходе обязательно выйдет из строя. Кроме защиты от «козы» имеется тепловая защита, которая срабатывает при внутренней температуре равной 145°С.
Основные характеристики микросхемы TDA7265
Напряжение питания (рекомендованное) ………. ±20В
Напряжение питания (max) ………. ±25В
Выходная мощность (8Ом, ±20В, THD = 10%) ………. 25Вт (на один канал)
Выходная мощность (4Ома, ±16В, THD = 10%) ………. 25Вт (на один канал)
Выходная мощность (8Ом, ±20В, THD = 1%) ………. 20Вт (на один канал)
Выходная мощность (4Ома, ±16В, THD = 1%) ………. 20Вт (на один канал)
Пиковый выходной ток ………. 4,5А
Температура срабатывания защиты ……… 145°С
Остальные интересующие вас характеристики можете найти в даташите.
Схема двухканального усилителя на TDA7265
Компоненты схемы
Все резисторы мощностью 0,25Вт, кроме R7 и R10 (0,5Вт).
Конденсаторы C1-C4 и C6 электролитические и должны быть рассчитаны на напряжение 35В, хотя можно и на напряжение 25В, но только если питание усилителя не будет превышать ±18В. Остальные конденсаторы керамические или пленочные, разницы в данном случае вы не услышите, так что ставьте то, что есть под рукой.
Транзистор VT1 можно заменить на BC547.
Радиатор необходимо установить через силиконовую или слюдяную прокладку и фторопластовую втулку, если корпус усилителя металлический.
Режимы MUTE и ST-BY
Для удобства чтения я на схему наложил подсказку по данным режимам. За эти режимы отвечает вывод 5.
Для дальнейшего понимания примем напряжение питания (Vs) = ±20В.
Если на выводе 5 присутствует напряжение в диапазоне +Vs …+Vs-2.
5В (от +17,5В до +20В) то усилитель находится в спящем режиме (ST-BY) с минимальным потреблением тока (3мА).
Если на выводе 5 присутствует напряжение в диапазоне +Vs-6В …+Vs-2,5В (от +14В до +17,5В), то усилитель выйдет из спящего режима, но включится режим приглушения MUTE.
Если на выводе 5 присутствует напряжение менее +Vs-6В (менее +14В), то усилитель войдет в режим воспроизведения звукового сигнала.
Теперь простыми словами о режимах MUTE и ST-BY
Для того чтобы усилитель начал работать необходимо с помощью переключателя SW1 замкнуть вывод резистора R1 на плюсовую шину. Далее, чтобы появился сигнал на выходе усилителя (т.е. отключить режим MUTE), необходимо замкнуть контакты выключателя SW2. Для тех, кто в танке, положения SW1 и SW2, установленные как на схеме обеспечат звучание в колонках.
Печатная плата двухканального усилителя на TDA7265 СКАЧАТЬ
Усилитель мощности hi-fi на TDA7265 | Festima.
RuЭлектроника
Таблица Список Лента
Усилитель мощности с темброблоком и блоком питания. Мощность 2*25ватт. Линейный вход . Регулировка громкости,низкие и высокие частоты, необходим только радиатор побольше .
Мы нашли это объявление 3 года назад
Нажмите Следить и система автоматически будет уведомлять Вас о новых предложениях со всех досок объявлений
Перейти к объявлению
Тип жалобы ДругоеНарушение авторских правЗапрещенная информацияОбъявление неактульноПорнографияСпам
Комментарий
Показать оригинал
Адрес (Кликните по адресу для показа карты)
МоскваЕще объявления
💥 Для покупателей из других регионов есть абзац в конце описания. 💥Запчасти усилителя Амфитон 002. Аппарат в целом работал, но 1 канал на большой мощности начинал похрипывать. Все запчасти продаются как есть, без гарантии и т.
п. Крышка верхняя 300 (продано) Крышка нижняя 300 (продано) Ручки тембра и селектора 300/шт Ручка громкости 400 Ручка баланса 250 Кнопки 150/шт Лицевая панель 700 (Продано) Задняя панель с гнездами входов и акустики 600 Трансформатор 1000 (продано) Темброблок 800 (продано) Платы ум с радиаторами в комплекте 800/шт Плата корректора 700 Две маленькие платы 150/шт 🚚 Готов отправить через Яндекс такси 🚕, но также по предоплате и за Ваш счёт, как при отправке в регионы. 💥Отправка по предоплате на карту сбербанка 💰👉💳 💥Смотрите все мои объявления в профиле. 👉Добавляйте объявление в избранное, чтобы не потерять. 💥Не забывайте подписаться на профиль, чтобы первыми следить за новыми объявлениями. 💥ДЛЯ ПОКУПАТЕЛЕЙ ИЗ ДРУГИХ РЕГИОНОВ: Отправка есть и осуществляется по предоплате на карту сбербанка и за Ваш счёт. Через Авито готов отправить только некоторые товары выборочно из своего ассортимента и только через боксберри. Для отправки через Авито напишите мне для обсуждения деталей. Наложенным платежом не отправляю.
Аудио и видео техника
17 дней назад Источник
Продаётся ТВ антенна Perfeo «CINEMA», активная, усилитель, питание от ресивера 5V, DVB-T/DVB-T2 (BAS-5310) Описание: Антенну можно разместить на телевизоре, закрепить на стене или поставить на горизонтальную поверхность.
Аудио и видео техника
19 дней назад Источник
Wi-Fi усилитель сигнала (репитер) Xiaomi Mi Wi-Fi Amplifier PRO ➜ НОВЫЙ, ОРИГИНАЛЬНЫЙ, ГАРАНТИЯ, ЧЕК ❗ЖДЕМ ВАШИХ ЗВОНКОВ❗ ➜ В ПРОДАЖЕ ВСЕ ЦВЕТА И ОБЪЕМЫ ПАМЯТИ ❗ ✅ Работаем официально более 10 лет❗ ✅ Официальная гарантия на всю технику❗ ✅ Только оригинальная техника❗ ✅ Trade-In: обмен с доплатой ❗ ✅ Кредит, рассрочка❗ ✅ Оплата наличными, безналичными ✅ Чек и гарантийный талон при покупке ✅ Доставка по городу и всей России ✅ Магазины в центре города и на тополинке ✅ Собственный сервисный центр _________________________________________ ⚠️ Перед походом в магазин обязательно позвоните нам, чтобы уточнить в каком именно магазине находится товар и забронировать его за вами! ⚠️ Скажите продавцу, что вы с «АВИТО» чтобы зафиксировать цену! ➜ АДРЕСА: 📍 Энгельса, 30 📍 Ун.
Набережная, 80 📍 Энгельса, 75 ➜ ЗВОНИТЕ по любым вопросам с 10:00 до 20:00 _________________________________________ Поддержка технологии MIMO 2×2 и скорость до 300 Мбит/с Да, инженеры Xiaomi добавили в данный ретранслятор Wi-Fi сигнала не только возможность обеспечивать скорость передачи данных до 300 Мбит/с, но и поддержку крутейшей технологии MIMO. Такая инновация дает возможность существенно улучшить качество связи одновременно для нескольких подключенных устройств. Две внешние антенны и управление со смартфона Кроме крутого дизайна, устройство получило две внешние антенны для обеспечения качественного и стабильного сигнала. Также специалисты китайской компании сделали свой гаджет умным, добавив возможность синхронизации со смартфоном с помощью специального мобильного приложения. Расширитель зоны Wi-Fi Xiaomi Amplifier Pro увеличит покрытие Чем больше техники появляется в нашем доме, тем чаще возникает потребность увеличить мощность и зону покрытия Wi-Fi роутера, чтобы сигнал хорошо ловил и в кухне, и в спальне, и в гостиной.
Комьютерные аксессуары и комплектующие
19 дней назад Источник
Чип усилителя мощности TPA3116, стерео мощность 2*50 Вт. Bluetooth 4,0, идеальная карта аудиоприемника Bluetooth для использования. Интерфейс USB/Слот для карт TF, поддерживает форматы воспроизведения: MP3, WMA, WAV, FLAC.
Входное напряжение постоянного тока 8-26 в для источника питания. Расстояние беспроводного приема может достигать 15 м (экранированные сигналы). Оснащен модулем теплоотвода на печатной плате. С 5 кнопками на плате для настройки, удобное и простое управление. Пульт дистанционного управления для приема и управления (инфракрасный
Аудио и видео техника
21 день назад Источник
Внимание! Festima.Ru является поисковиком по объявлениям с популярных площадок. Мы не производим реализацию товара, не храним изображения и персональные данные. Все изображения принадлежат их авторам Отказ от ответственности
Усилитель мощности
Аудио и видео техника
4 месяца назад Источник
усилитель звука behringer iNUKE NU3000DSP 14000 проигрыватель NUMARK MP103USB 12000 усилитель WHARFEDALE PRO S1000 13000 усилитель CROWN XLi 800 17000 микшер-усилитель CVGaudio TR-120L 15000 трансляционный усилитель мощности JEDIA JPA-120DP 10000 трансляционный усилитель мощности JEDIA JPA-360CP 9000 Предусилитель INTER-M PP-9214 7000 цифровая IP-АТС panasonic kx-ns500 30000 усилитель JBL MPC 300 17000 усилитель мощности soundTech PL602 10000 усилитель мощности ALTO MAC 2.
2 25000 усилитель мощности JEDIA JPA-120DP 17000 усилитель мощности CROWN CDi 2000 47000 усилитель звука behringer iNUKE NU3000DSP 10000 ТОРГ
Аудио и видео техника
4 месяца назад Источник
Усилитель мощности
Аудио и видео техника
год назад Источник
Усилитель мощности
Аудио и видео техника
3 месяца назад Источник
Усилитель мощности . Проработал мало
Аудио и видео техника
год назад Источник
Усилитель мощности
Аудио и видео техника
7 месяцев назад Источник
Усилитель мощности
Аудио и видео техника
год назад Источник
400Вт усилитель мощности, в рабочем состоянии.
Аудио и видео техника
2 года назад Источник
Усилитель мощности стерео.![]()
Аудио и видео техника
2 года назад Источник
Усилитель мощности TA 4.100 Усилитель в хорошем состоянии,торг при встрече.
Аудио и видео техника
10 месяцев назад Источник
Усилитель мощности R150 Plus
Аудио и видео техника
год назад Источник
Усилитель мощности с блоком питания.
Аудио и видео техника
2 месяца назад Источник
УСИЛИТЕЛЬ МОЩНОСТИ SOUNDKING AA800P
Аудио и видео техника
5 месяцев назад Источник
Усилитель мощности kL 60
Аудио и видео техника
год назад Источник
Комплект аппаратуры, усилитель мощности Rotel RB-06 и предусилитель, процессор Myryad MDP 500 Усилитель мощности в идеальном состоянии, коробка, паспорт. Пред без пульта и документов. Можно по отдельности.
Аудио и видео техника
год назад Источник
Продам усилитель мощности, состояние хорошее.
Аудио и видео техника
4 месяца назад Источник
Колонки Радиотехника Radiotehnika S30 характеристики
Колонки Радиотехника (Radiotehnika) S30 характеристики
Здравствуйте!Есть пара вопросов, но обо всем по порядку. Значит характеристики микросхемы TDA7265 таковы:Напряжение питания (рекомендованное) ………. ±20ВНапряжение питания (max) ………. ±25ВВыходная мощность (8Ом, ±20В, THD = 10%) ………. 25Вт (на один канал)Выходная мощность (4Ома, ±16В, THD = 10%) ………. 25Вт (на один канал)Выходная мощность (8Ом, ±20В, THD = 1%) ………. 20Вт (на один канал)Выходная мощность (4Ома, ±16В, THD = 1%) ………. 20Вт (на один канал)Пиковый выходной ток ………. 4,5АТемпература срабатывания защиты ……… 145°СИмею две колонки Radiotehnika S-30 с параметрами:Максимальная мощность по паспорту изделия – 30 Вт.Номинальная – около 10 Вт.Пиковая – до 300 Вт.Спектр воспроизводимых частот – от 50 Гц до 18 кГц.Рабочий – 50-16000 Гц.
Номин. сопротивление – 4 Ом.Минимальный импеданс – 3,2 ОмСреднее звук. давление – 1,2 Па.Чувствительность – около 84 дБ.Динамик для низких и средних частот — 25 ГДН-1-4 (равнозначный 10 ГД-34).Динамик для высоких частот — 6 ГДВ-1-16 (равнозначный 3 ГД-2).Цитирую что нашел полезного из коментариев тут https://radiostorage.net/784-usilitel-2×25-watt-na-tda7265.html и собрал все сюда:»Насчет мощности трансформатора: думаю 70-100 Ватт должно хватить для данной схемы»,»Также в даташите для примера приведены значения коэффициента гармоник при нагрузке 4 Ом и питании +/-16В. Можно использовать это напряжение питания, а можно попробоватьи большее, при большем напряжении питания и нагрузке в 4 Ом есть вероятность что при большой громкости в микросхеме будет срабатывать защита.»»Вторичные обмотки трансформатора должны выдавать как минимум по 3 Ампера, лучше — 4 Ампера, для данного усилителя чтобы при напряжении 12,5В запитать данную схему и получить от нее ожидаемую отдачу.»»Микросхема TDA7265 не будет выдавать 2х50Вт на 4 Ом потому что в ней есть встроенная защита по выходному току (Output Peak Current Internally limited), на 4 Омах возможно что получится выжать 30-35 Ватт.
В случае с использованием 4Ом нагрузки нужно побеспокоиться о надежном теплоотводе для микросхемы, а питание не должно быть слишком высоким — по 15-18В на плечо.»»Чтобы в процессе наладки не спалить акустику (всякое может случиться) включите последовательно к выходу УНЧ предохранители на 0,5-1 Ампер, это поможет если что пойдет не так. Потом после наладки предохранители можно или убрать или же поставить на больший ток — 2-2.5А.»Я намотал тороид на рассчетную мощность 100-120Вт, вторичку намотал с завышеным напряжением чтобы позднее после ответов тут отмотать лишнее.Вопрос первый, сколько оптимальных переменных вольт нужно для трансформатора и значение напряжений указываете для 4 Ом с нагрузкой на трансформаторе или без? Потому что Если значения напряжения без нагрузки ВЫШЕ чем с нагрузкой, учитывайте это, и нигде внятно так и не сказано значение, поэтому прошу подсказать.
Вопрос второй
, по ссылке на фильтр с мостом тут: https://forum.radiostorage.
net/download/file.php?id=7&sid=89185dfa0337164ba6c8f1594178f1ca какие конденсаторы ставятся для аудио, пленку или керамику? И электролиты на сколько микрофарад ставить желательно? Какой ампераж предохранителя на сетевой вход?
Вопрос третий[/b
]: Какова площадь радиатора для микросхемы?Прошу вас ответить на эти три вопроса.
Советский HI-FI и его создатели: страсти по Хейлу — Электроника 150АС — 001
В этом посте пойдет речь об акустической системе, созданной в недрах ленинградского ВНИИРПА в конце 80-х и выпускавшейся небольшими сериями на заводе “Ферроприбор”. Судьба этой советской разработки, несмотря на её знаковость и революционность для отечественной электроакустики, сложилась не лучшим образом. На серийный выпуск питерских колонок наложила отпечаток эпоха, в которую они пошли в серию, а именно — 1991-й год. Как я не устану повторять, история не признаёт сослагательное наклонение, но, вероятно, если бы не крах советской системы, то эта акустика превзошла бы по популярности различные S-90 и Кливеры.
Моё внимание эта разработка привлекла по нескольким причинам: качественная переработка американского прототипа (кроме концепции ничего не скопировано), применение излучателя хейла с широким частотным диапазоном в качестве СЧ-ВЧ звена, использование “закрытого ящика” с пассивным излучателем для реализации НЧ-секции, впечатляющие характеристики.
Создать нельзя клонировать
Как я уже отмечал ранее, в конце 80-х активизировалась деятельность по “промышленному шпионажу” товаров народного потребления. Иными словами, из-за подгнивающего железного занавеса советские чиновники от технических ведомств в качестве образцов для изучения и копирования тащили всё больше годной аппаратуры. При этом вкус у шпионов-чиновников был вполне приличным, так в 1987-м году для нужд в ВНИИРПА приезжает легенда американского колонкостроения ESS AMT 1.
ESS AMT 1
Характерной особенностью привезенного образца являются мощная низкочастотная секция и футуристичный, большой излучатель Хейла в качестве источника средних и высоких частот.
Что интересно, в США ESS AMT 1 выпускался с 1973-го года. Более того, считался настоящей аудиофильской легендой, обладая характеристиками, трудно достижимыми не только в 70-е, но и в 80-е годы прошлого столетия:
- Частотный диапазон: 45 Гц – 24000 Гц (с неравномерностью АЧХ ± 2 дБ)
- THD (при SPL 90 дБ):
- 600 Гц: 0,5%
- 60 Гц: 1%
- Сопротивление: 4 Ом
- Номинальная мощность: 120 Вт
- НЧ: 250 мм, конусный (кукурузная бумага)
- ВЧ: излучатель Хейла (электростатический тип)
- Частота раздела фильтра: 600 Гц
- Размеры (ВхШхГ): 787х362х362 мм
По месту назначения, т.е. в ВНИИРПА американская чудо-акустика попадает только в 1989-м году (судя по сведениям одного из разработчиков, озвученных на форуме rt20.mybb2.ru).
Беглое изучение американского образца показывает, что тот по некоторым показателям уступает аналогичной акустике, уже разрабатываемой в ВНИИРПА с 1987-го года. В основе конструкции опытной АС также лежит совмещение НЧ секции с излучателем Хейла, но в отличие от американского образца НЧ секция выполнена в виде закрытого ящика с пассивным излучателем.
По ряду сведений, детальное сравнение измерений в безэховой камере советского прототипа и американской серийной акустики наталкивают на вывод о том, что копировать вчистую не имеет смысла. Принимается решение о сохранении собственной разработки и заимствовании лишь некоторых конструктивных особенностей излучателя Хейла и схемотехники фильтров у “американца”.
Справедливости ради, необходимо отметить, что отправной точкой для новой советской АС также являлась ESS AMT 1. Именно с интереса советских инженеров к этому продукту “вражеской” электроакустики и началась эпопея с разработкой АС на базе Хейла и именно по этой причине её в 1987-м году в качестве образца привезли в СССР.
Прототип высокой верности воспроизведения
Можно сказать, что разработка подобной акустики в это нелегкое для советского приборостроения время — уже своеобразный подвиг. Прототипирование нового образца завершилось в 1989-м году.
Изначально тестировалось 2 образца, а именно 150 АС АТ-001 (100 литров) и 150 АС АТ-002 (70 литров).
Во втором альтернативном варианте пассивный излучатель располагался на задней стенке корпуса. По ряду очевидных недостатков компромиссный 70-ти литровый вариант не стали запускать в серию. Мне не довелось увидеть контрольных измерений, но очевидно, что корпус НЧ секции с меньшим объёмом был хуже.Прототип основной версии (001) оказался удивительно удачным, что сулило новым колонкам успешное будущее. Основные инновации новой разработки касались излучателя Хейла. Мембрана советских динамиков была выполнена из полиамида, который и сегодня является основным материалом для создания ленточных и электростатических излучателей в связи с уникальными термодинамическими свойствами. Толщина мембраны составляла 14 микрон.
Оригинальной особенностью конструкции ленточного драйвера стало использование т.н. “перекладин”, к которым крепились края складок мембраны. Таким образом края изгибов “гармошки” оставались статичными, а движение мембраны происходило в глубине складок, что позволяло поддерживать стабильную форму и устранить вредные резонансные колебания без ущерба для излучения.
Применение этой инновации позволило получить более ровную АЧХ и незначительное количество резонансов в слышимом спектре, по сравнению с американским исходником.
Использование закрытого ящика в НЧ-секции также значительно снизило резонансы корпуса и нелинейные искажения, а также существенно отразилось на субъективных параметрах верности воспроизведения. В целом характеристики поздних прототипов были следующими:
- Диапазон частот: 40 – 25000 Гц с неравномерностью АЧХ в диапазоне частот 100-8000 Гц: ±1,5 дБ
- Чувствительность: 91 дБ (0,71 Па/√Вт)
- КНИ при уровне звукового давления 90 дБ:
- 250 – 1000 Гц: 1,2 %
- 1000 – 2000 Гц: 0,9 %
- 2000 – 8000 Гц: 0,6 %
- Сопротивление излучателя Хейла: 11 Ом
- Сопротивление НЧ секции: 8 Ом
- Минимальное значение импеданса: 6,4 Ом
- Долговременная мощность: 150 Вт
О схемотехнике и конструкции фильтров можно судить по представленным ниже материалам:
Прототип АС превосходил американский образец, причем как по мощности, так и по уровню искажений.
Также новая советская АС обладала более равномерной АЧХ, что не могло не обрадовать разработчиков.
Серийные проблемы
Однако прототип нередко имеет отличия от серийного образца. Массовая адаптация часто предполагает использование не тех технологических приемов, которые применяются в лабораториях и при создании прототипов, что неизбежно приводит к ухудшению характеристик.
Подготовку к серийному выпуску 150АС-001 проводили на заводе “Ферроприбор”. Старт производства планировался в 1990-м году. Относительно начала производства мнения разнятся, одни бывшие сотрудники ферроприбора утверждают, что так и было, другие пишут о том, что первую серию выпустили только в 1991-м. В справочных материалах указан 1991-й год.
Технология создания излучателя Хейла на заводе была несколько изменена, что повлекло изменение значимых для звука характеристик, которые у серийных образцов заметно уступали прототипу (данные ldsound.ru):
- Диапазон воспроизводимых частот: 40 (-3 дБ) – 25000 Гц
- Чувствительность: 91 дБ (0,71 Па/√Вт)
- Неравномерность АЧХ в диапазоне частот 100-8000 Гц: ±4 дБ
- Гармонические искажения при уровне звукового давления 90 дБ в диапазоне частот:
- 250 – 1000 Гц: 2 %
- 1000 – 2000 Гц: 1,5 %
- 2000 – 8000 Гц: 1%
- Сопротивление: 8 Ом
- Минимальное значение импеданса: 6,4 Ом
- Долговременная мощность: 150 Вт
По мере ухудшения экономического положения предприятия, было выпущено еще 2 варианта АС, задачей каждой из модернизаций было упрощение и удешевление конструкции.
Несмотря на то, что паспортные данные акустики при этом не менялись, многие люди, знакомые с разработкой и производством, утверждают, что более поздние серии многократно уступали первой, как по уровню искажений и равномерности АЧХ, так и по качеству фильтров.
Отличия серий в основном заключались в конструктивных особенностях излучателей Хейла, его размерах и частотных характеристиках и НЧ-динамиков. Встречается информация о т.н. “двойных Хейлах”, по всей видимости — это твиттеры Электроника 150 АС-001 ранних серий до модернизации, и о “полуторных” и “одиночных” более поздних, удешевленных выпусков АС. Ниже представлены различия АЧХ “двойного” (красный) и “полуторного” (синий) драйверов:
Более подробные измерения излучателей Электроника 150АС-001 можно найти по ссылке.
В т.н. третьей версии Электроника 150 АС- 001, по утверждениям одного из разработчиков, использованы другие НЧ-драйверы.
Известен также факт о том, что в конце 1991-го года разработчики Электроника 150АС-001 из ВНИИРПА посещали завод для оценки серийной версии АС.
Было даже организовано сравнительное прослушивание прототипа из НИИ и серийного варианта акустики. По результатам прослушивания, разработчики признали звучание заводского варианта неудовлетворительным, о чем был составлен соответствующий отчет.
При этом известно, что выпуск “рационализированных” версий АС продолжился. Вероятно, это произошло в связи с тем, что, даже несмотря на ухудшение объективных характеристик она превосходила практически все мощностные аналоги, выпускавшиеся в то время в стране.
Итог
История разработки этой АС демонстрирует, что при создании советской техники далеко не всегда использовалось слепое копирование западных образцов. Становится понятно, что самостоятельные разработки советских инженеров иногда превосходили зарубежные аналоги. Кроме того, иллюстрирует т.н. “драконовскую рационализацию”, которая не редко вредила качеству продуктов в угоду технологичности, уменьшения стоимости и увеличения скорости производства.
Использованы фото: ldsound.
ru
Джинса
В нашем каталоге представлен широкий ассортимент акустических систем высокой верности воспроизведения, в числе прочих присутствуют АС с излучателями Хейла.
Советские колонки — какие лучше звучат?
В последний год заметно вырос интерес к старой радиотехнике, изготовленной в СССР. В частности, достаточно часто можно встретить объявления о продаже акустических систем (АС) тех времен. Но, указанная цена на такие АС вызывает недоумение ввиду явной своей завышености.
Попробую представить наглядно мои впечатления о качестве звуковоспроизведения некоторых некогда популярных моделей, прошедших через мои руки (и самое главное – уши!).
Для трезвой оценки стоимости таких АС буду считать, что: 1- излучают они в прямоугольной комнате квартиры; 2 — источник сигнала (ИС) и усилитель мощности (УМ) такого весомого качества, что их замена на другие модели не изменит общего мнения об АС.
Для визуализации построю график с десяти бальной шкалой, разделенный на три сектора, где зеленый сектор-это достаточно достоверное звуковоспроизведение, желтый — тот самый минимум, ниже которого не стоит опускаться.
А красный – не рекомендованный к употреблению (мною).
Как вы можете заметить, самой качественной «АС» прослушанной мной, является живой оркестр, который совершенно справедливо получает оценку 9.9 балла (в одном месте они сыграли ненатурально, и я как беспристрастный судья снизил балл). Из других представленных АС в зеленый сектор попала только «Электроника» 50АС-061м (она же 75АС-065). 7.9 заслуженных баллов. Круче, наверное, только сотая модель. Но, чего не довелось слушать, то и не буду оценивать.
Самый любимый сектор всех это Желтый. Любой Хай-Фай за ваши деньги! Все чаще производители, за якобы высококачественные АС выдают красивую мебель с предустановленными динамиками. Так сказать желаемое за действительное.
На самом деле, этот сектор является тем самым минимально необходимым (начальным) уровнем звуковоспроизведения, где издаваемые АС звуки легко распознаются массовым слушателем не только как любимые исполнители, но и как их инструменты. Именно в этом секторе ведутся жаркие баталии о преимуществах того или иного «окраса» в звучании и громких заявлениях об очередной победе над «глубоким басом».
Количество нолей в заявленной мощности АС пропорционально количеству нулей в цене за них. О размерах второй или третьей гармоник в звуке на выходе таких АС производители молчат как партизаны на допросе. Именно поэтому считаю, что этот «желтый» сегмент предложения на рынке имеет сильно завышенную цену, за получаемый продукт (звук).
Итак, какие АС, выпускавшиеся в СССР, могут соответствовать этой «весовой категории»? Нет, далеко не все «высшего класса сложности» с нулями в цифрах. В «желтый» сектор, с оценкой «5_с минусом» попадает «S-90» с индексом «B». И еще, практически на границе зон находится «S-30B». Эта полочная АС так же заслуживает уважения. Остальные АС, размещенные мною в «красном» секторе немного отличаются между собой по качеству преобразованного в звук сигнала. Но, несмотря на различные попытки конструкторов улучшить звучание при помощи, например изодинамического ВЧ излучателя или СЧ динамика с более тонким бумажным диффузором и с пропиткой замеченные изменения в них на уровне пресловутых «нюансов».
И, несмотря на протесты владельцев таких АС, всем своим друзьям и даже просто знакомым такие преобразователи звука приобретать не советую.
Когда-то нам показывали большое количество фильмов о советских разведчиках. Каждый такой шпион-диверсант наносил огромный ущерб врагу в живой силе. И простая арифметика подсказывала, что где-то на десятом фильме разведчику воевать будет собственно уже не с кем. Точно так же, проспекты разработчиков музыкальной аппаратуры (и АС в частности) рапортуют нам об очередном приросте в качестве звучания. Специализированные журналы в который раз используют все имеющиеся прилагательные русского языка и литературы для описания полученных улучшений. Это продолжается не один десяток лет. И если сложить все их достижения, то современные АС должны превосходить живой оркестр по натуральности звучания уже раза в четыре. Чего, собственно, в природе быть не может.
Так что, если у вас имеется возможность приобрести советский оркестр, то слушайте лучше его.
Сабвуфер на “китайце” 100 Вт
Дело было вечером – делать было не чего.
Пошел в местный киоск купить чего-то к чаю. Тут подходит знакомый и говорит, мол у него сгорел сабик, ну сгорел так сгорел, схожу, посмотрю.
Пришел к нему с утра, показал он мне тот сабик, я его разобрал и вижу *картину маслом*. Внутри всё чёрное, в печатке две дырки, микросхемы тоже в дребезги, трансформатор такой как алкаши на приём цвет мета приносят, с обожженными обмотками.
Ну, что тут сказать, – *пациент скорее мёртв чем жив*. Да и сам тот мужик почесав репу со мною согласился, причину такой *картины* он объяснить не мог, только сказал, что принес его сын киношку на болванке *красная шапочка* (2011 год). Включили и для спецэффектов звук погромче, на средине фильма из сабика пошел дым.
Вот я думаю, если *красная шапочка* на такое способна, то какие последствия были бы от просмотра например *ну погоди*. В общем мужик не долго думая предложил его мне, а по тому как я с собой в кошельке ношу 10$ (на развод) и за пару гривен мне его не продали бы, то я предложил эту 10-ку, в надежде, что хоть что-то там пригодится.
Процессор и микрухи на сателиты TDA7265 тоже приказали долго жить, – тут у меня совсем настроение упало, взгляд пал на тот динамик, который я первым делом выкрутил – и *о чудо!* – динамик оказался абсолютно целым.
Завернув всё в брезентовку (я всегда разбираю такое хламьё на какой-нибудь тряпке), чтобы потом запчасти не собирать по двору, а так свернул в кучу и порядок.
Отмыв спиртом (да им самым, другие бы просто его выпили а динамик вытерли тряпкой, но нет – делать так делать) – в итоге динамик стал как новый.
Порывшись в обрезках ДСП, нашел нормальные по размеру остатки, так же и с карпетом, считай, всё нашлось в хозяйстве.
Сходил на местный рынок и купил 5 шт. по 2 м брусков, каждый брусок 2х4 см стоит 3 – 4 гривны, так что самому заморачиваться вообще не стоит, купил готовые и порядок. По дороге зашел в киоск – купил чай с бергамотом (ну нравится мне чай и всё тут) и пошел домой.
За остаток дня не сделал абсолютно ни чего, просто было *в лом*, да и подруга привезла хороший кусок мяса от родни, шашлычок не заставил долго себя упрашивать приготовить (мясо можно замариновать всего за 2 часа – проверено), вот так мы и посидели с шашлычком и забежавшими *на запах* соседями.
ВОЗМОЖНО, сделаю гриль в виде двух – трёх прутков, а может и так оставлю, в общем, как найдётся клиент, буду уже рассматривать варианты по желанию.
Субъективно, сабик – удался, звучит вполне достойно, в паре с (к примеру колонками на подобие S30 или подобных импортных клонов) звучит вообще отлично, конечно стены не дрожат и мебель не падает, но басок чувствуется грудной клеткой.
Стоимость всех материалов не превысила 200 гривен (если бы я всё покупал а не было у меня в загашнике + динамик), так что думаю всё таки не зря я сходил вечером в киоск. 😎
Автор проекта: DTS
Источник
60, 1
Усилитель на микросхеме tda7388, распиновка, характеристики
Микросхема TDA7388 это четырех канальный усилитель мощности класса AB и на 4 канала с выходной мощность каждого в 45 Вт. Ее можно применять в любых проектах где необходимо 4 канала, к примеру в качеству усилителя для автомобиля либо же для домашнего кинотеатра.
Микросхема имеет на своем борту следующие системы защиты:
- защита от КЗ вывода на общий питающий провод
- защита от большой индуктивной нагрузки
- защита от перегрева кристалла
- защита от исчезновения нагрузки
- защита от обрыва общего провода
- защита от переполюсовки
- защита от статическое напряжение
Таблица максимальных значений микросхемы TDA7388
| Символ | Параметр | Величина |
| VS | Рабочее напряжение питания | 18 V |
| VS(DC) | Напряжение питания (микросхема в ждущем режиме) | 28 V |
| VS(pk) | Напряжение питания (импульс t = 50 ms) | 50 V |
| IO | Выходной ток — периодический (D = 10%, f = 10 Гц) — непереодический (t = 100 мкС) | 4.5 A 5.5 A |
| Ptot | Мощность рассеивания (температура корпуса 70 0С) | 80 W |
| Tj | Температура кристалла | 150 0С |
| Tstg | Температура хранения | — 55 … + 150 0С |
| Rth j-case | Тепловое сопротивление кристалл-корпус (max) | 1 0C/W |
Характеристики микросхемы TDA7388
| Параметр | Условия теста | Значение |
| Ток покоя | RL = ∞ | 120 — 350 mA |
| Выходное смещение | Режим воспроизведения | ±100 mV |
Скачек напряжения во время вкл. /выкл. | ±80 mV | |
| Усиление по напряжению | 25 — 27 dB | |
| Выходная мощность | THD = 10 %, Vs= 14.4 V | 26 W (typ) |
| Максимальная выходная мощность (немузыкальная) | Vs= 14.4 V Vs= 15.2 V | 41 W 45 W |
| Гармонические искажения | POUT = 4 W | 0.04 % (typ) |
| Подавление пульсаций источника питания | f = 100 Hz, VR = 1 VRMS | 50 — 65 dB |
| Верхняя частота среза | POUT = 0.5 W | 100 — 200 kHz |
| Входное сопротивление | 70 — 100 kOhm | |
| Стереоразделение | f = 1 kHz, POUT= 4 W | 60 — 70 dB |
| Потребляемый ток в ждущем режиме | VST-BY = 0 | 20 uA (max) |
Испытания УНЧ на микросхеме TDA7388
При измерениях использовались лабораторный блок питания LW-K3010D (обзор), генератор FY6800 (обзор), цифровой осциллограф Hantek DSO5102P (обзор).
Испытания проводились при двух напряжениях питания: 12 В (наиболее распространённый вариант в автомобилях и при аккумуляторном питании) и 18 В (максимально-допустимое).
Сначала было замерено потребление платы усилителя без подачи сигнала. Ток потребления холостого хода менялся в зависимости от напряжения питания и составлял следующие значения (округлённо): 8 В — 170 мА 12 В — 180 мА 18 В — 200 мА. Такие значения тока покоя — умеренные, но назвать их пренебрежимо-малыми нельзя (имеется небольшой нагрев радиатора даже в состоянии покоя).
При напряжении питания ниже 8.0 В терялась работоспособность усилителя: искажалась форма сигнала, падала амплитуда даже для небольших сигналов.
Шумы усилителя оказались очень малы и практически не заметны (можно услышать, только вплотную приблизив ухо к колонке).
Испытания при напряжении питания 18 В, нагрузка 4 Ом
Эту часть испытаний проводим в максимально-допустимом режиме: с питанием 18 Вольт и с нагрузкой 4 Ом (нагрузка — только в испытуемом канале, остальные каналы — без нагрузки).
Начинаем, как обычно, с синус
а. Частота сигнала, где это не оговорено особо, составляет 1 кГц.
На осциллограмме показан предельный уровень сигнала, когда искажения синуса малы и находятся на грани обнаружения. Мощность на нагрузке в таком режиме составила 30.8 Вт.
Потребляемая мощность от источника питания — 43.2 Вт, КПД = 71% (возможна ошибка в несколько процентов из-за неточности измерений с помощью осциллографа).
Ещё немного добавляем уровень сигнала. Искажения уже становятся хорошо заметны «невооруженным глазом» (изменён масштаб по оси времени):
При длительном прогоне этого теста радиатор усилителя нагревался очень сильно, корпус микросхемы разогрелся до 79 градусов (измерено инфракрасным термометром Benetech GM531).
Теперь — сигнал треугольной формы
для оценки линейности в предельном режиме.
Первая картинка — при сигнале, близком к ограничению, но не доходящем до него:
Осциллограмма — вполне благопристойная.
Следующая картинка — треугольник
, но немного превышающий уровень ограничения:
Вблизи вершин наблюдается клиппинг, но в окрестностях клиппинга никаких нештатных явлений нет.
Для красоты — ещё картинки с пилой и обратной пилой (без клиппинга):
Линейность — на очень хорошем уровне.
Теперь запускаем прямоугольник 10 кГц
на максимальной амплитуде, близкой к клиппингу:
Мощность на нагрузке в этом режиме составила 58.5 Вт. Это кажется превышением максимально-допустимой мощности по спецификациям, но в спецификациях мощность указана для синуса (прямоугольник более выгоден энергетически).
Фронты прямоугольного сигнала
:
Фронты крутыми на назовёшь, но они вполне приемлемы.
Далее исследуем поведение усилителя на синусоидальных сигналах высокой частоты (>= 20 кГц). Они выходят за границы слышимости, но интересны для анализа работы усилителя.
При небольших амплитудах синусоидальный сигнал 20 кГц
сохраняет чистоту, но чем ближе к ограничению, тем сильнее искажается форма:
Ещё сильнее этот эффект проявляется на частоте 50 кГц
:
На этой осциллограмме заметна сильная несимметричность вершин: острая верхняя вершина и тупая нижняя.
Теперь изучим форму сигнала отдельно на положительном и отрицательном плечах выхода
(выход там — мостовой, поэтому нагрузка подключается не между выходом и землёй, а между положительным и отрицательным плечами выхода).
При небольших уровнях сигнала его форма на разных плечах строго симметрична, но при подходе к уровню ограничения симметричность теряется: верхняя вершина заостряется, нижняя — затупляется.
Но, тем не менее, на нагрузке за счёт «взаимоуничтожения» этих искажений результирующий сигнал (разность между плечами) получается симметричным:
Испытания при напряжении питания 12 В, нагрузка 4 Ом
Напряжение питания в 12 Вольт — одно из самых распространённых в природе, поэтому хотя бы одно измерение при таком напряжении сделать надо.
Синус 1 кГц, амплитуда выше уровня ограничения
(клиппинга):
Эта осциллограмма приведена просто для того, чтобы показать, какую мощность можно «выжать» из усилителя при стандартном питании в 12 Вольт.
Отдаваемая в нагрузку мощность в таком режиме составила 17.1 Вт.
Амплитудно-частотная характеристика (напряжение питания 18 В, нагрузка 4 Ом)
АЧХ снималась с помощью подачи на вход усилителя сигнала с линейно-нарастающей частотой; а затем фиксировалась осциллограмма, снятая по максимумам сигнала. Она и представляет собой АЧХ усилителя.
Первый проход, диапазон 10 Гц — 50 кГц:
Один период повторения сигнала с линейно-нарастающей частотой отмечен красной рамкой, он и представляет собой АЧХ в диапазоне 10 Гц — 50 кГц.
Масштаб графика по горизонтали — 4.3 кГц/деление.
Падение АЧХ к концу измеряемого диапазона — заметное, но в допустимое отклонение минус 3 дБ вполне укладывается. А в диапазоне до 20 кГц — тем более.
Второй проход, диапазон 10 Гц — 1000 Гц (для более детального просмотра нижних частот):
Масштаб графика по горизонтали — 87 Гц/деление.
В начале полосы частот (вблизи 10 Гц) заметен существенный спад; граница по уровню минус 3 дБ проходит на частоте 32 Гц.![]()
Эта проблема поправима, если заменить конденсаторы во входных цепях на более ёмкие (можно повысить в 2-3 раза, не более).
Схема усилителя на tda7388
На рисунке представлена схема подключения микросхемы tda7388, конденсатор C6 необходим для регулирования времени выключения/выключения и выполняет значимую роль в оптимизации щелчков при переходных процессах. Минимально значение емкости для такого конденсатора 10 мкФ.
Входной сигнал подается через конденсаторы с емкостью 0.1 мкФ на выводы 11,12,15,14 относительно вывода S-GND, при такой емкости нижняя частота среда будет 16 Гц.
Управление режимами работы ST-BY или MUTE можно использовать любые транзисторы небольшой мощности, либо CMOS вывод микроконтроллера. На этих выводах посажены RC цепочки которые необходимы для сглаживания управляющих сигналов, в противном случае при управлении микросхемы могут быть слышны щелчки управления. Для управления 22 выводом необходим так около 10 мкА, поэтому стоит резистор 70 кОм.
Если на выходе усилителя присутствуют какие либо шумы, то необходимо на входе повесить ФНЧ первого порядка, RC цепочка 1 кОм+220 пФ.
Схемотехника одноплатного 4-канального усилителя класса AB на микросхеме TDA7388
Посмотрим на плату усилителя вертикально сверху:
Теперь посмотрим на саму плату без радиатора и разберёмся, что на ней для чего.
По краям слева и справа — клеммники для подключения 4-х выходов усилителя. Если нужно использовать только два или три выхода, то лишние можно не подключать, но запараллеливать с «рабочими» выходами для повышения мощности их нельзя.
Элементов на плате — не много.
В центре — электролит 4700 мкФ * 25 В, необходимый для сглаживания пульсаций питания, предотвращения самовозбуждения и т.п.
Керамические конденсаторы C2, C11…C13 соединены в параллель между собой и в параллель электролиту. Их задача — подавление высокочастотных помех и, опять же, подавление самовозбуждения.
Конденсаторы C6…C8 служат для отрезания постоянной составляющей от входного сигнала.
Резистор R2 и светодиод в нижней части платы (на снимке) отвечают просто за индикацию факта подачи питания.
Электролит C4 — времязадающий для функций плавного включения/выключения усилителя.
Белый двухконтактный разъём «MUTE» предназначен для кратковременного прерывания звука (активизируется замыканием контактов).
Два белых разъёма (IN1 и IN2) справа внизу — входы для 4-х каналов, L (левый), G (земля), R (правый).
Сдвоенный микропереключатель над ними запараллеливает каналы L-L и R-R, если сигнал — не четырёхканальный, а двухканальный (стерео). Прослушивать его в таком режиме можно аж на 4-х колонках (по две на каждый канал, но не параллельно, а каждая на своих выходах).
На фотографии микрики показаны в состоянии «замкнуто».
Белый двухконтактный разъём с обозначением DCout предназначен для передачи питания с платы на другие устройства, например, на темброблок или предусилитель.
И, наконец, трёхконтактный клеммник слева внизу, предназначенный для подачи питания: у него есть особенность.
Эта особенность — третий контакт, обозначенный как REM, и выполняющий функцию «Stand-BY», т.е. перехода в «спящий» режим с малым потреблением. Активизируется низким уровнем (соединением с «землёй» или низким уровнем цифрового сигнала). Если управление этим сигналом не требуется, то следует соединить его с плюсом питания.
Важное замечание: на плате нет диода «защиты от дурака» в цепи питания, в связи с чем перепутывать полярность питания нельзя ни разу!!!
Схема применения микросхемы из даташит на микросхему TDA7388 такова (блок-схема и пример принципиальной схемы):
Микросхема снабжена различными видами защит: от перегрева, от короткого замыкания на землю или на питание, от перегрузки по току и др.
Примечание: нумерация элементов «обвязки» на схеме не совпадает с нумерацией на плате.
Остальную «мелочёвку» на плате рассматривать не будем.
Аналоги микросхемы tda7388
Ниже представлены микросхемы, который имеют одинаковую распиновку (pin-to-pin аналоги).
Прежде чем менять одну микросхему на другую, следует внимательно изучить заводское техническое описание на предмет совместимости.
| ИМС | Описание | Примечание |
| TDA7381 | 4 x 25 W quad bridge car radio amplifier | Отличие: 25 вывод — диагностика |
| TDA7382 | 4 x 22 W four bridge channels car radio amplifier | Отличие: 25 вывод — клип-детектор |
| TDA7383 | 4 x 30 W quad bridge car radio amplifier | Отличие: 25 вывод — клип-детектор |
| TDA7384A | 4 x 46 W quad bridge car radio amplifier | |
| TDA7385 | 4 x 42 W quad bridge car radio amplifier | Отличие: 25 вывод — диагностика |
| TDA7386 | 4 x 45W quad bridge car radio amplifier | |
| TDA7387 | 4 x 41 W quad bridge car radio amplifier | |
| TDA7388 | 4 x 45 W quad bridge car radio amplifier | |
| TDA7389 | 4 x 45W quad bridge car radio amplifier | отличие: 25 вывод — клип-детектор |
| TDA7454 | 4 x 35 W high efficiency quad bridge car radio amplifier | отличие: 16 вывод — переключение режимов и 25вывод — клип-детектор |
| TDA7850 | 4 x 50 W MOSFET quad bridge power amplifier | отличие: 25 вывод — выход HSD/OD |
| TDA7851F | 4 x 48 W MOSFET quad bridge power amplifier | отличие: 25 вывод — выход OD |
| TDA7854 | 4 x 47W MOSFET quad bridge power amplifier | отличие 25 вывод — выход клип-детектор |
| STPA001 | 4 x 50 W MOSFET quad bridge power amplifier | Только в корпусеFlexiwatt25. Отличие: 25 вывод – OFFSET DETECTOR OUT |
| STPA002 | 4 x 52 W quad bridge power amplifier with low voltage operation | Только в корпусеFlexiwatt25. Отличие: 25 вывод – OFFSET DETECTOR OUT |
Усилитель мощности звуковой частоты на микросхеме TDA7265, TDA7269, TDA7292 (подписка на платы завершена) » Журнал практической электроники Датагор
Предлагаемый проект можно назвать «Возвращаясь к опубликованному», поскольку он является продолжением статьи Стереофонический аудиоусилитель на микросхеме TDA2616 [1].
При обсуждении на Датагоре указанной публикации были эмоционально рассмотрены как глобальные проблемы типа: «зачем приведены определенные размеры помещений, если можно было обратиться к древним грекам?» и «не хочется стареть!», так и конкретный вопрос: «что можно сказать про микросхемы TDA7265 и TDA7269, применяемые в высококачественных музыкальных центрах и стереофонических телевизионных приемниках?».
Не в силах повлиять на законы природы, постараюсь осветить конкретный вопрос.
Содержание / Contents
Камрад, рассмотри датагорские рекомендации
🌼 Полезные и проверенные железяки, можно брать
Опробовано в лаборатории редакции или читателями.
Трансформатор R-core 30Ватт 2 x 6V 9V 12V 15V 18V 24V 30V
Паяльная станция 80W SUGON T26, жала и ручки JBC!
Отличная прочная сумочка для инструмента и мелочей
Хороший кабель Display Port для монитора, DP1.4
Конденсаторы WIMA MKP2 полипропилен
Трансформатор-тор 30 Ватт, 12V 15V 18V 24V 28V 30V 36V
SN-390 Держатель для удобной пайки печатных плат
Панельки для электронных ламп 8 пин, керамика
Проанализировав номенклатуру микросхем, выпускаемых ST Microelectronics, я выявил три полностью взаимозаменяемые микросхемы в корпусе Multiwatt11: TDA7269, TDA7265 и
TDA7292
.
В Сети можно найти много вариаций даташитов на все эти чипы (см. ссылки внизу).
Мощные двухканальные Hi-Fi усилители предназначены для высококачественной стереоаппаратуры, музыкальных центров и телевизоров класса Hi-Fi. Они имеют широкий диапазон напряжения питания, двухполярное питание, режим приглушения звука (Mute), режим ожидания, защиту от короткого замыкания и перегрева.
Я приобрел две из указанных микросхем, третью заказал в магазине, а испытал в работе пока что только TDA7265.
Характеристики микросхем при двухполярном питании приведены в табл. 1, а назначение выводов — в табл. 2.
Обратите внимание, что разработчики не приводят значений выходной мощности микросхемы TDA7265B при сопротивлении нагрузки Rн=4 Ом. Предположу, что нужно ориентироваться на соответствующие параметры микросхемы без индекса.
В зависимости от типа микросхемы выходной пиковый ток составляет 4…5,5 А. Температура отключения при перегреве 145°С.
Скорость нарастания выходного напряжения VUвых=10 В/мкс, коэффициент усиления с разомкнутой петлей отрицательной обратной связи KU0=80 дБ.
Входное сопротивление в неинвертирующем включении Rвх=20 кОм.
Тестовая схема включения микросхем из даташита практически пригодна для «боевого» применения (рис. 1).
Рис. 1. Схема включения микросхем при питании от двухполярного источника
В реальной схеме (рис.2) воспользуемся рекомендациями, изложенными в публикации [1].
Рис. 2. Принципиальная схема усилителя
Коэффициент усиления с замкнутой петлей ООС KU=1+R7/R5=1+R8/R6=33,26 (30,4 дБ).
Выходная мощность определяется типом примененной микросхемы и сопротивлением нагрузки (см. табл. 1).
Управление микросхемой осуществляется подачей соответствующих напряжений на вывод 5 (Mute/Stand-by) микросхемы DA1.
Рабочий режим Play реализуется при напряжении, меньшем чем +Uп-6. Например, для напряжения питания ±20 В режим Play обеспечивается при напряжении на выводе 5 микросхемы от 0 до 14 В.
Для режима отключения звука Mute достаточно подать напряжение в диапазоне от +Uп-6 до +Uп-2,5 (от 14 В до 17,5 В).
Микросхема входит в режим ожидания (Stand-by) при напряжении, большем чем +Uп-2,5 (в нашем примере от 17,5 В до 20 В).
Схема управления на транзисторе VT1 необходима для развития, при реализации микропроцессорного управления. Для постоянно включенной микросхемы (режим Play) вполне достаточно соединить вывод 5 микросхемы с общим проводом.
В зависимости от положения джамперов P1 и P2 схема управления обеспечивает напряжение на выводе 5, равное 11,5 В в режиме Play; 16,1 В в режиме Mute и около 20 В в режиме Stand-by.
Для снижения электролитических искажений емкость конденсаторов С1, С2 увеличена в два раза по сравнению с типовой схемой включения.
Для подавления радиочастотных помех добавлены входные пассивные ФНЧ R3, C3 и R4, C4.
В целях предотвращения самовозбуждения УМЗЧ на комплексной нагрузке и без нее, включены цепи Зобеля R9, C9 и R10, C10.
Детали усилителя
DA1 — TDA7265 STM, корпус Multiwatt 11 (замена: TDA7269, TDA7269A, TDA7265B, TDA7292) — 1 шт.,
VT1 — 2N2222 — 1 шт.,
VD1 — Стабилитрон BZX55C5V1 5,1V 0,4W, корпус DO-35 — 1 шт.,
R1, R2 — Рез.-0,25-1,0 МОм (коричневый, черный, зеленый, золотистый) — 2 шт.,
R3 — R6 — Рез.-0,25-620 Ом (синий, красный, коричневый, золотистый) или рез.-0,25-619 Ом 0,5% (синий, коричневый, белый, черный, зеленый) — 4 шт.,
R7, R8 — Рез.-0,25-20 кОм (красный, черный, оранжевый, золотистый) или рез.-0,25-20 кОм 0,5% (красный, черный, черный, красный, зеленый) — 2 шт.,
R9, R10 — Рез.-2-4,7 Ом (желтый, фиолетовый, золотистый, золотистый) — 2 шт.,
R11 — Рез.-0,25-2 кОм (красный, черный, красный, золотистый) — 1 шт.,
R12, R13 — Рез.-0,25-15 кОм (коричневый, зеленый, оранжевый, золотистый) — 2 шт.,
R14 — Рез.-0,25-18 кОм (коричневый, серый, оранжевый, золотистый) — 1 шт.,
C1, C2 — Конд. 2,2/50V 0511 NPL или конд. К73-17 имп. 2,2 мкФ х 100 В 5% POLYESTER BOXED, B32522C1225C1225J000 — 2 шт.
,
C3, C4 — Конд. NPO 750 пФ 5% керам. имп. или FKP2 750 пФ х 100 В, WIMA — 2 шт.,
C5, C6, C9, C10 — Конд. К73-17 имп., 0,1 мкФ, 63В, 10%, POLYESTER BOXED, B32529C0104K000 — 4 шт.,
C7, C8 — Конд. 1000/50V 1331+105°С — 2 шт.,
C11 — Конд. 1/50V 0405+85°С — 1 шт.,
X1, X2 X3; X4, Х5, Х6 — TB-3 (300) клеммник 3 к. шаг 5 мм на плату — 2 шт.,
X7, X8; X9, X10 — TB-01A клеммник 2 к. шаг 5 мм на плату — 2 шт.,
J1, J2 — PLS-3 2,54 вилка 3 к. на плату — 2 шт.,
P1, P2 — MJ-0-4 съемная перемычка (джампер) с шагом 2,54 мм высотой 4,5 мм для штыревых контактов PLS — 2 шт.,
печатная плата 82×82 мм — 1 шт.
Вместо указанного на схеме транзистора 2N2222 можно применить транзисторы KSP2222, BC546, а также отечественные КТ3102А, КТ3102Б.
Любители, планирующие «выжать из схемы максимум», вместо неполярных конденсаторов С1, С2 и керамических С3, С4 могут использовать пленочные К73-17, WIMA. В этом случае печатную плату придется подкорректировать.
Для получения идентичных коэффициентов передачи каждого канала резисторы R5, R6 и R7, R8 необходимо подобрать попарно с отклонением от указанных на схеме номиналов не более 0,5…1%.
Трехконтактная вилка PLS может быть отрезана от длинной PLS-40 или PLS-80, имеющей требуемый шаг 2,54 мм.
Все детали УМЗЧ смонтированы на печатной плате (см. рис. 3), изготовленной из фольгированного стеклотекстолита толщиной 2 мм. Микросхема DA1 установлена на теплоотводе с площадью охлаждающей поверхности около 380 кв. см.
Рис. 3. Размещение деталей стереофонического усилителя на печатной плате. Дорожки показаны на просвет
Блок питания заимствован от предыдущей конструкции [1, рис. 3]. Необходим силовой трансформатор мощностью 50 Вт и напряжениями на вторичных обмотках 2×12 В для Rн=4 Ом и 2×15 В для Rн=8 Ом.
Получены следующие характеристики:
Максимальная выходная мощность: Rн=8 Ом — 25 Вт, Rн=4 Ом — 20 Вт;
Полоса пропускания по уровню — 3 дБ: 4 Гц…100 кГц;
Входное напряжение: 0,4 В;
Входное сопротивление: 20 кОм;
Коэффициент гармоник: 0,02%;
Разделение между каналами: не хуже 70 дБ.
Мы получили простой, недорогой, но весьма качественный двухканальный усилитель мощности.
Он может использоваться как в качестве музыкального усилителя, так и в системе домашнего кинотеатра.
Примеры построения качественного УМЗЧ на мощных специализированных микросхемах, подобных описанным в настоящей статье, даны в [10].
🎁 Схема и печатная плата усилителя в Sprint 27.21 Kb ⇣ 74
• Стереофонический аудиоусилитель на микросхеме TDA2616
• Аудио усилитель TDA7265 2×25W. Объект «Труба» — отгадка
• TDA7265 Справочный листок на Датагоре.
•
TDA7265
(25 +25W STEREO AMPLIFIER WITH MUTE & ST-BY, April 2002).
•
TDA7265B
(30 W + 30 W stereo amplifier with mute and standby, December 2011).
•
TDA7269A
(14W+14W STEREO AMPLIFIER WITH MUTE & ST-BY, June 2003).
•
TDA7292
(40 W + 40 W stereo amplifier with mute and standby, February 2012).
• Баширов С. Р., Баширов А. С. Современные интегральные усилители. — М.: ЭКСМО, 2008. — 176 с.
• Авраменко Ю. Ф. Качественный звук — сегодня это просто. — К.: МК-Пресс, 2007. — 288 с.
Спасибо за внимание!
TDA7265 техническое описание — Стереоусилитель 25 + 25Вт с режимом отключения звука в режиме ожидания
Где купить
| Функции, приложения |
ШИРОКИЙ ДИАПАЗОН НАПРЯЖЕНИЯ ПИТАНИЯ (МАКС. Символ VS IO Ptot Top Tstg, Tj Напряжение питания постоянного тока Пиковый выходной ток (с внутренним ограничением) Рассеиваемая мощность Tcase = 70C Рабочая температура Температура хранения и температура перехода Значение параметра до +150 Единица измерения Вт C Обозначение Rth j-корпус Описание Термическое сопротивление переход-корпус Максимальное значение 2 Единица C/WЭЛЕКТРИЧЕСКИЕ ХАРАКТЕРИСТИКИ (См. тестовую схему, = 1 кГц; Tamb = 25C, если не указано иное.) Символ VS Iq VOS Ib PO Параметр Диапазон поставки Общий ток покоя Входное напряжение смещения Неинвертирующий входной ток смещения Ток музыки Выходная мощность Выходная мощность THD + 22,5 В THD = 4 THD = 4 THD Суммарный коэффициент гармоник CT SR GOL eN Ri SVR Tj Перекрестная помеха Slew Скорость Усиление напряжения без обратной связи Суммарный вход Шум Входное сопротивление Отклонение напряжения питания (каждый канал) Тепловое отключение Температура перехода 0,5 В Кривая A = 10 кГц Условия испытаний Мин. MUTE FUNCTION [ref: +VS] Порог отключения звука/воспроизведения VTMUTE AM VTST-BY AST-BY Iq ST-BY Затухание звука в режиме ожидания/порог отключения звука Затухание в режиме ожидания Ток покоя в режиме ожидания ФУНКЦИЯ ОЖИДАНИЯ [ссылка: +ВС] Примечание: ПОЛНАЯ МОЩНОСТЬ до. = 22,5 В при = 8 и = 16 В при = 4 МУЗЫКАЛЬНАЯ МОЩНОСТЬ — это максимальная мощность, которую усилитель способен выдать при номинальном сопротивлении нагрузки (независимо от нелинейности) через 1 с после подачи синусоидального входного сигнала частотой 1 кГц. |
| Некоторые номера деталей того же производителя ST Microelectronics, Inc. |
| Стереоусилитель TDA7265SA 18 Вт + 18 Вт с отключением звука и режимом ожидания |
| TDA7266 7+7Вт двойной мостовой усилитель |
| TDA7266B 10+10 Вт двойной мостовой усилитель |
| TDA7266D 5 Вт + 5 Вт двойной мостовой усилитель |
| TDA7266D13TR 7+7Вт двойной мостовой усилитель |
| Монофонический мостовой усилитель TDA7266L 5 Вт |
| Монофонический мостовой усилитель TDA7266M 7 Вт |
| TDA7266MA Моно Мостовой усилитель 7 Вт |
| TDA7266P 3+3Вт двойной мостовой усилитель |
| TDA7266S 5+5Вт двойной мостовой усилитель |
| TDA7266SA 7 Вт + 7 Вт двойной мостовой усилитель |
| Моноусилитель TDA7267 2 Вт |
| Моноусилитель TDA7267A 3 Вт |
| TDA7268 Стерео аудиоусилитель 2 x 2 Вт |
| Стереоусилитель TDA7269 10 + 10 Вт с отключением звука и режимом ожидания |
| Стереоусилитель TDA7269A 14 + 14 Вт с отключением звука и режимом ожидания |
| Стереоусилитель TDA7269ASA 14 Вт + 14 Вт с отключением звука и ST-BY |
| Стереоусилитель TDA7269SA 10 Вт + 10 Вт с отключением звука и режимом ожидания |
| Высокопроизводительный регулятор скорости двигателя TDA7272A |
| TDA7273 Одночиповая кассетная стереофоническая система воспроизведения |
| TDA7274 Регулятор скорости двигателя постоянного тока низкого напряжения |
L4957V1. PSD935G2V-B-70J: Настраиваемая система памяти на кристалле для 8-битных микроконтроллеров TDF1747FP : Цепь интерфейса — реле и лампа — драйвер M24C08-BN6T/G: 16 кбит, 8 кбит, 4 кбит, 2 кбит и 1 кбит последовательная шина I2C Eeprom PSD814F2V-70UIT : Флэш-программируемая внутрисистемная периферия ISP для 8-битных микроконтроллеров M24C01-DS3TP/W: 16 кбит, 8 кбит, 4 кбит, 2 кбит и 1 кбит последовательная шина I2C Eeprom M24C01-WDS6T/G: 16 кбит, 8 кбит, 4 кбит, 2 кбит и 1 кбит последовательная шина I2C Eeprom STD5N62K3 : Fet — один дискретный полупроводниковый продукт 4.2A 620V 70W для поверхностного монтажа; MOSFET N-CH 620V 4.2A DPAK Технические характеристики: Тип монтажа: Поверхностный монтаж; Тип FET: N-канальный MOSFET, оксид металла; Напряжение стока к источнику (Vdss): 620 В; Ток — непрерывный сток (Id) при 25 °C: 4,2 А; Rds On (Max) @ Id, Vgs: 1,6 Ом @ 2,1 А, 10 В; Входная емкость (Ciss) при Vds: 680 пФ при 50 В; Мощность — макс. M24C01-WMN3G/S: 128 X 8 I2C/2-WIRE SERIAL EEPROM, PDIP8 Технические характеристики: Плотность: 1 кбит; Количество слов: 128 тыс.; Бит на слово: 8 бит; Тип автобуса: Серийный ; Статус производства: Полное производство; Скорость передачи данных: 0 МГц; Напряжение питания: 5 В; Тип упаковки: ПЛАСТИК, DIP-8, DIP; Контакты: 8 ; Рабочий диапазон: АВТОМОБИЛЬНЫЙ ; Рабочая температура: от -40 до 125 C (от -40 до M24C32-RDW5P/P: 4K X 8 I2C/2-WIRE SERIAL EEPROM, PDSO8 Технические характеристики: Плотность: 33 кбит; Количество слов: 4 тыс.; Бит на слово: 8 бит; Тип автобуса: Серийный ; Статус производства: Полное производство; Скорость передачи данных: 0 МГц; Напряжение питания: 1,8 В; Тип упаковки: 0,150 ДЮЙМА, СООТВЕТСТВУЕТ ROHS, ПЛАСТИК, СОП-8, СОП; Контакты: 8 ; Рабочий диапазон: АВТОМОБИЛЬНЫЙ ; Рабочая температура PSD4235G2-70UT: 256K X 16 FLASH, 52 ввода/вывода, PIA-ОБЩЕГО НАЗНАЧЕНИЯ, PQFP80 Технические характеристики: Тип устройства: PIA-ОБЩЕГО НАЗНАЧЕНИЯ; Напряжение питания: 5 В; Рабочая температура: от -40 до 85 C (от -40 до 185 F); Тип упаковки: TQFP, ПЛАСТИК, TQFP-80; Штифты: 80 ; Характеристики: RoHS ST72P561J9TA/XXXE : 8-БИТ, MROM, 8 МГц, МИКРОКОНТРОЛЛЕР, PQFP64 Технические характеристики: Стадия жизненного цикла: АКТИВНЫЙ ; Тактовая частота: 16 МГц; Тип ПЗУ: MROM; Напряжение питания: от 4,5 до 5,5 вольт; Порты ввода/вывода: 48; Тип упаковки: LFQP, Другое, 10 х 10 мм, LQFP-64; Рабочий диапазон: коммерческий; Количество выводов: 64; Рабочая температура: от 0 до 70 C (от 32 до 158 F); Особенности: ШИМ |
| Та же категория |
KA386B : = KA386B Низковольтный аудио усилитель мощности ;; Функция = усилитель мощности ;; = Vcc = 4 В ~ 12 В, низкий ток покоя (4 мА), усиление напряжения (20 дБ ~ 200 дБ), низкое искажение; Пакет = 8DIP, 9SIP, 8SOP ;; Статус производства = массовое производство. KB22902 : = KB22902 AM/FM-тюнер + MPX ;; Функция = AM/FM-радиочип;; = Для FCC,AM,FM_FE/IF. Чип-тюнер MPX 1, без регулировки Mpx_vco, широкий диапазон рабочего напряжения: VCC = 2,0–7 В; Пакет = 24СДИП,24ЦСОП ;; Статус производства = массовое производство. LM4840 : Усилители мощности Boomer Audio. LM4842 — Стереоусилители мощностью 2 Вт с регулятором громкости постоянного тока, выходами без переходных процессов и бесколпачковым приводом для наушников, упаковка: LLP, номер контакта = 28. MAX4369 : MAX4369 Двойной, Rail-to-Rail, операционный усилитель с высоким выходным напряжением в Ucsp. Двойной операционный усилитель MAX4369 с высоким выходным напряжением сочетает в себе работу с однополярным питанием с высоким выходным током и выходами Rail-to-Rail в сверхкомпактном корпусе (UCSPTM). Устройство стабильно с единичным усилением до 3,5 МГц и работает от однополярного питания до 5,5 В. MAX4369гарантированно подает и потребляет до 87 мА при напряжении питания 5 В. MB40528 : 1-канальный 8-битный аналого-цифровой преобразователь. Аналого-цифровой преобразователь с 8-битным разрешением и полным параллельным сравнением (флеш-память), разработанный для различных приложений обработки видео и изображений. MB40528 имеет 1-канальный аналого-цифровой преобразователь с 8-битным разрешением. Входные аналоговые данные преобразуются в цифровые данные аналого-цифровым преобразователем с минимальной скоростью 60 мегавыборок в секунду (MSPS). Предоставляются аналоговые данные. MC1650L : Двойной аналого-цифровой преобразователь. MC1650 и MC1651 — это очень быстродействующие компараторы, использующие входы дифференциального усилителя для считывания аналоговых сигналов выше или ниже опорного уровня. Выходная защелка обеспечивает уникальную функцию удержания образца. MC1650 имеет входы Дарлингтона с высоким импедансом, в то время как вариант с более низким импедансом обеспечивает более высокую скорость нарастания входного сигнала и более высокую скорость. MM1006 : ic Для стереонаушников. Эта микросхема была разработана для использования в стереонаушниках и включает в себя основные функции магнитофона, а также схемы двойного предусилителя, усилителя мощности и управления двигателем. Для него требуется несколько внешних компонентов, и его можно использовать в простой конфигурации схемы. 1. Широкий диапазон рабочего напряжения 5,0 В (система усилителя работает в В) 2. Простая конфигурация схемы. TDA7296A : 70 В — 60 Вт Аудиоусилитель Dmos с функцией отключения звука/ожидания. ОЧЕНЬ ВЫСОКИЙ ДИАПАЗОН РАБОЧЕГО НАПРЯЖЕНИЯ (35 В) МОЩНОСТЬ DMOS ВЫСОКАЯ ВЫХОДНАЯ МОЩНОСТЬ (ДО 60 Вт МУЗЫКАЛЬНОЙ МОЩНОСТИ) ФУНКЦИИ ПРИГЛУШЕНИЯ/ОЖИДАНИЯ ОТСУТСТВИЕ ВКЛЮЧЕНИЯ/ВЫКЛЮЧЕНИЯ ШУМА ОТСУТСТВИЕ ЯЧЕЙ БУШЕРО ОЧЕНЬ НИЗКИЕ ИСКАЖЕНИЯ ОЧЕНЬ НИЗКИЙ ШУМ ЗАЩИТА ОТ КОРОТКОГО ЗАМЫКАНИЯ ТЕРМООТКЛЮЧЕНИЕ ОТКЛЮЧЕНИЕ DET Это монолитная интегральная схема в корпусе Multiwatt15, предназначенная для использования в качестве аудио. TDA7429 : Процессор эффектов. Аудиопроцессор с цифровым управлением и матрицей объемного звука. TLV320AD543PT : Кодеки голосового диапазона. ti TLV320AD543, одноканальный кодек 3 В с гибридными операционными усилителями и драйвером динамика. U4255BM-M : Автомобильный приемник AM/FM ic. FM-система двойного преобразования Встроенный второй ПЧ-фильтр с программно-управляемой полосой пропускания Полностью интегрированный FM-демодулятор Мягкое отключение звука и многолучевое шумоподавление Анализатор условий приема AM-система повышающего/понижающего преобразования AM-предусилитель с АРУ и стереофоническими возможностями 3-проводная шина, управляемая поиском Генерация стоп-сигнала для AM и FM автоматически. MAX9586 : Одиночные, двойные, тройные и счетверенные усилители видеофильтров стандартной четкости с входными буферами, связанными по переменному току MAX9586MAX9589 — это небольшие, маломощные многоканальные видеоусилители со встроенными реконструирующими фильтрами и входными фиксаторами. PA93 : 400 В, 8 А, усилитель мощности с малым током в режиме ожидания в Power SIP 400 В, 8 А, усилитель мощности с низким током в режиме ожидания в Power SIP. NJU7086 : Высокомощный и низковольтный стереоусилитель мощности звука с электронной громкостью NJU7086 представляет собой стереоусилитель мощности звука, предназначенный для портативных приложений. Встроены три входных селектора и электронный регулятор громкости, что способствует уменьшению количества внешних деталей. Из-за дифференциала не требуются внешние конденсаторы связи. MAX97003 : Высокоэффективная аудиоподсистема с низким уровнем шума Аудиоподсистема MAX97003 сочетает в себе усилитель монофонического динамика и усилитель для стереонаушников. Усилители для наушников и динамиков имеют независимые регуляторы громкости и включения/выключения. |
0-C D-L M-R S-Z
Datasheet begin, distributors inventory
| 1 | 2 | 3 | 4 | 5 | 6 | 7 | 8 | 9 | 10 | 11 | 12 | 13 | 14 | 15 | 16 | 17 | 18 | 19 | 20 | 21 | 2-1 | 0007 | 2-2 | 2-3 |
Все продукты
Производители Инструмент спецификации Популярные продукты Предложения О LCSCКатегории
АЦП/ЦАП/преобразование данных Аудиокомпоненты/вибрационные двигатели Бусинка/фильтр/оптимизация электромагнитных помех конденсаторы Чип интерфейса связи/UART/485/232 Соединители Кварцевый осциллятор/осциллятор/резонатор Режущие инструменты/измерительные инструменты Макетные платы и инструменты Диоды Электромеханические устройства и компоненты Электронные инструменты/инструменты/расходные материалы Функциональные модули Обращение/упаковка/хранение Аппаратные застежки/уплотнения Катушки индуктивности/катушки/трансформаторы Инструменты IoT/коммуникационные модули Ключ зажигания Лабораторный инструмент Логические ИС Память Драйвер Nixie Tube / светодиодный драйвер Операционный усилитель/компаратор Оптопара/светодиод/цифровая трубка/фотоэлектрическое устройство Другие Пневматический, гидравлический, трубный клапан, насос Чип питания RTC/чип часов Радиочастотный чип/антенна Реле Резисторы Безопасность, Противопожарное оборудование Датчики Одночиповый микрокомпьютер/микроконтроллер TVS/предохранитель/защита на уровне платы Инструменты Расходные материалы Триод/МОП-лампа/транзистор старая партия
Результат: 4 586 336
В наличии
Фильтровать по:
АЦП/ЦАП/преобразование данных (18 801)
Цифровые потенциометры (2154)
Аналого-цифровые преобразователи (АЦП) (8 303)
Прямой цифровой синтез (DDS) (100)
АЦП/ЦАП — специализированный (1010)
ИС для измерения энергии (124)
Аналоговый интерфейс (AFE) (290)
Преобразователи напряжения в частоту / частоты в напряжение (86)
Цифро-аналоговые преобразователи (ЦАП) (6 485)
Преобразователи среднеквадратичного значения в постоянное (88)
Контроллеры сенсорного экрана (161)
Аудиокомпоненты/вибрационные двигатели (4746)
Микрофоны МЭМС (223)
Динамики (1768)
Пьезоизлучатели (123)
Микрофоны (1249)
Вибрационный мотор (57)
Зуммеры (1326)
Бортик/фильтр/оптимизация электромагнитных помех (13 879)
Переключаемые конденсаторные фильтры (141)
Шумоглушители (266)
Ферритовые бусины (5 748)
Керамические фильтры (677)
Кристаллические фильтры (18)
Синфазные фильтры (4604)
Фильтры ЭМС (19)
Фильтры — Проходные конденсаторы (1,574)
Зажимные фильтры (ферритовый сердечник с футляром) (52)
Активные фильтры (303)
Фильтры электромагнитных помех (LC, RC сети) (477)
Конденсаторы (686 161)
Кремниевые конденсаторы (109)
Танталовые конденсаторы (55 469)
Триммеры, переменные конденсаторы (259)
Подавляющие конденсаторы (13 821)
Многослойные керамические конденсаторы MLCC — с выводами (48 616)
Пленочные конденсаторы (17 954)
Полипропиленовые пленочные конденсаторы (CBB) (34 740)
Конденсаторные сети, массивы (198)
Конденсаторы из оксида ниобия (204)
Керамические дисковые конденсаторы (4 432)
Твердотельные конденсаторы (6 555)
Алюминиевые электролитические конденсаторы (банка с винтовыми клеммами) (8 824)
Многослойные керамические конденсаторы MLCC — SMD/SMT (444 886)
Алюминиевые электролитические конденсаторы — SMD (10 606)
Бумажные диэлектрические конденсаторы (103)
Алюминиевые электролитические конденсаторы с выводами (39 385)
Чип интерфейса связи/UART/485/232 (36 671)
USB-микросхемы (1039)
ИС RS-485/RS-422 (2096)
Интерфейс — Специализированный (6 268)
Предзаказ Чипсы (7,331)
Расширители ввода/вывода (709)
ИС аудиоинтерфейса (889)
ИС CAN (865)
Аналоговые коммутаторы/мультиплексоры (6 459)
УАПП (484)
Сериализаторы/десериализаторы (684)
Цифровые изоляторы (1968)
ИС Ethernet (1035)
ИС LVDS (789)
Мультипротокольные приемопередатчики (96)
ИС телекоммуникационного интерфейса (1366)
Интерфейс — PCI / PCIE (73)
ИС RS232 (2334)
Аналоговые переключатели специального назначения (425)
ИС видеоинтерфейса (1015)
ИС проверки безопасности/шифрования (125)
Трансиверы LIN (223)
Сигнальные буферы, повторители, разветвители (398)
Соединители (942 883)
Наперсток/медный стержень/тестовое кольцо (18)
Разъемы для SD-карт (344)
Разъемы батареи (1460)
Разъем «провод-плата» / «провод-провод» (14 464)
Круглые соединители и кабельные соединители (973)
Соединители типа «банан»/зажимы типа «крокодил» (1450)
Женские заголовки (6951)
Предзаказ Соединители (47 419)
Аксессуары для разъемов (939)
Барьерные клеммные колодки (1715)
Шунты и перемычки (116)
Корпуса разъемов (100 310)
Съемная системная клеммная колодка (12 786)
Соединители FFC/FPC (6 276)
Автомобильные разъемы (641)
IC-разъемы (916)
Штыревые разъемы (22 725)
РЧ разъемы / коаксиальные разъемы (4,642)
Разъемы Ethernet/модульные разъемы (RJ45 RJ11) (2 474)
Фотоэлектрические (солнечные панели) разъемы (4)
Соединительные кабели FFC/FPC (872)
Разъемы D-Sub/DVI/HDMI (65 439)
Холодного прессования? Клеммы (3 617)
Разъемы для SIM-карт (272)
Аудиоразъемы (2008)
Клеммная колодка с пружинным зажимом (2 467)
Разъемы питания переменного/постоянного тока (2 101)
Мезонинные разъемы (от платы к плате) (14 894)
USB-разъемы (3 201)
Линейные обжимные клеммы (3 057)
Соединители IDC (2 403)
Винтовой зажим (5,383)
Корпуса прямоугольных разъемов (14 472)
Коннекторы края карты (596074)
Кварцевый осциллятор/осциллятор/резонатор (426 499)
Кварцевые генераторы с температурной компенсацией (TCXO) (262)
Кварцевые генераторы, управляемые напряжением (VCXO) (161)
Кристаллы (6540)
Керамические резонаторы (403)
Кварцевые генераторы, управляемые печью (OCXO) (1)
Осцилляторы ПАВ (8)
Резонаторы на ПАВ (45)
Предварительно запрограммированные осцилляторы (415 905)
Осцилляторы (3174)
Режущие инструменты/измерительные инструменты (295)
Аксессуары для измерительных инструментов (145)
штангенциркуль (64)
Градиент (19)
щуп (13)
Микрометр (19)
Квадратная/угловая линейка/нож с прямой кромкой (35)
Макетные платы и инструменты (1316)
Образовательные наборы создателя (42)
Малиновый Пи (8)
Макетные платы и комплекты (1 188)
Печатные платы и макеты (11)
Эмулятор/программатор (67)
Диоды (53 876)
Переключающий диод (2084)
Мостовые выпрямители (4 297)
Супербарьерный выпрямитель (SBR) (226)
Диоды — Переменная емкость (407)
Диоды — выпрямители с быстрым восстановлением (3,437)
Лавинные диоды (275)
Диоды общего назначения (3 272)
Диод пуска Диакс (36)
Высокоэффективный выпрямитель (313)
Диоды с барьером Шоттки (SBD) (12 526)
Стабилитроны (27 003)
Электромеханические устройства и компоненты (73 298)
Разъемы питания (226)
Автоматические выключатели (16 526)
Трубная арматура и кабельные каналы (92)
Кнопка/Сигнальная лампа/Главный выключатель (35,444)
Панельный переключатель/панельная розетка/монтажная плата (365)
Промышленные реле (563)
Твердотельное реле промышленного управления (18)
Провода и кабели и аксессуары (392)
Защита двигателя (4)
Источник света/Лампы и аксессуары (831)
Контакторы (1098)
Промышленные датчики и энкодеры (119)
Преобразователь частоты,VFD (6)
Двигатели и драйверы (432)
Промышленные предохранители (13 181)
Сетевой кабель/кабель витой пары (96)
Холодильное/HVAC оборудование (651)
Направляющая шина/электропроводка (3,253)
Программируемые логические контроллеры PLC/PC (1)
Электронные инструменты/инструменты/расходные материалы (182 230)
Лупы/Микроскопы (41)
Источник питания постоянного/переменного тока (142)
Застежка (246)
Тепловые/проводящие материалы (11)
Соединение для воздуха/водонепроницаемое соединение (2)
Термоусадочные трубки (171)
Распорки (251)
Электрический паяльник/тепловой пистолет (580)
Кабель данных (148)
Радиаторы (137)
Пинцет (328)
Ящики, шкафы, стеллажи (346)
Силовые кабели (192)
Электронная нагрузка (8)
Товары по предварительному заказу (175 377)
Адаптер питания (75)
Источник/генератор сигнала (2)
Осциллограф/Анализатор (47)
Контакты / Пружины (390)
Мультиметр/электроизмерительный прибор (578)
Адаптеры питания (632)
Инструментальный провод/аксессуары (107)
Головка отвертки (1270)
Отвертка/электрическая отвертка (655)
Сумки (72)
Провода/клеммы Dupont (422)
Функциональные модули (417)
Модули управления двигателем (42)
Модули дисплеев OLED (69)
Модули ЖК-дисплеев (61)
V-аудио модули (45)
Модули (200)
Обращение/упаковка/хранение (165)
Инструменты для обвязки (33)
Расходные материалы для упаковки (мешки/коробки) (132)
Аппаратные застежки/уплотнители (8 037)
Стопорные кольца/шайбы (216)
Болты (1806)
Обручи для труб / хомуты из стальной проволоки (126)
Орехи (566)
Клепки (44)
Дюбели/ключи (43)
Анкерные болты (170)
Вставка с проволочной резьбой и инструменты для установки (1)
Другое оборудование (289)
Винтовые бочки (33)
Стад/медная колонна (294)
Фитинги для труб (390)
Уплотнительные элементы (104)
Винты (3540)
Втулка (415)
Катушки индуктивности/катушки/трансформаторы (105 890)
Регулируемые катушки индуктивности (110)
Аудио трансформаторы (3)
Трансформаторы тока (180)
Катушки индуктивности с цветными кольцами/индукторы со сквозными отверстиями (1715)
Предварительно заказанные RLC (44 927)
Катушки индуктивности (SMD) (28 382)
Аксессуары — катушки индуктивности/трансформаторы (36)
Силовой трансформатор (66)
Беспроводные зарядные катушки (73)
Силовые индукторы (30 061)
Импульсные трансформаторы (13)
Трансформатор РДЖ45 (324)
Инструменты (642)
Циферблатный индикатор (2)
Метрологический калибратор (1)
Термометры (1)
Другие инструменты (113)
Экологические испытательные оборудования (44)
Измерения температуры/влажности (138)
Геодезические/картографические/дальномерные инструменты (343)
Модули Интернета вещей/связи (1608)
Модули ZigBee (30)
Модули 2G/3G/4G/5G (183)
USB-модули (27)
Шинные модули RS485 (116)
Модули LoRa (154)
Радиочастотные модули (334)
Модули спутникового позиционирования (33)
Ethernet-модули (64)
Модули RFID (153)
Модули Bluetooth (106)
WiFi-модули (291)
Модули CAN-шины (97)
Шинные модули RS232 (20)
Ключ/переключатель (45,172)
Тумблеры (12 356)
Микропереключатели (5 265)
Механический вал клавиатуры (14)
Тактильные переключатели (9 822)
Поворотные энкодеры (1305)
Нажимные переключатели (1700)
Кулисные переключатели (5 399)
DIP-переключатели (2 527)
Аксессуары для переключателей или колпачки (2 561)
Многонаправленные переключатели (586)
Ползунковые переключатели (1897)
Поворотные переключатели (1542)
Специальный переключатель (43)
Кнопочные переключатели — горизонтального типа (69)
Металлический купольный горшок (86)
Лабораторный прибор (473)
Универсальный аппарат (441)
Весы (32)
Логические ИС (40 800)
Гейтс (8 504)
Регистры (1674)
Счетчики/разделители (2 031)
Приемники и трансиверы (1018)
FIFO-память (1056)
Специальные логические ИС (264)
Сигнальные переключатели / Кодировщики и декодеры / Мультиплексоры (5 927)
Защелки (1742)
Цифровые компараторы (65)
Инверторы (2 193)
Генераторы и контролеры четности (138)
Буфера/Драйверы (9,614)
Вьетнамки (4 113)
Моностабильные мультивибраторы (525)
ИС кодеков (2)
Функция универсальной шины (409)
Переводчики / сменщики уровней (1525)
Память (12 427)
Шрифтовые чипы (41)
ФРАМ (90)
ДРАМ (63)
SDRAM (619)
Оперативная память (ОЗУ) (87)
SRAM (3402)
Флэш-память NAND (246)
DDR SDRAM (904)
Память — серийный MCP (многочиповый пакет) (34)
НИ ФЛЭШ (2005)
Контроллеры памяти (1)
Энергонезависимая память (ПЗУ) (57)
Память/твердотельный диск (61)
Память — выпуски конфигурации для ПЛИС (65)
ЭСППЗУ (4653)
eMMC (99)
Драйвер Nixie Tube/LED драйвер (6,196)
Драйверы ЧРП (7)
ИС драйверов (71)
Драйверы светодиодных дисплеев (243)
Другие драйверы освещения (280)
Светодиодный сегментный дисплей (499)
Драйверы светодиодов (4702)
Светодиодные дисплеи — матричные (11)
OLED-драйверы (8)
ЖК-драйверы (375)
Операционный усилитель/компаратор (28 432)
Прецизионные операционные усилители (2537)
Дифференциальные операционные усилители (1059)
Токочувствительные усилители (1150)
Компараторы (2962)
Операционный усилитель (14 438)
Входные усилители на полевых транзисторах (1375)
Операционные усилители мощности звука (2512)
Изолирующие усилители (89)
Усилители специального назначения (536)
Видео усилители (508)
Линейный — Аналоговые умножители и делители (197)
Усилители с программируемым/переменным усилением (PGA/VGA) (265)
Инструментальные операционные усилители (719)
Усилители выборки и хранения (85)
Оптопара/светодиод/цифровая трубка/фотоэлектрическое устройство (11 767)
Фотоэлектрический тиристор (твердотельные реле) (2022)
Инфракрасный дистанционный приемник (259)
Волоконно-оптические приемопередатчики (69)
Ультрафиолетовые светодиоды (94)
Фототранзисторы (214)
Лазерные диоды (5)
Оптопары — выход фототранзистора (1625)
Фотоэлектрические аксессуары (73)
Чип на плате (COB) Источники света (104)
Твердотельные реле — выход MOS (PhotoMOS) (1296)
Инфракрасные (ИК) светодиоды (293)
IRDA — Инфракрасные приемопередатчики (33)
Светоизлучающие диоды (LED) (4 153)
Оптопары — тиристорный сигнальный выход (426)
Фотодиоды (345)
Оптопары — логический выход (756)
Прочее (83 308)
Панно печать (212)
Новые поступления (83 070)
СМТ (26)
Пневматический, гидравлический, трубный клапан, насос (876)
Цилиндры (26)
Штуцеры железной трубы (486)
Клапан (201)
Фитинги Пепелине (74)
Воздушный клапан (19)
Гидравлические фитинги (4)
Автоматический клапан/регулирующий клапан (43)
Пневматические аксессуары (23)
Микросхема блока питания (127 525)
Преобразователи постоянного тока в постоянный (28 608)
Контроллеры постоянного тока (6 013)
Драйверы для лазеров (132)
Источники опорного напряжения (6 052)
Контроллеры и регуляторы переменного/постоянного тока (3 809)
ИС драйвера двигателя (2,594)
Источник тока/Источник постоянного тока (170)
ИС беспроводной зарядки-разрядки (32)
ИС привода затвора (4858)
Мониторы и схемы сброса (27 546)
ИС управления батареями (4 881)
Переключатели распределения питания (4 251)
Силовые модули (4 481)
Контроллеры Power Over Ethernet (276)
Специалист по управлению питанием — PMIC (4942)
Линейные регуляторы напряжения (LDO) (28 880)
Чип RTC/Часов (24 682)
Часы реального времени (RTC) (1008)
Часы/время – для конкретного приложения (3 473)
Восстановление часов и данных / восстановление синхронизации (17)
Тактовые генераторы / синтезаторы частоты / PLL (15 030)
Очистители и синхронизаторы джиттера часов (1852)
Линии задержки (365)
Таймеры / генераторы часов (1026)
Тактовые буферы, драйверы (1,911)
Радиочастотный чип/антенна (17 762)
Усилители мощности РФ (25)
ВЧ ответвитель (771)
ИС радиочастотного приемопередатчика (2698)
ВЧ аттенюатор (1152)
ВЧ-усилители (1 568)
РЧ-фильтры (2010)
Радиочастотный кабель (910)
Генераторы, управляемые напряжением (VCO) (23)
Перестраиваемые фильтры (28)
ВЧ модуляторы/демодуляторы (118)
Разные радиочастотные ИС и модули (342)
Малошумящие усилители (МШУ) — ВЧ (332)
РЧ-переключатели (2068)
Радиочастотные детекторы (225)
Цепи переднего конца RF (41)
ВЧ чипы (562)
Антенны (2242)
Диплексеры (329)
ВЧ-микшеры (642)
ПАВ-фильтры (834)
Разветвители / сумматоры ВЧ мощности (291)
Балун (551)
Реле (8 637)
Магнитные реле с защелкой (19)
Сигнальные реле (1 484)
Релейные розетки и аксессуары (435)
Герконовые реле (163)
Автомобильные реле (237)
Силовые реле (6 299)
Резисторы (1 325 596)
Чип-резистор — для поверхностного монтажа (812 884)
Переменные резисторы/потенциометры (1 319)
Сопротивление алюминиевого корпуса/фарфоровой трубки (331)
Токоизмерительные резисторы/шунтирующие резисторы (11 642)
Резисторы со сквозным отверстием (481 511)
Резисторные сети и массивы (17 909)
Безопасность, противопожарное оборудование (48)
Замок безопасности (30)
Неотложная помощь (18)
Датчики (39 621)
Ультразвуковые приемники, передатчики (86)
Термисторы PTC (820)
Волоконно-оптические/лазерные датчики (18)
Специализированные датчики (206)
Сенсорные модули (264)
Датчики изображения (304)
Термисторы NTC (3830)
Фотопрерыватели — Тип слота — Транзисторный выход (229)
Датчик пространственного положения/гироскоп (527)
Датчики силы (158)
Отражательные оптические прерыватели (169)
Датчики давления (20 441)
Датчики температуры (2220)
Датчик человеческого тела воспринимая (74)
Датчики расхода (85)
Датчики приближения (895)
Фоторезисторы (103)
Датчики тока (1146)
Датчики газа (351)
Датчики поплавкового уровня (120)
Датчики вибрации (123)
Датчики внешней освещенности (595)
Фотопрерыватели — Тип слота — Логический выход (123)
Датчик температуры и влажности (283)
Датчики касания (464)
Датчик положения (1869)
Датчик Холла (3348)
Термостатические переключатели (770)
Одночиповый микрокомпьютер/микроконтроллер (63 215)
МИКРОЧИП (370)
Предзаказ микроконтроллеров (2322)
Цифровые сигнальные процессоры/контроллеры (DSP/DSC) (3 147)
СТ Микроэлектроника (253)
Микроконтроллер NXP (212)
Программируемое логическое устройство (CPLD/FPGA) (8 316)
КИПАРИС (103)
Инфинеон (476)
Блоки микроконтроллеров (MCU/MPU/SOC) (48 016)
TVS/предохранитель/защита на уровне платы (121 584)
Держатели предохранителей (4 191)
Светодиодная защита (58)
Самовосстанавливающиеся предохранители (6 777)
Варисторы (13 151)
Устройства защиты от электростатического разряда (5 853)
Газоразрядная трубка (ГРТ) (3 067)
Тепловые отсечки (TCO) (63)
Автомобильные предохранители (1935)
ТВС (67 844)
Стеклянная разрядная трубка (117)
Тиристорные ограничители перенапряжения (TSS) (1432)
Предохранители (15 321)
Подавители перенапряжений (1775)
Инструменты Расходные материалы (8 160)
Электрическая лента/лента для маскировки (94)
Инструменты для трубопроводов (54)
Кабельная стяжка (269)
Плоскогубцы/зажимы (1502)
Пневматические инструменты (82)
Открывалка для бит/отверстий (1493)
Шлифовальные инструменты (125)
Гаечный ключ/втулка (4,541)
Триод/МОП-лампа/транзистор (62 242)
Симисторы (3625)
Массивы транзисторов Дарлингтона (208)
Транзисторы специального назначения (21)
МОП-транзисторы (34 565)
JFET (306)
Транзисторы Дарлингтона (545)
Предзаказ Транзисторы (3712)
БТИЗ (3697)
Биполярные транзисторы — BJT (12 802)
Цифровые транзисторы (2387)
Интеллектуальные силовые модули (374)
старая партия (399)
старая партия (399)
Общий
О LCSC
Свяжитесь с нами
Карьера
Заказ
Как оформить заказ
Международный доставка
Оплата
Политика возврата и возмещения
Гарантийная политика
Часто задаваемые вопросы
Служба
Семейные сайты
Инструмент для проектирования печатных плат — EasyEDA
Производство печатных плат — JLCPCB
Свяжитесь с нами
Отдел обслуживания клиентов: 0086-755-83210457
Отдел логистики: 0086-755-83233027
с 9:00 до 12:00 и с 13:30 до 18:00,
с понедельника по пятницу, UTC/GMT +8.
SSL зашифровано
платеж
TDA7265 — STMicroelectronics | OMO Electronic
| Деталь № | Производитель | Описание | Склад | Цена | ||||
|---|---|---|---|---|---|---|---|---|
| TDA7265A DISTI # V99:2348_17680853 | STMicroelectronics | Аудиоусилитель Динамик 2-кан.0046 RoHS: Compliant | 494 |
| ||||
| TDA7265B DISTI # V99:2348_18455317 | STMicroelectronics | Audio Amp Speaker 2-CH Stereo 30W Class-AB 11-Pin(11+Tab) MULTIWATT V Tube RoHS: Compliant | 32 |
| ||||
| TDA7265 DISTI # 497-3960-5-ND | 6. Qty: 1 Container: Tube | 492In Stock |
| |||||
| TDA7265B Disti # 497-16220-5-ND | STMICROELECTRONICS | IC AMP AUDIO AB DUAL MULIWATT11 ROHS: COMPANT MIN QTY: 1 Контейнер: Tube | 283IN SCOSE | 283IN Запасы |
| |||
| TDA7265A DISTI # 497-11950-5-ND | 66A DISTI # 497-11950-5-ND | 66A DISTIA # 497-11950-5-ND | 666A AB DISTIALIALTICRIALICRIALICRIALICRIALICRIALICRIALICRILICRIAL .0046 Min Qty: 500 Container: Tube | Temporarily Out of Stock |
| |||
| TDA7265 DISTI # 24838933 | STMicroelectronics | Audio Amp Speaker 2-CH Stereo 25W Class-AB 11 -Pin(11+Tab) MULTIWATT V Tube RoHS: Compliant | 1000 |
| ||||
| TDA7265A DISTI # 250 | STMicroelectronics | Audio Amp-динамик 2-C-CH Stereo 32W Class-AB Автомобильный 11-контактный (11+TAB) Multiwatt V Tube ROHS: Compliant | 494 |
| . | |||
| TDA7265B DISTI # 25 8 | STMICROELECTRONICS | AMP AMP Speaker 2-C-CRESHE 30W-AB 11-PIN (11+TAB) MULTIATTIP AMP AMP STEREA 30 W. |
| |||||
| TDA7265 DISTI # TDA7265 | STMICROELECTRONICS | AUDIO AMP SPINKER 2-STERO 25WB-AB 11-PINA 11-PINA 11-PINA 11-й. TDA7265) RoHS: Compliant Min Qty: 1 Container: Tube | Europe — 5025 |
: € 1,9900 | ||||
| TDA7265B DISTI # TDA7265B | STMICROELECTRONICS | AUDIO AMP Speaker 2-Ch Streeo 30W-AB 11-PIN MultiWatt Supe (Alt: TDA726656.BESH) 900-й. Container: Tube | Europe — 400 |
| ||||
| TDA7265 DISTI # TDA7265 | STMicroelectronics | Аудиоусилитель Динамик 2-канальный стерео 25 Вт, класс AB, 11-контактный (11+вкладка) MULTIWATT V Tube (Alt: TDA7265) 5 6 4 Min. 90: RoHS: соответствует Container: Tube | Asia — 0 | |||||
| TDA7265 DISTI # TDA7265 | STMicroelectronics | Audio Amp Speaker 2-CH Stereo 25W Class-AB 11-Pin(11+Tab) MULTIWATT V Tube — Rail/ Лампа (альтернативный вариант: TDA7265) RoHS: соответствует Min Qty: 1 Container: Tube | Americas — 0 |
| ||||
| TDA7265A DISTI # TDA7265A | STMicroelectronics | Audio Amp Speaker 2-CH Stereo 32W Class-AB 11-Pin MULTIWATT V (Alt: TDA7265A) RoHS: Compliant Min Qty: 1 | Europe — 0 |
| ||||
| TDA7265B DISTI # TDA7265B | STMicroelectronics | Аудиоусилитель Динамик 2-канальный стерео 30 Вт, класс AB, 11-контактный многоваттный ламповый — оптом (альтернативный вариант: TDA7265B) RoHS: соответствует Мин. 0 |
| |||||
| TDA7265A DISTI # TDA7265A | STMicroelectronics | Audio Amp Speaker 2-CH Stereo 32W Class- AB 11 -PIN MULTIWATT V — RAIL/TUBE (ALT: TDA7265A) ROHS: COMPAINTINT MIN QTY: 1 Контейнер: Трубка | Americas — 0 |
| ||||
| TDA7265B DISTI # 4533333333333333. | .-STERICLERTERTERT 9000.ABLICR 9000.ABINRO 9000.ABINRO | .ABINRO | .ABINROLERTERTERTERTERT. Multiwatt Tube — Bulk (Alt: 45AC7833) RoHS: Compliant Min Qty: 1 Container: Bulk | Americas — 0 |
| |||
| TDA7265 DISTI # 59M2618 | , STMICROLECTRECTRONICS | 777777777777777777. RoHS Compliant: Yes100 |
| |||||
| TDA7265B DISTI # 45AC7833 | STMicroelectronics | УСИЛИТЕЛЬ ЗВУКА, ТИП AB, 30 Вт, МУЛЬТИВАТТ, Класс усилителя: AB, №. Количество каналов: 2 канала, Выходная мощность: 30 Вт, Диапазон напряжения питания: от ± 8 В до ± 33 В, Тип корпуса усилителя: Мультиваттный, №. of Pins:11Pins,Load Impedance:8ohm,Product Range:- , RoHS Compliant: Yes | 124 |
| ||||
| TDA7265 DISTI # 511-TDA7265 | STMicroelectronics | Audio Amplifiers 25W Stereo Amplifier RoHS: Compliant | 456 |
| ||||
| TDA7265B DISTI # 511-TDA7265B | STMicroelectronics | Audio Amplifiers 30W 30W Stereo AMP Class AB Dual 35V RoHS: Compliant | 1182 |
| ||||
| TDA7265A DISTI # 511 -TDA7265A | STMICROELECTRONICS | Аудио амплификаторы 25 25 Вт стереог.1430 | ||||||
| TDA7265A | STMICROELECTRONICS | TDA7265 SERY 25 v 25+25 W STERELICITE |
| |||||
| TDA7265 DISTI # 426168 | STMicroelectronics | 25 + 25W AUDIO AMPLIFIER W/MUTE TDA7265, EA | 636 |
| ||||
| TDA7265 | STMicroelectronics | 200 | ||||||
| TDA7265 | STMicroelectronics | Audio Amplifier Circuit, Dual, 11 Pin, Plastic, ZIP | 40 |
| ||||
| TDA7265 | STMicroelectronics | INSTOCK | 134303 | |||||
| TDA7265A | STMicroelectronics | INSTOCK | 250 | |||||
| TDA7265B | STMicroelectronics | В НАЛИЧИИ | 500 | |||||
| TDA7265 DISTI # 1467650 | STMicroelectronics | IC, AMP, Audio 25+25W ROHS: COMPAINT | 112 |
DISTI # 2806791 | STMicroelectronics | AUDIO AMPLIFIER, TYPE AB, 30W, MULTIWATT RoHS: Compliant | 283 |
|
| TDA7265 DISTI # C1S730200531775 | STMICROELECTRONICS | AUDIO AMPER 2-necto 25WBER. | 1 |
| ||||
| TDA7265A DISTI # C1S730200667025 | STMICRONICS | AUDIO AMPER 2-Ch Classe-ablayer 2-werio 2-werio 2-weriper 2-weriper 2-weriper 2-weriper 2-weriper 2-weriper 2-chliper 2-h-neclior.0046 RoHS: Compliant | 494 |
| ||||
| TDA7265B DISTI # C1S730200783749 | STMicroelectronics | Audio Amp Speaker 2- CH Stereo 30W Class-AB 11-пин-(11+TAB) Multiwatt V Tube ROHS: COMPAINTIAN | 32 |
| TDA7266930 | 90006 TDA726676930 | 90006. 0007 | STMicroelectronics | IC, AMP, AUDIO 25+25W RoHS: Compliant | 580 |
|
| TDA7265B DISTI # 2806791 | STMicroelectronics | AUDIO AMPLIFIER, TYPE AB, 30W, MULTIWATT RoHS: Compliant | 294 |
| ||||
| TDA7265A DISTI # XSFP00000138319 | STMicroelectronics | Audio Amplifier, 2 Func, PZIP11 RoHS: Compliant | 168 |
|
TDA7265 Технические характеристики аудиоусилителя, разводка выводов, характеристики и применение
В этом посте сегодня я расскажу вам о введении в TDA7265.
TDA7265 — это стереофонический усилитель класса AB мощностью 25 Вт + 25 Ватт…Привет друзья! Надеюсь, ты сегодня в порядке. Я приветствую вас на борту. В этом посте сегодня я расскажу вам о введении в TDA7265. TDA7265 — это стереоусилитель двойной мощности класса AB мощностью 25 Вт + 25 Вт. Эта микросхема в многоваттном корпусе тщательно разработана для высококачественных приложений по усилению звуковой мощности. Это устройство принимает низкий входной аудиосигнал и усиливает его до высококачественного аудиовыхода. Я предлагаю вам пристегнуться, поскольку я подробно расскажу о TDA7265, включая техническое описание, распиновку, функции и приложения. Давайте сразу приступим.
Знакомство с TDA7265- TDA7265 — это двухканальный стереоусилитель мощностью 25 Вт + 25 Вт класса AB, который в основном используется в аудиоусилителях и усилителях низкочастотных динамиков.

- Это устройство получает низкий входной аудиосигнал и преобразует его в высокий выходной аудиосигнал.
- Этот чип имеет защиту от короткого замыкания на выходе и поставляется с контактом включения отключения звука.
- Для приведения этого устройства в рабочее состояние требуется всего несколько компонентов.
- Суммарная рассеиваемая мощность составляет 30 Вт, что соответствует количеству энергии, выделяемой при работе данного устройства.
- Диапазон рабочих напряжений составляет от ±5 до ±25 В. Диапазон рабочих температур от -20°C до +85°C, диапазон температур хранения от -40°C до +150°C
Прежде чем применять этот компонент в своем электрическом проекте, целесообразно просмотреть техническое описание устройства, в котором указаны основные характеристики компонента. Нажмите на ссылку ниже и загрузите техническое описание TDA7265.
Дополнительные конфигурации схемы доступны в техническом описании этого чипа. Вы можете использовать любую конфигурацию, чтобы привести этот чип в рабочее состояние.
TDA7265 включает в себя 11 контактов на устройстве. На следующем рисунке показана цоколевка TDA7265.
В таблице ниже показаны названия контактов и описание каждого контакта на плате.
| Описание контакта TDA7265 | ||||
|---|---|---|---|---|
| Номер контакта | Описание контакта | Имя контакта | ||
| 1 | К этому контакту 9 подключено отрицательное питание0007 | — Против | ||
| 2 | На этот вывод поступает усиленный выходной сигнал канала А | ВЫХОД 1 | ||
| 3 | К этому контакту подключен положительный источник питания | + Против | ||
| 4 | Этот вывод получает усиленный выходной сигнал канала B | ВЫХОД 2 | ||
| 5 | Этот вывод активируется низким уровнем, чтобы отключить аудиовыход | НЬЮМ | ||
| 6 | К этому контакту подключен отрицательный источник питания | — Против | ||
| 7 | Неинвертирующий вход усилителя канала В | IN+(2) | ||
| 8 | Инвертирующий вход усилителя канала В | ИН-(2) | ||
| 9 | Этот контакт соединен с землей | ЗЕМЛЯ | ||
| 10 | Инвертирующий вход усилителя канала А | ИН-(1) | ||
| 11 | Неинвертирующий вход усилителя канала А | IN+(1) | ||
Ниже приведены основные особенности TDA7265.
- Поставляется с широким диапазоном рабочего напряжения
- Доступен с высокой выходной мощностью: 25 + 25 Вт при RL = 8 Ом, Vs = ± 20 В
- Защита выхода от короткого замыкания
- Поставляется с выводом включения отключения звука
- Включает защиту от тепловой перегрузки
- Для приведения усилителя в рабочее состояние требуется несколько компонентов
- Функция ожидания (низкий Iq)
- Суммарная рассеиваемая мощность = 30 Вт
- Раздельная подача
- Максимальное напряжение питания = ±25 В
- Диапазон рабочего напряжения = от ±5 до ±25 В
- Допустимый повторяющийся ток через каждый выход Макс. = 4,5 А
- Температура хранения = от -40°C до +150°C
- Рабочая температура = от -20°C до +85°C
- Нет щелчка при включении/выключении
На следующем рисунке показана принципиальная схема работы TDA7265.
Вам необходимо соединить компоненты, как показано на рисунке ниже. Это приведет ваш усилитель в рабочее состояние.
- Для питания этой схемы используются два источника питания: один с отрицательным напряжением V-, а другой с положительным напряжением V+.
- № контакта 11 этой микросхемы подается входной звуковой сигнал для канала B, и результирующий усиленный выходной сигнал слышен через правый динамик. В то время как номер булавки. 07 этой микросхемы подается с входным звуковым сигналом для канала А, и результирующий усиленный выходной сигнал слышен через левый динамик.
- Источник положительного напряжения используется для питания микросхемы TDA7265, а отдельный блок управления используется для запуска низкого уровня сигнала отключения звука. Два усиленных выхода ведут себя как двойное питание.
TDA7265 используется в следующих приложениях.
- Используемые в стереотелевизорах
- Встраивается в усилители НЧ
- Используется в аудио усилителях мощности
- Используется в музыкальных проигрывателях
- Используется в студенческих и хобби-проектах
- Используется в гитарных усилителях
- Используется в музыкальных центрах Hi-Fi
Это все на сегодня.
Надеюсь, вам понравилось читать эту статью. Если вы не уверены или у вас есть какие-либо вопросы, вы можете задать их мне в разделе ниже. Я хотел бы помочь вам как можно лучше. Не стесняйтесь делиться своими ценными предложениями и отзывами о контенте, которым мы делимся, поэтому мы продолжаем создавать качественный контент, адаптированный к вашим конкретным потребностям и требованиям. Спасибо, что прочитали пост.
-Автор сайта
Сайед Заин Насир
Саидзаиннасир
Я Сайед Заин Насир, основатель The Engineering Projects (TEP).
я
программист с 2009 годадо этого я просто искал вещи, делал небольшие проекты, а теперь делюсь своими
знания через эту платформу. Я также работаю фрилансером и сделал много проектов, связанных с
программирование и электрические схемы. Мой профиль Google+Подписаться
Присоединиться
TDA7265 Листы данных | Linear — Усилители
Home  Linear — Усилители — Аудио TDA7265 Листы данных | Линейные — Усилители — Аудио IC AMP AB STEREO 25W 11MULTIWATT
Технические характеристики TDA7233D013TR| СТМикроэлектроника | PDF| Цена| В наличии
TDA7267 Листы данных | Линейные — Усилители — Аудио IC AMP CLSS AB MONO 2W 8MINI DIP
сен 8 2020
- By apogeeweb,  Tda7265, техническое описание tda7265,tda7265 pdf,stmicroelectronics
| Изображение: | |
| Деталь № производителя: | ТДА7265 |
| Категория продукта: | Линейный — Усилители — Аудио |
| На складе: | Да |
| Производитель: | Стмикроэлектроника |
| Описание: | IC AMP AB STEREO 25W 11MULTIWATT |
| Технический паспорт: | TDA7265 |
| Упаковка: | 11-мультиваттный |
| Минимум: | 1 |
| Время выполнения заказа: | 12 недель |
| Количество: | 628 ШТ.![]() |
| Отправить запрос: | Расследование |
| 1: | 4.14000 | 4.14000 |
| 10: | 3.72200 | 37.22000 |
| 25: | 3,51920 | 87,98000 |
| 100: | 2. 89340 | 289.34000 |
| 250: | 2,59624 | 649.06000 |
| 500: | 2.50240 | 1251.20000 |
| 1000: | 2.08012 | 2080.12000 |
| 2500: | 2.00192 | 5004.80000 |
| 5000: | 1.![]() | 9696.80000 |
Контур
Символ
Атрибуты продукта| Производитель: | Стмикроэлектроника |
| Серия: | — |
| Упаковка: | Трубка |
| Статус детали: | AcN/Ave |
| Тип: | Класс ab |
| Тип выхода: | 2-канальный (стерео) |
| Максимальная выходная мощность x каналов при нагрузке: | 25 Вт x 2 при 8 Ом |
| Напряжение — питание: | ±5В ~ 25В |
| Особенности: | Depop mute, защита от короткого замыкания и тепловая защита/Aon standby |
Тип сети/анг. : | Сквозное отверстие |
| Температура OperaN/Ang: | -20°C ~ 85°C (та) |
| Комплект поставки поставщика: | 11 мкН/Аватт |
| Упаковка/футляр: | MulN/Awatt-11 (verN/Acal изогнутые и расположенные в шахматном порядке выводы) |
| Базовый номер: | Тда7265 |
| Деталь | Сравнить | Производители | Категория | Описание | |
| № производителя: TDA7265 | Сравните: Текущая часть | Производители: Ст Микроэлектроника | Категория: Аудиоусилители | Описание: Аудиоусилитель мощности, ab, 2 канала, 25 Вт, от ± 5 В до ± 25 В, мкН/Аватт, 11 контактов | |
| № производителя: TDA7269A | Сравните: TDA7265 против TDA7269A | Производитель: Ст Микроэлектроника | Категория: Аудиоусилители | Описание: Усилитель мощности аудио, ab, 2 канала, 14 Вт, от ± 5 В до ± 20 В, мкН/Аватт, 11 контактов | |
| № производителя: TDA7263M | Сравните: TDA7265 против TDA7263M | Производители: Ст Микроэлектроника | Категория: Аудиоусилители | Описание: Аудиоусилитель, динамик, 2 канала, стерео, 12 Вт, класс AB, 11 контактов (11+ вкладка), mulN/Awatt v tube | |
| № производителя: TDA7269 | Сравните: TDA7265 против TDA7269 | Производители: Ст Микроэлектроника | Категория: Аудиоусилители | Описание: Аудиоусилитель, динамик, 2 канала, стерео, 10 Вт, класс AB, 11 контактов (11+вкладка), mulN/Awatt v tube |
Описание
аудиоусилитель динамик 2-канальный стерео 25 Вт class-ab 11-контактный (11+закладка) mulN/Awatt v Tube:avnet europe
tda7265 series 25 v 25 w стереоусилитель с отключением звука и st -by — mulN/Awatt-11:future electronics
Стереоусилитель 25 Вт + 25 Вт с отключением звука и режимом ожидания:stmicroelectronics
Аудио интегральные схемы 25 Вт стереоусилитель:mouser
tda7265 представляет собой двойной усилитель мощности класса ab, собранный в корпусе mulN/Awatt, специально разработанный для высококачественного звука, применяемого в качестве Hi-Fi музыкальных центров и стереотелевизоров.
■ раздельное питание
■ высокая выходная мощность 25 + 25 Вт при thd =10%, rl = 8ω, vs = +20 В включение/выключение
■ отключение звука (без поп-музыки)
■ функция ожидания (низкий iq)
■ защита от короткого замыкания
■ защита от тепловой перегрузки
| Ушт: | 8542330001 |
| Код: | 8542319000 |
| Мкс: | 85423399 |
| Eccn: | Ухо99 |
| Статус RoHS: | Соответствует RoHS3 |
| Чувствительность к влаге/Уровень авитивности (msl): | 1 (без ограничений) |
непревзойденное сочетание кремния и системного опыта, производственных мощностей, портфолио интеллектуальной собственности (ИС) и стратегических партнеров ставит компанию в авангарде технологий систем-на-чипе (soc), а ее продукты играют ключевую роль в обеспечении сегодняшних тенденций конвергенции. Дистрибьюторы | ТДА7265 | Стмикроэлектроника | IC AMP AB STEREO 25W 11MULTIWATT | 628 | 1:$4.14000 10:$3.72200 25:$3.51920 100:$2.89340 250:$2.59624 500:$2.50240 1,000:$2.08012 2,500:$2.00192 5,000:$1. | |
| ТДА7265 | Стмикроэлектроника | Аудиоусилители Стереоусилитель 25 Вт | 428 | 1:$4.14 10:$3.51 100:$2.89 250:$2.59 500:$2.50 1,000:$2.08 2,500:$2.00 5,000:$1.93 | |
| ТДА7265 | Стмикроэлектроника | Аудиоусилитель Динамик 2-канальный, стерео, 25 Вт, класс AB, 11 контактов (11+Tab) MULTIWATT V Tube:Avnet Europe TDA7265 View All :Электроника будущего | Под заказ | 1:2,173$ | |
| ТДА7265 | Стмикроэлектроника | Стереоусилитель 25 Вт + 25 Вт с отключением звука и режимом ожидания | Под заказ | 4,1400 долл. |
1. Китай
100
1. Китай
100
2.
Южная Корея88
3. Тайвань
87
3. Тайвань
87
4.
США84
4. США
84
5. Индия
75
5.
Индия75
6. Папуа-Новая Гвинея
72
6. Папуа-Новая Гвинея
72
7.
Эстония72
7. Эстония
72
8. Эквадор
71
8.
Эквадор71
9. Бразилия
71
9. Бразилия
71
10.
Финляндия70
10. Финляндия
70
11. Фиджи
70
11.
Фиджи70
12. Бенин
70
13. Мали
70
14.
Канада70
14. Канада
70
15. Перу
70
15.
Перу70
16. Кот-д’Ивуар
68
16. Кот-д’Ивуар
68
17.
Мальта68
18. Гондурас
68
19. Словакия
68
19.
Словакия68
20. Парагвай
68
20. Парагвай
68
21.
Мадагаскар67
21. Мадагаскар
67
22. Япония
67
22.
Япония67
23. Босния и Герцеговина
67
23. Босния и Герцеговина
67
24.
Ангола67
24. Ангола
67
25. Мьянма
67
25.
Мьянма67
26. Северная Македония
67
26. Северная Македония
67
27.
Замбия67
27. Замбия
67
28. Гана
66
28.
Гана66
29. Польша
66
29. Польша
66
30.
Нигерия66
30. Нигерия
66
31. Тунис
66
31.
Тунис66
32. Ямайка
66
32. Ямайка
66
33.
Пакистан66
33. Пакистан
66
34. Таиланд
66
34.
Таиланд66
35. Украина
66
35. Украина
66
36.
Швейцария66
36. Швейцария
66
37. Кения
66
37.
Кения66
38. Демократическая Республика Конго
66
38. Демократическая Республика Конго
66
39.
Никарагуа66
39. Никарагуа
66
40. Кыргызстан
66
40.
Кыргызстан66
41. Танзания
65
41. Танзания
65
42.
Германия65
42. Германия
65
43. Гватемала
65
43.
Гватемала65
44. Тринидад и Тобаго
65
44. Тринидад и Тобаго
65
45.
Алжир65
45. Алжир
65
46. Франция
65
46.
Франция65
47. Гонконг
65
47. Гонконг
65
48.
ЮАР65
48. ЮАР
65
49. Сенегал
65
49.
Сенегал65
50. Австрия
65
50. Австрия
65
51.
Ирландия65
51. Ирландия
65
52. Швеция
64
52.
Швеция64
53. Экваториальная Гвинея
64
53. Экваториальная Гвинея
64
54.
Мексика64
54. Мексика
64
55. Филиппины
64
55.
Филиппины64
56. Россия
64
56. Россия
64
57.
Словения64
57. Словения
64
58. Того
64
58.
Того64
59. Казахстан
64
59. Казахстан
64
60.
Сингапур64
60. Сингапур
64
61. Армения
64
61.
Армения64
62. Непал
64
62. Непал
64
63.
Беларусь64
63. Беларусь
64
64. Венесуэла
64
64.
Венесуэла64
65. Малави
64
65. Малави
64
66.
Сальвадор64
66. Сальвадор
64
67. Норвегия
64
67.
Норвегия64
68. Аргентина
64
68. Аргентина
64
69.
Эфиопия64
69. Эфиопия
64
70. Малайзия
63
70.
Малайзия63
71. Камерун
63
71. Камерун
63
72.
Нидерланды63
72. Нидерланды
63
73. Бангладеш
63
73.
Бангладеш63
74. Венгрия
63
74. Венгрия
63
75.
Румыния63
75. Румыния
63
76. Португалия
63
76.
Португалия63
77. Вьетнам
63
77. Вьетнам
63
78.
Израиль63
78. Израиль
63
79. Колумбия
62
79.
Колумбия62
80. Австралия
62
80. Австралия
62
81.
Боливия62
81. Боливия
62
82. Испания
62
82.
Испания62
83. Сербия
62
83. Сербия
62
84.
Уганда62
84. Уганда
62
85. Зимбабве
62
85.
Зимбабве62
86. Литва
62
86. Литва
62
87.
Мозамбик62
87. Мозамбик
62
88. Чили
62
88.
Чили62
89. Соединенное Королевство
62
89. Соединенное Королевство
62
90.
Греция62
90. Греция
62
91. Чехия
61
91.
Чехия61
92. Египет
61
92. Египет
61
93.
Руанда61
93. Руанда
61
94. Индонезия
61
94.
Индонезия61
95. Турция
61
95. Турция
61
96.
Латвия61
97. Сьерра-Леоне
61
98. Багамы
61
98.
Багамы61
99. Коста-Рика
60
100. Новая Зеландия
60
101.
Шри-Ланка60
101. Шри-Ланка
60
102. Бельгия
60
102.
Бельгия60
103. Дания
60
103. Дания
60
104.
Италия60
104. Италия
60
105. Марокко
59
106.
Объединенные Арабские Эмираты59
107. Лесото
59
108. Болгария
59
108.
Болгария59
109. Доминиканская Республика
59
109. Доминиканская Республика
59
110.
Намибия59
110. Намибия
59
111. Молдова
58
111.
Молдова58
112. Албания
58
112. Албания
58
113.
Саудовская Аравия58
113. Саудовская Аравия
58
114. Барбадос
57
114.
Барбадос57
115. Исландия
56
116. Воссоединение
55
116.
Воссоединение55
117. Коморские Острова
50
117. Коморские Острова
50
118.
Хорватия36
118. Хорватия
36
119. Катар
36
119.
Катар36
120. Макао
29
121. Камбоджа
25
- ТПА2050D4YZKT
- Усилитель ic 2-канальный (стерео) со стереонаушниками класса d 25-dsbga
- вызов Деталь
- ТДА7056АТ/Н2,518
- Усилитель Ic класса ab моно 3,5 Вт 20 соток
- вызов Деталь
- ЛМ4670ИТЛ/НОПБ
- Усилитель ic 1-канальный (моно) класс d 9-dsbga (1,6×1,6)
- вызов Деталь
- ТДФ8590ТХ/Н1ТДЖ
- Усилитель Ic d, моно/стерео, 160 Вт, 24 часа,
- вызов Деталь
- ТДА8143
- Силовой привод горизонтального отклонения/включения
- вызов Деталь
- ТДА8920КДЖ/Н1
- Динамик аудиоусилителя 1 канал моно/2 канала стерео 210 Вт, класс D, 23 контакта, dbs23p
- вызов Деталь
- ТДА7546
- Модуль MulN/Achip для приложений тюнера tmc/Aons
- вызов Деталь
- ТДА7253
- 8-ваттный усилитель с muN/Ang (с глушителем для 8-ваттного усилителя), аудиоусилители специального назначения 8-ваттный аудиоусилитель
- вызов Деталь
- ТДА9555Х/Н3/3/1851
- Интегральные схемы (ICS) qfp-80
- вызов Деталь
- ТДА7338Д
- Стереодекодер, стереодекодер аудио dsps
- вызов Деталь
- ЛМ48557УР/НОПБ
- Усилитель ic 1-канальный (моно) класса ab 16-dsbga
- вызов Деталь
- ТДА19977БХВ/15
- Интегральные схемы (ICS) qfp144
- вызов Деталь
- Линейный — Усилители — Аудио, Усилитель IC 1-канальный (моно) Класс D PowerSO-36
- Linear — Усилители — аудио, Усилитель на ИС 1-канальный (моно), класс AB 8-SOIC
- Линейный — Усилители — Аудио, Усилитель на ИС 2-канальный (стерео) Класс AB 14-TSSOP
- Linear — Усилители — Аудио,IC AMP CLASS D STEREO 15W 32SO
- Линейный — Усилители — Аудио,IC AMP AB MONO/STER 150W 24HSOP
- Linear — Усилители — Аудио, Усилитель IC 1-канальный (моно) или 2-канальный (стерео) класс D 64-HTQFP (14×14)
TDA7265 Популярность по регионам
Вас также может заинтересоватьПоделиться
Связанный параметрСвязанные статьи
Усилитель TDA7492: даташит, схема, распиновка [FAQ&Video]
Ирэн
22 марта 2022 г.
1012
Обзор продуктаTDA7492 — это двойной аудиоусилитель BTL класса D с одним блоком питания, предназначенный для ЖК-телевизоров и мониторов. Благодаря высокой эффективности и пакету с открытыми контактными площадками (EPU), только s…
Продолжить чтение »
TDA2030: Hi-Fi аудиоусилитель мощностью 14 Вт [видео]
Игги 25 февраля 2022 г. 4433
TDA2030 ОписаниеTDA2030 представляет собой монолитную интегральную схему в корпусе Pentawatt®, предназначенную для использования в качестве усилителя низких частот класса AB.
Обычно он обеспечивает выходную мощность 14 Вт (d = 0,5%) и…
Продолжить чтение »
Усилитель TDA7388: техническое описание, схема, аналог [видео и часто задаваемые вопросы]
Ирэн 26 января 2022 г. 6886
Обзор продуктаTDA7388 — это микросхема усилителя мощности класса AB. Упаковка в flex ватт 25, и она должна быть разработана для применения автомобильного стереоусилителя High End. Он полностью состоит из …
Продолжить чтение »
Усилитель TDA7377: схема, аналог, техническое описание [видео и вопросы и ответы]
Ирэн
26 января 2022 г.
7221
Обзор продукта UTC TDA7377 — это автомобильный радиоусилитель класса AB для автомобильного радио, он может работать как в двухмостовой, так и в счетверенной несимметричной конфигурации. Эксклюзивная полностью дополняющая структура го…
Продолжить чтение »
TDA8954TH Аудиоусилитель: техническое описание, распиновка, схема [видео и часто задаваемые вопросы]
Дейзи 25 июля 2022 г. 325
Обзор продуктаTDA8954 представляет собой высокоэффективный стереофонический или монофонический усилитель мощности класса D на одной ИС с низким рассеиванием мощности.
Он предназначен для подачи до 2 × 210 Вт в 4 &…
Продолжить чтение »
Инженер
5
дизайн
удобство использования
креативность
содержание
5.
00
Инженер
4
дизайн
удобство использования
креативность
содержание
3,25
Инженер
2
дизайн
удобство использования
креативность
содержание
3,75
Инженер
1
дизайн
удобство использования
креативность
содержание
2,50
Инженер
5
дизайн
удобство использования
креативность
содержание
5,75
Инженер
2
дизайн
удобство использования
креативность
содержание
3,50
Инженер
2
дизайн
удобство использования
креативность
содержание
2,50
Инженер
2
дизайн
удобство использования
креативность
содержание
4,75
Инженер
10
дизайн
удобство использования
креативность
содержание
7,75
Инженер
2
дизайн
удобство использования
креативность
содержание
2,75
Инженер
10
дизайн
удобство использования
креативность
содержание
10.
00
Инженер
6
дизайн
удобство использования
креативность
содержание
6.
00
Инженер
8
дизайн
удобство использования
креативность
содержание
8.
00
Инженер
6
дизайн
удобство использования
креативность
содержание
6.
50
Инженер
6
дизайн
удобство использования
креативность
содержание
5,25
Инженер
8
дизайн
удобство использования
креативность
содержание
8.
50
Инженер
9
дизайн
удобство использования
креативность
содержание
8.
50
Инженер
2
дизайн
удобство использования
креативность
содержание
1,50
Инженер
8
дизайн
удобство использования
креативность
содержание
7.
00
Инженер
8
дизайн
удобство использования
креативность
содержание
9.
00
Инженер
1
дизайн
удобство использования
креативность
содержание
7,75
Инженер
2
дизайн
удобство использования
креативность
содержание
3,50
Инженер
9
дизайн
удобство использования
креативность
содержание
7,50
Инженер
10
дизайн
удобство использования
креативность
содержание
10.
00
Инженер
10
дизайн
удобство использования
креативность
содержание
10.
00
Инженер
2
дизайн
удобство использования
креативность
содержание
4,25
Инженер
2
дизайн
удобство использования
креативность
содержание
3,50
Инженер
10
дизайн
удобство использования
креативность
содержание
10.
00
Инженер
1
дизайн
удобство использования
креативность
содержание
1,00
Инженер
10
дизайн
удобство использования
креативность
содержание
10.
00
Инженер
10
дизайн
удобство использования
креативность
содержание
10.
00
Инженер
10
дизайн
удобство использования
креативность
содержание
10.
00
Инженер
4
дизайн
удобство использования
креативность
содержание
6.

/выкл.
Отличие: 25 вывод – OFFSET DETECTOR OUT
ДО 25 В, ABS) РАЗДЕЛЕННОЕ ПИТАНИЕ ВЫСОКАЯ ВЫХОДНАЯ МОЩНОСТЬ 25 Вт при коэффициенте нелинейных искажений +20 В БЕЗ ПОПЫВАНИЯ ПРИ ВКЛ./ВЫКЛ. ЗАЩИТА ОТ ТЕПЛОВЫХ ПЕРЕГРУЗОК ОПИСАНИЕ TDA7265 представляет собой двухканальный усилитель мощности класса AB, собранный в многоваттном корпусе, специально разработанный для высококачественного звучания в музыкальных центрах Hi-Fi и стереотелевизорах. Рис. 1. Типовая схема применения с раздельным питанием
+5 80 Тип. Максимум. 130 +20 Блок нА Вт
5 : Контроллеры мощности и драйверы двигателей 5A Линейный регулятор со сверхнизким выходным напряжением
: 70 Вт; Упаковка: Та
MAX4369 способен.

Эти устройства, специально предназначенные для видеосигналов стандартной четкости, идеально подходят для широкого спектра телевизионных и телевизионных приставок.
Четыре входа конфигурируются как два дифференциальных или четыре несимметричных входа..
США
1341
TDA7265)
0900
США
Количество каналов: 2 канала, Выходная мощность: 30 Вт, Диапазон напряжения питания: от ± 8 В до ± 33 В, Тип корпуса усилителя: Мультиваттный, №. of Pins:11Pins,Load Impedance:8ohm,Product Range:- , RoHS Compliant: Yes
6900
0007
89340