Каковы основные параметры транзистора П210. Где применяется этот германиевый транзистор. Какие преимущества и недостатки имеет П210 по сравнению с современными транзисторами. Почему П210 до сих пор используется в некоторых схемах.
Основные характеристики транзистора П210
Транзистор П210 — это германиевый биполярный транзистор p-n-p типа, разработанный в СССР в 60-х годах XX века. Он относится к серии низкочастотных маломощных транзисторов и имеет следующие основные параметры:
- Максимальное напряжение коллектор-эмиттер: 15 В
- Максимальный ток коллектора: 10 мА
- Коэффициент усиления по току: 10-50
- Граничная частота коэффициента передачи тока: 3-5 МГц
- Максимальная рассеиваемая мощность коллектора: 150 мВт
П210 выпускался в металлическом корпусе КТ-1 и имел три вывода: эмиттер, база и коллектор. Благодаря своим характеристикам, этот транзистор нашел широкое применение в различных низкочастотных устройствах.
Области применения транзистора П210

- Усилители низкой частоты
- Генераторы сигналов низкой частоты
- Коммутационные схемы
- Источники питания
- Измерительные приборы
Особенно часто П210 можно встретить в старых советских радиоприемниках, усилителях и другой бытовой радиоаппаратуре. Некоторые радиолюбители до сих пор используют этот транзистор при ремонте или реставрации винтажной техники.
Преимущества и недостатки П210 по сравнению с современными транзисторами
Транзистор П210, как и другие германиевые транзисторы того времени, имеет ряд особенностей по сравнению с современными кремниевыми аналогами:
Преимущества:
- Низкое напряжение насыщения (около 0,1-0,2 В)
- Малый уровень собственных шумов
- Хорошая линейность характеристик
- «Мягкое» звучание в аудиосхемах
Недостатки:
- Высокий обратный ток коллектора
- Сильная зависимость параметров от температуры
- Низкая предельная рабочая температура (до 70°C)
- Меньшая надежность по сравнению с кремниевыми транзисторами
Эти особенности определяют области применения П210 и причины его использования в некоторых схемах даже сегодня.

Почему П210 все еще используется в некоторых схемах?
Несмотря на явные технические недостатки по сравнению с современными транзисторами, П210 и другие германиевые транзисторы продолжают применяться в некоторых случаях. Основные причины этого:
- Уникальное звучание в аудиосхемах. Многие аудиофилы ценят «теплое» и «мягкое» звучание, которое дают германиевые транзисторы.
- Простота схемотехники. Низкое напряжение насыщения позволяет создавать простые схемы без дополнительных элементов.
- Совместимость со старой аппаратурой. При ремонте винтажной техники часто проще заменить вышедший из строя П210 аналогичным, чем переделывать всю схему.
- Эксперименты и обучение. Работа с германиевыми транзисторами позволяет лучше понять принципы работы полупроводниковых приборов.
- Ностальгия и историческая ценность. Некоторые радиолюбители просто любят работать с «классикой» электроники.
Особенности применения П210 в современных условиях
При использовании транзистора П210 в современных схемах следует учитывать некоторые особенности:

- Необходимость температурной стабилизации схемы
- Ограничение по максимальной рабочей температуре
- Возможные проблемы с поиском исправных экземпляров
- Необходимость учета большого обратного тока коллектора при расчете схем
Несмотря на эти сложности, умелое использование П210 может придать уникальные свойства разрабатываемым устройствам, особенно в области аудиотехники.
Современные аналоги транзистора П210
Для тех случаев, когда использование оригинального П210 невозможно или нежелательно, существуют современные аналоги с похожими характеристиками. Некоторые из них:
- 2N2907 (кремниевый PNP транзистор)
- BC557 (кремниевый PNP транзистор)
- 2SA1015 (кремниевый PNP транзистор)
Однако следует помнить, что прямая замена германиевого транзистора на кремниевый без изменения схемы часто невозможна из-за различий в характеристиках.
Заключение: наследие П210 в современной электронике
Транзистор П210, несмотря на свой почтенный возраст, продолжает играть определенную роль в мире электроники. Его уникальные свойства, связанные с использованием германия в качестве полупроводника, делают его привлекательным для некоторых специфических применений, особенно в аудиотехнике.

Хотя П210 уже давно не производится массово, его наследие живет в современных разработках. Многие идеи, реализованные в схемах с использованием этого транзистора, нашли свое продолжение в новых технологиях. Изучение таких «классических» компонентов помогает лучше понять историю развития электроники и принципы работы полупроводниковых приборов.
Новые транзисторы | Справочные данные по транзисторам: ГТ108, ГТ309, 1Т308, 1Т303, 2Т301, П504, П505, П607-П609, П702 | «Радио» | 1964 | 7 | Нет автора | |
Новые полупроводниковые приборы | Справочные сведения по диодам 2Д503, 2С920, 2С930, 2С950, 2С980 и транзисторам ГТ109, ГТ310, 1Т403, П42 | «Радио» | 1965 | 4 | Нет автора | |
Новые полупроводниковые приборы | Справочные данные по транзисторам ГТ320 и ГТ701А | «Радио» | 1967 | 4 | Нет автора | |
Транзисторы для телевизоров | (Продолжение №7, 9 1967г. стр.57). Справочные данные по транзисторам ГТ313, ГТ311, КТ601А, МП37, МП38, МП39, МП40, МП41, ГТ308, П213, П214, П216, П217, КТ801А, КТ802А | «Радио» | 1967 | 2 | Фролов В. | |
Параметры и цоклевки плоскостных транзисторов, разработанных до 1964 года | Справочная таблица по транзисторам П5 — П42, П101 — П110, П505 | «Радио» | 1968 | 2 | Леонтьев В. | |
Параметры и цоклевки плоскостных транзисторов, разработанных до 1964 года | Приведены справочные таблицы по транзисторам П4, П201 — П203, П207 — П217, П302 — П306, П401 — П423, П501 — П503, П601 — П609 | «Радио» | 1968 | 3 | Леонтьев В. | |
Транзисторы ГТ402А, ГТ402Б | Параметры, цоклевка | «Радио» | 1968 | 8 | Черный Б. | |
Транзисторы широкого применения | Параметры транзисторов ГТ108, ГТ322, КТ301, КТ315 | «Радио» | 1968 | 10 | Зайцева О. | |
Новые полупроводниковые приборы | Параметры транзисторов ГТ321 и ГТ311 | «Радио» | 1969 | 5 | Сардаковская Л. | |
Новые транзисторы | (Продолжение в №7 1969г. стр.56). Параметры транзисторов КТ602, КТ605, КТ312, КТ903 | «Радио» | 1969 | 6 | Гордеева В. | |
Транзисторы малой мощности широкого применения | Таблица и цоклевка на транзисторы ГТ309, ГТ310, ГТ108, ГТ109, П27 — МП42, ГТ320 — ГТ322, П401 — П422, ГТ313, ГТ311, МП111 — МП116, КТ301, КТ315, КТ312, П307 — П309 | «Радио» | 1969 | 10 | Белов А. | |
Транзисторы массового применения | Параметры транзисторов П701, ГТ701А, ГТ309 | «Радио» | 1969 | 1 | Павлова О. | |
Полевые транзисторы КП102 | Приведены параметры, практические схемы (Гальванометр, реле времени, триггер, истоковый повторитель) | «Радио» | 1970 | 6 | Вальков А. | |
Транзисторы средней и большой мощности | Приведены параметры транзисторов ГТ402, ГТ403, П601, П602, П605, П606, ГТ8-4, П210, П302 — П306, КТ601 — КТ605, П607 — П609, КТ801 — КТ803, КТ903, П702 | «Радио» | 1970 | 3 | Белов А. | |
Аналоги зарубежных транзисторов | Приведена таблиза аналогов с 2N34 по 2SD191 | «Радио» | 1971 | 6 | Нефедов А. | |
Новые транзисторы | Приведены параметры транзисторов КТ306, КТ307, КТ316 | «Радио» | 1971 | 5 | Домнин Б. | |
Новые транзисторы | Параметры транзисторов КТ904А,Б; КТ905А,Б | «Радио» | 1971 | 12 | Гришина Л. | |
Полевые транзисторы КП103 | «Радио» | 1971 | 4 | Вальков А. | ||
Новые имнульсные транзисторы | Приведены параметры на КТ343, КТ349, КТ350, КТ351, КТ352. | «Радио» | 1972 | 2 | Тишина В. | |
Новые транзисторы | (Продолжение в №8 1972г стр.55). Параметры на транзисторы КТ907, КТ908, КТ319, ГТ323, КТ324 | «Радио» | 1972 | 7 | Гришина Л. | |
Транзисторы Венгрии и их отечественные аналоги | Приведена таблица аналогов с параметрами транзисторов | «Радио» | 1972 | 11 | Нет автора | |
Новые германиевые транзисторы | Приведены справочные сведения на транзисторы ГТ115, ГТ305, ГТ404 | «Радио» | 1973 | 10 | Нет автора | |
Новые кремниевые транзисторы широкого применения | Справочные сведения по КТ104, КТ118, КТ201 | «Радио» | 1973 | 2 | Нет автора | |
Новые транзисторы | КТ331, КТ332, КТ339 | «Радио» | 1973 | 6 | Нет автора | |
Однопереходные транзисторы КТ117А — КТ117Г | «Радио» | 1973 | 12 | Нет автора | ||
Полевые транзисторы с изолированными затворами | Приведены справочные сведения на транзисторы КП301, КП305, КП350 | «Радио» | 1973 | 11 | Нет автора | |
Транзисторы ЧССР и их советские аналоги | Справочные данные и приближенные аналоги | «Радио» | 1973 | 8 | Нет автора | |
Кремниевые транзисторы КТ342А — КТ342Г и КТ345А — КТ345В | «Радио» | 1974 | 6 | Гришина Л. | ||
Мощные мезапланарные транзисторы КТ802А, КТ803А, КТ807А, КТ807Б, КТ808А, КТ809А | «Радио» | 1974 | 4 | Алхимов В. | ||
Полевые транзисторы КП302А — КП302В | «Радио» | 1974 | 3 | Абдеева Н. | ||
Полевые транзисторы КП303А — КП303И | «Радио» | 1974 | 5 | Гришина Л. | ||
Высокочастотные германиевые транзисторы ГТ329, ГТ330 и ГТ341 | «Радио» | 1975 | 3 | Гришина Л. | ||
Кремниевые транзисторы КТ608, КТ610 | «Радио» | 1975 | 6 | Гришина Л. | ||
Транзисторные германиевые матрицы серии ГТС609 | «Радио» | 1975 | 8 | Найда Б. | ||
Транзисторы КТ325А — КТ325В | «Радио» | 1975 | 10 | Коняев В. | ||
Транзисторы КТ340А-КТ340В, КТ340Д | «Радио» | 1975 | 1 | Гришина Л. | ||
Транзисторы КТ611А — КТ611Г | «Радио» | 1975 | 9 | Гришина Л. | ||
Транзисторы серий КТ909 и КТ911 | «Радио» | 1975 | 12 | Гришина Л. | ||
Транзисторы | (Продолжение в №8 1976г стр.55). Сводная таблица параметров на транзисторы выпускавшиеся до 1976г. | «Радио» | 1976 | 7 | Коняев В. | |
Зарубежные транзисторы и их советские аналоги | (Продолжение в №7, 9 1977г., №2 — 5, 6 1978г.). Приведены приближенные аналоги | «Радио» | 1977 | 4 | Нет автора | |
Полевой транзистор КП304А | «Радио» | 1977 | 1 | Абдеева Н. | ||
Транзисторы КТ814 — КТ817 | «Радио» | 1977 | 3 | Вородин Б. | ||
Транзисторы серий КТ502, КТ503 | «Радио» | 1977 | 9 | Якубовский С. | ||
Транзисторы серий КТ919, КТ819 | «Радио» | 1977 | 7 | Вородин Б. | ||
Высоковольтные транзисторы КТ940 | «Радио» | 1978 | 8 | Киреев Ю. | ||
Полевые транзисторы серий КП901, КП902 | «Радио» | 1979 | 12 | Бамов А. | ||
Транзисторные полевые сборки серии КПС104 | «Радио» | 1979 | 6 | Богдан А. | ||
Транзисторы КТ639 и КТ644 | «Радио» | 1979 | 2 | Ахламенок Г. | ||
Транзисторы КТ913 | «Радио» | 1979 | 4 | Богдан А. | ||
Полевые транзисторы серии КП307 | Параметры, цоклевка | «Радио» | 1980 | 10 | Гришина Л. | |
Транхисторы серии КТ3102 | Приведены графики, параметры, цоклевка (корпус металлический) | «Радио» | 1981 | 1 | Нет автора | |
Высокочастотные транзисторы КТ961А, Б, В | Параметры, цоклевка | «Радио» | 1982 | 9 | Нет автора | |
Матрицы из полевых транзисторов | Приведены справочные сведения на КПС202, КПС104 | «Радио» | 1982 | 5 | Нет автора | |
СВЧ транзистор КТ3123 | Параметры, графики, цоклевка | «Радио» | 1982 | 6 | Виноградов Р. | |
Транзистор КТ969А | Параметры, цоклевка | «Радио» | 1982 | 8 | Гордеев А. | |
Транзисторы КТ3117А, КТ3117Б | Справочные данные, цоклевка | «Радио» | 1983 | 10 | Овсянников Н. | |
Транзисторы КТ3126А, КТ3126Б | Параметры, цоклевка | «Радио» | 1983 | 6 | Овсянников Н. | |
Транзисторы КТ3127А, КТ3128А | Справочные сведения, цоклевка | «Радио» | 1983 | 11 | Овсянников Н. | |
Транзисторы КТ635Б | Параметры, цоклевка | «Радио» | 1984 | 7 | Николаев О. | |
Транзисторы КТ645 | Параметры, цоклевка | «Радио» | 1984 | 6 | Овсянников Н. | |
Транзисторы КТ646А, КТ646Б | Параметры, цоклевка | «Радио» | 1984 | 7 | Овсянников Н. | |
Транзисторы КТ808АМ-КТ808ГМ | Параметры, цоклевка | «Радио» | 1985 | 10 | Пушкарев М. | |
Транзисторы КТ972А, КТ972Б | Параметры, цоклевка, маркировка | «Радио» | 1985 | 10 | Овсянников Н. | |
Транзисторы серии КТ973 | Параметры, цоклевка, маркировка | «Радио» | 1986 | 6 | Овсянников Н. | |
Транзисторы серий КТ639, КТ835 | Параметры, графики, цоклевка | «Радио» | 1987 | 8 | Юшин А. | |
Новые транзисторы широкого применения серии КТ837 | (Продолжение в №6 1988г стр. | «Радио» | 1988 | 5 | Аксенов А. | |
Транзисторы КТ3127А и КТ3128А | Параметры, графики, цоклевка | «Радио» | 1989 | 6 | Зиньковский А. | |
Мощные переключающие полевые транзисторы серий КП912 и КП922 | (Продолжение в №1 1991г стр.73). Параметры, цоклевка | «Радио» | 1990 | 12 | Зиньковский А. | |
КТ8101, КТ8102 | Цоклевка, параметры | «Радиолюбитель» | 1991 | 9 | Нет автора | |
Микросхемы серии К174. Усилитель мощности К174УН14 | Структурная схема, параметры, схема включения | «Радио» | 1991 | 1 | Новаченко И. | |
Мощные транзисторы серий КТ8101 и КТ8102 | Параметры, цоклевка. | «Радио» | 1991 | 12 | Артюков А. | |
СВЧ транзисторы | Приведены очень краткие сведения на биполярные транзисторы КТ982, КТ984, КТ985, КТ986, КТ987, КТ988, КТ991, КТ994, КТ995, КТ9105, КТ9109, КТ9114 на полевые (+цоклевка) 3П320, 3П321, 3П324, 3П325, 3П326, 3П330, 3П331, 3П339, 3П328, 3П602, 3П603, 3П604, 3П9 | «Радиолюбитель» | 1991 | 3 | Нет автора | |
Транзисторы серии КТ850 | Цоклевка, параметры, графики | «Радио» | 1992 | 11 | Ломакин Л. | |
Фототранзисторы | (Продолжение в №7,8 1992г). Устройство, параметры, цоклевка, применение. ФТ1 — ФТ8 | «Радио» | 1992 | 6 | Нет автора | |
Быстродействующие ключевые транзисторы со статической индукцией | Таблица параметров на КП946, КП948, КП810, КП953 — КП961 | «Радио» | 1993 | 7 | Нет автора | |
Транзистор КТ838А | (Продолжение в №4 1994г стр. | «Радио» | 1994 | 3 | Ломакин Л. | |
Транзисторы | Параметры, цоколевка на КП717, КП718, КП722…КП728, КТ6109…КТ6117, КТ8156А(Б), КП365А, КТ3130А9…Ж9, КТ3153А9, КТ805АМ | «Радиолюбитель» | 1995 | 7 | Нет автора | |
Транзисторы серии КТ829 | Цоклевка, парамеры, графики | «Радио» | 1995 | 11 | Ломакин Л. | |
Мощные N-канальные полевые транзисторы | Приведена цоколевка, таблица параметров на транзисторы КП723…КП727 и их аналогов IRF, IRL | «Радиолюбитель» | 1996 | 8 | Алешкевич Г. | |
Новые транзисторы СВЧ | Приведены справочные сведения на КТ9128, КТ9147, КТ9132, КТ9153, КТ9156, КТ9187, 2Т9175 | «Радио» | 1996 | 5 | Асессоров В. | |
Транзисторы серии КП705, КП706 | Параметры, цоклевка, графики | «Радио» | 1996 | 7 | Ломакин Л. | |
N-канальные МОП-транзисторы КП505А…Г | Цоколевка, параметры | «Радиолюбитель» | 1997 | 10 | Киселев В. | |
Маркировка маломощных транзисторов | Приведена таблица маркировок отечественных транзисторов | «Радиолюбитель» | 1997 | 9 | Саранча О. | |
Мощные МОП-транзисторы КП373А…В | Цоколевка, параметры | «Радиолюбитель» | 1997 | 12 | Киселев В. | |
Полевые транзисторы КП341, АП602 | Параметры, цоклевка, графики | «Радио» | 1997 | 3 | Ломакин Л. | |
Транзисторы серии КТ8156 | Параметры, цоклевка, графики | «Радио» | 1997 | 4 | Киселев В. | |
Высоковольтные переключательные транзисторы КТ8170А,Б1 | Цоколевка, параметры | «Радиолюбитель» | 1998 | 5 | Киселев В. | |
Высоковольтные полевые транзисторы сери КП802 | Цоколевка, параметры, графики. | «Радио» | 1998 | 4 | Ломакин Л. | |
Высоковольтные транзисторы КТ812А,Б | Параметры, цоколевка | «Радиолюбитель» | 1998 | 4 | Беляева С. | |
Высоковольтные транзисторы КТ8164А,Б | Параметры, цоколевка | «Радиолюбитель» | 1998 | 2 | Киселев В. | |
Мощные вертикальные N-канальные МОП транзисторы КП753А. | Параметры, цоколевка | «Радиолюбитель» | 1998 | 4 | Чеботков С. | |
Однопереходные транзисторы серии КТ133 | Цоколевка, параметры, графики. | «Радио» | 1998 | 4 | Киселев В. | |
Транзисторы 2Т935А и КТ935А | (Продолжение в №9 1998г стр.58). Цоколевка, параметры, графики | «Радио» | 1998 | 8 | Ломакин Л. | |
Транзисторы серии КТ6113 | Цоколевка, параметры, графики. | «Радио» | 1998 | 4 | Киселев В. | |
Мощные низковольтные СВЧ транзисторы для подвижных средств связи | (Продолжение в №11 1999г). Цоколевка, параметры транзисторов серий 2Т9175, 2Т9188, КТ9190, КТ9193, КТ8197. | «Радио» | 1999 | 10 | Кожевников В. | |
Комплементарные транзисторы серий КТ6116 и КТ6117 | Цоколевка, параметры, графики. | «Радио» | 2000 | 2 | Киселев В. | |
Транзисторы серии КТ8156 | Цоколевка, параметры, внутренняя схема. | «Радио» | 2000 | 7 | Киселев В. | |
Транзисторы серии КТ8156 | Цоколевка, параметры | «Радио» | 2000 | 8 | Киселев В. | |
Высоковольтный транзистор КТ8255А | Параметры, цоколевка. | «Радиолюбитель» | 2001 | 3 | Беляева С. | |
Мощные полевые переключательные транзисторы фирмы International Rectifier | Приведена таблица параметров на транзисторы серий IRF и IRL | «Радио» | 2001 | 5 | Нет автора | |
Новые мощные полевые транзисторы | Приведена таблица параметров КП723. | «Радиомир» | 2001 | 8 | Чеботков С. | |
Отечественные аналоги зарубежных транзисторов | (Продолжение в РМ №10,11 2001г., №1,2 2002г.). Приведена таблица аналогов. | «Радиомир» | 2001 | 9 | Нет автора | |
Транзисторы серий КТ520 и КТ521 | Цоколевка, параметры, графики. | «Радио» | 2001 | 9 | Киселев В. | |
N-канальный МОП-транзистор КП214А9 | Параметры, цоколевка | «Радиомир» | 2002 | 4 | Казмерчук В. | |
Комплементарные транзисторы КТ529А и КТ530А | Цоколевка, параметры | «Радио» | 2002 | 1 | Штырев А. | |
Комплиментарные мощные транзисторы серий КТ8115, КТ8116 | Габариты, цоколевка, параметры, графики. | «Радио» | 2002 | 9 | Киселев В. | |
Полевые транзисторы «BUZ» | Приведена таблица с параметрами. | «Радиоконструктор» | 2002 | 1 | Нет автора | |
Полевые транзисторы серии КП723 | Цоколевка, параметры, графики. | «Радио» | 2002 | 3 | Киселев В. | |
Полевые транзисторы серии КП727 | Цоколевка, параметры, графики. | «Радио» | 2002 | 1 | Киселев В. | |
Полевые транзисторы серии КП737 | Цоколевка, параметры, графики. | «Радио» | 2002 | 5 | Киселев В. | |
Биполярный кремниевый N-P-N транзистор КТ8261А | Цоколевка, параметры | «Радиомир» | 2003 | 3 | Беляева С. | |
Мощный полевой транзистор КП784А | Цоколевка, параметры, графики. | «Радио» | 2003 | 5 | Киселев В. | |
Транзистор КТ538А | Цоколевка, параметры. | «Радиомир» | 2003 | 7 | Беляева С. | |
Транзисторные сборки серии КТ222 | Цоколевка, параметры. | «Радио» | 2003 | 7 | Коновалов С. | |
Транзисторы КТ8212А,Б,В | Цоколевка, параметры | «Радиомир» | 2003 | 6 | Радюк М. | |
Транзисторы КТ8214А,Б,В | Цоколевка, параметры | «Радиомир» | 2003 | 12 | Радюк М. | |
Транзисторы КТ8248А,А1 | Цоколевка, параметры | «Радиомир» | 2003 | 11 | Беляева С. | |
Маломощный полевой транзистор КП214А9 | Габаритные размеры, цоколевка, параметры, графики. | «Радио» | 2004 | 1 | Киселев В. | |
Мощные полевые транзисторы серии КП742 | Цоколевка, параметры, графики. | «Радио» | 2004 | 4 | Киселев А. | |
Полевые транзисторы серии КП504 | Цоколевка, параметры, графики. | «Радио» | 2004 | 7 | Киселев В. | |
Составной транзистор КТ8225А | Принципиальная схема, цоколевка, параметры, графики. | «Радио» | 2004 | 12 | Киселев В. | |
Стандартная цветовая маркировка отечественных транзисторов малой мощности | Приведены цоколевка и маркировка некоторых транзисторов. | «Радиоконструктор» | 2004 | 4 | Нет автора | |
Мощные N-канальные полевые транзисторы | Приведена таблица параметров на транзисторы BUZ | «Радиоконструктор» | 2005 | 5 | Нет автора | |
Мощные высоковольтные транзисторы серии КТ8224 | Цоколевка, параметры, графики. | «Радио» | 2005 | 2 | Киселев В. | |
Полевые маломощные транзисторы серии КП523 | Цоколевка, параметры, графики. | «Радио» | 2005 | 4 | Киселев В. | |
Аналоги зарубежных транзисторов | Приведена таблици на 180 транзисторов широкого примененичя | «Радиоконструктор» | 2006 | 11 | Нет автора | |
Высоковольтные транзисторы КТ8247А | Цоколевка, параметры | «Радио» | 2006 | 8 | Киселев В. | |
Мощные биполярные транзисторы | Приведены цоколевки и таблица параметров на транзисторы серий КТ718, КТ818, КТ819, КТ827, КТ829, КТ845, КТ850, КТ851, КТ853, КТ863, КТ892, 2Т935, КТ8121, КТ8143, КТ8144, КТ8155, КТ6157, КТ8191, КТ8223, КТ8227, КТ8232, КТ8254, 2Т8292, 2Т8294. | «Радио» | 2006 | 2 | Нефедов А. | |
Мощные полевые транзисторы | Приведена таблица параметров, цоколевка | «Радио» | 2006 | 3 | Нефедов А. | |
Мощный высоковольтный транзистор КТ8290А | Габаритные размеры, параметры, цоколевка | «Радио» | 2006 | 9 | Киселев В. | |
Основные параметры мощных транзисторов | Приведена таблица параметров транзисторов КТ801…КТ842 | «Радиоконструктор» | 2006 | 7 | Нет автора | |
Основные параметры мощных транзисторов | Приведена таблица параметров транзисторов КТ844…КТ898, КТ8101…КТ8107 | «Радиоконструктор» | 2006 | 8 | Нет автора | |
Сборка мощных транзисторов сери 2Т8295 | Габаритные размеры, параметры, цоколевка | «Радио» | 2006 | 9 | Шерстюк В. | |
Основные параметры мощных транзисторов | Приведена таблица параметров транзисторов серий КТ8108…КТ8140, КТ9101…КТ9181 | «Радиоконструктор» | 2007 | 1 | Нет автора | |
Мощный биполярный транзистор с изолированным затвором КЕ703А | (Прототип — IRGB14C40L). Структурная схема, цоколевка, параметры. | «Радио» | 2007 | 2 | Киселев В. |
Обратный ток — эмиттерной переход
Обратный ток — эмиттерной переход
Cтраница 1
Обратный ток эмиттерного перехода в большинстве случаев мало влияет на работу ключа, поэтому его учитывать не будем. [1]
Влияние обратного тока эмиттерного перехода / эо сказывается при инверсном включении транзистора. Такое включение используется в преобразователях и в некоторых импульсных схемах.
[2]
Ток / нас представляет собой обратный ток эмиттерного перехода. [3]
Уменьшению остаточного напряжения при инверсном включении транзисторов способствуют увеличение а, уменьшение обратного тока эмиттерного перехода Igg, уменьшение сопротивления базы / g, уменьшение емкости переходов, уменьшение тока базы в открытом состоянии транзистора, уменьшение сопротивлений источника сигнала и входной цепи усилителя. Наиболее пригодны для ключевых модуляторов высокочастотные маломощные транзисторы с большими значениями коэффициента усиления по току. [4]
Влияние температуры на входные характеристики ( см. рис. 4.15 и 4.16) обусловлено увеличением теплового обратного тока эмиттерного перехода с ростом температуры, чем объясняется увеличение входного тока. [5]
Если к схеме, показанной на рис.
40, а, подключить эмиттерный переход транзистора, будет измерен обратный ток эмиттерного перехода.
[7]
Эмит-терный и коллекторный переходы транзистора смещены в обратном направлении. Обратный ток эмиттерного перехода, площадь которого очень мала, не учитывают. [8]
Схема с транзисторными связями ( ТТЛ) по своим характеристикам приближается к элементу с непосредственными связями, но в ней несколько труднее обеспечить температурную стабильность. В элементе ТТЛ сопротивление коллектора необходимо для обеспечения пути тока / КБО и обратных токов эмиттерных переходов транзисторов связи. [9]
Как показал опыт работы, катастрофические отказы могут быть вызваны также нарушениями режимов вплав-ления электродов и отклонениями от нормальной технологии, допущенными при обработке кристаллов.
Так, у отдельных транзисторов П101 — П103 при термоцикли-ровании и работе в условиях отрицательных температур наблюдалось появление микротрещин в области эмиттер-ного перехода, вследствие чего резко увеличивался неуправляемый обратный ток эмиттерного перехода / Эбо — Подобные же дефекты, а также понижение пробивного напряжения при охлаждении германиевых транзисторов П210 являлись следствием микротрещин в области базы и были обусловлены различием температурных коэффициентов расширения германия и электродных материалов.
[10]
Другим способом подавления динамического и статического смещения является диодная фиксация потенциалов баз закрытых сверху триодов — например, шунтирование входов германиевых транзисторов кремниевыми диодами. В триггерах на дрейфовых триодах такая фиксация получается автоматически из-за пробоя эмиттерного перехода, который происходит при довольно низких обратных напряжениях. Так как обратный ток эмиттерного перехода при этом ограничен небольшой величиной, пробой перехода безопасен.
[11]
После лавинного запирания транзистора отрицательное напряжение на конденсаторе поддерживает транзистор в запертом состоянии. Когда напряжение на эмиттере превысит нулевой уровень и повысится до е б, транзистор снова переходит в активный режим и начинается лавинный процесс его включения. В данной схеме в перезарядке конденсатора С участвует не ток / ко, а обратный ток запертого эмиттерного перехода / эо, который при использовании несимметричных биполярных транзисторов в несколько раз меньше, чем / ко. Нестабильность величины / эо в силу малости этого тока меньше сказывается на стабильности зарядного тока. Стабильность частоты колебаний повышается. Другим недостатком является резкий спад вершины выходного импульса блокинг-генератора. [12]
Схему блокинг-генератора рис. 4.21 а легко перевести в ждущий режим, если резистор R подключить к источнику напряжения запирающей полярности ( положительной для транзистора р-п — р и отрицательной для п-р — п), которое будет поддерживать транзисторы в закрытом состоянии до прихода запускающего импульса.
В блокинг-генераторах транзистор иногда включают по схеме с общей базой, которая потенциально обладает лучшей температурной стабильностью. Объясняется это тем, что здесь времяза-дающая цепь RC включается в цепь базы и единственной причиной нестабильности является обратный ток эмиттерного перехода. В схеме с общим эмиттером к току разряда емкости добавляется еще одна составляющая — обратный ток коллекторного перехода / К ь имеющая тот же порядок нестабильности. Частотные свойства транзистора в этой схеме также значительно лучше. Дальнейшее уменьшение п сопряжено с потерей частотных преимуществ схемы и конструктивными сложностями.
[13]
На рис. 3 — 10 6 начальные участки эмиттерных характеристик изображены в увеличенном масштабе. Характеристики, снятые при КБ0 и / 0, проходят через начало координат. КБО, которое целиком приложено к эмиттерному переходу, что вызывает появление незначительного прямого тока эмиттера и соответствующее ( незначительное) смещение данных эмиттерных характеристик влево от начала координат.
При некотором отрицательном напряжении U3B 0 в эмиттерной цепи устанавливается обратный ток 1 эъо, примерно равный обратному току эмиттерного перехода / ЭБО. Он представляет собой ток неосновных носителей и поэтому практически определяется концентрацией неосновных носителей ( дырок) в базе, имеющей меньшую концентрацию примеси в сравнении с областью эмиттера.
[14]
На рис. 3 — 10 6 начальные участки эмиттерных характеристик изображены в увеличенном масштабе. КБО, которое целиком приложено к эмиттерному переходу, что вызывает появление незначительного прямого тока эмиттера и соответствующее ( незначительное) смещение данных эмиттерных характеристик влево от начала координат. При некотором отрицательном напряжении [ / ЭБ 0 в эмиттерной цепи устанавливается обратный ток / эБО, примерно равный обратному току эмиттерного перехода / ЭБО. Он представляет собой ток неосновных носителей и поэтому практически определяется концентрацией неосновных носителей ( дырок) в базе, имеющей меньшую концентрацию примеси в сравнении с областью эмиттера.
[15]
Страницы: 1
обзор, характеристики, отзывы. Самые музыкальные транзисторы — ABC IMPORT
Содержание статьи:Германиевые транзисторы переживали период своего расцвета в течение первого десятилетия полупроводниковой электроники, прежде чем их широко заменили кремниевые устройства сверхвысокой частоты. В данной статье обсудим, почему первый тип транзисторов до сих пор в музыкальной отрасли считается важным элементом и обладает высокой значимостью для ценителей хорошего звука.
Зарождение элемента
Германий был обнаружен Клеменсом и Винклером в немецком городе Фрайберг в 1886 году. Существование этого элемента предсказывал Менделеев, установив заранее его атомный вес, равный 71, и плотность 5,5 г/см3.
Вам будет интересно:Как выбирать ЖК-телевизор: описание, характеристики
В начале осени 1885 года шахтер, работавший на серебряном руднике Химмельсфюрст близ Фрайберга, наткнулся на необычную руду.
Она была передана Альбину Вейсбаху из близлежащей Горной академии, который подтвердил, что это новый минерал. Он в свою очередь попросил своего коллегу Винклера проанализировать добычу. Винклер обнаружил, что в составе найденного химического элемента находится 75 % серебра, 18 % серы, состав остального 7 %-ного объема находки ученый определить не смог.
Вам будет интересно:Схемы электродвигателя звезда и треугольник: виды подключения, особенности и отличия
К февралю 1886 года он понял, что это новый металлоподобный элемент. Когда были протестированы его свойства, стало ясно, что это недостающий элемент в таблице Менделеева, который располагается ниже кремния. Минерал, из которого он произошел, известен как аргиродит – Ag 8 GeS 6. Спустя несколько десятилетий этот элемент будет выступать основой германиевых транзисторов для звука.
Германий
В конце XIX века германий был впервые выделен и идентифицирован немецким химиком Клеменсом Винклером. Этот материал, названный в честь родины Винклера, долгое время считался малопроводящим металлом.
Это утверждение было пересмотрено в период Второй мировой войны, так как именно тогда были обнаружены полупроводниковые свойства германия. Приборы, состоящие из германия, широко распространились в послевоенные годы. В это время нужно было удовлетворить потребность в производстве германиевых транзисторов и подобных устройств. Так, производство германия в США выросло с нескольких сотен килограммов в 1946 году до 45 тонн к 1960 году.
Хроника
Вам будет интересно:Как почистить барабан стиральной машины от грязи: рецепты, средства, полезные советы
История создания транзисторов начинается в 1947 году с компании Bell Laboratories, располагающейся в Нью-Джерси. В процессе участвовали трое блестящих американских физиков: Джон Бардин (1908–1991), Уолтер Браттэйн (1902–1987) и Уильям Шокли (1910–1989).
Команда, возглавляемая Шокли, пыталась разработать новый тип усилителя для телефонной системы США, но то, что они на самом деле изобрели, оказалось гораздо интереснее.
Бардин и Браттэйн соорудили первый транзистор во вторник 16 декабря 1947 года. Он известен как транзистор с точечным контактом. Шокли много работал над проектом, поэтому неудивительно, что он был взволнован и рассержен тем, что его отклонили. В скором времени он в одиночку сформировал теорию переходного транзистора. Это устройство по многим параметрам превосходит транзистор с точечным контактом.
Зарождение нового мира
В то время как Бардин бросил Bell Labs, чтобы стать академиком (он продолжил изучение германиевых транзисторов и сверхпроводников в Иллинойском университете), Браттэйн поработал еще некоторое время, а после ушел в педагогику. Шокли основал свою собственную компанию по производству транзисторов и создал уникальное место — Силиконовую долину. Это процветающий район в Калифорнии вокруг Пало-Альто, где находятся крупные корпорации электроники. Двое из его сотрудников, Роберт Нойс и Гордон Мур, основали компанию Intel — крупнейшего в мире производителя микросхем.
Бардин, Браттэйн и Шокли ненадолго воссоединились в 1956 году: за свое открытие они получили высшую в мире научную награду — Нобелевскую премию по физике.
Патентное право
Оригинальный дизайн транзистора с точечным контактом изложен в патенте США Джона Бардина и Уолтера Браттэйна, зарегистрированном в июне 1948 года (примерно через шесть месяцев после первоначального открытия). Патент выдан 3 октября 1950 года. Простой PN-транзистор обладал тонким верхним слоем германия P-типа (желтый) и нижним слоем германия N-типа (оранжевый). Германиевые транзисторы имели три контакта: эмиттер (E, красный), коллектор (C, синий) и база (G, зеленый).
Простыми словами
Вам будет интересно:Как пользоваться тепловизором: инструкция. Устройство и принцип работы тепловизора
Принцип работы усилителя звука на транзисторах станет понятнее, если мы проведем аналогию с принципом работы водопроводного крана: излучатель — это трубопровод, а коллектор — кран.
Данное сравнение помогает объяснить, как работает транзистор.
Представим, что транзистор – это водопроводный кран. Электрический ток действует, как вода. Транзистор имеет три контакта: основание, коллектор и эмиттер. Основание работает как ручка крана, коллектор — как вода, подающаяся в кран, а излучатель — как отверстие, из которого вода вытекает. Слегка поворачивая ручку крана, можно сдерживать мощный поток воды. Если слегка повернуть ручку крана, тогда скорость потока воды значительно увеличится. Если полностью закрыть ручку крана, то вода не будет течь. Если повернуть ручку полностью, то вода будет литься намного быстрее.
Принцип действия
Как говорилось ранее, германиевые транзисторы – схемы,у которых в основе три контакта: эмиттер (E), коллектор (C) и основание (B). База контролирует ток от коллектора к эмиттеру. Ток, который течет от коллектора к эмиттеру, пропорционален току базы. Ток эмиттера, или базовый ток равняется hFE. Данная установка использует резистор коллектора (RI). Если ток Ic протекает через RI, на этом резисторе будет сформировано напряжение, которое равно произведению Ic x RI. Это означает, что напряжение на транзисторе равно: E2 — (RI x Ic). Ic приблизительно равен Ie, поэтому, если IE = hFE x IB, то Ic также равен hFE x IB. Следовательно, после проведенной замены напряжение на транзисторах (E) составляет E2 (RI x le x hFE).
Функции
Усилитель звука на транзисторах построен на функциях усиления и коммутации. Если рассматривать в качестве примера радио, то сигналы, которые радио получает из атмосферы, чрезвычайно слабы. Радио усиливает эти сигналы через выход динамика. Это функция «усиления». Так, например, германиевый транзистор гт806 предназначен для использования в импульсных устройствах, преобразователях и стабилизаторах тока и напряжения.
Для аналогового радио простое усиление сигнала заставит динамики воспроизводить звук. Однако для цифровых устройств форму входного сигнала необходимо изменить. Для цифрового устройства, такого как компьютер или MP3-плеер, транзистор должен переключать состояние сигнала в 0 или 1. Это «функция переключения»
Можно найти более сложные компоненты, называющиеся транзисторами. Речь об интегральных микросхемах, изготовленных из жидкостной кремниевой инфильтрации.
Советская «силиконовая долина»
В советское время, в начале 60-х годов, город Зеленоград стал плацдармом для организации в нем Центра микроэлектроники. Советский инженер Щиголь Ф. А. разрабатывает транзистор 2Т312 и его аналог 2Т319, который в последующем стал главным компонентом гибридных цепей. Именно этот человек заложил основу для выпуска в СССР германиевых транзисторов.
В 1964 году завод «Ангстрем» на базе Научно-исследовательского института точных технологий создал первую интегральную микросхему IC-Path с 20 элементами на кристалле, выполняющую задачу совокупности транзисторов с резистивными соединениями. В это же время появилась другая технология: были запущены первые плоские транзисторы «Плоскость».
В 1966 году в Пульсарском научно-исследовательском институте начала действовать первая экспериментальная станция по производству плоских интегральных микросхем. В NIIME группа доктора Валиева начала производство линейных резисторов с логическими интегральными схемами.
В 1968 году Исследовательский институт Пульсар произвел первую часть тонкопленочных гибридных ИС с плоскими транзисторами с открытой рамой типов KD910, KD911, KT318, которые предназначены для связи, телевидения, радиовещания.
Линейные транзисторы с цифровыми ИС массового использования (типа 155) были разработаны в Научно-исследовательском институте МЭ. В 1969 году советский физик Алферов Ж. И. открыл миру теорию по управлению электронными и световыми потоками в гетероструктурах на базе арсенид-галлиевой системы.
Прошлое против будущего
В основе первых серийных транзисторов находился германий. P-тип и N-тип германия были соединены вместе, образуя переходный транзистор.
Американская компания Fairchild Semiconductor в 1960-х годах изобрела планарный процесс. Здесь для производства транзисторов с улучшенными воспроизводимыми характеристиками в промышленном масштабе использовался кремний и фотолитография. Это привело к идее интегральных схем.
Вам будет интересно:Ультрафиолетовые светодиоды. Особенности использования ультрафиолетовых светодиодов
Существенные различия между германиевыми и кремниевыми транзисторами заключаются в следующем:
- кремниевые транзисторы намного дешевле;
- кремниевый транзистор имеет пороговое напряжение 0,7 В, в то время как германий – 0,3 В;
- кремний выдерживает температуры около 200 ° C, германий – 85 ° C;
- ток утечки кремния измеряется в нА, для германия – в мА;
- PIV Si больше по сравнению с Ge;
- Ge может обнаружить небольшие изменения в сигналах, следовательно, они являются самыми «музыкальными» транзисторами из-за высокой чувствительности.
Аудио
Для получения качественного звука на аналоговом аудиооборудовании нужно определиться. Что выбрать: современные интегральные схемы (ИС) или УНЧ на германиевых транзисторах?
В первые дни появления транзисторов ученые и инженеры спорили относительно материала, который будет лежать в основе работы устройств. Среди элементов периодической таблицы одни являются проводниками, другие – изоляторами. Но у некоторых элементов есть интересное свойство, позволяющее им называться полупроводниками. Кремний является полупроводником и используется почти во всех транзисторах и интегральных схемах, изготовленных сегодня.
Но до того, как кремний стал использоваться в качестве подходящего материала для изготовления транзистора, его заменял германий. Преимущество кремния по сравнению с германием объяснялось в основном более высоким коэффициентом усиления, который мог быть достигнут.
Хотя германиевые транзисторы разных производителей часто обладают отличными друг от друга характеристиками, считается, что некоторые типы дают теплый, насыщенный и динамичный звук. Звуки могут варьироваться от хрустящих и неровных до приглушенных и ровных с промежуточными между ними. Несомненно, подобный транзистор заслуживает дальнейшего изучения как усилительного устройства.
Советы к действию
Скупка радиодеталей – процесс, при котором можно найти все необходимое для своих работ. Что же говорят специалисты?
По мнению многих радиолюбителей и ценителей качественного звука, самыми музыкальными транзисторами признаны серии П605, КТ602, КТ908.
Для стабилизаторов лучше использовать серии AD148, AD162 марок Siemens, Philips, Telefunken.
Судя по отзывам наиболее мощный из германиевых транзисторов – ГТ806, он выигрывает по сравнению с серией П605, однако по частоте тембра предпочтение лучше отдать последним. Стоит обратить внимание на тип КТ851 и КТ850, а также полевой транзистор КП904.
Не советуют использовать типы П210 и ASY21, так как на деле они обладают плохими звуковыми характеристиками.
Гитары
Хотя германиевые транзисторы разных марок отличаются характеристиками все они могут быть использованы для создания динамичного, более насыщенного и приятного звука. Они могут помочь изменить звучание гитары в широком диапазоне тонов, включая интенсивные, приглушенные, резкие, более ровные или их комбинацию. В некоторых устройствах они широко используются для придания гитарной музыке великолепного игрового, чрезвычайно ощутимого и мягкого звучания.
Какой существенный недостаток есть у германиевых транзисторов? Конечно же, их непредсказуемое поведение. По словам экспертов, нужно будет провести грандиозную скупку радиодеталей, то есть приобрести сотни транзисторов, чтобы после многократного тестирования найти подходящую для себя. Этот недостаток был выявлен инженером студии и музыкантом Закари Вексом во время поисков старинных блоков для звуковых эффектов.
Векс начал создавать блоки эффектов для гитар Fuzz, чтобы сделать звук гитарной музыки чистым, соединив в определенном соотношении оригинальные блоки Fuzz. Он использовал эти транзисторы, не проверяя их потенциала, чтобы получить лучшую комбинацию, опираясь исключительно на удачу. В итоге он был вынужден отказаться от некоторых транзисторов из-за их неподходящего звучания и стал производить хорошие блоки Fuzz с германиевыми транзисторами на своем заводе.
Источник
Простой германиевый усилитель мощности. Простой германиевый усилитель мощности Усилитель нч на германиевых транзисторах
Основная особенность публикуемого ниже УМЗЧ – использование в нем широкополосной ООС, частотная характеристика которой, в отличие от ООС обычных многокаскадных УМЗЧ, не имеет глубокого среза на высших звуковых частотах. Для реализации линеаризующих возможностей широкополосной ООС было решено отказаться от многокаскадного УМЗЧ и ограничить число его каскадов лишь крайне необходимым. Кроме того, пришлось отказаться и от применения элементов, создающих запаздывание усиливаемого сигнала, что дало возможность использовать ООС в частотном спектре коммутационных искажений. В результате с помощью ООС, действующей в диапазоне 40..60 кГц, удалось добиться снижения коэффициента нелинейных искажений на частоте 20 кГц до 0,05…0,01 % при использовании режима работы выходного каскада с нулевым током покоя.
Предоконечный усилитель напряжения построен на двух транзисторах УТ1 и VT 2. Через конденсатор С1 на базу транзистора VT 1 поступает входной сигнал, а через резисторы R 3, R 4 – балансирующее напряжение источника питания. Для гарантии стабильной работы усилителя емкости конденсаторов С1, С6 и С8 не должны отличаться от указанных на принципиальной схеме более, чем на 50%. С целью защиты от случайных токовых перегрузок в коллекторную цепь транзистора УП включен резистор R 7. Каскад на транзисторе VT 2 обеспечивает основное усиление сигнала. Резисторная цепочка Rl 1 R 12 с традиционной вольтодобавкой через конденсатор С8 дает прирост амплитуды усиливаемого сигнала на 10..12 %. Синхронность функциональных процессов в плечах усилителя обеспечивает конденсатор С5.
Оконечный усилитель тока построен на комплементарной паре транзисторов VT 5- VT 8 , включенных по схеме с общим коллектором. Соединенные между собой эмиттерами транзисторы VT 3, VT 4 подключены базами к базам транзисторов VT 7, VT 8, а коллекторами – к базам транзисторов VT 5, VT 6. С помощью включенного в цепь токовой обратной связи переменного резистора R 13 подстраивается напряжение на базах транзисторов VT 3, VT 4 и, таким образом, обеспечивается установка напряжения на базах транзисторов VT 7, VT 8 на 0,1..0,2 В ниже обычного и работа оконечных транзисторов в режиме усиления с нулевым током покоя. Питается УМЗЧ от автономного выпрямителя без гальванической связи с общим проводом. Благодаря этому удалось надежно защитить АС от постоянной составляющей тока оконечных транзисторов, не вводя в усилитель сложных релейно-транзисторных устройств защиты.
УМЗЧ выполнен в едином блоке с выпрямителем. Его габариты (135Х90Х60 мм) определяются размерами теплоотводов и конденсаторов фильтров. Масса блока – 560 г. Смонтирован блок на двух пластинах размерами 130Х58, между которыми зажаты теплоотводы и фильтрующие конденсаторы. На одной из пластин размещены выпрямительные диоды и выходные цепи, а на другой – все транзисторы, конденсаторы и резисторы. Большинство соединений сделаны собственными выводами комплектующих элементов. Резистор R 6, конденсаторы С11 и С12, входные цепи и цепи нагрузки соединены с общим проводом в одной точке. Если рекомендация моноблочного построения УМЗЧ не будет использована, то потребуется блокировка цепей питания конденсаторами емкостью 0,1 мкФ.
Для проверки параметров собранного усилителя и эффективности, использованных в нем технических решений, рекомендуется собрать селектор дефект-сигнала. Его схема приведена на рисунке. Переменные резисторы – R 1 и R 8 обеспечивают балансировку и компенсацию запаздывания контролируемого сигнала.
Особая благодарность за печатную плату и подготовку в описании хочу выразить своему другу и просто хорошему человеку под ником Chetlanin .
Блок питания:
Качество можно улучшить применив транзисторы лучше на выходники, к примеру КТ814-815 на 2SC4793-2SA1837, а вместо КТ818-819 поставить KTB688-KTD718 или 2SD718-2SB688. Правда эти выходники в корпусе ТО247, понадобится корректировка платы.
В программе на максимальной мощности усилитель потребляет (не превышая): 1,6-1,7 А.
Проволочный резистор нужен при первом включении, чтобы не убить выходные транзисторы, если есть какой косяк в монтаже.
При первом включении с резистором, если все путем, то его убираем и выставляем настройки, выставили, ставим предохранитель, включаем и слушаем.
Предохранитель (или вместо него джампер не важно) требуется именно для моей разводки платы, так как для настройки нужно разрывать + шину питания.
Печатные платы (.lay) и схема усилителя (.spl) находятся .
Николай Трошин
В последнее время заметно вырос интерес к усилителям мощности на германиевых транзисторах. Есть мнение, что звучание таких усилителей более мягкое, напоминает «ламповый звук».
Предлагаю вашему вниманию две простые схемы усилителей мощности НЧ на германиевых транзисторах, опробованные мной некоторое время назад.
Здесь использованы более современные схемные решения, чем те, которые использовались в 70-е годы, когда «германий» был в ходу. Это позволило получить приличную мощность при хорошем качестве звучания.
Схема на рисунке ниже, является переработанным под «германий» вариантом усилителя НЧ из моей статьи в журнале Радио №8 за 1989г (стр. 51-55).
Выходная мощность этого усилителя 30 Вт при сопротивлении нагрузки акустических систем 4 Ома, и примерно 18 Вт при сопротивлении нагрузки 8 Ом.
Напряжение питания усилителя (U пит) двухполярное ±25 В;
Несколько слов о деталях:
При сборке усилителя, в качестве конденсаторов постоянной ёмкости (помимо электролитических), желательно применять слюдяные конденсаторы. Например типа КСО, такие, как ниже на рисунке.
Транзисторы МП40А можно заменить на транзисторы МП21, МП25, МП26. Транзисторы ГТ402Г — на ГТ402В; ГТ404Г — на ГТ404В;
Выходные транзисторы ГТ806 можно ставить любых буквенных индексов. Применять более низкочастотные транзисторы типа П210, П216, П217 в этой схеме не рекомендую, поскольку на частотах выше 10кГц они здесь работают плоховато (заметны искажения), видимо, из-за нехватки усиления тока на высокой частоте.
Площадь радиаторов на выходные транзисторы должна быть не менее 200 см2, на предоконечные транзисторы не менее 10 см2.
На транзисторы типа ГТ402 радиаторы удобно делать из медной (латунной) или алюминиевой пластины, толщиной 0,5 мм, размером 44х26.5 мм.
Пластина разрезается по линиям, потом этой заготовке придают форму трубки, используя для этой цели любую подходящую цилиндрическую оправку (например сверло).
После этого заготовку (1) плотно надевают на корпус транзистора (2) и прижимают пружинящим кольцом (3), предварительно отогнув боковые крепёжные ушки.
Кольцо изготовляется из стальной проволоки диаметром 0,5-1,0 мм. Вместо кольца можно использовать бандаж из медной проволоки.
Теперь осталось загнуть снизу боковые ушки для крепления радиатора за корпус транзистора и отогнуть на нужный угол надрезанные перья.
Подобный радиатор можно также изготовить и из медной трубки, диаметром 8мм. Отрезаем кусок 6…7см, разрезаем трубку вдоль по всей длине с одной стороны. Далее на половину длины разрезаем трубку на 4 части и отгибаем эти части в виде лепестков и плотно надеваем на транзистор.
Так как диаметр корпуса транзистора где-то 8,2 мм, то за счёт прорези по всей длине трубки, она плотно оденется на транзистор и будет удерживаться на его корпусе за счёт пружинящих свойств.
Резисторы в эмиттерах выходного каскада — либо проволочные мощностью 5 Вт, либо типа МЛТ-2 3 Ом по 3шт параллельно. Импортные пленочные использовать не советую — выгорают мгновенно и незаметно, что ведет к выходу из строя сразу нескольких транзисторов.
Настройка:
Настройка правильно собранного из исправных элементов усилителя сводится к установке подстроечным резистором тока покоя выходного каскада 100мА (удобно контролировать на эмиттерном резисторе 1 Ом — напряжение 100мВ).
Диод VD1 желательно приклеить или прижать к радиатору выходного транзистора, что способствует лучшей термостабилизации. Однако если этого не делать, ток покоя выходного каскада от холодного 100мА до горячего 300мА меняется, в общем-то, не катастрофично.
Важно: перед первым включением необходимо выставить подстроечный резистор в нулевое сопротивление.
После настройки желательно подстроечный резистор выпаять из схемы, измерить его реальное сопротивление и заменить на постоянный.
Самая дефицитная деталь для сборки усилителя по вышеприведённой схеме — это выходные германиевые транзисторы ГТ806. Их и в светлое советское время было не так легко приобрести, а сейчас наверно и того труднее. Гораздо проще найти германиевые транзисторы типов П213-П217, П210.
Если Вы не сможете по каким либо причинам приобрести транзисторы ГТ806, то Вашему вниманию предлагается ещё одна схема усилителя, где в качестве выходных транзисторов, можно использовать как раз вышеупомянутые П213-П217, П210.
Схема эта — модернизация первой схемы. Выходная мощность этого усилителя составляет 50Вт при сопротивлении нагрузки 4 Ом и 30Вт при 8-Омной нагрузке.
Напряжение питания этого усилителя (U пит) так же двухполярное и составляет ±27 В;
Диапазон рабочих частот 20Гц…20кГц:
Какие же изменения внесены в эту схему;
Добавлены два источника тока в «усилитель напряжения» и еще один каскад в «усилитель тока».
Применение еще одного каскада усиления на довольно высокочастотных транзисторах П605, позволило несколько разгрузить транзисторы ГТ402-ГТ404 и расшевелить совсем уж медленные П210.
Получилось довольно не плохо. При входном сигнале 20кГц, и при выходной мощности 50Вт — на нагрузке искажений практически не заметно (на экране осциллографа).
Минимальные, мало заметные искажения формы выходного сигнала с транзисторами типа П210, возникают только на частотах около 20 кгц при мощности 50 вт. На частотах ниже 20 кгц и мощностях менее 50 вт искажений не заметно.
В реальном музыкальном сигнале таких мощностей на столь высоких частотах обычно не бывает, по этому отличий в звучании (на слух) усилителя на транзисторах ГТ806 и на транзисторах П210 я не заметил.
Впрочем, на транзисторах типа ГТ806, если смотреть осциллографом, усилитель работает все-таки лучше.
При нагрузке 8 Ом в этом усилителе, также возможно применение выходных транзисторов П216…П217, и даже П213…П215. В последнем случае напряжение питания усилителя нужно будет снизить до ±23В. Выходная мощность при этом, разумеется, тоже упадет.
Повышение же питания — ведет к увеличению выходной мощности, и я думаю, что схема усилителя по второму варианту имеет такой потенциал (запас), однако, я не стал экспериментами искушать судьбу.
Радиаторы для этого усилителя обязательны следующие — на выходные транзисторы площадью рассеивания не менее 300см2, на предвыходные П605 — не менее 30см2 и даже на ГТ402, ГТ404 (при сопротивлении нагрузки 4 Ом) тоже нужны.
Для транзисторов ГТ402-404 можно поступить проще;
Взять медную проволоку (без изоляции) диаметром 0,5-0,8, намотать на круглую оправку (диаметром 4-6 мм) проволоку виток к витку, согнуть в кольцо полученную обмотку (с внутренним диаметром меньше диаметра корпуса транзистора), соединить концы пайкой и надеть полученный «бублик» на корпус транзистора.
Эффективней будет наматывать проволоку не на круглую, а на прямоугольную оправку, так как при этом увеличивается площадь соприкосновения проволоки с корпусом транзистора и соответственно повышается эффективность отвода тепла.
Также для повышения эффективности отвода тепла для всего усилителя, можно уменьшить площадь радиаторов и применить для охлаждения 12В куллер от компьютера, запитав его напряжением 7…8В.
Транзисторы П605 можно заменить на П601…П609.
Настройка второго усилителя аналогична описанной для первой схемы.
Несколько слов об акустических системах. Понятно, что для получения хорошего звучания они должны иметь соответствующую мощность. Желательно также, используя звуковой генератор — пройтись на разных мощностях по всему диапазону частот. Звучание должно быть чистым, без хрипов и дребезга. Особенно, как показал мой опыт, этим грешат высокочастотные динамики колонок типа S-90.
Если у кого возникнут какие либо вопросы по конструкции и сборке усилителей — задавайте, по возможности постараюсь ответить.
Удачи всем Вам в Вашем творчестве и всего наилучшего!
От некоторых своих знакомых я слышал неплохие отзывы о звучании УНЧ на германиевых транзисторах. И решил собрать обычную классическую схему на комплементарных германиевых транзисторах ГТ703/705. На раскачку – каскад СРПП на 6Н30П для получения возможно более низкого выходного сопротивления.
Схема следуюшая:
Резистором VR2 устанавливается ноль на выходе, резистором VR1 – ток покоя выходных транзисторов. Стабилитроны нужны для предотвращения появления опасного для транзисторов напряжения между этажами СРПП в случае выхода из строя одной из половинок ламп. Предварительное прослушивание макета показало очень неплохое звучание, максимальная синусоидальная мощность – 8 Ватт, полоса на уровне минус 1 дБ от 20 Гц до 80 кГц. Чувствительность – 0,6 вольта. Макет играл минут 10 на максимальной громкости (сколько держали уши) и радиаторы выходных транзисторов даже не нагрелись до 50 градусов, увеличился только ток покоя от начальных 40 мА до 100. Блок питания:
Для дальнейших эксперимантов был собран макет в стерео варианте. Первые тесты были сделаны без сетвого фильтра. Добавление этого элемента вернуло ясность звучания, присущую ламповым усилителям. В общем, конечно, это не 2А3, но учитывая просто подкупающую простоту конструкции, звучание очень и очень достойное. По общему впечатлению – типично триодное, то есть чистое, детальное, точное, но поэтому и несколько малоэмоциональное и простоватое. Трудно сказать, является причиной этому ламповая или транзисторная часть схемы, или схема сама по себе – это покажут дальнейшие опыты – они безусловно будут продолжены.
И в заключение – пара картинок как это выглядит:
Дополнено 21 февраля 2013 года. Видимо, можно питание выходного каскада сделать на LM7812 и LM7912, установленных на радиатор.
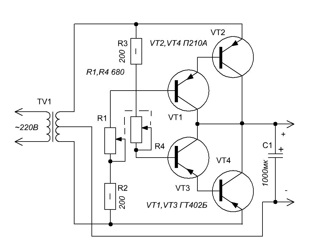
Лабораторная работа №12 Изучение статических характеристик транзистора
Цель работы: 1.Изучение статических характеристик транзистора П-210.
2.Определение параметров транзистора П-210.
Приборы и принадлежности: Лабораторная установка (транзистор П-210, микроамперметр, милливольтметр).
Краткая теория
Транзисторами называются полупроводниковые приборы, у которых изменение тока во входной цепи вызывает изменение сопротивления выходной цепи (наиболее общее определение транзистора).
Иногда транзисторами называют полупроводниковые приборы с n–p – переходами, предназначенные для усиления или генерации электрических сигналов и имеющие три или более выходов.
Слово “транзистор” происходит от английских слов “transformer of resistance” – “преобразователь сопротивления”.
В настоящее время существует много разновидностей точечных и плоскостных транзисторов, различающихся по мощности, диапазону частот, технологии изготовления и даже по принципу действия.
Для изготовления транзисторов используются германий и кремний, так как они характеризуются большой механической прочностью, химической устойчивостью и большей, чем в других полупроводниках, подвижностью носителей тока.
Полупроводниковый триод представляет систему двух близко расположенных друг к другу n—p – переходов в одном монокристалле полупроводника. Существуют транзисторы p–n–p и n–p–n типов. Наиболее распространенными являются транзисторы p–n–p типа (схематично представлен на рис.1а).
Переходы типа p–n могут быть созданы, например вплавлением индиевых электродов в пластину n–германия. При охлаждении у границы с электродами образуются тонкие слои с большей концентрацией дырок. Посредине остается тонкий слой n–германия, называемый базой. Прилегающие к базе с обеих сторон области с иным типом проводимости называются эмиттером и коллектором. Концентрация дырок в этих областях с проводимостью p–типа значительно больше концентрации электронов в базе с проводимостью n–типа. Транзисторы включаются в схему с помощью невыпрямляющих контактов – металлических проводников.
Энергетическая диаграмма двух p–n – переходов в равновесном состоянии представлена на рис.1б.
а б
рис.1
а б
рис.2
В каждом n–p – переходе имеется перепад потенциалов. Между эмиттером и базой прикладывается постоянное смещающее напряжение в прямом направлении (пропускное направление), а между базой и коллектором – постоянное смещающее напряжение в обратном направлении (запирающее направление) (рис.2а). Под действием приложенного к эмиттерному переходу прямого напряжения (порядка нескольких десятых долей вольта) левый потенциальный барьер понизится, дырки эмиттера “впрыскиваются” – инжектируются – в область базы, а электроны из базы переходят в эмиттер (рис.2б). Однако концентрация дырок в эмиттере значительно больше концентрации электронов в базе и поэтому поток дырок из эмиттера в базу, создающий ток значительно превышает поток электронов из базы в эмиттер. У границы левого запорного слоя в n–области создается повышенная неравновесная концентрация дырок, вызывающая диффузию дырок в n–области, по направлению к правому n–p – переходу. Благодаря малой толщине базы лишь незначительная часть дырок, вошедших в базу, рекомбинирует с электронами, создавая тем самым небольшой ток через вывод базы. Большая часть дырок (96 – 98%) за счет градиента концентрации диффундируют через базу и достигают правого перехода. К правому переходу приложено отрицательное напряжение, которое повышает потенциальный барьер для основных носителей заряда, т.е. электронов n–области и дырок p–области (рис.2б). Для дырок эмитированных в базу и успевших продиффундировать к n–p – переходу, потенциального барьера нет, они втягиваются в область коллектора отрицательным напряжением, создавая выходной коллекторный ток. Область базы должна быть настолько тонкой, чтобы дырки, инжектированные через левый n–p – переход, успели достичь правого n–p – перехода прежде, чем успеют рекомбинировать с электронами базы. Ток коллектора будет меньше тока эмиттера на величину тока базы.
Полупроводниковый триод, как и вакуумный триод, может быть использован для усиления переменных сигналов. Если включить в цепь эмиттера источник сигнала ε, то на постоянный ток, создаваемый батареей, наложится переменный ток источника сигнала и поток дырок через эмиттерный переход будет тоже переменным.
Изменение тока эмиттера ΔIЭ вызывает изменение тока коллектора ΔIК. Величина
называется коэффициентом усиления по току, который при таком включении транзистора (по схеме с общей базой рис.2) всегда <1. Но при включении транзистора по схеме с общей базой можно получить усиление по напряжению.
Поскольку коллекторный переход включен в запорном направлении, то его сопротивление RК на несколько порядков выше сопротивления эмиттерного перехода RЭ. Поэтому при одинаковых изменениях токов на эмиттере и коллекторе ΔIК ≈ ΔIЭ изменение напряжения в цепи коллектора может быть во много раз больше, чем в цепи эмиттера.
Откуда
>>1,
где k – коэффициент усиления по напряжению.
Кроме схемы с общей базой, возможно включение полупроводниковых транзисторов по схеме с общим эмиттером (рис.3) и общим коллектором. При этом физические процессы, протекающие в полупроводниковых транзисторах, не меняются. При включении транзистора по схеме с общим эмиттером можно получить, кроме усиления по напряжению и усиление по току.
рис.3
При данном включении транзистора в схему на базу подается напряжение, которое отпирает эмиттерный переход. Входным током является ток базы (ток рекомбинации), который обычно меньше тока эмиттера. На коллектор также подается отрицательное напряжение, но по абсолютной величине большее, чем напряжение на базе (на коллектор подается минус относительно базы) и коллекторный переход заперт. Ток коллектора, как и в схеме с общей базой, определяется количеством дырок, инжектируемых в базу из эмиттера, которое регулируется напряжением источника сигнала ε. Большая часть дырок, вышедших из эмиттера в базу, будет переходить в область коллектора. Только незначительная часть уходит в цепь базы, создавая небольшой (по сравнению с током коллектора IК) ток базы IБ, который является током источника сигнала и равен разности между током эмиттера и током коллектора
Коэффициент усиления по току при постоянном напряжении на коллекторе будет
,
а коэффициент усиления по напряжению
.
Все своими руками Параллельное включение транзисторов
Опубликовал admin | Дата 19 ноября, 2013Одним из наиболее распространенных требований при разработке или доработке источников питания является увеличение его выходного тока.
В таких источниках простое соединение одноименных выводов транзисторов обычно не дает практических результатов из-за неравномерного распределения тока между транзисторами. При повышении рабочей температуры неравномерное распределение тока между транзисторами становится еще большим до тех пор, пока практически весь ток нагрузки не потечет через один из транзисторов.
Предложенный вариант на рисунке 1 может быть реализован при условии, что параллельно соединенные транзисторы имеют совершенно идентичные характеристики и работают при одинаковой температуре. Такое условие практически не реализуемо из-за относительно больших разбросов характеристик биполярных транзисторов. Рис. 2 показывает, как осуществлять параллельное включение транзисторов в линейном источнике питания. При таком включении нужно стремиться использовать транзисторы с близкими параметрами Вст. Транзисторы большой мощности при этом должны устанавливаться на один теплоотвод. Для дополнительного выравнивания токов в данной схеме в цепях эмиттеров применены резисторы R1 и R2. Сопротивление резисторов следует выбирать исходя из падения напряжения на них в интервале рабочих токов, около 1 вольта или, по крайней мере, — не менее 0,7 вольта. Данная схема должна применяться с большой осторожностью, так как даже транзисторы одного типа и из одной партии выпуска имеют очень большой разброс по параметрам. Выход из строя одного из транзисторов неизбежно приведет к выходу из строя и других транзисторов в цепочке. При параллельном включении двух транзисторов максимальный суммарный ток коллектора не должен превышать 150 процентов от предельного тока коллектора одного из транзисторов! Количество транзисторов, включенных по этой схеме, может быть сколько угодно большим — все зависит от степени необходимой надежности устройств, в которых применяется такое включение транзисторов и допустимого КПД всего устройства, так как на резисторах выделяется отнюдь не маленькая тепловая мощность. На схемах нарисованы р-n-p транзисторы, естественно все сказанное будет справедливо и для n-p-n транзисторов.
Статический коэффициент усиления по току такого каскада равен коэффициенту усиления одного транзистора, так как общий ток управления равномерно распределяется между базами транзисторов. Значительно большее усиление можно получить, если включить транзисторы по схеме, показанной на рис. 3. Такое включение транзисторов напоминает известный составной транзистор, но отличается от него наличием резистора R, подбираемого экспериментально. Правильно выбранное сопротивление R обеспечивает равномерное распределение общего тока коллектора между транзисторами при одновременном увеличении общего коэффициента усиления. Увеличение коэффициента усиления объясняется тем, что весь ток управления сначала усиливается транзистором VT1, а затем часть тока эмиттера этого транзистора дополнительно усиливается транзистором VT2. Преимущества включения двух транзисторов по схеме рис. 3 были выявлены при сравнительной экспериментальной проверке обоих вариантов схем. Обе схемы были поочередно собраны на одних и тех же экземплярах транзисторов П217В. Общий ток коллектора устанавливался равным 2 А в обоих случаях. В случае параллельного включения транзисторов, (рис. 2) равномерное распределение тока между транзисторами, было достигнуто при сопротивление резисторов R1 и R2 равном 0,69 Ом. При этом ток базы равнялся 44 мА, напряжение между эмиттером и коллектором — 4В. Во втором случае (рис. 3) равномерное распределение тока между транзисторами удалось получить при сопротивлении резистора R, равное 0,2 Ом, а то же напряжение между эмиттером и коллектором (4В) — при токе базы 20 мА. Таким образом, схема рис. 3 имеет вдвое больший статический коэффициент усиления и обладает более высоким КПД. Такая схема может быть использована и для соединения транзисторов с различными видами приводимости (рис. 4), что невозможно осуществить при включении транзисторов по схеме рис. 2. Усилитель по схеме рис. 4 был собран на транзисторах П306 и П701. Общий ток устанавливался равным 0.4 а. Сопротивление резистора R равно 8 ОМ. При токе базы, равном 7 мА, напряжение между эмиттером и коллектором составило 7В.
Используемые информационные источники
1. http://radiocon-net.narod.ru/page16.htm
2. РАДИО № 5 1972г
Обсудить эту статью на — форуме «Радиоэлектроника, вопросы и ответы».
Просмотров:36 685
Увеличение мощности стабилизированных источников | Техника и Программы
Одним из наиболее распространенных требований при доработке источников питания является увеличение выходного тока или мощности. Часто это может быть связано со стоимостью и трудностями при проектировании и изготовлении нового источника. Рассмотрим несколько способов увеличения выходной мощности существующих источников.
Первое, что вообще приходит на ум, — параллельное включение мощных транзисторов. В линейном стабилизаторе это относилось бы к проходным транзисторам или, в некоторых случаях, к параллельным стабилизирующим транзисторам. В таких источниках простое соединение одноименных выводов транзисторов обычно не дает практических результатов из-за неравномерного распределения тока между транзисторами. При повышении рабочей температуры неравномерное распределение нагрузки становится еще большим до тех пор, пока практически весь ток нафузки не потечет через один из транзисторов. Предложенный вариант может быть реализован при условии, что параллельно соединенные транзисторы имеют совершенно идентичные характеристики и работают при одинаковой температуре. Такое условие практически не реализуемо из-за относительно больших разбросов в характеристиках биполярных транзисторов.
С другой стороны, если в линейном стабилизаторе используются мощные МОП-транзисторы, простое их запараллеливание работать будет, потому что эти устройства имеют температурные коэффициенты другого знака по сравнению с мощными биполярными транзисторами и не будут подвергаться сильному нафеву или перераспределению тока. Но МОП-транзисторы использовались чаще в ИИП, чем в линейных стабилизаторах (наше рассмотрение этих не импульсных стабилизаторов дает некоторое понимание проблем параллельного включения транзисторов и в импульсных стабилизаторах).
Рис. 17.24 показывает, как осуществлять параллельное включение транзисторов в линейном или импульсном источнике питания. Резисторы с небольшим сопротивлением, включенные в цепи эмиттеров биполярных транзисторов, обеспечивают индивидуальное смещение между базой и эмиттером, что препятствует возможности увеличения доли тока, протекающего через какой-либо из транзисторов. Хотя применение этих так называемых балластных эмиттерных резисторов очень эффективно при опасном перераспределении токов или повышении температуры, следует использовать самое минимальное сопротивление резисторов, которое достаточно для этой цели. В противном случае будет рассеиваться заметная мощность, что особенно нежелательно в импульсных стабилизаторах, где основным достоинством является высокий к.п.д. Не удивительно поэтому, что балластные эмиттерные резисторы имеют сопротивления порядка 0,1 Ома, 0,05 Ома или меньше, а фактическая величина будет, конечно, зависеть прежде всего от тока эмиттера конкретного источника. В качестве оценки можно принять величину 1//, где / – максимальный ток эмиттер (или коллектора).
Вместо эмиттерных резисторов, иногда можно выравнить распределение тока в параллельно соединенных биполярных транзисторах, включая несколько более высокоомные резисторы в цепь базы. Они обычно имеют сопротивление от 1 до 10 Ом. Хотя полное рассеяние мощности в этом случае меньше, но эффективность ниже, чем при использовании эмиттерных резисторов.
Рис. 17.24. Способ параллельного включения мощных биполярных транзисторов. Любая попытка отдельного транзистора пропускать больший ток или перегреться предотвращается благодаря напряжению смещения на его эмиттерном резисторе.
В импульсном стабилизаторе недостаточно просто позаботиться о распределении тока в описанных статических условиях; во внимание необходимо также принять динамику процесса переключения. Это требует большего внимания к согласованности транзисторных характеристик. Практически обнаружено, что два мощных транзистора одного и того же типа и названия могут вести себя при переключении по-разному, один из них может быть несколько медленнее, чем другой. Хотя опасность такого расхождения можно свести на нет введением балластных эмиттерных резисторов, их сопротивления, возможно, придется выбирать достаточно высокими по сравнению со случаем, когда характеристики транзисторов близки. Однако даже если динамические характеристики отдельных транзисторов в параллельном соединении достаточно близки.
влияние неравной длины проводников или неидентичная разводка могут вызывать существенные различия в рассеиваемой мощности.
Чаще всего оказывается, что можно удвоить выходную мощность, соединив параллельно два биполярных транзистора и, скорее всего, не потребуется модернизировать задающий каскад. Однако в других случаях, вероятно, будет необходим больший ток от задающего устройства. Таким образом, при трех, четырех или большем числе выходных транзисторов в задающем каскаде также потребуется параллельное соединение транзисторов. Иногда оказывается, что в задающем устройстве целесообразнее применить транзистор с большей номинальной мощностью.
Мощные МОП-транзисторы можно включать параллельно без балластных резисторов. Часто четыре или больше таких транзисторов могут работать от задающего каскада, который работал с одним транзистором. Однако метод, показанный на рис. 17.25, рекомендуется для предупреждения паразитных колебаний в диапазоне метровых и дециметровых волн. С феррито-выми бусинками может потребоваться некоторое экспериментирование. Часто эффективное затухание обеспечивается введением двух или трех витков провода. Другой метод предлагает использовать небольшие пленочные рези-стсфы с сопротивлением от 100 до 1000 Ом в цепи затвора. Стабилитроны, показанные на рис. 17.25, включены в структуры специально разработанных МОП-транзисторов. Другие МОП-транзисторы не имеют такой защиты затвора, но метод параллельного включения остается тем же самым.
Рис. 17.25. Способ параллельного включения мощных МОП-транзисторов. Это простой путь увеличить нагрузочную способность по току как импульсных, так и линейных стабилизаторов. Ферритовая бусинка в цепи затвора подавляет высокочастотную паразитную генерацию. Стабилитроны находятся внутри транзисторов. Siliconix.
Мощный импульсный каскад на МОП-транзисторе может применяться также в последовательной схеме, чтобы обеспечить более высокое напряжение на выходе. Схема такого устройства изображена на рис. 17.26 для двух транзисторов, но их количество может быть и больше. Интересной чертой этого метода является то, что входной сигнал подается только на один МОП-транзистор. Происходит это потому, что на затворе другого
МОП-траНзистора имеется напряжение +15 В относительно земли; этот МОП-транзистор готов проводить, как только цепь его истока оказывается замкнутой запускаемым МОП-транзистором. Такая конструкция позволяет удвоить мощность, подводимую к нагрузке по сравнению с той которую можно получить от одного МОП-Транзистора; в то же самое время каждый МОП-транзистор работает в пределах номинального напряжения между стоком и истоком. /?С-цепь в цепи затвора верхнего МОП-транзистора осуществляет динамическую балансировку напряжений на затворах двух МОП-транзисторов. В первом приближении R\C\ должно равняться В2С2,
Рис. 17.26. Последовательное соединение мощных МОП-транзисторов для удвоенного рабочего напряжения. Этот метод можно распространить на большее число мощных МОП-транзисторов. Обратите внимание, что сигнал запуска поступает только на один затвор. Хотя показанный специализированный мощный МОП-транзистор имеет внутренний стабилитрон, большинство других его не имеют. Siliconex.
Поскольку появились мощные высоковольтные МОП-транзисторы, последовательная конфигурация не используется как раньше, когда эти транзисторы только стали конкурентоспособными с биполярными транзисторами. Кроме того, свойственная им легкость работы в параллельном режиме исключает трудности при расчете схем. Параллельная конфигурация проще в реализации, потому что легче обеспечить одинаковые температурные условия, которые требуется в обеих схемах для оптимальной работы. Последовательный вариант может быть выбран в системах, где постоянное рабочее напряжение превышает номинальное значение для одного МОП-транзистора.
Мало того, что некоторые мощные МОП-транзисторы содержат во входной цепи эквивалент стабилитрона для защиты затвора, изготовители этих устройств могут включить в выходную цепь «фиксирующий» диод. По этой причине во многих ИИП и схемах управления двигателями, использующих мощные МОП-транзисторы не включают обычный фиксирующий диод, который используется в схеме с биполярным транзистором. Это можно отнести к дополнительным достоинствам, так как уменьшается число используемых компонент и снижается стоимость. Когда для увеличения допустимой мощности применяется параллельное соединение, это может быть особенно существенно, потому что не требуется рассчитанного на большие токи, дорогого «внешнего» диода. Однако следует изучить технические условия изготовителя, чтобы установить, подходит ли для конкретного применения используемое устройство. В некоторых случаях может понадобиться внешний диод Шотки или диод с малым временем восстановления, чтобы обеспечить очень высокую скорость переключения индуктивных нагрузок.-канальных МОП-транзисторов. Поэтому можно ожидать, что другие компании скоро будут торговать устройствами, содержащими пару комплементарных МОП-транзисторов для импульсных применений.
Еще одна схема, в которой складываются мощности, показана на рис. 17.27. Здесь выходы идентичных выходных каскадов соединены последовательно, что позволяет эффективно объединять возможности транзисторов без применения балластных резисторов. Это прекрасный способ обойтись без мощных транзисторов, работающих с более высокими напряжениями или номинальными токами, – такие устройства могут быть или недоступны или очень дороги. Это устройство лучше рассмотреть на начальном этапе конструирования инвертора или стабилизированного источника, тогда будет легко определить входные и выходные обмотки трансформаторов. Фазирование вторичных обмоток выходных трансформаторов должно быть таким, чтобы выходные напряжения складывались. Относительно легко получить равный вклад токов от мощных транзисторов и хорошо, если все транзисторы работают при одной и той же температуре. Обычно это достигается путем применения общего радиатора. В этом отношении схема с общим коллектором, а не показанная на рисунке схема с общим эмиттером, более предпочтительна, поскольку не требуется никакой изоляции между корпусом транзистора и радиатором.
Рис. 17.27. Схема удвоения выходной мощности инвертора или импульсного стабилизатора. Этот метод не требует дорогих или недоступных высоковольтных или предназначенных для работы при больших токах транзисторов. В отличие от схем с параллельным включением транзисторов здесь не требуются балластные резисторы, рассеивающие мощность.
К недостаткам этого метода можно отнести высокую стоимость, а также увеличенные габариты и вес. Это справедливо потому, что два трансформатора дороже, чем один, имеющий вдвое большую номинальную мощность. Габариты двух трансформаторов будут, как правило, превышать размеры одного трансформатора той же мощности. Существенны или нет эти факторы зависит, конечно, от конкретных обстоятельств, связанных с особенностями системы.
Хотя на рис. 17.27 показаны два выходных каскада, объединять можно и большее число каскадов. Но основную идею, предлагаемую здесь, не следует путать с вариантом, показанным на рис. 2.10, где используется один выходной трансформатор, а пары выходных транзисторов соединены последовательно по отношению к источнику постоянного напряжения. Схема на рис. 17.27 предпочтительнее для инверторов с внешним возбуждением и ИИП, а схема на рис. 2-10 лучше подходит для реализации инвертора с насыщаемым сердечником. В схеме, приведенной на рис. 17.27, можно использовать один сердечник для всех входных трансформаторов и один для выходных. Конечно, это так, однако использование отдельных трансформаторов, как показано на рисунке, представляется наиболее разумным для испытаний, оценки возможностей, измерения и эксплуатации.
Примером гибкости схемы на рис. 17.27 является возможность использовать в качестве одной из пар мощные /?/7/?-транзисторы. Хотя это не приводит к схеме с комплементарными транзисторами в обычном смысле, но в некоторых случаях оказывается проще получить требуемую суммарную мощность. По переменному току функционирование схемы не изменилось.
Интересный способ удвоить выходной ток и, поэтому, выходную мощность одно-транзисторного импульсного стабилизатора, показан на рис. 17.28. Сигнал на дополнительный переключающий транзистор Q2 поступает со сдвигом на 180** по отношению к сигналу, поступающему на основной транзистор Q\. Этот сдвиг фазы осуществляется с помощью трансформатора 71. Хотя отношение числа витков первичной и вторичной обмоток можно взять равным 1, низкие входные сопротивления транзисторов обычно требуют для получения оптимальных результатов использовать понижающий трансформатор. В этом случае вторичная обмотка с отводом от середины обеспечит более низкое напряжение на базе каждого транзистора, чем имеющееся на первичной обмотке. (Это, кроме того, снижает вероятность обратного пробоя эмиттерных переходов транзисторов. Полезным может оказаться включение в цепь базы (на рисунке не показано) резистора с малым сопротивлением.)
Потребуется также катушка индуктивности L2 аналогичная катушке L\, Дополнительный «фиксирующий» диод D2 идентичен диоду D\. Удвоение выходного тока стабилизатора не единственное, что дает дополнительный переключающий транзистор. В этой схеме удваивается частота пульсаций и вдвое уменьшается их амплитуда. Таким образом, с прежней емкостью выходного конденсатора С1 на выходе стабилизатора имеем более чистое постоянное напряжение. Другой вариант состоит в том, чтобы сохранить характеристики одно-транзисторной схемы, уменьшая емкость конденсатора С1. Этот вариант позволяет несколько сократить габариты и стоимость. Если следовать этой методике на начальной стадии проектирования, то можно выбрать менее дорогие переключающие транзисторы, потому что каждый должен будет переключаться с частотой, равной половине частоты пульсаций на выходе.
Рис. 17.28. Метод удвоения выходного тока импульсного стабилизатора. Этот метод обеспечивает не только увеличение выходной мощности, но и уменьшает пульсации выходного напряжения. (А) Упрощенная схема обычного импульсного стабилизатора. (В) Модифицированная схема для удвоения выходного тока.
Чтобы воспользоваться достоинствами этой схемы, нестабилизированный источник постоянного напряжения должен, конечно, обеспечивать ток, вдвое больший требуемого для одно-транзисторного стабилизатора. Схемы на рис. 17.28 А и В представляют собой стабилизаторы с внешним возбуждающим сигналом, имеющим фиксированную частоту. Если применять этот метод в автоколебательном стабилизаторе, то могут встретиться некоторые трудности и, естественно, потребуется экспериментальная доводка. Связано это с тем, что частота пульсаций, используемых в цепи обратной связи, вдвое выше частоты переключений.
Пластиковый кремний средней мощности NPN Darlingtons
% PDF-1.4 % 1 0 obj > эндобдж 5 0 obj > эндобдж 2 0 obj > эндобдж 3 0 obj > поток application / pdf
*: T ~ _xVl ~ UP \ K 1vW
Sony ICD-P110, ICD-P210 Service Manual — Посмотреть онлайн или скачать руководство по ремонту
2
ICD-P110 / P210
Примечания по замене компонентов микросхемы
• Никогда не используйте повторно отсоединенный компонент микросхемы.
• Обратите внимание, что минусовая сторона танталового конденсатора может быть
повреждено жарой.
z
НЕЭТИЛИРОВАННАЯ ПАЯ
На платах, требующих использования неэтилированного припоя, нанесена маркировка отсутствия свинца
(LF), указывающая, что припой не содержит свинца.
(Внимание: на некоторых печатных платах может отсутствовать маркировка
, обозначающая бессвинцовую маркировку, из-за их размера)
: БЕСПЛАТНАЯ МАРКА
Неэтилированный припой имеет следующие характеристики.
• Неэтилированный припой плавится при температуре около 40
°
C выше
, чем обычный припой.
Можно использовать обычные паяльники, но наконечник паяльника
необходимо прикладывать к паяльному соединению на немного большее время.
Паяльники с регулятором температуры должны быть установлены на
около 350
°
С.
Осторожно: напечатанный рисунок (медная фольга) может отслоиться, если
прикладывать нагретый наконечник слишком долго, поэтому будьте осторожны!
• Сильная вязкость
Неэтилированный припой более вязкий (липкий, менее склонный к течению)
, чем обычный припой, поэтому будьте осторожны, чтобы не допустить образования перемычек припоя
, например, на выводах микросхемы и т. Д.
• Можно использовать с обычным припоем
Лучше всего использовать только неэтилированный припой, но неэтилированный припой
также можно добавлять в обычный припой.
СОДЕРЖАНИЕ
1.
СЕРВИСНАЯ ИНФОРМАЦИЯ
…………………………………………. …….
3
2.
ОБЩЕЕ
…………………………………………. ………………
4
3.
РАЗБОРКА
3-1.
Корпус (передний) в сборе …………………………………………………. ..
5
3-2.
SW Board, MAIN Board …………………………………….. …..
6
3-3.
АУДИОПлата ……………………………………….. ……………….
6
4.
СЕРВИСНЫЙ РЕЖИМ
…………………………………………. ……
7
5.
ДИАГРАММЫ
5-1.
Блок-схема……………………………………….. …………….. 15
5-2.
Печатная монтажная плата — АУДИО секция — ………………… 17
5-3.
Схема— Блок АУДИО — …………………… 18
5-4.
Печатная монтажная плата — ОСНОВНОЙ раздел — ………………….. 19
5-5.
Печатная монтажная плата — Секция программного обеспечения — ………………………. 20
5-6.
Принципиальная схема— ГЛАВНАЯ / ПРОГРАММНАЯ ЧАСТЬ — ………………. 21
6.
ВИДЫ В РАЗОБРАННОМ ВИДЕ
6-1.
Корпус (Передняя) Секция …………………………………….. ………… 25
6-2.
Корпус (задняя) секция …………………………………….. …………. 26
7.
ПЕРЕЧЕНЬ ЭЛЕКТРИЧЕСКИХ ДЕТАЛЕЙ
……………………………. 27
Yamaha NS-P210 Руководство по обслуживанию (стр. 9)
Page 1
Ns-p210 ns-p210 Руководство по обслуживанию ■ Содержание для обслуживающего персонала. . . . . . . . . . . . . . . . . . . . 1 sw-p201 задние панели. . . . . . . . . . . . . . . . . . . 1–2 спецификации. . . . . . . . . . . . . . . . . . . . . . . . . . . . 3 процедуры разборки sw-p201. . . . . . . . . 4 1 0 0 7 0 …
Page 2
Ns-p210 ns-p210 ■ для обслуживающего персонала 1. Информация о важнейших компонентах.Компоненты, обладающие особыми характеристиками, помечены буквой z и должны быть заменены деталями, имеющими характеристики, равные первоначально установленным. 2. Измерение тока утечки (только для моделей на 120 В). При обслуживании …
Страница 3
Ns-p210 ns-p210 ▼ sw-p201 a model ▼ sw-p201 r model 2.
Page 4
NS-p210 ns-p210 ■ технические характеристики 200,6 (7–7 / 8 дюймов) 40 (1–3 / 4 дюйма) 335 (13–3 / 16 дюймов) 9 (3/8 дюйма) 389 (15–5 / 16 дюймов) 390,1 (15–3 / 8 дюймов) 5,5 (3/16 дюйма) 395.6 (15 — 9/16 дюйма) единиц: мм (дюйм) 140,4 (5–1 / 2 дюйма) 111,6 (4–3 / 8 дюйма) 20,1 (13/16 дюйма) 100,2 (3 — 15/16 дюйма) 100 (3–15 / 16 дюймов) 20 (13/16 дюймов) 111,5 (4–3 / 8 дюймов) 140 (5 — 1/2 дюйма) ■ nx-210p (главный …
Страница 5
Ns-p210 ns-p210 ■ Процедуры разборки sw-p201 (снимайте детали в порядке их нумерации). 1. Снятие передней решетки. Передняя решетка крепится к шкафу с помощью дюбелей в 6 местах. * Как отвертка (для шлицевой головки винт), соблюдайте особую осторожность, чтобы не повредить кабину…
Page 6
NS-p210 ns-p210 ■ Блок-схема sw-p201 ic1a ic1b ic2a aut o power sw1 по цепи включения / выключения питания vr1 volume l.P .F. 6 дБ / окт. 12 дБ / окт. L.P .F. 12 дБ / окт 3 6 1 5 76 8 7 ic2b ic4 ic5 ограничитель aNIC ry 1 ry 2 4 2 2 ic7, 8 q12 d15, 16, 18 q4 ~ q7 d10, 1 1, 19, 20 1 10 d13 d4 d14 d2 d1 q10 d5 …
Page 7
A bcde 1 2 3 4 5 6 7 ns-p210 ■ Печатная плата sw-p201 (со стороны компонентов), где: amp (b), где: усилитель динамика п.C. B. (a) from: amp (b) from: amp (c) from: amp (d) from: amp (c) output + — intput 1 — + intput 2 aut o st andby amp p. C. B. (c) to: amp (a) to: amp (a) r + l + …
Page 8
A b c d e 1 2 3 4 5 6 7 ns-p210 amp p. C. B. (d) объем до: amp (a) amp p. C. B. (e) что должно быть: amp (b) power ■ печатная плата sw-p201 (сторона компонентов) amp p. C. B. (b) re bl wh to: amp (a) to: amp (a) from: power cord be wh to: amp (e) 1 2 3 4 5 6 переключатель напряжения br re wh gr re r…
Page 9
A b c d e f g h 1 2 3 4 5 6 i j k 7 8 ns-p210 ■ Принципиальная схема sw-p201 * все напряжения измеряются с помощью электрического вольтметра постоянного тока 10 м Ом / В. * компоненты, обладающие особыми характеристиками, помечены буквой z и должны быть заменены деталями, имеющими характеристики, аналогичные первоначально установленным. * схема …
Страница 10: Список деталей
Ns-p210 ns-p210 В этом списке 9 сокращений: c.A.El.Chp: чип из алюминия. Электролитический колпачок c.Ce: керамический колпачок c.Ce.Array: керамический колпачок c.Ce.Chp: керамический колпачок c.Ce.Ml: многослойный керамический колпачок c.Ce.M.Chp: многослойный керамический колпачок c.Ce.Safty: признанный керамический колпачок c.Ce.Tub …
Страница 11
Ns-p210 ns-p210 10 sw-p201 pCB Усилитель шм исх. Деталь нет. Описание примечания новые запчасти * счм исх. Деталь нет. Примечания к описанию новые детали * * aax14790 p.C.B. Усилитель (uc) 330571 * aax14800 p.C.B. Усилитель (r) 330572 * aax14810 p.C.B. Усилитель (а) bg 330573 c1 ur837100 c.El 10uf 16v 066833 c2 ua655330 c.Майлар 0,33 мкФ 5 …
Страница 12
Ns-p210 ns-p210 11 sw-p201 p.C.B. Усилитель шм исх. Деталь нет. Описание примечания новые запчасти * счм исх. Деталь нет. Описание примечания новые запчасти * q9 vs883300 tr 2sb1565 e, f 044140 q10 aax12590 tr 2sc2240 gr bl 073532 q11 aax12590 tr 2sc2240 gr bl 073532 q12 aax09180 fet 2sk304 e 051061 r23 aax11950 r.Car ….
9202Страница 14
Ref. № Деталь № Описание отмечает рынок новых деталей * ns-p210 ns-p210 ■ механические детали sw-p201 13 * 1 корпус aax13510 058581 2 ножка aax12290 055357 * 3 динамик xy559a00 16 см ja1678 058529 * 4 aax13590 решетка в сборе 058579 5 aax12930 уплотнение 0514681390 * 6 PCB Усилитель в сборе 330571 (uc) * 6 aa …
Page 15
Список запчастей угольных резисторов 1 / 6Вт тип № детали. Hf45 7100 hf45 7110 hf85 7120 hf45 7130 hf45 7150 hf45 7180 hf45 7220 hf45 7240 hf85 7270 hf45 7300 hf45 7330 hf45 7360 hf45 7390 hf45 7470 hf45 7510 hf45 7560 hf45 7620 hf45 7680 hf10 7820 hf45 8120 hf45 8120 hf45 8120 hf45 8120 hf45 8120 hf45 8120 hf45 8120 hf45 8120 hf45 8120 hf45 8120 hf45 8120 hf45 8120 hf45 8120 hf45 …
(PDF) Применение динамической транзисторной логики к 8-битному умножителю
Применение динамической транзисторной логики к 8-битному умножителю — Jong Duk Lee et al. -223-
Таблица 2. Результаты моделирования мультиплексора с 2 входами, разработанного динамическими PTL и CPL.
Мощность (мВт) Время задержки (пс) Мощность × задержка (fJ)
2,5 В 3,3 В 2,5 В 3,3 В 2,5 В 3,3 В
Dynamic PTL 1,90 3,47 103 87 195,7 301,9
CPL 1.98 3,60 127 109 251,5 392,4
Таблица 3. Результаты моделирования 8-битного умножителя, разработанного динамическим ЛЭП с температурой 60 ° и рабочей частотой
1 ГГц.
Мощность (мВ) Время задержки (пс) Мощность × задержка (пДж)
Логика 2,5 В 3,3 В 2,5 В 3,3 В 2,5 В 3,3 В
Динамический PTL 71,33 117,05 290,4 206,2 20,7 24,1
Статический CMOS 48,28 96,99 602,0 510,7 29,1 49,5
до уровня ниже VCC. Для предотвращения неправильной работы PPRT из-за перекоса выходов PPG
компрессор разработан с предварительно разряженным динамическим PTL
, в то время как PPG разработан с использованием предварительно заряженного динамического PTL
.Схема динамического PTL перед разрядкой использует
малых разгрузочных nMOS для разряда узлов с помощью
LRS. Детальное проектирование PPRT с использованием схемы динамического PTL до
показано на Рисунке
7.
IV. РЕЗУЛЬТАТЫ МОДЕЛИРОВАНИЯ
Моделирование HSPICE выполняется с параметрами модели устройства CMOS
0,25 мкм, используемыми в Samsung Elec-
tronics Co. Толщина оксида затвора / порог
Напряжение pMOS и nMOS составляет 6.2 нм / 0,43
В и 6,0 нм / 0,35 В соответственно. Прежде всего, производительность
мультиплексора с 2 входами, разработанного с использованием динамического PTL
, проверена посредством моделирования и составляет
по сравнению со статическим PTL-CPL. Результаты моделирования
приведены в таблице 2. Динамический мультиплексор
на основе PTL улучшает как энергопотребление, так и скорость
. Поскольку динамический PTL удаляет перекрытие
тока через pMOS, он имеет характеристики быстрой оценки
динамической логики.
Моделирование 8-битного умножителя выполняется
для динамической логики PTL и статической логики CMOS. Результаты
показаны на рисунке 8. При напряжении питания 3,3 В умножитель
на основе динамического PTL показывает замедление распространения
на 206,2 пс, что в 2,5 раза быстрее, чем у статического
CMOS. Однако динамические плоскогубцы multi-
на основе PTL потребляют больше энергии, чем статические CMOS на
21%. Данные по задержке и потребляемой мощности для различных напряжений питания
приведены в таблице 3.Продукт задержки power
улучшен на 50%. При более низком напряжении питания
, равном 2,5 В, улучшение снижается до 30%
, потому что влияние падения порогового напряжения в схеме предварительного разряда
более существенно при низком напряжении питания
.
V. ВЫВОДЫ
Поскольку динамический PTL обладает достоинствами как обычного PTL, так и динамической логики, он не требует дополнительной схемы восстановления
, и ожидается высокая производительность,
, которая проверена с помощью моделирования HSPICE.Dynamic
PTL превосходит CPL как по мощности, так и по задержке. 8-битный умножитель
, состоящий из PPG и PPRT
, выбран для оценки производительности динамического
PTL. Для стабильного интерфейса между блоками PPG и PPRT
также предлагается предразрядный динамический ЛЭП с динамическим инвертором
. Динамический мультипликатор
на основе PTL обеспечивает высокую производительность по сравнению со статическим устройством
на основе КМОП. Скорость множителя de-
, подписанного с использованием динамического PTL, выше на 2.5 раз, чем
статической CMOS. Произведение задержки мощности увеличено наполовину
. Таким образом, доказано, что динамический PTL представляет собой логику проектирования схем с высокой производительностью.
БЛАГОДАРНОСТИ
Это исследование было поддержано контрактом между
Межуниверситетским исследовательским центром полупроводников и Sam-
sung Electronics Co. в рамках гранта № ISRC-98-X-5505.
ССЫЛКИ
[1] К. Яно, Ю. Сасаки, К. Рикино и К. Секи, IEEE J.Solid
State Cir. 31, 792 (1996).
[2] Р. Циммерманн и В. Фихтнер, IEEE J. Solid State
Cir. 32, 1079 (1997).
[3] В. Г. Оклобджия и Б. Дюшен, IEEE Trans. на Cir.
и Sys.-II: Обработка аналоговых и цифровых сигналов, 44, 974
(1997).
[4] Корен И. Компьютерный арифметический алгоритм (Прентис-Холл,
1993).
[5] Х. А. Аль-Твайджари и М. Дж. Флинн, IEEE Trans. на Ком-
ПК 47, 1201 (1998).
Германиевые транзисторы: обзор, характеристики, отзывы. самые музыкальные транзисторы
Германиевые транзисторы пережили свой расцвет в течение первого десятилетия полупроводниковой электроники, прежде чем были широко заменены сверхвысокочастотными кремниевыми устройствами. В этой статье мы обсудим, почему транзисторы первого типа до сих пор в музыкальной индустрии считаются важным элементом и имеют большое значение для ценителей хорошего звука.
Происхождение элемента
Германий был обнаружен Клеменсом и Винклером в немецком городе Фрайберг в 1886 году.Существование этого элемента предсказал Менделеев, заранее установив его атомный вес равным 71, а плотность — 5,5 г / см 3 .
Ранней осенью 1885 года шахтер, работавший на серебряном руднике Химмельсфюрст недалеко от Фрайберга, наткнулся на необычную руду. Ее перевели к Альбину Вейсбаху из соседней Горной академии, который подтвердил, что это новый минерал. Он, в свою очередь, попросил своего коллегу Винклера проанализировать добычу. Винклер обнаружил, что 75% серебра и 18% серы входят в состав найденного химического элемента; Ученый не смог определить состав оставшихся 7% объема находки.
К февралю 1886 года он понял, что это новый металлический элемент. Когда его свойства были проверены, выяснилось, что это недостающий элемент в периодической таблице, который находится под кремнием. Минерал, из которого он произошел, известен как аргиродит — Ag 8 GeS 6. Через несколько десятилетий этот элемент станет основой германиевых транзисторов для звука.
Германий
В конце 19 века германий впервые выделил и идентифицировал немецкий химик Клеменс Винклер.Этот материал, названный в честь места рождения Винклера, долгое время считался металлом с низкой проводимостью. Это утверждение было пересмотрено во время Второй мировой войны, поскольку именно тогда были открыты полупроводниковые свойства германия. Аппараты, состоящие из Германии, широко распространены в послевоенные годы. В это время необходимо было удовлетворить потребность в производстве германиевых транзисторов и аналогичных устройств. Таким образом, производство германия в США увеличилось с нескольких сотен килограммов в 1946 году до 45 тонн к 1960 году.
Летопись
История создания транзисторов начинается в 1947 году с Bell Laboratories, расположенной в Нью-Джерси. В этом процессе участвовали три блестящих американских физика: Джон Бардин (1908–1991), Уолтер Браттейн (1902–1987) и Уильям Шокли (1910–1989).
Команда, возглавляемая Шокли, пыталась разработать новый тип усилителя для телефонной системы США, но то, что они на самом деле изобрели, оказалось гораздо интереснее.
Бардин и Браттейн построили первый транзистор во вторник, 16 декабря 1947 года.Он известен как транзистор с точечным контактом. Шокли много работал над проектом, поэтому неудивительно, что он был взволнован и зол, что его отвергли. Вскоре он единолично сформировал теорию переходных транзисторов. Это устройство во многом превосходит точечный транзистор.
Рождение нового мира
Пока Бардин покинул Bell Labs, чтобы стать академиком (он продолжал изучать германиевые транзисторы и сверхпроводники в Университете Иллинойса), Браттейн некоторое время работал, а затем занялся педагогикой.Шокли основал собственную компанию по производству транзисторов и создал уникальное место — Кремниевую долину. Это процветающий район в Калифорнии около Пало-Альто, где расположены крупные корпорации электроники. Двое из его сотрудников, Роберт Нойс и Гордон Мур, основали Intel, крупнейшего в мире производителя микросхем.
Бардин, Браттейн и Шокли ненадолго воссоединились в 1956 году: за свое открытие они получили высшую в мире научную награду — Нобелевскую премию по физике.
Патентный закон
Первоначальная конструкция транзистора с точечным контактом описана в патенте США Джона Бардина и Уолтера Браттейна, зарегистрированном в июне 1948 года (примерно через шесть месяцев после первоначального открытия).Патент выдан 3 октября 1950 г. Простой PN-транзистор имел тонкий верхний слой из германия P-типа (желтый) и нижний слой из германия N-типа (оранжевый). Германиевые транзисторы имели три контакта: эмиттерный (E, красный), коллекторный (C, синий) и базовый (G, зеленый).
Простые слова
Принцип работы транзисторного усилителя звука станет понятнее, если провести аналогию с принципом работы водопроводного крана: эмиттер — это трубопровод, а коллектор — это кран.Это сравнение помогает объяснить, как работает транзистор.
Представьте, что транзистор — это водопроводный кран. Электрический ток действует как вода. Транзистор имеет три контакта: база, коллектор и эмиттер. Основание работает как ручка крана, коллектор похож на воду, текущую в кран, а радиатор работает как отверстие, из которого течет вода. Слегка повернув ручку крана, можно сдержать мощную струю воды. Если немного повернуть кран, расход воды значительно увеличится.Если полностью закрыть ручку крана, вода не потечет. Если повернуть ручку полностью, вода потечет намного быстрее.
Принцип действия
Как упоминалось ранее, германиевые транзисторы — это схемы, основанные на трех контактах: эмиттер (E), коллектор (C) и база (B). База контролирует ток от коллектора до эмиттера. Ток, протекающий от коллектора к эмиттеру, пропорционален току базы. Ток эмиттера или базовый ток — hFE.В этой настройке используется коллекторный резистор (RI). Если ток Ic протекает через RI, на этом резисторе образуется напряжение, равное произведению Ic x RI. Это означает, что напряжение на транзисторе равно: E2 — (RI x Ic). Ic приблизительно равно Ie, следовательно, если IE = hFE x IB, то Ic также равно hFE x IB. Следовательно, после замены напряжение на транзисторах (E) равно E2 (RI x le x hFE).
Функции
Транзисторный усилитель звука построен на функциях усиления и переключения.Если мы рассмотрим радио в качестве примера, то сигналы, которые радио принимает из атмосферы, чрезвычайно слабые. Радио усиливает эти сигналы через выход динамика. Это функция «усиления». Например, германиевый транзистор GT806 предназначен для использования в импульсных устройствах, преобразователях, стабилизаторах тока и напряжения.
Для аналогового радио простое усиление сигнала заставит динамики воспроизводить звук. Однако для цифровых устройств необходимо изменить форму входного сигнала.Для цифрового устройства, такого как компьютер или MP3-плеер, транзистор должен переключать состояние сигнала на 0 или 1. Это «функция переключения»
Вы можете найти более сложные компоненты, называемые транзисторами. Речь об интегральных микросхемах, выполненных на пропитке жидким кремнием.
Советская «Кремниевая долина»
В советское время, в начале 1960-х годов, город Зеленоград стал плацдармом для организации в нем Центра микроэлектроники. Советский инженер Щиголь Ф.А. разрабатывает транзистор 2Т312 и его аналог 2Т319, который впоследствии стал основным компонентом гибридных схем. Именно этот человек заложил основу производства германиевых транзисторов в СССР.
В 1964 году завод Ангстрем на базе Научно-исследовательского института точных технологий создал первую интегральную схему IC-Path с 20 элементами на кристалле, которая выполняет задачу набора транзисторов с резистивными связями. Тогда же появилась и другая технология: были запущены первые плоские транзисторы Plane.
В 1966 году в НИИ Пульсаров начала работать первая экспериментальная станция по производству плоских интегральных схем. В НИИМЭ группа доктора Валиева начала производство линейных резисторов с логическими интегральными схемами.
В 1968 году НИИ «Пульсар» изготовил первую часть тонкопленочных гибридных ИС на плоских транзисторах с открытой рамой типов КД910, КД911, КТ318, предназначенных для связи, телевидения и радиовещания.
Линейные транзисторы с цифровыми ИС массового применения (тип 155) разработаны в НИИ МЭ.В 1969 году советский физик Ж. И. Алферов открыл миру теорию управления электронным и световым потоками в гетероструктурах на основе системы арсенид-галлий.
Прошлое против будущего
Основой первых серийных транзисторов был германий. Германий P-типа и N-типа были соединены вместе, образуя транзистор.
Американская компания Fairchild Semiconductor в 1960-х изобрела планарный процесс. Здесь кремний и фотолитография были использованы для производства транзисторов с улучшенными воспроизводимыми характеристиками в промышленных масштабах.Это привело к идее интегральных схем.
Существенные различия между германиевыми и кремниевыми транзисторами заключаются в следующем:
Кремниевые транзисторы- значительно дешевле; Кремниевый транзистор
- имеет пороговое напряжение 0,7 В, германиевый — 0,3 В; Кремний
- выдерживает температуру около 200 ° C, германий — 85 ° C;
- Ток утечки кремния измеряется в нА, для германия — в мА;
- PIV Si больше по сравнению с Ge;
- Ge может обнаруживать небольшие изменения сигналов, поэтому они являются наиболее «музыкальными» транзисторами из-за своей высокой чувствительности.
Аудио
Чтобы получить качественный звук на аналоговом аудиооборудовании, нужно определиться. Что выбрать: современные интегральные схемы (ИС) или УНЧ на германиевых транзисторах?
На заре появления транзисторов ученые и инженеры спорили о материале, который будет лежать в основе работы устройств. Среди элементов таблицы Менделеева одни — проводники, другие — изоляторы. Но некоторые элементы обладают интересным свойством, которое позволяет называть их полупроводниками.Кремний является полупроводником и используется практически во всех транзисторах и интегральных схемах, производимых сегодня.
Но до того, как кремний стал подходящим материалом для изготовления транзистора, его заменили германием. Преимущество кремния по сравнению с германием было связано в основном с более высоким коэффициентом усиления, которого можно было достичь.
Хотя германиевые транзисторы от разных производителей часто имеют разные характеристики, считается, что некоторые из них производят теплый, насыщенный и динамичный звук.Звуки могут варьироваться от хрустящих и неровных до приглушенных и даже промежуточных. Несомненно, такой транзистор заслуживает дальнейшего изучения как усилительное устройство.
Советы к действию
Покупка радиодеталей — это процесс, с помощью которого вы можете найти все, что вам нужно для работы. Что говорят эксперты?
По мнению многих радиолюбителей и ценителей качественного звука, самыми музыкальными транзисторами признаны серии P605, KT602, KT908.
Для стабилизаторов лучше использовать серии AD148, AD162 марок Siemens, Philips, Telefunken.
Судя по отзывам, самый мощный из германиевых транзисторов — GT806, он выигрывает у серии P605, но по частоте тона лучше отдать предпочтение последнему. Стоит обратить внимание на тип КТ851 и КТ850, а также на полевой транзистор КП904.
Не рекомендуется использовать типы P210 и ASY21, так как на практике они имеют плохие звуковые характеристики.
Гитары
Хотя германиевые транзисторы разных марок отличаются по характеристикам, все они могут использоваться для создания динамичного, более насыщенного и приятного звука. Они могут помочь изменить звучание гитары в широком диапазоне тонов, включая интенсивный, приглушенный, резкий, плавный или их комбинацию. В некоторых устройствах они широко используются для придания гитарной музыке отличного игрового, чрезвычайно ощутимого и мягкого звука.
В чем главный недостаток германиевых транзисторов? Конечно, их непредсказуемое поведение.По мнению специалистов, необходимо будет провести грандиозную закупку радиодеталей, то есть закупить сотни транзисторов, чтобы после многократных испытаний найти подходящий для себя. Этот недостаток был обнаружен студийным инженером и музыкантом Закари Вексом во время поиска старых блоков для звуковых эффектов.
Vex начал создавать блоки эффектов для гитар Fuzz, чтобы сделать звучание гитарной музыки более чистым, комбинируя оригинальные блоки Fuzz в определенном соотношении. Он использовал эти транзисторы, не проверяя их потенциал, чтобы получить лучшую комбинацию, полагаясь исключительно на удачу.В результате он был вынужден отказаться от некоторых транзисторов из-за их ненадлежащего звука и начал производить хорошие блоки Fuzz с германиевыми транзисторами на своем заводе.
NS-P210 sm — 库 文库
1–2
ТЕХНИЧЕСКИЕ ХАРАКТЕРИСТИКИ
. . . . . . . . . . . . . . . . . . . . . . . . . . . .
3
ПРОЦЕДУРЫ РАЗБОРКИ SW-P201
. . . . . . . . .
4
1
0
0
7
0
9
NS-P210
ДИНАМИК ДЛЯ ДОМАШНЕГО ТЕАТРА
SW-P201 БЛОК-СХЕМА
.. . . . . . . . . . . . . . . . . .
5
SW-P201 ПЕЧАТНАЯ ПЛАТА
. . . . . . . . .
6–7
SW-P201 СХЕМА
. . . . . . . . . . . . . . .
8
ПЕРЕЧЕНЬ ДЕТАЛЕЙ
. . . . . . . . . . . . . . . . . . . . . . . . . . . . .
9–14
NS-P210 состоит из NX-210P, NX-C210 и SW-P201.
Громкоговорители NX-210P и NX-C210 не подлежат обслуживанию в полевых условиях и подлежат замене целиком.
ВАЖНОЕ ПРИМЕЧАНИЕ
Это руководство предназначено для использования авторизованными розничными торговцами YAMAHA и их обслуживающим персоналом.
Предполагалось, что базовые процедуры обслуживания, присущие отрасли, и, в частности, продукты YAMAHA, уже известны и понятны пользователям,
и поэтому не были пересмотрены.
ВНИМАНИЕ:
Несоблюдение соответствующих процедур обслуживания и безопасности при обслуживании этого продукта может привести к травмам, разрушению дорогостоящих компонентов
и сбою в работе продукта, как указано.По этим причинам мы советуем всем владельцам продукции YAMAHA, что любое необходимое обслуживание
должно выполняться авторизованным розничным продавцом YAMAHA или назначенным представителем сервисной службы.
ВАЖНО:
Презентация или продажа данного руководства любому физическому или юридическому лицу не означает авторизации, сертификации или признания каких-либо применимых
технических возможностей, или установить отношения принципала-агента любой формы.
Представленные данные считаются точными и применимы к единицам, указанным на обложке.Отделы исследований, разработки и обслуживания YAMAHA
постоянно работают над улучшением продукции YAMAHA. Таким образом, модификации неизбежны, и спецификации могут быть изменены без предварительного уведомления или обязательств по модернизации
. При обнаружении каких-либо несоответствий обращайтесь в отдел обслуживания дистрибьютора.
ВНИМАНИЕ:
Статические разряды могут разрушить дорогие компоненты. Снимите любое статическое электричество, которое могло накопиться на вашем теле, заземлив себя на шину заземления
в устройстве (к этой шине подключаются толстые черные провода).
ВАЖНАЯ ИНФОРМАЦИЯ:
Выключите устройство во время разборки и замены деталей. Перепроверьте все работы перед подачей питания на устройство.
q
SW-P201
q
NX-C210
q
NX-210P x 4
[PDF] Применение операционных усилителей — скачать бесплатно PDF
Скачать приложения операционных усилителей …
Электронные системы (а) демонстрируют понимание того, что электронный датчик состоит из чувствительного устройства и схемы, которая обеспечивает выходное напряжение (б), демонстрируют понимание изменения сопротивления в зависимости от силы света светозависимого резистора (LDR) (c ) схематически изображают температурную характеристику термистора с отрицательным температурным коэффициентом (d) показывают понимание действия пьезоэлектрического преобразователя и его применения в простом микрофоне (e) описывают структуру тензодатчика с металлической проволокой (f) связаны расширение тензодатчика для изменения сопротивления датчика (g) показывает понимание того, что выходной сигнал датчиков может быть зарегистрирован как напряжениеДатчики • • • •
LDR (203) Термистор (199) Тензодатчик (203) ) Делитель потенциала (p210)
Операционные усилители (h) напоминают об основных свойствах идеального операционного усилителя (операционного усилителя) (i) определяют из свойств идеального операционного усилителя возможность использования операционного усилителя. пластинку в качестве компаратора (j) демонстрируют понимание влияния отрицательной обратной связи на коэффициент усиления операционного усилителя (k) вспомните принципиальные схемы как для инвертирующего, так и для неинвертирующего усилителя для входа одиночного сигнала (l) демонстрируют понимание приближения виртуальной земли и получить выражение для коэффициента усиления инвертирующих усилителей.(m) вспомнить и использовать выражения для усиления напряжения инвертирующих и неинвертирующих усилителей.
Что такое операционный усилитель? — Поверхность • Операционный усилитель (ОУ) — это интегральная схема, которая использует внешнее напряжение для усиления входного сигнала с очень высоким коэффициентом усиления. • Мы признаем операционный усилитель как компонент массового производства, который можно найти в бесчисленном количестве электроники.
Как выглядит операционный усилитель для непрофессионала
Как операционный усилитель выглядит для инженера
Что такое операционный усилитель? — Схема • В обычном операционном усилителе есть 8 контактов, как в 741, который используется во многих учебных курсах.
Что такое операционный усилитель? — Внутри • Фактическое количество различается, но операционный усилитель содержит несколько транзисторов, резисторов и несколько конденсаторов и диодов. • Для простоты операционный усилитель часто изображается так: Инвертирующий вход
Положительный источник питания
Выход
Неинвертирующий вход
+
Отрицательный источник питания
История операционного усилителя — Рассвет • До Операционный усилитель: Гарольд С. Блэк разрабатывает усилитель обратной связи для Western Electric Company (1920-1930), прямое усиление A Вход
Выход
β
Обратная связь
История операционного усилителя — Рассвет • Вакуумная лампа Возраст • • •
Первый операционный усилитель: (1930–1940) Разработан Карлом Шварцелем для директора Bell Labs M9 Использует 3 вакуумные лампы, только один вход и ± 350 В для достижения усиления 90 дБ Loebe Julie затем разрабатывает операционный усилитель с двумя входами: инвертирующий и неинвертирующий
История операционного усилителя — сдвиг • Конец вакуумных ламп был создан в течение 1950-1960-х годов до появления твердотельной электроники
1.Транзистор 2. Интегральная схема 3. Планарный процесс
История операционного усилителя — сдвиг • 1960-е: начало твердотельного операционного усилителя • Пример: GAP / R P45 (1961 — 1971) — Продолжается ± 15 В, но стоит 118 долларов за 1–4
• GAP / R PP65 (1962) превращает операционный усилитель в компонент схемы в виде герметизированного модуля
История операционного усилителя — эволюция • Твердотельный Десятилетие ознаменовалось распространением операционных усилителей — модель 121, семейство высокоскоростных полевых транзисторов и т. д.
• Роберт Дж.Видлар разрабатывает монолитный операционный усилитель на ИС μA702 (1963), а вскоре после этого — μA709 • Fairchild Semiconductor vs. National Semiconductor — National: LM101 (1967), а затем LM101A (1968) (оба от Widlar) — Fairchild: «знаменитый ”ΜA741 (Дэйв Фуллагер, 1968), а затем μA748 (1969)
• (h) напоминают об основных свойствах идеального операционного усилителя (ОУ)
Математика операционного усилителя • Коэффициент усиления самого операционного усилителя рассчитывается как: G = Vout / (V + — V-) • Максимальный выход — это напряжение источника питания • При использовании в цепи коэффициент усиления схемы (в отличие от компонента операционного усилителя) составляет: Av = Vout / Vin
741 ОУ Схема токового зеркала
Токовое зеркало
Сдвиг уровня напряжения
выходной каскад
дифференциальный усилитель
токовое зеркало
усилитель с высоким коэффициентом усиления
Характеристики идеального ОУ
• Открыто- коэффициент усиления контура G бесконечен • Rin бесконечен • Нулевой входной ток • Маршрут равен нулю • Бесконечная полоса пропускания (одинаковое усиление для всех частот) • Бесконечная скорость нарастания (скорость реакции операционного усилителя)
Характеристики операционного усилителя
• Коэффициент усиления разомкнутого контура G обычно превышает 9000 • Но коэффициент усиления замкнутого контура намного меньше • Rin очень велико (МОм или больше) • Маршрутное соединение мало (75 Ом или меньше) • Эффективное выходное сопротивление в замкнутом контуре очень мало
Анализ идеального операционного усилителя
Для анализа цепи обратной связи операционного усилителя: • Предположим, что ток не течет ни на одну из входных клемм • Предположим, что ток не течет из выходных клемм • Ограничение: V + = V-
(i) вывести, исходя из свойств идеального операционного усилителя, использование операционного усилителя в качестве компаратор
Базовый компаратор • Vo = Ao (V + -V-) • Ao очень велик • Таким образом, выход обычно насыщен • Полярность зависит от того, какой вход имеет наибольшую амплитуду
Насыщение операционного усилителя • Как упоминалось ранее, максимальное выходное значение напряжение питания, положительное и отрицательное активный.• Коэффициент усиления (G) — это крутизна между точками насыщения.
Vout
Vs +
Vin
Vs-
Базовый компаратор • Делитель потенциала обеспечивает фиксированный вход для V + • Вход V- будет «сравниваться» • Если V in больше, чем V + выход отрицательный • Попробуйте некоторые значения с уравнением, например, V + = 5V Vin = 5.5V (предположим, что коэффициент усиления разомкнутого контура составляет 105) • Что происходит, когда Vin меньше V +?
Использование делителя потенциала для обеспечения Vin • Используя схему делителя потенциала, подключенную к тому же источнику питания, что и опорный вход.
Для выполнения • Нарисуйте схему с использованием операционного усилителя для обеспечения положительного выхода, когда он горячий, и отрицательного выхода, когда он холодный. • Попробуйте предыдущий бумажный вопрос (ноябрь 2007 г., p4q9)
(j) покажите понимание влияния отрицательной обратной связи на коэффициент усиления операционного усилителя (k) вспомните принципиальные схемы как инвертирующего, так и неинвертирующего усилителя для одиночного сигнала вход
Анализ инвертирующего усилителя
виртуальная земля
Во избежание насыщения Vin должно быть почти равно V + (т.е.е. V) Следовательно, виртуальная земля
Анализ инвертирующего усилителя
виртуальная земля
• Поскольку сопротивление операционного усилителя очень велико, через устройство не протекает ток. • Ток через Rin = Ток через Rf • Положительные значения Vin дают отрицательные выходные значения и наоборот. (Можете ли вы использовать уравнение, чтобы показать, почему?)
Анализ инвертирующего усилителя • Iin + If • V (Rin) / Rin = V (Rf) / Rf • Поскольку P = OV P (виртуальная земля)
• V (Rin) ) = Vin-0 • V (Rf) = 0-Vout • Итак, Vout / Vin = -Rf / Rin
Действие • Посмотрите прикрытие и проверьте вывод.• Объясните в простом абзаце, что подразумевается под «виртуальной землей» (подсказка используйте маркированный список) • Задайте вопросы из Understanding Physics (p529 25,5 +25,6, p547 EM19 +20)
Анализ неинвертирующего усилителя
Суммирование операционного усилителяУсилитель
Дифференциальный усилитель операционного усилителя
Если R1 = R2 и Rf = Rg:
Применения операционных усилителей • Усиление электрокардиограммы (ЭКГ) — необходимо измерить разницу в напряжении между проводом 1 и проводом 2 — помехи 60 Гц от электрическое оборудование
Применение операционных усилителей • Простая схема ЭКГ — использует дифференциальный усилитель для подавления синфазного сигнала и усиления сигнала дифференциального режима
• Реалистичная схема ЭКГ — использует два неинвертирующих усилителя для первого усиления напряжения от каждого провода, а затем — дифференциальный усилитель — Образует «инструментальный усилитель».
Тензодатчик Используйте мост Уитстона для определения деформации элемента путем измерения изменения сопротивления тензодатчика. e
(без деформации) Сбалансированный мост R # 1 = R # 2 (деформация) Несимметричный мост R # 1 ≠ R # 2
Полумостовая схема тензодатчика
Операционный усилитель, используемый для усиления выходного сигнала тензодатчика
R + ΔR Vref
R
+ Vcc
+
—
Rf
+ — Vcc
R
+ V0
R — ΔR
Rf
с инвертированием и без инвертирования KCLна клеммах операционного усилителя мы находим, что ε ~ Vo = 2ΔR (Rf / R2)
__
Ссылки • Cetinkunt, Sabri.Мехатроника. Хобокен, Нью-Джерси: John Wiley & Sons Inc., 2007. • Юнг, Уолтер Г. Справочник по применению операционных усилителей. Analog Devices, Inc., 2005. • «Операционный усилитель». http://en.wikipedia.org/wiki/Operational_amplifier. • «Приложения для операционных усилителей». http://en.wikipedia.org/wiki/Operational_amplifier _applications.
Ссылки • Риццони, Г. Принципы и приложения электротехники, McGraw Hill, 2007. • http://web.njit.edu/~joelsd/electronics /Labs/ecglab.pdf
Результат (n) показывает понимание использования реле в электронных схемах (о) демонстрируют понимание использования светодиодов (LED) в качестве устройств для индикации состояния выхода электронных схем (p) демонстрируют понимание необходимости калибровки, когда цифровые или аналоговые измерители используются в качестве устройств вывода.
Цели • Знать определение реле • Понимать принципы работы реле • Правильно проверить работу реле
Принципы работы реле• Реле также можно назвать «электромагнитным переключателем». токовая цепь »• Слаботочная цепь управляет электромагнитным устройством • Электромагнитное устройство« замыкает / размыкает »сильноточную цепь
Работа реле
Применения реле
Применения реле
Применения реле
ОБЗОР… • ПОЧЕМУ РЕЛЕ НАЗЫВАЮТСЯ МАГНИТНЫМИ ПЕРЕКЛЮЧАТЕЛЯМИ? • СКОЛЬКО ТОКА ИСПОЛЬЗУЕТ ЦЕПЬ УПРАВЛЕНИЯ? • СКОЛЬКО ТОК ИСПОЛЬЗУЕТ ЦЕПЬ НАГРУЗКИ? • НАЗВАТЬ НЕКОТОРЫЕ ПРЕИМУЩЕСТВА ИСПОЛЬЗОВАНИЯ РЕЛЕ?
Технический колледж Элизабеттауна BEX100 — Электроэнергетика
.








59). Параметры, графики, цоклевка
45). Цоклевка, параметры, графики

..В
..КП796_%D0%BF210-%D0%BF210%D0%B2_%D0%BF210%D1%88_%D0%BF210%D1%881_%D0%BF210%D1%882.jpg)


_%D0%BF210-%D0%BF210%D0%B2_%D0%BF210%D1%88_%D0%BF210%D1%881_%D0%BF210%D1%882.jpg)


