Интегральные микросхемы серии STK фирмы SANYO и STR, SAI, SI и фирмы Sanken
Интегральные микросхемы серии STK фирмы SANYO и STR, SAI, SI и фирмы Sanken
Введение
Интегральные микросхемы серии STK фирмы SANYO и STR, SAI, SI и фирмы Sanken широко используются в различных аудио-бытовых комплексах, телевизорах, видеомагнитофонах, компьютерах, другой бытовой и профессиональной электронной технике. Разработанные для особо ответственных (с точки зрения электроники) применений, они отличаются высокими электрическими параметрами и надежностью.
Одной из проблем при использовании микросхем серий STK, STR, SAI и SI (как в проектировании, так и в ремонте) является отсутствие информации о данных микросхемах – схема подключения, электрические параметры и др.
Для правильного использования интегральной микросхемы, независимо от области применения – (проектирования аппаратуры, замени при ремонте), необходимо знать следующее:
- функции интегральной микросхемы;
- основные электрические параметры;
- схему подключения и (или) внутреннюю блочную схему и микросхемы;
- тип корпуса;
- аналоги
В литературе приводится очень большое количество характеристик для описания электрических и эксплуатационных параметров микросхем, которые в зависимости от постановочных и эксплуатационных критериев, могут давать совершенно различные оценки качеству функционирования микросхемы.
Основные из параметров, применимых для описания микросхемы, следующие: коэффициент усиления, коэффициент стабилизации, диапазон воспроизводимых частот, динамические (фазовые, частотно-фазовые, амплитудные) характеристики, коэффициенты линейных и нелинейных искажений, КПД, входные параметры (сопротивление, ток, напряжение и мощность, сопротивление источника входного звукового сигнала), выходные параметры (сопротивление, ток, напряжение, выходная мощность), динамический диапазон, отношение сигнал-шум и максимальное значение электрических параметров.
Усилитель на STK | Микросхема
На нашем сайте уже есть идентичная схема усилителя мощности на микросхеме STK4048XI. Предлагаем несколько видоизмененную схемку данного усилителя на микросхемах STK. При неизменности самой схемы, а замене лишь микросхем из списка ниже можно изменять выходную мощность усилителя звуковой частоты в зависимости от ваших потребностей от 6 до 200 ватт.
В зависимости от маркировки микросхем STK они имеют разный уровень нелинейных искажений: II — 0,2%; V — 0,08%; X — 0,008%; XI — 0,002%.
Примерная компоновка радиоэлементов на печатной плате:
Вообще микросхемы STK данной серии обеспечивают высокую выходную мощность и низкий коэффициент нелинейных искажений. Это позволяет получить от усилителя звуковоспроизведение с высоким качеством звучания.
Напряжение питания двуполярное от 20 до 95 вольт (меняется от марки микросхемы, см. табл.). Нагрузка усилителя не менее 4 Ом; оптимально — 8 Ом. Входное сопротивление УМЗЧ составляет 55 кОм. Ток покоя составляет 120 мА. Выходной ток до 15 ампер (зависит от применяемой микросхемы, см. табл.). Микросхемы серии STK40** требуют применения радиатора площадью не менее 400 мм2. Для эффективного отвода тепла можно прикрутить микросхему на теплоотвод с использованием теплопроводящей пасты.![]()
Перечень микросхем в таблице будет неполным, если не упомянуть ещё две маркировки данной серии, обеспечивающих выходную мощность собранного усилителя в 200 ватт. Это STK4050II и STK4050V. Рекомендуемое напряжение для схемы на этих микросхемах составляет не ниже 66 вольт, а максимальное — 95 В.
Собранный усилитель на STK4050 с выходной мощностью 200 ватт:
Скачать datasheet для STK4050II
Обсуждайте в социальных сетях и микроблогах
Метки: УНЧ
Радиолюбителей интересуют электрические схемы:
TDA1517 — простой усилитель звуковой частоты
Стерео усилитель на микросхеме TDA1552
В. Усилители на микросхемах серии STK
Микросхемы серии STK фирмы SANYO — это гибридные микросхемы (микросборки), выполненные на бескорпусных транзисторах по толстопленочной технологии с лазерной подгонкой номиналов сопротивлений.
Они предназначены для использования в аудиоаппаратуре высокого класса: дорогих аудиосистемах, домашних кинотеатрах, музыкальных центрах и в бытовых усилителях мощности. В них отсутствует защита выхода от короткого замыкания в нагрузке. Существуют сотни разновидностей усилителей на микросхемах серии STK, отличающиеся параметрами, корпусами и схемами включения. В Табл.3 приведены параметры нескольких популярных микросхем этой серии, а на Рис.22 и Рис.23 изображены их внешний вид и внутренняя структура.
Табл.3 Параметры популярных микросхем серии STK
| Наименование | VCC, В | I0K, мA | FН…FВ | RН, Ом | РН, Вт | КГ, % |
| STK407-120 | ± 40 | 20 Гц…20 кГц | 2х80 | 0,01 | ||
| STK412-170 | ± 50 | 20 Гц…20 кГц | 2х180 | 0,4 | ||
| STK442-090 | ± 35 | 20 Гц…20 кГц | 2х80 | 0,4 | ||
| STK4034X | ± 35 | 20 Гц…50 кГц | 0,01 | |||
| STK4048X | ± 60 | 20 Гц…50 кГц | 0,01 | |||
| STK4152-‖ | ± 30 | 20 Гц…50 кГц | 2х30 | 0,3 | ||
| STK4913 | ± 42 | 20 Гц…100 кГц | 2х50 | 0,02 |
Рис.![]() | Рис.23 Внутренняя структура микросхемы |
На Рис.24 представлена типовая схема включения микросхемы STK4773 — STK4913, на которой выполнен усилитель низкой частоты с параметрами, приведенными в Табл.3.
— 16 —
Рис.24 Схема включения микросхемы STK4913
Узнать еще:
Серия 1474
Микросхемы серии 1474 для силовой электроники
Драйверы для управления силовыми транзисторными ключами (СТК) на основе МДП и БТИЗ
|
Тип ИС |
Питание, В |
Защита СТК |
ICC+, мА |
tr(tf), нс |
CL, пФ |
IOPEAK, А |
Задержка включения |
Tamb, °C |
Ближайшие аналоги |
|
1474АП1Т1,2 |
+20; +15/-5 |
( — )3 |
154 |
170 (170) |
12000 |
1,5 |
+ |
+125…–60 |
— |
|
1474ХХ3Т1 |
+25; +18/-7 |
USAT |
184 |
170 (170) |
20000 |
2,5 |
— |
+125…–60 |
HCPL316J5 |
|
А12531 |
(+15/+15)6 |
— |
5 |
100 (100) |
5000 |
0,7 |
— |
+85…–60 |
— |
|
А12521,7 |
(+15/+15)6 |
— |
10 |
100 (100) |
5000 |
0,7 |
— |
+85…–60 |
1Наличие монитора питания, активное удержание низкого уровня напряжения на выходе при пониженном питании
2Имеются 3 входа: потенциальный (ТТЛ/КМОП), токовый и оптронный (для диодного оптрона)
3В комплекте с ИМС 1474ХХ1Т — защита по току и температуре
4Возможна регулировка энергетических и динамических характеристик
5В комплекте с ИМС 1474ХХ2Р и двумя логическими оптронами
6Драйвер верхнего ключа; питание входных/ выходных каскадов; напряжение смещения до 90 В
7Двухканальная микросхема
ИМС защиты СТК и формирования времятоковых характеристик (ФВТХ)
|
Тип ИС |
Питание, В |
ICC+, мА |
1UOh2, В |
1UOL1, В |
2IOh3, мА |
2IOL2, мА |
3IOh4, мА |
3IOL3, мА |
tPHL(tPLH), нс |
4tPHL(tPLH), мкс |
Tamb, °C |
|
1474ХХ1Т |
+15/-5 |
20 |
min 2,5 |
max 0,5 |
max 1 |
7…12 |
max 1 |
7…12 |
max 125 |
0…250 |
+125…–60 |
Время срабатывания ФВТХ обратно-пропорционально квадрату тока перегрузки, назначение — защита сетей электропитания
1Основной выход для согласования с ИМС 1474АП1Т
2Токовый выход индикации блокировки
3Токовый выход индикации минимального тока
4Регулируемая задержка выходных импульсов на основном выходе
ИМС согласующего преобразователя для двухсторонней оптической связи
|
Тип ИС |
Питание, В |
ICC, мА |
1IOH1, мА |
2UOL2, В |
3IIL, мА |
4tPHL(tPLH), нс |
Tamb, °C |
|
1474ХХ2Р |
+5 |
25 |
10 |
0,5 |
минус 0,5 |
80 |
+125…–60 |
Наличие входного триггера Шмидта с прямым и инверсным входами
1Токовый выход управления оптроном прямого канала
2Выход сигнала ошибки (FAULT), с открытым коллектором
3Входные токи по входам триггера Шмидта, по входам предустановки и обратной связи
4Задержки распространения сигналов при управлении по любому из входов
Микросхемы STK — мощь и качество звука в одном корпусе | Киловатт Звука
В статье рассмотрим линейку микросхем STK402-***, которые ценятся своим качеством звука, надёжностью и применяются, например, в хороших музыкальных центрах и аудиосистемах.
Корпус микросхем STK402-…
Все они выпускаются вот в таком корпусе SIP15 и имеют однотипную схему подключения.
Схема подключения микросхем серии STK402-…Схема подключения микросхем серии STK402-…
Микросхемы рассчитаны на номинальную нагрузку 6 Ом и все параметры, приведённые ниже, будут указаны именно при использовании таких динамиков.
Кстати, если вы надумаете купить музыкальный центр, рекомендую выбирать модели, у которых колонки именно 6 Ом. Очень вероятно, что усилитель звука в них будет на основе одной из микросхем STK, и в качестве звучания такого музыкального центра вы не разочаруетесь.
Начнем с STK402-020. Цифра после дефиса у микросхем этой серии указывают на максимальную (среднеквадратичную) мощность, которую они могут выдать при искажениях до 10%. В данно случае это 2х20Вт, но заостряться на ней не будем и ниже для всех микросхем будут приводится данные выходной мощности, заявленные производителем при искажениях не более 0,4%.
Рекомендуемое питание для этой микросхемы: ±19 вольт, при котором она выдаст 2х15 Вт номинальной мощности.
STK402-030 немного посолидне в плане мощности. При питании ±22 вольта на выходе нам обещают всего 2х20 Вт. Немного, но следующие микросхемы будут мощнее.
STK402-040. Здесь нам при питании ±25 вольт гарантируют на выхоже уже 2х25 Вт.
STK402-050. При рекомендуемом питании ±26,5 вольт микросхема обеспечит уже 2х30 Вт на выходе.
Переходим к «тяжёлой артиллерии«. STK402-070 уже способна неплохо озвучить небольшую дискотеку во дворе мощностью 2х40 Вт (максимальная 70 Вт, если вы забыли принцип маркировки этих микросхем) при питании ±30 вольт.
STK402-090 с выходной мощностью 2х50 Вт при питании ±32 вольта ещё на ступеньку мощнее.
STK402-100. Вот и первая микросхема со 100 Вт на канал в максимуме и 2х60 Вт, если подать на неё рекомендуемые производителем ±35 вольт.
STK402-120. Самая мощная микросхема из линейки.
При питании ±39 вольт выдаст 80 Вт номинальной мощности на канал.
Блок питания, который рекомендует использовать производитель для этих микросхем, максимально простой.
Блок питания для STK.Блок питания для STK.
На чём хотелось бы заострить внимание
Схема подключения микросхем довольно простая, однако, при использовании мощных микросхем, аккуратнее с питанием.
±35 вольт и выше — это когда непосредственно между «плюсом» и «минусом» от 70 вольт — уже опасное напряжение и при прикосновении к проводам можно получить ощутимый удар током.
Даташит самодельный усилитель из микросхемы стк 5342. Микросхемы
Усилитель на микросхеме STK4048II это более дешевый аналог микросхемы от SANYO — STK4048V.
STK4048II — микросхема на который можно собрать даже начинающему радиолюбителю профессиональный высококачественный усилитель не уступающий промышленным транзисторным усилителям высокого качества.
Однажды для “раскачки” громкоговорителя сопротивлением 8 Ом потребовался усилитель мощностью около 100 Вт.
После изучения справочников выбор пал на микросхему STK4048II . Я радиолюбитель любопытный и не люблю повторяться, а тут — новая для меня серия микросхем. STK и ругают за отсутствие защит, и хвалят за “неплохой звук”. Справочные данные оказались довольно скудноваты, да и ошибки в схемах встречаются. Чтобы “не было мучительно больно” за сгоревшую микросхему и зря потраченные деньги, советую воспользоваться моими рекомендациями.
Римская цифра “II” в обозначении отражает коэффициент гармоник, в данном случае — 0,4%. У микросхем с цифрой “XI” коэффициент гармоник — 0,007% в полосе частот 20 Гц…50 кГц. Выходная мощность на нагрузке 8 Ом — 120 Вт. На нагрузке 4 Ом я микросхему не проверял, но, по отзывам из Интернета, получается 60 Вт, и она сильно греется. Питание ИМС — двухполярное, от ±55 до ±75 В. Если взглянуть на структуру микросхемы (рис.1), то, с учетом наружной “обвязки” деталями, увидим классический УМЗЧ 80-90-х годов.
рис.1 Структура микросхемы STK4048II
Теперь о характерных ошибках применения STK:
1.
Коэффициент усиления исходной схемы — 100. Это очень много, и есть вероятность самовозбуждения. Так у меня и получилось, но я был к этому готов и уменьшил сопротивление R7 с 68 кОм до 20 кОм (рис.2). Усилитель тут же перестал возбуждаться. Некоторые радиолюбители рекомендуют снизить сопротивление R7 вообще до 13 кОм.Рис. 2
2. В исходной схеме используются 5-ваттные проволочные резисторы R10…R13 сопротивленйем 0,22 Ом. Такие резисторы обладают большой индуктивностью, и последствия этого для “звука” непредсказуемы. Тем более, что мощность этих резисторов явно завышена. Здесь вполне подойдут 2-ваттные металлопленочные.
Как показывает мой опыт, чем меньше индуктивностей в звуковом тракте, тем лучше звук! Исключение составляет только LR-фильтр L1-R14 на выходе усилителя, необходимый для компенсации реактивности нагрузки. Катушка L1 намотана на оправке Ф10 мм и содержит 18 витков в один слой. Диаметр провода — 0,8 мм. Внутри катушки расположен резистор R14.
Все конденсаторы в схеме УМЗЧ и в блоке питания — с рабочим напряжением 100 В.
В усилитель дополнительно введена схема защиты от постоянного напряжения на выходе усилителя и задержка подключения акустической системы (рис.З).
Усилитель звука 200 ватт — предлагаю для повторения схему усилителя с отличным качеством звучания, минимальным уровнем шумов. Аппарат выполнен с использованием интегральной, гибридного свойства микросхемы STK4050 японской компании Sanyo. Чтобы иметь хорошее качество звука и наивысшее его усиление, усилителю необходим блок питания по мощности соответствующий данной схеме. А также выпрямитель с достаточной суммарной емкостью конденсаторов, которые создают необходимые условия для эффективной работы нагрузки.
Данная модель усилителя отлично подходит для работы в составе домашнего кинотеатра либо персонального компьютера, а также в комплекте других аудио систем. Например такой усилитель звука прекрасно подойдет для работы с сабвуфером.
Микросхема STK4050 обладает защитой, которая препятствует возникновению щелчков при подачи питания либо его отключения. Имеется также высокоэффективная защита от короткого замыкания в нагрузке и от превышения температурной составляющей.
Универсальная схема
Схема данного аппарата универсальна тем, что при неизменяемости самой схемы, а всего лишь установки микросхем выбранных из перечня предложенного ниже. Тем самым появляется возможность модулировать необходимую вам мощность на выходе УМЗЧ в диапазоне от 6 Вт до 200 Вт. (Все картинки увеличиваются кликом)
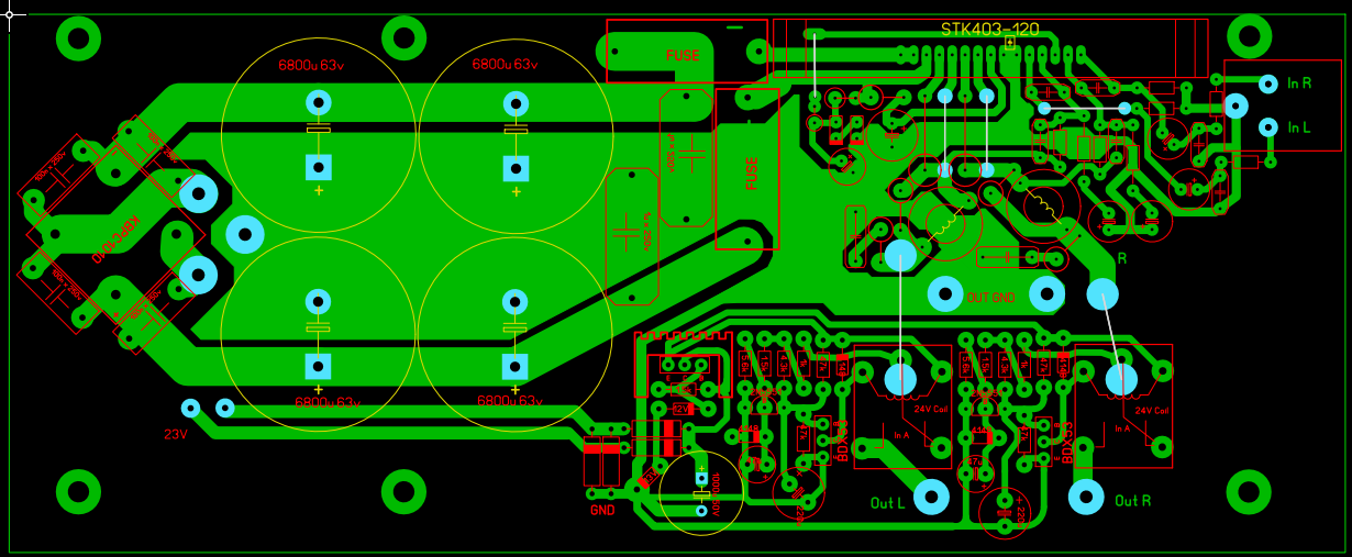
На рисунке показана относительное размещение электронных элементов на печатке:
Хорошо известно, что гибридные микросхемы предлагаемой здесь серии, гарантируют солидную выходную мощность и незначительный КНИ. Тем самым дается возможность извлечь из усилителя звуковую картину с наиболее высоким качеством воспроизведения.
Питающее напряжение аппарата выполнено в двуполярном варианте, которое составляет от 20v до 95v и определяется в зависимости от устанавливаемой микросхемы (то-есть согласно маркировке STK указанной в таблице).
Подключаемая к усилителю акустика должна быть с сопротивлением 4 Ом; наилучший вариант — 8 Ом. Сопротивление на выходе УМЗЧ имеет 55 кОм. Ток в состоянии покоя находится в пределах 120 мА. Ток на выходе достигает 15А, опять же в зависимости от установленной STK, согласно представленной на рисунке таблицы. Для надежной работы гибридной интегральной микросхемы STK4050 необходим теплоотвод с площадью охлаждения 400 см2. Чтобы обеспечить эффективно действующие рассеивание тепла, микросхему крепят к радиатору через теплопроводящую пасту КПТ-8.
На микросхеме STK4048XI . Предлагаем несколько видоизмененную схемку данного усилителя на микросхемах STK. При неизменности самой схемы, а замене лишь микросхем из списка ниже можно изменять выходную мощность усилителя звуковой частоты в зависимости от ваших потребностей от 6 до 200 ватт . В зависимости от маркировки микросхем STK они имеют разный уровень нелинейных искажений: II — 0,2%; V — 0,08%; X — 0,008%; XI — 0,002%.
Примерная компоновка радиоэлементов на печатной плате:
Вообще микросхемы STK данной серии обеспечивают высокую выходную мощность и низкий коэффициент нелинейных искажений. Это позволяет получить от усилителя звуковоспроизведение с высоким качеством звучания.
Напряжение питания двуполярное от 20 до 95 вольт (меняется от марки микросхемы, см. табл.). Нагрузка усилителя не менее 4 Ом; оптимально — 8 Ом. Входное сопротивление УМЗЧ составляет 55 кОм. Ток покоя составляет 120 мА. Выходной ток до 15 ампер (зависит от применяемой микросхемы, см. табл.). Микросхемы серии STK40** требуют применения радиатора площадью не менее 400 мм 2 . Для эффективного отвода тепла можно прикрутить микросхему на теплоотвод с использованием теплопроводящей пасты.
Перечень микросхем в таблице будет неполным, если не упомянуть ещё две маркировки данной серии, обеспечивающих выходную мощность собранного усилителя в 200 ватт. Это STK4050II и STK4050V . Рекомендуемое напряжение для схемы на этих микросхемах составляет не ниже 66 вольт, а максимальное — 95 В.![]()
Собранный усилитель на STK4050 с выходной мощностью 200 ватт:
- 08.10.2014
Стереофонический регулятор громкости, баланса и тембра на ТСА5550 имеет следующие параметры: Малые нелинейные искажения не более 0,1% Напряжение питания 10-16В (12В номинальное) Ток потребления 15…30мА Входное напряжение 0,5В (коэффициент усиления при напряжении питания 12В единица) Диапазон регулировки тембра -14…+14дБ Диапазон регулировки баланса 3дБ Разница между каналами 45дБ Отношение сигнал шум …
- 29.09.2014
Принципиальная схема передатчика показана на рис.1. Передатчик (27МГц) выдает мощность около 0,5Вт. В качестве антенны используется провод 1 м длиной. Передатчик состоит из 3-х каскадов — задающего генератора (VT1), усилителя мощности (VT2) и манипулятора (VT3). Частота задающего генератора задается кв. резонатором Q1 на частоту 27 МГц. Нагружен генератор на контур …
- 28.09.2014
Параметры усилителя: Суммарный диапазон воспроизводимых частот 12…20000Гц Максимальная выходная мощность СЧ-ВЧ каналов(Rн=2,7Ом, Uп=14В) 2*12Вт Максимальная выходная мощность НЧ канала(Rн=4Ом, Uп=14В) 24Вт Номинальная мощность СЧ-ВЧ каналов при КНИ 0,2% 2*8Вт Номинальная мощность НЧ канала при КНИ 0,2% 14Вт Максимальный ток потребления 8 А В данной схеме А1 — ВЧ-СЧ усилитель, а …
- 30.
09.2014УКВ-приемник работает в диапазоне 64-108МГц. Схема приемника основана на 2-х микросхемах: К174ХА34 и ВА5386, дополнительно в схеме присутствуют 17 конденсаторов и всего 2-а резистора. Колебательный контур один, гетеродинный. На А1 выполнен супергетеродинный УКВ-ЧМ без УНЧ. Сигнал от антенны поступает через С1 на вход ПЧ микросхемы А1(вывод12). Настройка на станцию производится …
Вначале 90-х годов были очень популярны музыкальные центры AIWA. Долгое время верой и правдой мне служил музыкальный центр AIWA ZM-2900. Со временем вышел строя проигрыватель лазерных дисков, затем двух-кассетный магнитофон и радиоприемник. Исправными остались усилитель мощности и трансформатор.
Электрическую схему музыкального центра AIWA ZM-2900 можно загрузить из вложения.
Из всей электрической схемы меня заинтересовал стереофонический усилители мощности на STK419-150, обеспечивавший приличную мощность (около 100 W на канал) и хорошее качество звучания.
Схема включения интегральных усилителей STK419-110, STK419-130, STK419-140 и STK419-150 приведена ниже.
Сопротивления R13 и R14 (с рассеиваемой мощностью не менее 2 W) определяют уровень ограничения тока через выходные транзисторы интегральной сборки. Индуктивности L1 и L2 изготовлены путем намотки одного слоя медного моточного провода диаметром 0,8 – 0,9 мм на резисторы R12 и R13 (МЛТ 2W). Резисторы R16 и R17 мощностью 0,5 – 1W. Мощность всех остальных резисторов до 0.25W.
Основные характеристики стереофонических усилителей STK419-110, STK419-130, STK419-140 и STK419-150 приведены в таблице.
| Параметры интегральных усилителей: | STK419 -110 | STK419 -130 | STK419 -140 | STK419 -150 | ||
| Корпус (Case) | h4-20 | h4-20 | h4-20 | h4-20 | ||
| Напряжение питания выходного каскада (Vcc2) | min | V | ±25 | ±27 | ±30 | ±33 |
| max | V | ±37 | ±37 | ±42 | ±50 | |
| Напряжение питания УН (Vcc1) | min | V | ±36 | ±37 | ±42 | ±50 |
| max | V | ±53 | ±57 | ±65 | ±70 | |
| Ток покоя (Iо) | mA | 60 | 60 | 60 | 60 | |
| Максимальная выходная мощность (Poutmax) | W | 2×50 | 2×60 | 2×80 | 2×100 | |
| Номинальное сопротивление нагрузки (Routnom) | Ω | 6 | 6 | 6 | 6 | |
| Диапазон воспроизводимых частот (Bw) | kHz | 0,020-50 | 0,020-50 | 0,020-50 | 0,020-50 | |
| Входное сопротивление (Rin) | kΩ | 55 | 55 | 55 | 55 | |
| Коэффициент гармоник на Poutmax | % | 0,2 | 0,2 | 0,2 | 0,2 | |
| Коэффициент усиления (Gv) | dB | 32 | 32 | 32 | 32 | |
| Изготовитель | Sanyo | Sanyo | Sanyo | Sanyo |
Для изготовления блока питания усилителя использовался Ш-образный трансформатор музыкального центра, имеющий первичную обмотку на 220 вольт, а также вторичную с общим средним выводом (0V), с выводами для питания оконечных каскадов (по 20V) и усилителя напряжения (по 50V).
Схема блока питания приведена ниже.
Субъективно, звучание усилителя более приятное, чем на LM3886.
Надеюсь, что данная информация в отношении интегральных схем STK419-110, STK419-130, STK419-140 и STK419-150 будет полезной для самостоятельного изготовления стереофонических усилителей.
C уважением,
Немного деструкции. Вскрытие микросхемы SANYO STK402-090 — blog.instalator
Приехал ко мне снова на ремонт музыкальный центр SONY HCD-RG60, который уже по падал в ремонт с проблемой включения. На этот раз жалоба была на отсутствие звука в колонках. После вскрытия обнаружился сгоревший предохранитель питания микросхемы усилителя мощности STK402-090, что указывало на неисправность последней.
Внешний вид микросхемы STK402-090Продукты серии STK402-090 представляют собой гибридные интегральные схемы (ИС) усилителей мощности, которые состоят из оптимально сконструированных схем дискретного усилителя мощности, которые были миниатюризированы с использованием уникальной изолированной технологии SANYO для металлических материалов (IMST) (на аллуминевой подложке).
SANYO приняла новую низкотемпературную резистивную подложку в этих продуктах, чтобы уменьшить размер упаковки примерно на 60% по сравнению с более ранними сериями SANYO STK407-000.
Технические данные микросхемы STK402-090
| Количество каналов | 2 |
| Выходная мощность, Вт | 2×80 |
| Напряжение питания, В | ± 47 |
| Тип корпуса | DPP |
| Напряжение на нагрузке, В | ± 32 |
| Сопротивление нагрузки, Ом | 6 |
| Вид напряжения питания | двухполярное |
После ремонта, а он заключался только в замене микросхемы усилителя, осталась сгоревшая микросхема, корпус которой я вскрыл чтобы узнать что же там внутри.
Двухканальные гибридные микросхемы серии СТК. Микросхемы
Представляю вашему вниманию свой новый проект — портативный усилитель мощности на микросхеме STK4231.
А так-обо всем по порядку …
Идея от Sanio — STK4231
Примерно год назад купил две микросхемы Sanyo — STK4231. Я хотел собрать усилитель по статье И.Короткова «Усилитель усилителя мощности 320 Вт на микросхеме STK4231», опубликованной в Радио №11, 2005.Потом были проблемы с платой, просто ерунда сделать качественно как закрасил маркером (доска видна в моей статье про фоторезист) и перерисовал в Sprint Layout.
Со Микручи и улетал в боксе до недавнего времени.
В интернете нашел интересную статую финна Микко Эсала. Вот и собрал такое усиление — добавил индикатор уровня правды на Самсунг Микрухе.
Усилитель собран по схеме, близкой к приведенной в Datasheet.
Следует иметь в виду, что существует две модификации горных пород — СТК4231-II и СТК4231-В. Отличия заключаются в том, что выводы 1, 2, 21, 22 STK4231-II не используются, коэффициент второй гармоники меньше — 0.08%. Схема включения у СТК4231-В немного отличается, дополнительные элементы подключаются как показано на рисунке.
—
Спасибо за внимание!
Игорь Котов, главный редактор журнала «Датгород»
Блок питания
▼ 🕗 19/08/08 ⚖️ 4.23 Кб ⇣ 364 Здравствуйте, читатель! Меня зовут Игорь, мне 45, я сибиряк и заядлый почтальон. Я придумал, создал и храню этот замечательный сайт с 2006 года.
Более 10 лет наш журнал существует только на мои средства.
Хорошо! Галява закончилась. Вам нужны файлы и полезные статьи — помогите мне!
Сегодня я хотел бы рассказать вам об усилителе, который, на мой взгляд, является отличным решением по соотношению цена-мощность-качество. Итак, перед нами сегодняшняя микросхема серии СТК.
Чипы STK — это гибридные чипы, которые сделаны на несоответствующих транзисторах по толстопленочной технологии и лазерной подгонке номиналов всех сопротивлений. Я, как и довольно большое количество радиолюбителей, считаю эти усилители одними из лучших и нестандартных звуков из всех известных TDA и LM.Конечно, можно вспомнить ламповые усилители, но это довольно размытая тема и, к тому же, сегодня найти стоячие лампы и трансформаторы становится непросто, да и цены на такие экспонаты по возможности не самые низкие. . Что касается чипов, то они только набирают обороты и, найти нужные детали Обвязка для них не составляет труда. Если углубиться в индустрию и рассмотреть спектр микросхем, которые устанавливаются на свои звуковоспроизводящие устройства, у большинства фирм просматривается занимательная тенденция, например, если рассматривать практически любую акустическую систему бюджетного уровня (1000-2000 руб.), То в лучшем случае найдешь там TDA7294 или TDA2050.Производители прибегают к аналогичному решению в виду того, что микросхемы этой серии непривередливы к мощности, им требуется крайне небольшое количество внешней обвязки (резисторы, конденсаторы, катушки), а иногда и вовсе не требуется.
Если попробовать рассмотреть уже более дорогие и качественные АС, то в большинстве случаев можно увидеть либо транзисторные усилители, либо тот самый СТК.
В этой статье мы рассмотрим микросхему stk402-120s. Одним из преимуществ линейки «СТК402-020 … СТК402-120» является то, что каждая из этих микросхем имеет абсолютно идентичную обвязку, а последнее значение (..120) обозначает максимальную мощность, которую эта микросхема способна обеспечить (120 Вт). А потому каждый может выбрать ту мощность, которая ему нужна, а если он перестанет его устраивать, то достаточно будет заменить только микросхему на более высоком майнинге и в некоторых случаях и силовой трансформатор на более высокое напряжение.
И так думаю стоит перейти на практику и начать параметры всего модельного ряда:
И характеристики конкретного усилителя:
После оглашения всех характеристик думаю можно переходить к сборке .А сборку предполагается начать с приема пищи. Здесь используется биболярная система питания или, как ее еще называют, питательная среда.
Вот схема нашего блока питания:
В блоках питания этого типа есть минус и плюс и земля (корпус). Напряжение, указанное в параметрах, а именно + -39 в это напряжение, которое должно быть между плюсом \ минусом и землей. Между плюсом и минусом должно быть 78 В.
Рассмотрим схему самого усилителя:
Выходные резисторы на 0.22 Ом и 4,7 Ом должны иметь оставшуюся мощность не менее 2 Вт, можно взять 0,25 Вт. При этом максимальное напряжение электролитических конденсаторов 100 и 10 мкФ должно быть выше напряжения питания.
Ну теперь думаю можно переходить к сборке. Частично мне повезло, и в мои руки попал старый музыкальный центр, из которого позаимствована немалая часть деталей.
И снова начнем с блока питания. Это была основная часть, которую я позаимствовал.
Трансформатор выпускается + — 50, но вполне входит в допустимые параметры Наша микросхема.Была только одна проблема .. в виду, что сглаживающие конденсаторы были на другой плате, их нужно было вытаскивать и производить свою плату:
Вот последняя фотография, чтобы Не возникает вопросов, сразу скажу, что большинство неполярных конденсаторов в данном случае в том же корпусе, что и резисторы.
Все остальное на этом фото не дотягивает до двух резисторов выходного дня на 4,7 Ом.
На этом большая часть работ подошла к концу, осталось только вынуть все комплектующие в корпус и закрепить микросхему на радиаторе.
В моем случае я решил воспользоваться таким же футляром от музыкального центра.
В последние годы в радиоусилителях все чаще используются усилители мощности на микросхемах. Для многих приложений собирать усилитель на отдельные элементы становится нецелесообразным, такие усилители в большинстве случаев требуют защиты устройства защиты, резервуара выходного каскада и так далее. Усилители в интегральном исполнении фактически выполнены по принципу «на ходу». Различные варианты таких усилителей уже неоднократно рекомендуются на страницах журнала, однако максимум (т.е., с нелинейными искажениями 10%) выходная мощность усилителей на одной микросхеме обычно ограничивается 100 … 120 Вт, по крайней мере, при использовании микросхем доступной ценовой категории. Даже при использовании двух микросхем TDA7294 в мостовом включении мощность в нагрузке не превышает 200 Вт.
А что делать, если вы хотите собрать более мощный усилитель Например, для дискотеки? В нем описан усилитель мощности на интегральной микросхеме, позволяющий получить выходную мощность до 300 Вт на канал.
В усилителе используется гибридный чип STK4231-II производства Sanyo.Эта микросхема двухканальная, поэтому для мостового варианта требуется всего одна микросхема. При сборке усилителя на такой микросхеме требуется немного больше деталей, чем для усилителя на TDA7294, однако он имеет ряд преимуществ и, самое главное, позволяет получить значительно более мощный усилитель. Чип гораздо проще установить на радиатор, так как его подложка не соединена с теплопроводной поверхностью корпуса и может быть напрямую подключена к радиатору или корпусу усилителя (микросхема TDA7294 с подложкой минус источник питания).Часто это может иметь решающее значение, поскольку не так просто изолировать радиатор радиатора от корпуса.
Основные технические параметры:
Номинальная выходная мощность, Вт .
….. .250
Максимальная выходная мощность, Вт … 320
Сопротивление нагрузки, Ом ……… 5,3
Диапазон воспроизводимых частот, кГц .. . 0,02 … 20
Коэффициент гармоник, не более,% …… .0,4
Входное напряжение, мВ ………………… .500
Схема усилителя
Усилитель питается от нестабилизированного источника двухполюсного напряжения 2х (45… 55). Входной сигнал на один из усилителей микросхемы DA2 поступает непосредственно на выход 3, а на второй (выход 20) — через инвертирующий буферный усилитель на ОУ DA1. Питание ОУ осуществляется от стабилизаторов напряжения +15 и -15 В, выполненных на микросхемах DA3, DA4. От этих же стабилизаторов при необходимости можно запитать предусилитель регуляторами тембра или кроссоверными фильтрами. Коэффициент усиления усилителя мощности можно изменить, подбирая резисторы обратной связи R6 и R11. Их сопротивление в обоих плечах усилителя должно быть одинаковым.
На транзисторах VT1 — VT4 выполнен узел токовой защиты, предотвращающий выход микросхемы в случае перегрузки. При увеличении тока через один из резисторов R18, R28 падение напряжения на нем увеличивается, что приводит к открытию транзистора VT2 или VT1 соответственно. Это, в свою очередь, приводит к срабатыванию аналога тиристора на транзисторах VT3, VT4, и микросхема блокируется. Чтобы отключить блокировку, необходимо выключить и снова включить усилитель.Если в защите устройства нет необходимости, то нельзя работать в плате транзисторов VT1 — VT4 и связанных с ними элементов — это не повлияет на работу усилителя. С усилителем можно использовать другие варианты устройства защиты с учетом того свойства, что при подключении к общему проводу резисторов R25, R31 усилитель блокируется.
В микросхеме есть узел, предотвращающий щелчок по переменному току при включении и выключении питания. Для этого на выходе 8 микросхем DA2 поступает постоянное давление, подаваемое через диод VD2 и регулирующие цепи с обмотки силового трансформатора.
Усилитель испытан при работе с реальной нагрузкой сопротивлением 5,3 Ом; Выходная мощность немного меньше при сопротивлении нагрузки 8 Ом.
Расположение деталей на печатной плате
В конструкции можно использовать резисторы С5-16 мощностью 5 Вт (R16-R18, R28-R30), МЛТ-1 (R22, R31, R38, R39) (R31, R38, R39), остальные — МРТ-0,25 или МЛТ-0,5. Конденсаторы оксидные — К50-35 или импортные на напряжение 63 В. Остальные конденсаторы — пленочные (группы К73) или керамические (кроме ТКЕ группы Н50 и Н90).
ОУ DA1 можно заменить на К140уд7, кр140уд17, TL071 и др. Транзисторы КТ502Е можно заменить на 2SA1207, CT814g, VT3 — на 2SC2911, KT815G, VT4 — на 2SA1209, KT814g. Проходы L1, L2 заклинивают проводом диаметром 1 мм на резисторах R17, R29 переходят витком в один слой по длине резистора.
Микросхема STK4231 имеет два варианта исполнения — с индексами II и V. Схема включения для STK4231-V несколько отличается от рекомендованной для микросхемы STK4231-II, в которой не используются выводы 1, 2, 21 и 22.У СТК4231-В к ним подключаются дополнительные элементы, как показано на рис. 3; Все остальные выводы подключаются аналогично. Усилитель с СТК4231-В имеет меньший коэффициент гармоник — 0,08%.
Схема включения СТК4231-В
Такой умзч можно выкормить как трансформатор источника сетевого питания и от более современного импульса. Мощность источника питания следует выбирать на 30 … 40% больше максимальной мощности самого усилителя. Также следует учесть поправку: вывод 12 DD3.2 (см. Схему на рис. 2 в статье) должен быть подключен к выводу 3 DD3.1, а не так, как показано на схеме. Кроме того, полезно установить термистор для ограничения первого выброса тока при включении ИБП в первичной цепи выпрямления.
Использование импульсного источника питания в схеме усилителя следует вместо диода КД226А (VD2) применить CD212, а конденсатор С14 уменьшить до 1000 пФ.
При сборке описываемого усилителя особое внимание следует уделить микросхеме радиатора.Применение слюдяных прокладок для изоляции при такой мощности усилителя недопустимо. Чипы позволяют нагреваться до 70 ° C при нормальной работе, но эту температуру желательно не превышать. Желательно использовать принудительное охлаждение с помощью вентилятора. Радиатор может быть установлен штифтовым (игольчатым), в крайнем случае ребристым, выполняющим роль задней или боковых стенок корпуса усилителя. Крепить винты микросхемы можно с помощью теплопроводной пасты к медной пластине толщиной 3… 5 мм, а затем пластину с такой же пастой на рассеивающий радиатор. Размеры пластины должны быть в 2 … 4 раза больше размера используемой микросхемы. В этом случае эффективность тепловой отдачи будет максимальной.
При правильной сборке и установке заведомо исправных деталей описанный усилитель в наладке не требует. С предварительным усилителем питания Из стабилизаторов DA3, DA4 необходимо только резисторы R38, R39 подобрать так, чтобы напряжение на входе стабилизаторов DA3, DA4 было в пределах 20… 30 В.
Интегральные микросхемы STK021, STKO24, STK031 и STK035 производства Sanyo выполнены в корпусе SIP10 с 10 выводами и представляют собой усилители мощности низкой частоты в гибридном исполнении с идентичными схемами (кодами) и различными параметрами. Предназначен для использования в магнитофонах, фонариках, теле- и радиоприемниках, другой высококачественной аудиоаппаратуре. В микросхемах отсутствует защита на выходе от короткого замыкания в нагрузке. Для получения максимальной выходной мощности микросхемы ее необходимо установить на радиатор (радиатор).Некоторые из основных параметров микросхем следующие:
STK030, STK058, STK075, STK077, STK078, STK080, STK082, STK083, STK084, STK086Интегральные микросхемы STK030, STK058, STK075, STK077, STK078, STK080, STK082, STK083, STK084 и STK086 компании Sanyo выполнены в корпусах SIP10 с 10 выводами и представляют собой усилители мощности низкой частоты в гибридном исполнении с идентичным схемы (заземления) и различные параметры. Предназначен для использования в магнитофонах, фонариках, теле- и радиоприемниках, другом высококачественном аудиооборудовании с биполярным питанием.В микросхемах нет защиты розетки от КЗ в нагрузке. Для получения максимальной выходной мощности микросхемы ее необходимо установить на радиатор (радиатор). Некоторые из основных параметров микросхем следующие:
STK050, STK070.Интегральные микросхемы Sanyo STK050 и интегральные микросхемы STK070 выполнены в корпусах SIP 10 с 16 выходами и представляют собой низкочастотные усилители мощности в гибридной версии с идентичными схемами (розетками) и различными параметрами.Предназначен для использования в магнитофонах, фонариках, теле- и радиоприемниках, другом высококачественном аудиооборудовании с биполярным питанием. В микросхемах нет защиты розетки от КЗ в нагрузке. Для получения максимальной выходной мощности микросхемы ее необходимо установить на радиатор (радиатор). Некоторые из основных параметров микросхем следующие:
STK075G, STK077G, STK078G, STK080G, STK082G, STK084G, STK085, STK086GSTK075G, STK077G, STK078G, STK077G, STK078G, STK080G, STK082G, STK084G, STK085, STK086G компании SANYO выполнены в корпусах SIP 10 с 10 выходами и представляют собой усилители мощности низкочастотного исполнения с идентичными схемами (гибридная версия с заземлением) в гибридном исполнении. и различные параметры.Предназначен для использования в магнитофонах, фонариках, теле- и радиоприемниках, другом высококачественном аудиооборудовании с биполярным питанием. В микросхемах нет защиты розетки от КЗ в нагрузке. Для получения максимальной выходной мощности микросхемы ее необходимо установить на радиатор (радиатор). Некоторые из основных параметров микросхем следующие:
STK0292, STK0352, STK0452Интегральные микросхемы Sanyo Stk0352 и STK0452 и STK0452 выполнены в корпусах SIP10 с 10 выводами и являются модулями вывода усилителей мощности низкой частоты в гибридном исполнении с идентичными схемами (отключениями) и различными параметрами.Предназначен для использования в магнитофонах, фонариках, теле- и радиоприемниках, другом высококачественном аудиооборудовании с биполярным питанием. В микросхемах нет защиты розетки от КЗ в нагрузке. Для получения максимальной выходной мощности микросхемы ее необходимо установить на радиатор (радиатор). Некоторые из основных параметров микросхем следующие:
STK413, stk415, stk430, stk430ii, stk430ii, stk433, stk435, STK436, STK437, STK439, STK441, STK443, STK4332, STK4352, STK4362, STK4372, STK4412392, STK4412392Перечисленные микросхемы Sanyo выполнены в корпусах SIP10 sip10 и представляют собой двухканальные усилители мощности низкой частоты в гибридном исполнении с идентичными схемами (заземлениями) и различными параметрами.Предназначен для использования в магнитофонах, фонариках, теле- и радиоприемниках, другой высококачественной аудиоаппаратуре. В микросхемах нет защиты розетки от КЗ в нагрузке. Для получения максимальной выходной мощности микросхемы ее необходимо установить на радиатор (радиатор). Некоторые из основных параметров микросхемы (выходные параметры для одного канала) следующие:
STK457, STK459, STK460, STK461, STK463, STK465Перечисленные микросхемы Sanyo выполнены в клеммах SIP10 с 16 выводами и представляют собой двухканальные (стерео) усилители мощности низкой частоты в гибридном исполнении с идентичными схемами (кодами) и различными параметрами.Предназначен для использования в магнитофонах, фонариках, теле- и радиоприемниках, другой высококачественной аудиоаппаратуре. В микросхемах нет защиты розетки от КЗ в нагрузке. Для получения максимальной выходной мощности микросхемы ее необходимо установить на радиатор (радиатор). Некоторые из основных параметров микросхемы (выходные параметры для одного канала) следующие:
STK1030, STK1040, STK1050, STK1050II, STK1060, STK1060II, STK1070, STK1070II, STK1080II, STK1100IIИнтегральные микросхемы STK1030, STK1040, STK1050, STK1050ii, STK1060, STK1060II, STK1070, STK1070II, Sanyo STK1080II и STK1100II выполнены в корпусах SIP10 с 10 выходами и являются модулями вывода в гибридной версии усилителя мощности. с идентичными цепями (заземлениями) и разными параметрами.Предназначен для использования в магнитофонах, фонариках, теле- и радиоприемниках, другом высококачественном аудиооборудовании с биполярным питанием. В микросхемах нет защиты розетки от КЗ в нагрузке. Для получения максимальной выходной мощности микросхемы ее необходимо установить на радиатор (радиатор). Некоторые из основных параметров микросхем следующие:
На микросхеме STK4048XI. . Предлагаем многократно модифицированную схему этого усилителя на микросхемах СТК.При неизменной самой схеме и замене только микросхем из списка ниже можно изменить выходную мощность усилителя звука. Частота звука в зависимости от ваших потребностей с 6 до 200 Вт . В зависимости от маркировки микросхем СТК. Имеют разный уровень нелинейных искажений: II — 0,2%; V — 0,08%; Х — 0,008%; Си — 0,002%.
Примерное расположение радиоэлементов на плате:
У всех микросхема Stk. Эта серия обеспечивает высокую выходную мощность и низкие коэффициенты нелинейных искажений.Это позволяет получить от усилителя речь с высококачественным звуком.
Напряжение питания биполярное от 20 до 95 вольт (отличия от марки микросхемы см. Табл.). Усилитель нагрузки не менее 4 Ом; Оптимально — 8 Ом. Входное сопротивление умзч 55 кОм. Остальное остальное 120 мА. Выходной ток до 15 ампер (зависит от используемой микросхемы, см. Табл.). Микросхемы серии STK40 ** требуют использования радиатора площадью не менее 400 мм2. Для эффективного отвода тепла можно закрепить микросхему на радиаторе с помощью теплопроводящей пасты.
Список микросхем в таблице будет неполным, если не упомянуть еще две марки этой серии, обеспечивающие собираемую выходную мощность усилителя в 200 Вт. Это STK4050II и STK4050V. . Рекомендуемое напряжение для схемы на этих микросхемах не ниже 66 вольт, а максимальное — 95 В.
Собранный усилитель на STK4050 мощностью 200 ватт:
Даташит самодельного усилителя на микросхеме СТК 5342. Микросхемы
Chip Amplifier STK4048II это более дешевый аналог микросхемы SANYO — STK4048V.
STK4048II — микросхема, на которой даже начинающий радиолюбитель сможет собрать профессиональный качественный усилитель, не уступающий качественным промышленным транзисторным усилителям.
Однажды для управления динамиком на 8 Ом требовалось усилитель мощностью около 100 Вт. Изучив справочники, выбор пал на микросхему STK4048II … Я любопытный радиолюбитель и не люблю повторяться, но вот для меня новая серия микросхем. STK критикуют за отсутствие защиты и хвалят за «хороший звук».Справочных данных оказалось немного, да и на диаграммах есть ошибки. Чтобы «не мучительно мучить» сгоревшую микросхему и зря потраченные деньги, советую воспользоваться моими рекомендациями.
Римская цифра «II» в обозначении отражает гармонические искажения, в данном случае — 0,4%. Микросхемы с номером «XI» имеют коэффициент гармонических искажений 0,007% в полосе частот 20 Гц … 50 кГц. Выходная мощность при нагрузке 8 Ом — 120 Вт. Микросхему на нагрузке 4 Ом не тестировал, но по отзывам из интернета получается 60 Вт, и сильно греется.Питание микросхемы биполярное, от ± 55 до ± 75 В. Если посмотреть на структуру микросхемы (рис. 1), то с учетом внешней «обвязки» деталями мы увидим классическую УМЗЧ 80-90г.
рис. 1 Структура микросхемы sTK 4048II
Теперь о типичных ошибках использования STK:
1. Коэффициент усиления исходной схемы равен 100. Это много, и есть вероятность самовозбуждения. Так я и сделал, но был к этому готов и снизил сопротивление R7 с 68 кОм до 20 кОм (рис.2). Усилитель сразу перестал работать. Некоторые радиолюбители рекомендуют вообще снизить сопротивление R7 до 13 кОм.
Рисунок: 2
2. В исходной схеме используются 5-ваттные резисторы с проволочной обмоткой R10 … R13 с сопротивлением 0,22 Ом. Такие резисторы имеют высокую индуктивность, и последствия этого для «звука» непредсказуемы. Причем мощность этих резисторов явно завышена. Металлическая пленка на 2 ватта здесь подойдет.
Как показывает мой опыт, чем меньше индуктивность в звуковом тракте, тем лучше звук! Единственное исключение — фильтр LR L1-R14 на выходе усилителя, который необходим для компенсации реактивного сопротивления нагрузки.Катушка L1 намотана на оправку Ø10 мм и содержит 18 витков в один слой. Диаметр проволоки — 0,8 мм. Резистор R14 находится внутри катушки. Все конденсаторы в цепи УМЗЧ и в блоке питания имеют рабочее напряжение 100 В.
Усилитель имеет дополнительную схему защиты от постоянного напряжения на выходе усилителя и подключения акустической системы задержки (рис. 3).
Усилитель звука 200 ватт — Предлагаю повторить схему усилителя с отличным качеством звука, минимальным уровнем шума.В устройстве использованы интегральные, гибридные свойства микросхемы STK4050 японской компании Sanyo. Для хорошего качества звука и максимального усиления усилителю необходим блок питания, соответствующий этой схеме. А также выпрямитель с достаточной суммарной емкостью конденсаторов, создающих необходимые условия для эффективной работы нагрузки.
Эта модель усилителя идеально подходит для использования в домашнем кинотеатре или персональном компьютере, а также в комплекте с другими аудиосистемами.Например, такой усилитель звука отлично подойдет для работы с сабвуфером. Микросхема STK4050 имеет защиту, предотвращающую возникновение щелчков при подаче или отключении питания. Также имеется высокоэффективная защита от короткого замыкания в нагрузке и от превышения температурной составляющей.
Универсальный контур
Схема данного устройства универсальна тем, что при неизменности самой схемы, а только установка микросхем, выбранных из предложенного ниже списка.Таким образом, появляется возможность модулировать необходимую вам мощность на выходе УМЗЧ в диапазоне от 6 Вт до 200 Вт. (Все картинки увеличиваются при нажатии)
На рисунке показано взаимное расположение электронных элементов на пломбе:
Хорошо известно, что гибридные ИС предлагаемой здесь серии гарантируют солидную выходную мощность и незначительные THD. Это дает возможность извлекать из усилителя звуковую картину с высочайшим качеством воспроизведения.
Напряжение питания устройства выполнено в биполярном исполнении, которое колеблется от 20в до 95в и определяется в зависимости от установленной микросхемы (то есть по маркировке СТК, указанной в таблице).Акустика, подключаемая к усилителю, должна быть 4 Ом; лучший вариант — 8 Ом. Сопротивление на выходе УМЗЧ 55 кОм. Ток покоя в пределах 120 мА. Выходной ток достигает 15А, опять же в зависимости от установленного STK, согласно таблице, показанной на рисунке. Для надежной работы гибридной интегральной схемы STK4050 необходим радиатор с площадью охлаждения 400 см2. Для эффективного отвода тепла микросхема крепится к радиатору через теплопроводную пасту КПТ-8.
На микросхеме STK4048XI … Предлагаем немного измененную принципиальную схему этого усилителя на микросхемах СТК. При неизменной самой схеме и замене только микросхем из списка ниже, вы можете изменить выходную мощность усилителя звуковой частоты в зависимости от ваших потребностей от 6 до 200 Вт … В зависимости от маркировки микросхем sTK они имеют разный уровень нелинейных искажений: II — 0,2%; V — 0,08%; Х — 0.008%; XI — 0,002%.
Примерное расположение радиоэлементов на печатной плате:
У всех микросхем sTK Эта серия обеспечивает высокую выходную мощность и низкие гармонические искажения. Это позволяет получить высококачественное воспроизведение звука от усилителя.
Напряжение питания биполярное от 20 до 95 вольт (зависит от марки микросхемы, см. Таблицу). Нагрузка усилителя не менее 4 Ом; оптимальный — 8 Ом. Входное сопротивление УМЗЧ — 55 кОм.Ток покоя составляет 120 мА. Выходной ток до 15 ампер (зависит от используемой микросхемы, см. Таблицу). Для микросхем серии STK40 ** необходим радиатор площадью не менее 400 мм2. Для эффективного отвода тепла микросхему можно прикрутить к радиатору с помощью теплопроводящей пасты.
Список микросхем в таблице будет неполным, если не упомянуть еще две маркировки этой серии, обеспечивающие выходную мощность собранного усилителя 200 Вт.это STK4050II и STK4050V … Рекомендуемое напряжение схемы на этих микросхемах не менее 66 вольт, а максимальное — 95 В.
Собран усилитель на STK4050 с выходной мощностью 200 Вт:
- 08.10.2014
Стереофонический регулятор громкости, баланса и тембра на TCA5550 имеет следующие параметры: Низкие гармонические искажения не более 0,1% Напряжение питания 10-16 В (номинальное 12 В) Ток потребления 15 … 30 мА Входное напряжение 0 .5 В (усиление при напряжении питания 12 В, единица) Диапазон регулировки тембра -14 … + 14 дБ Диапазон регулировки баланса 3 дБ Разница между каналами 45 дБ Отношение сигнал / шум …
- 29.09.2014
Принципиальная схема передатчика приведена на Рис. 1. Передатчик (27 МГц) выдает мощность около 0,5 Вт. В качестве антенны используется провод длиной 1 м. Передатчик состоит из 3-х каскадов — задающего генератора (VT1), усилителя мощности (VT2) и манипулятора (VT3). Частота задающего генератора устанавливается кв.резонатор Q1 на частоте 27 МГц. Нагруженный генератор на схеме …
- 28.09.2014
Параметры усилителя: Общий диапазон воспроизводимых частот 12 … 20000 Гц Максимальная выходная мощность каналов СЧ-ВЧ (Rn = 2,7 Ом, Up = 14V) 2 * 12Вт Максимальная выходная мощность низкочастотного канала (Rn = 4Ом, Up = 14V) 24Вт Номинальная мощность каналов СЧ- ВЧ при КНИ 0,2% 2 * 8Вт Номинальная мощность канала НЧ при КНИ 0,2% 14Вт Максимальное потребление ток 8 А В этой схеме А1 — усилитель ВЧ-СЧ, а…
- 30.09.2014
УКВ-приемник работает в диапазоне 64-108 МГц. Схема приемника построена на 2 микросхемах: К174ХА34 и ВА5386, дополнительно в схеме 17 конденсаторов и всего 2 резистора. Один колебательный контур, гетеродин. A1 имеет супергетеродинный УКВ-ЧМ без УНЧ. Сигнал с антенны через С1 поступает на вход ПЧ микросхемы А1 (вывод 12). Станция настроена на …
В начале 90-х музыкальные центры AIWA были очень популярны.Долгое время музыкальный центр AIWA ZM-2900 мне верой и правдой служил. Со временем вышел из строя проигрыватель лазерных дисков, затем двухкассетный магнитофон и радиоприемник. Усилитель мощности и трансформатор остались нетронутыми.
Электрическую схему музыкального центра AIWA ZM-2900 можно скачать во вложении.
Из всей электрической схемы меня заинтересовали стереоусилители мощности STK419-150, которые обеспечивали приличную мощность (около 100 Вт на канал) и хорошее качество звука.
Схема подключения интегральных усилителей STK419-110, STK419-130, STK419-140 и STK419-150 представлена ниже.
Резисторы R13 и R14 (с рассеиваемой мощностью не менее 2 Вт) определяют уровень ограничения тока через выходные транзисторы интегральной сборки. Катушки индуктивности L1 и L2 выполнены путем намотки одного слоя медной проволоки диаметром 0,8 — 0,9 мм на резисторы R12 и R13 (МЛТ 2Вт). Резисторы R16 и R17 мощностью 0,5 — 1Вт.Мощность всех остальных резисторов до 0,25Вт.
Основные характеристики стереофонических усилителей СТК419-110, СТК419-130, СТК419-140 и СТК419-150 приведены в таблице.
| Параметры интегрального усилителя: | STK419 -110 | STK419 -130 | STK419 -140 | STK419 -150 | ||
| Корпус | h4-20 | h4-20 | h4-20 | h4-20 | ||
| Напряжение питания выходного каскада (Vcc2) | мин | В | ± 25 | ± 27 | ± 30 | ± 33 |
| макс | В | ± 37 | ± 37 | ± 42 | ± 50 | |
| Напряжение питания UN (Vcc1) | мин | В | ± 36 | ± 37 | ± 42 | ± 50 |
| макс | В | ± 53 | ± 57 | ± 65 | ± 70 | |
| Ток покоя (Io) | мА | 60 | 60 | 60 | 60 | |
| Максимальная выходная мощность (Poutmax) | Вт | 2×50 | 2×60 | 2×80 | 2×100 | |
| Номинальное сопротивление нагрузки (Routnom) | Ом | 6 | 6 | 6 | 6 | |
| Диапазон частот (Bw) | кГц | 0,020-50 | 0,020-50 | 0,020-50 | 0,020-50 | |
| Входное сопротивление (Rin) | кОм | 55 | 55 | 55 | 55 | |
| Гармонические искажения при Poutmax | % | 0,2 | 0,2 | 0,2 | 0,2 | |
| Прирост (Gv) | дБ | 32 | 32 | 32 | 32 | |
| Производитель | Sanyo | Sanyo | Sanyo | Sanyo |
Для изготовления блока питания усилителя использовался W-образный трансформатор музыкального центра, имеющий первичную обмотку 220 вольт, а также вторичную с общим средним выводом (0В), с выводы для питания оконечных каскадов (по 20 В каждый) и усилителя напряжения (по 50 В).Схема источника питания представлена ниже.
Субъективно усилитель звучит приятнее LM3886.
Надеюсь, что эта информация по интегральным схемам STK419-110, STK419-130, STK419-140 и STK419-150, будет полезна для DIY стереоусилителей.
С уважением,
LM1875 original, моноусилитель — Kit-Amp
Качественный усилитель на базе лучшей в своем классе и не только ОРИГИНАЛЬНОЙ микросхемы LM1875.Практическое сравнение этого чипа показало, что он легко опережает не только своих прямых конкурентов (TDA2030A, TDA2050), но и таких «бестселлеров», как LM3886 и TDA7293. Усилитель играет на уровне винтажных микросхем «СТК» или правильно собранный «Ланзар». Если вы слушали LM1875 и не заметили качества его работы, то это подделка, которой на рынке 90%.Единственный недостаток этого чипа — относительно невысокая мощность (до 25 Вт).
В усилителе помимо оригинальной микросхемы используются только качественные комплектующие.
По умолчанию схема собрана с использованием разделительного конденсатора на входе, но в большинстве случаев можно обойтись и без него, при этом постоянное напряжение на выходе не превышает 0,015-0,020В, что вполне нормально. А высвободившийся качественный конденсатор можно использовать для обхода биполярного электролитического конденсатора в цепи NF. Это включение дает двойной положительный эффект: 1 исключает влияние входного изолирующего конденсатора; 2, качество биполярного электролита в НФ улучшается.На звуке это отражается в повышенной детализации высоких частот и расширении полосы на низких частотах.
На плате есть оба подключения:
1. Подключение с разделительным конденсатором — сигнал подается на контакт (IN), с обратной стороны припаяна перемычка (J).
2. Подключение без разделительного конденсатора — сигнал подается на контакт (IN ‘), обе перемычки (J’) припаяны с обратной стороны.
Доступна версия Premium. Отличается установкой прецизионных, качественных компонентов: Разделительные конденсаторы
— Epcos или Резисторы WIMA
— Vishay DALE
В комплект входят стойки с болтами М2 для установки в корпус, а также слюдяные прокладки, изоляционные шайбы и термоизоляционные смазка для монтажа на радиатор.
| Класс усилителя | AB |
| Встроенная защита | Есть |
| Чип | LM1875 |
| Прирост | 23 |
| Максимальное напряжение питания (биполярное / постоянное) DC | 28 В |
| Минимальное напряжение питания (биполярное / постоянное) DC | 10 В |
| Количество каналов | моно |
| Мощность при 4 Ом | 25 Вт |
| THD | 0.015% при 20 Вт при 4 Ом |
|
| |||||||||||
Лампа усилителя Grin схема крепления. Как я собрал ламповый усилитель
Микросхема TDA7293 является логическим продолжением TDA7294, и, несмотря на то, что Cocoovka практически совпадает, имеет некоторые отличия от своего предшественника.В первую очередь повышено напряжение питания и теперь оно может достигать значения ± 50В, защита от перегрева кристалла и короткого замыкания в нагрузке, а также возможность параллельного включения нескольких микросхем, что делает его возможность изменения выходной мощности в широких пределах. THD при 50 Вт не превышает 0,1% в диапазоне 20 … 15000 Гц (типовое значение 0,05%). Напряжение питания составляет ± 12 … ± 50В, ток выходного каскада в пике достигает 10а. Все эти данные были взяты из пространства данных. Но !!! Бесконечное обновление стационарных усилителей мощности выявило ряд очень интересных проблем …
Рисунок 1
На рисунке 1 показана типичная схема включения TDA7293. На рис.2 представлена схема мостового включения из 2-х микросхем, что позволяет при низком напряжении питания получить мощность в четыре раза больше, чем в типе, но следует отметить, что кристалл микросхемы будет в 4 раза больше и в любом случае он не должен превышать 100 Вт на один корпус микросхемы TDA7293.
Рисунок 2.
На рисунке 3 представлена схема параллельного включения, здесь верхняя микросхема работает в режиме «Master», а нижняя — в режиме «Slave». В этом варианте выходные каскады разгружаются, нелинейные искажения заметно уменьшаются и возможно увеличение выходной мощности в N, где N — количество используемых микросхем. Однако следует отметить, что в момент включения на выходах микросхем могут образовываться перепады напряжения, а так как системы защиты еще не вышли в рабочий режим, то возможен выход из строя всей линии кольцевого включения. параллельный чип.Чтобы избежать этой неприятности, настоятельно рекомендуется вводить таймер в схему, подключающую, с помощью контактов реле, пломбу микросхемы не ранее, чем через 2 … 3 секунды с момента подачи микросхемы. Хотя производитель вряд ли молча умалчивает завод на эту тему и многие уже попались на «удочку» неограниченной мощности. Тем не менее, тестовые проверки опций с одним усилителем на TDA7293 показывают стабильную работу, но стоит перевести одиночные опции в режим «Slave» и подключить к «Master»…
При включении — не обязательно первым — чип просто лопнул до фланца радиатора, да и всей линии пола. А с TDA7293 подобное случалось не раз, так что можно поговорить о выкройках и если у вас нет лишних денег на повторение наших экспериментов, то поставьте таймеры и реле.
Что касается параллельного включения, то данные абсолютно правильные — да, действительно TDA7293 может работать в таком режиме и при использовании 12 микросхем TDA7293, входящих в 6 шт. Параллельно и когда эти линии включены по мостовой схеме, теоретически можно получить выходную мощность до 600 Вт на нагрузке в 4 Ом.Фактически было отточено 3 микросхемы в плече моста, с питанием ± 35 В, получилось около 260 Вт на нагрузку 4 Ом.
Рисунок 3.
Технические характеристики TDA7293.
Параметр | Значение | |
Выходная мощность при однократном включении | RN — 4 Ом UIP — ± 30 В | 80 Вт (110 Вт макс.) |
Выходная мощность при параллельном включении | RN — 4 Ом UIP — ± 27V | 110Вт. |
Уровень выходного напряжения | | |
Диапазон частот с неравномерным 3DB | C1 не менее 1,5 мкФ | |
Искажения | мощностью 5Вт, нагрузкой 8 и частотой 1 кГц | 0,005% |
Напряжение питания | | |
| Потребление тока в режиме ожидания | ||
| Текущая шкатулка | ||
| Пороговое напряжение срабатывания устройств блокировки входных и выходных каскадов | «Включено» | 1.5 В. |
| Термическое сопротивление Crystal Corps, Град. |
Напряжение вторичной обмотки трансформатора, В | Напряжение после выпрямителя, в | Минимальная емкость сглаживающих конденсаторов на плече питания, ICF (мост) | Минимальная мощность трассера для РН 4-го (мост), ВА | Минимальная мощность трассера для РН 8, ВА (мост) | Выходная мощность одного корпуса на 4-м мосту, Вт | Выходная мощность одного корпуса на 8-м (мост), Вт | Выходная мощность 2-х корпусов, включенных параллельно 4-му (мосту), Вт | Выходная мощность 2-х корпусов, включенных параллельно на 8 Ом (мост), Вт |
63 (230) | ||||||||
34 (126) | 80 (295) | |||||||
99 (368) | ||||||||
120 (448) | 60 (224) | |||||||
| | 143 (537) | 71 (268) | ||||||
| | 167 (634) | 84 (317) | ||||||
| | 194 (738) | 97 (369) | ||||||
| | Синим цветом отмечены режимы для двух микросхем TDA7293, включенных параллельно в одном плече моста Помеченные синим цветом режимы для трех микросхем TDA7293, включенных параллельно в одном плече моста Помеченные синим светом режимы для четырехчиповых микросхем TDA7293, включенных параллельно в одном плече плечо моста Зеленым цветом отмечены режимы для плат пяти микросхем TDA7293, включенных параллельно в одном плече моста Помеченные зеленым режимы для плат из шести микросхем TDA7293, включенных параллельно в одно плечо моста Зеленым светом отмечены режимы для семи семь микросхем TDA7293, включенных параллельно в одном плече моста Коричневый темный Индексированные моды для восьми микросхем TDA7293, включенных параллельно в одно плечо моста Маркированные коричневым цветом моды для девяти микросхем TDA7293, включенных параллельно в одном плече моста Маркированные красным цветом моды для микросхем TDA7293 TDA7293 прикрыты параллельно в одном плече моста Должно быть имм единообразно переделал — у чипа не очень хороший такой параметр, как тепловое сопротивление Crystal Corps, поэтому при использовании чипов в режиме «вроде выдерживает» лучше не рисковать, а поставить в параллель другой корпус Существующие, специально для него больше «Ремни» Не требуются… |
Ну вот наконец-то прошли тесты некоторых других возможностей TDA7293, но уже китайского (а может и не китайского … Кортч, эта тайна покрыта мраком) производства:
Сработала система защиты от короткого замыкания первый раз — была сухая вата и микросхема приобрела совсем другой вид:
А лучше сразу оба! «
Из истории поисковых запросов
Транзисторными усилителями не занимался лет 15, если не больше, а их закончили самостоятельно, закончили еще в школе, при полной нехватке оборудования для дискотек.
Последний интегстор, проверенный его ручками, был на клоне — К174УН14. .
Капризничал, все время торопился прорваться в ута, качество его работы не лезло в сравнение с радиотехникой, а надежность не сравнима — о ужас с Вехой-122, который До сих пор ходят легенды, и разобрались с этим с целью замены выходных транзисторов, до сих пор прыгающих по ночам в холодном поту.
Я так понимаю, что на тот момент у меня это было не так, и плата была не та, а макет.Да и даташита с аппнером чем то не было, вобщем со мной не пошло. И тогда мне было не до них.
Радиотехника подарила другу, как обычно «в пользование» безвозвратно, вегу, после очередного неудачного ремонта поставил коломет, а уцелевший Амфитон развлекал соседей на даче по выходным. В нашей жизни был формат MP3, и компьютерный звук вытеснил кассеты и катушки из наших домов. И я начал осваивать лампы с опозданием на много лет. Пока я собирал бордюры и полурамические лампы, оставшиеся от ламп из резервуаров, прогресс в микроэлектронике для аудиотехники пронесся мимо меня.
Глупые иностранцы давно поняли, что ремонтировать усилитель ВЕГИ-122 не просто невыгодно, а еще и абсурдно, и пошли по пути модульного исполнения. Первыми были ребята из офиса Sanyo со своими продуктами «Все на кристалле» серии СТК, они не отставали от них.
Маркетологи Махали флаги с непонятными надписями THD, THD + N, фантастические 0,00000% и нереальная для домашнего применения мощность в сотни ватт.
И все это на куске кремния меньше коробки спичек.Не забыл про защиту от перегрева, перегрузки и дурака. В сети есть сообщество любителей старых технологий и новых приемов, периодически борющихся друг с другом только за свои понятные идеалы.
И только то, ради чего все произошло, осталось вечным — это музыка.
Но я не буду здесь обсуждать какие-либо направления в технике, а хочу рассказать о своем первом опыте работы с интегральными усилителями после такого длительного перерыва.
Это будет примерно два лидера по популярности на сегодняшний день среди отечественных интегральных усилителей — и.
Я о них не слышал, может быть, ленивый или тот, у кого никогда не было компьютера, но прогресс остановился на P214.
Но одно дело слышать, а другое дело чувствовать руками и слушать собственными ушами.!
Это было немного неожиданно, и я даже довольно долго не знал, с чего начать. Вопросов сразу встало тоже много — питание, охлаждение, защита, корпус. Я не делал ничего подобного так давно, что просто потерял навыки и раздал детали.В общем, чуть-чуть был готов.
Но я решил, что что-то не так, запустил обе пары, сравнил их, а при необходимости оставил один рабочий вариант или вообще отказался от них в пользу ламп.
Сразу скажу, что оба типа микросхемы монофонические, поэтому для стереоксилтера потребуется два корпуса. Задача тоже была такая — максимально простая схема. Рюшечки и Фищечки можно терпеть до определенного предела, но когда в схему добавляется ОУ, с родным усилением более ста дБ, я считаю это ОУ излишеством.
Осталось подумать что выбрать включение. Тут как всегда мнения разделились, поэтому я решил — использую то, что попроще и потребует минимум обвязки, потому что это фишка, а все необходимое уже есть.
LM3886. Высокопроизводительный усилитель мощности звука 68 Вт с отключением звука
Чип заточен под стереосистему и даже под «High-End Stereo TVS» — это, кстати, что кто-то знает?
Моя схема на LM3886
Включение инвертирующее, с Т-образной ОС.Самое простое включение. Не требует конденсатора в цепи OOS.
А сектор предельно простой и компактный.
Оба канала видны на фото, абсолютно независимы. Можно взять болгарку и разрезать доску посередине, получится два независимых усилителя!
Только на ходу не хочется ….
TDA7293. 120V — 100W DMOS Audio Audio Усилитель звука с MUTE / ST-BY
Эти ребята более понятливые — у них есть только телевизор высшего класса…На Natural Fair можно посмотреть и заказать.
К слову DMOS, вернусь, а пока схема.
Моя схема на TDA7293
Включение тоже инверсия, ОС тоже образная. И снова плата как всегда компактная и простая.
Болгарка далеко не снимает — снова два независимых канала!
Может кто распознал радиаторы на фото? Это был усилитель ОДА-102. .Маленький такой, из блочного стереокомплекса.
Пришёл мне в подарок без динамика, я даже трансик с магнитофона приложил, но тюнер, до этого и трафик валялся.
Оттуда ушел силовой транс. Мощность в киловаттах мне не нужна, я не в том возрасте, чтобы мерять длину и толщину с соседями, так что если она будет 20 ватт — мне хватит над крышей, а сосед останется.
Для тестов были изготовлены два одинаковых БП, точнее 2 платы выпрямителей и емкостей фильтров, а также универсальный разъем для подключения двух разных power trance, один от ODA, второй от активной колонки Behringer.
Запуск и сравнение усилителей
В принципе запуск прошел без проблем, и, накачав нагрузку на выходы, попробую послушать, сравнить и еще послушать.Как обычно, тест не по динамикам, а по наушникам.
Во-первых, у меня в работе нет ака, во-вторых, я считаю, что все нюансы по динамикам не слышны, а вот наушники просто правдивую картинку дадут.
Вариантов включения для сравнения было много — чередовать из одного транса, параллельно из разных трансов, благо разница в напряжениях после моста небольшая — 27В и 29В.
Все варианты аккуратно отрезаны и проверены.
Сразу испугался, что оба варианта усилителей прилично греются, даже работая на малой мощности до нагрузки 6 Ом (на фото эти резисторы посещаются возле разъема для наушников). Но это понятно, то, что площадь излучателей рассчитывалась на один канал, теперь загружается на два.
А вот звук приятно удивил. Нет, серьезно. Однажды я отказался от полупроводниковых усилителей в пользу ламп именно из-за их звука.
Видно прогресс, все же исправил это досадное упущение.
Не буду здесь приводить характеристики, АЧХ, кг и тд — это полно всего в сети и написано в даташее.
При сравнении полагался на свое восприятие. Сразу скажу, если не подходить с позиции фаллометрии, они во всем одинаковы и при равных условиях почти не различимы.
Какой из них мне понравился больше?
И здесь я вернусь к сокращению DMOS.Дело в том, что звезда чисто биполярная, но для моего возмущения интереснее — у нее замкнутый каскад на полевых транзисторах! И эти ребята по своим свойствам ближе к лампам будут, видимо поэтому звук полей меня больше впечатлил.
Но это на любителя.
На мой взгляд, звучит чисто, почти стерильно, но как бы мягче, не так утомительно для слуха — опять же, все это крайне субъективно.
Решил сделать законченный дизайн на.
И начнем с корпуса! Продолжение следует.
Файлы
Как обычно, все наработки здесь:▼ 🕗 17.09.12 ⚖️ 13,91 КБ 335 Здравствуйте, читатель! Меня зовут Игорь, мне 45, я сибиряк и заядлый почтальон. Я придумал, создал и храню этот замечательный сайт с 2006 года.
Более 10 лет наш журнал существует только на мои средства.
Хорошо! Галява закончилась. Вам нужны файлы и полезные статьи — помогите мне!
Тем, кто занимается созданием домашнего аудио или самостоятельно собирает усилители, наверняка встречалось описание микросхемы ST TDA7293.Если не встречались, обязательно посмотрите и прочтите. С помощью этих довольно простых микросхем можно собрать усилитель довольно высокого класса.
Встраиваю такой усилитель в нишу стены, оборудую скрытой проводкой и встроенной акустикой. Это позволяет избежать лишних проводов в углах комнаты от колонн и установки обязательной полки или тумбочки под телевизор.
Изначально у меня, к сожалению, его конструкция и схемотехника были плохими. Все каналы усилителя возбуждались на длинных проводах, а разводка платы была ужасной.Попробовав хоть как-то починить эту китайскую поделку, доработок было внесено очень много. Во время одного из них я перепутал плюс и минус питания, и все микросхемы TDA7293 с ватой, напоминающей петарды, сгорели.
После этого я изменил подход к модульности и по проверенной схеме и заказал разводимые самостоятельно печатные платы на нужные вам размеры. Конечно, вместе с платой заказал детали, в том числе микросхемы TDA7293.
Понимая, что риск нарваться на подделку, узнаю отличительные признаки подлинных микросхем от ST.
Получается, что для проверки подлинности достаточно измерить сопротивление между металлической ушкой (плюсовой провод) и выводами 5, 10 и 11 (без провода тестера). Для оригинальных чипов сопротивление должно быть около 3 МОм. При обратной полярности тестера измеряемое сопротивление должно быть бесконечным.
Будьте осторожны, чтобы не попасться на подделки! Всегда открывайте спор и никогда не говорите его в ответ на обещание прислать вам что-нибудь взамен. Только так вы сможете обезопасить себя от потери денег.Потерянное время Вы никому не возместите. Поэтому я надеюсь, что изложенное здесь поможет вам.
Upd. По вопросам в комментариях:
Все 28 (двадцать восемь) заказанных на E-Bay и Aliexpress чипов (то есть 100% от количества заказанных) оказались поддельными и совсем не рабочими. Указанную технику не вызвали, в тестовой плате не заработали (или грелся, но не работал). Все перепроверил 10 раз.
E-Bay и Алиэкспресс вернули деньги по всем открытым спорам.В качестве доказательства опубликованы фотографии измерения сопротивления тестером между 5-м или 11-м выводом и металлическим ухом. За самый первый заказ (две штуки взяли пробу) на eBay я денег не получил, так как не знал, как проверить подлинность, и пропустил время открытия диспута.
Очень смешно отвечают китайские продавцы в спорах. Вот пример «аргументов» продавца в последнем споре, выигранном спором на Алиэкспресс:
Привет! Сэр.
Товар в пути!
Время можно ждать!
Вы отменяете диспут!
Я МОГУ ПРОДЛИТЬ ДЛЯ ВАС СРОК ПРИЕМКИ! ДОБАВИТЬ 15 дней!
Спасибо!
ВЫ МОЖЕТЕ ОТМЕНИТЬ СПОР! БОЛЬШОЕ СПАСИБО!
На это, конечно, отвечать не надо, а уж тем более ругаться.Надо спокойно напомнить суть претензии и спросить, есть ли что ответить по существу.
Еще очень интересный момент: Если обратить внимание на то, что в описании товара (в частности, микросхемы и другой конфигурации) есть поле: «Фирменное наименование» (название производителя). В противном случае учтите, что продавцы никогда не указывают оригинальную марку. Например, вместо ST или ST Microelectronics указан Cazenoveyi. Это правила aliexpress. Достаточно обвинить продавца в подделке.Ведь вы получаете фишку с логотипом ST, а заказываете Cazenoveyi 🙂
И еще, если продавец на фото натирает или размывает логотип производителя — ждите подделку. Нагола или хитрость, но погоди …
Оригинальные чипы ST TDA7293 пока на Ebay и Aliexpress не нашел (не получил). Возможно они есть, приведу пример: после второго заказа и спора я написал продавцу на E-Bay подробный обзор с фото тестов. Конечно, не понравилось, но он честно признался, что не разбирается в подлинности микросхем, а просто торгует ими.Обещали прислать мне новую замену, чтобы вспомнить отзывы. Но обманули, ничего не отправляли.
Самое интересное, что после этого с продажи сняли лот с TDA7293 два доллара, а через некоторое время остался такой же лот с TDA7293, но семь долларов. Видимо так много реальных в своей покупке или продавец решил застраховать барьерную цену.
Chip and Dip действительно выходят, но так как много чего заказывал из комплектации на Ebay и Aliexpress, то на магазин внимания не обратил.Если в двух заказанных партиях, что пока способ подделка, я пойду покупать в Chip and Dip.
Справедливости ради стоит отметить, что некоторые позиции у местных вендоров взяты из Китая, но в двух ценах.
П.С. За качество фотографий прошу прощения, но оборудования для макросъемки нет. Пытался как мог: ждали солнышко, раскладывали фишки на белой бумаге (чтобы не было проблем с балансом) и угол бы долго выбирал и выбирал из полученных фото.
P.P.S. Кому интересно, брал информацию по проверке на подлинность. Конечно, 100% гарантию дает только тестовая плата. В моем случае результаты тестирования тестером и платой полностью совпали.
п.п.с Проверенная схема взята. А вот так выглядят платы, на которых тестировались чипы:
К сожалению, ошибок в платах не обнаружил. Конечно, все проверял осциллографом. И даже с тестовым радиатором (чтобы не было хлопка и дыма).Резистор R6 испарился для гарантированного включения звука. Дорожка от 12 ноги TDA7293 переделана на возможность тестирования TDA7294 (перемычка с обратной стороны платы).
Если что такие платы собраны еще 10:
Ожидание в час (подлинный TDA7293) 🙂
По поводу «фейков» или «реплик». Допустим, в Китае делаются реплики (то есть полностью или не полностью функциональные копии) исходных микросхем ST TDA7293. Производство микросхем в гараже налажено не будет.Это должен быть большой многомиллионный завод с большим штатом. Оборудование для производства микросхем в основном производится не в Китае. Свое (оборудование) поставляют известные фирмы на известных условиях контрактов. Разумеется, в обязательстве не печатать кристаллы с нарушением авторских прав. Это один из пунктов поставки такого оборудования. Вы, как частное лицо, не продаете машины для печати денег. И государства их приобретают.
Но предположим, что в Китае хаос. И китайцы, покупающие (или копирующие) американские или европейские производственные линии, начали печатать то, что им нужно.И назвал это «репликами». Но эти чипы печатаются на фабрике, зачем тогда стирать названия с корпусов и выгравировать новые? Поэтому существование «реплики» возможно, но я не очень верю в такую историю. Не логично. Представьте себя на сайте фабриканта: у вас контракты на обслуживание на много-много миллионов, и вы рискуете расторжение контрактов и потеря денег штампует (пусть сотни тысяч тысяч) фишку на один доллар. Очень рискованный и опасный бизнес.Деньги распечатать проще. Подделки еще можно назвать «репликами». :))
Поэтому все, что в пилах, надо называть своим именем: подделка или подделка. В терминологии Алиэкспресс это «подделка».
Удачи и внимания!
Планирую купить +23. Добавить в избранные Обзор понравился +143 +222Stk Ag — Schönberg 94513 (Freyung-grafenau), Im Ebenfeld 1-3, FIRMENB
WZ (DE 2008 г.): Großhandel mit Kraftwagenteilen und -zubehör (45310)
NACE Ред.2 (ЕС 2008): Оптовая торговля автозапчастями и принадлежностями (4531)
WZ (DE 2008 г.): Einzelhandel mit Kraftwagenteilen und -zubehör (45320)
NACE Rev.2 (ЕС 2008): Розничная торговля запчастями и принадлежностями для автомобилей (4532)
WZ (DE 2008 г.): Großhandel mit elektronischen Bauteilen und Telekommunikationsgeräten (46520)
NACE Ред.2 (ЕС 2008): Оптовая торговля электронным и телекоммуникационным оборудованием и запчастями (4652)
МСОК 4 (МИР): Продажа автозапчастей и аксессуаров (4530)
МСОК 4 (МИР): Оптовая торговля электронным, телекоммуникационным оборудованием и запчастями (4652)
JCI — Том 103, Выпуск 9
Взаимодействие молекул семейства B7 на антигенпрезентирующих клетках с их ассоциированными с Т-клетками лигандами, CD28 и CD152 (цитотоксический Т-лимфоцит-ассоциированный антиген-4 [CTLA-4]), обеспечивает ключевой костимулирующий сигнал в активации Т-клеток. .Мы исследовали роль пути CD28 / CD152 в псориазе в 26-недельном, фазе I, открытом исследовании повышения дозы. Также оценивалась важность этого пути в генерации гуморальных иммунных ответов на Т-клеточно-зависимые неоантигены, бактериофаг φX174 и гемоцианин лимфы улитки. Сорок три пациента со стабильным вульгарным псориазом получили 4 инфузии растворимого химерного белка CTLA4Ig (BMS-188667). Сорок шесть процентов всех исследуемых пациентов достигли устойчивого улучшения клинической активности заболевания на 50% или более, причем в когортах, принимавших самые высокие дозы, наблюдались все более сильные эффекты.Улучшение у этих пациентов было связано с количественным снижением эпидермальной гиперплазии, что коррелировало с количественным снижением инфильтрирующих кожу Т-клеток. Не было обнаружено заметного увеличения скорости апоптоза Т-клеток внутри очага поражения, что позволяет предположить, что уменьшение количества Т-клеток поражения, вероятно, было связано с ингибированием пролиферации Т-клеток, рекрутирования Т-клеток и / или апоптоза антиген-специфических Т-клеток. на внеповрежденных участках. Наблюдались измененные ответы антител на Т-клеточно-зависимые неоантигены, но иммунологическая толерантность к этим антигенам не была продемонстрирована.Это исследование иллюстрирует важность пути CD28 / CD152 в патогенезе псориаза и предлагает потенциальное терапевтическое использование этого нового иммуномодулирующего подхода при ряде заболеваний, опосредованных Т-клетками.
Джудит Р. Абрамс, Марк Г. Лебволь, Синтия А. Гуццо, Брайан В. Джегасти, Майкл Т. Голдфарб, Бернард С. Гоффе, Алан Ментер, Николас Дж. Лоу, Джеральд Крюгер, Майкл Дж. Браун, Рассел С. Вайнер, Мартин Дж. Биркхофер, Гарвин Л. Уорнер, Карен К. Берри, Питер С. Линсли, Джеймс Дж.Крюгер, Ханс Д. Окс, Сьюзан Л. Келли, Севон Кан
.

09.2014