Как собрать металлоискатель Clone PI W самостоятельно. Какие компоненты потребуются для сборки. Как правильно прошить микроконтроллер. Как изготовить и настроить поисковую катушку. Каковы основные характеристики и преимущества данной модели металлоискателя.
Особенности и преимущества металлоискателя Clone PI W
Металлоискатель Clone PI W представляет собой упрощенную версию популярной модели Clone PI AVR. Основные особенности данного металлоискателя:
- Импульсный принцип работы
- Светодиодная индикация вместо ЖК-экрана
- Сниженное энергопотребление — около 120 мА
- Простое управление с помощью 6 кнопок
- Возможность использования различных поисковых катушек
- Высокая чувствительность и глубина обнаружения металлов
- Возможность работы под водой
Благодаря своей простоте и доступности компонентов, Clone PI W стал очень популярным среди радиолюбителей для самостоятельной сборки. При этом по своим характеристикам он не уступает многим заводским моделям.

Необходимые компоненты для сборки металлоискателя Clone PI W
Для сборки металлоискателя Clone PI W потребуются следующие основные компоненты:
- Микроконтроллер ATmega8
- Стабилизатор напряжения TL431
- Операционные усилители TL082 и LM358
- Транзисторы IRF9540 и BC547
- Диоды BAT85 и 1N4148
- Светодиоды и кнопки управления
- Резисторы, конденсаторы, разъемы
Полный список компонентов с номиналами можно найти на принципиальной схеме металлоискателя. Важно использовать качественные компоненты от проверенных производителей для обеспечения стабильной работы прибора.
Изготовление печатной платы металлоискателя
Печатную плату для металлоискателя Clone PI W можно изготовить одним из следующих способов:
- Вытравить самостоятельно по готовой разводке
- Заказать изготовление в специализированной мастерской
- Приобрести готовый комплект для сборки
При самостоятельном изготовлении важно обеспечить качественную разводку проводников без замыканий. После травления плату необходимо тщательно промыть от остатков химикатов.

Для удобства монтажа рекомендуется использовать плату с металлизированными отверстиями. Это упростит пайку компонентов и повысит надежность соединений.
Прошивка микроконтроллера ATmega8
Для работы металлоискателя Clone PI W необходимо прошить микроконтроллер ATmega8 специальной программой. Алгоритм прошивки:
- Скачать актуальную версию прошивки с сайта разработчика
- Подключить программатор к микроконтроллеру
- Установить нужные фьюзы:
- CKSEL[3:0] = 0010
- SUT[1:0] = 10
- BODEN = 1
- BODLEVEL = 1
- Записать прошивку в память микроконтроллера
- Проверить корректность записи
Важно правильно установить фьюзы, иначе металлоискатель не будет работать корректно. Рекомендуется использовать специализированные программаторы для микроконтроллеров AVR.
Сборка и монтаж компонентов на печатную плату
При монтаже компонентов на печатную плату необходимо соблюдать следующие правила:
- Начинать с низкопрофильных компонентов (резисторы, диоды)
- Использовать качественный припой и флюс
- Не перегревать компоненты при пайке
- Проверять отсутствие замыканий после пайки каждого компонента
- Устанавливать микросхемы в панельки
После монтажа всех компонентов необходимо внимательно проверить правильность их установки согласно принципиальной схеме. Особое внимание нужно уделить полярности конденсаторов, диодов и микросхем.

Изготовление поисковой катушки
Поисковая катушка — важнейший элемент металлоискателя, от которого зависит его чувствительность. Для Clone PI W можно использовать следующие варианты катушек:
- Круглая катушка диаметром 20-30 см
- Эллиптическая катушка размером 30×40 см
- Рамочная катушка 50×50 см или больше
Оптимальный вариант для универсального использования — круглая катушка диаметром 24-26 см. Порядок изготовления:
- Намотать 25-30 витков провода диаметром 0,5-0,8 мм на оправку
- Зафиксировать обмотку клеем или изолентой
- Поместить катушку в пластиковый корпус
- Залить эпоксидной смолой для герметизации
- Припаять экранированный кабель
Важно обеспечить герметичность катушки для возможности использования металлоискателя в сырую погоду или под водой.
Настройка и калибровка металлоискателя
После сборки металлоискатель Clone PI W требует настройки для корректной работы. Основные этапы настройки:
- Установка порога чувствительности с помощью подстроечного резистора
- Регулировка защитного интервала кнопками S1 и S2
- Настройка громкости звукового сигнала кнопками S3 и S4
- Отстройка от грунта в реальных условиях
- Проверка глубины обнаружения на тестовых целях
Правильно настроенный металлоискатель должен обеспечивать стабильную работу без ложных срабатываний и хорошую глубину обнаружения металлических предметов.

Корпус и элементы управления металлоискателя
Для удобного использования металлоискателя Clone PI W необходимо изготовить корпус и органы управления:
- Пластиковый корпус для электронного блока
- Телескопическая штанга из алюминия или пластика
- Подлокотник для комфортного удержания
- Разъем для подключения поисковой катушки
- Кнопки управления и светодиоды индикации
- Динамик или разъем для наушников
Важно обеспечить герметичность корпуса для защиты электроники от влаги. Органы управления должны быть удобно расположены для работы одной рукой.
«` «`Тестирование и отладка металлоискателя
После сборки и настройки металлоискатель Clone PI W необходимо тщательно протестировать:
- Проверить энергопотребление — не должно превышать 150 мА
- Убедиться в отсутствии ложных срабатываний на воздухе
- Проверить глубину обнаружения на различных металлических предметах
- Протестировать работу в различных грунтовых условиях
- Убедиться в герметичности при работе во влажной среде
При обнаружении проблем необходимо тщательно проверить монтаж, качество пайки и правильность установки компонентов. Типичные неисправности связаны с некачественными деталями или ошибками при сборке.

Эксплуатация и обслуживание металлоискателя Clone PI W
Для длительной и надежной работы металлоискателя Clone PI W необходимо соблюдать следующие правила эксплуатации:
- Использовать качественные источники питания (аккумуляторы или батареи)
- Избегать сильных ударов и падений прибора
- Не допускать попадания влаги внутрь электронного блока
- Регулярно проверять надежность всех соединений
- Очищать катушку от грязи после каждого использования
- Хранить прибор в сухом месте при комнатной температуре
При бережном обращении и своевременном обслуживании металлоискатель Clone PI W способен прослужить долгие годы, радуя своего владельца отличными находками.
Металлоискатель Clone Pi W своими руками (Клон ПИ В) — Мир искателей
Металлоискатель Clone PI W – это несколько упрощенная версия металлоискателя Clone PI AVR, в ней жидкокристаллический экран, заменен на светодиоды. Также в металлоискатели были урезаны органы управления и оставлены только самые необходимые функции. Изначально металлоискатель проектировался как подводная версия Клона, но стал очень популярным и на грунте.
Ниже в статье, вы найдете все необходимые материалы, для сборки металлоискателя Clone PI W своими руками, а пока немного раскажем о самом приборе.
Основным достоинством «Клон ПИ В» являются: его уменьшенное энергопотребление до 120 мА при максимальной громкости и при полном срабатывании всей шкалы светодиодов. А также наиболее приближенная к оригинальному металлоискателю Tracker PI (С которого был скопирован Клон) стабильность работы.
Уменьшение энергопотребления, удалось добиться благодаря удалению энергоемкого экрана.
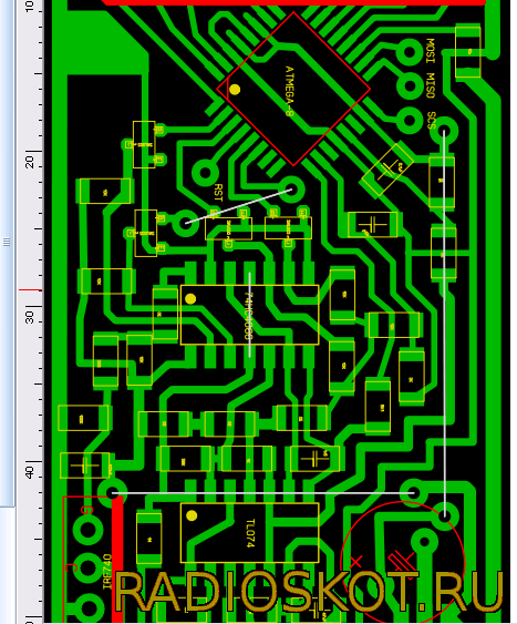
Схема металлоискателя Clone PI W
Также в этому файле ClonePI-W, вы можете скачать схему и разведенную печатную для металлоискателя Клон ПИ В платы в формате .pdf (Схема и разведение печатной платы с сайта разработчика металлоискателя, ссылка на сайт автора в конце страницы).
Вот такую плату предлагает на разработчик Клона:
Но лично мне больше нравится вариант печатной платы для Клон В от DexAlex, (именно на ней и собирают этот металлоискатель большинство радиолюбителей):
Архив с доработками от DexAlex, прошивкой (1.0.1), схемой и разведенной печатной платой в формате Спринт Лайот и другими полезными метариалами для самостоятельного изготовления металлоискателя, можно скачать в этом архиве — DesAlex
Последняя версия прошивки для металлоискателя Clone PI W (Версия 1.2.4)
При прошивке контроллера, биты конфигурации нужно расставить следующим образом:
Сборка металлоискателя Clone PI W своими рукамиСборку металлоискателя, следует начать с выбора варианта печатной платы.
Так как они имеют небольшие различия и в используемых компонентах. Мы рекомендуем выбрать версию от DexAlex, его вариант разведения этого и других металлоискателей, себя отлично зарекомендовали.
Затем закупаем детали. Следует уделить внимания следующим компонентам: конденсаторы лучше использовать керамические, а еще лучше пленочные, это положительно скажется на стабильности работы. Построечный резистор, должен быть хорошего качества и многооборотным, однооборотные дешевые подстоечники тут непригодны! TL431 и резисторы в ее обвязке, также заслуживают повышенного внимания и должны быть 100% качества.
Травим и собираем печатную плату, прошиваем микроконтроллер и запускаем металлоискатель. Для питания металлоискателя Клон ПИ В можно использовать 8 пальчиковых батареек, или 12 аккумулятор. «Крона» не подайдет! Также при первых включениях металлоискателя и его настройке необходимо использовать новые батарейки или полностью заряженный аккумулятор.
По цепи питания, рекомендуется использовать защитный диод от «переполюсовки», и предохранитель, это поможет защитить ваш металлоискатель, от вашей же неосторожности, особенно на этапах его сборки и тестирования!
Если у вас металлоискатель сразу не заработал, то в поиске неисправностей, вам может помочь карта напряжений — Карта напряжений клон пи В
Вот пример уже собранного электронного блока металлоискателя Clone PI W:
Изготовление катушки для металлоискателя Clone PI W
Стандартную катушку для металлоискателя Клон ПИ В можно изготовить, намотав на оправку диаметром 19-20 см, 25 витков, проводом 0,7-0,8 мм диаметром. Можно увеличивать диаметр катушки, это положительно скажется на глубине обнаружения, но тогда следует уменьшать количество витков. При диаметре катушки больше 28-30 см, начнет убывать чувствительность к небольшим предметам, это также следует учесть. О других способах изготовления катушки для металлоискателя Клон, можно почитать тут.
Инструкция по управленим металлоискателем Clone PI W
Управление металлоискателем Клон ПИ В, осуществляется при помощи 6 кнопок. Кнопки имеют следующие назначения:
- S1 «Barrier-«/»Guard interval-«
- S2 «Barrier+»/»Guard interval+»
- S3 «Volume-«/»Up min-«
- S4 «Volume+»/»Up min+»
- S5 Функция пока не присвоена
- S6 «Zero» (0)
- S5 + S6 «Режим настроек»/»Выход из режима настроек»
Признаком нахождения в режиме настроек (т.е. там, где можно настроить защитный интервал и минимально допустимое напряжение питания) является свечение последнего светодиода (VD13).
Защитный интервал индицируется очень приблизительно, количество горящих слева светодиодов надо умножать на 8. После выключение питания металлоискателя, значение не сохраняется!
Минимально допустимое напряжение индицируется с шагом 0,5 вольта, от 7,5 до 11 вольт.
Значение по умолчанию — 8 вольт. Значение сохраняется. Если напряжение питания уменьшается ниже заданного значения, прибор продолжает работать, но раз в 15 секунд выдаёт двойной низкий звук.
Также мы нашли в сети, переработаною инструкцию для металлоискателя Clone PI W (Переработанна с инструкции от Кощея), она тоже может вам пригодиться — Инструкция на металлоискатель Clone PI W
Настройка металлоискателя Clone PI W
Металлоискатель Clone PI W не нуждается в сложных настройках. Вся настройка сводится к следующему: Включаем металлоискатель подальше от металлических предметов, и дожидаемся пока пройдет вся шкала светодиодов. Затем подносим эталонный металлический предмет (например монетку) и проверяем чувствительность металлоискателя. Затем подкручиваем подстроечный резистор, перезагружаем металлоискатель и снова проверяем чувствительность. Повторяем манипуляцию до тех пор, пока не добьемся лучшего результата!
После того как вы закончили подстройку, в металлоискателе вы также при помощи кнопок управления, можете отрегулировать громкость и чувствительность металлоискателя.
Чем выше Barrier (Диапазон регулирования 0 – 10) тем меньше чувствительность. Порог опускаем до тех пор, пока не появляются ложные срабатывания, при поднятой в воздух катушке металлоискателя. Для нормально собранного и настроенного металлоискателя нормальным порогом является 3-5.
Также следует помнить, что в области катушки, при включении и перезагрузке металлоискателя, недолжно находится металлических предметов, иначе металлоискатель потеряет часть чувствительности!
На этом настройка металлоискателя завершена, и можно приступать к поискам!
О изготовлении катушек для металлоискателя Клон В можно прочесть тут , и о изготовлении глубинных рамок тут.
Заключение: Металлоискатель Clone PI W это отличный вариант для самостоятельной сборки. Вполне доступные компоненты, несложная схема, наличие открытой прошивки и масса необходимой информации все это поможет вам при его изготовлении.
К недостаткам следует отнести его более высокую помехочуствительность чем у Тракера и Кощея, и поэтому более высокую глючность. Особенно остро это проявляется вблизи электромагнитных и индустриальных источников помех. Но в целом металлоискатель получился вполне достойный!
Видео работы самодельного металлоискателя Clone PI W
Видео тест металлоискателя Клон Пи В собранный своими руками, с большой катушкой 40 см:
При написании этой статьи использовались материалы, с сайты разработчика металлоискателя — http://fandy.hut2.ru/ClonePI_W.htm
А также форумы где обсуждается данная схема: http://forum.cxem.net/index.php?showtopic=47662 и http://md4u.ru/viewtopic.php?f=5&t=2144
Материалы для скачивания:
Схема, и разведенная печатная плата металлоискатя Clone PI-W (От автора) — ClonePI-W
Разведенная печатная плата от DexAlex, прошивка 1.
2.1 и другие материалы и фотографии для самостоятельной сборки металлоискателя Clone PI W — DesAleX Clone PI W
Вариант от платы и сборки металлоискателя от Корвина, а также карта напряжений и некоторые полезные материалы, например вариант печатной платы, с заменой микросхемы КН5 — korvin Clone PI W
Металлоискатель Clone Pi W по простой схеме своими руками
Импульсные металлоискатели, среди самодельных, известны самыми высокими показателями глубины обнаружения металла. Так же они лучше других способны работать в соленой воде и сильно минерализованной почве. Все импульсники схожи в принципе работы и имеют общие плюсы и минусы. Металлоискатель клон, который мы будем собирать, имеет следующие достоинства:
- Датчик сделан из одинарной катушки, являющейся передающей и принимающей. Это значительно упрощает сборку и исключает трудоемкую настройку. Размер катушки можно подбирать самостоятельно в зависимости от целевого назначения металлоискателя.
- Упрощенная схема в сравнении с качественными самодельными металлоискателями.

- Простая кнопочная регулировка.
- Немного уменьшено энергопотребление по сравнению с импульсными металлоискателями с экранной индикацией.
К недостаткам можно отнести:
- Отсутствие дискриминации.
- Необходимость прошивки микросхемы. Однако это нельзя назвать большой проблемой, так как в статье будет представлена подробная инструкция данного процесса.
Сборка металлоискателя клон pi w начинается с электрических компонентов: схема, датчик, их соединение и прошивка микросхемы. Конечным этапом является изготовление или покупка корпусных деталей и настройка устройства.
Сборка схемы
Все необходимые детали, их аналоги и комментарии указаны в таблице на рисунке 2.
Детали приобретаем строго новые! Это освободит вас от проблем в работоспособности схемы.
Схема металлоискателя Клон pi w собирается на двух монтажных платах. Одна основная, а вторая плата управления и индикации с кнопками и светодиодами. Обе печатных платы для программы Sprint Layout можно скачать по ссылке.
Для будущего крепления основной платы можно оставить запас текстолита или ограничиться горячим клеем. Для второй платы разъемы для крепления уже предусмотрены на монтажной плате. Соединение двух схем производится по подписанным выводам B1 – B4 и VD4 – VD13 и реализовывается многожильным шлейфом, например – от старых винчестеров или дисковых приводов.
Пайка радиодеталей осуществляется в соответствии со схемой и монтажными платами на рисунках 3 и 4.
Главными требованиями к сборке являются аккуратность, внимательность и отсутствие случайных соединений между дорожками и деталями. После изготовления печатной платы необходимо тщательно промыть ее от флюса.
Прошивка микросхемы
Металлоискатель клон работает по специально написанной программе, которую нужно записать в микросхему ATmega8. Скачать версию прошивки 1.2.2m можно по ссылке.
Рассмотрим несколько простых способов для записи прошивки:
Способ 1. Берем микросхему, скачанную прошивку, и идем в ближайшую мастерскую по ремонту электроники или к знакомому, разбирающемуся в этом.
Просим бесплатно или за невысокую плату выполнить прошивку.
Если прошивка осуществляется в программе PonyProg, показываем мастеру рисунок 5, на котором изображены настройки конфигурационных битов.
При прошивке другими программами обращаем внимание на пункт SPIEN. Если при чтении информации галочка там не стоит, то выставляем все остальные конфигурационные биты в противоположное состояние! Это очень важно, так как при ошибке, вернуть процессор в исходное состояние намного сложнее процесса прошивки.
Для примера можно взглянуть на настройки программы Uniprof (рис. 6), при чтении в которой параметр SPIEN был без галочки.
Способ 2. Соорудим самый простой программатор, именуемый «программатор Громова», и произведем прошивку самостоятельно.
Схема программатора и монтажная плата изображены на рисунке 7. Схему так же можно выполнить навесным монтажом, но очень важную роль при прошивке играет надежность контактов, так что выбор за вами.
По этой же причине рекомендуем использовать контактный разъем для процессора. Скачать монтажную схему можно по ссылке. Понадобится также программа для прошивки Uniprof.
Схема подключается к COM порту компьютера. Если у вас его нет, можно, опять же, обратиться к знакомому с более старым компьютером или приобрести плату с COM разъемом. Все детали, контакты процессора и программатора подписаны на соответствующих схемах.
При сборке обратите внимание на то, что требуется отдельное питание процессора постоянным напряжением 5 В. Взять его можно с USB провода, подключив его к компьютеру.
Не забываем соединить минус программатора и минус питания.
После сборки программатора по пунктам прошиваем металлоискатель clone pi w:
- Вставляем процессор;
- Подключаем программатор к COM порту;
- Запускаем программу Uniprof;
- Подаем питание 5 В на процессор;
- Убеждаемся, что программа увидела процессор;
- Считываем конфигурационные биты и настраиваем, как было описано выше;
- Открываем прошивку программой, и жмем «запись».

На этом прошивка микросхемы считается завершенной.
Изготовление датчика (катушки)
Датчик состоит из герметичной катушки, крепления для штанги и провода.
Как и было описано выше, катушка для импульсных металлоискателей выполняется очень просто. Находим провод с любой изоляцией диаметром 0,4 – 0,5 мм. И, согласно таблице на рисунке 8, выбираем количество витков и диаметр катушки. Оптимальный диаметр катушки 20 – 26 см. Можно так же соорудить квадратную глубинную катушку, но значительного прироста она не даст.
Есть множество способов изготовления обмотки, например корзиночного типа или в одной плоскости, но больших улучшений они не дают, поэтому выбираем любой простейший тип. Производим обмотку в навал на каком-нибудь круглом предмете подходящего диаметра, после чего плотно скрепляем катушку изолентой и выводим два конца провода. Катушку не экранируем!
Корпус выполняется из любых подручных средств, начиная от фанеры и заканчивая пластиком, но лучше приобрести оправку с ушками для штанги в магазине, это придаст качество и приемлемый вид датчику.
В датчике не должен использоваться металл.
Провод для соединения датчика и блока желательно взять с хорошей изоляцией и парой жил сечением около 0,7 мм². Экранирование так же не нужно. Соединяем пайкой выводы катушки и провод, и надежно изолируем. На конце провода присоединяем разъем.
После изготовления катушки, улаживаем ее в оправку и герметизируем специальными средствами – эпоксидным клеем, монтажной пеной или другими диэлектрическими составами.
Изготовленный датчик можно установить на любой импульсный металлоискатель клон.
На рисунке 9 показаны различные варианты катушек для данного металлоискателя.
Сборка корпусных элементов
Чтобы изготовить корпус на металлоискатель своими руками, потребуется немного слесарных работ, подходящий инструмент и материл, а так же желание сделать что-то красивое.
Для блока управления понадобится коробочка из пластмассы или дерева. Размеры подбираем с таким условием, что бы в нее поместились две платы и, в случае использования батареек, контактная коробка.
Контактную коробку можно так же вынести отдельно и закрепить рядом с корпусом блока управления. Основную плату можно закрепить горячим клеем или силиконом. Для платы управления и индикации вырезаем или высверливаем подходящие отверстия под светодиоды и кнопки. После совпадения всех отверстий под кнопки и светодиоды, закрепляем плату, как и основную. Делаем отверстия на коробке под выключатель и разъем для катушки, и закрепляем их. Коробку стараемся делать герметичной для исключения попадания влаги, например при дожде.
Штангу выполняем из ПВХ трубы. Продумав конструкцию, закупаем в магазине необходимые трубы и переходники с учетом того, что штанга должна быть разборной, диэлектрической и удобной – наличие ручки, подлокотника и места для аккумулятора, в случае его использовании (рис.11).
Для сгибания трубы можно воспользоваться газовой плитой. Для регулировки длины используем разность диаметров труб и накручивающиеся кольца. При достаточном желании, штангу можно сделать из других предметов – костыль, удочка.
Главным условием является отсутствие металлических деталей. Качественно собранная штанга подойдет не только на металлоискатель clone pi w, но и на другие виды металлоискателей.
После изготовления штанги, закрепляем на ней блок управления и пластмассовым крепежом или иными средствами прикрепляем датчик. Подписываем кнопки.
Настройка и проверка работоспособности
После сборки металлоискателя включаем его. Должна произойти самодиагностика с озвучкой и миганием светодиодов. Для исключения снижения чувствительности, включать устройство необходимо вдали от металлов.
Настройка производится подальше от земли, металлических и иных предметов, например – в воздухе. Не забываем снять с себя все, что может содержать проводящий материал. Кнопкой S1 выставляем минимальный барьер. Вращением резистора R7 добиваемся громкого непрерывного сигнала. Затем по чуть-чуть возвращаем его положение, пока металлоискатель не замолчит.
В дальнейшем при эксплуатации металлоискателя отстройку от грунта выполняем кнопками S1 и S2.
Копки S3 и S4 соответственно уменьшают и увеличивают громкость. Кнопка S5 предназначена для настройки некоторых функций, но в данной схеме она убрана. Кнопка S6 – сброс. Используем ее после отстройки от грунта, а так же при зависаниях и глюках прибора.
При разряженной батарее металлоискатель будет выдавать два коротких звука с периодичностью в несколько секунд.
В отличие от металлоискателя Клон пи авр, который собирается с дисплеем, в роли визуальной индикации выступают светодиоды. Количество огоньков сигнализирует о глубине и мощности сигнала, а так же об уровне звука и отстройки от грунта при настройке.
Металлоискатель clone pi avr схема
Современный импульсный микроконтроллерный металлоискатель Clone PI AVR оснащен звуковой индикацией и экраном ЖКИ. Основной принцип работы прибора заключается в создании импульсных вихревых токов в любом металлическом предмете, находящемся под землей, а так же в измерении вторичного электромагнитного поля, эти потоки наводящего.
Эта модель металлоискателя приспособлена для работы с катушками, достигающими в диаметре от 120 до 150 см., причем настройка аппарата под них производится автоматически. С помощью этого типа металлоискателя можно обнаруживать большие и мелкие предметы из металла, находящиеся на глубине до 4 метров.
Принципиальная схема металлоискателя clone pi avr
Для улучшения работы металлоискатель Clone PI AVR оснащен отстройкой от грунта и универсальным дисплеем с подсветкой для работ в ночное время, на нем отображается так же и уровень зарядки аккумуляторной батареи, чтобы пользователь видел, через какое время может произойти автоматическое выключение прибора.
Благодаря барьеру и порогу чувствительности, прибор сразу же реагирует на металлический предмет. Источник питания металлоискателя представлен батареей в 12 вольт, расходуемая им мощность вместе с подсветкой составляют около 150 mA. Вмонтированный в схему микроконтроллер, делает прибор полностью автоматическим, что значительно упрощает работу на нем для всех новичков.
Стоимость модели Clone PI AVR в магазине по сравнению с другими и более дорогими детекторами металлов очень приемлемая. Основной его недостаток в отсутствии селективности. Прибор не способен различать цветные и черные металлы. Конструкция нового аппарата является упрощенным вариантом более ранней модели металлоискателя Clone PI, который во многом копирует детектор Tracker PI.
Технические характеристики
- импульсный принцип работы прибора;
- отсутствие различия металлов;
- блок питания представлен батареей АКБ 12V 1.3 A/h, средний расход энергии 100 мA/h;
- управление с помощью 4 кнопок.
Дополнительные параметры
- настраиваемое меню;
- высокое удаление от грунта;
- регулировка громкости и звучания в динамике;
- возможность управления подсветкой на дисплее;
- программирование автоматического отключения при разрядке батареи;
- отображение на дисплее 2 строк с 16 символами.
Страничка автора металлоискателя Clone PI AVR
youtube.com/embed/Kq1EZ5oc47o»/>Clone Pi AVR это упрощенная и усовершенствованная версия, популярного у радиолюбителей металлоискателя Clone PI. Так как при изготовлении металлоискателя Clone PI у многих возникали трудности с приобретением АЦП, то в новой версии металлоискателя Клон АВР, Пик контроллер и внешнее АЦП, были заменены на доступный микроконтроллер фирмы AVR с внутренним АЦП Atmega8.
Схема металлоискателя Клон ПИ АВР
А также схема Clone PI AVR с указанными напряжениями постоянного тока
В интернете есть несколько вариантов разведения печатной платы для металлоискателя Клон Пи АВР. Ниже приведена фотография вполне приличной версии печатной платы .Плата металлоискателя Clone PI AVR
Один из вариантов реализации платы металлоискателя Клон АВР:
Для прошивки микроконтроллера, биты конфигурации необходимо расставить следующим образом:
Металлоискатель Clone PI AVR имеет средний уровень сложности изготовления, из за наличия в схеме металлоискателя, программируемого микроконтроллера.
Но в остальном его изготовление, не должно вызвать особых трудностей.
Катушка для металлоискателя Clone PI AVR
С металлоискателем Clone PI AVR, можно использовать катушки от импульсных металлоискателей Tracker и Кощей, а также большие глубинные рамки.
Наиболее универсальные диаметры катушки 20-30 см. Такие катушки будут иметь глубину обнаружения 1 – 1,5 метра и сохранят чувствительность к небольшим металлическим объектам (монеты, украшения и т.д.).
Для изготовления универсальной поисковой катушки, вам необходимо на оправку 26-27 см, намотать 23-24 витка обмоточного эмаль провода диаметром 0.7-0.8мм. В качестве оправки можно использовать кастрюльку подходящего диаметра, или изготовить оправку как на фото ниже:
Для изготовления оправки, берем лист фанеры или ДСП. На нем, при помощи циркуля, чертим круг нужным нам диаметром. Затем берем шурупы или саморезы, одеваем на них кембрики . Шурупы с кембриками вкручиваем по периметру нашей окружности, и получаем оправку для намотки катушки.
Катушка мотается в навал. Затем витки плотно сматываем между собой, скотчем, или изолентой. К концам обмотки подпаиваем провод 2*0.75 мм в изоляции.
Подключаем нашу катушку к плате металлоискателя Клон Пи АВР (Для подключения лучше использовать разъем) и проверяем ее работоспособность. Такая катушка подойдет для испытаний и экспериментов, но для реальной работы, ее следует защитить от ударов, влаги и т.д.
Для этого катушку необходимо закрепить в подходящий пластиковый корпус. Мы в своих конструкциях, используем вот такой универсальный корпус.
Катушка закрепляется внутри корпуса, при помощи термоклея, и затем корпус катушки заклеивается дихлорэтаном, или скручивается нержвеющими саморезами.Для получения подводной катушки, корпус лучше заполнить эпоксидной смолой. Это уменьшит ее пловучести, и предотвратит поподание воды во внутрь корпуса.
А в статье про глубинные металлоискатели описаны способы изготовления глубинных рамок для импульсных металлоискателей.
Прошивки для металлоискателя Clone PI AVR:
- Прошивка версии 1.7.3 для ATmega8 — CPI_PRG_173_AVR
- Прошивка версии 1.7.3A для ATmega8, с измененным алгоритмом автоподстройки грунта — CPI_PRG_173a_AVR
- Прошивка версии 1.8.0 для контроллера ATmega8 — CPI_PRG_180_AVRИзменения:
- Громкость озвучки кнопок приведена в соответствие с основной громкостью.
- Автоподстройка грунта (Ground adjust) теперь работает в 3-х режимах — adaptive, fixing и off(static).
- Защитный интервал теперь может подбираться при включении (auto), использоваться запомненное значение (last), или выбираться пользователем принудительно в диапазоне 2 … 80.
- Добавлен параметр Volume raise, позволяющий уменьшать громкость в начале шкалы (при слабых откликах). Это улучшает устойчивость схемы при низком пороге.
- Убран режим двойной мощности, показавший свою практическую бесполезность.
- При включённой подсветке на индикатор выводится буква «L» (Light).

- Прошивка версии 1.8.1 для контроллера ATmega8, в прошивки исправленны ошибки и снижено энергопотребление —CPI_PRG_181_AVR
Заключение: металлоискатель Clone PI AVR это проверенный и популярный среди радиолюбителей и поисковиков металлоискатель. Он имеет сопоставимую с заводскими металлоискателями глубину поиска и полностью открытую схему и прошивку для его изготовления. К недостаткам металлоискателя следует отнести завышенное энергопотребление.
Обзор готовой платы металлоискателя Клон ПИ АВРВидео запуска металлоискателя Clone PI AVR собранного своими руками, и возможности его настройки:
При написании этой статьи использовались материалы:
- Сайт разработчика — http://fandy.hut2.ru
- И этот сайт — http://metdet.ucoz.
ua/publ/metalloiskatel_klon/1-1-0-13 - А также форум — http://md4u.ru/viewtopic.php?f=5&t=660 — тут вы можете задать вопросы по самостоятельной сборке металлоискателя.
Металлоискатель Clone PI AVR (Клон ПИ АВР) своими руками: 56 комментариев
Список компонентов
Часть на схеме на нашел
R1 390
R2 20
R3 390
R4 10k
R5 10k
R6 1k
R7 1k многооборотный подстроечный
R8 1к
R9 10k
R10 10k
R11 10k
R12 10k
R13 1k
R14 2M4
R15 56k
R16 10k
R17 10k
R18
R19
R20 3k
R21
R22
R23
R24
R25
R26
R27
R28 10k
R29
R30 20
R31 10k
R32 10k
R33 12k
R34 3k
R35 6,8k контраст LCD
R36
R37 200 подсветка LCD
R38 100k
R39 47
R40
R41 100k
C1 2200 x 16v
C2 0,1
C3 0,1
C4
C5 0,1
C6
C7
C8 2200
C9 0,1
C10
C11 220 x 16v
C12
C13
C14
C15
C16
C17
C18
C19
C20 470
C21 470
C22 470
C23 0,1
C24
C25 0,1
C26 220 x 6.
3v
C27 0,1
C28
C29 1000 x 25v
C30
VT1 IRF740/TO
VT2 BC546_549 КТ3102
VT3 BC546_549 КТ3102
VT4 BC546_549 КТ3102
VT5 BC546_549 КТ3102
VT6 2N7000
VT7 2N7000
U1 ATmega8 (DIP)
U2
U3 LCD 16*2
U4 78L05
U5 TL074
U6 4066
VD1 1N4148
VD2 1N4148
VD3
VD4
VD5 1N5819
Добро пожаловать в наш магазин!
Металлоискатель Клон это несколько переработанная и упрощенная версия металлоискателя Tracker PI (Кощей 2И). Так как, металлоискатель Tracker PI является коммерческим прибором, и прошивка его закрыта от свободного доступа. А радиолюбители у нас народ настойчивый, совместными усилиями и главным образом Андреем Фёдоровым была разработана и выложена в свободный доступ схема и прошивка металлоискателя Clone PI и каждый радиолюбитель, при наличие базовых знаний в электронике может, его собрать.
Металлоискатель Клон имеет множество вариаций плат, схем и версий прошивки, которые многократно дорабатывались и перерабатывались многими радиолюбителями.
Труднодоступные компоненты были заменены на более доступные, например АЦП который использовался в первой версии металлоискателя, было в процессе удаленно из схемы, из за своей редкости и т. д.
Наиболее популярные на сегодня два варианта исполнения металлоискателя: Clone PI-AVR и Clone PI-W.
Металлоискатель Clone PI-AVR Своими рукамиВ НАШЕМ ИНТЕРНЕТ МАГАЗИНЕ ВЫ МОЖЕТЕ КУПИТЬ ГОТОВУЮ ПЛАТУ МЕТАЛЛОИСКАТЕЛЯ КЛОН ПИ АВР
Отличительные черты металлоискателя Клон версии Clone PI-AVR:
- Использован доступный контроллер ATmega8 фирмы Atmel.
- Вместо внешнего АЦП, используется внутренний АЦП контроллера.
- Использовано тактирование от внутреннего RC — генератора контроллера.
Схема металлоискателя Clone PI AVR
Фото печатной платы (Эта наиболее приличное исполнение металлоискателя Клон PI AVR)
Фото собранных плат металлоискателя Clone PI AVR
Установка Конфигурационных битов для прошивки микроконтроллера
Пример готового металлоискателя Clone PI-AVR фото
Металлоискатель Clone PI-W Своими рукамиОтличительными чертами металлоискателя Клон версии Clone PI-W:
- Максимальное упрощение схемы и сокращения количества деталей
- Светодиодная индикация из 10 светодиодов.
Светодиоды дают возможность сделать подводный металлоискатель Клон. Светодиоды видно под водой и их проще герметизировать.
Схема металлоискателя Clone PI AVR
Фото собранных плат (Автор DexAlex)
Установка Конфигурационных битов, для прошивки микроконтроллера
Пример готового металлоискателя Clone PI-W фото:
Катушка для металлоискателя Clone PIДля металлоискателя Клон, можно использовать катушки от металлоискателей Tracker PI и Кощей 5И, а также глубинные рамки для Кощей 5И (Правда глубина будит несколько уступать Кощей 5И, т.к. в Клон нет «турбо режима», да и мощность у клона немного поменьше). В интернете есть масса описаний различных конструкций для импульсных металлоискателей, так что выбор велик.
Наиболее универсальные катушки, это катушки диаметрами 250 — 280 мм. Они хорошо видят как мелкие объекты (Монеты, гильзы и т. д.) так и крупный металл на глубине 1 — 1,5 метра.ъ
Стандартный датчик для металлоискателя Клон 25 — 27 витков, обмоточного провода диаметром 0,5 — 0,8 мм мотается в навалку, на оправку диаметром 19 см.
Чем больше диаметр катушки тем больше глубина поиска и меньше чувствительность к небольшим объектам.
Самым простым способом изготовления катушки для металлоискателя клон — это катушка из витой пары. Описание изготовления такой катушки, можно прочесть в статье «Катушки для импульсных металлоискателей из витой пары«. Или можно купить готовую катушку для металлоискателя (Подойдут все катушки для металлоискателя Tracker PI-2 и Кощей 5И).
Достоинства и недостатки металлоискателя КлонДостоинства металлоискателя Clone по сравнению с металлоискателем Tracker PI-2:
- Проще схема (меньшее количество деталей).
- Нет зависимости чувствительности от степени разряда батарей.
- Управление кнопочками, а не переменные резисторами.
- Открытость прошивки, и доступность для самостоятельного изготовления.
Недостатки:
- Меньшая стабильность работы, и большая чувствительность к помехам.

- Значительно большее энергопотребление (100 — 160 мА для версии Clone W, и до 250 мА для версии AVR), и соответственно меньшее время работы от аккумулятора или батареек.
- Плохая повторяемость характеристик (Это личное мнение автора данной статьи, и его можно оспорить. Я имел личный опыт сборки 5 металлоискателей Clone PI и все они работали по разному, 2 хорошо, 1 сносно, а еще 2 работали отвратительно и постоянно глючили).
Заключение: металлоискатель Клон это неплохое решение для радиолюбителей, и тех кто хочет собрать металлоискатель своими руками, это нормальный импульсный металлоискатель управляемый микроконтроллером. Но это не промышленный металлоискатель, покупать его я бы вам не советовал.
Хотя есть масса радиолюбителей, занимающихся продажей Клонов. Но покупка такого металлоискателя, сопряжена с большими рисками, из за разброса реальных поисковых характеристик и качества сборки. А по стабильности работы, даже идеально собранный Clone, это даже не Tracker D.
Лучше купить оригинал с которого он и был «Клонирован» — Tracker PI-2, который проверен годами работы в самых разнообразных условиях и завоевал немало своих фанатов.
Пишите свои вопросы, замечания и пожелания по доработке статьи.
Клон ПИ металлоискатель на светодиодах
В интернете есть схема металлоискателя clone-pi,но это требует подключение дисплея,а еще где то нужно еще и взять. В данной статье рассмотрим схему металлоискателя клон-пи своими руками с индикацией на светодиодах. Основным достоинством «Клон ПИ В» являются: его уменьшенное энергопотребление до 120 мА при максимальной громкости и при полном срабатывании всей шкалы светодиодов.
Схема устройства:
Печатная плата и прошивка от DexAlex-скачать
При прошивке контроллера, биты конфигурации нужно расставить следующим образом:
Сборка металлоискателя Clone PI W своими рукамиСборку металлоискателя, следует начать с выбора варианта печатной платы.
Так как они имеют небольшие различия и в используемых компонентах. Мы рекомендуем выбрать версию от DexAlex, его вариант разведения этого и других металлоискателей, себя отлично зарекомендовали.
Затем закупаем детали. Следует уделить внимания следующим компонентам: конденсаторы лучше использовать керамические, а еще лучше пленочные, это положительно скажется на стабильности работы. Построечный резистор, должен быть хорошего качества и многооборотным, однооборотные дешевые подстоечники тут непригодны! TL431 и резисторы в ее обвязке, также заслуживают повышенного внимания и должны быть 100% качества.
Травим и собираем печатную плату, прошиваем микроконтроллер и запускаем металлоискатель. Для питания металлоискателя Клон ПИ В можно использовать 8 пальчиковых батареек, или 12 аккумулятор. «Крона» не подайдет! Также при первых включениях металлоискателя и его настройке необходимо использовать новые батарейки или полностью заряженный аккумулятор.
По цепи питания, рекомендуется использовать защитный диод от «переполюсовки», и предохранитель, это поможет защитить ваш металлоискатель, от вашей же неосторожности, особенно на этапах его сборки и тестирования!
Если у вас металлоискатель сразу не заработал, то в поиске неисправностей, вам может помочь карта напряжений -скачать.
Изготовление катушки для металлоискателя Clone PI W
Стандартную катушку для металлоискателя Клон ПИ В можно изготовить, намотав на оправку диаметром 19-20 см, 25 витков, проводом 0,7-0,8 мм диаметром. Можно увеличивать диаметр катушки, это положительно скажется на глубине обнаружения, но тогда следует уменьшать количество витков. При диаметре катушки больше 28-30 см, начнет убывать чувствительность к небольшим предметам, это также следует учесть.
Инструкция по управленим металлоискателем Clone PI W
Управление металлоискателем Клон ПИ В, осуществляется при помощи 6 кнопок. Кнопки имеют следующие назначения:
- S1 «Barrier-«/»Guard interval-«
- S2 «Barrier+»/»Guard interval+»
- S3 «Volume-«/»Up min-«
- S4 «Volume+»/»Up min+»
- S5 Функция пока не присвоена
- S6 «Zero» (0)
- S5 + S6 «Режим настроек»/»Выход из режима настроек»
Признаком нахождения в режиме настроек (т.
е. там, где можно настроить защитный интервал и минимально допустимое напряжение питания) является свечение последнего светодиода (VD13).
Защитный интервал индицируется очень приблизительно, количество горящих слева светодиодов надо умножать на 8. После выключение питания металлоискателя, значение не сохраняется!
Минимально допустимое напряжение индицируется с шагом 0,5 вольта, от 7,5 до 11 вольт. Значение по умолчанию — 8 вольт. Значение сохраняется. Если напряжение питания уменьшается ниже заданного значения, прибор продолжает работать, но раз в 15 секунд выдаёт двойной низкий звук.
Настройка металлоискателя Clone PI W
Металлоискатель Clone PI W не нуждается в сложных настройках. Вся настройка сводится к следующему: Включаем металлоискатель подальше от металлических предметов, и дожидаемся пока пройдет вся шкала светодиодов. Затем подносим эталонный металлический предмет (например монетку) и проверяем чувствительность металлоискателя.
Затем подкручиваем подстроечный резистор, перезагружаем металлоискатель и снова проверяем чувствительность. Повторяем манипуляцию до тех пор, пока не добьемся лучшего результата!
После того как вы закончили подстройку, в металлоискателе вы также при помощи кнопок управления, можете отрегулировать громкость и чувствительность металлоискателя. Чем выше Barrier (Диапазон регулирования 0 – 10) тем меньше чувствительность. Порог опускаем до тех пор, пока не появляются ложные срабатывания, при поднятой в воздух катушке металлоискателя. Для нормально собранного и настроенного металлоискателя нормальным порогом является 3-5.
Также следует помнить, что в области катушки, при включении и перезагрузке металлоискателя, недолжно находится металлических предметов, иначе металлоискатель потеряет часть чувствительности!
На этом настройка металлоискателя завершена, и можно приступать к поискам!
Металлоискатель Clonepi Avr Своими Руками mp3 müzik indir, dinle
16:51
Металлоискатель ClonePI-AVR своими руками
642 48 K
8:31
Металлоискатель Своими Руками Clone Pi W
154 12 K
23:03
Часть 1.»>Металлоискатель Clone Pi-W своими руками. Часть 1. 15 690
57:41
Как самому сделать.МД.Clone Pi-W.
104 8 K
29:12
Металлоискатель Clone Pi-W своими руками
241 18 K
12:39
Металлоискатель Clone PI-AVR.
Как нажить себе проблемы. 155 12 K
17:09
Clone PI w копаю с ним в первый и последний раз…
191 14 K
14:01
Металлоискатель Clone Pi-W своими руками. Часть 2. Прошивка МК.
6 312
21:56
Модернизация и новые возможности.»>Металлоискатель Clone PI- AVR. Модернизация и новые возможности. 143 11 K
5:03
Набор для сборки металлоискателя Clone PI AVR Клон пи АВР
38 3 K
2:58
Реакция металлоискателя Clone Pi AVR на монеты, золотое и серебряное кольца.
38 3 K
3:26
Изготовление металлоискателя CLONE PI W с нуля
230 17 K
8:48
«>Ремонт металлоискателя Clone Pi-W от подписчика. 2 107
17:53
Металлоискатель Clone Pi-W своими руками. Часть 3. Первый запуск с катушкой.
20 935
12:44
Пляжный коп с импульсным металлоискателем Clone PI-AVR!
86 6 K
4:20
КАК НАСТРОИТЬ МЕТАЛЛОИСКАТЕЛЬ CLONE PI AVR 👍 clone pi-avr 👈 клон пи авр 👈 настройка clone pi avr
17 1 K
11:24
Тест бюджетного импульсного металлоискателя — Клон ПИ АВР!
170 13 K
12:36
Обзор и тесты.»>Металлоискатель Clone Pi-W своими руками. Обзор и тесты. 7 324
6:46
Как собрать металлоискатель clone pi avr ✅ clone pi-avr обзор клон пи авр сборка
12 556
5:25
Печатные платы на металлоискатель Clone Pi AVR
23 2 K
Общие — Импульсный Металлодетектор Clonepi-Avr Инструкция
Импульсный Металлодетектор Clonepi-Avr ИнструкцияОтличный импульсный микропроцессорный металлодетектор Clone PI -W.
Предлаг. Прошивку, печатку, описание можно скачать тут.
Clone PI AVR — современный импульсный микроконтроллерный металлодетектор с ЖКИ экраном и звуковой индикацией. Принцип работы основан на возбуждении в металлическом объекте импульсных вихревых токов и измерении вторичного электромагнитного поля, которое наводят эти токи. Способен работать с катушками разных диаметров (катушки вплоть до 120 — 150 см в диаметре) автоматически подстраиваясь на работу с ними. Металлоискатель может быть эффективно использован для поиска любых металлических предметов, до 4-х метров в глубину, исходя из установленной катушки. Имеет хорошую чувствительность на мелкие предметы. Металлоискатель Clone PI AVR имеет подсветку дисплея для работы в ночное время. Имеется отстройка от грунта (в зависимости от влажности и содержания металлообразных примесей). В настройках прибора также имеется индикация батареи питания (при достижении установленного уровня, металлоискатель автоматически отключается, что есть актуально при работе от аккумулятора).
Присутствует барьер, порог чувствительности, при котором металлоискатель срабатывает на металлический предмет. Питается от источников энергии 9 — 12 вольт. Благодаря используемому микроконтроллеру (процессору) в схеме металлоискателя clone pi avr, прибор полностью автоматический, имеет интуитивно понятное меню, что даже любой новичок его освоит очень быстро. Достойный конкурент промышленным металлодетекторам, но по стоимости намного дешевле. К недостатку металлоискателя можно отнести отсутствие селективности (не различает черные и цветные металлы) Clone PI AVR является несколько упрощённым вариантом импульсного металлодетектора Clone PI. В свою очередь, Clone PI является слегка переработанным вариантом импульсного металлоискателя Tracker PI — коммерческая версия — Кощей PI. Поэтому и название Клон. Характеристики импульсного микропроцессорного металлоискателя Clone PI AVR Принцип работы PI (Импульсный) Селективность металлов Нет Питание АКБ 12V 1.3 A/h (среднее потребление прибора 100 мA) Вес прибора 1,5 Кг Высота 105 см Управление Кнопочное (4 кн.
) Настройки меню Отстройка от грунта, регулирование громкости, управление подсветкой дисплея, управление «защитным интервалом» поискового датчика, установка автоматического выключения прибора, при определённом разряде батареи Отображение ЖКИ индикатор 2 строки 16 символов Озвучивание Регулируемое (динамик) Прошивка V 1.8.1 с русским переводом Цель использования 5-ти бальная оценка прибора Примечания Поиск монет, колец и других ценных предметов из золота и других цветных металлов 4 Не различает металлы, но имеет очень хорошую чувствительность на мелкие предметы (монеты, кольца, цепочки) Поиск предметов военной археологии (хождение по войне), цветных и черных металлов 5 Подходит идеально, солдатскую каску находит (катушка 24 см в диаметре) на глубине 55 см, предметы побольше до 140 см Поиск цветных и черных металлов больших размеров, сбор металлолома 5 Подходит идеально, способен находить металлы на большой глубине Укомплектование металлоискателя Clone PI AVR Также можно заказать отдельно: Электронный блок металлоискателя Clone PI AVR полностью готовый и настроенный для работы, с возможностью крепления на пл.
трубу 25 мм. Для начала работы нужно только подключить питание и поисковый датчик, к соответствующим разъёмам (разъёмы питания и поискового датчика прилагаются). Цена: 1000 Грн Полную комплектацию, для самостоятельной сборки электронного блока Clone PI AVR (корпус, печатная плата, дисплей, разъёмы, кнопки, динамик, этикетка, прошитый контроллер, и прочие детали. Фото изнутри, и документация для сборки предоставляется..) Цена: (временно не доступен) Поисковый датчик (катушку) для Clone PI AVR (внешний диаметр 24 см, в пластиковом корпусе, герметичная) Цена: 350 Грн Обмотку для глубинной поисковой рамы 120 на 120 см, с кабелем необходимой длинны и разъёмом, для Clone PI AVR ( глубина обнаружения примерно составляет 3,5 метра на крупный металл ) Цена: 400 Грн Глубинную поисковую раму (катушку) 50 на 50 см для Clone PI AVR (разборная, макс. глубина обнаружения примерно составляет 2,5 метра на крупный металлический предмет) Цена: 400 Грн Автоматическое зарядное устройство 12V 500mA Цена: 200 Грн Герметизированный свинцово-кислотный аккумулятор 12V 1.
3 A/h Цена: 250 Грн Печатная плата «Клона ПИ АВР» с лужением и сверлением (сборочный чертёж предоставляется, размер платы: 101х58 мм) Цена: (временно не доступна) Электронный блок Clone PI AVR Электронный блок Clone PI AVR (тыльная сторона) Катушка Clone PI AVR Печатная плата Clone PI AVR (101х58 мм) Зарядное устройство Clone PI AVR Набор для сборки эл. блока Clone PI AVR. (временно не доступен) При желании и соответствующем знании электроники прибор можно изготовить самостоятельно! Автором прибора является Андрей Фёдоров, он же Andy_F. Домашняя страничка автора: fandy.ucoz.org Так же можно отведать форум посвящённый металлодетекторам md4u.ru/forum, где есть соответствующая тема, по всем тонкостям сборки и настройки металлоискателя Clone PI AVR
Современный импульсный микроконтроллерный металлоискатель Clone PI AVR оснащен звуковой индикацией и экраном ЖКИ.
Принципиальная схема импульсного металлоискателя ClonePI -W: Теперь назначение кнопок самодельный импульсный металлоискатель на микроконтроллере ATmega8.
Признаком Так-же приводится описание и настройка.
Металлоискатель Clone PI — AVR Своими руками Описание изготовления такой катушки, можно прочесть в статье «Катушки это нормальный импульсный металлоискатель управляемый микроконтроллером.
Страница 1 из 141 — Clone Pi -W Своими Руками — опубликовано в собрать отличный импульсный микропроцессорный металлодетектор Clone PI -W, от всех заказчиков получены положительные отзывы.
Достоинства — прост и надежен в работе, малочувствителен к минерализации грунта. CLONE PI AVR имеет ЖК дисплей и звуковую индикацию. CLONE PI-W имеет светодиодную и звуковую индикацию. Отличие приборов в способе отображения информации, параметры и схемотехника одинаковы. Приборы позволяют подключать глубинные катушки различных размеров, таким способом можно увеличить глубину обнаружения объектов до 3.5 метров, приборы металлы не различают, селекции и дискриминации нет! Предназначен для поиска металлических объектов в грунте, песке, стенах, густой траве, воде и т.
д. Прибор может быть эффективно использован в кладоискательстве, строительстве, при поиске утерянных вещей и в других специфических сферах человеческой деятельности. Все кронштейны крепления, прибора, аккумулятора, датчика и тд. отпрессованы из пластика и имеют очень высокую прочность!, так же изменилась панель приборов, теперь она в цвете и более долговечная! Краткие ТТХ прошивка для PI-AVR (1.8.0 по умолчанию) и 1.8.1 на выбор. прошивка для PI-W 1.2.1 Напряжение питания: 12 В. 1.2А кислотный не обслуживаемый аккумулятор. Потребляемый ток: 90 мА. время непрерывной работы ~ 12 часов Защита от переполюсовки питания. Выхода на наушники нет! Датчик диаметром 32 см. вес ~ 370 г. Штанга плавно регулируемая от 1 м. до 1.2 м. с цанговым зажимом, в разобраном 0.65 м. Вес прибора до 2,2 кг. в упаковке. Глубина обнаружения с датчиком диаметр 32 см. — монета диаметром 25 мм — 35 см. — пистолет — 0.6 м — каска — 1 м. — максимальная 1.8 м Комплект который Вы получите: Прибор Clone PI AVR или PI-W Аккумулятор 12В 1.
2А (иногда бывает 1.3А) Штанга Датчик 32 см. Сетевое зарядное с индикатором заряда. Инструкция (брошюрка) К прибору гарантия 1 год Стоимость комплекта Clone PI AVR с датчиком 32см — 1800 грн Clone PI-W — 1650 грн За подробностями прошу в систему личных сообщений. отзывы можно оставлять ЗДЕСЬ МТС0662309468, Киевстар0677007310 Сергей возможно с первого раза не дозвонитесь, звоните настойчивей, не перезваниваю!!!!’,’url’:’https://reibert.info/threads/prodam-impulsnyj-metallodetektor-clone-pi-avr-pi-w-garantija-servis.197573/’,’og_descr’:’CLONE PI – это современный, бытовой, микропроцессорный, импульсный металлоискатель. Достоинства — прост и надежен в работе, малочувствителен к…
ClonePI AVR является несколько упрощённым вариантом импульсного металлодетектора ClonePI. Обсуждение конструкции на форуме.
- Clone PI AVR — современный импульсный микроконтроллерный металлодетектор с ЖКИ экраном и Металлоискатель Clone PI AVR имеет подсветку дисплея для работы в ночное время. Инструкция пользователя, 1 Шт.

- Продам импульсный металлодетектор Clone PI AVR (PI-W) гарантия, Инструкция (брошюрка) отзывы можно оставлять ЗДЕСЬ.
Импульсный металлодетектор с ЖКИ экраном и звуковой индикацией.
Импульсный металлодетектор clone pi avr
– это несколько упрощенная версия металлоискателя , в ней жидкокристаллический экран, заменен на светодиоды. Также в металлоискатели были урезаны органы управления и оставлены только самые необходимые функции. Изначально металлоискатель проектировался как подводная версия Клона, но стал очень популярным и на грунте.
Ниже в статье, вы найдете все необходимые материалы, для сборки металлоискателя Clone PI W своими руками , а пока немного раскажем о самом приборе.
Основным достоинством «Клон ПИ В» являются : его уменьшенное энергопотребление до 120 мА при максимальной громкости и при полном срабатывании всей шкалы светодиодов. А также наиболее приближенная к оригинальному металлоискателю (С которого был скопирован Клон) стабильность работы.
Уменьшение энергопотребления, удалось добиться благодаря удалению энергоемкого экрана. А стабильность работы металлоискателя улучшило использование TL431 в качестве источника эталонного напряжения.
Схема металлоискателя Clone PI W
Также в этому файле , вы можете скачать схему и разведенную печатную для металлоискателя Клон ПИ В платы в формате.pdf (Схема и разведение печатной платы с сайта разработчика металлоискателя, ссылка на сайт автора в конце страницы ).
Вот такую плату предлагает на разработчик Клона:
Но лично мне больше нравится вариант печатной платы для Клон В от DexAlex, (именно на ней и собирают этот металлоискатель большинство радиолюбителей):
Архив с доработками от DexAlex, прошивкой (1.0.1), схемой и разведенной печатной платой в формате Спринт Лайот и другими полезными метариалами для самостоятельного изготовления металлоискателя, можно скачать в этом архиве —
Последняя версия прошивки для металлоискателя Clone PI W (Версия 1.
2.4) —
При прошивке контроллера, биты конфигурации нужно расставить следующим образом:
Сборка металлоискателя Clone PI W своими рукамиСборку металлоискателя, следует начать с выбора варианта печатной платы. Так как они имеют небольшие различия и в используемых компонентах. Мы рекомендуем выбрать версию от DexAlex , его вариант разведения этого и других металлоискателей, себя отлично зарекомендовали.
Затем закупаем детали. Следует уделить внимания следующим компонентам: конденсаторы лучше использовать керамические, а еще лучше пленочные, это положительно скажется на стабильности работы. Построечный резистор, должен быть хорошего качества и многооборотным, однооборотные дешевые подстоечники тут непригодны! TL431 и резисторы в ее обвязке, также заслуживают повышенного внимания и должны быть 100% качества.
Травим и собираем печатную плату, прошиваем микроконтроллер и запускаем металлоискатель. Для питания металлоискателя Клон ПИ В можно использовать 8 пальчиковых батареек, или 12 аккумулятор.
«Крона» не подайдет! Также при первых включениях металлоискателя и его настройке необходимо использовать новые батарейки или полностью заряженный аккумулятор. По цепи питания, рекомендуется использовать защитный диод от «переполюсовки», и предохранитель, это поможет защитить ваш металлоискатель, от вашей же неосторожности, особенно на этапах его сборки и тестирования!
Если у вас металлоискатель сразу не заработал, то в поиске неисправностей, вам может помочь карта напряжений —
Вот пример уже собранного электронного блока металлоискателя Clone PI W:
Изготовление катушки для металлоискателя Clone PI W
Стандартную катушку для металлоискателя Клон ПИ В можно изготовить, намотав на оправку диаметром 19-20 см, 25 витков, проводом 0,7-0,8 мм диаметром. Можно увеличивать диаметр катушки, это положительно скажется на глубине обнаружения, но тогда следует уменьшать количество витков. При диаметре катушки больше 28-30 см, начнет убывать чувствительность к небольшим предметам, это также следует учесть.
О других способах изготовления катушки для металлоискателя Клон, можно почитать .
Инструкция по управленим металлоискателем Clone PI W
Управление металлоискателем Клон ПИ В , осуществляется при помощи 6 кнопок. Кнопки имеют следующие назначения:
- S1 «Barrier-«/»Guard interval-«
- S2 «Barrier+»/»Guard interval+»
- S3 «Volume-«/»Up min-«
- S4 «Volume+»/»Up min+»
- S5 Функция пока не присвоена
- S6 «Zero» (0)
- S5 + S6 «Режим настроек»/»Выход из режима настроек»
Признаком нахождения в режиме настроек (т.е. там, где можно настроить защитный интервал и минимально допустимое напряжение питания) является свечение последнего светодиода (VD13).
Защитный интервал индицируется очень приблизительно, количество горящих слева светодиодов надо умножать на 8. После выключение питания металлоискателя, значение не сохраняется!
Минимально допустимое напряжение индицируется с шагом 0,5 вольта, от 7,5 до 11 вольт.
Значение по умолчанию — 8 вольт. Значение сохраняется. Если напряжение питания уменьшается ниже заданного значения, прибор продолжает работать, но раз в 15 секунд выдаёт двойной низкий звук.
Также мы нашли в сети, переработаною инструкцию для металлоискателя Clone PI W (Переработанна с инструкции от Кощея), она тоже может вам пригодиться —
Настройка металлоискателя Clone PI W
Металлоискатель Clone PI W не нуждается в сложных настройках. Вся настройка сводится к следующему: Включаем металлоискатель подальше от металлических предметов, и дожидаемся пока пройдет вся шкала светодиодов. Затем подносим эталонный металлический предмет (например монетку) и проверяем чувствительность металлоискателя. Затем подкручиваем подстроечный резистор, перезагружаем металлоискатель и снова проверяем чувствительность. Повторяем манипуляцию до тех пор, пока не добьемся лучшего результата!
После того как вы закончили подстройку, в металлоискателе вы также при помощи кнопок управления, можете отрегулировать громкость и чувствительность металлоискателя. Чем выше Barrier (Диапазон регулирования 0 – 10) тем меньше чувствительность. Порог опускаем до тех пор, пока не появляются ложные срабатывания, при поднятой в воздух катушке металлоискателя. Для нормально собранного и настроенного металлоискателя нормальным порогом является 3-5.
Также следует помнить, что в области катушки, при включении и перезагрузке металлоискателя, недолжно находится металлических предметов, иначе металлоискатель потеряет часть чувствительности!
На этом настройка металлоискателя завершена, и можно приступать к поискам!
О изготовлении катушек для металлоискателя Клон В можно прочесть , и о изготовлении глубинных рамок .
Заключение: Металлоискатель Clone PI W это отличный вариант для самостоятельной сборки . Вполне доступные компоненты, несложная схема, наличие открытой прошивки и масса необходимой информации все это поможет вам при его изготовлении. К недостаткам следует отнести его более высокую помехочуствительность чем у Тракера и Кощея, и поэтому более высокую глючность. Особенно остро это проявляется вблизи электромагнитных и индустриальных источников помех. Но в целом металлоискатель получился вполне достойный!
Видео работы самодельного металлоискателя Clone PI W
Видео тест металлоискателя Клон Пи В собранный своими руками, с большой катушкой 40 см:
При написании этой статьи использовались материалы, с сайты разработчика металлоискателя — http://fandy.hut2.ru/ClonePI_W.htm
А также форумы где обсуждается данная схема: http://forum.cxem.net/index.php?showtopic=47662 и http://md4u.ru/viewtopic.php?f=5&t=2144
Материалы для скачивания:
Схема, и разведенная печатная плата металлоискатя Clone PI-W (От автора) —
Разведенная печатная плата от DexAlex, прошивка 1.2.1 и другие материалы и фотографии для самостоятельной сборки металлоискателя Clone PI W —
Вариант от платы и сборки металлоискателя от Корвина, а также карта напряжений и некоторые полезные материалы, например вариант печатной платы, с заменой микросхемы КН5 —
Импульсные металлоискатели, среди самодельных, известны самыми высокими показателями глубины обнаружения металла. Так же они лучше других способны работать в соленой воде и сильно минерализованной почве. Все импульсники схожи в принципе работы и имеют общие плюсы и минусы. Металлоискатель клон, который мы будем собирать, имеет следующие достоинства:
- Датчик сделан из одинарной катушки, являющейся передающей и принимающей. Это значительно упрощает сборку и исключает трудоемкую настройку. Размер катушки можно подбирать самостоятельно в зависимости от целевого назначения металлоискателя.
- Упрощенная схема в сравнении с качественными самодельными металлоискателями.
- Простая кнопочная регулировка.
- Немного уменьшено энергопотребление по сравнению с импульсными металлоискателями с экранной индикацией.
К недостаткам можно отнести:
- Отсутствие дискриминации.
- Необходимость прошивки микросхемы. Однако это нельзя назвать большой проблемой, так как в статье будет представлена подробная инструкция данного процесса.
Сборка металлоискателя клон pi w начинается с электрических компонентов: схема, датчик, их соединение и прошивка микросхемы. Конечным этапом является изготовление или покупка корпусных деталей и настройка устройства.
Сборка схемы
Все необходимые детали, их аналоги и комментарии указаны в таблице на рисунке 2.
Детали приобретаем строго новые! Это освободит вас от проблем в работоспособности схемы.
Схема металлоискателя Клон pi w собирается на двух монтажных платах. Одна основная, а вторая плата управления и индикации с кнопками и светодиодами. Обе печатных платы для программы Sprint Layout можно скачать по ссылке . Для будущего крепления основной платы можно оставить запас текстолита или ограничиться горячим клеем. Для второй платы разъемы для крепления уже предусмотрены на монтажной плате. Соединение двух схем производится по подписанным выводам B1 – B4 и VD4 – VD13 и реализовывается многожильным шлейфом, например – от старых винчестеров или дисковых приводов.
Пайка радиодеталей осуществляется в соответствии со схемой и монтажными платами на рисунках 3 и 4.
Главными требованиями к сборке являются аккуратность, внимательность и отсутствие случайных соединений между дорожками и деталями. После изготовления печатной платы необходимо тщательно промыть ее от флюса.
Прошивка микросхемы
Металлоискатель клон работает по специально написанной программе, которую нужно записать в микросхему ATmega8. Скачать версию прошивки 1.2.2m можно по ссылке .
Рассмотрим несколько простых способов для записи прошивки:
Способ 1. Берем микросхему, скачанную прошивку, и идем в ближайшую мастерскую по ремонту электроники или к знакомому, разбирающемуся в этом. Просим бесплатно или за невысокую плату выполнить прошивку.
Если прошивка осуществляется в программе PonyProg, показываем мастеру рисунок 5, на котором изображены настройки конфигурационных битов.
При прошивке другими программами обращаем внимание на пункт SPIEN. Если при чтении информации галочка там не стоит, то выставляем все остальные конфигурационные биты в противоположное состояние! Это очень важно, так как при ошибке, вернуть процессор в исходное состояние намного сложнее процесса прошивки.
Для примера можно взглянуть на настройки программы Uniprof (рис. 6), при чтении в которой параметр SPIEN был без галочки.
Способ 2. Соорудим самый простой программатор, именуемый «программатор Громова», и произведем прошивку самостоятельно.
Схема подключается к COM порту компьютера. Если у вас его нет, можно, опять же, обратиться к знакомому с более старым компьютером или приобрести плату с COM разъемом. Все детали, контакты процессора и программатора подписаны на соответствующих схемах.
При сборке обратите внимание на то, что требуется отдельное питание процессора постоянным напряжением 5 В. Взять его можно с USB провода, подключив его к компьютеру.
Не забываем соединить минус программатора и минус питания.
После сборки программатора по пунктам прошиваем металлоискатель clone pi w:
- Вставляем процессор;
- Подключаем программатор к COM порту;
- Запускаем программу Uniprof;
- Подаем питание 5 В на процессор;
- Убеждаемся, что программа увидела процессор;
- Считываем конфигурационные биты и настраиваем, как было описано выше;
- Открываем прошивку программой, и жмем «запись».
На этом прошивка микросхемы считается завершенной.
Изготовление датчика (катушки)
Датчик состоит из герметичной катушки, крепления для штанги и провода.
Как и было описано выше, катушка для импульсных металлоискателей выполняется очень просто. Находим провод с любой изоляцией диаметром 0,4 – 0,5 мм. И, согласно таблице на рисунке 8, выбираем количество витков и диаметр катушки. Оптимальный диаметр катушки 20 – 26 см. Можно так же соорудить квадратную глубинную катушку, но значительного прироста она не даст.
Есть множество способов изготовления обмотки, например корзиночного типа или в одной плоскости, но больших улучшений они не дают, поэтому выбираем любой простейший тип. Производим обмотку в навал на каком-нибудь круглом предмете подходящего диаметра, после чего плотно скрепляем катушку изолентой и выводим два конца провода. Катушку не экранируем!
Корпус выполняется из любых подручных средств, начиная от фанеры и заканчивая пластиком, но лучше приобрести оправку с ушками для штанги в магазине, это придаст качество и приемлемый вид датчику. В датчике не должен использоваться металл.
Провод для соединения датчика и блока желательно взять с хорошей изоляцией и парой жил сечением около 0,7 мм². Экранирование так же не нужно. Соединяем пайкой выводы катушки и провод, и надежно изолируем. На конце провода присоединяем разъем.
После изготовления катушки, улаживаем ее в оправку и герметизируем специальными средствами – эпоксидным клеем, монтажной пеной или другими диэлектрическими составами.
Изготовленный датчик можно установить на любой импульсный металлоискатель клон.
На рисунке 9 показаны различные варианты катушек для данного металлоискателя.
Сборка корпусных элементов
Чтобы изготовить корпус на металлоискатель своими руками, потребуется немного слесарных работ, подходящий инструмент и материл, а так же желание сделать что-то красивое.
Для блока управления понадобится коробочка из пластмассы или дерева. Размеры подбираем с таким условием, что бы в нее поместились две платы и, в случае использования батареек, контактная коробка. Контактную коробку можно так же вынести отдельно и закрепить рядом с корпусом блока управления. Основную плату можно закрепить горячим клеем или силиконом. Для платы управления и индикации вырезаем или высверливаем подходящие отверстия под светодиоды и кнопки. После совпадения всех отверстий под кнопки и светодиоды, закрепляем плату, как и основную. Делаем отверстия на коробке под выключатель и разъем для катушки, и закрепляем их. Коробку стараемся делать герметичной для исключения попадания влаги, например при дожде.
Штангу выполняем из ПВХ трубы. Продумав конструкцию, закупаем в магазине необходимые трубы и переходники с учетом того, что штанга должна быть разборной, диэлектрической и удобной – наличие ручки, подлокотника и места для аккумулятора, в случае его использовании (рис.11).
Для сгибания трубы можно воспользоваться газовой плитой. Для регулировки длины используем разность диаметров труб и накручивающиеся кольца. При достаточном желании, штангу можно сделать из других предметов – костыль, удочка. Главным условием является отсутствие металлических деталей. Качественно собранная штанга подойдет не только на металлоискатель clone pi w, но и на другие виды металлоискателей.
После изготовления штанги, закрепляем на ней блок управления и пластмассовым крепежом или иными средствами прикрепляем датчик. Подписываем кнопки.
Настройка и проверка работоспособности
После сборки металлоискателя включаем его. Должна произойти самодиагностика с озвучкой и миганием светодиодов. Для исключения снижения чувствительности, включать устройство необходимо вдали от металлов.
Настройка производится подальше от земли, металлических и иных предметов, например – в воздухе. Не забываем снять с себя все, что может содержать проводящий материал. Кнопкой S1 выставляем минимальный барьер. Вращением резистора R7 добиваемся громкого непрерывного сигнала. Затем по чуть-чуть возвращаем его положение, пока металлоискатель не замолчит.
В дальнейшем при эксплуатации металлоискателя отстройку от грунта выполняем кнопками S1 и S2. Копки S3 и S4 соответственно уменьшают и увеличивают громкость. Кнопка S5 предназначена для настройки некоторых функций, но в данной схеме она убрана. Кнопка S6 – сброс. Используем ее после отстройки от грунта, а так же при зависаниях и глюках прибора.
При разряженной батарее металлоискатель будет выдавать два коротких звука с периодичностью в несколько секунд.
В отличие от металлоискателя Клон пи авр, который собирается с дисплеем, в роли визуальной индикации выступают светодиоды. Количество огоньков сигнализирует о глубине и мощности сигнала, а так же об уровне звука и отстройки от грунта при настройке.
Clone Pi AVR это упрощенная и усовершенствованная версия, популярного у радиолюбителей металлоискателя . Так как при изготовлении металлоискателя Clone PI у многих возникали трудности с приобретением АЦП, то в новой версии металлоискателя Клон АВР, Пик контроллер и внешнее АЦП, были заменены на доступный микроконтроллер фирмы AVR с внутренним АЦП Atmega8.
Схема металлоискателя Клон ПИ АВР
А также схема Clone PI AVR с указанными напряжениями постоянного тока
В интернете есть несколько вариантов разведения печатной платы для металлоискателя Клон Пи АВР. Ниже приведена фотография вполне приличной версии печатной платы.
В этом архиве вы можете скачать: разведенную печатную плату в формате *.lay, схему, прошивку и фотографии этапов изготовления платы металлоискателя.
Для прошивки микроконтроллера, биты конфигурации необходимо расставить следующим образом:
Металлоискатель Clone PI AVR имеет средний уровень сложности изготовления, из за наличия в схеме металлоискателя, программируемого микроконтроллера. Но в остальном его изготовление, не должно вызвать особых трудностей.
Катушка для металлоискателя Clone PI AVR
С металлоискателем Clone PI AVR, можно использовать катушки от импульсных металлоискателей Tracker и Кощей, а также большие глубинные рамки.
Наиболее универсальные диаметры катушки 20-30 см. Такие катушки будут иметь глубину обнаружения 1 – 1,5 метра и сохранят чувствительность к небольшим металлическим объектам (монеты, украшения и т.д.).
Для изготовления универсальной поисковой катушки , вам необходимо на оправку 26-27 см, намотать 23-24 витка обмоточного эмаль провода диаметром 0.7-0.8мм. В качестве оправки можно использовать кастрюльку подходящего диаметра, или изготовить оправку как на фото ниже:
Для изготовления оправки, берем лист фанеры или ДСП. На нем, при помощи циркуля, чертим круг нужным нам диаметром. Затем берем шурупы или саморезы, одеваем на них кембрики. Шурупы с кембриками вкручиваем по периметру нашей окружности, и получаем оправку для намотки катушки.
Катушка мотается в навал. Затем витки плотно сматываем между собой, скотчем, или изолентой. К концам обмотки подпаиваем провод 2*0.75 мм в изоляции.
Подключаем нашу катушку к плате металлоискателя Клон Пи АВР (Для подключения лучше использовать разъем) и проверяем ее работоспособность. Такая катушка подойдет для испытаний и экспериментов, но для реальной работы, ее следует защитить от ударов, влаги и т.д.
Для этого катушку необходимо закрепить в подходящий пластиковый корпус. Мы в своих конструкциях, используем вот такой универсальный корпус.
Катушка закрепляется внутри корпуса, при помощи термоклея, и затем корпус катушки заклеивается дихлорэтаном, или скручивается нержвеющими саморезами.
Для получения подводной катушки, корпус лучше заполнить эпоксидной смолой. Это уменьшит ее пловучести, и предотвратит поподание воды во внутрь корпуса.
Прошивки для металлоискателя Clone PI AVR:
- Прошивка версии 1.7.3 для ATmega8 — CPI_PRG_173_AVR
- Прошивка версии 1.7.3A для ATmega8, с измененным алгоритмом автоподстройки грунта — CPI_PRG_173a_AVR
- Прошивка версии 1.8.0 для контроллера ATmega8 — CPI_PRG_180_AVR Изменения:
- Громкость озвучки кнопок приведена в соответствие с основной громкостью.
- Автоподстройка грунта (Ground adjust) теперь работает в 3-х режимах — adaptive , fixing и off(static) .
- Защитный интервал теперь может подбираться при включении (auto ), использоваться запомненное значение (last ), или выбираться пользователем принудительно в диапазоне 2 … 80 .
- Добавлен параметр Volume raise , позволяющий уменьшать громкость в начале шкалы (при слабых откликах). Это улучшает устойчивость схемы при низком пороге.
- Убран режим двойной мощности, показавший свою практическую бесполезность.
- При включённой подсветке на индикатор выводится буква «L» (Light).
- Прошивка версии 1.8.1 для контроллера ATmega8, в прошивки исправленны ошибки и снижено энергопотребление – CPI_PRG_181_AVR
Заключение: металлоискатель Clone PI AVR это проверенный и популярный среди радиолюбителей и поисковиков металлоискатель. Он имеет сопоставимую с заводскими металлоискателями глубину поиска и полностью открытую схему и прошивку для его изготовления. К недостаткам металлоискателя следует отнести завышенное энергопотребление.
Видео запуска металлоискателя Clone PI AVR собранного своими руками, и возможности его настройки:
При написании этой статьи использовались материалы:
- Сайт разработчика — http://fandy.hut2.ru
- И этот сайт — http://metdet.ucoz.ua/publ/metalloiskatel_klon/1-1-0-13
- А также форум — http://md4u.ru/viewtopic.php?f=5&t=660 — тут вы можете задать вопросы по самостоятельной сборке металлоискателя.
Технические характеристики металлоискателя Клон Пи В:
- Индикация: светодиодная; звуковая многотональная;
- Режим поиска статический;
- Дискриминация:отсутствует
- Напряжение питания:12 В
Максимальная глубина обнаружения объектов с кольцевым датчиком 19 сантиметров:
- Монета диаметром 25мм – до 30см;
- Каска — до 60см;
- Максимальная глубина — до 150см;
- Каска — до 140см;
- Стальная бочка 200л — до 200см;
- Максимальная глубина — до 300см.
Основным достоинством данного аппарата является относительно низкая стоимость, простота в наладке и использовании.Если плата была спаяна должным образом, прибор начинает работать практически сразу, единственная настройка заключается в регулировке переменного резистора.Единственной сложностью может показатся программирование МК(в наборах для самостоятельной сборке МК запрограммирован).
В качестве примера мы рассмотрим наиболее доступный вариант схемы- металлоискатель Сlone PI-W на микросхеме CD4066.
и Клон Пи В можно купить в нашем интернет магизине MD KIT
и Клон Пи В можно купить в нашем интернет магизине MD KIT
Список деталей для Клон Пи В
Прошивка контроллера металлоискателя Клон Пи В
Что бы прошить контроллер Mega8 понадобится программатор, я советую использовать AVR ISP программатор, он имет низкую стоимость и вполне подходит под наши задачи,прошивать контроллер мы будем с помощю программы AVRDude.Самая стабильная прошивка для Клон Пи-В это версия 1.2.2m
Конфигурационные биты нужно выставить как на картинке, обратите внимание, на то, что они стоят инверсно(PonyProg)
Изготовление катушки для Клон ПИ В
Катушка изготавливается из ПЭТВ провода сечением 0.4-0.5 мм для обычного датчика и 0.66-0.8 мм для глубинной рамки.Провод для соединения катушки и блока металлоискателя желательно взять с хорошей гибкой изоляцией и одной парой жил, сечением от 0,75 мм². Экранировать катушку не нужно. Соединяем пайкой выводы катушки и провод, и надежно изолируем. На конце провода припаиваем разъем.
Как сделать катушку металлоискателя Клон из витой пары подробно
Настройка металлоискателя Clone PI W
Металлоискатель Clone PI W практически не нужно настраивать, вся его настройка сводится к следующим действиям: Включаем прибор в дали от металлических предметов и включенных эл.приборов, и дожидаемся пока пройдет вся шкала светодиодов. После чего подносим контрольный металлический предмет например монету и проверяем чувствительность металлоискателя. Затем подкручиваем подстроечный резистор, перезагружаем металлоискатель и снова проверяем чувствительность. Повторяем манипуляцию до тех пор, пока не добьемся наилучшего результата
После настройки, в металлоискателе вы также при помощи кнопок управления, можете отрегулировать громкость и чувствительность металлоискателя. Чем выше Barrier (Диапазон регулирования 0 – 10) тем меньше чувствительность. Порог опускаем до тех пор, пока не появляются ложные срабатывания, при поднятой в воздух катушке металлоискателя. Для нормально собранного и настроенного металлоискателя нормальным порогом является 3-5.
Плати позже
Мгновенная рассрочка
Покупая Clone PI-AVR у нас Вы можете быть уверены, что приобретаете металлоискатель высокого качества и надежности. Гарантия на прибор — 1 год.
Глубина поиска с этим прибором достигает до 3.5 метров, при использовании глубинных датчиков. К нему легко можно подключать датчики любых размеров от 5 см до рамы 1.3Х1.3 метра.
В прибор встроен литий-ионный аккумулятор, для его заряда установлен микропроцессорный контролер. Контролер предотвращает акб от перезаряда и сильного разряда и на нем же реализовано включение прибора тактовой кнопкой вместо механической. Аккумулятора хватает на 8-12 часов непрерывной работы.
В комплект входит:
- электронный блок прибора;
- регулируемая штанга с заводской покраской;
- датчик 27 см;
- аккумулятор;
- зарядное.
Краткое описание характеристик прибора:
- Питание: литий-ионный аккумулятор 2200 (реальной емкости) мАч 3.7В.
- Принцип работы: импульсный.
- Режимы поиска: Статический и Динамический.
- Селекции и Дискриминации металлов нет.
- Автоматическая настройка на датчик любого размера.
- Отстройка грунта нажатием одной клавиши.
- Материал штанги: алюминий.
- Штанга регулируется под рост.
- Вес металлоискателя в сборе: 1200 грамм.
Клон: распаковка и тест в домашних условиях.
Клон: реакция на драгоценные и цветные металлы.
Клон, спонтанный коп.
Сделано в Украине! Качество, надежность, хорошие глубинные показатели, простота в использовании!
Глубина поиска с 27 см датчиком:- Каска 90 см.
- Автомобиль 1.9 м.
- Монета 5 коп. СССР — до 27-35 см.
- Золотое и серебряное кольцо — 20-25 см.
- Каска 1.2 м.
- Автомобиль 2,5-3 м.
Примечание: внешний вид, характеристики и комплектация товара могут изменяться производителем без предварительного уведомления.
Что вообще можно найти?!
Монеты — это, пожалуй, самые популярные находки в сфере поисковиков. Во все времена люди использовали деньги, и раньше как правило, они были в виде монет. И не трудно предположить, что частенько их владельцы теряли.
Так вот найти старинные монеты может почти любой человек, пройдясь с металлоискателем в любой местности, где люди жили (или живут) хотя бы 100 лет назад — то есть в на окраине любой деревни. Вы можете найти и монеты времен СССР и монеты времен Царской России (имперские монеты).
Монеты не только терялись, но и закапывались целенаправленно в землю. Для того чтобы спрятать, сберечь, во времена смуты, разбоев, войны, раскулачивания, да и просто — приберечь на старость, ведь банков раньше в деревнях не было. Да, Вы не ошиблись — речь идет о кладах . Пусть звучит это немножко утопично, но тысячи поисковиков знают, что это вполне реально!
Клады — попадаются поисковикам с завидной регулярностью. Не все они конечно приносят несметные сокровища, ведь клад это не только сундуки с драгоценностями, но и просто горшочки с сотней другой монет. Но и они стоят немалых денег, не считая удовольствия от их нахождения с металлоискателем. Такие горшки (и даже бочки) с монетами с завидной регулярностью находят на месте бывших и даже существующих деревень или их окраине.
Там где жили люди — земля всегда таит в себе разные секреты, находки и открытия. Надо лишь взять прибор и лопату в руки!
Кроме монет люди теряли и множество других предметов: украшения (они были у наших предков тоже), крестики, предметы быта и орудия труда, элементы украшений одежды, старинные пуговицы, различные приспособления и изделия.
Многие из поисковиков (кладоискателей) коллекционируют и оформляют свои находки.
И это куда приятнее, чем покупать элементы коллекции. В дальнейшем эти коллекции могут стать музейной экспозицией.
Первый коп с Клоном (видео пользователя):
Удачный коп металла с Клоном ПИ АВР:
Золотая лихорадка.Даже, если Вы живете не в золотоносном районе, испытать золотую лихорадку Вы можете с лихвой. И опять же в этом нам поможет металлоискатель и немного везения. Для этого достаточно съездить на любой песчаный пляж вашего района, где отмечается высокая концентрация купальщиков в жаркие периоды лета. И там, пройдясь по кромке песка у воды и в воде «по колено» (катушку прибора можно погружать в воду, не намочив блок управления) — Вы сможете найти много интересного, потерянного многочисленными купальщиками: часы, ключи, брелки, килограммы современной мелочи, а также золотые и серебряные украшения . Ведь люди отдыхают у воды достаточно активно, бегают, резвятся, часто не совсем в трезвом виде и теряют при этом содержание карманов, а также украшения.
Поиск на пляжах рекомендуется проводить в ранние часы летом (пока еще мало отдыхающих и Вам никто не будет мешать) или с любое время начиная с периода закрытия купального сезона.
Внимание! Будьте осторожны — это очень увлекательно! Погружаясь в хобби поиска с прибором дальше, Вы должны быть готовы к тому, что оно поглотит Вас целиком, возможно даже заменит рыбалку, а что еще опаснее — футбол!
Конечно же — это шуточное предостережение, скорее всего все будет немножко иначе: рыбалку можно приятно сочетать с поиском с металлоискателем , воскресную поездку с семьей на природу также можно благотворно сочетать с шашлыком и прогулкой с металлоискателем по окрестностям — этому хобби покорны все возраста и все члены семьи!
Это самая оптимальная модель для вашего старта!
Великолепный выбор исходя из соотношения цены и качества, попробуй с этой моделью и ты полюбишь заниматься поиском всерьез!
Induzione di Impulsi METAL DETECTOR CLONE Pi-W пронто Универсальный модуль Металлоискатель.
Номер eBay:
153892604905
Il venditore si accept la piena responsabilità della messa в vendita dell’oggetto.
Specifiche dell’oggetto
| Квартира: | Модель: | Клон | |
| Особенности: | Водонепроницаемый | Измененный предмет: | Нет |
| MPN: | Не применяется | Страна / регион производства: | Украина |
| Торговая марка: | Клон | Пользовательский набор: | Нет |
| Предполагаемое использование: | Общего назначения | Тип: | Портативный |
| UPC: | Не применяется |
Il venditore si accept la piena responsabilità della messa в vendita dell’oggetto.
Spedizione и imballaggio
Невозможно вычислить скорость полета. Inserisci un CAP valido.
Luogo in cui si trova l’oggetto: Харьков, Украина,
Обратная скорость: Tutto il mondo
Paesi in cui non si effettua la spedizione: Federazione Russa, Bielorussia, Ucraina
.| Modifica il Paese:
-Seleziona-AfghanistanAlbaniaAlgeriaAndorraAngolaAnguillaAntigua е BarbudaAntille olandesiArabia SauditaArgentinaArmeniaArubaAustraliaAustriaAzerbaigian, Repubblica dell’BahamasBahrainBangladeshBarbadosBelgioBelizeBeninBermudaBhutanBoliviaBosnia-ErzegovinaBotswanaBrasileBrunei DarussalamBulgariaBurkina FasoBurundiCambogiaCamerunCanadaCapo Верде, IsoleCiadCileCinaCiproCittà дель VaticanoColombiaComoreCongo, Repubblica delCongo, Repubblica Democrática delCorea дель SudCosta d’AvorioCosta RicaCroazia, Repubblica dellaDanimarcaDominicaEcuadorEgittoEl SalvadorEmirati Араби UnitiEritreaEstoniaEtiopiaFalkland, Isole (MALVINE) FijiFilippineFinlandiaFranciaGabon, Repubblica delGambiaGeorgiaGermaniaGhanaGiamaicaGiapponeGibilterraGibutiGiordaniaGreciaGrenadaGroenlandiaGuadalupaGuamGuatemalaGuernseyGuineaGuinea -БисауГвинея Экваториальная ГайанаГайана ФранцияГаитиГондурасГонконгИндияИндонезияИракИрландияИсландияИзолия КайманIsole CookIsole MarshallIsole SalomoneIsole Turks e CaicosIsole Vergini Americane Исоле Верджини britannicheIsraeleItaliaJerseyKazakhstanKenyaKiribatiKuwaitKyrgyzstanLaosLesothoLettoniaLibanoLiberiaLibiaLiechtensteinLituaniaLussemburgoMacauMacedoniaMadagascarMalawiMalaysiaMaldiveMaliMaltaMaroccoMartinicaMauritaniaMauritiusMayotteMessicoMicronesiaMoldaviaMonacoMongoliaMontenegroMontserratMozambicoNamibiaNauruNepalNicaraguaNigerNigeriaNiueNorvegiaNuova CaledoniaNuova ZelandaOmanPaesi BassiPakistanPalauPanamaPapua Nuova GuineaParaguayPerùPolinesia francesePoloniaPortogalloPorto RicoQatarRegno UnitoRepubblica CecaRepubblica CentrafricanaRepubblica DominicanaRiunioneRomaniaRuandaSahara OccidentaleSaint Киттс е NevisSaint Пьер е MiquelonSaint Винсент е GrenadineSamoa americaneSamoa occidentaliSan MarinoSant’ElenaSanta LuciaSenegalSerbiaSeychellesSierra LeoneSingaporeSlovacchiaSloveniaSomaliaSpagnaSri LankaStati UnitiSud AfricaSurinameSveziaSvizzeraSwazilandTailandiaTaiwanTajikistanTanzaniaTogoTongaTrinidad е TobagoTunisiaTurchiaTurkmenistanTuvaluUgandaUngheriaUruguayUzbe КистанВануатуВенесуэлаВьетнамУоллис и ФутунаЙеменЗамбияЗимбабве Есть 5 доступных номеров.Inserisci un numero inferiore o uguale a 5. Seleziona un Paese valido. | ШАПКА: Inserisci un CAP valido. Вставки 5 или 9 номеров для CAP. |
Questo oggetto non viene spedito nei seguenti Paesi: Federazione Russa
Темпы изображения для национальных национальных |
|---|
La spedizione di solito viene effettuata entro 3 giorni lavorativi dalla riszione del pagamento. |
Regola sulla restituzione
Dopo aver risvuto l’oggetto, contatta il venditore entro | Modalità di rimborso |
|---|---|
30 мая | Rimborso in contanti o sostituzione dell’oggetto (a scelta dell’acquirente) |
Le spese di spedizione per la restituzione sono a carico dell’acquirente.
Informazioni sulla restituzione |
|---|
Restituzioni Accettate |
Детали для страницы
Nota: nella procedure di pagamento potrebbero non essere disponibili alcuni metodi di pagamento a causa della valutazione del rischio dell’acquirente.
Замечание: Гарантия клиентов eBay является приложением, которое является авансовым платежом с PayPal, кредитной картой или дебетовой картой; alcuni acquisti specifici non sono coperti.altri dettagli.MutantC — это клон DIY Sidekick с Raspberry Pi в основе
В темные времена (или в старые добрые времена) до появления смартфонов был T-Mobile Sidekick (также известный как Danger Hiptop).Это был телефон с экраном, который можно было сдвинуть вверх, чтобы открыть QWERTY-клавиатуру, которую можно было использовать для ввода текстовых сообщений.
Возможно, времена Sidekick прошли (и, по большей части, это обычные смартфоны с физическими клавиатурами), но один аппаратный хакер поддерживает мечту с помощью DIY-проекта под названием mutantC .
В двух словах, это карманный компьютер, помещенный в корпус, напечатанный на 3D-принтере, с QWERTY-клавиатурой и выдвижным экраном, закрывающим клавиши, когда вы ими не пользуетесь.
Файлы дизайна размещены в Интернете вместе с инструкциями по сборке вашего собственного. А разработчик rahmanshaber хочет, чтобы платформа была достаточно открытой для поддержки надстроек, таких как GPS, сотовые радиоприемники или другие компоненты.
Компоненты включают:
- Одноплатный компьютер (например, Raspberry Pi Zero, RPi 1, 2 или 3
- Дисплей от 3,5 до 4 дюймов
- 43-клавишная кнопочная клавиатура
- Sparkfun Pro Micro
- Корпус, напечатанный на 3D-принтере
- некоторые кабели, разъемы и винты
Хотя первоначальный дизайн основан на Raspberry Pi, теоретически вы можете адаптировать компоновку для размещения других одноплатных компьютеров аналогичного размера и форм-фактора, таких как Asus Tinker Board S или устройства от Pine64 или Banana Pi.Но rahmanshaber не советует использовать Raspberry Pi 4 из-за проблем с нагревом.
Еще одно ограничение? Прямо сейчас у mutantC нет батарейного отсека, что сильно ограничивает его полезность, но Рахманшабер планирует добавить батарею в будущем.
До тех пор одно из решений может заключаться в том, чтобы носить с собой внешний аккумулятор USB. Это неловко, но, по крайней мере, это сделало бы mutantC мобильным.
через HackADay
Основными источниками дохода Liliputing являются реклама и партнерские ссылки (если вы нажмете кнопку «Магазин» вверху страницы и купите что-нибудь на Amazon, например, мы Получу небольшую комиссию).
Но есть несколько способов поддержать сайт напрямую, даже если вы используете блокировщик рекламы * и ненавидите покупки в Интернете.
Участвуйте в нашей кампании Patreon
или …
Внесите вклад через PayPal
* Если вы, , используете блокировщик рекламы, такой как uBlock Origin, и видите всплывающее сообщение в нижней части экрана, у нас есть руководство, которое может помочь вам отключить его.13 альтернатив Raspberry Pi Zero стоимостью менее 20 долларов
Raspberry Pi Zero и Raspberry Pi Zero W были добавлены к линейке Raspberry Pi за последние несколько лет.Эти сверхкомпактные SBC в форм-факторе стали большим хитом и продолжают быть частью проектов Raspberry Pi со стороны производителей и сообществ DIY.
Из-за меньшего форм-фактора и цены, на которую рассчитаны эти платы, им пришлось сократить многие функции, такие как выделенный порт Ethernet и более медленный процессор (по сравнению с их полноценными собратьями).
Тем не менее, вы все равно можете создавать потрясающие проекты с помощью крошечных устройств, подобных Raspberry Pi Zero W.
В предыдущей статье мы перечислили лучшие альтернативы Raspberry Pi.В этой статье я перечислю некоторые альтернативы Raspberry Pi Zero и Zero W.
Альтернатива Raspberry Pi Zero: крошечные одноплатные компьютеры для Интернета вещей и встраиваемых проектов
У нас есть отличные альтернативы с множеством наборов функций для различных проектов, благодаря конструкциям с открытым исходным кодом и стекам программного обеспечения с открытым исходным кодом. Все платы в этом обзоре работают со встроенным Linux в различных вариантах.
Несмотря на то, что Raspberry Pi Zero был выпущен по цене 5 долларов, а Zero W — по 10 долларов, часто бывает очень сложно найти их по такой цене даже в США.За пределами США они обычно стоят от 12 до 20 долларов.
Имея это в виду, давайте рассмотрим некоторые альтернативы платам Raspberry Pi Zero по цене менее 20 долларов.
1. Banana Pi BPI M2 Zero
Banana Pi M2 Zero по цене $ 18 имеет ту же компоновку, что и Raspberry Pi Zero W. Он выглядит как клон Pi Zero W, но кроме форм-фактора это совсем не клон. В его основе лежит более быстрый Allwinner h3 + SOC, а Ethernet можно добавить извне.Он также может работать с различными операционными системами на базе Linux.
Основные характеристики
- Allwinner h3 + Quad-core Cortex-A7 h365 / HEVC 1080P с Mali400MP2 для графического процессора
- 512M DDR3 (совместно с графическим процессором)
- 40-контактный заголовок, совместимый с Raspberry Pi 3
- WiFi (AP6212) и встроенным Bluetooth. Разъем для дополнительной антенны
- Входной разъем CSI Камера
- Кнопка питания и сброса
- Выход Mini HDMI
Дополнительную информацию можно получить в Banana Pi Wiki и получить здесь.
2. Банановый пи BPI-M2 Magic (BPi-M2M)
Существует два варианта этой платы: одна без встроенной флеш-памяти eMMC стоит $ 20 . Это еще один крошечный SBC с довольно большой вычислительной мощностью для своего размера. На мой взгляд, эта плата хорошо подходит для сенсорной панели управления и приборной панели для Интернета вещей и домашней автоматизации. Бортовая система управления аккумулятором довольно привлекательна.
Основные характеристики
- Allwinner A33 / R16, четырехъядерный процессор ARM Cortex-A7, графический процессор MALI 400 MP2
- WiFi 802.11 b / g / n 2,4 ГГц (AP6212) и BT v4.0 с BLE
- 512 МБ DDR3 (совместно с графическим процессором)
- Интерфейс последовательного интерфейса дисплея (DSI) MIPI (4 полосы данных)
- Входной разъем CSI Камера, захват видео до 1080p при 30 кадрах в секунду
- Встроенный микрофон и управление батареей
- Нет выхода HDMI
Дополнительную информацию можно получить в Banana Pi Wiki и получить здесь.
3. Устройство для приготовления банановых пи BPI-P2
Эта плата по цене $ 13 ( $ 19 с модулем POE) является одним из самых маленьких SBC со встроенным Ethernet и поддержкой POE (power over ethernet).С тем же Allwinner h3 + SOC, что и M2 zero, это довольно интересная плата. Она имеет встроенное хранилище eMMC объемом 8 ГБ и интерфейс камеры, с помощью POE вы можете превратить ее в камеру безопасности DIY, а также использовать мощный процессор для базовых функций. ML.
Основные характеристики
- ЦП: Allwinner h3 +, четырехъядерный Cortex-A7
- 512 МБ DDR 3 SDRAM.
- WiFi (AP6212) и Bluetooth на борту.
- 8G eMMC flash на борту
- 100M LAN
- Mini HDMI
- Интерфейс камеры CSI
- IEEE 802.Поддержка стандартного модуля PoE 3af PoE
Дополнительную информацию можно получить на Banana Pi Wiki и получить здесь.
4. Оранжевый Pi Zero LTS
По цене 11,49 долларов ( 9,49 долларов для версии с 256 МБ) это самая дешевая и самая маленькая плата со встроенным Ethernet и функцией POE. В его основе лежит всегда распространенный Alwinner h3 + и есть надежные возможности расширения через GPIO и 13-контактный функциональный разъем.
Основные характеристики
- Allwinner h3 + четырехъядерный процессор Cortex-A7 H.265 / HEVC 1080P
- Графический процессор Mali400MP2 @ 600 МГц
- 256 МБ / 512 МБ DDR3 SDRAM (Совместное использование с графическим процессором) (версия 256 МБ — стандартная версия)
- 10/100 МБ Ethernet RJ45 POE по умолчанию выключен
- WiFi с XR819, IEEE 802.11 b / g / n
- 26-контактный разъем GPIO
- 13-контактный разъем с 2x USB, ИК-контактом, АУДИО (MIC, AV)
Вы можете получить дополнительную информацию на их официальной странице и забрать один из Amazon.
5. Оранжевый Pi i96
При цене $ 8,8 это самая маленькая плата, размер которой составляет 6 см x 3 см.Он использует RDA8810PL SOC, предназначенный для телефона с довольно продвинутыми функциями. Плата подходит для приложений камеры (по заявлению производителя), может снимать до 1080p со скоростью 30 кадров в секунду. У него очень хороший ввод-вывод по цене.
Основные характеристики
- RDA8810PL ARM Cortex-A5 32-битный одноядерный процессор
- Графический процессор Vivante GC860
- Интегрированный 256 МБ LPDDR2 SDRAM
- WiFi + BT с использованием RDA5991
- Вход камеры CSI
- 40-контактный разъем GPIO
Вы можете получить дополнительную информацию их официальная страница и возьмите одну отсюда.
6. ПК Orange Pi
Эта плата упаковывает множество вкусностей за $ 15 . Это одна из немногих плат, которые предлагают 1 ГБ оперативной памяти по такой цене. Он использует Allwinner h4 SOC и может декодировать видео 4K HEVC / H.265. Он также имеет порт HDMI с поддержкой HDCP, CEC. Этот SBC может стать хорошей медиа-коробкой с правильным программным обеспечением. У него даже есть встроенный ИК-приемник и микрофон.
Основные характеристики
- Allwinner h4 Четырехъядерный процессор Cortex-A7, 1.6 ГГц
- 1 ГБ DDR3 (совместно с графическим процессором)
- HDMI с поддержкой видео 4K
- Интерфейс камеры CSI и встроенный микрофон
- Слот для SD-карты
- ИК-приемник
- Аудиоразъем 3,5 мм
- Ethernet
- Нет Wi-Fi / Bluetooth на борту
Существует также урезанная версия компьютера Orange Pi с тем же SOC, но с меньшим объемом оперативной памяти.
Вы можете получить больше информации на их официальной странице и забрать один отсюда.
7.Апельсин Пи Один и Апельсин Пи Лайт
Эти две платы также питаются от SoC Alwinner h4, используемого в ПК Orange Pi. Но они поставляются с 512 МБ оперативной памяти вместо 1 ГБ, предлагаемой компьютером Orange Pi.
Основные характеристики
- Allwinner h4 Quad Core
- HDMI с поддержкой 4K
- Слот для SD-карты
- 512 МБ оперативной памяти DDR3
- Интерфейс камеры CSI
- Orange Pi Lite
- Orange Pi One
Orange Pi Lite входит в комплект поставки по цене $ 12 , он не имеет встроенного Ethernet и предлагает вместо него Wi-Fi.Он также имеет встроенный микрофон и ИК-приемник. Вы можете получить больше информации на их официальной странице и купить здесь.
Orange Pi One стоит $ 11 и имеет встроенный Ethernet для проводной сети и не предлагает никакой поддержки Wi-Fi. Вы можете получить больше информации на их официальной странице и купить здесь.
Прежде чем мы закончим с платами Orange Pi, я хочу быстро упомянуть еще пару плат, которые они предлагают для пользовательских приложений.
- Orange Pi R1 — это крошечная плата с двумя портами Ethernet, вы можете использовать ее для создания сетевого устройства.
- Orange Pi 2G IOT и Orange Pi 3G IOT. Эти платы поддерживают сотовую связь 2G и 3G для приложений Интернета вещей.
Эти платы также стоят менее $ 20 , и вы можете проверить их на их официальном сайте.
8. NanoPi Neo LTS
Начиная с $ 9 . 99 , эта плата очень простая и крошечная (4 см x 4 см), форм-фактор аналогичен Orange Pi Zero. В отличие от Orange Pi Zero, он оснащен более мощной SoC Allwinner h4 и до 512 МБ оперативной памяти.В нем нет встроенного набора микросхем WiFi / BT, но вы можете добавить его через порт USB. Это действительно хорошая плата для запуска безголовых серверов Linux, DNS-фильтров, таких как Pi-Hole, и она станет действительно хорошим периферийным устройством для любых приложений IoT. Используя GPIO, вы можете расширить функциональность в соответствии со своими потребностями.
Основные характеристики
- Allwinner h4 Quad Core Cortex A7 до 1,2 ГГц
- До 512 МБ ОЗУ
- Слот Micro SD (до 128 ГБ)
- 10/100 Ethernet
- Дополнительные интерфейсы через обильный GPIO
Вы можете получить дополнительную информацию и также купите их на их официальной странице.
Существует голая версия NanoPi NEO, называемая NanoPi NEO Core LTS, которая добавляет eMMC для промышленных приложений и избавляется от встроенных портов USB и Ethernet. Все функции доступны через расширение GPIO. Вы можете проверить это здесь .
Существует также версия NanoPi NEO для Wi-Fi / BT, называемая NanoPi NEO Air, которая также добавляет eMMC и вход камеры и позволяет отказаться от встроенных портов USB и Ethernet. Вы можете проверить это здесь.
9. Zero Pi
Это одна из моих любимых плат в этом обзоре, она стоит 9 долларов.99 и имеет встроенный быстрый Ethernet 1 Гбит / с. С Allwinner h4 в основе, это может быть очень мощная и крошечная машина в вашей сети. Он поддерживает OpenWRT, что прекрасно, учитывая Ethernet 1 Гбит / с. Вы можете легко запустить несколько экземпляров Pi-Hole вместе с DNS-сервером.
Основные характеристики
- Allwinner h4 Quad Core Cortex A7 с частотой до 1,2 ГГц
- 512 МБ ОЗУ
- Порт USB 2.0
- Поддержка OpenWRT
Вы можете получить дополнительную информацию и приобрести их на их официальной странице.
10. NanoPi NEO 2
При цене $ 19,99 NanoPi NEO 2 стоит вдвое дороже NEO. Он сохраняет тот же форм-фактор и включает Allwinner H5 SoC и 1 Гбит / с Ethernet. Это делает плату крошечной электростанцией.
Основные характеристики
- Allwinner H5, четырехъядерный 64-разрядный высокопроизводительный Cortex A53
- Графический процессор Hexacore Mali450
- ОЗУ 512 МБ
- 1 Гбит / с на борту Ethernet
- 24-контактный GPIO
- Функциональные заголовки для аудио и других интерфейсов, таких как IR You
Это обо всех платах серии NanoPi, у них также есть несколько более интересных плат с двумя портами 1 Гбит / с и пара, ориентированная на камеру.
11. La Frite
От производителей Le Potato, эта плата за $ 20 в основном предназначена для приложений, связанных с потреблением мультимедиа или потоковой передачей мультимедиа. Он поддерживает воспроизведение видео 1080p с метаданными HDR через порт HDMI 2.0. Он поддерживает последнюю версию Android 9 / TV, исходную версию Linux, u-boot, Kodi и многое другое.
Основные характеристики
- SoC Amlogic S805X, четырехъядерный Cortex-A53 @ 1,2 ГГц
- До 1 ГБ DDR4 SDRAM
- Amlogic Video Engine 10, поддержка декодирования H.264, H.265 и VP9 до 1080p 60 кадров в секунду
- 100 Мбит Ethernet
- ИК-приемник
- 40-контактный GPIO
Дополнительную информацию можно получить на их официальной странице.
12. Лук Omega2 +
Если вы ищете приложение для Интернета вещей, Onion Omega 2+ может стать хорошей альтернативой Raspberry Pi Zero.Это платформа разработки, ориентированная на IoT и работающая на ОС Linux LEDE (Linux Embedded Development Environment) — дистрибутиве, основанном на OpenWRT.
Основные характеристики
- MT7688 SoC
- 2,4 ГГц IEEE 802.11 b / g / n WiFi
- ОЗУ DDR2 128 МБ
- Встроенная флеш-память 32 МБ
- Слот MicroSD
- USB 2.0
- 12 контактов GPIO
Вы можете выбрать один как модуль голых костей за $ 13 или различные наборы с их веб-сайта.
13. VoCore2
VoCore2 определенно является самым маленьким из всех, модуль с голыми костями имеет размер всего 1 ″ x1 ″ и стоит $ 17,99 . Небольшой размер позволяет легко встраивать его в различные приложения и позволяет выборочно расширять функции в зависимости от необходимости. Он работает на MediaTek MT7628, который был специально разработан для маршрутизаторов низкого и среднего уровня. Производитель заявляет, что продержит производство до 2025 года, и это действительно хорошо.
Основные характеристики
- MediaTek MT7628, 580 МГц, MIPS 24K
- ОЗУ 128 МБ, DDR2 166 МГц
- Ethernet — 1 порт / 5 портов, до 100 Мбит / с
- Беспроводная связь — 802.11n, 2T2R, скорость до 300 Мбит / с
- Хранилище — 16M NOR на борту, поддержка SDXC до 2 ТБ
- Один встроенный слот U.FL (антенный разъем)
Вы можете получить больше информации о плате здесь и выбрать один вверх со своего официального сайта.
Вт r подключение
Это нельзя отрицать, что есть все виды СБС доступны в различных форм-факторов и наборы функций для широкого спектра вариантов использования. Вдобавок ко всему, большинство из них имеют открытый исходный код и работают на программном обеспечении с открытым исходным кодом.Абсолютная страна чудес для заядлого мастера.
С COVID-19 может быть немного сложно достать эти доски. Будем надеяться, что скоро все наладится!
Если вам известны другие интересные альтернативы Raspberry Pi Zero и Zero W, укажите их в комментариях ниже, и мы их рассмотрим.
Нравится то, что вы читаете? Пожалуйста, поделитесь этим с другими.
Назначение кнопок металлоискателя CLone AVR. Блог от said_t.Несколько слов о конструкции самого блока
Импульсные металлоискатели среди самодельных известны самыми высокими показателями глубины обнаружения металла. Также они лучше других могут работать в соленой воде и сильно минерализованной почве. Все импульсные рабочие схожи по принципу работы и имеют общие плюсы и минусы. Металлоискатель Clone, который мы будем собирать, имеет следующие преимущества:
- Датчик сделан из единой катушки, которая передает и принимает.Это значительно упрощает сборку и устраняет трудоемкую настройку. Размер катушки можно подобрать самостоятельно в зависимости от назначения металлоискателя.
- Упрощенная схема по сравнению с качественными самодельными металлоискателями.
- Простая регулировка нажатием кнопки.
- Немного сниженное энергопотребление по сравнению с импульсными металлоискателями с экранной индикацией.
К недостаткам можно отнести:
- Отсутствие дискриминации.
- Нужна прошивка микросхемы. Однако это нельзя назвать большой проблемой, так как в статье будет представлена подробная инструкция этого процесса.
Сборка металлоискателя Clone Pi W начинается с электрических компонентов: схемы, датчика, их подключения и прошивки микросхемы. Завершающий этап — изготовление или закупка деталей шкафа и настройка устройства.
Схема сборки
Все необходимые детали, их аналоги и комментарии приведены в таблице на рисунке 2.
Подробности получаются строго новыми! Это избавит вас от проблем при выполнении схемы.
Клон металлоискателя Клон PI W собран на двух платах. Одна основная, а вторая плата управления и индикация с кнопками и светодиодами. Обе печатные платы для программы Sprint Layout вы можете скачать по ссылке. Для будущего крепления основной платы можно оставить запас текстолита или ограничиться горячим клеем. Для второй платы разъемы для крепления уже предусмотрены на плате.Соединение двух схем осуществляется знаковыми выходами B1 — B4 и VD4 — VD13 и реализуется многожильным шлейфом, например, от старых жестких дисков или дисководов.
Пайка радиодеталей осуществляется в соответствии со схемой и платами на рисунках 3 и 4.
Основными требованиями к сборке являются точность, внимательность и отсутствие случайных связей между дорожками и деталями. После изготовления ПКБ необходимо тщательно промыть его от флюса.Прошивка микросхемы
Клон металлоискателя работает по специально написанной программе, которую необходимо записать в микросхему ATMEGA8. Скачать прошивку версии 1.2.2m можно по ссылке.
Рассмотрим несколько простых способов Записать прошивку:
Способ 1. Берем чип, скачиваем прошивку, и идем в ближайшую мастерскую по ремонту электроники или к другу, который разбирал. Просим бесплатно или низкую плату выполнить прошивку.
Если прошивка выполняется в программе PonyProg, покажите главный рисунок 5, на котором показаны настройки битов конфигурации.
При прошивке, другие программы обращают внимание на пункт Spien. Если при чтении информации галочка не стоит, то установите все остальные биты конфигурации в противоположное состояние! Это очень важно, потому что при ошибке вернуть процессор в исходное состояние намного сложнее прошивки.
Для примера вы можете взглянуть на конфигурацию Uniprof (рис. 6), при чтении в которой параметр Spien был без галочки.
Метод 2. Настройте простейший программатор, именуемый «программистом Громова», и сделайте прошивку самостоятельно.
Схема подключена к K. COM Porto. Компьютер. Если у вас его нет, вы можете, опять же, обратиться к знакомому с более старым компьютером или приобрести плату с разъемом COM. Все реквизиты, контакты процессора и программатора подписаны на соответствующих схемах.
При сборке обратите внимание на то, что требуется отдельный процессор питания.постоянное напряжение 5 В. Взять с помощью USB проводов, подключив к компу.
Не забудьте подключить минус программатора и минус питания.
Собрав программатор на элементы, прошиваем металлоискатель Clone Pi W:
- Вставляем процессор;
- Подключаем программатор к COM порту;
- Запускаем программу Uniprof;
- Подаем на процессор 5 В;
- Убеждаемся, что программа увидела процессор;
- Прочитать биты конфигурации и настроить, как описано выше;
- Откройте прошивку программой и нажмите «Записать.«
На этом прошивка микросхемы считается завершенной.
Изготовление датчика (катушки)
Датчик состоит из герметичной катушки, крепления для стержня и проводов.
Как описано выше, катушка для импульсных металлоискателей очень проста. Находим провод с любой изоляцией диаметром 0,4 — 0,5 мм. И, согласно таблице на рисунке 8, выберите количество витков и диаметр катушки. Оптимальный диаметр катушки 20 — 26 см.Можно также соорудить квадратную глубину змеевика, но значительного прибавки она не даст.
Есть много способов намотки, например, корзиночного типа или в одной плоскости, но они не дают больших улучшений, поэтому мы выбираем любой простейший тип. Делаем намотку в шарик на какой-нибудь круглый предмет подходящего диаметра, затем плотно стягиваем катушку изолентой и выводим два концевых провода. Катушка не экранирует!
Корпус выполняется из любых представленных средств, начиная от фанеры и заканчивая пластиком, но оправку с ушками для штанги лучше приобрести в магазине, это даст качество и приемлемый тип датчика.В датчике нельзя использовать металл.
Провод для подключения датчика и блока желательно брать с хорошей изоляцией и пару жил сечением около 0,7 мм². Экранирование также не требуется. Соединяем пайкой выводы катушки и провода, и надежно изолируем. На конце провода подсоедините разъем.
После изготовления катушки укладываем ее в оправку и герметизируем специальными средствами — эпоксидным клеем, монтажной пеной или другими диэлектрическими составами.
Изготовленный датчик может быть установлен на любой клон металлоискателя.
На рисунке 9 показаны различные варианты катушек для этого металлоискателя.
Сборка элементов шкафа
Чтобы сделать корпус к металлоискателю своими руками, потребуются некоторые крепежные работы, подходящий инструмент и материал, а также желание сделать что-нибудь красивое.
Для блока управления понадобится ящик из пластика или дерева. Размеры подбираем с таким условием, чтобы в него поместились две платы и, в случае использования батареек, контактная коробка.Контактную коробку также можно взять отдельно и закрепить рядом с корпусом блока управления. Основную плату можно закрепить горячим клеем или силиконом. Для платы управления и дисплея вырежьте или просверлите подходящие отверстия для светодиодов и кнопок. После совпадения всех отверстий под кнопки и светодиоды закрепляем плату, как и основную. Проделываем отверстия на коробке под выключатель и разъем для катушки, и фиксируем их. Ящик стараются сделать герметичным, чтобы исключить попадание влаги, например, во время дождя.
Стержень изготавливается из трубы ПВХ. Продумывая конструкцию, покупая в магазине необходимые трубы и переходники с учетом того, что штанга должна быть разборной, диэлектрической и удобной — наличие ручки, подлокотника и аккумуляторных блоков, если они используются (рис.11).
Для гибки трубы можно использовать газовую плиту. Для регулировки длины используйте разницу диаметров труб и намоточных колец. При достаточном желании стержень можно сделать из других предметов — костыля, стержня.Главное условие — отсутствие металлических деталей. Качественно собранный стержень подходит не только для металлоискателя CLONE PI W, но и для других типов металлоискателей.
После изготовления стержня закрепите на нем блок управления и пластиковые фиксаторы или другие средства крепления датчика. Кнопки подписки.
Настройка и проверка
После сборки металлоискателя включите его. Самодиагностика с озвучкой и миганием светодиодов должна происходить. Чтобы исключить потерю чувствительности, прибор нужно включать из металла.
Настройка производится вдали от земли, металла и других предметов, например — в воздухе. Не забудьте удалить все, что может содержать токопроводящий материал. Кнопка S1 выставляет минимальный барьер. Поверните резистор R7, чтобы получить непрерывный громкий сигнал. Потом чуть-чуть возвращаем на место, пока металлоискатель не заглохнет.
В дальнейшем при работе металлоискателя отстройку грунта выполняют кнопки S1 и S2. Котлы S3 и S4 соответственно уменьшают и увеличивают объем.Кнопка S5 предназначена для настройки некоторых функций, но в данной схеме она удалена. Кнопка S6 — сброс. Используем после отстройки от почвы, а также при зависаниях и глюках устройства.
При разряженной батарее металлоискатель издает два коротких звука с периодичностью в несколько секунд.
В отличие от металлоискателя CLONE OF AUR, который собирается вместе с дисплеем, светодиоды выступают в качестве визуальной индикации. Количество огней сигнализирует о глубине и мощности сигнала, а также об уровне звука и настройке от почвы при настройке.
Clone Pi Avr. Это упрощенная и улучшенная версия, популярная у радиолюбителей. Поскольку при производстве металлоискателя Clone Pi многие испытывают трудности с приобретением АЦП, новая версия металлоискателя Clone ABR, контроллер пиковых значений и внешние АЦП были заменены микроконтроллером AVR Available с внутренним АЦП ATMEGA8.
Схема металлоискателя Clone Pi AVR
А так же схема клона ПИ АРН с заданными напряжениями постоянного тока.
В интернете есть несколько вариантов разведения печатной платы для клона металлоискателя Pi AVR.Ниже фото вполне достойного варианта печатной платы.
В этом архиве вы можете скачать: Разводную печатную плату в формате * .lay, схему, прошивку и фотографии этапов изготовления плат металлоискателя.
Для прошивки микроконтроллера биты конфигурации должны быть упакованы следующим образом:
Металлоискатель CLONE PI AVR имеет средний уровень сложности Производство, в связи с наличием в металлоискателе, программируемого микроконтроллера.Но в остальном его изготовление не должно вызывать особых затруднений.
Катушка для металлоискателя Clone Pi AVR
В металлоискателе CLone PI AVR можно использовать катушки от импульсных металлоискателей Трекер и Кощей, а также большие глубокие рамки.
Самые универсальные диаметры катушки 20-30 см. Такие катушки будут иметь глубину обнаружения 1 — 1,5 метра и сохранят чувствительность к мелким металлическим предметам (монетам, украшениям и т. Д.).
Для изготовления универсальной поисковой катушки Нужно 26-27 см на оправку, намотав обмотку эмалью проволоки диаметром 0.7-0,8 мм. В качестве оправки можно использовать кастрюлю подходящего диаметра, либо сделать оправку как на фото ниже:
Для изготовления оправки берем лист фанеры или ДСП. На нем с помощью циркуля нарисуйте круг нужного нам диаметра. Затем берем шурупы или шурупы, одеваем на них кембрики. Вкручиваем Кембриды по периметру нашей окружности, и получаем оправку для намотки катушки.
Катушка тупит в объеме.Затем витки плотно накручивают друг на друга, скотчем или изолентой. К концам обмотки набухаем провод 2 * 0,75 мм в изоляции.
Подключаем нашу катушку к плате металлоискателя clone PI AVR (для подключения лучше использовать разъем) и проверяем ее работоспособность. Такая катушка подходит для испытаний и экспериментов, но для реальной работы ее следует защищать от ударов, влаги и т. Д.
Для этого катушку необходимо закрепить в подходящем пластиковом футляре. Мы в своих разработках используем такой универсальный корпус.
Змеевик фиксируется внутри корпуса с помощью термомасла, а затем корпус змеевика приклепывается дихлорэтаном или скручивается с незарезервированным самопрессованием.
Для получения подводной катушки корпус лучше залить эпоксидной смолой. Это уменьшит размер купальника и предотвратит попадание воды внутрь корпуса.
Прошивка для металлоискателя Clone Pi AVR:
- Версия прошивки 1.7.3 для ATMEGA8 — CPI_PRG_173_AVR
- Версия 1.7.3A Прошивка для ATMEGA8, с модифицированным алгоритмом карметрии грунта — CPI_PRG_173A_AVR
- Версия прошивки 1.8.0 для контроллера ATmega8. — CPI_PRG_180_AVR Изменения:
- Громкость голоса кнопок совмещена с основной громкостью.
- Ground Adjust (Регулировка грунта) теперь работает в 3-х режимах — адаптивный. , крепление. и oFF (статический) .
- Защитный интервал теперь может быть непрерывным при включении ( aUTO.), запомненное значение ( последняя. ), или выбирается пользователем принудительно в диапазоне 2… 80 .
- Добавлен параметр УВЕЛИЧЕНИЕ ГРОМКОСТИ. , позволяющий уменьшить громкость в начале шкалы (при слабых откликах). Это улучшает стабильность схемы при низком пороге.
- Убран режим двойного энергопотребления, что показало свою практическую полезность.
- При включенной подсветке индикатора отображается буква «L» (СВЕТ).
- Версия прошивки 1.8.1 для контроллера ATMEGA8, в прошивке исправлены ошибки и уменьшено энергопотребление — CPI_PRG_181_AVR
Заключение: Металлоискатель cLONE PI AVR Проверенный и популярный металлоискатель среди радиолюбителей и поисковых систем. Имеет глубину поиска и полностью открытую схему и прошивку для его изготовления с заводскими металлоискателями. ТО Недостатки Металлоискатель должен иметь завышенное энергопотребление.
Clone PI AVR Metal Detector Start Video Собрано DIY, и возможность его настройки:
При написании статьи было использовано материалов:
- Сайт разработчика — http://fandy.hut2.ru
- А этот сайт — http://metdet.ucoz.ua/publ/metalloiskatel_klon/1-1-0-13
- А также форум — http://md4u.ru/viewtopic.php?f\u003d5&t\u003d660 — здесь вы можете задать вопросы по самостоятельной сборке металлоискателя.
Технические характеристики металлоискателя Clone PI в:- Индикация: светодиодная; звуковой мульти-крутящий момент;
Максимальная глубина обнаружения объектов кольцевым датчиком 19 сантиметров:
- Монета диаметром от 25 мм — до 30 см;
- Максимальная глубина — до 150 см;
- Пруток стальной 200л — до 200 см;
- Максимальная глубина — до 300 см.
Основным преимуществом данного агрегата является относительно невысокая стоимость, простота настройки и использования. Если плата была пропаяна правильно, устройство начинает работать практически сразу, единственная настройка — регулировка переменного резистора. Может появиться программирование МК (в циферблатах для самостоятельной сборки МК запрограммирован).
В качестве примера рассмотрим наиболее доступную версию металлоискателя CLone PI-W на микросхеме CD4066.
и clone pi в нашем интернет-магазине magizin MD Kit
и Clone Pi в Вы можете купить в нашем Интернет magizin MD Kit
Список деталей для clone pi в
Прошивка Контроллер металлоискателя Clone Pi inДля прошивки контроллера Mega8 понадобится программатор, советую использовать программатор AVR ISP, он имеет невысокую стоимость и вполне подходит для наших задач, прошивать контроллер мы будем с помощью программы AVRDEDE.Самая стабильная прошивка для клона PI-in — версия 1.2.2m
Биты конфигурации нужно выставлять как на картинке, обратите внимание на то, что они обратные (PonyProg)
Производство катушки для clone pi вКатушка изготавливается из провода ПТТВ сечением 0,4-0,5 мм для обычного датчика и 0,66-0,8 мм для глубокой рамки. Трубу для соединения катушки и блока металлоискателя желательно брать с хорошей гибкой изоляцией и одной парой жил, сечением от 0.75 мм². Экранировать катушку не нужно. Соединяем пайкой выводы катушки и провода, и надежно изолируем. На конце провода припаиваем разъем.
Подробно как сделать катушку клона металлоискателя из витой пары
Настройка металлоискателя Clone Pi WМеталлоискатель Clone PI W практически не нужно настраивать, вся его настройка сводится к следующим действиям: Включаем прибор в заданный от металлических предметов и включенный емайл, и ждем, пока пройдет вся светодиодная шкала.После этого вы приносите контрольный металлический предмет, например монету, и проверяете чувствительность металлоискателя. Затем, нажав на сильный резистор, перезагрузите металлоискатель и снова проверьте чувствительность. Повторяем манипуляции до тех пор, пока не добьемся наилучшего результата.
После настройки, в металлоискателе, вы также пользуетесь кнопками управления, вы можете регулировать громкость и чувствительность металлоискателя. Чем выше барьер (диапазон регулирования 0-10), тем меньше чувствительность. Порог понижается до появления ложных срабатываний, при этом металлоискатель поднимается в воздух.Для нормально собранного и настроенного металлоискателя нормальный порог составляет 3-5.
.
Схема не сложная и много раз родная в Интернете, но я описываю свой вариант и трудности, с которыми мне пришлось столкнуться при повторении этой конструкции. Немного более сложная установка, с которой, в прочем, справится чуть-чуть подготовленный радиолюбитель, если привлечет внимание и усилия. Самым проблемным делом была покупка нормального операционного усилителя. На первый взгляд микросхем этого типа нет в дефиците, но качество комплектующих некоторых производителей превращает покупку в игру «Угадай».От качества этой микросхемы зависят максимальные параметры этого металлоискателя, к этой детали предъявляются повышенные требования. Речь идет о четырехконтурном усилителе TL074. Помимо операционного усилителя еще нужен не очень распространенный компаратор ADG444 и микроконтроллер ATMEGA-8.При проектировании печатной платы необходимо уделить должное внимание расположению элементов, цепи операционных усилителей и компаратора вдали от цепи катушки, заземления по возможности на каждый блок отдельно и расстояния между дорожками, а это актуально при установке SMD, не менее 0.3мм. При меньших частичных расстояниях держать плату в полной чистоте будет проблематично, да и в чистоте отложить нормальную работу прибора.
При большом разнообразии разводки платы для данной конструкции пришлось делать ее под заводскую сборку КМ35БН, в наличии.Один из вариантов разводки.
Все ваши варианты поднял элементы под SMD.Платы устройств перед окончательной сборкой.
Схема возможна некоторая замена деталей.
Операционный усилитель:
В порядке убывания
TL084.
TL074.
LF347.
MC33079.
OPA4134PA.
У меня не плохих результатов дал микрочип TLC274. Многие используют сдвоенные усилители типа TL072. В архиве есть проводка и для такого варианта платы.Компаратор ADG444 может быть заменен на DG441, CR590KN5 или с изменением проводки на CR590KN2, с дополнительным инвертором сигналов на 4066.
ATMEGA8-16PI, ATMEGA8-16PU или микроконтроллер ATMEGA8A-PU.
Стабилизатор 78L05 может быть заменен на аналогичный другой серии.
Особое внимание стоит уделить качеству конденсаторов С3 и С5, от них зависит стабильность работы. Не работают хорошо китайские скуловые конденсаторы, применяемые в измерительных приборах. Их номиналы могут быть изменены в пределах, указанных в Схеме. Обычно отбор нужен при низкой чувствительности или возбуждении.
Эксплуатация показала, что подстроечный резистор R7, номиналом в 1 ком, нужно делать выносным и желательно многооборотным (при разводке платы изначально установил SMD, пришлось менять).
Прошивка микроконтроллера может быть выполнена прямо на плате, отключив силовую часть и подключив проводку к основным сигнальным выходам.В прошивке предохранители выставлялись как на картинке, инверсные, поэтому надо ставить в Pony-Prog и в некоторых оболочках программы AvrDede, например я с такими предохранителями шил в программаторе USBASP_AVRDEDE_PROG Программатор USBASP
Популярная прошивка:
Версия прошивки 1.2.5: cpi_w_125.zip.
Попытка ослабить действие почвы.
Режим поиска — чисто динамический.Версия прошивки 1.2.4: CPI_W_124.zip Самая подходящая
Чувствительность увеличена на пару сантиметров.
Значения барьера при регулировке: 1-2-4-8-16-32.
Добавлен сигнал перегрузки.
Несколько уменьшено время восстановления чувствительности после перегрузки.
Режим поиска динамический / статический, в остальном то же, что и в 1.2.5
Исправлены ошибки.Версия прошивки 1.2.2m: cpi_w_122m.zip
Вариант без передискретизации, в остальном аналогично версии 1.2.4.
Однако имеет прогрессивную ступеньку барьера. Это означает, что установлено 0 — 2 — 4 — 8 — 16 — 32Версия прошивки 1.2.2: CPI_W_122.zip.
Изменен входной фильтр.
Щелчок по кнопке «Ноль» прекращается.
Исправлены мелкие ошибки.Назначение кнопок:
Датчик
S1 «БАРЬЕР -» / «ЗАЩИТНЫЙ ИНТЕРВАЛ-»
S2 «БАРЬЕР +» / «ЗАЩИТНЫЙ ИНТЕРВАЛ +»
S3 «ГРОМКОСТЬ -» / «МИН. ВВЕРХ-»
S4 «ГРОМКОСТЬ +» / » UP MIN + «
S5 функция еще не назначена
S6« Ноль »(0)
S5 + S6« Режим настроек »/« Выйти из режима настроек ».— 25-27 витков эмалированного медного провода диаметром 0,5 … 0,8 мм. Ткается навалом на любой оправке диаметром от 19 см и более. Чем больше диаметр катушки — тем выше чувствительность МД (для мелких предметов это справедливо где-то до диаметра катушки 28 см) и тем меньшее количество витков должно содержать катушку. С кабелем индуктивность датчика должна быть в пределах 400UH, сопротивление обычно 1,5-2 Ом.
Конструкция моего планарного датчика состоит из 3 концентрических катушек с меньшими диаметрами D1-13.8см — 9 витков, D2 — 16см 14 витков, D3 — 18,2см 12 витков, провод индуктивности 0,5мм голая катушка 392UH.Пищевой прибор — 9-16В. Потребляемый ток может достигать 120 мА. При снижении напряжения питания до 8В (по умолчанию изменения в кнопках в режиме настройки) прибор один раз в 15 секунд начинает подавать характерный двойной сигнал. Работаем, пока продолжаем около 6.5В. При этом снижается только громкость звука, чувствительность к металлу в диапазоне примерно от 8 до 16В остается на одном уровне (за счет источника образцового напряжения на TL431).При настройке особенно важен стабильный источник напряжения, не нужно использовать непроверенные импульсные источники, также исключены «короны» и соляные батареи. Лучше взять аккумулятор 12В на 4-40 А / час и настроить. У меня отлично работают 3 Li-Ion банка с ноутбука.
Настройка проводится вдали от промышленных помех и крупных металлических предметов, лучше на природе, за городом. При настройке стоят датчик подальше от металла и других предметов или просто кладут и включают.Шкала из десяти светодиодов загорается, медленно уменьшаясь до нуля, с соответствующим звуковым сопровождением — это устройство подстраивается под датчик и окружающую среду, принимая его за позицию «Без металла». При «идеальной» катушке и правильной настройке ворона все светодиоды надо удлинить. Если в этот момент рядом с катушкой датчика окажется какой-либо металлический предмет, устройство, естественно, настроено правильно. После этого раздается характерный звуковой сигнал, уведомляющий о том, что устройство настроено.Подносим к металлу и проверяем — чем ближе металл, тем дальше вправо перемещается «свет» на шкале и тем выше становится звук. Подрезая резистор, настраиваем на максимум жирности (после каждой регулировки надо использовать металл подальше от металла и нажимать кнопку «Сброс» — «загорается» при этом красиво, со звуком спускается до шкалы шкала). Все, устройство настроено. Включены кнопки воспроизведения. Две кнопки регулируют звук («больше» и «меньше»), еще две регулируют «барьер» — это значение обратной чувствительности, и не путать с настройкой одинаковых! Нажимая «больше» или «меньше» (максимум — 10, минимум — 0), мы устанавливаем такой барьер, при котором немного девайс будет максимально увеличиваться при удовлетворительной устойчивости.Однако если шлагбаум плохо ругается — до 7-го и выше светодиода уже не хорошо. Необходимо отойти от промышленных помех (лес, поле) и еще настроить ход. Грамотно настроенный прибор не дает ложных срабатываний на 3-4 светодиода.
Шестая «сервисная» кнопка в приборе позволяет регулировать напряжение, при котором срабатывает сигнализация разряда аккумулятора (по умолчанию — 8В). В этом случае устройство продолжает работать до полного разряда аккумуляторов, только каждые 15 секунд издает характерный двойной звуковой сигнал.Эта кнопка позволяет настроить интервал защиты — ну, это необходимо для экспериментальных датчиков.
Если не получается настроить, много ложных срабатываний или плохая чувствительность, придется взять паяльник. Обычно с обычными предметами такого быть не должно. Повышение рейтинга R15 и уменьшение номинала C5 можно поднять на небольшое устройство по максимуму. На чутье большое влияние дает соотношение сопротивлений резисторов R1I R3, и как уже говорилось об операционном усилителе.В случае ложных срабатываний поработайте с этими элементами в обратном порядке, затем — чука небольшого скопления. Хотя в некоторых операционных всегда попадаются 4 самых глупых, их приходится менять.Ну понятно, что окончательную настройку нужно производить со штатным датчиком, со штатным кабелем на штатной планке в штатной ситуации.
Настольный корпусDIY Raspberry Pi 4 с OLED-дисплеем
Сегодня я собираюсь показать вам, как сделать собственный настольный корпус для Raspberry Pi 4, который выглядит как настольный мини-компьютер.
Корпус кейса напечатан на 3D-принтере и имеет прозрачные акриловые стороны, так что вы можете видеть в него. Я использовал Ice Tower для охлаждения процессора, но установил вентилятор сбоку корпуса, а не на радиаторе.
Я также включил OLED-дисплей на передней панели корпуса, который отображает IP-адрес Pi и некоторые статистические данные, такие как процессор, объем памяти и использование памяти, а также температура процессора.
Теперь вы можете купить готовый комплект для этого настольного корпуса Raspberry Pi 4 — Купить здесь.
Вот видео сборки, корпуса и дисплея в действии:
Что нужно для создания собственного настольного корпуса Raspberry Pi 4
В дополнение к вышесказанному вам также потребуется доступ к 3D-принтеру для печати пластиковой части корпуса.
Я использую Creality Ender 3 Pro, который, как я обнаружил, позволяет получать отпечатки отличного качества и является вполне доступным.
3D-принтер— Creality Ender 3 Pro — Купить здесь
Для этой сборки вам не понадобится лазерный резак, хотя он существенно помогает при изготовлении боковин.Вы также можете воспользоваться онлайн-сервисом лазерной резки или просто вырезать боковые стороны с помощью ручных инструментов. Я использовал настольный лазерный резак / гравер K40.
Лазерный резак — K40 — Купить здесь
Примечание. Вышеуказанные части являются партнерскими ссылками. Приобретая продукты по указанным выше ссылкам, вы поддерживаете этот канал без каких-либо дополнительных затрат.
Создание настольного корпуса Raspberry Pi 4
3D-печать тела
Я начал с проектирования корпуса корпуса, напечатанного на 3D-принтере, в Tinkercad.
Я также собрал пакет с некоторыми дополнительными вариантами корпуса, который доступен по этой ссылке — Дополнительные файлы 3D-печати. В этот пакет входит:
- Корпус с вырезом для SD-карты
- Корпус с OLED-дисплеем на другой стороне (порты USB и Ethernet на задней панели)
- Корпус без выреза для OLED-дисплея
- Дополнительная боковая панель с большим вырезом для HDMI
очертите корпус, а затем разместите Raspberry Pi внутри корпуса так, чтобы порты USB и Ethernet были доступны через переднюю панель, а порты питания, HDMI и аудио — через боковую панель.
OLED-дисплей расположен на передней части корпуса над портами. OLED-дисплей будет удерживаться на месте двумя маленькими зажимами на верхнем крае и винтом с пластиковым зажимом внизу — конструкцию, которую я использовал ранее в своем таймере реакции на базе Arduino.
Pi будет установлен на латунные стойки, которые поставляются с Ice Tower, поэтому я добавил несколько отверстий для размещения резьбы M2,5.
Я не очень часто вынимаю SD-карту на задней панели Pi, поэтому не стал добавлять для нее вырез.Если вы это сделаете, просто добавьте круглый вырез в корпусе сзади, чтобы вы все еще могли получить к нему доступ. Заменить SD-карту будет немного утомительно, если у вас нет этого выреза, так как вам нужно будет вынуть Pi из корпуса, чтобы получить к нему доступ, я буду счастлив сделать это, если я когда-нибудь нужно менять карту.
Я напечатал на 3D-принтере настольный корпус Raspberry Pi 4 из черного PLA с толщиной слоя 0,2 мм и заполнением 15%. Я также добавил поддержку печати для вырезов для дисплея и портов на передней панели.Возможно, вам придется добавить и их, что легко сделать в программе для нарезки. Вам также понадобится напечатать небольшой пластиковый зажим для дисплея.
Установите Raspberry Pi и Ice Tower
Теперь, когда основная часть корпуса готова, давайте смонтируем в него Raspberry Pi. Начните с ввинчивания латунных стоек в отверстия в основании.
Отверстия для латунных стоек намеренно достаточно плотно затянуты при первом ввинчивании. Вам, вероятно, понадобится небольшой гаечный ключ или гаечный ключ, чтобы их завинтить, вы также можете использовать плоскогубцы, если вы этого не делаете. t иметь гаечный ключ подходящего размера.
Я только что изменил ориентацию винтов и опор, поставляемых с Ice Tower, так, чтобы они ввинчивались прямо в нижнюю часть корпуса и не требовали сквозных отверстий. Если вы будете следовать руководству по установке Ice Tower, вы заметите, что стойки и винты установлены наоборот.
Затем нам нужно снять вентилятор с Ice Tower, чтобы мы могли прикрепить его к акриловой боковой панели. Перемещая вентилятор на боковую панель, мы убеждаемся, что холодный воздух всасывается снаружи корпуса, а затем выходит через вентиляционные отверстия на противоположной стороне.
Добавьте опорные кронштейны к нижней части радиатора Ice Tower в соответствии с инструкциями. Убедитесь, что вы следите за их правильной ориентацией.
Обновление — как отметили некоторые люди, перед установкой Ice Tower проще установить OLED-дисплей и винт, чтобы удерживать его на месте.
Установите Raspberry Pi на место, а затем используйте второй набор латунных стоек, ввинченных в нижнюю часть, для его фиксации.
Прикрепите пластину радиатора к процессору Pi и снимите верхний слой защитной пленки.Поместите радиатор Ice Tower на тепловую подушку на процессоре, а затем закрепите его четырьмя винтами в латунных стойках.
Установите OLED-дисплей
Теперь нам нужно установить OLED-дисплей на лицевую панель. Если ваш дисплей пришел без припаянных контактов, припаяйте их к задней части дисплея.
Вставьте верхний край дисплея под пластиковые зажимы, а затем осторожно нажмите на него, чтобы он встал на место в вырезе.
Используйте зажим, напечатанный на 3D-принтере, чтобы закрепить его на месте с помощью маленького винта.Для затягивания винта может потребоваться гибкий вал или отвертка под углом 90 градусов.
Не затягивайте винт слишком сильно, зажим просто должен аккуратно удерживать дисплей на месте. Если зажать его слишком сильно, стекло на дисплее может треснуть.
Теперь нам нужно подготовить проводку к OLED-дисплею. Вам нужно будет сделать 4 подключения к контактам GPIO, два для питания и два для связи. Я сделал этот короткий соединительный кабель из соединителей DuPont и ленточного кабеля.Вы также можете использовать несколько штыревых штырей или перемычки на макетной плате для подключения дисплея к Pi.
Когда ваш кабель собран, подключите его к задней стороне дисплея, а затем подключите провода к контактам GPIO следующим образом:
- VCC к Pin1 3.3V Power
- GND to Pin14 Ground
- SCL to Pin5 SCL (GPIO 3)
- SDA to Pin3 SDA (GPIO 2)
Я заметил, что существует две версии этих OLED-дисплеев доступны, и у них есть контакты питания наоборот, одна версия имеет VCC, затем GND и один GND, а затем VCC, поэтому просто убедитесь, что вы подключаете питание правильным способом для вашего дисплея.
Сделайте акриловые стороны
Внутренние части корпуса в основном закончены, так что давайте сделаем акриловые стороны, чтобы закрыть его.
Я снова начал в Tinkercad и расположил блок примерно там, где будет радиатор Ice Tower, чтобы отверстия для вентилятора находились в правильном месте на боковых панелях. Затем я экспортировал боковой профиль корпуса и радиатора, чтобы открыть его в Inkscape и нарисовать профиль для лазерной резки.
Нам нужны две стороны, одна с вентилятором для впуска и одна с отверстиями для вытяжного воздуха.
Мы можем удалить профиль внутренней кромки, так как нам нужен только контур корпуса и отверстия для винтов. Нам нужно добавить отверстие для вентилятора и четыре окружающих отверстия для винтов вентилятора. Нам также нужно будет добавить вырезы для портов сбоку Raspberry Pi.
Затем я создал зеркало со стороны вентилятора на сторону выпуска и нарисовал шестиугольник для потока отработанного воздуха.
Если вы не собираетесь вырезать стороны лазером, а вырезаете их вручную, замените эти шестигранные отверстия круглыми просверленными отверстиями (Ø8 мм) в той же области.
А теперь порежем боковые стороны. Для боковых панелей я использовал прозрачный акрил толщиной 2 мм.
При желании можно использовать цветной тонированный или непрозрачный акрил. Многие цветные листы доступны только толщиной 3 мм. На самом деле это не имеет значения, просто у вас будут более толстые края.
Чтобы установить вентилятор на боковую панель, вам нужно вдавить несколько гаек M3 в гнезда у отверстий для винтов. Проще всего положить гайку на плоскую поверхность, а затем надавить на гайку веерообразным отверстием, чтобы она встала на место.Они туго затянуты, поэтому вам не нужно использовать гаечный ключ, чтобы удерживать их при затягивании винтов.
Если вы хотите повторно использовать винты вентилятора, они будут слишком короткими, чтобы пройти сквозь акрил и веер, а затем в гайки, вам нужно будет вдавить гайки в переднюю (акриловую сторону) вентилятора. Вы полагаетесь на трение между гайкой и вентилятором, чтобы удерживать его на месте, но в этом случае он работает нормально, поскольку на них не так много нагрузки.
Прикрутите боковую панель вентилятора к корпусу, напечатанному на 3D-принтере, с помощью четырех крепежных винтов M3 x 8 мм с шестигранной головкой.
Винты должны быть немного затянуты, так как внутри отверстий нет резьбы, большинство 3D-принтеров не могут напечатать такую тонкую резьбу.
Теперь подключите вентилятор к источнику питания 5 В на Pi, а затем установите другую боковую панель. Красный провод к контакту 4 (5 В), а черный провод к контакту 6 (заземление).
Вот и все, настольный корпус Raspberry Pi 4 готов. Нам просто нужно, чтобы OLED-дисплей заработал.
Программирование OLED-дисплея
Чтобы дисплей заработал, нам нужно запустить скрипт Python.Для этого вам нужно будет загрузить Pi.
Raspberry Pi обменивается данными с дисплеем с помощью связи I2C, поэтому вам также необходимо убедиться, что это включено в ваших предпочтениях или сделать это через командную строку, запустив:
судо распи-конфигЗатем выберите Параметры интерфейса , затем I2C , затем выберите Да и затем перезагрузите Pi с помощью следующей команды:
перезагрузка sudoВам также необходимо убедиться, что установлены библиотеки python-smbus и i2c-tools.Они должны быть по умолчанию, но их стоит проверить, выполнив следующие команды:
sudo apt-get install python-smbus sudo apt-get install i2c-tools sudo pip3 установить Adafruit_BBIOНа этом этапе также стоит проверить, может ли Pi видеть ваш дисплей. Вы можете отобразить список устройств, подключенных к шине I2C, введя следующую команду:
судо i2cdetect -y 1Должен отобразиться результат, аналогичный приведенному ниже:
0 1 2 3 4 5 6 7 8 9 а б в г д е 00: - - - - - - - - - - - - - 10: - - - - - - - - - - - - - - - - 20: - - - - - - - - - - - - - - - - 30: - - - - - - - - - - - - 3c - - - 40: - - - - - - - - - - - - - - - - 50: - - - - - - - - - - - - - - - - 60: - - - - - - - - - - - - - - - - 70: - - - - - - - -Это означает, что устройство было обнаружено и его адрес 0x3c.Если здесь ничего не отображается, проверьте подключения к дисплею и убедитесь, что на вашем Pi включена связь I2C.
Не продолжайте попытки запрограммировать дисплей, если вы не получаете адрес на этом шаге. Это означает, что Pi не может видеть дисплей, и он не сможет ничего отображать, пока он не появится.
Далее давайте посмотрим на сценарий и на то, как его установить. Этот скрипт в основном основан на одном из примеров скриптов в библиотеке Python Adafruit для модулей дисплея OLED, с некоторыми изменениями, внесенными Шахизатом Нургалиевым, чтобы добавить температуру процессора и изменить формат дисплея.
# Copyright (c) 2017 Adafruit Industries # Автор: Тони ДиКола и Джеймс ДеВито # # Настоящим предоставляется бесплатное разрешение любому лицу, получившему копию # этого программного обеспечения и связанных файлов документации («Программное обеспечение») для работы # в Программном обеспечении без ограничений, включая, помимо прочего, права # использовать, копировать, изменять, объединять, публиковать, распространять, сублицензировать и / или продавать # копий Программного обеспечения и разрешить лицам, которым # предоставлено для этого при соблюдении следующих условий: # # Вышеупомянутое уведомление об авторских правах и это уведомление о разрешении должны быть включены в # все копии или существенные части Программного обеспечения.# # ПРОГРАММНОЕ ОБЕСПЕЧЕНИЕ ПРЕДОСТАВЛЯЕТСЯ «КАК ЕСТЬ», БЕЗ КАКИХ-ЛИБО ГАРАНТИЙ, ЯВНЫХ ИЛИ # ПОДРАЗУМЕВАЕТСЯ, ВКЛЮЧАЯ, НО НЕ ОГРАНИЧИВАясь, ГАРАНТИИ КОММЕРЧЕСКОЙ ЦЕННОСТИ, # ПРИГОДНОСТЬ ДЛЯ КОНКРЕТНОЙ ЦЕЛИ И ЗАЩИТА ОТ ИНФОРМАЦИИ. НИ В КОЕМ СЛУЧАЕ # АВТОРЫ ИЛИ ДЕРЖАТЕЛИ АВТОРСКИХ ПРАВ НЕСУТ ОТВЕТСТВЕННОСТЬ ЗА ЛЮБЫЕ ПРЕТЕНЗИИ, УБЫТКИ ИЛИ ДРУГИЕ # ОТВЕТСТВЕННОСТЬ, ВЫЯВЛЯЮЩАЯСЯ ЛИ В РЕЗУЛЬТАТЕ ДОГОВОРА, ИЛИ ИНОСТРАННЫМ ПЕРЕДАЧОМ, ВОЗНИКАЮЩИМ ИЗ, # НЕ ИСПОЛЬЗУЕТСЯ ИЛИ В СВЯЗИ С ПРОГРАММНЫМ ОБЕСПЕЧЕНИЕМ, ИЛИ ИСПОЛЬЗОВАНИЕМ ИЛИ ДРУГИМИ ДЕЯМИ В # ПРОГРАММНОЕ ОБЕСПЕЧЕНИЕ. время импорта импортировать Adafruit_GPIO.SPI как SPI импорт Adafruit_SSD1306 из PIL импорта изображения из PIL импортировать ImageDraw из PIL импортировать ImageFont подпроцесс импорта # Конфигурация контактов Raspberry Pi: RST = None # на PiOLED этот вывод не используется # Обратите внимание, что следующее используется только с SPI: DC = 23 SPI_PORT = 0 SPI_DEVICE = 0 # Конфигурация штифта Beaglebone Black: # RST = 'P9_12' # Обратите внимание, что следующее используется только с SPI: # DC = 'P9_15' # SPI_PORT = 1 # SPI_DEVICE = 0 # 128x32 дисплей с аппаратным I2C: disp = Adafruit_SSD1306.SSD1306_128_32 (rst = RST) # 128x64 дисплей с аппаратным I2C: # disp = Adafruit_SSD1306.SSD1306_128_64 (rst = RST) # Обратите внимание, что вы можете изменить адрес I2C, передав параметр i2c_address, например: # disp = Adafruit_SSD1306.SSD1306_128_64 (rst = RST, i2c_address = 0x3C) # В качестве альтернативы вы можете указать явный номер шины I2C, например # с дисплеем 128x32 вы бы использовали: # disp = Adafruit_SSD1306.SSD1306_128_32 (rst = RST, i2c_bus = 2) # 128x32 дисплей с аппаратным SPI: # disp = Adafruit_SSD1306.SSD1306_128_32 (rst = RST, dc = DC, spi = SPI.SpiDev (SPI_PORT, SPI_DEVICE, max_speed_hz = 8000000)) # 128x64 дисплей с аппаратным SPI: # disp = Adafruit_SSD1306.SSD1306_128_64 (rst = RST, dc = DC, spi = SPI.SpiDev (SPI_PORT, SPI_DEVICE, max_speed_hz = 8000000)) # В качестве альтернативы вы можете указать программную реализацию SPI, указав # цифровые номера контактов GPIO для всех необходимых контактов дисплея. Например # на Raspberry Pi с дисплеем 128x32 вы можете использовать: # disp = Adafruit_SSD1306.SSD1306_128_32 (rst = RST, dc = DC, sclk = 18, din = 25, cs = 22) # Инициализировать библиотеку.disp.begin () # Четкий дисплей. disp.clear () disp.display () # Создать пустое изображение для рисования. # Убедитесь, что вы создали изображение с режимом «1» для 1-битного цвета. width = disp.width height = disp.height image = Image.new ('1', (ширина, высота)) # Получить объект рисования для рисования на изображении. draw = ImageDraw.Draw (изображение) # Нарисуйте черную рамку, чтобы очистить изображение. draw.rectangle ((0,0, ширина, высота), контур = 0, заливка = 0) # Нарисуйте фигуры. # Сначала определите некоторые константы, чтобы можно было легко изменять размер фигур. отступ = -2 top = заполнение bottom = высота-отступ # Двигайтесь слева направо, отслеживая текущую позицию x для рисования фигур.х = 0 # Загрузить шрифт по умолчанию. font = ImageFont.load_default () # В качестве альтернативы загрузите шрифт TTF. Убедитесь, что файл шрифта .ttf находится в том же каталоге, что и скрипт python! # Еще несколько хороших шрифтов: http://www.dafont.com/bitmap.php # font = ImageFont.truetype ('Minecraftia.ttf', 8) в то время как True: # Нарисуйте черную рамку, чтобы очистить изображение. draw.rectangle ((0,0, ширина, высота), контур = 0, заливка = 0) # Скрипты оболочки для системного мониторинга отсюда: https://unix.stackexchange.com/questions/119126/command-to-display-memory-usage-disk-usage-and-cpu-load cmd = "имя хоста -I | cut -f 2 -d ''" IP = подпроцесс.check_output (cmd, оболочка = True) cmd = "top -bn1 | grep load | awk '{printf \" Загрузка ЦП:% .2f \ ", $ (NF-2)}'" CPU = subprocess.check_output (cmd, shell = True) cmd = "бесплатно -m | awk 'NR == 2 {printf \" Mem:% s /% sMB% .2f %% \ ", $ 3, $ 2, $ 3 * 100 / $ 2}'" MemUsage = subprocess.check_output (cmd, shell = True) cmd = "df -h | awk '$ NF == \" / \ "{printf \" Диск:% d /% dGB% s \ ", $ 3, $ 2, $ 5}'" Диск = subprocess.check_output (cmd, shell = True) cmd = "vcgencmd measure_temp | cut -f 2 -d '='" temp = подпроцесс.check_output (cmd, оболочка = True) # Напишите две строки текста. draw.text ((x, top), "IP:" + str (IP, 'utf-8'), font = font, fill = 255) draw.text ((x, top + 8), str (CPU, 'utf-8') + "" + str (temp, 'utf-8'), font = font, fill = 255) draw.text ((x, top + 16), str (MemUsage, 'utf-8'), font = font, fill = 255) draw.text ((x, top + 25), str (Disk, 'utf-8'), font = font, fill = 255) # Показать изображение. disp.image (изображение) disp.display () time.sleep (.1)Вам нужно будет загрузить исходную библиотеку примеров Adafruit с Github, чтобы завершить установку, используя следующие команды в вашем терминале:
sudo python -m pip install --upgrade pip setuptools wheel git clone https: // github.ru / adafruit / Adafruit_Python_SSD1306.gitОткройте новое окно терминала, затем перейдите в каталог библиотеки:
компакт-диск Adafruit_Python_SSD1306Установите библиотеку для Python 3:
sudo python3 setup.py установитьЗатем вы можете запустить указанный выше файл stats.py или пример файла stats.py в каталоге Adafruit, вы просто получите немного другой макет дисплея с примером Adafruit.
Перейдите в каталог, содержащий статистику.py скрипт:
примеры компакт-дисковВыполнить сценарий:
python3 stats.pyВы можете протестировать запуск сценария, чтобы убедиться, что ваш дисплей работает правильно и вы не получаете никаких ошибок, прежде чем настроить его на автоматический запуск.
Чтобы настроить автоматический запуск сценария, вам нужно найти каталог сценария, затем открыть crontab и добавить строку для запуска сценария:
@reboot python3 /home/pi/stats.py иОчевидно, вам нужно изменить каталог / home / pi /, чтобы отразить каталог, в котором вы сохранили сценарий.
Не забудьте добавить & в конце, это говорит Pi продолжить запуск и запустить скрипт в фоновом режиме.
Перезагрузите Pi для автоматического запуска скрипта, после чего вы должны увидеть статистику, отображаемую на OLED-дисплее при его запуске.
Я также сделал Ice Edition этого футляра, используя белый PLA для футляра и синий акрил для боковых панелей. Этот комплект Ice Edition доступен в моем магазине Etsy.
Сообщите мне, нравится ли вам этот настольный корпус Raspberry Pi 4 или что вы бы сделали иначе, в разделе комментариев.
Edit — вариант альтернативного шрифта для OLED-дисплея
Спасибо Ричарду Джелберту за то, что он нашел альтернативный шрифт, который выглядит намного яснее, чем шрифт по умолчанию.
Чтобы этот шрифт заработал, вам потребуется:
- Измените настройку размера дисплея со 128 x 32 на 128 x 64. Для этого вам просто нужно закомментировать строку 128 x 32 и раскомментировать строку 128 x 64 чуть ниже нее:
# 128x32 display with аппаратный I2C: disp = Adafruit_SSD1306.SSD1306_128_32 (rst = RST) # 128x64 дисплей с аппаратным I2C: # disp = Adafruit_SSD1306.SSD1306_128_64 (rst = RST)- Загрузите шрифт PixelOperator.ttf с https://www.dafont.com/pixel-operator.font, а затем поместите его в каталог сценария. Затем вам нужно будет отредактировать приведенный ниже код, закомментировав исходную строку font = Image… и раскомментировав последнюю строку, изменив «Minecraftia.ttf» на свой шрифт и выбрав подходящий размер шрифта. Ричард использовал размер шрифта 16.
# Загрузить шрифт по умолчанию.font = ImageFont.load_default () # В качестве альтернативы загрузите шрифт TTF. Убедитесь, что файл шрифта .ttf находится в том же каталоге, что и скрипт python! # Еще несколько хороших шрифтов: http://www.dafont.com/bitmap.php # font = ImageFont.truetype ('Minecraftia.ttf', 8)Перезагрузите скрипт, и тогда на вашем дисплее должен появиться более четкий текст.
Поделиться этим руководством
Импульсный металлоискатель CLONE PI-W водонепроницаемая катушка 40×60см глубина обнаружения 3 метра
Стоимость пересылки не может быть рассчитана.Пожалуйста, введите действительный почтовый индекс.
Расположение товара: Харьков, Украина
Почтовые отправления:
по всему мируИсключено: Мексика, Российская Федерация, Беларусь, Украина
Изменить страну: -Выберите-AfghanistanAlbaniaAlgeriaAmerican SamoaAndorraAngolaAnguillaAntigua и BarbudaArgentinaArmeniaArubaAustraliaAustriaAzerbaijan RepublicBahamasBahrainBangladeshBarbadosBelgiumBelizeBeninBermudaBhutanBoliviaBosnia и HerzegovinaBotswanaBrazilBritish Virgin IslandsBrunei DarussalamBulgariaBurkina FasoBurundiCambodiaCameroonCanadaCape Verde IslandsCayman IslandsCentral African RepublicChadChileChinaColombiaComorosCongo, Демократическая Республика theCongo, Республика theCook IslandsCosta RicaCôte-д’Ивуар (Берег Слоновой Кости) Хорватия, Республика ofCyprusCzech RepublicDenmarkDjiboutiDominicaDominican RepublicEcuadorEgyptEl SalvadorEquatorial GuineaEritreaEstoniaEthiopiaFalkland острова (Мальвинские) ФиджиФинляндияФранцияФранцузская ГвианаФранцузская ПолинезияРеспублика ГабонГамбияГрузияГерманияГанаГибралтарГрецияГренландияГренадаГваделупаГуамГватемалаГеренсияГвинеяГвинея-БисауГайанаГайтаГондурасГонконгДжирджинияИндияИндияИндияИндия SouthKuwaitKyrgyzstanLaosLatviaLebanonLesothoLiberiaLibyaLiechtensteinLithuaniaLuxembourgMacauMacedoniaMadagascarMalawiMalaysiaMaldivesMaliMaltaMarshall IslandsMartiniqueMauritaniaMauritiusMayotteMicronesiaMoldovaMonacoMongoliaMontenegroMontserratMoroccoMozambiqueNamibiaNauruNepalNetherlandsNetherlands AntillesNew CaledoniaNew ZealandNicaraguaNigerNigeriaNiueNorwayOmanPakistanPalauPanamaPapua Нового GuineaParaguayPeruPhilippinesPolandPortugalPuerto RicoQatarReunionRomaniaRwandaSaint HelenaSaint Киттс-NevisSaint LuciaSaint Пьер и MiquelonSaint Винсент и GrenadinesSan MarinoSaudi ArabiaSenegalSerbiaSeychellesSierra LeoneSingaporeSlovakiaSloveniaSolomon IslandsSomaliaSouth AfricaSpainSri LankaSurinameSwazilandSwedenSwitzerlandTaiwanTajikistanTanzaniaThailandTogoTongaTrinidad и TobagoTunisiaTurkeyTurkmenistanTurks и Кайкос IslandsTuvaluUgandaUnited арабского EmiratesUnited KingdomUnited StatesUruguayUzbekistanVanuatuVatican город StateVenezuelaVietnamVirgin остров (U.S.) Уоллис и Футуна Западная Сахара Западное Самоа Йемен Замбия Зимбабве Доступно 3 ед. Введите число, меньшее или равное 3.
Выберите допустимую страну.
Почтовый индекс: Пожалуйста, введите действительный почтовый индекс.
Пожалуйста, введите до 7 символов в почтовый индекс
Этот товар не отправляется в Российскую Федерацию
Raspberry Pi: Лучшие проекты, чтобы попробовать себя
Никогда не было такой большой потребности в повышении цифровых навыков, как и больших возможностей для этого.Вы можете сделать это дома с Raspberry Pi, крошечным компьютером, который позволяет как взрослым, так и детям использовать технические навыки и дать волю воображению.
С его помощью вы можете изучить основы кодирования или использовать его в качестве основы для получения более продвинутых технических навыков. Это также включает в себя различные приемы тестирования на проникновение и некоторые возможности кибербезопасности. Многие использовали его как путь к робототехнике, разработке программного обеспечения и, к сожалению, взлому. Устройство относительно дешевое, маленькое и сверхпортативное, что делает его идеальным практически для любой домашней работы.
Более того, начать работу очень просто, как объясняет это руководство по IT Pro .
Настройка тепловизионной камеры с Raspberry Pi 4
Установка тепловизионной или инфракрасной камеры стоит дорого. Том Шаффнер обнаружил это, когда попытался выяснить, насколько хорошо изолирован его дом. Они могут стоить от нескольких сотен до нескольких тысяч фунтов или почти 50 фунтов за аренду одного на день. Итак, Том решил построить свой собственный.
После небольшого исследования Том обнаружил, что можно установить относительно дешевую тепловизионную камеру MLX производства Pimoroni на Raspberry Pi 4.Несмотря на то, что MLX не обладает многими расширенными функциями дорогого устройства, он имеет разрешение 24 × 32, давая каждому кадру 768 различных показаний температуры, а с небольшим увеличением изображения конечный результат отлично справляется со своей задачей. Пользователи могут транслировать видео по локальной беспроводной сети и могут держать камеру в одной руке, а телефон — в другой, чтобы использовать ее в качестве экрана.
«Вам, вероятно, понадобится переносная батарея для устройства, и, если вы не собираетесь транслировать видео по Wi-Fi, вам понадобится экран для подключения к Pi», — пишет Шаффнер.«Я выбрал вариант Wi-Fi, поэтому я не могу разговаривать с экранами, но я полагаю, что для этого подойдет любой из многих экранов, специфичных для Pi».
Его решение частично основано на нескольких других проектах, которые можно найти в библиотеке Python, а весь набор инструкций для сборки и настройки программного обеспечения можно найти на GitHub. В качестве дополнительного бонуса Шаффнер также отмечает, что устройство также можно использовать в качестве камеры наблюдения.
Изучите навыки кибербезопасности с Raspberry Pi Pac-Man
Начинающие энтузиасты Pi и поклонники ретро-аркад теперь могут изучить базовые навыки кибербезопасности с помощью охоты за сокровищами в стиле Pac-Man.Взломав свой собственный Raspberry Pi, вы можете узнать о запуске скриптов и о том, как работают вредоносные программы. Уроки получаются, если Пак-Мэн ловит этих надоедливых призраков!
Учитывая массовый переход на удаленную работу и потребность в дополнительных национальных кибер-навыках, забавное введение в основы могло бы стать хорошим способом обучения сотрудников. Для начала вам понадобится компьютер Raspberry Pi с SD-картой и подключением к Интернету. На вашем устройстве также должна быть установлена последняя версия операционной системы Raspberry Pi, в которую входит терминал.
Игра посвящена обучению управлению терминалом и защите вашего компьютера. «Призраки» действуют как вирус, а Pac-Man — это, по сути, средство защиты. Цель состоит в том, чтобы взломать терминал, найти призраков, аналогично поиску сокровищ. Вы узнаете, как поместить каждого призрака в безопасный каталог, где вы можете проверять его файлы, как если бы они были реальным вредоносным ПО. Каждый из них, который вы соберете и осмотрите, принесет вам очки.
Все инструкции можно найти на веб-сайте Raspberry Pi, так что продолжайте жевать этих призраков.
Управляйте огнями рождественской елки с помощью Raspberry Pi
Хотите добавить немного раззаматазза к старой елке в это Рождество? Не ищите ничего, кроме YouTuber Osprey22 и его светового шоу Raspberry Pi.
Для этого проекта вам понадобится установленное программное обеспечение контроллера Falcon Pi Player и USB-накопитель для хранения песен и видеопоследовательностей. Вам также понадобится разъем JST с 2 и 3 контактами, экраны и проектор. Osprey22 также использовала синтетическую рождественскую елку, а не настоящую.
Этот проект также требует некоторых поделок, так как вам нужно будет разместить Pi и его разъемы в коробке под деревом. Это также поддерживает экраны для проецируемого видео. Стоит отметить, что этот проект может не подходить для некоторых домов и, учитывая все необходимое дополнительное оборудование, он также немного дороговат.
Превратите свой Raspberry Pi в трекер самолетов
Может показаться, что для этого потребуется специальное оборудование, но вы можете использовать Raspberry Pi для создания своего собственного трекера самолетов.Этого можно добиться с помощью недорогого ТВ-приемника USB, а программное обеспечение бесплатное. Это означает, что весь пакет обойдется вам примерно в 30 фунтов стерлингов, включая Pi Zero W.
В качестве приемника вы можете использовать стандартный приемник DVB-T, который чаще используется для настройки на бесплатное цифровое телевидение. и радио.
Установка примерно такая же простая, как подключение адаптера DVB-T к USB-разъему, но есть одна хитрость, о которой следует помнить: хотя телескопическая антенна выдвигается примерно на 35 см, рекомендуется не вынимать ее полностью
Вы Затем нужно будет установить некоторое программное обеспечение: FlightAware и Flightradar24.Вы можете запустить их оба вместе, но мы собираемся начать с установки FlightAware, так как он прост в настройке и включает предварительно настроенную службу ADS-B, которую затем может использовать Flightradar24.
Отсюда нужно сделать некоторые настройки и тонкие настройки. Вы можете найти полное пошаговое руководство здесь.
Создание переносного ящика безопасности
Портативность и доступность Pi сделали его популярным инструментом для «красных» (людей, которым платят за взлом систем безопасности), тестеров на проникновение и других сотрудников службы безопасности.Поскольку он имеет встроенный порт Ethernet, минимальные требования к питанию и возможность запускать любое программное обеспечение Linux, он идеально подходит для скрытой интеграции с целевыми сетями.
Программное обеспечение, которое выбирают сотрудники службы безопасности, стремящиеся использовать Pi таким образом, — это Kali, дистрибутив Linux, специально созданный для хакерских задач. Существует специальная версия Kali для Raspberry Pi, и установить ее относительно просто: ознакомьтесь с нашим руководством, чтобы получить полное руководство по установке Kali на Raspberry Pi.
После того, как вы установили Kali, вы можете не только использовать его в своих операциях по обеспечению безопасности, но и использовать его как безопасное место для экспериментов с новыми инструментами, не рискуя повредить основную машину — хотя, как всегда, вы следует взламывать только те цели, которые дали вам явное разрешение.
Связанный ресурсШесть вещей, которые разработчик должен знать о Postgres
Почему предприятия выбирают PostgreSQL
Загрузить сейчасNetwork Performance Monitor
Поскольку мы все в настоящее время работаем из дома, очень важно иметь возможность устранять проблемы с сетью — вы не хочу отключений интернета сейчас — а у пользователя Reddit Mr Canoehead есть проект Raspberry Pi, который может помочь.
Это монитор производительности сети, созданный на основе Raspberry Pi 3 B +. Он предназначен для мониторинга сетевой активности и производительности с использованием данных для создания отчета с важной информацией. Он измеряет скорость и пропускную способность сети, что упрощает отслеживание проблем по мере их возникновения.
Система г-на Канохеда работает в пяти сетях, две из которых настроены как прозрачный мост Ethernet для мониторинга полосы пропускания между маршрутизатором и модемом провайдера интернет-услуг.Все результаты тестирования сети и показания пропускной способности записываются в базу данных, которая обновляется ежедневно. Систему можно настроить и оставить на месте на некоторое время для сбора данных о производительности сети, которые можно будет проанализировать позже.
Размещение сайта WordPress на Raspberry Pi
Размещение собственного веб-сайта — отличный проект для ознакомления с Raspberry Pi. Запуск сервера WordPress научит вас работе с программным обеспечением MySQL, PHP и Apache, а также практическим аспектам работы с Linux.
Не только это, но и, в конце концов, у вас также будет рабочий веб-сайт WordPress, на котором вы сможете разместить свой собственный контент! Вам нужно будет зарегистрировать доменное имя, если вы хотите, чтобы это был полноценный веб-сайт, но это отличное место для отображения таких вещей, как резюме, творческие портфолио или что-то столь же простое, как личный блог. Чтобы получить исчерпывающее и подробное руководство по настройке и запуску WordPress на Pi, ознакомьтесь с учебным пособием Raspberry Pi Foundation.
Установите полную Windows 10 на Raspberry Pi 3
Установщик Windows on ARM (WoA), доступный на GitHub, можно использовать для установки операционной системы Microsoft на платы Raspberry Pi 3 Model B или B +.Раньше на устройствах Raspberry Pi были доступны только урезанные операционные системы Windows IoT Core, но этот новый пакет предлагает функциональность полной ОС Windows 10.
Программа установки доступна на GitHub и разработана для простоты и простоты использования, требуя встроенных двоичных файлов и основного пакета WoA.
YouTuber Novaspirit Tech опубликовал руководство по установке Windows 10 на Raspberry Pi 3.
Вам понадобится набор двоичных файлов и программного обеспечения, все доступные на странице GitHub.Вам также понадобится Raspberry Pi 3 B или B +, образ Windows 10 ARM64, ссылку на который можно найти на странице GitHub, и приличная карта microSD с объемом памяти не менее 16 ГБ и рейтингом A1.
Запуск Windows 10 IoT Core на Raspberry Pi
Хотите запустить версию Windows 10 для Интернета вещей на своем Raspberry Pi? С Windows 10 IoT Core вы можете запустить урезанную версию операционной системы на микрокомпьютере.
Хотя было бы здорово запустить полную версию операционной системы на Raspberry Pi Model B +, у него нет вычислительной мощности с 1 ГБ ОЗУ и 1.Процессор на базе ARM с тактовой частотой 4 ГГц.
Итак, войдите в Windows 10 IoT Core, базовую версию ОС Microsoft, которая была разработана для работы на менее мощных платформах. На самом деле это легкое приложение IoT, которое позволяет запускать одно приложение UWP за раз. Вам не нужна лицензия, если вы не хотите коммерциализировать свои творения и требуется лишь очень ограниченное оборудование.
Во-первых, вам понадобится Raspberry Pi 3 и запасная карта microSD, а также отдельный компьютер с Windows и устройством для чтения карт памяти microSD.Вам также понадобятся Visual Studio, текстовый редактор, пакеты SDK, надстройки и сертификаты.
Хорошо, это может показаться довольно много, но, по крайней мере, вам не нужно тратить слишком много денег, чтобы запустить Windows 10 IoT Core.
Во-первых, вам необходимо настроить карту памяти для Raspberry Pi, который вы используете. Вы можете сделать это проще с помощью установщика New Out Of Box Software (NOOBS). Создайте загрузочную карту на ПК или ноутбуке с Windows с помощью приложения Microsoft IoT Dashboard.
Теперь вы можете настроить устройство с помощью опции Broadcom Raspberry Pi 2 и 3 и сборки ОС (Windows 10 IoT Core), затем указать пароль, выбрать сеть Wi-Fi и установить ОС в память, совместимую с Raspberry Pi. карта.
Вставьте это в свой Raspberry Pi, и тогда вы будете готовы загрузить устройство с последней версией Windows IoT Core. Для получения полных инструкций следуйте нашему подробному руководству.
Настройка Raspberry Pi в качестве сервера VPN
VPN позволяет скрыть вашу онлайн-идентичность, чтобы ваши действия не отслеживались, когда вы просматриваете Интернет, загружаете контент или участвуете в разговорах. VPN можно использовать и на обычных компьютерах, и процесс почти такой же при использовании микрокомпьютера, такого как Raspberry Pi.Для Raspberry Pi доступно множество программ VPN, включая Express VPN, HideMy Ass, IPVanish и SaferVPN.
Но что выводит это на новый уровень, так это использование вашего Raspberry Pi в качестве VPN-сервера, создающего личную точку доступа VPN, чтобы предотвратить передачу информации о вашей личности на любой веб-сайт, используемый в вашей сети. Установив клиент на Raspberry Pi, подключите его к маршрутизатору, и он скремблирует вашу личность, прежде чем попадет во внешнюю сеть.
Чтобы настроить Raspberry Pi в качестве VPN-сервера, сначала установите Raspbian для доступа к командной строке, а затем вы можете использовать сценарий PiVPN для установки VPN-клиента для защиты ваших коммуникаций.Мы рекомендуем использовать OpenVPN в качестве вашего VPN-клиента, хотя его можно использовать и со многими другими. Для получения более подробных инструкций по настройке Raspberry Pi в качестве VPN-сервера вы можете следовать руководству на нашем дочернем сайте Cloud Pro.
Размещение сервера Apache
Одно из самых простых и практичных применений Raspberry Pi — это недорогой веб-сервер, который можно использовать для размещения простых веб-сайтов. Облачный хостинг, возможно, проще и практичнее, но настройка базового сервера — отличный способ разобраться с серверными и сетевыми технологиями.
Вам нужно будет выбрать, какое программное обеспечение вы будете использовать для работы своего сервера, и Apache — один из самых популярных вариантов. Apache имеет открытый исходный код, его можно бесплатно загрузить и использовать — по оценкам, это программное обеспечение работает почти на 40% всех активных веб-сайтов в мире. Фонд raspberry Pi создал удобное руководство по настройке сервера Apache на Pi, которое вы можете найти здесь.
Создание адаптивного портала для гостевой сети Wi-Fi
Адаптивные порталы — это части сетевого программного обеспечения, которые ограничивают доступ к сети до тех пор, пока пользователь, пытающийся подключиться, не выполнит какое-либо действие — обычно входит в систему или соглашается с рядом условий и условия.Если вы когда-либо использовали гостевой Wi-Fi в отеле, аэропорту или кафе, вы почти наверняка использовали скрытый портал.
Вы можете использовать Raspberry Pi для создания адаптивного портала для вашей собственной гостевой сети Wi-Fi, который можно использовать для повышения безопасности, сбора данных и придания вашей сети элегантности и профессионализма. Вы можете использовать это подробное руководство для настройки своего адаптивного портала, но имейте в виду, что это довольно сложный процесс.
Дайте Пи распознавание лиц
В этом проекте используется Raspberry Pi для распознавания лиц.Используя надстройку модуля камеры и некоторый код, вы можете быстро настроить Raspberry Pi для распознавания чьего-либо лица. В этом случае разработчик использовал несколько изображений своего лица, а также изображения актера Джеффа Голдблюма из Парка Юрского периода для обучения системы.
К сожалению, этот не для новичков, так как вам нужно знать кодирование или хотя бы некоторые базовые принципы. К счастью, этот проект является продолжением учебника по настройке системы распознавания лиц с использованием OpenCV, Python и глубокого обучения.
Более подробную информацию о том, как это настроить, можно найти в этом довольно подробном, но простом руководстве.
Создайте свой собственный ноутбук с питанием от Raspberry Pi
Понимание того, как работают компьютеры, — это вся идея Raspberry Pi, так что может быть лучше, чем построить свой собственный ноутбук? Вам нужно проверить Pi-Top, творческий набор, который позволяет вам собрать свой собственный ноутбук на базе маленького Raspberry Pi.
Включает 14-дюймовый экран 1080p, полноценную полноразмерную клавиатуру, трекпад и внутреннюю полость, где вы можете разместить свои собственные электронные творения.Pi-Top отлично подходит абсолютно всем, кто хочет окунуться в мир хобби-вычислений. И что самое лучшее? В конце вы получаете полнофункциональный ноутбук, с которым можно поиграть.
Сделайте Raspberry Pi 3 тоньше на 10 мм
Известный аппаратный хакер по имени Узел сумел уменьшить толщину Raspberry Pi 3 с 17 мм до 7 мм, назвав свое изобретение Raspberry Pi 3 Slim. Узел объяснил, что он хотел создать устройство с большей мощностью, чем Pi Zero, но такого же приблизительного размера, а это означало удаление большинства портов и ненужных компонентов из микрокомпьютера.
Чтобы модифицированный Raspberry Pi 3 по-прежнему мог достичь цели Node — позволить ему работать без подключенного дисплея, клавиатуры или мыши, он отпилил существующие порты USB и Ethernet и заменил их тремя портами micro USB, припаянными внутри корпуса. .
«Главное в этом, помимо моей одержимости уменьшением размеров электроники, состоит в том, чтобы создать простой, подключаемый и подключаемый без головы компьютер», — пояснил Нод в своем блоге.
«В зависимости от того, что вы делаете, он может хорошо работать для общей автономной системы или серверного приложения.Небольшой размер также означает, что он более портативный, и я могу представить, что он будет хорошо работать с какой-то беспроводной точкой доступа, пиратским ящиком или каким-то другим узлом ».
Теперь он сделал проекты доступными для загрузки для тех, у кого есть 3D принтера и желаете уменьшить размер своего Raspberry Pi 3.
Создайте правильный настольный ПК
Хотя Raspberry Pi технически обладает всеми основными функциями настольного ПК, есть пара проблем, которые мешают ему быть по-настоящему полноценным. надежный вариант для тех, кому нужен универсальный компьютер.
К счастью, официальный дистрибьютор Raspberry Pi Element 14 пришел на помощь, объявив о наборе, который превратит ваш Raspberry Pi 3 в полноценный полнофункциональный настольный компьютер. В комплект входит стильный корпус, радиатор и поддержка SSD-накопителя mSATA размером до 1 ТБ. Его можно приобрести в Element 14 всего за 40. Однако вам придется предоставить свой собственный привод.
Сделайте умное зеркало
Устали от отсутствия развлечений во время чистки зубов? Тогда пришло время сделать умное зеркало, которое увлечет вас и гарантирует, что вам никогда не будет скучно.Как вы можете видеть в этом видео от Hacker Shack , вам понадобится деревянная рама, монитор и Raspberry Pi.
Для этого проекта вам могут потребоваться некоторые базовые навыки столярного дела, так как вам придется собрать раму самостоятельно. Как только это будет завершено, вам необходимо установить зеркало и прикрепить к нему монитор вместе с Raspberry Pi. Затем вам нужно будет установить на свое устройство правильный код, который позволит вам подключаться к различным API-интерфейсам, например, с веб-сайтов с погодой, в зависимости от того, какую информацию вы хотите отображать на своем зеркале.
Возможно, вам придется повернуть экран устройства в зависимости от того, хотите ли вы, чтобы зеркало располагалось горизонтально или вертикально, но после этого все должно быть в порядке. Теперь вы можете просматривать погоду или новости, чистя зубы, и при этом быть в курсе последних событий и в то же время поддерживать хорошую гигиену.
Виртуальный рабочий стол для Raspberry Pi
Вы можете поблагодарить RealVNC за партнерство с фондом Raspberry Pi, поскольку это означает, что все последние версии дистрибутива Raspbian поставляются с предустановленными версиями VNC Server и VNC Viewer.
Вы можете использовать это для создания виртуального рабочего стола, который отлично подходит для предоставления графического интерфейса рабочего стола для Pis, которого в противном случае не было бы, например, безголовые устройства, на которых запущены проекты Интернета вещей или робототехники.
Чтобы активировать это, убедитесь, что VNC-сервер настроен и включен на целевом Raspberry Pi — узнайте, как это сделать, нажав здесь. Затем вы можете использовать терминал Raspberry Pi или SSH-соединение для запуска команды vncserver.
Убедитесь, что вы записали IP-адрес и номер дисплея, которые отображает VNC Server, а затем вставьте эту информацию в VNC Viewer.Теперь вы сможете удаленно управлять Pi, как если бы у него был полноценный графический рабочий стол.
Stratux
Raspberry Pi — это центр сотен полезных проектов, но, как показывает этот полезный гаджет, он также может помочь вам учиться и удовлетворить ваше праздное любопытство.
Stratux — это проект, который был создан, чтобы рассказать вам о различных самолетах в небе вокруг вас, и хорошая новость заключается в том, что его удивительно просто построить.
Принимая и транслируя радиопередачи ADS-B с самолетов, находящихся в небе поблизости, Stratux предоставляет вам такую информацию, как высота, скорость, местоположение и позывные самолетов.
Он работает на материнской плате Raspberry Pi 3, а программное обеспечение для декодирования можно загрузить на карту Micro SD, которую вы просто вставляете в чип.
На этой странице есть несколько альтернативных списков запчастей, стоимость которых варьируется от бюджетных 95 долларов до стандартного пакета за 145 долларов и до 260 долларов, которые можно быстро создать.
Постройте метеостанцию Raspberry Pi
Как и в любом проекте Raspberry Pi, количество подходов, которые вы можете предпринять для строительства метеостанции, бесчисленное множество, но выбранный вами маршрут во многом зависит от погодных условий, которые вы хотите измерить. — сосредоточение внимания на помещении, а не на улице.
В то время как внешние метеостанции могут измерять такие факторы окружающей среды, как скорость ветра и осадки, внутренние станции лучше подходят для измерения таких показателей, как изменение давления, качество воздуха и температура.
Доступны готовые к сборке комплекты, например, этот из Pi Hut, но вам часто придется покупать другие материалы, такие как водонепроницаемый корпус. Вы можете узнать больше о создании собственной метеостанции Raspberry Pi в нашем подробном руководстве вместе с подробными инструкциями.
Raspberry Tor Router
Анонимная сеть Tor пользуется популярностью среди защитников конфиденциальности во всем мире, а также среди пользователей Dark Web с более гнусными целями.
Этот проект превращает Raspberry Pi в маршрутизатор для отправки всего вашего сетевого трафика через Tor, а не только через сеансы браузера. Лучше всего то, что вы можете даже вставить в него аккумулятор, чтобы брать его с собой куда угодно!
Получите Whatsapp на своем Raspberry Pi
Whatsapp стал одним из самых популярных межплатформенных сервисов обмена сообщениями с более чем 600 миллионами пользователей. Теперь вы можете отправлять сообщения прямо с Pi благодаря руководству от emmeshop.
Все, что вам нужно сделать, это установить последнюю версию Raspbian, ввести несколько строк кода и подтвердить регистрацию с помощью мобильного телефона.
Индивидуальная фоторамка
Цифровые фоторамки становятся все более распространенными, но есть способы их персонализировать. Если у вас есть запасной монитор или существующая цифровая фоторамка с USB-соединением, скорее всего, вы сможете подключить к нему Raspberry Pi с помощью адаптера USB-HDMI. Кэмерон Вибе придумал несколько скриптов, которые позволяют Pi автоматически загружать изображения из Deviant Art каждый день и отображать их в слайд-шоу.
The BeetBox
Самый дурацкий проект в списке — BeetBox.Созданная художником Скоттом Гарнером, это интерактивная ударная установка из овощей. Вы нажимаете на свеклу, чтобы создать ритм, как настоящая ударная установка.
Секретный соус — это емкостной сенсорный датчик, который подключается к Raspberry Pi и посылает сигналы на усилитель внутри деревянного корпуса ручной работы. Сюрреалистично? Да. Функциональный? Да. Веселье? Да, черт возьми.
PiPhone
Забудьте о Batphone, все дело в PiPhone. Стюарт Джонсон взял классический красный телефон с дисковым набором GPO 746, выпотрошил старую печатную плату и заменил ее на Raspberry Pi.
Немного потрудившись на C #, он синхронизировал Pi с системой импульсного набора номера телефона, превратив его в работающий интернет-телефон. При последнем обновлении он обратился в Microsoft с просьбой звонить через Skype.
Pi in the Sky
Соперничество с BeetBox за самое крутое имя — Pi in the Sky. Энтузиаст воздушных шаров Дэйв Акерман отправил свой Raspberry Pi в космос с помощью метеозонда.
Смело идя туда, где Пи был раньше, он проехал 30 км, выдержал температуры -50C и 1% атмосферы с помощью специальных радиаторов и передатчика GPS.Другие изображения доступны в блоге Акермана.
Mini Mac
Преданный поклонник Apple Джон Бэджер использовал свой Raspberry Pi для создания самого маленького Macintosh в мире. Mini Mac в три раза меньше оригинального Mac и построен с возможностью масштабирования с использованием некоторых компонентов из ПВХ и стандартных компьютерных компонентов.
Pi выступает в качестве материнской платы и использует Linux для запуска System 6, одной из исходных версий Mac OS.
«Это один из тех, потому что я могу» проекты без практического применения, мой любимый вид! » — написал Барсук в своем блоге.
За 3,5-дюймовым ЖК-дисплеем скрывается поддержка USB, Bluetooth и Wi-Fi. После некоторой пайки ему удалось урезать компоненты настолько, чтобы даже включить порт HDMI-выхода.
Live Calendar
Пользователь Instructables Пини заполнил пустое место на стене календарем Google.
Используя запасной компьютерный монитор и свой Raspberry Pi, Пайни настроил ОС, чтобы всегда открывать Календарь Google через свой домашний Wi-Fi с помощью некоторых умных сценариев. Однажды позже у него на стене висел живой цифровой календарь.
Рекомендуемые ресурсыВыбор платформы для совместной работы
Восемь вопросов, которые должен задать каждый ИТ-руководитель
Загрузить сейчасТест производительности: PostgreSQL / MongoDB
Помощь разработчикам в выборе базы данных
Загрузить сейчасОбслуживание клиентов и опыт работы с клиентами
Трехэтапное руководство для современного обслуживания клиентов
Загрузить сейчасАктивный подход к кибербезопасности
Полное руководство по тестированию на проникновение
Загрузить сейчас .



ua/publ/metalloiskatel_klon/1-1-0-13
Светодиоды дают возможность сделать подводный металлоискатель Клон. Светодиоды видно под водой и их проще герметизировать.

