Как работает электронная сирена. Какие компоненты нужны для сборки. Пошаговая инструкция по сборке электронной сирены своими руками. Какие бывают виды электронных сирен. Где можно использовать самодельную электронную сирену.
Принцип работы электронной сирены
Электронная сирена — это устройство, генерирующее звуковой сигнал с характерным «воющим» тоном. Принцип ее работы основан на электронном генераторе звуковой частоты, частота которого периодически меняется. Это создает эффект изменяющегося тона сирены.
Основные компоненты электронной сирены включают:
- Генератор звуковой частоты (обычно на основе таймера или мультивибратора)
- Генератор низкой частоты для модуляции основного тона
- Усилитель мощности
- Динамик или пьезоизлучатель
- Источник питания
При подаче питания генератор начинает вырабатывать звуковой сигнал, частота которого циклически изменяется под воздействием низкочастотного генератора. Усиленный сигнал подается на динамик, создавая характерный звук сирены.

Необходимые компоненты для сборки
Для сборки простой электронной сирены понадобятся следующие компоненты:
- Микросхема таймер NE555 или аналог
- Транзистор средней мощности (например, КТ815)
- Резисторы: 10 кОм, 47 кОм, 100 кОм
- Конденсаторы: 10 нФ, 100 нФ, 470 мкФ
- Динамик 8 Ом или пьезоизлучатель
- Источник питания 9-12В
- Монтажная плата, провода, выключатель
Все эти компоненты доступны в магазинах радиодеталей и стоят недорого. Их общая стоимость обычно не превышает 300-500 рублей.
Пошаговая инструкция по сборке
Шаг 1: Подготовка компонентов
Перед началом сборки необходимо подготовить все компоненты и инструменты:
- Разложите все детали на рабочем столе
- Проверьте их исправность с помощью мультиметра
- Подготовьте паяльник, припой, пинцет
- Распечатайте принципиальную схему устройства
Шаг 2: Монтаж компонентов на плате
Начните монтаж с установки микросхемы NE555 и транзистора:
- Припаяйте панельку для микросхемы
- Установите транзистор, соблюдая цоколевку
- Припаяйте резисторы и конденсаторы согласно схеме
- Соблюдайте полярность электролитических конденсаторов
Шаг 3: Подключение динамика и питания
После монтажа основных компонентов подключите динамик и питание:

- Припаяйте провода к контактам динамика
- Подключите провода питания через выключатель
- Проверьте надежность всех соединений
Шаг 4: Проверка работоспособности
Перед окончательной сборкой проверьте работу сирены:
- Подключите источник питания
- Включите устройство
- Убедитесь, что генерируется характерный звук сирены
- При необходимости подстройте частоту подбором резисторов
Шаг 5: Окончательная сборка
После проверки работоспособности выполните окончательную сборку:
- Поместите плату в подходящий корпус
- Закрепите динамик на корпусе
- Установите выключатель питания
- Проверьте работу готового устройства
Виды электронных сирен
Существует несколько основных видов электронных сирен:
Однотональные сирены
Генерируют звук постоянной частоты. Простейший вариант, подходящий для бытового применения.
Многотональные сирены
Воспроизводят несколько различных тонов поочередно. Позволяют создать более заметный сигнал тревоги.
Сирены с изменяющимся тоном
Частота звука плавно меняется в заданном диапазоне. Имитируют звук традиционных механических сирен.

Программируемые сирены
Позволяют настраивать различные режимы работы и звуковые эффекты. Применяются в охранных системах.
Области применения самодельной электронной сирены
Собранную своими руками электронную сирену можно использовать в различных целях:
- В качестве охранного устройства для дома или гаража
- Как сигнализатор в самодельных электронных проектах
- Для привлечения внимания в чрезвычайных ситуациях
- В детских игрушках и моделях транспортных средств
- Для звукового оповещения на производстве
При этом следует учитывать, что самодельное устройство может уступать по надежности и мощности промышленным образцам. Его использование в ответственных системах безопасности нежелательно.
Меры предосторожности при сборке и использовании
При сборке и эксплуатации электронной сирены необходимо соблюдать следующие меры безопасности:
- Используйте защитные очки при пайке
- Не касайтесь оголенных проводов под напряжением
- Соблюдайте полярность при подключении питания
- Не превышайте указанное рабочее напряжение
- Избегайте короткого замыкания выводов динамика
- Не подвергайте устройство воздействию влаги
Также следует помнить, что громкий звук сирены может быть вреден для слуха при длительном воздействии. Используйте устройство разумно и по назначению.

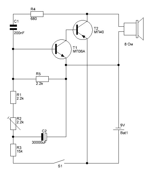
Сирена своими руками на транзисторах
Генераторы в схеме отмечены желтой рамкой. Первый Г1 задаёт частоту изменения тона, а второй Г2 собственно сам тон, который плавно меняется на транзисторе VT1 включенного последовательно ссопротивлением R2. Для выбора требуемого звучания можно вместо сопротивлений R1, R2 использовать подстроечные резисторы тех же значений. При включение напряжения питания, звукоизлучатель начинает генерировать тональный акустический сигнал, высота тона меняется с высокого на низкий и обратно. Сигнал звучит непрерывно, изменяется только тон звука, который переключаются с частотой Гц.
Поиск данных по Вашему запросу:
Схемы, справочники, даташиты:
Прайс-листы, цены:
Обсуждения, статьи, мануалы:
Дождитесь окончания поиска во всех базах.
По завершению появится ссылка для доступа к найденным материалам.
Содержание:
- Схема сирены на транзисторах
- На сайте радиочипи представлены принципиальные схемы сабвуферов, собранные своими руками
- Электронные схемы и статьи на тему «сирена»
- Очень громкая сирена на транзисторах
- Звуковая сирена
- Воздушная сирена для сигнализации или гаража
- Ремонт автономной сирены своими руками
- Простая схема сирены
- Электронная сирена.
Кузьмин В.
Схема сирены на транзисторах
Схемы своими руками. Казалось бы, для сборки сирены понадобиться покупать микросхему для обеспечения необходимого усиления сигнала, городить обвес на нее.
Однако для воспроизведения подобного сигнала с не высокими требованиями к качеству звука, можно легко обойтись сборкой генератора на транзисторах. Схема представлена ниже. Подобная сборка обеспечивает достаточно громкий звук и для охранной сигнализации вполне подойдет, работает естественно все это дело от бортовой сети. Вся элементная база распространенная и найдется в любом радиотехническом магазине. Схема вообще не очень требовательна к элементной базе при отсутствии какого-нибудь элемента можно его заменить любым попавшимся из старого хлама.
Еще одним из достоинств схемы является то, что транзисторы не обязательно устанавливать на теплоотводы, даже при длительной работе они не перегреваются. НА схеме штрихпунктирной линией обозначены транзисторы, обозначающие два различных генератора, один служит для задания частоты звучания, другой для ее изменения, путем подбора различных типов транзисторов. Остальные компоненты виде, резисторов и диодов я думая не составит труда найти.
В качестве головки можно использовать любую старую сигнализации или пищалку. Для увеличения мощности, даже из схемы понятно нужно увеличить мощность выходного транзистора КТ К примеру, его можно заменить на КТ, однако при повышении мощности желательно установить транзистор на теплоотвод, иначе долго он не прослужит. Нужно понимать, что для сигнализации совсем не обязательно городить низкоомную головку, тем более она сильно нагрузит схему. Поэтому желательно использовать простые высокоомные головки Ом.
И ещё хочу отметить один момент, если у кого проблемы с турбиной, то есть неправильно настроена или ещё что, то есть отличная компания, которая только этим и занимается.
Ваш e-mail не будет опубликован. Мощная сирена на транзисторах.
Автор; АКА Касьян. Оставить комментарий Отменить ответ Ваш e-mail не будет опубликован.
На сайте радиочипи представлены принципиальные схемы сабвуферов, собранные своими руками
Простая музыкальная сирена охранной сигнализации. Назад 1 2 3 Далее. Чем удобнее всего паять? Паяльником W. Схема входного усилителя низкочастотного частотомера. Существует множество многотональных, музыкальных, и других сирен для работы в составе охранной сигнализации, но эта отличается наибольшей простотой изготовления, потому что, в качестве формирователя музыкальных сигналов используется готовый музыкальный автомат звучащий брелок для ключей китайского производства. Он может вырабатывать восемь различных звуковых эффектов или простых мелодий, тем более, что цена этого прибора совсем невысока, а продается он во множестве вариантов названий , практически в любом киоске союзпечати.
Таймер выключатель Вт · Схема радио-удлинителя для наушников Описываемая самодельная сирена издает очень громкий завывающий звук и по поступающих на усилитель мощности на транзисторах VT1-VT8.
Электронные схемы и статьи на тему «сирена»
Недавно понадобилось собрать довольно громкую сирену, при этом закупать компоненты не хотел, поскольку собирался дарить саму сирену в подарок. К счастью ничего собирать не пришлось, поскольку в старом хламе нашел несколько плат, которые в свое время снял из старых автомобильных сирен. Сами платы, как уже сказал, довольно старые, поэтому реализована схема на транзисторах, никаких микросхем, и МК, с радостью предоставляю схему такой сирены для самостоятельного повторения. Не смотря на простоту, сирена орет довольно громко, очень громко, это означает, что схема вполне подходит для охранной сигнализации автомобиля, а рабочее напряжение как раз позволяет подключить схему напрямую к бортовой сети автомобиля. При желании компоненты можно заменить отечественными, они тоже работают отменно, да и вообще, сама схема не очень чувствительна к элементной базе, чудесно работает и с довольно большим разбросом используемых радиокомпонентов. В схеме реализован двойной генератор — один для генерации тона, второй для изменения последнего.
Первый генератор при желании можно заменить на старый и уже забытый двухбазовый транзистор — КТ, по идее, первый генератор полный аналог указанного транзистора. Не дефицитные компоненты и простота сборки — основные достоинства данной схемы. Генератор можно подключить к любой ВЧ головке, например от старой охранной сигнализации или крякалки.
Очень громкая сирена на транзисторах
Это устройство при подаче на него питания генерирует громкий прерывистый звук высокого тона, и может использоваться как сигнальное устройство, например, в охранной системе или для индикации аварийного состояния какого-либо объекта или установки. Схема состоит из двух мультивибраторов и двухтактного мостового выходного каскада. На элементах D1. Противофазные импульсы снимаются с выходов элементов D1. Усилители являются двухтактными эмиттерными повторителями.
Схема прерывистой электронной сирены приведена на рис.
Звуковая сирена
Нужны еще сервисы? Архив Каталог тем Добавить статью.
Как покупать? Мощная сирена имитирует звуковые сигналы, которыми оснащены служебные автомобили немецкой полиции. Звук сирены хорошо знаком и слышен на больших расстояниях. Устройство найдет применение в охранных системах, при изготовлении моделей и модернизации игрушек, а также при создании различных звуковых эффектов во время игр и озвучивании любительских фильмов.
Воздушная сирена для сигнализации или гаража
Работает она на 2 биполярных транзисторах разной структуры. Мастера покупают изобретения в лучшем китайском интернет-магазине. Звук, воспроизводимый динамиком, будет создаваться благодаря тому, что база транзистора vt1 связана через конденсатор с небольшой емкостью с коллектором транзистора vt2. Здесь присутствует положительная обратная связь между ними. От емкости конденсатора c2 зависит тональность звука. Далее схему будем рассматривать в симуляторе everycircuit, чтобы понять протекающие в ней процессы. В симуляторе отсутствует динамик, поэтому он заменен на лампочку.
На рисунке показана принципиальная схема сирены. VT1 – транзистор КТ (КТ, так же подойдут транзисторы из серий.
Ремонт автономной сирены своими руками
Кузьмин В. Это несложное устройство вырабатывает звуковой сигнал, тон которого периодически изменяется, что делает его похожим на звучание обычной механической сирены Принципиальная схема электронной сирены приведена на рис На комплементарной паре транзисторов Т1 и Т2 собран ждущий мультивибратор , который запускается вручную с помощью кнопки Кн1 В исходном состоянии, показанном на схеме, если на схему подано питание с помощью выключателя Вк1,. В рубрике Звук и шум.
Простая схема сирены
ВИДЕО ПО ТЕМЕ: Сирена воздушной тревоги своими руками
Настя Спасибо за полезную и интересную статью! Гуляш — это блюдо венгерской кухни, получившее признание во многих странах мира.
Филе курицы — продукт универсальный, который может выручить любую хозяюшку. Подписывайтесь на рассылку!
Сирена применяется для звукового оповещения какого-либо процесса. Как правило, сирена раздается при возникновении тревожного события, но радиолюбители используют такие звуки в устройствах различной сигнализации.
Электронная сирена. Кузьмин В.
Диод Шоттки. Иногда, в перерывах между собиранием более сложных устройств, появляется желание развлечься и собрать что-нибудь, пусть не имеющее практической пользы, но как предмет, который так, навскидку, можно показать знакомым, на вопрос, что интересного и оригинального собрал. В основе её лежит генератор на транзисторах VT1 и VT2, собранный по схеме несимметричного мультивибратора. Как она работает: при нажатии на кнопку SB1 раздается звук сирены с все повышающейся тональностью, после отпускания кнопки тональность понижается и сирена замолкает. Тональность звучания можно изменить подбором конденсатора С2, либо взять несколько конденсаторов соединив их последовательно, параллельно или в смешанное соединение.
Звуковая сирена предназначена для оповещения людей и сигнализации. На рисунке ниже показана электрическая принципиальная схема звуковой сирены. Для создания колебаний тока звуковой частоты в катушке динамика ГД1 сопротивлением 8 ом служит схема релаксационного генератора, собранная на динисторе VS1, конденсаторе C2 и резисторе R1. Релаксационный генератор создаёт несинусоидальный импульсный переменный ток.
| |||||||||||||||||
сирена — радиоэлектроника, схемы и статьи
Ниже приведены принципиальные схемы и статьи по тематике «сирена» на сайте по радиоэлектронике и радиохобби RadioStorage.net .
Что такое «сирена» и где это применяется, принципиальные схемы самодельных устройств которые касаются термина «сирена».
1)Карманная сирена
Это устройство предназначено для тех, кто беспокоится о своей безопасности.
Оно может быть полезно детям, женщинам и позволяет владельцу привлечь к себе внимание окружающих людей для оказания необходимой помощи. Схема может также применяться в составе…
2)Схема мощной сирены для охранной сигнализации
Для звукового оповещения это устройство может применяться в составе любой стационарной или автономной охранной сигнализации. Оно создает плавно меняющийся по частоте звук, похожий на сигнал милицейской сирены. При этом в качестве звукового излучателя может подключаться…
3)Простые звукосигнальные охранные системы и устройства
Для индивидуальной защиты населения предназначены сирены личной охраны или звукошоковые персональные устройства. Они могут быть использованы в системах охранной сигнализации, при защите автотранспортных средств, а также багажа: вмонтированы в атташе-кейсы и чемоданы …
4)Схема мощной сирены 1-28Вт (LM555)
Иногда требуется получать звуковой сигнал значительно большей мощности, чем это может обеспечить выход микросхемы.
В этом случае можно воспользоваться усилителем, выполненным на биполярном или полевом транзисторе, подключенным …
5)Схема простой электронной сирены
Включение сирены происходит при нажатии кнопки SB1. Если предполагается, что сирена включается с открыванием двери, то выключателем может служить кнопка любого типа прикрепленная к дверной коробке, если же предполагается ручное включение, то можно использовать обычный тумблер. В…
6)Схема простой трехтональной сирены на пяти транзисторах
Это устройство имитирует сигнал пожарной службы, скорой помощи и полиции. Может использоваться в механических игрушках, моделях, как предупредительный сигнал в квартирной сигнализации. Характерной чертой системы является конструкционная простота. Не требует регулировки и наладки — действует сразу…
7)Сирена KOJAK (американская полицейская сирена)
Электронная сирена ‘Kojak’ имеет агрессивную тональность американской полицейской сирены.
Схема обладает мощностью 8 Вт и возможностью регулировки времени звучания и высоты тона. Исполнительным преобразователем может быть любой громкоговоритель с сопротивлением звуковой катушки 8-16 Ом. Схема…
8)Громкий акустический сигнализатор (CD4060, КТ819)
Самодельный акустический сигнализатор с большой громкостью звучания на микросхеме CD4066 и транзисторах КТ3102, КТ819. Для привлечения внимания к какому-тосостоянию или событию нужен достаточно громкий акустический сигнализатор, издающий характерные и узнаваемые прерывающиеся звуки …
9)Сирена с несколькими запрограммированными мелодиями (УМС8-08)
Схема простой музыкальной сирены на основе старенькой микросхемы УМС8-08, в которой прошиты восемь разных мелодий. В различных магазинах автосигнализаций есть широкий выбор автомобильных сирен, питающихся от источника токанапряжением 12V. Такой сиреной можно укомплектовать не только …
10)Однотональная сирена (К561ЛА7, IRF7309)
Принципиальная схема самодельной однотональной сирены на микросхеме К561ЛА7 и транзисторах IRF7309.
Сирена однотональная, звучит одним тоном, прерывающимся с частотой около 2 Гц. Несмотря напростоту звучания, очень хорошо выделяется на фоне разноголосых многотональных сирен промышленного …
11)Громкая сирена на основе музыкальной микросхемы УМС8-08
Звучание стандартной сирены для сигнализации слишком уж стандартное, но используя микросхему УМС можно сделать сирену, воспроизводящую музыкальные фрагменты разных композиций. Микросхема УМС на рисунке включена по упрощенной схеме, в которой нет выбора музыкальных фрагментов …
12)Схема самодельной звуковой сирены (CD40106)
Самодельная звуковая сирена, принципиальная схема и описание для самостоятельной сборки своими руками, подойдет для охранной сигнализации и других целей оповещения. Звуковой сигнализатор можно использовать в качестве сирены охранной системы, или другого сигнального устройства. Громкость звука в …
13)Мощная однотональная сирена своими руками (К561ЛЕ5, КТ853, КТ829)
Схема громкого звукового сигнализатора, который может работать совместно с охранным устройством, или по другому назначению.
Громкий звук одного тона прерывается с частотой около 2 Гц. Тон звука и частоту прерывания можно регулировать двумя подстроечными резисторами. Включается — подачей …
14)Схема громкого звукового сигнала (К561ЛА7, IRF7309)
Принципиальная схема самодельной громкой сигнализации на основе небольшого динамика, использована микросхема К561ЛА7 и транзисторные сборки IRF7309. Сигнализатор работает на миниатюрную высокочастотную динамическую головку, и при подаче питания из него раздается очень громкий прерывистый звук …
15)Схема сирены с завывающим звучанием (CD4011)
На рисунке в тексте показана схема несложной и достаточно громко звучащей сирены с завывающим звуком. Схема сирены построена на популярной микросхеме CD4011 (К561ЛА7), на её четырех логических элементах построено два мультивибратора, -звуковой частоты и инфразвуковой частоты …
16)Завывающая сирена на микросхемах CD4060B, К561КП2
Звучание этой сирены состоит из четырех тонов частот 1550 Гц, 780 Гц, 390 Гц и 195 Гц В процессе работы сирены тонызвука чередуются сначала в порядке убывания частоты, затем в порядке возрастания частоты, и снова убывание, затем возрастание.
Весь период происходит за 0,75 секунды …
Комплекты электронных будильников — Блог
1???/span> Введение
Комплекты электронных будильников представляют собой набор инструментов для изготовления электронных будильников. Под нашим руководством вы сможете сделать электронные часы полностью самостоятельно. Это очень легко, просто и весело.
Следующая картина — законченная работа, сделанная с помощью наших наборов ???/span> ???/span>Изображение 1???/span> Разве это не красиво ? Если вы хотите иметь электронные часы, подобные этим, давайте начнем учиться их делать.
2???/span>Необходимые инструменты и материалы Чтобы сделать электронные часы, мы должны сначала что-то подготовить. Тогда нам понадобится:
Вы можете выбрать паяльник 20Вт с внутренним нагревом или 25Вт с внешним нагревом. Головка паяльника должна быть режущей. Если вы новичок, вы также можете выбрать зубчатую головку. Обычно мы устанавливаем значение температуры паяльника на 350 градусов.
Ø 0,8 мм Свинцовый припой со смоляным сердечником
Материалы на картинке 2
???/span>Picture2???/span>
3???/span>Сборка и установка компонентов
После того, как мы собрали все эти материалы и инструменты, мы можем перейти к следующему шагу- — Сборка и установка. Как соединить эти материалы, чтобы получились часы? Это может показаться головной болью. Что ж, мы можем начать собирать часы изнутри наружу. Давайте начнем!
Во-первых, мы должны использовать паяльник, чтобы припаять сопротивление 10K к печатной плате. ???/span>Сопротивление не имеет положительного или отрицательного значения.???/span>Примечание???/span>R2 на печатной плате раньше был помечен как «4.7K»???/span>сейчас обновлен до «10K» .
Затем припаяйте сопротивления 4,7К и 5,1К в соответствии с метками на печатной плате.
- Шаг второй???/span>Припой Термистор
Найдите термистор, показанный на рисунке ниже:
Термистор имеет маркировку NTC на печатной плате.
Припаяйте термистор к области зеленого круга, показанной на следующем рисунке. Примечание: Термистор не имеет положительной или отрицательной точки.
Припаяйте керамический конденсатор к C1 и C2. Примечание:
Керамический конденсатор не имеет положительной или отрицательной точки.
Этот компонент содержит керамический конденсатор 12 пФ.
Припай монолитного конденсатора на С3 и С4 (см. рисунок ниже). Примечание:
Монолитный конденсатор не имеет положительной или отрицательной точки.
Этот компонент содержит монолитный конденсатор 0,1 мкФ.
Припаяйте кварцевый генератор к Y1, отмеченному на печатной плате.
Электронные часы используют триод 8050 с маркировкой Q1-Q5 на печатной плате. Примечание: Триод должен припаиваться в том же направлении, что и печатная плата.
Припаяйте гнездо ИС перед заглушкой ИС.
Примечание???/span> Один конец разъема IC имеет небольшую вогнутость. Этот конец должен быть в том же направлении, что и вогнутая метка на печатной плате. Вы можете увидеть изображение выше для справки.
На микросхеме и гнезде есть небольшие углубления. Вставьте микросхему в гнездо в соответствии с направлением вогнутости. Не подключайте микросхему неправильно!
Примечание:
Аккумуляторная база относится к типу поверхностного монтажа. Перед пайкой вы должны добавить олово на сторону пластины припоя.
Основание батареи имеет положительную и отрицательную точки.
Метка основания батареи на печатной плате представляет собой горизонтальную линию. При пайке вы должны установить железную пластину основания батареи на линию, отмеченную на печатной плате.
Вы можете припаять микропереключатель в соответствии с рисунком выше.
Припаяйте зуммер к области зеленого круга, указанной на рисунке ниже.
Примечание:
Зуммер имеет положительную и отрицательную точки.
Обычно отмечена положительная точка.
Контакты зуммера сравнительно длиннее.
Гнездо постоянного тока является основным портом питания электронных часов. Вы можете припаять гнездо постоянного тока в соответствии с рисунком ниже.
Перед пайкой мы должны сначала протестировать светодиодный дисплей. Подайте питание на светодиодный дисплей и проверьте число, отображаемое на экране. Если он работает хорошо, то можно приступать к пайке. Примечание: третья цифра ставится вверх ногами.
После завершения пайки. Не забудьте наклеить пленочную пасту! Примечание. Первоначально на поверхности светодиодного дисплея и обеих сторонах пленочной пасты имеется защитная пленка. Перед наклейкой пленки вы должны снять оригинальную защитную пленку с поверхности светодиодного дисплея и обратной стороны пленочной пасты. Обратная сторона пленочной пасты является клейкой, вы можете наклеить ее непосредственно на светодиодный дисплей.
Затем снимите защитную пленку с поверхности и прижмите ее небольшой тканью для очистки поверхности.
Перед установкой распакуйте упаковку внешней оболочки. Поместите его в соответствии с рисунком, показанным ниже.
UP
Нижняя
Левая Правая
Передняя
Задняя часть
.
4???/span>Тест и настройки
- Тест
После завершения установки необходимо сбросить схему, чтобы она работала должным образом. Вы можете сделать это в соответствии со следующими шагами???/span>
- Отключите питание и одновременно нажмите функциональную кнопку и кнопку «+». Затем снова включите питание и отпустите две кнопки. Он будет отображать «7:59».
- Через 5 секунд???/span> будет отображаться «8???/span>00». Это указывает на успешный сброс. Затем сработает зуммер. Нажмите кнопку «+», сигнал тревоги остановится.
(Или вам нужно подождать одну минуту, прежде чем сигнал тревоги автоматически прекратится.) - Отображение температуры???/span> Каждые 30 секунд будет отображаться текущая температура.
- Настройка часов???/span> Нажмите кнопку «ОК» (функциональная клавиша)???/span>, после чего цифровой дисплей часов начнет мигать. Нажмите кнопку «+», чтобы настроить час.
- Минутная регулировка???/span> Нажмите кнопку «ОК», после чего начнет мигать минутная цифровая трубка. Нажмите кнопку «+», чтобы настроить минуты.
- Настройка часов будильника: Нажмите клавишу «ОК» (функциональная клавиша)???/span>, тогда цифровая трубка часов начнет мигать. Нажмите кнопку «+», чтобы настроить час.
- Регулировка минут будильника??? Нажмите клавишу «ОК» (функциональная клавиша)???/span>, после чего цифровой дисплей часов начнет мигать. Нажмите кнопку «+», чтобы настроить час.

- Будильник ВКЛ/ВЫКЛ: Нажмите кнопку «ОК», цифровой дисплей загорится, но не мигает. Нажмите клавишу «+», загорится сигнальная лампочка в правом нижнем углу четвертой цифры, что означает, что мы включили будильник. Когда сигнальная лампа выключена, функция будильника закрыта.
- Круглый будильник Набор:
- Нажмите кнопку «ОК», цифровая трубка часов начнет мигать. Нажмите кнопку «+», чтобы настроить время начала будильника. Если настроить на цифру «7», то будильник звонит в 7 часов утра.
- Нажмите кнопку «ОК» еще раз, после чего минутная цифровая трубка начнет мигать. Нажмите кнопку «+», чтобы установить время терминала для круглосуточного будильника. Например, если настроить его на число «23»???/span>, то с 8:00 до 22:00 будет звучать круглосуточный будильник.
- Нажмите кнопку «ОК» для выхода. После этого вы завершили настройку.
Для получения более подробной информации вы можете обратиться к нашему Руководству пользователя.
Электронные системы и схемы безопасности — часть 2
» Перейти к дополнительным материалам Чтобы объяснить, что все такие системы содержат ряд основных элементов, в том числе сенсорный блок, один или несколько каналов передачи данных и какой-либо блок реагирования на тревогу. Затем мы перешли к рассмотрению различных типов электромеханические и электрические сенсорные устройства.
Этот эпизод продолжает эту тему, рассматривая различные типы электронных сенсорных устройств , различные типы каналов передачи данных и различные типы блоков реагирования на тревоги.
В следующий раз мы рассмотрим практические контактные системы безопасности и цепи сигнализации.
ЭЛЕКТРОННЫЕ СЕНСОРНЫЕ УСТРОЙСТВА
«Электронный» датчик может иметь форму отдельного полупроводникового компонента, такого как фотодиод или фототранзистор, или может представлять собой комбинацию электрических и/или электронных компонентов, которые вместе выполняют определенную сенсорную функцию; примерами последнего типа являются электронные замки с клавиатурой и световая сигнализация.
Наиболее важные из таких устройств описаны в этом разделе.
ФОТОДИОДЫ
Когда кремниевые p-n переходы смещены в обратном направлении, их токи утечки и импедансы по своей природе являются фоточувствительными; они действуют как очень высокие импедансы в темных условиях и как низкие импедансы при ярких.
Переходы обычных диодов покрыты непрозрачным материалом для подавления этого эффекта, но фотодиоды созданы для его использования и используют полупрозрачный материал корпуса; некоторые фотодиоды реагируют на видимый свет, а некоторые — на инфракрасный (ИК) свет. На рис. 1(a) показан стандартный символ фотодиода.
РИСУНОК 1. Обозначение фотодиода (a) и альтернативные способы ( (b) и (c) ) использования фотодиода.
При использовании фотодиод просто смещается в обратном направлении, а выходное напряжение снимается с последовательно включенного резистора, который может быть подключен между диодом и землей, как показано на рис.
1(b) , или между диодом и положительная линия подачи, как в Рисунок 1(с) .
ФОТОТРАНЗИСТОРЫ
Обычные кремниевые транзисторы состоят из сэндвича npn или pnp и, таким образом, содержат пару фоточувствительных переходов. Некоторые типы доступны в форме фототранзистора и используют стандартный символ , показанный на рис. 2(a) . На рисунках 2(b) – 2(d) показаны три основных способа использования фототранзистора. В каждом случае переход база-коллектор эффективно смещен в обратном направлении и, таким образом, действует как фотодиод. В Рисунок 2(b) , база заземлена, а транзистор действует как простой фотодиод.
РИСУНОК 2. Обозначение фототранзистора (a) и альтернативные способы ( (b) — (d) ) использования фототранзистора.
В , рис. 2(c) и 2(d) , клемма базы разомкнута, и фотогенерируемые токи эффективно поступают непосредственно в базу и, благодаря нормальному действию транзистора, создают сильно усиленный коллектор- ток к эмиттеру, который создает выходное напряжение на последовательном резисторе R1.
Чувствительность фототранзистора обычно в 100 раз выше, чем у фотодиода, но его полезная максимальная рабочая частота (несколько сотен кГц) пропорционально ниже, чем у фотодиода (десятки МГц).
Некоторые фототранзисторы выполнены в форме Дарлингтона с очень высоким коэффициентом усиления.
РИСУНОК 3. Схема фототранзистора с переменной чувствительностью.
Чувствительность фототранзистора (и быстродействие) можно изменить, подключив переменный резистор между его базой и эмиттером, как показано на рис. Рисунок 3 . При разомкнутой цепи RV1 достигается работа фототранзистора; при коротком замыкании RV1 происходит срабатывание фотодиода.
ОПТОПАРЫ
Оптопара представляет собой устройство, содержащее светодиод (обычно ИК-типа) и согласующий фототранзистор; два устройства оптронно связаны, но электрически изолированы друг от друга и — в нормальном типе оптопары — смонтированы в светонепроницаемом корпусе.
На рис. 4 показана базовая схема «использования» оптопары. В качестве входа схемы используется светодиод, а в качестве выхода — фототранзистор. Обычно SW1 разомкнут, поэтому светодиод и Q1 выключены. Когда S1 замкнут, ток течет через светодиод через R1, а Q1 оптически включается и генерирует выходное напряжение на R2.
РИСУНОК 4. Базовая схема оптрона.
Таким образом, выходная цепь управляется входной, но эти две цепи полностью электрически изолированы («изоляция» является основной характеристикой этого типа оптопары, которую можно использовать для соединения как цифровых, так и аналоговых сигналов).
Устройство Рисунок 4 представляет собой стандартный тип оптопары. Однако есть два специальных типа оптронов, которые представляют особую ценность в приложениях охранной электроники, и они показаны на рис. 9.0003 Рисунки 5 и 6 .
РИСУНОК 5.
Щелевое устройство оптопары.
В «щелевом» устройстве Рисунок 5 имеется щель, отформованная в корпусе между светодиодным источником света и фотодатчиком Q1. Обычно свет может проходить от светодиода к Q1 через пару окон в стенках прорези, но его можно заблокировать, поместив в прорезь непрозрачный предмет. Таким образом, щелевая оптронная пара может использоваться в различных приложениях «обнаружения присутствия», таких как концевое переключение и определение уровня темной жидкости.
РИСУНОК 6. Отражающая оптопара.
«Отражающая» оптопара Рис. 6 имеет светодиод и датчик света Дарлингтона Q1-Q2, оптически экранированные друг от друга внутри корпуса, но расположенные так, что они оба направлены наружу — через окна — к внешней точке.
Конструкция такова, что оптопара может быть установлена с помощью отражающего объекта (например, металлической краски или ленты), размещенного на небольшом расстоянии от корпуса, на одной линии со светодиодом и Q1.
Отражающая оптопара, таким образом, может использоваться в таких приложениях, как определение положения ленты, измерение оборотов двигателя или вала двигателя, обнаружение кражи (незаконного перемещения) помеченных объектов и т. д. современные устройства «светового луча» работают по основному принципу, показанному на рис. детекторный блок.
РИСУНОК 7. Базовая система инфракрасной световой сигнализации.
Обычно устройство настроено таким образом, что приемник выдает сигнал тревоги, если ИК-луч прерывается.
Такие устройства имеют полезный рабочий диапазон до 30 метров и часто используются в промышленности для автоматического подсчета партий и работы с защитными выключателями, а также в коммерческих и бытовых целях в качестве охранной сигнализации для обнаружения вторжений.
Простые однолучевые сигнализаторы базовых Рисунок 7 типа имеют достаточно низкие значения надежности, так как они легко могут срабатывать при поселении насекомых на ту или иную линзу блока, а вот двухлучевые типы сигнализации — в которых и передатчик, и приемник используют две линзы, размещенные на несколько дюймов друг от друга — имеют высокие значения надежности.
ПИРОЭЛЕКТРИЧЕСКИЕ ИК ДЕТЕКТОРЫ
Некоторые специальные кристаллы и керамика генерируют электрические заряды при воздействии температурных изменений или неравномерного нагрева; это известно как пироэлектрический эффект. Пироэлектрические инфракрасные детекторы включают в себя один или два элемента этого типа, а также простую фильтрующую линзу и полевой транзистор (ПТ), сконфигурированные в основном так, как показано на рис.0003 Рисунок 8(а) .
РИСУНОК 8. Базовая конструкция (a) и схема использования (b) пироэлектрического инфракрасного извещателя.
Основное действие устройства заключается в том, что — если тело человека движется в поле зрения его пироэлектрических элементов — часть излучаемой этим телом инфракрасной энергии падает на поверхность элементов и преобразуется в минутную изменение температуры поверхности и соответствующее изменение выходного напряжения элемента.
Когда устройство подключено, как показано в схеме основного использования Рисунок 8(b) , это вызванное движением изменение напряжения становится доступным извне через буферный JFET и конденсатор C1 и может быть использовано при соответствующем усилении и фильтрации. активировать сигнал тревоги при обнаружении движения человеческого тела.
Обратите внимание, что схемы пироэлектрических ИК-извещателей описанного выше базового типа имеют из-за небольшого размера светособирающей линзы извещателя максимальную полезную дальность обнаружения чуть более одного метра, но этот диапазон может быть расширен до более чем 10 метров с помощью относительно большой внешней светособирающей/фокусирующей линзы того типа, который используется в современных пассивных инфракрасных (PIR) системах обнаружения движения (см.0003 Рисунок 4 и соответствующий текст).
ПЬЕЗОЭЛЕКТРИЧЕСКИЕ ПРЕОБРАЗОВАТЕЛИ
Пьезоэлектрический преобразователь представляет собой электроконстрикторное устройство, которое преобразует изменяющийся электрический сигнал в симпатический набор тонких механических вариаций или наоборот.
Устройства этого типа включают пьезоизлучатели, «кристаллические» наушники и микрофоны, обычные кварцевые кристаллы и ультразвуковые преобразователи.
Большинство устройств последнего типа представляют собой точно настроенные маломощные устройства, рассчитанные на пиковую частоту около 40 кГц, и поставляются согласованными парами, одно из которых оптимизировано для использования в качестве передатчика сигнала, а другое — в качестве приемника сигнала.
Они полезны во многих приложениях дистанционного управления и измерения расстояния, а также в системах охранной сигнализации с «эффектом Доплера» базового типа, показанного на рис. 9 .
РИСУНОК 9. Блок-схема ультразвуковой (40 кГц) системы охранной сигнализации с эффектом доплера.
Система охранной сигнализации Рисунок 9 состоит из трех основных элементов.
Первый — это передатчик (Tx), который наполняет комнату ультразвуковыми сигналами частотой 40 кГц, которые распространяются по комнате туда-сюда.
Второй — это приемник (Rx), который улавливает и усиливает отраженные сигналы и передает их на фазовый компаратор, где они сравниваются с исходным сигналом 40 кГц.
Если в комнате ничего не движется, частоты сигналов Tx и Rx будут одинаковыми, но если в комнате движется объект (нарушитель), сигнал Rx смещается доплеровским сдвигом на величину, пропорциональную скорости движение объекта (примерно на 66 Гц при скорости 10 дюймов/сек).
НЧ-выход компаратора передается на третий элемент системы – активатор тревоги, который представляет собой формирователь сигналов, отбрасывающий ложные, запредельные сигналы и т.п. и активирующий генератор тревожного вызова только при нарушитель считается действительно присутствующим.
На практике многие системы этого базового типа имеют низкую надежность при установке на высокие уровни чувствительности, поскольку они могут легко срабатывать из-за сквозняков, воздушных потоков центрального отопления, движения штор и т. д.
Низкая чувствительность Однако версии системы часто используются для защиты небольших площадей, например, салонов автомобилей, и обычно имеют высокие значения надежности.
ЭЛЕКТРЕТНЫЕ МИКРОФОНЫ
Электретные микрофоны представляют собой современные высокоэффективные «конденсаторные» микрофоны, базовая конструкция которых показана на рис.0003 Рисунок 10 .
РИСУНОК 10. Основные элементы современного электретного микрофона.
Здесь легкая металлизированная диафрагма образует одну пластину конденсатора, а другая пластина закреплена и металлизирована на обратной стороне пластины из изоляционного материала, известного как электрет; таким образом, значение емкости изменяется в соответствии с приложенным акустическим (звуковым) сигналом.
Электретный материал удерживает фиксированный электростатический заряд, который встраивается в процессе производства и может сохраняться примерно 100 с лишним лет; этот заряд применяется между двумя пластинами. Напряжение на конденсаторе равно этому заряду, деленному на значение емкости, и, поскольку оно изменяется в соответствии с приложенным акустическим сигналом, изменяется в соответствии с акустическим сигналом.
Этот сигнал подается во внешний мир через встроенный транзистор IGFET, который должен получать внешнее питание от батареи (от 1,5 В до примерно 9 В) через резистор 1K0, как показано на рисунке.
Электретные микрофоны надежны и недороги и обеспечивают хорошие характеристики до 10 кГц; они полезны во многих приложениях для захвата звука, особенно в звуковых сигнализациях и устройствах подслушивания.
КЛАВИАТУРНЫЕ ПЕРЕКЛЮЧАТЕЛИ
Это современные и значительно более совершенные замены обычных электромеханических клавишных переключателей, которые открываются путем ввода секретного многозначного кода на простой клавиатуре, а не с помощью легко потерянного или украденного механического ключа. .
Как правило, блоки этого типа имеют базовую форму, показанную на рис. 11 , в которой на клавиатуре расположены 12 кнопочных переключателей, обозначенных цифрами от 0 до 9 и буквами C (код изменения) и D (отключение/отключение).
enable), а также два светодиодных индикатора состояния.
РИСУНОК 11. Основные элементы защитного выключателя с клавиатурой.
Переключатели (в этом примере) расположены в четырех вертикальных и трех горизонтальных столбцах, которые подключены к тактируемому декодеру и управляющей логической сети, которая преобразует каждое нажатие клавиши в четырехбитный двоичный код и сравнивает его с четырехбитным кодом. битовый код, который хранится в соответствующей строке оперативной памяти системы. Если весь кодовый номер (который обычно состоит из четырех-восьми цифр) введен без ошибок, выключатель размыкается и выполняет полезную функцию (открывает дверь или дает доступ к системе запуска двигателя и т. д.), но если если правильный код не введен в течение трех попыток, замок автоматически переходит в режим отключения по времени или в режим тревоги.
В приведенной выше системе номер секретного кода можно изменить в любое время, просто введя существующий код, один раз нажав переключатель «C» (чтобы получить прямой доступ к ОЗУ), введя новый номер кода и затем снова нажмите переключатель «C» (чтобы вернуться к нормальной работе).
Весь клавишный переключатель может быть отключен (на определенный период времени) или повторно включен в любое время с помощью переключателя «D», который обеспечивает переключение типа отключения/включения; режим работы клавишного переключателя постоянно отображается с помощью двух светодиодов, указывающих состояние.
ЦИФРОВЫЕ ВЫКЛЮЧАТЕЛИ ВРЕМЕНИ
На рис. 12 показано условное изображение цифрового однопозиционного электрического переключателя с временным управлением, в котором рычаг переключателя управляется с помощью точной синхронизированной цифровой схемы и может быть запрограммирован на включение и выключение в определенное время. любое желаемое время дня или недели.
РИСУНОК 12. Символическое представление цифрового переключателя SPST с временным управлением
Цифровые переключатели времени обеспечивают гораздо большую точность, чем обычные аналоговые типы, и используются во многих приложениях безопасности с переключением света и соленоидом.
ПРОЧИЕ ЭЛЕКТРОННЫЕ ДАТЧИКИ
Различные электронные датчики специального назначения, используемые в системах безопасности, но пока не упомянутые в этом разделе, также можно приобрести у некоторых специализированных дилеров. Среди наиболее полезных из них — радиоактивные элементы «детектора дыма», которые реагируют на различные ионизированные частицы, датчики влажности, тензометрические датчики, устройства на эффекте Холла, которые реагируют на напряженность магнитного поля (плотность потока), и датчики «газа», которые реагируют на газы. такие как пропан, бутан, метан, изобутан, нефтяной газ, природный газ и «городской» газ. Некоторые из этих устройств подробно описаны в более поздних эпизодах этой серии.
ЛИНИИ ПЕРЕДАЧИ ДАННЫХ
Каналы передачи данных являются (помимо фактического блока обработки сигналов) одним из трех основных элементов любой электронной системы безопасности, двумя другими элементами являются сенсорный(ые) блок(ы) и блок реагирования.
Все практические системы безопасности используют как минимум два канала передачи данных (см. прошлогодний рис. 1 ), длина которых может варьироваться от менее одного миллиметра до многих тысяч километров, в зависимости от конкретного применения.
Большинство каналов передачи данных относятся к тому или иному из трех основных типов: проводным типам, типам с оптической связью или беспроводным типам, как описано в оставшейся части этого раздела ЛИНИИ ПЕРЕДАЧИ ДАННЫХ.
ПРОВОДНЫЕ ЛИНИИ ПЕРЕДАЧИ ДАННЫХ
Большинство проводных каналов передачи данных представляют собой отрезок многожильного кабеля, который используется для связи датчика или блока реагирования с главным блоком управления системы охранной сигнализации. На рисунках 13 от до 15 показаны примеры таких кабелей, используемых для подключения сенсорного выключателя к входу простого блока охранной сигнализации.
РИСУНОК 13.
Двухпроводная линия передачи данных, используемая с нормально замкнутым датчиком, обеспечивает хорошую безопасность.
В Рисунок 13 датчик-выключатель является нормально замкнутым, используемым для защиты дверей или окон, и подключается к устройству через двухпроводную (или двухжильную) линию передачи данных; основное действие этой схемы таково, что — когда переключатель с ключом S2 замкнут — Q1 и сигнал тревоги включаются, если переключатель датчика S1 разомкнут или канал передачи данных случайно или преднамеренно обрывается. Таким образом, эта схема обладает хорошими антивандальными характеристиками.
РИСУНОК 14. Двухпроводная линия передачи данных, используемая с нормально разомкнутым сенсорным выключателем, обеспечивает очень низкую безопасность.
В схеме Рис. 14 сенсорный переключатель является нормально разомкнутым, например датчик давления мата, и подключается к блоку через двухпроводную линию передачи данных; основное действие этой схемы таково: — когда ключевой переключатель S2 замкнут — Q1 и сигнализация обычно включаются, если сенсорный переключатель S1 замкнут, но не срабатывают, если канал передачи данных случайно или преднамеренно обрывается; Таким образом, эта схема имеет плохую защиту от несанкционированного доступа.
РИСУНОК 15. Четырехпроводная линия передачи данных, используемая с нормально разомкнутым датчиком, обеспечивает превосходную безопасность.
Наконец, На рис. 15 показана версия вышеуказанной схемы с высоким уровнем безопасности. В этом случае сенсорный переключатель снова имеет нормально разомкнутый тип, такой как переключатель прижимного мата, но подключен к устройству через канал передачи данных, который использует четыре провода, два из которых выполняют функцию защиты от несанкционированного доступа; Основное действие этой схемы таково, что сигнализация обычно включается через R1-Q1, если сенсорный переключатель S1 и ключевой переключатель S2 оба замкнуты, но срабатывает мгновенно (даже если ключевой переключатель S2 разомкнут), если четырехпроводная линия передачи данных случайно или умышленно разорван. Таким образом, эта схема обладает превосходными характеристиками защиты от несанкционированного доступа и часто используется в универмагах и других местах, где люди имеют легкий доступ к частям системы сигнализации.
ОПТОСОЕДИНЕННЫЕ ЛИНИИ ПЕРЕДАЧИ ДАННЫХ
Оптосвязанные каналы передачи данных часто используются в приложениях, где невозможно или неудобно использовать проводные каналы передачи данных. ‘, волоконно-оптические типы «световода» или типы лазерного луча.
Типы светового луча используются в основном для дистанционного управления на малом расстоянии (менее шести метров), но могут — при использовании с хорошей системой линз — быть эффективными на расстоянии до 20 метров. Устройства последнего типа иногда используются (в бытовых условиях) в качестве канала передачи данных между датчиком проникновения в сарае или другом удаленном здании и основным блоком сигнализации.
Волоконно-оптические световодные линии передачи данных используются в основном в приложениях, где линия достаточно длинная (более 10 метров) и требует широкой полосы пропускания сигнала.
Лазерные каналы передачи данных используются в основном в приложениях средней дальности, в которых невозможно использовать проводные каналы передачи данных.
Иногда они используются (незаконно) в приложениях удаленного подслушивания, когда луч отражается от окна комнаты, в которой происходит секретный разговор, а обратный луч модулируется акустическими сигналами захвата окна.
БЕСПРОВОДНЫЕ ЛИНИИ ПЕРЕДАЧИ ДАННЫХ
Беспроводные каналы передачи данных — обычно работающие на частоте 418 МГц или 458 МГц — широко используются в современных бытовых системах охранной сигнализации (см. прошлогодний Рисунок 5 ) для связи различных датчиков системы с главным блоком управления, таким образом значительно облегчая проблемы с установкой и позволяя дистанционно управлять системой с помощью небольшого передатчика сигнала брелока.
Большинство систем этого типа имеют типичный диапазон управления до 30 метров, но некоторые сложные системы могут быть сопряжены как с блоком управления бытовым отоплением, так и с обычной телефонной системой, что позволяет дистанционно контролировать или контролировать системы сигнализации и отопления диапазон в тысячи миль.
Владелец такой системы может — находясь в отпуске или работая за границей — использовать стационарный или мобильный телефон для проверки безопасности дома в любое время или может использовать его для удаленного включения системы центрального отопления здания перед возвращением дом.
БЛОКИ РЕАГИРОВАНИЯ НА ТРЕВОГУ
Блоки реагирования на тревогу являются последними основными элементами любой электронной системы безопасности и обычно представляют собой простое реле, какой-либо тип электромагнита, механизм с соленоидным или моторным приводом или (в охранной сигнализации и другие системы безопасности высокого уровня) звуковой генератор и/или световой стробоскоп. Краткие сведения о блоках этих типов приведены в оставшейся части раздела «БЛОКИ РЕАГИРОВАНИЯ НА ТРЕВОГИ».
УСТРОЙСТВА РЕЛЕ РЕАГИРОВАНИЯ
Реле представляют собой электрические переключатели, которые можно использовать для активации практически любых внешних электрических устройств (таких как лампы, сирены, двигатели и т.
д.).
Реле бывают двух основных типов: одно «герконовое» типа, показанное на рис. .
РИСУНОК 16. Базовая конструкция стандартного электромагнитного реле.
Здесь многовитковая катушка намотана на железный сердечник, образуя электромагнит, который может перемещать железный рычаг или якорь, который, в свою очередь, может замыкать или размыкать один или несколько наборов контактов переключателя. Рабочая катушка (для которой требуется лишь небольшой рабочий ток) электрически полностью изолирована от контактов переключателя (которые могут управлять довольно большими токами) и может быть показана в виде отдельных элементов на принципиальных схемах, как показано на рис. 17 9 .0004, который представляет собой реле с катушкой 12 В, 120 Ом и одним набором нормально разомкнутых (нормально разомкнутых) контактов переключателя.
РИСУНОК 17. Реле 12В, 120R с одним комплектом н.о. контакты.
Реле с одним комплектом н.
о. контакты обычно используются в базовом режиме без фиксации, показанном на рис. Реле с двумя (или более) наборами н.о. контакты также можно использовать в режиме самоблокировки, показанном на Рисунок 18(b) , в котором n.o. контакты RLA/2 соединены параллельно с S1, так что они замыкают и блокируют (фиксируют) реле, как только замыкается S1. После того, как реле зафиксировалось, его можно снова выключить, кратковременно отключив питание катушки реле.
РИСУНОК 18. Релейный переключатель , используемый в режимах (a) без фиксации или (b) с самофиксацией.
Катушки реле обладают высокой индуктивностью и могут генерировать противо-ЭДС в сотни вольт, если ток их катушек внезапно прерывается. Эти обратные ЭДС могут легко повредить контакты переключателя или полупроводниковые устройства, подключенные к катушке, и поэтому часто необходимо «гасить» их с помощью защитных диодов, как показано на рис.
9.0003 Цифры 19 .
РИСУНОК 19. Катушка реле с демпфером катушки (a) с одним диодом или (b) с двумя диодами.
В Рис. 19(a) демпфирование катушки обеспечивается через D1, что не позволяет противо-ЭДС выключения воздействовать на переход RLA-SW1 более чем на 600 мА выше положительной линии питания. Эта форма защиты подходит для обычных коммутационных приложений.
В Рис. 19(b) демпфирование обеспечивается двумя диодами, которые предотвращают колебания перехода RLA-SW1 более чем на 600 мВ выше положительной шины питания или ниже нулевой шины. Эта форма защиты рекомендуется для всех приложений, в которых SW1 заменен транзистором или другим полупроводниковым переключающим устройством.
ЭЛЕКТРОМАГНИТНЫЕ УСТРОЙСТВА
Электромагнитные устройства широко используются в промышленности и коммерческих целях для управления действиями удержания или разблокировки защитных дверей, защитных ограждений и ворот и т.
д. На рис. 20 показаны основные принципы работы электромагнита.
РИСУНОК 20. Диаграммы, показывающие магнитные поля, создаваемые (a) проводом с током и (b) электромагнитом, а также основную конструкцию (c) удерживающий магнит типа «активация-отпускание».
Когда по проводу проходит ток, вокруг оси провода создается магнитное поле, как показано на поперечном сечении на Рисунок 20(a) . Когда такая проволока намотана в виде катушки на каркас с железным сердечником, поля отдельных витков взаимодействуют так, как показано на рис. южные полюса), когда катушка находится под напряжением, но действовать как кусок немагнитного железа, когда катушка не находится под напряжением. Таким образом, этот базовый тип электромагнита используется в приложениях с питанием для удержания.
На рис. 20(c) показан полезный вариант обычного электромагнита.
Здесь постоянный магнит прикреплен к одному концу железного сердечника электромагнита в полярности, показанной на схеме, а другой конец сердечника образует выход устройства.
Когда электромагнит не находится под напряжением, его железный сердечник действует как простое продолжение постоянного магнита, а его выход действует как южный полюс магнита, но когда электромагнит находится под напряжением, его магнитное поле противоположно полю постоянного магнита , и (если два противоположных поля имеют одинаковую силу) выход устройства, таким образом, размагничивается. Таким образом, этот тип устройства действует как удерживающий магнит типа «активация-отпускание».
УСТРОЙСТВА С ЭЛЕКТРОМАГНИТНЫМ ПРИВОДОМ
Электромагниты представляют собой электромагнитные устройства, предназначенные для перемещения стального плунжера или якоря и тем самым активирования таких устройств, как выключатель питания, предохранительная защелка, регулирующий клапан или кран и т. д.
Они состоят из — по существу — многовитковой катушки, намотанной вокруг оси неподвижного или подвижного железного сердечника.
Типы с фиксированным сердечником действуют как простые электромагниты, которые перемещают внешний железный якорь, когда катушка находится под напряжением; наиболее известным примером устройства этого типа является стандартное электромагнитное реле, показанное на рис. 9.0003 Рисунок 16 .
В соленоидах с подвижным сердечником катушка намотана на трубку из пластика или вощеной бумаги, в которой железный сердечник (который обычно имеет форму плунжера) может свободно перемещаться; Основное действие устройства этого типа заключается в том, что центр масс железного сердечника (цилиндра) перемещается в центральное положение внутри катушки, когда катушка находится под напряжением, но может быть принудительно переведен в другое положение (с помощью пружины). и т. д.), когда катушка не находится под напряжением.
Соленоиды с подвижным сердечником выпускаются в нескольких основных вариантах, и три наиболее широко используемых из них показаны на рисунке 9.
0003 Рисунок 21 .
РИСУНОК 21. Упрощенные схемы (a) обычного линейного соленоида с подвижным сердечником, (b) линейного соленоида с разделенной катушкой с магнитной фиксацией и (c) вращающегося соленоид.
Наиболее широко используемый тип обеспечивает простое линейное перемещение ползуна, как показано на рис. 21(a) . Здесь поршень обычно смещается влево от центра катушки двумя кольцами и пружиной, но смещается вправо (к центральному положению катушки), когда катушка находится под напряжением, таким образом создавая толкающее действие в правый конец поршня и тяговое действие на левом конце. Многие практичные соленоиды этого базового типа предназначены для создания только толкающего действия или только тянущего действия.
Полезным вариантом линейного соленоида с подвижным сердечником является расщепленная катушка с магнитной фиксацией, показанная на рис.
21(b) . Здесь, когда импульс тока питания подается на правую (RH) сторону разъемной катушки, плунжер смещается вправо до тех пор, пока обработанная втулка не соприкоснется с неподвижным кольцевым магнитом, который фиксирует плунжер в этом положении. когда катушка обесточена.
После того, как плунжер зафиксировался в этом положении, его можно разблокировать, только подав импульс тока питания на левую (LH) сторону катушки, таким образом заставляя плунжер двигаться влево до тех пор, пока его левая сторона не соприкоснется с фиксированный дисковый магнит, который фиксирует плунжер в этом альтернативном положении и так далее.
Соленоиды с магнитной фиксацией используются там, где требуется низкое среднее энергопотребление. Обратите внимание, что простые соленоиды с разделенной катушкой широко используются в качестве контроллеров стрелок в железнодорожных моделях, но не имеют магнитной фиксации.
Наконец, третий тип соленоида с подвижным сердечником представляет собой тип вращательного движения, показанный на рис.
Эти устройства обычно обеспечивают максимальный угол поворота вала в диапазоне от 45° до 9°.5°.
ЗВУКОВЫЕ ЗВУКОВЫЕ ЗВОНКИ
Электрические звонки и зуммеры являются широко используемыми звуковыми устройствами реагирования на тревогу. На рис. 22 показана их типичная базовая конструкция и электрическая эквивалентная схема.
РИСУНОК 22. Типовая базовая конструкция (a) и эквивалентная схема (b) электрического звонка или зуммера.
Они состоят из железного якоря, который может свободно перемещаться внутри соленоида, на который подается питание через пару нормально замкнутых переключающих контактов и пластинчатую пружину.
Обычно якорь выталкивается из соленоида легкой винтовой пружиной. Когда в цепь подается подходящее возбуждающее напряжение, соленоид тянет якорь вниз до тех пор, пока его ударник не ударится о деку (в зуммере) или металлический купол (в звонке). В этот момент коготь на другом конце якоря размыкает контакт переключателя через листовую пружину, и якорь снова выталкивается наружу под давлением цилиндрической пружины до тех пор, пока контакты переключателя снова не замыкаются, и затем процесс повторяется 9.
0246 добавить бесконечность .
Таким образом, электрические звонки и зуммеры являются индуктивными устройствами с автоматическим отключением. Электрические звонки концентрируют свою выходную акустическую энергию в узкой «тоновой» полосе и, таким образом, достаточно эффективны, но электрические зуммеры генерируют широкий «булькающий» звук и очень неэффективны.
УСТРОЙСТВА С ПРИВОДОМ МОТОРА
Электродвигатели широко используются в промышленности и торговле для автоматического управления защитными дверями и дверями безопасности, а также для автоматического управления входными дверьми и воротами в соответствии с утвержденными условиями безопасности.
ЗВУКОГЕНЕРАТОРНЫЕ/СВЕТОВЫЕ СТРОБНЫЕ УСТРОЙСТВА
Все аварийно-предупредительные системы охраны и безопасности должны (в идеале) быть оснащены эффективной привлекающей внимание системой звукогенератора, чтобы предупреждать всех и каждого о существовании чрезвычайного положения, и с некоторой формой светового стробоскопа, чтобы визуально указать точный источник аварийных сигналов.
В зданиях генератор звука может иметь форму электромеханического звонка или электронной сирены на основе пьезоэлектрического или рупорного динамика, а визуальное предупреждение может исходить от специального светового стробоскопа. В автомобилях генератор звука может иметь форму сирены или устройства, которое подает звуковой сигнал автомобиля, а визуальное предупреждение следует получать путем мигания фар автомобиля.
Во всех случаях блок индикатора состояния тревоги должен быть оснащен автоматическим механизмом синхронизации, отключающим его по истечении заданного периода (обычно менее 15 минут) работы.
В системах охранной сигнализации звуковой генератор и световой импульс должны быть совмещены в специальном блоке сигнализации и установлены высоко на наружной стене, которая (в идеале) выходит на оживленную улицу или проезд. Коробка должна иметь встроенную резервную батарею, которая заряжается через кабели панели управления системой, и блок должен автоматически активировать сигнал тревоги, если этот кабель будет перерезан.
Коробка сигнализации должна быть снабжена каким-либо микровыключателем, который автоматически активирует сигнализацию при любой попытке открыть переднюю крышку или снять ее со стены. Устройства этого типа легко доступны у поставщиков электронных систем сигнализации. NV
Направленность громкоговорителя и уровни звука автомобильной сирены
| Главная страница Дизайнерский персонал Дизайнерские услуги Список проектов Аудиодемонстрации Полезные калькуляторы По всей карте Карта сайта |
Одной из наиболее распространенных проблем в области гигиены труда является контроль или смягчение высоких уровней шума на месте водителя в автомобилях скорой помощи. В бескапотных автомобилях скорой помощи сирены, установленные на крыше или бампере, могут производить почти одинаковые уровни звука на сиденье водителя.
В автомобилях скорой помощи обычного типа падение уровня на пару дБ можно измерить, установив сирены в решетку радиатора или на бампер. Если принять во внимание величину уровней звука, изменение достигнутых уровней незначительно. Сирены, установленные на крыше, могут производить такой же уровень звука на сиденье водителя, как и на расстоянии 50 футов перед автомобилем, даже с закрытыми окнами.
Автомобили экстренных служб работают в условиях окружающей среды, которые не соответствуют требованиям контроля шума. Более громкие автомобильные стереосистемы, лучшая шумоизоляция в автомобилях и больше трафика — все это в совокупности делает сирены более важным элементом в реагировании автомобилей экстренных служб. Чем больше внимания уделяется другим водителям, тем больше вероятность того, что другие транспортные средства уйдут с дороги.
В 1988 году я провел несколько тестов с пожарной службой города Калгари, чтобы исследовать эффекты использования электронных сирен с более высокой направленностью (более направленный контроль).
Первоначально это было написано в , выпуск журнала Sound & Video Contractor Magazine за декабрь 1988 г. и выпуск журнала Fire Engineering Magazine за ноябрь 1990 г. . Автомобильные сирены стали серьезной проблемой ответственности, поэтому на нее стоит взглянуть по-другому.
Мир проектирования звуковых систем уже знаком с концепцией использования высоконаправленных рупоров для управления уровнями звука, подаваемого в зону отдыха, по сравнению с общей комнатой. Использование более направленных рупоров может обеспечить более эффективную конструкцию звуковой системы и лучшую разборчивость звуковой системы. Более направленный электронный гудок сирены может обеспечить значительное увеличение уровня звука перед автомобилем скорой помощи при одновременном снижении уровня звука внутри автомобиля. Давайте рассмотрим причину этого.
В большинстве электронных гудков сирены используется крошечный гудок, предназначенный для незаметного размещения на мигалке или на бампере.
Рупор может быть маленьким и круглым или маленьким и квадратным, но в любом случае он не обеспечивает значительного контроля направления. Направленность валторны связана с размером рупора. Чтобы понять это, подумайте о том, что вы делаете, когда хотите накричать на кого-то на большом расстоянии. Вы складываете ладони вокруг рта, чтобы усилить направленность голоса. Если бы в вашем распоряжении был большой мегафон, вы могли бы улучшить это усиление направленности еще больше.
Это график, показывающий охват одного из этих маленьких круглых рожков. На самом деле этот рупор имеет диаметр 10 дюймов, поэтому его направленность лучше, чем у рупора диаметром 6 дюймов. Чтобы масштабировать эту характеристику направленности для меньшего рупора, сдвиньте ось частоты на 80%, чтобы значение угла охвата 120 градусов, показанное для 1000 Гц, было ожидаемым угловым охватом при 1800 Гц, а охват 360 градусов при 500 Гц был значением 900 Гц. Это показывает, что рупор имеет чрезвычайно широкий охват в рабочем диапазоне сирены, который находится в диапазоне от 500 Гц до 1500 Гц.
Это означает, что если бы вы держали рожок сирены в руке, разница в уровне звука была бы минимальной при направлении его на себя или от себя.
Это график покрытия при 1000 Гц (или 1800 Гц для 6-дюймового рупора). Каждое радиальное приращение на этом графике составляет 5 дБ. Обратите внимание, что уровень позади устройства не намного ниже, чем уровень впереди. При установке на крыше автомобиля , или даже на бескапотном бампере уровень спереди, сзади, сбоку и над сиреной почти одинаков.Неудивительно, что уровни, измеренные в кабине, могут быть такими же высокими, как и перед автомобилем.
Это изображение большего, более направленного рупора. Номинальное покрытие этого устройства составляет 40 градусов по горизонтали и 20 градусов по вертикали. Этот рупор имеет более высокую направленность, чем обычный рупор сирены. Чтобы наглядно представить, что это значит, представьте себе драйвер сирены в виде пожарного шланга. Если вы используете насадку с прямым потоком, вы можете налить много воды на небольшую площадь.
Если вы используете широкоугольную насадку для туманной струи, вы распределяете доступную воду по более широкой площади.
Эти узконаправленные рупоры представляют собой насадку прямого потока в мире сирен. Используя существующий драйвер сирены, эти рожки могут обеспечить большее расстояние покрытия. И, как и в случае с форсункой, меньше воды попадает на человека, держащего форсунку, при использовании устройства с прямым потоком. На этой диаграмме вы можете видеть, что покрытие намного плотнее и уже, даже на более низких частотах, по сравнению с маленьким рупором выше.
Небольшой рупор имеет 120 градусов вертикального и горизонтального покрытия на частоте 1000 Гц, тогда как узконаправленный рупор имеет около 45 градусов горизонтального покрытия и 60 градусов вертикального покрытия на частоте 1000 Гц. Это действительно приводит к измеримому улучшению применения автомобиля скорой помощи. Это сжатие покрытия поднимает уровень по оси рупора, снижая уровень звука сбоку и позади рупора.
Измерения, проведенные пожарной службой Калгари, показали масштабы улучшений. С помощью бескапотной пожарной машины, оснащенной стандартной сиреной , установленной на мигалке , мы измерили уровень 98-100 дБА на сиденье водителя с различными типами сигналов сирены. Мы измерили уровень 100 дБА на расстоянии 50 футов перед автомобилем.
Затем мы поместили остронаправленный рупор на мигалку и снова провели те же измерения. Уровень шума водительского сиденья снизился до 9.0003 86-88dBA , в худшем случае это сирена европейского типа High-Low. В то же время уровень звука на расстоянии 50 футов перед автомобилем вырос до 110 дБА . Это изменение уровня на 10 дБ было предсказанным улучшением только по показателю направленности рупора. Это приводит к уровню 100 дБА на расстоянии 160 футов вместо 50 футов или способности преодолевать более высокие уровни шума внутри транспортных средств перед машиной скорой помощи.
Во время тестирования с направленным звуковым сигналом можно было разговаривать рядом с пожарной машиной, что свидетельствует о еще большем падении уровня на 90 градусов к оси рупора сирены. Разговор рядом с грузовиком был невозможен со стандартной сиреной с мигающими полосами.
Обратите внимание, что если 100 дБА — это уровень, требуемый перед автомобилем, узконаправленный гудок сирены можно «понизить» на 10 дБ (это будет означать 1/10 мощности усилителя или генератора сирены, требуемой для повышения надежности). для драйвера компрессии сирены), что снизило бы уровень в кабине еще на 10 дБ до 76-78 дБА! Также будет аналогичное снижение уровня бордюра под прямым углом к сирене.
Что это значит на дороге? Уровень шума на открытом воздухе снижается на 6 дБ при удвоении расстояния. Звук источника сирены имеет максимально безопасный уровень, который во многом определяется требованиями защиты органов слуха. Предположим, что уровень сирены в 10 футах перед автомобилем составляет 100 дБА. на расстоянии 20 футов будет 94 дБА на высоте 40 футов будет 88 дБА на 80′ будет 82 дБА на высоте 160 футов будет 76 дБА на высоте 320 футов будет 70 дБА на высоте 640 футов будет 64 дБА Теперь предположим, что вам нужен уровень громкости сирены не менее 75 дБА, чтобы вас было слышно через поднятые окна и автомобильное радио. В действительности он может быть на 20 дБ выше, если это автомобиль с бумом, или Мерседес, или какое-либо другое транспортное средство с очень хорошей звукоизоляцией. Максимальное расстояние предупреждения, которое вы можете получить с сиреной, которая начинается со 100 дБА на расстоянии 10 футов, составляет около 160 футов. При скорости сближения 30 миль в час (44 фута/сек) это дает вам примерно 4 секунды предупреждения для водителей впереди вас. Если в автомобиле установлена громкая аудиосистема, и вам необходимо, чтобы уровень громкости сирены был слышен внутри автомобиля на уровне 90 дБА, то у вас есть только около 35 футов расстояния, на котором сирена достаточно громкая, чтобы ее можно было услышать внутри автомобиля. Вы полностью полагаетесь на мигающие огни, чтобы предупредить ребенка в машине, скорее всего, он даже не услышит звуковой сигнал. При скорости приближения 30 миль в час у водителя меньше 1 секунды, чтобы услышать сирену и отреагировать. При скорости закрытия 60 миль в час это менее 1/2 секунды времени предупреждения. Таким образом, если сирена может быть более направленной, и она может быть громче впереди автомобиля, не будучи такой громкой внутри или рядом с автомобилем, вы можете «протянуть руку и коснуться кого-то» в машине и дать им больше времени для предупреждения реагировать. Это дополнительное время предупреждения, скорее всего, будет более важным на перекрестках, чем для транспортных средств, движущихся в том же направлении, что и машина скорой помощи. |
Очевидно, что у валторны такого размера есть некоторые проблемы с упаковкой, они не элегантны. Но если принять во внимание улучшение времени предупреждения транспортного средства, снижение уровня шума на водительском сиденье и уменьшение раздражения людей, стоящих на тротуаре, проблема упаковки не так уж значительна. Если есть спрос на продукцию, производители могут создать рупор специально для конкретного применения. Эти типы узконаправленных рупоров в настоящее время доступны от нескольких профессиональных производителей громкоговорителей, таких как 9.0003 Сообщество и Электро-Голос/Университет.
Рупор, показанный выше и использованный в тесте, был Altec MR542II с адаптером драйвера с резьбой EV и драйвером сирены EV 1824S со стандартным резьбовым горлом. Вероятно, вы могли бы использовать ваш существующий драйвер сжатия сирены на новом рупоре. У сообщества есть веб-сайт, ищите информацию об их рогах Pattern Control с охватом 40×20 градусов. Позвоните своему местному подрядчику по звуку, попробуйте сами.
Рупор/драйвер Community RMG200A с диаграммой направленности 50×40 градусов
Источники сирены
Мы получаем много запросов о замене драйверов сирен и другого оборудования сирен. Вот несколько ссылок на источники типичных продуктов. Мы не особенно рекомендуем продукцию какого-либо производителя для какого-либо конкретного применения. Эта информация предоставляется только в качестве полезной справки. Ни один из этих производителей не запрашивал ссылку с нашего сайта, и никто не заплатил нам за эти ссылки. Все эти устройства могут производить достаточно высокий уровень звука, чтобы вызвать повреждение слуха, если близость или воздействие неуместны.

Кузьмин В.
В отечественных магазинах она встречается не часто, но если вам посчастливилось где-то её достать, и вы не знаете куда применить эту деталь — вот даташит и схема подключения:
Всё построено на базе UM3561 и аудио усилителя LM386, чтобы увеличить уровень звука, который с самой UM3561 выходит слишком слабый.

(Или вам нужно подождать одну минуту, прежде чем сигнал тревоги автоматически прекратится.)
Давайте рассмотрим общий пример.
При скорости закрытия 60 миль в час (88 футов в секунду) это дает вам только 2 секунды времени предупреждения. Это просто время предупреждения для того, чтобы кто-то начал слышать сирену, они все еще должны отреагировать и попытаться найти машину скорой помощи, а затем что-то с этим сделать.
На 6 дБ больше уровня сигнала сирены перед автомобилем удваивает дистанцию предупреждения. На 10 дБ больше уровня сирены перед автомобилем — это в 3,1 раза больше расстояния предупреждения.