Индукционный нагреватель своими руками: схема и этапы сборки
Электрическая энергия обходится сегодня достаточно дорого, однако работающее на этом ресурсе отопительное оборудование не теряет популярности.
Это объясняется тем, что электроотопление является наиболее удобным способом обогреть жилище.
Особый интерес пользователей вызывают приборы, работающие на принципе электромагнитной индукции.
Главным образом потому, что такое устройство легко можно собрать самостоятельно. В этой статье мы поговорим об особенностях этих агрегатов, изучим их сильные и слабые стороны, а также научимся делать индукционный нагреватель своими руками.
Содержание
 1 Принцип работы- 2 Индукционный генератор тепла в системе отопления
 - 3 Индукционный нагреватель своими руками — схема конструкции
 - 4 Как сделать индукционный нагреватель самому?
 - 5 Полезные советы по безопасности
 - 6 Видео на тему
 
Принцип работы
Работа всех электронагревателей, как обычных, так и индукционных, основана на одном и том же принципе: при пропускании электрического тока через некий проводник последний начнет нагреваться.
Количество выделяемого за единицу времени тепла зависит от силы тока и величины сопротивления данного проводника – чем больше эти показатели, тем сильнее будет греться материал.
Весь вопрос в том, каким образом вызвать протекание электротока? Можно подсоединить проводник непосредственно к источнику электрической энергии, что мы и делаем, втыкая в розетку шнур от электрочайника, масляного обогревателя или, к примеру, бойлера. Но можно применить и другой способ: как оказалось, протекание электротока можно спровоцировать воздействием на проводник переменного (именно переменного!) магнитного поля.
 Это явление, открытое в 1831-м году М. Фарадеем, получило название электромагнитной индукции.
Тут есть одна хитрость: магнитное поле может быть и постоянным, но тогда положение находящегося в нем проводника нужно постоянно менять. При этом будет меняться количество проходящих через проводник силовых линий и их направление относительно него. Проще всего проводник в поле вращать, что и делается в современных электрогенераторах.
Принцип электромагнитной индукции
Но можно менять и параметры самого поля. С постоянным магнитом такой фокус, конечно, не пройдет, а вот с электромагнитом – вполне. Работа электромагнита, кто забыл, основана на обратном эффекте: протекающий через проводник переменный ток генерирует вокруг него магнитное поле, параметры которого (полярность и напряженность) зависят от направления тока и его величины. Для более ощутимого эффекта провод можно уложить в виде катушки.
Таким образом, меняя параметры электротока в электромагните, мы будем менять все параметры наводимого им магнитного поля, вплоть до изменения местоположения полюсов на противоположное.
И тогда это магнитное поле, действительно являющееся переменным, будет наводить электроток в любом токопроводящем материале, расположенном в его пределах. И материал при этом, понятно, будет нагреваться. На этом и основан принцип работы современных индукционных нагревателей.
Индукционный генератор тепла в системе отопления
У применяемых в отопительных контурах индукционных водонагревателей имеются как общие для всех электронагревателей достоинства, так и присущие только им. Начнем с первой группы:
- По удобству использования электронагреватели опережают даже газовое оборудование, так как обходятся без розжига. К тому же они являются намного более безопасными: владельцу можно не опасаться утечки топлива или продуктов его сгорания.
 - Электрооборудованию не нужны дымоход и обслуживание в виде удаления нагара и копоти.
 - КПД электронагревателя не зависит от его мощности. Его можно установить на самый минимум, и при этом КПД агрегата останется на уровне 99%, в то время как КПД газового или твердотопливного котла в таких условиях окажется значительно ниже паспортного.
   - При наличии электрического теплогенератора система отопления может работать в самом низкотемпературном режиме, что весьма актуально в периоды межсезонья. В случае применения газового или твердотопливного котла падение температуры «обратки» ниже 50 градусов не допускается, так как при этом на теплообменнике образуется конденсат (при использовании твердого топлива он содержит кислоту).
 - Ну и последнее: при использовании электрообогрева можно обойтись без жидкостного теплоносителя, правда, к индукционным нагревателям это не относится.
 
Простой индукционный нагреватель
Перейдем к достоинствам непосредственно «индукционников»:
- Площадь контакта теплоносителя с горячей поверхностью в индукционных нагревателях в тысячи раз больше, чем в приборах с трубчатыми электронагревателями. Поэтому среда прогревается гораздо быстрее.
 - Все элементы «индукционника» монтируются только снаружи, без каких-либо врезок. Соответственно, и протечки полностью исключаются.

 - Поскольку нагрев осуществляется бесконтактным способом, нагреватель индукционного типа может работать с абсолютно любым теплоносителем, включая все виды антифризов (для ТЭНового электрокотла понадобился бы специальный). При этом вода может содержать сравнительно большое количество солей жесткости – переменное магнитное поле препятствует образованию накипи на стенках теплообменника.
 
На всякую бочку меда, как известно, найдется своя ложка дегтя. Здесь без этого тоже не обошлось: мало того, что сама по себе электроэнергия стоит достаточно дорого, так еще и индукционные нагреватели относятся к наиболее дорогому типу электроотопительного оборудования.
Индукционный нагреватель своими руками — схема конструкции
Простота конструкции – одно из достоинств индукционного нагревателя. Внутри круглого экранированного корпуса расположена катушка, на языке физиков именуема индуктором. Она подключается к источнику переменного тока. Внутри катушки расположен отрезок стальной трубы, заканчивающийся двумя патрубками.
Таким образом, после подсоединения через трубу будет следовать теплоноситель, при этом она будет нагреваться под воздействием генерируемого катушкой переменного поля. От контакта с трубой, соответственно, будет греться и теплоноситель.
Схема индукционного нагревателя
В некоторых моделях индукционных нагревателей катушка подсоединяется непосредственно к электросети, вследствие чего создаваемое ею магнитное поле меняет полярность с частотой 50 Гц. Но существует и более производительная схема подключения. Она отличается от только что описанной наличием преобразователя, увеличивающего частоту колебания подаваемого на катушку тока с 50 Гц до нескольких десятков килогерц. Такой преобразователь называют инвертором. Он состоит из трех модулей:
- Выпрямитель, представляющий собой обычный диодный мост.
 - Собственно, инвертор. Главные герои – пара т.н. ключевых транзисторов, которые могут очень быстро переключаться.

 - Схема управления, которая «дирижирует» ключевыми транзисторами.
 
Несложно заметить, что происходящие внутри нагревателя процессы весьма сходны с работой понижающего трансформатора, только в данном случае вторичная обмотка является короткозамкнутой и располагается внутри первичной.
Другое отличие состоит в том, что в случае с трансформатором нагрев является побочным эффектом, который стараются предотвратить (например, набирают магнитопровод из отдельных изолированных пластин).
Как сделать индукционный нагреватель самому?
Простейший индукционный нагреватель своими руками делается так:
- На один конец отрезка толстостенной полипропиленовой трубы необходимо наварить муфту, предварительно закрепив на торце трубы капроновую мелкоячеистую сетку.
 - Перевернув трубу сеткой вниз, необходимо заполнить ее рубленой нержавеющей проволокой диаметром 5 – 7 мм (длина обрезков – около 5 см).
 - Свободный конец трубы также нужно закрыть с помощью муфты и сетки.
 Благодаря этому стальная засыпка, играющая роль сердечника, будет удерживаться внутри. - С наружной стороны в каждую муфту вваривается переходник на нужный диаметр (соответствует диаметру отопительного контура.).
 - На трубу следует намотать 90 витков медного провода.
 - Получившуюся катушку нужно подключить к инвертору от самого дешевого сварочного аппарата, рассчитанный на ток сварки до 20А и оснащенный функцией его плавной настройки.
 - Остается подсоединить нагреватель к системе отопления, заполнить ее теплоносителем и подать ток на катушку.
 
Для удобства обслуживания на входе и выходе из нагревателя можно установить шаровые краны – это даст возможность демонтировать устройство без дренирования отопительного контура.
Чтобы избежать разрыва системы из-за перегрева теплоносителя, с одной стороны к нагревателю через тройник следует подсоединить предохранительный клапан.
При наличии 3-фазной сети нагреватель можно усовершенствовать, установив вместо одной катушки три.
Полезные советы по безопасности
Несколько рекомендаций помогут избежать аварийных ситуаций:
- Индукционные нагреватели допускается применять только в системах с принудительной циркуляцией. Тепло вырабатывается довольно интенсивно, поэтому при естественной циркуляции, тем более с учетом значительного гидравлического сопротивления сердечника из рубленой проволоки, возможен перегрев теплоносителя.
 - Не следует пренебрегать предохранительным клапаном. Он должен быть смонтирован либо на нагревателе, как было рассказано выше, либо в другом месте системы. Очевидно, что при выходе циркуляционного насоса из строя перегрева теплоносителя избежать не удастся, а при отсутствии предохранительного клапана такое явление приведет к разрыву системы.
 - Подключать нагреватель следует через УЗО. Желательно, также, дооборудовать систему отопления термостатом.
 
Часто умельцы помещают самодельный индукционный нагреватель в утепленный металлический корпус.
 В таком случае он должен быть заземлен.
Из-за отсутствия у самодельного «индукционника» полноценного экранирования его следует размещать не ближе 80-ти см от потолка или пола. Расстояние между прибором и стеной должно составлять не менее 30 см.
Помните, что переменное электромагнитное поле существует не только внутри катушки, но и снаружи, поэтому оно может нагревать любые находящиеся рядом металлические предметы. Например, застежки или пуговицы на одежде пользователя.
Видео на тему
- Предыдущая записьКварцевые обогреватели для дома: разновидности и их конструктивные особенности
 - Следующая записьЧто лучше: конвектор или масляный обогреватель? Сравнительные характеристики приборов
 
Adblock
detector
Вихревой индукционный нагреватель.
 Мини. Питание 5 -12V.  Из товаров предоставленных на обзор, выбор пал на этот индукционный нагреватель. Зачем он мне..? 
Вихревой индукционный нагреватель. Пару слов теории. 
Если внутрь индуктора поместить нагреваемый объект, его будет пронизывать поток вектора магнитной индукции, который постоянно меняется во времени. При этом возникает электрическое поле, линии которого располагаются перпендикулярно направлению магнитного потока и движутся по замкнутому кругу. Благодаря этим вихревым потокам электрическая энергия трансформируется в тепловую и объект нагревается.
 Таким образом, электрическая энергия индуктора передается объекту без использования контактов, как это происходит в печах сопротивления. В результате тепловая энергия расходуется более эффективно, а скорость нагрева заметно повышается.»
На высокой частоте вихревые токи вытесняются образованным ими же магнитным полем в тонкие поверхностные слои заготовки (скин-эффект), в результате чего их плотность резко возрастает, и заготовка разогревается. Нижерасположенные слои металла прогреваются за счёт теплопроводности. Важен не ток, а большая плотность тока. В скин-слое плотность тока увеличивается в несколько раз относительно плотности тока в заготовке, при этом в скин-слое выделяется 86,4 % тепла от общего тепловыделения.
 Глубина скин-слоя зависит от частоты излучения: чем выше частота, тем тоньше скин-слой. Также она зависит от относительной магнитной проницаемости материала заготовки. Например, при частоте 2 МГц глубина скин-слоя для меди около 0,25 мм, для железа ≈ 0,001 мм.
Индуктор сильно нагревается во время работы, так как сам поглощает собственное излучение. К тому же он поглощает тепловое излучение от раскалённой заготовки. Делают индукторы из медных трубок, охлаждаемых водой. Вода подаётся отсасыванием — этим обеспечивается безопасность в случае прожога или иной разгерметизации индуктора.»
В нашем случае индуктором является не медная трубка, а кусок медного провода скрученный в спираль.
Для себя, я лично наметил только одно полезное применение такому мисиписечному нагревателю. Разогрев, а потом по возможности закалка переточенных кончиков всяких разных отверточек, шильцев и ковырялок…
Заявленные ТТХ:
— Питание модуля: 5-12V
— Размеры: 5,5 х 4 х 2 см (L * W * H)
— Размер катушки: длина: 7.
 5cм, диаметр: 2,8 см — Диаметр провода индуктора:
Комплект:
— модуль: 1 шт.
— катушка: 1шт.
Больше нам о нем пока ничего не известно. Ну что ж, проверим на что он способен и соответствует ли моим ожиданиям…
Приехал модуль в таком виде.
Размеры, чуть больше спичечного коробка, не считая дросселей.
Ширина платки — 37 мм.
Длина платки 55 мм.
Высота от низа кондеров до верха дросселей — 45 мм.
Размеры и диаметр катушки.
Длина катушки — 35 мм.
Диаметр — 22 мм.
Диаметр провода — 2 мм.
Длина катушки с выводами -70 мм.
Вес конструкции в сборе 114 грамм.
На платке есть надписи с рекомендуемым напряжением питания, его полярностью на разъеме.
С обратной стороны платки имеется разъем для подключения катушки.
Снизу кондеры.
Распаиваем модуль.
Сама платка сделана очень неплохо.
 Снизу шелкография, изображение скорпионов. Наверное какой-то фирменный знак производителя печатных плат. Надписи на транзисторах сточены напильником. :0) Рисуем схему.
Схема оказалась самой распространенной в интернете. Хотя на данной плате стерта маркировка транзисторов и не удалось расшифровать маркировку стабилитронов, погуглив подобную схему легко найти в интернете. Хотя вполне возможно, что детали стоят несколько другие, но не суть важно. Легко найти аналог на замену при неисправности.
Используемые конденсаторы.
Теперь все собираем, прикручиваем катушку и подаем питание. Загорается синий светодиодик.
Токи на холостом ходу.
Токи под нагрузкой. В качестве «нагрузки» использовал трехгранный надфиль.
Частота генератора на холостом ходу 214 кГц, под нагрузкой падает до 210 кГц.
Маленькое видео нагрева кончика трехгранного надфиля. youtube.com/embed/BBeG0mDJWis?autoplay=0&hl=ru_RU&rel=0″ frameborder=»0″ allowfullscreen=»»>
Индукционный нагреватель работает, но очень много кушает на холостом ходу. 
Транзисторы распаянные на плате довольно прилично греются, плата плоховато рассеивает тепло. Если платку доработать, поставить транзисторы по мощнее да вынести их на радиаторы, может получиться вполне себе нагреватель. Чем я и займусь в ближайшем будущем. 
Посоветовал бы я купить? Наверное да, но не как рабочее законченное изделие, а скорее как ознакомительную версию с возможностью небольшого допила. Ну и если деньги лишние. :0)
Товар для написания обзора предоставлен магазином. Обзор опубликован в соответствии с п.18 Правил сайта.
Планирую купить +37 Добавить в избранное Обзор понравился
+55 +103
сборок и ссылок на индукционные нагреватели своими руками | Страница 23
ГИ
Известный член
- #551
 
Извините, что произойдет, если я сделаю полпинты с катушкой для работы в течение 2 с, 7 витков и питанием от сетевого адаптера 12 В? я должен отрегулировать его ниже?
ТоммиДи
Испаритель
- #552
 
При 12 вольтах вы получите очень горячий обогреватель. Это может удержаться в зависимости от мощности, потребляемой на 2S. IH зависит от напряжения. Кривая мощности линейна, если бы не потери. Некоторые редкие колпачки могут его взорвать.
кокосоколокон
Известный член
- #553
 
 Всем привет! 
 Я хочу поделиться с вами несколькими видео, которые я нашел о мертвых схемах IH, которые, возможно, можно было бы использовать для создания более эффективного и меньшего IH. 
 Два из них обучающие. 
 Одна мертвая ошибка в цепи:
Другая такая же сборка (без готовой схемы), но на плате:
Третий — просто пример мертвой ошибки ih для dynavap с 2×18650:
Я думаю, что это может быть хорошим способом создать схему с более низкими ваттами (именно столько, сколько вам нужно) или даже без необходимости 12 В 5/ блок питания 10А (я не знаю, так как не разбираюсь в электронике, но я вижу, что вы здесь делаете, и, возможно, вам это интересно)
Шлюмбергера
Участник
- #554
 
Просто хотел заглянуть и поделиться прогрессом в сборке полпинты. Я решил получить настольный IH, прежде чем закончить SICC, но не просто рабочий стол… это полпинты!
Эта вещь поражает, как мечта. Я должен был выяснить, как лучше всего его использовать. Я устанавливаю глубину наконечника так, что когда он щелкнет, он будет готов. На такой глубине у меня 20 секунд щелкает на холоде, 8-10 на тепле. Первое тепло от холода, немного пара и щелчок, но уважайте их с этого момента.
Размотал несколько витков стандартной катушки и намотал их обратно снаружи. Не знаю почему, но у меня отличные цифры. При 12 В я получаю 1,2 А в свободном режиме и 2,8 А при нагреве наконечника 20M SS с невыпадающей крышкой.
 На этой неделе работал над делом. Нашел на eBay старинную деревянную коробку для древесного угля по дешевке… перебирал по мелочам на своем верстаке, пока не нашел все остальные детали, которые мне были нужны.
 В конце концов, к ручке будет подключена мертвая схема 555 для управления питанием. Но пока он в деле и работает! Я выложу еще одну или две фотографии, когда закончу.
Я называю это Дыра сатаны
@TommyDee
Еще раз спасибо за все ваши исследования и приверженность развитию DIY IH. Я очень доволен этим проектом и должен тебе за это.
ТоммиДи
Испаритель
- #555
 
Нет, спасибо — отличная работа!
ГИ
Известный член
- #556
 
Мне это нравится, как это сделать?
коколоколокон сказал:
Нажмите, чтобы развернуть…
Шлюмбергера
Участник
- #557
 
Г.И. сказал:
Мне это нравится, как это сделать?
Нажмите, чтобы развернуть.
..
Я думаю, что вы могли бы подключить (2) 18650 к полпинты, добавить немного термоусадки и иметь портативный IH аналогичного размера.
ТоммиДи
Испаритель
- #558
 
Нет; они используют альтернативный способ резонировать с двумя дросселями меньше. Для этого требуется провод в центре катушки в качестве положительного входа. Катушка с отводом от центра теперь действует как 2 индуктора, когда присутствует VC.
 Они также используют минимальные конденсаторы. Все индуцированные энергии накапливаются, поэтому в конечном итоге они щелкнут.
 Wand выдает 45 Вт на одном заряде. Всегда хорошая выпечка.
Шлюмбергера
Участник
- #559
 
@TommyDee
Вы раньше управляли воротами Mini-ZVS на 555? Я вижу, что Fluxer pwm использует реле, но я собирался сначала просто попробовать управлять напрямую от 555. Я подумал, что должен спросить, прежде чем жарить свои полевые МОП-транзисторы или что-то в этом роде. Пока что я убил один модуль, «экспериментируя» с
.
ТоммиДи
Испаритель
- #560
 
Я думаю, что 555 может справиться с низким током в качестве привода затвора. Просто держите темп очень медленным. И не навешивайте на выход кучу светодиодов.
Помните, что есть два канала 555; один в диапазоне 0-100 и один в диапазоне 50-100.
Шлюмбергера
Участник
- #561
 
 Спасибо, чувак, я ценю это. У меня есть схема, выложенная в симуляторе, чтобы я мог получить значения рабочего цикла/частоты/компонента в квадрате. Прямо сейчас я установил его примерно на 1,3 Гц с минимальным рабочим циклом 20% и максимальным 90%.
 Хороший выбор светодиодов, я обязательно добавлю транзистор для управления моими «пожарными» светодиодами, потому что у меня их довольно много.
ушел из
Новый член
- #562
 
вебтротер сказал:
Привет всем,
В настоящее время я планирую сборку IH с питанием от USB-PD. Я заказал большую часть деталей, которые мне понадобятся, но мне было интересно, не могли бы вы дать мне информацию, если бы кто-нибудь делал что-то подобное.
- Питание: подача питания USB-C.
 Поскольку он может выдавать 100 Вт, он, конечно, может работать, в зависимости от источника питания.
- Отсюда: https://www.aliexpress.com/item/1005001345999342.html?spm=a2g0s.
 11.0.0.64084c4d6XX2rS
- StepDown 12 В: от 24 В до 12 В 10 А
 
- Отсюда: https://www.aliexpress.com/item/32778224644.html?spm=a2g0s.
 11.0.0.64084c4d6XX2rS
- Мини-ЗВС
 
- https://www.aliexpress.com/item/1005002143909863.html?spm=a2g0s.
 11.0.0.64084c4d6XX2rS
Я мог бы попробовать полупинтовую схему, но я не уверен, что купленный мной mini-zvs совместим.
Мне тоже было интересно, можно ли отделить катушку от платы звс.
Я только что понял, что у меня нет стеклянной трубки.
Нажмите, чтобы развернуть…
 Эй, ты когда-нибудь строил это? пытался увидеть, есть ли какие-либо обновления, но не смог найти.
 меня также интересует usb ih
уготмале
Известный член
- #563
 
Недавно я видел это на Etsy:
кокосоколокон
Известный член
- #564
 
Шлюмбергера сказал:
Я думаю, что вы могли бы подключить (2) 18650 к полупинте, добавить немного термоусадки и иметь портативный IH аналогичного размера.
Нажмите, чтобы развернуть…
 это похоже на первое видео, которое я разместил, которое является учебным пособием. 
 я должен сказать, что я спросил, как это работает с 2 18650, и это последние 7 кликов xd
ТоммиДи
Испаритель
- #565
 
Попробуйте 7-витковую катушку (калибр 12) на 2S со стандартным модулем, модулем с уменьшенной крышкой или модулем HalfPint.
 Любой IH должен делать гораздо больше, чем 7 кликов с 2S 18650. Помните, что DynaCup был устройством 2S, и людям это нравилось. Я никогда не считал клики с 3S, но 2S будет 2/3 кликов.
 Это простая математика. Он должен подталкивать <200 мВтч на щелчок или <1Втч на чашу к крышке для диагностических целей.
кокосоколокон
Известный член
- #566
 
ТоммиДи сказал:
Попробуйте 7-витковую катушку (калибра 12) на 2S со стандартным модулем, модулем с уменьшенной крышкой или модулем HalfPint.
Любой IH должен делать намного больше, чем 7 кликов с 2S 18650. Помните, что DynaCup был устройством 2S, и людям это нравилось. Я никогда не считал клики с 3S, но 2S будет 2/3 кликов.
Это простая математика. Он должен подталкивать <200 мВтч на щелчок или <1Втч на чашу к крышке для диагностических целей.
Нажмите, чтобы развернуть…
 Спасибо, Томми! Я еще не пробовал такую схему, сейчас нет времени, я просто спросил в комментариях к видео из-за 2s (и мне нравится соединение аккумулятор-модуль xd). 
 Но насчет 2 с, я помню, что вам нужно 12 В, а с 2 с вы получаете около 7 с. Решит ли это 7-витковая катушка? (Более длинная катушка = вам нужна меньшая мощность? Я думал, что чем длиннее катушка = тем меньше энергии требуется, но вам все равно нужно 12 В на модуле)
ТоммиДи
Испаритель
- #567
 
 @kokolokolokon — напряжение от 5 до 12 вольт, используемое этими модулями, определяет мощность.
 В нашем случае это напрямую связано с длиной провода катушки. 10 витков на стандартной катушке для 12 В — это длина 33 дюйма. Если вы сделаете напряжение 2/3 от 12 В, 8 В, то вы также можете удалить такой же процент из провода катушки для аналогичной работы при более низких напряжениях. 2/3 от 33 «равно 22», примерно 7 витков. Разница в том, что ток увеличивается. Скажем, с 6 ампер до 9ампер Мощность, I*V=W, все относительно. Если вы можете измерить мощность при нагреве VapCap, настройте около 60-70 Вт.
Я потратил много времени на оптимизацию производительности Fluxer Flite. Критические данные поступали при низком напряжении батареи. Я хотел убедиться, что при 9V (3S) Flite по-прежнему будет обеспечивать функциональные попадания. Для 2S ваш нижний предел напряжения составляет 6 В. Вы все еще находитесь в окне 5-12В.
гостав
Активный член
- #568
 
 Мне нравится жаркое из моего самодельного 3S IH при заряде аккумуляторов 10,3-10,6В. Может ли понижающий преобразователь исправить выходное напряжение, даже если входное напряжение меняется (снижается при использовании)? 
 или есть другой способ, и если да, то наименьший из возможных?
ТоммиДи
Испаритель
- #569
 
Я использовал понижающий преобразователь на 8 ампер, чтобы понизить 19В-4,5А до 10В-7А
бэдби
Известный член
- #570
 
gostavs сказал:
Может ли понижающий преобразователь зафиксировать выходное напряжение, даже если входное напряжение меняется (понижается по мере использования)?
Нажмите, чтобы развернуть…
Абсолютно, для этого и нужны доллары. Вы можете найти контроллеры двигателей постоянного тока с высокой силой тока на EBay и Amazon, которые сделают эту работу за 15-20 долларов. Вы также можете получить аналогичный эффект от использования ШИМ-сигнала на MOSFET драйвера. Полный доллар для этого сценария является излишним, так как ZVS уже имеет много одинаковых элементов схемы. Вы можете построить ШИМ-контроллер или купить их.
ТоммиДи
Испаритель
- #571
 
Пробовали ли вы напрямую ШИМ @badbee? Кажется, что защитный колпачок на выходе поможет предотвратить полное отключение полевого транзистора. У меня где-то есть ШИМ-контроллер двигателя.
бэдби
Известный член
- #572
 
ТоммиДи сказал:
Пробовали ли вы напрямую ШИМ @badbee ? Кажется, что защитный колпачок на выходе поможет предотвратить полное отключение полевого транзистора. У меня где-то есть ШИМ-контроллер двигателя.
Нажмите, чтобы развернуть…
Нет, не смотрел, но я следил за сборками других людей, которые это сделали. Кажется, это работает нормально. Я думаю, что пока вы поддерживаете низкую частоту, скажем <1 кГц, полевые транзисторы не должны проводить слишком много времени в своем линейном диапазоне. Ограничение должно быть довольно большим, чтобы оказать влияние, но оно может снизить нагрузку на ZVS.
ГИ
Известный член
- #573
 
 Привет, 
 Если батарея, BMS и индикатор подключены к полупинту, он активен или только если я нажму кнопку мгновенного действия?
ТоммиДи
Испаритель
- #574
 
HalfPint с модом привода Gate неактивен, пока вы не подадите 12В на резисторы затвора. По сути, полевые транзисторы находятся в разомкнутом состоянии до тех пор, пока цепь не начнет колебаться.
Калейдоскоп
Известный член
- 907:00 31 декабря 2021 г.
 
- #575
 
Здравствуйте. Приближается новый год… новая идея… и новый вопрос!
 Эй, ТоммиДи… что, если я отделю катушку от платы? Хорошая идея?! 
 Two-Wire, 1 мм2, длина 50-100 см, подойдет. Это вариант?
 Думал отдать катушке отдельный корпус. Температурный контроль. 
 Возможно?
Последнее редактирование:
Лучшая электрическая схема индукционного нагревателя на 12 В
Содержание
Индукционный нагрев — это процесс нагрева электропроводящего объекта посредством электромагнитной индукции за счет тепла, выделяемого в объекте вихревыми токами.
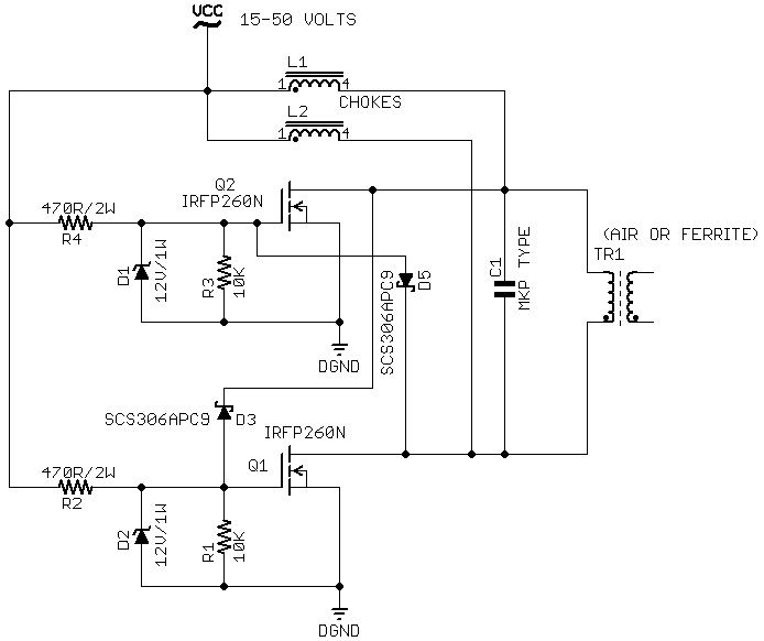
Индукционный нагреватель состоит из электромагнита и электронного генератора, пропускающего высокочастотный переменный ток через электромагнит. Вы получите полное объяснение схемы цепи индукционного нагревателя 12 В ниже, и с небольшими изменениями мы можем использовать ту же схему для индукционного паяльника (2-я цепь). вы можете посмотреть видео для обеих схем для деталей.
Нажмите здесь, чтобы купитьСписок деталей для контура индукционного нагревателя
. МОП-транзистор IRFZ44N или IRF540 2 шт. . Резистор R1-R2 от 330 до 470 Ом 2шт, R3-R4 10к 2шт все 1/4ватт . Диод D1-D2 UF4007 2шт или 1N4007 . Конденсатор C1 от 0,47 мкФ до 2,2 мкФ 600 В/1000 В (не менее 600 В)
, иначе Mosfet будет нагреваться .Подробно об индукторе и катушке в видео
Эта схема автоматически включается ночью и выключается днем. Наконец, просмотрев множество схем в Интернете, я понял, что эффективную, маленькую и дешевую схему можно легко спроектировать. Схема работает от сети переменного тока 220В It Продолжить чтение….
12-вольтовая схема индукционного нагревателя Пояснение
Я использовал простую схему двухтактного генератора или так называемый драйвер ZVS. Также часто используется в любительских конструкциях индукционных нагревателей. Схема (схема) настолько популярна, что есть много китайского производства
Оптимальное напряжение питания 12В, хотя работал от 3,5В. Источника питания должно быть достаточно для срабатывания полевых транзисторов.
Я использовал N-канальный IRFZ44. Резисторы затвора ограничивают ток затвора. Изменяя параметры этих компонентов, можно изменить рабочую частоту генератора.
 Как я уже говорил, схема часто используется для построения простых индукционных нагревателей, хотя и не является оптимальной из-за отсутствия схемы регулирования полевых транзисторов и хорошего генератора.
В цепи протекают большие токи, и конденсатор также работает в тяжелых условиях. В частности, если схема используется как индукционный нагреватель, т.е. если сердечник отсутствует или он не замкнут.
Поэтому советую использовать батарею из параллельно соединенных конденсаторов общей емкостью от 1 до 4,7 мкФ и напряжением от 630 до 1600В. Оптимально 1000В.
 Практика показывает, что 400В недостаточно. В случае конденсаторной батареи все 
 должны иметь одинаковую емкость и напряжение. можно сделать сердечник от 7 до 10 витков медным проводом 1мм
Как сделать цепь индукционного нагревателя на 12 В Смотреть видео
С помощью этой же схемы можно сделать простой маленький и мощный индукционный паяльник
Как сделать индукционный паяльник шаг за шагом
Подробности смотрите в Моем видео Как сделать индукционный паяльник
- Для начала вам нужен тор для катушки можно использовать любые тороиды Я использую тор от старой зарядки для ноутбука
 
 2.

  

 Благодаря этому стальная засыпка, играющая роль сердечника, будет удерживаться внутри.
 ..
 Поскольку он может выдавать 100 Вт, он, конечно, может работать, в зависимости от источника питания.
 Это простая математика. Он должен подталкивать <200 мВтч на щелчок или <1Втч на чашу к крышке для диагностических целей.
  Подробно об индукторе и катушке в видео 