Как работает простой ВЧ-приемник на 27 МГц. Какие компоненты нужны для сборки. Пошаговая инструкция по изготовлению приемника своими руками. Настройка и тестирование самодельного ВЧ-приемника.
Принцип работы простого ВЧ-приемника на 27 МГц
Простой ВЧ-приемник на 27 МГц работает по принципу регенеративного приема. Основные элементы такого приемника:
- Входной колебательный контур для настройки на частоту 27 МГц
- Активный элемент (транзистор) для усиления и регенерации сигнала
- Цепь положительной обратной связи для повышения чувствительности
- Детектор для выделения низкочастотного сигнала
- Усилитель низкой частоты
Регенеративный приемник обеспечивает высокую чувствительность и избирательность при минимуме компонентов. Это делает его идеальным для самостоятельной сборки начинающими радиолюбителями.
Необходимые компоненты для сборки ВЧ-приемника
Для сборки простого ВЧ-приемника на 27 МГц вам потребуются следующие радиодетали:

- Транзистор КТ315 или аналогичный
- Конденсаторы: 47 пФ, 100 пФ, 10 нФ, 100 нФ
- Резисторы: 1 кОм, 10 кОм, 100 кОм
- Катушка индуктивности 0.5-1 мкГн
- Диод Д9 или аналогичный
- Динамическая головка 8 Ом
- Батарея 9В
Также понадобятся монтажная плата, провода, выключатель и антенна длиной 1-1.5 м.
Пошаговая инструкция по сборке ВЧ-приемника своими руками
Сборка простого ВЧ-приемника на 27 МГц состоит из следующих основных этапов:
- Подготовьте монтажную плату и разместите на ней компоненты согласно принципиальной схеме.
- Припаяйте катушку индуктивности и конденсатор 47 пФ — они образуют входной колебательный контур.
- Установите транзистор, соблюдая цоколевку выводов.
- Припаяйте остальные конденсаторы и резисторы.
- Подключите детекторный диод и динамическую головку.
- Присоедините выключатель и батарею питания.
- Подключите антенну к входному контуру приемника.
После сборки тщательно проверьте монтаж на отсутствие ошибок и замыканий.
Настройка и тестирование самодельного ВЧ-приемника
Для настройки собранного ВЧ-приемника выполните следующие действия:

- Включите питание приемника.
- Медленно вращайте сердечник катушки индуктивности до появления характерного шума в динамике.
- Настройте приемник на сигнал передатчика 27 МГц, добиваясь максимальной громкости.
- При необходимости подстройте положение антенны для улучшения приема.
Если приемник собран правильно, вы должны услышать сигналы близлежащих передатчиков диапазона 27 МГц. Дальность приема может достигать нескольких сотен метров.
Советы по улучшению работы самодельного ВЧ-приемника
Чтобы повысить качество работы собранного своими руками ВЧ-приемника, воспользуйтесь следующими рекомендациями:
- Используйте качественные радиодетали с минимальным разбросом параметров
- Обеспечьте надежное экранирование входных цепей приемника
- Установите более мощный выходной усилитель низкой частоты
- Примените внешнюю эффективную антенну нужной длины
- Добавьте плавный конденсатор настройки на входной контур
Эти меры позволят значительно улучшить чувствительность и избирательность самодельного ВЧ-приемника на 27 МГц.

Области применения простого ВЧ-приемника на 27 МГц
Собранный своими руками простой ВЧ-приемник на 27 МГц может использоваться в следующих целях:
- Прием сигналов радиостанций диапазона CB (Citizen Band)
- Мониторинг переговоров водителей грузовиков
- Прослушивание работы радиоуправляемых моделей
- Обнаружение источников радиопомех на частоте 27 МГц
- Изучение основ радиоприема в качестве учебного пособия
При этом важно помнить, что использование приемника не должно нарушать законодательство в сфере связи.
Преимущества и недостатки самодельного ВЧ-приемника
Рассмотрим основные плюсы и минусы простого ВЧ-приемника на 27 МГц, собранного своими руками:
Преимущества:
- Простота конструкции и доступность компонентов
- Низкая стоимость изготовления
- Высокая чувствительность
- Возможность самостоятельной модернизации
Недостатки:
- Узкий диапазон принимаемых частот
- Отсутствие точной настройки
- Возможные помехи от сильных станций
- Нестабильность параметров
Несмотря на недостатки, самодельный ВЧ-приемник отлично подходит для знакомства с основами радиотехники.

Часто задаваемые вопросы о ВЧ-приемнике на 27 МГц
Какова дальность приема самодельного ВЧ-приемника на 27 МГц?
Дальность приема зависит от мощности передатчика и условий распространения радиоволн. Обычно она составляет от нескольких сотен метров до нескольких километров.
Нужно ли специальное разрешение для использования такого приемника?
Для приема радиосигналов специальное разрешение не требуется. Однако передача сигналов в диапазоне 27 МГц регулируется законодательством.
Можно ли улучшить качество приема самодельного ВЧ-приемника?
Да, качество приема можно улучшить, применив более эффективную антенну, добавив входной усилитель и фильтры для подавления помех.
Какие еще частоты может принимать такой приемник?
Базовая конструкция рассчитана на прием сигналов около 27 МГц. Для приема других частот потребуется изменение параметров входного контура.
Сборка простого ВЧ-приемника на 27 МГц своими руками — отличный способ на практике изучить основы радиотехники и погрузиться в увлекательный мир радиосвязи.

Простой ВЧ-приемник (27 МГц)
В предыдущей статье мы рассмотрели простой ВЧ передатчик, работающий на частоте 27 МГц. В частности, мы узнали о различных шагах, необходимых для простого передатчика и собрали его для ведения непрерывной передачи. На этой неделе мы собираемся построить приемник, который является идеальной парой для передатчика с прошлой недели!
В этой статье мы создадим простой модуль ВЧ приемника, работающий на частоте 27 МГц и включающий светодиод при обнаружении любого сигнала от передатчика. Очень простая идея, но как вы скоро обнаружите, на её реализацию будет потрачено много ресурсов. Мы будем делать нашу собственную ПП для этой схемы, так что найдите хлорид железа и фольгированный текстолит.
Цель и обзор этого проекта
Целью этого проекта является создание конечного ВЧ приемника для приема сигнала 27 МГц, ожидаемого нами для подачи на два этапа усиления, для того чтобы затем использовать его для включения светодиода.
Это процесс противоположен работе передатчика.
Конечным приемником будет старая регенеративная схема, использующаяся на протяжении десятилетий. Усилительные каскады будут одно транзисторными усилителями, которые в основном сдвигают сигнал между питанием и землей. В конце есть таймер 555, который будет использоваться в качестве компаратора, который будет говорить нам о том, делал ли что то наш сигнал или нет, зажигая зеленый светодиод.
Обзор схемы
Естественно, схема этого проекта читается слева направо. Начинается схема с антенны и конечного регенеративного приемника, потом идут усилительные каскады, а затем 555 таймер.
Особенности схемы
Конечный регенеративный приемник
Это очень распространенный конечный регенертивный приемник, который вы можете найти в схемах по всей сети. Я использовал детали, которые были у меня под рукой, вы можете немного отойти от представленных номиналов, за исключением L2 и С2, которые используются для настройки контура на 27,145 МГц.
Усилительные каскады
Два этапа усиления есть в середине схемы. Они используются для «перемещения» сигнала обратно в прямоугольную цифровую форму, либо в одно из двух состояний: +5В или 0В. Я уверен, что эти усилители могут быть переделаны для получения лучшей производительности, но текущее решение должно работать достаточно хорошо для наших требований.
Компаратор приемника на 555 таймере
Усиленный сигнал идет на таймер 555 в виде первоначальной прямоугольной волны, где 555 таймер используется для обнаружения напряжения с внутренних компараторов, чтобы создать выходной сигнал, который включает зеленый светодиод.
Обзор платы
Разводка платы для этого проекта была сделана таким же образом, как на схеме. Конечный приемник можно найти на верхней левой стороне платы, затем идут усилительные каскады в правом верхнем углу и, наконец, 555 таймер и наш светодиод в нижней правой стороне.
Особенности разводки платы
Земля
Так же, как в передатчике, довольно важно иметь землю в приемнике, для лучшего взаимодействия с антенной и защиты схемы от дополнительных шумов.
Непрерывная земля была бы идеальной, но для простоты мы будем использовать одиночные дорожки.
Ширина трассировки
Я просто выбрал хорошую ширину для красоты ПП, но кажется, что менее широкие дорожки были бы лучше для ВЧ схем … Но я не верю, что на таких низких частотах будет выигрыш в производительности.
Принцип работы
Этот раздел будет посвящен 3-м основным частям простого ВЧ приемника. Сначала мы рассмотрим один из наиболее важных компонентов — катушку индуктивности, используемую для настройки, потом мы продолжим и посмотрим на выход из приемника (когда передатчик передает) в различных точках цепи вплоть до выхода 555 таймера.
Катушка индуктивности
Правильное изготовление 6 витковой катушки для этого проекта чрезвычайно важно. Вы должны иметь ферритовый или тороидный сердечник AL = 25, для получения правильной индуктивности. Я решил использовать тороид, потому что его легче варьировать, когда вам нужно получить правильно настроенную индуктивность.
Обмоточный провод покрыт жесткой изоляцией, которую вы либо сожжете паяльником, или соскребете кусачками. Как вы можете видеть выше, я решил соскрести изоляцию. На картинке ниже вы можете увидеть обмоточный провод обернутый вокруг тороида немного свободно, так, чтобы провода можно сдвинуть ближе или дальше друг от друга, чтобы изменить значение индуктивности тороидальной катушки индуктивности.
Вы можете найти формулу для тороидного ядра с AL = 25 и 6 витков обмоточного провода AWG26 и рассчитать индуктивности при помощи математики. Когда я измерил индуктивность самодельного индуктора, вышло около 0.7uH. Но это может легко варьироваться +/- 0.200uH, сдвижением обмоточных проводов ближе друг к другу, или оттягивая их дальше друг от друга.
Выход схемы колебательного контура
После колдовства сборки схемы регенеративного приемника , мы сможем увидеть некоторый начальный выход на приемнике с нашего передатчика.
Точку в схеме мы будем смотреть сразу же после колебательного LC контура и блокировочного конденсатора постоянного тока:
Левая картинка с этой точки показывает момент, когда ничего не передается. Сравните её с правой картинкой, на которой показан вид этой точки при ведении передатчиком активной передачи. Вы можете посмотреть на нашу несущую частоту, чтобы настроить LC контур как надо, по сравнению с измерением фонового шума, который является просто шумом.
Выход первого усилителя
Так как наш сигнал прошел через колебательный LC контур, и, как мы и ожидали, нам нужно усиливать его, чтобы вернуть его на уровень, когда мы можем использовать его. Ниже можно увидеть выход с первого каскада усиления:
Этот выход намного больше, чем наши входные 22mv, около 218mv, но он ещё не достаточно хорош, чтобы использоваться с нашими 555 таймером, включенным как компаратор. Итак, давайте еще усиливать сигнал.
Выход усилителя (второй каскад)
Теперь мы взглянем на выход 2-го каскада усиления.
Этой второй стадии должно быть более чем достаточно, чтобы наши оригинальные 22mv принимаемого сигнала обратно превратились в прямоугольную волну, которая была изначально.
Как вы можете видеть выше, меандр очень похож на тот, который передается передатчиком. Пиковые напряжения 4,69В и 0В, поэтому сигнал готов к отправке на входы 555 таймера.
Выход 555 таймера
555 таймер в качестве компаратора. Всякий раз, когда входное напряжение превышает + (2/3) Vcc или ниже + (1/3) Vcc 555 таймер меняет состояния. Он также выступает в качестве примитивного фильтра импульсных помех, но не очень эффективно.
Как вы можете видеть, выход с 555 таймера — точно такой же меандр, как полученный с 555 таймера на передатчике. В результате осталась одна любопытная вещь … частота, кажется, подскочила на 100 Гц. К сожалению, я не могу объяснить, почему это произошло.
Сборка платы ВЧ приемника
Ниже вы можете видеть все детали, необходимые для начала сборки схемы в точности, как вы видели на схеме.
Начнем со сборки всех необходимых деталей и ПП:
Моим первым шагом была сборка конечного приемника.
Затем добавляется первый усилительный каскад.
Потом второй усилительный каскад.
Наконец, схема приемника/LED драйвера на 555 таймере паяется на место.
Для сборки антенны просто подключите провод к плате. Чем длиннее, тем лучше, но 30-40 см достаточно хорошо. Как вы можете видеть выше, я использовал соломинку, чтобы держать антенну прямо. Сейчас, этот момент наступил, давайте же испытаем его!
Данные и наблюдения
Таким образом, после недельного ожидания для получения ВЧ приемника, мы можем, наконец, положить пару передатчик и приемник вместе и посмотреть, как они работают. Видео ниже демонстрирует пару передатчик/приемник в действии, показывающих код Морзе для показа возможности передачи.
Теперь вы должны быть на 100% уверены, что беспроводная система, созданная в этих двух статьях, фактически работает и достигает нашей цели беспроводного включения светодиода.
На самом деле индикатор фактически включается и выключается очень быстро из-за меандра, посылаемого ему 555 таймером, и это так быстро, что наш глаз не замечает этого, что создает немного иллюзий. Тем не менее, если нам нужно, мы могли бы легко изменить этот меандр включая/выключая сигнал когда нам нужно.
Список радиоэлементов
| Обозначение | Тип | Номинал | Количество | Примечание | Магазин | Мой блокнот |
|---|---|---|---|---|---|---|
| IC1 | Программируемый таймер и осциллятор | LM555N | 1 | Поиск в магазине Отрон | В блокнот | |
| IC1 | Программируемый таймер и осциллятор | LM555 | 1 | Поиск в магазине Отрон | В блокнот | |
| T1-T3 | Биполярный транзистор | 2N2222 | 1 | Поиск в магазине Отрон | В блокнот | |
| LED1 | Светодиод | Красный | 1 | Поиск в магазине Отрон | В блокнот | |
| LED2 | Светодиод | Зеленый | 1 | Поиск в магазине Отрон | В блокнот | |
| С1 | Конденсатор | 27 пФ | 1 | Поиск в магазине Отрон | В блокнот | |
| С2 | Конденсатор | 47 пФ | 1 | Поиск в магазине Отрон | В блокнот | |
| С3 | Конденсатор | 2. 2 нФ | 1 | Поиск в магазине Отрон | В блокнот | |
| С4 | Электролитический конденсатор | 4.7 мкФ | 1 | Поиск в магазине Отрон | В блокнот | |
| С5, С7, С8 | Конденсатор | 100 нФ | 3 | Поиск в магазине Отрон | В блокнот | |
| С6 | Электролитический конденсатор | 100 мкФ | 1 | Поиск в магазине Отрон | В блокнот | |
| R1 | Резистор | 4.3 кОм | 1 | Поиск в магазине Отрон | В блокнот | |
| R2, R4 | Резистор | 180 кОм | 2 | Поиск в магазине Отрон | В блокнот | |
| R3 | Резистор | 580 Ом | 1 | Поиск в магазине Отрон | В блокнот | |
| R5, R7 | Резистор | 2. | 2 | Поиск в магазине Отрон | В блокнот | |
| R6, R8 | Резистор | 100 кОм | 2 | Поиск в магазине Отрон | В блокнот | |
| R9, R10 | Резистор | 100 Ом | 2 | Поиск в магазине Отрон | В блокнот | |
| L1 | Катушка индуктивности | 1 мкГн | 1 | Поиск в магазине Отрон | В блокнот | |
| L2 | Катушка индуктивности | 0.7 мкГн | 1 | Поиск в магазине Отрон | В блокнот | |
| G1 | Батарея | 9 В | 1 | Поиск в магазине Отрон | В блокнот | |
| Добавить все | ||||||
Скачать список элементов (PDF)
Оригинал статьи
Теги:
- Перевод
- Радиоприем
Приемник на 27 мгц своими руками
На этот раз все будет иначе! В этой статье мы рассмотрим, что нужно для создания простого ВЧ-передатчика на 27 МГц, различные процессы, которые происходят в передатчике, как все взаимодействует, и протестируем его на некотором измерительном оборудовании.
Конечная цель заключается в создании парного с этим передатчиком с приемника, чтобы при передаче на приемнике включался светодиод. Вот как все просто. Передатчик должен быть небольшим и помещаться в мою ладонь и должен действовать в рамках государственного регулирования выходной мощности и частотных диапазонов.
Поиск данных по Вашему запросу:
Схемы, справочники, даташиты:
Прайс-листы, цены:
Обсуждения, статьи, мануалы:
Дождитесь окончания поиска во всех базах.
По завершению появится ссылка для доступа к найденным материалам.
Содержание:
- активдом.рф
- Приемник Си-Би диапазона
- Простой ВЧ-приемник (27 МГц)
- Передатчик и приемник системы радиоуправления
- Приёмник на 27 мгц своими руками
- Радио: приемники, передатчики, антенны
- Передатчик и приемник системы радиоуправления
- Простая рация на трех транзисторах
- Аппаратура радиоуправления
- Радио: приемники, передатчики, антенны
ПОСМОТРИТЕ ВИДЕО ПО ТЕМЕ: Простой CW трансивер на двух транзисторах.
активдом.рф
Блоги программистов и сисадминов. Vkontakte ,. Facebook , Twitter. Тесты Блоги Социальные группы Все разделы прочитаны. Просмотров: 3,, Объявление: Правила форума. Важно: Как управлять через мобильный?
Аппаратно-программные реализации. Важно: GSM и 3G репитеры: готовые и можно-ли сделать своими руками? Важно: Подскажите, что это за антенна, какие функции? Важно: SIM Важно: Система шумоподавления. Сегодня Усилитель сигнала RFID. У меня есть обычный пласниковый пропуск, который подножу к турнекету, и примерно срабатывает на Без родных антенн.
Хочу сделать антенну для приема и Расчет входной цепи приёмника. Здравствуйте, в новом учебном году столкнулся с большим ДЗ по расчету собственного радиоприёмника Схема на приемник-будильник Technika CR У кого есть схема на китайский приемник-будильник Technika CR? По какой там схеме тюнер на Отражение электромагнитной волны от проводящей поверхности.
Добрый вечер! Хочу разобраться как же отражается электромагнитна волна от листа металла к примеру. Товарищи, помогите, начал изучать данный тип антенн.
Не могу найти понятные аналитические выражения Телевизионная антенна под крышей. У меня в дачном доме есть неиспользуемый чердак. Вот я собрался поставить на даче телевизор, и Я собираю схему бесшумной настройки для сверхрегенератора: Эту схему немного Есть ли сейчас механическое телевидение. Когда-то в СССР до года велась трансляция механического телевидения.
Вопрос, есть ли сейчас Как подключит ssb приставку к приемнику VEF Везде есть масса схем этих самый приставок, а вот как её подключать? Нет информации нигде. Можно ли напрямую подсоединить волновод к приемнику? Размеры волновода приемной антенны очень малы 2. Радиорелейная станция. Доброго времени суток! Телевидение, мы транслируем групповой сигнал, состоящий из трех звуковых и Здравствуйте,я новичок в этом деле.
Задача такая. У меня есть приёмо-передатчик мощностью передачи Учет потерь на трассе распространения.
Электромагнитная совместимость. Всем доброго времени суток Можете пожалуйста помочь понять. Дана задача: Эффективная излучаемая Измерить расстояние между приемником и передатчиком.
Всем привет! Возникла задача реализовать что-то на подобие прибора измеряющего расстояние между Шум FM-трансмиттера. Ребята, всем привет!
Подскажите что это может быть? Купил ФМ-трансмиттер в машину. Пытаюсь уже не Дело такое, мне надо написать диссертацию. Тема диссертации Внедрение гибридного формирования Запчасти для Радиостанции Гранит 2Р Столкнулся с такой проблемой. Сломался Жидкокристаллический экран радиостанции. Позвонил в магазин Преподаватель дал задание, которое уже завтра нужно сдать На первом рисунке представлена Подобрать аналоги для транзисторов. Для приемо-передатчика 27 МГц. Преподаватель дал задание.
Подобрать схему передатчика и приемника на 27 МГц. Собрать ее сначала в Как работает чм модуляция? Вот есть у нас колебательный контур который настроен на 70 герц Знаю мало, чисто для примера и вот Перенастройка с Нашёл в хламе детскую рацию, работает на частоте Схема приемника Mason R WI-FI антена.
Хочу найти себе wi-fi антену на дачу, принимать wi-fi сигнал на расстоянии метров Если кто может помочь, объясните пожалуйста как построить передатчик с коллекторной Доброго времени суток друзья.
Сразу признаюсь, что в данном вопросе пока разбираюсь слабо, отчего Бигармонический генератор. У кого есть схемы реального использования бигармонического генератора? Адаптивное управление мощностью в усилителе сотовой сети. Нужна помощь с дипломным проектом.
У меня такой вопрос. Как к усилителю закрепил рисунок Повышение защиты от активных шумовых помех переводом на цифрой код. Нуждаюсь в помощи. Есть радиолокационная станция, метрового диапазона 55ж6. Возможно ли усилить считыватель rfid сигнала до метра. Найти ток коллектора транзистора VT1. По какой формуле рассчитать ток коллектора транзистора VT1? Какие данные для этого нужны Схема Исследование, воздействующей на приемник, помехи.
Здравствуйте, стоит следующая задача: Есть узкополосный приемник, который работает на одной Есть ли хорошие схемы модуляторов-приставок на SA для подключения к ТВ без видеовхода У родных лазил по сараям, приметил старый РП, который когда-то разбавлял тишину звуками радиоэфира Концентрированный излучатель электромагнитных волн.
Добрый день, уважаемые члены форума. Как человек, далекий от радиотехники, хотел бы
Приемник Си-Би диапазона
Прочитав рассказ вы также узнаете, почему мой ник … произносится «двадцать три пятьдесят». Написать меня побудила ностальгия: 91 год, первые эксперименты с радиосвязью в автомобиле. Теперь это история — сейчас у каждого есть мобильный телефон, а тогда нас принимали кто за ментов, кто за бандитов… И ГАИшники не знали что с нами делать: автомобиль с длинной антенной, с радиостанцией, там какие-то переговоры… и разрешение на использование радиостанции какое-то имеется… денег взять или отпустить? Приходилось разъяснять. Зовут меня Андрей если интересно Голубев. Родился в Москве в Кузьминках.
приёмник на CDCB, усилитель на TDA Еще. Водородная горелка своими руками: аппарат для газовой резки и сварки Сварка, Никола Тесла, Модуль УКВ приемника на частоту 64 — МГц Two Transistor Simple Walkie Talkie Circuit Diagram — 27mhz Walkie Talkie With Lm Audio Amplifier -.
Простой ВЧ-приемник (27 МГц)
Это схема коротковолновой радиостанции содержит в своем составе всего три транзистора. Самая простая рация для повторения начинающими радиолюбителями. Конструкция была взятая из старенького журнала, но актуальности своей ни капли не потеряла. Единственное, что устарело, так это радио компоненты, которые необходимо заменить на современные аналоги, в результате характеристики радиопереговорного устройства улучшатся. Схема радиостанции. Лавренко И. Вернуться назад 80 1 2 3 4 5. Установите галочку:.
Передатчик и приемник системы радиоуправления
В предыдущей статье мы рассмотрели простой ВЧ передатчик, работающий на частоте 27 МГц. В частности, мы узнали о различных шагах, необходимых для простого передатчика и собрали его для ведения непрерывной передачи. На этой неделе мы собираемся построить приемник, который является идеальной парой для передатчика с прошлой недели! В этой статье мы создадим простой модуль ВЧ приемника, работающий на частоте 27 МГц и включающий светодиод при обнаружении любого сигнала от передатчика.
Среда, Home Приёмники и передатчики.
Приёмник на 27 мгц своими руками
Смотреть видео Простейшая fm антенна для приемника своими руками на на приемник. УКВ-fm приемник на одном своими руками на частоту 27МГц. Билеты на Как собрать простейший радиоприемник своими руками. Находите и прикалывайте свои пины в Pinterest! Как создать вечный генератор Первое, что приходит на ум при упоминании подобных устройств, это изобретения Тесла Для увеличения эффективности приемник энергии …. Генератор энергии Тесла часто упоминается в различных фильмах, телепередачах и пр, теперь появилась возможность приобрестти прибор, который ….
Радио: приемники, передатчики, антенны
Войти через. Гарантия возврата денег Возврат за 15 дней. Защита Покупателя. Помощь Служба поддержки Споры и жалобы Сообщить о нарушении авторских прав. Экономьте больше в приложении!
Модель «Сделай своими руками», сборка 6CH 27 МГц радио Управление системном передатчик DC 4,5 V-6 V приемника дистанционного Управление; .
Передатчик и приемник системы радиоуправления
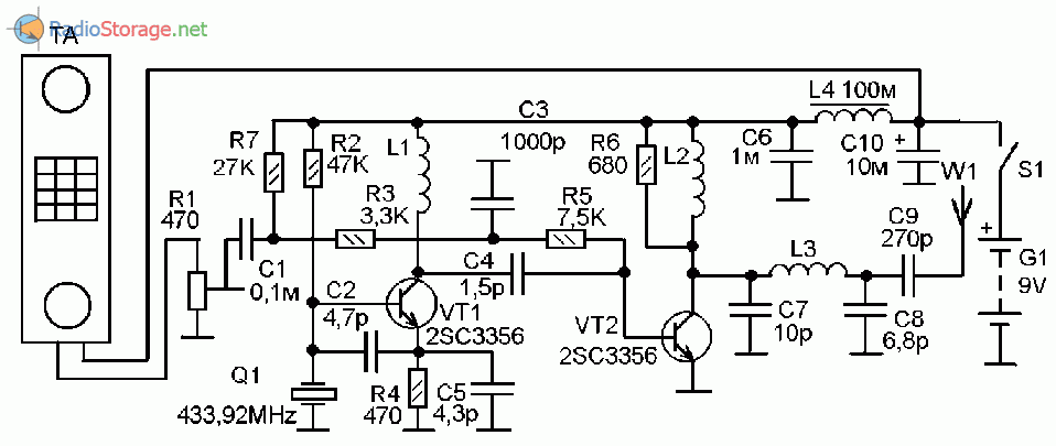
Схема простой системы радиоуправления с низковольтным питанием на частоту 27 мГц, которую несложно собрать своими руками. Доброго дня уважаемые радиолюбители! В этой статье на сайте мы с вами рассмотрим простые в изготовлении и налаживании схемы приемника и передатчика для системы радиоуправления.
Простая рация на трех транзисторах
Блоги программистов и сисадминов. Vkontakte ,. Facebook , Twitter. Тесты Блоги Социальные группы Все разделы прочитаны. Просмотров: 3,, Объявление: Правила форума. Важно: Как управлять через мобильный?
Сборка своими руками на Android лучшего самодельного СДР трансивера для радионаблюдателя на основе купленного бюджетного приемника на 7 sasukli.
Аппаратура радиоуправления
Отправить комментарий. Супергетеродинный АМ радиоприемник своими руками на частоту 27МГц. Вместо КП можно применить и другой полевой транзистор-КП Такие фильтры находятся в бытовых радиоприемниках. Чувствительность радиоприемника около 5мкВ.
Комментариев нет:.
Радио: приемники, передатчики, антенны
Как-то возникла необходимость в передаче аналогового сигнала. Модуль передатчика FSA представляет собой простой однокаскадный микромощный передатчик на транзисторе Q Схема передатчика и приемника на диапазон 27МГц для работы с двухтональной кодировкой команд DTMF , применяющаяся в телефонии, очень удобна так же и для устройства радиоуправления.
рф — Объясните эту схему
спросил
Изменено 4 года, 2 месяца назад
Просмотрено 559 раз
\$\начало группы\$
Я знаю, что эта схема представляет собой схему генератора и воспринимает другой сигнал той же частоты, но я не понимаю
- расчет за ним и
- причина катушки индуктивности эмиттера, Коллекторный резистор
- 3,9 кОм и
- другие.

Может ли кто-нибудь показать мне расчеты для этой схемы?
Сам сделал, но устал настраивать. Он принимает сигнал только в пределах нескольких сантиметров. Он принимает не только сигнал моего игрушечного автомобиля на 27 МГц, но и любой другой сигнал, например сигнал рации.
вот ссылка на эту схему: http://www.talkingelectronics.com/projects/27MHz%20Transmitters/27MHzLinks-1.html
Они объяснили схему, но не показали расчет, а также не упомянули номинал дросселя.
#
Так много ОТВЕТОВ за такое короткое ВРЕМЯ.
Это мой первый пост на этом сайте, и все вы согрели меня, я очень польщен. Большое вам спасибо, ребята, и, пожалуйста, простите меня, если я сказал что-то, что вас задело.
Даже если я не нашел подходящего ответа, но я действительно нашел что-то более важное, чем ответ, вы все тратите свое время на меня, это все, что мне действительно нужно, СПАСИБО, СПАСИБО ЕЩЕ РАЗ.
Если вы знаете какое-нибудь место, где я могу начать изучать RF заново, не стесняйтесь упомянуть об этом.
- радиочастотный
- радио
- передатчик
- электромагнитный
- приемник
\$\конечная группа\$
15
\$\начало группы\$
Это сверхрегенеративный приемник, очень часто используемый в приемниках игрушечных машинок.
Такая конструкция может показаться неряшливой, но для частоты 27 МГц она подходит. Основная трудность заключается в обеспечении:
Эта 70-витковая катушка, прикрепленная к эмиттеру, связана с колебанием 50 кГц. Его значение может быть в диапазоне от 3 мкГн до 5 мкГн. Здесь можно использовать литой фиксированный индуктор.
47 пФ, 39 пФ плюс длина антенны влияют на частоту 27 МГц. резонансная частота. Чаще всего коллекторная катушка имеет регулируемый сердечник для установки этой частоты очень близкой к 27 МГц. В этих приемниках используется короткая антенна, которая проявляется как емкостное сопротивление — ее длина влияет на частоту 27 МГц.
Ваш приемник, вероятно, нечувствителен, потому что эта частота находится где-то еще.
Осциллограф очень полезен, чтобы убедиться, что этот генератор колеблется как на высокой частоте (27 МГц), так и на низкой частоте (50 кГц) одновременно.
Вы должны заметить, что частота 50 кГц становится выше, когда присутствует сигнал 27 МГц от передатчика. Посмотрите на эмиттер транзистора, чтобы увидеть это.
\$\конечная группа\$
3
\$\начало группы\$
Если вы действительно хотите понять, как работают суперрегенеративные схемы, я предлагаю вам выполнить поиск в Интернете по «теории работы суперрегенеративного приемника», а затем прочитать статьи, которые вы найдете наиболее доступными. Лучшими обработками вполне могут быть те, которые представляют собой перепечатки статей из 19-го века.20-е или 1930-е годы с использованием вакуумных ламп — суперрегенерация — это старая технология , и какое-то время она была высокой технологией .
Однако к тому времени, когда появились транзисторы, они обычно были прерогативой дешевых радиоприемников, сделанных нелюбопытными людьми, которые просто хотели заработать.
Не удивляйтесь, увидев схемы суперрегенерации с двумя генераторами — на самом деле проще понять схему, в которой есть отдельные генераторы подавления и приемника (и обычно это делает приемник лучше). Большинство современных суперрегенераторов имеют минимальную стоимость, поэтому в них будет только один усилительный элемент.
Две характеристики сверхрегенератов: при правильной настройке они почти сверхъестественно чувствительны, и если не принять сверхчеловеческих мер (вроде радиочастотных фильтров, намного больших, чем современные цифровые приемники), они, по сегодняшним меркам, будут безумно широки в своем отклике. Прежнее качество было хорошим, и в те дни, когда группы были малолюдны, все остальное стоило того. Последнее качество плохо, и сегодня его нельзя игнорировать, если только вы не живете в глуши.
\$\конечная группа\$
6
Зарегистрируйтесь или войдите в систему
Зарегистрируйтесь с помощью Google
Зарегистрироваться через Facebook
Зарегистрируйтесь, используя электронную почту и пароль
Опубликовать как гость
Электронная почта
Требуется, но никогда не отображается
Опубликовать как гость
Электронная почта
Требуется, но не отображается
Нажимая «Опубликовать свой ответ», вы соглашаетесь с нашими условиями обслуживания, политикой конфиденциальности и политикой использования файлов cookie
.
72 МГц умер? | Model Aviation
Автор Тони Стиллман В воздухе Столбец Как видно из сентябрьского выпуска Model Aviation за 2014 год.
Если вы новичок в моделировании радиоуправляемых моделей, вы можете не знать, что такое радиоуправляемая система с частотой 72 МГц. Более опытные моделисты точно знают, что это такое, и, вероятно, у них было несколько моделей. Цифровые пропорциональные RC-системы с частотой 72 МГц существуют с 1960-х годов. Эволюция этого оборудования предоставила нам сначала наборы с амплитудной модуляцией (AM), затем с частотной модуляцией (FM), а затем с последними версиями, которые были импульсно-кодовой модуляцией (PCM). Этот прогресс дал нам более надежную связь между передатчиком и приемником и обеспечил безотказную работу в системах PCM. Большим недостатком этих систем было то, что они работали на определенном частотном канале в диапазоне 72 МГц, и было жизненно важно, чтобы только одна система работала в любой момент времени на каждом канале.
Для обеспечения безопасной эксплуатации была разработана система частотных штифтов. Вам был выдан пин-код, когда вы хотели управлять своим передатчиком. У каждого клуба была похожая система на летной площадке. Прежде чем включить передатчик, вам нужно было получить частотный штифт с платы частот на летной площадке. Обычно вы делились булавкой с другими и отслеживали тех, кто в поле летал на той же частоте, что и ваша, чтобы убедиться, что вы не создаете помехи и не «сбиваете» самолет другого пилота по ошибке. FCC предоставила нам 72.000-73.000 МГц в качестве нашей зоны для эксплуатации оборудования радиоуправляемых моделей самолетов. В конце 19В 80-х годах AMA работала с Федеральной комиссией по связи, чтобы получить разрешение на увеличение количества используемых нами каналов с 7 до 60. Федеральная комиссия по связи не предоставила нам больше полосы частот, но разрешила производителям производить «узкополосное» оборудование, чтобы оно могло безопасно работать на большем количестве частот в той же полосе пропускания.
Теперь у нас есть частоты, начинающиеся с 72,010 МГц, а затем через 20 кГц находится наша следующая частота, 72,030 МГц. Этот интервал продолжается по всему диапазону, чтобы дать нам канал 11 (72,010 МГц) через канал 60 (72,9 МГц).90 МГц). Наличие большего количества каналов позволило большему количеству пилотов летать одновременно, не беспокоясь о помехах. Эти дополнительные каналы способствовали росту RC. Наряду с новыми частотами усовершенствования в конструкции энкодера привели ко многим усовершенствованиям в конструкции передатчика. Были добавлены новые функции, включая программируемое микширование, предварительно запрограммированное микширование и экспоненту. Последние разработки включали передатчики на основе микропроцессора, способные запоминать полные настройки модели, что впервые позволило передатчику управлять более чем одним самолетом. Память о мультимоделях вырвалась на сцену и превратила спортивные радиоприемники в сложные и доступные передатчики с новыми функциями, которые, наконец, стали доступными для широких масс.
Итак, что изменилось? Что касается работы радиоуправления на частоте 72 МГц сегодня, то с 19-го века ничего не изменилось.91 узкая полоса. Оборудование на частоте 72 МГц, отвечающее этим требованиям, по-прежнему разрешено для эксплуатации сегодня и будет разрешено в обозримом будущем. FCC регулирует радиочастоты в США, и мы тесно сотрудничаем с ними во всем, что может изменить частоты, которые нам разрешено использовать. В настоящее время ничего не разрабатывается, что могло бы изменить текущие правила. С появлением оборудования с расширенным спектром 2,4 ГГц потребность в частотных выводах почти исчезла. Теперь вы можете отправиться на летное поле и не беспокоиться о помехах от других пилотов RC, если вы летите на частоте 2,4 ГГц. Как только эта технология была проверена, многие моделисты начали обменивать свои устройства с частотой 72 МГц на устройства с расширенным спектром, и спрос на системы с частотой 72 МГц резко упал. Производители радиоуправляемого радиооборудования определили, что продажи радиоуправляемого оборудования с частотой 72 МГц снизились до такой степени, что продолжать предлагать его розничным потребителям уже невыгодно.
Они прекратили производство этого оборудования и указали на его место на радиоуправляемом оборудовании 2,4 ГГц. Очевидно, что другие пользователи радиоуправляемых авиационных систем (согласно правилам FCC) не могут создавать помехи оборудованию на частоте 2,4 ГГц, поэтому радиоуправляемое оборудование на частоте 2,4 ГГц считается более безопасным и более современным. Некоторые даже называют радиоуправляемое оборудование с частотой 72 МГц устаревшим и небезопасным. Нет ничего более далекого от правды! Можно утверждать, что сегодня радиоуправляемое оборудование с частотой 72 МГц безопаснее, потому что так много пилотов используют радиоуправляемое оборудование с частотой 2,4 ГГц, что делает полосу 72 МГц менее загруженной, поэтому вероятность помех от других моделей радиоуправляемых моделей меньше. Имея в продаже много хороших подержанных радиоуправляемых радиосистем, многие моделисты покупают это оборудование, чтобы сэкономить деньги и получить систему с большим количеством функций, чем то, что у них есть в настоящее время.
Это имеет хороший экономический смысл! Хотя компания может и не производить новое оборудование на частоте 72 МГц, его имеется в большом количестве, и охотники за хорошими скидками могут сэкономить деньги, приобретя качественную радиоуправляемую систему. AMA не изменила своей позиции в отношении оборудования с частотой 72 МГц и продолжит работу с FCC, чтобы сохранить 72 МГц, а также другие частоты, доступными для разработчиков моделей. Если конкретное мероприятие или клуб не решит ограничить работу определенными частотами, 72 МГц (а также 27 МГц, 50 МГц, 53 МГц и 75 МГц) будут по-прежнему доступны для моделистов в США. Если вы ищете хорошее предложение на радиоуправляемое оборудование, подумайте о покупке бывшего в употреблении оборудования 72 МГц. Многие из них доступны на биржах, блошиных рынках и в Интернете. У многих членов клуба до сих пор есть хорошее снаряжение, которое они больше не используют. С таким большим количеством разработчиков моделей, работающих с расширенным спектром 2,4 ГГц, 72 МГц сегодня является хорошей ставкой.

2 нФ
2 МОм
