Как правильно диагностировать неисправности в импульсном блоке питания. Какие инструменты понадобятся для ремонта. Как безопасно провести ремонт своими руками. На что обратить внимание при замене компонентов.
Принцип работы импульсного блока питания
Импульсный блок питания преобразует переменное сетевое напряжение 220В в постоянное напряжение меньшего номинала, необходимое для питания электронных устройств. Основные этапы работы:
- Выпрямление входного переменного напряжения с помощью диодного моста
- Сглаживание выпрямленного напряжения конденсатором до ~300В постоянного тока
- Преобразование постоянного напряжения в импульсное высокой частоты (десятки-сотни кГц)
- Понижение напряжения с помощью трансформатора
- Выпрямление и стабилизация выходного напряжения
Такая схема позволяет использовать компактный высокочастотный трансформатор вместо громоздкого низкочастотного, что уменьшает габариты и вес блока питания.
Типичные неисправности импульсных блоков питания

- Пробой силовых полупроводниковых элементов (транзисторов, диодов)
- Выход из строя электролитических конденсаторов
- Обрыв или пробой обмоток трансформатора
- Неисправность микросхемы ШИМ-контроллера
- Пробой входного выпрямительного моста
Причинами могут быть скачки напряжения в сети, перегрузка по току, перегрев, старение компонентов. В большинстве случаев ремонт сводится к замене вышедших из строя элементов.
Необходимые инструменты и оборудование
Для диагностики и ремонта импульсного блока питания потребуются:
- Мультиметр для измерения напряжений, сопротивлений, прозвонки цепей
- Паяльная станция с регулировкой температуры
- Набор отверток
- Пинцет
- Припой, флюс
- Изолента
- Лампа накаливания в качестве нагрузки
Алгоритм диагностики неисправностей
Перед началом ремонта необходимо локализовать неисправность. Рекомендуется следующий порядок действий:

- Внешний осмотр на предмет видимых повреждений, вздувшихся конденсаторов
- Проверка входного предохранителя на обрыв
- Измерение напряжения на входном фильтрующем конденсаторе (~300В)
- Прозвонка силовых полупроводниковых элементов
- Проверка выходных напряжений при подключении нагрузки
Если блок питания не запускается, проблема чаще всего кроется в высоковольтной части. При нестабильной работе или отсутствии выходного напряжения неисправность может быть в выходных цепях или цепях обратной связи.
Меры безопасности при ремонте
- Работать только с полностью обесточенным устройством
- Разрядить высоковольтные конденсаторы перед началом работы
- Использовать изолированный инструмент
- Не касаться руками печатных проводников и выводов компонентов
- При проверке под напряжением работать одной рукой
Помните, что даже отключенный от сети блок питания может сохранять заряд на конденсаторах. Всегда проверяйте отсутствие напряжения перед началом работы.

Пошаговый процесс ремонта
После локализации неисправности можно приступать к ремонту:
- Выпаять неисправные компоненты
- Подобрать аналогичные исправные детали на замену
- Установить и припаять новые компоненты
- Проверить качество пайки, отсутствие замыканий
- Провести проверку блока питания на холостом ходу
- Подключить нагрузку и проконтролировать выходные параметры
При замене компонентов важно соблюдать полярность, номиналы и допустимые напряжения/токи. Не экономьте на качестве заменяемых деталей — от этого зависит надежность отремонтированного устройства.
Типичные ошибки при ремонте
При самостоятельном ремонте импульсных блоков питания начинающие часто допускают следующие ошибки:
- Замена только явно неисправных компонентов без проверки связанных цепей
- Использование деталей с заниженными характеристиками
- Неправильная полярность при установке электролитических конденсаторов
- Плохая пайка, приводящая к холодным контактам
- Запуск блока питания без нагрузки на выходе
Чтобы избежать этих ошибок, внимательно изучите схему устройства, тщательно проверяйте цепи и не спешите при пайке. Лучше перестраховаться и заменить больше компонентов, чем потом повторно ремонтировать блок питания.

Проверка после ремонта
После замены компонентов необходимо тщательно проверить работоспособность блока питания:
- Измерить выходные напряжения на холостом ходу
- Подключить эквивалент нагрузки (лампа накаливания) и проконтролировать напряжение
- Проверить работу при максимальной нагрузке
- Измерить уровень пульсаций на выходе осциллографом
- Проверить температурный режим силовых элементов
Только убедившись в стабильной работе устройства при различных режимах, можно считать ремонт успешно завершенным. При возникновении сомнений лучше обратиться к специалисту для дополнительной диагностики.
Импульсный блок питания без шим контроллера
Содержание
- Технические характеристики
- Назначение элементов входной цепи
- Параметры импульсного трансформатора
- Описание элементов выходной цепи
- Что можно улучшить
- Описание преобразователя напряжения
- Возможные причины поломки
- Алгоритм определения поломки
- Особенности ремонтных работ и инструменты для них
- Проведение ремонтных работ
- Заключение
- Ремонт импульсных блоков питания.
- Ремонт импульсных блоков питания.
- Безопасность!
- Разбираем!
- Поиск схем
- Поиск неисправностей!
Импульсные источники питания (ИИП) обычно являются достаточно сложными устройствами, из-за чего начинающие радиолюбители стремятся их избегать. Тем не менее, благодаря распространению специализированных интегральных ШИМ-контроллеров, есть возможность конструировать достаточно простые для понимания и повторения конструкции, обладающие высокими показателями мощности и КПД.
Предлагаемый блок питания имеет пиковую мощность около 100 Вт и построен по топологии flyback (обратноходовой преобразователь), а управляющим элементом является микросхема CR6842S (совместимые по выводам аналоги: SG6842J, LD7552 и OB2269).
Внимание! В некоторых случаях для отладки схемы может понадобится осциллограф!
Технические характеристики
Размеры блока: 107х57х30 мм (размеры готового блока с Алиэкспресс, возможны отклонения).
Выходное напряжение: версии на 24 В (3-4 А) и на 12 В (6-8 А).
Мощность: 100 Вт.
Уровень пульсаций: не более 200 мВ.
На Али легко найти множество вариантов готовых блоков по этой схеме, например, по запросам вида «Artillery power supply 24V 3A», «Блок питания XK-2412-24», «Eyewink 24V switching power supply» и тому подобным. На радиолюбительских порталах данную модель уже окрестили «народной», ввиду простоты и надёжности. Схемотехнически варианты 12В и 24В различаются незначительно и имеют идентичную топологию.
Обратите внимание! В данной модели БП у китайцев весьма высок процент брака, поэтому при покупке готового изделия перед включением желательно тщательно проверять целостность и полярность всех элементов. В моём случае, например, диод VD2 имел неверную полряность, из-за чего уже после трёх включений блок сгорел и мне пришлось менять контроллер и ключевой транзистор.
Подробно методология проектирования ИИП вообще, и конкретно этой топологии в частности, тут рассматриваться не будет, ввиду слишком большого объёма информации – см. отдельные статьи.
Далее подробно разберём назначение элементов в схеме.
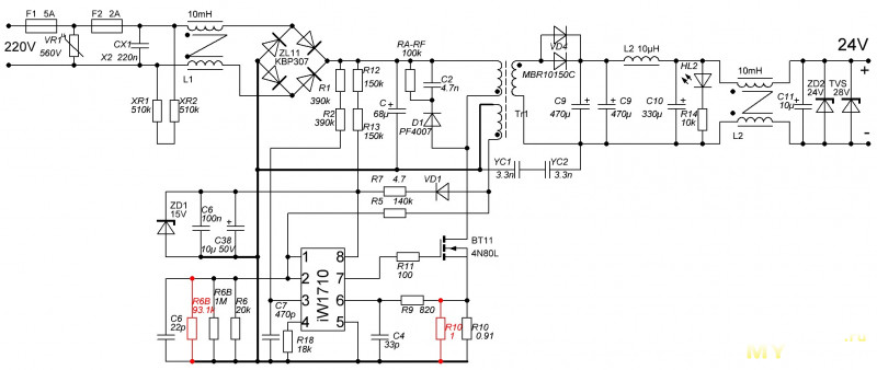
Импульсный блок питания мощностью 100Вт на контроллере CR6842S.
Назначение элементов входной цепи
Рассматривать схему блока будем слева-направо:
| F1 | Обычный плавкий предохранитель. |
| 5D-9 | Терморезистор, ограничивает бросок тока при включении блока питания в сеть. При комнатной температуре имеет небольшое сопротивление, ограничивающее броски тока, при протекании тока разогревается, что вызывает снижение сопротивления, поэтому в дальнейшем не влияет на работу устройства. |
| C1 | Входной конденсатор, для подавления несимметричной помехи. Ёмкость допустимо немного увеличить, желательно чтобы он был помехоподавляющим конденсатором типа X2 или имел большой (10-20 раз) запас по рабочему напряжению. Для надёжного подавления помех должен иметь низкие ESR И ESL. |
| L1 | Синфазный фильтр, для подавления симметричной помехи. Состоит из двух катушек индуктивности с одинаковым числом витков, намотанных на общем сердечнике и включенных синфазно. |
| KBP307 | Выпрямительный диодный мост. |
| R5, R9 | Цепочка, необходимая для запуска CR6842. Через неё осуществляется первичный заряд конденсатора C4 до 16.5В. Цепь должна обеспечивать ток запуска не менее 30 мкА (максимум, согласно даташиту) во всём диапазоне входных напряжений. Также, в процессе работы посредством этой цепочки осуществляется контроль входного напряжения и компенсация напряжения при котором закрывается ключ – увеличение тока, втекающего в третий пин, вызывает понижение порогового напряжения закрытия ключа. |
| R10 | Времязадающий резистор для ШИМ. Увеличение номинала данного резистора уменьшит частоту переключения. Номинал должен лежать в пределах 16-36 кОм. |
| C2 | Сглаживающий конденсатор. |
| R3, C7, VD2 | Снабберная цепь, защищающая ключевой транзистор от обратных выбросов с первичной обмотки трансформатора. R 3 желательно использовать мощностью не менее 1Вт. |
| C3 | Конденсатор, шунтирующий межобмоточную ёмкость. В идеале должен быть Y-типа, либо же должен иметь большой запас (15-20 раз) по рабочему напряжению. Служит для уменьшения помех. Номинал зависит от параметров трансформатора, делать слишком большим нежелательно.![]() |
| R6, VD1, C4 | Данная цепь, запитываясь от вспомогательной обмотки трансформатора образует цепь питания контроллера. Также данная цепь влияет на цикл работы ключа. Работает это следующим образом: для корректной работы напряжение на седьмом выводе контроллера должно находиться в пределах 12.5 – 16.5 В. Напряжение 16.5В на этом выводе является порогом, при котором происходит открытие ключевого транзистора и энергия начинает запасаться в сердечнике трансформатора (в это время микросхема питается от C 5В зависит время закрытого ключа и определяется оно током, который может отдать вспомогательная обмотка, при этом ток ограничивается резистором R6. Кроме всего прочего, посредством данной цепи в контроллере предусмотрена защита от перенапряжения в случае выхода из строя цепей обратной связи – при превышении напряжения выше 25В контроллер отключится и не начнёт работать пока питание с седьмого пина не будет снято. |
| R13 | Ограничивает ток заряда затвора ключевого транзистора, а также обеспечивает его плавное открытие. |
| VD3 | Защита затвора транзистора. |
| R8 | Подтяжка затвора к земле, выполняет несколько функций. Например, в случае отключения контроллера и повреждения внутренней подтяжки данный резистор обеспечит быстрый разряд затвора транзистора. Также, при корректной разводке платы обеспечит более короткий путь тока разряда затвора на землю, что должно положительно сказаться на помехозащищённости.![]() |
| BT1 | Ключевой транзистор. Устанавливается на радиатор через изолирующую прокладку. |
| R7, C6 | Цепь служит для сглаживания колебаний напряжения на токоизмерительном резисторе. |
| R1 | Токоизмерительный резистор. Когда напряжение на нём превышает 0.8В контроллер закрывает ключевой транзистор, таким образом регулируется время открытого ключа. Кроме того, как уже говорилось выше, напряжение при котором будет закрыт транзистор также зависит от входного напряжения. |
| C8 | Фильтрующий конденсатор оптопары обратной связи. Допустимо немного увеличить номинал. |
| PC817 | Опторазвязка цепи обратной связи. Если транзистор оптопары закроется это вызовет повышение напряжения на втором выводе контроллера. Если напряжение на втором выводе будет превышать 5.2В дольше 56 мс, это вызовет закрытие ключевого транзистора. Таким образом реализована защита от перегрузки и короткого замыкания.![]() |
В данной схеме 5-й вывод контроллера не используется. Однако, согласно даташиту на контроллер, на него можно повесить NTC-термистор, который обеспечит отключение контроллера в случае перегрева. Стабилизированный выходной ток данного вывода – 70 мкА. Напряжение срабатывания температурной защиты 1.05В (защита включится при достижении сопротивления 15 кОм). Рекомендуемый номинал термистора 26 кОм (при 27°C).
Параметры импульсного трансформатора
Поскольку импульсный трансформатор это один из самых сложных в проектировании элементов импульсного блока, расчёт трансформатора для каждой конкретной топологии блока требует отдельной статьи, поэтому подробного описания методологии тут не будет, тем не менее для повторения описываемой конструкции следует указать основные параметры используемого трансформатора.
Следует помнить, что одно из важнейших правил при проектировании – соответствие габаритной мощности трансформатора и выходной мощности блока питания, поэтому первым делом, в любом случае, выбирайте подходящие вашей задаче сердечники.
Чаще всего данная конструкция поставляется с трансформаторами, выполненными на сердечниках типа EE25 или EE16, либо аналогичных. Собрать достаточно информации по количеству витков в данной модели ИИП не удалось, поскольку в разных модификациях, несмотря на схожие схемы, используются различные сердечники.
Увеличение разницы в количестве витков ведёт к уменьшению потерь на переключение ключевого транзистора, но повышает требования к его нагрузочной способности по максимальному напряжению сток-исток (VDS).
Для примера, будем ориентироваться на стандартные сердечники типа EE25 и значение максимальной индукции Bmax = 300 мТ. В этом случае соотношение витков первой-второй-третьей обмотки будет равно 90:15:12.
Следует помнить, что указанное соотношение витков не является оптимальным и возможно потребуется корректировка соотношений по результатам испытаний.
Первичную обмотку следует наматывать проводником не тоньше 0.3мм в диаметре. Вторичную обмотку желательно выполнять сдвоенным проводом диаметром 1мм.
Через вспомогательную третью обмотку течёт малый ток, поэтому провода диаметром 0.2мм будет вполне достаточно.
Описание элементов выходной цепи
Далее кратко рассмотрим выходную цепь источника питания. Она, в общем-то, совершенно стандартна, от сотен других отличается минимально. Интересна может быть лишь цепочка обратной связи на TL431, но её мы тут подробно рассматривать не будем, потому что про цепи обратной связи есть отдельная статья.
| VD4 | Сдвоенный выпрямительный диод. В идеале подбирать с запасом по напряжениютоку и с минимальным падением. Устанавливается на радиатор через изолирующую прокладку. |
| R2, C12 | Снабберная цепь для облегчения режима работы диода. R2 желательно использовать мощностью не менее 1Вт. |
| C13, L2, C14 | Выходной фильтр. |
| C20 | Керамический конденсатор, шунтирующий выходной конденсатор C14 по ВЧ.![]() |
| R17 | Нагрузочный резистор, обеспечивающий нагрузку для холостого хода. Также через него разряжаются выходные конденсаторы в случае запуска и последующего отключения без нагрузки. |
| R16 | Токоограничивающий резистор для светодиода. |
| C9, R20, R18, R19, TLE431, PC817 | Цепь обратной связи на прецизионном источнике питания. Резисторы задают режим работы TLE431, а PC817 обеспечивает гальваническую развязку. |
Что можно улучшить
Вышеописанная схема обычно поставляется в готовом виде, но, если собирать схему самому, ничто не мешает немного улучшить конструкцию. Модифицировать можно как входные, так и выходные цепи.
Если в ваших розетках земляной провод имеет соединение с качественной землёй (а не просто ни к чему не подключен, как это часто бывает), можно добавить два дополнительных Y-конденсатора, соединённых каждый со своим сетевым проводом и землёй, между L1 и входным конденсатором C1.
Это обеспечит симметрирование потенциалов сетевых проводов относительно корпуса и лучшее подавление синфазной составляющей помехи. Вместе с входным конденсатором два дополнительных конденсатора образуют т.н. «защитный треугольник».
После L1 также стоит добавить ещё один конденсатор X-типа, с той же ёмкостью что у C1.
Для защиты от импульсных бросков напряжения большой амплитуды целесообразно параллельно входу подключать варистор (например 14D471K). Также, если у вас есть земля, для защиты в случае аварии на линии электроснабжения, при которой вместо фазы и нуля фаза попадаётся на оба провода, желательно составить защитный треугольник из таких же варисторов.
Защитный треугольник на варисторах.
При повышении напряжения выше рабочего, варистор снижает своё сопротивление и ток течёт через него. Однако, ввиду относительно низкого быстродействия варисторов, они не способны шунтировать скачки напряжения с быстро нарастающим фронтом, поэтому для дополнительной фильтрации быстрых скачков напряжения желательно параллельно входу подключать также двунаправленный TVS-супрессор (например, 1.
5KE400CA).
Опять же, при наличии земляного провода, желательно добавить на выход блока ещё два Y-конденсатора небольшой ёмкости, включенных по схеме «защитного треугольника» параллельно с C14.
Для быстрой разрядки конденсаторов при отключении устройства параллельно входным цепям целесообразно добавить мегаомный резистор.
Каждый электролитический конденсатор желательно зашунтировать по ВЧ керамикой малой ёмкости, расположенной максимально близко к выводам конденсатора.
Ограничительный TVS-диод будет не лишним поставить также и на выход – для защиты нагрузки от возможных перенапряжений в случае проблем с блоком. Для 24В версии подойдёт, например 1.5KE24A.
В наше время практически все электроприборы бытового назначения имеют специальные приспособления, именуемые импульсными блоками. Они могут иметь вид как отдельного модуля, так и платы, размещенной в конструкции прибора.
Импульсный блок питания
Поскольку импульсные блоки предназначены для выпрямления и понижения сетевого напряжения, то они могут часто выходить из строя.
Поэтому, чтобы не покупать новое дорогостоящее бытовое устройство, знания о том, как его можно починить своими руками будут достаточно востребованными. О том, как выявить неисправности работы данного прибора или платы, а также как самостоятельно провести его ремонт, вам расскажет данная статья.
Описание преобразователя напряжения
Импульсный блок питания может иметь вид платы или самостоятельного выносного модуля. Он предназначен, как уже говорилось, для понижения и выпрямление сетевого напряжения. Его необходимость основывается на том, что в стандартной сети питания имеется напряжение в 220 вольт, а для работы многих бытовых приборов необходимо гораздо меньшее значение этого параметра.
Сегодня, вместо стандартных понижающе-выпрямительных схем, собранных на основе диодного моста и силового трансформатора, используются блоки питания импульсного преобразования напряжения.
Обратите внимание! Несмотря на наличие высокой схемотехнической надежности, импульсные блоки питания часто ломаются.
Поэтому в наше время очень актуален ремонт этих элементов электросхем.
Схема импульсного блока питания
Все типы источника питания импульсного вида (встроенного или вынесенного за пределы прибора) имеют два функциональных блока:
- высоковольтный. В таком блоке питания происходит преобразование сетевого напряжения в постоянное при помощи диодного моста. Причем напряжение сглаживается до уровня 300,0…310,0 вольт на конденсаторе. В результате происходит преобразование высокого напряжения в импульсное с частотой 10,0…100,0 килогерц;
Обратите внимание! Такое устройство высоковольтного блока позволило отказаться от низкочастотных массивных понижающих трансформаторов.
- низковольтный. Здесь же происходит понижение импульсного напряжения не необходимого уровня. При этом напряжение сглаживается и стабилизируется.
В результате такого строения на выходе из блока питания импульсного типа функционирования наблюдается несколько или одно напряжение, которое нужно для питания бытовой техники.
Стоит отметить низковольтный блок может содержать разнообразные управляющие схемы, повышающие надежность прибора.
Импульсный блок питания (плата). Цвета приведены на схеме
Поскольку блоки питания такого типа имеют сложное устройство, их правильный ремонт, проводимый своими руками, должен опираться на некоторые знания в электронике.
Осуществляя ремонт данного прибора, не стоит забывать, что некоторые его элементы могут находиться под сетевым напряжением. В связи с этим даже проводя первичный осмотр блока необходимо соблюдать предельную осторожность.
Ремонт в большинстве случаев не будет вызывать осложнений, т.к. импульсные блоки питания имеют типовое устройство. Поэтому и неисправности у них тоже будут схожими, а ремонт своими руками выглядит вполне посильной задачей.
Возможные причины поломки
Неисправности, которые приводят импульсный блок питания в нерабочее состояние, могут появляться по самым разнообразным причинам. Наиболее часто поломки происходят из-за:
- наличия колебания сетевого напряжения.
К неисправности могут привести те колебания, на которые не рассчитаны данные понижающе-выпрямительные модули; - подключение к блоку питания нагрузок, на которые бытовые приборы не рассчитаны;
- отсутствие защиты. Не устанавливая защиту, некоторые производители просто экономят. При обнаружении такой неполадки нужно просто установить защиту в конкретное место, где она и должна находиться;
- несоблюдение правил и рекомендаций эксплуатации, которые указаны производителями для конкретных моделей.
При этом в последнее время частой причиной поломки преобразователей напряжения является заводской брак или использование при сборке некачественных деталей. Поэтому, если вы хотите, чтобы ваш купленный импульсный блок питания проработал как можно дольше, не стоит покупать его в сомнительных местах и не у проверенных людей. Иначе это могут быть просто впустую потраченные деньги.
После диагностики блока зачастую выясняются следующие неисправности:
- 40% случаев – нарушение работы высоковольтной части.
Об этом свидетельствует перегорание диодного моста, а также поломка фильтрующего конденсатора; - 30% — пробоем биполярного (формирующего импульсы высокой частоты и располагающегося в высоковольтной части устройства) или силового полевого транзистора;
- 15% — пробой диодного моста в его низковольтной части;
- редко встречается выгорание (пробой) обмоток дросселя на выходном фильтре.
Все остальные поломки можно будет определить только специальным оборудованием, которое вряд ли хранится дома у среднестатистического человека. Для более глубокой и точной проверки необходим цифровой вольтметр и осциллограф. Поэтому если поломки не кроются в четырех приведенных выше вариантах, то в домашних условиях блок питания такого типа вы не сможете починить.
Как видим, ремонт, проводимый в данной ситуации своими руками, может иметь самый разнообразный вид. Поэтому, если у вас перестал работать компьютер или телевизор по причине поломки блока питания, то не нужно бежать в ремонтную службы, а можно попутаться решить проблему своими силами.
При этом домашний ремонт обойдется значительно в меньшую стоимость. А вот если вы не сможете своими силами справиться с поставленной задачей, тогда можно уже идти на поклон к специалистам из ремонтной службы.
Алгоритм определения поломки
Любой ремонт всегда начинается с выяснения причины неисправности блока питания импульсного.
Обратите внимание! Для ремонта и поиска неисправностей импульсного блока питания вам потребуется вольтметр.
Для того чтобы ее выявить, необходимо придерживаться следующего алгоритма:
- разбираем блок питания;
- с помощью вольтметра измеряем напряжение, которое имеется на электролитическом конденсаторе;
Измерение напряжение на электролитическом конденсаторе
- если вольтметр выдает напряжение в 300 В, то это означает, что предохранитель и все элементы электросети (кабель питания, сетевой фильтр входные дроссели), связанные с ним работают нормально;
- в моделях с двумя конденсаторами небольших размеров напряжение, свидетельствующее об их исправности, которое выдает вольтметр, должно составить 150 В для каждого прибора;
- если же напряжение отсутствует, тогда необходимо провести прозвонку диодов выпрямительного моста, предохранителя и конденсатора;
Обратите внимание! Самыми коварными элементами в электросхеме блока питания импульсного типа работы являются предохранители.
Об их поломке не свидетельствуют никакие внешние признаки. Только прозвонка поможет вам выявить их неисправность. В случае сгорания они выдадут высокое сопротивление.
Предохранители импульсного блока питания
- если была обнаружена неисправность предохранителей, то нужно проверять остальные элементы электросхемы, так как они редко когда сгорают в одиночку;
- внешне достаточно легко выявить испорченный конденсатор. Обычно он вздувается или разрушается. Ремонт в данном случае будет заключаться в его выпаивании и замене на работоспособный.
- Обязательно необходимо прозвонить на предмет исправности следующие элементы:
- выпрямительный или силовой мост. Он имеет вид монолитного блока или организован из четырёх диодов;
- конденсатор фильтра. Может выглядеть как один или несколько блоков, которые соединяются между собой последовательно или параллельно. Обычно конденсатор фильтра расположен высоковольтной части блока;
- транзисторы, размещенные на радиаторе.

Обратите внимания! Проводя ремонт, нужно найти сразу все неисправные детали импульсного блока питания, так как их выпаивание и замену следует проводить одновременно! В противном случае замена одного элемента будет приводить к выгоранию силовой части.
Особенности ремонтных работ и инструменты для них
Для стандартного типа устройств вышеперечисленные этапы диагностики и проведения ремонтных работ будут идентичными. Это связано с тем, что все они имеют типовое строение.
Припаивание деталей к плате
Также, чтобы провести качественный самостоятельный ремонт импульсного преобразователя напряжения, необходим хороший паяльник, а также умение управляться с ним. При этом вам еще понадобиться припой, спирт, который можно заменить на очищенный бензин, и флюс.
Помимо паяльника в ремонте обязательно понадобятся следующие инструменты:
- набор отверток;
- пинцет;
- бытовой мультиметр или вольтметр;
- лампа накаливания.
Может использовать в качестве балластной нагрузки.
С таким набором инструментов простой ремонт будет по силам любому человеку.
Проведение ремонтных работ
Собираясь своими руками починить испортившийся импульсный преобразователь напряжения, необходимо понимать, что такие манипуляции не проводятся для изделий, предназначенные для комплексной замены. Они не рассчитаны на ремонт и их не возьмется чинить ни один мастер, так как здесь нужен полный демонтаж электронной начинки и замены ее на новую работающую.
Плата блок питания импульсного принципа работы
Во всех остальных случаях ремонт в домашних условиях и своими руками вполне возможен.
Правильно проведенная диагностика является половиной ремонта. Неисправности, связанные с высоковольтной части обнаружатся легко как визуально, так и при помощи вольтметра. А вот неисправность предохранителя можно выявить при отсутствии напряжения на участке после него.
При обнаружении с ее помощью неисправностей остается просто произвести их одновременную замену.
Осуществляя ремонтные работы, необходимо обязательно опираться на внешний вид электронной платы. Иногда, чтобы проверить каждую деталь, необходимо ее выпаять и протестировать мультиметром. Желательно проводить проверку всех деталей. Несмотря на затруднительность такого процесса, он позволит выявить все испорченные элементы электросхемы и вовремя их заменить, чтобы предотвратить перегорания прибора в обозримом будущем.
Замена перегоревших деталей
После того, как была проведена замена всех перегоревших деталей, необходимо установить уже новый предохранитель и проверить отремонтированный блок питания, включив его. Обычно, если все было выполнено правильно, а также соблюдены все нормы и предписания ремонтных работ, преобразователь заработает.
Заключение
Ремонт блока питания, работающего по импульсному принципу, можно вполне реализовать своими руками. Но для этого нужно правильно провести диагностику прибора, а также одновременно заменить все сгоревшие детали электросхемы.
Выполняя все рекомендации, вы легко сможете провести необходимые ремонтные действия у себя дома.
Форум магазина «Дамское счастье»
Ремонт импульсных блоков питания.
Ремонт импульсных блоков питания.
Сообщение dtvims » Чт сен 25, 2014 4:51 pm
Вообще более корректно назвать: Ремонт зарядных устройств для ноутбуков и др. для чайников! (МногА букв. )
Собственно, поскольку я сам не являюсь профессионалом в данной области, но успешно починил приличную пачку данных БП, считаю, что как «чайник чайнику» смогу описать технологию.
Основные тезисы:
1. Все что Вы делаете, на Ваш страх и риск – это опасно. Запуск под напряжением 220В! (тут надо красивую молнию нарисовать).
2. Нет никаких гарантий, что все получится и легко сделать только хуже.
3. Если все перепроверить несколько раз и НЕ пренебрегать мерами безопасности, то все получится с первого раза.
4. Все изменения в схеме производить ТОЛЬКО на полностью обесточенном БП! Полностью отключить все из розетки!
5.
НЕ хвататься руками за БП, включенный в сеть, а если подносить близко, то только одну руку! Как говорил у нас в школе физик: Когда лезите под напряжение, то надо туда лезть только одной рукой, а второй держать себя за мочку уха, тогда, когда Вас дернет током, Вы сами себя дерните за ухо и у Вас отпадет желание лезть под напряжение повторно.
6. Заменяем ВСЕ подозрительные детальки на такие же или полные аналоги. Чем больше заменим, тем лучше!
ИТОГО: Я не претендую, что всё сказанное ниже истина, ибо мог что-то напутать/не договорить, но следование общей идее поможет разобраться. Также необходимы минимальные знания работы электронных компонентов, таких как транзисторы, диоды, резисторы, конденсаторы и знания куда и как течет ток. Если какая-то часть не очень понятна, то надо искать в сети или в учебниках ее основу. Например, в тексте упоминается резистор, для измерения тока: ищем «Способы измерения тока» и находим, что один из способов измерения – это измерение падения напряжения на резисторе малого сопротивления, которое оптимальнее ставить перед землей, чтобы с одной стороны (земля) был Ноль, а с другой малое напряжение, зная которое, по закону Ома, получаем проходящий через резистор ток.
Безопасность!
Сообщение dtvims » Чт сен 25, 2014 5:26 pm
Я перечитал кучу форумов по созданию и ремонту импульсных блоков питания, и спустя много много форумов понял, что имелось ввиду и Это ОФИГЕТЬ как помогло!
Идеально проводить включение БП через вот такую систему:
Что это такое? включаем в розетку 220 трансформатор. Трансформатор преобразует напряжение 220В в 220В, т.е. на выходе получаем те же 220В, для нормального пуска ремонтируемого блока питания. Нужен трансформатор чтобы спасти жизнь «чайнику». Надо ли говорить, что у меня такого трансформатора нет и я его не использовал?
Первоначально я и вторую часть этой схемы не использовал: обычная лампочка накаливания (энергосберегайка НЕ подойдет. ) на 220В – 60Вт. Оказалсь очень зря! Профессионалы обычно пользуются непонятными терминами (блин, они кому рассказывают как ремонтировать БП? Ничего не понятно. ), в результате чего пугаешься и плюешь на действительно простые подручные средства, обеспечивающие защиту подопытного БП и себя.
А именно, мы включаем в разрыв линии 220В лампочку, последовательно с блоком питания. Я в итоге сделал так: 4 проводка с клеммами: 2 проводка подключил к лампочке (к патрону), 2 проводка припаял в БП (Главный вопрос: куда?). Если Ваш БП накрылся, то наверняка у него сгорел предохранитель, т.е. его в любом случае выпаивать и ставить новый. Вооружаемся Тестером (мультиметром), ставим на прозвон (это у меня основной инструмент) и проверям предохранитель. Скорее всего контакта НЕ будет. Если контакт есть (предохранитель жив), то все-равно лучше временно предохранитель выпаять, если нет, то можно пока и не заморачиваться. На место предохранителя, к его контактным площадкам (вместо предохранителя) впаиваем лампочку, т.е. те самые проводки с клеммами, к которым подключаем лампочку.
Что дает лампочка? Сопротивление спирали лампочки достаточно низкое, пока она холодная, но при включении оно резко увеличивается (от нагрева), что может полностью или почти полностью отключить наш БП в случае, если мы допустили ошибку.
Если Блок питания работает, то в момент включения питания, лампочка на мгновение загорится и потухнет (или будет светится очень очень тускло). Сперва лампочка должна загореться, т.к. на входе в БП стоит мощный конденсатор, который должен зарядиться, и пока он не зарядится, получается эффект короткого замыкания, что мы часто наблюдаем при включении БП в розетку (искра на вилке, но детальнее об этом чуть позже). Когда лампочка тухнет, спираль остывает и ее низкое сопротивление особо не мешает работе БП. Если в БП что-то не работает, то лампочка загорится, пусть не в полный накал, но ярко – это будет верным признаком, что надо искать проблему дальше. Представьте, что Вы еще не выявили все дефекты и включили БП без лампочки: если с лампочкой, лампочка загорится, очевидно, что без нее будет – короткое замыкание. КЗ приведет к тому, что сперва сгорят все детали нашего БП через которые пойдет ток, только потом сработает защита (предохранитель, сетевой фильтр, автомат в щитке). Особенно обидно, когда Вы только что поставили новые детали, включил, но из-за какой-то еще мелочи, свежеустановленная деталька сгорает! А ведь новые детальки, особенно купленные в розницу, на вес золота (потому рекомендую их покупать мелким оптом на ebay или aliexpress, но тут их ценой станет длительное ожидание).
Т.о. Лампочка в первую очередь защитит Вашу домашнюю сеть от КЗ и с высокой вероятностью защитит детальки БП (напоминаю, что трансформатор, который я не использовал, защищает прокладку между стулом и ремонтируемым блоком питания).
Конечно, идеально и лампочку поставить и предохранитель оставить, но тогда придется сильнее влезать в конструкцию БП или делать спец установку в розетке или как на картинке – совсем хорошо!
Ниже варианты схемотично. На вход подается напряжение, на выход подключаем ремонтируемый БП.
3-й вариант, мной лично не опробован. Имеется ввиду понижающий трансформатор на 30В. Лампочка на 220В уже не прокатит, но можно и без нее, ообенно, если трансформатор слабенький. В теории должен способ работать. В таком варианте можно спокойно лезть в БП осциллографом, не боясь ничего попалить.
Разбираем!
Сообщение dtvims » Чт сен 25, 2014 5:36 pm
Поиск схем
Сообщение dtvims » Пт сен 26, 2014 10:27 am
Поиск неисправностей!
Сообщение dtvims » Пт сен 26, 2014 11:26 am
Сперва пару слов о выпаивании деталей .
Очень часто детали припаяны бессвинцовым припоем, что повышает его температуру плавления. С одной стороны это здорово, т.к. экологично и меньше вероятность отпаивания при перегреве, но очень плохо при ремонте. Причем тут может быть очень сложно выпаять деталь, перегреть деталь или перегреть дорожку и она отвалиться (у меня несколько дорожек так отвалилось и пришлось их восстанавливать, но это было не в блоках питания, в БП они были уже сгоревшие, если я их восстанавливал). Вот тут есть хитрость. Чтобы легче выпаять детали надо воспользоваться более низкоплавным припоем. Лучше всего сплавом Розе или Вуда. Т.е. берем этот сплав и наносим его паяльником дополнительно на имеющийся припой. Они мешаются и далее деталь можно легко выпаять. Зачастую, пока их смешиваешь, сама плата прогревается до 100 градусов и какое-то заметное время не остывает, в результате чего можно снять разъем или микросхему уже вообще без паяльника, пока плата не остыла.
Про сплав Вуда. Его не очень рекомендуют из-за зверской токсичности Кадмия, которого там аж 12.
5%. Хотя, согласно советским гостам, сам сплав является безопасным, т.е. в пределах нормы. Вроде как опасными являются пары его окиси, а не он сам. В общем есть куча споров о его вредности и большинство описаний гласят,что лучше его не использовать, за то он дешевле, чем Розе. Даже если принять во внимание, что сам сплав безопасен и Кадмия в нем не много, все же лучше будет перестраховаться и при его использовании использовать хорошую вытяжку, которую все-равно надо использовать, т.к. большинство флюсов тоже не очень-то безвредны. Если сомневаетесь, то возьмите лучше Розе, но его температура плавления чуть выше. Также очень токсичны сплавы свинца, как и сам свинец, который присутствует в свинцовом припое и даже многие сплавы олова токсичны. Если очень этим заморачиваться, то лучше не паять самостоятельно А если не заморачиваться, то вытяжку лучше все же использовать
Ищем неисправности.
Нам потребуется Мультиметр или, более привычное мне название, тестер. Можно купить самый дешевый, если у Вас его еще нет, главное чтобы он умел мерить напряжение переменное и постоянное, а также сопротивления и был режим прозвонки (сейчас это есть на всех аналогичных приборах).
Что удобно в режиме прозвонки – он пищит при КЗ или около того (на очень малых сопротивлениях), а если нет КЗ, то показывает сопротивление (обычно в килоомах).
Ставим мультиметр на прозвонку и тыкаем в подозрительные детальки. Но какие детальки подозрительные?
Тут, для большей наглядности надо представить общую схему подобных БП. Заметим, что схема сильно общая (сильно грубая) и содержит только основные элементы и только для объяснения принципа работы. Я набросал общие черты для большинства БП, заодно добавил несколько элементов, которые могут сгореть и их найти сразу нельзя.
Сразу на схеме сперва изобразил схему для безопасного тестирования БП, см. раздел безопасности: трансформатор (1) и лампочку(2). Можно ограничиться только лампочкой, но пренебрегать ей не советую.
Начнем с самого начала. На вход поступает 220В из сети. На одной стороне ставят предохранитель (Fuse). Если сгорел предохранитель, необходимо знать причину этого! Просто замена предохранителя в 99% проблему не решит.
Тут преимущество трансформаторных блоков питания (один большой трансформатор на входе, сразу включенный в 220В), в них почти всегда горит только предохранитель, иногда на выходе горит стабилизатор напряжения, но диагностика на 90% проще, т.к. больше там просто гореть нечему, а ничего больше нет . Но у нас-то импульсник!
Напротив предохранителя притаилась интересная деталька, которая иногда тоже горит – это NTC-термистор (гуголь в помощь) на 5 Ом. Название по первости ошарашивает. В общем можно вообще без него, т.е. поставить просто перемычку/проводок или еще предохранитель. Но какой толк от этой картины, если можно без нее? А очень большой! Дырку в стене нам закрывать не надо, но выше я упоминал, про короткое замыкание на некоторое мгновение, пока не зарядится конденсатор – именно это КЗ нам и уменьшает термистор. Термистор, равно как и простой резистор, ограничивает протекание тока, т.о. нету резкого скачка при втыкании БП в розетку. Через термистор конденсатор будет заряжаться чуть медленнее, потому, если мы включим наш БП через лампочку и термистор, то лампочка будет при старте гореть чуть тусклее и чуть дольше, но все-равно погаснет (если БП живой).
Когда через термистор пойдет ток, он начнет нагреваться, 5 Ом сопротивления возьмут на себя часть нагрузки, которая, конечно, перейдет в тепло. Поскольку термитор типа NTC, то при нагревании его сопротивление будет уменьшаться, т.е. он вообще перестанет оказывать какое либо влияние на работу БП после старта.
Далее идет Мост (3)! Профи, обычно на этом месте делают отступления, что это вообще-то не мост, а название жаргонное или вообще опускают к нему внимание как очевидное. В общем, первое, что может накрыться – это именно мост, он же выпрямитель. Сперва тыкаем (разумеется одним щупом на один контакт идущий от внешней сети 220В, а вторым щупом на второй контакт) прозвонкой в контакты 220В на предмет замыкания, затем тыкаем в выпрямленные контакты на предмет того же КЗ. Если услышали писк, значит выпрямитель сдох и надо менять. Выпрямитель может быть как одним элементом с 4-мя ножками, так и 4-мя выпрямительными диодами. Даже если у Вас отдельные диоды и из них сгорело только 2, то лучше все-равно поменять все.
Если одной микросхемой, то без вариантов. Я дополнительно, на всякий случай смотрю и не изменились ли характеристики диодов, т.е. проверяю каждый диод. Если подключать щупами к диодам по очереди, то, поскольку они стоят, 2 в одном направлении, а 2 в другом, то в 2-х случаях мультиметр покажет единицу, т.е. не замкнут (по умолчанию горит 1), а на 2-х других покажет циферку около 450. Меняем щупы местами и получаем картину ровно на оборот: на первых 2-х около 450, а на вторых 1. Если мультиметр запищал – значит КЗ. Заметим, что при подключении мультиметра в схему БП, прежде чем показать отсутствие замыкания, он может коротко пискнуть или просто побегут циферки – это нормально, поскольку деталь еще не выпаяна и на работу прибора влияют другие детали на схеме, в частности тот самый конденсатор, о котором я так часто вспоминаю. После того как выпаяли выпрямитель, еще проверим его тестером и еще раз без него проверяем схему на предмет КЗ также как до того проверяли выпрямитель в схеме. Бывает, что выпрямитель жив, а КЗ есть, а бывает, что выпрямитель мертв, но КЗ в схеме тоже есть, т.
е. сдохло что-то еще. Когда есть сомнения в детали, ее надо выпаять и проверить еще раз, имеет смысл далее проверять схему без выпаянной детали, вернуть всегда успеем, главное не забыть что и от куда выпаяли, где очень помогает фотоаппарат
Еще немного про мост. На БП выше сгорел у меня именно мост (сборка – в виде одной «микро»схемы). Честно говоря не знаю теперь выжил ли там ШИМ и полевик, т.к. я их сразу заменил (пришли с запасом с ebay), а потом только обратил внимание на сгоревший мост. Заменить его сразу не чем и первое что пришло в голову – это собрать мост из отдельных диодов. Первые диоды, что мне попались под руку – это мощные диоды Шоттки. Данные диоды покупались мной именно, чтобы выпрямлять напряжение на выходе импульсника, но я рассудил, что раз мощность (тут я считал только ток, хотя мощность=ток*напряжение) там с запасом, то все хорошо. Ошибся. Первое же прямое включение спалило пару диодов. Я решил, что в схеме что-то не так, перекопал все! При подключении через лампочку (сгоревшие диоды были заменены) схема заработала, но лампочка довольно ярко горела все время работы.
Даже не было понятно, что БП-то работает. Через некоторое время до меня дошло, что поведение лампочки может быть таким из-за диодов. Замена диодов на выпрямительные, но заметно меньшей мощности – это доказала. Лампочка стала загораться на мгновение только при включении, БП работал! Этому есть вполне разумное объяснение: прежде чем ставить неоднозначную замену, надо читать на них datasheet. У моих диодов Шоттки оказалось рабочее напряжение всего до 40В, не даром, они на выход идут, а мост был на 700В (что его не спасло и БП таки попал в мои руки).
Сразу после моста, в редких случаях ставят защитный диод на 400 вольт. В зарядках его почти всегда нет (на моей псевдосхеме D1, например p6ke400a), но если есть, то он берет на себя первую атаку из внешней сети (Относительно дорогая деталька и на ней экономят). Стоит защитный диод в направлении от минуса к плюсу. Считается, что ток идет от плюса к минусу, т.е. диод всегда закрыт, но, если вылетит мост, полярность будет меняться и диод откроется, что обеспечит КЗ и вылет предохранителя, сам он скорее всего тоже сгорит из-за протекания большого тока через него, но схему спасет (если сгорит, то будет КЗ).
Также, если вдруг в сети окажется более стандартного 220В, то снова защитный диод спешит к нам на помощь! Дело в том, что после выпрямления 220В превращается в 310В постоянного напряжения (220В – это среднее значение напряжения на синусоиде. Величина амплитуды синусоиды 310В, т.е. от минимального до максимального напряжения разница аж в 620В). Напряжение в сети штатно может меняться от 190В до 250В, т.е. диод, рассчитанный на 400В, на такие скачки НЕ среагирует. А вот если у нас окажется 380В в сети, то выпрямленное напряжение будет выше 400В и диод героически сгорит. Не надо на меня косо смотреть, со словами, что такого быть не может – еще как может. Конечно, у Вас дома – это крайне мало вероятно, а вот в офисе очень даже вероятно (тут должен быть дьявольский смех). Так вот, если защитный диод героически сгорел, то скорее всего мы отделаемся заменой его и предохранителя, возможно и еще какого-нибудь маловажного (важного только для защиты) элемента защиты. Была у меня такая ситуация с подобным БП: я просто выпаял диод и др.
элементы защиты, коротившие линию, и поставил перемычку вместо предохранителя – ну НЕ было у меня под рукой запчастей, а вернуть в строй надо было прибор уже сейчас, да рисковал, но все обошлось, прибор отработал пару дней, пока я не восстановил все как было и уже можно было расслабиться.
Вот это одно из таких устройств, где стоит защитный диод. Сверху сгоревший, а снизу отремонтированный, он же.
Сверху большой конденсатор (выжил на всех, а всего их сгорело 4 штуки, после 380 по сети офиса, этот самый сгоревший). Сразу ниже под ним защитный диод, а еще ниже мост. У моста видно маркировку «+» и «-«, а у диода черточку возле плюса – вот это оно есть, установлен в направлении от минуса к плюсу, а сгорел от перегрузки, создал КЗ и спалил предохранители (их хорошо видно на отремонтированном, длинненькие в изоляции).
Ниже моста сетевой фильтр (сдвоенный дроссель и квадратненький конденсатор). Фильтр не сгорел, но оплавился. Я его заменил. Заметим, что мой дроссель и конденсатор оказались крупнее, потому в плате для них я просверлил новые дырки и навесным монтажем закрепил на контактные площадки.
На плате было много свободного места, потому мне это удалось без труда.
Слева от фильтра, на уже отремонтированном видны новенькие варистор и предохранители. Предохранителя 2 разной мощности и на исходной плате они полностью обуглились, что их не разглядеть. А были они такие маленькие и симпатичные, но дорогие и их тяжело купить, потому я поставил обычные стеклянные и упаковал их в термоусадочные трубки.
А вот варистор (TVR10471) это уже что-то новое. Изначально он имеет очень большое сопротивление, но при увеличении напряжения, его сопротивление резко падает, что должно вызвать КЗ и выход из строя предохранители, что позволяет отфильтровывать резкие импульсы в сети. Тут видимо производители решили поставить все подряд, чтобы наверняка и были правы: сработало всё. Зато сгорели только защитные элементы на всех подопытных и только на данном подплавился фильтр.
24 Вольта 100 Ватт блок питания с неплохим результатом
$ 7.54
Перейти в магазин
В апреле я делал обзор довольно интересного и качественного блока питания на 12 Вольт.
Мне он тогда очень понравился соотношением цены и качества. Но в комментариях и потом в личке меня спрашивали про такой же блок питания, но на 24 Вольта. Этим обзором я постараюсь выполнить эту просьбу и покажу что он из себя представляет.
Вообще мне еще и самому было интересно отличие этих блоков питания, но в основном не столько в плане технических характеристик, а самого изготовления, так как сами блоки питания почти одинаковы, но что будет в этот раз…
Небольшое отступление.
Блоки питания на 24 Вольта в быту распространены гораздо меньше чем их 12 Вольт собратья, хотя в производстве они применяются очень широко. Но они имеют ряд своих преимуществ.
При еще вполне безопасном напряжении, они например могут помочь запитать светодиодную ленту с меньшим падением в кабеле и самой ленте (естественно если лента на 24 Вольта). Также такие блоки питания применяются в небольших самодельных станках (ищется по аббревиатуре CNC).
Сначала как всегда небольшой комментарий по поводу упаковки.
К сожалению в магазине не вняли моим слова насчет того, что у упаковки неплохо было бы заматывать и торцы.
Правда в этот раз плата никуда не уехала из своего пакета, но вполне могла это сделать как в прошлый раз.
Упаковка
Чтобы не плодить много отсылок к предыдущему обзору, я повторю в этом часть информации которая была там, естественно относящуюся уже к этому блоку питания. Думаю так будет корректнее.
Для начала несколько общих видов блока питания.
Внешне плата мне показалась более аккуратной, а трансформатор немного больше, чем в прошлом варианте. Но На самом деле в трансформаторе использован тот же сердечник, просто из-за большего количества изоляционной ленты он кажется больше 🙂
24 Вольта 100 Ватт блок питания с неплохим результатом
Плата имеет такие же радиаторы как и в 12 Вольт версии, только радиатор диода немного смещен к трансформатору, буквально на 2мм.
Видно была какая то оптимизация, правда смысл ее от меня как то ускользает.
24 Вольта 100 Ватт блок питания с неплохим результатом
На входе блока питания установлен такой же безвинтовой клеммник как и в прошлый раз, изменился входной дроссель, теперь он намотан чуть более толстой проволокой, соответственно имеет меньшую индуктивность, мне кажется это лишнее, в прошлом было лучше.
Так же присутствует помехоподавляющий конденсатор, здесь все в порядке.
24 Вольта 100 Ватт блок питания с неплохим результатом
Краткие характеристики:
Входное напряжение 85-265 Вольт
Выходное напряжение — 24 Вольта
Ток нагрузки — указано 4-6 Ампер*
Выходная мощность — 100 Ватт (максимальная)
Размеры платы как и в прошлый раз составляют 107х57х30мм.
*- Как мне кажется, насчет 6 Ампер производитель (или магазин) явно загнули, так как 6 Ампер это почти 150 Ватт при заявленной 100.
Скорее этот БП по току является половинным вариантом предыдущего, т.е. 3 Ампера номинальная и 4 Ампера максимальная.
24 Вольта 100 Ватт блок питания с неплохим результатом
Чертеж с габаритными размерами платы.
Сравнительное фото двух блоков питания, вверху 24 Вольта, внизу 12 Вольт.
24 Вольта 100 Ватт блок питания с неплохим результатом
И соответственно сравнительное фото печатных плат.
Вот отсюда начались отличия блоков питания. При почти полном сходстве сверху, они заметно отличаются снизу.
Что бросилось в глаза сразу после распаковки, так это некрасивая пайка и грязная плата.
Похоже что ее пытались мыть, но видимо попала она в мойку уже после кучи других плат так как имеет почти равномерный белый налет.
Пайка же просто матовая, это видно даже на таком фото.
24 Вольта 100 Ватт блок питания с неплохим результатом
Топология платы почти не изменилась, хотя разница есть.
Правда есть и небольшой плюсик, теперь радиаторы припаяны за оба крепежных вывода, а не по одному, как в прошлый раз.
На плате видно, что один из крепежных выводов радиатора диода находится в опасной близости от минусовой дорожки. Сначала я немного заволновался, но потом заметил, что диод то изолирован от радиатора. Это ухудшает теплопередачу с диода на радиатор, но увеличивает безопасность и уровень помех в эфир.
24 Вольта 100 Ватт блок питания с неплохим результатом
«оптимизация» коснулась и элементной базы. В прошлом обзоре я отдельно отметил то, что применены точные резисторы, в этот раз производитель поставил обычные. Я не скажу что это плохо, точные резисторы тут не особо и нужны, но видно что плату «оптимизировали» не только в плане смещения радиатора.
Также как и в прошлый раз применен ШИМ контроллер CR6842S, который является аналогом более известного контроллера SG6842.
24 Вольта 100 Ватт блок питания с неплохим результатом
Я не стал чертить новую схему, так как она почти 1 в 1 с 12 Вольт версией, но внес все изменения, которые касаются конкретного БП.
24 Вольта 100 Ватт блок питания с неплохим результатом
Случайно заметил, что на плате присутствуют какие то непонятные следы в районе мощного SMD резистора. Производитель явно стал экономить.
С одной стороны экономия это хорошо, с другой, главное чтобы она не сказалась потом на качестве.
24 Вольта 100 Ватт блок питания с неплохим результатом
В качестве силового применен немного другой транзистор чем в прошлый раз, 20N60C3
Он немного отличается в лучшую сторону, 650 Вольт против 600, 20.7 Ампера против 20 и 2400пФ емкость затвора против 3000пФ у предыдущего. Измерения под нагрузкой покажут, но пока неплохо.
В прошлый раз я заметил, что конденсатор питания ШИМ контроллера стоял с заниженной емкостью. В этом БП все в порядке. Кстати мне потом писали люди, купившие блоки питания после моего обзора, у них так же стоял правильный номинал, а так как мой был перепаян, то думаю что это мне так «повезло».
24 Вольта 100 Ватт блок питания с неплохим результатом
В качестве выходного диода применена диодная сборка 100 Вольт 2х20 Ампер stps41h200ct производства ST.
Я бы не сказал что это хорошо, так как точно такая же сборка стояла и в прошлом БП, рассчитанном на 12 Вольт. Программа в которой я рассчитываю свои БП выдает обратное напряжение 110 Вольт при 24 Вольта выходном. Конечно она рассчитана под другой тип ШИМ контроллера. Программа выдает расчет с запасом, но я всегда ставлю в такие цепи диод на 150 Вольт.
Так что можно сказать, что здесь выходной диод стоит впритык по обратному напряжению 🙁
Зато в снаббере применили более высоковольтный конденсатор, хотя как по мне его емкость великовата для данного напряжения. Возможно это отчасти и защищает выходной диод.
24 Вольта 100 Ватт блок питания с неплохим результатом
Выходные конденсаторы также как и в прошлом БП имеют емкость в 1000мкФ и рассчитаны на 35 Вольт.
Конденсаторы, как и в прошлый раз, не фирменные, так как Nichicon FW серии имеет золотистый цвет и довольно дорогие, да и позиционируются они для усилителей звука и т.п.
24 Вольта 100 Ватт блок питания с неплохим результатом
Но написано это одно, а на самом деле это совсем другое, потому конечно я измерил их реальные характеристики. И они практически сошлись с характеристиками конденсаторов в 12 Вольт БП из чего я могу заключить, что это одни и те же конденсаторы, но в разной «упаковке».
Выходные — 1100 мкФ, 30 мОм (на фото измерены два параллельно)
Входной — 79.9 мкФ, 0.162 Ома.(этот имеет лучшие характеристики чем в прошлый раз)
24 Вольта 100 Ватт блок питания с неплохим результатом
Дальше немного о недостатках
Для начала о более грустном. В качестве межобмотчного конденсатора применен не специальный Y конденсатор, а обычный высоковольтный.
Такая картина была и в мелком 12 Вольт БП.
В целях безопасности лучше заменить.
А менее грустным было то, что на плате был поврежден резистор снаббера диода. Без него Бп лучше не использовать, да и вообще я всегда перед включением осматриваю плату на возможные повреждения.
Снаббер необходим по нескольким причинам, уменьшение напряжения выбросов (помогает аналогичной цепи на высоковольтной стороне), защищает выходной диод от коротких импульсов, уменьшает помехи от переключения диода.
Резистор был номиналом 5.6 Ома, такого у меня не нашлось, потому поставил 6.8 Ома, значения особого это не имеет, можно поставить даже 10 Ом, работать будет практически так же.
24 Вольта 100 Ватт блок питания с неплохим результатом
С внешним осмотром покончили и переходим к более «вкусному», тестированию БП под нагрузкой.
Это мне было не менее интересно, чем просто внешнее сравнение.
Тестирование блока питания
Резюме:
Плюсы
Почти качественная сборка, есть небольшие замечания
Компоненты нормального качества, но уже без запаса, как было в 12 Вольт версии.
Соответствие заявленным параметрам.
Отличная точность стабилизации выходного напряжения.
Низкая цена.
Минусы
Замечание к упаковке (минус магазину)
Неправильный тип межобмоточного конденсатора.
Выходная диодная сборка применена без запаса.
Мое мнение. Хотя внешне блок питания меня немного расстроил, матовая пайка, плохая промывка, обычные резисторы вместо точных, то после тестирования я изменил свое мнение.
Если закрыть глаза на то что поставили межобмоточный конденсатор не Y типа и был поврежден резистор (допускаю что это частный случай), то БП весьма неплох.
Обрадовала нормальная работоспособность вплоть до 120 Ватт при заявленных 100.
Судя по результатам тестов, при 100 Ваттах его можно эксплуатировать вообще без проблем.
Когда писал обзор, то заметил, что магазин снизил цену на этот блок питания (в заголовке цена уже снижена), возможно будет полезным. Отчасти поэтому я хотел выложить обзор быстрее.
Небольшое дополнение
Товар предоставлен для написания обзора магазином.
$ 7.54
Перейти в магазин
«Народный» блок питания 24V-4А (версия с односторонним монтажом элементов).
Обзор очень любительский. К электричеству и к электроники отношения не имею, БП и пайка как любимое хобби. Возможны технические и грамматические ошибки.
Фото БП из коробки не делал, все фото уже после небольшой доработки. Сейчас все народные БП на 24V-4A идут только в таком исполнении. Последняя партия правильных БП была в обзоре uncle_sem.
Ссылку на БП дал случайную, где брал свой БП, ссылка уже нерабочая. Все основные элементы БП остались почти без изменений. Поменяли только ключевой транзистор, в моём случае это FQPF10N60C (600V/9.5A) (корпус пластик). Микросхема ШИМ CR6842S, высоковольтный конденсатор 82uF/400V (16/25mm). Термистор 5D9. Диодная сборка на выходе — MBR20100 (20А/100V). Диодный мост KBP307 (3A/700V). «Токовый» резистор -шунт R300 ( 1Вт, 0.3 Ом). Нагрузочный smd-резистор (1Вт, 1 Ком). Два китайских, якобы Low Esr, конденсатора 1000uF/35V (10/20мм).
Элементы снаббера — зеленый пленочный конденсатор 2J472J (4.7nF/ 630V), smd-диод RS1M ( 1000V/1A), большой smd-резистор 104 (1Вт,100кОм).
Теперь про то, что мне категорически не нравится именно в этой версии БП.
Главный момент — китайцы урезали место под конденсаторы. Если в первой версии БП от Кirich(а) был точно такой же конденсатор 82uF/400V (16/25mm), только место там было отведено под конденсатор с диаметром 18мм. На выход подходили стандартные конденсаторы 35V/1000uF с зазором с радиатором (на 12,5/13mm диаметром). Здесь такой номер уже не пройдёт. Первое фото из обзора Kirich(а), второе фото моё старое, с правильной (двухсторонней) версии БП. Конденсаторы, на выходе, ставил диаметром 13мм (простые Jamicon TK 35V/1000uF).
Общий недостаток этих БП — на выходе установлены китайские конденсаторы 35V/1000uF. У них смешной размер 10/20mm. Не бывает нормальных конденсаторов с таким размером. Есть, у фирм, миниатюрные серии, типа Rubycon PX с такими размерами.
Но там речи нету о Low Esr. По характеристикам Rubycon PX, это самые обычные конденсаторы. А здесь в БП, просто чистый Китай. Для примера, недорогие обычные конденсаторы Samwha RD имеют такой размер в конденсаторах 25V/1000uF. Фото из обзора Uncle_sem.
Есть претензии к диодной сборке, особенно в случае применения БП в самодельных ЛБП (при увеличении напряжения) — эта сборка всего на 100V. По подбору диодной сборки — ток берём с запасом в 3 раза, напряжение берём с 5-кратным запасом.
Придирки — нагрузочный резистор на 1кОм (греется), большой размах пульсаций (было известно) и отсутствие термопасты (легко поправимо). А вот увеличить ёмкость конденсатора до 100/120uF (фирменного 400V) теперь очень проблематично, из-за отведенного размера на 16мм.
Что делал по этому БП.
Нашёл в коробке конденсатор 100uF/400V, от старого «любимого китайца с Али», диаметром 16мм (высота 30мм, серия PAG). На выход пришлось заказывать редкие конденсаторы 35V/1000uF (10/28мм). Этих конденсаторов нет в ДАТАШИТЕ, но именно такие конденсаторы серии YXG ставят в некоторые дорогие компьютерные БП.
И там они (16V/2200uF) имеют размер которого тоже нет в даташите. Заменил диодную сборку — не было в наличии на 150V, поставил из магазина MBR30200CT (30А/200V). На крайние выводы диодной сборки поставил ферритовые бусины.
Убрал родной нагрузочный smd/резистор 1 кОм — поставил обычный 1Вт на 1,5 кОм. Сделал его выводы горизонтально, примерил на родные пятаки, откусил лишнее и припаял на штатное место. Потом пайку намазал лаком и зафиксировал этот резистор герметиком (резистор с выводом сделал в термоусадку). Разъём для подключения проводов (на выходе) просто убрал. Добавил smd-керамику на выход и добавил высоковольтную smd-керамику к конденсатору 100uF/400V. Высоковольтная smd-керамика больше баловство — ёмкость совсем небольшая, так видел у Kirich(а) в обзорах, в небольших БП Mean Well. Тоже самое и с Y-конденсатором, поставил на его выводы ферритовые бусины (лежат дома два пакетика без дела). Заменил мелкий конденсатор по питанию ШИМ (всегда их меняю на фирменные) — хотел поставить блатной Samwha WL 33uF/50V, но дома первым попался Jamicon TK 47uF/50V, поставил его.
На БП 100Вт уже ставлю термистор 5D11 (в термоусадке).
Изначально сделал план по доработке — поднять выходное напряжение (родное 24,07V), заменить нагрузочный резистор, поменять диодную сборку с конденсаторами. Просто очень не люблю ровное напряжение у БП. Всегда делаю напряжение минимум в + 0.5V, учитываем потери на проводах и разъёмах. Поэтому было решено выпаивать радиатор. Сначала не врубился, радиатор не хотел демонтироваться. Оказалось, что китайцы его приклеили — на всю подошву был нанесён клей (имейте в виду). С переделками прошло всё быстро, кроме операции по небольшому повышению напряжения. Для повышения напряжения нам нужно поменять резисторы по TL431. Вроде ничего сложного. Но именно на БП на 24V это очень проблематично, нужны точные резисторы. Там такое соотношение резисторов под 24V, что их малейшее отклонение и напряжение улетает на большую величину. То есть можно взять два одинаковых резистора, но из разных пакетиков (от разных продавцов) и получить очень разное напряжение у БП.
Уже несколько раз мне БП на 24V нервы делали.
Здесь это резисторы R18 и R19 (типоразмер 0805). В итоге поставил R18 — 27кОм (2702) и R19- 3кОм (3001). Несколько раз игрался с этими резисторами (с одинаковыми ) — сначала напряжение улетало сильно за 25V. Брал другой (другие) 27кОм и 3кОм. С нескольких попыток получил 24,89V. Сразу остановился — считаю нормальное напряжение. Если будете смотреть эти резисторы для TL431, например в калькуляторе у Kirich(a) в блоге, то R1 из таблицы — это наш R18 ( R1 с плюса выходного питания ), а R2 из таблицы — это наш R19 (R2 с минуса выходного питания). В первую колонку (U B out) ставим наше напряжение 24V (или 24.5 обязательно через точку). В колонку (U B fb) всегда ставим 2.5 (V). Редчайший случай для TL431, чтобы вместо 2.5V, было на 1.25 Вольта (такие даже не встречались). Подробней ЗДЕСЬ.
В окончании, обезжирил поверхность платы под радиатор, приклеил на плату (под радиатор) термоскотч на 20мм (ширина). На подошву радиатора нанёс немного клея-герметика и запаял его на место.
Включил БП под нагрузкой на 30 минут — пока плата была горячая, в синфазный дроссель и в обмотки трансформатора намазал лак KO-921 (Rexant 09-3789). Когда лак подсох, то перевернул плату и полностью намазал лаком PLASTIK 71 обратную сторону платы, кроме пятака под запайку вых. проводов. В принципе, если ничего не собираетесь делать по плате, то можно и лицевую сторону платы намазать лаком. Лак KO-921 гуще чем лак PLASTIK 71. Кисточку использую от старого флюса ФКСп (20мл).
Потом закрепил герметиком крупные элементы. Дома сейчас чаще использую «Герметик-прокладка (фирма KERRY)». По герметику — оптимален по цена/качество, нейтральный серый RTV. Температура от-50 до 330°C. Вес 85гр. Есть большой (длинный) носик дозатор и лопатка в комплекте. Минус герметика- дороже Казанского герметика, но у Казанского нет в комплекте носика- дозатора. Покупал герметик в обычном ларьке в автомагазине.
Сразу про покупку фирменных конденсаторов на Али и по ссылками на продавцов.
У меня, долгое время, был «любимый китаец» на Али. Его сильно не светил, ссылки оставлял только у Krich(а) в блоге и давал в личку. При простом поиске конденсаторов на Али, этот продавец не выпадал в поиске.
Несколько раз мне предлагали дать на него ссылку на Муське, в комментариях у популярного автора. Не хотел давать и отвечал, что думаю, что это плохо закончится или китаец резко поднимет цены. Китаец был вполне адекватный. Доставка 80% заказов была 20 дней и менее (в Зап.Сибирь, через Москву). К чему это — у меня не было претензий вообще по конденсаторам. Внешний вид, полиграфия, размер — всё соответствовало даташиту. Цена, особенно с купонами Али, была просто отличная. Но была особенность, брать надо было только по 25/30- 50 штук. Доставка не увеличивалась, а цена на партию резко падала.
И однажды совпало — вышел ЭТОТ ОБЗОР от Uncle_sem. И я аж психанул (про себя) — » Вот как так-то? Я же тебе пару раз давал ссылку, в личку, на правильного китайца. Объяснял как надо у него покупать.
И ведь именно покупка у этого китайца для тебя подходит (для покупки с братом). А ты взял и опять закупил хлам».
Короче дал ссылку, в комментариях, на своего китайца. Кто-то успел закупиться. Wyfinger даже СДЕЛАЛ ОБЗОР на конденсаторы от этого китайца. Но итог печальный, случилось то, чего опасался — китаец прикрыл лавочку по продаже конденсаторов.
Wyfinger в своём обзоре коснулся вопроса медных выводов у конденсаторов. Так я порылся в столе и нашёл конденсаторы с медными выводами, от этого китайца. Конденсаторы 2200uF/25V. Серия KZM — ДАТАШИТ. Выводы медные — не магнитятся, один из выводов (кончик) немного зачистил надфилем, там медь. Выводы мягкие, сразу отличаются в руке по восприятию. Сами конденсаторы немного выше тех же новых Samwha RD 2200uF/25V. У Samwha RD выводы стандартные-жесткие, хорошо магнитятся. Потом добавил комментарий в обзор.
Медные выводы у конденсатора
Возвращаемся к нашему БП.
Проверял БП после доработки.
Мощность сделал как у Kirich(а) в таблице — 110Вт (в таблице 108Вт). Температура силовых элементов совпадает с данными Kirich(а). За исключением температуры ключевого транзистора, у меня упорно выходило, на несколько градусов, меньше. Предположение — возможно Kirich неточно указал температуру или разница в температуре в помещении. Другое предположение — дело в самом транзисторе. Мне непонятно зачем на этот БП был установлен транзистор 20N60C3. По мне, он сильно «тяжелый» для этого БП (ёмкость затвора). Сам транзистор 20N60C3, с той версии БП, я разбирал, он очень похож на оригинальный, кристалл огромный.
Транзистор 20N60C3 и его кристалл
Проверил и размах пульсаций. Примерно такую картину и ожидал увидеть. Щупы под Kirich(а) — керамика 0,1uF и простой мелкий конденсатор 1uF. Делитель 10X и 200mV на клетку.
Без нагрузки
Ток 1А
Ток 2А
Ток 3А
Ток 4А
Итог — БП нормально работает, для паяльников, светодиодных лент и чему-то подобному, пойдёт.
После доработки увеличилась высота БП, возможно это будет кому-нибудь критично для установки в корпуса. Защита по току срабатывает на отметке 5,15А.
У меня всё, всем здоровья и удачи.
Быстрое зарядное устройство
- Система управления батареями (BMS) с компенсацией внутреннего сопротивления (IR)
- Сверхбыстрая зарядка аккумуляторов для электровелосипедов
Я хочу создать чрезвычайно легкий электровелосипед в качестве основы для моего солнечного велосипеда Maxun One:
Поэтому вместо большой и тяжелой батареи будет небольшая и легкая батарея. использовал. Идея, описанная здесь, заключается в том, что небольшая батарея не проблема, если мы можем зарядить ее на ходу за 20 минут. Как мы увидим позже, нам нужно зарядное устройство мощностью около 1000 Вт, но оно слишком тяжелое. Задача состоит в том, чтобы построить зарядное устройство мощностью 1000 Вт и весом менее 400 г.
Это 2500 Вт/кг, и хотя они еще не разработаны, я думаю, что это возможно.
В поисках других примеров легких блоков питания я наткнулся на микроволновый инвертор высокого напряжения Panasonic. Это полумостовой преобразователь мощностью 1000 Вт и весом всего 470 г. В поисках других примеров легких блоков питания я наткнулся на микроволновый высоковольтный инвертор Panasonic.
Полумостовой преобразователь мощностью 1000 Вт и весом всего 470 г.
Я хотел знать, можно ли построить зарядное устройство таким же образом, как преобразователь Panasonic, но с таким же малым весом. Поэтому я купил высоковольтный инвертор для микроволновой печи Panasonic и переделал его, см. мою статью об этом здесь.
Кто может помочь с этой интересной задачей?
Увеличение мощности зарядного устройства Amazon 36V 5A flyback CR6842S
Самый простой способ сделать мощное легкое зарядное устройство — модифицировать существующее зарядное устройство, например вот это:
Мне попалось удивительно легкое зарядное устройство 36V 5A на Амазонке.
Я разобрал его, чтобы посмотреть, как он работает. Это обратноходовой преобразователь без выходных фильтрующих дросселей, что объясняет малый вес. Зарядное устройство Amazon не имеет марки и номера типа, с этого момента мы будем называть его зарядным устройством CR6842S, так как это используемый чип контроллера. Мы обсудим CR6842S позже. Мощность зарядного устройства Amazon составляет 210 Вт, но я предполагаю, что ее можно увеличить до 400 Вт, изменив частоту и обмотки. К сожалению, этого зарядного устройства больше нет в наличии. Преемники выглядят одинаково, но имеют большие размеры, см. далее в этой статье.
Для снижения веса вместо больших и тяжелых радиаторов используются маленькие радиаторы, которые будут принудительно охлаждаться мощным, но легким охлаждающим вентилятором. Вентилятор также должен будет охлаждать трансформатор, потому что он будет сильно нагреваться.
Кто может помочь с этой интересной задачей?
У меня нет времени, потому что я разрабатываю новый двигатель среднего привода и кое-что еще.
Вы можете использовать эту тему в Endless SphereEndless Sphere.
CR6842S ШИМ-контроллер Green-Power с дрожанием частоты
В зарядном устройстве Amazon используется чрезвычайно продвинутый контроллер SMPS CR6842S от ChipRail.
Я переработал схему зарядного устройства Amazon flyback CR6842S. Вы можете скачать схему Eagle на GitHub здесь.
CR6842S имеет встроенную функцию частотного дрожания для улучшения характеристик электромагнитных помех. Что поразительно, так это то, что он не имеет RC-цепи компенсации для контроля стабильности.
Кто может рассказать об этом подробнее?
Еще кое-что меня удивляет:
Несмотря на то, что контроллер CR6842S очень продвинутый, он не продается ни Mouser, ни Digikey.
Кто может сказать, почему нет?
Зарядное устройство Amazon с контроллером UTC3842D
Зарядное устройство, которое я купил в мае 2022 года на Amazon, имеет другую печатную плату, как вы можете видеть, и использует не усовершенствованный контроллер CR6842S, а традиционный контроллер UTC3842D.
Есть разные версии этого зарядника и размеры больше, примерно 80х56х160мм.
Требуемая мощность зарядки
Аккумулятор нужно зарядить в пути за 20 минут, см. мою статью Сверхбыстрая зарядка аккумуляторов для электровелосипедов. При аккумуляторе 250Втч необходимая мощность зарядного устройства составляет 60мин / 20мин * 250Втч = 750Вт.
Модуль питания 36 В 5 А
У Amazon также есть этот модуль питания 36 В 5 А. Он меньше зарядного устройства.
Обычное отношение мощности к весу
Вот несколько примеров отношения мощности к весу некоторых зарядных устройств.
Зарядное устройство Kingpan
В этой статье я описал, как я уменьшил вес платы полумостового зарядного устройства Kingpan 36V 8A до 560 г. Также я увеличил ток до 10А. Мощность 42 В * 10 А = 420 Вт, а отношение мощности к весу 420 Вт / 560 г = 750 Вт/кг . Обратите внимание, что он не содержит PFC и поэтому не соответствует нормам CE.
Зарядное устройство Amazon CR6842S
Вес платы составляет 170 г.
Мощность 42 В * 5 А = 210 Вт, а отношение мощности к весу 210 Вт / 170 г = 9.0009 1200 Вт/кг . Обратите внимание, что он не содержит PFC и поэтому не соответствует нормам CE.
Высоковольтный инвертор для микроволновой печи Panasonic
См. мою статью о инверторе для микроволновой печи Panasonic. Мощность 1000 Вт, вес 470 г, поэтому 2100 Вт/кг .
Стабилизатор напряжения 10 вольт своими руками. Схема мощного блока питания
Рано или поздно любому радиолюбителю понадобится мощный блок питания как для проверки различных электронных узлов и блоков, так и для питания мощных радиолюбительских самоделок.
В схеме используется обычная микросхема LM7812, но выходной ток может достигать предела в 30А, он усиливается с помощью специальных транзисторов Дарлингтона TIP2955, их еще называют составными. Каждый из них может выдавать до 5 ампер, а так как их шесть, то общий выходной ток составляет около 30 А. При необходимости можно увеличить или уменьшить количество составных транзисторов, чтобы получить нужный вам выходной ток.
Микросхема LM7812 обеспечивает около 800 мА. Предохранитель используется для защиты от скачков тока большой силы. Транзисторы и микросхему необходимо разместить на больших радиаторах. Для тока 30 ампер нужен очень большой радиатор. Сопротивления в эмиттерных цепях служат для стабилизации и выравнивания токов каждого плеча составного транзистора, поскольку уровень их усиления будет разным для каждого конкретного экземпляра. Номинал резистора 100 Ом.
Выпрямительные диоды должны быть рассчитаны на ток не менее 60 ампер, а лучше выше. Сетевой трансформатор со вторичным током 30 ампер – самая сложная часть конструкции. Входное напряжение стабилизатора должно быть на несколько вольт больше выходного напряжения 12 В.
Внешний вид блока питания вы можете увидеть на рисунке ниже, к сожалению чертеж печатной платы не сохранился, но рекомендую сделать это самостоятельно в утилите.
Настройка схемы. Сначала нагрузку лучше не подключать, а с помощью мультиметра убедиться, что на выходе схемы есть 12 вольт.
Затем подключите нагрузку с обычным сопротивлением 100 Ом и мощностью не менее 3 Вт. Показания мультиметра не должны измениться. Если нет 12 вольт, отключите питание и внимательно проверьте всю проводку.
Предлагаемый блок питания имеет мощный полевой транзистор IRLR2905. В открытом состоянии сопротивление канала 0,02 Ом. Мощность, рассеиваемая VT1, составляет более 100 Вт.
переменное сетевое напряжение следует за выпрямителем и сглаживающим фильтром, а затем уже отфильтрованное поступает на сток полевого транзистора и через сопротивление R1 на затвор, открывая VT1. Часть выходного напряжения через делитель следует на вход микросхемы КР142ЕН19, замыкая цепь минусовой ОС. Напряжение на выходе стабилизатора увеличивается до тех пор, пока напряжение на управляющем входе DA1 не достигнет порогового уровня 2,5 В. В момент его достижения микросхема размыкается, уменьшая напряжение на затворе, поэтому цепь питания входит в стабилизацию режим. Для плавной регулировки выходного напряжения сопротивление R2 изменено на потенциометр.
Настройка и настройка: Устанавливаем необходимое выходное напряжение R2. Проверяем стабилизатор на самовозбуждение с помощью осциллографа. Если да, то параллельно емкостям С1, С2 и С4 нужно подключить керамические конденсаторы номиналом 0,1 мкФ.
Напряжение сети через предохранитель поступает на первичную обмотку силового трансформатора. С его вторичной обмотки поступает уже пониженное напряжение в 20 вольт с током до 25А. При желании этот трансформатор можно сделать своими руками на основе силового трансформатора от старого лампового телевизора.
В одном из своих я показывал как самому сделать хороший блок питания и жаловался, почему хорошие блоки питания редко встречаются в продаже. Мне этот блок питания понравился только по картинке, но так как картинка может быть обманчивой, я решил присмотреться и протестировать его.
В обзоре будет описание, фото, тесты и разбор небольшой конструктивной ошибки.
Читать далее под катом.
Мои читатели наверняка помнят обзор «Блок питания 12 Вольт 5 Ампер или как это можно сделать».
Этот блок питания мне напомнил тот, что я делал в конце обзора 🙂
А вот тесты и проверки это конечно хорошо, но начну как всегда с того как все прошло и как приехало.
Прибыло еще не один блок питания, о втором товаре расскажу в другой раз, думаю будет не менее интересно. Ехал быстро, вышел на трассу за 8 дней.
А вот на упаковку была претензия, но так как упаковка не всем нравится, спрячу несколько фото под спойлер.
Пакет
Заказ пришел в обычном сером пакете, обмотанном пенолентой.
Вот на такую упаковку у меня были жалобы. Упаковщик просто сложил два моих мешка, обмотал их скотчем и склеил вместе, но края остались открытыми.
В результате мешки и рулон ленты отправились отдельно. Нам очень повезло, что мы долго не ехали и сами были упакованы в отдельные пакеты, а то могли прорвать упаковку своими радиаторами и выбраться наружу.
Плата была упакована в знакомый многим антистатический пакет, с не менее знакомой наклейкой.
Краткие характеристики:
Входное напряжение 85-265 Вольт
Выходное напряжение — 12 Вольт
Ток нагрузки — 6 Ампер номинал, 8 Ампер максимум.
Выходная мощность — 100 Вт (максимальная)
Размеры платы не очень большие, 107х57х30мм.
Есть чертеж с более точными размерами, думаю пригодится.
Сама плата выглядит очень аккуратно, полностью соответствует фото в магазине, что меня приятно удивило.
На плате достаточно большие радиаторы, а сама плата выполнена в открытом исполнении, т.е. предназначена для установки в какое-то устройство и не имеет собственного корпуса.
Брал не просто так, а по делу 🙂 Есть идея переделать один из своих девайсов, но так как не был уверен в качестве этого блока питания, то решил сначала заказать и попробовать только его, так что нет будет продолжение. Ну, по крайней мере, я на это надеюсь.
Плата имеет входной фильтр, ограничитель пускового тока и безвинтовую клеммную колодку для входа 220 Вольт.
На силовом трансформаторе наклейка DC12V-8.
Выходная обмотка трансформатора намотана в 5 проводов
Пайка очень аккуратная, выводы откушены довольно коротко, ничего не торчит, флюс смыт полностью. Отсутствующих компонентов нет.
Плата двухслойная с двусторонним креплением.
Но есть маленькое замечание, на каждом из радиаторов припаян только один крепежный штифт.
На мой взгляд, это не очень хорошо. Что мешало спаять оба, непонятно.
А на фото магазина все точно так же.
Отмечу, что выходное напряжение измеряется в точке максимально близкой к выходному разъему, за это плюс, влияет на точность удержания выходного напряжения.
Основные компоненты платы ближе.
Установлен ШИМ-контроллер CR6842S, который является полным аналогом более известного контроллера
Почти все установленные резисторы точны, не хуже 1%, на это указывает четырехзначная маркировка.
Силовой транзистор 600 В, 20 А, 0,19 Ом производства Infineon.
Еще одно небольшое замечание, крепежный винт был слишком сильно затянут и прижал изоляционную втулку. Транзистор остался изолированным от радиатора, а сам радиатор изолирован от остальных компонентов, но впечатление несколько испортилось.
Транзистор изолирован от радиатора слюдяной пластиной.
Немного отвлекусь, на фото небольшой электролитический конденсатор, судя по пайке его либо перепаивали позже, либо меняли, на работоспособность это никак не повлияло (ну или почти никак).
Дело в том, что при резком изменении нагрузки от нуля до 4 Ампер и более БП может отключиться на 0,5 секунды. Я бы посоветовал заменить этот электролит на что-то вроде 47uFx50 В.
Если такие режимы не планируются, то можно так и оставить.
Выходной диод в сборе 100 Вольт 2×20 Ампер производства ST.
Радиатор на самом деле ровный, на фото такой получился 🙂
Так же можно увидеть пару выходных конденсаторов 1000мкФ х 35 Вольт, дроссель выходного фильтра и светодиод индикации включения питания.
Здесь разъем уже установлен обычный, винтовой.
Хотя, как по мне, для встраиваемой платы разъемы вообще лишние.
Выходные конденсаторы установлены с хорошим запасом по напряжению, что очень хорошо.
Попутно проверил емкость и ESR этих конденсаторов, оказалось так же.
Прибор показал суммарную ёмкость и ESR, если посчитать по каждому отдельно, то будет примерно 1050мкФ и 30мОм.
Конденсаторы вряд ли фирменные, но характеристики вполне нормальные, порадовало рабочее напряжение 35 Вольт, обычно в своих БП использую конденсаторы на 25 Вольт.
Ну и «чтобы два раза не бегать» проверил ввод электролита.
Написано 82мкФ 400 Вольт 105 градусов.
Емкость почти в норме, ESR в норме.
Производитель конденсаторов Taicon.
Ну и конечно я нарисовал схему этого блока питания. Нумерация большинства компонентов соответствует печатной плате.
Для проверки блока питания приготовил вот такую кучу всякой всячины 🙂
Ничего необычного:
Нагрузочные резисторы 3 штуки по 10 Ом и один комплект дающий в сумме 3 Ома (5 штук по 15 Ом соединенных параллельно ) + вентилятор.
Мультиметр
Термометр бесконтактный
Осциллограф
Любые разъемы и провода.
Тестирование блока питания
Процесс тестирования включал последовательное увеличение нагрузки, и после каждого увеличения нагрузки я выжидал около 15 минут, затем измерял температуру основных компонентов и переходил к следующему этапу увеличения нагрузки.
Делитель осциллографа все это время находился в положении 1:1.
1.Режим холостого хода. Напряжение 12,29 Вольт.
2. Подключен один резистор 10 Ом, напряжение немного просело до 12,28 вольта.
1. Подключены 2 резистора 10 Ом, напряжение 12,28 Вольт.
2. Подключены 3 резистора 10 Ом, напряжение 12,27 Вольт.
1. Комплект сопротивлением 3 Ом + подключен вентилятор, напряжение 12,27 Вольта
2. Комплект 3 Ом + резистор 10 Ом, напряжение 12,27 Вольта.
Небольшое замечание, при подключении нагрузки более 4 ампер БП может выключиться на 0,5 секунды и потом снова включиться.
Это происходит только при переходе из режима простоя, даже небольшая нагрузка полностью убирает этот эффект.
1. Набор из 3 Ом + 2 резистора 10 Ом, напряжение 12,27 Вольта.
2. Режим максимальной нагрузки, набор 3 Ома + 3 резистора 10 Ом, напряжение 12,27 Вольта.
Как я писал выше, в процессе тестирования я измерял температуры различных компонентов.
Были измерены температуры:
Силовой транзистор
Трансформатор
Выходной диод
Первый по схеме выходного конденсатора.
Для более точных показаний измерялась температура самой транзисторно-диодной сборки, а не их радиаторов.
При мощности нагрузки 80 Вт температура измерялась дважды, второе измерение после дополнительного 10-минутного прогрева.
Резюме:
профи
Качественная сборка
Компоненты довольно хорошего качества.
Соответствие заявленным параметрам.
Отличная точность стабилизации выходного напряжения
Не вижу необходимости в улучшении.
Низкая цена.
Минусы
Примечание по упаковке (минус магазин)
Не припаян один монтажный контакт на радиаторе.
Моё мнение.
Если честно, то этот БП мне понравился уже внешне на фото из магазина, и уже была некоторая уверенность, что я его в итоге приобрету, но одно дело его увидеть, а другое попробовать.
БП оставил положительные эмоции, в качестве встроенного в самоделки отлично подойдет.
Конечно, были и минусы, но они очень мелкие по сравнению с плюсами.
Блок питания для обзора предоставлен компанией banggood.
Надеюсь мой отзыв будет полезен.
Конечно можно сказать, что я хвалю товар, но могу сказать, что блоками питания занимаюсь около 15 лет, собрал за это время более 1000 штук, сколько отремонтировал и переделал, Я потерял аккаунт. Поэтому не могу похвалить нормальную вещь. Я видел вещи и получше, особенно серию БП пром, но там другой ценник.
Можно рассмотреть и такой БП, но меньшей мощности.
Небольшое замечание китайским инженерам
Блок питания показал очень хорошие результаты, но есть небольшое замечание к конструкции, а точнее к печатной плате.
Некоторые цепи проложены неправильно, и если бы это было правильно, уровень пульсаций можно было бы еще больше уменьшить.
Покажу на примере.
1. Как сделано в блоке питания, этот участок можно увидеть на плате, я немного упростил для наглядности.
2. Как сделать лучше без движущихся компонентов на плате
3. Как сделать еще лучше, но с движущимися компонентами.
Дело в том, что в силовых цепях нежелательно иметь участки, где ток может протекать в двух направлениях, так как это увеличивает уровень помех.
Ток должен течь только в одном направлении.
В исходном варианте по этим же дорожкам сначала протекает ток заряда конденсатора, затем по ним течет ток разряда.
Планирую купить +349 Добавить в избранное Понравился обзор +174 +380
На 1-2 ампера, но получить больший ток уже проблематично. Здесь будет описан блок питания повышенной мощности, на стандартное напряжение 13,8 (12) вольт.
Схема на 10 ампер, но можно увеличить это значение еще больше. В схеме предлагаемого БП нет ничего особенного, кроме того, что, как показали испытания, он способен отдавать ток до 20 Ампер кратковременно или 10А непрерывно. Чтобы еще больше увеличить мощность, используйте более крупный трансформатор, выпрямительный диодный мост, более высокую емкость и большее количество транзисторов. Для удобства схема блока питания показана на нескольких рисунках. Транзисторы не обязательно должны быть строго такими в схеме. 2N3771 (50В, 20А, 200Вт) были использованы, потому что их много.
Регулятор напряжения работает в небольшом диапазоне, от 11 В до 13,8 В при полной нагрузке. При напряжении разомкнутой цепи значение составляет 13,8 В (номинальное напряжение аккумуляторов 12 В), выходное напряжение упадет до 13,5 В, примерно 1,5 А, и 12,8 В, примерно 13 А.
Выходные транзисторы включены параллельно, с проволочными резисторами 0,1 Ом мощностью 5 Вт в эмиттерных цепях.
Чем больше транзисторов вы используете, тем больший пиковый ток можно получить из схемы.
Светодиоды покажут неправильную полярность, а реле блокирует стабилизатор БП от выпрямителей. тиристор большой мощности BT152-400 открывается при перенапряжении и принимает удар тока на себя, что приводит к сгоранию предохранителя. Не думайте, что симистор сгорит первым, BT152-400R выдерживает до 200А за 10 мс. Этот блок питания можно использовать
в качестве зарядного устройства.для автомобильных аккумуляторов, но во избежание несчастных случаев, нет необходимости оставлять подключенную батарею на длительное время без присмотра .
Блок питания на 12 вольт позволит вам питать практически любую бытовую технику, включая даже ноутбук. Обратите внимание, что на вход ноутбука подается до 19 вольт. Но будет нормально работать, если сделать блок питания от 12. Правда максимальный ток 10 ампер.
Только потребление достигает такого значения очень редко, в среднем держится на уровне 2-4 Ампер. Единственное, что нужно учитывать, это то, что при замене штатного на самодельный вы не сможете пользоваться встроенным аккумулятором. Но все же блок питания на 12 вольт идеален даже для такого устройства.
Опции блока питания
Наиболее важными параметрами любого блока питания являются выходное напряжение и ток. Их значения зависят от одного — от провода, используемого во вторичной обмотке трансформатора. О том, как его выбрать, будет сказано ниже. Для себя вы должны заранее решить, для каких целей вы планируете использовать блок питания на 12 вольт. Если нужно запитать маломощную технику — навигаторы, светодиоды и так далее, то 2-3 Ампера на выходе вполне достаточно. И это будет много.
Но если вы планируете использовать его для выполнения более серьезных действий — например, для зарядки автомобиля, то на выходе вам потребуется 6-8 ампер. Зарядный ток должен быть в десять раз меньше емкости аккумулятора — это требование необходимо учитывать.
Если возникает необходимость подключения устройств, напряжение питания которых значительно отличается от 12 вольт, то разумнее установить регулировку.
Как выбрать трансформатор
Первым элементом является преобразователь напряжения. Трансформатор способствует преобразованию переменного напряжения 220 вольт в ту же амплитуду, только с гораздо меньшим значением. По крайней мере, вам нужно меньшее значение. Для мощных блоков питания за основу можно взять трансформатор типа ТС-270. Обладает большой мощностью, есть даже 4 обмотки, выдающие по 6,3 вольта. Их использовали для питания свечения радиоламп. Без особого труда из него можно сделать блок питания на 12 Вольт 12 Ампер, которым можно заряжать даже автомобильный аккумулятор.
Но если вас не полностью устраивает его обмотка, то можно убрать все вторичку, оставив только сетевую. И наматываем провод. Проблема в том, как рассчитать необходимое количество витков. Для этого можно воспользоваться простой схемой расчета – посчитайте, сколько витков вторичной обмотки, выдающей 6,3 вольта.
Теперь просто разделите 6,3 на количество витков. И вы получите величину напряжения, которое можно снять с одного витка провода. Осталось только рассчитать, сколько витков нужно намотать, чтобы на выходе получить 12,5-13 Вольт. Будет еще лучше, если выход будет на 1-2 вольта выше требуемого.
Изготовление выпрямителя
Что такое выпрямитель и для чего он нужен? Это полупроводниковый диодный прибор, который является преобразователем. С его помощью он превращается в постоянный. Для анализа работы выпрямительного каскада нагляднее использовать осциллограф. Если перед диодами вы увидите синусоиду, то после них будет почти ровная линия. Но мелкие кусочки от синусоиды все равно останутся. Избавьтесь от них после.
К выбору диодов следует отнестись со всей серьезностью. Если в качестве зарядного устройства используется блок питания на 12 вольт, то потребуется использовать элементы с величиной обратного тока до 10 ампер. Если предполагается питание слаботочных потребителей, то мостовой сборки будет вполне достаточно.
Здесь вы должны остановиться. Предпочтение следует отдать схеме выпрямителя, собранной по мостовой схеме — из четырех диодов. Если применить на одном полупроводнике (одноволновая схема), то КПД блока питания снижается почти вдвое.
Блок фильтра
Теперь, когда на выходе постоянное давление, необходимо немного улучшить питание 12 вольт. Для этого необходимо использовать фильтры. Для питания бытовых приборов достаточно использовать LC-цепь. О нем стоит поговорить подробнее. Индуктивность — дроссель подключен к плюсовому выводу выпрямительного каскада. Через него должен проходить ток, это первая ступень фильтрации. Далее идет второй — электролитический конденсатор большой емкости (несколько тысяч микрофарад).
После дросселя к плюсу подключается электролитический конденсатор. Второй его вывод подключается к общему проводу (минус). Суть работы электролитического конденсатора в том, что он позволяет избавиться от всей переменной составляющей тока. Помните, на выходе выпрямителя были маленькие кусочки синусоиды? Вот именно от него и нужно избавиться, иначе блок питания 12 Вольт 12 Ампер будет мешать подключенному к нему устройству.
Например, радиоприемник или радио будет издавать сильный гул.
Стабилизация выходного напряжения
Для стабилизации выходного напряжения можно использовать всего один полупроводниковый элемент. Это может быть как стабилитрон с рабочим напряжением 12 вольт, так и более современные и продвинутые сборки типа LM317, LM7812. Последние предназначены для стабилизации напряжения на уровне 12 вольт. Поэтому даже при условии, что на выходе выпрямительного каскада будет 15 вольт, после стабилизации останется только 12. Все остальное уходит в тепло. А это значит, что крайне важно установить стабилизатор на радиатор.
Регулировка напряжения 0-12 Вольт
Для большей универсальности устройства стоит использовать простую схему, которую можно построить за несколько минут. Это можно сделать с помощью упомянутой ранее сборки LM317. Только отличие от схемы включения в режиме стабилизации будет небольшим. В разрыв провода, который идет на минус, включается 5 кОм.
Между выводом сборки и переменным резистором включено сопротивление около 220 Ом. А между входом и выходом стабилизатора защита от обратного напряжения — полупроводниковый диод. Таким образом блок питания на 12 вольт, собранный своими руками, превращается в многофункциональное устройство. Теперь осталось только собрать его и откалибровать весы. Или можно вообще поставить на выходе электронный вольтметр, по которому можно смотреть текущее значение напряжения.
Блок питания ecobee Разработчик: Мо Абдельрахим
Похожие документы
Семейство VIPer*6: быстрый путь к дизайну SMPS
семья: быстрый путь к дизайну SMPS Все товарные знаки и логотипы являются собственностью их соответствующих владельцев. Все права защищены. Здесь они используются только как концептуальные примеры * используется как подстановочный знак
Дополнительная информация
Руководство пользователя PAM2421 EVB
Руководство пользователя EV Board AE Department 1.
Информация о версии PAM2421 Дата Описание версии Комментарий 2011/09 V1.0 Начальная версия 2. PAM2804 Общее описание Устройства PAM2421 являются высокопроизводительными,
Дополнительная информация
TB6612FNG Держатель для двухмоторного привода
TB6612FNG Dual Motor Driver Carrier Обзор TB6612FNG (308k pdf) — это отличный драйвер для двух двигателей, который идеально подходит для сопряжения двух небольших двигателей постоянного тока, таких как наши микрометаллические мотор-редукторы, с микроконтроллером,
Дополнительная информация
LT3755-2, LT ВЫСОКОВОЛЬТНЫЙ КОНТРОЛЛЕР СВЕТОДИОДОВ ОПИСАНИЕ ДЕМО-СХЕМА 1268B КРАТКОЕ РУКОВОДСТВО
LT3755-2, LT3755-1 ОПИСАНИЕ ВЫСОКОВОЛЬТНОГО КОНТРОЛЛЕРА СВЕТОДИОДОВ Демонстрационная схема 1268B-A, 1268B-B представляет собой высоковольтный и сильноточный контроллер драйвера светодиодов.
Входное напряжение на контакте VIN достигает 40 В.
Дополнительная информация
Hydra: трехступенчатый преобразователь мощности
6.101 Проектное предложение Пол Хембергер, Джо Дрисколл, Дэвид Ямницкий Hydra: трехкаскадный преобразователь мощности Введение Hydra представляет собой трехступенчатую систему преобразователя мощности, в которой каждый каскад поддерживает не только
Дополнительная информация
Глава 1 Введение
1.1. Введение в силовую обработку 1.2. Некоторые приложения силовой электроники 1.3. Элементы силовой электроники Краткое изложение курса 2 1.1 Введение в обработку энергии Потребляемая мощность Импульсный преобразователь
Дополнительная информация
Электроника 101 v2.0
Electronics 101 v2.
0 Жан-Франсуа Дюваль ([email protected]) и Палаш Нанди ([email protected]) MIT MAS863: How To Make (почти) что угодно, 15.10.2015 План чтения Введение и основная цель Законы
Дополнительная информация
Внутри балансировочного зарядного устройства imax B6
Кентерберийский университет конкурентоспособной робототехники (UCCR1) VEX Texas Instruments Electronics Online Challenge Джек Уилки Содержание Введение… 2 Разборка… 2 Анализ… 4 Заключение… 6 Джек
Дополнительная информация
2015 International Future Energy Challenge Тема B: Аккумуляторная батарея с инвертором, имитирующим синхронные генераторы. Отчет о квалификации
2015 International Future Energy Challenge Тема B: Аккумуляторное хранилище энергии с инвертором, имитирующим синхронные генераторы Квалификационный отчет Члены группы: Сабахудин Лалик, Дэвид Хупер, Нериан Кулла,
Дополнительная информация 904:00
БКР450.
Управление светодиодами средней и высокой мощности от 65 мА до 700 мА с помощью контроллера светодиодов IC BCR450 с тепловой защитойBCR450 Управление светодиодами средней и высокой мощности от 65 мА до 700 мА с ИС контроллера светодиодов BCR450 с тепловой защитой Примечание по применению Редакция: 1.0 Дата июнь 2009 г. Дополнительная информация
Мастер проектов IEEE. ЛеМенизИнфотех. 36, 100 футовая дорога, Натесан Нагар, рядом со статуей Индиры Ганди, Пондичерри
Полнодиапазонные изолированные понижающе-повышающие преобразователи с мягким переключением, встроенным повышающим преобразователем с чередованием и фазовым управлением. Введение. Изолированные преобразователи постоянного тока широко используются в различных приложениях
Дополнительная информация
11. Дайте определение термину «напряжение отсечки» MOSFET. (май/июнь 2012 г.
)Код темы : EE6503 Раздел : EEE Название темы : Силовая электроника Год/сем. : III /V Unit — I ЧАСТЬ-A 1. Укажите преимущества IGBT перед MOSFET. (ноябрь/декабрь 2008 г.) 2. Какова функция снабберной цепи?
Дополнительная информация
Кремний интегральной микросхемы TOSHIBA BiCD цифров монолитовый TB62752BFUG
TOSHIBA BiCD Цифровая интегральная схема Кремниевый монолитный повышающий преобразователь постоянного тока в постоянный для белых светодиодов Высокоэффективный повышающий преобразователь постоянного тока в постоянный, специально разработанный для управления постоянным током
Дополнительная информация
Решения ST s для светодиодного общего освещения
Решения ST s для светодиодного общего освещения Решения ST для светодиодного освещения Программное обеспечение для проектирования малой мощности (75 Вт) Контроллер HVLED8XX + встроенный полевой МОП-транзистор с 800-вольтовым МОП-транзистором
Дополнительная информация
Презентация продукта.
Драйвер Synchronous Buck H-Bridge H (Hi-Side) MCP14628Презентация продукта Драйвер Synchronous Buck H-Bridge H (Hi-Side) MCP14628 Апрель 2008 г. 2008 г. Microchip Technology Incorporated. Все права защищены. Synchronous Buck H-Bridge (Hi-Side) Driver Slide 1 Hello
Дополнительная информация
Описание. Быстрый старт. Функции. Информация для заказа. Приложения. или позвоните по телефону
Описание LED PAR IS31LT3932 — это универсальный драйвер светодиодов, который может работать в обратноходовом, повышающе-понижающем и понижающем преобразователях. Для обратного хода изоляции он может обеспечить высокий коэффициент мощности, высокую точность тока, нагрузку ± 5 %
Дополнительная информация
Дополнительные драйверы переключателей FET
Дополнительное приложение драйверов Switch FET Drivers ИНФОРМАЦИЯ ХАРАКТЕРИСТИКИ Один вход (совместимый с PWM и TTL) Сильноточный драйвер FET, 1,0 A источник/2 A сток Дополнительный выход FET драйвер, 0,5 A источник/1 A
Дополнительная информация
Мощный MOSFET каскад для повышающих преобразователей
UM 33-6PH Мощный MOSFET каскад для повышающих преобразователей Модуль коррекции коэффициента мощности Однофазный повышающий диод MOSFET Выпрямитель RRM = 16 RRM = 6 S = 6 = 16 I F25 = 6 25 = I FSM = 3 F (3) = 2,24 R DS (вкл)
Дополнительная информация
ИНЖЕНЕРНЫЙ КОЛЛЕДЖ ДХАНАЛАКШМИ КАФЕДРА ЭЛЕКТРИЧЕСКОЙ И ЭЛЕКТРОННОЙ ТЕХНИКИ
ИНЖЕНЕРНЫЙ КОЛЛЕДЖ ДХАНАЛАКШМИ ОТДЕЛ ЭЛЕКТРИЧЕСКОЙ И ЭЛЕКТРОННОЙ ТЕХНИКИ Силовой диод EE2301 БЛОК СИЛОВОЙ ЭЛЕКТРОНИКИ I СИЛОВЫЕ ПОЛУПРОВОДНИКОВЫЕ УСТРОЙСТВА ЧАСТЬ A 1.
Что подразумевается под быстрым восстановлением
Дополнительная информация
РТ9603. Драйверы синхронно-выпрямленных понижающих МОП-транзисторов. Общее описание. Функции. Приложения. Информация для заказа. Конфигурации контактов
Драйверы синхронно-выпрямленного понижающего МОП-транзистора Общее описание RT9603 — это высокочастотный драйвер сдвоенного МОП-транзистора, специально разработанный для управления двумя мощными N-МОП-транзисторами в понижающем преобразователе с синхронным выпрямлением
Дополнительная информация
20В, 2А понижающий импульсный регулятор
20В, 2А Понижающий импульсный регулятор FP6101 Общее описание FP6101 представляет собой понижающий импульсный регулятор для широкого спектра применений рабочего напряжения. FP6101 включает сильноточный P-MOSFET, высокоточный
Дополнительная информация
ОПИСАНИЕ Высоковольтного монолитного светодиодного драйвера
ДЕМО-СХЕМА 1521A.
КРАТКОЕ РУКОВОДСТВО. LT3956 LT3956 Высоковольтный монолитный драйвер светодиодов ОПИСАНИЕ Демонстрационная схема 1521A представляет собой монолитный высоковольтный драйвер светодиодов со встроенным питанием 3,3 А, 84 В
Дополнительная информация
СИНХРОННЫЙ ПОНИЖАЮЩИЙ ПРЕОБРАЗОВАТЕЛЬ МГц, 600 мА. Термическое сопротивление. Вид сверху. Информация для заказа. θ Дж.К. θ Дж.А. Номер детали A7106E5-Adj
Описание Характеристики Понижающий ШИМ-преобразователь с постоянной частотой 1,5 МГц и компенсацией наклона тока. Устройство включает в себя главный выключатель и синхронный выпрямитель для обеспечения высокой эффективности без
Дополнительная информация
ЧП Электрическая машина/Силовая электроника. Система обучения силовой электронике. особенности. } Список экспериментов
Электрические машины / силовая электроника Учебная система силовой электроники PE-5000 Учебная система силовой электроники PE-5000 состоит из 28 экспериментальных модулей, трехфазного двигателя с короткозамкнутым ротором, нагрузки,
Дополнительная информация
АО «Акерманн Электроник БГ».
Модуль 3: Управление питанием. Часть II: Драйверы MOSFET и IGBT. Управление питанием от Texas Instruments Inc.Akermann Electronic BG JSC Power Management от Texas Instruments Inc. Модуль 3: Управление питанием 180 Часть II: Драйверы MOSFET и IGBT Назначение, основные функции, преимущества Замена дискретных драйверов затворов
Дополнительная информация
ГЛАВА IV РАЗРАБОТКА И АНАЛИЗ РАЗЛИЧНЫХ СПОСОБОВ ШИМ ДЛЯ ПОВЫШАЮЩЕГО ПРЕОБРАЗОВАТЕЛЯ
59 ГЛАВА IV РАЗРАБОТКА И АНАЛИЗ РАЗЛИЧНЫХ СХЕМ ШИМ ДЛЯ ПОНИЖАЮЩЕГО ПРЕОБРАЗОВАТЕЛЯ 4.1 Традиционный метод Схема повышающе-понижающего преобразователя представляет собой комбинацию топологии понижающего преобразователя и повышающего преобразователя
Дополнительная информация
Как защитить понижающие регуляторы от повреждения перегрузкой по току
Введение Как защитить понижающие стабилизаторы от повреждения перегрузкой по току Синхронные понижающие стабилизаторы широко используются в промышленных и инфраструктурных приложениях для понижения напряжения 12 В до входных точек нагрузки
Дополнительная информация
ОСОБЕННОСТИ ДИЗАЙНА.
Журнал Linear Technology, декабрь Рис. 1. Упрощенная схема приложения и основные формы сигнала T D 1 T V SP LT3710 PWM RAMPСинхронный пострегулятор на вторичной стороне обеспечивает точное регулирование и высокую эффективность для изолированных источников питания с несколькими выходами Чарли Ю. Чжао, Вей Чен и Чиавэй Ляо. Дополнительная информация 904:00
PAM2841EV1 Руководство пользователя 1.5A SW CURRENT, 40V PRECISION WLED DRIVE
Общее описание PAM2841 представляет собой драйвер светодиодов с повышающим током. PAM2841 поддерживает диапазон входных напряжений от 2,5 В до 5,5 В, что позволяет использовать один литий+/литий-полимерный элемент, батарею из 3 элементов типа АА,
. Дополнительная информация
Предложение по многоступенчатому преобразованию мощности
Предложение по многоступенчатому преобразованию энергии Джо Дрисколл, Пол Хембергер, Дэвид Ямницкий Введение MSPC представляет собой трехкаскадную систему преобразователя мощности, в которой каждый каскад поддерживает не только полезное приложение, но и
Дополнительная информация
Импульсный регулятор постоянного тока для белого светодиода
Импульсный регулятор постоянного тока для белых светодиодов FP7201 Общее описание FP7201 представляет собой повышающий преобразователь постоянного тока, специально разработанный для управления белыми светодиодами с постоянным током.
Устройство может поддерживать
Дополнительная информация
Супертекс Инк. Ан-Д30. Неизолированный линейный регулятор с выходным напряжением 5,0 В. Примечание по применению
Автономный выход 5,0 В Неизолированный линейный регулятор Примечание по применению Введение Существует множество приложений, требующих неизолированного слаботочного источника питания постоянного тока, работающего непосредственно от сети переменного тока.
Дополнительная информация
НОВЫЙ ОДНОСТУПЕНЧАТЫЙ ТРЕХУРОВНЕВОЙ ИЗОЛИРОВАННЫЙ ПРЕОБРАЗОВАТЕЛЬ PFC ДЛЯ ПРИМЕНЕНИЙ С МАЛОЙ МОЩНОСТЬЮ
НОВЫЙ ОДНОСТУПЕНЧАТЫЙ ТРЕХУРОВНЕВОЙ ИЗОЛИРОВАННЫЙ ПРЕОБРАЗОВАТЕЛЬ PFC ДЛЯ ПРИМЕНЕНИЙ С МАЛОЙ МОЩНОСТЬЮ S.R.Venupriya 1, Nithyananthan.K 2, Ranjidharan.G 3, Santhosh.M 4,Sathiyadevan.A 5 1 Доцент, 2,3,4,5 Студенты
Дополнительная информация
UNISONIC TECHNOLOGIES CO.
, LTD UC3555 Advance CMOS ICUNISONIC TECHNOLOGIES CO., LTD UC3555 ВЫСОКОЭФФЕКТИВНЫЙ ПОВЫШАЮЩИЙ РЕГУЛЯТОР Advance CMOS IC 500MA С РЕГУЛИРУЕМОЙ ВЫХОДНОЙ МОЩНОСТЬЮ, ОТКЛЮЧЕНИЕМ И ОБНАРУЖЕНИЕМ РАЗРЯДА БАТАРЕИ Дополнительная информация
Хроника линейных технологий
Linear Technology Chronicle Высокопроизводительные аналоговые решения от Linear Technology Vol. 12 № 6 Focus Power Management и беспроводные решения для портативных приложений Внутри этого выпуска: Мощность системы:
Дополнительная информация
Рис. 1. Драйвер белого светодиода с постоянным током, использующий ШИМ на выводе EN для управления интенсивностью
ПОВЫШАЮЩИЙ ПРЕОБРАЗОВАТЕЛЬ 1,0 МГЦ С ВНУТРЕННИМ ВЫКЛЮЧАТЕЛЕМ МОП-транзисторов 35 В Апрель 2013 г. ОБЩЕЕ ОПИСАНИЕ IS31BL3506B — это повышающий преобразователь со встроенным переключателем МОП-транзисторов, предназначенный для управления цепочками светодиодов или
Дополнительная информация
Универсальный вход переменного тока, выход 5 В, блок питания 10 Вт
Примечание к конструкции DN05064/D Универсальный вход переменного тока, выход 5 В, источник питания 10 Вт Применение устройства Входное напряжение Выходная мощность Топология Изоляция ввода/вывода NCP1124 NCP431 Интеллектуальные счетчики, электросчетчики, бытовая техника
Дополнительная информация
3.
1 игнорируется. (а) (б) (в)Проблемы 57 [2] [3] [4] С. Моделирование, анализ и проектирование импульсных преобразователей, к.т.н. диссертация, Калифорнийский технологический институт, 19 ноября.76. Г. УЕСТЕР и Р. Д. МИДДЛБРУК, Низкочастотная характеристика
Дополнительная информация
АЛ8811. Описание. Назначение пинов. Функции. Приложения. Типовая схема приложения. Повышающий/понижающий/инвертирующий DC-DC ПРЕОБРАЗОВАТЕЛЬ AL8811
ПОВЫШАЮЩИЙ/ПОНИЖАЮЩИЙ/ИНВЕРТИРУЮЩИЙ ПРЕОБРАЗОВАТЕЛЬ ПОСТОЯННОГО ТОКА Описание Это монолитная схема управления, содержащая основные функции, необходимые для преобразователей постоянного тока. Эти устройства состоят из внутренней температуры
Дополнительная информация
VIPerPlus Дизайн вашего SMPS заслуживает плюса
Ваша конструкция SMPS заслуживает дополнительного контента, где каждая мВт имеет значение.
.. 5 серий… 7 0P: режим нулевой мощности… 7: минимальные BoM и низковольтные приложения… 7 серии 5: квазирезонансные… 8 серия 6: минимальная БМ…
Дополнительная информация
Домашнее задание 07
Домашнее задание 07 Вопрос 1 (Короткие дубли). По 2 балла, если не указано иное. 1. Однополюсный операционный усилитель имеет низкочастотный коэффициент усиления без обратной связи A = 10 5 и частоту без обратной связи, 3 дБ, 4 Гц.
Дополнительная информация
ИС преобразователя постоянного тока в постоянный с каналом RT с высокоэффективным повышающим и понижающим преобразователями. Предварительный. Функции. Общее описание
4-канальные DC/DC преобразователи IC с высокоэффективными повышающими и понижающими преобразователями Общее описание Это комплексное решение для питания цифровых фотокамер и других ручных устройств.
Он объединяет
Дополнительная информация
FAN5340 Синхронный импульсный драйвер светодиодов серии постоянного тока с ШИМ-управлением яркостью и встроенным отключением нагрузки
Апрель 2010 г. FAN5340 Синхронный повышающий драйвер светодиодов серии постоянного тока с ШИМ-управлением яркостью и встроенными функциями отключения нагрузки Синхронный повышающий преобразователь тока Выходная мощность до 500 мВт
Дополнительная информация
Вход MP V до 5,5 В, 1,2 МГц, двухканальный источник питания смещения ЖК-дисплея
MP5610 Входное напряжение 2,7 В в 5,5 В, 1,2 МГц, двухканальный источник питания смещения ЖК-дисплея ОПИСАНИЕ MP5610 представляет собой преобразователь с двумя выходами и входным напряжением 2,7 В в 5,5 В для питания смещения ЖК-панели небольшого размера. Он использует режим пикового тока
Дополнительная информация
EVAL6235N.
Демонстрационная плата драйвера L6235 DMOS для трехфазного бесколлекторного двигателя постоянного тока. Описание. ФункцииДемонстрационная плата L6235 DMOS-драйвера для трехфазного бесщеточного двигателя постоянного тока Описание Краткие данные Характеристики Рабочее напряжение питания от 8 до 52 В Выходной пиковый ток 5,6 А (2,8 А пост. тока) R DS(ON) 0,3 тип. значение
Дополнительная информация
Принципиальные схемы синусоидального инвертора
Принципиальные схемы синусоидального инвертора 1/6 2/6 3/6 Принципиальные схемы синусоидального инвертора Bubba Oscillator. Bubba Oscillator представляет собой схему, которая обеспечивает отфильтрованную синусоиду любой частоты
Дополнительная информация
ИССЛЕДОВАНИЕ ДРАЙВЕРОВ ЗАТВОРОВ ДЛЯ БЕЗСНАББЕРНОГО ПОДАВЛЕНИЯ ПЕРЕНАПРЯЖЕНИЙ СИЛОВЫХ БТИЗ
ИССЛЕДОВАНИЕ ДРАЙВЕРОВ ДЛЯ БЕЗСНАБЕРНОГО ПОДАВЛЕНИЯ ПЕРЕНАПРЯЖЕНИЙ СИЛОВЫХ БТИЗ Альвис Соколов, Илья Галкин Рижский технический университет, кафедра энергетики и электротехники Кронвальда бул.
Дополнительная информация
Драйвер светодиода Buck-Boost достигает эффективности 98%, имеет внутреннюю ШИМ-регулировку яркости и расширяет спектр без мерцания
Драйвер Buck-Boost для светодиодов достигает КПД 98%, оснащен внутренним ШИМ-управлением яркостью и расширением спектра без мерцания. Дополнительная информация
Управление питанием для компьютерных систем. Проф. С. Ван
ECE 5990 Power Management for Computer Systems Prof. C Wang Fall 2010 Краткое содержание курса Основы силовой электроники cs для компьютерных систем, портативных устройств, ноутбуков и т. д. Больше внимания уделяется преобразователям постоянного тока в постоянный
Дополнительная информация
MP A, 24 В, 1,4 МГц Понижающий преобразователь
Будущее аналоговых ИС-технологий ОПИСАНИЕ MP8368 представляет собой монолитный понижающий импульсный преобразователь со встроенным силовым МОП-транзистором.
Он обеспечивает непрерывный выходной ток 1,8 А на широком входе
Дополнительная информация
MT3540, ред. V1.2. Информация об упаковке/заказе. Описание пин. Абсолютные максимальные рейтинги НАИМЕНОВАНИЕ ПИН-кода ФУНКЦИЯ
1,5 А, 1,2 МГц, выходное напряжение до 28 В Микромощный повышающий преобразователь ХАРАКТЕРИСТИКИ Встроенный силовой МОП-транзистор 0,5 Ом Ток покоя 40 мкА Входное напряжение от 2,5 В до 5,5 В Фиксированная частота переключения 1,2 МГц Внутренний переключатель 1,5 А
Дополнительная информация
ДХАНАЛАКШМИ ШРИНИВАСАНСКИЙ ИНЖЕНЕРНО-ТЕХНИЧЕСКИЙ КОЛЛЕДЖ Мамаллапурам, Ченнаи
ДХАНАЛАКШМИ СРИНИВАСАНСКИЙ ИНЖЕНЕРНО-ТЕХНИЧЕСКИЙ КОЛЛЕДЖ Мамаллапурам Ченнаи КАФЕДРА ЭЛЕКТРИЧЕСКОЙ И ЭЛЕКТРОННОЙ ТЕХНИКИ БАНК ВОПРОСОВ V СЕМЕСТР EE6503 — СИЛОВАЯ ЭЛЕКТРОНИКА Положение 2013
Дополнительная информация
H-мост NMIH-0050
Особенности H-моста NMIH-0050: 5 A непрерывный, 6 A пиковый ток Напряжение питания от 5,3 В до 40 В Клеммная колодка для питания/двигателя Встроенные светодиоды для работы/направления вращения двигателя Встроенные светодиоды для питания двигателя
Дополнительная информация
Оценочный модуль AL3157
Особенности устройства Двухрежимный 1x и 2x зарядный насос V IN Диапазон: от 2,7 В до 5,5 В Общая мощность привода до 300 мА: Три канала 30 мА и один 210 мА Два простых входа управления ШИМ-управлением диммированием Постоянное переключение 1,2 МГц
Дополнительная информация
Mobile 용 PMIC 설계 년도 AIPRC Power IC 설계기술 Workshop 2010 12 12 9 일.
서울시립대학교 최중호 1/ AIPRC Power IC 설계기술 Workshop/35 Mobile 용 PMIC 설계 200 년도 AIPRC Power IC 설계기술 Workshop 200 년 2 월 9 일 서울시립대학교 최중호 [email protected] Cell Sources for Mobile Devices Regulations 2/353.
Дополнительная информация
ПРОДУКЦИЯ LX7172 LX7172A ЗАЗЕМЛЕНИЕ. Типичное применение
ОПИСАНИЕ ОСНОВНЫЕ ХАРАКТЕРИСТИКИ Преобразователи постоянного тока в постоянный с фиксированной частотой 1,4 МГц, работающие по току, синхронные ШИМ-понижающие (понижающие) преобразователи, способные управлять нагрузкой 1,2 А с высокой эффективностью.0013
Дополнительная информация
Диммируемый, малошумный, двойной драйвер EL лампы. 100 мкГн Coilcraft LPS МОм VREG VOUT LX CS 3 12 ВDD EL1 2,0 МОм HV861K7-G. REL-Osc COM1 2. RSW-Osc.
Супертекс Инк. Характеристики HV86 Настраиваемая регулировка мощности для диммирования Возможность постепенного увеличения/уменьшения яркости лампы Низкий уровень шума Выходное напряжение 80 В PP для повышения яркости.
Дополнительная информация
MP6909 Интеллектуальный выпрямитель с быстрым отключением
MP6909 Интеллектуальный выпрямитель с быстрым выключением Будущее аналоговых ИС-технологий ОПИСАНИЕ MP6909 — это микросхема-эмулятор диодов с малым падением напряжения, которая в сочетании с внешним переключателем заменяет диоды Шоттки
Дополнительная информация
Рене Коль, Питер Буррманн, Мэттью Дейли
Рене Коль Питер Буррманн Мэтью Дейли План Резюме проекта Предыстория Подробное описание Функциональное описание и требования Перечень оборудования и деталей Предварительный график лабораторных работ для весенних заданий
Дополнительная информация
Упрощенный дизайн беспроводной сети
Высокая эффективность и упрощенная конструкция системы беспроводной зарядки Хуки Лин (林富祈) 31 августа 2017 г.
Проблема применения беспроводной зарядки Беспроводная зарядка сталкивается с проблемой, с которой столкнулись пользователи
Дополнительная информация
Полномостовой инвертор с одним индуктором и двумя понижающими преобразователями
Page number 1 Инвертор с одним индуктором и двойным понижающим мостом Резюме Проблема сквозного пробоя является главным убийцей надежности. Чтобы избежать проблемы, необходимо установить мертвое время, но эффект мертвого времени
Дополнительная информация
Преобразователи высокого напряжения Подразделение промышленного и энергетического преобразования
Высоковольтные преобразователи Промышленное и силовое преобразование Подразделение автономных источников питания Бизнес-подразделение Высоковольтные преобразователи Высоковольтные силовые полевые МОП-транзисторы Лавинная надежность 800 В.
Напряжение пробоя Сопротивление при включении от
Дополнительная информация
СИСТЕМЫ ПОДАЧИ ЭНЕРГИИ
www.silabs.com Умный. Связано. Энергосберегающий. CMOS ISOLATED GATE S УЛУЧШЕННЫЕ СИСТЕМЫ ПОДАЧИ ПИТАНИЯ Драйверы изолированных затворов CMOS (ISOdrivers) для улучшения систем подачи питания Полностью интегрированные изолированные затворы
Дополнительная информация
Промышленные и наружные (> 15 Вт)
Промышленный и наружный (>15 Вт) AC/DC — PFC+ Flyback или HB — Многорядный/однорядный — Многорядный трансформатор для высоковольтных светодиодов DC/DC — Продукты и характеристики 1 Светодиод для промышленного и наружного/инфраструктурного освещения
Дополнительная информация
Цикл проектирования МЭМС
Цикл проектирования для МЭМС Цикл проектирования ИС Выбор процесса ИС nmos CMOS BiCMOS ECL для логики ввода-вывода и схемы драйвера для критически важных высокоскоростных частей системы Недвижимость бесфланцевого МОП-транзистора
Дополнительная информация
T6331A ТЕ Ч.
Контроллер Boost или SEPIC DC-DC ХАРАКТЕРИСТИКИ ОБЩЕЕ ОПИСАНИЕ. Области применения Ручная электроника MR-16 Lighting DeviceКонтроллер Boost или SEPIC DC-DC ХАРАКТЕРИСТИКИ Широкий диапазон входного напряжения: от 2,7 В до 5,5 В Контроллер режима Boost или SEPIC DC-DC VDD Блокировка при пониженном напряжении Встроенная защита от перенапряжения SOP-8 и SOT-23-6 Бессвинцовый
Дополнительная информация
ПРИМЕНЕНИЕ СВЕТОДИОДНОГО ОСВЕЩЕНИЯ
LED LIGHTING APPLICATION SOLUTION 2009. V02 General Illumination Драйверы для светодиодов Обзор технологии Основные сведения о продукте Информация по применению Примеры конструкции Обзор Независимо от типа, цвета, размера или мощности,
Дополнительная информация
Мощность GaN. Предоставление разработчикам возможности создавать более компактные, более эффективные и высокопроизводительные источники питания переменного/постоянного тока.

Сила GaN Предоставление разработчикам возможности создавать более компактные, более эффективные и высокопроизводительные источники питания переменного/постоянного тока Стив Том Менеджер линейки продуктов GaN Products [email protected] Решающие вопросы управления питанием и энергопотреблением
Дополнительная информация
Одноступенчатый драйвер светодиодов с понижающим током PFC и встроенным высоковольтным полевым МОП-транзистором
Одноступенчатый драйвер СИД с понижающим током PFC с интегрированным высоковольтным полевым МОП-транзистором ОПИСАНИЕ TS19721D очень эффективный контроллер постоянного тока для управления светодиодными лампами в нерегулируемых осветительных приборах.
Дополнительная информация
Глава 6. РАЗЛИЧНЫЕ ТИПЫ ЛОГИЧЕСКИХ ВЕНТИЛЕЙ
Глава 6. РАЗЛИЧНЫЕ ТИПЫ ЛОГИЧЕСКИХ ЭЛЕМЕНТОВ Урок 8.
Элементы NMOS Ch06L8-«Цифровые принципы и проектирование», Радж Камаль, Pearson Education, 2006 г.
Дополнительная информация
CR6842. ШИМ-контроллер Green-Power с частотой. Дрожание. Функции. Приложения. Общее описание. Гашение переднего фронта на входе Sense
ШИМ-контроллер Green-Power с частотой. Функции джиттера Низкая стоимость, импульсный режим ШИМ с экологически чистым питанием Очень низкий пусковой ток (около 7,5 мкА) Низкий рабочий ток (около 3,0 мА) Работа в режиме тока Менее
Дополнительная информация
Интегрированная микросхема драйвера интеллектуальных светодиодных ламп MOSFET с функцией PFC
01 апреля FLS0116 Интегрированная микросхема драйвера интеллектуальных светодиодных ламп MOSFET с функцией PFC Характеристики Встроенный MOSFET (1 А/550 В) с цифровой реализацией функции Active-PFC Без дополнительной схемы для достижения высоких значений коэффициента мощности
Дополнительная информация
BOOST PID MUNAJAH BINTI MOHD RUBAEE НА ОСНОВЕ МИКРОКОНТРОЛЛЕРОВ
ПОВЫШЕНИЕ НА ОСНОВЕ МИКРОКОНТРОЛЛЕРОВ PID MUNAJAH BINTI MOHD RUBAEE Эта диссертация представлена как частичное выполнение требования для присуждения степени бакалавра электротехники (электросистемы) факультета
Дополнительная информация
Рассмотрение конструкции с AP3041
Рекомендации по проектированию с использованием AP3041.
Примечание по применению 1059. Подготовлено отделом системного проектирования Yong Wang.0013
Дополнительная информация
Переключение повышающего регулятора
Импульсный повышающий стабилизатор FP6203 Общее описание FP6203 представляет собой импульсный стабилизатор с повышающей топологией для приложений с широким диапазоном рабочего напряжения. FP6203 включает сильноточный N-MOSFET, высокоточный
Дополнительная информация
Высокоэффективные повышающие преобразователи 26 В для двух-шести белых светодиодов
19-2731; Версия 1; 10/03 ДОСТУПЕН ОЦЕНОЧНЫЙ КОМПЛЕКТ Высокоэффективные повышающие преобразователи на 26 В Общее описание Повышающие преобразователи управляют максимум шестью белыми светодиодами с постоянным током для обеспечения подсветки
Дополнительная информация
ST755 РЕГУЛИРУЕМЫЙ ИНВЕРТИРУЮЩИЙ РЕЖИМ ШИМ-РЕГУЛЯТОРА ОТРИЦАТЕЛЬНОГО ВЫХОДНОГО ТОКА
РЕГУЛИРУЕМОЕ ПРЕОБРАЗОВАНИЕ ОТРИЦАТЕЛЬНОГО ВЫХОДНОГО ТОКА РЕЖИМ ШИМ-РЕГУЛЯТОРЫ 2,7 В В 11 В ПРЕОБРАЗОВАНИЕ ВХОДНОГО НАПРЯЖЕНИЯ В РЕГУЛИРУЕМОЕ ОТРИЦАТЕЛЬНОЕ ВЫХОДНОЕ ПРЕОБРАЗОВАНИЕ 1 Вт ГАРАНТИРОВАННАЯ ВЫХОДНАЯ МОЩНОСТЬ (V I >4,5 В, T 70 C) 68% ТИП.
ЭФФЕКТИВНОСТЬ ПРИ 6 В ОЧЕНЬ НИЗКАЯ
Дополнительная информация
Драйвер верхней стороны для понижающего преобразователя с LDO
Драйвер верхнего плеча для понижающего преобразователя с LDO Hawk Chen Введение Большинство повышающих преобразователей применялись для устройств с повышающим напряжением, таких как DA, N/B C, сотовый телефон, карманный компьютер,
Дополнительная информация
Высокочастотный синхронный понижающий/повышающий преобразователь на 600 мА
Высокочастотный синхронный понижающий/повышающий преобразователь на 600 мА ХАРАКТЕРИСТИКИ Управление режимом напряжения Полностью интегрированные переключатели MOSFET Диапазон входного напряжения от 2,7 до 6 В Программируемое управление Выходной ток до 600 мА @
Дополнительная информация
ZXMHC3F381N8 30 В SO8 Дополнительный режим расширения MOSFET H-Bridge
Линейка продуктов компании Diodes Incorporated ZXMHC3F38N8 30 В SO8 Дополнительный режим расширения МОП-транзистор H-Bridge Итоговое устройство V (BR)DSS Q G R DS(on) T A = 25 C N-CH 30 В 90,0 нКл 33 мОм при = 0 В 5,0 А 60 мОм при = 4,5 В 3,9 А
Дополнительная информация
ОБЗОР SG МАЙ 2018 ГОДА
Copyright Richtek Technology 2018 1 ОБЗОР 2 SG006-02 МАЙ 2018 ВЫСОКИЙ КОЭФФИЦИЕНТ МОЩНОСТИ AC/DC ИЗОЛИРОВАННЫЕ РЕШЕНИЯ ДЛЯ ДРАЙВЕРОВ СВЕТОДИОДНОГО ОСВЕЩЕНИЯ RT7304 P/N Топология BVDSS Ron Gen I Первичное боковое регулирование Flyback/Buck-Boost,
Дополнительная информация
Интегрированная силовая гибридная ИС для применения в электроприводах бытовой техники
Интегрированная силовая гибридная ИС для приводов электроприводов PD-97277 Rev A Серия IRAM336-025SB Трехфазный инвертор HIC 2A, 500 В Описание International Rectifier s IRAM336-025SB представляет собой многочиповый гибрид
Дополнительная информация
Совместимое с HVDCP Quick Charge 3.
0 зарядное устройство CV/CC мощностью 15 ВтПримечание разработчика 15 Вт HVDCP Quick Charge 3.0 Совместимое зарядное устройство CV/CC Приложение Входное напряжение NCP4371AAC NCP1361EABAY NCP4305D Quick Charge 3.0, сотовый телефон, зарядное устройство для ноутбука Выходное напряжение Выходная пульсация
Дополнительная информация
AN1514 Примечание по применению
Замечания по применению VIPower: понижающий или повышающе-понижающий преобразователь с двойным выходом с использованием VIPer12A-E/22A-E Введение В этом документе представлены два автономных неизолированных импульсных источника питания с двойным выходом на основе семейства VIPerX2A-E.
Дополнительная информация
Синхронный понижающий преобразователь AT V
Синхронный понижающий преобразователь 38 В ХАРАКТЕРИСТИКИ ОПИСАНИЕ Широкий рабочий диапазон входного напряжения от 8 В до 38 В Встроенные два силовых МОП-транзистора с сопротивлением 140 мОм Напряжение обратной связи: 220 мВ Встроенная система плавного пуска / защита от перенапряжения VFB
Дополнительная информация
Оптимизация привода затвора
Оптимизация привода затвора 1.
История вопроса Управление затворами MOSFET, IGBT и переключающих устройств SiC/GaN является фундаментальным требованием при преобразовании энергии. В случае приводов с привязкой к земле это относительно
Дополнительная информация
Недорогой автономный светодиодный драйвер мощностью 8 Вт с использованием RT8487
Примечание по применению AN019Июнь 2014 г. Недорогой автономный светодиодный драйвер мощностью 8 Вт с использованием RT8487 Аннотация RT8487 — это контроллер постоянного тока в граничном режиме с внутренним драйвером верхнего плеча, который можно использовать в понижающем и
Дополнительная информация
РТ9228. Усовершенствованный ШИМ и двойной фиксированный линейный контроллер мощности. Функции. Общее описание. Приложения. Конфигурации контактов
Усовершенствованный ШИМ-контроллер и двойной фиксированный линейный контроллер мощности Общее описание RT9228 — это контроллер мощности «3 в одном», оптимизированный для высокопроизводительных микропроцессорных и компьютерных приложений.
ИС объединяет
Дополнительная информация
POLOLU MAX14870 ДЕРЖАТЕЛЬ ДЛЯ ПРИВОДА ДВИГАТЕЛЯ ПОСТОЯННОГО ТОКА С ОДНОЙ ЩЕТКОЙ РУКОВОДСТВО ПОЛЬЗОВАТЕЛЯ
POLOLU MAX14870 ДЕРЖАТЕЛЬ ПРИВОДА ДВИГАТЕЛЯ ПОСТОЯННОГО ТОКА С ОДНИМ ЩЕТОЧНЫМ РУКОВОДСТВОМ РУКОВОДСТВО ПОЛЬЗОВАТЕЛЯ ИСПОЛЬЗОВАНИЕ ПРИВОДА ДВИГАТЕЛЯ Минимальная схема подключения микроконтроллера к шасси привода однощеточного двигателя постоянного тока MAX14870.
Дополнительная информация
ГЛАВА 6 РАЗРАБОТКА АЛГОРИТМА УПРАВЛЕНИЯ ПОНИЖАЮЩИМИ И ПОВЫШАЮЩИМИ ПРЕОБРАЗОВАТЕЛЯМИ ПОСТОЯННОГО ТОКА С ИСПОЛЬЗОВАНИЕМ DSP
115 ГЛАВА 6 РАЗРАБОТКА АЛГОРИТМА УПРАВЛЕНИЯ ПОНИЖАЮЩИМ И ПОВЫШАЮЩИМ ПРЕОБРАЗОВАТЕЛЕМ ПОСТОЯННОГО ТОКА С ИСПОЛЬЗОВАНИЕМ DSP 6.1 ВВЕДЕНИЕ Цифровое управление силовым преобразователем становится все более распространенным в настоящее время в промышленности, потому что
Дополнительная информация
Усовершенствование систем подачи электроэнергии с помощью драйверов изолированных затворов на основе КМОП
Усовершенствование систем подачи электроэнергии с помощью изолированных драйверов затворов на основе КМОП Полностью интегрированные изолированные драйверы затворов могут значительно повысить эффективность, производительность и надежность переключаемых режимов
Дополнительная информация
УПРАВЛЕНИЕ ПИТАНИЕМ ПЕРЕМЕННОГО ТОКА С ПОМОЩЬЮ СОТОВОГО ТЕЛЕФОНА ANDROID С ЖК-ДИСПЛЕЕМ
Journal of Advanced Research in Engineering ISSN: 2394-2819 Technology & Sciences Электронная почта:editor@ijarets.
org Май 2016 г. Том 3, выпуск 5 www.ijarets.org УПРАВЛЕНИЕ ПИТАНИЕМ ПЕРЕМЕННОГО ТОКА С ИСПОЛЬЗОВАНИЕМ СОТОВОГО ТЕЛЕФОНА ANDROID С ЖК-ДИСПЛЕЕМ
Дополнительная информация
ПАРАМЕТР УСЛОВИЕ ЗНАЧЕНИЕ (ТИПИЧНОЕ) PVIN Мощность Входное напряжение Диапазон рабочего напряжения 20–28 В. Контакт VIN Диапазон входного напряжения Рабочий диапазон 8–14 В
LT3754 ОПИСАНИЕ DC1436A — это 16-канальный высоковольтный драйвер светодиодов на микросхеме LT3754. LT3754 выдает до 50 мА на цепочку и имеет максимальное напряжение светодиодной цепочки 45 В. DC1436A настроен на переключение 1 МГц
Дополнительная информация
PS7516. Описание. Функции. Приложения. Назначение пинов. Описание функционального контакта
Описание PS756 представляет собой высокоэффективный преобразователь постоянного тока в постоянный с фиксированной частотой 550 кГц и ШИМ-режимом, который может работать от батареи, например, при входном напряжении до 0,9.
. Выходное напряжение преобразователя может
Дополнительная информация
ML4818 Контроллер фазовой модуляции/мягкого переключения
Контроллер фазовой модуляции/мягкого переключения www.fairchildsemi.com Характеристики Полномостовая схема фазовой модуляции нулевого напряжения с программируемым временем перехода ZV Работа на постоянной частоте
Дополнительная информация
АДТ7350. Общее описание. Функции. Приложения. Типовая прикладная схема. Сентябрь / Откр. 0.
Общее описание ADT7350 представляет собой понижающий преобразователь со встроенным переключающим полевым МОП-транзистором. Он работает в широком диапазоне входных напряжений от 4,5 В до 24 В с пиковым выходным током 1,2 А. Он включает текущий
Дополнительная информация
Техническая спецификация.
Функции. Общее описание. Приложения. Высокоэффективный синхронный понижающий преобразователь постоянного тока в постоянный, 1,2 А, 1,4 МГц AP3407/AОбщее описание AP3407/A представляет собой преобразователь постоянного тока в постоянный с фиксированной частотой 1,4 МГц, токовый режим, синхронный понижающий (понижающий) ШИМ, способный управлять нагрузкой 1,2 А с высокой эффективностью, отличной линией и нагрузкой
Дополнительная информация
28V, 3A понижающий импульсный регулятор постоянного тока для белого светодиода
28V, 3A понижающий импульсный регулятор постоянного тока для белого светодиода Общее описание Понижающий преобразователь с ШИМ-управлением разработан для обеспечения простого высокоэффективного решения для управления мощными светодиодами.
Дополнительная информация
Простой мост Stand Alone H-Bridge Data Sheet Редакция 1 августа 2005 г.


При комнатной температуре имеет небольшое сопротивление, ограничивающее броски тока, при протекании тока разогревается, что вызывает снижение сопротивления, поэтому в дальнейшем не влияет на работу устройства.
Также, в процессе работы посредством этой цепочки осуществляется контроль входного напряжения и компенсация напряжения при котором закрывается ключ – увеличение тока, втекающего в третий пин, вызывает понижение порогового напряжения закрытия ключа.
5В зависит время закрытого ключа и определяется оно током, который может отдать вспомогательная обмотка, при этом ток ограничивается резистором R6. Кроме всего прочего, посредством данной цепи в контроллере предусмотрена защита от перенапряжения в случае выхода из строя цепей обратной связи – при превышении напряжения выше 25В контроллер отключится и не начнёт работать пока питание с седьмого пина не будет снято.


Поэтому в наше время очень актуален ремонт этих элементов электросхем.
К неисправности могут привести те колебания, на которые не рассчитаны данные понижающе-выпрямительные модули;
Об этом свидетельствует перегорание диодного моста, а также поломка фильтрующего конденсатора;
Об их поломке не свидетельствуют никакие внешние признаки. Только прозвонка поможет вам выявить их неисправность. В случае сгорания они выдадут высокое сопротивление.
Может использовать в качестве балластной нагрузки.