ΠΠ°ΠΊ Π·Π°ΠΏΡΠΎΠ³ΡΠ°ΠΌΠΌΠΈΡΠΎΠ²Π°ΡΡ ΠΌΠΈΠΊΡΠΎΠΊΠΎΠ½ΡΡΠΎΠ»Π»Π΅Ρ ATtiny85 Π½Π°ΠΏΡΡΠΌΡΡ ΡΠ΅ΡΠ΅Π· USB Π±Π΅Π· Arduino. ΠΠ°ΠΊΠΈΠ΅ ΠΊΠΎΠΌΠΏΠΎΠ½Π΅Π½ΡΡ Π½ΡΠΆΠ½Ρ Π΄Π»Ρ ΡΠΎΠ·Π΄Π°Π½ΠΈΡ ΠΏΡΠΎΠ³ΡΠ°ΠΌΠΌΠ°ΡΠΎΡΠ° ATtiny85. ΠΠ°ΠΊ ΠΏΡΠΎΡΠΈΡΡ Π·Π°Π³ΡΡΠ·ΡΠΈΠΊ Digispark Π½Π° ATtiny85. ΠΠ°ΠΊ ΠΏΠΎΠ΄ΠΊΠ»ΡΡΠΈΡΡ ATtiny85 ΠΊ ΠΊΠΎΠΌΠΏΡΡΡΠ΅ΡΡ ΠΏΠΎ USB Π΄Π»Ρ ΠΏΡΠΎΠ³ΡΠ°ΠΌΠΌΠΈΡΠΎΠ²Π°Π½ΠΈΡ.
ΠΠ²Π΅Π΄Π΅Π½ΠΈΠ΅ Π² ΠΌΠΈΠΊΡΠΎΠΊΠΎΠ½ΡΡΠΎΠ»Π»Π΅Ρ ATtiny85
ATtiny85 — ΡΡΠΎ ΠΊΠΎΠΌΠΏΠ°ΠΊΡΠ½ΡΠΉ ΠΈ ΡΠΊΠΎΠ½ΠΎΠΌΠΈΡΠ½ΡΠΉ 8-Π±ΠΈΡΠ½ΡΠΉ ΠΌΠΈΠΊΡΠΎΠΊΠΎΠ½ΡΡΠΎΠ»Π»Π΅Ρ ΡΠ΅ΠΌΠ΅ΠΉΡΡΠ²Π° AVR ΠΎΡ ΠΊΠΎΠΌΠΏΠ°Π½ΠΈΠΈ Atmel. ΠΠ΅ΡΠΌΠΎΡΡΡ Π½Π° ΡΠ²ΠΎΠΈ Π½Π΅Π±ΠΎΠ»ΡΡΠΈΠ΅ ΡΠ°Π·ΠΌΠ΅ΡΡ, ΠΎΠ½ ΠΎΠ±Π»Π°Π΄Π°Π΅Ρ ΡΠ»Π΅Π΄ΡΡΡΠΈΠΌΠΈ Ρ Π°ΡΠ°ΠΊΡΠ΅ΡΠΈΡΡΠΈΠΊΠ°ΠΌΠΈ:
- 8 ΠΠ ΡΠ»ΡΡ-ΠΏΠ°ΠΌΡΡΠΈ ΠΏΡΠΎΠ³ΡΠ°ΠΌΠΌ
- 512 Π±Π°ΠΉΡ EEPROM
- 512 Π±Π°ΠΉΡ ΠΎΠΏΠ΅ΡΠ°ΡΠΈΠ²Π½ΠΎΠΉ ΠΏΠ°ΠΌΡΡΠΈ SRAM
- 6 ΠΏΡΠΎΠ³ΡΠ°ΠΌΠΌΠΈΡΡΠ΅ΠΌΡΡ Π»ΠΈΠ½ΠΈΠΉ Π²Π²ΠΎΠ΄Π°-Π²ΡΠ²ΠΎΠ΄Π°
- 10-Π±ΠΈΡΠ½ΡΠΉ ΠΠ¦Π
- ΠΡΡΡΠΎΠ΅Π½Π½ΡΠΉ ΡΠ°ΠΊΡΠΎΠ²ΡΠΉ Π³Π΅Π½Π΅ΡΠ°ΡΠΎΡ
- ΠΠΎΠ΄Π΄Π΅ΡΠΆΠΊΠ° SPI ΠΈ I2C ΠΈΠ½ΡΠ΅ΡΡΠ΅ΠΉΡΠΎΠ²
ΠΠ»Π°Π³ΠΎΠ΄Π°ΡΡ Π½ΠΈΠ·ΠΊΠΎΠΌΡ ΡΠ½Π΅ΡΠ³ΠΎΠΏΠΎΡΡΠ΅Π±Π»Π΅Π½ΠΈΡ ΠΈ ΠΊΠΎΠΌΠΏΠ°ΠΊΡΠ½ΠΎΡΡΠΈ, ATtiny85 ΠΎΡΠ»ΠΈΡΠ½ΠΎ ΠΏΠΎΠ΄Ρ ΠΎΠ΄ΠΈΡ Π΄Π»Ρ ΠΏΠΎΡΡΠ°ΡΠΈΠ²Π½ΡΡ ΠΈ ΠΌΠΈΠ½ΠΈΠ°ΡΡΡΠ½ΡΡ ΠΏΡΠΎΠ΅ΠΊΡΠΎΠ². ΠΠ΄Π½Π°ΠΊΠΎ Ρ Π½Π΅Π³ΠΎ Π½Π΅Ρ Π²ΡΡΡΠΎΠ΅Π½Π½ΠΎΠ³ΠΎ USB-ΠΈΠ½ΡΠ΅ΡΡΠ΅ΠΉΡΠ°, ΡΡΠΎ ΡΡΠ»ΠΎΠΆΠ½ΡΠ΅Ρ ΠΏΡΠΎΡΠ΅ΡΡ ΠΏΡΠΎΠ³ΡΠ°ΠΌΠΌΠΈΡΠΎΠ²Π°Π½ΠΈΡ. Π ΡΡΠΎΠΉ ΡΡΠ°ΡΡΠ΅ ΠΌΡ ΡΠ°ΡΡΠΌΠΎΡΡΠΈΠΌ, ΠΊΠ°ΠΊ ΡΠ΅ΡΠΈΡΡ ΡΡΡ ΠΏΡΠΎΠ±Π»Π΅ΠΌΡ ΠΈ Π·Π°ΠΏΡΠΎΠ³ΡΠ°ΠΌΠΌΠΈΡΠΎΠ²Π°ΡΡ ATtiny85 Π½Π°ΠΏΡΡΠΌΡΡ ΡΠ΅ΡΠ΅Π· USB.

ΠΠ΅ΠΎΠ±Ρ ΠΎΠ΄ΠΈΠΌΡΠ΅ ΠΊΠΎΠΌΠΏΠΎΠ½Π΅Π½ΡΡ Π΄Π»Ρ ΠΏΡΠΎΠ³ΡΠ°ΠΌΠΌΠΈΡΠΎΠ²Π°Π½ΠΈΡ ATtiny85 ΡΠ΅ΡΠ΅Π· USB
ΠΠ»Ρ ΡΠΎΠ·Π΄Π°Π½ΠΈΡ USB-ΠΏΡΠΎΠ³ΡΠ°ΠΌΠΌΠ°ΡΠΎΡΠ° ATtiny85 Π½Π°ΠΌ ΠΏΠΎΡΡΠ΅Π±ΡΡΡΡΡ ΡΠ»Π΅Π΄ΡΡΡΠΈΠ΅ ΠΊΠΎΠΌΠΏΠΎΠ½Π΅Π½ΡΡ:
- ΠΠΈΠΊΡΠΎΠΊΠΎΠ½ΡΡΠΎΠ»Π»Π΅Ρ ATtiny85
- USB-ΡΠ°Π·ΡΠ΅ΠΌ ΡΠΈΠΏΠ° A (Π²ΠΈΠ»ΠΊΠ°)
- Π Π΅Π·ΠΈΡΡΠΎΡΡ: 2 x 47 ΠΠΌ, 1 x 1 ΠΊΠΠΌ
- ΠΠΈΠΎΠ΄Ρ: 2 x ΡΡΠ°Π±ΠΈΠ»ΠΈΡΡΠΎΠ½Π°, 1 x Π΄ΠΈΠΎΠ΄ Π¨ΠΎΡΡΠΊΠΈ 1N5819
- 8-ΠΏΠΈΠ½ΠΎΠ²Π°Ρ ΠΏΠ°Π½Π΅Π»ΡΠΊΠ° Π΄Π»Ρ ΠΌΠΈΠΊΡΠΎΡΡ Π΅ΠΌΡ
- ΠΠ°ΠΊΠ΅ΡΠ½Π°Ρ ΠΏΠ»Π°ΡΠ°
- Π‘ΠΎΠ΅Π΄ΠΈΠ½ΠΈΡΠ΅Π»ΡΠ½ΡΠ΅ ΠΏΡΠΎΠ²ΠΎΠ΄Π°
- Arduino Uno (ΡΠΎΠ»ΡΠΊΠΎ Π΄Π»Ρ ΠΏΠ΅ΡΠ²ΠΎΠ½Π°ΡΠ°Π»ΡΠ½ΠΎΠΉ ΠΏΡΠΎΡΠΈΠ²ΠΊΠΈ Π·Π°Π³ΡΡΠ·ΡΠΈΠΊΠ°)
ΠΠΎΠ»ΡΡΠΈΠ½ΡΡΠ²ΠΎ ΠΈΠ· ΡΡΠΈΡ ΠΊΠΎΠΌΠΏΠΎΠ½Π΅Π½ΡΠΎΠ² Π»Π΅Π³ΠΊΠΎ Π½Π°ΠΉΡΠΈ Π² Π»ΡΠ±ΠΎΠΌ ΠΌΠ°Π³Π°Π·ΠΈΠ½Π΅ ΡΠ»Π΅ΠΊΡΡΠΎΠ½ΠΈΠΊΠΈ. Arduino Uno ΠΏΠΎΠ½Π°Π΄ΠΎΠ±ΠΈΡΡΡ ΡΠΎΠ»ΡΠΊΠΎ ΠΎΠ΄ΠΈΠ½ ΡΠ°Π· Π΄Π»Ρ Π·Π°Π³ΡΡΠ·ΠΊΠΈ Π±ΡΡΠ»ΠΎΠ°Π΄Π΅ΡΠ° Π² ATtiny85.
ΠΡΠΎΡΠΈΠ²ΠΊΠ° Π·Π°Π³ΡΡΠ·ΡΠΈΠΊΠ° Digispark Π² ATtiny85
ΠΡΠ΅ΠΆΠ΄Π΅ ΡΠ΅ΠΌ ΠΌΡ ΡΠΌΠΎΠΆΠ΅ΠΌ ΠΏΡΠΎΠ³ΡΠ°ΠΌΠΌΠΈΡΠΎΠ²Π°ΡΡ ATtiny85 ΡΠ΅ΡΠ΅Π· USB, Π½Π°ΠΌ Π½ΡΠΆΠ½ΠΎ ΠΏΡΠΎΡΠΈΡΡ Π² Π½Π΅Π³ΠΎ ΡΠΏΠ΅ΡΠΈΠ°Π»ΡΠ½ΡΠΉ Π·Π°Π³ΡΡΠ·ΡΠΈΠΊ. ΠΠ»Ρ ΡΡΠΎΠ³ΠΎ ΠΌΡ Π±ΡΠ΄Π΅ΠΌ ΠΈΡΠΏΠΎΠ»ΡΠ·ΠΎΠ²Π°ΡΡ Arduino Uno Π² ΠΊΠ°ΡΠ΅ΡΡΠ²Π΅ ΠΏΡΠΎΠ³ΡΠ°ΠΌΠΌΠ°ΡΠΎΡΠ°. ΠΠΎΡ ΠΏΠΎΡΠ°Π³ΠΎΠ²Π°Ρ ΠΈΠ½ΡΡΡΡΠΊΡΠΈΡ:
- ΠΠΎΠ΄ΠΊΠ»ΡΡΠΈΡΠ΅ Arduino Uno ΠΊ ΠΊΠΎΠΌΠΏΡΡΡΠ΅ΡΡ ΠΈ Π·Π°Π³ΡΡΠ·ΠΈΡΠ΅ Π² Π½Π΅Π³ΠΎ ΡΠΊΠ΅ΡΡ ArduinoISP ΠΈΠ· ΠΏΡΠΈΠΌΠ΅ΡΠΎΠ² IDE Arduino.
- Π‘ΠΎΠ΅Π΄ΠΈΠ½ΠΈΡΠ΅ Arduino Uno ΠΈ ATtiny85 ΠΏΠΎ ΡΠ»Π΅Π΄ΡΡΡΠ΅ΠΉ ΡΡ
Π΅ΠΌΠ΅:
- Arduino pin 13 β ATtiny85 pin 2
- Arduino pin 12 β ATtiny85 pin 1
- Arduino pin 11 β ATtiny85 pin 0
- Arduino pin 10 β ATtiny85 Reset
- Arduino 5V β ATtiny85 VCC
- Arduino GND β ATtiny85 GND
- ΠΠΎΠ±Π°Π²ΡΡΠ΅ ΠΊΠΎΠ½Π΄Π΅Π½ΡΠ°ΡΠΎΡ 10 ΠΌΠΊΠ€ ΠΌΠ΅ΠΆΠ΄Ρ Π²ΡΠ²ΠΎΠ΄Π°ΠΌΠΈ Reset ΠΈ GND Arduino Uno.
- Π‘ΠΊΠ°ΡΠ°ΠΉΡΠ΅ ΡΠ°ΠΉΠ»Ρ Π·Π°Π³ΡΡΠ·ΡΠΈΠΊΠ° Digispark Π΄Π»Ρ ATtiny85.
- ΠΡΡΠ΅Π΄Π°ΠΊΡΠΈΡΡΠΉΡΠ΅ ΡΠ°ΠΉΠ» Burn_AT85_bootloader.bat, ΡΠΊΠ°Π·Π°Π² ΠΏΡΠ°Π²ΠΈΠ»ΡΠ½ΡΠΉ COM-ΠΏΠΎΡΡ Arduino.
- ΠΠ°ΠΏΡΡΡΠΈΡΠ΅ Burn_AT85_bootloader.bat ΠΎΡ ΠΈΠΌΠ΅Π½ΠΈ Π°Π΄ΠΌΠΈΠ½ΠΈΡΡΡΠ°ΡΠΎΡΠ°.
ΠΡΠ»ΠΈ Π²ΡΠ΅ ΠΏΡΠΎΡΠ»ΠΎ ΡΡΠΏΠ΅ΡΠ½ΠΎ, Π²Ρ ΡΠ²ΠΈΠ΄ΠΈΡΠ΅ ΡΠΎΠΎΠ±ΡΠ΅Π½ΠΈΠ΅ «AVRdude done. Thank you.» Π’Π΅ΠΏΠ΅ΡΡ ATtiny85 Π³ΠΎΡΠΎΠ² ΠΊ ΠΏΡΠΎΠ³ΡΠ°ΠΌΠΌΠΈΡΠΎΠ²Π°Π½ΠΈΡ ΡΠ΅ΡΠ΅Π· USB.
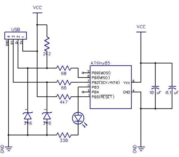
Π‘Ρ Π΅ΠΌΠ° USB-ΠΏΡΠΎΠ³ΡΠ°ΠΌΠΌΠ°ΡΠΎΡΠ° Π΄Π»Ρ ATtiny85
ΠΠΎΡΠ»Π΅ ΠΏΡΠΎΡΠΈΠ²ΠΊΠΈ Π·Π°Π³ΡΡΠ·ΡΠΈΠΊΠ° Π½Π°ΠΌ Π½ΡΠΆΠ½ΠΎ ΡΠΎΠ±ΡΠ°ΡΡ ΡΡ Π΅ΠΌΡ, ΠΊΠΎΡΠΎΡΠ°Ρ ΠΏΠΎΠ·Π²ΠΎΠ»ΠΈΡ ΠΏΠΎΠ΄ΠΊΠ»ΡΡΠΈΡΡ ATtiny85 ΠΊ USB-ΠΏΠΎΡΡΡ ΠΊΠΎΠΌΠΏΡΡΡΠ΅ΡΠ°. ΠΠΎΡ ΠΏΡΠΈΠ½ΡΠΈΠΏΠΈΠ°Π»ΡΠ½Π°Ρ ΡΡ Π΅ΠΌΠ° ΡΠ°ΠΊΠΎΠ³ΠΎ ΠΏΡΠΎΠ³ΡΠ°ΠΌΠΌΠ°ΡΠΎΡΠ°:
- USB D+ ΠΏΠΎΠ΄ΠΊΠ»ΡΡΠ°Π΅ΡΡΡ ΠΊ Π²ΡΠ²ΠΎΠ΄Ρ PB2 ATtiny85 ΡΠ΅ΡΠ΅Π· ΡΠ΅Π·ΠΈΡΡΠΎΡ 47 ΠΠΌ
- USB D- ΠΏΠΎΠ΄ΠΊΠ»ΡΡΠ°Π΅ΡΡΡ ΠΊ Π²ΡΠ²ΠΎΠ΄Ρ PB0 ATtiny85 ΡΠ΅ΡΠ΅Π· ΡΠ΅Π·ΠΈΡΡΠΎΡ 47 ΠΠΌ
- ΠΠ΅ΠΆΠ΄Ρ D+ ΠΈ D- ΠΏΠΎΠ΄ΠΊΠ»ΡΡΠ°ΡΡΡΡ Π΄Π²Π° ΡΡΠ°Π±ΠΈΠ»ΠΈΡΡΠΎΠ½Π° (ΠΊΠ°ΡΠΎΠ΄Π°ΠΌΠΈ ΠΊ Π»ΠΈΠ½ΠΈΡΠΌ Π΄Π°Π½Π½ΡΡ )
- VCC USB ΠΏΠΎΠ΄ΠΊΠ»ΡΡΠ°Π΅ΡΡΡ ΠΊ Π²ΡΠ²ΠΎΠ΄Ρ VCC ATtiny85 ΡΠ΅ΡΠ΅Π· Π΄ΠΈΠΎΠ΄ Π¨ΠΎΡΡΠΊΠΈ
- ΠΠ΅ΠΆΠ΄Ρ VCC ΠΈ GND ATtiny85 ΠΏΠΎΠ΄ΠΊΠ»ΡΡΠ°Π΅ΡΡΡ ΠΊΠΎΠ½Π΄Π΅Π½ΡΠ°ΡΠΎΡ 0.1 ΠΌΠΊΠ€
- ΠΠ΅ΠΆΠ΄Ρ VCC ΠΈ Π²ΡΠ²ΠΎΠ΄ΠΎΠΌ PB5 (Reset) ATtiny85 ΠΏΠΎΠ΄ΠΊΠ»ΡΡΠ°Π΅ΡΡΡ ΡΠ΅Π·ΠΈΡΡΠΎΡ 1 ΠΊΠΠΌ
ΠΡΠ° ΡΡ Π΅ΠΌΠ° ΠΎΠ±Π΅ΡΠΏΠ΅ΡΠΈΠ²Π°Π΅Ρ Π·Π°ΡΠΈΡΡ USB-ΠΈΠ½ΡΠ΅ΡΡΠ΅ΠΉΡΠ° ΠΈ ΠΏΡΠ°Π²ΠΈΠ»ΡΠ½ΠΎΠ΅ ΠΏΠΎΠ΄ΠΊΠ»ΡΡΠ΅Π½ΠΈΠ΅ ATtiny85 ΠΊ ΡΠΈΠ½Π΅ USB.
Π£ΡΡΠ°Π½ΠΎΠ²ΠΊΠ° Π΄ΡΠ°ΠΉΠ²Π΅ΡΠΎΠ² ΠΈ ΠΏΡΠΎΠ³ΡΠ°ΠΌΠΌΠΈΡΠΎΠ²Π°Π½ΠΈΠ΅ ATtiny85
ΠΠ»Ρ ΠΏΡΠΎΠ³ΡΠ°ΠΌΠΌΠΈΡΠΎΠ²Π°Π½ΠΈΡ ATtiny85 ΡΠ΅ΡΠ΅Π· USB Π½Π°ΠΌ ΠΏΠΎΡΡΠ΅Π±ΡΡΡΡΡ ΡΠΏΠ΅ΡΠΈΠ°Π»ΡΠ½ΡΠ΅ Π΄ΡΠ°ΠΉΠ²Π΅ΡΡ Digispark. ΠΠΎΡ ΠΊΠ°ΠΊ ΠΈΡ ΡΡΡΠ°Π½ΠΎΠ²ΠΈΡΡ ΠΈ Π½Π°ΡΠ°ΡΡ ΠΏΡΠΎΠ³ΡΠ°ΠΌΠΌΠΈΡΠΎΠ²Π°Π½ΠΈΠ΅:
- Π‘ΠΊΠ°ΡΠ°ΠΉΡΠ΅ ΠΈ ΡΡΡΠ°Π½ΠΎΠ²ΠΈΡΠ΅ Π΄ΡΠ°ΠΉΠ²Π΅ΡΡ Digispark Ρ ΠΎΡΠΈΡΠΈΠ°Π»ΡΠ½ΠΎΠ³ΠΎ ΡΠ°ΠΉΡΠ°.
- ΠΠΎΠ΄ΠΊΠ»ΡΡΠΈΡΠ΅ ΡΠΎΠ±ΡΠ°Π½Π½ΡΠΉ USB-ΠΏΡΠΎΠ³ΡΠ°ΠΌΠΌΠ°ΡΠΎΡ Ρ ATtiny85 ΠΊ ΠΊΠΎΠΌΠΏΡΡΡΠ΅ΡΡ.
- Π ΠΠΈΡΠΏΠ΅ΡΡΠ΅ΡΠ΅ ΡΡΡΡΠΎΠΉΡΡΠ² Windows Π΄ΠΎΠ»ΠΆΠ½ΠΎ ΠΏΠΎΡΠ²ΠΈΡΡΡΡ Π½ΠΎΠ²ΠΎΠ΅ ΡΡΡΡΠΎΠΉΡΡΠ²ΠΎ «Digispark Bootloader».
- Π£ΡΡΠ°Π½ΠΎΠ²ΠΈΡΠ΅ ΠΏΠΎΠ΄Π΄Π΅ΡΠΆΠΊΡ ΠΏΠ»Π°Ρ Digispark Π² Arduino IDE.
- ΠΡΠ±Π΅ΡΠΈΡΠ΅ ΠΏΠ»Π°ΡΡ «Digispark (Default — 16.5mhz)» Π² ΠΌΠ΅Π½Ρ Arduino IDE.
- ΠΠ°ΠΏΠΈΡΠΈΡΠ΅ ΡΠ²ΠΎΠΉ ΡΠΊΠ΅ΡΡ ΠΈΠ»ΠΈ ΠΎΡΠΊΡΠΎΠΉΡΠ΅ ΠΏΡΠΈΠΌΠ΅Ρ.
- ΠΠ°ΠΆΠΌΠΈΡΠ΅ ΠΊΠ½ΠΎΠΏΠΊΡ «ΠΠ°Π³ΡΡΠ·ΠΊΠ°» Π² Arduino IDE.
- ΠΠΎΠ³Π΄Π° ΠΏΠΎΡΠ²ΠΈΡΡΡ ΡΠΎΠΎΠ±ΡΠ΅Π½ΠΈΠ΅ «Plug in device now», Π±ΡΡΡΡΠΎ ΠΎΡΠΊΠ»ΡΡΠΈΡΠ΅ ΠΈ ΡΠ½ΠΎΠ²Π° ΠΏΠΎΠ΄ΠΊΠ»ΡΡΠΈΡΠ΅ ATtiny85 ΠΊ USB.
ΠΡΠ»ΠΈ Π²ΡΠ΅ ΡΠ΄Π΅Π»Π°Π½ΠΎ ΠΏΡΠ°Π²ΠΈΠ»ΡΠ½ΠΎ, Π²Π°Ρ ΠΊΠΎΠ΄ Π±ΡΠ΄Π΅Ρ Π·Π°Π³ΡΡΠΆΠ΅Π½ Π² ATtiny85, ΠΈ Π²Ρ ΡΠΌΠΎΠΆΠ΅ΡΠ΅ ΠΈΡΠΏΠΎΠ»ΡΠ·ΠΎΠ²Π°ΡΡ Π΅Π³ΠΎ Π² ΡΠ²ΠΎΠΈΡ ΠΏΡΠΎΠ΅ΠΊΡΠ°Ρ .

ΠΡΠ΅ΠΈΠΌΡΡΠ΅ΡΡΠ²Π° ΠΏΡΠΎΠ³ΡΠ°ΠΌΠΌΠΈΡΠΎΠ²Π°Π½ΠΈΡ ATtiny85 ΡΠ΅ΡΠ΅Π· USB
ΠΡΠΎΠ³ΡΠ°ΠΌΠΌΠΈΡΠΎΠ²Π°Π½ΠΈΠ΅ ATtiny85 Π½Π°ΠΏΡΡΠΌΡΡ ΡΠ΅ΡΠ΅Π· USB ΠΈΠΌΠ΅Π΅Ρ ΡΡΠ΄ ΠΏΡΠ΅ΠΈΠΌΡΡΠ΅ΡΡΠ²:
- ΠΠ΅ ΡΡΠ΅Π±ΡΠ΅ΡΡΡ ΠΎΡΠ΄Π΅Π»ΡΠ½ΡΠΉ ΠΏΡΠΎΠ³ΡΠ°ΠΌΠΌΠ°ΡΠΎΡ ΠΈΠ»ΠΈ Arduino Π΄Π»Ρ ΠΊΠ°ΠΆΠ΄ΠΎΠΉ Π·Π°Π³ΡΡΠ·ΠΊΠΈ ΠΊΠΎΠ΄Π°
- Π£ΠΏΡΠΎΡΠ°Π΅ΡΡΡ ΠΏΡΠΎΡΠ΅ΡΡ ΡΠ°Π·ΡΠ°Π±ΠΎΡΠΊΠΈ ΠΈ ΠΎΡΠ»Π°Π΄ΠΊΠΈ
- ΠΠΎΠΆΠ½ΠΎ ΠΈΡΠΏΠΎΠ»ΡΠ·ΠΎΠ²Π°ΡΡ ΡΡΠ°Π½Π΄Π°ΡΡΠ½ΡΡ ΡΡΠ΅Π΄Ρ Arduino IDE
- ΠΠΊΠΎΠ½ΠΎΠΌΠΈΡ Π½Π° ΠΊΠΎΠΌΠΏΠΎΠ½Π΅Π½ΡΠ°Ρ Π² ΠΊΠΎΠ½Π΅ΡΠ½ΠΎΠΌ ΡΡΡΡΠΎΠΉΡΡΠ²Π΅
- ΠΠΎΠ·ΠΌΠΎΠΆΠ½ΠΎΡΡΡ ΡΠΎΠ·Π΄Π°Π½ΠΈΡ ΠΊΠΎΠΌΠΏΠ°ΠΊΡΠ½ΡΡ USB-ΡΡΡΡΠΎΠΉΡΡΠ² Π½Π° Π±Π°Π·Π΅ ATtiny85
ΠΡΠΎΡ ΠΌΠ΅ΡΠΎΠ΄ ΠΎΡΠΎΠ±Π΅Π½Π½ΠΎ ΠΏΠΎΠ»Π΅Π·Π΅Π½ Π΄Π»Ρ ΠΏΡΠΎΡΠΎΡΠΈΠΏΠΈΡΠΎΠ²Π°Π½ΠΈΡ ΠΈ ΡΠΎΠ·Π΄Π°Π½ΠΈΡ Π½Π΅Π±ΠΎΠ»ΡΡΠΈΡ ΠΏΠ°ΡΡΠΈΠΉ ΡΡΡΡΠΎΠΉΡΡΠ² Π½Π° Π±Π°Π·Π΅ ATtiny85.
ΠΠ³ΡΠ°Π½ΠΈΡΠ΅Π½ΠΈΡ ΠΈ ΠΎΡΠΎΠ±Π΅Π½Π½ΠΎΡΡΠΈ ΠΈΡΠΏΠΎΠ»ΡΠ·ΠΎΠ²Π°Π½ΠΈΡ ATtiny85 Ρ USB
ΠΠ΅ΡΠΌΠΎΡΡΡ Π½Π° ΡΠ΄ΠΎΠ±ΡΡΠ²ΠΎ, Ρ ΡΡΠΎΠ³ΠΎ ΠΌΠ΅ΡΠΎΠ΄Π° Π΅ΡΡΡ Π½Π΅ΠΊΠΎΡΠΎΡΡΠ΅ ΠΎΠ³ΡΠ°Π½ΠΈΡΠ΅Π½ΠΈΡ:
- ΠΠ³ΡΠ°Π½ΠΈΡΠ΅Π½Π½ΠΎΠ΅ ΠΊΠΎΠ»ΠΈΡΠ΅ΡΡΠ²ΠΎ Π΄ΠΎΡΡΡΠΏΠ½ΡΡ Π²ΡΠ²ΠΎΠ΄ΠΎΠ² (Π²ΡΠ΅Π³ΠΎ 5 ΠΏΠΎΡΠ»Π΅ ΠΈΡΠΏΠΎΠ»ΡΠ·ΠΎΠ²Π°Π½ΠΈΡ 2 Π΄Π»Ρ USB)
- ΠΠ΅Π½ΡΡΠΈΠΉ ΠΎΠ±ΡΠ΅ΠΌ ΠΏΠ°ΠΌΡΡΠΈ ΠΏΠΎ ΡΡΠ°Π²Π½Π΅Π½ΠΈΡ Ρ Arduino
- ΠΠ΅ΠΎΠ±Ρ ΠΎΠ΄ΠΈΠΌΠΎΡΡΡ ΡΡΡΠ½ΠΎΠ³ΠΎ ΠΏΠ΅ΡΠ΅ΠΏΠΎΠ΄ΠΊΠ»ΡΡΠ΅Π½ΠΈΡ ΡΡΡΡΠΎΠΉΡΡΠ²Π° ΠΏΡΠΈ Π·Π°Π³ΡΡΠ·ΠΊΠ΅ ΠΊΠΎΠ΄Π°
- ΠΠ³ΡΠ°Π½ΠΈΡΠ΅Π½Π½Π°Ρ ΠΏΠΎΠ΄Π΄Π΅ΡΠΆΠΊΠ° Π±ΠΈΠ±Π»ΠΈΠΎΡΠ΅ΠΊ Arduino
ΠΠ°ΠΆΠ½ΠΎ ΡΡΠΈΡΡΠ²Π°ΡΡ ΡΡΠΈ ΠΎΡΠΎΠ±Π΅Π½Π½ΠΎΡΡΠΈ ΠΏΡΠΈ ΡΠ°Π·ΡΠ°Π±ΠΎΡΠΊΠ΅ ΠΏΡΠΎΠ΅ΠΊΡΠΎΠ² Π½Π° Π±Π°Π·Π΅ ATtiny85 Ρ USB-ΠΈΠ½ΡΠ΅ΡΡΠ΅ΠΉΡΠΎΠΌ.
ΠΠ°ΠΊΠ»ΡΡΠ΅Π½ΠΈΠ΅
ΠΡΠΎΠ³ΡΠ°ΠΌΠΌΠΈΡΠΎΠ²Π°Π½ΠΈΠ΅ ATtiny85 ΡΠ΅ΡΠ΅Π· USB ΠΎΡΠΊΡΡΠ²Π°Π΅Ρ Π½ΠΎΠ²ΡΠ΅ Π²ΠΎΠ·ΠΌΠΎΠΆΠ½ΠΎΡΡΠΈ Π΄Π»Ρ ΡΠΎΠ·Π΄Π°Π½ΠΈΡ ΠΊΠΎΠΌΠΏΠ°ΠΊΡΠ½ΡΡ ΠΈ Π½Π΅Π΄ΠΎΡΠΎΠ³ΠΈΡ ΡΡΡΡΠΎΠΉΡΡΠ². ΠΠ΅ΡΠΌΠΎΡΡΡ Π½Π° Π½Π΅ΠΊΠΎΡΠΎΡΡΠ΅ ΠΎΠ³ΡΠ°Π½ΠΈΡΠ΅Π½ΠΈΡ, ΡΡΠΎΡ ΠΌΠ΅ΡΠΎΠ΄ Π·Π½Π°ΡΠΈΡΠ΅Π»ΡΠ½ΠΎ ΡΠΏΡΠΎΡΠ°Π΅Ρ ΠΏΡΠΎΡΠ΅ΡΡ ΡΠ°Π·ΡΠ°Π±ΠΎΡΠΊΠΈ ΠΈ ΠΏΠΎΠ·Π²ΠΎΠ»ΡΠ΅Ρ ΠΈΡΠΏΠΎΠ»ΡΠ·ΠΎΠ²Π°ΡΡ ΠΏΡΠΈΠ²ΡΡΠ½ΡΡ ΡΡΠ΅Π΄Ρ Arduino IDE. Π‘ ΠΏΠΎΠΌΠΎΡΡΡ ΠΎΠΏΠΈΡΠ°Π½Π½ΠΎΠ³ΠΎ Π² ΡΡΠΎΠΉ ΡΡΠ°ΡΡΠ΅ ΠΏΠΎΠ΄Ρ ΠΎΠ΄Π° Π²Ρ ΡΠΌΠΎΠΆΠ΅ΡΠ΅ Π»Π΅Π³ΠΊΠΎ ΠΈΠ½ΡΠ΅Π³ΡΠΈΡΠΎΠ²Π°ΡΡ ATtiny85 Π² ΡΠ²ΠΎΠΈ ΠΏΡΠΎΠ΅ΠΊΡΡ, ΡΡΠ΅Π±ΡΡΡΠΈΠ΅ USB-ΠΏΠΎΠ΄ΠΊΠ»ΡΡΠ΅Π½ΠΈΡ.

Digispark ΡΡ Π΅ΠΌΠ°
ΠΠΎΠΎΠ±ΡΠ΅ Π²Π΅ΡΡΠΈΠΈ Micronucleous Π½Π°ΡΠΈΠ½Π°Ρ Ρ 2. ΠΠ°Π»Ρ, Π° Π² ΠΎΠΏΠΈΡΠ°Π½ΠΈΠΈ ΠΏΠ»Π°ΡΡ ΡΠΎΡΠΎ Π² ΡΠ°ΠΌΠΎΠΌ Π²Π΅ΡΡ Ρ Π½Π°ΠΏΠΈΡΠ°Π½ΠΎ , ΡΡΠΎ ΠΏΠΎΠ΄Π΄Π΅ΡΠΆΠΊΠ° Attiny Thank you. ΠΡΠΎ Ρ ΠΌΠ΅Π½Ρ Π½Π΅ ΠΏΡΠ°Π²ΠΈΠ»ΡΠ½Π°Ρ ΡΠΈΠ½ΡΠΊΠ°? Π₯ΠΎΡΡ Π½Π° ΡΠΈΠΏΠ΅ Π½Π°ΠΏΠΈΡΠ°Π½ΠΎ Π²Π΅ΡΠ½ΠΎ Π²ΡΠ΅..
ΠΠΎΠΈΡΠΊ Π΄Π°Π½Π½ΡΡ ΠΏΠΎ ΠΠ°ΡΠ΅ΠΌΡ Π·Π°ΠΏΡΠΎΡΡ:
Π‘Ρ Π΅ΠΌΡ, ΡΠΏΡΠ°Π²ΠΎΡΠ½ΠΈΠΊΠΈ, Π΄Π°ΡΠ°ΡΠΈΡΡ:
ΠΡΠ°ΠΉΡ-Π»ΠΈΡΡΡ, ΡΠ΅Π½Ρ:
ΠΠ±ΡΡΠΆΠ΄Π΅Π½ΠΈΡ, ΡΡΠ°ΡΡΠΈ, ΠΌΠ°Π½ΡΠ°Π»Ρ:
ΠΠΎΠΆΠ΄ΠΈΡΠ΅ΡΡ ΠΎΠΊΠΎΠ½ΡΠ°Π½ΠΈΡ ΠΏΠΎΠΈΡΠΊΠ° Π²ΠΎ Π²ΡΠ΅Ρ Π±Π°Π·Π°Ρ .
ΠΠΎ Π·Π°Π²Π΅ΡΡΠ΅Π½ΠΈΡ ΠΏΠΎΡΠ²ΠΈΡΡΡ ΡΡΡΠ»ΠΊΠ° Π΄Π»Ρ Π΄ΠΎΡΡΡΠΏΠ° ΠΊ Π½Π°ΠΉΠ΄Π΅Π½Π½ΡΠΌ ΠΌΠ°ΡΠ΅ΡΠΈΠ°Π»Π°ΠΌ.
Π‘ΠΎΠ΄Π΅ΡΠΆΠ°Π½ΠΈΠ΅:
- USB ΠΏΠ΅Π΄Π°Π»Ρ ΠΈΠ»ΠΈ ΠΎΠ΄Π½ΠΎΠΊΠ½ΠΎΠΏΠΎΡΠ½Π°Ρ ΠΊΠ»Π°Π²ΠΈΠ°ΡΡΡΠ° Π΄Π»Ρ ΠΠ
- ΠΠΏΡΡ ΡΠ°Π±ΠΎΡΡ Ρ Digispark Attiny85
- Π§Π°ΡΡ Π½Π° Digispark ΠΈ 7 ΡΠ΅Π³ΠΌΠ΅Π½ΡΠ½ΠΎΠΌ ΠΈΠ½Π΄ΠΈΠΊΠ°ΡΠΎΡΠ΅ Π½Π° TM1637
- ΠΡΠΎΡΡΠΎΠΉ Π°Π²ΡΠΎΠΏΠΎΠ»ΠΈΠ² ΡΠ²ΠΎΠΈΠΌΠΈ ΡΡΠΊΠ°ΠΌΠΈ
- Attiny85 DigiSpark: ΠΡΠΈΠ²ΠΎΠ΄ 128X64 OLED ΡΠΊΡΠ°Π½, Π½Π΅Ρ ΠΏΡΠΎΠ±Π»Π΅ΠΌ ΠΊΠ°ΡΡΠΈΠ½ΠΊΠ°
- ΠΠ°Ρ ΠΏΠ°ΡΠΎΠ»Ρ
- ΠΠΎΠ΄ΡΠ»Ρ Arduino Digispark ATTINY85 USB
ΠΠΠ‘ΠΠΠ’Π ΠΠ’Π ΠΠΠΠΠ ΠΠ Π’ΠΠΠ: BadUSB for a Dollar (Rubber Ducky clone using Digispark v3)
youtube.com/embed/jHNMl6khEio» frameborder=»0″ allowfullscreen=»»/>USB ΠΏΠ΅Π΄Π°Π»Ρ ΠΈΠ»ΠΈ ΠΎΠ΄Π½ΠΎΠΊΠ½ΠΎΠΏΠΎΡΠ½Π°Ρ ΠΊΠ»Π°Π²ΠΈΠ°ΡΡΡΠ° Π΄Π»Ρ ΠΠ
GitHub is home to over 40 million developers working together to host and review code, manage projects, and build software together. If nothing happens, download GitHub Desktop and try again. If nothing happens, download Xcode and try again. If nothing happens, download the GitHub extension for Visual Studio and try again.
ΠΡΠ»ΠΈ ΡΡΠΎ ΡΠ²ΠΎΠΉ ΠΏΠ΅ΡΠ²ΡΠΉ ΠΎΠΏΡΡ ΡΠ°Π±ΠΎΡΡ Ρ Arduino, ΡΠΈΡΠ°ΠΉ ΠΈΠ½ΡΡΡΡΠΊΡΠΈΡ. ΠΠ° Π³Π»Π°Π²Π½ΠΎΠΉ ΡΡΡΠ°Π½ΠΈΡΠ΅ ΠΏΡΠΎΠ΅ΠΊΡΠ° Π³Π΄Π΅ ΡΡ ΡΠΈΡΠ°Π΅ΡΡ ΡΡΠΎΡ ΡΠ΅ΠΊΡΡ Π²Π²Π΅ΡΡ Ρ ΡΠΏΡΠ°Π²Π° Π·Π΅Π»ΡΠ½Π°Ρ ΠΊΠ½ΠΎΠΏΠΊΠ° Clone or download , Π²ΠΎΡ Π΅Ρ ΠΆΠΌΠΈ, ΡΠ°ΠΌ Π±ΡΠ΄Π΅Ρ Download ZIP. Π: ΠΠ°ΠΊ ΡΠΊΠ°ΡΠ°ΡΡ Ρ ΡΡΠΎΠ³ΠΎ Π³ΡΡΠ±Π°Π½ΠΎΠ³ΠΎ ΡΠ°ΠΉΡΠ°? Π: ΠΠ° Π³Π»Π°Π²Π½ΠΎΠΉ ΡΡΡΠ°Π½ΠΈΡΠ΅ ΠΏΡΠΎΠ΅ΠΊΡΠ° Π³Π΄Π΅ ΡΡ ΡΠΈΡΠ°Π΅ΡΡ ΡΡΠΎΡ ΡΠ΅ΠΊΡΡ Π²Π²Π΅ΡΡ Ρ ΡΠΏΡΠ°Π²Π° Π·Π΅Π»ΡΠ½Π°Ρ ΠΊΠ½ΠΎΠΏΠΊΠ° Clone or download , Π²ΠΎΡ Π΅Ρ ΠΆΠΌΠΈ, ΡΠ°ΠΌ Π±ΡΠ΄Π΅Ρ Download ZIP.
Π: Π‘ΠΊΠ°ΡΠ°Π»ΡΡ ΠΊΠ°ΠΊΠΎΠΉ ΡΠΎ ΡΠ°ΠΉΠ». Π: ΠΡΠΎ Π°ΡΡ
ΠΈΠ². ΠΠΎΠΆΠ½ΠΎ ΠΎΡΠΊΡΡΡΡ ΡΡΠ°Π½Π΄Π°ΡΡΠ½ΡΠΌΠΈ ΡΡΠ΅Π΄ΡΡΠ²Π°ΠΌΠΈ Windows, Π½ΠΎ Π΄ΡΠΌΠ°Ρ Ρ Π²ΡΠ΅Ρ
Π½Π° ΠΊΠΎΠΌΠΏΡΡΡΠ΅ΡΠ΅ ΡΡΡΠ°Π½ΠΎΠ²Π»Π΅Π½ WinRAR, Π°ΡΡ
ΠΈΠ² Π½ΡΠΆΠ½ΠΎ ΠΏΡΠ°Π²ΠΎΠΉ ΠΊΠ½ΠΎΠΏΠΊΠΎΠΉ ΠΈ ΠΈΠ·Π²Π»Π΅ΡΡ.
Π: Π― ΡΠΎΠ²ΡΠ΅ΠΌ Π½ΠΎΠ²ΠΈΡΠΎΠΊ! Π§ΡΠΎ ΠΌΠ½Π΅ Π΄Π΅Π»Π°ΡΡ Ρ ΠΡΠ΄ΡΠΈΠ½ΠΎΠΉ, Π³Π΄Π΅ Π²Π·ΡΡΡ Π²ΡΠ΅ ΠΏΡΠΎΠ³ΡΠ°ΠΌΠΌΡ? Skip to content. Dismiss Join GitHub today GitHub is home to over 40 million developers working together to host and review code, manage projects, and build software together. Sign up. Branch: master New pull request. Find file. Download ZIP. Sign in Sign up. Launching GitHub Desktop Go back. Launching Xcode Launching Visual Studio AlexGyver upd. Latest commit 16d4bdb Feb 16, Π: ΠΠ° Π³Π»Π°Π²Π½ΠΎΠΉ ΡΡΡΠ°Π½ΠΈΡΠ΅ ΠΏΡΠΎΠ΅ΠΊΡΠ° Π³Π΄Π΅ ΡΡ ΡΠΈΡΠ°Π΅ΡΡ ΡΡΠΎΡ ΡΠ΅ΠΊΡΡ Π²Π²Π΅ΡΡ Ρ ΡΠΏΡΠ°Π²Π° Π·Π΅Π»ΡΠ½Π°Ρ ΠΊΠ½ΠΎΠΏΠΊΠ° Clone or download , Π²ΠΎΡ Π΅Ρ ΠΆΠΌΠΈ, ΡΠ°ΠΌ Π±ΡΠ΄Π΅Ρ Download ZIP Π: Π‘ΠΊΠ°ΡΠ°Π»ΡΡ ΠΊΠ°ΠΊΠΎΠΉ ΡΠΎ ΡΠ°ΠΉΠ».
Π: ΠΠΈΡΠ΅Π³ΠΎ Π½Π΅ ΠΏΡΠΎΠ΄Π°Ρ. You signed in with another tab or window. Reload to refresh your session. You signed out in another tab or window. May 29, Initial commit. May 26, Feb 16,
ΠΠΏΡΡ ΡΠ°Π±ΠΎΡΡ Ρ Digispark Attiny85
ΠΠ»Π°Π³ΠΎΠ΄Π°ΡΡ Π½Π°Π»ΠΈΡΠΈΡ Π½Π° ΠΏΠ»Π°ΡΠ΅ USB-ΡΠ°Π·ΡΡΠΌΠ°, ΠΎΡΠΏΠ°Π»Π° Π½Π΅ΠΎΠ±Ρ
ΠΎΠ΄ΠΈΠΌΠΎΡΡΡ Π² ΠΏΠΎΡΡΠΎΡΠ½Π½ΠΎΠΌ ΠΈΡΠΏΠΎΠ»ΡΠ·ΠΎΠ²Π°Π½ΠΈΠΈ Π²Π½Π΅ΡΠ½ΠΈΡ
ΠΏΡΠΎΠ³ΡΠ°ΠΌΠΌΠ°ΡΠΎΡΠΎΠ², ΠΏΠΎΡΠΎΡ ΠΎΡΠ΅Π½Ρ Π½Π΅ Π΄Π΅ΡΡΠ²ΡΡ
, ΡΡΠΎ Π² ΡΠ²ΠΎΡ ΠΎΡΠ΅ΡΠ΅Π΄Ρ ΡΠΏΡΠΎΡΡΠΈΠ»ΠΎ ΠΏΡΠΎΡΠ΅ΡΡ ΠΏΡΠΎΠ³ΡΠ°ΠΌΠΌΠΈΡΠΎΠ²Π°Π½ΠΈΡ ΠΈ ΠΎΡΠ»Π°Π΄ΠΊΠΈ.
ΠΠ° ΠΈ Π² ΡΠ΅Π»ΠΎΠΌ, ATTINY85 ΠΈΠ΄Π΅Π°Π»ΡΠ½ΠΎ ΠΏΠΎΠ΄ΠΎΠΉΠ΄ΡΡ Π΄Π»Ρ ΡΠΎΠ·Π΄Π°Π½ΠΈΡ ΠΏΡΠΎΡΠΎΡΠΈΠΏΠ° ΡΠΎΠ³ΠΎ ΠΈΠ»ΠΈ ΠΈΠ½ΠΎΠ³ΠΎ ΠΏΡΠΎΠ΅ΠΊΡΠ°, ΠΌΠΎΠΆΠ΅Ρ ΡΡΠ°ΡΡ Π½Π΅ΠΎΡΠΏΠΎΡΠΈΠΌΡΠΌ Π² ΡΠ°Π·ΠΌΠ΅ΡΠ°Ρ
ΠΏΡΠΈ ΡΠΎΠ·Π΄Π°Π½ΠΈΠΈ Π½Π΅Π±ΠΎΠ»ΡΡΠΈΡ
ΡΡΡΡΠΎΠΉΡΡΠ², ΡΡΠ΅Π΄ΠΈ ΠΊΠΎΡΠΎΡΡΡ
ΠΌΠΎΠ³ΡΡ Π±ΡΡΡ ΠΊΠΎΠ»ΡΡΠΎ-ΡΠ°ΡΡ ΠΈΠ»ΠΈ Π±ΡΠ°ΡΠ»Π΅Ρ, ΡΠ²Π΅ΡΡΡΠΈΠ΅ΡΡ ΡΠΊΡΠ°ΡΠ΅Π½ΠΈΡ, ΠΌΠΈΠ½ΠΈΠ°ΡΡΡΠ½ΡΠ΅ ΡΠ΅ΡΠΌΠΎΠΌΠ΅ΡΡΡ ΠΈ, Π²ΠΎΠ·ΠΌΠΎΠΆΠ½ΠΎ, ΡΡΠΎ-ΡΠΎ Π±ΠΎΠ»Π΅Π΅ Π½Π΅Π²ΠΎΠΎΠ±ΡΠ°Π·ΠΈΠΌΠΎΠ΅. Π Π°Π·ΠΌΠ΅Ρ ΠΌΠΎΠ΄ΡΠ»Ρ Π΄Π΅ΠΉΡΡΠ²ΠΈΡΠ΅Π»ΡΠ½ΠΎ ΠΊΡΠ°ΠΉΠ½Π΅ Π½Π΅Π²Π΅Π»ΠΈΠΊ, Π²ΡΠ΅Π³ΠΎ 19 Ρ
26 ΠΌΠΌ! ΠΡΠ΅ ΠΏΠΎΠ»ΡΠ·ΠΎΠ²Π°ΡΠ΅Π»ΡΡΠΊΠΈΠ΅ ΠΊΠΎΠ½ΡΠ°ΠΊΡΡ ΠΎΠ±ΠΎΠ·Π½Π°ΡΠ΅Π½Ρ ΡΠΈΡΡΠ°ΠΌΠΈ Ρ Π»ΠΈΡΠ΅Π²ΠΎΠΉ ΡΡΠΎΡΠΎΠ½Ρ ΠΈ ΡΡΠ½ΠΊΡΠΈΠΎΠ½Π°Π»ΡΠ½ΡΠΌ Π½Π°Π·Π½Π°ΡΠ΅Π½ΠΈΠ΅ΠΌ Ρ ΠΎΠ±ΡΠ°ΡΠ½ΠΎΠΉ ΡΡΠΎΡΠΎΠ½Ρ ΠΏΠ»Π°ΡΡ.
Π‘ΠΎΠ±ΡΠ°Π½ Π½Π° ΠΏΠ»Π°ΡΡΠΎΡΠΌΠ΅ Digispark (attiny85) β ΠΎΡΠ΅Π½Ρ Π΄ΡΡΠ΅Π²ΠΎ ΠΈ ΠΏΡΠΎΡΡΠΎ. ΠΡΠΎΡΡΠ΅ΠΉΡΠ°Ρ ΡΡ Π΅ΠΌΠ°: ΠΌΠΎΡΡΠ΅Ρ ΠΌΠΎΠ΄ΡΠ»Ρ ΠΈ ΠΏΠΎΠΌΠΏΠ°; Π Π΅ΠΆΠΈΠΌ Π³Π»ΡΠ±ΠΎΠΊΠΎΠ³ΠΎ.
Π§Π°ΡΡ Π½Π° Digispark ΠΈ 7 ΡΠ΅Π³ΠΌΠ΅Π½ΡΠ½ΠΎΠΌ ΠΈΠ½Π΄ΠΈΠΊΠ°ΡΠΎΡΠ΅ Π½Π° TM1637
Π£Π·Π½Π°Π» ΠΎ ΡΡΡΠ΅ΡΡΠ²ΠΎΠ²Π°Π½ΠΈΠΈ ΡΡΠΎΠΉ ΠΏΠ»Π°ΡΡΠΎΡΠΌΡ β ΠΈ Π·Π°Π³ΠΎΡΠ΅Π»ΡΡ. ΠΠ· ΠΏΠ»ΡΡΠΎΠ² β ΠΏΡΠΎΠ³ΡΠ°ΠΌΠΌΠΈΡΡΠ΅ΡΡΡ ΠΈΠ· ΡΡΠ΅Π΄Ρ Arduino , Π΄ΠΎ 6 Π½ΠΎΠ³ Π΄Π»Ρ ΠΏΠΎΠ΄ΠΊΠ»ΡΡΠ΅Π½ΠΈΡ ΠΏΠ΅ΡΠΈΡΠ΅ΡΠΈΠΈ. ΠΠ°ΠΊΠ°Π·ΡΠ²Π°ΡΡ Π³ΠΎΡΠΎΠ²ΡΠΉ ΠΌΠΎΠ΄ΡΠ»Ρ ΡΠΎΠ²Π΅ΡΡΠ΅Π½Π½ΠΎ Π½Π΅ Ρ
ΠΎΡΠ΅Π»ΠΎΡΡ, ΡΠ΅ΡΠΈΠ» ΡΠ΄Π΅Π»Π°ΡΡ ΡΠ°ΠΌ. ΠΡΠΏΠ»Π΅Π½ΠΎ: Attiny85 β 2 ΡΡΡΠΊΠΈ, ΡΡΠ°Π±ΠΈΠ»ΠΈΡΡΠΎΠ½Ρ Π½Π° 3,6 Π²ΠΎΠ»ΡΡΠ° β 10 ΡΡΡΠΊ, ΡΠ΅Π·ΠΈΡΡΠΎΡΡ Π½Π° 68 ΠΎΠΌ β 10 ΡΡΡΠΊ. Π‘Ρ
Π΅ΠΌΠ° Π±ΡΠ»Π° ΡΠ΄ΡΡΠ½ΡΡΠ° ΠΎΡΡΡΠ΄Π°.
ΠΠΎΠ»ΡΡΠΈΠ»ΠΎΡΡ ΡΠ°ΠΊ:. Bootloader Π²Π·ΡΠ» Ρ micronucleus Π‘Π°ΠΌΠΈ Digispark-ΠΎΠ²ΡΡ ΠΏΠΈΡΡΡ , ΡΡΠΎ ΠΈΡ
ΠΏΠΎΠ΄Π΅Π»ΠΊΠ° ΡΠ°Π±ΠΎΡΠ°Π΅Ρ Π½Π° Π²Π΅ΡΡΠΈΠΈ 1.
ΠΡΠΎΡΡΠΎΠΉ Π°Π²ΡΠΎΠΏΠΎΠ»ΠΈΠ² ΡΠ²ΠΎΠΈΠΌΠΈ ΡΡΠΊΠ°ΠΌΠΈ
ΠΠ²Π΅Π΄ΠΈΡΠ΅ ΡΠ»Π΅ΠΊΡΡΠΎΠ½Π½ΡΡ ΠΏΠΎΡΡΡ ΠΈ ΠΏΠΎΠ»ΡΡΠ°ΠΉΡΠ΅ ΠΏΠΈΡΡΠΌΠ° Ρ Π½ΠΎΠ²ΡΠΌΠΈ ΡΠ°ΠΌΠΎΠ΄Π΅Π»ΠΊΠ°ΠΌΠΈ. ΠΠ΅ Π±ΠΎΠ»Π΅Π΅ ΠΎΠ΄Π½ΠΎΠ³ΠΎ ΠΏΠΈΡΡΠΌΠ° Π² Π΄Π΅Π½Ρ. ΠΠΎΠΉΡΠΈ Π§ΡΠΆΠΎΠΉ ΠΊΠΎΠΌΠΏΡΡΡΠ΅Ρ. Π Π³ΠΎΡΡΡΡ Ρ Π‘Π°ΠΌΠΎΠ΄Π΅Π»ΠΊΠΈΠ½Π°! ΠΠΎΡΡΠ°Π²ΠΊΠ° Π½ΠΎΠ²ΡΡ ΡΠ°ΠΌΠΎΠ΄Π΅Π»ΠΎΠΊ Π½Π° ΠΏΠΎΡΡΡ ΠΠΎΠ»ΡΡΠ°ΠΉΡΠ΅ Π½Π° ΠΏΠΎΡΡΡ ΠΏΠΎΠ΄Π±ΠΎΡΠΊΡ Π½ΠΎΠ²ΡΡ ΡΠ°ΠΌΠΎΠ΄Π΅Π»ΠΎΠΊ.
Π‘ΠΎΠ±ΡΡΠ²Π΅Π½Π½ΠΎ ΠΈΠ΄Π΅Ρ ΠΏΠΎΠ΄ΠΎΠ±Π½ΠΎΠ³ΠΎ ΡΡΡΡΠΎΠΉΡΡΠ²Π° Π²ΠΎΠ·Π½ΠΈΠΊΠ»Π° ΡΠΏΠΎΠ½ΡΠ°Π½Π½ΠΎ.
Attiny85 DigiSpark: ΠΡΠΈΠ²ΠΎΠ΄ 128X64 OLED ΡΠΊΡΠ°Π½, Π½Π΅Ρ ΠΏΡΠΎΠ±Π»Π΅ΠΌ ΠΊΠ°ΡΡΠΈΠ½ΠΊΠ°
ΠΠ°Π½Π½ΡΠΉ ΠΏΡΠΎΠ΅ΠΊΡ Ρ Π½Π°ΡΠ΅Π» Π½Π° ΡΡΡΠ°Π½ΠΈΡΠ΅ AlexGyver, ΠΈ ΡΠ΅ΡΠΈΠ» Π΅Π³ΠΎ ΡΠ°Π·ΠΌΠ΅ΡΡΠΈΡΡ ΠΈ Ρ ΡΠ΅Π±Ρ. ΠΠ°Π½Π½ΡΠΉ ΠΏΡΠΎΠ΅ΠΊΡ ΠΎΡΠ΅Π½Ρ ΠΏΡΠΎΡΡ Π² ΡΠΎΠ·Π΄Π°Π½ΠΈΠΈ, ΠΈ Π΄Π»Ρ Π΅Π³ΠΎ ΠΎΡΡΡΠ΅ΡΡΠ²Π»Π΅Π½ΠΈΡ Π½Π΅ Π½ΡΠΆΠ½ΠΎ Π±ΠΎΠ»ΡΡΠΈΡ Π·Π½Π°Π½ΠΈΠΉ Π² ΡΠ°Π΄ΠΈΠΎΡΠ΅Ρ Π½ΠΈΠΊΠ΅. ΠΠ²ΡΠΎΠΏΠΎΠ»ΠΈΠ² Ρ ΠΎΡΠΎΡΠΎ ΠΏΠΎΠ΄ΠΎΠΉΠ΄Π΅Ρ ΠΊΠ°ΠΊ Π΄Π»Ρ ΠΏΠΎΠ»ΠΈΠ²Π° ΡΠ°ΡΡΠ°Π΄Ρ, ΡΠ°ΠΊ ΠΈ ΠΊΠΎΠΌΠ½Π°ΡΠ½ΡΡ ΡΠ²Π΅ΡΠΎΠ², ΠΈ Π±ΡΠ΄Π΅Ρ ΠΏΠΎΠ»ΠΈΠ²Π°ΡΡ ΠΈΡ ΡΠ΅ΡΠ΅Π· ΠΎΠΏΡΠ΅Π΄Π΅Π»Π΅Π½Π½ΡΠΉ ΠΏΡΠΎΠΌΠ΅ΠΆΡΡΠΎΠΊ Π²ΡΠ΅ΠΌΠ΅Π½ΠΈ. Π ΡΡΡΠ»ΠΊΠΈ Π½Π° ΠΊΠΎΠΌΠΏΠΎΠ½Π΅Π½ΡΡ ΠΈΠ· ΠΈΠ½ΡΠ΅ΡΠ½Π΅Ρ ΠΌΠ°Π³Π°Π·ΠΈΠ½Π°:. Π‘ΠΎΠ΅Π΄ΠΈΠ½ΡΠ΅ΠΌ Π²ΡΠ΅ ΠΊΠΎΠΌΠΏΠΎΠ½Π΅Π½ΡΡ ΠΏΠΎ Π²ΡΠΎΡΠΎΠΉ ΡΡ Π΅ΠΌΠ°.
ΠΠ°Ρ ΠΏΠ°ΡΠΎΠ»Ρ
GitHub is home to over 40 million developers working together to host and review code, manage projects, and build software together.
If nothing happens, download GitHub Desktop and try again. If nothing happens, download Xcode and try again. If nothing happens, download the GitHub extension for Visual Studio and try again. ΠΡΠ»ΠΈ ΡΡΠΎ ΡΠ²ΠΎΠΉ ΠΏΠ΅ΡΠ²ΡΠΉ ΠΎΠΏΡΡ ΡΠ°Π±ΠΎΡΡ Ρ Arduino, ΡΠΈΡΠ°ΠΉ ΠΈΠ½ΡΡΡΡΠΊΡΠΈΡ. ΠΠ° Π³Π»Π°Π²Π½ΠΎΠΉ ΡΡΡΠ°Π½ΠΈΡΠ΅ ΠΏΡΠΎΠ΅ΠΊΡΠ° Π³Π΄Π΅ ΡΡ ΡΠΈΡΠ°Π΅ΡΡ ΡΡΠΎΡ ΡΠ΅ΠΊΡΡ Π²Π²Π΅ΡΡ
Ρ ΡΠΏΡΠ°Π²Π° Π·Π΅Π»ΡΠ½Π°Ρ ΠΊΠ½ΠΎΠΏΠΊΠ° Clone or download , Π²ΠΎΡ Π΅Ρ ΠΆΠΌΠΈ, ΡΠ°ΠΌ Π±ΡΠ΄Π΅Ρ Download ZIP. Π: ΠΠ°ΠΊ ΡΠΊΠ°ΡΠ°ΡΡ Ρ ΡΡΠΎΠ³ΠΎ Π³ΡΡΠ±Π°Π½ΠΎΠ³ΠΎ ΡΠ°ΠΉΡΠ°? Π: ΠΠ° Π³Π»Π°Π²Π½ΠΎΠΉ ΡΡΡΠ°Π½ΠΈΡΠ΅ ΠΏΡΠΎΠ΅ΠΊΡΠ° Π³Π΄Π΅ ΡΡ ΡΠΈΡΠ°Π΅ΡΡ ΡΡΠΎΡ ΡΠ΅ΠΊΡΡ Π²Π²Π΅ΡΡ
Ρ ΡΠΏΡΠ°Π²Π° Π·Π΅Π»ΡΠ½Π°Ρ ΠΊΠ½ΠΎΠΏΠΊΠ° Clone or download , Π²ΠΎΡ Π΅Ρ ΠΆΠΌΠΈ, ΡΠ°ΠΌ Π±ΡΠ΄Π΅Ρ Download ZIP.
ΠΠ°ΠΌΠ΅ΡΡ ΠΎΡ ΡΠ΅Π±Ρ, ΡΡΠΎ ΡΡΡΠ°Π½ΠΎΠ²ΠΈΡΡ Π΄ΡΠ°ΠΉΠ²Π΅ΡΡ Π΄Π»Ρ Digispark Π½Π° Windows 10 ΠΌΠ½Π΅ ΡΠ°ΠΊ ΠΈ Π½Π΅ Running Digispark Uploader. Π‘Ρ Π΅ΠΌΠ° ΠΏΠΎΠ΄ΠΊΠ»ΡΡΠ΅Π½ΠΈΡ ΡΠ»Π΅Π΄ΡΡΡΠ°Ρ.
ΠΠΎΠ΄ΡΠ»Ρ Arduino Digispark ATTINY85 USB
ΠΠ½Π° ΠΏΠΎΠ΄Π΄Π΅ΡΠΆΠΈΠ²Π°Π΅ΡΡΡ Π±Π΅ΡΠΏΠ»Π°ΡΠ½ΠΎΠΉ ΠΏΡΠΎΠ³ΡΠ°ΠΌΠΌΠ½ΠΎΠΉ ΠΎΠ±ΠΎΠ»ΠΎΡΠΊΠΎΠΉ Π΄Π»Ρ Π½Π°ΠΏΠΈΡΠ°Π½ΠΈΡ ΠΏΡΠΎΠ³ΡΠ°ΠΌΠΌ, ΠΈΡ
ΠΊΠΎΠΌΠΏΠΈΠ»ΡΡΠΈΠΈ ΠΈ ΠΏΡΠΎΠ³ΡΠ°ΠΌΠΌΠΈΡΠΎΠ²Π°Π½ΠΈΡ — Arduino IDE. Π‘Ρ
Π΅ΠΌΠ° ΡΠ°ΠΌΠΎΠ΄Π΅Π»ΡΠ½ΠΎΠΉ ΠΏΠ»Π°ΡΡ :. ΠΠΈΡΠ°ΡΡ Π·Π°Π²ΠΎΠ΄ΡΠΊΠΎΠΉ ΠΊΠΎΠ½ΡΡΠΎΠ»Π»Π΅Ρ ΠΌΠΎΠΆΠ½ΠΎ Π΄Π²ΡΠΌΡ ΠΏΡΡΡΠΌΠΈ: Π½Π°ΠΏΡΡΠΆΠ΅Π½ΠΈΠ΅ΠΌ Π΄ΠΎ 5Π ΠΏΡΠΈ ΠΏΠΎΠ΄ΠΊΠ»ΡΡΠ΅Π½ΠΈΠΈ ΠΊ ΠΏΠΈΠ½Ρ 5V ΠΈ Π΄ΠΎ 10Π ΠΏΡΠΈ ΠΏΠΎΠ΄ΠΊΠ»ΡΡΠ΅Π½ΠΈΠΈ ΠΊ ΠΏΠΈΠ½Ρ Vin ΡΠ΅ΡΠ΅Π· ΡΡΠ°Π±ΠΈΠ»ΠΈΠ·Π°ΡΠΎΡ.
ΠΡΠ΅ ΡΡΠΎ Π΄ΠΎΠΊΡΠΏΠ°Π΅ΡΡΡ Π½Π° «Π±Π»ΠΎΡΠΈΠ½ΠΎΠΌ» ΡΡΠ½ΠΊΠ΅, Π΄Π° ΠΈ ΠΊΠΎΠΌΠΏΠΎΠ½Π΅Π½ΡΡ ΠΌΠΎΠΆΠ½ΠΎ ΠΈΡΠΏΠΎΠ»ΡΠ·ΠΎΠ²Π°ΡΡ Π΄ΡΡΠ³ΠΈΠ΅ β Π΄Π²ΠΈΠ³Π°ΡΠ΅Π»Ρ, Π±Π°ΡΠ°ΡΠ΅ΠΈ. ΠΠ°-Π΄Π°, Π·Π½Π°Ρ β Π»ΡΡΡΠΉ ΠΊΠΎΠ»Ρ ΠΎΠ· , Π½ΠΎ Π½Π°Π΄ΠΎ Π±ΡΠ»ΠΎ Ρ ΡΠ΅Π³ΠΎ-ΡΠΎ Π½Π°ΡΠ°ΡΡ, Π° Π΄ΠΎΡΠ°Π±Π°ΡΡΠ²Π°ΡΡ ΠΈ ΠΏΡΠΈΡΠ΅ΡΡΠ²Π°ΡΡ ΠΌΠΎΠΆΠ½ΠΎ Π±Π΅ΡΠΊΠΎΠ½Π΅ΡΠ½ΠΎ. ΠΡΠ΅ΠΏΠ»Π΅Π½ΠΈΠ΅ Π΄Π²ΠΈΠ³Π°ΡΠ΅Π»Ρ β ΠΈΠ· Π΄Π΅Π»ΡΡΠ°-Π΄ΡΠ΅Π²Π΅ΡΠΈΠ½Ρ Π±Π°ΠΊΠ΅Π»ΠΈΡΠΎΠ²ΠΎΠΉ ΡΠ°Π½Π΅ΡΡ ΠΈ ΡΡΡΠΎΠΈΡΠ΅Π»ΡΠ½ΠΎΠ³ΠΎ ΠΌΠ΅ΡΠ°Π»Π»ΠΈΡΠ΅ΡΠΊΠΎΠ³ΠΎ ΡΠ³ΠΎΠ»ΠΊΠ°. ΠΠΎ β Π΄Π΅ΡΠ΅Π²Π½Ρ, Π³ΡΡΠ½ΡΠΎΠ²ΠΊΠ°, ΠΎΠ³ΡΠ°Π½ΠΈΡΠΈΠ»ΡΡ Π΄Π²Π°Π΄ΡΠ°ΡΡΡ ΠΌΠΈΠ»Π»ΠΈΠΌΠ΅ΡΡΠ°ΠΌΠΈ.
ΠΡΠΎΠ΅ΠΊΡ ΡΠ°ΠΌΠΎΠΉ ΠΏΡΠΎΡΡΠΎΠΉ, Π΄Π΅ΡΡΠ²ΠΎΠΉ ΠΈ Π² ΡΠΎ ΠΆΠ΅ Π²ΡΠ΅ΠΌΡ ΡΠ°ΠΌΠΎΠΉ ΡΡΡΠ΅ΠΊΡΠΈΠ²Π½ΠΎΠΉ ΡΠΈΡΡΠ΅ΠΌΡ ΠΏΠΎΠ»ΠΈΠ²Π° ΡΠ°ΡΡΠ΅Π½ΠΈΠΉ Π½Π° Π²ΡΠ΅ΠΌΡ ΠΎΡΠΏΡΡΠΊΠ°.
Π‘Π°ΠΉΡ ΠΏΠΎΠΌΠΎΠ³Π°Π΅Ρ Π½Π°ΠΉΡΠΈ ΡΡΠΎ-Π½ΠΈΠ±ΡΠ΄Ρ ΠΈΠ½ΡΠ΅ΡΠ΅ΡΠ½ΠΎΠ΅ Π² ΠΎΠ³ΡΠΎΠΌΠ½ΠΎΠΌ Π°ΡΡΠΎΡΡΠΈΠΌΠ΅Π½ΡΠ΅ ΠΌΠ°Π³Π°Π·ΠΈΠ½ΠΎΠ² ΠΈ ΡΠ΄Π΅Π»Π°ΡΡ ΡΠ΄Π°ΡΠ½ΡΡ ΠΏΠΎΠΊΡΠΏΠΊΡ. ΠΡΠ»ΠΈ ΠΡ ΠΊΡΠΏΠΈΠ»ΠΈ ΡΡΠΎ-ΡΠΎ ΠΏΠΎΠ»Π΅Π·Π½ΠΎΠ΅, ΡΠΎ, ΠΏΠΎΠΆΠ°Π»ΡΠΉΡΡΠ°, ΠΏΠΎΠ΄Π΅Π»ΠΈΡΠ΅ΡΡ ΠΈΠ½ΡΠΎΡΠΌΠ°ΡΠΈΠ΅ΠΉ Ρ Π΄ΡΡΠ³ΠΈΠΌΠΈ. Π’Π°ΠΊΠΆΠ΅ Ρ Π½Π°Ρ Π΅ΡΡΡ DIY ΡΠΎΠΎΠ±ΡΠ΅ΡΡΠ²ΠΎ , Π³Π΄Π΅ ΠΏΡΠΈΠ²Π΅ΡΡΡΠ²ΡΡΡΡΡ ΠΎΠ±Π·ΠΎΡΡ Π²Π΅ΡΠ΅ΠΉ, ΡΠ΄Π΅Π»Π°Π½Π½ΡΡ ΡΠ²ΠΎΠΈΠΌΠΈ ΡΡΠΊΠ°ΠΌΠΈ. Π£ΡΡΠ°Π½ΠΎΠ²ΠΊΠ° Π΅Ρ Π² ΠΠΎΡΠΊΠ²ΠΈΡ. ΠΠ΄Π΅Π°Π»ΡΠ½ΡΠΉ Π½ΠΎΠΌΠ΅Ρ Π΄Π²Π°? Xiaomi MI9 SE.
Π‘Π°ΠΉΡ ΠΏΠΎΠΌΠΎΠ³Π°Π΅Ρ Π½Π°ΠΉΡΠΈ ΡΡΠΎ-Π½ΠΈΠ±ΡΠ΄Ρ ΠΈΠ½ΡΠ΅ΡΠ΅ΡΠ½ΠΎΠ΅ Π² ΠΎΠ³ΡΠΎΠΌΠ½ΠΎΠΌ Π°ΡΡΠΎΡΡΠΈΠΌΠ΅Π½ΡΠ΅ ΠΌΠ°Π³Π°Π·ΠΈΠ½ΠΎΠ² ΠΈ ΡΠ΄Π΅Π»Π°ΡΡ ΡΠ΄Π°ΡΠ½ΡΡ ΠΏΠΎΠΊΡΠΏΠΊΡ. ΠΡΠ»ΠΈ ΠΡ ΠΊΡΠΏΠΈΠ»ΠΈ ΡΡΠΎ-ΡΠΎ ΠΏΠΎΠ»Π΅Π·Π½ΠΎΠ΅, ΡΠΎ, ΠΏΠΎΠΆΠ°Π»ΡΠΉΡΡΠ°, ΠΏΠΎΠ΄Π΅Π»ΠΈΡΠ΅ΡΡ ΠΈΠ½ΡΠΎΡΠΌΠ°ΡΠΈΠ΅ΠΉ Ρ Π΄ΡΡΠ³ΠΈΠΌΠΈ.
ΠΡΠΎΡΠΈΠ²Π°Π΅ΠΌ Π·Π°Π³ΡΡΠ·ΡΠΈΠΊ micronucleus Π² ATtiny85
ΠΠ±ΡΡΠ½ΠΎ Π΄Π»Ρ ΠΏΡΠΎΠ³ΡΠ°ΠΌΠΌΠΈΡΠΎΠ²Π°Π½ΠΈΡ ΠΌΠΈΠΊΡΠΎΠΊΠΎΠ½ΡΡΠΎΠ»Π»Π΅ΡΠΎΠ² ΠΈΡΠΏΠΎΠ»ΡΠ·ΡΡΡ ΠΏΡΠΎΠ³ΡΠ°ΠΌΠΌΠ°ΡΠΎΡΡ — ΡΡΡΡΠΎΠΉΡΡΠ²Π°, ΠΊΠΎΡΠΎΡΡΠ΅ ΡΠ°Π±ΠΎΡΠ°ΡΡ Π½Π°ΠΏΡΡΠΌΡΡ Ρ ΠΏΠ°ΠΌΡΡΡΡ ΠΌΠΈΠΊΡΠΎΠΊΠΎΠ½ΡΡΠΎΠ»Π»Π΅ΡΠ° ΠΈ ΡΠ°Π·ΠΌΠ΅ΡΠ°ΡΡ Π² Π½Π΅ΠΉ ΠΏΡΠΎΠ³ΡΠ°ΠΌΠΌΡ. Π’Π°ΠΊ ΠΏΡΠΈ Π·Π½Π°ΠΊΠΎΠΌΡΡΠ²Π΅ Ρ ATtiny85 ΠΌΡ ΠΏΡΠΎΡΠΈΠ²Π°Π»ΠΈ Π΅Π΅ ΠΏΡΠΈ ΠΏΠΎΠΌΠΎΡΠΈ ΠΏΡΠΎΠ³ΡΠ°ΠΌΠΌΠ°ΡΠΎΡΠ°, Π² ΡΠΎΠ»ΠΈ ΠΊΠΎΡΠΎΡΠΎΠ³ΠΎ Π²ΡΡΡΡΠΏΠ°Π»Π° ΠΏΠ»Π°ΡΠ° ΠΡΠ΄ΡΠΈΠ½ΠΎ Π£Π½ΠΎ. ΠΠΎ ΠΏΡΠΈ ΡΡΠΎΠΌ ΠΏΡΠΎΠ³ΡΠ°ΠΌΠΌΠΈΡΠΎΠ²Π°Π½ΠΈΠ΅ ΡΠ°ΠΌΠΈΡ
ΠΏΠ»Π°Ρ ΠΡΠ΄ΡΠΈΠ½ΠΎ ΠΈΠ»ΠΈ Digispark, ΠΊΠΎΡΠΎΡΠ°Ρ ΠΏΠΎΡΡΡΠΎΠ΅Π½Π° Π½Π° ΡΠΎΠΌ ΠΆΠ΅ ATtiny85, ΠΎΡΡΡΠ΅ΡΡΠ²Π»ΡΠ΅ΡΡΡ Π±Π΅Π· ΠΏΡΠΎΠ³ΡΠ°ΠΌΠΌΠ°ΡΠΎΡΠ°. ΠΡΠΎ Π²ΠΎΠ·ΠΌΠΎΠΆΠ½ΠΎ Π±Π»Π°Π³ΠΎΠ΄Π°ΡΡ Π·Π°ΠΏΠΈΡΠ°Π½Π½ΠΎΠΌΡ Π² Π½ΠΈΡ
Π·Π°Π³ΡΡΠ·ΡΠΈΠΊΡ, ΠΎΠ½ ΠΏΡΠΈΠ½ΠΈΠΌΠ°Π΅Ρ ΠΊΠΎΠ΄ Π½ΠΎΠ²ΠΎΠΉ ΠΏΡΠΎΠ³ΡΠ°ΠΌΠΌΡ ΠΏΠΎ ΠΏΠΎΡΠ»Π΅Π΄ΠΎΠ²Π°ΡΠ΅Π»ΡΠ½ΠΎΠΌΡ ΠΈΠ½ΡΠ΅ΡΡΠ΅ΠΉΡΡ ΠΈ ΡΠ°Π·ΠΌΠ΅ΡΠ°Π΅Ρ Π΅Π³ΠΎ Π² ΠΠΠ£ ΠΌΠΈΠΊΡΠΎΠΊΠΎΠ½ΡΡΠΎΠ»Π»Π΅ΡΠ°. Π ΡΠ΅Π³ΠΎΠ΄Π½Ρ Ρ Ρ
ΠΎΡΡ ΡΠ°ΡΡΠΊΠ°Π·Π°ΡΡ ΠΎ ΡΠΎΠΌ, ΠΊΠ°ΠΊ Π·Π°ΠΏΠΈΡΠ°ΡΡ Π·Π°Π³ΡΡΠ·ΡΠΈΠΊ MicronucleusΒ Π² ATtiny85.
Micronucleus — ΡΡΠΎ Π·Π°Π³ΡΡΠ·ΡΠΈΠΊ, ΠΏΡΠ΅Π΄Π½Π°Π·Π½Π°ΡΠ΅Π½Π½ΡΠΉ Π΄Π»Ρ AVRΒ ΠΌΠΈΠΊΡΠΎΠΊΠΎΠ½ΡΡΠΎΠ»Π»Π΅ΡΠΎΠ² ΡΠ΅ΡΠΈΠΈ tiny,Β Ρ ΠΌΠΈΠ½ΠΈΠΌΠ°Π»ΡΠ½ΡΠΌ USB ΠΈΠ½ΡΠ΅ΡΡΠ΅ΠΉΡΠΎΠΌ ΠΈ ΠΊΡΠΎΡΡ-ΠΏΠ»Π°ΡΡΠΎΡΠΌΠ΅Π½Π½ΡΠΌ ΠΏΡΠΎΠ³ΡΠ°ΠΌΠΌΠ½ΡΠΌ ΠΎΠ±Π΅ΡΠΏΠ΅ΡΠ΅Π½ΠΈΠ΅ΠΌ Π½Π° ΠΎΡΠ½ΠΎΠ²Π΅ libusb Π΄Π»Ρ Π·Π°Π³ΡΡΠ·ΠΊΠΈ Π² ΠΌΠΈΠΊΡΠΎΠΊΠΎΠ½ΡΡΠΎΠ»Π»Π΅Ρ.
ΠΠ½ ΠΏΡΠΈΠΌΠ΅ΡΠ°ΡΠ΅Π»Π΅Π½ ΡΠ΅ΠΌ, ΡΡΠΎ ΠΏΠΎΠ·Π²ΠΎΠ»ΡΠ΅Ρ ΠΏΠΎΠ΄ΠΊΠ»ΡΡΠ°ΡΡ ΠΌΠΈΠΊΡΠΎΠΊΠΎΠ½ΡΡΠΎΠ»Π»Π΅ΡΡ ΠΊ USB Π±Π΅Π· ΠΈΡΠΏΠΎΠ»ΡΠ·ΠΎΠ²Π°Π½ΠΈΡ ΡΠΏΠ΅ΡΠΈΠ°Π»ΠΈΠ·ΠΈΡΠΎΠ²Π°Π½Π½ΡΡ
ΠΊΠΎΠ½ΡΡΠΎΠ»Π»Π΅ΡΠΎΠ², ΠΈΡΠΏΠΎΠ»ΡΠ·ΡΡ Π»ΠΈΡΡ ΠΌΠΈΠ½ΠΈΠΌΠ°Π»ΡΠ½ΡΡ ΠΎΠ±Π²ΡΠ·ΠΊΡ. ΠΡΠ΅ Π½Π΅ΠΎΠ±Ρ
ΠΎΠ΄ΠΈΠΌΡΠ΅ ΡΡΠ½ΠΊΡΠΈΠΈ Π΄Π»Ρ ΠΏΡΠΎΠ³ΡΠ°ΠΌΠΌΠΈΡΠΎΠ²Π°Π½ΠΈΡ ΡΠ΅ΡΠ΅Π· USB ΡΠ΅Π°Π»ΠΈΠ·ΠΎΠ²Π°Π½Ρ Π² Π·Π°Π³ΡΡΠ·ΡΠΈΠΊΠ΅ ΠΏΡΠΎΠ³ΡΠ°ΠΌΠΌΠ½ΠΎ. ΠΠΎ ΡΡΠ²Π΅ΡΠΆΠ΄Π΅Π½ΠΈΡ Π°Π²ΡΠΎΡΠΎΠ², Micronucleus —Β ΡΠ°ΠΌΡΠΉ ΠΌΠ°Π»Π΅Π½ΡΠΊΠΈΠΉ USB-Π·Π°Π³ΡΡΠ·ΡΠΈΠΊ Π΄Π»Ρ AVR ATtiny.
ΠΠ»Ρ Π·Π°ΠΏΠΈΡΠΈ Π·Π°Π³ΡΡΠ·ΡΠΈΠΊΠ° Π² ATtiny85 Π½ΡΠΆΠ΅Π½ ΠΏΡΠΎΠ³ΡΠ°ΠΌΠΌΠ°ΡΠΎΡ. Π― ΠΎΠΏΠΈΡΡ ΠΏΡΠΎΡΠ΅Π΄ΡΡΡ Π·Π°ΠΏΠΈΡΠΈ Ρ ΠΈΡΠΏΠΎΠ»ΡΠ·ΠΎΠ²Π°Π½ΠΈΠ΅ΠΌ ΠΡΠ΄ΡΠΈΠ½ΠΎ Π£Π½ΠΎ Π² ΠΊΠ°ΡΠ΅ΡΡΠ²Π΅ ΠΏΡΠΎΠ³ΡΠ°ΠΌΠΌΠ°ΡΠΎΡΠ°, ΠΏΠΎΡΠΊΠΎΠ»ΡΠΊΡ ΡΡΠΈΡΠ°Ρ ΡΡΠΎΡ ΡΠΏΠΎΡΠΎΠ± Π½Π°ΠΈΠ±ΠΎΠ»Π΅Π΅ Π΄ΠΎΡΡΡΠΏΠ½ΡΠΌ Π΄Π»Ρ ΠΏΠΎΠΊΠ»ΠΎΠ½Π½ΠΈΠΊΠΎΠ² ΠΡΠ΄ΡΠΈΠ½ΠΎ. Π’Π°ΠΊΠΆΠ΅ Π½Π°ΠΌ ΠΏΠΎΠ½Π°Π΄ΠΎΠ±ΠΈΡΡΡ ΠΎΡΠ»Π°Π΄ΠΎΡΠ½Π°Ρ ΠΏΠ»Π°ΡΠ° ΠΊΠ°ΠΊ Π½Π° ΡΠΎΡΠΎ Π² Π½Π°ΡΠ°Π»Π΅ ΡΡΠΎΠΉ ΡΡΠ°ΡΡΠΈ. ΠΠ° Π½Π΅ΠΉ ΠΏΡΠΈΡΡΡΡΡΠ²ΡΠ΅Ρ Π½Π΅ΠΎΠ±Ρ ΠΎΠ΄ΠΈΠΌΠ°Ρ Π΄Π»Ρ USB ΠΎΠ±Π²ΡΠ·ΠΊΠ°Β ΠΈ DIP ΠΏΠ°Π½Π΅Π»ΡΠΊΠ° Π΄Π»Ρ ΡΡΡΠ°Π½ΠΎΠ²ΠΊΠΈ ATtiny85. ΠΠΎΡΠ»Π΅ Π·Π°ΠΏΠΈΡΠΈ Π·Π°Π³ΡΡΠ·ΡΠΈΠΊΠ° ΠΎΠ½Π° ΠΏΠΎΠ·Π²ΠΎΠ»ΠΈΡ ΠΏΠΎΠ΄ΠΊΠ»ΡΡΠ°ΡΡ ATtiny85 ΠΊ ΠΊΠΎΠΌΠΏΡΡΡΠ΅ΡΡ ΡΠ΅ΡΠ΅Π· USB. ΠΠΎ ΡΡΡΠΈ ΠΌΡ ΠΏΠΎΠ»ΡΡΠΈΠΌ ΠΊΠ»ΠΎΠ½ Digispark ΠΈ ΡΠΌΠΎΠΆΠ΅ΠΌ ΠΏΡΠΎΠ³ΡΠ°ΠΌΠΌΠΈΡΠΎΠ²Π°ΡΡ Π΅Π³ΠΎ ΠΈΠ· ΡΡΠ΅Π΄Ρ ΠΡΠ΄ΡΠΈΠ½ΠΎ, ΠΈΡΠΏΠΎΠ»ΡΠ·ΡΡ ΠΏΠ°ΠΊΠ΅Ρ Digistump. ΠΠΎΡΡΠΎΠΌΡ, Π΅ΡΠ»ΠΈ Π²Ρ Π½Π΅ Π·Π½Π°ΠΊΠΎΠΌΡ Ρ ΠΏΡΠΎΠ³ΡΠ°ΠΌΠΌΠΈΡΠΎΠ²Π°Π½ΠΈΠ΅ΠΌ ΠΏΠ»Π°Ρ Digispark, ΡΠΎ Π²Π°ΠΌ ΡΠ»Π΅Π΄ΡΠ΅Ρ Π·Π°Π³Π»ΡΠ½ΡΡΡ Π² ΠΌΠΎΡ ΠΏΡΠ΅Π΄ΡΠ΄ΡΡΡΡ ΡΡΠ°ΡΡΡΒ Π§ΡΠΎ ΡΠ°ΠΊΠΎΠ΅ Digispark
ΠΠΎΠ΄Π³ΠΎΡΠΎΠ²ΠΊΠ° ΠΏΡΠΎΠ³ΡΠ°ΠΌΠΌΠ°ΡΠΎΡΠ°Β Arduino as ISP
ΠΡΠ°ΠΊ, Π·Π°ΠΉΠΌΠ΅ΠΌΡΡ ΠΏΠΎΠ΄Π³ΠΎΡΠΎΠ²ΠΊΠΎΠΉ ΠΏΡΠΎΠ³ΡΠ°ΠΌΠΌΠ°ΡΠΎΡΠ°.
Π― ΠΈΡΠΏΠΎΠ»ΡΠ·ΡΡ ΠΡΠ΄ΡΠΈΠ½ΠΎ Π£Π½ΠΎ, Π½ΠΎ Π΄Π»Ρ ΡΡΠΈΡ
ΡΠ΅Π»Π΅ΠΉ ΠΏΠΎΠ΄ΠΎΠΉΠ΄Π΅Ρ Π»ΡΠ±Π°Ρ Π΄ΡΡΠ³Π°Ρ ΠΏΠ»Π°ΡΠ°. ΠΠ°ΠΏΡΡΠΊΠ°Π΅ΠΌ IDE Arduino, ΠΎΡΠΊΡΡΠ²Π°Π΅ΠΌ ΡΠΊΠ΅ΡΡ ArduinoISP (ΠΌΠ΅Π½ΡΒ Π€Π°ΠΉΠ» > ΠΡΠΈΠΌΠ΅ΡΡ > ArduinoISP), ΠΏΠΎΠ΄ΠΊΠ»ΡΡΠ°Π΅ΠΌ ΠΡΠ΄ΡΠΈΠ½ΠΎ ΠΊ ΠΊΠΎΠΌΠΏΡΡΡΠ΅ΡΡ ΠΈ Π·Π°Π³ΡΡΠΆΠ°Π΅ΠΌ Π² Π½Π΅Π΅ ΡΠΊΠ΅ΡΡ.
ΠΠΎΠ΄ΠΊΠ»ΡΡΠ΅Π½ΠΈΠ΅ ATtiny85 ΠΊ ΠΏΡΠΎΠ³ΡΠ°ΠΌΠΌΠ°ΡΠΎΡΡ
ΠΠΎΠ΄ΠΊΠ»ΡΡΠ°Ρ ΠΌΠΈΠΊΡΠΎΠΊΠΎΠ½ΡΡΠΎΠ»Π»Π΅Ρ ΠΊ ISP ΠΏΡΠΎΠ³ΡΠ°ΠΌΠΌΠ°ΡΠΎΡΡ, Π½ΡΠΆΠ½ΠΎ ΠΏΠΎΠΌΠ½ΠΈΡΡ, ΡΡΠΎ ΠΏΡΠΎΠ³ΡΠ°ΠΌΠΌΠΈΡΠΎΠ²Π°Π½ΠΈΠ΅ ΠΎΡΡΡΠ΅ΡΡΠ²Π»ΡΠ΅ΡΡΡ ΠΏΠΎ Π»ΠΈΠ½ΠΈΡΠΌ ΡΠ²ΡΠ·ΠΈ SPI: Π²ΡΠ²ΠΎΠ΄Ρ MOSI, MISO ΠΈ SCK ΠΏΡΠΎΠ³ΡΠ°ΠΌΠΌΠ°ΡΠΎΡΠ° ΠΈ ATtiny85 Π΄ΠΎΠ»ΠΆΠ½Ρ Π±ΡΡΡ ΡΠΎΠ΅Π΄ΠΈΠ½Π΅Π½Ρ; Π²ΡΠ²ΠΎΠ΄ SS ΠΏΡΠΎΠ³ΡΠ°ΠΌΠΌΠ°ΡΠΎΡΠ° ΡΠΎΠ΅Π΄ΠΈΠ½ΡΠ΅ΠΌ Ρ Π²ΡΠ²ΠΎΠ΄ΠΎΠΌ RESET ATtiny85. Π ΠΎΡΡΠ°Π΅ΡΡΡ Π·Π°ΠΏΠΈΡΠ°ΡΡ ΠΌΠΈΠΊΡΠΎΠΊΠΎΠ½ΡΡΠΎΠ»Π»Π΅Ρ, ΡΠΎΠ΅Π΄ΠΈΠ½ΠΈΠ² Π΅Π³ΠΎ VCC ΠΈ GND Ρ ΡΠΎΠΎΡΠ²Π΅ΡΡΡΠ²ΡΡΡΠΈΠΌΠΈ Π²ΡΠ²ΠΎΠ΄Π°ΠΌΠΈ ΠΡΠ΄ΡΠΈΠ½ΠΎ. ΠΠΎΠ·ΠΌΠΎΠΆΠ½ΠΎ, ΠΏΠΎΡΡΠ΅Π±ΡΠ΅ΡΡΡ ΡΡΡΠ°Π½ΠΎΠ²ΠΊΠ° ΡΠ»Π΅ΠΊΡΡΠΎΠ»ΠΈΡΠΈΡΠ΅ΡΠΊΠΎΠ³ΠΎ ΠΊΠΎΠ½Π΄Π΅Π½ΡΠ°ΡΠΎΡΠ° ΠΌΠ΅ΠΆΠ΄Ρ GND ΠΈ RESET ΠΡΠ΄ΡΠΈΠ½ΠΎ Π΄Π»Ρ ΠΏΡΠ΅Π΄ΠΎΡΠ²ΡΠ°ΡΠ΅Π½ΠΈΡ Π°Π²ΡΠΎΠΌΠ°ΡΠΈΡΠ΅ΡΠΊΠΎΠΉ ΠΏΠ΅ΡΠ΅Π·Π°Π³ΡΡΠ·ΠΊΠΈ. Π‘Ρ Π΅ΠΌΠ° ΠΏΠΎΠ΄ΠΊΠ»ΡΡΠ΅Π½ΠΈΡ ΠΏΠΎΠΊΠ°Π·Π°Π½Π° Π½ΠΈΠΆΠ΅.
Π’Π΅ΠΌΠ° ΠΈΡΠΏΠΎΠ»ΡΠ·ΠΎΠ²Π°Π½ΠΈΡ ΠΡΠ΄ΡΠΈΠ½ΠΎ Π² ΠΊΠ°ΡΠ΅ΡΡΠ²Π΅ ΠΏΡΠΎΠ³ΡΠ°ΠΌΠΌΠ°ΡΠΎΡΠ° Π±ΡΠ»Π° ΠΏΠΎΠ΄ΡΠΎΠ±Π½ΠΎ ΠΎΠΏΠΈΡΠ°Π½Π° ΡΠ°Π½Π΅Π΅, ΠΏΠΎΡΡΠΎΠΌΡ, Π΅ΡΠ»ΠΈ Π²ΠΎΠ·Π½ΠΈΠΊΠ½ΡΡ Π²ΠΎΠΏΡΠΎΡΡ, ΠΏΠΎΡΠΌΠΎΡΡΠΈΡΠ΅ ΡΡΠ°ΡΡΡΒ Arduino as ISP — ΠΏΡΠΎΠ³ΡΠ°ΠΌΠΌΠ°ΡΠΎΡ ΠΈΠ· ΠΡΠ΄ΡΠΈΠ½ΠΎ.
ΠΠ°ΠΏΠΈΡΡ Π·Π°Π³ΡΡΠ·ΡΠΈΠΊΠ° Π² ATtiny85
ΠΠ°ΠΏΠΈΡΠ°ΡΡ Π·Π°Π³ΡΡΠ·ΡΠΈΠΊ Π² ATtiny85 ΠΌΠΎΠΆΠ½ΠΎ ΡΠ°Π·Π½ΡΠΌΠΈ ΡΠΏΠΎΡΠΎΠ±Π°ΠΌΠΈ. Π― ΠΎΠΏΠΈΡΡ Π΄Π²Π° ΠΈΠ· Π½ΠΈΡ :Β
- Ρ ΠΈΡΠΏΠΎΠ»ΡΠ·ΠΎΠ²Π°Π½ΠΈΠ΅ΠΌ ΡΡΠ΅Π΄Ρ ΡΠ°Π·ΡΠ°Π±ΠΎΡΠΊΠΈ ΠΡΠ΄ΡΠΈΠ½ΠΎ, Π·Π°ΡΠΎΡΠ΅Π½Π½ΠΎΠΉ ΠΏΠΎΠ΄ Digispark. Π ΡΡΠΎΠΌ ΡΠ»ΡΡΠ°Π΅ Π·Π°ΠΏΠΈΡΡ Π·Π°Π³ΡΡΠ·ΡΠΈΠΊΠ° Π²ΡΠΏΠΎΠ»Π½ΡΠ΅ΡΡΡ ΡΡΠ°Π½Π΄Π°ΡΡΠ½ΡΠΌΠΈ ΡΡΠ΅Π΄ΡΡΠ²Π°ΠΌΠΈ IDE;
- Ρ ΠΈΡΠΏΠΎΠ»ΡΠ·ΠΎΠ²Π°Π½ΠΈΠ΅ΠΌ ΠΊΠΎΠΌΠ°Π½Π΄Π½ΠΎΠΉ ΡΡΡΠΎΠΊΠΈ ΠΈ ΠΏΡΠΎΠ³ΡΠ°ΠΌΠΌΡ avrdude, Π²Ρ ΠΎΠ΄ΡΡΠ΅ΠΉ Π² ΡΠΎΡΡΠ°Π² IDE ΠΡΠ΄ΡΠΈΠ½ΠΎ.
ΠΡΠ±ΠΈΡΠ°ΠΉΡΠ΅, ΠΊΠ°ΠΊΠΎΠΉ Π²Π°ΠΌ ΡΠΏΠΎΡΠΎΠ± ΡΠ΄ΠΎΠ±Π½Π΅Π΅.
Π‘ΠΏΠΎΡΠΎΠ± 1. ΠΠ°ΠΏΠΈΡΡ Π·Π°Π³ΡΡΠ·ΡΠΈΠΊΠ° ΠΈΠ· IDE ΠΡΠ΄ΡΠΈΠ½ΠΎ
ΠΠ΅ΡΠ΅ΠΉΠ΄ΠΈΡΠ΅ ΠΏΠΎ ΡΡΡΠ»ΠΊΠ΅ https://sourceforge.net/projects/digistump/files/Β ΠΈ ΡΠΊΠ°ΡΠ°ΠΉΡΠ΅ Π°ΡΡ ΠΈΠ² c IDE ΠΡΠ΄ΡΠΈΠ½ΠΎ, ΠΈΡ ΡΠ°ΠΌ Π½Π΅ΡΠΊΠΎΠ»ΡΠΊΠΎ Π²Π΅ΡΡΠΈΠΉ. ΠΠ° Π΄Π°Π½Π½ΡΠΉ ΠΌΠΎΠΌΠ΅Π½Ρ ΡΠ°ΠΌΠΎΠΉ ΡΠ²Π΅ΠΆΠ΅ΠΉ ΡΠ²Π»ΡΠ΅ΡΡΡΒ Π²Π΅ΡΡΠΈΡ 1.0.4 ΠΎΡ 19.05.2013, ΡΡΡΠ»ΠΊΠ° Π΄Π»Ρ ΡΠΊΠ°ΡΠΈΠ²Π°Π½ΠΈΡ:Β DigisparkArduino-Win32-1.0.4-May19.zip.Β
Π Π°ΡΠΏΠ°ΠΊΡΠΉΡΠ΅ Π°ΡΡ
ΠΈΠ². ΠΠ΅ΡΠ΅ΠΉΠ΄ΠΈΡΠ΅ Π² ΠΏΠ°ΠΏΠΊΡ \DigisparkArduino-Win32\Digispark-Arduino-1.0.4\hardware\digispark\, Π² Π½Π΅ΠΉ Π½Π°Ρ ΠΈΠ½ΡΠ΅ΡΠ΅ΡΡΠ΅Ρ ΡΠ°ΠΉΠ» boards.txt, ΠΎΡΠΊΡΠΎΠΉΡΠ΅ Π΅Π³ΠΎ Π² ΡΠ΅ΠΊΡΡΠΎΠ²ΠΎΠΌ ΡΠ΅Π΄Π°ΠΊΡΠΎΡΠ΅ ΠΈ Π½Π°ΠΉΠ΄ΠΈΡΠ΅ ΡΡΡΠΎΠΊΡ digispark-tiny.bootloader.
high_fuses=0x5f:
Π‘Π΅ΠΉΡΠ°Ρ Π² ΡΡΠΎΠΉ ΡΡΡΠΎΠΊΠ΅ ΡΠΊΠ°Π·Π°Π½ΠΎ Π·Π½Π°ΡΠ΅Π½ΠΈΠ΅ 0x5f, Π΅Π³ΠΎ Π½ΡΠΆΠ½ΠΎ ΠΈΠ·ΠΌΠ΅Π½ΠΈΡΡ Π½Π° 0xdf. ΠΡΠΎ Π·Π½Π°ΡΠ΅Π½ΠΈΠ΅ ΡΡΠ°ΡΡΠ΅Π³ΠΎ ΠΊΠΎΠ½ΡΠΈΠ³ΡΡΠ°ΡΠΈΠΎΠ½Π½ΠΎΠ³ΠΎ Π±Π°ΠΉΡΠ° ΠΏΠΎΠ·Π²ΠΎΠ»ΠΈΡ ΠΈΡΠΏΠΎΠ»ΡΠ·ΠΎΠ²Π°ΡΡ ΠΏΠ΅ΡΠ²ΡΠΉ Π²ΡΠ²ΠΎΠ΄ ΠΌΠΈΠΊΡΠΎΠΊΠΎΠ½ΡΡΠΎΠ»Π»Π΅ΡΠ° ΠΊΠ°ΠΊ Π²Ρ ΠΎΠ΄ Π²Π½Π΅ΡΠ½Π΅Π³ΠΎ ΡΠ±ΡΠΎΡΠ°. ΠΡΠ»ΠΈ Π²Ρ Π½Π΅ ΠΈΠ·ΠΌΠ΅Π½ΠΈΡΠ΅ ΡΠΊΠ°Π·Π°Π½Π½ΠΎΠ΅ Π·Π½Π°ΡΠ΅Π½ΠΈΠ΅, ΡΠΎ ΠΏΡΠΈ Π·Π°ΠΏΠΈΡΠΈ Π·Π°Π³ΡΡΠ·ΡΠΈΠΊΠ° ΠΈΠ· ΡΡΠ΅Π΄Ρ ΠΡΠ΄ΡΠΈΠ½ΠΎ ΠΏΠ΅ΡΠ²ΡΠΌΠΈ Π² ΠΌΠΈΠΊΡΠΎΠΊΠΎΠ½ΡΡΠΎΠ»Π»Π΅Ρ Π±ΡΠ΄ΡΡ Π·Π°ΠΏΠΈΡΠ°Π½Ρ ΠΊΠΎΠ½ΡΠΈΠ³ΡΡΠ°ΡΠΈΠΎΠ½Π½ΡΠ΅ Π±Π°ΠΉΡΡ, ΡΠ΅ΠΌ ΡΠ°ΠΌΡΠΌ Π»ΠΈΡΠΈΠ² Π²Π°Ρ Π²ΡΠ²ΠΎΠ΄Π° Reset ΠΈ Π²ΠΎΠ·ΠΌΠΎΠΆΠ½ΠΎΡΡΠΈ Π΄Π°Π»ΡΠ½Π΅ΠΉΡΠ΅ΠΉ ΡΠ°Π±ΠΎΡΡ Ρ ΠΌΠΈΠΊΡΠΎΠΊΠΎΠ½ΡΡΠΎΠ»Π»Π΅ΡΠΎΠΌ. Π‘ΠΎΠΎΡΠ²Π΅ΡΡΡΠ²Π΅Π½Π½ΠΎ, Π·Π°Π³ΡΡΠ·ΡΠΈΠΊ ΡΠ°ΠΊΠΆΠ΅ Π·Π°ΠΏΠΈΡΠ°Π½ Π½Π΅ Π±ΡΠ΄Π΅Ρ. ΠΠΎΡΡΠΎΠΌΡ Π²Π½Π΅ΡΠΈΡΠ΅ ΡΠΊΠ°Π·Π°Π½Π½ΡΠ΅ ΠΈΠ·ΠΌΠ΅Π½Π΅Π½ΠΈΡ ΠΈ ΡΠΎΡ ΡΠ°Π½ΠΈΡΠ΅ ΡΠ°ΠΉΠ».
Π’Π΅ΠΏΠ΅ΡΡ Π·Π°ΠΏΡΡΠΊΠ°Π΅ΠΌ IDE ΠΈΠ· ΠΏΠ°ΠΏΠΊΠΈ \DigisparkArduino-Win32\Digispark-Arduino-1.0.4\ ΠΈ Π²ΡΠΏΠΎΠ»Π½ΡΠ΅ΠΌ ΡΠ»Π΅Π΄ΡΡΡΠΈΠ΅ Π΄Π΅ΠΉΡΡΠ²ΠΈΡ:
- ΠΠΎΠ΄ΠΊΠ»ΡΡΠ°Π΅ΠΌ ΠΡΠ΄ΡΠΈΠ½ΠΎ ΠΊ ΠΊΠΎΠΌΠΏΡΡΡΠ΅ΡΡ. ATtiny85 ΡΠΆΠ΅ Π΄ΠΎΠ»ΠΆΠ΅Π½ Π±ΡΡΡ ΠΏΠΎΠ΄ΠΊΠ»ΡΡΠ΅Π½ ΠΊ ΠΡΠ΄ΡΠΈΠ½ΠΎ ΠΏΠΎ ΠΏΡΠΈΠ²Π΅Π΄Π΅Π½Π½ΠΎΠΉ ΡΡ Π΅ΠΌΠ΅.
- Π ΠΌΠ΅Π½Ρ Π‘Π΅ΡΠ²ΠΈΡ — ΠΠ»Π°ΡΠ° Π²ΡΠ±ΠΈΡΠ°Π΅ΠΌ Π·Π½Π°ΡΠ΅Π½ΠΈΠ΅ Digispark (Tiny Core).
- ΠΡΡΡΠ°Π²Π»ΡΠ΅ΠΌ ΠΏΠΎΡΠ»Π΅Π΄ΠΎΠ²Π°ΡΠ΅Π»ΡΠ½ΡΠΉ ΠΏΠΎΡΡ.
- Π ΠΌΠ΅Π½ΡΒ Π‘Π΅ΡΠ²ΠΈΡ — ΠΡΠΎΠ³ΡΠ°ΠΌΠΌΠ°ΡΠΎΡΒ Π²ΡΠ±ΠΈΡΠ°Π΅ΠΌΒ Π·Π½Π°ΡΠ΅Π½ΠΈΠ΅ Arduino as ISP.

- ΠΠ°ΠΏΠΈΡΡΠ²Π°Π΅ΠΌ Π·Π°Π³ΡΡΠ·ΡΠΈΠΊ Π² ATtiny85 ΠΊΠΎΠΌΠ°Π½Π΄ΠΎΠΉΒ Π‘Π΅ΡΠ²ΠΈΡ —Β ΠΠ°ΠΏΠΈΡΠ°ΡΡ Π·Π°Π³ΡΡΠ·ΡΠΈΠΊ ΠΈ Π΄ΠΎΠΆΠΈΠ΄Π°Π΅ΠΌΡΡ ΡΠΎΠΎΠ±ΡΠ΅Π½ΠΈΡ ΠΎ Π·Π°Π²Π΅ΡΡΠ΅Π½ΠΈΠΈ ΠΎΠΏΠ΅ΡΠ°ΡΠΈΠΈ.
ΠΠ° ΡΡΠΎΠΌ Π·Π°ΠΏΠΈΡΡ Π·Π°Π³ΡΡΠ·ΡΠΈΠΊΠ° Π² ATtiny85 Π·Π°Π²Π΅ΡΡΠ΅Π½Π°. ΠΠΎΠΆΠ½ΠΎ ΠΎΡΡΠΎΠ΅Π΄ΠΈΠ½ΠΈΡΡ ΠΌΠΈΠΊΡΠΎΠΊΠΎΠ½ΡΡΠΎΠ»Π»Π΅Ρ ΠΎΡ ΠΏΡΠΎΠ³ΡΠ°ΠΌΠΌΠ°ΡΠΎΡΠ° ΠΈ ΠΏΠΎΠΏΡΠΎΠ±ΠΎΠ²Π°ΡΡ Π·Π°Π³ΡΡΠ·ΠΈΡΡ Π² Π½Π΅Π³ΠΎ ΡΠΊΠ΅ΡΡ, ΡΠ»Π΅Π΄ΡΡ ΠΈΠ½ΡΡΡΡΠΊΡΠΈΠΈ ΠΈΠ· ΠΏΡΠ΅Π΄ΡΠ΄ΡΡΠ΅ΠΉ ΡΡΠ°ΡΡΠΈ.
ΠΡΡΡ Π΅ΡΠ΅ ΠΎΠ΄ΠΈΠ½ ΠΌΠΎΠΌΠ΅Π½Ρ, ΠΎ ΠΊΠΎΡΠΎΡΠΎΠΌ ΡΡΠΎΠΈΡ ΡΠΏΠΎΠΌΡΠ½ΡΡΡ. Π ΡΠ°ΠΉΠ»Π΅ boards.txt ΠΏΠΎΡΠ»Π΅ Π·Π½Π°ΡΠ΅Π½ΠΈΠΉ ΠΊΠΎΠ½ΡΠΈΠ³ΡΡΠ°ΡΠΈΠΎΠ½Π½ΡΡ
Π±Π°ΠΉΡΠΎΠ² Π²Ρ ΠΌΠΎΠΆΠ΅ΡΠ΅ ΡΠ²ΠΈΠ΄Π΅ΡΡ ΡΡΡΠΎΠΊΡ:Β digispark-tiny.bootloader.file=micronucleus-1.06-upgrade.hexΒ — ΡΡΠΎ ΠΈΠΌΡ ΡΠ°ΠΉΠ»Π° Π·Π°Π³ΡΡΠ·ΡΠΈΠΊΠ°. ΠΡΠ»ΠΈ Π²Ρ Π·Π°Ρ
ΠΎΡΠΈΡΠ΅ Π·Π°ΠΏΠΈΡΠ°ΡΡ Π² ATtiny85 Π΄ΡΡΠ³ΡΡ Π²Π΅ΡΡΠΈΡ Π·Π°Π³ΡΡΠ·ΡΠΈΠΊΠ°, ΡΠΎ Π½ΡΠΆΠ½ΠΎ ΠΈΠ·ΠΌΠ΅Π½ΠΈΡΡ ΠΈΠΌΡ ΡΠ°ΠΉΠ»Π° Π² ΡΡΠΎΠΉ ΡΡΡΠΎΠΊΠ΅, Π° ΡΠ°ΠΌ ΡΠ°ΠΉΠ» ΠΏΠΎΠΌΠ΅ΡΡΠΈΡΡ Π² ΠΏΠ°ΠΏΠΊΡ \DigisparkArduino-Win32\Digispark-Arduino-1.0.4\hardware\digispark\bootloaders\micronucleus\. Π ΡΠΎΠΌ, Π³Π΄Π΅ ΠΌΠΎΠΆΠ½ΠΎ ΡΠΊΠ°ΡΠ°ΡΡ Π΄ΡΡΠ³ΠΈΠ΅ Π²Π΅ΡΡΠΈΠΈ Π·Π°Π³ΡΡΠ·ΡΠΈΠΊΠ° ΠΈ ΡΠ΅ΠΌ ΠΎΠ½ΠΈ ΠΎΡΠ»ΠΈΡΠ°ΡΡΡΡ, Ρ Ρ
ΠΎΡΡ ΡΠ°ΡΡΠΊΠ°Π·Π°ΡΡ Π±ΠΎΠ»Π΅Π΅ ΠΏΠΎΠ΄ΡΠΎΠ±Π½ΠΎ.
ΠΠ΅ΡΡΠΈΠΈ Micronucleus
Micronucleus — ΡΡΠΎ Π·Π°Π³ΡΡΠ·ΡΠΈΠΊ Ρ ΠΎΡΠΊΡΡΡΡΠΌ ΠΈΡΡ
ΠΎΠ΄Π½ΡΠΌ ΠΊΠΎΠ΄ΠΎΠΌ, Π²Ρ ΠΌΠΎΠΆΠ΅ΡΠ΅ Π½Π°ΠΉΡΠΈ Π΅Π³ΠΎ Π½Π° github.
Π’Π°ΠΌ ΠΆΠ΅ Π΄ΠΎΡΡΡΠΏΠ½Ρ Π΄Π»Ρ ΡΠΊΠ°ΡΠΈΠ²Π°Π½ΠΈΡ ΡΠΊΠΎΠΌΠΏΠΈΠ»ΠΈΡΠΎΠ²Π°Π½Π½ΡΠ΅ ΡΠ΅Π»ΠΈΠ·Ρ. ΠΠ° ΠΌΠΎΠΌΠ΅Π½Ρ Π½Π°ΠΏΠΈΡΠ°Π½ΠΈΡ Π΄Π°Π½Π½ΠΎΠΉ ΡΡΠ°ΡΡΠΈ Π°ΠΊΡΡΠ°Π»ΡΠ½Π°Ρ Π²Π΅ΡΡΠΈΡ Π·Π°Π³ΡΡΠ·ΡΠΈΠΊΠ°Β 2.04. ΠΡΠΎ ΠΏΠ΅ΡΠ΅ΡΠ°Π±ΠΎΡΠ°Π½Π½Π°Ρ ΠΈ ΡΠ»ΡΡΡΠ΅Π½Π½Π°Ρ Π²Π΅ΡΡΠΈΡ ΠΏΠΎ ΡΡΠ°Π²Π½Π΅Π½ΠΈΡ Ρ ΠΏΡΠ΅Π΄ΡΠ΄ΡΡΠ΅ΠΉ Π²Π΅ΡΠ²ΡΡΒ 1.x, ΠΏΠΎΡΠ»Π΅Π΄Π½ΠΈΠΉ Π΅Π΅ ΡΠ΅Π»ΠΈΠ· — 1.11. ΠΠΎΡΠ»Π΅Π΄Π½ΠΈΠΌ ΠΎΡΠΈΡΠΈΠ°Π»ΡΠ½ΡΠΌ ΡΠ΅Π»ΠΈΠ·ΠΎΠΌ Π΄Π»Ρ ΠΏΠ»Π°Ρ Digispark ΡΠ²Π»ΡΠ΅ΡΡΡ Π²Π΅ΡΡΠΈΡΒ 1.06, ΠΎΡΠ½ΠΎΡΠΈΡΠ΅Π»ΡΠ½ΠΎ ΠΈΡΠΏΠΎΠ»ΡΠ·ΠΎΠ²Π°Π½ΠΈΡ Π΄ΡΡΠ³ΠΈΡ
Π²Π΅ΡΡΠΈΠΉ Micronucleus ΡΠ°Π·ΡΠ°Π±ΠΎΡΡΠΈΠΊΠΈ Digispark Π½Π΅ Π΄Π°ΡΡ Π½ΠΈΠΊΠ°ΠΊΠΈΡ
Π³Π°ΡΠ°Π½ΡΠΈΠΉ. ΠΠΎ ΡΡΠΎ Π½Π΅ Π·Π½Π°ΡΠΈΡ, ΡΡΠΎ ΠΎΠ½ΠΈ Π½Π΅ Π±ΡΠ΄ΡΡ ΡΠ°Π±ΠΎΡΠ°ΡΡ. ΠΡΠΎΠ³ΠΎ ΠΏΠ΅ΡΠ΅Π΄ Π²Π°ΠΌΠΈ 3 ΡΡΡΠ»ΠΊΠΈ Π΄Π»Ρ ΡΠΊΠ°ΡΠΈΠ²Π°Π½ΠΈΡ ΠΈΠ½ΡΠ΅ΡΠ΅ΡΡΡΡΠΈΡ
ΡΠ΅Π»ΠΈΠ·ΠΎΠ² Π·Π°Π³ΡΡΠ·ΡΠΈΠΊΠ°.
Π Π΅Π»ΠΈΠ·Ρ micronucleus ΠΌΠΎΠ³ΡΡ ΠΎΡΠ»ΠΈΡΠ°ΡΡΡΡ Π½Π΅ ΡΠΎΠ»ΡΠΊΠΎ Π½ΠΎΠΌΠ΅ΡΠΎΠΌ Π²Π΅ΡΡΠΈΠΈ, Π½ΠΎ ΠΈ ΠΌΠΎΠ΄ΠΈΡΠΈΠΊΠ°ΡΠΈΠ΅ΠΉ. ΠΠ°ΠΏΡΠΈΠΌΠ΅Ρ, Π΅ΡΠ»ΠΈ Π² ΠΈΠΌΠ΅Π½ΠΈ ΡΠ°ΠΉΠ»Π° Π·Π°Π³ΡΡΠ·ΡΠΈΠΊΠ° ΠΏΡΠΈΡΡΡΡΡΠ²ΡΠ΅Ρ ΡΠ»ΠΎΠ²ΠΎ jumper, ΡΠΎ ΡΡΠΎ ΠΎΠ·Π½Π°ΡΠ°Π΅Ρ, ΡΡΠΎ Π΄Π»Ρ Π·Π°Π³ΡΡΠ·ΠΊΠΈ Π½ΠΎΠ²ΠΎΠΉ ΠΏΡΠΎΠ³ΡΠ°ΠΌΠΌΡ Π² ΠΌΠΈΠΊΡΠΎΠΊΠΎΠ½ΡΡΠΎΠ»Π»Π΅Ρ Π½Π΅ΠΎΠ±Ρ
ΠΎΠ΄ΠΈΠΌΠΎ Π±ΡΠ΄Π΅Ρ ΡΡΡΠ°Π½ΠΎΠ²ΠΈΡΡ Π΄ΠΆΠ°ΠΌΠΏΠ΅Ρ ΠΌΠ΅ΠΆΠ΄Ρ ΠΏΡΡΡΠΌ ΡΠΈΡΡΠΎΠ²ΡΠΌ Π²ΡΠ²ΠΎΠ΄ΠΎΠΌ (Reset) ΠΈ Π·Π΅ΠΌΠ»Π΅ΠΉ. Π ΠΏΡΠΎΡΠΈΠ²Π½ΠΎΠΌ ΡΠ»ΡΡΠ°Π΅ Π·Π°Π³ΡΡΠ·ΡΠΈΠΊ Π½Π΅ Π±ΡΠ΄Π΅Ρ ΠΆΠ΄Π°ΡΡ 5 ΡΠ΅ΠΊΡΠ½Π΄ ΠΈ ΡΡΠ°Π·Ρ ΠΏΠ΅ΡΠ΅ΠΉΠ΄Π΅Ρ ΠΊ Π²ΡΠΏΠΎΠ»Π½Π΅Π½ΠΈΡ ΠΏΡΠΎΠ³ΡΠ°ΠΌΠΌΡ. ΠΠ°Π³ΡΡΠ·ΡΠΈΠΊΠΈ, Π² ΠΈΠΌΠ΅Π½ΠΈ ΠΊΠΎΡΠΎΡΡΡ
ΠΏΡΠΈΡΡΡΡΡΠ²ΡΠ΅Ρ upgrade, ΠΏΠΎΠ·Π²ΠΎΠ»ΡΡΡ ΠΏΠ΅ΡΠ΅Π·Π°ΠΏΠΈΡΡΠ²Π°ΡΡ ΡΠ°ΠΌΠΈ ΡΠ΅Π±Ρ, ΡΠΎ Π΅ΡΡΡ Π²ΡΠΏΠΎΠ»Π½ΡΡΡ ΠΎΠ±Π½ΠΎΠ²Π»Π΅Π½ΠΈΠ΅ Π·Π°Π³ΡΡΠ·ΡΠΈΠΊΠ° Π±Π΅Π· ΠΈΡΠΏΠΎΠ»ΡΠ·ΠΎΠ²Π°Π½ΠΈΡ ΠΏΡΠΎΠ³ΡΠ°ΠΌΠΌΠ°ΡΠΎΡΠ°.
ΠΡΠΎ ΠΌΠΎΠΆΠ΅Ρ Π±ΡΡΡ ΠΏΠΎΠ»Π΅Π·Π½ΡΠΌ ΠΏΡΠΈ ΠΈΡΠΏΠΎΠ»ΡΠ·ΠΎΠ²Π°Π½ΠΈΠΈ Π²ΡΠ²ΠΎΠ΄Π° Reset Π² ΠΊΠ°ΡΠ΅ΡΡΠ²Π΅ ΠΎΠ±ΡΡΠ½ΠΎΠ³ΠΎ ΡΠΈΡΡΠΎΠ²ΠΎΠ³ΠΎ ΠΏΠΈΠ½Π°, ΠΊΠΎΠ³Π΄Π° Ρ Π½Π°Ρ Π½Π΅Ρ Π²ΠΎΠ·ΠΌΠΎΠΆΠ½ΠΎΡΡΠΈ ΠΎΠ±Π½ΠΎΠ²ΠΈΡΡ Π·Π°Π³ΡΡΠ·ΡΠΈΠΊ ΠΏΠΎ SPI.
Π‘ΠΏΠΎΡΠΎΠ± 2. ΠΠ°ΠΏΠΈΡΡ Π·Π°Π³ΡΡΠ·ΡΠΈΠΊΠ° Ρ ΠΈΡΠΏΠΎΠ»ΡΠ·ΠΎΠ²Π°Π½ΠΈΠ΅ΠΌ avrdude
ΠΡΠ»ΠΈ Ρ Π²Π°Ρ Π΅ΡΡΡ ΠΎΠΏΡΡ ΡΠ°Π±ΠΎΡΡ Ρ avrdude ΠΈ Π½Π΅Ρ ΠΆΠ΅Π»Π°Π½ΠΈΡ ΡΠΊΠ°ΡΠΈΠ²Π°ΡΡ ΠΎΡΠ΅ΡΠ΅Π΄Π½ΡΡ Π²Π΅ΡΡΠΈΡ IDE ΡΠΎΠ»ΡΠΊΠΎ ΡΠ°Π΄ΠΈ ΠΏΡΠΎΡΠΈΠ²ΠΊΠΈ ΠΌΠΈΠΊΡΠΎΠΊΠΎΠ½ΡΡΠΎΠ»Π»Π΅ΡΠ°, ΡΠΎ ΡΡΠΎΡ ΡΠΏΠΎΡΠΎΠ± Π΄Π»Ρ Π²Π°Ρ. ΠΠ»Ρ Π½Π°ΡΠ°Π»Π° ΡΠΊΠ°ΡΠ°Π΅ΠΌ ΡΠ°ΠΉΠ» Π·Π°Π³ΡΡΠ·ΡΠΈΠΊΠ° ΠΏΠΎ ΠΎΠ΄Π½ΠΎΠΉ ΠΈΠ· ΠΏΡΠΈΠ²Π΅Π΄Π΅Π½Π½ΡΡ Π² ΠΏΡΠ΅Π΄ΡΠ΄ΡΡΠ΅ΠΌ ΠΏΡΠ½ΠΊΡΠ΅ ΡΡΡΠ»ΠΎΠΊ. Π― Π±ΡΠ΄Ρ ΠΏΡΠΎΡΠΈΠ²Π°ΡΡ Π² ATtiny85 Π·Π°Π³ΡΡΠ·ΡΠΈΠΊ t85_default.hex Π²Π΅ΡΡΠΈΠΈ 2.04. Π€Π°ΠΉΠ» Π·Π°Π³ΡΡΠ·ΡΠΈΠΊΠ° Π½ΡΠΆΠ½ΠΎ ΡΠΊΠΎΠΏΠΈΡΠΎΠ²Π°ΡΡ Π² ΠΏΠ°ΠΏΠΊΡ Ρ avrdude, ΡΡΠΎΠ±Ρ Π² ΠΊΠΎΠΌΠ°Π½Π΄Π½ΠΎΠΉ ΡΡΡΠΎΠΊΠ΅ Π½Π΅ ΠΏΡΠΈΡΠ»ΠΎΡΡ ΡΠΊΠ°Π·ΡΠ²Π°ΡΡ ΠΏΡΡΡ ΠΊ Π½Π΅ΠΌΡ. ΠΠ°ΠΏΠΎΠΌΠ½Ρ, ΡΡΠΎ ΠΏΡΠΎΠ³ΡΠ°ΠΌΠΌΠ° avrdude Π²Ρ ΠΎΠ΄ΠΈΡ Π² ΡΠΎΡΡΠ°Π² IDE Arduino ΠΈ Π½Π°Ρ ΠΎΠ΄ΠΈΡΡΡ Π² ΠΏΠ°ΠΏΠΊΠ΅ Arduino_dir\hardware\tools\avr\bin\, Π³Π΄Π΅Β Arduino_dirΒ — ΡΡΠΎ ΠΏΡΡΡ ΠΊ IDE Arduino. Π’Π΅ΠΏΠ΅ΡΡ, Π½Π°Ρ ΠΎΠ΄ΡΡΡ Π² ΠΏΠ°ΠΏΠΊΠ΅ Ρ avrdude, Π·Π°ΠΏΡΡΠΊΠ°Π΅ΠΌ ΠΊΠΎΠΌΠ°Π½Π΄Π½ΡΡ ΡΡΡΠΎΠΊΡ ΠΈ Π²Π²ΠΎΠ΄ΠΈΠΌ ΡΠ»Π΅Π΄ΡΡΡΡΡ ΠΊΠΎΠΌΠ°Π½Π΄Ρ:
avrdude -C ../etc/avrdude.conf -c arduino -p t85 -P com18 -b 19200 -U lfuse:w:0xF1:m -U hfuse:w:0xDF:m -U efuse:w:0xFE:m
Π’ΠΎΠ»ΡΠΊΠΎ Π½Π΅ Π·Π°Π±ΡΠ΄ΡΡΠ΅ ΡΠΊΠ°Π·Π°ΡΡ ΡΠ²ΠΎΠΉ COM-ΠΏΠΎΡΡ, Π½Π° ΠΊΠΎΡΠΎΡΠΎΠΌ Π²ΠΈΡΠΈΡ ΠΡΠ΄ΡΠΈΠ½ΠΎ (ISP ΠΏΡΠΎΠ³ΡΠ°ΠΌΠΌΠ°ΡΠΎΡ).
ΠΠ°Π½Π½Π°Ρ ΠΊΠΎΠΌΠ°Π½Π΄Π° ΡΡΡΠ°Π½ΠΎΠ²ΠΈΡ Π½ΡΠΆΠ½ΡΠ΅ Π·Π½Π°ΡΠ΅Π½ΠΈΡ ΡΡΡΠ·ΠΎΠ². ΠΡΠ΄ΡΡΠ΅ Π²Π½ΠΈΠΌΠ°ΡΠ΅Π»ΡΠ½Ρ, Ρ.ΠΊ. Π½Π΅Π²Π΅ΡΠ½ΡΠ΅ Π·Π½Π°ΡΠ΅Π½ΠΈΡ ΡΡΡΠ·ΠΎΠ² ΠΌΠΎΠ³ΡΡ Π·Π°Π»ΠΎΡΠΈΡΡ ΠΌΠΈΠΊΡΠΎΠΊΠΎΠ½ΡΡΠΎΠ»Π»Π΅Ρ. ΠΠΎΡΠ»Π΅ ΠΏΡΠΎΠ²Π΅ΡΠΊΠΈ ΠΏΠ°ΡΠ°ΠΌΠ΅ΡΡΠΎΠ² ΠΏΠΎΠ΄ΠΊΠ»ΡΡΠ°Π΅ΠΌ ΠΡΠ΄ΡΠΈΠ½ΠΎ-ΠΏΡΠΎΠ³ΡΠ°ΠΌΠΌΠ°ΡΠΎΡ ΠΊ ΠΊΠΎΠΌΠΏΡΡΡΠ΅ΡΡ ΠΈ Π²ΡΠΏΠΎΠ»Π½ΡΠ΅ΠΌ ΠΊΠΎΠΌΠ°Π½Π΄Ρ. ΠΠΈΠΆΠ΅ ΠΏΡΠΈΠ²Π΅Π΄Π΅Π½ ΠΌΠΎΠΉ ΡΠ΅Π·ΡΠ»ΡΡΠ°Ρ Π²ΡΠΏΠΎΠ»Π½Π΅Π½ΠΈΡ:
Π’Π΅ΠΏΠ΅ΡΡ Π²Π²ΠΎΠ΄ΠΈΠΌ ΠΊΠΎΠΌΠ°Π½Π΄Ρ Π΄Π»Ρ Π·Π°ΠΏΠΈΡΠΈ Π·Π°Π³ΡΡΠ·ΡΠΈΠΊΠ° Π² ΠΌΠΈΠΊΡΠΎΠΊΠΎΠ½ΡΡΠΎΠ»Π»Π΅Ρ:
avrdudeΒ -C ../etc/avrdude.confΒ -c arduino -p t85 -P com18 -b 19200 -U flash:w:t85_default.hex
ΠΠΏΡΡΡ ΠΆΠ΅ Π²ΠΌΠ΅ΡΡΠΎΒ com18 ΠΈΒ t85_default.hexΒ ΡΠΊΠ°ΠΆΠΈΡΠ΅ ΡΠ²ΠΎΠΉ Π½ΠΎΠΌΠ΅Ρ COM-ΠΏΠΎΡΡΠ° ΠΈ ΠΈΠΌΡ ΡΠ°ΠΉΠ»Π° Π·Π°Π³ΡΡΠ·ΡΠΈΠΊΠ°. ΠΡΠΏΠΎΠ»Π½ΡΠ΅ΠΌ ΠΊΠΎΠΌΠ°Π½Π΄Ρ ΠΈ Π΄ΠΎΠΆΠΈΠ΄Π°Π΅ΠΌΡΡ Π΅Π΅ Π·Π°Π²Π΅ΡΡΠ΅Π½ΠΈΡ:
ΠΠ°ΠΏΠΈΡΡ Π·Π°Π³ΡΡΠ·ΡΠΈΠΊΠ° Π·Π°Π²Π΅ΡΡΠ΅Π½Π°! ΠΡΠΊΠ»ΡΡΠ°Π΅ΠΌ ΠΌΠΈΠΊΡΠΎΠΊΠΎΠ½ΡΡΠΎΠ»Π»Π΅Ρ ΠΎΡ ΠΏΡΠΎΠ³ΡΠ°ΠΌΠΌΠ°ΡΠΎΡΠ° ΠΈ ΠΏΡΠΎΠ²Π΅ΡΡΠ΅ΠΌ Π΅Π³ΠΎ ΡΠ°Π±ΠΎΡΡ Π² ΠΎΡΠ»Π°Π΄ΠΎΡΠ½ΠΎΠΉ ΠΏΠ»Π°ΡΠ΅, Π·Π°Π³ΡΡΠ·ΠΈΠ² Π² Π½Π΅Π³ΠΎ ΡΠΊΠ΅ΡΡ Blink.
ΠΠ° ΡΡΠΎΠΌ Π²ΡΡ. ΠΠ°Π΄Π΅ΡΡΡ, Π΄Π°Π½Π½Π°Ρ ΡΡΠ°ΡΡΡ Π²Π°ΠΌ ΠΏΠΎΠΌΠΎΠ³Π»Π°. ΠΡΠ»ΠΈ ΠΎΡΡΠ°Π»ΠΈΡΡ Π²ΠΎΠΏΡΠΎΡΡ, ΠΏΠΈΡΠΈΡΠ΅ Π² ΠΊΠΎΠΌΠΌΠ΅Π½ΡΠ°ΡΠΈΡΡ .
ΠΡΠΎΠ³ΡΠ°ΠΌΠΌΠΈΡΠΎΠ²Π°Π½ΠΈΠ΅ ΠΌΠΈΠΊΡΠΎΡΡ Π΅ΠΌΡ ATtiny85 Π½Π΅ΠΏΠΎΡΡΠ΅Π΄ΡΡΠ²Π΅Π½Π½ΠΎ ΡΠ΅ΡΠ΅Π· USB Π±Π΅Π· ΠΈΡΠΏΠΎΠ»ΡΠ·ΠΎΠ²Π°Π½ΠΈΡ Arduino Ρ ΠΈΡΠΏΠΎΠ»ΡΠ·ΠΎΠ²Π°Π½ΠΈΠ΅ΠΌ Π·Π°Π³ΡΡΠ·ΡΠΈΠΊΠ° Digispark
Π‘Π΅ΠΌΠ΅ΠΉΡΡΠ²ΠΎ ATtiny β ΡΡΠΎ ΡΠ΅ΡΠΈΡ ΠΎΠ΄Π½ΠΈΡ
ΠΈΠ· ΡΠ°ΠΌΡΡ
ΠΌΠ°Π»Π΅Π½ΡΠΊΠΈΡ
ΠΌΠΈΠΊΡΠΎΠΊΠΎΠ½ΡΡΠΎΠ»Π»Π΅ΡΠΎΠ² Π½Π° ΡΡΠ½ΠΊΠ΅ AVR.
ΠΡΠΈ ΠΌΠΈΠΊΡΠΎΠΊΠΎΠ½ΡΡΠΎΠ»Π»Π΅ΡΡ ΠΌΠΎΠ³ΡΡ ΠΈΡΠΏΠΎΠ»ΡΠ·ΠΎΠ²Π°ΡΡ ΠΌΠ½ΠΎΠ³ΠΈΠ΅ Π±ΠΈΠ±Π»ΠΈΠΎΡΠ΅ΠΊΠΈ, Π΄ΠΎΡΡΡΠΏΠ½ΡΠ΅ Π½Π° ΠΏΠ»Π°ΡΡΠΎΡΠΌΠ΅ Arduino. Π§ΠΈΠΏ ΠΌΠΈΠΊΡΠΎΠΊΠΎΠ½ΡΡΠΎΠ»Π»Π΅ΡΠ° ATtiny85 ΠΏΡΠ΅Π΄ΡΡΠ°Π²Π»ΡΠ΅Ρ ΡΠΎΠ±ΠΎΠΉ 8-ΠΊΠΎΠ½ΡΠ°ΠΊΡΠ½ΡΠΉ 8-Π±ΠΈΡΠ½ΡΠΉ ΠΌΠΈΠΊΡΠΎΠΊΠΎΠ½ΡΡΠΎΠ»Π»Π΅Ρ AVR. ΠΠ»Π°Π³ΠΎΠ΄Π°ΡΡ Π½Π΅Π±ΠΎΠ»ΡΡΠΎΠΌΡ ΡΠ°Π·ΠΌΠ΅ΡΡ ΠΈ Π½ΠΈΠ·ΠΊΠΎΠΌΡ ΡΠ½Π΅ΡΠ³ΠΎΠΏΠΎΡΡΠ΅Π±Π»Π΅Π½ΠΈΡ ΠΎΠ½ ΠΎΡΠ»ΠΈΡΠ½ΠΎ ΠΏΠΎΠ΄Ρ
ΠΎΠ΄ΠΈΡ Π΄Π»Ρ ΠΏΠΎΡΡΠ°ΡΠΈΠ²Π½ΡΡ
ΠΏΡΠΎΠ΅ΠΊΡΠΎΠ² Ρ Π½Π΅Π±ΠΎΠ»ΡΡΠΈΠΌΠΈ ΡΠ°Π·ΠΌΠ΅ΡΠ°ΠΌΠΈ ΠΈ Π½ΠΈΠ·ΠΊΠΈΠΌ ΡΠ½Π΅ΡΠ³ΠΎΠΏΠΎΡΡΠ΅Π±Π»Π΅Π½ΠΈΠ΅ΠΌ. ΠΠΎ ΠΏΠ΅ΡΠ΅Π½ΠΎΡ Π²Π°ΡΠ΅Π³ΠΎ ΠΊΠΎΠ΄Π° Π½Π° ΡΠΈΠΏ ΠΌΠΎΠΆΠ΅Ρ Π±ΡΡΡ Π½Π΅ΠΌΠ½ΠΎΠ³ΠΎ ΡΠ»ΠΎΠΆΠ½ΠΎΠΉ Π·Π°Π΄Π°ΡΠ΅ΠΉ, ΠΏΠΎΡΠΊΠΎΠ»ΡΠΊΡ Ρ Π½Π΅Π³ΠΎ Π½Π΅Ρ USB-ΠΈΠ½ΡΠ΅ΡΡΠ΅ΠΉΡΠ°, ΡΠ°ΠΊΠΎΠ³ΠΎ ΠΊΠ°ΠΊ ΠΏΠ»Π°ΡΡ ΠΌΠΈΠΊΡΠΎΠΊΠΎΠ½ΡΡΠΎΠ»Π»Π΅ΡΠΎΠ².
Π Π½Π°ΡΠ΅ΠΌ ΠΏΡΠ΅Π΄ΡΠ΄ΡΡΠ΅ΠΌ ΡΡΠΎΠΊΠ΅ ΠΌΡ Π·Π°ΠΏΡΠΎΠ³ΡΠ°ΠΌΠΌΠΈΡΠΎΠ²Π°Π»ΠΈ ATtiny85, ΠΈΡΠΏΠΎΠ»ΡΠ·ΡΡ Arduino Uno . ΠΠΎ ΠΏΠΎΠ΄ΠΊΠ»ΡΡΠ΅Π½ΠΈΠ΅ Attiny85 ΠΊ Arduino ΠΈ ΠΈΡΠΏΠΎΠ»ΡΠ·ΠΎΠ²Π°Π½ΠΈΠ΅ Arduino Π² ΠΊΠ°ΡΠ΅ΡΡΠ²Π΅ ΠΈΠ½ΡΠ΅ΡΠ½Π΅Ρ-ΠΏΡΠΎΠ²Π°ΠΉΠ΄Π΅ΡΠ° ΠΌΠΎΠΆΠ΅Ρ Π±ΡΡΡ ΡΠ»ΠΎΠΆΠ½ΡΠΌ ΠΈ ΡΡΡΠ΄ΠΎΠ΅ΠΌΠΊΠΈΠΌ. ΠΡΠ°ΠΊ, Π² ΡΡΠΎΠΌ ΡΡΠΎΠΊΠ΅ ΠΌΡ ΡΠΎΠ±ΠΈΡΠ°Π΅ΠΌΡΡ ΡΠΎΠ·Π΄Π°ΡΡ ΠΏΠ»Π°ΡΡ ΠΏΡΠΎΠ³ΡΠ°ΠΌΠΌΠΈΡΠΎΠ²Π°Π½ΠΈΡ ATtiny85 , ΡΡΠΎΠ±Ρ ΠΌΡ ΠΌΠΎΠ³Π»ΠΈ Π½Π°ΠΏΡΡΠΌΡΡ ΠΏΠΎΠ΄ΠΊΠ»ΡΡΠ°ΡΡ ΠΈ ΠΏΡΠΎΠ³ΡΠ°ΠΌΠΌΠΈΡΠΎΠ²Π°ΡΡ Π΅Π΅, ΠΊΠ°ΠΊ ΠΈ Π΄ΡΡΠ³ΠΈΠ΅ ΠΏΠ»Π°ΡΡ ΠΌΠΈΠΊΡΠΎΠΊΠΎΠ½ΡΡΠΎΠ»Π»Π΅ΡΠΎΠ².
ΠΠΎΠΌΠΏΠΎΠ½Π΅Π½ΡΡ, Π½Π΅ΠΎΠ±Ρ ΠΎΠ΄ΠΈΠΌΡΠ΅ Π΄Π»Ρ ΠΏΡΠΎΠ³ΡΠ°ΠΌΠΌΠΈΡΠΎΠ²Π°Π½ΠΈΡ ATtiny85 ΡΠ΅ΡΠ΅Π· USB- Arduino UNO (ΡΠΎΠ»ΡΠΊΠΎ Π² ΠΏΠ΅ΡΠ²ΡΠΉ ΡΠ°Π· ΠΏΡΠΈ Π·Π°Π³ΡΡΠ·ΠΊΠ΅ Π·Π°Π³ΡΡΠ·ΡΠΈΠΊΠ°)
- ATtiny85 ΠΠ‘
- Π¨ΡΠ΅ΠΊΠ΅Ρ USB ΡΠΈΠΏΠ° A, Π²ΠΈΠ»ΠΊΠ°
- 3 ΡΠ΅Π·ΠΈΡΡΠΎΡΠ° (2Γ47 ΠΠΌ ΠΈ 1Γ1 ΠΊΠΠΌ)
- 3 Π΄ΠΈΠΎΠ΄Π° (2 ΡΡΠ°Π±ΠΈΠ»ΠΈΡΡΠΎΠ½Π° ΠΈ 1 Π΄ΠΈΠΎΠ΄ IN5819)
- 8-ΠΊΠΎΠ½ΡΠ°ΠΊΡΠ½Π°Ρ Π±Π°Π·Π° ΠΠ‘
- ΠΠ°ΠΊΠ΅Ρ
- ΠΡΠΎΠ²ΠΎΠ»ΠΎΡΠ½ΡΠ΅ ΠΏΠ΅ΡΠ΅ΠΌΡΡΠΊΠΈ
ATtiny85 ΠΊΠΎΠΌΠΏΠ°Π½ΠΈΠΈ Atmel ΠΏΡΠ΅Π΄ΡΡΠ°Π²Π»ΡΠ΅Ρ ΡΠΎΠ±ΠΎΠΉ Π²ΡΡΠΎΠΊΠΎΠΏΡΠΎΠΈΠ·Π²ΠΎΠ΄ΠΈΡΠ΅Π»ΡΠ½ΡΠΉ 8-ΡΠ°Π·ΡΡΠ΄Π½ΡΠΉ ΠΌΠΈΠΊΡΠΎΠΊΠΎΠ½ΡΡΠΎΠ»Π»Π΅Ρ Ρ Π½ΠΈΠ·ΠΊΠΈΠΌ ΡΠ½Π΅ΡΠ³ΠΎΠΏΠΎΡΡΠ΅Π±Π»Π΅Π½ΠΈΠ΅ΠΌ, ΠΎΡΠ½ΠΎΠ²Π°Π½Π½ΡΠΉ Π½Π° ΡΡΠΎΠ²Π΅ΡΡΠ΅Π½ΡΡΠ²ΠΎΠ²Π°Π½Π½ΠΎΠΉ Π°ΡΡ
ΠΈΡΠ΅ΠΊΡΡΡΠ΅ RISC .
ΠΡΠΎΡ ΡΠΈΠΏ ΠΌΠΈΠΊΡΠΎΠΊΠΎΠ½ΡΡΠΎΠ»Π»Π΅ΡΠ° ΠΎΡΠ½Π°ΡΠ΅Π½ ΡΠ»ΡΡ-ΠΏΠ°ΠΌΡΡΡΡ ISP 8 ΠΠ, EEPROM 512 Π±Π°ΠΉΡ, SRAM 512 Π±Π°ΠΉΡ, 6 Π»ΠΈΠ½ΠΈΡΠΌΠΈ Π²Π²ΠΎΠ΄Π°-Π²ΡΠ²ΠΎΠ΄Π° ΠΎΠ±ΡΠ΅Π³ΠΎ Π½Π°Π·Π½Π°ΡΠ΅Π½ΠΈΡ, 32 ΡΠ°Π±ΠΎΡΠΈΠΌΠΈ ΡΠ΅Π³ΠΈΡΡΡΠ°ΠΌΠΈ ΠΎΠ±ΡΠ΅Π³ΠΎ Π½Π°Π·Π½Π°ΡΠ΅Π½ΠΈΡ, ΠΎΠ΄Π½ΠΈΠΌ 8-ΡΠ°Π·ΡΡΠ΄Π½ΡΠΌ ΡΠ°ΠΉΠΌΠ΅ΡΠΎΠΌ/ΡΡΠ΅ΡΡΠΈΠΊΠΎΠΌ Ρ ΡΠ΅ΠΆΠΈΠΌΠ°ΠΌΠΈ ΡΡΠ°Π²Π½Π΅Π½ΠΈΡ, ΠΎΠ΄Π½ΠΈΠΌ 8-ΡΠ°Π·ΡΡΠ΄Π½ΡΠΌ Π²ΡΡΠΎΠΊΠΎΡΠΊΠΎΡΠΎΡΡΠ½ΡΠΌ ΡΠ°ΠΉΠΌΠ΅Ρ/ΡΡΠ΅ΡΡΠΈΠΊ, USI, Π²Π½ΡΡΡΠ΅Π½Π½ΠΈΠ΅ ΠΈ Π²Π½Π΅ΡΠ½ΠΈΠ΅ ΠΏΡΠ΅ΡΡΠ²Π°Π½ΠΈΡ, 4-ΠΊΠ°Π½Π°Π»ΡΠ½ΡΠΉ 10-ΡΠ°Π·ΡΡΠ΄Π½ΡΠΉ Π°Π½Π°Π»ΠΎΠ³ΠΎ-ΡΠΈΡΡΠΎΠ²ΠΎΠΉ ΠΏΡΠ΅ΠΎΠ±ΡΠ°Π·ΠΎΠ²Π°ΡΠ΅Π»Ρ, ΠΏΡΠΎΠ³ΡΠ°ΠΌΠΌΠΈΡΡΠ΅ΠΌΡΠΉ ΡΡΠΎΡΠΎΠΆΠ΅Π²ΠΎΠΉ ΡΠ°ΠΉΠΌΠ΅Ρ Ρ Π²Π½ΡΡΡΠ΅Π½Π½ΠΈΠΌ Π³Π΅Π½Π΅ΡΠ°ΡΠΎΡΠΎΠΌ, ΡΡΠΈ ΠΏΡΠΎΠ³ΡΠ°ΠΌΠΌΠ½ΠΎ Π²ΡΠ±ΠΈΡΠ°Π΅ΠΌΡΡ
ΡΠ΅ΠΆΠΈΠΌΠ° ΡΠ½Π΅ΡΠ³ΠΎΡΠ±Π΅ΡΠ΅ΠΆΠ΅Π½ΠΈΡ ΠΈ debugWIRE Π΄Π»Ρ Π²ΡΡΡΠΎΠ΅Π½Π½ΠΎΠΉ ΠΎΡΠ»Π°Π΄ΠΊΠΈ. ATtiny85 Π Π°ΡΠΏΠΈΠ½ΠΎΠ²ΠΊΠ° ΠΏΡΠΈΠ²Π΅Π΄Π΅Π½Π° Π½ΠΈΠΆΠ΅:
ΠΠΎΠ»ΡΡΠΈΠ½ΡΡΠ²ΠΎ ΠΊΠΎΠ½ΡΠ°ΠΊΡΠΎΠ² Π²Π²ΠΎΠ΄Π°-Π²ΡΠ²ΠΎΠ΄Π° ΠΌΠΈΠΊΡΠΎΡΡ Π΅ΠΌΡ ΠΈΠΌΠ΅ΡΡ Π±ΠΎΠ»Π΅Π΅ ΠΎΠ΄Π½ΠΎΠΉ ΡΡΠ½ΠΊΡΠΈΠΈ. ΠΠΏΠΈΡΠ°Π½ΠΈΠ΅ ΠΊΠΎΠ½ΡΠ°ΠΊΡΠΎΠ² ATtiny85 Π΄Π»Ρ ΠΊΠ°ΠΆΠ΄ΠΎΠ³ΠΎ ΠΊΠΎΠ½ΡΠ°ΠΊΡΠ° ΠΏΡΠΈΠ²Π΅Π΄Π΅Π½ΠΎ Π² ΡΠ°Π±Π»ΠΈΡΠ΅ Π½ΠΈΠΆΠ΅:
ΠΠΎΠΌΠ΅Ρ ΠΊΠΎΠ½ΡΠ°ΠΊΡΠ° | ΠΠ°Π·Π²Π°Π½ΠΈΠ΅ ΠΊΠΎΠ½ΡΠ°ΠΊΡΠ° | ΠΠΏΠΈΡΠ°Π½ΠΈΠ΅ ΠΊΠΎΠ½ΡΠ°ΠΊΡΠ° |
1 | PB5(PCINT5/ADC0/dW) | PCINT5 : ΠΡΠ΅ΡΡΠ²Π°Π½ΠΈΠ΅ ΡΠΌΠ΅Π½Ρ ΠΊΠΎΠ½ΡΠ°ΠΊΡΠ° 0, Source5 Π‘ΠΠ ΠΠ‘ : Π‘Π±ΡΠΎΡ Pin ΠΠ¦Π0: ΠΡ ΠΎΠ΄Π½ΠΎΠΉ ΠΊΠ°Π½Π°Π» ΠΠ¦Π 0 dW: ΠΎΡΠ»Π°Π΄ΠΊΠ° ΠΠ ΠΠΠΠ Π/Π |
2 | PB3 (PCINT3/XTAL1/CLKI/ADC3) | PCINT3: ΠΡΠ΅ΡΡΠ²Π°Π½ΠΈΠ΅ ΡΠΌΠ΅Π½Ρ ΠΊΠΎΠ½ΡΠ°ΠΊΡΠ° 0, Source3 XTAL1: ΠΠ²Π°ΡΡΠ΅Π²ΡΠΉ Π³Π΅Π½Π΅ΡΠ°ΡΠΎΡ Pin1 CLKI: ΠΠ½Π΅ΡΠ½ΠΈΠΉ ΡΠ°ΠΊΡΠΎΠ²ΡΠΉ Π²Ρ ΠΎΠ΄ ΠΠ¦Π3: ΠΡ ΠΎΠ΄Π½ΠΎΠΉ ΠΊΠ°Π½Π°Π» ΠΠ¦Π 3 |
3 | PB4 (PCINT4/XTAL2/CLKO/OC1B/ADC2) | PCINT4: ΠΡΠ΅ΡΡΠ²Π°Π½ΠΈΠ΅ ΡΠΌΠ΅Π½Ρ ΠΊΠΎΠ½ΡΠ°ΠΊΡΠ° 0, ΠΈΡΡΠΎΡΠ½ΠΈΠΊ 4 XTAL2: ΠΠ²Π°ΡΡΠ΅Π²ΡΠΉ ΠΎΡΡΠΈΠ»Π»ΡΡΠΎΡ, ΠΊΠΎΠ½ΡΠ°ΠΊΡ 2 CLKO: ΠΡΡ ΠΎΠ΄ ΡΠΈΡΡΠ΅ΠΌΠ½ΡΡ ΡΠ°ΡΠΎΠ² OC1B:Β Π’Π°ΠΉΠΌΠ΅Ρ/ΡΡΠ΅ΡΡΠΈΠΊ 1 Π‘ΡΠ°Π²Π½ΠΈΡΡ ΡΠΎΠ²ΠΏΠ°Π΄Π΅Π½ΠΈΠ΅ Ρ Π²ΡΡ ΠΎΠ΄ΠΎΠΌ B ΠΠ¦Π2: ΠΡ ΠΎΠ΄Π½ΠΎΠΉ ΠΊΠ°Π½Π°Π» ΠΠ¦Π 2 |
4 | ΠΠΠΠΠ― | ΠΠΎΠ½ΡΠ°ΠΊΡ Π·Π°Π·Π΅ΠΌΠ»Π΅Π½ΠΈΡ |
5 | PB0(MOSI/DI/SDA/AIN0/OC0A/AREF/PCINT0) | MOSI: SPI Master Data Output / Slave Data Input DI: ΠΠ²ΠΎΠ΄ Π΄Π°Π½Π½ΡΡ USI (ΡΡΠ΅Ρ ΠΏΡΠΎΠ²ΠΎΠ΄Π½ΠΎΠΉ ΡΠ΅ΠΆΠΈΠΌ) SDA: ΠΠ²ΠΎΠ΄ Π΄Π°Π½Π½ΡΡ USI (Π΄Π²ΡΡ ΠΏΡΠΎΠ²ΠΎΠ΄Π½ΠΎΠΉ ΡΠ΅ΠΆΠΈΠΌ) AIN0: ΠΠ½Π°Π»ΠΎΠ³ΠΎΠ²ΡΠΉ ΠΊΠΎΠΌΠΏΠ°ΡΠ°ΡΠΎΡ, ΠΏΠΎΠ»ΠΎΠΆΠΈΡΠ΅Π»ΡΠ½ΡΠΉ Π²Ρ ΠΎΠ΄ OC0A: Π‘ΡΠ°Π²Π½Π΅Π½ΠΈΠ΅ ΡΠ°ΠΉΠΌΠ΅ΡΠ°/ΡΡΠ΅ΡΡΠΈΠΊΠ° 0 Π‘ΠΎΠΎΡΠ²Π΅ΡΡΡΠ²ΡΠ΅Ρ Π²ΡΡ ΠΎΠ΄Ρ A AREF: ΠΠ½Π΅ΡΠ½Π΅Π΅ Π°Π½Π°Π»ΠΎΠ³ΠΎΠ²ΠΎΠ΅ Π·Π°Π΄Π°Π½ΠΈΠ΅ PCINT0: ΠΡΠ΅ΡΡΠ²Π°Π½ΠΈΠ΅ ΡΠΌΠ΅Π½Ρ ΠΊΠΎΠ½ΡΠ°ΠΊΡΠ° 0, ΠΈΡΡΠΎΡΠ½ΠΈΠΊ 0 |
6 | PB1(MISO/D0/AIN1/OC0B/OC1A/PCINT1) | MISO: SPI Master Data Input / Slave Data Output DO: ΠΡΠ²ΠΎΠ΄ Π΄Π°Π½Π½ΡΡ USI (ΡΡΠ΅Ρ ΠΏΡΠΎΠ²ΠΎΠ΄Π½ΠΎΠΉ ΡΠ΅ΠΆΠΈΠΌ) AIN1: ΠΠ½Π°Π»ΠΎΠ³ΠΎΠ²ΡΠΉ ΠΊΠΎΠΌΠΏΠ°ΡΠ°ΡΠΎΡ, ΠΎΡΡΠΈΡΠ°ΡΠ΅Π»ΡΠ½ΡΠΉ Π²Ρ ΠΎΠ΄ OC0B: Π’Π°ΠΉΠΌΠ΅Ρ/ΡΡΠ΅ΡΡΠΈΠΊ 0 Π‘ΡΠ°Π²Π½ΠΈΡΠ΅ ΡΠΎΠ²ΠΏΠ°Π΄Π΅Π½ΠΈΠ΅ Π²ΡΡ ΠΎΠ΄Π° B OC1A: Π‘ΡΠ°Π²Π½Π΅Π½ΠΈΠ΅ ΡΠ°ΠΉΠΌΠ΅ΡΠ°/ΡΡΠ΅ΡΡΠΈΠΊΠ° 1 Π‘ΠΎΠ²ΠΏΠ°Π΄Π΅Π½ΠΈΠ΅ Ρ Π²ΡΡ ΠΎΠ΄ΠΎΠΌ A PCINT1: ΠΡΠ΅ΡΡΠ²Π°Π½ΠΈΠ΅ ΡΠΌΠ΅Π½Ρ ΠΊΠΎΠ½ΡΠ°ΠΊΡΠ° 0, ΠΈΡΡΠΎΡΠ½ΠΈΠΊ 1 |
7 | PB2(SCK/USCK/SCL/ADC1/T0/INT0/PCINT2) | SCK: ΠΠΎΡΠ»Π΅Π΄ΠΎΠ²Π°ΡΠ΅Π»ΡΠ½ΡΠΉ ΡΠ°ΠΊΡΠΎΠ²ΡΠΉ Π²Ρ ΠΎΠ΄ USCK: Π§Π°ΡΡ USI (ΡΡΠ΅Ρ ΠΏΡΠΎΠ²ΠΎΠ΄Π½ΠΎΠΉ ΡΠ΅ΠΆΠΈΠΌ) SCL: Π§Π°ΡΡ USI (Π΄Π²ΡΡ ΠΏΡΠΎΠ²ΠΎΠ΄Π½ΠΎΠΉ ΡΠ΅ΠΆΠΈΠΌ) ΠΠ¦Π1: ΠΡ ΠΎΠ΄Π½ΠΎΠΉ ΠΊΠ°Π½Π°Π» ΠΠ¦Π 1 T0: Π’Π°ΠΉΠΌΠ΅Ρ/ΡΡΠ΅ΡΡΠΈΠΊ 0 ΠΡΡΠΎΡΠ½ΠΈΠΊ ΡΠ°ΠΊΡΠΎΠ²ΠΎΠ³ΠΎ ΡΠΈΠ³Π½Π°Π»Π° Β INT0: ΠΠ½Π΅ΡΠ½Π΅Π΅ ΠΏΡΠ΅ΡΡΠ²Π°Π½ΠΈΠ΅ 0 ΠΡ ΠΎΠ΄ PCINT2: ΠΡΠ΅ΡΡΠ²Π°Π½ΠΈΠ΅ ΡΠΌΠ΅Π½Ρ ΠΊΠΎΠ½ΡΠ°ΠΊΡΠ° 0, ΠΈΡΡΠΎΡΠ½ΠΈΠΊ 2 |
8 | ΠΠΠ¦ | ΠΠ°ΠΏΡΡΠΆΠ΅Π½ΠΈΠ΅ ΠΏΠΈΡΠ°Π½ΠΈΡ ΠΠΎΠ½ΡΠ°ΠΊΡ |
ΠΠ»Ρ ΠΏΡΠΎΠ³ΡΠ°ΠΌΠΌΠΈΡΠΎΠ²Π°Π½ΠΈΡ ATtiny85 Π±Π΅Π· Arduino Π½Π°ΠΌ ΡΠ½Π°ΡΠ°Π»Π° Π½ΡΠΆΠ½ΠΎ Π·Π°Π³ΡΡΠ·ΠΈΡΡ Π² Π½Π΅Π³ΠΎ Π·Π°Π³ΡΡΠ·ΡΠΈΠΊ Ρ ΠΏΠΎΠΌΠΎΡΡΡ ΠΏΠ»Π°ΡΡ Arduino UNO, ΡΡΠΎ ΠΎΠ΄Π½ΠΎΡΠ°Π·ΠΎΠ²ΡΠΉ ΠΏΡΠΎΡΠ΅ΡΡ, ΠΈ ΠΏΠΎΡΠ»Π΅ ΡΠΎΠ³ΠΎ, ΠΊΠ°ΠΊ ΡΡΠΎ Π±ΡΠ΄Π΅Ρ ΡΠ΄Π΅Π»Π°Π½ΠΎ, ΠΏΠ»Π°ΡΠ° UNO Π½Π°ΠΌ Π±ΠΎΠ»ΡΡΠ΅ Π½Π΅ ΠΏΠΎΠ½Π°Π΄ΠΎΠ±ΠΈΡΡΡ.
ΠΠ°Π³ΡΡΠ·ΡΠΈΠΊ β ΡΡΠΎ ΡΠΏΠ΅ΡΠΈΠ°Π»ΡΠ½Π°Ρ ΠΏΡΠΎΠ³ΡΠ°ΠΌΠΌΠ°, ΡΠ°Π±ΠΎΡΠ°ΡΡΠ°Ρ Π² ΠΌΠΈΠΊΡΠΎΠΊΠΎΠ½ΡΡΠΎΠ»Π»Π΅ΡΠ΅, ΠΊΠΎΡΠΎΡΡΡ Π½Π΅ΠΎΠ±Ρ
ΠΎΠ΄ΠΈΠΌΠΎ Π·Π°ΠΏΡΠΎΠ³ΡΠ°ΠΌΠΌΠΈΡΠΎΠ²Π°ΡΡ. ΠΠ΄ΠΈΠ½ ΠΈΠ· ΡΠ°ΠΌΡΡ
ΡΠ΄ΠΎΠ±Π½ΡΡ
ΡΠΏΠΎΡΠΎΠ±ΠΎΠ² Π·Π°Π³ΡΡΠ·ΠΈΡΡ Π΄Π°Π½Π½ΡΠ΅ Π²Π°ΡΠ΅ΠΉ ΠΏΡΠΎΠ³ΡΠ°ΠΌΠΌΡ Π² ΠΌΠΈΠΊΡΠΎΠΊΠΎΠ½ΡΡΠΎΠ»Π»Π΅Ρ β ΡΠ΅ΡΠ΅Π· Π·Π°Π³ΡΡΠ·ΡΠΈΠΊ. ΠΠ°Π³ΡΡΠ·ΡΠΈΠΊ ΡΠΈΠ΄ΠΈΡ Π½Π° MCU ΠΈ Π²ΡΠΏΠΎΠ»Π½ΡΠ΅Ρ ΠΏΠΎΡΡΡΠΏΠ°ΡΡΠΈΠ΅ ΠΈΠ½ΡΡΡΡΠΊΡΠΈΠΈ, Π° Π·Π°ΡΠ΅ΠΌ Π·Π°ΠΏΠΈΡΡΠ²Π°Π΅Ρ Π½ΠΎΠ²ΡΡ ΠΏΡΠΎΠ³ΡΠ°ΠΌΠΌΠ½ΡΡ ΠΈΠ½ΡΠΎΡΠΌΠ°ΡΠΈΡ Π² ΠΏΠ°ΠΌΡΡΡ ΠΌΠΈΠΊΡΠΎΠΊΠΎΠ½ΡΡΠΎΠ»Π»Π΅ΡΠ°. ΠΡΠΎΡΠΈΠ²ΠΊΠ° Π·Π°Π³ΡΡΠ·ΡΠΈΠΊΠ° Π½Π° ΠΌΠΈΠΊΡΠΎΠΊΠΎΠ½ΡΡΠΎΠ»Π»Π΅ΡΠ΅ ΡΡΡΡΠ°Π½ΡΠ΅Ρ Π½Π΅ΠΎΠ±Ρ
ΠΎΠ΄ΠΈΠΌΠΎΡΡΡ Π² ΡΠΏΠ΅ΡΠΈΠ°Π»ΡΠ½ΠΎΠΌ Π²Π½Π΅ΡΠ½Π΅ΠΌ ΠΎΠ±ΠΎΡΡΠ΄ΠΎΠ²Π°Π½ΠΈΠΈ (ΠΏΠ»Π°ΡΠ°Ρ
ΠΏΡΠΎΠ³ΡΠ°ΠΌΠΌΠ°ΡΠΎΡΠ°) Π΄Π»Ρ ΠΏΡΠΎΠ³ΡΠ°ΠΌΠΌΠΈΡΠΎΠ²Π°Π½ΠΈΡ ΠΌΠΈΠΊΡΠΎΠΊΠΎΠ½ΡΡΠΎΠ»Π»Π΅ΡΠ°, ΠΈ Π²Ρ ΡΠΌΠΎΠΆΠ΅ΡΠ΅ ΠΏΡΠΎΠ³ΡΠ°ΠΌΠΌΠΈΡΠΎΠ²Π°ΡΡ Π΅Π³ΠΎ Π½Π°ΠΏΡΡΠΌΡΡ, ΠΈΡΠΏΠΎΠ»ΡΠ·ΡΡ USB-ΡΠΎΠ΅Π΄ΠΈΠ½Π΅Π½ΠΈΠ΅. ΠΠ»Π°ΡΠ° Digispark ATtiny85 Π·Π°ΠΏΡΡΠΊΠ°Π΅Ρ Π·Π°Π³ΡΡΠ·ΡΠΈΠΊ micronucleus tiny85, ΠΈΠ·Π½Π°ΡΠ°Π»ΡΠ½ΠΎ Π½Π°ΠΏΠΈΡΠ°Π½Π½ΡΠΉ Bluebie. ΠΠ°Π³ΡΡΠ·ΡΠΈΠΊ β ΡΡΠΎ ΠΊΠΎΠ΄, ΠΊΠΎΡΠΎΡΡΠΉ ΠΏΡΠ΅Π΄Π²Π°ΡΠΈΡΠ΅Π»ΡΠ½ΠΎ Π·Π°ΠΏΡΠΎΠ³ΡΠ°ΠΌΠΌΠΈΡΠΎΠ²Π°Π½ Π² Digispark ΠΈ ΠΏΠΎΠ·Π²ΠΎΠ»ΡΠ΅Ρ Π΅ΠΌΡ Π΄Π΅ΠΉΡΡΠ²ΠΎΠ²Π°ΡΡ ΠΊΠ°ΠΊ USB-ΡΡΡΡΠΎΠΉΡΡΠ²Ρ, ΡΡΠΎΠ±Ρ Π΅Π³ΠΎ ΠΌΠΎΠΆΠ½ΠΎ Π±ΡΠ»ΠΎ Π·Π°ΠΏΡΠΎΠ³ΡΠ°ΠΌΠΌΠΈΡΠΎΠ²Π°ΡΡ Ρ ΠΏΠΎΠΌΠΎΡΡΡ Arduino IDE. ΠΡ ΡΠ°ΠΊΠΆΠ΅ ΡΠΎΠ±ΠΈΡΠ°Π΅ΠΌΡΡ ΠΏΡΠΎΡΠΈΡΡ ΡΠΎΡ ΠΆΠ΅ digispark attiny85 Π·Π°Π³ΡΡΠ·ΡΠΈΠΊ Π½Π° ATtiny85.
ΠΠΎΡΠ°Π³ΠΎΠ²ΠΎΠ΅ ΡΡΠΊΠΎΠ²ΠΎΠ΄ΡΡΠ²ΠΎ ΠΏΠΎ ΠΏΡΠΎΡΠΈΠ²ΠΊΠ΅ Π·Π°Π³ΡΡΠ·ΡΠΈΠΊΠ° Π½Π° ATtiny85 Ρ ΠΏΠΎΠΌΠΎΡΡΡ Arduino Uno ΠΈ Arduino IDE ΠΏΡΠΈΠ²Π΅Π΄Π΅Π½ΠΎ Π½ΠΈΠΆΠ΅:
Π¨Π°Π³ 1: ΠΠ°ΡΡΡΠΎΠΉΠΊΠ° Arduino Uno Π² ΠΊΠ°ΡΠ΅ΡΡΠ²Π΅ ΠΈΠ½ΡΠ΅ΡΠ½Π΅Ρ-ΠΏΡΠΎΠ²Π°ΠΉΠ΄Π΅ΡΠ°:
ΠΠΎΡΠΊΠΎΠ»ΡΠΊΡ ATtiny85 β ΡΡΠΎ Π²ΡΠ΅Π³ΠΎ Π»ΠΈΡΡ ΠΌΠΈΠΊΡΠΎΠΊΠΎΠ½ΡΡΠΎΠ»Π»Π΅Ρ, Π΄Π»Ρ Π΅Π³ΠΎ ΠΏΡΠΎΠ³ΡΠ°ΠΌΠΌΠΈΡΠΎΠ²Π°Π½ΠΈΡ ΡΡΠ΅Π±ΡΠ΅ΡΡΡ ISP (Π²Π½ΡΡΡΠΈΡΠΈΡΡΠ΅ΠΌΠ½ΠΎΠ΅ ΠΏΡΠΎΠ³ΡΠ°ΠΌΠΌΠΈΡΠΎΠ²Π°Π½ΠΈΠ΅).
ΠΡΠ°ΠΊ, ΡΡΠΎΠ±Ρ Π·Π°ΠΏΡΠΎΠ³ΡΠ°ΠΌΠΌΠΈΡΠΎΠ²Π°ΡΡ ATtiny85, Π½Π°ΠΌ Π½ΡΠΆΠ½ΠΎ ΡΠ½Π°ΡΠ°Π»Π° Π½Π°ΡΡΡΠΎΠΈΡΡ Arduino Uno Π² ΠΊΠ°ΡΠ΅ΡΡΠ²Π΅ ΠΈΠ½ΡΠ΅ΡΠ½Π΅Ρ-ΠΏΡΠΎΠ²Π°ΠΉΠ΄Π΅ΡΠ°, ΡΡΠΎΠ±Ρ ΠΎΠ½ Π΄Π΅ΠΉΡΡΠ²ΠΎΠ²Π°Π» ΠΊΠ°ΠΊ ΠΏΡΠΎΠ³ΡΠ°ΠΌΠΌΠ°ΡΠΎΡ Π΄Π»Ρ ATtiny85. ΠΠ»Ρ ΡΡΠΎΠ³ΠΎ ΠΏΠΎΠ΄ΠΊΠ»ΡΡΠΈΡΠ΅ Arduino Uno ΠΊ Π½ΠΎΡΡΠ±ΡΠΊΡ ΠΈ ΠΎΡΠΊΡΠΎΠΉΡΠ΅ ΡΡΠ΅Π΄Ρ ΡΠ°Π·ΡΠ°Π±ΠΎΡΠΊΠΈ Arduino IDE. ΠΠΎΡΠ»Π΅ ΡΡΠΎΠ³ΠΎ ΠΏΠ΅ΡΠ΅ΠΉΠ΄ΠΈΡΠ΅ ΠΊ File > Example > ArduinoISPΒ ΠΈ Π·Π°Π³ΡΡΠ·ΠΈΡΠ΅ ΠΊΠΎΠ΄ Arduino ISP.
Π¨Π°Π³ 2: Π‘Ρ Π΅ΠΌΠ° ΠΏΡΠΎΡΠΈΠ²ΠΊΠΈ Π·Π°Π³ΡΡΠ·ΡΠΈΠΊΠ° Π½Π° ATtiny85:
ΠΠΎΠ»Π½Π°Ρ ΡΡ Π΅ΠΌΠ° ΠΏΡΠΎΡΠΈΠ²ΠΊΠΈ Π·Π°Π³ΡΡΠ·ΡΠΈΠΊΠ° Π½Π° ATtiny85 ΠΏΡΠΈΠ²Π΅Π΄Π΅Π½Π° Π½ΠΈΠΆΠ΅:
ΠΠΎΠ½Π΄Π΅Π½ΡΠ°ΡΠΎΡ Π΅ΠΌΠΊΠΎΡΡΡΡ 10 ΠΌΠΊΠ€ ΠΏΠΎΠ΄ΠΊΠ»ΡΡΠ°Π΅ΡΡΡ ΠΌΠ΅ΠΆΠ΄Ρ ΠΊΠΎΠ½ΡΠ°ΠΊΡΠ°ΠΌΠΈ ΡΠ±ΡΠΎΡΠ° ΠΈ Π·Π°Π·Π΅ΠΌΠ»Π΅Π½ΠΈΡ Arduino. ΠΠΎΠ»Π½ΡΠ΅ ΡΠΎΠ΅Π΄ΠΈΠ½Π΅Π½ΠΈΡ ΠΏΡΠΈΠ²Π΅Π΄Π΅Π½Ρ Π² ΡΠ°Π±Π»ΠΈΡΠ΅ Π½ΠΈΠΆΠ΅:
ΠΠΈΠ½ ATtiny85 | ΠΠΈΠ½-ΠΊΠΎΠ΄ Arduino Uno |
ΠΠΊΠΊ | 5Π |
ΠΠΠΠΠ― | ΠΠΠΠΠ― |
ΠΠΎΠ½ΡΠ°ΠΊΡ 2 | 13 |
ΠΠΎΠ½ΡΠ°ΠΊΡ 1 | 12 |
ΠΠΎΠ½ΡΠ°ΠΊΡ 0 | 11 |
Π‘Π±ΡΠΎΡ | 10 |
Π’Π΅ΠΏΠ΅ΡΡ ΠΏΠΎΠ΄ΠΊΠ»ΡΡΠΈΡΠ΅ Arduino Uno ΠΊ Π½ΠΎΡΡΠ±ΡΠΊΡ ΠΈ ΠΎΡΠΊΡΠΎΠΉΡΠ΅ ΡΡΠ΅Π΄Ρ ΡΠ°Π·ΡΠ°Π±ΠΎΡΠΊΠΈ Arduino IDE.
ΠΠ°ΠΉΠ΄ΠΈΡΠ΅, ΠΊ ΠΊΠ°ΠΊΠΎΠΌΡ COM-ΠΏΠΎΡΡΡ ΠΏΠΎΠ΄ΠΊΠ»ΡΡΠ΅Π½ Uno. Π ΠΌΠΎΠ΅ΠΌ ΡΠ»ΡΡΠ°Π΅ ΡΡΠΎ COM5.
ΠΠΎΡΠ»Π΅ ΡΡΠΎΠ³ΠΎ Π·Π°Π³ΡΡΠ·ΠΈΡΠ΅ ΡΠ°ΠΉΠ»Ρ Π·Π°Π³ΡΡΠ·ΡΠΈΠΊΠ° ATtiny85 ΠΏΠΎ ΡΠΊΠ°Π·Π°Π½Π½ΠΎΠΉ ΡΡΡΠ»ΠΊΠ΅. ΠΡΠΊΡΠΎΠΉΡΠ΅ Β« Burn_AT85_bootloader.bat Β» ΠΈ ΠΈΠ·ΠΌΠ΅Π½ΠΈΡΠ΅ Π½ΠΎΠΌΠ΅Ρ COM-ΠΏΠΎΡΡΠ° Β«PCOM5Β» Π½Π° Π»ΡΠ±ΠΎΠΉ Π½ΠΎΠΌΠ΅Ρ COM-ΠΏΠΎΡΡΠ°, ΠΊ ΠΊΠΎΡΠΎΡΠΎΠΌΡ ΠΏΠΎΠ΄ΠΊΠ»ΡΡΠ΅Π½ Π²Π°Ρ Uno. Π‘ΠΎΡ ΡΠ°Π½ΠΈΡΠ΅ ΠΈΠ·ΠΌΠ΅Π½Π΅Π½ΠΈΡ ΠΏΠ΅ΡΠ΅Π΄ Π²ΡΡ ΠΎΠ΄ΠΎΠΌ.
Π’Π΅ΠΏΠ΅ΡΡ ΠΏΠ΅ΡΠ΅ΠΌΠ΅ΡΡΠΈΡΠ΅ ΠΎΡΡΠ΅Π΄Π°ΠΊΡΠΈΡΠΎΠ²Π°Π½Π½ΡΠ΅ ΡΠ°ΠΉΠ»Ρ Β« Burn_AT85_bootloader.bat Β» ΠΈ Β« ATtiny85.hex Β» Π² ΠΊΠΎΡΠ½Π΅Π²ΡΡ ΠΏΠ°ΠΏΠΊΡ Arduino IDE ( C:\Program Files (x86)\Arduino ).
ΠΠΎΡΠ»Π΅ ΡΡΠΎΠ³ΠΎ ΡΠ΅Π»ΠΊΠ½ΠΈΡΠ΅ ΠΏΡΠ°Π²ΠΎΠΉ ΠΊΠ½ΠΎΠΏΠΊΠΎΠΉ ΠΌΡΡΠΈ Π½Π° » Burn_AT85_bootloader.bat «ΠΈ Π²ΡΠ±Π΅ΡΠΈΡΠ΅ «ΠΠ°ΠΏΡΡΠΊ ΠΎΡ ΠΈΠΌΠ΅Π½ΠΈ Π°Π΄ΠΌΠΈΠ½ΠΈΡΡΡΠ°ΡΠΎΡΠ°». ΠΡΠΎΡΠΈΠ²ΠΊΠ° Π·Π°Π³ΡΡΠ·ΡΠΈΠΊΠ° Π·Π°Π½ΠΈΠΌΠ°Π΅Ρ ΠΎΡ 5 Π΄ΠΎ 6 ΡΠ΅ΠΊΡΠ½Π΄. ΠΡΠ»ΠΈ Π²ΡΠ΅ ΠΏΡΠΎΡΠ»ΠΎ Ρ ΠΎΡΠΎΡΠΎ, Π²Ρ Π΄ΠΎΠ»ΠΆΠ½Ρ ΠΏΠΎΠ»ΡΡΠΈΡΡ ΡΡΠΎ ΡΠΎΠΎΠ±ΡΠ΅Π½ΠΈΠ΅ «AVRdude done. Π‘ΠΏΠ°ΡΠΈΠ±ΠΎ. ΠΠ°ΠΆΠΌΠΈΡΠ΅ Π»ΡΠ±ΡΡ ΠΊΠ»Π°Π²ΠΈΡΡ, ΡΡΠΎΠ±Ρ ΠΏΡΠΎΠ΄ΠΎΠ»ΠΆΠΈΡΡ…».Β
Π’Π°ΠΊΠΈΠΌ ΠΎΠ±ΡΠ°Π·ΠΎΠΌ, Π·Π°Π³ΡΡΠ·ΡΠΈΠΊ ΡΡΠΏΠ΅ΡΠ½ΠΎ ΡΡΡΠ°Π½ΠΎΠ²Π»Π΅Π½ Π½Π° ΡΠΈΠΏ ATtiny85. Π’Π΅ΠΏΠ΅ΡΡ ΠΏΡΠΈΡΠ»ΠΎ Π²ΡΠ΅ΠΌΡ ΠΏΠΎΠ΄ΠΊΠ»ΡΡΠΈΡΡ USB ΠΊ ATtiny85, ΡΡΠΎΠ±Ρ ΠΌΡ ΠΌΠΎΠ³Π»ΠΈ ΠΏΡΠΎΠ³ΡΠ°ΠΌΠΌΠΈΡΠΎΠ²Π°ΡΡ Π΅Π³ΠΎ Π½Π°ΠΏΡΡΠΌΡΡ.
ΠΡΠΈΠ½ΡΠΈΠΏΠΈΠ°Π»ΡΠ½Π°Ρ ΡΡ
Π΅ΠΌΠ° Π΄Π»Ρ ΠΏΡΠΎΠ³ΡΠ°ΠΌΠΌΠΈΡΠΎΠ²Π°Π½ΠΈΠ΅ ATtiny85 ΡΠ΅ΡΠ΅Π· USB ΠΏΡΠΈΠ²Π΅Π΄Π΅Π½ΠΎ Π½ΠΈΠΆΠ΅:
Π‘Ρ Π΅ΠΌΠ° Π²Π·ΡΡΠ° ΡΠΎ ΡΡ Π΅ΠΌΡ ΠΏΠ»Π°ΡΡ Digispark ATtiny85, Π½ΠΎ, ΠΏΠΎΡΠΊΠΎΠ»ΡΠΊΡ ΠΌΡ ΡΡΡΠ΅ΠΌΠΈΠΌΡΡ ΡΠΎΠ·Π΄Π°ΡΡ ΠΏΡΠΎΠ³ΡΠ°ΠΌΠΌΠ°ΡΠΎΡ Π΄Π»Ρ ATtiny85, , ΠΌΡ ΠΏΠΎΠ΄ΠΊΠ»ΡΡΠ°Π΅ΠΌ ΡΠΎΠ»ΡΠΊΠΎ ΡΡΠ΅ΠΊΠ΅Ρ USB-ΡΡΠ΅ΠΊΠ΅ΡΠ° ΠΊ ATtiny85.
R3 β ΡΡΠΎ ΠΏΠΎΠ΄ΡΡΠ³ΠΈΠ²Π°ΡΡΠΈΠΉ ΡΠ΅Π·ΠΈΡΡΠΎΡ, ΠΊΠΎΡΠΎΡΡΠΉ ΠΏΠΎΠ΄ΠΊΠ»ΡΡΠ°Π΅ΡΡΡ ΠΌΠ΅ΠΆΠ΄Ρ Π²ΡΠ²ΠΎΠ΄Π°ΠΌΠΈ Vcc ΠΈ PB3 ΠΌΠΈΠΊΡΠΎΡΡ Π΅ΠΌΡ, Π° ΡΡΠ°Π±ΠΈΠ»ΠΈΡΡΠΎΠ½Ρ (D1-D2) Π΄ΠΎΠ±Π°Π²Π»ΡΡΡΡΡ Π΄Π»Ρ ΠΏΠΎΠ»Π½ΠΎΠΉ Π·Π°ΡΠΈΡΡ ΠΈΠ½ΡΠ΅ΡΡΠ΅ΠΉΡΠ° USB. ΠΠΎΡΠ»Π΅ ΠΏΠ°ΠΉΠΊΠΈ Π²ΡΠ΅Ρ ΠΊΠΎΠΌΠΏΠΎΠ½Π΅Π½ΡΠΎΠ² Π½Π° ΠΏΠ΅ΡΡΠΎΡΠΈΡΠΎΠ²Π°Π½Π½ΠΎΠΉ ΠΏΠ»Π°ΡΠ΅ ΠΎΠ½Π° Π±ΡΠ΄Π΅Ρ Π²ΡΠ³Π»ΡΠ΄Π΅ΡΡ ΠΏΡΠΈΠΌΠ΅ΡΠ½ΠΎ ΡΠ°ΠΊ:
Π£ΡΡΠ°Π½ΠΎΠ²ΠΊΠ° Π΄ΡΠ°ΠΉΠ²Π΅ΡΠΎΠ² DigisparkΠ§ΡΠΎΠ±Ρ Π·Π°ΠΏΡΠΎΠ³ΡΠ°ΠΌΠΌΠΈΡΠΎΠ²Π°ΡΡ ATtiny85 Ρ ΠΏΠΎΠΌΠΎΡΡΡ USB, Π½Π° Π²Π°ΡΠ΅ΠΌ Π½ΠΎΡΡΠ±ΡΠΊΠ΅ Π΄ΠΎΠ»ΠΆΠ½Ρ Π±ΡΡΡ ΡΡΡΠ°Π½ΠΎΠ²Π»Π΅Π½Ρ Π΄ΡΠ°ΠΉΠ²Π΅ΡΡ Digispark. ΠΡΠ»ΠΈ Ρ Π²Π°Ρ ΠΈΡ Π½Π΅Ρ, Π²Ρ ΠΌΠΎΠΆΠ΅ΡΠ΅ ΡΠΊΠ°ΡΠ°ΡΡ ΠΈΡ ΠΏΠΎ ΡΡΡΠ»ΠΊΠ΅, ΡΠΊΠ°Π·Π°Π½Π½ΠΎΠΉ Π²ΡΡΠ΅. ΠΠ°ΡΠ΅ΠΌ ΡΠ°ΡΠΏΠ°ΠΊΡΠΉΡΠ΅ zip-ΡΠ°ΠΉΠ» ΠΈ Π΄Π²Π°ΠΆΠ΄Ρ ΡΠ΅Π»ΠΊΠ½ΠΈΡΠ΅ ΠΏΡΠΈΠ»ΠΎΠΆΠ΅Π½ΠΈΠ΅ Β« DPinst64.exe Β», ΡΡΠΎΠ±Ρ ΡΡΡΠ°Π½ΠΎΠ²ΠΈΡΡ Π΄ΡΠ°ΠΉΠ²Π΅ΡΡ.
ΠΠΎΡΠ»Π΅ ΡΡΠΏΠ΅ΡΠ½ΠΎΠΉ ΡΡΡΠ°Π½ΠΎΠ²ΠΊΠΈ Π΄ΡΠ°ΠΉΠ²Π΅ΡΠΎΠ² ΠΏΠΎΠ΄ΠΊΠ»ΡΡΠΈΡΠ΅ ΠΏΠ»Π°ΡΡ ATtiny85 ΠΊ Π½ΠΎΡΡΠ±ΡΠΊΡ.
Π’Π΅ΠΏΠ΅ΡΡ ΠΏΠ΅ΡΠ΅ΠΉΠ΄ΠΈΡΠ΅ Π² ΠΠΈΡΠΏΠ΅ΡΡΠ΅Ρ ΡΡΡΡΠΎΠΉΡΡΠ² Π² Windows, ΠΈ ΡΡΡΡΠΎΠΉΡΡΠ²ΠΎ ATtiny85 Π±ΡΠ΄Π΅Ρ ΡΠΊΠ°Π·Π°Π½ΠΎ Π² ΡΠ°Π·Π΄Π΅Π»Π΅ Β«Π£ΡΡΡΠΎΠΉΡΡΠ²Π° libusb-win32Β» ΠΊΠ°ΠΊ Β«ΠΠ°Π³ΡΡΠ·ΡΠΈΠΊ DigisparkΒ». ΠΡΠ»ΠΈ Π²Ρ Π½Π΅ ΠΌΠΎΠΆΠ΅ΡΠ΅ Π½Π°ΠΉΡΠΈ Β«ΡΡΡΡΠΎΠΉΡΡΠ²Π° libusb-win32Β» Π² Π΄ΠΈΡΠΏΠ΅ΡΡΠ΅ΡΠ΅ ΡΡΡΡΠΎΠΉΡΡΠ², ΠΏΠ΅ΡΠ΅ΠΉΠ΄ΠΈΡΠ΅ ΠΊ ΠΏΡΠ½ΠΊΡΡ 9.0005 ΠΡΠΎΡΠΌΠΎΡΡΠΈΡΠ΅ ΠΈ Π½Π°ΠΆΠΌΠΈΡΠ΅ Β«ΠΠΎΠΊΠ°Π·Π°ΡΡ ΡΠΊΡΡΡΡΠ΅ ΡΡΡΡΠΎΠΉΡΡΠ²Π°Β».
Π§ΡΠΎΠ±Ρ Π·Π°ΠΏΡΠΎΠ³ΡΠ°ΠΌΠΌΠΈΡΠΎΠ²Π°ΡΡ ΠΏΠ»Π°ΡΡ ATtiny85 Ρ ΠΏΠΎΠΌΠΎΡΡΡ Arduino IDE, Π²ΠΎ-ΠΏΠ΅ΡΠ²ΡΡ , Π½Π°ΠΌ Π½ΡΠΆΠ½ΠΎ Π΄ΠΎΠ±Π°Π²ΠΈΡΡ ΠΏΠΎΠ΄Π΄Π΅ΡΠΆΠΊΡ ΠΏΠ»Π°ΡΡ Digispark Π² Arduino IDE. ΠΠ»Ρ ΡΡΠΎΠ³ΠΎ ΠΏΠ΅ΡΠ΅ΠΉΠ΄ΠΈΡΠ΅ Π² Β«Π€Π°ΠΉΠ»Β» > Β«ΠΠ°ΡΡΡΠΎΠΉΠΊΠΈΒ» ΠΈ Π΄ΠΎΠ±Π°Π²ΡΡΠ΅ ΡΡΡΠ»ΠΊΡ Π½ΠΈΠΆΠ΅ Π² URL-Π°Π΄ΡΠ΅ΡΠ° Π΄ΠΈΡΠΏΠ΅ΡΡΠ΅ΡΠ° Π΄ΠΎΠΏΠΎΠ»Π½ΠΈΡΠ΅Π»ΡΠ½ΡΡ ΠΏΠ»Π°Ρ ΠΈ Π½Π°ΠΆΠΌΠΈΡΠ΅ Β«ΠΠΒ».0002 ΠΠΎΡΠ»Π΅ ΡΡΠΎΠ³ΠΎ ΠΏΠ΅ΡΠ΅ΠΉΠ΄ΠΈΡΠ΅ Π² tools > Board > Board Manager , Π½Π°ΠΉΠ΄ΠΈΡΠ΅ Β«Digistump AVRΒ» ΠΈ ΡΡΡΠ°Π½ΠΎΠ²ΠΈΡΠ΅ ΠΏΠΎΡΠ»Π΅Π΄Π½ΡΡ Π²Π΅ΡΡΠΈΡ.
ΠΠΎΡΠ»Π΅ Π΅Π³ΠΎ ΡΡΡΠ°Π½ΠΎΠ²ΠΊΠΈ Π²Ρ ΡΠΌΠΎΠΆΠ΅ΡΠ΅ ΡΠ²ΠΈΠ΄Π΅ΡΡ Π½ΠΎΠ²ΡΡ Π·Π°ΠΏΠΈΡΡ Π² ΠΌΠ΅Π½Ρ Board ΠΏΠΎΠ΄ Π½Π°Π·Π²Π°Π½ΠΈΠ΅ΠΌ ‘Digispark’ .
Π’Π΅ΠΏΠ΅ΡΡ ΠΏΠ΅ΡΠ΅ΠΉΠ΄ΠΈΡΠ΅ Π² ΡΠ°ΠΉΠ» > ΠΡΠΈΠΌΠ΅ΡΡ > ΠΡΠ½ΠΎΠ²Ρ ΠΈ ΠΎΡΠΊΡΠΎΠΉΡΠ΅ ΠΏΡΠΈΠΌΠ΅Ρ Blink.
ΠΠ·ΠΌΠ΅Π½ΠΈΡΠ΅ Π½ΠΎΠΌΠ΅Ρ ΠΊΠΎΠ½ΡΠ°ΠΊΡΠ° Ρ LED_BUILTIN Π½Π° 0.
Π’Π΅ΠΏΠ΅ΡΡ Π²Π΅ΡΠ½ΠΈΡΠ΅ΡΡ ΠΊ ΠΠ½ΡΡΡΡΠΌΠ΅Π½ΡΡ -> ΠΠ»Π°ΡΠ° ΠΈ Π²ΡΠ±Π΅ΡΠΈΡΠ΅ ΠΏΠ»Π°ΡΡ Β« Digispark (ΠΏΠΎ ΡΠΌΠΎΠ»ΡΠ°Π½ΠΈΡ β 16 ΠΠΡ) Β». ΠΠ°ΡΠ΅ΠΌ Π½Π°ΠΆΠΌΠΈΡΠ΅ ΠΊΠ½ΠΎΠΏΠΊΡ Π·Π°Π³ΡΡΠ·ΠΊΠΈ Π² Arduino IDE.
ΠΡΠΈΠΌΠ΅ΡΠ°Π½ΠΈΠ΅: Β ΠΠΎΠ΄ΠΊΠ»ΡΡΠΈΡΠ΅ ΠΏΠ»Π°ΡΡ ATtiny85 ΠΊ ΠΊΠΎΠΌΠΏΡΡΡΠ΅ΡΡ ΡΠΎΠ»ΡΠΊΠΎ ΡΠΎΠ³Π΄Π°, ΠΊΠΎΠ³Π΄Π° ΡΡΠ΅Π΄Π° ΡΠ°Π·ΡΠ°Π±ΠΎΡΠΊΠΈ Arduino ΠΎΡΠΎΠ±ΡΠ°Π·ΠΈΡ ΡΠΎΠΎΠ±ΡΠ΅Π½ΠΈΠ΅ Β«ΠΠΎΠ΄ΠΊΠ»ΡΡΠΈΡΠ΅ ΡΡΡΡΠΎΠΉΡΡΠ²ΠΎ ΡΠ΅ΠΉΡΠ°ΡΒ».
ΠΠΎΡΠ»Π΅ Π·Π°Π³ΡΡΠ·ΠΊΠΈ ΠΊΠΎΠ΄Π° ΡΠ²Π΅ΡΠΎΠ΄ΠΈΠΎΠ΄, ΠΏΠΎΠ΄ΠΊΠ»ΡΡΠ΅Π½Π½ΡΠΉ ΠΊ ATtiny85, Π΄ΠΎΠ»ΠΆΠ΅Π½ Π½Π°ΡΠ°ΡΡ ΠΌΠΈΠ³Π°ΡΡ.
ΠΠΎΡ ΠΊΠ°ΠΊ Π²Ρ ΠΌΠΎΠΆΠ΅ΡΠ΅ ΡΠΎΠ±ΡΠ°ΡΡ ΡΠ²ΠΎΡ ΡΠΎΠ±ΡΡΠ²Π΅Π½Π½ΡΡ ΠΏΠ»Π°ΡΡ ATtiny85 Π΄Π»Ρ ΠΏΡΠΎΠ³ΡΠ°ΠΌΠΌΠΈΡΠΎΠ²Π°Π½ΠΈΡ Arduino . Π Π°Π±ΠΎΡΠ΅Π΅ Π²ΠΈΠ΄Π΅ΠΎ ΡΠΎΠ³ΠΎ ΠΆΠ΅ ΡΠ°ΠΌΠΎΠ³ΠΎ ΠΏΡΠΈΠ²Π΅Π΄Π΅Π½ΠΎ Π½ΠΈΠΆΠ΅. ΠΡΠ»ΠΈ Ρ Π²Π°Ρ Π΅ΡΡΡ ΠΊΠ°ΠΊΠΈΠ΅-Π»ΠΈΠ±ΠΎ Π²ΠΎΠΏΡΠΎΡΡ, ΠΎΡΡΠ°Π²ΡΡΠ΅ ΠΈΡ Π² ΡΠ°Π·Π΄Π΅Π»Π΅ ΠΊΠΎΠΌΠΌΠ΅Π½ΡΠ°ΡΠΈΠ΅Π². ΠΠΎ Π»ΡΠ±ΡΠΌ Π΄ΡΡΠ³ΠΈΠΌ ΡΠ΅Ρ Π½ΠΈΡΠ΅ΡΠΊΠΈΠΌ Π²ΠΎΠΏΡΠΎΡΠ°ΠΌ Π²Ρ ΡΠ°ΠΊΠΆΠ΅ ΠΌΠΎΠΆΠ΅ΡΠ΅ Π½Π°ΡΠ°ΡΡ ΠΎΠ±ΡΡΠΆΠ΄Π΅Π½ΠΈΠ΅ Π½Π° Π½Π°ΡΠΈΡ ΡΠΎΡΡΠΌΠ°Ρ . 9ΠΠΎΠ½Π΄Π΅Π½ΡΠ°ΡΠΎΡ 0003
— ΠΠ°ΠΊΠΎΠ²ΠΎ Π·Π½Π°ΡΠ΅Π½ΠΈΠ΅ ΡΡΠΈΡ ΠΊΠΎΠΌΠΏΠΎΠ½Π΅Π½ΡΠΎΠ² Π½Π° ΡΡ Π΅ΠΌΠ΅? (Digispark ATtiny85)
ΠΠΈΠΎΠ΄ D3 Π½Π΅ΠΏΡΠ°Π²ΠΈΠ»ΡΠ½ΠΎ ΠΏΡΠ΅Π΄ΡΡΠ°Π²Π»Π΅Π½ Π½Π° ΡΡΠΎΠΉ ΠΏΡΠΈΠ½ΡΠΈΠΏΠΈΠ°Π»ΡΠ½ΠΎΠΉ ΡΡ
Π΅ΠΌΠ΅ Digispark ΠΈ Π½Π΅ ΡΠΎΠΎΡΠ²Π΅ΡΡΡΠ²ΡΠ΅Ρ ΡΠ΅Π°Π»ΡΠ½ΠΎΠΉ Π°ΠΏΠΏΠ°ΡΠ°ΡΠ½ΠΎΠΉ ΠΊΠΎΠ½ΡΠΈΠ³ΡΡΠ°ΡΠΈΠΈ.
ΠΠ° ΡΠ°ΠΌΠΎΠΌ Π΄Π΅Π»Π΅ Π°ΠΏΠΏΠ°ΡΠ°ΡΠ½ΠΎΠ΅ ΠΎΠ±Π΅ΡΠΏΠ΅ΡΠ΅Π½ΠΈΠ΅ Digispark Π²ΠΊΠ»ΡΡΠ°Π΅Ρ Π΅Π³ΠΎ Ρ ΠΎΠ±ΡΠ°ΡΠ½ΠΎΠΉ ΠΏΠΎΠ»ΡΡΠ½ΠΎΡΡΡΡ, ΡΠ°ΠΊ ΡΡΠΎ USB ΠΌΠΎΠΆΠ΅Ρ ΠΎΠ±Π΅ΡΠΏΠ΅ΡΠΈΡΡ +5V ΠΊ ΡΡΡΡΠΎΠΉΡΡΠ²Ρ, Π² ΡΠΎ Π²ΡΠ΅ΠΌΡ ΠΊΠ°ΠΊ Π²Π½Π΅ΡΠ½ΠΈΠΉ ΠΈΡΡΠΎΡΠ½ΠΈΠΊ ΠΏΠΈΡΠ°Π½ΠΈΡ Π½Π΅ Π±ΡΠ΄Π΅Ρ ΠΏΠΎΠ΄Π°Π²Π°ΡΡ ΡΠΎΠΊ Π½Π° USB (ΡΡΠΎΠ±Ρ Π·Π°ΡΠΈΡΠΈΡΡ Π²Π½Π΅ΡΠ½ΠΈΠ΅ Ρ
ΠΎΡΡ-ΡΡΡΡΠΎΠΉΡΡΠ²Π°, ΠΏΠΎΠ΄ΠΊΠ»ΡΡΠ΅Π½Π½ΡΠ΅ ΡΠ΅ΡΠ΅Π· USB, ΠΊΠΎΠ³Π΄Π° Digispark ΠΏΠΈΡΠ°Π΅ΡΡΡ ΠΎΡ ΠΊΠΎΠ½ΡΠ°ΠΊΡΠΎΠ² 5V ΠΈΠ»ΠΈ VIN).
ΠΠ·-Π·Π° ΠΏΠ΅ΡΠ΅Π²Π΅ΡΠ½ΡΡΠΎΠΉ ΠΏΠΎΠ»ΡΡΠ½ΠΎΡΡΠΈ Π΄ΠΈΠΎΠ΄ΠΎΠ², ΠΏΡΠ΅Π΄ΡΡΠ°Π²Π»Π΅Π½Π½ΠΎΠΉ Π½Π° ΡΡΠΎΠΉ ΡΡ Π΅ΠΌΠ΅, USB Π½Π΅ ΡΠΌΠΎΠΆΠ΅Ρ ΠΏΠΈΡΠ°ΡΡ ΡΡΡΡΠΎΠΉΡΡΠ²ΠΎ Digispark, ΡΡΠΎ Π½Π° ΡΠ°ΠΌΠΎΠΌ Π΄Π΅Π»Π΅ ΠΈ ΠΏΡΠΎΠΈΡΡ ΠΎΠ΄ΠΈΡ.
ΠΠ½Π°ΡΠ΅Π½ΠΈΠ΅ Π΄ΠΈΠΎΠ΄Π° D3 Π·Π°ΠΊΠ»ΡΡΠ°Π΅ΡΡΡ Π² ΡΠΎΠΌ, ΡΡΠΎ ΠΏΡΠΈ ΠΏΠΈΡΠ°Π½ΠΈΠΈ ΡΡΡΡΠΎΠΉΡΡΠ²Π° Digispark Π½Π°ΠΏΡΡΠΆΠ΅Π½ΠΈΠ΅ΠΌ 3,3 Π Π½Π° ΠΊΠΎΠ½ΡΠ°ΠΊΡΠ΅ 5 Π ΡΠ½Π°ΡΠ°Π»Π° Π½Π΅ΠΎΠ±Ρ ΠΎΠ΄ΠΈΠΌΠΎ ΡΠΈΠ·ΠΈΡΠ΅ΡΠΊΠΈ ΠΎΡΠΊΠ»ΡΡΠΈΡΡ USB (ΠΊΡΠΎΠΌΠ΅ ΡΠ΄Π°Π»Π΅Π½ΠΈΡ Π»ΠΈΠ½Π΅ΠΉΠ½ΠΎΠ³ΠΎ ΡΠ΅Π³ΡΠ»ΡΡΠΎΡΠ°).
Π£ΡΡΡΠΎΠΉΡΡΠ²ΠΎ Digispark ΠΈΡΠΏΠΎΠ»ΡΠ·ΡΠ΅Ρ ΠΏΠΎΠ±ΠΈΡΠΎΠ²ΡΡ ΡΠ΅Π°Π»ΠΈΠ·Π°ΡΠΈΡ ΠΏΡΠΎΡΠΎΠΊΠΎΠ»Π° USB ΡΠ΅ΡΠ΅Π· PB3 ΠΈ PB4; Π΄Π²Π° ΡΡΠ°Π±ΠΈΠ»ΠΈΡΡΠΎΠ½Π° D1 ΠΈ D2 ΡΠ²Π»ΡΡΡΡΡ ΡΠ°ΡΡΡΡ ΡΠΎΠΎΡΠ²Π΅ΡΡΡΠ²ΡΡΡΠ΅Π³ΠΎ ΡΠΈΠ·ΠΈΡΠ΅ΡΠΊΠΎΠ³ΠΎ ΠΈΠ½ΡΠ΅ΡΡΠ΅ΠΉΡΠ°, ΠΎΠ³ΡΠ°Π½ΠΈΡΠΈΠ²Π°Ρ Π½Π°ΠΏΡΡΠΆΠ΅Π½ΠΈΠ΅ Π»ΠΈΠ½ΠΈΠΉ ΠΏΠ΅ΡΠ΅Π΄Π°ΡΠΈ Π΄Π°Π½Π½ΡΡ
USB Π΄ΠΎ 3,6 Π (Π±ΠΎΠ»Π΅Π΅ ΠΈΠ»ΠΈ ΠΌΠ΅Π½Π΅Π΅) Π² ΡΠΎΠΎΡΠ²Π΅ΡΡΡΠ²ΠΈΠΈ ΡΠΎ ΡΠΏΠ΅ΡΠΈΡΠΈΠΊΠ°ΡΠΈΠ΅ΠΉ ΡΡΠ°Π½Π΄Π°ΡΡΠ° USB. ΠΠ° ΡΠ°ΠΌΠΎΠΌ Π΄Π΅Π»Π΅ USB D- ΠΏΠΎΠ΄ΡΡΠ³ΠΈΠ²Π°Π΅ΡΡΡ Π΄ΠΎ +5 Π, ΡΡΠΎΠ±Ρ ΡΠΊΠ°Π·Π°ΡΡ USB-Ρ
ΠΎΡΡΡ Π½ΠΈΠ·ΠΊΠΎΡΠΊΠΎΡΠΎΡΡΠ½ΠΎΠ΅ ΡΡΡΡΠΎΠΉΡΡΠ²ΠΎ, Π° ΡΠ΅ΡΡ D1-R3 ΡΠ½ΠΈΠΆΠ°Π΅Ρ Π½Π°ΠΏΡΡΠΆΠ΅Π½ΠΈΠ΅ D- Π΄ΠΎ 3,6 Π.
ΠΡΠΎΠΌΠ΅ ΡΠΎΠ³ΠΎ, ΠΊΠΎΠ³Π΄Π° ΠΌΠΈΠΊΡΠΎΡΡ
Π΅ΠΌΠ° ΡΠΏΡΠ°Π²Π»ΡΠ΅Ρ ΠΈΠ½ΡΠ΅ΡΡΠ΅ΠΉΡΠΎΠΌ USB ΡΠ΅ΡΠ΅Π· PB3 ΠΈ PB4, ΡΠ΅ΡΠΈ R1-D1 ΠΈ R2-D2 ΡΠΌΠ΅Π½ΡΡΠ°ΡΡ ΠΈΠ½ΡΠ΅ΡΡΠ΅ΠΉΡΠ½ΠΎΠ΅ Π½Π°ΠΏΡΡΠΆΠ΅Π½ΠΈΠ΅ USB D- ΠΈ USB D+ ΡΠΎΠΎΡΠ²Π΅ΡΡΡΠ²Π΅Π½Π½ΠΎ, ΠΎΠ³ΡΠ°Π½ΠΈΡΠΈΠ²Π°Ρ Π΅Π³ΠΎ Π΄ΠΎ 3,6 Π. ΠΡΠΎΡ ΡΠΏΡΠΎΡΠ΅Π½Π½ΡΠΉ ΡΠΈΠ·ΠΈΡΠ΅ΡΠΊΠΈΠΉ ΠΈΠ½ΡΠ΅ΡΡΠ΅ΠΉΡ USB ΠΈΠΌΠ΅Π΅Ρ ΡΠΎΡ Π½Π΅Π΄ΠΎΡΡΠ°ΡΠΎΠΊ, ΡΡΠΎ ΠΏΠΎΡΡΠ΅Π±Π»ΡΠ΅Ρ Π΄ΠΎΠΏΠΎΠ»Π½ΠΈΡΠ΅Π»ΡΠ½ΡΠΉ ΡΠΎΠΊ Π΄Π°ΠΆΠ΅ ΡΠΎΠ³Π΄Π°, ΠΊΠΎΠ³Π΄Π° USB Π½Π΅ ΠΈΡΠΏΠΎΠ»ΡΠ·ΡΠ΅ΡΡΡ, ΠΊΠ°ΠΊ ΠΏΠΎΡΡΠ½ΡΠ΅ΡΡΡ Π΄Π°Π»Π΅Π΅.
Π‘Π΅ΡΡ ΠΈΠ· Π΄Π²ΡΡ ΡΡΠ½ΡΠΈΡΡΡΡΠΈΡ ΠΊΠΎΠ½Π΄Π΅Π½ΡΠ°ΡΠΎΡΠΎΠ² ΡΠ²Π»ΡΠ΅ΡΡΡ ΡΡΠ°Π½Π΄Π°ΡΡΠ½ΡΠΌ ΠΏΠΎΠ΄Ρ ΠΎΠ΄ΠΎΠΌ ΠΏΡΠΈ ΠΏΠΈΡΠ°Π½ΠΈΠΈ ΠΠ‘, ΠΏΡΠΈ ΡΡΠΎΠΌ Π΄Π²Π° ΠΊΠΎΠ½Π΄Π΅Π½ΡΠ°ΡΠΎΡΠ° ΡΡΡΠ°Π½Π°Π²Π»ΠΈΠ²Π°ΡΡΡΡ ΠΊΠ°ΠΊ ΠΌΠΎΠΆΠ½ΠΎ Π±Π»ΠΈΠΆΠ΅ ΠΊ ΠΊΠΎΠ½ΡΠ°ΠΊΡΠ°ΠΌ Vcc ΠΈ GND (ΡΡΠΎ ΡΠ°ΠΊΠΆΠ΅ ΡΠΎΠΎΡΠ²Π΅ΡΡΡΠ²ΡΠ΅Ρ ΠΌΠ΅ΡΠΎΠ΄Π°ΠΌ ΡΡΠΌΠΎΠΏΠΎΠ΄Π°Π²Π»Π΅Π½ΠΈΡ, ΡΠΏΠΎΠΌΡΠ½ΡΡΡΠΌ Π² ΡΠ΅Ρ Π½ΠΈΡΠ΅ΡΠΊΠΎΠΌ ΠΎΠΏΠΈΡΠ°Π½ΠΈΠΈ ATtiny85). ΠΠΎΠ½Π΄Π΅Π½ΡΠ°ΡΠΎΡ Π±ΠΎΠ»ΡΡΠ΅Π³ΠΎ ΡΠ°Π·ΠΌΠ΅ΡΠ° ΡΠ³Π»Π°ΠΆΠΈΠ²Π°Π΅Ρ Π½ΠΈΠ·ΠΊΠΎΡΠ°ΡΡΠΎΡΠ½ΡΠ΅ ΠΊΠΎΠ»Π΅Π±Π°Π½ΠΈΡ Π½Π°ΠΏΡΡΠΆΠ΅Π½ΠΈΡ ΠΏΠΈΡΠ°Π½ΠΈΡ, ΡΠΏΡΠ°Π²Π»ΡΡ ΠΏΠ΅ΡΠ΅Ρ ΠΎΠ΄Π½ΡΠΌΠΈ ΡΠΎΠΊΠ°ΠΌΠΈ, Π²ΠΎΠ·Π½ΠΈΠΊΠ°ΡΡΠΈΠΌΠΈ ΠΏΡΠΈ ΠΏΠ΅ΡΠ΅ΠΊΠ»ΡΡΠ΅Π½ΠΈΠΈ ΡΠΎΡΡΠΎΡΠ½ΠΈΠΉ ΠΠ‘ (ΠΎΡΠΎΠ±Π΅Π½Π½ΠΎ ΠΏΡΠΈ ΡΠΏΡΠ°Π²Π»Π΅Π½ΠΈΠΈ Π²Π½Π΅ΡΠ½ΠΈΠΌΠΈ ΡΡΡΡΠΎΠΉΡΡΠ²Π°ΠΌΠΈ), Π° ΠΊΠΎΠ½Π΄Π΅Π½ΡΠ°ΡΠΎΡ ΠΌΠ΅Π½ΡΡΠ΅Π³ΠΎ ΡΠ°Π·ΠΌΠ΅ΡΠ° ΠΏΠΎΠ΄Π°Π²Π»ΡΠ΅Ρ Π²ΡΡΠΎΠΊΠΎΡΠ°ΡΡΠΎΡΠ½ΡΠ΅ ΠΏΠ΅ΡΠ΅Ρ ΠΎΠ΄Π½ΡΠ΅ ΠΏΡΠΎΡΠ΅ΡΡΡ ΡΠ°ΡΠΎΠ².
ΠΠ±ΡΠ°ΡΠΈΡΠ΅ Π²Π½ΠΈΠΌΠ°Π½ΠΈΠ΅, ΡΡΠΎ Π½Π΅Π΄ΠΎΡΡΠ°ΡΠΎΠΊ R3-D1 Π·Π°ΠΊΠ»ΡΡΠ°Π΅ΡΡΡ Π² ΠΏΠΎΡΡΠΎΡΠ½Π½ΠΎΠΌ ΠΏΠΎΡΡΠ΅Π±Π»Π΅Π½ΠΈΠΈ ΡΠΎΠΊΠ° (ΠΎΠΊΠΎΠ»ΠΎ 1 ΠΌΠ ΠΏΡΠΈ 5 Π = 5-3,6 Π)/1,5 ΠΊΠΠΌ Π½Π° ΡΡΠΎΠΉ ΠΏΡΠΈΠ½ΡΠΈΠΏΠΈΠ°Π»ΡΠ½ΠΎΠΉ ΡΡ
Π΅ΠΌΠ΅), ΡΡΠΎ ΡΠ²Π»ΡΠ΅ΡΡΡ ΡΠ°Π·ΡΠΌΠ½ΠΎΠΉ ΠΌΠΎΡΠ½ΠΎΡΡΡΡ, ΠΎΡΠΎΠ±Π΅Π½Π½ΠΎ ΠΏΡΠΈ ΡΠ΄Π°Π»Π΅Π½ΠΈΠΈ Π»ΠΈΠ½Π΅ΠΉΠ½ΠΎΠ³ΠΎ ΡΠ΅Π³ΡΠ»ΡΡΠΎΡΠ° ( ΡΡΠΎΠ±Ρ Π²ΠΊΠ»ΡΡΠΈΡΡ ΠΏΠΈΡΠ°Π½ΠΈΠ΅ Digispark ΠΎΡ Π²Π½Π΅ΡΠ½Π΅Π³ΠΎ ΠΈΡΡΠΎΡΠ½ΠΈΠΊΠ° +5 Π Π±Π΅Π· ΠΎΠ±ΡΠ°ΡΠ½ΠΎΠ³ΠΎ ΠΏΠΈΡΠ°Π½ΠΈΡ Π»ΠΈΠ½Π΅ΠΉΠ½ΠΎΠ³ΠΎ ΡΠ΅Π³ΡΠ»ΡΡΠΎΡΠ° 78M05), R4 ΡΠ΄Π°Π»Π΅Π½ (ΡΡΠΎΠ±Ρ ΠΎΡΠΊΠ»ΡΡΠΈΡΡ ΡΠ²Π΅ΡΠΎΠ΄ΠΈΠΎΠ΄ PWR, ΠΊΠΎΡΠΎΡΡΠΉ ΠΏΠΎΡΡΠ΅Π±Π»ΡΠ΅Ρ ΡΠ½Π΅ΡΠ³ΠΈΡ), Π° ΠΌΠΈΠΊΡΠΎΡΡ
Π΅ΠΌΠ° ATtiny85 ΡΡΡΠ°Π½ΠΎΠ²Π»Π΅Π½Π° ββΠ² ΡΠΏΡΡΠΈΠΉ ΡΠ΅ΠΆΠΈΠΌ ΠΏΡΠΈ ΠΎΡΠΊΠ»ΡΡΠ΅Π½ΠΈΠΈ ΠΏΠΈΡΠ°Π½ΠΈΡ.


