ΠΠ°ΠΊ ΡΠΎΠ±ΡΠ°ΡΡ Π±ΡΠ΄ΠΆΠ΅ΡΠ½ΡΠΉ ΠΎΡΡΠΈΠ»Π»ΠΎΠ³ΡΠ°Ρ Π΄Π»Ρ ΡΠΌΠ°ΡΡΡΠΎΠ½Π° ΡΠ²ΠΎΠΈΠΌΠΈ ΡΡΠΊΠ°ΠΌΠΈ. ΠΠ°ΠΊΠΈΠ΅ ΠΊΠΎΠΌΠΏΠΎΠ½Π΅Π½ΡΡ ΠΏΠΎΠ½Π°Π΄ΠΎΠ±ΡΡΡΡ Π΄Π»Ρ ΡΠ±ΠΎΡΠΊΠΈ. ΠΠ°ΠΊ Π½Π°ΡΡΡΠΎΠΈΡΡ ΠΈ ΠΈΡΠΏΠΎΠ»ΡΠ·ΠΎΠ²Π°ΡΡ ΡΠ°ΠΌΠΎΠ΄Π΅Π»ΡΠ½ΡΠΉ ΠΎΡΡΠΈΠ»Π»ΠΎΠ³ΡΠ°Ρ Π½Π° Π±Π°Π·Π΅ Raspberry Pi Pico. ΠΠ°ΠΊΠΎΠ²Ρ ΠΏΡΠ΅ΠΈΠΌΡΡΠ΅ΡΡΠ²Π° ΠΈ ΠΎΠ³ΡΠ°Π½ΠΈΡΠ΅Π½ΠΈΡ ΡΠ°ΠΊΠΎΠ³ΠΎ ΡΠ΅ΡΠ΅Π½ΠΈΡ.
Π§ΡΠΎ ΡΠ°ΠΊΠΎΠ΅ ΠΎΡΡΠΈΠ»Π»ΠΎΠ³ΡΠ°Ρ ΠΈ Π·Π°ΡΠ΅ΠΌ ΠΎΠ½ Π½ΡΠΆΠ΅Π½
ΠΡΡΠΈΠ»Π»ΠΎΠ³ΡΠ°Ρ — ΡΡΠΎ ΠΈΠ·ΠΌΠ΅ΡΠΈΡΠ΅Π»ΡΠ½ΡΠΉ ΠΏΡΠΈΠ±ΠΎΡ, ΠΏΠΎΠ·Π²ΠΎΠ»ΡΡΡΠΈΠΉ Π½Π°Π±Π»ΡΠ΄Π°ΡΡ ΠΈ Π°Π½Π°Π»ΠΈΠ·ΠΈΡΠΎΠ²Π°ΡΡ ΡΠΎΡΠΌΡ ΡΠ»Π΅ΠΊΡΡΠΈΡΠ΅ΡΠΊΠΈΡ ΡΠΈΠ³Π½Π°Π»ΠΎΠ². ΠΠ½ Π½Π΅Π·Π°ΠΌΠ΅Π½ΠΈΠΌ ΠΏΡΠΈ ΡΠ°Π·ΡΠ°Π±ΠΎΡΠΊΠ΅, ΠΎΡΠ»Π°Π΄ΠΊΠ΅ ΠΈ ΡΠ΅ΠΌΠΎΠ½ΡΠ΅ ΡΠ»Π΅ΠΊΡΡΠΎΠ½Π½ΡΡ ΡΡΡΡΠΎΠΉΡΡΠ². ΠΡΠ½ΠΎΠ²Π½ΡΠ΅ ΡΡΠ½ΠΊΡΠΈΠΈ ΠΎΡΡΠΈΠ»Π»ΠΎΠ³ΡΠ°ΡΠ°:
- ΠΠΈΠ·ΡΠ°Π»ΠΈΠ·Π°ΡΠΈΡ ΡΠΎΡΠΌΡ ΡΠΈΠ³Π½Π°Π»Π° Π²ΠΎ Π²ΡΠ΅ΠΌΠ΅Π½ΠΈ
- ΠΠ·ΠΌΠ΅ΡΠ΅Π½ΠΈΠ΅ Π°ΠΌΠΏΠ»ΠΈΡΡΠ΄Ρ, ΡΠ°ΡΡΠΎΡΡ ΠΈ Π΄ΡΡΠ³ΠΈΡ ΠΏΠ°ΡΠ°ΠΌΠ΅ΡΡΠΎΠ² ΡΠΈΠ³Π½Π°Π»Π°
- Π‘ΡΠ°Π²Π½Π΅Π½ΠΈΠ΅ Π½Π΅ΡΠΊΠΎΠ»ΡΠΊΠΈΡ ΡΠΈΠ³Π½Π°Π»ΠΎΠ² ΠΌΠ΅ΠΆΠ΄Ρ ΡΠΎΠ±ΠΎΠΉ
- ΠΠ±Π½Π°ΡΡΠΆΠ΅Π½ΠΈΠ΅ ΠΏΠΎΠΌΠ΅Ρ ΠΈ ΠΈΡΠΊΠ°ΠΆΠ΅Π½ΠΈΠΉ Π² ΡΠΈΠ³Π½Π°Π»Π΅
ΠΡΠΎΡΠ΅ΡΡΠΈΠΎΠ½Π°Π»ΡΠ½ΡΠ΅ ΡΠΈΡΡΠΎΠ²ΡΠ΅ ΠΎΡΡΠΈΠ»Π»ΠΎΠ³ΡΠ°ΡΡ ΡΡΠΎΡΡ ΠΎΡ $400 ΠΈ Π²ΡΡΠ΅, ΡΡΠΎ Π΄Π΅Π»Π°Π΅Ρ ΠΈΡ Π½Π΅Π΄ΠΎΡΡΡΠΏΠ½ΡΠΌΠΈ Π΄Π»Ρ ΠΌΠ½ΠΎΠ³ΠΈΡ Π»ΡΠ±ΠΈΡΠ΅Π»Π΅ΠΉ ΡΠ»Π΅ΠΊΡΡΠΎΠ½ΠΈΠΊΠΈ. ΠΠΎΡΡΠΎΠΌΡ ΠΈΠ΄Π΅Ρ ΡΠΎΠ·Π΄Π°ΡΡ Π±ΡΠ΄ΠΆΠ΅ΡΠ½ΡΠΉ ΠΎΡΡΠΈΠ»Π»ΠΎΠ³ΡΠ°Ρ ΡΠ²ΠΎΠΈΠΌΠΈ ΡΡΠΊΠ°ΠΌΠΈ Π²ΡΠ³Π»ΡΠ΄ΠΈΡ ΠΎΡΠ΅Π½Ρ ΠΏΡΠΈΠ²Π»Π΅ΠΊΠ°ΡΠ΅Π»ΡΠ½ΠΎ.
ΠΠΎΠΌΠΏΠΎΠ½Π΅Π½ΡΡ Π΄Π»Ρ ΡΠ±ΠΎΡΠΊΠΈ Π±ΡΠ΄ΠΆΠ΅ΡΠ½ΠΎΠ³ΠΎ ΠΎΡΡΠΈΠ»Π»ΠΎΠ³ΡΠ°ΡΠ°
ΠΠ»Ρ ΡΠΎΠ·Π΄Π°Π½ΠΈΡ ΠΏΡΠΎΡΡΠΎΠ³ΠΎ ΠΎΡΡΠΈΠ»Π»ΠΎΠ³ΡΠ°ΡΠ° Π½Π°ΠΌ ΠΏΠΎΠ½Π°Π΄ΠΎΠ±ΠΈΡΡΡ Π²ΡΠ΅Π³ΠΎ Π½Π΅ΡΠΊΠΎΠ»ΡΠΊΠΎ ΠΊΠΎΠΌΠΏΠΎΠ½Π΅Π½ΡΠΎΠ² ΠΎΠ±ΡΠ΅ΠΉ ΡΡΠΎΠΈΠΌΠΎΡΡΡΡ ΠΎΠΊΠΎΠ»ΠΎ $10-15:

- ΠΠ»Π°ΡΠ° Raspberry Pi Pico (~$5)
- Π Π΅Π·ΠΈΡΡΠΎΡΡ: 100 ΠΊΠΠΌ — 1 ΡΡ, 1 ΠΊΠΠΌ — 2 ΡΡ
- OTG-Π°Π΄Π°ΠΏΡΠ΅Ρ Π΄Π»Ρ ΠΏΠΎΠ΄ΠΊΠ»ΡΡΠ΅Π½ΠΈΡ ΠΊ ΡΠΌΠ°ΡΡΡΠΎΠ½Ρ
- Π‘ΠΎΠ΅Π΄ΠΈΠ½ΠΈΡΠ΅Π»ΡΠ½ΡΠ΅ ΠΏΡΠΎΠ²ΠΎΠ΄Π°
- ΠΠ°Π±Π΅Π»Ρ micro-USB
ΠΠ»Π°Π²Π½ΡΠΌ ΠΊΠΎΠΌΠΏΠΎΠ½Π΅Π½ΡΠΎΠΌ ΡΠ²Π»ΡΠ΅ΡΡΡ ΠΏΠ»Π°ΡΠ° Raspberry Pi Pico Π½Π° Π±Π°Π·Π΅ ΠΌΠΈΠΊΡΠΎΠΊΠΎΠ½ΡΡΠΎΠ»Π»Π΅ΡΠ° RP2040. ΠΠ½Π° ΠΎΠ±Π΅ΡΠΏΠ΅ΡΠΈΠ²Π°Π΅Ρ Π²ΡΡΠΎΠΊΠΎΡΠΊΠΎΡΠΎΡΡΠ½ΠΎΠ΅ Π°Π½Π°Π»ΠΎΠ³ΠΎΠ²ΠΎ-ΡΠΈΡΡΠΎΠ²ΠΎΠ΅ ΠΏΡΠ΅ΠΎΠ±ΡΠ°Π·ΠΎΠ²Π°Π½ΠΈΠ΅ ΡΠΈΠ³Π½Π°Π»Π°.
ΠΡΠΈΠ½ΡΠΈΠΏ ΡΠ°Π±ΠΎΡΡ ΡΠ°ΠΌΠΎΠ΄Π΅Π»ΡΠ½ΠΎΠ³ΠΎ ΠΎΡΡΠΈΠ»Π»ΠΎΠ³ΡΠ°ΡΠ°
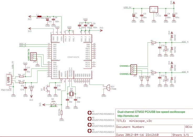
ΠΡΠΈΠ½ΡΠΈΠΏ ΡΠ°Π±ΠΎΡΡ Π½Π°ΡΠ΅Π³ΠΎ Π±ΡΠ΄ΠΆΠ΅ΡΠ½ΠΎΠ³ΠΎ ΠΎΡΡΠΈΠ»Π»ΠΎΠ³ΡΠ°ΡΠ° ΡΠ»Π΅Π΄ΡΡΡΠΈΠΉ:
- ΠΡ ΠΎΠ΄Π½ΠΎΠΉ Π°Π½Π°Π»ΠΎΠ³ΠΎΠ²ΡΠΉ ΡΠΈΠ³Π½Π°Π» ΠΏΠΎΠ΄Π°Π΅ΡΡΡ Π½Π° ΠΠ¦Π Raspberry Pi Pico ΡΠ΅ΡΠ΅Π· Π΄Π΅Π»ΠΈΡΠ΅Π»Ρ Π½Π°ΠΏΡΡΠΆΠ΅Π½ΠΈΡ Π½Π° ΡΠ΅Π·ΠΈΡΡΠΎΡΠ°Ρ .
- ΠΠΈΠΊΡΠΎΠΊΠΎΠ½ΡΡΠΎΠ»Π»Π΅Ρ RP2040 ΠΎΡΠΈΡΡΠΎΠ²ΡΠ²Π°Π΅Ρ ΡΠΈΠ³Π½Π°Π» ΠΈ ΠΏΠ΅ΡΠ΅Π΄Π°Π΅Ρ Π΄Π°Π½Π½ΡΠ΅ Π½Π° ΡΠΌΠ°ΡΡΡΠΎΠ½ ΡΠ΅ΡΠ΅Π· USB.
- ΠΡΠΈΠ»ΠΎΠΆΠ΅Π½ΠΈΠ΅ Scoppy Π½Π° ΡΠΌΠ°ΡΡΡΠΎΠ½Π΅ ΠΎΠ±ΡΠ°Π±Π°ΡΡΠ²Π°Π΅Ρ ΠΏΠΎΠ»ΡΡΠ΅Π½Π½ΡΠ΅ Π΄Π°Π½Π½ΡΠ΅ ΠΈ ΠΎΡΠΎΠ±ΡΠ°ΠΆΠ°Π΅Ρ ΠΎΡΡΠΈΠ»Π»ΠΎΠ³ΡΠ°ΠΌΠΌΡ Π½Π° ΡΠΊΡΠ°Π½Π΅.
Π’Π°ΠΊΠ°Ρ ΡΡ Π΅ΠΌΠ° ΠΏΠΎΠ·Π²ΠΎΠ»ΡΠ΅Ρ ΠΏΠΎΠ»ΡΡΠΈΡΡ ΠΏΠΎΠ»Π½ΠΎΡΠ΅Π½Π½ΡΠΉ Π΄Π²ΡΡ ΠΊΠ°Π½Π°Π»ΡΠ½ΡΠΉ ΠΎΡΡΠΈΠ»Π»ΠΎΠ³ΡΠ°Ρ Ρ ΡΠ°ΡΡΠΎΡΠΎΠΉ Π΄ΠΈΡΠΊΡΠ΅ΡΠΈΠ·Π°ΡΠΈΠΈ Π΄ΠΎ 500 ΠΊΠΡ Π½Π° ΠΊΠ°Π½Π°Π».
ΠΠΎΡΠ°Π³ΠΎΠ²Π°Ρ ΠΈΠ½ΡΡΡΡΠΊΡΠΈΡ ΠΏΠΎ ΡΠ±ΠΎΡΠΊΠ΅
ΠΡΠΎΡΠ΅ΡΡ ΡΠ±ΠΎΡΠΊΠΈ ΠΎΡΡΠΈΠ»Π»ΠΎΠ³ΡΠ°ΡΠ° Π²ΠΊΠ»ΡΡΠ°Π΅Ρ ΡΠ»Π΅Π΄ΡΡΡΠΈΠ΅ ΡΡΠ°ΠΏΡ:
- ΠΡΠΎΡΠΈΠ²ΠΊΠ° ΠΏΠ»Π°ΡΡ Raspberry Pi Pico ΡΠΏΠ΅ΡΠΈΠ°Π»ΡΠ½ΡΠΌ ΠΠ
- Π‘Π±ΠΎΡΠΊΠ° ΡΡ Π΅ΠΌΡ Π½Π° ΠΌΠ°ΠΊΠ΅ΡΠ½ΠΎΠΉ ΠΏΠ»Π°ΡΠ΅
- ΠΠΎΠ΄ΠΊΠ»ΡΡΠ΅Π½ΠΈΠ΅ ΠΊ ΡΠΌΠ°ΡΡΡΠΎΠ½Ρ ΡΠ΅ΡΠ΅Π· OTG-Π°Π΄Π°ΠΏΡΠ΅Ρ
- Π£ΡΡΠ°Π½ΠΎΠ²ΠΊΠ° ΠΈ Π½Π°ΡΡΡΠΎΠΉΠΊΠ° ΠΏΡΠΈΠ»ΠΎΠΆΠ΅Π½ΠΈΡ Scoppy
Π Π°ΡΡΠΌΠΎΡΡΠΈΠΌ ΠΊΠ°ΠΆΠ΄ΡΠΉ ΡΡΠ°ΠΏ ΠΏΠΎΠ΄ΡΠΎΠ±Π½Π΅Π΅.

ΠΡΠΎΡΠΈΠ²ΠΊΠ° Raspberry Pi Pico
ΠΠ»Ρ ΡΠ°Π±ΠΎΡΡ ΠΎΡΡΠΈΠ»Π»ΠΎΠ³ΡΠ°ΡΠ° Π½Π° ΠΏΠ»Π°ΡΡ Raspberry Pi Pico Π½Π΅ΠΎΠ±Ρ ΠΎΠ΄ΠΈΠΌΠΎ Π·Π°Π³ΡΡΠ·ΠΈΡΡ ΡΠΏΠ΅ΡΠΈΠ°Π»ΡΠ½ΡΡ ΠΏΡΠΎΡΠΈΠ²ΠΊΡ:
- Π‘ΠΊΠ°ΡΠ°ΠΉΡΠ΅ ΡΠ°ΠΉΠ» ΠΏΡΠΎΡΠΈΠ²ΠΊΠΈ scoppy-pico.uf2 Ρ GitHub
- ΠΠΎΠ΄ΠΊΠ»ΡΡΠΈΡΠ΅ Raspberry Pi Pico ΠΊ ΠΊΠΎΠΌΠΏΡΡΡΠ΅ΡΡ, Π·Π°ΠΆΠ°Π² ΠΊΠ½ΠΎΠΏΠΊΡ BOOTSEL
- Π‘ΠΊΠΎΠΏΠΈΡΡΠΉΡΠ΅ ΡΠ°ΠΉΠ» scoppy-pico.uf2 Π² ΠΏΠΎΡΠ²ΠΈΠ²ΡΠΈΠΉΡΡ Π²ΠΈΡΡΡΠ°Π»ΡΠ½ΡΠΉ Π΄ΠΈΡΠΊ
- ΠΠ»Π°ΡΠ° Π°Π²ΡΠΎΠΌΠ°ΡΠΈΡΠ΅ΡΠΊΠΈ ΠΏΠ΅ΡΠ΅Π·Π°Π³ΡΡΠ·ΠΈΡΡΡ Ρ Π½ΠΎΠ²ΠΎΠΉ ΠΏΡΠΎΡΠΈΠ²ΠΊΠΎΠΉ
Π’Π΅ΠΏΠ΅ΡΡ Raspberry Pi Pico Π³ΠΎΡΠΎΠ²Π° ΠΊ ΡΠ°Π±ΠΎΡΠ΅ Π² ΠΊΠ°ΡΠ΅ΡΡΠ²Π΅ ΠΎΡΡΠΈΠ»Π»ΠΎΠ³ΡΠ°ΡΠ°.
Π‘Π±ΠΎΡΠΊΠ° ΡΡ Π΅ΠΌΡ ΠΎΡΡΠΈΠ»Π»ΠΎΠ³ΡΠ°ΡΠ°
- ΠΡ ΠΎΠ΄Π½ΠΎΠΉ ΡΠΈΠ³Π½Π°Π» ΠΏΠΎΠ΄Π°Π΅ΡΡΡ ΡΠ΅ΡΠ΅Π· Π΄Π΅Π»ΠΈΡΠ΅Π»Ρ Π½Π° ΡΠ΅Π·ΠΈΡΡΠΎΡΠ°Ρ 100 ΠΊΠΠΌ ΠΈ 1 ΠΊΠΠΌ
- ΠΡΡ ΠΎΠ΄ Π΄Π΅Π»ΠΈΡΠ΅Π»Ρ ΠΏΠΎΠ΄ΠΊΠ»ΡΡΠ°Π΅ΡΡΡ ΠΊ ΠΏΠΈΠ½Ρ GPIO26 (ADC0) Raspberry Pi Pico
- ΠΠ΅ΠΌΠ»Ρ ΡΠΈΠ³Π½Π°Π»Π° ΡΠΎΠ΅Π΄ΠΈΠ½ΡΠ΅ΡΡΡ Ρ GND ΠΏΠ»Π°ΡΡ
ΠΠ»Ρ Π΄Π²ΡΡ ΠΊΠ°Π½Π°Π»ΡΠ½ΠΎΠ³ΠΎ ΠΎΡΡΠΈΠ»Π»ΠΎΠ³ΡΠ°ΡΠ° ΡΠΎΠ±ΠΈΡΠ°Π΅ΡΡΡ Π΄Π²Π° ΠΈΠ΄Π΅Π½ΡΠΈΡΠ½ΡΡ Π²Ρ ΠΎΠ΄Π½ΡΡ ΠΊΠ°ΡΠΊΠ°Π΄Π° Π½Π° GPIO26 ΠΈ GPIO27.
ΠΠΎΠ΄ΠΊΠ»ΡΡΠ΅Π½ΠΈΠ΅ ΠΊ ΡΠΌΠ°ΡΡΡΠΎΠ½Ρ
ΠΠ»Ρ ΡΠ²ΡΠ·ΠΈ ΠΎΡΡΠΈΠ»Π»ΠΎΠ³ΡΠ°ΡΠ° ΡΠΎ ΡΠΌΠ°ΡΡΡΠΎΠ½ΠΎΠΌ ΠΈΡΠΏΠΎΠ»ΡΠ·ΡΠ΅ΡΡΡ USB-ΠΏΠΎΠ΄ΠΊΠ»ΡΡΠ΅Π½ΠΈΠ΅:
- ΠΠΎΠ΄ΠΊΠ»ΡΡΠΈΡΠ΅ Raspberry Pi Pico ΠΊ OTG-Π°Π΄Π°ΠΏΡΠ΅ΡΡ ΡΠ΅ΡΠ΅Π· ΠΊΠ°Π±Π΅Π»Ρ micro-USB
- ΠΡΡΠ°Π²ΡΡΠ΅ OTG-Π°Π΄Π°ΠΏΡΠ΅Ρ Π² ΡΠ°Π·ΡΠ΅ΠΌ USB ΡΠΌΠ°ΡΡΡΠΎΠ½Π°
- Π‘ΠΌΠ°ΡΡΡΠΎΠ½ Π΄ΠΎΠ»ΠΆΠ΅Π½ ΠΎΠΏΡΠ΅Π΄Π΅Π»ΠΈΡΡ ΠΏΠΎΠ΄ΠΊΠ»ΡΡΠ΅Π½Π½ΠΎΠ΅ USB-ΡΡΡΡΠΎΠΉΡΡΠ²ΠΎ
Π’Π΅ΠΏΠ΅ΡΡ ΠΎΡΡΠΈΠ»Π»ΠΎΠ³ΡΠ°Ρ ΡΠΈΠ·ΠΈΡΠ΅ΡΠΊΠΈ ΠΏΠΎΠ΄ΠΊΠ»ΡΡΠ΅Π½ ΠΊ ΡΠΌΠ°ΡΡΡΠΎΠ½Ρ ΠΈ Π³ΠΎΡΠΎΠ² ΠΊ ΡΠ°Π±ΠΎΡΠ΅.

ΠΠ°ΡΡΡΠΎΠΉΠΊΠ° ΠΏΡΠΈΠ»ΠΎΠΆΠ΅Π½ΠΈΡ Scoppy
ΠΠΎΡΠ»Π΅Π΄Π½ΠΈΠΉ ΡΠ°Π³ — ΡΡΡΠ°Π½ΠΎΠ²ΠΊΠ° ΠΈ Π½Π°ΡΡΡΠΎΠΉΠΊΠ° ΠΏΡΠΈΠ»ΠΎΠΆΠ΅Π½ΠΈΡ Scoppy Π½Π° ΡΠΌΠ°ΡΡΡΠΎΠ½Π΅:
- Π£ΡΡΠ°Π½ΠΎΠ²ΠΈΡΠ΅ Scoppy ΠΈΠ· Google Play Store
- ΠΠ°ΠΏΡΡΡΠΈΡΠ΅ ΠΏΡΠΈΠ»ΠΎΠΆΠ΅Π½ΠΈΠ΅ ΠΈ ΡΠ°Π·ΡΠ΅ΡΠΈΡΠ΅ Π΄ΠΎΡΡΡΠΏ ΠΊ USB-ΡΡΡΡΠΎΠΉΡΡΠ²Ρ
- ΠΠ°ΡΡΡΠΎΠΉΡΠ΅ ΠΌΠ°ΡΡΡΠ°Π±, ΡΠ°Π·Π²Π΅ΡΡΠΊΡ ΠΈ Π΄ΡΡΠ³ΠΈΠ΅ ΠΏΠ°ΡΠ°ΠΌΠ΅ΡΡΡ ΠΎΡΠΎΠ±ΡΠ°ΠΆΠ΅Π½ΠΈΡ
- ΠΠΎΠ΄ΠΊΠ»ΡΡΠΈΡΠ΅ ΠΏΡΠΎΠ±Π½ΠΈΠΊΠΈ ΠΊ ΠΈΡΡΠ»Π΅Π΄ΡΠ΅ΠΌΠΎΠΉ ΡΡ Π΅ΠΌΠ΅
Π’Π΅ΠΏΠ΅ΡΡ Π²Ρ ΠΌΠΎΠΆΠ΅ΡΠ΅ Π½Π°Π±Π»ΡΠ΄Π°ΡΡ ΠΎΡΡΠΈΠ»Π»ΠΎΠ³ΡΠ°ΠΌΠΌΡ ΡΠΈΠ³Π½Π°Π»Π° Π½Π° ΡΠΊΡΠ°Π½Π΅ ΡΠΌΠ°ΡΡΡΠΎΠ½Π°!
ΠΠΎΠ·ΠΌΠΎΠΆΠ½ΠΎΡΡΠΈ ΡΠ°ΠΌΠΎΠ΄Π΅Π»ΡΠ½ΠΎΠ³ΠΎ ΠΎΡΡΠΈΠ»Π»ΠΎΠ³ΡΠ°ΡΠ°
ΠΠ΅ΡΠΌΠΎΡΡΡ Π½Π° ΠΏΡΠΎΡΡΠΎΡΡ, Π½Π°Ρ Π±ΡΠ΄ΠΆΠ΅ΡΠ½ΡΠΉ ΠΎΡΡΠΈΠ»Π»ΠΎΠ³ΡΠ°Ρ ΠΎΠ±Π»Π°Π΄Π°Π΅Ρ Π½Π΅ΠΏΠ»ΠΎΡ ΠΈΠΌΠΈ Ρ Π°ΡΠ°ΠΊΡΠ΅ΡΠΈΡΡΠΈΠΊΠ°ΠΌΠΈ:
- 2 Π½Π΅Π·Π°Π²ΠΈΡΠΈΠΌΡΡ ΠΊΠ°Π½Π°Π»Π°
- ΠΠΎΠ»ΠΎΡΠ° ΠΏΡΠΎΠΏΡΡΠΊΠ°Π½ΠΈΡ Π΄ΠΎ 250 ΠΊΠΡ
- Π§Π°ΡΡΠΎΡΠ° Π΄ΠΈΡΠΊΡΠ΅ΡΠΈΠ·Π°ΡΠΈΠΈ Π΄ΠΎ 500 ΠΊΠΡ/ΠΊΠ°Π½Π°Π»
- ΠΠΈΠ°ΠΏΠ°Π·ΠΎΠ½ Π²Ρ ΠΎΠ΄Π½ΡΡ Π½Π°ΠΏΡΡΠΆΠ΅Π½ΠΈΠΉ Β±5Π
- Π€ΡΠ½ΠΊΡΠΈΠΈ ΠΊΡΡΡΠΎΡΠ½ΡΡ ΠΈΠ·ΠΌΠ΅ΡΠ΅Π½ΠΈΠΉ
- Π Π΅ΠΆΠΈΠΌΡ Π·Π°ΠΏΡΡΠΊΠ°: Π°Π²ΡΠΎ, Π½ΠΎΡΠΌΠ°Π»ΡΠ½ΡΠΉ, ΠΎΠ΄Π½ΠΎΠΊΡΠ°ΡΠ½ΡΠΉ
ΠΡΠΎΠ³ΠΎ Π΄ΠΎΡΡΠ°ΡΠΎΡΠ½ΠΎ Π΄Π»Ρ Π±ΠΎΠ»ΡΡΠΈΠ½ΡΡΠ²Π° Π»ΡΠ±ΠΈΡΠ΅Π»ΡΡΠΊΠΈΡ ΠΏΡΠΈΠΌΠ΅Π½Π΅Π½ΠΈΠΉ ΠΈ ΠΈΠ·ΡΡΠ΅Π½ΠΈΡ ΠΎΡΠ½ΠΎΠ² ΠΎΡΡΠΈΠ»Π»ΠΎΠ³ΡΠ°ΡΠΈΠΈ.
ΠΠ³ΡΠ°Π½ΠΈΡΠ΅Π½ΠΈΡ ΠΈ Π½Π΅Π΄ΠΎΡΡΠ°ΡΠΊΠΈ
ΠΠΎΠ½Π΅ΡΠ½ΠΎ, Ρ ΡΠ°ΠΌΠΎΠ΄Π΅Π»ΡΠ½ΠΎΠ³ΠΎ ΠΎΡΡΠΈΠ»Π»ΠΎΠ³ΡΠ°ΡΠ° Π΅ΡΡΡ ΠΈ ΠΎΠ³ΡΠ°Π½ΠΈΡΠ΅Π½ΠΈΡ:
- ΠΠΈΠ·ΠΊΠ°Ρ Π²Ρ ΠΎΠ΄Π½Π°Ρ ΡΡΠ²ΡΡΠ²ΠΈΡΠ΅Π»ΡΠ½ΠΎΡΡΡ (ΠΌΠΈΠ½ΠΈΠΌΡΠΌ ~50 ΠΌΠ/Π΄Π΅Π»)
- ΠΡΡΡΡΡΡΠ²ΠΈΠ΅ Π³Π°Π»ΡΠ²Π°Π½ΠΈΡΠ΅ΡΠΊΠΎΠΉ ΡΠ°Π·Π²ΡΠ·ΠΊΠΈ Π²Ρ ΠΎΠ΄ΠΎΠ²
- ΠΠ΅Π²ΡΡΠΎΠΊΠ°Ρ ΡΠΎΡΠ½ΠΎΡΡΡ ΠΈΠ·ΠΌΠ΅ΡΠ΅Π½ΠΈΠΉ
ΠΠ³ΡΠ°Π½ΠΈΡΠ΅Π½Π½ΡΠΉ Π½Π°Π±ΠΎΡ ΡΡΠ½ΠΊΡΠΈΠΉ Π°Π½Π°Π»ΠΈΠ·Π°
Π’Π΅ΠΌ Π½Π΅ ΠΌΠ΅Π½Π΅Π΅, Π΄Π»Ρ Π±Π°Π·ΠΎΠ²ΡΡ ΠΈΠ·ΠΌΠ΅ΡΠ΅Π½ΠΈΠΉ ΠΈ ΠΎΠ±ΡΡΠ΅Π½ΠΈΡ Π΅Π³ΠΎ Π²ΠΎΠ·ΠΌΠΎΠΆΠ½ΠΎΡΡΠ΅ΠΉ Π²ΠΏΠΎΠ»Π½Π΅ Π΄ΠΎΡΡΠ°ΡΠΎΡΠ½ΠΎ.

ΠΠ±Π»Π°ΡΡΠΈ ΠΏΡΠΈΠΌΠ΅Π½Π΅Π½ΠΈΡ Π±ΡΠ΄ΠΆΠ΅ΡΠ½ΠΎΠ³ΠΎ ΠΎΡΡΠΈΠ»Π»ΠΎΠ³ΡΠ°ΡΠ°
Π‘Π°ΠΌΠΎΠ΄Π΅Π»ΡΠ½ΡΠΉ ΠΎΡΡΠΈΠ»Π»ΠΎΠ³ΡΠ°Ρ Π½Π° Π±Π°Π·Π΅ Raspberry Pi Pico ΠΎΡΠ»ΠΈΡΠ½ΠΎ ΠΏΠΎΠ΄Ρ ΠΎΠ΄ΠΈΡ Π΄Π»Ρ:
- ΠΠ±ΡΡΠ΅Π½ΠΈΡ ΠΎΡΠ½ΠΎΠ²Π°ΠΌ ΡΠ»Π΅ΠΊΡΡΠΎΠ½ΠΈΠΊΠΈ ΠΈ ΡΡ Π΅ΠΌΠΎΡΠ΅Ρ Π½ΠΈΠΊΠΈ
- ΠΡΠ»Π°Π΄ΠΊΠΈ ΠΏΡΠΎΡΡΡΡ Π°Π½Π°Π»ΠΎΠ³ΠΎΠ²ΡΡ ΠΈ ΡΠΈΡΡΠΎΠ²ΡΡ ΡΡ Π΅ΠΌ
- ΠΠΈΠ·ΡΠ°Π»ΠΈΠ·Π°ΡΠΈΠΈ ΡΠΈΠ³Π½Π°Π»ΠΎΠ² Π·Π²ΡΠΊΠΎΠ²ΠΎΠ³ΠΎ Π΄ΠΈΠ°ΠΏΠ°Π·ΠΎΠ½Π°
- ΠΡΠΎΠ²Π΅ΡΠΊΠΈ ΡΠ°Π±ΠΎΡΡ Π΄Π°ΡΡΠΈΠΊΠΎΠ² ΠΈ ΠΈΡΠΏΠΎΠ»Π½ΠΈΡΠ΅Π»ΡΠ½ΡΡ ΡΡΡΡΠΎΠΉΡΡΠ²
- ΠΠΎΠΈΡΠΊΠ° Π½Π΅ΠΈΡΠΏΡΠ°Π²Π½ΠΎΡΡΠ΅ΠΉ Π² Π±ΡΡΠΎΠ²ΠΎΠΉ ΡΠ»Π΅ΠΊΡΡΠΎΠ½ΠΈΠΊΠ΅
ΠΡΠΎ ΠΎΡΠ»ΠΈΡΠ½ΡΠΉ ΠΈΠ½ΡΡΡΡΠΌΠ΅Π½Ρ Π΄Π»Ρ Π½Π°ΡΠΈΠ½Π°ΡΡΠΈΡ ΡΠ°Π΄ΠΈΠΎΠ»ΡΠ±ΠΈΡΠ΅Π»Π΅ΠΉ ΠΈ ΡΡΡΠ΄Π΅Π½ΡΠΎΠ² ΡΠ΅Ρ Π½ΠΈΡΠ΅ΡΠΊΠΈΡ ΡΠΏΠ΅ΡΠΈΠ°Π»ΡΠ½ΠΎΡΡΠ΅ΠΉ.
ΠΡΡΠΈΠ»Π»ΠΎΠ³ΡΠ°Ρ Π½Π° Π°Π½Π΄ΡΠΎΠΈΠ΄ ΡΠ²ΠΎΠΈΠΌΠΈ ΡΡΠΊΠ°ΠΌΠΈ
ΠΠΎΠ»ΡΠ·ΠΎΠ²Π°ΡΠ΅Π»Ρ ΠΈΠ½ΡΠ΅ΡΠ΅ΡΡΠ΅ΡΡΡ ΡΠΎΠ²Π°ΡΠΎΠΌ MP — GSM ΠΌΠΎΠ΄ΡΠ»Ρ Π΄Π»Ρ ΡΠΏΡΠ°Π²Π»Π΅Π½ΠΈΡ ΠΏΠΎΠ΄ΠΎΠ³ΡΠ΅Π²Π°ΡΠ΅Π»Π΅ΠΌ Π°Π²ΡΠΎΠΌΠΎΠ±ΠΈΠ»Ρ. ΠΡΠΈΠ³Π»Π°ΡΠ°Π΅ΠΌ ΠΠ°Ρ Π² ΡΠΈΡΠΌΠ΅Π½Π½ΡΠ΅ ΠΌΠ°Π³Π°Π·ΠΈΠ½Ρ Π² ΠΠΎΡΠΊΠ²Π΅ ΠΠΎΠ΄ΡΠΎΠ±Π½Π΅Π΅. ΠΡΠΈΠ³Π»Π°ΡΠ°Π΅ΠΌ ΠΠ°Ρ Π² ΡΠΈΡΠΌΠ΅Π½Π½ΡΠ΅ ΠΌΠ°Π³Π°Π·ΠΈΠ½Ρ Π² Π‘Π°Π½ΠΊΡ-ΠΠ΅ΡΠ΅ΡΠ±ΡΡΠ³Π΅ ΠΠΎΠ΄ΡΠΎΠ±Π½Π΅Π΅. ΠΠ°Π±ΠΎΡ ΠΊΠΎΠΌΠΏΠΎΠ½Π΅Π½ΡΠΎΠ² Π΄Π»Ρ ΡΠ±ΠΎΡΠΊΠΈ Π½Π°ΡΡΠΎΡΡΠ΅Π³ΠΎ ΡΠΈΡΡΠΎΠ²ΠΎΠ³ΠΎ ΠΎΡΡΠΈΠ»Π»ΠΎΠ³ΡΠ°ΡΠ° Ρ LCD-ΡΠΊΡΠ°Π½ΠΎΠΌ, ΠΊΠΎΠΌΠΏΠ°ΠΊΡΠ½ΠΎΠ³ΠΎ, Π½ΠΎ Π²Π΅ΡΡΠΌΠ° ΡΡΠ½ΠΊΡΠΈΠΎΠ½Π°Π»ΡΠ½ΠΎΠ³ΠΎ.
ΠΠΎΠΈΡΠΊ Π΄Π°Π½Π½ΡΡ ΠΏΠΎ ΠΠ°ΡΠ΅ΠΌΡ Π·Π°ΠΏΡΠΎΡΡ:
Π‘Ρ Π΅ΠΌΡ, ΡΠΏΡΠ°Π²ΠΎΡΠ½ΠΈΠΊΠΈ, Π΄Π°ΡΠ°ΡΠΈΡΡ:
ΠΡΠ°ΠΉΡ-Π»ΠΈΡΡΡ, ΡΠ΅Π½Ρ:
ΠΠ±ΡΡΠΆΠ΄Π΅Π½ΠΈΡ, ΡΡΠ°ΡΡΠΈ, ΠΌΠ°Π½ΡΠ°Π»Ρ:
ΠΠΎΠΆΠ΄ΠΈΡΠ΅ΡΡ ΠΎΠΊΠΎΠ½ΡΠ°Π½ΠΈΡ ΠΏΠΎΠΈΡΠΊΠ° Π²ΠΎ Π²ΡΠ΅Ρ Π±Π°Π·Π°Ρ .
ΠΠΎ Π·Π°Π²Π΅ΡΡΠ΅Π½ΠΈΡ ΠΏΠΎΡΠ²ΠΈΡΡΡ ΡΡΡΠ»ΠΊΠ° Π΄Π»Ρ Π΄ΠΎΡΡΡΠΏΠ° ΠΊ Π½Π°ΠΉΠ΄Π΅Π½Π½ΡΠΌ ΠΌΠ°ΡΠ΅ΡΠΈΠ°Π»Π°ΠΌ.
Π‘ΠΎΠ΄Π΅ΡΠΆΠ°Π½ΠΈΠ΅:
- ΠΠ»Π°Π½ΡΠ΅ΡΠ½ΡΠΉ ΠΊΠΎΠΌΠΏΡΡΡΠ΅Ρ ΠΈ ΡΠΌΠ°ΡΡΡΠΎΠ½ β Π»ΡΡΡΠΈΠ΅ Π΄ΡΡΠ·ΡΡ ΡΠ»Π΅ΠΊΡΡΠΈΠΊΠ°
- ΠΠ‘Π¦ΠΠΠΠΠΠ ΠΠ€-ΠΠ ΠΠ‘Π’ΠΠΠΠ Π ΠΠ
- ΠΡΠ΄ΠΆΠ΅ΡΠ½ΡΠΉ ΠΎΡΡΠΈΠ»Π»ΠΎΠ³ΡΠ°Ρ
- ΠΎΡΡΠΈΠ»Π»ΠΎΠ³ΡΠ°Ρ ΠΈΠ· ΡΠΌΠ°ΡΡΡΠΎΠ½Π° android
- ΠΡΠΎΡΡΠΎΠΉ USB-ΠΎΡΡΠΈΠ»Π»ΠΎΠ³ΡΠ°Ρ
- Π‘Π°ΠΌΠΎΠ΄Π΅Π»ΡΠ½ΡΠΉ ΠΎΡΡΠΈΠ»Π»ΠΎΠ³ΡΠ°Ρ Π½Π° Π°Π½Π΄ΡΠΎΠΈΠ΄
- ΠΡΡΠΈΠ»Π»ΠΎΠ³ΡΠ°Ρ ΠΈΠ· ΠΏΠ»Π°Π½ΡΠ΅ΡΠ° ΡΠ²ΠΎΠΈΠΌΠΈ ΡΡΠΊΠ°ΠΌΠΈ
ΠΠΠ‘ΠΠΠ’Π ΠΠ’Π ΠΠΠΠΠ ΠΠ Π’ΠΠΠ: ΠΡΡΠΈΠ»Π»ΠΎΠ³ΡΠ°Ρ ΠΈΠ· ΠΊΠΎΠΌΠΏΠ° (ΡΠΎΠ±ΠΈΡΠ°Π΅ΠΌ Π½Π° ΡΠ΅ΠΌ Π΅ΡΡΡ) -^β^β-
youtube.com/embed/9uuj8tI-4FU» frameborder=»0″ allowfullscreen=»»/>ΠΠ»Π°Π½ΡΠ΅ΡΠ½ΡΠΉ ΠΊΠΎΠΌΠΏΡΡΡΠ΅Ρ ΠΈ ΡΠΌΠ°ΡΡΡΠΎΠ½ β Π»ΡΡΡΠΈΠ΅ Π΄ΡΡΠ·ΡΡ ΡΠ»Π΅ΠΊΡΡΠΈΠΊΠ°
ΠΠΈΠΆΠ΅ ΠΏΡΠ΅Π΄ΡΡΠ°Π²Π»Π΅Π½ ΠΏΡΠΎΠ΅ΠΊΡ USB-ΠΎΡΡΠΈΠ»Π»ΠΎΠ³ΡΠ°ΡΠ°, ΠΊΠΎΡΠΎΡΡΠΉ Π²Ρ ΡΠΌΠΎΠΆΠ΅ΡΠ΅ ΡΠΎΠ±ΡΠ°ΡΡ ΡΠ²ΠΎΠΈΠΌΠΈ ΡΡΠΊΠ°ΠΌΠΈ. ΠΠΎΠ·ΠΌΠΎΠΆΠ½ΠΎΡΡΠΈ USB-ΠΎΡΡΠΈΠ»Π»ΠΎΠ³ΡΠ°ΡΠ° ΠΌΠΈΠ½ΠΈΠΌΠ°Π»ΡΠ½Ρ, Π½ΠΎ Π΄Π»Ρ ΠΌΠ½ΠΎΠ³ΠΈΡ ΡΠ°Π΄ΠΈΠΎΠ»ΡΠ±ΠΈΡΠ΅Π»ΡΡΠΊΠΈΡ Π·Π°Π΄Π°Ρ Π²ΠΏΠΎΠ»Π½Π΅ ΡΠΎΠΉΠ΄Π΅Ρ. Π’Π°ΠΊΠΆΠ΅, ΡΡ Π΅ΠΌΠ° Π΄Π°Π½Π½ΠΎΠ³ΠΎ USB-ΠΎΡΡΠΈΠ»Π»ΠΎΠ³ΡΠ°ΡΠ° ΠΌΠΎΠΆΠ΅Ρ ΠΈΡΠΏΠΎΠ»ΡΠ·ΠΎΠ²Π°ΡΡΡΡ ΠΊΠ°ΠΊ ΠΎΡΠ½ΠΎΠ²Π° Π΄Π»Ρ ΠΏΠΎΡΡΡΠΎΠ΅Π½ΠΈΡ Π±ΠΎΠ»Π΅Π΅ ΡΠ΅ΡΡΠ΅Π·Π½ΡΡ ΡΡ Π΅ΠΌ. Π ΠΎΡΠ½ΠΎΠ²Π΅ ΡΡ Π΅ΠΌΡ ΡΡΠΎΠΈΡ ΠΌΠΈΠΊΡΠΎΠΊΠΎΠ½ΡΡΠΎΠ»Π»Π΅Ρ Atmel Tiny ΠΡΡΠΈΠ»Π»ΠΎΠ³ΡΠ°Ρ ΠΈΠΌΠ΅Π΅Ρ Π΄Π²Π° Π°Π½Π°Π»ΠΎΠ³ΠΎΠ²ΡΡ Π²Ρ ΠΎΠ΄Π° ΠΈ ΠΏΠΈΡΠ°Π΅ΡΡΡ ΠΎΡ USB-ΠΈΠ½ΡΠ΅ΡΡΠ΅ΠΉΡΠ°.
ΠΠ΄ΠΈΠ½ Π²Ρ
ΠΎΠ΄ Π·Π°Π΄Π΅ΠΉΡΡΠ²ΠΎΠ²Π°Π½ ΡΠ΅ΡΠ΅Π· ΠΏΠΎΡΠ΅Π½ΡΠΈΠΎΠΌΠ΅ΡΡ, ΡΡΠΎ ΠΏΠΎΠ·Π²ΠΎΠ»ΡΠ΅Ρ ΡΠΌΠ΅Π½ΡΡΠ°ΡΡ ΡΡΠΎΠ²Π΅Π½Ρ Π²Ρ
ΠΎΠ΄Π½ΠΎΠ³ΠΎ ΡΠΈΠ³Π½Π°Π»Π°. Π ΡΡ
Π΅ΠΌΠ΅ Π½Π΅ ΠΈΡΠΏΠΎΠ»ΡΠ·ΡΠ΅ΡΡΡ Π²Π½Π΅ΡΠ½ΠΈΠΉ ΠΊΠ²Π°ΡΡ, Π° ΠΏΡΠΎΠ³ΡΠ°ΠΌΠΌΠ½ΠΎ Π·Π°Π΄Π΅ΠΉΡΡΠ²ΠΎΠ²Π°Π½Π° ΡΠ°ΡΡΠΎΡΠ° ΠΎΡ USB Π‘ΠΎΡΡ Π΄Π»Ρ windows Π½Π°ΠΏΠΈΡΠ°Π½ Ρ ΠΈΡΠΏΠΎΠ»ΡΠ·ΠΎΠ²Π°Π½ΠΈΠ΅ΠΌ. NET C. ΠΠ·ΡΠ² Π·Π° ΠΎΡΠ½ΠΎΠ²Ρ ΠΌΠΎΠΉ ΠΈΡΡ
ΠΎΠ΄Π½ΠΈΠΊ ΠΏΡΠΎΠ³ΡΠ°ΠΌΠΌΡ, Π²Ρ ΠΌΠΎΠΆΠ΅ΡΠ΅ Π΄ΠΎΠΏΠΎΠ»Π½ΠΈΡΡ ΠΠ ΠΊΠ°ΠΊ Π²Π°ΠΌ Π½ΡΠΆΠ½ΠΎ. Π Π°ΡΡ
ΠΈΠ²Π΅ ΡΠΎΠ΄Π΅ΡΠΆΠ°ΡΡΡ ΡΠ°ΠΉΠ»Ρ ΠΏΠ΅ΡΠ°ΡΠ½ΠΎΠΉ ΠΏΠ»Π°ΡΡ ΠΏΠΎΠ΄ Eagle , ΠΏΡΠΎΡΠΈΠ²ΠΊΠ°, ΠΈΡΡ
ΠΎΠ΄Π½ΠΈΠΊΠΈ Π½Π° Π‘ΠΈ Π²ΠΊΠ»ΡΡΠ°ΡΡΠΈΠ΅ USB-Π±ΠΈΠ±Π»ΠΈΠΎΡΠ΅ΠΊΠΈ ΠΈ HID, ΠΏΡΠΎΠ³ΡΠ°ΠΌΠΌΠ° Π΄Π»Ρ windows Π½Π΅ ΡΡΠ΅Π±ΡΠ΅Ρ ΡΡΡΠ°Π½ΠΎΠ²ΠΊΠΈ ΠΈ Π΅Π΅ ΠΈΡΡ
ΠΎΠ΄Π½ΠΈΠΊ Π½Π° C.
ΠΡΠΈΠ³ΠΈΠ½Π°Π» ΡΡΠ°ΡΡΠΈ. Π‘ΡΠ΅Π΄Π½ΠΈΠΉ Π±Π°Π»Π» ΡΡΠ°ΡΡΠΈ: 0 ΠΡΠΎΠ³ΠΎΠ»ΠΎΡΠΎΠ²Π°Π»ΠΎ: 0 ΡΠ΅Π». ΠΠ»Ρ Π΄ΠΎΠ±Π°Π²Π»Π΅Π½ΠΈΡ ΠΠ°ΡΠ΅ΠΉ ΡΠ±ΠΎΡΠΊΠΈ Π½Π΅ΠΎΠ±Ρ ΠΎΠ΄ΠΈΠΌΠ° ΡΠ΅Π³ΠΈΡΡΡΠ°ΡΠΈΡ. ΠΡΡΠ°Π²ΠΈΡΡ ΠΊΠΎΠΌΠΌΠ΅Π½ΡΠ°ΡΠΈΠΉ. ΠΠ±Π½Π°ΡΡΠΆΠ΅Π½ Π±Π»ΠΎΠΊΠΈΡΠΎΠ²ΡΠΈΠΊ ΡΠ΅ΠΊΠ»Π°ΠΌΡ. Π‘Π°ΠΉΡ ΠΠ°ΡΠ»ΡΠ½ΠΈΠΊ ΡΡΡΠ΅ΡΡΠ²ΡΠ΅Ρ ΡΠΎΠ»ΡΠΊΠΎ Π·Π° ΡΡΠ΅Ρ ΡΠ΅ΠΊΠ»Π°ΠΌΡ, ΠΏΠΎΡΡΠΎΠΌΡ ΠΌΡ Π±ΡΠ»ΠΈ Π±Ρ ΠΠ°ΠΌ Π±Π»Π°Π³ΠΎΠ΄Π°ΡΠ½Ρ Π΅ΡΠ»ΠΈ ΠΡ Π²Π½Π΅ΡΠ΅ΡΠ΅ ΡΠ°ΠΉΡ Π² ΡΠΏΠΈΡΠΎΠΊ ΠΈΡΠΊΠ»ΡΡΠ΅Π½ΠΈΠΉ. ΠΠ°ΠΊ ΡΡΠΎ ΡΠ΄Π΅Π»Π°ΡΡ? ΠΠ»Π°Π²Π½Π°Ρ ΠΠ·ΠΌΠ΅ΡΠ΅Π½ΠΈΡ. ΠΡΠΈΠ·ΠΎΠ²ΠΎΠΉ ΡΠΎΠ½Π΄ Π½Π° ΠΎΠΊΡΡΠ±ΡΡ Π³. Π’Π΅ΡΡΠ΅Ρ ΠΊΠΎΠΌΠΏΠΎΠ½Π΅Π½ΡΠΎΠ² LCR-T4. ΠΠ°Π·Π΅ΡΠ½ΡΠΉ ΠΌΠΎΠ΄ΡΠ»Ρ Π½ΠΌ 5ΠΌΠΡ. Raspberry Pi 2. ΠΡΠΈΠ½ΡΠΈΠΏΠΈΠ°Π»ΡΠ½Π°Ρ ΡΡ Π΅ΠΌΠ° USB-ΠΎΡΡΠΈΠ»Π»ΠΎΠ³ΡΠ°ΡΠ° ΠΎΡΠ΅Π½Ρ ΠΏΡΠΎΡΡΠ°! ΠΠΎΠ»ΡΡΠΊΠΎΠ² Π. ΠΠΏΡΠ±Π»ΠΈΠΊΠΎΠ²Π°Π½Π°: Π³.
ΠΠΎΠ·Π½Π°Π³ΡΠ°Π΄ΠΈΡΡ Π― ΡΠΎΠ±ΡΠ°Π» 1 0 x. ΠΡΠ΅Π½ΠΈΡΡ Π‘Π±ΡΠΎΡΠΈΡΡ. ΠΠΎΠΌΠΌΠ΅Π½ΡΠ°ΡΠΈΠΈ 78 Π― ΡΠΎΠ±ΡΠ°Π» 0 ΠΠΎΠ΄ΠΏΠΈΡΠ°ΡΡΡΡ OK. ΠΡΡΠ°ΡΠΈ ΠΎΡΠ΅Π½Ρ ΠΏΠΎΠ»Π΅Π·Π½ΡΠΉ ΠΏΡΠΈΠ±ΠΎΡΡΠΈΠΊ, ΠΎΡ ΠΎΡΡΠΈΠ»Π»ΠΎΠ³ΡΠ°ΡΠΎΠ² Π½Π° Π·Π²ΡΠΊΠΎΠ²ΠΎΠΉ ΠΊΠ°ΡΡΠ΅ Π²ΡΠ³ΠΎΠ΄Π½ΠΎ ΠΎΡΠ»ΠΈΡΠ°Π΅ΡΡΡ ΡΠ΅ΠΌ ΡΡΠΎ ΠΊ ΠΏΡΠΈΠΌΠ΅ΡΡ ΡΠΏΠΎΡΠΎΠ±Π΅Π½ ΡΠ°ΡΠΏΠΎΠ·Π½Π°Π²Π°ΡΡ ΠΏΠ΅ΡΠ΅ΠΌΠ΅Π½Π½ΡΠΉ ΡΠΈΠ³Π½Π°Π» ΠΊΠ³Ρ, Π΄Π°Π»ΡΡΠ΅ Π½Π΅ ΠΌΠ΅ΡΠΈΠ». ΠΠΎΠ½Π΅ΡΠ½ΠΎ ΡΠΎΡΠΌΡ Π½Π΅ Π²ΠΈΠ΄Π½ΠΎ Π½Π° ΡΡΠΈΡ ΡΠ°ΡΡΠΎΡΠ°Ρ , Π½Π° ΠΌΠ°Π»ΡΡ Π½Π΅ ΠΏΡΠΎΠ±ΠΎΠ²Π°Π» ΠΠ°ΠΊ ΠΏΠ΅ΡΠ²ΡΠΉ ΠΎΠΏΡΡ Π² ΠΏΡΠΎΠ³ΡΠ°ΠΌΠΌΠΈΡΠΎΠ²Π°Π½ΠΈΠ΅ ΡΠ΅ΠΊΠΎΠΌΠ΅Π½Π΄ΡΡ.
Π‘ΠΏΠ°ΡΠΈΠ±ΠΎ Π°Π²ΡΠΎΡΡ. ΠΡΠΎΡΠΈΡΠ°Π» Π²ΡΠ΅ ΠΊΠΎΠΌΠΌΠ΅Π½ΡΡ, Π½ΠΎ Π½ΠΈΠ³Π΄Π΅ Π½Π΅ ΡΠΊΠ°Π·Π°Π½ΠΎ ΠΎ ΡΠ΅Π»Π΅Π½Π°ΠΏΡΠ°Π²Π»Π΅Π½Π½ΠΎΡΡΠΈ Π΄Π°Π½Π½ΠΎΠ³ΠΎ ΠΏΡΠΎΠ±Π½ΠΈΠΊΠ°. ΠΠΎΠ½Π΅ΡΠ½ΠΎ ΠΏΠΎΠ½ΡΡΠ½ΠΎ ΡΡΠΎ ΡΡΠΎ ΠΈΠ³ΡΡΡΠΊΠ°, Π½ΠΎ ΠΌΠΎΠΆΠ½ΠΎ Π»ΠΈ Π΅ΠΉ ΠΌΠ΅ΡΠΈΡΡ ΠΈΠΌΠΏΡΠ»ΡΡΠ½ΡΠ΅ Π±Π»ΠΎΠΊΠΈ ΠΏΠΈΡΠ°Π½ΠΈΡ? GEN ΠΠ·Π²ΠΈΠ½ΠΈΡΠ΅ Π·Π° ΡΡΠΏΠΎΡΡΡ, Π½ΠΎ Π½ΠΈΠΊΠ°ΠΊ Π½Π΅ Π²ΠΊΠ»ΡΡΡΡΡ ΡΡΠΎ ΠΊΡΠ΄Π° ΠΏΡΠΎΡΠΈΠ²Π°ΡΡ.
Π€Π°ΠΉΠ» ΠΏΡΠΎΡΠΈΠ²ΠΊΠΈ 6. ΠΡΠΎΠ³ΡΠ°ΠΌΠΌΠ°ΡΠΎΡ Π²ΡΠ΅ Π·Π°Π»ΠΈΠ» Π½Π° ΡΠ»Π΅ΡΡ Π±Π΅Π· Π²ΠΎΠΏΡΠΎΡΠΎΠ², Π° Π²ΠΈΠ½Π΄Π° ΡΡΠ³Π°Π΅ΡΡΡ Π½Π° Π½Π΅ΠΎΠΏΠΎΠ·Π½Π°Π½Π½ΠΎΠ΅ ΡΡΡΡΠΎΠΉΡΡΠ²ΠΎ ΠΏΡΠΈΡΠ΅ΠΌ ΠΊΠ°ΠΆΠ΄ΡΠ΅ 3 ΡΠ΅ΠΊ. Π ΠΏΡΠΎΠ³Π° ΡΡΠ³Π°Π΅ΡΡΡ ΠΎΡΠΈΠ±ΠΊΠ° ΠΈΠ½ΠΈΡΠΈΠ°Π»ΠΈΠ·Π°ΡΠΈΠΈ ΡΡΠΎ Π΅ΠΉ Π½Π° Π₯Π Π½Π΅ Ρ
Π²Π°ΡΠ°Π΅Ρ.
ΠΠ Π€Π°ΠΉΠ» ΠΏΡΠΎΡΠΈΠ²ΠΊΠΈ Π²Π΅ΡΠΈΡ 6. Π‘Π°ΠΌ ΠΊΠΎΠ΄ Π²Π΅ΡΠΈΡ Π³ΠΎΡΠ°Π·Π΄ΠΎ ΠΌΠ΅Π½ΡΡΠ΅. ΠΠ°ΡΠ°Π±ΠΎΡΠ°Π» ΠΊΠΎΠ³Π΄Π° ΡΠ½ΡΠ» ΡΡΡΠ· ΡΠΊΠΈΠ΄Π²8. ΠΠ»Π΅Π³ Π‘ΠΊΠ°ΠΆΠΈΡΠ΅ ΠΏΠΎΠΆΠ°Π»ΡΠΉΡΡΠ°, Π° Π² Π°Π²ΡΠΎΠΌΠΎΠ±ΠΈΠ»Π΅ ΠΌΠΎΠΆΠ½ΠΎ ΠΈΠΌ ΡΡΠΎ-ΡΠΎ ΠΏΡΠΎΠ΄ΠΈΠ°Π³Π½ΠΎΡΡΠΈΡΠΎΠ²Π°ΡΡ?
ΠΠ°ΠΏΡΠΈΠΌΠ΅Ρ, ΠΏΡΠΎΠ²Π΅ΡΠΈΡΡ Π΄ΠΏΠ΄Π· Π½Π° ΠΏΠ°ΡΡΠ°Ρ Π±3? ΠΠ° ΠΊΠ°ΠΊΠΎΠΉ ΠΎΠΏΠ΅ΡΠ°ΡΠΈΠΎΠ½Π½ΠΎΠΉ ΡΠΈΡΡΠ΅ΠΌΠ΅ ΡΠ°Π±ΠΎΡΠ°Π΅Ρ? Π Π΅ΡΡ, ΡΠ΅ΠΌ ΠΏΡΠΎΡΠΈΠ²Π°Π»ΠΈ ΠΌΠΈΠΊΡΠΎΠΊΠΎΠ½ΡΡΠΎΠ»Π»Π΅Ρ? ΠΠΎΡ ΡΠΎΠ±ΡΠ°Π» ΡΡ Π΅ΠΌΠΊΡ, ΠΎΠ΄ΠΈΠ½ Π΄Π΅Π½Ρ ΠΏΠΎΡΠ°Π±ΠΎΡΠ°Π»Π°, Π½Π° ΡΠ»Π΅Π΄ΡΡΡΠΈΠΉ Π΄Π΅Π½Ρ Π² ΠΏΡΠΎΠ³Π΅ ΠΏΠΈΡΠ΅Ρ ΠΏΠΎΠΈΡΠΊ ΡΡΡΡΠΎΠΉΡΡΠ²Π° ΠΈ Π²ΡΡ. ΠΡΠΈ ΠΎΡΠΊΠ»ΡΡΠ΅Π½ΠΈΠΈ ΡΡΡΡΠΎΠΉΡΡΠ²Π° ΠΎΡ ΠΊΠΎΠΌΠΏΠ° ΠΎΠ½ ΠΏΠΎΠ½ΠΈΠΌΠ°Π΅Ρ, ΡΡΠΎ ΠΎΠ½ΠΎ Π±ΡΠ»ΠΎ ΠΈΠ·Π²Π»Π΅ΡΠ΅Π½ΠΎ. Π ΡΡΠΌ ΠΌΠΎΠΆΠ΅Ρ Π±ΡΡΡ «ΠΊΠΎΡΡΡΠ»Ρ», ΠΏΠΎΠΌΠΎΠ³ΠΈΡΠ΅ ΠΏΠΎΠΆΠ°Π»ΡΠΉΡΡΠ°?
ΠΠ»Π΅ΠΊΡΠ°Π½Π΄Ρ Alex Π‘ΠΎΠ²ΡΠ΅ΠΌ Π½Π΅ΡΠ΅ΡΡΠ΅Π·Π½ΠΎ. ΠΠ΅Ρ Π½ΠΈΠΊΠ°ΠΊΠΎΠΉ Π·Π°ΡΠΈΡΡ Π²Ρ ΠΎΠ΄ΠΎΠ², ΠΎΠ½ΠΈ Π½Π°ΠΏΡΡΠΌΠΈΠΊ Π·Π°Π²Π΅Π΄Π΅Π½Ρ Π½Π° ΠΊΠΎΠ½ΡΡΠΎΠ»Π»Π΅Ρ. ΠΠΎΡΡΠ°ΡΠΎΡΠ½ΠΎ Π½Π΅Π²Π΅ΡΠ½ΠΎ ΡΡΡΠ°Π½ΠΎΠ²ΠΈΡΡ ΠΏΠΎΡΠ΅Π½ΡΠΈΠΎΠΌΠ΅ΡΡ ΠΈ Π½Π° ΡΡΠΎΠΌ ΠΆΠΈΠ·Π½Ρ ΡΡΠΎΠ³ΠΎ «ΠΈΠ·ΠΌΠ΅ΡΠΈΡΠ΅Π»ΡΠ½ΠΎΠ³ΠΎ ΠΏΡΠΈΠ±ΠΎΡΠ°» Π·Π°ΠΊΠΎΠ½ΡΠΈΡΡΡ. ΠΠΎΠΆΠ½ΠΎ ΠΈ USB ΠΏΠΎΡΡ ΠΏΠΎΠΆΠ΅ΡΡ. ΠΠ° ΠΈ ΠΏΡΠΎΡΡΠΎ ΡΡΠ°ΡΠΈΠΊΠ° ΠΏΡΠΈ ΠΏΠΎΠ΄ΠΊΠ»ΡΡΠ΅Π½ΠΈΠΈ Π·Π°ΠΏΡΠΎΡΡΠΎ ΡΠΏΠ°Π»ΠΈΡ Π²Ρ ΠΎΠ΄.
ΠΠΎΠ±Π°Π²ΠΈΡΡ ΠΊΠΎΠΌΠΌΠ΅Π½ΡΠ°ΡΠΈΠΉ.
Π ΡΠ΅ΠΌ ΠΈΠ·ΠΌΠ΅ΡΡΠ΅ΡΡΡ ΡΠ»Π΅ΠΊΡΡΠΈΡΠ΅ΡΠΊΠΎΠ΅ ΡΠΎΠΏΡΠΎΡΠΈΠ²Π»Π΅Π½ΠΈΠ΅? ΠΠ»Ρ Π²ΡΠ±ΠΎΡΠ° Π½Π΅ΡΠΊΠΎΠ»ΡΠΊΠΈΡ
ΡΠ°ΠΉΠ»ΠΎΠ² ΠΈΡΠΏΠΎΠ»ΡΠ·ΠΉΡΠ΅ CTRL. Π― ΡΠΎΠ³Π»Π°ΡΠ΅Π½ Ρ ΠΏΡΠ°Π²ΠΈΠ»Π°ΠΌΠΈ ΠΏΡΠ±Π»ΠΈΠΊΠ°ΡΠΈΠΈ ΠΊΠΎΠΌΠΌΠ΅Π½ΡΠ°ΡΠΈΠ΅Π² ΠΡΡΠ°Π²ΠΈΡΡ ΠΊΠΎΠΌΠΌΠ΅Π½ΡΠ°ΡΠΈΠΉ. ΠΠΎΠΈΡΠΊ Π² Utsource. Π Π±Π»ΠΎΠΊΠ½ΠΎΡ. ΠΠΎΠ±Π°Π²ΠΈΡΡ Π²ΡΠ΅.
ΠΠ‘Π¦ΠΠΠΠΠΠ ΠΠ€-ΠΠ ΠΠ‘Π’ΠΠΠΠ Π ΠΠ
ΠΡΡΠΈΠ»Π»ΠΎΠ³ΡΠ°Ρ ΠΎΡΠ΅Π½Ρ ΠΏΠΎΠ»Π΅Π·Π΅Π½, ΠΊΠΎΠ³Π΄Π° Π΄Π΅Π»ΠΎ Π΄ΠΎΡ
ΠΎΠ΄ΠΈΡ Π΄ΠΎ ΡΠ΅ΡΡΠΈΡΠΎΠ²Π°Π½ΠΈΡ ΡΠ»Π΅ΠΊΡΡΠΎΠ½ΠΈΠΊΠΈ, Π½ΠΎ ΠΎΠ½ ΡΠ°ΠΊΠΆΠ΅ ΠΌΠΎΠΆΠ΅Ρ Π±ΡΡΡ ΠΎΡΠ΅Π½Ρ Π΄ΠΎΡΠΎΠ³ΠΎΡΡΠΎΡΡΠΈΠΌ, ΡΡΠΎ Π½Π΅ Π²ΡΠ΅Π³Π΄Π° ΡΠ°Π΄ΠΈΠΎΠ»ΡΠ±ΠΈΡΠ΅Π»ΠΈ ΠΌΠΎΠ³ΡΡ Π²ΠΎΡΠΏΠΎΠ»ΡΠ·ΠΎΠ²Π°ΡΡΡΡ ΠΏΡΠ΅ΠΈΠΌΡΡΠ΅ΡΡΠ²Π°ΠΌΠΈ ΠΎΡΡΠΈΠ»Π»ΠΎΠ³ΡΠ°ΡΠΈΡΠΎΠ²Π°Π½ΠΈΡ. ΠΠΎΡΠ²Π»Π΅Π½ΠΈΠ΅ Π½Π° ΡΡΠ½ΠΊΠ΅ ΠΌΠΈΠ½ΠΈΠ°ΡΡΡΠ½ΡΡ
USB-ΠΌΠΎΠ΄ΡΠ»Π΅ΠΉ ΠΎΡΡΠΈΠ»Π»ΠΎΠ³ΡΠ°ΡΠ° Π½Π°ΡΠ°Π»ΡΠ½ΠΎΠ³ΠΎ ΡΡΠΎΠ²Π½Ρ ΠΎΡΠΊΡΡΠ²Π°Π΅Ρ Π½ΠΎΠ²ΡΠΉ ΠΌΠΈΡ Π²ΠΎΠ·ΠΌΠΎΠΆΠ½ΠΎΡΡΠ΅ΠΉ ΡΠ°Π΄ΠΈΠΎΠ»ΡΠ±ΠΈΡΠ΅Π»Π΅ΠΉ, ΠΌΠ΅Π»ΠΊΠΈΡ
ΠΏΡΠΎΠΈΠ·Π²ΠΎΠ΄ΠΈΡΠ΅Π»Π΅ΠΉ ΠΈ ΠΏΡΠ΅Π΄ΠΏΡΠΈΠ½ΠΈΠΌΠ°ΡΠ΅Π»Π΅ΠΉ Ρ ΠΎΠ³ΡΠ°Π½ΠΈΡΠ΅Π½Π½ΡΠΌ Π±ΡΠ΄ΠΆΠ΅ΡΠΎΠΌ. Π‘Π΅Π³ΠΎΠ΄Π½Ρ ΡΡΠ½ΠΎΠΊ Π½Π°Π²ΠΎΠ΄Π½Π΅Π½ ΡΠΈΡΡΠΎΠ²ΡΠΌΠΈ ΠΎΡΡΠΈΠ»Π»ΠΎΠ³ΡΠ°ΡΠΈΡΠ΅ΡΠΊΠΈΠΌΠΈ ΠΌΠΎΠ΄ΡΠ»ΡΠΌΠΈ, ΠΊΠΎΡΠΎΡΡΠ΅ Ρ
ΠΎΡΡ ΠΈ ΠΏΡΠΎΡΡΡ Π² ΠΈΡΠΏΠΎΠ»ΡΠ·ΠΎΠ²Π°Π½ΠΈΠΈ, Π½ΠΎ Π² Ρ
ΠΎΠ΄Π΅ ΠΈΡ
ΡΠΊΡΠΏΠ»ΡΠ°ΡΠ°ΡΠΈΠΈ Π²ΡΡΡΠ½ΡΠ΅ΡΡΡ, ΡΡΠΎ ΠΎΠ½ΠΈ Π±ΠΎΠ»ΡΡΠ΅ ΡΡΠΌΡΡ, ΡΠ΅ΠΌ ΠΏΠΎΠΌΠΎΠ³Π°ΡΡ ΠΏΡΠΎΠΈΠ·Π²ΠΎΠ΄ΠΈΡΡ ΠΊΠ°ΡΠ΅ΡΡΠ²Π΅Π½Π½ΡΠ΅ ΠΈΠ·ΠΌΠ΅ΡΠ΅Π½ΠΈΡ. ΠΠΏΡΠΎΡΠ΅ΠΌ, Π΄Π΅ΠΉΡΡΠ²ΠΈΡΠ΅Π»ΡΠ½ΠΎ Π΅ΡΡΡ ΠΈ Ρ
ΠΎΡΠΎΡΠΈΠ΅ Π²Π°ΡΠΈΠ°Π½ΡΡ. ΠΡΠΎ ΠΎΡΠ»ΠΈΡΠ½ΡΠΉ ΠΊΠΎΠΌΠΏΠ°ΠΊΡΠ½ΡΠΉ ΠΎΡΡΠΈΠ»Π»ΠΎΠ³ΡΠ°Ρ Ρ Π»ΠΎΠ³ΠΈΡΠ΅ΡΠΊΠΈΠΌ Π°Π½Π°Π»ΠΈΠ·Π°ΡΠΎΡΠΎΠΌ ΠΈ Π³Π΅Π½Π΅ΡΠ°ΡΠΎΡΠΎΠΌ ΠΏΡΠΎΠΈΠ·Π²ΠΎΠ»ΡΠ½ΡΡ
ΡΠΈΠ³Π½Π°Π»ΠΎΠ² Π² Π²ΠΈΠ΄Π΅ ΠΎΠ΄Π½ΠΎΠΏΠ»Π°ΡΠ½ΠΎΠ³ΠΎ ΠΌΠΎΠ΄ΡΠ»Ρ.
ΠΠΈΠ·ΡΠ°Π»ΠΈΠ·Π°ΡΠΈΡ ΡΠΈΠ³Π½Π°Π»ΠΎΠ² ΠΈ ΡΠΏΡΠ°Π²Π»Π΅Π½ΠΈΠ΅ ΡΡΡΡΠΎΠΉΡΡΠ²ΠΎΠΌ ΠΌΠΎΠΆΠ½ΠΎ ΠΎΡΡΡΠ΅ΡΡΠ²Π»ΡΡΡ Ρ ΠΏΠΎΠΌΠΎΡΡΡ ΠΏΡΠΎΠ³ΡΠ°ΠΌΠΌΠ½ΠΎΠ³ΠΎ ΠΎΠ±Π΅ΡΠΏΠ΅ΡΠ΅Π½ΠΈΡ Ρ ΠΎΡΠΊΡΡΡΡΠΌ ΠΈΡΡ
ΠΎΠ΄Π½ΡΠΌ ΠΊΠΎΠ΄ΠΎΠΌ.
ΠΡΡΠΈΠ»Π»ΠΎΠ³ΡΠ°ΡΡ Π½Π° Π±Π°Π·Π΅ Android-ΡΡΡΡΠΎΠΉΡΡΠ². ΠΠ°Π²Π½ΠΎ ΠΈΠ·Π²Π΅ΡΡΠ½Ρ ΡΠ°ΠΊ Π½Π°Π·ΡΠ²Π°Π΅ΠΌΡΠ΅ USB-ΠΎΡΡΠΈΠ»Π»ΠΎΠ³ΡΠ°ΡΡ, ΠΎΠ±ΡΠ°Π±ΠΎΡΠΊΠ° ΡΠΈΠ³Π½Π°Π»Π° Π² ΠΊΠΎΡΠΎΡΡΡ ΠΎΡΡΡΠ΅ΡΡΠ²Π»ΡΠ΅ΡΡΡ.
ΠΡΠ΄ΠΆΠ΅ΡΠ½ΡΠΉ ΠΎΡΡΠΈΠ»Π»ΠΎΠ³ΡΠ°Ρ
Π‘ΠΏΡΠ°Π²ΠΊΠ° ΠΠ°Π»Π΅Π½Π΄Π°ΡΡ ΠΡΠ΅ ΡΠ°Π·Π΄Π΅Π»Ρ ΠΏΡΠΎΡΠΈΡΠ°Π½Ρ. ΠΠ±ΡΠ°ΡΠ°Π΅ΠΌ ΠΠ°ΡΠ΅ Π²Π½ΠΈΠΌΠ°Π½ΠΈΠ΅: Π΄Π°Π½Π½ΡΠΉ ΠΏΡΠΎΠ΅ΠΊΡ ΡΠ²Π»ΡΠ΅ΡΡΡ ΡΠ°ΠΌΠΎΡΡΠΎΡΡΠ΅Π»ΡΠ½ΡΠΌ, ΠΈ Π΄Π°ΠΆΠ΅ Π΅ΡΠ»ΠΈ ΠΡ Π±ΡΠ»ΠΈ ΡΠΆΠ΅ Π·Π°ΡΠ΅Π³ΠΈΡΡΡΠΈΡΠΎΠ²Π°Π½Ρ Π½Π° Π΄ΡΡΠ³ΠΈΡ ΡΡΠΈΠΊΠ΅ΡΡΠΊΠΈΡ ΡΠ°ΠΉΡΠ°Ρ , ΠΠ°ΠΌ ΠΏΡΠΈΠ΄ΡΡΡΡ ΠΏΡΠΎΠΉΡΠΈ ΡΠ΅Π³ΠΈΡΡΡΠ°ΡΠΈΡ Π·Π°Π½ΠΎΠ²ΠΎ. ΠΡΠΈΡΠΎΠ΅Π΄ΠΈΠ½ΡΠΉΡΠ΅ΡΡ ΠΊ ΠΊΠ»ΡΠ±Ρ Π΅Π΄ΠΈΠ½ΠΎΠΌΡΡΠ»Π΅Π½Π½ΠΈΠΊΠΎΠ²! Π’ΠΎΠ»ΡΠΊΠΎ ΠΏΠΎΠ»Π΅Π·Π½Π°Ρ ΠΈΠ½ΡΠΎΡΠΌΠ°ΡΠΈΡ, ΡΠΎΠ»ΡΠΊΠΎ ΡΠ΅Π°Π»ΡΠ½ΡΠΉ ΡΡΠΈΠΊΠΈΠ½Π³! Re: Π‘Π°ΠΌΠΎΠ΄Π΅Π»ΡΠ½ΡΠΉ ΠΏΠΎΡΡΠ°ΡΠΈΠ²Π½ΡΠΉ ΠΏΡΠΎΡΡΠΎΠΉ ΠΎΡΡΠΈΠ»ΠΎΠ³ΡΠ°Ρ. Π¦ΠΈΡΠ°ΡΠ°: Π‘ΠΎΠΎΠ±ΡΠ΅Π½ΠΈΠ΅ ΠΎΡ Vovan12 ΠΠΈΠΊΠ°ΠΊ Π² ΠΊΠΎΡΠΏΡΡ Π½Π΅ ΡΠΎΠ±Π΅ΡΡ ΠΡΠΎ Π½Π΅ ΠΎΠ½ ΡΠ»ΡΡΠ°Π΅ΠΌ? ΠΠΎΡ Π²ΡΠ΅ -ΡΠ°ΠΊΠΈ Π½Π°ΡΠ΅Π» ΠΏΡΠΈΠ»ΠΎΠΆΠ΅Π½ΠΈΠ΅ ΠΏΠΎΠ΄ Π°Π½Π΄ΡΠΎΠΈΠ΄ -Π΄Π»Ρ ΡΡΠΎΠ³ΠΎ ΠΈ ΠΊΡΠΏΠΈΠ» ΡΠΌΠ°ΡΡΡΠΎΠ½ -Π²ΠΎΡ ΡΠ΅ΡΡΡ.. ΠΠ°Π΄ΠΎ Π±Ρ Π΅ΡΠ΅ Π΄Π΅Π»ΠΈΡΠ΅Π»Ρ ΡΠ΄Π΅Π»Π°ΡΡ ΡΡΠΎΠ± Π½Π΅ ΡΠΏΠ°Π»ΠΈΡΡ ΡΠΎΡΠΈΠΊ.. ΠΡΠΈΠ»ΠΎΠΆΠ΅Π½ΠΈΠ΅ ΠΏΡΠΈΠΊΠ»Π°Π΄ΡΠ²Π°Ρ.. ΠΠ·ΠΎΠ±ΡΠ°ΠΆΠ΅Π½ΠΈΡ osc1.
ΠΎΡΡΠΈΠ»Π»ΠΎΠ³ΡΠ°Ρ ΠΈΠ· ΡΠΌΠ°ΡΡΡΠΎΠ½Π° android
ΠΠΎΡΠΎΠ²ΡΠΉ Π½Π°Π±ΠΎΡ Π΄Π»Ρ ΡΠ±ΠΎΡΠΊΠΈ ΠΎΡΡΠΈΠ»Π»ΠΎΠ³ΡΠ°ΡΠ° ΡΠΎΠ΄Π΅ΡΠΆΠ°Ρ Π²ΡΠ΅ Π½Π΅ΠΎΠ±Ρ
ΠΎΠ΄ΠΈΠΌΡΠ΅ ΡΠ°Π΄ΠΈΠΎΠ΄Π΅ΡΠ°Π»ΠΈ Π΄Π»Ρ ΡΠΎΠ·Π΄Π°Π½ΠΈΡ ΠΏΠΎΠ»Π½ΠΎΡΠ΅Π½Π½ΠΎΠ³ΠΎ ΠΈΠ·ΠΌΠ΅ΡΠΈΡΠ΅Π»ΡΠ½ΠΎΠ³ΠΎ ΠΏΡΠΈΠ±ΠΎΡΠ°, Π³ΠΎΡΠΎΠ²ΠΎΠ³ΠΎ ΠΊ ΡΠΊΡΠΏΠ»ΡΠ°ΡΠ°ΡΠΈΠΈ.
ΠΠ°ΠΊ Π²ΡΠ±ΡΠ°ΡΡ ΠΎΡΡΠΈΠ»Π»ΠΎΠ³ΡΠ°Ρ? Π£ ΠΊΠ°ΠΆΠ΄ΠΎΠ³ΠΎ Π² Π΄Π΅ΡΡΡΠ²Π΅, Π½Π°Π²Π΅ΡΠ½ΡΠΊΠ°, Π±ΡΠ» ΠΊΠΎΠ½ΡΡΡΡΠΊΡΠΎΡ — ΡΠ°ΠΌΠ°Ρ ΡΠ°ΡΠΏΡΠΎΡΡΡΠ°Π½Π΅Π½Π½Π°Ρ ΡΠ°Π·Π²ΠΈΠ²Π°ΡΡΠ°Ρ ΠΈ ΡΠ²Π»Π΅ΠΊΠ°ΡΠ΅Π»ΡΠ½Π°Ρ ΠΈΠ³ΡΠ°. Π ΡΡΠΌ ΠΆΠ΅ Π·Π°ΠΊΠ»ΡΡΠ°Π΅ΡΡΡ ΡΠ΅ΠΊΡΠ΅Ρ Π»ΡΠ±Π²ΠΈ ΠΊ ΠΊΠΎΠ½ΡΡΡΡΠΊΡΠΎΡΡ?
ΠΠ° Π½Π΅ΠΈΠΌΠ΅Π½ΠΈΠ΅ΠΌ Π»ΡΡΡΠ΅Π³ΠΎ, ΠΎΡΠ΅Π½Ρ Π΄Π°ΠΆΠ΅ Ρ ΠΎΡΠ΅ΡΡΡ Π²Π·ΡΡΡ.
ΠΡΠΎΡΡΠΎΠΉ USB-ΠΎΡΡΠΈΠ»Π»ΠΎΠ³ΡΠ°Ρ
ΠΠ»Π°Π½ΡΠ΅ΡΠ½ΡΠ΅ ΠΊΠΎΠΌΠΏΡΡΡΠ΅ΡΡ ΠΈ ΡΠΌΠ°ΡΡΡΠΎΠ½Ρ ΠΏΡΠΈ Π³ΡΠ°ΠΌΠΎΡΠ½ΠΎΠΌ ΠΏΡΠΈΠΌΠ΅Π½Π΅Π½ΠΈΠΈ ΡΡΠ°Π½ΠΎΠ²ΡΡΡΡ Π½Π΅Π·Π°ΠΌΠ΅Π½ΠΈΠΌΡΠΌΠΈ ΠΏΠΎΠΌΠΎΡΠ½ΠΈΠΊΠ°ΠΌΠΈ Π² ΠΏΡΠΎΡΠ΅ΡΡΠΈΠΎΠ½Π°Π»ΡΠ½ΠΎΠΉ Π΄Π΅ΡΡΠ΅Π»ΡΠ½ΠΎΡΡΠΈ ΡΠ»Π΅ΠΊΡΡΠΈΠΊΠΎΠ². ΠΡΠΈΡΠ΅ΠΌ ΡΠ΅ΡΡ ΠΈΠ΄Π΅Ρ Π½Π΅ ΡΠΎΠ»ΡΠΊΠΎ ΠΎ Ρ ΡΠ°Π½Π΅Π½ΠΈΠΈ ΠΊΠΎΠ½ΡΠ°ΠΊΡΠΎΠ² ΠΈΠ»ΠΈ ΡΠ²ΡΠ·ΠΈ Ρ ΠΊΠΎΠ»Π»Π΅Π³Π°ΠΌΠΈ, Π½ΠΎ ΠΈ ΠΎ ΠΏΠΎΠΌΠΎΡΠΈ Π½Π΅ΠΏΠΎΡΡΠ΅Π΄ΡΡΠ²Π΅Π½Π½ΠΎ ΠΏΡΠΈ ΠΏΡΠΎΠ²Π΅Π΄Π΅Π½ΠΈΠΈ ΠΈΠ·ΠΌΠ΅ΡΠ΅Π½ΠΈΠΉ. Π‘ΠΎΠ²ΡΠ΅ΠΌΠ΅Π½Π½ΡΠ΅ ΠΈΠ·ΠΌΠ΅ΡΠΈΡΠ΅Π»ΡΠ½ΡΠ΅ ΠΏΡΠΈΠ±ΠΎΡΡ Π·Π°ΡΠ°ΡΡΡΡ ΠΈΠΌΠ΅ΡΡ Π²ΡΡΡΠΎΠ΅Π½Π½ΡΠ΅ ΠΊΠΎΠΌΠΏΡΡΡΠ΅ΡΡ, ΠΎΡΡΡΠ΅ΡΡΠ²Π»ΡΡΡΠΈΠ΅ ΠΎΠ±ΡΠ°Π±ΠΎΡΠΊΡ, Ρ ΡΠ°Π½Π΅Π½ΠΈΠ΅ ΠΈ ΡΠΈΡΡΠ΅ΠΌΠ°ΡΠΈΠ·Π°ΡΠΈΡ Π΄Π°Π½Π½ΡΡ . ΠΡΠΈ ΡΡΠΎΠΌ ΡΠ»Π΅ΠΊΡΡΠΈΠΊΠΈ Π½ΠΎΡΡΡ Ρ ΡΠΎΠ±ΠΎΠΉ Π΅ΡΠ΅ ΠΈ Π²Π΅ΡΡΠΌΠ° ΠΌΠΎΡΠ½ΡΠ΅ Π²ΡΡΠΈΡΠ»ΠΈΡΠ΅Π»ΡΠ½ΡΠ΅ ΡΡΡΡΠΎΠΉΡΡΠ²Π°, ΠΊΠΎΡΠΎΡΡΠΌΠΈ ΡΠ²Π»ΡΡΡΡΡ ΡΠΌΠ°ΡΡΡΠΎΠ½Ρ ΠΈ ΠΏΠ»Π°Π½ΡΠ΅ΡΠ½ΡΠ΅ ΠΊΠΎΠΌΠΏΡΡΡΠ΅ΡΡ. ΠΡΠΈ ΠΌΠΎΠ±ΠΈΠ»ΡΠ½ΡΠ΅ Π³Π°Π΄ΠΆΠ΅ΡΡ ΠΈΡΠΏΠΎΠ»ΡΠ·ΡΡΡΡΡ Π² ΠΏΡΠΎΡΠ΅ΡΡΠΈΠΎΠ½Π°Π»ΡΠ½ΠΎΠΉ Π΄Π΅ΡΡΠ΅Π»ΡΠ½ΠΎΡΡΠΈ Π΄Π»Ρ ΡΠ²ΡΠ·ΠΈ, Ρ ΡΠ°Π½Π΅Π½ΠΈΡ Π±Π°Π·, Π΄Π°Π½Π½ΡΡ ΠΈ GPS-Π½Π°Π²ΠΈΠ³Π°ΡΠΈΠΈ.
Π‘Π°ΠΌΠΎΠ΄Π΅Π»ΡΠ½ΡΠΉ ΠΎΡΡΠΈΠ»Π»ΠΎΠ³ΡΠ°Ρ Π½Π° Π°Π½Π΄ΡΠΎΠΈΠ΄
Π’Π΅Ρ
Π½ΠΎΠ»ΠΎΠ³ΠΈΠΈ Π½Π΅ ΡΡΠΎΡΡ Π½Π° ΠΌΠ΅ΡΡΠ΅, ΠΈ ΡΠ³Π½Π°ΡΡΡΡ Π·Π° Π½ΠΈΠΌΠΈ Π½Π΅ Π²ΡΠ΅Π³Π΄Π° ΠΏΡΠΎΡΡΠΎ.
ΠΠΎΡΠ²Π»ΡΡΡΡΡ Π½ΠΎΠ²ΠΈΠ½ΠΊΠΈ, Π² ΠΊΠΎΡΠΎΡΡΡ
Ρ
ΠΎΡΠ΅Π»ΠΎΡΡ Π±Ρ ΡΠ°Π·ΠΎΠ±ΡΠ°ΡΡΡΡ Π±ΠΎΠ»Π΅Π΅ Π΄Π΅ΡΠ°Π»ΡΠ½ΠΎ. ΠΡΠΎΠ±Π΅Π½Π½ΠΎ ΡΡΠΎ ΠΊΠ°ΡΠ°Π΅ΡΡΡ ΡΠ°Π·Π½ΠΎΠΎΠ±ΡΠ°Π·Π½ΡΡ
ΡΠ»Π΅ΠΊΡΡΠΎΠ½Π½ΡΡ
ΠΊΠΎΠ½ΡΡΡΡΠΊΡΠΎΡΠΎΠ², ΠΏΠΎΠ·Π²ΠΎΠ»ΡΡΡΠΈΡ
ΡΠΎΠ±ΠΈΡΠ°ΡΡ ΠΏΡΠ°ΠΊΡΠΈΡΠ΅ΡΠΊΠΈ Π»ΡΠ±ΠΎΠ΅ ΠΏΡΠΎΡΡΠΎΠ΅ ΡΡΡΡΠΎΠΉΡΡΠ²ΠΎ ΠΏΠΎΡΠ°Π³ΠΎΠ²ΠΎ. Π‘Π΅ΠΉΡΠ°Ρ Π² ΠΈΡ
ΡΠΈΡΠ»Π΅ ΠΈ ΠΏΠ»Π°ΡΡ ΠΡΠ΄ΡΠΈΠ½ΠΎ ΡΠΎ ΡΠ²ΠΎΠΈΠΌΠΈ ΠΊΠ»ΠΎΠ½Π°ΠΌΠΈ, ΠΈ ΠΊΠΈΡΠ°ΠΉΡΠΊΠΈΠ΅ ΠΌΠΈΠΊΡΠΎΠΏΡΠΎΡΠ΅ΡΡΠΎΡΠ½ΡΠ΅ ΠΊΠΎΠΌΠΏΡΡΡΠ΅ΡΡ, ΠΈ Π³ΠΎΡΠΎΠ²ΡΠ΅ ΡΠ΅ΡΠ΅Π½ΠΈΡ, ΠΈΠ΄ΡΡΠΈΠ΅ ΡΠΆΠ΅ Ρ ΠΏΡΠΎΠ³ΡΠ°ΠΌΠΌΠ½ΡΠΌ ΠΎΠ±Π΅ΡΠΏΠ΅ΡΠ΅Π½ΠΈΠ΅ΠΌ Π½Π° Π±ΠΎΡΡΡ. ΠΠ΄Π½Π°ΠΊΠΎ Π΄Π»Ρ ΡΠ°Π±ΠΎΡΡ ΡΠΎ Π²ΡΠ΅ΠΌ Π²ΡΡΠ΅ΠΏΠ΅ΡΠ΅ΡΠΈΡΠ»Π΅Π½Π½ΡΠΌ ΡΠΏΠ΅ΠΊΡΡΠΎΠΌ ΠΈΠ½ΡΠ΅ΡΠ΅ΡΠ½ΡΡ
Π½ΠΎΠ²ΠΈΠ½ΠΎΠΊ, ΡΠ°Π²Π½ΠΎ ΠΊΠ°ΠΊ ΠΈ Π΄Π»Ρ ΡΠ΅ΠΌΠΎΠ½ΡΠ° ΡΠΈΡΡΠΎΠ²ΠΎΠΉ ΡΠ΅Ρ
Π½ΠΈΠΊΠΈ, ΡΡΠ΅Π±ΡΠ΅ΡΡΡ Π΄ΠΎΡΠΎΠ³ΠΎΡΡΠΎΡΡΠΈΠΉ Π²ΡΡΠΎΠΊΠΎΡΠΎΡΠ½ΡΠΉ ΠΈΠ½ΡΡΡΡΠΌΠ΅Π½Ρ. Π‘ΡΠ΅Π΄ΠΈ ΡΠ°ΠΊΠΎΠ³ΠΎ ΠΎΠ±ΠΎΡΡΠ΄ΠΎΠ²Π°Π½ΠΈΡ β ΠΈ ΠΎΡΡΠΈΠ»Π»ΠΎΠ³ΡΠ°Ρ, ΠΏΠΎΠ·Π²ΠΎΠ»ΡΡΡΠΈΠΉ ΡΡΠΈΡΡΠ²Π°ΡΡ ΡΠ°ΡΡΠΎΡΠ½ΡΠ΅ ΠΏΠΎΠΊΠ°Π·Π°Π½ΠΈΡ ΠΈ ΠΏΡΠΎΠ²ΠΎΠ΄ΠΈΡΡ Π΄ΠΈΠ°Π³Π½ΠΎΡΡΠΈΠΊΡ. ΠΠ°ΡΠ°ΡΡΡΡ Π΅Π³ΠΎ ΡΡΠΎΠΈΠΌΠΎΡΡΡ Π΄ΠΎΠ²ΠΎΠ»ΡΠ½ΠΎ Π²ΡΡΠΎΠΊΠ°, ΠΈ Π½Π°ΡΠΈΠ½Π°ΡΡΠΈΠ΅ ΡΠΊΡΠΏΠ΅ΡΠΈΠΌΠ΅Π½ΡΠ°ΡΠΎΡΡ Π½Π΅ ΠΌΠΎΠ³ΡΡ ΠΏΠΎΠ·Π²ΠΎΠ»ΠΈΡΡ ΡΠ΅Π±Π΅ ΡΠ°ΠΊΡΡ Π΄ΠΎΡΠΎΠ³ΠΎΡΡΠΎΡΡΡΡ ΠΏΠΎΠΊΡΠΏΠΊΡ.
ΠΠΈΠ½ΠΈ ΠΎΡΡΠΈΠ»Π»ΠΎΠ³ΡΠ°Ρ Arduino Π½Π° LCD | ΠΠΏΠΏΠ°ΡΠ°ΡΠ½Π°Ρ ΠΏΠ»Π°ΡΡΠΎΡΠΌΠ° Arduino ΠΡΠΎΡΡΠ΅ΠΉΡΠΈΠΉ ΠΎΡΡΠΈΠ»Π»ΠΎΠ³ΡΠ°Ρ ΠΈΠ· ΠΊΠΎΠΌΠΏΡΡΡΠ΅ΡΠ° | ΠΠ°ΡΡΠ΅Ρ-ΠΊΠ»Π°ΡΡ ΡΠ²ΠΎΠΈΠΌΠΈ ΡΡΠΊΠ°ΠΌΠΈ.
ΠΡΡΠΈΠ»Π»ΠΎΠ³ΡΠ°Ρ ΠΈΠ· ΠΏΠ»Π°Π½ΡΠ΅ΡΠ° ΡΠ²ΠΎΠΈΠΌΠΈ ΡΡΠΊΠ°ΠΌΠΈ
Π ΡΠΎΠΌ, ΠΊΠ°ΠΊ ΡΠΎΠ±ΡΠ°ΡΡ ΡΠ°ΠΌΡΠΉ ΠΏΡΠΎΡΡΠΎΠΉ Π°Π΄Π°ΠΏΡΠ΅Ρ Π΄Π»Ρ ΠΏΡΠΎΠ³ΡΠ°ΠΌΠΌΠ½ΠΎΠ³ΠΎ Π²ΠΈΡΡΡΠ°Π»ΡΠ½ΠΎΠ³ΠΎ ΠΎΡΡΠΈΠ»Π»ΠΎΠ³ΡΠ°ΡΠ°, ΠΏΡΠΈΠ³ΠΎΠ΄Π½ΡΠΉ Π΄Π»Ρ ΠΈΡΠΏΠΎΠ»ΡΠ·ΠΎΠ²Π°Π½ΠΈΡ Π² ΡΠ΅ΠΌΠΎΠ½ΡΠ΅ ΠΈ Π½Π°ΡΡΡΠΎΠΉΠΊΠ΅ Π°ΡΠ΄ΠΈΠΎΠ°ΠΏΠΏΠ°ΡΠ°ΡΡΡΡ.
Π ΡΡΠ°ΡΡΠ΅ ΡΠ°ΡΡΠΊΠ°Π·ΡΠ²Π°Π΅ΡΡΡ ΡΠ°ΠΊΠΆΠ΅ ΠΎ ΡΠΎΠΌ, ΠΊΠ°ΠΊ ΠΌΠΎΠΆΠ½ΠΎ ΠΈΠ·ΠΌΠ΅ΡΠΈΡΡ Π²Ρ
ΠΎΠ΄Π½ΠΎΠΉ ΠΈ Π²ΡΡ
ΠΎΠ΄Π½ΠΎΠΉ ΠΈΠΌΠΏΠ΅Π΄Π°Π½Ρ ΠΈ ΠΊΠ°ΠΊ ΡΠ°ΡΡΡΠΈΡΠ°ΡΡ Π°ΡΡΠ΅Π½ΡΠ°ΡΠΎΡ Π΄Π»Ρ Π²ΠΈΡΡΡΠ°Π»ΡΠ½ΠΎΠ³ΠΎ ΠΎΡΡΠΈΠ»Π»ΠΎΠ³ΡΠ°ΡΠ°. ΠΠ°ΠΊ ΠΈΠ·Π³ΠΎΡΠΎΠ²ΠΈΡΡ ΠΊΠ°Π±Π΅Π»Ρ-ΡΡΠΏ Π΄Π»Ρ Π½ΠΈΠ·ΠΊΠΎΡΠ°ΡΡΠΎΡΠ½ΠΎΠ³ΠΎ Π²ΠΈΡΡΡΠ°Π»ΡΠ½ΠΎΠ³ΠΎ ΠΎΡΡΠΈΠ»Π»ΠΎΠ³ΡΠ°ΡΠ°?
ΠΠΈΠΆΠ΅ ΠΏΡΠ΅Π΄ΡΡΠ°Π²Π»Π΅Π½ ΠΏΡΠΎΠ΅ΠΊΡ USB-ΠΎΡΡΠΈΠ»Π»ΠΎΠ³ΡΠ°ΡΠ°, ΠΊΠΎΡΠΎΡΡΠΉ Π²Ρ ΡΠΌΠΎΠΆΠ΅ΡΠ΅ ΡΠΎΠ±ΡΠ°ΡΡ ΡΠ²ΠΎΠΈΠΌΠΈ ΡΡΠΊΠ°ΠΌΠΈ. ΠΠΎΠ·ΠΌΠΎΠΆΠ½ΠΎΡΡΠΈ USB-ΠΎΡΡΠΈΠ»Π»ΠΎΠ³ΡΠ°ΡΠ° ΠΌΠΈΠ½ΠΈΠΌΠ°Π»ΡΠ½Ρ, Π½ΠΎ Π΄Π»Ρ ΠΌΠ½ΠΎΠ³ΠΈΡ ΡΠ°Π΄ΠΈΠΎΠ»ΡΠ±ΠΈΡΠ΅Π»ΡΡΠΊΠΈΡ Π·Π°Π΄Π°Ρ Π²ΠΏΠΎΠ»Π½Π΅ ΡΠΎΠΉΠ΄Π΅Ρ. Π’Π°ΠΊΠΆΠ΅, ΡΡ Π΅ΠΌΠ° Π΄Π°Π½Π½ΠΎΠ³ΠΎ USB-ΠΎΡΡΠΈΠ»Π»ΠΎΠ³ΡΠ°ΡΠ° ΠΌΠΎΠΆΠ΅Ρ ΠΈΡΠΏΠΎΠ»ΡΠ·ΠΎΠ²Π°ΡΡΡΡ ΠΊΠ°ΠΊ ΠΎΡΠ½ΠΎΠ²Π° Π΄Π»Ρ ΠΏΠΎΡΡΡΠΎΠ΅Π½ΠΈΡ Π±ΠΎΠ»Π΅Π΅ ΡΠ΅ΡΡΠ΅Π·Π½ΡΡ ΡΡ Π΅ΠΌ. Π ΠΎΡΠ½ΠΎΠ²Π΅ ΡΡ Π΅ΠΌΡ ΡΡΠΎΠΈΡ ΠΌΠΈΠΊΡΠΎΠΊΠΎΠ½ΡΡΠΎΠ»Π»Π΅Ρ Atmel Tiny ΠΡΡΠΈΠ»Π»ΠΎΠ³ΡΠ°Ρ ΠΈΠΌΠ΅Π΅Ρ Π΄Π²Π° Π°Π½Π°Π»ΠΎΠ³ΠΎΠ²ΡΡ Π²Ρ ΠΎΠ΄Π° ΠΈ ΠΏΠΈΡΠ°Π΅ΡΡΡ ΠΎΡ USB-ΠΈΠ½ΡΠ΅ΡΡΠ΅ΠΉΡΠ°.
ΠΡΡΠΈΠ»Π»ΠΎΠ³ΡΠ°Ρ usb Π½Π° pic ΡΠ²ΠΎΠΈΠΌΠΈ ΡΡΠΊΠ°ΠΌΠΈ ΠΠ΅Π΄Π°Π²Π½ΠΎ ΠΎΠ½ ΠΏΠΎΠΏΠ°Π»ΡΡ ΠΌΠ½Π΅ Π½Π° Π³Π»Π°Π·Π° ΠΈ ΠΏΠΎΡΠΈΡΠ°Π² Π΄ΠΎΠΊΡΠΌΠ΅Π½ΡΠ°ΡΠΈΡ ΠΊ Π½Π΅ΠΌΡ Ρ ΡΠ΅ΡΠΈΠ» ΡΠΏΠΎΡΡΠ΅Π±ΠΈΡΡ Π΅Π³ΠΎ Π΄Π»Ρ ΡΠ΅Π³ΠΎ-Π½ΠΈΠ±ΡΠ΄Ρ ΠΏΠΎΠ»Π΅Π·Π½ΠΎΠ³ΠΎ Π² Ρ ΠΎΠ·ΡΠΉΡΡΠ²Π΅.
ΠΠ»ΠΎΠ³ new. Π’Π΅Ρ
Π½ΠΈΡΠ΅ΡΠΊΠΈΠ΅ ΠΎΠ±Π·ΠΎΡΡ. ΠΠΏΡΠ±Π»ΠΈΠΊΠΎΠ²Π°Π½ΠΎ: , ΠΠ΅ΡΠ΅ΠΉΡΠΈ Π² ΠΌΠ°Π³Π°Π·ΠΈΠ½. ΠΡΡ ΡΡΡΠ°Π½ΠΈΡΡ Π½Π°ΡΠ»ΠΈ, ΠΊΠΎΠ³Π΄Π° ΠΈΡΠΊΠ°Π»ΠΈ : ΡΡ
Π΅ΠΌΠ° Π²Ρ
ΠΎΠ΄Π½ΠΎΠ³ΠΎ ΡΡΠΈΠ»ΠΈΡΠ΅Π»Ρ ΡΠΈΡΡΠΎΠ²ΠΎΠ³ΠΎ ΠΎΡΡΠΈΠ»Π»ΠΎΠ³ΡΠ°ΡΠ° , ΠΊΠ°ΠΊ ΡΠ°Π±ΠΎΡΠ°Π΅Ρ Π³Π΅Π½Π΅ΡΠ°ΡΠΎΡ ΠΏΠΈΠ»Ρ Π² ΠΎΡΡΠΈΠ»Π»ΠΎΠ³ΡΠ°ΡΠ΅ , ΠΈΠΌΠΏΡΠ»ΡΡΠ½ΡΠΉ ΠΎΡΡΠΈΠ»Π»ΠΎΠ³ΡΠ°Ρ , ljubitelskyj oscilograf , ΠΎΡΡΠΈΠ»Π»ΠΎΠ³ΡΠ°Ρ Π½ΠΈΡΠ΅Π±ΡΠΎΠ΄Π° , Π΄Π²ΡΡ
ΠΊΠ°Π½Π°Π»ΡΠ½ΡΠΉ ΠΎΡΡΠΈΠ»Π»ΠΎΠ³ΡΠ°Ρ ΡΠ²ΠΎΠΈΠΌΠΈ ΡΡΠΊΠ°ΠΌΠΈ ΡΡ
Π΅ΠΌΠ° , ΠΎΡΡΠΈΠ»Π»ΠΎΠ³ΡΠ°Ρ ΡΠΊΡΠΏΠΎΠ½Π°Ρ 33 Π²ΡΠ² , ΠΊΡΠΏΠΈΡΡ ΡΡ
Π΅ΠΌΡ ΡΠ΄Π΅Π»Π°ΠΉ ΡΠ°ΠΌ ΠΎΡΡΠΈΠ»Π»ΠΎΠ³ΡΠ°Ρ , ΡΠΊΠΎΠ»ΡΠ½ΡΠΉ ΠΎΡΡΠΈΠ»Π»ΠΎΠ³ΡΠ°Ρ , ΠΌΡΡΠ·ΠΈΠΊ ΠΎΡΡΠΈΠ»Π»ΠΎΠ³ΡΠ°Ρ , usb ΠΎΡΡΠΈΠ»Π»ΠΎΠ³ΡΠ°Ρ ΡΡ
Π΅ΠΌΠ° , ΠΏΡΠΎΡΡΠΎΠΉ ΠΎΡΡΠΈΠ»Π»ΠΎΠ³ΡΠ°Ρ Π½Π° 8Π»ΠΎ29ΠΈ , ΠΎΡΡΠΈΠ»Π»ΠΎΠ³ΡΠ°Ρ Π² , ΠΎΡΡΠΈΠ»Π»ΠΎΠ³ΡΠ°ΡΠ° ΠΎΠΊΡ1 , tda Π² ΠΎΡΡΠΈΠ»Π»ΠΎΠ³ΡΠ°ΡΠ΅ , ΠΏΡΠΎΡΡΡΠ΅ ΠΏΡΠ°ΠΊΡΠΈΡΠ΅ΡΠΊΠΈΠ΅ ΠΏΡΠΈΠΌΠ΅ΡΡ ΡΠ°Π±ΠΎΡΠ° Ρ ΠΎΡΡΠΈΠ»Π»ΠΎΠ³ΡΠ°ΡΠΎΠΌ Π½Π° ΠΏΠ»Π°ΡΠ΅ , ΡΡΠΏ ΠΎΡΡΠΈΠ»Π»ΠΎΠ³ΡΠ°ΡΠ° ΡΡ
Π΅ΠΌΠ° , ΡΠΎΠΌΠ°Π½ ΠΊΡΠ°ΡΠ·Π΅ ΡΠΈΡΡΠΎΠ²ΠΎΠΉ ΠΎΡΡΠΈΠ»Π»ΠΎΠ³ΡΠ°Ρ , ΠΎΡΡΠΈΠ»Π»ΠΎΠ³ΡΠ°Ρ Π΄Π»Ρ Π½ΠΈΡΠ΅Π±ΡΠΎΠ΄Π° , ΠΎΡΡΠΈΠ»Π»ΠΎΠ³ΡΠ°Ρ ΠΏΠΎΡΡΠΎΠ»ΠΎΠ²ΡΠΊΠΎΠ³ΠΎ 2 Π°Π΄Π°ΠΏΡΠ΅Ρ Π·Π°ΠΆΠΈΠ³Π°Π½ΠΈΡ ΡΡ
Π΅ΠΌΠ° , ΡΡΠΈΠ»ΠΈΡΠ΅Π»Ρ Π΄Π»Ρ ΠΎΡΡΠΈΠ»Π»ΠΎΠ³ΡΠ°ΡΠ° Π½Π° 20 ΠΌΠ³Ρ , ΡΡ
Π΅ΠΌΠ° ΠΎΡΡΠΈΠ»Π»ΠΎΠ³ΡΠ°ΡΠ° Π½Π° 8Π»ΠΎ29ΠΈ , ΡΡ
Π΅ΠΌΠ° ΡΠ°ΠΌΠΎΠ΄Π΅Π»ΡΠ½ΠΎΠ³ΠΎ ΠΎΡΡΠΈΠ»Π»ΠΎΠ³ΡΠ°ΡΠ° Π½Π° ΡΠ»Ρ , ΡΡΠ± ΠΎΡΡΠΈΠ»Π»ΠΎΠ³ΡΠ°Ρ ΡΠ²ΠΎΠΈΠΌΠΈ ΡΡΠΊΠ°ΠΌΠΈ 50ΠΌΠ³Ρ , ΠΊΠ°ΠΊ ΠΏΠΎΠ»ΡΠ·ΠΎΠ²Π°ΡΡΡΡ ΠΏΠΎΡΡΠ°ΡΠΈΠ²Π½ΡΠΌΠΈ ΠΎΡΡΠΈΠ»Π»ΠΎΠ³ΡΠ°ΡΡ , ΡΠΈΡΡΠΎΠ²ΠΎΠΉ ΠΎΡΡΠΈΠ»Π»ΠΎΠ³ΡΠ°Ρ , ΠΏΠΎΡΡΠ°ΡΠΈΠ²Π½ΡΠΉ ΠΎΡΡΠΈΠ»Π»ΠΎΠ³ΡΠ°Ρ , ΠΎΠ±Π·ΠΎΡ ΠΎΡΡΠΈΠ»Π»ΠΎΠ³ΡΠ°ΡΠ° , ΡΡ
Π΅ΠΌΠ° ΠΎΡΡΠΈΠ»Π»ΠΎΠ³ΡΠ°ΡΠ° , ΠΈΠ·ΠΌΠ΅ΡΠΈΡΠ΅Π»ΡΠ½ΡΠ΅ ΠΏΡΠΈΠ±ΠΎΡΡ.
ΠΠ΅ΡΡΠΈΡ Π΄Π»Ρ ΠΏΠ΅ΡΠ°ΡΠΈ. ΠΡΡΠΈΠ»Π»ΠΎΠ³ΡΠ°Ρ ΠΈ Π±Π»ΠΎΠΊ ΠΏΠΈΡΠ°Π½ΠΈΡ.
ΠΠ½ ΠΏΡΠΈΠ²Π»Π΅ΠΊΠ°ΡΠ΅Π»Π΅Π½ Π² ΠΏΠ΅ΡΠ²ΡΡ ΠΎΡΠ΅ΡΠ΅Π΄Ρ ΡΠ²ΠΎΠΈΠΌ ΡΠΎΡΡΠΎΠΌ, ΠΎΠ½ ΠΎΡΠ΅Π½Ρ ΡΠ΄ΠΎΠ±Π΅Π½ ΠΈ ΡΡΠ½ΠΊΡΠΈΠΎΠ½Π°Π»Π΅Π½ ΠΊΠ°ΠΊ Π΄Π»Ρ USB ΠΎΡΡΠΈΠ»Π»ΠΎΠ³ΡΠ°ΡΠ°, Π½Ρ ΠΈ ΠΊΠΎΠ½Π΅ΡΠ½ΠΎ ΠΆΠ΅ Ρ Π°ΡΠ°ΠΊΡΠ΅ΡΠΈΡΡΠΈΠΊΠ°ΠΌΠΈ, ΠΊΠΎΡΠΎΡΡΠ΅ ΠΎΡΠ΅Π½Ρ Π΄Π°ΠΆΠ΅ Π½Π΅ ΠΏΠ»ΠΎΡ ΠΈΠ΅ ΡΡΠΈΡΡΠ²Π°Ρ ΡΠ΅Π½Ρ ΠΎΡΡΠΈΠ»Π»ΠΎΠ³ΡΠ°ΡΠ°. ΠΠΎΡΡΠΎΠΌΡ Π΅ΡΠ»ΠΈ Π½Π΅ ΡΠ²Π΅ΡΠ΅Π½Ρ Π² ΡΠ²ΠΎΠΈΡ ΡΠΈΠ»Π°Ρ ΠΏΠΎΠ²ΡΠΎΡΠΈΡΡ ΠΏΡΠΈΠ±ΠΎΡ, ΡΠΎ ΡΠ΅Π»Π΅ΡΠΎΠΎΠ±ΡΠ°Π·Π½Π΅Π΅ Π±ΡΠ΄Π΅Ρ ΠΏΡΠΈΠΎΠ±ΡΠ΅ΡΡΠΈ Π³ΠΎΡΠΎΠ²ΡΠΉ ΠΏΡΠΈΠ±ΠΎΡ. Π’Π΅ΠΌ Π±ΠΎΠ»Π΅Π΅ ΡΠ°Π·Π½ΠΈΡΠ° Π² ΡΠ΅Π½Π΅ Π½Π΅ ΡΠ°ΠΊΠ°Ρ ΠΈ Π±ΠΎΠ»ΡΡΠ°Ρ. ΠΠΎΠΎΠ±ΡΠ΅ Π²ΡΡ ΡΡΠ° Π·Π°ΡΠ΅Ρ ΠΏΠΎ ΠΏΠΎΠ²ΡΠΎΡΠ΅Π½ΠΈΡ, ΠΈΡΠΊΠ»ΡΡΠΈΡΠ΅Π»ΡΠ½ΠΎ ΠΈΠ· ΡΠΏΠΎΡΡΠΈΠ²Π½ΠΎΠ³ΠΎ ΠΈΠ½ΡΠ΅ΡΠ΅ΡΠ°.
ΠΡΠΎΡΡΠΎΠΉ ΡΠ°ΠΌΠΎΠ΄Π΅Π»ΡΠ½ΡΠΉ Π»ΡΠ±ΠΈΡΠ΅Π»ΡΡΠΊΠΈΠΉ ΠΎΡΡΠΈΠ»Π»ΠΎΠ³ΡΠ°Ρ
ΠΡΠΎΠ³ΡΠ°ΠΌΠΌΡ, ΡΠΌΡΠ»ΠΈΡΡΡΡΠΈΠ΅ ΡΠ°Π±ΠΎΡΡ ΠΎΡΡΠΈΠ»Π»ΠΎΠ³ΡΠ°ΡΠ°
ΠΠ±ΡΠ°Π±ΠΎΡΠΊΠΎΠΉ ΡΠΈΠ³Π½Π°Π»ΠΎΠ², ΠΏΠΎΡΡΡΠΏΠ°ΡΡΠΈΡ Π½Π° Π²Ρ ΠΎΠ΄ ΠΊΠΎΠΌΠΏΡΡΡΠ΅ΡΠ° ΠΈΠ»ΠΈ Π½ΠΎΡΡΠ±ΡΠΊΠ° Π·Π°Π½ΠΈΠΌΠ°ΡΡΡΡ Π²ΠΈΡΡΡΠ°Π»ΡΠ½ΡΠ΅ ΠΎΡΡΠΈΠ»Π»ΠΎΠ³ΡΠ°ΡΡ. ΠΡΠΈ ΠΏΡΠΎΠ³ΡΠ°ΠΌΠΌΡ ΠΈΠΌΠ΅ΡΡ ΠΈΠ½ΡΠ΅ΡΡΠ΅ΠΉΡ, ΡΡ ΠΎΠΆΠΈΠΉ Ρ ΡΠΊΡΠ°Π½ΠΎΠΌ ΡΠ΅Π°Π»ΡΠ½ΠΎΠ³ΠΎ ΠΎΡΡΠΈΠ»Π»ΠΎΠ³ΡΠ°ΡΠ°. Π§Π°ΡΡΡ ΠΏΡΠΈΠ»ΠΎΠΆΠ΅Π½ΠΈΠΉ ΠΏΡΠ΅Π΄Π½Π°Π·Π½Π°ΡΠ΅Π½Π° Π΄Π»Ρ ΡΠ°Π±ΠΎΡΡ Ρ ΡΡΡΡΠΎΠΉΡΡΠ²Π°ΠΌΠΈ Π½Π° ΠΎΡΠ½ΠΎΠ²Π΅ Π·Π²ΡΠΊΠΎΠ²ΡΡ ΠΊΠ°ΡΡ, Π΄ΡΡΠ³ΠΈΠ΅ Π²Π·Π°ΠΈΠΌΠΎΠ΄Π΅ΠΉΡΡΠ²ΡΡΡ Ρ USB-ΠΎΡΡΠΈΠ»Π»ΠΎΡΠΊΠΎΠΏΠ°ΠΌΠΈ.
ΠΡΠΎΠ³ΡΠ°ΠΌΠΌΡ, ΡΠ°Π±ΠΎΡΠ°ΡΡΠΈΠ΅ ΡΠ΅ΡΠ΅Π· Π°ΡΠ΄ΠΈΠΎΠ²Ρ ΠΎΠ΄Π°:
- Digital Oscilloscope;
- SoundCard Oszilloscope;
- Π ΠΎΡΡΠΈΠΉΡΠΊΠ°Ρ ΡΠ°Π·ΡΠ°Π±ΠΎΡΠΊΠ° Β«ΠΠ²Π°Π½Π³Π°ΡΠ΄Β».

Π‘ΠΎΡΡ Π΄Π»Ρ USB-ΠΎΡΡΠΈΠ»Π»ΠΎΠ³ΡΠ°ΡΠΎΠ²:
- Aktakom OscilloscopePro.
- Simplescope.
ΠΡΠ΅ Π²ΠΈΡΡΡΠ°Π»ΡΠ½ΡΠ΅ ΠΏΡΠΈΠ±ΠΎΡΡ ΡΠ²Π»ΡΡΡΡΡ Π΄Π²ΡΡ ΠΊΠ°Π½Π°Π»ΡΠ½ΡΠΌΠΈ, ΡΠ½Π°Π±ΠΆΠ΅Π½Ρ Π³Π΅Π½Π΅ΡΠ°ΡΠΎΡΠ°ΠΌΠΈ ΡΠ°ΡΡΠΎΡ, Π°Π½Π°Π»ΠΈΠ·Π°ΡΠΎΡΠ°ΠΌΠΈ. ΠΡΠΎΠ²Π΅Π΄Π΅Π½Π½ΡΠ΅ ΠΈΠ·ΠΌΠ΅ΡΠ΅Π½ΠΈΡ ΠΈ ΠΎΡΡΠΈΠ»Π»ΠΎΠ³ΡΠ°ΠΌΠΌΡ ΠΌΠΎΠΆΠ½ΠΎ ΡΠΎΡ ΡΠ°Π½ΡΡΡ Π½Π° ΠΠ. ΠΠ±ΡΡΠ½ΠΎ ΠΈΡ Π½Π΅ Π½ΡΠΆΠ½ΠΎ ΠΈΠ½ΡΡΠ°Π»Π»ΠΈΡΠΎΠ²Π°ΡΡ. ΠΠΎΡΠ»Π΅ ΡΠ°ΡΠΏΠ°ΠΊΠΎΠ²ΠΊΠΈ Π°ΡΡ ΠΈΠ²Π° ΠΈ Π·Π°ΠΏΡΡΠΊΠ° ΠΏΡΠΎΠ³ΡΠ°ΠΌΠΌΡ ΠΏΠΎΡΠ²Π»ΡΠ΅ΡΡΡ ΠΈΠ½ΡΠ΅ΡΡΠ΅ΠΉΡ ΡΠ΅Π°Π»ΡΠ½ΠΎΠ³ΠΎ ΠΎΡΡΠΈΠ»Π»ΠΎΠ³ΡΠ°ΡΠ° Ρ ΡΠ΅Π³ΡΠ»ΡΡΠΎΡΠ°ΠΌΠΈ Π½Π°ΡΡΡΠΎΠ΅ΠΊ.
ΠΠ΅ΡΠΎΠ΄Ρ ΡΠ°Π±ΠΎΡΡ
ΠΠΎΠΌΠΏΡΡΡΠ΅Ρ β ΡΠΈΡΡΠΎΠ²ΠΎΠ΅ ΡΡΡΡΠΎΠΉΡΡΠ²ΠΎ, ΠΏΠΎΡΡΠΎΠΌΡ Π΄Π»Ρ ΠΈΠ·ΠΌΠ΅ΡΠ΅Π½ΠΈΡ Π°Π½Π°Π»ΠΎΠ³ΠΎΠ²ΠΎΠ³ΠΎ ΠΏΠ°ΡΠ°ΠΌΠ΅ΡΡΠ° Π½Π΅ΠΎΠ±Ρ ΠΎΠ΄ΠΈΠΌΠΎ ΠΏΠ΅ΡΠ΅Π²Π΅ΡΡΠΈ ΡΠΈΠ³Π½Π°Π» Π² Π΄ΠΈΡΠΊΡΠ΅ΡΠ½ΡΠΉ Π²ΠΈΠ΄. ΠΠ»Ρ ΡΡΠΎΠ³ΠΎ ΠΈΡΠΏΠΎΠ»ΡΠ·ΡΠ΅ΡΡΡ ΠΠ¦Π β Π°Π½Π°Π»ΠΎΠ³ΠΎΠ²ΠΎ-ΡΠΈΡΡΠΎΠ²ΠΎΠΉ ΠΏΡΠ΅ΠΎΠ±ΡΠ°Π·ΠΎΠ²Π°ΡΠ΅Π»Ρ. ΠΠ»Ρ Π²ΡΠ²ΠΎΠ΄Π° Π΄Π°Π½Π½ΡΡ ΠΏΡΠΈΠΌΠ΅Π½ΡΡΡ Π¦ΠΠ β ΡΠΈΡΡΠΎ-Π°Π½Π°Π»ΠΎΠ³ΠΎΠ²ΡΠΉ ΠΏΡΠ΅ΠΎΠ±ΡΠ°Π·ΠΎΠ²Π°ΡΠ΅Π»Ρ.
ΠΠ²ΡΠΊΠΎΠ²Π°Ρ ΠΊΠ°ΡΡΠ° ΠΊΠΎΠΌΠΏΡΡΡΠ΅ΡΠ° Π΄ΠΈΡΠΊΡΠ΅ΡΠΈΠ·ΠΈΡΡΠ΅Ρ Π²Ρ ΠΎΠ΄ΡΡΠΈΠ΅ Π°Π½Π°Π»ΠΎΠ³ΠΎΠ²ΡΠ΅ ΡΠΈΠ³Π½Π°Π»Ρ, ΠΏΠΎΠ΄ΠΊΠ»ΡΡΠ°Π΅ΠΌΡΠ΅ ΠΊ Π²Ρ ΠΎΠ΄Π°ΠΌ LINE IN ΠΈ MIC.
ΠΠΎΡΡΠΎΠΌΡ Π°ΡΠ΄ΠΈΠΎΠΏΠ»Π°ΡΡ ΠΌΠΎΠΆΠ½ΠΎ ΠΈΡΠΏΠΎΠ»ΡΠ·ΠΎΠ²Π°ΡΡ Π² ΠΊΠ°ΡΠ΅ΡΡΠ²Π΅ ΠΠ¦Π Π΄Π»Ρ ΠΏΠΎΠ΄Π°ΡΠΈ Π½Π° ΠΊΠΎΠΌΠΏΡΡΡΠ΅Ρ ΠΈΠ»ΠΈ Π½ΠΎΡΡΠ±ΡΠΊ ΠΈΠ·ΠΌΠ΅ΡΡΠ΅ΠΌΠΎΠ³ΠΎ ΡΠΈΠ³Π½Π°Π»Π°. Π’Π°ΠΊ ΠΊΠ°ΠΊ ΡΠ΅Π»ΠΎΠ²Π΅ΠΊ ΡΠ»ΡΡΠΈΡ Π·Π²ΡΠΊ Π² Π΄ΠΈΠ°ΠΏΠ°Π·ΠΎΠ½Π΅ 4ΠΡ- 20ΠΊΠΡ, ΡΠΎ ΡΠΎΠΎΡΠ²Π΅ΡΡΡΠ²Π΅Π½Π½ΠΎ ΠΈ Π°ΡΠ΄ΠΈΠΎΠΊΠ°ΡΡΠ° ΡΠ°Π±ΠΎΡΠ°Π΅Ρ Π² Π½ΠΈΠ·ΠΊΠΎΡΠ°ΡΡΠΎΡΠ½ΠΎΠΌ ΡΠΏΠ΅ΠΊΡΡΠ΅.
ΠΠΎΠ»ΡΡΠ΅Π½Π½ΡΠΉ ΠΎΡΡΠΈΠ»Π»ΠΎΠ³ΡΠ°Ρ ΡΠ°ΠΊΠΆΠ΅ Π±ΡΠ΄Π΅Ρ ΡΠ°Π±ΠΎΡΠ°ΡΡ Π² ΡΠΊΠ°Π·Π°Π½Π½ΠΎΠΌ Π΄ΠΈΠ°ΠΏΠ°Π·ΠΎΠ½Π΅.
ΠΡΠ΅ ΠΎΠ΄Π½ΠΈΠΌ Π½Π΅Π΄ΠΎΡΡΠ°ΡΠΊΠΎΠΌ Π² ΡΠ°Π±ΠΎΡΠ΅ Β«Π·Π²ΡΠΊΠΎΠ²ΠΎΠ³ΠΎΒ» ΠΎΡΡΠΈΠ»Π»ΠΎΡΠΊΠΎΠΏΠ° ΡΠ²Π»ΡΠ΅ΡΡΡ ΠΎΠ³ΡΠ°Π½ΠΈΡΠ΅Π½ΠΈΠ΅ ΠΏΠΎ Π½Π°ΠΏΡΡΠΆΠ΅Π½ΠΈΡ, ΠΏΠΎΠ΄Π°Π²Π°Π΅ΠΌΠΎΠΌΡ Π½Π° Π²Ρ ΠΎΠ΄. ΠΠ½ΠΎ Π΄ΠΎΠ»ΠΆΠ½ΠΎ Π±ΡΡΡ Π² ΠΏΡΠ΅Π΄Π΅Π»Π°Ρ 0,5 Π Π΄Π»Ρ Π²Ρ ΠΎΠ΄Π° MIC ΠΈ Π΄ΠΎ 2 Π Π΄Π»Ρ LINE IN. ΠΠΎΠ΄ΠΊΠ»ΡΡΠ΅Π½ΠΈΠ΅ ΡΠΈΠ³Π½Π°Π»Π° Π°ΠΌΠΏΠ»ΠΈΡΡΠ΄ΠΎΠΉ Π±ΠΎΠ»Π΅Π΅ 2Π Π²ΡΠ²Π΅Π΄Π΅Ρ ΠΈΠ· ΡΡΡΠΎΡ Π·Π²ΡΠΊΠΎΠ²ΡΡ ΠΊΠ°ΡΡΡ ΠΈΠ»ΠΈ ΠΊΠΎΠΌΠΏΡΡΡΠ΅Ρ.
ΠΠ·-Π·Π° ΠΊΠΎΠ½ΡΡΡΡΠΊΡΠΈΠΎΠ½Π½ΡΡ ΠΎΡΠΎΠ±Π΅Π½Π½ΠΎΡΡΠ΅ΠΉ Π°ΡΠ΄ΠΈΠΎΠΊΠ°ΡΡΡ β Π½Π°Π»ΠΈΡΠΈΠ΅ ΡΠ°Π·Π΄Π΅Π»ΠΈΡΠ΅Π»ΡΠ½ΠΎΠ³ΠΎ ΠΊΠΎΠ½Π΄Π΅Π½ΡΠ°ΡΠΎΡΠ° Π½Π° Π²Ρ ΠΎΠ΄Π΅, ΠΏΠΎΡΡΠΎΡΠ½Π½Π°Ρ ΡΠΎΡΡΠ°Π²Π»ΡΡΡΠ°Ρ ΡΠ»Π΅ΠΊΡΡΠΈΡΠ΅ΡΠΊΠΎΠ³ΠΎ ΡΠΎΠΊΠ° Π½Π΅ Π±ΡΠ΄Π΅Ρ ΠΏΠΎΠΊΠ°Π·Π°Π½Π° Π½Π° ΠΎΡΡΠΈΠ»Π»ΠΎΠ³ΡΠ°ΡΠ΅. ΠΠΎ, ΠΈΡΠΏΠΎΠ»ΡΠ·ΡΡ ΠΏΡΠΈΠ»ΠΎΠΆΠ΅Π½ΠΈΠ΅, ΠΌΠΎΠΆΠ½ΠΎ Π΅Π΅ ΠΈΠ·ΠΌΠ΅ΡΠΈΡΡ. ΠΠΎΠ΄Π°Π²Π°ΡΡ ΡΠΈΠ³Π½Π°Π» Π»ΡΡΡΠ΅ Π½Π° Π²Ρ ΠΎΠ΄ LINE IN, ΡΠ°ΠΊ ΠΊΠ°ΠΊ ΠΎΠ½ ΠΈΠΌΠ΅Π΅Ρ Π½Π°ΠΈΠΌΠ΅Π½ΡΡΠΈΠΉ ΡΡΠΎΠ²Π΅Π½Ρ ΡΡΠΌΠΎΠ². ΠΠΈΠ½ΠΈΠΌΠ°Π»ΡΠ½ΡΠΉ ΡΡΠΎΠ²Π΅Π½Ρ ΡΠΈΠ³Π½Π°Π»Π°, ΠΊΠΎΡΠΎΡΡΠΉ ΠΌΠΎΠΆΠ½ΠΎ ΠΈΠ·ΠΌΠ΅ΡΠΈΡΡ β ΠΎΠΊΠΎΠ»ΠΎ 1ΠΌΠ.
ΠΡΠΏΠΎΠ»ΡΠ·ΠΎΠ²Π°Π½ΠΈΠ΅ ΡΠ°ΠΊΠΈΡ ΠΎΡΡΠΈΠ»Π»ΠΎΡΠΊΠΎΠΏΠΎΠ² ΠΎΠ³ΡΠ°Π½ΠΈΡΠ΅Π½ΠΎ ΠΏΠΎ ΡΠ°ΡΡΠΎΡΠ΅. ΠΠΌΠΈ ΠΌΠΎΠΆΠ½ΠΎ ΡΠ½ΠΈΠΌΠ°ΡΡ ΠΏΠΎΠΊΠ°Π·Π°Π½ΠΈΡ Ρ ΡΡΠΈΠ»ΠΈΡΠ΅Π»Π΅ΠΉ, ΠΌΠ°Π³Π½ΠΈΡΠΎΡΠΎΠ½ΠΎΠ², ΡΠ°Π·Π»ΠΈΡΠ½ΡΡ Π·Π²ΡΠΊΠΎΠ²ΡΡ Π΄Π΅Π²Π°ΠΉΡΠΎΠ², Π° ΡΠ°ΠΊΠΆΠ΅ ΠΌΠΈΠΊΡΠΎΡΡ Π΅ΠΌ, ΡΠ°Π±ΠΎΡΠ°ΡΡΠΈΡ Π½Π° ΡΠ°ΡΡΠΎΡΠ°Ρ Π΄ΠΎ 20 ΠΊΠΡ.
ΠΠΏΡΠ΅Π΄Π΅Π»Π΅Π½ΠΈΠ΅ ΠΌΠΎΠ΄Π΅Π»ΠΈ ΠΌΠ°ΡΠ΅ΡΠΈΠ½ΡΠΊΠΎΠΉ ΠΏΠ»Π°ΡΡ
ΠΠ° Π²ΡΡΠΎΠΊΠΈΡ
ΡΠ°ΡΡΠΎΡΠ°Ρ
ΠΏΡΠΈΠΌΠ΅Π½ΡΠ΅ΡΡΡ USB-ΠΎΡΡΠΈΠ»Π»ΠΎΠ³ΡΠ°ΡΡ, ΠΈΠΌΠ΅ΡΡΠΈΠ΅ Π±ΠΎΠ»ΡΡΠ΅ Π²ΠΎΠ·ΠΌΠΎΠΆΠ½ΠΎΡΡΠ΅ΠΉ.
ΠΠΈΠ½ΡΡΠΎΠΌ ΡΠ°ΠΊΠΈΡ
ΡΡΡΡΠΎΠΉΡΡΠ² ΡΠ²Π»ΡΠ΅ΡΡΡ Π²ΡΡΠΎΠΊΠ°Ρ ΡΠ΅Π½Π°.
Π Π²ΠΈΡΡΡΠ°Π»ΡΠ½ΡΡ ΠΎΡΡΠΈΠ»Π»ΠΎΡΠΊΠΎΠΏΠ°Ρ
ΠΡΠ±ΠΎΠΉ ΠΏΠ΅ΡΡΠΎΠ½Π°Π»ΡΠ½ΡΠΉ ΠΊΠΎΠΌΠΏΡΡΡΠ΅Ρ (PC) Π΄Π°ΠΆΠ΅ Π½Π° Β«ΠΌΠ΅Π΄Π»Π΅Π½Π½ΡΡ Β» ΠΏΡΠΎΡΠ΅ΡΡΠΎΡΠ°Ρ ΠΈ Ρ ΡΡΡΠ°ΡΠ΅Π²ΡΠ΅ΠΉ ΠΎΠΏΠ΅ΡΠ°ΡΠΈΠΎΠ½Π½ΠΎΠΉ ΡΠΈΡΡΠ΅ΠΌΠΎΠΉ window xp ΠΏΠΎΠ΄Ρ ΠΎΠ΄ΠΈΡ Π΄Π»Ρ ΡΠΎΠ²ΠΌΠ΅ΡΡΠ½ΠΎΠΉ ΡΠ°Π±ΠΎΡΡ ΡΠΎ ΡΠΏΠ΅ΡΠΈΠ°Π»ΠΈΠ·ΠΈΡΠΎΠ²Π°Π½Π½ΡΠΌΠΈ ΠΏΡΠΈΡΡΠ°Π²ΠΊΠ°ΠΌΠΈ. ΠΠ΄Π½Π°ΠΊΠΎ ΠΊΠ°ΡΠ΅ΡΡΠ²Π΅Π½Π½ΡΠΉ Π²ΠΈΡΡΡΠ°Π»ΡΠ½ΡΠΉ (virtual) ΠΎΡΡΠΈΠ»Π»ΠΎΡΠΊΠΎΠΏ Ρ ΠΏΠΎΠ΄ΠΊΠ»ΡΡΠ΅Π½ΠΈΠ΅ΠΌ ΠΊ ΡΡΠ°Π½Π΄Π°ΡΡΠ½ΠΎΠΌΡ ΠΏΠΎΡΡΡ usb ΡΡΠΎΠΈΡ Π΄ΠΎΡΠΎΠ³ΠΎ. ΠΠ΅ ΡΠ΅ΡΠ°Π΅Ρ ΠΏΡΠΎΠ±Π»Π΅ΠΌΡ ΡΡΠ°ΡΠ΅Π»ΡΠ½ΡΠΉ ΠΏΠΎΠΈΡΠΊ ΠΏΠΎΠ΄Ρ ΠΎΠ΄ΡΡΠΈΡ ΠΌΠΎΠ΄Π΅Π»Π΅ΠΉ ΡΠ΅Ρ Π½ΠΈΠΊΠΈ Π½Π° Π·Π°ΡΡΠ±Π΅ΠΆΠ½ΡΡ ΡΠΎΡΠ³ΠΎΠ²ΡΡ ΠΈΠ½ΡΠ΅ΡΠ½Π΅Ρ-ΠΏΠ»ΠΎΡΠ°Π΄ΠΊΠ°Ρ . ΠΠΎΠΊΡΠΏΠΊΠ° Π±ΡΠ²ΡΠ΅Π³ΠΎ Π² ΡΠΏΠΎΡΡΠ΅Π±Π»Π΅Π½ΠΈΠΈ ΠΎΠ±ΠΎΡΡΠ΄ΠΎΠ²Π°Π½ΠΈΡ ΡΠΎΠΏΡΡΠΆΠ΅Π½Π° Ρ ΠΏΠΎΠ²ΡΡΠ΅Π½Π½ΡΠΌΠΈ ΡΠΎΠΌΠ½Π΅Π½ΠΈΡΠΌΠΈ ΠΈ ΠΎΡΡΡΡΡΡΠ²ΠΈΠ΅ΠΌ ΡΠ΅Π°Π»ΡΠ½ΡΡ Π³Π°ΡΠ°Π½ΡΠΈΠΉ.
ΠΠΎΠ½ΡΡΡΡΠΊΡΠΈΡ ΠΈ ΠΏΡΠΈΠΌΠ΅Π½Π΅Π½ΠΈΠ΅
ΠΡΡΠΈΠ»Π»ΠΎΠ³ΡΠ°Ρ β ΡΠ»ΠΎΠΆΠ½ΡΠΉ ΡΠ»Π΅ΠΊΡΡΠΈΡΠ΅ΡΠΊΠΈΠΉ ΠΏΡΠΈΠ±ΠΎΡ. ΠΠΎΠ½ΡΡΡ ΠΏΡΠΈΠ½ΡΠΈΠΏ Π΅Π³ΠΎ ΡΠ°Π±ΠΎΡΡ ΠΏΠΎΠΌΠΎΠΆΠ΅Ρ Π±Π»ΠΎΠΊ-ΡΡ Π΅ΠΌΠ°.
ΠΠΌΠ΅ΡΡΡΡ Π΄Π²Π° Π»ΡΡΠ° ΡΠ°Π·Π²Π΅ΡΡΠΊΠΈ: ΠΏΠΎ Π²Π΅ΡΡΠΈΠΊΠ°Π»ΠΈ β Y ΠΈ ΠΏΠΎ Π³ΠΎΡΠΈΠ·ΠΎΠ½ΡΠ°Π»ΠΈ β X. ΠΠΎ ΠΎΡΠΈ X ΠΎΡΠΊΠ»Π°Π΄ΡΠ²Π°Π΅ΡΡΡ Π·Π½Π°ΡΠ΅Π½ΠΈΡ Π²ΡΠ΅ΠΌΠ΅Π½ΠΈ, ΠΏΠΎ Y ΠΎΡΠΎΠ±ΡΠ°ΠΆΠ°Π΅ΡΡΡ Π°ΠΌΠΏΠ»ΠΈΡΡΠ΄Π° ΡΠΈΠ³Π½Π°Π»Π°.
ΠΠ° Y ΠΏΠΎΠ΄Π°Π΅ΡΡΡ ΡΠΈΠ³Π½Π°Π» Ρ ΡΡΡΡΠΎΠΉΡΡΠ²Π°. ΠΠ°Π»Π΅Π΅ ΠΎΠ½ ΠΏΡΠΎΡ
ΠΎΠ΄ΠΈΡ ΡΠ΅ΡΠ΅Π· Π°ΡΡΠ΅Π½ΡΠ°ΡΠΎΡ, ΠΊΠΎΡΠΎΡΡΠΉ ΠΈΠ·ΠΌΠ΅Π½ΡΠ΅Ρ ΡΡΠ²ΡΡΠ²ΠΈΡΠ΅Π»ΡΠ½ΠΎΡΡΡ ΠΊΠΎΠ½ΡΡΡΠ°.
ΠΠΎΡΠΎΠΌ, ΠΏΡΠΎΠΉΠ΄Ρ ΠΏΡΠ΅Π΄Π²Π°ΡΠΈΡΠ΅Π»ΡΠ½ΡΠΉ ΡΡΠΈΠ»ΠΈΡΠ΅Π»Ρ, ΠΏΠΎΠΏΠ°Π΄Π°Π΅Ρ Π² Π»ΠΈΠ½ΠΈΡ Π·Π°Π΄Π΅ΡΠΆΠΊΠΈ, ΠΊΠΎΡΠΎΡΠ°Ρ Β«ΠΏΡΠΈΠ΄Π΅ΡΠΆΠΈΠ²Π°Π΅ΡΒ» ΡΠΈΠ³Π½Π°Π» ΠΏΠΎΠΊΠ° Π½Π΅ ΡΡΠ°Π±ΠΎΡΠ°Π΅Ρ Π³Π΅Π½Π΅ΡΠ°ΡΠΎΡ ΡΠ°Π·Π²Π΅ΡΡΠΊΠΈ. ΠΠΊΠΎΠ½Π΅ΡΠ½ΡΠΉ ΡΡΠΈΠ»ΠΈΡΠ΅Π»Ρ Π²ΡΠ²ΠΎΠ΄ΠΈΡ ΡΠΈΠ³Π½Π°Π» Π½Π° ΡΠΊΡΠ°Π½ ΠΎΡΡΠΈΠ»Π»ΠΎΡΠΊΠΎΠΏΠ°. Π§Π΅ΠΌ Π±ΠΎΠ»ΡΡΠ΅ Π²Ρ
ΠΎΠ΄Π½ΠΎΠ΅ Π½Π°ΠΏΡΡΠΆΠ΅Π½ΠΈΠ΅, ΡΠ΅ΠΌ Π±ΠΎΠ»ΡΡΠ΅ Π°ΠΌΠΏΠ»ΠΈΡΡΠ΄Π° ΡΠΈΠ³Π½Π°Π»Π°.
ΠΠ° X ΠΏΠΎΠ΄Π°Π΅ΡΡΡ ΠΏΠΈΠ»ΠΎΠΎΠ±ΡΠ°Π·Π½ΠΎΠ΅ Π½Π°ΠΏΡΡΠΆΠ΅Π½ΠΈΠ΅ Ρ Π³Π΅Π½Π΅ΡΠ°ΡΠΎΡΠ° ΡΠ°Π·Π²Π΅ΡΡΠΊΠΈ, Π±Π»Π°Π³ΠΎΠ΄Π°ΡΡ ΡΠ΅ΠΌΡ ΡΠΈΠ³Π½Π°Π» Π½Π° ΠΎΡΡΠΈΠ»Π»ΠΎΠ³ΡΠ°ΡΠ΅ ΠΏΠΎΠ»ΡΡΠ°Π΅ΡΡΡ Β«ΡΠ°ΡΡΡΠ½ΡΡΡΠΌΒ» ΠΏΠΎ Π²ΡΠ΅ΠΌΠ΅Π½ΠΈ. ΠΠ΅Π½ΡΡ ΡΠ°Π·ΠΌΠ΅ΡΠ½ΠΎΡΡΡ Π³Π΅Π½Π΅ΡΠ°ΡΠΎΡΠ°, ΠΌΠΎΠΆΠ½ΠΎ ΠΏΠΎΠ»ΡΡΠΈΡΡ ΠΈΠ·ΠΎΠ±ΡΠ°ΠΆΠ΅Π½ΠΈΠ΅ Ρ ΡΠ°Π·Π²Π΅ΡΡΠΊΠΎΠΉ Π΄ΠΎ ΡΡΡΡΡΠ½ΡΡ Π΄ΠΎΠ»Π΅ΠΉ ΡΠ΅ΠΊΡΠ½Π΄Ρ.
Π§ΡΠΎΠ±Ρ ΡΠ°Π·Π²Π΅ΡΡΠΊΠ° Π·Π°ΠΏΡΡΡΠΈΠ»Π°ΡΡ ΠΎΠ΄Π½ΠΎΠ²ΡΠ΅ΠΌΠ΅Π½Π½ΠΎ Ρ ΠΏΠΎΡΡΡΠΏΠ»Π΅Π½ΠΈΠ΅ΠΌ ΡΠΈΠ³Π½Π°Π»Π°, Π² ΡΡΡΡΠΎΠΉΡΡΠ²Π΅ ΠΏΡΠ΅Π΄ΡΡΠΌΠΎΡΡΠ΅Π½Π° ΡΠΈΡΡΠ΅ΠΌΠ° ΡΠΈΠ½Ρ ΡΠΎΠ½ΠΈΠ·Π°ΡΠΈΠΈ. ΠΡΡΡ 3 Π²ΠΎΠ·ΠΌΠΎΠΆΠ½ΡΡ ΠΈΡΡΠΎΡΠ½ΠΈΠΊΠ° ΡΠΈΠ½Ρ ΡΠΎΠΈΠΌΠΏΡΠ»ΡΡΠΎΠ²:
- ΠΠ·ΠΌΠ΅ΡΡΠ΅ΠΌΡΠΉ ΡΠΈΠ³Π½Π°Π». ΠΠ°ΠΈΠ±ΠΎΠ»Π΅Π΅ ΡΠ°ΡΡΠΎ ΠΈΡΠΏΠΎΠ»ΡΠ·ΡΠ΅ΠΌΡΠΉ Π²Π°ΡΠΈΠ°Π½Ρ, ΠΎΡΠΎΠ±Π΅Π½Π½ΠΎ ΠΏΡΠΈ ΠΏΠΎΡΡΠΎΡΠ½Π½ΠΎΠΉ ΡΠ°ΡΡΠΎΡΠ΅ Π²Ρ ΠΎΠ΄ΡΡΠ΅Π³ΠΎ ΠΈΡΡΠΎΡΠ½ΠΈΠΊΠ°.
- ΠΠ»Π΅ΠΊΡΡΠΈΡΠ΅ΡΠΊΠ°Ρ ΡΠ΅ΡΡ. Π§Π°ΡΡΠΎΡΠ° ΡΠ΅ΡΠΈ ΠΏΠΎΠ΄Π΄Π΅ΡΠΆΠΈΠ²Π°Π΅ΡΡΡ Ρ Π²ΡΡΠΎΠΊΠΎΠΉ ΡΠΎΡΠ½ΠΎΡΡΡΡ, ΠΏΠΎΡΡΠΎΠΌΡ ΡΠ΅ΡΠ΅Π· Π½Π΅Π΅ Π²ΠΎΠ·ΠΌΠΎΠΆΠ½Π° ΡΠΈΠ½Ρ ΡΠΎΠ½ΠΈΠ·Π°ΡΠΈΡ.
- ΠΠ½Π΅ΡΠ½ΠΈΠΉ ΠΈΡΡΠΎΡΠ½ΠΈΠΊ.
ΠΡΠΏΠΎΠ»ΡΠ·ΡΠ΅ΡΡΡ, ΠΊΠ°ΠΊ Π»Π°Π±ΠΎΡΠ°ΡΠΎΡΠ½ΡΠΉ Π³Π΅Π½Π΅ΡΠ°ΡΠΎΡ ΡΠΈΠ³Π½Π°Π»ΠΎΠ², ΡΠ°ΠΊ ΠΈ ΡΠΌΠ°ΡΡΡΠΎΠ½ Ρ ΠΏΡΠΈΠ»ΠΎΠΆΠ΅Π½ΠΈΠ΅ΠΌ, Π³Π΅Π½Π΅ΡΠΈΡΡΡΡΠΈΠΌ ΡΠΈΠ½Ρ
ΡΠΎΠΈΠΌΠΏΡΠ»ΡΡΡ ΠΎΠΏΡΠ΅Π΄Π΅Π»Π΅Π½Π½ΠΎΠΉ ΡΠ°ΡΡΠΎΡΡ.
ΠΡΡΠΈΠ»Π»ΠΎΠ³ΡΠ°Ρ Π²ΠΈΠ·ΡΠ°Π»ΠΈΠ·ΠΈΡΡΠ΅Ρ ΡΠΎΡΠΌΡ ΡΠΈΠ³Π½Π°Π»Π°, ΡΡΠΎ ΠΏΠΎΠΌΠΎΠ³Π°Π΅Ρ ΠΏΠΎΠ½ΡΡΡ ΠΏΡΠΈΡΠΈΠ½Ρ Π½Π΅ΠΈΡΠΏΡΠ°Π²Π½ΠΎΡΡΠΈ. Π‘ ΠΏΠΎΠΌΠΎΡΡΡ ΡΡΡΡΠΎΠΉΡΡΠ²Π° ΡΠ½ΠΈΠΌΠ°Π΅ΡΡΡ ΠΠ§Π₯ ΠΏΡΠΈΠ±ΠΎΡΠ°, Π΅ΡΡΡ Π²ΠΎΠ·ΠΌΠΎΠΆΠ½ΠΎΡΡΡ ΡΠ·Π½Π°ΡΡ ΡΠΊΠΎΡΠΎΡΡΡ Π½Π°ΡΠ°ΡΡΠ°Π½ΠΈΡ ΠΈΠΌΠΏΡΠ»ΡΡΠ° Π² ΡΠΈΡΡΠΎΠ²ΡΡ ΡΡΡΡΠΎΠΉΡΡΠ²Π°Ρ .
ΠΡΠΏΠΎΠ»ΡΠ·ΡΡΡΡΡ ΠΎΡΡΠΈΠ»Π»ΠΎΠ³ΡΠ°ΡΡ ΠΏΡΠΈ Π½Π°ΡΡΡΠΎΠΉΠΊΠ΅, ΡΠ΅ΠΌΠΎΠ½ΡΠ΅ ΡΠ»Π΅ΠΊΡΡΠΎΠ½Π½ΡΡ Π΄Π΅Π²Π°ΠΉΡΠΎΠ², Π±ΡΠ΄Ρ ΡΠΎ Π±ΡΡΠΎΠ²Π°Ρ ΡΠ΅Ρ Π½ΠΈΠΊΠ°, ΡΠ΅ΠΌΠΎΠ½Ρ Π°Π²ΡΠΎΡΡΠ°Π½ΡΠΏΠΎΡΡΠ° ΠΈΠ»ΠΈ ΠΎΡΠ±ΠΈΡΠ°Π»ΡΠ½Π°Ρ ΡΡΠ°Π½ΡΠΈΡ.
ΠΡΡΡΠΈe ΠΏΡoΠ³ΡaΠΌΠΌΡ oΡΡΠΈΠ»Π»oΠ³ΡaΡa Π΄Π»Ρ ΠΠ Π½Π° Windows
Π ΡΠ»Π΅Π΄ΡΡΡΠΈΡ ΡΠ°Π·Π΄Π΅Π»Π°Ρ ΠΏΡΠ΅Π΄ΡΡΠ°Π²Π»Π΅Π½Ρ ΠΊΡΠ°ΡΠΊΠΈΠ΅ ΠΎΠ±Π·ΠΎΡΡ ΠΏΠΎΠΏΡΠ»ΡΡΠ½ΡΡ ΡΠΏΠ΅ΡΠΈΠ°Π»ΠΈΠ·ΠΈΡΠΎΠ²Π°Π½Π½ΡΡ ΠΏΡΠΎΠ³ΡΠ°ΠΌΠΌ. ΠΡΠΈ Π²ΡΠ±ΠΎΡΠ΅ ΡΠ»Π΅Π΄ΡΠ΅Ρ ΠΎΠ±ΡΠ°ΡΠΈΡΡ Π²Π½ΠΈΠΌΠ°Π½ΠΈΠ΅ Π½Π° ΠΏΡΠΎΡΡΠΎΡΡ ΠΎΠ±ΡΡΠ΅Π½ΠΈΡ, ΡΠ·ΡΠΊ ΠΈΠ½ΡΠ΅ΡΡΠ΅ΠΉΡΠ°, ΠΈΠ½ΡΠ΅ Π΄Π΅ΡΠ°Π»ΠΈ Ρ ΡΡΠ΅ΡΠΎΠΌ ΠΏΠΎΡΡΠ΅Π±Π½ΠΎΡΡΠ΅ΠΉ ΠΊΠΎΠ½ΠΊΡΠ΅ΡΠ½ΠΎΠ³ΠΎ ΠΏΠΎΠ»ΡΠ·ΠΎΠ²Π°ΡΠ΅Π»Ρ.
FrequencyAnalyzer
ΠΡΠΎΠ³ΡΠ°ΠΌΠΌΠ° ΡΠΎΠ·Π΄Π°Π½Π° Π΄Π»Ρ ΠΎΠ±ΡΠ°Π±ΠΎΡΠΊΠΈ ΡΠΈΠ³Π½Π°Π»ΠΎΠ² Π·Π²ΡΠΊΠΎΠ²ΠΎΠ³ΠΎ Π΄ΠΈΠ°ΠΏΠ°Π·ΠΎΠ½Π°. ΠΠΎΠΏΡΡΡΠΈΠΌΠΎ ΠΈΠ·ΠΌΠ΅Π½Π΅Π½ΠΈΠ΅ ΡΠ°ΡΡΠΎΡΡ ΠΈΠ·ΠΌΠ΅ΡΠ΅Π½ΠΈΠΉ. ΠΡΠ΅ΠΎΠ±ΡΠ°Π·ΠΎΠ²Π°Π½ΠΈΠ΅ Π² 8 (16) ΡΠ°Π·ΡΡΠ΄ΠΎΠ² ΠΏΠΎ Π²ΡΠ±ΠΎΡΡ ΠΏΠΎΠ»ΡΠ·ΠΎΠ²Π°ΡΠ΅Π»Ρ ΠΏΠΎΠΌΠΎΠ³Π°Π΅Ρ ΡΡΡΠ°Π½ΠΎΠ²ΠΈΡΡ Π½Π΅ΠΎΠ±Ρ
ΠΎΠ΄ΠΈΠΌΡΡ ΡΠΎΡΠ½ΠΎΡΡΡ.
ΠΠ΅Π΄ΠΎΡΡΠ°ΡΠΎΠΊ β ΠΎΡΡΡΡΡΡΠ²ΠΈΠ΅ ΡΡΡΠΈΡΠΈΡΠΈΡΠΎΠ²Π°Π½Π½ΠΎΠΉ Π²Π΅ΡΡΠΈΠΈ.
Winscope
ΠΡΠΎΡ ΠΎΡΡΠΈΠ»Π»ΠΎΠ³ΡΠ°Ρ ΠΎΠ½Π»Π°ΠΉΠ½ Π½Π΅ ΡΠΎΠ»ΡΠΊΠΎ ΠΏΠΎΠΊΠ°Π·ΡΠ²Π°Π΅Ρ ΡΠΈΠ³Π½Π°Π». ΠΡΠΈ Π²ΡΠ±ΠΎΡΠ΅ ΡΠΎΠΎΡΠ²Π΅ΡΡΡΠ²ΡΡΡΠ΅Π³ΠΎ ΡΠ΅ΠΆΠΈΠΌΠ° Π½Π° ΡΠΊΡΠ°Π½Π΅ ΠΎΡΠΎΠ±ΡΠ°ΠΆΠ°ΡΡΡΡ ΡΠΈΠ³ΡΡΡ Β«ΠΠΈΡΡΠ°ΠΆΡΒ». ΠΠΎΠ»ΡΠ·ΠΎΠ²Π°ΡΠ΅Π»Ρ ΠΌΠΎΠΆΠ΅Ρ ΠΈΠ·ΡΡΠΈΡΡ ΡΠΏΠ΅ΠΊΡΡΠ°Π»ΡΠ½ΠΎΠ΅ ΡΠ°ΡΠΏΡΠ΅Π΄Π΅Π»Π΅Π½ΠΈΠ΅ Π² Π΄ΠΈΠ°ΠΏΠ°Π·ΠΎΠ½Π΅ ΠΎΡ 20ΠΡ Π΄ΠΎ 20 ΠΊΠΡ.
ΠΠ²ΡΠΊoΠ²oΠΉ oΡΡΠΈΠ»Π»oΠ³ΡaΡ
2ray Oscilloscope Ρ ΠΎΡΠΎΡΠΎ ΠΏΡΠΈΡΠΏΠΎΡΠΎΠ±Π»Π΅Π½ Π΄Π»Ρ ΠΈΠ·ΡΡΠ΅Π½ΠΈΡ Π΄Π²ΡΡ ΡΠΈΠ³Π½Π°Π»ΠΎΠ². ΠΡΠΈ Π½Π΅ΠΎΠ±Ρ ΠΎΠ΄ΠΈΠΌΠΎΡΡΠΈ, ΠΎΡΡΠΈΠ»Π»ΠΎΠ³ΡΠ°ΠΌΠΌΡ ΠΌΠΎΠΆΠ½ΠΎ ΡΠΎΡ ΡΠ°Π½ΡΡΡ Π² Π³ΡΠ°ΡΠΈΡΠ΅ΡΠΊΠΈΡ ΡΠ°ΠΉΠ»Π°Ρ . ΠΠΎΠ½ΡΡΠ½ΡΠΉ ΠΈΠ½ΡΠ΅ΡΡΠ΅ΠΉΡ ΡΠΏΡΠΎΡΠ°Π΅Ρ ΠΎΠ±ΡΠ°ΡΠ΅Π½ΠΈΠ΅ Ρ ΠΏΡΠΎΠ³ΡΠ°ΠΌΠΌΠΎΠΉ.
ΠΡΡΠΈΠ»Π»oΠ³ΡaΡ Π‘ΠΏeΠΊΡΡ Π² ΡeaΠ»ΡΠ½oΠΌ Π²ΡeΠΌeΠ½ΠΈ
Multi-Instrument ΡΠΎΠ΄Π΅ΡΠΆΠΈΡ Π½Π΅ ΡΠΎΠ»ΡΠΊΠΎ ΠΎΡΡΠΈΠ»Π»ΠΎΠ³ΡΠ°Ρ, Π½ΠΎ ΠΈ Π³Π΅Π½Π΅ΡΠ°ΡΠΎΡ. ΠΡΠΎΡ Π½Π°Π±ΠΎΡ ΠΏΡΠΎΠ³ΡΠ°ΠΌΠΌΠ½ΠΎΠ³ΠΎ ΠΎΠ±Π΅ΡΠΏΠ΅ΡΠ΅Π½ΠΈΡ Π΄ΠΎΠΏΠΎΠ»Π½Π΅Π½ Π°Π½Π°Π»ΠΈΠ·Π°ΡΠΎΡΠΎΠΌ ΡΠΏΠ΅ΠΊΡΡΠ°. Π’Π°ΠΊΠΎΠ΅ ΠΎΠ±ΠΎΡΡΠ΄ΠΎΠ²Π°Π½ΠΈΠ΅ ΠΏΠΎΠ΄Ρ ΠΎΠ΄ΠΈΡ Π΄Π»Ρ ΠΊΠΎΠΌΠΏΠ»Π΅ΠΊΡΠ½ΡΡ ΠΈΡΠΏΡΡΠ°Π½ΠΈΠΉ ΡΠ°Π΄ΠΈΠΎΠ°ΠΏΠΏΠ°ΡΠ°ΡΡΡΡ.
Π‘Ρ Π΅ΠΌΠ° ΠΈ ΡΠ±ΠΎΡΠΊΠ° ΡΡΡΡΠΎΠΉΡΡΠ²Π°
Π‘ΡΡΠ΅ΡΡΠ²ΡΠ΅Ρ ΠΌΠ½ΠΎΠ³ΠΎ ΡΡ
Π΅ΠΌ Π΄Π»Ρ ΠΈΠ·Π³ΠΎΡΠΎΠ²Π»Π΅Π½ΠΈΡ ΡΠΈΡΡΠΎΠ²ΠΎΠ³ΠΎ USB-ΠΎΡΡΠΈΠ»Π»ΠΎΠ³ΡΠ°ΡΠ° ΡΠ²ΠΎΠΈΠΌΠΈ ΡΡΠΊΠ°ΠΌΠΈ. ΠΠ΅ Π²ΡΠ΅ Π΄ΠΎΡΡΡΠΏΠ½Ρ Π΄Π»Ρ Π½Π΅ΠΎΠΏΡΡΠ½ΠΎΠ³ΠΎ ΡΠ°Π΄ΠΈΠΎΠ»ΡΠ±ΠΈΡΠ΅Π»Ρ. ΠΠ°ΠΈΠ±ΠΎΠ»Π΅Π΅ Π»Π΅Π³ΠΊΠΈΠΌ ΡΠ²Π»ΡΠ΅ΡΡΡ ΡΠ±ΠΎΡΠΊΠ° ΡΡΡΡΠΎΠΉΡΡΠ² Π½Π° ΠΎΡΠ½ΠΎΠ²Π΅ Π·Π²ΡΠΊΠΎΠ²ΠΎΠΉ ΠΊΠ°ΡΡΡ, ΡΠ°ΠΊ ΠΊΠ°ΠΊ Π·Π΄Π΅ΡΡ Π½ΡΠΆΠ½ΠΎ ΡΠΎΠ±ΡΠ°ΡΡ ΡΠΎΠ»ΡΠΊΠΎ Π΄Π΅Π»ΠΈΡΠ΅Π»Ρ Π΄Π»Ρ ΡΠ²Π΅Π»ΠΈΡΠ΅Π½ΠΈΡ ΠΏΠΎΡΠΎΠ³Π° Π²Ρ
ΠΎΠ΄ΡΡΠ΅Π³ΠΎ Π½Π°ΠΏΡΡΠΆΠ΅Π½ΠΈΡ.
ΠΠΎΠ΄ΠΊΠ»ΡΡΠ΅Π½ΠΈΠ΅ ΡΠ΅ΡΠ΅Π· USB
USB-ΠΎΡΡΠΈΠ»Π»ΠΎΠ³ΡΠ°Ρ ΡΠ»ΠΎΠΆΠ½ΡΠΉ Π² ΠΈΠ·Π³ΠΎΡΠΎΠ²Π»Π΅Π½ΠΈΠΈ ΡΠ²ΠΎΠΈΠΌΠΈ ΡΡΠΊΠ°ΠΌΠΈ, Π½ΠΎ Π²ΡΡΠΎΠΊΠΎΡΠΎΡΠ½ΡΠΉ ΠΏΡΠΈΠ±ΠΎΡ Ρ Π±ΠΎΠ»ΡΡΠΈΠΌ Π΄ΠΈΠ°ΠΏΠ°Π·ΠΎΠ½ΠΎΠΌ ΠΏΠΎ ΡΠ°ΡΡΠΎΡΠ΅. ΠΠ΅ΡΠ°Π»ΠΈ Π΄Π»Ρ Π½Π΅Π³ΠΎ ΠΌΠΎΠΆΠ½ΠΎ ΠΏΡΠΈΠΎΠ±ΡΠ΅ΡΡΠΈ Π² ΠΌΠ°Π³Π°Π·ΠΈΠ½Π΅ ΠΈΠ»ΠΈ Π·Π°ΠΊΠ°Π·Π°ΡΡ ΡΠ΅ΡΠ΅Π· ΠΈΠ½ΡΠ΅ΡΠ½Π΅Ρ. Π‘ΠΏΠΈΡΠΎΠΊ Π·Π°ΠΏΡΠ°ΡΡΠ΅ΠΉ ΡΠ»Π΅Π΄ΡΡΡΠΈΠΉ:
- Π΄Π²ΡΡΡΠΎΡΠΎΠ½Π½ΡΡ ΠΏΠ»Π°ΡΠ° Ρ Π³ΠΎΡΠΎΠ²ΡΠΌΠΈ Π΄ΠΎΡΠΎΠΆΠΊΠ°ΠΌΠΈ;
- ΠΠ¦Π AD9288β40BRSZ;
- ΡΠΈΡΡΠ΅ΠΌΠ° ΡΠΎΠ±ΠΈΡΠ°Π΅ΡΡΡ Π½Π° ΠΏΡΠΎΡΠ΅ΡΡΠΎΡΠ΅ ΠΌΠ°ΡΠΊΠΈ CY7C68013A;
- ΡΠ΅Π·ΠΈΡΡΠΎΡΡ, ΡΡΠ°Π½ΡΡΠΎΡΠΌΠ°ΡΠΎΡΡ, ΠΊΠΎΠ½Π΄Π΅Π½ΡΠ°ΡΠΎΡΡ, Π΄ΡΠΎΡΡΠ΅Π»ΠΈ β Π½ΠΎΠΌΠΈΠ½Π°Π»Ρ ΡΠΊΠ°Π·Π°Π½Ρ Π½Π° ΡΡ Π΅ΠΌΠ΅;
- ΠΏΠ°ΡΠ»ΡΠ½ΠΈΠΊ ΠΈ ΠΌΠΎΠ½ΡΠ°ΠΆΠ½ΡΠΉ ΡΠ΅Π½, ΠΏΠ°ΡΠ»ΡΠ½Π°Ρ ΠΏΠ°ΡΡΠ°, ΡΠ»ΡΡ ΠΈ ΠΏΡΠΈΠΏΠΎΠΉ;
- ΠΏΡΠΎΠ²ΠΎΠ΄ Ρ ΠΏΠ»ΠΎΡΠ°Π΄ΡΡ ΡΠ΅ΡΠ΅Π½ΠΈΡ 0,1 ΠΌΠΌ2 ΠΈ Π»Π°ΠΊΠΎΠ²ΡΠΌ ΠΏΠΎΠΊΡΡΡΠΈΠ΅ΠΌ;
- ΡΠΎΡΠΎΠΈΠ΄Π°Π»ΡΠ½ΡΠΉ ΡΠ΅ΡΠ΄Π΅ΡΠ½ΠΈΠΊ Π΄Π»Ρ ΠΈΠ·Π³ΠΎΡΠΎΠ²Π»Π΅Π½ΠΈΡ ΡΡΠ°Π½ΡΡΠΎΡΠΌΠ°ΡΠΎΡΠ°;
- ΡΠΈΠΏ ΠΏΠ°ΠΌΡΡΠΈ EEPROM flash 24LC64;
- ΡΠ΅Π»Π΅ Ρ ΡΠΏΡΠ°Π²Π»ΡΡΡΠΈΠΌ Π½Π°ΠΏΡΡΠΆΠ΅Π½ΠΈΠ΅ΠΌ Π½Π΅ Π±ΠΎΠ»Π΅Π΅ 3,3 Π;
- ΠΎΠΏΠ΅ΡΠ°ΡΠΈΠΎΠ½Π½ΡΠ΅ ΡΡΠΈΠ»ΠΈΡΠ΅Π»ΠΈ AD8065;
- ΠΏΡΠ΅ΠΎΠ±ΡΠ°Π·ΠΎΠ²Π°ΡΠ΅Π»Ρ ΠΏΠΎΡΡΠΎΡΠ½Π½ΠΎΠ³ΠΎ ΡΠΎΠΊΠ° DC-DC;
- USB ΠΊΠΎΠ½Π½Π΅ΠΊΡΠΎΡ;
- ΡΡΠ΅ΠΊΠ»ΠΎΡΠ΅ΠΊΡΡΠΎΠ»ΠΈΡ;
- ΡΠ°Π·ΡΠ΅ΠΌΡ Π΄Π»Ρ ΡΡΠΏΠΎΠ², ΠΊΠΎΡΠΏΡΡ Π΄Π»Ρ ΠΏΠ»Π°ΡΡ.
ΠΠΎΡΠ΅ΠΌΡ Π΄ΠΈΡΠΊΠΎΠ²ΠΎΠ΄ Π½Π΅ ΡΠΈΡΠ°Π΅Ρ Π΄ΠΈΡΠΊΠΈ
Π‘Ρ
Π΅ΠΌΠ° ΡΡΡΡΠΎΠΉΡΡΠ²Π° ΠΏΡΠΈΠ²Π΅Π΄Π΅Π½Π° Π½ΠΈΠΆΠ΅.
Π’Π°ΠΊ ΠΊΠ°ΠΊ ΠΈΡΠΏΠΎΠ»ΡΠ·ΡΠ΅ΡΡΡ Π΄Π²ΡΡΡΠΎΡΠΎΠ½Π½ΠΈΠΉ ΠΌΠΎΠ½ΡΠ°ΠΆ, ΡΠΎ ΡΠ°ΠΌΠΎΡΡΠΎΡΡΠ΅Π»ΡΠ½ΠΎ ΠΏΠ»Π°ΡΡ Ρ Π΄ΠΎΡΠΎΠΆΠΊΠ°ΠΌΠΈ ΠΈΠ·Π³ΠΎΡΠΎΠ²ΠΈΡΡ Π½Π΅ ΠΏΠΎΠ»ΡΡΠΈΡΡΡ. ΠΠ°Π΄ΠΎ ΠΎΠ±ΡΠ°ΡΠΈΡΡΡΡ ΠΊ ΠΏΡΠΎΠΈΠ·Π²ΠΎΠ΄ΡΡΠ²Π΅Π½Π½ΠΎΠΌΡ ΠΎΠ±ΡΠ΅Π΄ΠΈΠ½Π΅Π½ΠΈΡ, Π²ΡΠΏΡΡΠΊΠ°ΡΡΠ΅ΠΌΡ ΠΏΠΎΠ΄ΠΎΠ±Π½ΡΠ΅ ΠΈΠ·Π΄Π΅Π»ΠΈΡ, ΠΈ ΡΠ΄Π΅Π»Π°ΡΡ Π·Π°ΠΊΠ°Π· ΡΠΎ ΡΠ»Π΅Π΄ΡΡΡΠΈΠΌΠΈ ΡΡΠ»ΠΎΠ²ΠΈΡΠΌΠΈ:
- ΡΡΠ΅ΠΊΠ»ΠΎΡΠ΅ΠΊΡΡΠΎΠ»ΠΈΡ, Π½Π° ΠΊΠΎΡΠΎΡΠΎΠΌ Π±ΡΠ΄Π΅Ρ ΡΠ°Π·ΠΌΠ΅ΡΠ΅Π½Π° ΡΡ Π΅ΠΌΠ°, Π΄ΠΎΠ»ΠΆΠ΅Π½ ΠΈΠΌΠ΅ΡΡ ΡΠΎΠ»ΡΠΈΠ½Ρ Π½Π΅ ΠΌΠ΅Π½Π΅Π΅ 1,5 ΠΌΠΌ;
- ΡΠΎΠ»ΡΠΈΠ½Π° ΠΌΠ΅Π΄Π½ΡΡ Π΄ΠΎΡΠΎΠΆΠ΅ΠΊ Π½Π΅ ΠΌΠ΅Π½Π΅Π΅ 1 ΡΠ½ΡΠΈΠΈ (OZ) ΠΈΠ»ΠΈ 35 ΠΌΠΊΠΌ;
- ΡΠΊΠ²ΠΎΠ·Π½Π°Ρ ΠΌΠ΅ΡΠ°Π»Π»ΠΈΠ·Π°ΡΠΈΡ ΠΎΡΠ²Π΅ΡΡΡΠΈΠΉ;
- Π»ΡΠΆΠ΅Π½ΠΈΠ΅ ΠΊΠΎΠ½ΡΠ°ΠΊΡΠ½ΡΡ ΠΏΠ»ΠΎΡΠ°Π΄ΠΎΠΊ Π΄Π»Ρ Π»ΡΡΡΠ΅Π³ΠΎ ΠΏΡΠΈΠΏΠ°ΠΈΠ²Π°Π½ΠΈΡ ΡΠ»Π΅ΠΌΠ΅Π½ΡΠΎΠ².
ΠΠΎΠ»ΡΡΠΈΠ² Π·Π°ΠΊΠ°Π·, ΠΌΠΎΠΆΠ½ΠΎ ΠΏΡΠΈΡΡΡΠΏΠ°ΡΡ ΠΊ ΡΠ±ΠΎΡΠΊΠ΅. ΠΠ½Π°ΡΠ°Π»Π΅ ΡΠΎΠ±ΠΈΡΠ°Π΅ΡΡΡ ΠΊΠΎΠ½Π²Π΅ΡΡΠ΅Ρ DC-DC, Π΄Π»Ρ ΠΏΠΎΠ»ΡΡΠ΅Π½ΠΈΡ Π΄Π²ΡΡ ΠΏΠΎΡΡΠΎΡΠ½Π½ΡΡ Π½Π°ΠΏΡΡΠΆΠ΅Π½ΠΈΠΉ: +5 Π ΠΈ -5 Π. ΠΠ·Π³ΠΎΡΠ°Π²Π»ΠΈΠ²Π°Π΅ΡΡΡ ΠΎΠ½ ΠΎΡΠ΄Π΅Π»ΡΠ½ΠΎ ΠΎΡ ΠΎΡΠ½ΠΎΠ²Π½ΠΎΠ³ΠΎ ΡΡΡΡΠΎΠΉΡΡΠ²Π°, Π° Π·Π°ΡΠ΅ΠΌ ΠΏΠΎΠ΄ΡΠΎΠ΅Π΄ΠΈΠ½ΡΠ΅ΡΡΡ ΡΠΊΡΠ°Π½ΠΈΡΠΎΠ²Π°Π½Π½ΡΠΌ ΠΊΠ°Π±Π΅Π»Π΅ΠΌ.
ΠΠ°Π»Π΅Π΅ Π°ΠΊΠΊΡΡΠ°ΡΠ½ΠΎ ΠΏΡΠΈΠΏΠ°ΡΡΡ ΡΠ»Π΅ΠΌΠ΅Π½ΡΡ ΡΡ Π΅ΠΌΡ. ΠΡΠΎΠ±Π΅Π½Π½ΠΎ Π±ΡΡΡ ΠΎΡΡΠΎΡΠΎΠΆΠ½ΡΠΌ ΠΏΡΠΈ ΠΏΠ°ΠΉΠΊΠ΅ ΠΌΠΈΠΊΡΠΎΡΡ Π΅ΠΌ, Π½Π΅ Π΄ΠΎΠΏΡΡΠΊΠ°ΡΡ ΡΠ²Π΅Π»ΠΈΡΠ΅Π½ΠΈΡ ΡΠ΅ΠΌΠΏΠ΅ΡΠ°ΡΡΡΡ ΠΏΠ°ΡΠ»ΡΠ½ΠΈΠΊΠ° Π²ΡΡΠ΅ 300Β°Π‘.
Π Π°Π·ΠΌΠ΅ΡΡΠΈΠ² ΠΈΠ·Π³ΠΎΡΠΎΠ²Π»Π΅Π½Π½ΠΎΠ΅ ΡΡΡΡΠΎΠΉΡΡΠ²ΠΎ Π² ΠΊΠΎΡΠΏΡΡΠ΅, ΠΏΠΎΠ΄ΠΊΠ»ΡΡΠΈΡΡ Π΅Π³ΠΎ ΠΊ ΠΊΠΎΠΌΠΏΡΡΡΠ΅ΡΡ ΡΠ΅ΡΠ΅Π· USB ΡΠ°Π·ΡΠ΅ΠΌ.
ΠΠΎΡΠ»Π΅ ΡΡΠΎΠ³ΠΎ ΠΏΠ΅ΡΠ΅ΠΌΠΊΠ½ΡΡΡ ΠΏΠ΅ΡΠ΅ΠΌΡΡΠΊΡ JP1.
ΠΡΠΏΠΎΠ»ΡΠ·ΠΎΠ²Π°Π½ΠΈΠ΅ Π°ΡΠ΄ΠΈΠΎΠΊΠ°ΡΡΡ
ΠΡΡΠΈΠ»Π»ΠΎΠ³ΡΠ°Ρ ΠΈΠ· Π²Π½Π΅ΡΠ½Π΅ΠΉ Π·Π²ΡΠΊΠΎΠ²ΠΎΠΉ ΠΊΠ°ΡΡΡ β ΠΌΠ°Π»ΠΎΠ±ΡΠ΄ΠΆΠ΅ΡΠ½ΡΠΉ ΠΈ ΠΏΡΠΎΡΡΠΎΠΉ Π² ΠΈΠ·Π³ΠΎΡΠΎΠ²Π»Π΅Π½ΠΈΠΈ ΠΎΡΡΠΈΠ»Π»ΠΎΡΠΊΠΎΠΏ ΠΊ ΠΊΠΎΠΌΠΏΡΡΡΠ΅ΡΡ ΠΈΠ»ΠΈ Π½ΠΎΡΡΠ±ΡΠΊΡ. ΠΠΎΠ»Π΅Π΅ Π²ΡΠ΅Π³ΠΎ ΠΏΠΎΠ΄ΠΎΠΉΠ΄Π΅Ρ Π½Π°ΡΠΈΠ½Π°ΡΡΠΈΠΌ ΡΠ°Π΄ΠΈΠΎΠ»ΡΠ±ΠΈΡΠ΅Π»ΡΠΌ. ΠΠΎΠΆΠ½ΠΎ ΠΈΡΠΏΠΎΠ»ΡΠ·ΠΎΠ²Π°ΡΡ ΠΊΠ°ΠΊ Π²Π½Π΅ΡΠ½Π΅Π΅, ΡΠ°ΠΊ ΠΈ Π²Π½ΡΡΡΠ΅Π½Π½Π΅Π΅ Π·Π²ΡΠΊΠΎΠ²ΠΎΠ΅ ΡΡΡΡΠΎΠΉΡΡΠ²ΠΎ.
ΠΡ ΠΎΠ΄Π½ΠΎΠ΅ Π½Π°ΠΏΡΡΠΆΠ΅Π½ΠΈΠ΅ Π΄Π»Ρ Π²Π½ΡΡΡΠ΅Π½Π½Π΅ΠΉ Π·Π²ΡΠΊΠΎΠ²ΠΎΠΉ ΠΊΠ°ΡΡΡ ΠΊΠΎΠΌΠΏΡΡΡΠ΅ΡΠ° Π½Π΅ Π΄ΠΎΠ»ΠΆΠ½ΠΎ ΠΏΡΠ΅Π²ΡΡΠ°ΡΡ 0,5-2 Π. Π§ΡΠΎΠ±Ρ ΠΈΠ·ΠΌΠ΅ΡΠΈΡΡ ΡΠΈΠ³Π½Π°Π» Ρ Π°ΠΌΠΏΠ»ΠΈΡΡΠ΄ΠΎΠΉ Π±ΠΎΠ»Π΅Π΅ 2 Π, Π½Π΅ΠΎΠ±Ρ ΠΎΠ΄ΠΈΠΌΠΎ ΠΏΠΎΠ΄Π°ΡΡ Π΅Π³ΠΎ Π½Π° ΠΊΠΎΠΌΠΏΡΡΡΠ΅Ρ ΡΠ΅ΡΠ΅Π· Π΄Π΅Π»ΠΈΡΠ΅Π»Ρ Π½Π°ΠΏΡΡΠΆΠ΅Π½ΠΈΡ. Π‘ΠΎΠ±ΠΈΡΠ°Π΅ΡΡΡ Π°ΡΡΠ΅Π½ΡΠ°ΡΠΎΡ ΠΏΠΎ ΡΠ»Π΅Π΄ΡΡΡΠ΅ΠΉ ΡΡ Π΅ΠΌΠ΅.
ΠΠΎΠ΄Π°Π²Π°Π΅ΠΌΠΎΠ΅ Π½Π°ΠΏΡΡΠΆΠ΅Π½ΠΈΠ΅ ΡΠΌΠ΅Π½ΡΡΠ°Π΅ΡΡΡ Π² 100, 10 ΠΈΠ»ΠΈ 1 ΡΠ°Π·, Π² Π·Π°Π²ΠΈΡΠΈΠΌΠΎΡΡΠΈ ΠΎΡ Π²Π΅Π»ΠΈΡΠΈΠ½Ρ. ΠΠ»Ρ ΡΡΠΎΠ³ΠΎ ΡΡΠΏΡ Π²ΡΡΠ°Π²Π»ΡΡΡΡΡ Π² ΡΠΎΠΎΡΠ²Π΅ΡΡΡΠ²ΡΡΡΠΈΠ΅ ΡΠ°Π·ΡΠ΅ΠΌΡ. Π’ΠΎΡΠ½Π°Ρ Π½Π°ΡΡΡΠΎΠΉΠΊΠ° ΠΏΡΠΎΠΈΡΡ ΠΎΠ΄ΠΈΡ ΡΠ΅ΡΠ΅Π· ΠΏΠΎΠ΄ΡΡΡΠΎΠ΅ΡΠ½ΡΠΉ ΡΠ΅Π·ΠΈΡΡΠΎΡ. ΠΠΈΠΎΠ΄Ρ ΠΏΡΠ΅Π΄ΠΎΡ ΡΠ°Π½ΡΡΡ ΠΎΡ ΡΠ»ΡΡΠ°ΠΉΠ½ΠΎΠΉ ΠΏΠΎΠ΄Π°ΡΠΈ Π½Π°ΠΏΡΡΠΆΠ΅Π½ΠΈΡ Π±ΠΎΠ»Π΅Π΅ 2 Π.
ΠΠΎΠ½ΡΡΡΡΠΊΡΠΈΡ ΡΠ°Π·ΠΌΠ΅ΡΡΠΈΡΡ Π² ΠΌΠ΅ΡΠ°Π»Π»ΠΈΡΠ΅ΡΠΊΠΎΠΉ ΠΊΠΎΡΠΎΠ±ΠΊΠ΅ Π΄Π»Ρ ΡΡΡΡΠ°Π½Π΅Π½ΠΈΡ Π²ΠΎΠ·ΠΌΠΎΠΆΠ½ΡΡ
Π½Π°Π²ΠΎΠ΄ΠΎΠΊ.
ΠΡΠΎΠ²ΠΎΠ΄, ΠΏΠΎΠ΄ΠΊΠ»ΡΡΠ°Π΅ΠΌΡΠΉ ΠΊ Π·Π²ΡΠΊΠΎΠ²ΠΎΠΉ ΠΊΠ°ΡΡΠ΅, Π΄ΠΎΠ»ΠΆΠ΅Π½ Π±ΡΡΡ ΠΊΠΎΡΠΎΡΠΊΠΈΠΌ Ρ ΠΌΠ΅Π΄Π½ΠΎΠΉ ΠΎΠΏΠ»Π΅ΡΠΊΠΎΠΉ. ΠΠ»Ρ ΡΠΎΠ·Π΄Π°Π½ΠΈΡ Π²ΡΠΎΡΠΎΠ³ΠΎ ΠΊΠ°Π½Π°Π»Π° Π½Π΅ΠΎΠ±Ρ
ΠΎΠ΄ΠΈΠΌΠΎ ΠΏΡΠΎΠ΄ΡΠ±Π»ΠΈΡΠΎΠ²Π°ΡΡ ΡΡΡΡΠΎΠΉΡΡΠ²ΠΎ. ΠΡΠ»ΠΈ Π½Π° ΠΊΠ°ΡΡΠ΅ Π΅ΡΡΡ Π½Π΅ΡΠΊΠΎΠ»ΡΠΊΠΎ Π²Ρ
ΠΎΠ΄ΠΎΠ², ΡΠΎ Π²ΡΠ±ΡΠ°ΡΡ Ρ Π½Π°ΠΈΠΌΠ΅Π½ΡΡΠΈΠΌ Π²Π½ΡΡΡΠ΅Π½Π½ΠΈΠΌ ΡΠΎΠΏΡΠΎΡΠΈΠ²Π»Π΅Π½ΠΈΠ΅ΠΌ.
10 Π²Π΅ΡΠΊΠΈΡ ΠΏΡΠΈΡΠΈΠ½ ΠΎΠ±Π½ΠΎΠ²ΠΈΡΡΡΡ Π΄ΠΎ Windows 10
ΠΠΈΠΆΠ΅ ΡΠ°ΡΡΠΌΠ°ΡΡΠΈΠ²Π°Π΅ΡΡΡ ΡΡ Π΅ΠΌΠ° Ρ ΠΈΡΠΏΠΎΠ»ΡΠ·ΠΎΠ²Π°Π½ΠΈΠ΅ΠΌ Π²Π½Π΅ΡΠ½Π΅ΠΉ USB Π·Π²ΡΠΊΠΎΠ²ΠΎΠΉ ΠΊΠ°ΡΡΡ ΡΡΠΎΠΈΠΌΠΎΡΡΡΡ ΠΎΠΊΠΎΠ»ΠΎ 2 Π΄ΠΎΠ»Π»Π°ΡΠΎΠ².
ΠΡΠΎΠΌΠ΅ Π°Π΄Π°ΠΏΡΠ΅ΡΠ° ΠΏΠΎΠ½Π°Π΄ΠΎΠ±ΡΡΡΡ:
- ΡΠΎΠΏΡΠΎΡΠΈΠ²Π»Π΅Π½ΠΈΠ΅ Π½Π° 120 ΠΊΠΠΌ:
- ΠΊΠΎΠ½Π½Π΅ΠΊΡΠΎΡ mini Jake;
- ΡΡΠΏΡ Π΄Π»Ρ ΠΈΠ·ΠΌΠ΅ΡΠ΅Π½ΠΈΠΉ.
ΠΠΎΡΠ»Π΅ ΠΏΡΠΈΠΎΠ±ΡΠ΅ΡΠ΅Π½ΠΈΡ Π²ΡΠ΅Ρ Π·Π°ΠΏΡΠ°ΡΡΠ΅ΠΉ ΠΏΡΠΎΠ΄Π΅Π»Π°ΡΡ ΡΠ»Π΅Π΄ΡΡΡΠΈΠ΅ ΡΠ°Π³ΠΈ:
- ΠΡΠΊΡΡΡΡ Π°ΠΊΠΊΡΡΠ°ΡΠ½ΠΎ Π°Π΄Π°ΠΏΡΠ΅Ρ, ΡΠ°ΠΊ, ΡΡΠΎΠ±Ρ Π½Π΅ ΡΠ»ΠΎΠΌΠ°ΡΡ Π·Π°ΡΠ΅Π»ΠΊΠΈ. ΠΠ½ΡΡΡΠΈ Π±ΡΠ΄Π΅Ρ Π½Π΅Π±ΠΎΠ»ΡΡΠ°Ρ ΠΏΠ»Π°ΡΠ°.
- Π‘Π½ΡΡΡ ΠΊΠΎΠ½Π΄Π΅Π½ΡΠ°ΡΠΎΡ C6 ΠΈ ΠΏΠΎΡΡΠ°Π²ΠΈΡΡ Π½Π° Π΅Π³ΠΎ ΠΌΠ΅ΡΡΠΎ ΡΠΎΠΏΡΠΎΡΠΈΠ²Π»Π΅Π½ΠΈΠ΅ Π½Π° 120 ΠΊΠΠΌ.
- ΠΡΠΈΠΏΠ°ΡΡΡ ΠΊ ΡΡΠΏΠ°ΠΌ ΠΊΠΎΠ½Π½Π΅ΠΊΡΠΎΡΡ mini Jack Π²ΠΌΠ΅ΡΡΠΎ ΠΎΡΠΈΠ³ΠΈΠ½Π°Π»ΡΠ½ΡΡ ΠΈ Π²ΡΡΠ°Π²ΠΈΡΡ ΠΈΡ Π² Π°Π΄Π°ΠΏΡΠ΅Ρ.
- Π‘ΠΊΠ°ΡΠ°ΡΡ Π°ΡΡ
ΠΈΠ² Ρ Π΄ΡΠ°ΠΉΠ²Π΅ΡΠ°ΠΌΠΈ ΡΡΡΡΠΎΠΉΡΡΠ²Π° ΠΈ ΡΠ°ΡΠΏΠ°ΠΊΠΎΠ²Π°ΡΡ Π΅Π³ΠΎ Π² ΠΏΠ°ΠΏΠΊΡ.
ΠΡΡΠ°Π²ΠΈΡΡ Π³Π°Π΄ΠΆΠ΅Ρ Π² ΠΊΠΎΠΌΠΏΡΡΡΠ΅Ρ. - ΠΠΎΠΌΠΏΡΡΡΠ΅Ρ Π·Π°ΠΏΡΠΎΡΠΈΡ Π΄ΡΠ°ΠΉΠ²Π΅ΡΠ° Π½Π° Π½ΠΎΠ²ΠΎΠ΅ ΡΡΡΡΠΎΠΉΡΡΠ²ΠΎ.
- Π£ΡΡΠ°Π½ΠΎΠ²ΠΈΡΡ ΠΈΡ , ΡΠΊΠ°Π·Π°Π² ΠΏΡΡΡ ΠΊ ΠΏΠ°ΠΏΠΊΠ΅.
- ΠΠ°ΠΆΠ°ΡΡ Π½Π° ΠΊΠ½ΠΎΠΏΠΊΡ Β«ΠΠ°Π»Π΅Π΅Β» Π΄Π»Ρ ΡΡΡΠ°Π½ΠΎΠ²ΠΊΠΈ Π΄ΡΠ°ΠΉΠ²Π΅ΡΠΎΠ².
ΠΠ΅ΡΠ΅Π΄ ΠΈΡΠΏΠΎΠ»ΡΠ·ΠΎΠ²Π°Π½ΠΈΠ΅ΠΌ ΠΎΡΡΠΈΠ»Π»ΠΎΠ³ΡΠ°Ρ Π½Π΅ΠΎΠ±Ρ ΠΎΠ΄ΠΈΠΌΠΎ Π½Π°ΡΡΡΠΎΠΈΡΡ.
ΠΠ°ΡΡΡΠΎΠΉΠΊΠ° ΠΈΠ·Π΄Π΅Π»ΠΈΠΉ
ΠΠΎΡΠ»Π΅ ΡΠ±ΠΎΡΠΊΠΈ USB-ΠΎΡΡΠΈΠ»Π»ΠΎΠ³ΡΠ°ΡΠ°, Π½Π° ΠΏΠΎΡΠ»Π΅Π΄Π½Π΅ΠΌ ΡΡΠ°ΠΏΠ΅ Π½ΡΠΆΠ½ΠΎ ΠΏΡΠΎΡΠΈΡΡ ΡΠΈΠΏ ΠΏΠ°ΠΌΡΡΠΈ EEPROM flash 24LC64. ΠΠ»Ρ ΡΡΠΎΠ³ΠΎ:
- Π‘ΠΊΠ°ΡΠ°ΡΡ ΠΈ ΡΡΡΠ°Π½ΠΎΠ²ΠΈΡΡ Π½Π° ΠΊΠΎΠΌΠΏΡΡΡΠ΅Ρ ΠΏΡΠΈΠ»ΠΎΠΆΠ΅Π½ΠΈΠ΅ Cypress Suite.
- ΠΠ°ΠΏΡΡΡΠΈΡΡ ΠΏΡΠΎΠ³ΡΠ°ΠΌΠΌΡ ΠΈ ΠΏΠ΅ΡΠ΅ΠΉΡΠΈ Π² ΠΌΠ΅Π½Ρ EZ Console.
- ΠΠ°ΠΆΠ°ΡΡ Π½Π° Π½Π°Π΄ΠΏΠΈΡΡ Β«LG EEPROMΒ».
- ΠΠΎΡΠ²ΠΈΡΡΡ ΠΎΠΊΠ½ΠΎ Ρ ΡΠ°ΠΉΠ»ΠΎΠΌ ΠΏΡΠΎΡΠΈΠ²ΠΊΠΈ. ΠΡΠ±ΡΠ°ΡΡ Π΅Π³ΠΎ ΠΈ Π·Π°ΠΏΡΡΡΠΈΡΡ ΠΊΠ»Π°Π²ΠΈΡΠ΅ΠΉ Enter.
- ΠΡΠ»ΠΈ ΠΏΠΎΡΠ²ΠΈΠ»Π°ΡΡ ΠΎΡΠΈΠ±ΠΊΠ° Β«ErrorΒ», Π·Π°ΠΏΡΡΡΠΈΡΡ ΠΎΠΏΠ΅ΡΠ°ΡΠΈΡ ΠΏΡΠΎΡΠΈΠ²ΠΊΠΈ ΡΠ½ΠΎΠ²Π°.
- ΠΠΎΡΠ»Π΅ ΡΡΠΏΠ΅ΡΠ½ΠΎΠ³ΠΎ ΠΎΠΊΠΎΠ½ΡΠ°Π½ΠΈΡ ΠΏΡΠΎΡΠ΅ΡΡΠ° Π΄ΠΎΠ»ΠΆΠ½Π° ΠΏΠΎΡΠ²ΠΈΡΡΡΡ Π½Π°Π΄ΠΏΠΈΡΡ Β«DoneΒ». ΠΡΡΠΈΠ»Π»ΠΎΠ³ΡΠ°Ρ Π³ΠΎΡΠΎΠ² ΠΊ ΡΠ°Π±ΠΎΡΠ΅.

ΠΠ΅ΡΠ΅Π΄ Π·Π°ΠΏΡΡΠΊΠΎΠΌ ΠΎΡΡΠΈΠ»Π»ΠΎΡΠΊΠΎΠΏΠ° Π½Π° ΠΎΡΠ½ΠΎΠ²Π΅ Π²Π½Π΅ΡΠ½Π΅Π³ΠΎ Π°ΡΠ΄ΠΈΠΎΠ°Π΄Π°ΠΏΡΠ΅ΡΠ° ΠΏΡΠΎΠ΄Π΅Π»Π°ΡΡ ΡΠ»Π΅Π΄ΡΡΡΠΈΠ΅ Π΄Π΅ΠΉΡΡΠ²ΠΈΡ:
- Π‘ΠΎΡ ΡΠ°Π½ΠΈΡΡ ΡΠ°ΠΉΠ»Ρ miniscope.exe, miniscope.ini ΠΈ miniscope.log ΠΈΠ· ΡΠΊΠ°ΡΠ°Π½Π½ΠΎΠ³ΠΎ Π°ΡΡ ΠΈΠ²Π° Π² ΠΎΡΠ΄Π΅Π»ΡΠ½ΠΎΠΉ ΠΏΠ°ΠΏΠΊΠ΅. ΠΡΠΊΡΡΡΡ miniscope.exe.
- ΠΠΎΡΠ»Π΅ Π·Π°ΠΏΡΡΠΊΠ° ΠΏΡΠΎΠ³ΡΠ°ΠΌΠΌΡ, Π·Π°ΠΉΡΠΈ Π² Π½Π°ΡΡΡΠΎΠΉΠΊΠΈ ΠΈ ΠΏΡΠΎΠΈΠ·Π²Π΅ΡΡΠΈ Π΄Π΅ΠΉΡΡΠ²ΠΈΡ, ΠΏΠΎΠΊΠ°Π·Π°Π½Π½ΡΠ΅ Π½Π° ΡΠΈΡΡΠ½ΠΊΠ°Ρ .
- ΠΠ»Ρ ΠΏΡΠΎΠ²Π΅ΡΠΊΠΈ ΡΠ°Π±ΠΎΡΠΎΡΠΏΠΎΡΠΎΠ±Π½ΠΎΡΡΠΈ ΠΏΠΎΠ΄Π°ΡΡ ΡΠ΅ΡΡΠΎΠ²ΡΠΉ ΡΠΈΠ³Π½Π°Π». ΠΠΎΠ»ΠΆΠ½Π° ΠΏΠΎΡΠ²ΠΈΡΡΡΡ ΡΠΈΠ½ΡΡΠΎΠΈΠ΄Π°.
Π£ΡΡΡΠΎΠΉΡΡΠ²ΠΎ Π³ΠΎΡΠΎΠ²ΠΎ ΠΊ ΡΠ°Π±ΠΎΡΠ΅.
ΠΠ°Π»ΠΈΠ±ΡΠΎΠ²ΠΊΠ° Π½Π΅ΠΎΠ±Ρ ΠΎΠ΄ΠΈΠΌΠ° ΡΡΡΡΠΎΠΉΡΡΠ²Ρ, ΡΠ°Π±ΠΎΡΠ°ΡΡΠ΅ΠΌΡ ΡΠ΅ΡΠ΅Π· Π°ΡΡΠ΅Π½ΡΠ°ΡΠΎΡ ΠΈ Π²Π½ΡΡΡΠ΅Π½Π½ΡΡ Π·Π²ΡΠΊΠΎΠ²ΡΡ ΠΊΠ°ΡΡΡ. ΠΠ»Ρ ΡΡΠΎΠ³ΠΎ ΠΏΠΎΠ΄Π°ΡΡ Π½Π° Π³Π°Π΄ΠΆΠ΅Ρ ΡΠΈΠ³Π½Π°Π» Ρ ΠΈΠ·Π²Π΅ΡΡΠ½ΡΠΌΠΈ Π°ΠΌΠΏΠ»ΠΈΡΡΠ΄ΠΎΠΉ ΠΈ ΡΠ°ΡΡΠΎΡΠΎΠΉ. ΠΠΎΠ±ΠΈΠ²ΡΠΈΡΡ ΡΡΡΠΎΠΉΡΠΈΠ²ΠΎΠΉ ΡΠ°Π·Π²Π΅ΡΡΠΊΠΈ, Π²ΠΊΠ»ΡΡΠΈΡΡ ΠΈΠ·ΠΌΠ΅ΡΠΈΡΠ΅Π»ΡΠ½ΡΡ ΡΠ΅ΡΠΊΡ. Π‘ΠΎΠ³Π»Π°ΡΠΎΠ²ΡΠ²Π°Ρ Π΄Π΅ΠΉΡΡΠ²ΠΈΡ ΠΏΠΎΠ΄ΡΡΡΠΎΠ΅ΡΠ½ΠΎΠ³ΠΎ ΡΠ΅Π·ΠΈΡΡΠΎΡΠ° Ρ ΡΠ΅Π³ΡΠ»ΠΈΡΠΎΠ²ΠΊΠ°ΠΌΠΈ Π½Π° ΠΏΠ°Π½Π΅Π»ΠΈ ΡΠΏΡΠ°Π²Π»Π΅Π½ΠΈΡ, ΠΏΡΠΈΠ²Π΅ΡΡΠΈ Π·Π½Π°ΡΠ΅Π½ΠΈΡ ΡΠ΅ΡΠΊΠΈ ΠΊ ΠΈΡΡ ΠΎΠ΄Π½ΡΠΌ Π²Π΅Π»ΠΈΡΠΈΠ½Π°ΠΌ.
ΠΡΠ»ΠΈ Π½Π΅ ΠΏΠΎΠ»ΡΡΠΈΡΡΡ ΠΊΠΎΡΡΠ΅ΠΊΡΠ½ΠΎ ΠΎΡΠΎΠ±ΡΠ°Π·ΠΈΡΡ Π·Π½Π°ΡΠ΅Π½ΠΈΡ, ΡΠΎ ΠΌΠΎΠΆΠ½ΠΎ ΠΎΡΡΡΡΡΠΈΡΠΎΠ²Π°ΡΡ ΡΠ΅ΡΠΊΡ ΠΏΡΠΈ ΠΏΠΎΠΌΠΎΡΠΈ ΡΠ΅Π³ΡΠ»ΠΈΡΠΎΠ²ΠΎΠΊ Π·Π²ΡΠΊΠ° Π½Π° ΠΊΠΎΠΌΠΏΡΡΡΠ΅ΡΠ΅.
ΠΡΠΊΡΡΡΡ Π΄Π»Ρ ΡΡΠΎΠ³ΠΎ ΡΠ΅Π³ΡΠ»ΡΡΠΎΡ Π³ΡΠΎΠΌΠΊΠΎΡΡΠΈ, ΡΠ°ΡΠΏΠΎΠ»ΠΎΠΆΠ΅Π½Π½ΡΠΉ Π½Π° ΠΏΠ°Π½Π΅Π»ΠΈ Π·Π°Π΄Π°Ρ ΠΈ, Π΄Π²ΠΈΠ³Π°Ρ ΠΏΠΎΠ»Π·ΡΠ½ΠΎΠΊ, ΠΏΠΎΠ»ΡΡΠΈΡΡ Π½ΡΠΆΠ½ΡΠΉ ΡΡΠΎΠ²Π΅Π½Ρ ΡΠΈΠ³Π½Π°Π»Π°.
ΠΠΎΡΠΎΠ²ΡΠ΅ ΠΈΠ·Π΄Π΅Π»ΠΈΡ ΠΏΠ΅ΡΠ΅Π΄ Π²ΠΊΠ»ΡΡΠ΅Π½ΠΈΠ΅ΠΌ ΠΎΠ±ΡΠ·Π°ΡΠ΅Π»ΡΠ½ΠΎ Π·Π°Π·Π΅ΠΌΠ»ΠΈΡΡ. Π‘ΠΎΠ±Π»ΡΠ΄Π°ΡΡ ΠΎΡΡΠΎΡΠΎΠΆΠ½ΠΎΡΡΡ ΠΏΡΠΈ ΠΏΠΎΠ΄Π°ΡΠ΅ ΡΠΈΠ³Π½Π°Π»Π° Π½Π° ΠΏΠΎΡΡ Π·Π²ΡΠΊΠΎΠ²ΠΎΠ³ΠΎ Π°Π΄Π°ΠΏΡΠ΅ΡΠ°.
DIY ΠΡΡΠΈΠ»Π»ΠΎΠ³ΡΠ°Ρ Π΄Π»Ρ ΡΠΌΠ°ΡΡΡΠΎΠ½Π° Ρ ΠΈΡΠΏΠΎΠ»ΡΠ·ΠΎΠ²Π°Π½ΠΈΠ΅ΠΌ Raspberry Pi Pico Π·Π° 5 $ β Circuit Schools
Π‘ΠΎΠ΄Π΅ΡΠΆΠ°Π½ΠΈΠ΅
ΠΠ±Π·ΠΎΡ:
Π ΡΡΠΎΠΌ ΠΏΡΠΎΠ΅ΠΊΡΠ΅ Π²Ρ ΡΠ·Π½Π°Π΅ΡΠ΅, ΠΊΠ°ΠΊ ΡΠΎΠ±ΡΠ°ΡΡ ΠΎΡΡΠΈΠ»Π»ΠΎΠ³ΡΠ°Ρ Π΄Π»Ρ ΡΠΌΠ°ΡΡΡΠΎΠ½Π° Ρ ΠΏΠΎΠΌΠΎΡΡΡ ΠΏΠ»Π°ΡΡ Raspberry Pi Pico ΠΈ Scoppy. ΠΠ°, Π²Ρ Π½Π΅ ΠΎΡΠ»ΡΡΠ°Π»ΠΈΡΡ, ΡΡΠΎ ΡΠ°ΠΌΡΠΉ Π΄Π΅ΡΠ΅Π²ΡΠΉ ΠΈΠ· Π²ΡΠ΅Ρ ΠΎΡΡΠΈΠ»Π»ΠΎΠ³ΡΠ°ΡΠΎΠ² Π½Π° ΡΡΠ½ΠΊΠ΅, ΠΈ Π΅Π³ΠΎ Π»Π΅Π³ΠΊΠΎ ΡΠΎΠ±ΡΠ°ΡΡ Π±Π΅Π· ΠΏΡΠΎΠ³ΡΠ°ΠΌΠΌΠΈΡΠΎΠ²Π°Π½ΠΈΡ. ΠΠ±ΡΡΠ½ΠΎ ΠΎΡΡΠΈΠ»Π»ΠΎΠ³ΡΠ°ΡΡ ΠΈΡΠΏΠΎΠ»ΡΠ·ΡΡΡΡΡ Π΄Π»Ρ ΠΈΠ·ΠΌΠ΅ΡΠ΅Π½ΠΈΡ ΡΠΈΠ³Π½Π°Π»ΠΎΠ² ΠΈ ΠΏΡΠΎΠ²Π΅ΡΠΊΠΈ ΠΈΡ ΡΠΎΡΠΌΡ.
Β
Π‘ΡΡΠ΅ΡΡΠ²ΡΠ΅Ρ Π΄Π²Π° ΡΠΈΠΏΠ° ΠΎΡΡΠΈΠ»Π»ΠΎΠ³ΡΠ°ΡΠΎΠ² ΠΠ½Π°Π»ΠΎΠ³ΠΎΠ²ΡΠΉ ΠΈ Π¦ΠΈΡΡΠΎΠ²ΠΎΠΉ. ΠΠ»Π°Π³ΠΎΠ΄Π°ΡΡ Π½ΠΎΠ²Π΅ΠΉΡΠΈΠΌ ΡΠ΅Ρ
Π½ΠΎΠ»ΠΎΠ³ΠΈΡΠ΅ΡΠΊΠΈΠΌ ΠΈΠ·ΠΎΠ±ΡΠ΅ΡΠ΅Π½ΠΈΡΠΌ Π°Π½Π°Π»ΠΎΠ³ΠΎΠ²ΡΠ΅ ΡΡΡΡΠΎΠΉΡΡΠ²Π° ΡΡΡΡΠΏΠ°ΡΡ ΠΌΠ΅ΡΡΠΎ ΡΠΈΡΡΠΎΠ²ΡΠΌ, ΠΊΠΎΡΠΎΡΡΠ΅ Π΄Π΅ΡΠ΅Π²Π»Π΅ Π°Π½Π°Π»ΠΎΠ³ΠΎΠ²ΡΡ
, Π° Π²ΠΈΠ·ΡΠ°Π»ΠΈΠ·Π°ΡΠΈΡ ΡΠΎΡΠ½ΠΎ ΠΎΡΠΎΠ±ΡΠ°ΠΆΠ°Π΅ΡΡΡ Π½Π° ΠΠ-Π΄ΠΈΡΠΏΠ»Π΅ΡΡ
.
ΠΠΎ Π΄ΠΎ ΡΠΈΡ
ΠΏΠΎΡ Π»ΡΠ±ΠΈΡΠ΅Π»ΠΈ ΠΈ ΠΏΡΠΎΠΈΠ·Π²ΠΎΠ΄ΠΈΡΠ΅Π»ΠΈ Π½Π΅ ΠΌΠΎΠ³ΡΡ ΡΠ΅Π±Π΅ ΠΏΠΎΠ·Π²ΠΎΠ»ΠΈΡΡ ΡΠ΅ ΠΎΡΡΠΈΠ»Π»ΠΎΠ³ΡΠ°ΡΡ , ΡΠ΅Π½Ρ Π½Π° ΠΊΠΎΡΠΎΡΡΠ΅ Π½Π°ΡΠΈΠ½Π°ΡΡΡΡ ΠΎΡ 400$, ΡΡΠΎ ΠΎΡΠ΅Π½Ρ Π΄ΠΎΡΠΎΠ³ΠΎ. ΠΡΠΈΠ½ΠΈΠΌΠ°Ρ ΡΡΠΎ Π²ΠΎ Π²Π½ΠΈΠΌΠ°Π½ΠΈΠ΅, ΡΠ°Π·ΡΠ°Π±ΠΎΡΡΠΈΠΊ ΠΈΠ· GitHub ΠΏΠΎ ΠΈΠΌΠ΅Π½ΠΈ fhdm-dev ΡΠ°Π·ΡΠ°Π±ΠΎΡΠ°Π» ΡΠΈΡΡΠΎΠ²ΠΎΠΉ ΠΎΡΡΠΈΠ»Π»ΠΎΠ³ΡΠ°Ρ Β«ΡΠ΄Π΅Π»Π°ΠΉ ΡΠ°ΠΌΒ», ΠΊΠΎΠΌΠΏΠΎΠ½Π΅Π½ΡΡ ΠΊΠΎΡΠΎΡΠΎΠ³ΠΎ Π² 100 ΡΠ°Π· Π΄Π΅ΡΠ΅Π²Π»Π΅, ΡΠ΅ΠΌ ΠΎΡΡΠΈΠ»Π»ΠΎΠ³ΡΠ°ΡΡ, Π΄ΠΎΡΡΡΠΏΠ½ΡΠ΅ Π½Π° ΡΡΠ½ΠΊΠ΅.
ΠΡΠ»ΠΈ Π²Π°ΠΌ Π½ΡΠΆΠ΅Π½ ΠΎΡΡΠΈΠ»Π»ΠΎΠ³ΡΠ°Ρ ΠΏΠΎ ΠΎΡΠ΅Π½Ρ-ΠΎΡΠ΅Π½Ρ Π½ΠΈΠ·ΠΊΠΎΠΉ ΡΠ΅Π½Π΅, ΡΠΎ ΡΡΠΎΡ ΠΏΡΠΎΠ΅ΠΊΡ ΠΏΡΠΎΡΡΠΎ ΡΠΎΠΊΡΠΎΠ²ΠΈΡΠ΅. ΠΡΠ°ΠΊ, Π΄Π°Π²Π°ΠΉΡΠ΅ ΡΠ·Π½Π°Π΅ΠΌ, ΠΊΠ°ΠΊ ΡΠΎΠ±ΡΠ°ΡΡ ΡΠ°ΠΌΠΎΡΡΠΎΡΡΠ΅Π»ΡΠ½ΠΎ Ρ ΠΏΠΎΠΌΠΎΡΡΡ Raspberry Pi Pico ΠΈ Π½Π΅ΠΊΠΎΡΠΎΡΡΡ ΡΠ»Π΅ΠΊΡΡΠΎΠ½Π½ΡΡ ΠΊΠΎΠΌΠΏΠΎΠ½Π΅Π½ΡΠΎΠ². ΠΠ½ Π²ΠΈΠ·ΡΠ°Π»ΠΈΠ·ΠΈΡΡΠ΅Ρ ΡΠΎΡΠΌΡ Π²ΠΎΠ»Π½Ρ Π½Π° Π²Π°ΡΠ΅ΠΌ ΡΠΌΠ°ΡΡΡΠΎΠ½Π΅ Ρ ΠΏΠΎΠΌΠΎΡΡΡ ΠΏΡΠΈΠ»ΠΎΠΆΠ΅Π½ΠΈΡ Π΄Π»Ρ Android ΠΏΠΎΠ΄ Π½Π°Π·Π²Π°Π½ΠΈΠ΅ΠΌ Scoppy , ΠΏΠΎΠΊΠ°Π·ΡΠ²Π°Π΅Ρ ΠΏΡΡΠΌΠΎΡΠ³ΠΎΠ»ΡΠ½ΡΡ ΠΈΠ»ΠΈ ΡΠΈΠ½ΡΡΠΎΠΈΠ΄Π°Π»ΡΠ½ΡΡ Π²ΠΎΠ»Π½Ρ ΠΈ ΠΎΠ±Π½Π°ΡΡΠΆΠΈΠ²Π°Π΅Ρ ΡΠΈΠ³Π½Π°Π»Ρ ΡΠ°ΡΡΠΎΡΠΎΠΉ Π΄ΠΎ 250 ΠΊΠΡ Π΄Π»Ρ ΠΊΠ°ΠΆΠ΄ΠΎΠ³ΠΎ ΠΊΠ°Π½Π°Π»Π°.
ΠΠ΅Π΄ΠΎΠΌΠΎΡΡΡ ΠΌΠ°ΡΠ΅ΡΠΈΠ°Π»ΠΎΠ² (Π½Π΅ΠΎΠ±Ρ ΠΎΠ΄ΠΈΠΌΡΠ΅ ΠΊΠΎΠΌΠΏΠΎΠ½Π΅Π½ΡΡ):
ΠΠ΅ΡΠ²ΡΠΉ ΡΠ°Π³ Π² Π½Π°ΡΠ΅ΠΌ ΠΏΡΠΎΠ΅ΠΊΡΠ΅ β ΡΠ·Π½Π°ΡΡ, ΡΡΠΎ ΡΠ°ΠΊΠΎΠ΅ 9ΠΠΎΠΌΠΏΠΎΠ½Π΅Π½ΡΡ 0007, Π½Π΅ΠΎΠ±Ρ
ΠΎΠ΄ΠΈΠΌΡΠ΅ Π΄Π»Ρ ΡΠ±ΠΎΡΠΊΠΈ ΠΎΡΡΠΈΠ»Π»ΠΎΠ³ΡΠ°ΡΠ° Π΄Π»Ρ ΡΠΌΠ°ΡΡΡΠΎΠ½Π° , ΡΡΠΎΠ±Ρ Π²Ρ ΠΌΠΎΠ³Π»ΠΈ ΠΏΡΠΎΠ²Π΅ΡΠΈΡΡ Π½Π°Π»ΠΈΡΠΈΠ΅ ΠΈ ΠΊΡΠΏΠΈΡΡ ΠΈΡ
Π² ΠΠ½ΡΠ΅ΡΠ½Π΅ΡΠ΅ ΠΈΠ»ΠΈ Π² ΠΌΠ°Π³Π°Π·ΠΈΠ½Π°Ρ
.![]()
| ΠΠ°ΠΈΠΌΠ΅Π½ΠΎΠ²Π°Π½ΠΈΠ΅ ΠΏΡΠΎΠ΄ΡΠΊΡΠ° | ΠΠΎΠ»ΠΈΡΠ΅ΡΡΠ²ΠΎ | | |
|---|---|---|---|
| Raspberry Pi Pico Board (seedstudio) | 1 | https://amzn.to/36gKUlu | https://amzn.to/3sTnD1Z |
| Π Π΅Π·ΠΈΡΡΠΎΡ 100 ΠΊΠΠΌ | 1 | https://amzn.to/3hBlqlq | https://amzn.to/3sXBKmI |
| Π Π΅Π·ΠΈΡΡΠΎΡΡ 1 ΠΊΠΠΌ | 2 | https://amzn.to/3hBlqlq | https://amzn.to/3sXBKmI |
| ΠΠ΄Π°ΠΏΡΠ΅Ρ OTG Π΄Π»Ρ ΠΏΠΎΠ΄ΠΊΠ»ΡΡΠ΅Π½ΠΈΡ ΠΊ ΡΠΌΠ°ΡΡΡΠΎΠ½Ρ | 1 | https://amzn.to/3II60Yg | https://amzn.to/3vRhWU5 |
| ΠΠ΅ΡΠΊΠΎΠ»ΡΠΊΠΎ ΡΠΎΠ΅Π΄ΠΈΠ½ΠΈΡΠ΅Π»ΡΠ½ΡΡ ΠΏΡΠΎΠ²ΠΎΠ΄ΠΎΠ² | https://amzn.to/3h3BV4e | https://amzn.to/3J0WVu2 | |
| ΠΠ°Π±Π΅Π»Ρ ΠΌΠΈΠΊΡΠΎ-USB | 1 | https://amzn.to/3s1a8g3 | https://amzn.to/364yInH |
| ΠΠ°ΠΊΠ΅Ρ (Π΄ΠΎΠΏΠΎΠ»Π½ΠΈΡΠ΅Π»ΡΠ½ΠΎ) | 1 | https://amzn. to/3CcBR16 | https://amzn.to/3th4k6X |
ΠΡ ΠΌΠΎΠΆΠ΅ΡΠ΅ ΠΊΡΠΏΠΈΡΡ Π½Π΅ΠΎΠ±Ρ ΠΎΠ΄ΠΈΠΌΡΠ΅ ΠΊΠΎΠΌΠΏΠΎΠ½Π΅Π½ΡΡ ΠΏΠΎ ΠΏΡΠΈΠ²Π΅Π΄Π΅Π½Π½ΡΠΌ ΡΡΡΠ»ΠΊΠ°ΠΌ Π½Π° Π»ΡΡΡΡΡ ΠΏΠΎΠΊΡΠΏΠΊΡ. ΠΡ Π²ΡΠ±ΠΈΡΠ°Π΅ΠΌ ΠΊΠΎΠΌΠΏΠΎΠ½Π΅Π½ΡΡ Π² ΡΠΎΠΎΡΠ²Π΅ΡΡΡΠ²ΠΈΠΈ Ρ ΡΠΎΠΎΡΠ½ΠΎΡΠ΅Π½ΠΈΠ΅ΠΌ ΡΠ΅Π½Ρ ΠΈ ΠΊΠ°ΡΠ΅ΡΡΠ²Π°.
Raspberry Pi Pico ΠΠ±Π·ΠΎΡ:
Raspberry Pi Pico ΠΏΠΎΡΡΠ°Π²Π»ΡΠ΅ΡΡΡ Ρ Π½ΠΎΠ²ΡΠΌ ΡΠΈΠΏΠΎΠΌ ΠΌΠΈΠΊΡΠΎΠΊΠΎΠ½ΡΡΠΎΠ»Π»Π΅ΡΠ° RP2040 Ρ Π΄Π²ΡΡ ΡΡΠ΄Π΅ΡΠ½ΡΠΌ ΠΏΡΠΎΡΠ΅ΡΡΠΎΡΠΎΠΌ ARM cortex M01 Ρ ΡΠ°ΡΡΠΎΡΠΎΠΉ Π΄ΠΎ 133 ΠΠΡ. ΠΠ½ ΠΈΠΌΠ΅Π΅Ρ 30 ΠΊΠΎΠ½ΡΠ°ΠΊΡΠΎΠ² GPIO, ΠΈΠ· ΠΊΠΎΡΠΎΡΡΡ 3 ΡΠ²Π»ΡΡΡΡΡ Π°Π½Π°Π»ΠΎΠ³ΠΎΠ²ΡΠΌΠΈ, Π° Π΄ΡΡΠ³ΠΈΠ΅ ΠΊΠΎΠ½ΡΠ°ΠΊΡΡ ΠΌΠΎΠ³ΡΡ ΠΏΠΎΠ΄Π΄Π΅ΡΠΆΠΈΠ²Π°ΡΡ ΡΠΈΡΠΎΠΊΠΈΠΉ ΡΠΏΠ΅ΠΊΡΡ ΠΏΡΠΎΡΠΎΠΊΠΎΠ»ΠΎΠ² ΡΠ²ΡΠ·ΠΈ, ΡΠ°ΠΊΠΈΡ ΠΊΠ°ΠΊ SPI, I2C ΠΈ Π΄ΡΡΠ³ΠΈΠ΅. ΠΠ³ΠΎ Ρ Π°ΡΠ°ΠΊΡΠ΅ΡΠΈΡΡΠΈΠΊΠΈ ΠΏΠ΅ΡΠ΅ΡΠΈΡΠ»Π΅Π½Ρ Π½ΠΈΠΆΠ΅:
- 264 ΠΠ Π²ΡΡΡΠΎΠ΅Π½Π½ΠΎΠΉ ΠΏΠ°ΠΌΡΡΠΈ SRAM
- Π΄ΠΎ 16 ΠΠ Π²Π½Π΅ΡΠ½Π΅ΠΉ ΡΠ»ΡΡ-ΠΏΠ°ΠΌΡΡΠΈ
ΠΠ»Ρ ΠΏΠΎΠ»ΡΡΠ΅Π½ΠΈΡ Π±ΠΎΠ»Π΅Π΅ ΠΏΠΎΠ΄ΡΠΎΠ±Π½ΠΎΠΉ ΠΈΠ½ΡΠΎΡΠΌΠ°ΡΠΈΠΈ ΠΎ Raspberry Pi Pico ΠΎΠ±ΡΠ°ΡΠΈΡΠ΅ΡΡ ΠΊ ΡΠ΅Ρ
Π½ΠΈΡΠ΅ΡΠΊΠΎΠΌΡ ΠΎΠΏΠΈΡΠ°Π½ΠΈΡ ΠΊΠΎΠΌΠΏΠ°Π½ΠΈΠΈ. ΠΠ° ΠΏΠ»Π°ΡΠ΅ Π΅ΡΡΡ ΡΠΈΠΏΡΠ΅Ρ SoC, ΠΏΠΎΡΡ micro USB ΠΈ Π½Π΅ΡΠΊΠΎΠ»ΡΠΊΠΎ ΠΊΠΎΠΌΠΏΠΎΠ½Π΅Π½ΡΠΎΠ² ΡΠ²Π΅ΡΡ
Ρ, Π° Π½Π°Π·Π²Π°Π½ΠΈΡ ΠΊΠΎΠ½ΡΠ°ΠΊΡΠΎΠ² Π½Π°ΠΏΠ΅ΡΠ°ΡΠ°Π½Ρ Π½Π° Π·Π°Π΄Π½Π΅ΠΉ ΡΡΠΎΡΠΎΠ½Π΅ ΠΏΠ»Π°ΡΡ.
ΠΠ±Π·ΠΎΡ ΠΏΡΠΎΠ΅ΠΊΡΠ° ΠΎΡΡΠΈΠ»Π»ΠΎΠ³ΡΠ°ΡΠ° Scoppy:
ΠΡΠΎΠ΅ΠΊΡ Scoppy ΠΎΠ±ΡΠ΅Π΄ΠΈΠ½ΡΠ΅Ρ ΠΏΠ»Π°ΡΡ Raspberry Pi Pico ΠΈ Π²Π°Ρ ΡΠ΅Π»Π΅ΡΠΎΠ½ ΠΈΠ»ΠΈ ΠΏΠ»Π°Π½ΡΠ΅Ρ Android Π΄Π»Ρ ΡΠΎΠ·Π΄Π°Π½ΠΈΡ ΠΎΡΠ΅Π½Ρ Π΄Π΅ΡΠ΅Π²ΠΎΠ³ΠΎ ΡΠΈΡΡΠΎΠ²ΠΎΠ³ΠΎ ΠΎΡΡΠΈΠ»Π»ΠΎΠ³ΡΠ°ΡΠ° Π²ΠΌΠ΅ΡΡΠ΅ Ρ Π»ΠΎΠ³ΠΈΡΠ΅ΡΠΊΠΈΠΌ Π°Π½Π°Π»ΠΈΠ·Π°ΡΠΎΡΠΎΠΌ. Π‘ΠΈΠ³Π½Π°Π»Ρ ΠΈ ΠΎΡΡΠΈΠ»Π»ΠΎΠ³ΡΠ°ΠΌΠΌΡ ΠΎΡΠΎΠ±ΡΠ°ΠΆΠ°ΡΡΡΡ Π½Π° ΡΠΊΡΠ°Π½Π΅ ΡΠΌΠ°ΡΡΡΠΎΠ½Π° . Π§ΡΠΎΠ±Ρ ΠΏΠΎΡΡΡΠΎΠΈΡΡ ΡΡΠΎ, Π²Π°ΠΌ Π½Π΅ Π½ΡΠΆΠ½ΠΎ Π½ΠΈΠΊΠ°ΠΊΠΎΠ³ΠΎ ΠΏΡΠΎΠ³ΡΠ°ΠΌΠΌΠΈΡΠΎΠ²Π°Π½ΠΈΡ ΠΈΠ»ΠΈ ΠΊΠΎΠ΄Π° . ΠΠ°ΠΌ ΠΏΡΠΎΡΡΠΎ Π½ΡΠΆΠ½ΠΎ Π·Π°Π³ΡΡΠ·ΠΈΡΡ ΠΏΠΎΡΠ»Π΅Π΄Π½ΡΡ Π²Π΅ΡΡΠΈΡ ΠΏΡΠΎΡΠΈΠ²ΠΊΠΈ ΠΏΠΎ ΡΡΡΠ»ΠΊΠ°ΠΌ Π½ΠΈΠΆΠ΅ ΠΈ Π·Π°Π³ΡΡΠ·ΠΈΡΡ Π΅Π΅ Π½Π° ΠΏΠ»Π°ΡΡ Pico. ΠΠ°ΠΊ ΠΏΡΠΎΡΠΈΠ²ΠΊΡ, Π΄ΠΎΡΡΡΠΏΠ½ΡΡ Π½Π° GitHub, ΡΠ°ΠΊ ΠΈ ΠΏΡΠΈΠ»ΠΎΠΆΠ΅Π½ΠΈΠ΅ Π΄Π»Ρ Android, Π΄ΠΎΡΡΡΠΏΠ½ΠΎΠ΅ Π² Google PlayStore, ΠΌΠΎΠΆΠ½ΠΎ Π·Π°Π³ΡΡΠ·ΠΈΡΡ ΠΈ ΠΈΡΠΏΠΎΠ»ΡΠ·ΠΎΠ²Π°ΡΡ Π±Π΅ΡΠΏΠ»Π°ΡΠ½ΠΎ. ΠΡΠΎΡΠΈΠ²ΠΊΠ° Scoppy ΠΈΠΌΠ΅Π΅Ρ ΠΎΡΠΊΡΡΡΡΠΉ ΠΈΡΡ ΠΎΠ΄Π½ΡΠΉ ΠΊΠΎΠ΄, Π²Ρ ΠΌΠΎΠΆΠ΅ΡΠ΅ ΡΠΎΠ·Π΄Π°ΡΡ ΡΠ°ΠΉΠ» uf2 Ρ Π½Π°ΡΡΡΠΎΠΉΠΊΠ°ΠΌΠΈ, Π΅ΡΠ»ΠΈ Ρ ΠΎΡΠΈΡΠ΅.
Π‘ΠΊΠ°ΡΠ°ΡΡ ΠΏΡΠΎΡΠΈΠ²ΠΊΡ Scoppy : ΡΡΡΠ»ΠΊΠ° (pico-scoppy-v8.uf2)(104kb)
Π‘ΠΊΠ°ΡΠ°ΡΡ ΠΏΡΠΈΠ»ΠΎΠΆΠ΅Π½ΠΈΠ΅ Scoppy Π΄Π»Ρ Android : ΡΡΡΠ»ΠΊΠ°
ΠΡΠΎΠ΅ΠΊΡ Scoppy ΠΏΠΎΠΌΠΎΠ³Π°Π΅Ρ ΡΠ°Π·ΡΠ°Π±ΠΎΡΡΠΈΠΊΠ°ΠΌ ΠΈ Π»ΡΠ±ΠΈΡΠ΅Π»ΡΠΌ ΠΈΠ·ΠΌΠ΅ΡΡΡΡ Π½ΠΈΠ·ΠΊΠΈΡ
Π½Π°ΠΏΡΡΠΆΠ΅Π½ΠΈΠΉ ΠΈ Π½ΠΈΠ·ΠΊΠΈΡ
ΡΠ°ΡΡΠΎΡ ΡΠΈΠ³Π½Π°Π»ΠΎΠ² ΠΈ Π²ΠΈΠ·ΡΠ°Π»ΠΈΠ·ΠΈΡΠΎΠ²Π°ΡΡ ΠΈΡ
Π½Π° ΡΠΌΠ°ΡΡΡΠΎΠ½Π΅ Android ΠΏΠΎ ΠΎΡΠ΅Π½Ρ Π΄Π΅ΡΠ΅Π²ΠΎΠΉ ΡΠ΅Π½Π΅.
Scoppy β ΡΡΠΎ Π½Π΅ ΡΠΎΠ»ΡΠΊΠΎ ΠΎΡΡΠΈΠ»Π»ΠΎΠ³ΡΠ°Ρ, Π½ΠΎ ΠΈ Π»ΠΎΠ³ΠΈΡΠ΅ΡΠΊΠΈΠΉ Π°Π½Π°Π»ΠΈΠ·Π°ΡΠΎΡ Ρ ΡΠ°ΡΡΠΎΡΠΎΠΉ Π΄ΠΈΡΠΊΡΠ΅ΡΠΈΠ·Π°ΡΠΈΠΈ 25 ΠΠ²ΡΠ±/Ρ (ΠΌΠΈΠ»Π»ΠΈΠΎΠ½ΠΎΠ² Π²ΡΠ±ΠΎΡΠΎΠΊ Π² ΡΠ΅ΠΊΡΠ½Π΄Ρ).
ΠΠ°ΠΊΠΎΠ²Ρ ΡΡΠ΅Π±ΠΎΠ²Π°Π½ΠΈΡ Π΄Π»Ρ ΠΈΡΠΏΠΎΠ»ΡΠ·ΠΎΠ²Π°Π½ΠΈΡ Scoppy?
- Π’ΡΠ΅Π±ΡΠ΅ΡΡΡ ΡΠΌΠ°ΡΡΡΠΎΠ½ Android Ρ Π²Π΅ΡΡΠΈΠ΅ΠΉ Android 6.0 (Marshmallow) ΠΈΠ»ΠΈ Π²ΡΡΠ΅.
- ΠΠ»Π°ΡΠ° Raspberry Pi Pico
- ΠΠ΄Π°ΠΏΡΠ΅Ρ OTG Π΄Π»Ρ ΠΏΠΎΠ΄ΠΊΠ»ΡΡΠ΅Π½ΠΈΡ USB-ΠΊΠ°Π±Π΅Π»Ρ ΠΊ ΡΡΡΡΠΎΠΉΡΡΠ²Ρ Android.
- Π, Π² ΠΎΡΠ½ΠΎΠ²Π½ΠΎΠΌ, ΡΠ΅Π»ΠΎΠ²Π΅ΠΊ (ΡΡΠΎ!! Ρ Π°-Ρ Π°, ΡΡΡΡ)
ΠΠ°ΠΊ ΡΡΡΠ°Π½ΠΎΠ²ΠΈΡΡ ΠΈ ΠΈΡΠΏΠΎΠ»ΡΠ·ΠΎΠ²Π°ΡΡ Scoppy Ρ Raspberry Pi Pico
ΠΡΠΎΡΠ΅ΡΡ ΡΡΡΠ°Π½ΠΎΠ²ΠΊΠΈ ΠΎΡΠ΅Π½Ρ ΠΏΡΠΎΡΡ. ΠΡΠΎΡΡΠΎ Π²ΡΠΏΠΎΠ»Π½ΠΈΡΠ΅ ΡΠ»Π΅Π΄ΡΡΡΠΈΠ΅ ΡΠ°Π³ΠΈ, ΡΡΠΎΠ±Ρ ΡΡΡΠ°Π½ΠΎΠ²ΠΈΡΡ ΠΏΡΠΎΡΠΈΠ²ΠΊΡ Π½Π° Raspberry pi Pico ΠΈ ΡΡΡΠ°Π½ΠΎΠ²ΠΈΡΡ ΠΏΡΠΈΠ»ΠΎΠΆΠ΅Π½ΠΈΠ΅ Android Π½Π° ΡΠΌΠ°ΡΡΡΠΎΠ½.
Π¨Π°Π³ 1: ΠΠ°Π³ΡΡΠ·ΠΈΡΠ΅ ΠΏΡΠΎΡΠΈΠ²ΠΊΡ Π½Π° Raspberry Pi Pico
- ΠΠ°Π³ΡΡΠ·ΠΈΡΠ΅ ΠΏΠΎΡΠ»Π΅Π΄Π½ΡΡ Π²Π΅ΡΡΠΈΡ ΠΏΡΠΎΡΠΈΠ²ΠΊΠΈ Scoppy .uf2 ΠΏΠΎ ΡΡΠΎΠΉ ΡΡΡΠ»ΠΊΠ΅ Π½Π° ΠΠ.
- Π£Π΄Π΅ΡΠΆΠΈΠ²Π°Ρ ΠΊΠ½ΠΎΠΏΠΊΡ BOOTSEL Π½Π° ΠΏΠ»Π°ΡΠ΅ Raspberry Pi Pico, ΠΏΠΎΠ΄ΠΊΠ»ΡΡΠΈΡΠ΅ Π΅Π΅ ΠΊ ΠΠ ΡΠ΅ΡΠ΅Π· USB ΠΈ ΠΎΡΠΏΡΡΡΠΈΡΠ΅ BOOTSEL, ΠΊΠ°ΠΊ ΡΠΎΠ»ΡΠΊΠΎ Π½Π° Π²Π°ΡΠ΅ΠΌ ΠΊΠΎΠΌΠΏΡΡΡΠ΅ΡΠ΅ ΠΏΠΎΡΠ²ΠΈΡΡΡ Π΄ΠΈΡΠΊ RPI-RP2.
- Π‘ΠΊΠΎΠΏΠΈΡΡΠΉΡΠ΅ ΡΠ°ΠΉΠ» .uf2 ΠΈ Π²ΡΡΠ°Π²ΡΡΠ΅ Π΅Π³ΠΎ Π½Π° Π΄ΠΈΡΠΊ Pico RPI-RP2.
- ΠΡΡΡΠΎΠ΅Π½Π½ΡΠΉ ΡΠ²Π΅ΡΠΎΠ΄ΠΈΠΎΠ΄ Π±ΡΠ΄Π΅Ρ ΠΌΠΈΠ³Π°ΡΡ, ΡΠΊΠ°Π·ΡΠ²Π°Ρ Π½Π° Π·Π°Π³ΡΡΠ·ΠΊΡ. ΠΈ ΠΏΠ΅ΡΠ΅Π·Π°ΠΏΡΡΡΠΈΡΠ΅ ΠΏΠΎΡΠ»Π΅ Π·Π°Π²Π΅ΡΡΠ΅Π½ΠΈΡ.
Π¨Π°Π³ 2: ΠΠ°Π³ΡΡΠ·ΠΈΡΠ΅ ΠΏΡΠΈΠ»ΠΎΠΆΠ΅Π½ΠΈΠ΅ Scoppy Π΄Π»Ρ Android Π½Π° ΡΠΌΠ°ΡΡΡΠΎΠ½
- ΠΠ° ΡΠ²ΠΎΠ΅ΠΌ ΡΠΌΠ°ΡΡΡΠΎΠ½Π΅ ΠΎΡΠΊΡΠΎΠΉΡΠ΅ Playstore ΠΈ Π²ΡΠΏΠΎΠ»Π½ΠΈΡΠ΅ ΠΏΠΎΠΈΡΠΊ Scoppy, Π·Π°ΡΠ΅ΠΌ Π²Ρ Π½Π°ΠΉΠ΄Π΅ΡΠ΅ Β« Scoppy β ΠΎΡΡΠΈΠ»Π»ΠΎΠ³ΡΠ°Ρ ΠΈ Π°Π½Π°Π»ΠΈΠ·Π°ΡΠΎΡ Π»ΠΎΠ³ΠΈΠΊΠΈ Β» ΠΈΠ· ΠΏΡΠΈΠ»ΠΎΠΆΠ΅Π½ΠΈΠΉ FHDM. ΠΡΡΠΌΠ°Ρ ΡΡΡΠ»ΠΊΠ° Π½Π° Playstore ΡΠΊΠ°Π·Π°Π½Π° Π²ΡΡΠ΅.
Π¨Π°Π³ 3: ΠΠΎΠ΄ΠΊΠ»ΡΡΠΈΡΠ΅ Raspberry Pi Pico ΠΊ ΡΠΌΠ°ΡΡΡΠΎΠ½Ρ
- ΠΠΎΠ΄ΠΊΠ»ΡΡΠΈΡΠ΅ ΡΠ°Π·ΡΠ΅ΠΌ micro USB ΠΊ ΠΏΠ»Π°ΡΠ΅ Pico, Π° Π΄ΡΡΠ³ΠΎΠΉ ΠΊΠΎΠ½Π΅Ρ ΠΊ Π°Π΄Π°ΠΏΡΠ΅ΡΡ OTG.
- ΠΠΎΠ΄ΠΊΠ»ΡΡΠΈΡΠ΅ Π°Π΄Π°ΠΏΡΠ΅Ρ OTG ΠΊ ΡΠΌΠ°ΡΡΡΠΎΠ½Ρ
Π¨Π°Π³ 4: ΠΠ°ΠΏΡΡΡΠΈΡΠ΅ ΠΏΡΠΈΠ»ΠΎΠΆΠ΅Π½ΠΈΠ΅ Scoppy
Π’Π΅ΠΏΠ΅ΡΡ ΠΎΡΠΊΡΠΎΠΉΡΠ΅ ΠΏΡΠΈΠ»ΠΎΠΆΠ΅Π½ΠΈΠ΅ ΠΈ ΠΈΠ·ΡΡΠΈΡΠ΅ Π½Π΅ΡΠΊΠΎΠ»ΡΠΊΠΎ Π²Π΅ΡΠ΅ΠΉ Ρ Π΄Π΅ΠΌΠΎΠ½ΡΡΡΠ°ΡΠΈΠΎΠ½Π½ΡΠΌ ΡΠΎΠ΄Π΅ΡΠΆΠΈΠΌΡΠΌ. Twerk Ρ Π½Π΅ΡΠΊΠΎΠ»ΡΠΊΠΈΠΌΠΈ Π½Π°ΡΡΡΠΎΠΉΠΊΠ°ΠΌΠΈ ΠΈ ΡΡΠ½ΠΊΡΠΈΡΠΌΠΈ, ΡΡΠΎΠ±Ρ Π²Ρ ΠΌΠΎΠ³Π»ΠΈ ΠΏΠΎΠ½ΡΡΡ, ΠΊΠ°ΠΊ ΡΠ°Π±ΠΎΡΠ°Π΅Ρ ΠΏΡΠΈΠ»ΠΎΠΆΠ΅Π½ΠΈΠ΅, Π΄ΠΎ ΡΠ΅Π°Π»ΡΠ½ΠΎΠ³ΠΎ ΡΠ΅ΡΡΠΈΡΠΎΠ²Π°Π½ΠΈΡ. ΠΡ ΠΌΠΎΠΆΠ΅ΡΠ΅ ΠΈΠ·ΠΌΠ΅Π½ΠΈΡΡ Π΄Π΅ΠΌΠΎ Π½Π° USB Π² Π½Π°ΡΡΡΠΎΠΉΠΊΠ°Ρ
.
ΠΠΎΠ»ΡΠ·ΠΎΠ²Π°ΡΠ΅Π»ΡΡΠΊΠΈΠΉ ΠΈΠ½ΡΠ΅ΡΡΠ΅ΠΉΡ Scoppy ΠΎΡΠΎΠ±ΡΠ°ΠΆΠ°Π΅ΡΡΡ ΠΏΠΎΠ΄ Π²ΠΌΠ΅ΡΡΠ΅ Ρ ΠΈΡ ΠΊΡΠ°ΡΠΊΠΈΠΌ ΠΎΠ±Π·ΠΎΡΠΎΠΌ.
ΠΠ° ΠΏΡΠΈΠ²Π΅Π΄Π΅Π½Π½ΠΎΠΌ Π²ΡΡΠ΅ ΡΠ½ΠΈΠΌΠΊΠ΅ ΡΠΊΡΠ°Π½Π° ΠΏΠΎΠ»ΡΠ·ΠΎΠ²Π°ΡΠ΅Π»ΡΡΠΊΠΎΠ³ΠΎ ΠΈΠ½ΡΠ΅ΡΡΠ΅ΠΉΡΠ° Π²ΠΈΠ΄Π½ΠΎ, ΡΡΠΎ ΠΎΡΠ΅Π½Ρ ΠΏΠΎΡ ΠΎΠΆ Π½Π° ΡΠΈΡΡΠΎΠ²ΡΠ΅ ΠΎΡΡΠΈΠ»Π»ΠΎΠ³ΡΠ°ΡΡ . ΠΠ° ΠΈΠ·ΠΎΠ±ΡΠ°ΠΆΠ΅Π½ΠΈΠΈ ΠΌΡ ΠΏΡΠΎΡΡΠΎ Π²ΡΠ±ΠΈΡΠ°Π΅ΠΌ ΠΈΡΡΠΎΡΠ½ΠΈΠΊ ΠΈΠ·ΠΎΠ±ΡΠ°ΠΆΠ΅Π½ΠΈΡ Π² ΠΊΠ°ΡΠ΅ΡΡΠ²Π΅ Π΄Π΅ΠΌΠΎ, ΠΊΠΎΡΠΎΡΠΎΠ΅ Π²Ρ ΠΌΠΎΠΆΠ΅ΡΠ΅ ΡΠ²ΠΈΠ΄Π΅ΡΡ Π² ΠΏΡΠ°Π²ΠΎΠΌ Π½ΠΈΠΆΠ½Π΅ΠΌ ΡΠ³Π»Ρ. Π Π΄Π΅ΠΌΠΎΠ²Π΅ΡΡΠΈΠΈ ΠΌΡ Π²ΠΊΠ»ΡΡΠΈΠ»ΠΈ Π΄Π²ΡΡ ΠΊΠ°Π½Π°Π»ΡΠ½ΡΠ΅ Π²Ρ ΠΎΠ΄Π½ΡΠ΅ ΡΠΈΠ³Π½Π°Π»Ρ, ΠΊΠΎΡΠΎΡΡΠ΅ ΠΈΠΌΠ΅ΡΡ ΡΠΎΡΠΌΡ ΡΠΈΠ½ΡΡΠΎΠΈΠ΄Ρ.
ΠΡ ΠΌΠΎΠΆΠ΅ΠΌ ΠΊΠΎΠ½ΡΡΠΎΠ»ΠΈΡΠΎΠ²Π°ΡΡ Π³ΠΎΡΠΈΠ·ΠΎΠ½ΡΠ°Π»ΡΠ½ΠΎΠ΅ ΠΈ Π²Π΅ΡΡΠΈΠΊΠ°Π»ΡΠ½ΠΎΠ΅ ΠΏΠΎΠ»ΠΎΠΆΠ΅Π½ΠΈΠ΅ Ρ ΠΏΡΠ°Π²ΠΎΠΉ ΡΡΠΎΡΠΎΠ½Ρ. ΠΠ°ΠΊ ΠΌΡ Π·Π½Π°Π΅ΠΌ, ΠΊΠΎΠΎΡΠ΄ΠΈΠ½Π°ΡΠ° ΠΏΠΎ Π³ΠΎΡΠΈΠ·ΠΎΠ½ΡΠ°Π»ΡΠ½ΠΎΠΉ ΠΎΡΠΈ X ΠΈΡΠΏΠΎΠ»ΡΠ·ΡΠ΅ΡΡΡ Π΄Π»Ρ ΠΏΡΠ΅Π΄ΡΡΠ°Π²Π»Π΅Π½ΠΈΡ ΡΠ²ΠΎΠ»ΡΡΠΈΠΈ ΡΠΈΠ³Π½Π°Π»Π° ΠΏΠΎ ΠΎΡΠΈ Π²ΡΠ΅ΠΌΠ΅Π½ΠΈ, Π° ΠΏΠΎ Π²Π΅ΡΡΠΈΠΊΠ°Π»ΡΠ½ΠΎΠΉ ΠΎΡΠΈ Y ΠΈΡΠΏΠΎΠ»ΡΠ·ΡΠ΅ΡΡΡ Π΄Π»Ρ ΠΏΡΠ΅Π΄ΡΡΠ°Π²Π»Π΅Π½ΠΈΡ Π°ΠΌΠΏΠ»ΠΈΡΡΠ΄Ρ ΡΠΈΠ³Π½Π°Π»Π° Π² Π·Π½Π°ΡΠ΅Π½ΠΈΠΈ Π²ΠΎΠ»ΡΡ. Π’Π°ΠΊ Π²ΡΠ΅ΠΌΡ/Π΄Π΅Π»Π΅Π½ΠΈΠ΅ ΠΈ Π²ΠΎΠ»ΡΡ/Π΄Π΅Π»Π΅Π½ΠΈΠ΅ ΠΌΠΎΠΆΠ½ΠΎ ΡΠΏΡΠ°Π²Π»ΡΡΡ ΡΠ΅ΡΠ΅Π· ΠΏΡΠ°Π²ΡΡ Π±ΠΎΠΊΠΎΠ²ΡΡ ΠΏΠ°Π½Π΅Π»Ρ.
ΠΡ ΠΌΠΎΠΆΠ΅ΡΠ΅ ΠΈΡΠΏΠΎΠ»ΡΠ·ΠΎΠ²Π°ΡΡ ΠΎΠΏΡΠΈΡ ΡΡΠΈΠ³Π³Π΅ΡΠ° Π΄Π»Ρ ΠΏΡΠΎΠ²Π΅ΡΠΊΠΈ ΡΠΈΠ³Π½Π°Π»Π°, ΠΊΠΎΡΠΎΡΡΠΉ ΠΈΠΌΠ΅Π΅Ρ ΡΡΠΈ ΡΠ΅ΠΆΠΈΠΌΠ° Π²ΡΠΊΠ».
, Π°Π²ΡΠΎΠΌΠ°ΡΠΈΡΠ΅ΡΠΊΠΈΠΉ, Π½ΠΎΡΠΌΠ°Π»ΡΠ½ΡΠΉ . ΠΡ ΡΠ°ΠΊΠΆΠ΅ ΠΌΠΎΠΆΠ΅ΡΠ΅ ΠΈΠ·ΠΌΠ΅Π½ΠΈΡΡ ΡΠΎΡΠΌΡ Π²ΠΎΠ»Π½Ρ Π½Π° Rising Edge ΠΈΠ»ΠΈ Falling edge Π½Π° Π±ΠΎΠΊΠΎΠ²ΠΎΠΉ ΠΏΠ°Π½Π΅Π»ΠΈ. Π§Π΅ΡΠ΅Π· ΠΌΠ΅Π½Ρ Π²Ρ ΠΌΠΎΠΆΠ΅ΡΠ΅ ΠΈΠ·ΠΌΠ΅Π½ΠΈΡΡ Π½Π΅ΡΠΊΠΎΠ»ΡΠΊΠΎ Π½Π°ΡΡΡΠΎΠ΅ΠΊ, ΡΠ°ΠΊΠΈΡ
ΠΊΠ°ΠΊ Π³Π΅Π½Π΅ΡΠ°ΡΠΈΡ ΠΏΡΡΠΌΠΎΡΠ³ΠΎΠ»ΡΠ½ΡΡ
Π²ΠΎΠ»Π½ ΠΈ ΠΌΠ½ΠΎΠ³ΠΎΠ΅ Π΄ΡΡΠ³ΠΎΠ΅. ΠΡ ΠΌΠΎΠΆΠ΅ΡΠ΅ ΠΈΠ·ΡΡΠΈΡΡ Π²ΡΠ΅ Π² Π΄Π΅ΠΌΠΎΠ²Π΅ΡΡΠΈΠΈ.
ΠΠ΄Π΅ΡΡ ΠΌΡ Π²ΠΊΠ»ΡΡΠΈΠ»ΠΈ Π΄Π²ΡΡ ΠΊΠ°Π½Π°Π»ΡΠ½ΡΠΉ ΡΠ΅ΠΆΠΈΠΌ ΡΠΎΠ»ΡΠΊΠΎ Π΄Π»Ρ Π΄Π΅ΠΌΠΎΠ½ΡΡΡΠ°ΡΠΈΠΈ Π΄Π΅ΠΌΠΎ-Π²Π΅ΡΡΠΈΠΈ, Π½ΠΎ ΠΊΠΎΠ³Π΄Π° Π²Ρ Π²ΡΠ±ΠΈΡΠ°Π΅ΡΠ΅ USB, Π²Ρ Π½Π΅ ΠΌΠΎΠΆΠ΅ΡΠ΅ ΠΈΡΠΏΠΎΠ»ΡΠ·ΠΎΠ²Π°ΡΡ ΠΊΠ°Π½Π°Π» 2 Π² Π±Π΅ΡΠΏΠ»Π°ΡΠ½ΠΎΠΉ Π²Π΅ΡΡΠΈΠΈ. Π§ΡΠΎΠ±Ρ ΠΈΡΠΏΠΎΠ»ΡΠ·ΠΎΠ²Π°ΡΡ Π΄Π²ΡΡ ΠΊΠ°Π½Π°Π»ΡΠ½ΡΠΉ ΡΠ΅ΠΆΠΈΠΌ, Π²Π°ΠΌ Π½Π΅ΠΎΠ±Ρ ΠΎΠ΄ΠΈΠΌΠΎ ΠΏΠΎΠ»ΡΡΠΈΡΡ ΠΏΡΠ΅ΠΌΠΈΡΠΌ-Π²Π΅ΡΡΠΈΡ, ΠΊΠΎΡΠΎΡΠ°Ρ ΡΡΠΎΠΈΡ 1 Π΄ΠΎΠ»Π»Π°Ρ Π² Π³ΠΎΠ΄ ΠΈΠ»ΠΈ 2 Π΄ΠΎΠ»Π»Π°ΡΠ° Π·Π° Π²ΡΡ ΠΆΠΈΠ·Π½Ρ 9.0007, ΠΊΠΎΡΠΎΡΡΠΉ ΡΠ²Π»ΡΠ΅ΡΡΡ Π΄ΠΎΡΡΡΠΏΠ½ΡΠΌ ΠΈ ΡΠΎΠΎΡΠ½ΠΎΡΠ΅Π½ΠΈΠ΅ΠΌ ΡΠ΅Π½Ρ ΠΈ ΠΊΠ°ΡΠ΅ΡΡΠ²Π°, Π΅ΡΠ»ΠΈ Π²Π°ΠΌ Π½ΡΠΆΠ½Π° Π΄Π²ΡΡ ΠΊΠ°Π½Π°Π»ΡΠ½Π°Ρ ΠΏΠΎΠ΄Π΄Π΅ΡΠΆΠΊΠ° . ΠΡΠ΅ΠΌΠΈΡΠΌ-Π²Π΅ΡΡΠΈΡ Π±Π΅Π· ΡΠ΅ΠΊΠ»Π°ΠΌΡ.
ΠΠ°ΠΊ ΠΏΠΎΠ΄ΠΊΠ»ΡΡΠΈΡΡ ΠΈΡΡΠΎΡΠ½ΠΈΠΊ ΡΠΈΠ³Π½Π°Π»Π° ΠΊ Raspberry Pi Pico
ΠΠΎ ΡΠΈΡ
ΠΏΠΎΡ Π²Ρ ΠΌΠΎΠ³Π»ΠΈ Π½Π΅Π΄ΠΎΡΠΌΠ΅Π²Π°ΡΡ ΠΊΡΠ΄Π° ΠΏΠΎΠ΄ΠΊΠ»ΡΡΠ°ΡΡ ΠΈΡΡΠΎΡΠ½ΠΈΠΊ Π²Ρ
ΠΎΠ΄Π½ΠΎΠ³ΠΎ ΡΠΈΠ³Π½Π°Π»Π° . ΠΠ°ΠΊ ΠΌΡ ΡΠΆΠ΅ Π³ΠΎΠ²ΠΎΡΠΈΠ»ΠΈ, ΠΏΠ»Π°ΡΠ° Pico ΠΈΠΌΠ΅Π΅Ρ 3 Π°Π½Π°Π»ΠΎΠ³ΠΎΠ²ΡΡ
Π²Ρ
ΠΎΠ΄Π°. ΠΡΠ°ΠΊ, ΠΌΡ Π΄ΠΎΠ»ΠΆΠ½Ρ ΠΏΠΎΠ΄ΠΊΠ»ΡΡΠΈΡΡ Π²Ρ
ΠΎΠ΄Π½ΠΎΠΉ ΡΠΈΠ³Π½Π°Π» GPIO26 Π΄Π»Ρ ΠΎΠ΄Π½ΠΎΠΊΠ°Π½Π°Π»ΡΠ½ΠΎΠ³ΠΎ ΠΈ 2 GPIO (GPIO26, GPIO27) Π΄Π»Ρ Π΄Π²ΡΡ
ΠΊΠ°Π½Π°Π»ΡΠ½ΠΎΠ³ΠΎ.
ΠΠ°ΠΏΡΡΠΆΠ΅Π½ΠΈΠ΅ Π²Ρ ΠΎΠ΄Π½ΠΎΠ³ΠΎ ΡΠΈΠ³Π½Π°Π»Π° Π΄ΠΎΠ»ΠΆΠ½ΠΎ Π½Π°Ρ ΠΎΠ΄ΠΈΡΡΡ Π² Π΄ΠΈΠ°ΠΏΠ°Π·ΠΎΠ½Π΅ ΠΎΡ 0 Π΄ΠΎ 3,3 Π , ΠΈ Π°Π½Π°Π»ΠΈΠ·ΠΈΡΡΠ΅ΠΌΡΠΉ ΡΠΈΠ³Π½Π°Π» Π΄ΠΎΠ»ΠΆΠ΅Π½ Π½Π°Ρ ΠΎΠ΄ΠΈΡΡΡΡ Π² ΠΏΡΠ΅Π΄Π΅Π»Π°Ρ ΡΡΠΎΠ³ΠΎ Π΄ΠΎΠΏΡΡΡΠΈΠΌΠΎΠ³ΠΎ Π΄ΠΈΠ°ΠΏΠ°Π·ΠΎΠ½Π°. ΠΠ»Ρ ΠΈΠ·ΠΌΠ΅ΡΠ΅Π½ΠΈΡ Π½Π°ΠΏΡΡΠΆΠ΅Π½ΠΈΡ Π²Π½Π΅ Π΄ΠΈΠ°ΠΏΠ°Π·ΠΎΠ½Π° Π²Π°ΠΌ ΠΏΠΎΠ½Π°Π΄ΠΎΠ±ΠΈΡΡΡ Π°Π½Π°Π»ΠΎΠ³ΠΎΠ²Π°Ρ ΡΡ Π΅ΠΌΠ°, ΡΠ°ΠΊΠ°Ρ ΠΊΠ°ΠΊ Π΄Π΅Π»ΠΈΡΠ΅Π»Ρ Π½Π°ΠΏΡΡΠΆΠ΅Π½ΠΈΡ ΠΈΠ»ΠΈ ΡΡΠΎ-ΡΠΎ Π±ΠΎΠ»Π΅Π΅ ΡΠ»ΠΎΠΆΠ½ΠΎΠ΅, Π² Π·Π°Π²ΠΈΡΠΈΠΌΠΎΡΡΠΈ ΠΎΡ Π²Π°ΡΠΈΡ ΡΡΠ΅Π±ΠΎΠ²Π°Π½ΠΈΠΉ.
ΠΡΠΈΠΌΠ΅Ρ ΠΏΠΎΠ΄Π°ΡΠΈ Π²Π½Π΅ΡΠ½Π΅Π³ΠΎ ΡΠΈΠ³Π½Π°Π»Π° Π½Π° ΡΠ°ΠΌΠΎΠ΄Π΅Π»ΡΠ½ΡΠΉ ΡΠΌΠ°ΡΡΡΠΎΠ½ ΠΡΡΠΈΠ»Π»ΠΎΠ³ΡΠ°Ρ
ΠΠ»Ρ ΠΏΠΎΠ΄ΠΊΠ»ΡΡΠ΅Π½ΠΈΡ Π²Π½Π΅ΡΠ½Π΅Π³ΠΎ ΡΠΈΠ³Π½Π°Π»Π° ΠΌΡ ΠΈΡΠΏΠΎΠ»ΡΠ·ΡΠ΅ΠΌ Π²ΡΡΠΎΠΊΠΎΠΎΠΌΠ½ΡΠΉ ΡΠ΅Π·ΠΈΡΡΠΎΡ 100 ΠΊΠΠΌ , ΠΊΠΎΡΠΎΡΡΠΉ Π·Π°ΡΠΈΡΠ°Π΅Ρ ΠΏΠ»Π°ΡΡ Pico ΠΎΡ Π±ΠΎΠ»ΡΡΠΈΡ ΡΠΎΠΊΠΎΠ². ΠΠ°ΠΌ ΡΠΎΠΆΠ΅ Π½ΡΠΆΠ½ΠΎ Π΄Π²Π° ΡΠ΅Π·ΠΈΡΡΠΎΡΠ° 1 ΠΊΠΠΌ , ΠΊΠΎΡΠΎΡΡΠ΅ ΠΏΠΎΠ΄ΠΊΠ»ΡΡΠ΅Π½Ρ ΠΊ ΠΊΠΎΠ½ΡΠ°ΠΊΡΠ°ΠΌ 3,3 Π ΠΈ GND ΠΈ ΡΠΎΠ΅Π΄ΠΈΠ½ΡΡΡ Π΄ΡΡΠ³ΠΈΠ΅ ΠΊΠΎΠ½ΡΡ ΠΎΠ±ΠΎΠΈΡ ΡΠ΅Π·ΠΈΡΡΠΎΡΠΎΠ² Π²ΠΌΠ΅ΡΡΠ΅, ΠΊΠ°ΠΊ Π²Ρ ΠΌΠΎΠΆΠ΅ΡΠ΅ Π²ΠΈΠ΄Π΅ΡΡ Π½Π° ΠΏΡΠΈΠ²Π΅Π΄Π΅Π½Π½ΠΎΠΉ Π½ΠΈΠΆΠ΅ ΡΡ Π΅ΠΌΠ΅. ΠΡ ΠΎΠ±ΡΠ΅Π΄ΠΈΠ½ΠΈΠ»ΠΈ ΠΎΠ±Π°, ΠΏΠΎΡΠΎΠΌΡ ΡΡΠΎ Π½Π°ΠΌ Π½ΡΠΆΠ½ΠΎ ΠΈΠ·ΠΌΠ΅ΡΠΈΡΡ ΠΊΠ°ΠΊ ΠΏΠΎΠ»ΠΎΠΆΠΈΡΠ΅Π»ΡΠ½ΡΠ΅, ΡΠ°ΠΊ ΠΈ ΠΎΡΡΠΈΡΠ°ΡΠ΅Π»ΡΠ½ΡΠ΅ ΡΠΈΠ³Π½Π°Π»Ρ .
ΠΡΠΈΠ½ΡΠΈΠΏΠΈΠ°Π»ΡΠ½Π°Ρ ΡΡ Π΅ΠΌΠ°:
ΠΡ ΠΌΠΎΠΆΠ΅ΡΠ΅ ΠΈΡΠΏΠΎΠ»ΡΠ·ΠΎΠ²Π°ΡΡ Π·Π°ΠΆΠΈΠΌΡ ΡΠΈΠΏΠ° Β«ΠΊΡΠΎΠΊΠΎΠ΄ΠΈΠ»Β» Π΄Π»Ρ ΠΊΠΎΠ½ΡΠ° 100 ΠΊΠΠΌ ΠΈ ΠΊΠΎΠ½ΡΠ° ΡΠ΅Π·ΠΈΡΡΠΎΡΠ° 1 ΠΊΠΠΌ, ΡΡΠΎ ΡΠΏΡΠΎΡΠ°Π΅Ρ ΡΠ΄Π΅ΡΠΆΠ°Π½ΠΈΠ΅ Π²Ρ
ΠΎΠ΄Π½ΡΡ
ΠΏΡΠΎΠ²ΠΎΠ΄ΠΎΠ².
Π’Π΅ΠΏΠ΅ΡΡ ΠΏΠΎΠ΄ΠΊΠ»ΡΡΠΈΡΠ΅ Π΄ΡΡΠ³ΠΎΠΉ ΠΊΠΎΠ½Π΅Ρ ΠΊΠ°Π±Π΅Π»Ρ USB ΡΠ΅ΡΠ΅Π· Π°Π΄Π°ΠΏΡΠ΅Ρ OTG ΠΊ ΡΠΌΠ°ΡΡΡΠΎΠ½Ρ Android. ΠΠ°ΠΊ ΡΠΎΠ»ΡΠΊΠΎ Π²Ρ ΠΏΠΎΠ΄ΠΊΠ»ΡΡΠΈΡΠ΅ΡΡ, Π²Ρ ΡΠ²ΠΈΠ΄ΠΈΡΠ΅ Π²ΡΠΏΠ»ΡΠ²Π°ΡΡΠ΅Π΅ ΠΎΠΊΠ½ΠΎ Β«Π Π°Π·ΡΠ΅ΡΠΈΡΡ scoppy Π΄Π»Ρ Π΄ΠΎΡΡΡΠΏΠ° ΠΊ ΠΠΈΠΊΠΎ?Β». ΠΠ°ΠΆΠΌΠΈΡΠ΅ Β«ΠΠΒ».
ΠΡΠΎΠ²Π΅ΡΠΊΠ° Π²Π½Π΅ΡΠ½ΠΈΡ ΡΠΈΠ³Π½Π°Π»ΠΎΠ²:Π‘ ΠΏΠΎΠΌΠΎΡΡΡ ΡΡΠΎΠ³ΠΎ ΡΠΎΠ΅Π΄ΠΈΠ½Π΅Π½ΠΈΡ Π²Ρ ΠΌΠΎΠΆΠ΅ΡΠ΅ ΠΈΠ·ΠΌΠ΅ΡΡΡΡ ΡΠΈΠ³Π½Π°Π»Ρ Π² Π΄ΠΈΠ°ΠΏΠ°Π·ΠΎΠ½Π΅ ΠΎΡ -1,65 Π΄ΠΎ +1,65 , ΡΡΠΎ ΡΠΎΡΡΠ°Π²Π»ΡΠ΅Ρ ΠΌΠ°ΠΊΡΠΈΠΌΡΠΌ 3,3 Π²ΠΎΠ»ΡΡΠ°. ΠΡ ΠΌΠΎΠΆΠ΅ΡΠ΅ ΠΈΠ·ΠΌΠ΅ΡΡΡΡ ΡΠ°ΡΡΠΎΡΡ Π΄ΠΎ 250 ΠΊΠΡ , ΡΡΠΎ ΡΠ²Π»ΡΠ΅ΡΡΡ ΡΡΠ°Π½Π΄Π°ΡΡΠ½ΠΎΠΉ ΡΠ°ΡΡΠΎΡΠΎΠΉ Π΄ΠΈΡΠΊΡΠ΅ΡΠΈΠ·Π°ΡΠΈΠΈ Raspberry Pi Pico.
ΠΠ»Ρ ΡΠ΅ΡΡΠΈΡΠΎΠ²Π°Π½ΠΈΡ ΡΡΠΎΠ³ΠΎ ΠΎΡΡΠΈΠ»Π»ΠΎΠ³ΡΠ°ΡΠ° Π΄Π»Ρ ΡΠΌΠ°ΡΡΡΠΎΠ½Π° Ρ ΠΏΠΎΠΌΠΎΡΡΡ Pico Π½Π°ΠΌ Π½ΡΠΆΠ΅Π½ Π³Π΅Π½Π΅ΡΠ°ΡΠΎΡ ΡΡΠ½ΠΊΡΠΈΠΉ . Π’Π°ΠΊΠΈΠΌ ΠΎΠ±ΡΠ°Π·ΠΎΠΌ, Π²Ρ ΠΌΠΎΠΆΠ΅ΡΠ΅ ΡΠ°Π·ΡΠ°Π±ΠΎΡΠ°ΡΡ Π³Π΅Π½Π΅ΡΠ°ΡΠΎΡ ΡΡΠ½ΠΊΡΠΈΠΉ, ΠΈΡΠΏΠΎΠ»ΡΠ·ΡΡ Arduino ΠΈ ΡΠ½ΠΊΠΎΠ΄Π΅Ρ. Π§Π΅ΡΠ΅Π· Π½Π΅Π³ΠΎ ΠΌΡ ΠΌΠΎΠΆΠ΅ΠΌ ΡΠ³Π΅Π½Π΅ΡΠΈΡΠΎΠ²Π°ΡΡ ΠΡΡΠΌΠΎΡΠ³ΠΎΠ»ΡΠ½Π°Ρ Π²ΠΎΠ»Π½Π° Ρ ΠΏΠ΅ΡΠ΅ΠΌΠ΅Π½Π½ΠΎΠΉ ΡΠ°ΡΡΠΎΡΠΎΠΉ. ΠΠΎΠ΄ΠΊΠ»ΡΡΠΈΡΠ΅ Π²ΡΡ ΠΎΠ΄ Π³Π΅Π½Π΅ΡΠ°ΡΠΎΡΠ° ΡΠΈΠ³Π½Π°Π»ΠΎΠ² ΠΊ Π²Ρ ΠΎΠ΄Ρ Pi Pico. ΠΡ ΠΌΠΎΠΆΠ΅ΡΠ΅ Π½Π°ΡΡΡΠΎΠΈΡΡ ΠΏΠΎΠ²ΠΎΡΠΎΡΠ½ΡΠΉ ΡΠ½ΠΊΠΎΠ΄Π΅Ρ, ΡΡΠΎΠ±Ρ ΡΠ²ΠΈΠ΄Π΅ΡΡ ΡΠΎΡΠΌΡ ΡΠΈΠ³Π½Π°Π»ΠΎΠ² ΠΈ ΡΠ°ΡΡΠΎΡΡ.
Π’Π΅ΠΏΠ΅ΡΡ Π²Π°Ρ Π²ΡΠ±ΠΎΡ — ΠΏΡΠΎΠ΄ΠΎΠ»ΠΆΠ°ΡΡ ΠΎΡΠΊΡΡΠ²Π°ΡΡ.
Π§ΡΠΎΠ±Ρ ΠΏΡΠΎΡΠ΅ΡΡΠΈΡΠΎΠ²Π°ΡΡ ΡΡΠΎΡ ΡΠ°ΠΌΠΎΠ΄Π΅Π»ΡΠ½ΡΠΉ ΠΎΡΡΠΈΠ»Π»ΠΎΠ³ΡΠ°Ρ, ΠΎΠ±ΡΠ°ΡΠΈΡΠ΅ΡΡ ΠΊ Π½Π°ΡΠΈΠΌ ΡΡ
Π΅ΠΌΠ°ΠΌ Π³Π΅Π½Π΅ΡΠ°ΡΠΎΡΠ° ΠΏΡΡΠΌΠΎΡΠ³ΠΎΠ»ΡΠ½ΡΡ
ΠΈ ΡΡΠ΅ΡΠ³ΠΎΠ»ΡΠ½ΡΡ
Π²ΠΎΠ»Π½, ΠΏΠΎΠ΄ΠΊΠ»ΡΡΠΈΡΠ΅ ΠΈΡ
ΠΊ ΡΡΠΎΠΌΡ ΡΡΡΡΠΎΠΉΡΡΠ²Ρ ΠΈ Π½Π°Π±Π»ΡΠ΄Π°ΠΉΡΠ΅ Π·Π° ΡΠΎΡΠΌΠ°ΠΌΠΈ ΡΠΈΠ³Π½Π°Π»ΠΎΠ².
Π‘ΠΌ. Π½Π΅ΡΠΊΠΎΠ»ΡΠΊΠΎ ΠΏΡΠΈΠΌΠ΅ΡΠΎΠ² Π°Π½Π°Π»ΠΎΠ³ΠΎΠ²ΠΎΠ³ΠΎ ΠΈΠ½ΡΠ΅ΡΡΠ΅ΠΉΡΠ° Π·Π΄Π΅ΡΡ.
ΠΡΠ»ΠΈ Ρ Π²Π°Ρ Π΅ΡΡΡ ΠΊΠ°ΠΊΠΈΠ΅-Π»ΠΈΠ±ΠΎ ΡΠΎΠΌΠ½Π΅Π½ΠΈΡ, ΠΏΠΎΠΆΠ°Π»ΡΠΉΡΡΠ°, Π½Π°ΠΏΠΈΡΠΈΡΠ΅ Π½Π°ΠΌ ΡΠ΅ΡΠ΅Π· ΡΠ°Π·Π΄Π΅Π» ΠΊΠΎΠΌΠΌΠ΅Π½ΡΠ°ΡΠΈΠ΅Π² Π½ΠΈΠΆΠ΅. ΠΡΠ»ΠΈ Π²Π°ΠΌ ΠΏΠΎΠ½ΡΠ°Π²ΠΈΠ»ΡΡ ΡΡΠΎΡ ΠΏΡΠΎΠ΅ΠΊΡ, ΠΏΠΎΠ΄Π΅Π»ΠΈΡΠ΅ΡΡ ΠΈΠΌ Ρ Π΄ΡΡΠ·ΡΡΠΌΠΈ ΠΈ ΠΏΠΎΠ΄ΠΏΠΈΡΠΈΡΠ΅ΡΡ Π½Π° Π½Π°Ρ ΠΊΠ°Π½Π°Π» Π² Facebook Β«ΠΡΡΠ³ΠΎΠ²ΡΠ΅ ΡΠΊΠΎΠ»ΡΒ».
ΠΡΠ΅Π²ΡΠ°ΡΠΈΡΠ΅ ΡΠ²ΠΎΠΉ ΡΠΌΠ°ΡΡΡΠΎΠ½ Π² ΠΎΡΡΠΈΠ»Π»ΠΎΠ³ΡΠ°Ρ β Oz Robotics
ΠΡΠ΅Π²ΡΠ°ΡΠΈΡΠ΅ ΡΠ²ΠΎΠΉ ΡΠΌΠ°ΡΡΡΠΎΠ½ ΠΈΠ»ΠΈ ΠΏΠ»Π°Π½ΡΠ΅Ρ Π² ΠΎΡΡΠΈΠ»Π»ΠΎΠ³ΡΠ°Ρ
ΠΡΠΎ ΠΏΠΎΡΡΠ°ΡΠΈΠ²Π½Π°Ρ ΠΏΠ»Π°ΡΡΠΎΡΠΌΠ°. ΠΠΎΠΆΠ½ΠΎ ΠΈΡΠΏΠΎΠ»ΡΠ·ΠΎΠ²Π°ΡΡ Π»ΡΠ±ΠΎΠ΅ Ρ ΠΎΡΡ-ΡΡΡΡΠΎΠΉΡΡΠ²ΠΎ, ΠΊΠΎΡΠΎΡΠΎΠ΅ Π²Ρ ΠΏΡΠ΅Π΄ΠΏΠΎΡΠΈΡΠ°Π΅ΡΠ΅. Π‘Π΅Π½ΡΠΎΡΠ½ΡΠΉ ΠΈΠ½ΡΠ΅ΡΡΠ΅ΠΉΡ iPad ΠΏΡΠ΅Π΄ΡΡΠ°Π²Π»ΡΠ΅Ρ ΡΠΎΠ±ΠΎΠΉ Π΄ΠΎΡΡΠΎΠΉΠ½ΡΡ Π°Π»ΡΡΠ΅ΡΠ½Π°ΡΠΈΠ²Ρ ΡΡΠ°Π΄ΠΈΡΠΈΠΎΠ½Π½ΡΠΌ ΠΎΡΡΠΈΠ»Π»ΠΎΠ³ΡΠ°ΡΠ°ΠΌ. Π‘ Π΅Π³ΠΎ ΠΏΡΠΎΠ³ΡΠ°ΠΌΠΌΠ½ΡΠΌ ΠΎΠ±Π΅ΡΠΏΠ΅ΡΠ΅Π½ΠΈΠ΅ΠΌ Π²Ρ ΠΌΠΎΠΆΠ΅ΡΠ΅ ΠΏΠΎΡΡΠ°ΡΠΈΡΡ Π±ΠΎΠ»ΡΡΠ΅ Π²ΡΠ΅ΠΌΠ΅Π½ΠΈ Π½Π° ΠΎΡΠ»Π°Π΄ΠΊΡ, ΡΠ΅ΠΌ Π½Π° ΠΈΠ½ΡΠ΅ΡΡΠ΅ΠΉΡ ΠΎΡΡΠΈΠ»Π»ΠΎΠ³ΡΠ°ΡΠ°.
Π ΡΠΊΠΎΠ²ΠΎΠ΄ΡΡΠ²Π° ΠΏΠΎ ΠΏΡΠΎΠ΄ΡΠΊΡΡ
ΠΡΠ»ΠΈ ΠΏΡΠΈΠΌΠ΅Π½ΠΈΠΌΠΎ, Π΄ΠΎΠΊΡΠΌΠ΅Π½ΡΠ°ΡΠΈΡ ΠΏΠΎ ΠΏΡΠΎΠ΄ΡΠΊΡΡ, Π±ΡΠΎΡΡΡΠ°, ΡΠΏΡΠ°Π²ΠΎΡΠ½ΡΠ΅ ΠΌΠ°ΡΠ΅ΡΠΈΠ°Π»Ρ, ΠΏΡΠΎΠ΅ΠΊΡ(Ρ) Π‘ΠΠΠ , ΡΠ°ΠΉΠ»(Ρ) .
STEP ΠΈ Π΄ΡΡΠ³ΠΈΠ΅ ΡΠ°ΠΉΠ»Ρ ΡΠ΅ΡΡΠ΅ΠΆΠ΅ΠΉ, ΡΡΠΊΠΎΠ²ΠΎΠ΄ΡΡΠ²Π° ΠΈ ΡΡΠ΅Π±Π½ΡΠ΅ ΠΏΠΎΡΠΎΠ±ΠΈΡ Π±ΡΠ΄ΡΡ Π΄ΠΎΡΡΡΠΏΠ½Ρ Π² ΡΠ΅ΡΠ΅Π½ΠΈΠ΅ ΡΠΊΠ°ΡΠ°ΡΡ ΠΏΡΠΈ ΠΏΠΎΠΊΡΠΏΠΊΠ΅. ΠΡΠΎΠΌΠ΅ ΡΠΎΠ³ΠΎ, ΡΠ»Π΅ΠΊΡΡΠΎΠ½Π½ΠΎΠ΅ ΠΏΠΈΡΡΠΌΠΎ Ρ ΠΏΠΎΠ΄ΡΠ²Π΅ΡΠΆΠ΄Π΅Π½ΠΈΠ΅ΠΌ Π·Π°ΠΊΠ°Π·Π° Π±ΡΠ΄Π΅Ρ ΡΠΎΠ΄Π΅ΡΠΆΠ°ΡΡ ΡΡΡΠ»ΠΊΡ Π΄Π»Ρ Π·Π°Π³ΡΡΠ·ΠΊΠΈ Π½Π° ΡΠ°ΠΉΠ»(Ρ) ΠΏΡΠΎΠ΄ΡΠΊΡΠ°, ΠΊΠΎΡΠΎΡΡΠΉ ΠΏΡΠΈ Π½Π΅ΠΎΠ±Ρ
ΠΎΠ΄ΠΈΠΌΠΎΡΡΠΈ ΡΠ°ΠΊΠΆΠ΅ ΠΌΠΎΠΆΠ½ΠΎ Π·Π°Π³ΡΡΠ·ΠΈΡΡ ΠΈΠ· ΡΠ°Π·Π΄Π΅Π»Π° ΠΠΎΡ ΡΡΠ΅ΡΠ½Π°Ρ Π·Π°ΠΏΠΈΡΡ .
ΠΠΎΠ»ΠΈΡΠΈΠΊΠ° Π΄ΠΎΡΡΠ°Π²ΠΊΠΈ
ΠΠ« ΠΠΠ‘Π’ΠΠΠΠ―ΠΠ ΠΠ ΠΠ‘ΠΠΠ£ ΠΠΠ Π£: Π ΠΎΡΠ½ΠΎΠ²Π½ΠΎΠΌ ΠΌΡ ΠΎΡΠΏΡΠ°Π²Π»ΡΠ΅ΠΌ ΡΠ΅ΡΠ΅Π· FedEx, UPS, DHL, EMS, TNT ΠΈ USPS, ΠΏΠΎΡΠΊΠΎΠ»ΡΠΊΡ ΠΎΠ½ΠΈ Π±ΡΡΡΡΡΠ΅, Π½Π°Π΄Π΅ΠΆΠ½ΡΠ΅ ΠΈ Π»Π΅Π³ΠΊΠΎ ΠΎΡΡΠ»Π΅ΠΆΠΈΠ²Π°Π΅ΠΌΡΠ΅. ΠΠ±ΡΡΠ½ΠΎ ΠΌΡ ΠΎΡΠΏΡΠ°Π²Π»ΡΠ΅ΠΌ Π² ΡΠ΅ΡΠ΅Π½ΠΈΠ΅ Π΄Π²ΡΡ -ΡΡΠ΅Ρ ΡΠ°Π±ΠΎΡΠΈΡ Π΄Π½Π΅ΠΉ ΠΏΠΎΡΠ»Π΅ ΠΏΠΎΠ»Π½ΠΎΠΉ ΠΎΠΏΠ»Π°ΡΡ. Π‘ΡΠ°Π½Π΄Π°ΡΡΠ½Π°Ρ Π΄ΠΎΡΡΠ°Π²ΠΊΠ° ΠΎΠ±ΡΡΠ½ΠΎ ΠΏΡΠΎΠΈΡΡ ΠΎΠ΄ΠΈΡ Π² ΡΠ΅ΡΠ΅Π½ΠΈΠ΅ 5-7 ΡΠ°Π±ΠΎΡΠΈΡ Π΄Π½Π΅ΠΉ ΠΏΠΎΡΠ»Π΅ Π΄Π°ΡΡ ΠΎΡΠΏΡΠ°Π²ΠΊΠΈ. ΠΠ΄Π½Π°ΠΊΠΎ ΠΈΠ½ΠΎΠ³Π΄Π° Π΄ΠΎΡΡΠ°Π²ΠΊΠ° ΠΌΠΎΠΆΠ΅Ρ Π·Π°Π½ΡΡΡ ΠΎΡ 7 Π΄ΠΎ 10 ΡΠ°Π±ΠΎΡΠΈΡ Π΄Π½Π΅ΠΉ, Π² Π·Π°Π²ΠΈΡΠΈΠΌΠΎΡΡΠΈ ΠΎΡ ΠΏΡΠ½ΠΊΡΠ° Π½Π°Π·Π½Π°ΡΠ΅Π½ΠΈΡ Π΄ΠΎΡΡΠ°Π²ΠΊΠΈ, ΡΠ΅ΠΆΠΈΠΌΠ° Π»ΠΎΠ³ΠΈΡΡΠΈΠΊΠΈ, ΠΏΠΎΠ³ΠΎΠ΄Π½ΡΡ ΡΡΠ»ΠΎΠ²ΠΈΠΉ, Π²Π΅ΡΠ° ΠΏΡΠΎΠ΄ΡΠΊΡΠ°, ΡΠ°Π·ΠΌΠ΅ΡΠ° ΠΈΠ»ΠΈ ΡΡΡΡΠΊΡΡΡΡ ΡΠ°ΡΠΏΡΠ΅Π΄Π΅Π»Π΅Π½ΠΈΡ ΡΡΠ°Π½ΡΠΏΠΎΡΡΠ½ΠΎΠΉ ΠΊΠΎΠΌΠΏΠ°Π½ΠΈΠΈ Π½Π° ΠΎΡΠ½ΠΎΠ²Π΅ ΠΏΠ΅ΡΠ΅ΠΏΠ»Π°Π½ΠΈΡΠΎΠ²Π°Π½ΠΈΡ, Π½Π°ΠΏΡΠΈΠΌΠ΅Ρ Π½Π΅Ρ Π²Π°ΡΠΊΠΈ ΠΏΠ΅ΡΡΠΎΠ½Π°Π»Π°, Π²ΡΠ·Π²Π°Π½Π½ΠΎΠΉ COVID.
Π΄., ΡΡΠΎΠΈΠΌΠΎΡΡΡ Π΄ΠΎΡΡΠ°Π²ΠΊΠΈ ΡΠ°ΡΡΡΠΈΡΡΠ²Π°Π΅ΡΡΡ Π½Π° ΠΎΡΠ½ΠΎΠ²Π΅ Π²Π΅ΡΠ° ΠΏΡΠΎΠ΄ΡΠΊΡΠ°, Π° Π½Π΅ ΠΊΠΎΠ»ΠΈΡΠ΅ΡΡΠ²Π°. Π§ΡΠΎΠ±Ρ Π²ΠΎΡΠΏΠΎΠ»ΡΠ·ΠΎΠ²Π°ΡΡΡΡ Π±ΠΎΠ»Π΅Π΅ Π½ΠΈΠ·ΠΊΠΎΠΉ ΡΡΠΎΠΈΠΌΠΎΡΡΡΡ Π΄ΠΎΡΡΠ°Π²ΠΊΠΈ Π΄Π»Ρ Π·Π°ΠΊΠ°Π·ΠΎΠ², ΡΠΎΡΡΠΎΡΡΠΈΡ
ΠΈΠ· Π½Π΅ΡΠΊΠΎΠ»ΡΠΊΠΈΡ
ΡΠΎΠ²Π°ΡΠΎΠ², Π½Π΅ ΡΡΠ΅ΡΠ½ΡΠΉΡΠ΅ΡΡ ΠΎΠ±ΡΠ°ΡΠ°ΡΡΡΡ ΠΊ Π½Π°ΠΌ ΠΏΠΎ Π°Π΄ΡΠ΅ΡΡ [email protected]. ΠΠ°ΡΠΈ ΡΠ°ΡΠΈΡΡ Π½Π° Π΄ΠΎΡΡΠ°Π²ΠΊΡ ΠΎΡΠ΅Π½Ρ ΡΠ΅ΡΠΊΠΎ ΡΠΊΠ°Π·Π°Π½Ρ Π½Π° ΡΡΡΠ°Π½ΠΈΡΠ΅ ΠΊΠ°ΠΆΠ΄ΠΎΠ³ΠΎ ΠΏΡΠΎΠ΄ΡΠΊΡΠ° Π²ΠΎ Π²ΠΊΠ»Π°Π΄ΠΊΠ΅ Β«ΠΠΠ‘Π’ΠΠΠΠΒ». ΠΡΠΎΠΌΠ΅ ΡΠΎΠ³ΠΎ, ΡΡΠΎΠ±Ρ ΡΠ²ΠΈΠ΄Π΅ΡΡ ΡΡΠΎΠΈΠΌΠΎΡΡΡ Π΄ΠΎΡΡΠ°Π²ΠΊΠΈ Π΄Π»Ρ Π²Π°ΡΠ΅ΠΉ ΡΡΡΠ°Π½Ρ, Π΄ΠΎΠ±Π°Π²ΡΡΠ΅ ΡΠΎΠ²Π°Ρ Π² ΠΊΠΎΡΠ·ΠΈΠ½Ρ; ΠΡ ΡΠ²ΠΈΠ΄ΠΈΡΠ΅ ΡΡΠΎΠΈΠΌΠΎΡΡΡ Π΄ΠΎΡΡΠ°Π²ΠΊΠΈ Π² Π·Π°Π²ΠΈΡΠΈΠΌΠΎΡΡΠΈ ΠΎΡ Π²Π°ΡΠ΅ΠΉ ΡΡΡΠ°Π½Ρ ΠΈ ΠΌΠ΅ΡΡΠΎΠΏΠΎΠ»ΠΎΠΆΠ΅Π½ΠΈΡ. Π’ΠΠΠΠΠΠ Π Π’ΠΠ ΠΠ€Π«: Π₯ΠΎΡΡ Π½Π΅ Π΄Π»Ρ Π²ΡΠ΅Ρ
ΠΏΡΠΎΠ΄ΡΠΊΡΠΎΠ² ΡΡΠ΅Π±ΡΠ΅ΡΡΡ ΡΠ°ΡΠΈΡ, Π΄Π»Ρ Π½Π΅ΠΊΠΎΡΠΎΡΡΡ
ΠΏΡΠΎΠ΄ΡΠΊΡΠΎΠ² ΠΌΠΎΠΆΠ΅Ρ ΠΏΠΎΡΡΠ΅Π±ΠΎΠ²Π°ΡΡΡΡ ΠΌΠΈΠ½ΠΈΠΌΠ°Π»ΡΠ½ΡΠΉ ΡΠ°ΡΠΈΡ, Π΅ΡΠ»ΠΈ ΡΡΠΎ ΠΏΡΠΈΠΌΠ΅Π½ΠΈΠΌΠΎ Π² Π²Π°ΡΠ΅ΠΉ ΡΡΡΠ°Π½Π΅, Π΄Π»Ρ Π·Π°ΠΊΠ°Π·ΠΎΠ² Π½Π° ΡΡΠΌΠΌΡ 800,00 Π΄ΠΎΠ»Π»Π°ΡΠΎΠ² Π‘Π¨Π ΠΈ Π²ΡΡΠ΅. ΠΠ±ΡΠ°Ρ ΡΡΠΌΠΌΠ° Π²Π°ΡΠ΅Π³ΠΎ Π·Π°ΠΊΠ°Π·Π° Π½Π΅ Π²ΠΊΠ»ΡΡΠ°Π΅Ρ ΡΠ°ΠΌΠΎΠΆΠ΅Π½Π½ΡΡ ΠΏΠΎΡΠ»ΠΈΠ½Ρ/ΡΠ°ΡΠΈΡ. Π’Π°ΡΠΈΡ ΠΏΡΠΈΠ½Π°Π΄Π»Π΅ΠΆΠΈΡ ΠΏΠΎΠΊΡΠΏΠ°ΡΠ΅Π»Ρ, ΠΊΠΎΠ³Π΄Π° ΡΡΠΎ ΠΏΡΠΈΠΌΠ΅Π½ΠΈΠΌΠΎ. ΠΠΎΡΠ΅ΠΌΡ ΠΌΡ Π½Π΅ Π΄ΠΎΠ±Π°Π²Π»ΡΠ΅ΠΌ ΡΠ°ΡΠΈΡΡ ΠΊ ΡΠΎΠ·Π½ΠΈΡΠ½ΠΎΠΉ ΡΠ΅Π½Π΅ ΡΠΎΠ²Π°ΡΠ°? — ΠΡΠ»ΠΈ Π±Ρ Π²ΡΠ΅ ΡΡΡΠ°Π½Ρ Π²ΡΡΠΈΡΠ°Π»ΠΈ ΠΎΠ΄ΠΈΠ½Π°ΠΊΠΎΠ²ΡΡ ΡΡΠΌΠΌΡ ΡΠ°ΡΠΈΡΠ°, ΠΌΡ Π±Ρ Π΄ΠΎΠ±Π°Π²ΠΈΠ»ΠΈ ΡΡΠΌΠΌΡ ΡΠ°ΡΠΈΡΠ° ΠΊ ΡΠ΅Π½Π΅ ΡΠΎΠ²Π°ΡΠ°. ΠΠ΄Π½Π°ΠΊΠΎ ΠΌΡ ΡΡΠΎΠ³ΠΎ Π½Π΅ Π΄Π΅Π»Π°Π΅ΠΌ, ΠΏΠΎΡΠΎΠΌΡ ΡΡΠΎ ΠΊΠ°ΠΆΠ΄Π°Ρ ΡΡΡΠ°Π½Π° Π²Π·ΠΈΠΌΠ°Π΅Ρ ΡΠ°Π·Π½ΡΡ ΡΡΠΌΠΌΡ, Π° Π½Π΅ΠΊΠΎΡΠΎΡΡΠ΅ Π²ΠΎΠΎΠ±ΡΠ΅ Π½Π΅ Π²Π·ΠΈΠΌΠ°ΡΡ.
ΠΠΎΡΡΠΎΠΌΡ ΠΌΡ Π½Π΅ ΠΌΠΎΠΆΠ΅ΠΌ Π΄ΠΎΠ±Π°Π²ΠΈΡΡ ΠΊΠ°ΠΊΠΎΠΉ-Π»ΠΈΠ±ΠΎ ΡΠ°ΡΠΈΡ ΠΊ ΡΠΎΠ·Π½ΠΈΡΠ½ΠΎΠΉ ΡΠ΅Π½Π΅ ΠΏΡΠΎΠ΄ΡΠΊΡΠ°. Oz Robotics, ΠΏΠ°ΡΡΠ½Π΅Ρ-ΠΏΡΠΎΠΈΠ·Π²ΠΎΠ΄ΠΈΡΠ΅Π»Ρ ΠΈΠ»ΠΈ ΠΏΠΎΡΡΠ°Π²ΡΠΈΠΊ Π½Π΅ Π½Π΅ΡΡΡ ΠΎΡΠ²Π΅ΡΡΡΠ²Π΅Π½Π½ΠΎΡΡΠΈ Π·Π° ΡΠ°ΡΠΈΡΡ. ΠΠΎΠΆΠ°Π»ΡΠΉΡΡΠ°, ΠΏΡΠΎΠ²Π΅ΡΡΡΠ΅ ΡΡΠΈΠΊΠ΅ΡΠΊΠΈ Β«Π‘Π΄Π΅Π»Π°Π½ΠΎ Π²Β» ΠΈ Β«Π‘Π΄Π΅Π»Π°Π½ΠΎ Π²Β» Π½Π° ΡΡΡΠ°Π½ΠΈΡΠ΅ ΠΏΡΠΎΠ΄ΡΠΊΡΠ°, ΡΡΠΎΠ±Ρ ΡΠ²ΠΈΠ΄Π΅ΡΡ ΠΏΡΠΎΠΈΡΡ
ΠΎΠΆΠ΄Π΅Π½ΠΈΠ΅ ΠΏΡΠΎΠ΄ΡΠΊΡΠ°. ΠΠ±ΡΠ°Ρ ΡΡΠΌΠΌΠ° Π²Π°ΡΠ΅Π³ΠΎ Π·Π°ΠΊΠ°Π·Π° Π½Π΅ Π²ΠΊΠ»ΡΡΠ°Π΅Ρ ΠΏΠΎΡΠ»ΠΈΠ½Ρ, Π½Π°Π»ΠΎΠ³ΠΈ Π½Π° ΠΈΠΌΠΏΠΎΡΡ, ΡΠ°ΠΌΠΎΠΆΠ΅Π½Π½ΡΠ΅ ΡΠ±ΠΎΡΡ ΠΈ Π½Π°Π»ΠΎΠ³ Π½Π° ΡΠΎΠ²Π°ΡΡ ΠΈ ΡΡΠ»ΡΠ³ΠΈ. ΠΠΎΠΊΡΠΏΠ°ΡΠ΅Π»Ρ Π΄ΠΎΠ»ΠΆΠ΅Π½ ΠΎΠΏΠ»Π°ΡΠΈΡΡ Π²ΡΠ΅ ΠΈΠΌΠΏΠΎΡΡΠ½ΡΠ΅ ΠΏΠΎΡΠ»ΠΈΠ½Ρ. ΠΠ°ΠΆΠΌΠΈΡΠ΅ Π·Π΄Π΅ΡΡ, ΡΡΠΎΠ±Ρ ΡΠ·Π½Π°ΡΡ Π±ΠΎΠ»ΡΡΠ΅ ΠΎ ΡΠ°ΡΠΈΡΠ°Ρ
.ΠΠΎΠ»ΠΈΡΠΈΠΊΠ° Π²ΠΎΠ·Π²ΡΠ°ΡΠ°
COVID: ΠΡ ΠΏΡΠΈΠΎΡΡΠ°Π½Π°Π²Π»ΠΈΠ²Π°Π΅ΠΌ Π²ΠΎΠ·Π²ΡΠ°Ρ ΠΏΡΠΎΠ΄ΡΠΊΡΠΈΠΈ ΠΈΠ·-Π·Π° ΡΠ΅ΠΊΡΡΠ΅ΠΉ ΠΏΠ°Π½Π΄Π΅ΠΌΠΈΠΈ COVID-19, Π΅ΡΠ»ΠΈ Π½Π΅Ρ ΠΏΡΠΎΠΈΠ·Π²ΠΎΠ΄ΡΡΠ²Π΅Π½Π½ΠΎΠ³ΠΎ Π±ΡΠ°ΠΊΠ°. ΠΠΎΠΆΠ°Π»ΡΠΉΡΡΠ°, ΠΈΠ·ΡΡΠΈΡΠ΅ ΠΏΡΠΎΠ΄ΡΠΊΡ ΠΈ Π·Π°Π΄Π°ΠΉΡΠ΅ Π½Π°ΠΌ Π²ΠΎΠΏΡΠΎΡΡ ΠΏΠ΅ΡΠ΅Π΄ ΠΏΠΎΠΊΡΠΏΠΊΠΎΠΉ. Π‘ΠΏΠ°ΡΠΈΠ±ΠΎ. ΠΠ’ΠΠΠΠ ΠΠΠΠΠΠ: ΠΠΎΡΠ»Π΅ ΡΠ°Π·ΠΌΠ΅ΡΠ΅Π½ΠΈΡ Π·Π°ΠΊΠ°Π·Π° Ρ Π²Π°Ρ Π΅ΡΡΡ 5 ΡΠ°ΡΠΎΠ², ΡΡΠΎΠ±Ρ Π·Π°ΠΏΡΠΎΡΠΈΡΡ ΠΎΡΠΌΠ΅Π½Ρ Π·Π°ΠΊΠ°Π·Π°. Π§Π΅ΡΠ΅Π· 5 ΡΠ°ΡΠΎΠ² Π²Π°ΡΠΈ ΡΠΎΠ²Π°ΡΡ Π»ΠΈΠ±ΠΎ ΡΠΆΠ΅ ΠΎΡΠΏΡΠ°Π²Π»Π΅Π½Ρ, Π»ΠΈΠ±ΠΎ ΠΏΠΎΠ΄Π³ΠΎΡΠΎΠ²Π»Π΅Π½Ρ ΠΊ ΠΎΡΠΏΡΠ°Π²ΠΊΠ΅, Π»ΠΈΠ±ΠΎ Π² Π½Π°ΡΡΠΎΡΡΠ΅Π΅ Π²ΡΠ΅ΠΌΡ ΠΈΠ·Π³ΠΎΡΠ°Π²Π»ΠΈΠ²Π°ΡΡΡΡ Π½Π° Π·Π°ΠΊΠ°Π·. ΠΡΠΎ ΠΎΠ·Π½Π°ΡΠ°Π΅Ρ, ΡΡΠΎ ΠΌΡ Π½Π΅ Π±ΡΠ΄Π΅ΠΌ ΠΎΠ±ΡΠ°Π±Π°ΡΡΠ²Π°ΡΡ Π²Π°Ρ Π·Π°ΠΏΡΠΎΡ Π½Π° ΠΎΡΠΌΠ΅Π½Ρ ΠΏΠΎ ΠΈΡΡΠ΅ΡΠ΅Π½ΠΈΠΈ ΡΡΠΎΠ³ΠΎ ΠΏΠ΅ΡΠΈΠΎΠ΄Π°.
Π Π°Π·ΠΌΠ΅ΡΠ°Ρ Π·Π°ΠΊΠ°Π·, Π²Ρ ΠΏΠΎΠ΄ΡΠ²Π΅ΡΠΆΠ΄Π°Π΅ΡΠ΅, ΡΡΠΎ ΡΠΎΠ³Π»Π°ΡΠ½Ρ Ρ Π½Π°ΡΠ΅ΠΉ ΠΠΎΠ»ΠΈΡΠΈΠΊΠΎΠΉ ΠΎΡΠΌΠ΅Π½Ρ Π·Π°ΠΊΠ°Π·ΠΎΠ². ΠΠΠΠ’Π ΠΠ Π£Π‘ΠΠ£ΠΠ PAYPAL ΠΈ STRIPE: ΠΠ±ΡΠ°ΡΠΈΡΠ΅ Π²Π½ΠΈΠΌΠ°Π½ΠΈΠ΅, ΡΡΠΎ PayPal ΠΈ Stripe Π½Π΅ Π²ΠΎΠ·ΠΌΠ΅ΡΠ°ΡΡ ΠΏΠ»Π°ΡΡ Π·Π° ΠΎΠ±ΡΠ»ΡΠΆΠΈΠ²Π°Π½ΠΈΠ΅, ΠΊΠΎΡΠΎΡΡΡ ΠΎΠ½ΠΈ Π²Π·ΠΈΠΌΠ°ΡΡ ΠΏΡΠΈ ΠΏΠΎΠΊΡΠΏΠΊΠ΅ ΠΏΡΠΎΠ΄ΡΠΊΡΠ°. ΠΠΎΡΡΠΎΠΌΡ, Π΅ΡΠ»ΠΈ ΠΏΠΎΡΠ»Π΅ ΡΠ°Π·ΠΌΠ΅ΡΠ΅Π½ΠΈΡ Π·Π°ΠΊΠ°Π·Π° Π²Ρ ΠΏΠ΅ΡΠ΅Π΄ΡΠΌΠ°Π΅ΡΠ΅ ΠΈ ΠΏΠΎΠΏΡΠΎΡΠΈΡΠ΅ Π²ΠΎΠ·ΠΌΠ΅ΡΠ΅Π½ΠΈΠ΅, ΠΌΡ Π²ΡΡΡΠ΅ΠΌ ΠΏΠ»Π°ΡΡ Π·Π° ΠΎΠ±ΡΠ»ΡΠΆΠΈΠ²Π°Π½ΠΈΠ΅ Π΄Π»Ρ PayPal ΠΈΠ»ΠΈ Stripe, Π² Π·Π°Π²ΠΈΡΠΈΠΌΠΎΡΡΠΈ ΠΎΡ ΡΠΎΠ³ΠΎ, ΠΊΠ°ΠΊΠΎΠΉ ΠΈΠ· Π½ΠΈΡ
Π²Ρ ΠΈΡΠΏΠΎΠ»ΡΠ·ΠΎΠ²Π°Π»ΠΈ Π΄Π»Ρ ΠΏΠΎΠΊΡΠΏΠΊΠΈ. ΠΡΠ»ΠΈ Ρ Π²Π°Ρ Π΅ΡΡΡ ΠΊΠ°ΠΊΠΈΠ΅-Π»ΠΈΠ±ΠΎ Π²ΠΎΠΏΡΠΎΡΡ ΠΏΠΎ ΡΡΠΎΠΌΡ ΠΏΠΎΠ²ΠΎΠ΄Ρ, ΠΎΠ±ΡΠ°ΡΠΈΡΠ΅ΡΡ Π² PayPal ΠΈΠ»ΠΈ Stripe. ΠΠΠΠΠ’ΠΠΠ ΠΠΠΠΠΠ: Oz Robotics Ρ
ΠΎΡΠ΅Ρ, ΡΡΠΎΠ±Ρ Π²Ρ ΠΎΡΡΠ°Π»ΠΈΡΡ Π΄ΠΎΠ²ΠΎΠ»ΡΠ½Ρ ΡΠ²ΠΎΠ΅ΠΉ Π½ΠΎΠ²ΠΎΠΉ ΠΏΠΎΠΊΡΠΏΠΊΠΎΠΉ. Π’Π΅ΠΌ Π½Π΅ ΠΌΠ΅Π½Π΅Π΅, ΠΌΡ ΡΠΎΠ±Π»ΡΠ΄Π°Π΅ΠΌ ΠΏΠΎΠ»ΠΈΡΠΈΠΊΡ ΠΎΠ±ΠΌΠ΅Π½Π° Π½Π°ΡΠΈΡ
ΠΏΠΎΡΡΠ°Π²ΡΠΈΠΊΠΎΠ², ΠΏΠΎΡΠΎΠΌΡ ΡΡΠΎ ΠΌΡ Π½Π΅ ΠΏΡΠΎΠΈΠ·Π²ΠΎΠ΄ΠΈΠΌ ΡΡΠΈ ΠΏΡΠΎΠ΄ΡΠΊΡΡ; Π½Π°ΡΠΈ ΠΏΠΎΡΡΠ°Π²ΡΠΈΠΊΠΈ Π΄Π΅Π»Π°ΡΡ. ΠΠΎΡΠ»Π΅ ΡΠΎΠ³ΠΎ, ΠΊΠ°ΠΊ Π²Ρ Π²ΠΎΡΠΏΠΎΠ»ΡΠ·ΠΎΠ²Π°Π»ΠΈΡΡ ΠΏΡΠΎΠ΄ΡΠΊΡΠΎΠΌ, Π½Π°Ρ ΠΏΠΎΡΡΠ°Π²ΡΠΈΠΊ(ΠΈ) ΠΈ ΠΌΡ ΠΈΠΌΠ΅Π΅ΠΌ ΠΏΡΠ°Π²ΠΎ Π½Π΅ Π²ΠΎΠ·Π²ΡΠ°ΡΠ°ΡΡ Π΄Π΅Π½ΡΠ³ΠΈ. Π’Π΅ΠΌ Π½Π΅ ΠΌΠ΅Π½Π΅Π΅, ΠΌΡ ΠΏΡΠ΅Π΄Π»ΠΎΠΆΠΈΠΌ ΠΎΠ±ΠΌΠ΅Π½ ΠΎΡΠΈΠ±ΠΎΡΠ½ΠΎ ΠΏΡΠΈΠΎΠ±ΡΠ΅ΡΠ΅Π½Π½ΡΡ
ΡΠΎΠ²Π°ΡΠΎΠ² ΠΈΠ»ΠΈ ΠΏΡΠΎΠ΄ΡΠΊΡΠΎΠ² Ρ ΡΠ΅ΡΡΠ΅Π·Π½ΡΠΌΠΈ ΠΈ Π½Π΅ΠΎΠ±ΡΠ°ΡΠΈΠΌΡΠΌΠΈ Π΄Π΅ΡΠ΅ΠΊΡΠ°ΠΌΠΈ ΠΈΠ»ΠΈ ΡΠ΅Ρ
Π½ΠΈΡΠ΅ΡΠΊΠΈΠΌΠΈ ΠΏΡΠΎΠ±Π»Π΅ΠΌΠ°ΠΌΠΈ. ΠΠΎΠΊΡΠΏΠ°ΡΠ΅Π»Ρ ΠΎΠΏΠ»Π°ΡΠΈΠ²Π°Π΅Ρ ΡΡΠΎΠΈΠΌΠΎΡΡΡ Π΄ΠΎΡΡΠ°Π²ΠΊΠΈ Π½Π΅ΠΏΡΠ°Π²ΠΈΠ»ΡΠ½ΠΎ ΠΏΡΠΈΠΎΠ±ΡΠ΅ΡΠ΅Π½Π½ΡΡ
ΡΠΎΠ²Π°ΡΠΎΠ² ΠΈΠ»ΠΈ Π»ΡΠ±ΡΡ
Π΄ΡΡΠ³ΠΈΡ
ΠΏΠΎΠ΄ΠΎΠ±Π½ΡΡ
ΠΏΡΠΎΠ±Π»Π΅ΠΌ.
ΠΡΠ»ΠΈ ΠΏΡΠΈΠΎΠ±ΡΠ΅ΡΠ΅Π½Π½ΡΠΉ Π²Π°ΠΌΠΈ ΠΏΡΠΎΠ΄ΡΠΊΡ Π½Π΅ΠΈΡΠΏΡΠ°Π²Π΅Π½, Π½Π°ΠΏΠΈΡΠΈΡΠ΅ Π½Π°ΠΌ ΠΏΠΎ Π°Π΄ΡΠ΅ΡΡ [email protected], ΠΏΡΠΈΠ»ΠΎΠΆΠΈΠ² Π½Π΅ΡΠΊΠΎΠ»ΡΠΊΠΎ ΡΠΎΡΠΎΠ³ΡΠ°ΡΠΈΠΉ ΠΈΠ»ΠΈ Π²ΠΈΠ΄Π΅ΠΎ Π΄Π΅ΡΠ΅ΠΊΡΠ½ΡΡ
Π΄Π΅ΡΠ°Π»Π΅ΠΉ, ΡΡΠΎΠ±Ρ ΠΎΡΠ΅Π½ΠΈΡΡ ΠΈΡ
ΠΏΠ΅ΡΠ΅Π΄ ΠΎΡΠΏΡΠ°Π²ΠΊΠΎΠΉ. ΠΠ°ΠΆΠΌΠΈΡΠ΅ ΠΠΠΠ‘Π¬, ΡΡΠΎΠ±Ρ ΡΠ·Π½Π°ΡΡ Π±ΠΎΠ»ΡΡΠ΅ ΠΎ ΠΏΠΎΠ»ΠΈΡΠΈΠΊΠ΅ Π²ΠΎΠ·Π²ΡΠ°ΡΠ° ΠΈ Π·Π°ΠΌΠ΅Π½Ρ ΠΠΠΠΠ’ΠΠΠ ΠΠΠΠΠ ΠΠ’Π: Oz Robotics ΠΏΡΠΈΠ½ΠΈΠΌΠ°Π΅Ρ Π²ΠΎΠ·ΠΌΠ΅ΡΠ΅Π½ΠΈΠ΅ Π½Π° ΠΌΠΈΠ½ΠΈΠΌΠ°Π»ΡΠ½ΠΎΠΉ ΠΎΡΠ½ΠΎΠ²Π΅, Π΅ΡΠ»ΠΈ Π½Π΅Ρ ΠΏΡΠΎΠΈΠ·Π²ΠΎΠ΄ΡΡΠ²Π΅Π½Π½ΠΎΠ³ΠΎ Π±ΡΠ°ΠΊΠ°. ΠΠ»Ρ Π»ΡΠ±ΡΡ
ΡΠ»Π΅ΠΊΡΡΠΎΠ½Π½ΡΡ
ΡΠΎΠ²Π°ΡΠΎΠ² Π²ΠΎΠ·Π²ΡΠ°Ρ ΠΏΡΠΈΠ½ΠΈΠΌΠ°Π΅ΡΡΡ ΡΠΎΠ»ΡΠΊΠΎ Π΄Π»Ρ ΡΡΡΡΠΎΠΉΡΡΠ² Ρ ΡΠ΅ΡΡΠ΅Π·Π½ΡΠΌΠΈ ΠΈ Π½Π΅ΠΎΠ±ΡΠ°ΡΠΈΠΌΡΠΌΠΈ ΠΏΡΠΎΠ±Π»Π΅ΠΌΠ°ΠΌΠΈ; ΠΠ΅ΠΆΠ΄Ρ ΡΠ΅ΠΌ, ΠΊΠ»ΠΈΠ΅Π½Ρ Π΄ΠΎΠ»ΠΆΠ΅Π½ ΠΏΠΎΠ΄Π°ΡΡ Π·Π°ΡΠ²ΠΊΡ Π½Π° Π²ΠΎΠ·Π²ΡΠ°Ρ Π² ΡΠ΅ΡΠ΅Π½ΠΈΠ΅ ΡΠ΅ΠΌΠΈ Π΄Π½Π΅ΠΉ Ρ Π΄Π°ΡΡ Π΄ΠΎΡΡΠ°Π²ΠΊΠΈ. ΠΠ΅ΡΠ΅Π΄ ΠΏΡΠΈΠ½ΡΡΠΈΠ΅ΠΌ Π²ΠΎΠ·ΠΌΠ΅ΡΠ΅Π½ΠΈΡ, ΠΏΠΎΠΆΠ°Π»ΡΠΉΡΡΠ°, Π²ΠΊΠ»ΡΡΠΈΡΠ΅ ΠΈΠ·ΠΎΠ±ΡΠ°ΠΆΠ΅Π½ΠΈΡ ΠΈΠ»ΠΈ Π²ΠΈΠ΄Π΅ΠΎ ΠΈ Π»ΡΠ±ΡΠ΅ Π΄ΡΡΠ³ΠΈΠ΅ ΠΌΠ°ΡΠ΅ΡΠΈΠ°Π»ΡΠ½ΡΠ΅ Π΄ΠΎΠΊΠ°Π·Π°ΡΠ΅Π»ΡΡΡΠ²Π° Π΄Π΅ΡΠ΅ΠΊΡΠ°. Π’Π΅ΠΌ Π½Π΅ ΠΌΠ΅Π½Π΅Π΅, ΠΌΡ ΡΠΎΠ±Π»ΡΠ΄Π°Π΅ΠΌ ΠΏΠΎΠ»ΠΈΡΠΈΠΊΡ ΠΎΠ±ΠΌΠ΅Π½Π° Π½Π°ΡΠΈΡ
ΠΏΠΎΡΡΠ°Π²ΡΠΈΠΊΠΎΠ², ΠΏΠΎΡΠΎΠΌΡ ΡΡΠΎ ΠΌΡ Π½Π΅ ΠΏΡΠΎΠΈΠ·Π²ΠΎΠ΄ΠΈΠΌ ΡΡΠΈ ΠΏΡΠΎΠ΄ΡΠΊΡΡ; Π½Π°ΡΠΈ ΠΏΠΎΡΡΠ°Π²ΡΠΈΠΊΠΈ Π΄Π΅Π»Π°ΡΡ. ΠΠ»Ρ ΠΏΠΎΠ»ΡΡΠ΅Π½ΠΈΡ Π΄ΠΎΠΏΠΎΠ»Π½ΠΈΡΠ΅Π»ΡΠ½ΠΎΠΉ ΠΈΠ½ΡΠΎΡΠΌΠ°ΡΠΈΠΈ ΠΎ ΠΏΠΎΠ»ΠΈΡΠΈΠΊΠ΅ Π²ΠΎΠ·Π²ΡΠ°ΡΠ° ΠΈ Π·Π°ΠΌΠ΅Π½Ρ ΠΏΠΎΡΠ΅ΡΠΈΡΠ΅ ΡΡΡΠ°Π½ΠΈΡΡ ΠΠΎΠ»ΠΈΡΠΈΠΊΠ° Π²ΠΎΠ·Π²ΡΠ°ΡΠ° ΠΈ Π·Π°ΠΌΠ΅Π½Ρ. ΠΠΎΠΌΠΈΠΌΠΎ ΠΏΠΎΠ»ΠΈΡΠΈΠΊΠΈ Π½Π°ΡΠ΅Π³ΠΎ ΠΏΠΎΡΡΠ°Π²ΡΠΈΠΊΠ° ΠΏΠΎ ΡΠΌΠΎΠ»ΡΠ°Π½ΠΈΡ, ΠΏΠΎΡΠ»Π΅ ΡΠΎΠ³Π»Π°ΡΠΎΠ²Π°Π½ΠΈΡ Π²ΠΎΠ·Π²ΡΠ°ΡΠ° Π²Ρ ΠΌΠΎΠΆΠ΅ΡΠ΅ ΠΎΡΠΏΡΠ°Π²ΠΈΡΡ Π΄Π΅ΡΠ΅ΠΊΡΠ½ΡΠΉ ΡΠΎΠ²Π°Ρ Π½Π° ΡΠΊΠ°Π·Π°Π½Π½ΡΠΉ ΠΎΠ±ΡΠ°ΡΠ½ΡΠΉ Π°Π΄ΡΠ΅Ρ, ΠΊΠΎΡΠΎΡΡΠΉ Π²Ρ Π΄ΠΎΠ»ΠΆΠ½Ρ ΠΏΠΎΠ»ΡΡΠΈΡΡ ΠΎΡ Π½Π°Ρ Π² ΠΏΠ΅ΡΠ²ΡΡ ΠΎΡΠ΅ΡΠ΅Π΄Ρ.
ΠΠΎΠΆΠ°Π»ΡΠΉΡΡΠ°, ΠΎΡΠΏΡΠ°Π²ΡΡΠ΅ Π·Π°ΠΊΠ°Π· Π² ΠΎΡΠΈΠ³ΠΈΠ½Π°Π»ΡΠ½ΠΎΠΉ ΡΠΏΠ°ΠΊΠΎΠ²ΠΊΠ΅ ΡΠΎ Π²ΡΠ΅ΠΌΠΈ ΠΏΡΠΈΠ½Π°Π΄Π»Π΅ΠΆΠ½ΠΎΡΡΡΠΌΠΈ ΠΈ Π΄ΠΎΠΏΠΎΠ»Π½ΠΈΡΠ΅Π»ΡΠ½ΡΠΌΠΈ Π΄Π΅ΡΠ°Π»ΡΠΌΠΈ. ΠΡΠ»ΠΈ Π’ΡΠ΅Π±ΡΠ΅ΠΌΡΠ΅ Π΄Π΅ΡΠ°Π»ΠΈ Π½Π΅ Π±ΡΠ΄ΡΡ ΠΎΡΠΏΡΠ°Π²Π»Π΅Π½Ρ ΠΎΠ±ΡΠ°ΡΠ½ΠΎ, Π·Π° Π½ΠΈΡ
Π±ΡΠ΄Π΅Ρ Π²ΡΡΡΠ°Π²Π»Π΅Π½ ΡΡΠ΅Ρ ΠΈΠ»ΠΈ ΠΎΠΆΠΈΠ΄Π°Π΅ΡΡΡ ΠΈΡ
ΠΎΡΠΏΡΠ°Π²ΠΊΠ° Π½Π° Π±ΠΎΠ»Π΅Π΅ ΠΏΠΎΠ·Π΄Π½Π΅ΠΌ ΡΡΠ°ΠΏΠ΅. Π ΡΠΎΠ»ΡΠΊΠΎ ΠΏΠΎΡΠ»Π΅ ΡΠΎΠ³ΠΎ, ΠΊΠ°ΠΊ Π²ΡΠ΅ ΡΠΎΠ²Π°ΡΡ Π±ΡΠ΄ΡΡ Π΄ΠΎΡΡΠ°Π²Π»Π΅Π½Ρ, Π½Π°ΡΠΈ ΡΠΎΡΡΡΠ΄Π½ΠΈΠΊΠΈ ΠΏΡΠΎΠ²Π΅ΡΡΡ Π²ΠΎΠ·Π²ΡΠ°ΡΠ΅Π½Π½ΡΠΉ ΡΠΎΠ²Π°Ρ Π½Π° ΡΠ΅ΡΡΠΈΡΠΎΠ²Π°Π½ΠΈΠ΅. ΠΠΊΠ»ΡΡΠΈΡΠ΅ Π² ΡΠ²ΠΎΠΉ ΠΏΠ°ΠΊΠ΅Ρ ΠΏΠΎΠ΄ΠΏΠΈΡΠ°Π½Π½ΠΎΠ΅ ΠΏΠΈΡΡΠΌΠΎ Ρ ΡΠΊΠ°Π·Π°Π½ΠΈΠ΅ΠΌ ΠΏΡΠΈΡΠΈΠ½Ρ Π²Π°ΡΠ΅Π³ΠΎ Π²ΠΎΠ·Π²ΡΠ°ΡΠ° ΠΈ ΠΎΡΠΈΠ³ΠΈΠ½Π°Π»ΡΠ½ΡΡ ΠΊΠ²ΠΈΡΠ°Π½ΡΠΈΡ, Π° ΡΠ°ΠΊΠΆΠ΅ Π»ΡΠ±ΡΠ΅ ΡΠΏΠΎΠΌΡΠ½ΡΡΡΠ΅ Π΄ΠΎΠΊΠ°Π·Π°ΡΠ΅Π»ΡΡΡΠ²Π° Π΄Π΅ΡΠ΅ΠΊΡΠ°, ΠΈΠ·ΠΎΠ±ΡΠ°ΠΆΠ΅Π½ΠΈΡ ΠΈΠ»ΠΈ Π²ΠΈΠ΄Π΅ΠΎ ΠΈ Ρ. Π΄. ΠΡΠΎ ΠΏΠΎΠΌΠΎΠΆΠ΅Ρ Π½Π°ΠΌ ΡΡΠΊΠΎΡΠΈΡΡ ΠΏΡΠΎΡΠ΅ΡΡ ΠΎΡ Π²Π°ΡΠ΅Π³ΠΎ ΠΈΠΌΠ΅Π½ΠΈ. ΠΠΎΠΊΡΠΏΠ°ΡΠ΅Π»Ρ (Π·Π°ΠΊΠ°Π·ΡΠΈΠΊ/ΠΏΠΎΠΊΡΠΏΠ°ΡΠ΅Π»Ρ) Π½Π΅ΡΠ΅Ρ ΠΎΡΠ²Π΅ΡΡΡΠ²Π΅Π½Π½ΠΎΡΡΡ Π·Π° Π²ΡΠ΅ ΡΠ°ΡΡ
ΠΎΠ΄Ρ ΠΏΠΎ Π΄ΠΎΡΡΠ°Π²ΠΊΠ΅ ΠΏΡΠΈ Π²ΠΎΠ·Π²ΡΠ°ΡΠ΅ ΡΠΎΠ²Π°ΡΠ°. ΠΠ΄Π½Π°ΠΊΠΎ ΠΏΡΠΈ ΠΏΠΎΠ»ΡΡΠ΅Π½ΠΈΠΈ Π²ΠΎΠ·Π²ΡΠ°ΡΠ΅Π½Π½ΠΎΠ³ΠΎ Π·Π°ΠΊΠ°Π·Π° ΠΌΡ ΠΎΡΠ΅Π½ΠΈΠΌ ΡΠΎΠ²Π°Ρ. ΠΡΠ»ΠΈ Π±ΡΠ΄Π΅Ρ ΡΡΡΠ°Π½ΠΎΠ²Π»Π΅Π½ΠΎ, ΡΡΠΎ Π½Π° ΡΠ°ΠΌΠΎΠΌ Π΄Π΅Π»Π΅ ΡΡΡΠ΅ΡΡΠ²ΡΠ΅Ρ ΠΏΡΠΎΠΈΠ·Π²ΠΎΠ΄ΡΡΠ²Π΅Π½Π½ΡΠΉ Π±ΡΠ°ΠΊ, ΠΌΡ Π²ΠΎΠ·ΠΌΠ΅ΡΡΠΈΠΌ ΡΡΠΎΠΈΠΌΠΎΡΡΡ Π΄ΠΎΡΡΠ°Π²ΠΊΠΈ, Π° ΡΠ°ΠΊΠΆΠ΅ ΠΎΡΡΠ΅ΠΌΠΎΠ½ΡΠΈΡΡΠ΅ΠΌ ΠΈΠ»ΠΈ Π·Π°ΠΌΠ΅Π½ΠΈΠΌ ΠΈΠ»ΠΈ Π²ΠΎΠ·ΠΌΠ΅ΡΡΠΈΠΌ ΠΏΠΎΠ»Π½ΡΡ ΡΡΠΌΠΌΡ ΠΏΠΎΠΊΡΠΏΠ°ΡΠ΅Π»Ρ, Π΅ΡΠ»ΠΈ ΠΏΡΠΎΠ΄ΡΠΊΡ Π½Π΅ ΠΏΠΎΠ΄Π»Π΅ΠΆΠΈΡ ΡΠ΅ΠΌΠΎΠ½ΡΡ. ΠΡΠ»ΠΈ Π²Ρ Ρ
ΠΎΡΠΈΡΠ΅ Π²Π΅ΡΠ½ΡΡΡ Π½Π΅ΠΈΡΠΏΠΎΠ»ΡΠ·ΠΎΠ²Π°Π½Π½ΡΠΉ ΠΏΡΠΎΠ΄ΡΠΊΡ, ΡΠ΄Π΅Π»Π°ΠΉΡΠ΅ ΡΡΠΎ Π² ΡΠ΅ΡΠ΅Π½ΠΈΠ΅ ΡΠ΅ΠΌΠΈ Π΄Π½Π΅ΠΉ Ρ Π΄Π°ΡΡ ΠΎΡΠΏΡΠ°Π²ΠΊΠΈ Π΄Π»Ρ Π²ΠΎΠ·ΠΌΠ΅ΡΠ΅Π½ΠΈΡ ΠΏΠΎΠΊΡΠΏΠ½ΠΎΠΉ ΡΠ΅Π½Ρ Π·Π° Π²ΡΡΠ΅ΡΠΎΠΌ Π΄ΠΎΡΡΠ°Π²ΠΊΠΈ ΠΈ ΠΎΠ±ΡΠ°Π±ΠΎΡΠΊΠΈ.
ΠΠΎΠ·Π²ΡΠ°Ρ Π±ΡΠ΄Π΅Ρ Π·Π°ΡΠΈΡΠ»Π΅Π½ Π½Π° ΠΈΡΡ
ΠΎΠ΄Π½ΡΡ ΠΊΡΠ΅Π΄ΠΈΡΠ½ΡΡ ΠΊΠ°ΡΡΡ, ΠΈΡΠΏΠΎΠ»ΡΠ·ΠΎΠ²Π°Π½Π½ΡΡ Π΄Π»Ρ ΠΎΠΏΠ»Π°ΡΡ, Π² ΡΠ΅ΡΠ΅Π½ΠΈΠ΅ 24-48 Π§ΠΠ‘ΠΠ ΠΏΠΎΡΠ»Π΅ ΠΏΠΎΠ»ΡΡΠ΅Π½ΠΈΡ ΡΠΎΠ²Π°ΡΠ° ΠΎΠ±ΡΠ°ΡΠ½ΠΎ. ΠΡ Π±ΡΠ΄Π΅ΠΌ Π²Π·ΠΈΠΌΠ°ΡΡ ΠΏΠ»Π°ΡΡ Π·Π° ΠΏΠΎΠΏΠΎΠ»Π½Π΅Π½ΠΈΠ΅ Π·Π°ΠΏΠ°ΡΠΎΠ² 50%. ΠΠΎΡΠ»Π΅ ΡΠΎΠ³ΠΎ, ΠΊΠ°ΠΊ Π²Π°ΡΠ΅ Π²ΠΎΠ·Π²ΡΠ°ΡΠ΅Π½ΠΈΠ΅ Π±ΡΠ΄Π΅Ρ ΠΏΠΎΠ»ΡΡΠ΅Π½ΠΎ ΠΈ ΠΏΡΠΎΠ²Π΅ΡΠ΅Π½ΠΎ, ΠΈ Π΅ΡΠ»ΠΈ Π±ΡΠ΄Π΅Ρ ΡΠΎΠ³Π»Π°ΡΠΎΠ²Π°Π½ΠΎ Π²ΠΎΠ·ΠΌΠ΅ΡΠ΅Π½ΠΈΠ΅, Π²ΠΎΠ·ΠΌΠ΅ΡΠ΅Π½ΠΈΠ΅ Π±ΡΠ΄Π΅Ρ Π·Π°ΡΠΈΡΠ»Π΅Π½ΠΎ Π½Π° ΠΈΡΡ
ΠΎΠ΄Π½ΡΡ ΠΊΡΠ΅Π΄ΠΈΡΠ½ΡΡ ΠΊΠ°ΡΡΡ, ΠΈΡΠΏΠΎΠ»ΡΠ·ΠΎΠ²Π°Π½Π½ΡΡ Π΄Π»Ρ ΠΎΠΏΠ»Π°ΡΡ, Π² ΡΠ΅ΡΠ΅Π½ΠΈΠ΅ 24-48 ΡΠ°ΡΠΎΠ². ΠΠ±ΡΠ°ΡΠΈΡΠ΅ Π²Π½ΠΈΠΌΠ°Π½ΠΈΠ΅, ΡΡΠΎ ΠΌΡ Π²Π·ΠΈΠΌΠ°Π΅ΠΌ 50% ΠΊΠΎΠΌΠΈΡΡΠΈΡ Π·Π° ΠΏΠΎΠΏΠΎΠ»Π½Π΅Π½ΠΈΠ΅ Π·Π°ΠΏΠ°ΡΠΎΠ², ΠΊΠ°ΠΊ ΡΠΎΠ»ΡΠΊΠΎ Π²Ρ Π²Π΅ΡΠ½Π΅ΡΠ΅ ΡΠΎΠ²Π°Ρ Π±Π΅Π· ΠΊΠ°ΠΊΠΈΡ
-Π»ΠΈΠ±ΠΎ Π΄Π΅ΡΠ΅ΠΊΡΠΎΠ². ΠΠ°ΠΊ ΡΠΎΠ»ΡΠΊΠΎ Π²Π°Ρ Π²ΠΎΠ·Π²ΡΠ°Ρ Π±ΡΠ΄Π΅Ρ ΠΎΠ±ΡΠ°Π±ΠΎΡΠ°Π½, PayPal Π²Π΅ΡΠ½Π΅Ρ Π΄Π΅Π½ΡΠ³ΠΈ Π½Π° ΠΈΡΠΏΠΎΠ»ΡΠ·ΠΎΠ²Π°Π½Π½ΡΡ ΠΊΠ°ΡΡΡ. ΠΡΠΎ ΠΌΠΎΠΆΠ΅Ρ Π·Π°Π½ΡΡΡ Π½Π΅ ΠΌΠ΅Π½Π΅Π΅ ΠΏΡΡΠΈ ΡΠ°Π±ΠΎΡΠΈΡ
Π΄Π½Π΅ΠΉ (Π² Π·Π°Π²ΠΈΡΠΈΠΌΠΎΡΡΠΈ ΠΎΡ Π±Π°Π½ΠΊΠ° ΠΈ ΠΊΡΠ΅Π΄ΠΈΡΠ½ΠΎΠΉ ΠΊΠΎΠΌΠΏΠ°Π½ΠΈΠΈ), ΠΏΡΠ΅ΠΆΠ΄Π΅ ΡΠ΅ΠΌ Π²Π°Ρ Π²ΠΎΠ·Π²ΡΠ°Ρ Π±ΡΠ΄Π΅Ρ ΠΎΠΏΡΠ±Π»ΠΈΠΊΠΎΠ²Π°Π½ Π½Π° Π²Π°ΡΠ΅ΠΌ Π±Π°Π½ΠΊΠΎΠ²ΡΠΊΠΎΠΌ ΡΡΠ΅ΡΠ΅ ΠΈ Π² Π²ΡΠΏΠΈΡΠΊΠ°Ρ
. Π‘Π²ΡΠΆΠΈΡΠ΅ΡΡ Ρ Π½Π°ΠΌΠΈ, Π΅ΡΠ»ΠΈ Π²Ρ Π²ΡΠ΅ Π΅ΡΠ΅ Π½Π΅ ΠΏΠΎΠ»ΡΡΠΈΠ»ΠΈ Π²ΠΎΠ·ΠΌΠ΅ΡΠ΅Π½ΠΈΠ΅ ΡΠ΅ΡΠ΅Π· 5 ΡΠ°Π±ΠΎΡΠΈΡ
Π΄Π½Π΅ΠΉ. ΠΠ΅ Π²ΠΎΠ·Π²ΡΠ°ΡΠ°ΠΉΡΠ΅ ΡΠΎΠ²Π°Ρ Π² Π½Π°Ρ ΠΎΡΠΈΡ Π² ΠΡΡ-ΠΠΎΡΠΊΠ΅. ΠΠ»Ρ Π»ΡΠ±ΠΎΠ³ΠΎ ΠΎΠ±ΠΌΠ΅Π½Π° ΠΈΠ»ΠΈ Π²ΠΎΠ·ΠΌΠ΅ΡΠ΅Π½ΠΈΡ, ΠΏΠΎΠΆΠ°Π»ΡΠΉΡΡΠ°, ΡΠ½Π°ΡΠ°Π»Π° Π½Π°ΠΏΠΈΡΠΈΡΠ΅ Π½Π°ΠΌ ΠΏΠΎ Π°Π΄ΡΠ΅ΡΡ [email protected], ΡΡΠΎΠ±Ρ ΠΌΡ ΠΏΡΠ΅Π΄ΠΎΡΡΠ°Π²ΠΈΠ»ΠΈ Π²Π°ΠΌ ΡΠ°Π³ΠΈ, ΠΊΠΎΡΠΎΡΡΠ΅ Π½Π΅ΠΎΠ±Ρ
ΠΎΠ΄ΠΈΠΌΠΎ Π²ΡΠΏΠΎΠ»Π½ΠΈΡΡ.


ΠΡΠΏΠΎΠ»ΡΠ·ΡΠ΅ΡΡΡ, ΠΊΠ°ΠΊ Π»Π°Π±ΠΎΡΠ°ΡΠΎΡΠ½ΡΠΉ Π³Π΅Π½Π΅ΡΠ°ΡΠΎΡ ΡΠΈΠ³Π½Π°Π»ΠΎΠ², ΡΠ°ΠΊ ΠΈ ΡΠΌΠ°ΡΡΡΠΎΠ½ Ρ ΠΏΡΠΈΠ»ΠΎΠΆΠ΅Π½ΠΈΠ΅ΠΌ, Π³Π΅Π½Π΅ΡΠΈΡΡΡΡΠΈΠΌ ΡΠΈΠ½Ρ
ΡΠΎΠΈΠΌΠΏΡΠ»ΡΡΡ ΠΎΠΏΡΠ΅Π΄Π΅Π»Π΅Π½Π½ΠΎΠΉ ΡΠ°ΡΡΠΎΡΡ.
ΠΡΡΠ°Π²ΠΈΡΡ Π³Π°Π΄ΠΆΠ΅Ρ Π² ΠΊΠΎΠΌΠΏΡΡΡΠ΅Ρ.
to/3CcBR16
