Как устроен блокинг-генератор. Что такое блокинг-генератор и для чего он нужен. Какие преимущества имеет блокинг-генератор перед другими схемами. Где применяется блокинг-генератор в современной электронике.
Что такое блокинг-генератор и как он работает
Блокинг-генератор — это простой и эффективный генератор импульсов, широко используемый в электронике. Его принцип работы основан на положительной обратной связи через трансформатор.
Основные компоненты блокинг-генератора:
- Транзистор
- Трансформатор с двумя обмотками
- Резистор
- Конденсатор
Работа блокинг-генератора происходит следующим образом:
- При подаче питания небольшой ток через резистор поступает на базу транзистора, начиная его открывать.
- Открывающийся транзистор пропускает нарастающий ток через первичную обмотку трансформатора.
- Во вторичной обмотке индуцируется напряжение, которое через конденсатор поступает на базу транзистора, еще больше его открывая.
- Процесс нарастает лавинообразно, пока трансформатор не войдет в насыщение.
- После насыщения трансформатора ток в первичной обмотке перестает изменяться, во вторичной пропадает напряжение.
- Транзистор закрывается, ток в первичной обмотке резко падает.
- Возникает ЭДС самоиндукции противоположной полярности.
- Конденсатор перезаряжается и цикл повторяется.
Таким образом формируются короткие мощные импульсы с большой скважностью.

Преимущества блокинг-генератора
Блокинг-генератор обладает рядом важных достоинств по сравнению с другими генераторными схемами:
- Простота конструкции — минимум компонентов
- Высокий КПД — до 90% и выше
- Возможность получения очень коротких импульсов
- Большая импульсная мощность
- Возможность получения высокого напряжения
- Гальваническая развязка выхода
Эти преимущества обеспечили широкое применение блокинг-генераторов в различных областях электроники.
Области применения блокинг-генераторов
Благодаря своим уникальным свойствам, блокинг-генераторы нашли применение во многих электронных устройствах и системах:
- Импульсные источники питания
- Преобразователи напряжения
- Генераторы поджига газоразрядных ламп
- Электронные зажигалки
- Генераторы импульсов для электроизгородей
- Высоковольтные генераторы для осциллографов
- Стробоскопы
- Радиолокационные передатчики
Широкое распространение блокинг-генераторы получили в импульсных источниках питания и DC-DC преобразователях. Их используют для формирования управляющих импульсов силовых ключей.

Расчет параметров блокинг-генератора
При проектировании блокинг-генератора важно правильно рассчитать параметры его компонентов. Основные расчетные соотношения:
- Частота генерации f = 1 / (2π√LC)
- Длительность импульса τ = π√LC
- Амплитуда импульса Um = E(n2/n1)
- Максимальный ток коллектора Ikmax = E/Rk
Где:
- L — индуктивность первичной обмотки
- C — емкость конденсатора
- E — напряжение питания
- n1, n2 — число витков обмоток
- Rk — сопротивление в цепи коллектора
Правильный расчет позволяет получить требуемые параметры выходных импульсов.
Модификации базовой схемы блокинг-генератора
Существует множество вариантов и модификаций базовой схемы блокинг-генератора для улучшения его характеристик:
- Использование дополнительных обмоток трансформатора
- Применение составных транзисторов
- Введение цепей стабилизации частоты
- Использование управляющих входов для модуляции
- Применение диодов для формирования импульсов
Эти модификации позволяют адаптировать блокинг-генератор под конкретные задачи, улучшить стабильность его работы, расширить функциональные возможности.

Современные применения блокинг-генераторов
Несмотря на появление новых схемотехнических решений, блокинг-генераторы продолжают широко применяться в современной электронике благодаря ряду преимуществ:
- Простота и надежность конструкции
- Высокий КПД
- Возможность работы в широком диапазоне питающих напряжений
- Малое количество компонентов
- Низкая стоимость
Эти качества делают блокинг-генераторы незаменимыми во многих портативных и автономных устройствах, где важны простота, надежность и энергоэффективность.
Недостатки блокинг-генераторов
При всех достоинствах, блокинг-генераторы имеют и некоторые недостатки:
- Нестабильность частоты генерации
- Зависимость параметров от нагрузки
- Сложность получения очень высоких частот
- Наличие высокочастотных помех
Эти недостатки ограничивают применение блокинг-генераторов в прецизионной аппаратуре и устройствах, требующих высокой стабильности частоты. Однако в большинстве применений они некритичны.
Заключение
Блокинг-генератор остается одной из самых простых и эффективных схем для генерации импульсов. Его преимущества обеспечивают широкое применение в современной электронике, особенно в портативных и автономных устройствах. Понимание принципов работы блокинг-генератора важно для каждого разработчика электронной аппаратуры.

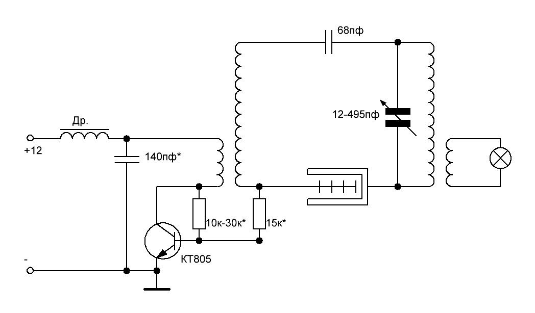
Блокинг генератор на одном транзисторе
Какой спектр излучения не видимой составляющей длинны световой волны Какое напряжение у Вас получилось на повышающей обмотке? Вообще занимательно, естественно лайк плюс! Мини плазменная сварка или плазморез своими руками,на блокинг генераторе. Сваривает медный провод. По схеме блокинг-генератора можно собрать простой самодельный мини-плазменный резак или маломощный сварочный инвертор.
Поиск данных по Вашему запросу:
Схемы, справочники, даташиты:
Прайс-листы, цены:
Обсуждения, статьи, мануалы:
Дождитесь окончания поиска во всех базах.
По завершению появится ссылка для доступа к найденным материалам.
Содержание:
- Блокинг-генераторы
- Блокинг генератор для светодиода на одном транзисторе своими руками: схема с самозапиткой
- Высоковольтный генератор напряжения на трансформаторе ТДКС и одном транзисторе.
- Схема высоковольтного блокинг-генератора
- Схема высоковольтного блокинг-генератора
Блокинг-генератор. Расчёт блокинг-генератора - Форум самодельщиков: простейший строчник на одном транзисторе — Форум самодельщиков
- Блокинг-генератор для работы в режиме автогенератора
- Мультивибратор. Блокинг-генератор
- Блокинг-генератор
ПОСМОТРИТЕ ВИДЕО ПО ТЕМЕ: Лестница Иакова своими руками. На КТ805. Три детали.
Блокинг-генераторы
Оглавление :: Поиск Техника безопасности :: Помощь.
Типовые схемы. Примеры готовых устройств. Подробные описания. Онлайн расчет. Возможность задать вопрос авторам.
Резистор R1 — Резистор смещения. Его подбирают так, чтобы возникало самовозбуждение устройства. Его значения зависят от коэффициента передачи тока транзистора, параметров трансформатора и нагрузки.
Я обычно начинаю подбор со кОм, постепенно уменьшаю его сопротивление. Кроме того, сопротивление этого резистора влияет на время между импульсами. Его уменьшение ведет к уменьшению паузы между импульсами. Резистор R2 , Конденсатор C1 — Эти радиодетали вместе с резистором R1 определяют частоту работы генератора.
Кроме того, R2 должен быть таким, чтобы транзистор работал в режиме насыщения.
Емкость конденсатора C1 влияет на длительность импульса и длительность паузы. Увеличение емкости приводит к увеличению длительностей импульса и паузы. В этом случае в цепь обратной связи будет подаваться напряжение 10 вольт, что подходит для нормальной работы схемы.
Обмотка 2 трансформатора — число витков подбирается так, чтобы за время нахождения транзистора в открытом состоянии трансформатор не входил в состояние насыщения. В приведенной схеме трансформатор используется с зазором. Если генератор совсем маломощный, сердечник у трансформатора ферритовый, токи и напряжения малы, а число витков большое, то иногда можно использовать трансформатор без зазора.
Если же сердечник из железа, или имеют место достаточно большие токи подмагничивания, то зазор делать обязательно. Я всегда делаю зазор.
Работа генератора предполагает размагничивание сердечника в моменты, когда трансформатор отключен от источника питания, но при отсутствии зазора магнитный гистерезис сердечника может быть столь велик, что размагничивание не будет происходить, сердечник окончательно намагнитится и войдет в насыщение.
Подробно останавливаться на расчете трансформатора не буду, но скажу, что зазор можно использовать совсем небольшой.
Для целей размагничивания используется также обмотка 3. Обмотка 2 представляет собой некоторую катушку индуктивности. В результате приложения к ней на некоторое время напряжения, по ней начинает протекать ток, и накапливается энергия.
Когда транзистор закрывается, этот ток не может прекратиться моментально. Необходимо куда-то деть накопленную энергию, иначе бросок напряжения выведет из строя транзистор.
Можно, конечно, поглотить эту энергию, например, резистором в цепи базы, но это плохо скажется на КПД. Обмотка 3 подключена так, чтобы в ситуации, когда обмотка 2 запитана от источника транзистор открыт , обмотка 3 была отключена от источника питания. Когда транзистор закрывается, на обмотке 2 возникает напряжение противоположной полярности.
Тогда через обмотку 3 начинает идти ток, который возвращает энергию, накопленную в магнитном поле сердечника в цепи питания.
Обмотка 3 может не применяться, если есть уверенность, что нагрузка, подключенная к выходу, поглотит всю энергию индуктивного броска, например, в схемах обратноходового преобразователя напряжения. Обмотка 3 трансформатора — число витков определяется максимально возможным отношением длительности открытого состояния транзистора к длительности закрытого.
Коэффициент 0. Подробнее от индуктивности связи, утечки. Диод VD1 — защищает переход база — эмиттер транзистора от высокого напряжения обратной полярности. Имеет смысл применять диод, рассчитанный на ток , равный отношению напряжения на обмотке 1 к сопротивлению резистора R2. Диод VD2 — Участвует в отводе тока размагничивания.
Рассчитывая трансформатор, Вы вычислите ток намагничивания. Диод должен быть рассчитан на ток, равный току намагничивания, поделить на число витков в обмотке 3, умножить на число витков в обмотке 2. К сожалению в статьях периодически встречаются ошибки, они исправляются, статьи дополняются, развиваются, готовятся новые.
Подпишитесь, на новости , чтобы быть в курсе. Если что-то непонятно, обязательно спросите! Задать вопрос. Обсуждение статьи. Вы сказал, что С1 разряжается через R2, R1 и обмотку. Но R1 не связан гальванич ески с цепью базы. Может быть разрядный ток протекает через VD1? Читать ответ Импульсный источник питания.
Своими руками. Схема импульсного блока питания. Расчет на разные напряжения и токи Типичные схемы с полевыми транзисторами. Применение МОП Генератор синуса, синусоидальных колебаний, сигнала, напряжения.
Схема генератора синусоидального сигнала Силовой мощный импульсный трансформатор, дроссель. Питание светодиода. Светодиодный фонарь, фонарик. Своими рука Включение светодиодов в светодиодном фонаре Зарядное устройство. Импульсный автомобильный зарядник. Зарядка аккуму Схема импульсного зарядного устройства. Преобразователь однофазного в трехфазное.
Конвертер одной фазы в три. Схема преобразователя однофазного напряжения в трехфазное Релаксационный генератор пилообразного напряжения, сигнала, пилы.
Схемы и расчет релаксационных генераторов, формирующих пилообразное напряжение Схема, устройство блокинг генератора. Принцип работы блокинг генератора. Применение блокинг генератора. Политика конфиденциальности. Еще статьи Импульсный источник питания. Оглавление статьи Схема, устройство блокинг генератора.
Блокинг генератор. Схема, устройство. Вашему вниманию подборка материалов: П рактика проектирования электронных схем Искусство разработки устройств.
Блокинг генератор для светодиода на одном транзисторе своими руками: схема с самозапиткой
Для тех из вас, кто не знает, о чем идёт речь, блокинг генератор — это крошечная схема с самозапиткой, которая позволит вам зажигать светодиоды от старых батареек, напряжение которых упало вплоть до 0. Вы думаете, что батарейка уже отжила свое? Подключите её к блокинг генератору и выжмите из неё всё до последней капли энергии своими руками! Для проекта понадобится всего несколько вещей, которые видны на фотографии, но для тех из вас, кто любит читать, я приложу вариант списка в текстовом виде:.
Если вы найдёте транзистор 2N или BC, то светодиод будет гореть ярче, так как они рассчитаны под большую силу тока. Сначала нужно обмотать проводом тороид.
Транзистор VT1 — выбор транзистора зависит от применения блокинг генератора. Решающими факторами являются максимально допустимое.
Высоковольтный генератор напряжения на трансформаторе ТДКС и одном транзисторе.
Он работает благодаря трансформаторной обратной связи. Из-за простоты блокинг-генератор широко применяют в компактных преобразователях напряжения например в каждой второй схеме электронной зажигалки можно встретить эту схему. Как видите, он реально прост в сборке. Самая сложная часть в нем — это трансформатор. Но обо всем по порядку. Сначала обмотка 2 работает как «резистор», то есть через нее и резистор протекает ток, который начинает открывать транзистор. Открывание транзистора приводит к появлению тока в обмотке 1, а это в свою очередь приводит к появлению напряжения на обмотке 2, то есть напряжение на базе транзистора увеличивается еще, он открывается еще больше, и так происходит до тех пор, пока сердечник или транзистор не войдет в насыщение.
Схема высоковольтного блокинг-генератора
Конструкция, несмотря на свою простоту, пригодится для проведения разнообразных экспериментов. При питании 12 В амплитуда выходного напряжения составляет 10… 12 кВ. Резисторы R1…R2 мощностью не менее Конденсатор С1 — неполярный, С2 — электролитический на рабочее напряжение не ниже 15 В.
Сверхрегенератор, — тоже один транзистор и чуствительность до единиц мкВ. Фактически любой генератор и есть передатчик.
Схема высоковольтного блокинг-генератора
Здравствуйте Благодарим за интересные и полезные сведения на сайте. Существует ли ещё проще схема генератора для повышения напряжения? Можно сделать генератор для повышения напряжения на туннельном диоде. Туннельный диод катодом подключается к первичной обмотке, на его анод подаётся небольшое положительное напряжение относительно другого вывода первичной обмотки. Тогда предложение, — публикация с этим примером : Более того, можно сделать повышение напряжения до возможно бОльших значений, со ступенчатым выбором уровня.
Это даст очень простой, экономичный и не дорогой в изготовлении высоковольтный источник эл.
Блокинг-генератор. Расчёт блокинг-генератора
С помощью данного генератора высокого напряжения,можно собрать различные устройства для опытов и самоделок. Этот транзистор хорошо работает в данной схеме при 5 В питания. Его можно заменить и другими транзисторами,но искра будет меньше. При применении транзистора n-p-n проводимости,следует поменять полюса питания и стабилитрон анодом к минусу. При замене надо учитывать напряжение коллектор-эмиттер транзистора. Должно быть не менее В. Транзистор установлен на радиатор.
Автор собирает дешевую схему, которая способна из старых батареек выжать последнюю энергию для питания светодиодов — блокинг генератор на.
Форум самодельщиков: простейший строчник на одном транзисторе — Форум самодельщиков
Устройства этого типа используются для создания сигналов с большой скважностью, повторяющихся редко. В них используется трансформатор, который включён в цепь обратной связи.
Наличие гальванической развязки на выходе позволяет формировать высоковольтные импульсы. Величину тока ограничивает сопротивление цепи, а напряжение на конденсаторных клеммах не успевает стать максимальным.
Блокинг-генератор для работы в режиме автогенератора
ВИДЕО ПО ТЕМЕ: Блокинг генератор Повышатель преобразователь напряжения DC импульсов
Аппараты электростимуляции — генераторы кратковременных импульсов. Импульсные генераторы это радиотехнические устройства, создающие электрические импульсы напряжения или тока. Импульсные генераторы классифицируются по способу их возбуждения. Генератор с самовозбуждением автоколебательный генератор импульсов содержит элементы положительной обратной связи, приводящие к тому, что в схеме такого генератора возникают колебания без воздействия извне.
Изобретение относится к импульсной технике и может быть использовано для формирования прямоугольных импульсов при оптимальном соотношении КПД и габаритов блокинг-генератора, работающего в автоколебательном режиме.
Технический результат заключается в оптимизации соотношения КПД и габаритов блокинг-генератора, работающего в автоколебательном режиме за счет снижения границы насыщения магнитопровода трансформатора.
Мультивибратор. Блокинг-генератор
Оглавление :: Поиск Техника безопасности :: Помощь. Транзистор VT1 — выбор транзистора зависит от применения блокинг генератора. Решающими факторами являются максимально допустимое напряжение коллектор-эмиттер, максимальный ток коллектора и максимальная рассеиваемая мощность. Вашему вниманию подборка материалов:. П рактика проектирования электронных схем Искусство разработки устройств. Элементная база. Типовые схемы.
Блокинг-генератор
Всем доброго времени суток! В прошлой статье я рассказал о мультивибраторах , которые предназначены для генерирования прямоугольных импульсов. Но для этой, же цели применяются и другой тип генератора, который называется блокинг-генератором.
Как работает схема блокинг генератора, описание и пояснение принципа действия схемы и ее компонентов « ЭлектроХобби
В данной статье предлагаю разобрать работу обычной схемы блокинг генератора.
Данная схема является базовой в электронике. Но не смотря на ее простоту у новичков поначалу могут возникать некоторые неясности в работе как самой схемы блокинг генератора, так и отдельных ее функциональных узлов. Сама схема простого варианта блокинг генератора представлена на рисунке ниже.
Причем стоит заметить, что схемы блокинг генератора могут иметь некоторые отличия, хотя общая схема все же остается одной и той же. Прежде чем начать описывать и объяснять как именно работает эта схема для начала хотелось бы пояснить работу отдельных компонентов, что входят в состав схемы блокинг генератора. И начнем с работы самой обычной катушки и конденсатора. На рисунке ниже представлен график изменения тока и напряжения на катушке индуктивности.
Если мы на обычную катушку (намотанную медным проводом) подадим напряжение, допустим 12 вольт. То в силу того, что катушка имеет способность препятствовать прохождению тока по ней в начальный момент мы получим минимальный ток и максимальное напряжение на этой самой катушке.
Но постепенно с накоплением магнитного поля вокруг катушки ток, проходящий через катушку, будет увеличиваться, а напряжение на концах катушки будет уменьшаться. Это показано на графике, рисунок которого можно увидеть выше. Когда же мы резко убираем ранее подаваемое напряжение питания с катушки, то на концах этой катушки образуется кратковременный всплеск напряжения. Причем полярность измениться на противоположную. Там, где был плюс источника питания на выводе катушки, появится минус, ну и со вторым выводом катушки будет также (где был минус появится плюс). Длительность этого скачка напряжения самоиндукции катушки довольно мала (какие-то мили и микросекунды), но вот величина этого напряжения может в несколько раз превышать напряжение питания (то, что ранее было подано на катушку).
Трансформатор может содержать две и более катушек.
Когда мы на первичную обмотку трансформатора подадим напряжение, замкнув переключатель (схема на рисунке выше), то все повторится также как и в вышеописанном случае с обычной катушкой.
Причем за счет процесса трансформации на вторичной катушке сначала появится напряжение максимальной величины, которое постепенно снизится до нуля. После размыкания переключателя, что стоит в цепи первичной обмотки трансформатора, накопленное в сердечнике электромагнитное поле создает ЭДС самоиндукции во всех имеющихся обмотках трансформатора. Также полярность будет уже противоположной. Это напряжение также будет уменьшаться. Точки, что нарисованы над обмотками трансформатора, указывают направление обмоток. В нашем случае обмотки на трансформаторе намотаны в одну сторону.
Конденсатор ведет себя в сравнении с катушкой с точностью да наоборот.
То есть, когда мы на разряженный конденсатор подаем изначально напряжение от источника питания, то вначале будет максимальный ток (протекать через конденсатор) и минимальное напряжение (начиная с нуля). И с процессом заряда конденсатора ток в цепи конденсатора будет постепенно уменьшаться, а напряжение на обкладках конденсатора будет увеличиваться до значения источника питания.
Когда же мы изменим полярность источника питания, которым заряжаем конденсатор, то сначала будет протекать ток разряда конденсатора, после чего конденсатор уже начнет заряжаться полярностью, что соответствует источнику питания.
Теперь можно пояснить работу и самого блокинг генератора.
Как известно для того, чтобы биполярный транзистор открылся между его базой и эмиттером должно присутствовать напряжение не менее 0,6 вольт. Для транзисторов типа N-P-N на базу должен подаваться плюс, а на эмиттер минус. Итак, мы на схему подали напряжение питания. Изначально транзистор в схема блокинг генератора закрыт. Следовательно через его силовой переход коллектор-эмиттер ток не течет, также как и через первую обмотку трансформатора. В схеме имеется смещающий резистор R1. Его задача подать на базу транзистора небольшой положительный потенциал от плюса источника питания. То есть, сделать так, чтобы транзистор был на пороге своего открытия. И именно первоначальный ток начинает протекать через R1.
Начальный ток, проходящий через резистор R1 начинает постепенно заряжать конденсатор C1 (через вторичную обмотку трансформатора). И как только напряжение на данном конденсаторе достигнет величины 0,6 вольт, транзистор постепенно начинает открываться. Начинает возникать ток, идущий через первичную обмотку трансформатора и коллекторно-эмиттерный переход транзистора. Тут начинаются индуктивные процесс в самом трансформаторе. С увеличением тока в первичной обмотке на вторичной обмотке индуцируется постоянное напряжение, которое способствует заряду конденсатора C1 (на выводе конденсатора, что ближе к вторичной обмотке будет присутствовать плюс, а на выводе, что ближе к базе транзистора, будет присутствовать минус).
От величины емкости конденсатора C1 будет зависеть сколько по времени будет транзистор VT1 находится в открытом состоянии. Процессы открытия транзистора и накопления электромагнитной энергии на трансформаторе носят лавинообразный характер. То есть, открытие транзистора VT1 происходят практически мгновенно.
Далее время завершения первой стадии (накопления энергии трансформатором) зависит от характеристик самого трансформатора и от величины конденсатора C1. Чем больше размеры сердечника трансформатора и чем больше емкость конденсатора, тем первая стадия будет продолжительней. Следовательно, при этом уменьшается частота работы блокинг генератора.
После того как конденсатор C1 зарядился базовый ток начал уменьшаться, что приведет к началу закрытия транзистора VT1. Причем стоит заметить, что при индуктивных процесса в трансформаторе, что происходили вначале, конденсатор зарядился полярностью, которая будет способствовать закрытию транзистора. То есть, на базу транзистора начал подаваться минус от конденсатора C1, а на эмиттер поступил плюс. А при такой полярности транзистор такой проводимости N-P-N будет еще больше закрыт. И именно это и является причиной быстрого закрытия транзистора. После чего накопленная электромагнитная энергия в сердечнике трансформатора теперь начинает создавать ЭДС самоиндукции на всех выводах своих обмоток.
Полярность уже будет противоположная, относительно той, которая подавалась на обмотки от источника питания.
Причем напряжение на переходе коллектор-эмиттер закрытого транзистора будет уже складываться из двух напряжений. А именно, напряжение источника питания суммируется с напряжением первичной обмотки. На данной стадии работы схемы полярность первичной обмотки трансформатора будет такова, что на выводе обмотке, что ближе к плюсу источника питания, будет индуцироваться минус. А на выводе, что ближе к коллектору транзистора, будет индуцироваться плюс. Вот и получается, что это как две батарейки соединенных последовательно, дающие суммарное напряжение. Далее, конденсатор C1 (закрывающий своим обратным напряжением транзистор) постепенно разряжается через R1 и цепь источника питания. Когда его заряд дойдет до нуля, то процесс работы данной схемы блокинг генератора повторится с самого начала. А именно, конденсатор C1 уже начнет заряжаться полярностью, которая способствует открытию транзистора, и когда величина напряжения между базой и эмиттером дойдет до значения 0,6 вольт, транзистор снова начнет открываться и все повторится сначала.
Так что как видно в работе блокинг генератора все просто. В итоге при работе этой схемы мы можем получать импульсы с большой скважностью. То есть, импульсы имеющие достаточно малую ширину, относительно всего периода.
Такие и подобные схемы блокинг генераторов используются повсеместно в простых однотактных импульсных блоках питания. Блокинг генератор является преобразователем электрической энергии, где одна величина входного напряжения преобразуется в другую, более низкую (если это понижающий источник питания). В таком простейшем виде блокинг генератор не лучшее решение, как для импульсного блока питания, поскольку имеет существенную нестабильность в своей работе (по частоте, по температуре, величине выдаваемого напряжения и т.д.). Чтобы сделать эту схему блокинг генератора более стабильной, в нее еще добавляют дополнительные узлы и электронные компоненты, делающие схему пригодной для практического использования.
НИЖЕ ВИДЕО ПО ЭТОЙ ТЕМЕ
Схема простого блокинг генератора, подробное описание работы, пояснение принципа действия этой схемы, а также наглядный пример
Ссылка для просмотра этого видео на моем канале в Дзене
Ссылка на эту статью в Дзене — https://dzen.
ru/a/Y4ese2ttjG4W0j_W
Серия учебных курсов по электротехнике и электронике ВМФ (NEETS), модуль 9-3
NEETS Модуль 9. Введение в генерацию и формирование волн
Страницы i, 1−1, 1−11, 1−21, 1−31, 1−41, 2−1, 2−11, 2−21, 2−31, 3−1, 3−11, 3−21, 3−31, 3−41, 3−51, 4−1, 4−11, 4−21, 4−31, 4−41, 4−51, индекс
| — | Материя, Энергия, и постоянного тока |
| — | Переменный ток и трансформаторы |
| — | Защита цепей, управление и измерение |
| — | Электрические проводники, электромонтажные работы, и схематическое чтение |
| — | Генераторы и двигатели |
| — | Электронное излучение, лампы и источники питания |
| — | Твердотельные устройства и блоки питания |
| — | Усилители |
| — | Схемы генерации и формирования волн |
| — | Распространение волн, линии передачи и Антенны |
| — | Принципы работы с микроволновкой |
| — | Принципы модуляции |
| — | Введение в системы счисления и логические схемы |
| — | — Введение в микроэлектронику |
| — | Принципы синхронизаторов, сервоприводов и гироскопов |
| — | Знакомство с испытательным оборудованием |
| — | Принципы радиочастотной связи |
| — | Принципы радиолокации |
| — | Справочник техника, основной глоссарий |
| — | Методы испытаний и практика |
| — | Введение в цифровые компьютеры |
| — | Магнитная запись |
| — | Введение в оптоволокно |
Примечание: Обучение электротехнике и электронике военно-морского флота
Контент серии (NEETS) является общедоступной собственностью ВМС США.![]() | |
До сих пор в базовом триггере использовались только PNP-транзисторы. Это могло быть просто как легко используемые транзисторы NPN. Функциональная операция не изменится; Только полярности, необходимые для изменения проводимости и отсечки. Как технический специалист, вы можете см. любой тип используемого транзистора, NPN или PNP. иногда используется символическая блок-схема, чтобы избежать путаницы в отношении полярности напряжения.
В качестве стандартного символа для триггер и показан на рисунках 3-25 и 3-26. Два входа представлены по строкам слева, а выходы по строкам справа. Входы в триггера — это S (SET) и C (CLEAR), а выходы триггера — это «1» и «0». триггерный импульс, подаваемый на вход SET, приводит к тому, что выход «1» становится положительным или отрицательное напряжение, в зависимости от типа транзистора. В то же время Выход «0» равен 0 вольт. Это состояние называется УСТАНОВЛЕННЫМ СОСТОЯНИЕМ.
Рис. 3-25.
— Триггер (состояние SET).
Рис. 3-26. — Триггер (состояние CLEAR).
Если на вход CLEAR подается триггерный импульс, положительное или отрицательное напряжение производится на выходе «0». Выход «1» переходит в 0 вольт. Это условие называется СОСТОЯНИЕ ОЧИСТКИ, как показано на рис. 3-26.
Чтобы определить, в каком состоянии находится триггер, вы можете измерить либо «1», либо выход «0». Измерение 0 вольт на выходе «1» указывает на то, что триггер находится в состоянии CLEAR. Если измеряется выход «0», положительное или отрицательное напряжение также будет означать, что триггер находится в состоянии CLEAR. Так или иначе, только один чтение необходимо.
На рис. 3-27 триггер находится в состоянии SET до T0 (отрицательное напряжение).
на выходе «1»). Теперь сравните изменения выходного напряжения в каждый момент времени.
(T0, T1, T2 и T3) с входным импульсом. Изучение этого рисунка должно помочь вам
понять, как работает триггер.
Положительный импульс на T0 на входе CLEAR
переводит f/f в состояние CLEAR (отрицательное напряжение на выходе «0»). В Т1
положительный импульс на входе SET переводит выход «1» в состояние SET. В Т2 а
положительный импульс на входе CLEAR переводит выход «0» в состояние CLEAR. В Т3
на вход CLEAR подается еще один положительный импульс. Этот ввод не имеет никакого эффекта, так как
f/f уже находится в состоянии CLEAR.
3-21
Рис. 3-27. — Триггер с триггерным импульсом на SET и входах.
В некоторых триггерах используется третий вход, как показано на рис. 3-28. Этот третий вход
вывод называется входом TOGGLE (T). Каждый раз, когда на вход Т подается импульс,
триггер изменит состояние из того, в каком он был ранее. Два
диоды (CR1, CR2) образуют УПРАВЛЯЮЩУЮ сеть. Эта управляющая сеть направляет положительный
входной импульс на насыщенный транзистор, вызывая его отключение. Отрицательные импульсы
блокируются диодами. Обратите внимание, что если бы использовались NPN-транзисторы, диоды
должны быть реверсированы, а сигнал TOGGLE должен быть отрицательным.
Например,
предположим, что Q1 насыщается, Q2 отключается, и положительный импульс подается на
на входе Т. Входной импульс будет направлен на оба транзистора. Положительный пульс
не повлияет на Q2, так как он уже находится в отсечке. Однако Q1, который проводит,
отключится и приведет к насыщению Q2. Транзисторы перевернуты
состояния. блок-схема, которая представляет мультивибратор и его выходы только с
входной сигнал TOGGLE показан на рис. 3-29.. Изучение этого рисунка должно помочь
вы понимаете, как работает этот триггер. Каждый вход TOGGLE приводит к тому, что выход
изменить состояния. На рис. 3-30 показано, что происходит, когда триггеры применяются ко всем трем
входы триггера, показанные на рис. 3-28. Предположим, что триггер на рисунке
3-30 находится в состоянии CLEAR («1» на выходе — 0 вольт, «0» на выходе — высокий) до
Т0. В момент T0 на заданный вход подается триггер, и триггер меняет свое состояние.
Затем срабатывает вход CLEAR, и триггер возвращается в состояние CLEAR.
в Т1. TOGGLE на T2 заставляет триггер изменить состояние, так что это еще раз
ПОСТАВИЛ. Другой TOGGLE изменяет триггер в состояние CLEAR на T3 (обратите внимание, что
Триггеры TOGGLE переключают мультивибратор независимо от его предыдущего состояния). Теперь
Входной триггер SET на T4 устанавливает триггер. Входной импульс CLEAR на T5 вызывает
на CLEAR, а вход CLEAR на T6 не влияет на триггер, т.к.
он уже находится в состоянии CLEAR.
Рисунок 3-28. — Триггер с тремя входами.
3-22
Рис. 3-29. — Блок-схема триггера с переключающим входом.
Рисунок 3-30. — Триггер с тремя входами (блок-схема).
Помните, вход SET установит триггер, если он находится в состоянии CLEAR, в противном случае,
он ничего не сделает; триггер на входе CLEAR может только CLEAR цепь
если он установлен; и триггер, примененный к входу TOGGLE, вызовет бистабильный
мультивибратор для изменения состояния независимо от того, в каком состоянии он находится.
В7. В бистабильном мультивибраторе, сколько триггерных импульсов необходимо произвести один полный цикл на выходе?
В8. Сколько устойчивых состояний может быть у триггера?
Q9. Если на выходе «1» измеряется напряжение (положительное или отрицательное) триггера, в каком он состоянии?
Блокирующий осциллятор
Блокирующий осциллятор — это особый тип генератора волн, используемый для создания узкий импульс или триггер. Блокирующие осцилляторы имеют множество применений, большинство из которых связанный с синхронизацией какой-либо другой цепи. Их можно использовать как делители частоты. или счетных цепей, а также для включения и выключения других цепей в определенное время.
В блокирующем генераторе ширина импульса (pw), время повторения импульса (PRT) и
частота повторения импульсов (PRR) контролируется размером определенных конденсаторов
и резисторов и рабочими характеристиками трансформатора. Трансформер
первичный определяет продолжительность и форму выхода.
Из-за их важности
в схеме кратко обсуждаются действие трансформатора и последовательные RL-цепи.
Вы можете рассмотреть действие трансформатора в NEETS, Модуль 2, Введение в чередование
Ток и трансформаторы, прежде чем перейти к следующему разделу.
Действие трансформатора
На рис. 3-31, вид (A) показан трансформатор с сопротивлением как в первичной и вторичные цепи. Если S1 замкнут, ток будет течь через R1 и L1. В качестве ток увеличивается в L1, он индуцирует напряжение в L2 и вызывает протекание тока через R2. Напряжение, индуцируемое в L2, зависит от соотношения витков между L1 и L2, а также ток, протекающий через L1.
3-23
Рис. 3-31А. — цепь РЛ.
Полное сопротивление вторичной нагрузки, R2, влияет на полное сопротивление первичной
отражение от вторичного к первичному. Если нагрузка на вторичку увеличивается
(R2 уменьшился), так же увеличилась нагрузка на первичку и первичку и вторичку
токи повышены.![]()
T1 может быть показан как индуктор, а R1-R2 как комбинированное или эквивалентное последовательное сопротивление. (р E ), так как T1 имеет эффективную индуктивность и любое изменение R1 или R2 изменит ток. Эквивалентная схема показана на рис. 3-31, вид (Б). Он действует как последовательная RL-цепь и будет обсуждаться в этих терминах.
Рисунок 3-31B. — цепь РЛ.
3-24
Простая серия RL Цепь
Когда S1 замкнут в последовательной цепи RL (вид (B) на рис. 3-31), L действует как размыкание в первый момент появления на нем напряжения источника. Как ток начинается течь, E L уменьшается, а ER и I увеличиваются, все по экспоненциальному закону тарифы. Рисунок 3-32, вид (A), показывает эти экспоненциальные кривые. За время, равное 5 постоянных времени, максимальное напряжение и ток резистора и E L равен нулю. Это отношение показано в следующей формуле:
Рис.
3-32А. — Напряжение на катушке.
Если S1 замкнут, как показано на рис. 3-31, вид (B), ток будет следовать кривой 1, как показано на рис. 3-32, вид (А). Время, необходимое для того, чтобы ток достиг максимум зависит от размеров L и RE. Если R E маленький, то Цепь RL имеет большую постоянную времени. Если только небольшая часть кривой 1 (от C до D вида (A)) используется, то текущее увеличение будет иметь максимальное изменение в заданном временной период. Кроме того, чем меньше приращение времени, тем более линейным является текущий рост. постоянное увеличение тока через катушку является ключевым фактором в блокирующий осциллятор.
Применение блокирующего генератора
Основной принцип индуктивности заключается в том, что если увеличение тока через
катушка линейная; то есть скорость увеличения тока постоянна по отношению к
время, то индуцированное напряжение будет постоянным. Это верно как в первичном
и вторичной обмотки трансформатора.
Рисунок 3-32, вид (B), показывает форму кривой напряжения.
через катушку, когда ток через нее увеличивается с постоянной скоростью. Уведомление
что этот сигнал похож по форме на запускающий импульс, показанный ранее на рисунке.
3-1, вид (Е). По определению, блокирующий осциллятор — это особый тип осциллятора.
в котором используется индуктивная регенеративная обратная связь. Выход
3-25
длительность и частота таких импульсов определяются характеристиками Трансформатор и его связь с цепью. Рисунок 3-33 показывает блокировку осциллятор. Это упрощенная форма, используемая для иллюстрации работы схемы.
Рисунок 3-32B. — Напряжение на катушке.
Рис. 3-33. — Блокирующий осциллятор.
Когда на схему подается питание, R1 обеспечивает прямое смещение и транзистор
Q1 проводит. Ток течет через Q1 и первичную обмотку T1 индуцирует напряжение в
Л2. Точки фазировки на трансформаторе указывают на фазовый сдвиг на 180 градусов.
Как
нижняя сторона L1 становится отрицательной, нижняя сторона L2 становится положительной.
положительное напряжение L2 связано с базой транзистора через C1, и
Q1 проводит больше. Это обеспечивает больший ток коллектора и больший ток через
Л1. Это действие является регенеративной обратной связью. Очень быстро подается достаточное напряжение
чтобы насытить основание Q1. Как только база становится насыщенной, она теряет контроль над
ток коллектора. Теперь схему можно сравнить с небольшим резистором (Q1), включенным последовательно.
с относительно большой катушкой индуктивности (L1) или последовательной RL-схемой.
3-26
Работа схемы до этого момента вызвала очень крутой опережающий сигнал.
фронт выходного импульса. На рис. 3-34 показаны идеализированные формы сигналов коллектора и основания.
Как только база транзистора Q1 (рис. 3-33) насыщается, ток в L1 возрастает.
определяется постоянной времени L1 и полным последовательным сопротивлением. От Т0
до T1 на рис.
3-34 увеличение тока (не показано) приблизительно линейно.
напряжение на L1 будет постоянным значением, пока ток увеличивается через
L1 является линейным.
Рис. 3-34. — Блокирующий осциллятор идеализированных волновых форм.
В момент времени T1 происходит насыщение L1. В настоящее время нет дальнейшего изменения магнитного поля. поток и отсутствие связи между L1 и L2. C1, зарядившийся за время до T1, теперь будет разряжаться через R1 и отключать Q1. Это приводит к прекращению тока коллектора, и напряжение на L1 возвращается к 0,
Продолжительность времени между T0 и T1 (и T2 до T3 в следующем цикле) равна
длительность импульса, которая зависит в основном от характеристик трансформатора и
точка насыщения трансформатора. выбирается трансформатор, который
насыщается примерно при 10 процентах полного тока цепи. Это гарантирует, что
текущий рост почти линейный. Трансформатор управляет шириной импульса, потому что
он контролирует наклон увеличения тока коллектора между точками T0 и T1.
С
TC = L ÷ R, чем больше L, тем длиннее TC. Чем больше постоянная времени,
тем медленнее скорость нарастания тока. Когда скорость увеличения тока медленная,
напряжение на L1 остается постоянным в течение более длительного времени. Это в первую очередь определяет
ширина импульса.
От T1 до T2 (рис. 3-34) транзистор Q1 удерживается в закрытом состоянии за счет разрядки C1. через R1 (рисунок
3-33). Теперь говорят, что транзистор «заблокирован». По мере того, как C1 постепенно теряет свою заряда, напряжение на базе Q1 возвращается в состояние прямого смещения. В Т2, напряжение на базе стало достаточно положительным для прямого смещения Q1, и цикл повторяется.
Форма волны коллектора может иметь ИНДУКТИВНОЕ ВЫБРОС (ПАРАЗИТНЫЕ КОЛЕБАНИЯ)
в конце импульса. Когда Q1 отключается, ток через L1 прекращается, и магнитное
поле схлопывается, индуцируя положительное напряжение на коллекторе Q1. Эти колебания
нежелательны, поэтому необходимо использовать некоторые средства для их уменьшения.
Трансформер
первичная обмотка может иметь высокое сопротивление постоянному току, что приводит к низкой добротности; это
сопротивление уменьшит амплитуду колебаний. Однако большее демпфирование
может быть необходимо, чем может быть достигнута только такая первичная обмотка трансформатора с низкой добротностью. Если так,
демпфирующий резистор можно подключить параллельно L1, как показано на рис. 3-35.
3-27
Рис. 3-35. — Демпфирование контура.
Когда к резервуару приложено внешнее сопротивление, формула Q
баковый контур равен Q = R/X L , где R — эквивалентный общий контур
сопротивление параллельно L. Из уравнения видно, что
Q прямо пропорциональна сопротивлению демпфирования (R). На рис. 3-35 демпфирование
Резистор R2 используется для регулировки добротности, которая уменьшает амплитуду паразитных выбросов.
колебания. При изменении R2 от бесконечности к нулю уменьшающееся сопротивление
нагрузит трансформатор до такой степени, что амплитуда импульса, ширина импульса и prf
находятся под влиянием.
При достаточном уменьшении осциллятор перестанет функционировать. Путем изменения
R2 могут быть достигнуты различные степени демпфирования, три из которых показаны на рис.
3-36, вид (А), вид (В и вид (С).
Рис. 3-36А. — Демпфирование формы волны. КРИТИЧЕСКОЕ ДЕМПФИРОВАНИЕ.
3-28
Рисунок 3-36B. — Демпфирование формы волны. ПОД ДЕМПФИРОВАНИЕ.
Рис. 3-36C. — Демпфирование формы волны. ИЗБЫТОЧНОЕ ДЕМПФИРОВАНИЕ.
КРИТИЧЕСКОЕ ДЕМПФИРОВАНИЕ дает наиболее быструю переходную характеристику без перерегулирования. Этот достигается регулировкой резистора R2 для достижения формы волны, как показано на рис. 3-36, вид (А). Сопротивление R2 зависит от добротности трансформатора. Вид (А) показывает что колебания, включая перерегулирование, затухают.
UNDERDAMPING дает быструю переходную реакцию с перерегулированием, вызванным высоким или
бесконечное сопротивление, как показано на рис. 3-36, вид (B).
ПЕРЕДЕМПФИРОВАНИЕ вызывается
очень низкое сопротивление и дает медленную переходную характеристику. Это может уменьшить пульс
амплитуда, как показано на рисунке 3-36, вид (C).
3-29
Обсуждаемый блокирующий генератор является автономной схемой. Для фиксированного prf, необходимы какие-то средства стабилизации частоты. Один из методов заключается в применении внешнего триггеры синхронизации (рис. 3-37), вид (A) и вид (B). Конденсатор связи C2 подает входные триггеры синхронизации (синхронизации) на базу Q1.
Рис. 3-37А. — Блокирующий осциллятор (синхронизированный).
Рисунок 3-37B. — Блокирующий осциллятор (синхронизированный).
Если частота срабатывания сделана немного выше, чем
частота, блокирующий генератор будет «запираться» на более высокой частоте. Например,
предположим, что частота свободного хода этого блокирующего генератора составляет 2 кГц, при этом
PRT 500 микросекунд. Если синхроимпульсы с PRT 400 мкс или 2,5
килогерц, подаются на базу, блокирующий осциллятор «зафиксируется» и запустится
на частоте 2,5 кГц.
Однако, если частота повторения синхронизации слишком высока, частотное разделение будет
происходить. Это означает, что если синхронизация
3-30
ac — Генератор для высоковольтного трансформатора: RLC или блокирующий генератор
Я бы назвал это обратноходовым сигналом. На этом сайте: http://members.shaw.ca/novotill/PhotoFlashes1v5/index.htm есть аналогичная схема. Что касается более авторитетных источников, Google в настоящее время сотрудничает недостаточно быстро.
«Блокирующие» генераторы, которые я нахожу в столь же неадекватном поиске, показывают блокирующий конденсатор постоянного тока между катушкой индуктивности и базой транзистора, а транзистор смещен непосредственно резистором. Но основной принцип аналогичен.
Для показанной цепи начните с игнорирования вывода 5 трансформатора и связанных с ним частей. Посмотрите на катушку индуктивности между 3 и 4. Поскольку она соединяет напряжение питания с базой, будет течь ток. Не сразу, так как катушки индуктивности изначально противодействуют токам, но он очень скоро потечет.
Это включает транзистор. Это позволяет току течь через часть 1-2 катушки индуктивности. Опять же, не сразу, но течь она будет после небольшой задержки.
Теперь самое интересное: трансформаторы с током, протекающим через одну сторону, будут тянуть параллельный ток через другую сторону. Кажется, в схеме, которую вы показываете, есть небольшая ошибка. Обычно коллектор идет к одному концу одной катушки, а основание к 9.0347 напротив конца другой катушки. Иногда на концах катушек индуктивности ставят точки, чтобы было понятно, что подразумевается под «одним и тем же концом». В оставшейся части этого объяснения я буду использовать исправленную схему. (Проверьте ссылку, указанную в начале этого ответа.)
Ток, протекающий от 2 к 1, вызывает протекание тока от 4 к 3, в отличие от начального тока, который запускал транзистор. При правильно подобранном соотношении витков этот ток отключит транзистор. Это остановит ток в коллекторной катушке. Теперь мы вернулись к исходной ситуации.
Повторяйте вечно.
Итак, у нас есть осциллятор. А как насчет остальной схемы с диодом и конденсатором? Учитываем часть индуктора справа, с выводом 5. Между 5 и 3 витков намного больше, чем между 1 и 2 — это усилитель напряжения. Изменяющийся ток коллектора в 2-1 индуцирует ток того же направления от 5 до 3. Или представьте, что это создает большое отрицательное напряжение на выводе 5 трансформатора. Это заряжает конденсатор большим отрицательным напряжением. Это простая схема выпрямителя/фильтра для генерации постоянного тока из переменного или импульсного источника.
Кстати, это не RLC-генератор. Резистор просто ограничивает величину базового тока, чтобы транзистор не сгорел. В самом генераторе нет конденсаторов — они есть только в цепи выпрямителя, использующей выход генератора. Частоту задает в основном конструкция трансформатора и характеристики транзистора, а также напряжение питания и резистор (хотя это ни в коем случае не времязадающий резистор).
Этот сайт http://mysite.



