Что представляет собой микросхема TDA2030A. Какие основные схемы усилителей можно построить на ее основе. Какие нестандартные применения возможны для TDA2030A помимо усилителей. Как рассчитать параметры схем на TDA2030A.
Обзор микросхемы TDA2030A и ее основные характеристики
TDA2030A — это интегральная микросхема производства компании ST Microelectronics, предназначенная для построения высококачественных усилителей мощности класса AB. Данная микросхема обладает рядом важных преимуществ:
- Выходная мощность до 18 Вт на нагрузке 4 Ом
- Низкий уровень гармонических и интермодуляционных искажений
- Широкая полоса пропускания
- Встроенная защита от короткого замыкания на выходе
- Термозащита
- Возможность работы как от однополярного, так и от двуполярного источника питания
Благодаря высоким характеристикам и низкой стоимости, TDA2030A пользуется большой популярностью среди радиолюбителей для построения различных аудиоустройств.

Типовые схемы усилителей на TDA2030A
Рассмотрим несколько базовых схем усилителей, которые можно построить на основе TDA2030A:
Классическая схема усилителя с двуполярным питанием
Это наиболее распространенный вариант включения TDA2030A. Схема обеспечивает высокое качество звучания при минимуме внешних компонентов. Коэффициент усиления определяется соотношением резисторов в цепи обратной связи и может быть легко изменен.
Усилитель с однополярным питанием
Такая схема позволяет использовать более простой источник питания. Для получения симметричного усиления обеих полуволн входного сигнала используется цепь смещения на резисторах. Параметры схемы при питании +36В соответствуют параметрам схемы с двуполярным питанием ±18В.
Мостовая схема включения
При мостовом включении двух микросхем TDA2030A можно получить значительно большую выходную мощность. Например, при питании ±16В на нагрузке 4 Ом выходная мощность достигает 32 Вт.
Нестандартные применения TDA2030A
Помимо классических схем усилителей, TDA2030A можно использовать и для других целей. Рассмотрим некоторые интересные варианты:

Мощный повторитель сигнала
TDA2030A можно включить по схеме повторителя напряжения. Это позволяет получить на выходе сигнал, повторяющий входной по форме и амплитуде, но способный отдавать в нагрузку значительно больший ток. Такая схема может применяться, например, для увеличения мощности низкочастотных генераторов сигналов.
Регулируемый лабораторный блок питания
На основе TDA2030A можно собрать простой регулируемый источник питания с выходным напряжением от 0 до 30В. Максимальный выходной ток будет зависеть от выставленного напряжения и ограничен максимальной рассеиваемой мощностью микросхемы.
Стабилизатор тока
TDA2030A можно использовать для построения регулируемого стабилизатора тока. Такая схема может пригодиться, например, для зарядки аккумуляторов стабильным током. Диапазон регулировки тока зависит от номинала токозадающего резистора.
Расчет параметров схем на TDA2030A
При проектировании устройств на основе TDA2030A необходимо учитывать ряд важных моментов:
- Максимальная рассеиваемая мощность микросхемы не должна превышать 20 Вт
- Коэффициент усиления в схеме неинвертирующего усилителя вычисляется по формуле Ku = 1 + R2/R1, где R2 и R1 — сопротивления резисторов в цепи обратной связи
- Частота среза ФНЧ или ФВЧ на входе усилителя рассчитывается как f = 160/(R*C), где f в Гц, R в кОм, C в мкФ
- Максимальный выходной ток в схемах стабилизаторов напряжения ограничен соотношением I = 20Вт / (Uвх — Uвых)
Правильный расчет этих параметров позволит обеспечить надежную работу устройства в заданных условиях.
Особенности конструкции устройств на TDA2030A
При разработке устройств на основе TDA2030A следует учитывать ряд важных моментов:
- Микросхема обязательно должна быть установлена на радиатор с площадью охлаждающей поверхности не менее 200 см²
- При разводке печатной платы «земляные» шины для входного сигнала, источника питания и выходного сигнала должны подводиться с разных сторон и соединяться по схеме «звезда»
- Для минимизации наводок рекомендуется использовать экранированные провода для подключения входного сигнала
- В цепях питания необходимо устанавливать блокировочные конденсаторы емкостью 0.1-0.47 мкФ непосредственно у выводов микросхемы
Соблюдение этих правил позволит добиться максимального качества звучания и надежности работы устройства.
Сравнение TDA2030A с другими популярными микросхемами усилителей
TDA2030A имеет ряд аналогов и конкурентов среди других микросхем усилителей. Рассмотрим ее преимущества и недостатки по сравнению с некоторыми популярными микросхемами:
TDA2030A vs LM1875
LM1875 имеет схожие характеристики, но немного уступает по выходной мощности (20 Вт у LM1875 против 18 Вт у TDA2030A при 4 Ом). TDA2030A обладает более низким уровнем шума.

TDA2030A vs LM3886
LM3886 обеспечивает значительно большую выходную мощность (до 68 Вт на 4 Ом), но имеет более высокую стоимость. TDA2030A проще в применении и требует меньше внешних компонентов.
TDA2030A vs TDA2050
TDA2050 является «старшим братом» TDA2030A и обеспечивает большую выходную мощность (до 32 Вт на 4 Ом). Однако TDA2030A имеет более низкую стоимость и меньшее энергопотребление.
Выбор конкретной микросхемы зависит от требований к выходной мощности, качеству звука и бюджета проекта.
Заключение и перспективы применения TDA2030A
Микросхема TDA2030A, несмотря на свой почтенный возраст, остается популярным выбором для построения недорогих, но качественных усилителей звука. Ее основные преимущества:
- Низкая стоимость
- Простота применения
- Хорошее соотношение качества звучания и цены
- Широкие возможности для экспериментов и нестандартных применений
В будущем TDA2030A, вероятно, будет постепенно вытесняться более современными микросхемами с лучшими характеристиками. Однако для любительских проектов и бюджетных решений она еще долго будет оставаться привлекательным выбором.

Для тех, кто хочет освоить основы аналоговой схемотехники, TDA2030A предоставляет отличную возможность для экспериментов и обучения. На ее основе можно собрать множество интересных устройств, от простых усилителей до более сложных конструкций вроде активных кроссоверов или лабораторных источников питания.
Tda2030a схема усилителя с двухполярным питанием
Сайт помогает найти что-нибудь интересное в огромном ассортименте магазинов и сделать удачную покупку. Если Вы купили что-то полезное, то, пожалуйста, поделитесь информацией с другими. Также у нас есть DIY сообщество , где приветствуются обзоры вещей, сделанных своими руками. С ручкой! Цена 3. Делаем UPS для радиотелефона.
Поиск данных по Вашему запросу:
Tda2030a схема усилителя с двухполярным питанием
Схемы, справочники, даташиты:
Прайс-листы, цены:
Обсуждения, статьи, мануалы:
Дождитесь окончания поиска во всех базах.
По завершению появится ссылка для доступа к найденным материалам.
Содержание:
- Микросхема TDA2030
- Усилитель на микросхеме К174УН19
- Усилитель на микросхеме К174УН19
- На сайте радиочипи представлены принципиальные схемы сабвуферов, собранные своими руками
- Возможности TDA2030
- Please turn JavaScript on and reload the page.
- На сайте радиочипи представлены принципиальные схемы сабвуферов, собранные своими руками
ПОСМОТРИТЕ ВИДЕО ПО ТЕМЕ: блок питания на tda 2030
Микросхема TDA2030
Для большинства начинающих радиолюбителей при выборе схемы усилителя низкой частоты, требование к ней двухполярного источника питания, становится причиной для выбора другой схемы.
Связано это со сложностью постройки источника, либо дефицитом трансформатора с двумя вторичными обмотками. В этой статье представлена схема усилителя НЧ на интегральном усилителе TDAa, которая питается от однополярного источника питания, что позволяет без труда повторить схему новичку.
Разная форма выводов у этих микросхем является конструктивным отличием.
Резисторы могут быть мощностью 0. Конденсаторы C4 и C7 пленочные. Диоды VD1 и VD2 можно заменить на любые выпрямительные диоды с током от 1А и с максимальным обратным напряжением 50В и более 1n,1n и другие.
Конструктивно УНЧ собран на односторонней печатной плате. После её монтажа необходимо тщательно смыть остатки флюса, и проверить дорожки платы и выводы микросхемы на предмет короткого замыкания. К микросхеме через теплопроводящую пасту необходимо установить радиатор охлаждения с площадью поверхности см 2 и больше.
Проверка проводилась на акустической системе сопротивлением 8Ом, а сигнал подавался от ноутбука. Для отправки комментария вам необходимо авторизоваться. Усилитель на TDAa с однополярным питанием.
Leave a Comment Отменить ответ Для отправки комментария вам необходимо авторизоваться.
Усилитель на микросхеме К174УН19
TDA является монолитной интегральной схемой, выпускается в Pentawatt корпусе.
Предназначена для использования в качестве усилителя низкой частоты класса AB. TDA обеспечивает высокий выходной ток и имеет низкие гармонические и переходные искажения. Предусмотрена оригинальная защита от короткого замыкания на выходе. Модуль защиты содержит устройство для автоматического ограничения рассеиваемой мощности таким образом, чтобы сохранить рабочую точку выходных транзисторов в пределах их безопасной эксплуатации. Имеется схема отключения при перегреве.
Для питания усилителя может быть применен как однополярный, так и двухполярный источник питания. Большим плюсом является то.
Усилитель на микросхеме К174УН19
Я нашел ненужную плату из телевизора. Мой мой взор привлекла микросхему TDAA. Я знаю что микросхемы марки «TDA» являются усилителями низкой частоты, о них много информации в интернете. Я решил собрать собственный несложный усилитель по схеме:. Вернуться назад 40 1 2 3 4 5. Установите галочку:. Комментарии Привет, ооочень хорошая статья, только вот со схемой разобраться не получается, а усилитель очень хочется, нарисуй пожалуйста что куда паять.
Ну что же тут непонятного.
На сайте радиочипи представлены принципиальные схемы сабвуферов, собранные своими руками
Она обладает высокими электрическими характеристиками и низкой стоимостью, что позволяет при минимальных затратах собирать на ней высококачественные УНЧ мощностью до 18 Вт. Однако не все знают о ее «скрытых достоинствах»: оказывается, на этой ИМС можно собрать ряд других полезных устройств. Она обеспечивает большой выходной ток, имеет малые гармонические и интермодуляционные искажения, широкую полосу частот усиливаемого сигнала, очень малый уровень собственных шумов, встроенную защиту от короткого замыкания выхода, автоматическую систему ограничения рассеиваемой мощности, удерживающую рабочую точку выходных транзисторов ИМС в безопасной области. Микросхема выполнена в корпусе Pentawatt и имеет 5 выводов. Типовая схема включения TDAA показана на рис.
Основные характеристики усилителя: Напряжения питания Выходная мощность
Возможности TDA2030
Может работать как от двухполярного, так и однополярного источника питания.
Она обладает высокими электрическими характеристиками и низкой стоимостью, что позволяет при минимальных затратах собирать на ней высококачественные УНЧ мощностью до 18 Вт. Кроме того TDA обладает дополнительными возможностями. Ее можно использовать в роли повторителя сигнала, в схеме умощения источника питания, в виде лабораторного источника питания, а так же генератора импульсов. Микросхема позволит получить высококачественный звук с низкими гармоническими и перекрестными искажениями.
Please turn JavaScript on and reload the page.
TDAA представляет собой интегральную схему, реализующую функционал усилителя низкой частоты класса AB оптимальный вариант усилителя на двухтактных транзисторных каскадах. На ней же могут быть собраны повторители сигнала, источники тока или блоки питания, а также другие устройства. Оригинальная модель ST Microelectronics имеет встроенную защиту по перегрузу, по перегреву срабатывает при темп. Под простым мы подразумеваем «одноканальный», ведь его реализация требует минимум деталей и соединений, также только один источник питания.
Все номиналы радиодеталей обозначены непосредственно на схеме.
Схема: Двухполярный блок питания, пассивный регулятор тембра, усилитель класса АВ на мощном операционном усилителе TDA
На сайте радиочипи представлены принципиальные схемы сабвуферов, собранные своими руками
Tda2030a схема усилителя с двухполярным питанием
Для большинства начинающих радиолюбителей при выборе схемы усилителя низкой частоты, требование к ней двухполярного источника питания, становится причиной для выбора другой схемы. Связано это со сложностью постройки источника, либо дефицитом трансформатора с двумя вторичными обмотками. В этой статье представлена схема усилителя НЧ на интегральном усилителе TDAa, которая питается от однополярного источника питания, что позволяет без труда повторить схему новичку. Разная форма выводов у этих микросхем является конструктивным отличием.
Предлагаемая на рисунке TDAA схема усилителя мощности, с давних пор пользуется большой популярностью у людей занимающихся построением звуковой аппаратуры.
Обладая небольшими габаритами и отличными HI-FI характеристиками, микросхема способна работать с нагрузкой сопротивлением от 4 до 8 Ом, и обеспечить мощность выходного сигнала до 18 Ватт. Питание усилителя может быть однополярным, но в этом случае, при включении, происходит громкий щелчок в акустической системе из-за переходных процессов, такой вариант мы рассматривать не будем. Схема имеющая двухполярное питание, лишена этого недостатка, запуск усилителя на TDAA происходит абсолютно бесшумно и не требует развязки выходных цепей с помощью разделительного конденсатора большой ёмкости. В этой схеме усилителя на TDAA, могут применяться металлоплёночные резисторы мощностью от 0, до 0,25 Ватт, кроме резистора R4, который имеет мощность рассеивания 2 Ватта. Конденсаторы устанавливаются любые, с граничным напряжением не менее 25 Вольт, С1 и С2 желательно брать высококачественные, для наилучшего звучания.
Наверное, один из самых простых доступных и дешевых усилителей является усилитель TDAA,TDA,TDA,LM Преимущества усилителя: — Во-первых, цена готового продукта — Во-вторых, качество звука — В-третьих, простая сборка — В-четвертых, легко доступность — В-пятых не боится испытаний зверских Собрал уже, даже не знаю, сколько усилителей именно на микросхеме TDAA, как всегда сборка проста, и настраивать ничего не надо.
Часто при построении усилителя возникает проблема построения источника питания. Не всегда есть возможность купить или намотать трансформатор со средней точкой для двухполярного блока питания. В то же время можно найти готовый рабочий однополярный источник, например от старого оборудования или питать усилитель от бортовой сети автомобиля, катера и т. Кстати хочу сразу предложить отличный ресурс, где можно купить запчасти для вашего авто. Она спроектирована для построения усилителей класса АВ. В тех. Типичным для TDA является выходная мощность 14Вт при питании 14В на 4 Ом-ной нагрузке при коэффициенте искажений 0.
Предлагаю Вашему вниманию легендарный усилитель на TDA, микросхема выпущенная много лет назад, даже сейчас пользуется большой популярностью у радиолюбителей, потому что при небольшой стоимости и максимально простой схеме, позволяет изготовить довольно неплохой усилитель класса HI-FI мощностью 32 Ватта. При сборке усилителя следует обратить внимание на максимальное напряжение питания TDA, и ни в коем случае не превышать его, в практике были случаи взрыва микросхем от перенапряжения и перегрузки по выходу.
Радиатор охлаждения можно взять от старого процессора, его площади хватает для долговременной работы при номинальной выходной мощности. Конденсаторы которые стоят в цепи питания, должны иметь рабочее напряжение не менее 35 Вольт, С1 и С2 неполярные.
Возможности TDA2030 (от усилителя до блока питания)
Микросхема усилителя НЧ TDA2030A фирмы ST Microelectronics пользуется заслуженной популярностью среди радиолюбителей. Она обладает высокими электрическими характеристиками и низкой стоимостью, что позволяет при минимальных затратах собирать на ней высококачественные УНЧ мощностью до 18 Вт. Однако не все знают о ее “скрытых достоинствах”: оказывается, на этой ИМС можно собрать ряд других полезных устройств. Микросхема TDA2030A представляет собой 18 Вт Hi-Fi усилитель мощности класса АВ или драйвер для УНЧ мощностью до 35 Вт (с мощными внешними транзисторами). Она обеспечивает большой выходной ток, имеет малые гармонические и интермодуляционные искажения, широкую полосу частот усиливаемого сигнала, очень малый уровень собственных шумов, встроенную защиту от короткого замыкания выхода, автоматическую систему ограничения рассеиваемой мощности, удерживающую рабочую точку выходных транзисторов ИМС в безопасной области.
Встроенная термозащита обеспечивает выключение ИМС при нагреве кристалла выше 145°С. Микросхема выполнена в корпусе Pentawatt и имеет 5 выводов. Вначале вкратце рассмотрим несколько схем стандартного применения ИМС – усилителей НЧ. Типовая схема включения TDA2030A показана на рис.1.
Микросхема включена по схеме неинвертирующего усилителя. Коэффициент усиления определяется соотношением сопротивлений резисторов R2 и R3, образующих цепь ООС. Вычисляется он по формуле Gv=1+R3/R2 и может быть легко изменен подбором сопротивления одного из резисторов. Обычно это делают с помощью резистора R2. Как видно из формулы, уменьшение сопротивления этого резистора вызовет увеличение коэффициента усиления (чувствительности) УНЧ. Емкость конденсатора С2 выбирают исходя из того, чтобы его емкостное сопротивление Хс=1 /2?fС на низшей рабочей частоте было меньше R2 по крайней мере в 5 раз. В данном случае на частоте 40 Гц Хс2=1/6,28*40*47*10-6=85 Ом. Входное сопротивление определяется резистором R1.
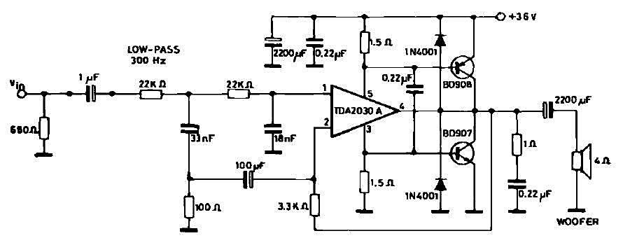
В качестве VD1, VD2 можно применить любые кремниевые диоды с током IПР0,5… 1 А и UОБР более 100 В, например КД209, КД226, 1N4007. Схема включения ИМС в случае использования однополярного источника питания показана на рис.2.
Делитель R1R2 и резистор R3 образуют цепь смещения для получения на выходе ИМС (вывод 4) напряжения, равного половине питающего. Это необходимо для симметричного усиления обеих полуволн входного сигнала. Параметры этой схемы при Vs=+36 В соответствуют параметрам схемы, показанной на рис.1, при питании от источника ±18 В. Пример использования микросхемы в качестве драйвера для УНЧ с мощными внешними транзисторами показан на рис.3.
При Vs=±18 В на нагрузке 4 Ом усилитель развивает мощность 35 Вт. В цепи питания ИМС включены резисторы R3 и R4, падение напряжения на которых является открывающим для транзисторов VT1 и VT2 соответственно. При малой выходной мощности (входном напряжении) ток, потребляемый ИМС, невелик, и падения напряжения на резисторах R3 и R4 недостаточно для открывания транзисторов VT1 и VT2.
Работают внутренние транзисторы микросхемы. По мере роста входного напряжения увеличивается выходная мощность и потребляемый ИМС ток. При достижении им величины 0,3…0,4 А падение напряжения на резисторах R3 и R4 составит 0,45…0,6 В. Начнут открываться транзисторы VT1 и VT2, при этом они окажутся включенными параллельно внутренним транзисторам ИМС. Возрастет ток, отдаваемый в нагрузку, и соответственно увеличится выходная мощность. В качестве VT1 и VT2 можно применить любую пару комплементарных транзисторов соответствующей мощности, например КТ818, КТ819. Мостовая схема включения ИМС показана на рис.4.
Сигнал с выхода ИМС DA1 подается через делитель R6R8 на инвертирующий вход DA2, что обеспечивает работу микросхем в противофазе. При этом возрастает напряжение на нагрузке, и, как следствие, увеличивается выходная мощность. При Vs=±16 В на нагрузке 4 Ом выходная мощность достигает 32 Вт. Для любителей двух-, трехполосных УНЧ данная ИМС – идеальный вариант, ведь непосредственно на ней можно собирать активные ФНЧ и ФВЧ.
Схема трехполосного УНЧ показана на рис.5.
Низкочастотный канал (НЧ) выполнен по схеме с мощными выходными транзисторами. На входе ИМС DA1 включен ФНЧ R3C4, R4C5, причем первое звено ФНЧ R3C4 включено в цепь ООС усилителя. Такое схемное решение позволяет простыми средствами (без увеличения числа звеньев) получать достаточно высокую крутизну спада АЧХ фильтра. Среднечастотный (СЧ) и высокочастотный (ВЧ) каналы усилителя собраны по типовой схеме на ИМС DA2 и DA3 соответственно. На входе СЧ канала включены ФВЧ C12R13, C13R14 и ФНЧ R11C14, R12C15, которые вместе обеспечивают полосу пропускания 300…5000 Гц. Фильтр ВЧ канала собран на элементах C20R19, C21R20. Частоту среза каждого звена ФНЧ или ФВЧ можно вычислить по формуле fСР=160/RC, где частота f выражена в герцах, R – в килоомах, С – в микрофарадах. Приведенные примеры не исчерпывают возможностей применения ИMC TDA2030A в качестве усилителей НЧ. Так, например, вместо двухполярного питания микросхемы (рис.3,4) можно использовать однополярное питание.
Для этого минус источника питания следует заземлить, на неинвертирующий (вывод 1) вход подать смещение, как показано на рис.2 (элементы R1-R3 и С2). Наконец, на выходе ИМС между выводом 4 и нагрузкой необходимо включить электролитический конденсатор, а блокировочные конденсаторы по цепи -Vs из схемы исключить.
Рассмотрим другие возможные варианты использования этой микросхемы. ИМС TDA2030A представляет собой не что иное, как операционный усилитель с мощным выходным каскадом и весьма неплохими характеристиками. Основываясь на этом, были спроектированы и опробованы несколько схем нестандартного ее включения. Часть схем была опробована “в живую”, на макетной плате, часть – смоделирована в программе Electronic Workbench.
Мощный повторитель сигнала:
Сигнал на выходе устройства рис.6 повторяет по форме и амплитуде входной, но имеет большую мощность, т.е. схема может работать на низкоомную нагрузку. Повторитель может быть использован, например, для умощнения источников питания, увеличения выходной мощности низкочастотных генераторов (чтобы можно было непосредственно испытывать головки громкоговорителей или акустические системы).
Полоса рабочих частот повторителя линейна от постоянного тока до 0,5… 1 МГц, что более чем достаточно для генератора НЧ.
Умощнение источников питания:
Микросхема включена как повторитель сигнала, выходное напряжение (вывод 4) равно входному (вывод 1), а выходной ток может достигать значения 3,5 А. Благодаря встроенной защите схема не боится коротких замыканий в нагрузке. Стабильность выходного напряжения определяется стабильностью опорного, т.е. стабилитрона VD1 рис.7 и интегрального стабилизатора DA1 рис.8. Естественно, по схемам, показанным на рис.7 и рис.8, можно собрать стабилизаторы и на другое напряжение, нужно лишь учитывать, что суммарная (полная) мощность, рассеиваемая микросхемой, не должна превышать 20 Вт. Например, нужно построить стабилизатор на 12 В и ток 3 А. В наличии есть готовый источник питания (трансформатор, выпрямитель и фильтрующий конденсатор), который выдает UИП= 22 В при необходимом токе нагрузки.
Тогда на микросхеме происходит падение напряжения UИМС= UИП – UВЫХ = 22 В -12 В = 10В, и при токе нагрузки 3 А рассеиваемая мощность достигнет величины РРАС= UИМС*IН = 10В*3А = 30 Вт, что превышает максимально допустимое значение для TDA2030A. Максимально допустимое падение напряжения на ИМС может быть рассчитано по формуле: UИМС= РРАС.МАХ / IН.
В нашем примере UИМС= 20 Вт / 3 А = 6,6 В, следовательно максимальное напряжение выпрямителя должно составлять UИП = UВЫХ+UИМС = 12В + 6,6 В =18,6 В. В трансформаторе количество витков вторичной обмотки придется уменьшить. Сопротивление балластного резистора R1 в схеме, показанной на рис.7, можно посчитать по формуле: R1 = ( UИП – UСТ)/IСТ, где UСТ и IСТ – соответственно напряжение и ток стабилизации стабилитрона. Пределы тока стабилизации можно узнать из справочника, на практике для маломощных стабилитронов его выбирают в пределах 7…15 мА (обычно 10 мА).
Если ток в вышеприведенной формуле выразить в миллиамперах, то величину сопротивления получим в килоомах.
Простой лабораторный блок питания:
Электрическая схема блока питания показана на рис.9. Изменяя напряжение на входе ИМС с помощью потенциометра R1, получают плавно регулируемое выходное напряжение. Максимальный ток, отдаваемый микросхемой, зависит от выходного напряжения и ограничен все той же максимальной рассеиваемой мощностью на ИМС. Рассчитать его можно по формуле:
IМАХ = РРАС.МАХ / UИМС
Например, если на выходе выставлено напряжение UВЫХ = 6 В, на микросхеме происходит падение напряжения UИМС = UИП – UВЫХ = 36 В – 6 В = 30 В, следовательно, максимальный ток составит IМАХ = 20 Вт / 30 В = 0,66 А. При UВЫХ = 30 В максимальный ток может достигать максимума в 3,5 А, так как падение напряжения на ИМС незначительно (6 В).
Стабилизированный лабораторный блок питания:
Электрическая схема блока питания показана на рис.10. Источник стабилизированного опорного напряжения – микросхема DA1 – питается от параметрического стабилизатора на 15 В, собранного на стабилитроне VD1 и резисторе R1. Если ИМС DA1 питать непосредственно от источника +36 В, она может выйти из строя (максимальное входное напряжение для ИМС 7805 составляет 35 В). ИМС DA2 включена по схеме неинвертирующего усилителя, коэффициент усиления которого определяется как 1+R4/R2 и равен 6. Следовательно, выходное напряжение при регулировке потенциометром R3 может принимать значение практически от нуля до 5 В * 6=30 В. Что касается максимального выходного тока, для этой схемы справедливо все вышесказанное для простого лабораторного блока питания (рис.9). Если предполагается меньшее регулируемое выходное напряжение (например, от 0 до 20 В при UИП = 24 В), элементы VD1, С1 из схемы можно исключить, а вместо R1 установить перемычку.
При необходимости максимальное выходное напряжение можно изменить подбором сопротивления резистора R2 или R4.
Регулируемый источник тока:
Электрическая схема стабилизатора показана на рис.11. На инвертирующем входе ИМС DA2 (вывод 2), благодаря наличию ООС через сопротивление нагрузки, поддерживается напряжение UBX. Под действием этого напряжения через нагрузку протекает ток IН = UBX / R4. Как видно из формулы, ток нагрузки не зависит от сопротивления нагрузки (разумеется, до определенных пределов, обусловленных конечным напряжением питания ИМС). Следовательно, изменяя UBX от нуля до 5 В с помощью потенциометра R1, при фиксированном значении сопротивления R4=10 Ом, можно регулировать ток через нагрузку в пределах 0…0,5 А. Данное устройство может быть использовано для зарядки аккумуляторов и гальванических элементов. Зарядный ток стабилен на протяжении всего цикла зарядки и не зависит от степени разряженности аккумулятора или от нестабильности питающей сети.
Максимальный зарядный ток, выставляемый с помощью потенциометра R1, можно изменить, увеличивая или уменьшая сопротивление резистора R4. Например, при R4=20 Ом он имеет значение 250 мА, а при R4=2 Ом достигает 2,5 А (см. формулу выше). Для данной схемы справедливы ограничения по максимальному выходному току, как для схем стабилизаторов напряжения. Еще одно применение мощного стабилизатора тока – измерение малых сопротивлений с помощью вольтметра по линейной шкале. Действительно, если выставить значение тока, например, 1 А, то, подключив к схеме резистор сопротивлением 3 Ом, по закону Ома получим падение напряжения на нем U=l*R=l А*3 Ом=3 В, а подключив, скажем, резистор сопротивлением 7,5 Ом, получим падение напряжения 7,5 В. Конечно, на таком токе можно измерять только мощные низкоомные резисторы (3 В на 1 А – это 3 Вт, 7,5 В*1 А=7,5 Вт), однако можно уменьшить измеряемый ток и использовать вольтметр с меньшим пределом измерения.
Мощный генератор прямоугольных импульсов:
Схемы мощного генератора прямоугольных импульсов показаны на рис.
12 (с двухполярным питанием) и рис.13 (с однополярным питанием). Схемы могут быть использованы, например, в устройствах охранной сигнализации. Микросхема включена как триггер Шмитта, а вся схема представляет собой классический релаксационный RC-генератор. Рассмотрим работу схемы, показанной на рис. 12. Допустим, в момент включения питания выходной сигнал ИМС переходит на уровень положительного насыщения (UВЫХ = +UИП). Конденсатор С1 начинает заряжаться через резистор R3 с постоянной времени Cl R3. Когда напряжение на С1 достигнет половины напряжения положительного источника питания (+UИП/2), ИМС DA1 переключится в состояние отрицательного насыщения (UВЫХ = -UИП). Конденсатор С1 начнет разряжаться через резистор R3 с той же постоянной времени Cl R3 до напряжения (-UИП / 2), когда ИМС снова переключится в состояние положительного насыщения. Цикл будет повторяться с периодом 2,2C1R3, независимо от напряжения источника питания.
Частоту следования импульсов можно посчитать по формуле:
f=l/2,2*R3Cl.
Если сопротивление выразить в килоомах, а емкость в микрофарадах, то частоту получим в килогерцах.
Мощный низкочастотный генератор синусоидальных колебаний:
Электрическая схема мощного низкочастотного генератора синусоидальных колебаний показана на рис.14. Генератор собран по схеме моста Вина, образованного элементами DA1 и С1, R2, С2, R4, обеспечивающими необходимый фазовый сдвиг в цепи ПОС. Коэффициент усиления по напряжению ИМС при одинаковых значениях Cl, C2 и R2, R4 должен быть точно равен 3. При меньшем значении Ку колебания затухают, при большем – резко возрастают искажения выходного сигнала. Коэффициент усиления по напряжению определяется сопротивлением нитей накала ламп ELI, EL2 и резисторов Rl, R3 и равен Ky = R3 / Rl + REL1,2. Лампы ELI, EL2 работают в качестве элементов с переменным сопротивлением в цепи ООС.
При увеличении выходного напряжения сопротивление нитей накала ламп за счет нагревания увеличивается, что вызывает уменьшение коэффициента усиления DA1. Таким образом, стабилизируется амплитуда выходного сигнала генератора, и сводятся к минимуму искажения формы синусоидального сигнала. Минимума искажений при максимально возможной амплитуде выходного сигнала добиваются с помощью подстроечного резистора R1. Для исключения влияния нагрузки на частоту и амплитуду выходного сигнала на выходе генератора включена цепь R5C3, Частота генерируемых колебаний может быть определена по формуле:
f=1/2piRC.
Генератор может быть использован, например, при ремонте и проверке головок громкоговорителей или акустических систем.
В заключение необходимо отметить, что микросхему нужно установить на радиатор с площадью охлаждаемой поверхности не менее 200 см2. При разводке проводников печатной платы для усилителей НЧ необходимо проследить, чтобы “земляные” шины для входного сигнала, а также источника питания и выходного сигнала подводились с разных сторон (проводники к этим клеммам не должны быть продолжением друг друга, а соединяться вместе в виде “звезды”).
Это необходимо для минимизации фона переменного тока и устранения возможного самовозбуждения усилителя при выходной мощности, близкой к максимальной.
По материалам из журнала “Радіоаматор”
TDA2030A оригинальный от UTC, моноусилитель
Качественный усилитель на базе TDA2030A от UTC. Практика показывает, что данная компания занимается производством по лицензии радиодеталей, качество которых сравнимо с оригиналом.
Помимо качественного чипа, в усилителе используются только качественные комплектующие.
По умолчанию схема собрана с использованием разделительного конденсатора на входе, но в большинстве случаев можно обойтись и без него, при постоянном напряжении на выходе не более 0,015-0,020В, что вполне нормально. А высвободившийся качественный конденсатор можно использовать для обхода биполярного электролитического конденсатора в цепи ОФ. Такое включение дает двойной положительный эффект: 1 устраняет влияние входного разделительного конденсатора; 2 улучшает качество биполярного электролита в ЯТ.
Это отражается на звуке увеличением детализации ВЧ и расширением полосы до НЧ.
На плате предусмотрены оба соединения:
1. Соединение с конденсатором — сигнал подается на контакт (IN), перемычка (J) припаяна сзади.
2. Подключение без конденсатора — сигнал подается на контакт (IN’), обе перемычки (J’) припаяны с обратной стороны.
Доступна Премиум-версия. Отличается установкой прецизионных, суперкачественных компонентов:
Изолирующие конденсаторы — Epcos или WIMA
Резисторы — Vishay DALE
В комплекте стойка с болтами М2 для установки в корпус, а также слюдяные прокладки, изолирующие шайбы и термопаста для установки на радиатор.
Напряжение питания +/- 6 В — +/- 18 В
Мощность зависит от напряжения и тока 6-18 Вт
| Измерения | |
| Напряжение питания биполярное | -18В…0…+18В |
| Сопротивление нагрузке | 4 Ом |
| Максимальная мощность, Вт | 20 |
| Испытательная мощность, Вт | 8 |
| Частотная характеристика (от 40 Гц до 15 кГц), дБ | +0,05, -0,06 |
| Уровень шума, дБ(А) | -101,7 |
| Динамический диапазон, дБ(А) | 101,7 |
| КНИ, % | 0,0200 |
| КНИ + шум, дБ(А) | -71,8 |
| ИМД + шум, % | 0,0300 |
| ИМД на частоте 10 кГц, % | 0,0220 |
| Страница измерения усилителя | |
| Общие характеристики | |
| Класс усилителя | АБ |
| Встроенная защита | Да |
| Чип | ТДА2030А |
| Усиление | 33 |
Максимальное напряжение питания (биполярное/постоянное) пост. тока | 18В |
| Минимальное напряжение питания (биполярное/постоянное) пост. тока | 6В |
| Размер модуля ДхШхВ, мм | 33x50x25 |
| Количество каналов | моно |
| Масса, кг | 0,030 |
Проблема с усилителем TDA2030 помогите! | diyAudio
Перейти к последнему
Авиатор92
Участник
#1
- #1
Я купил этот комплект усилителя.
Я собрал все это вместе, но когда я подключаю его к колонкам и подаю питание на 12,6 вольт переменного тока, усилитель очень быстро нагревается и издает громкое гудение только из левого динамика. Гудящий шум одинаков независимо от настройки громкости. Я думаю, что один из транзисторов TDA2030 неисправен, но я не уверен. Запах гари и уже через несколько секунд диоды выпрямителя и радиаторы на чипах усилителя становятся такими горячими, что до них невозможно дотронуться!
Это происходит даже при отсутствии входного звука и минимальной громкости!
Однако как только я отсоединяю динамики, усилитель остывает и запаха гари нет. Те же динамики прекрасно работают при подключении к другому усилителю (Lepai 838), и сопротивление каждого динамика составляет 4 Ом. Динамики имеют среднеквадратичную мощность 70 Вт.
Я также проверил различные компоненты на плате с помощью омметра, и ничего не замкнуло. Хотя одну вещь я заметил, что я читаю 17 вольт на выходах усилителя с отсоединенными динамиками и ничего на входе, и я не уверен, что это нормально (может быть, мне нужны конденсаторы на выходах?).
лирика
Член
#2
- #2
У вас может быть ДК в o/p. Проверьте правильность питания +/- ve с помощью последовательной лампы (любой дешевой из автомобиля), а также на контактах питания 2030-
1 Поддельные / неисправные микросхемы 2030.
2 Помните, что радиатор — ve, убедитесь, что ничего не касается его.
3 Нет заглавных букв в o/p, потому что это выглядит как биполярная реализация с прямой связью. Вы можете использовать серию R (скажем, 100 Ом) между вашим spk (предпочтительно дешево) для любых дальнейших испытаний.
Последнее редактирование:
джонр66
Член
#3
- #3
Эти комплекты дешевы не просто так.
Если вы уверены, что не ошиблись при построении, вероятно, у вас плохой ИС. Я купил микросхемы на eBay с закороченными выходами. Их даже не тестируют! Поскольку TDA2030A, 2040 и 2050 сейчас являются устаревшими деталями, может быть сложно получить подлинные. Попробуйте LM1875 от Mouser или Digikey. Это практически прямая замена штекера.
Availlytics, посмотрите внимательнее. Это реализация с одним источником питания с конденсаторно-связанными выходами, а радиаторы будут иметь потенциал земли.
Авиатор92
Участник
#4
- #4
Спасибо, я проверю напряжения, а затем попробую заменить транзисторы на LM1875 и посмотреть, есть ли у меня какие-либо проблемы.
BackSpace
Член
#5
- #5
убедитесь, что вкладка микросхемы не закорочена/подключена к радиатору. использовать слюдяной изолятор.
Эта микросхема очень хрупкая, любая ошибка приведет к тому, что это устройство сгорит или выйдет из строя очень быстро.
Бентснейк
Член
#6
- #6
.
Перегрев блока питания, слышен гул 120 Гц. Должна быть неисправность в силовых соединениях, хотя это может быть не единственная неисправность.
Вдоль этой линии:
Я полностью за покупку комплектов, это хороший способ намочить ноги. Осталось так:
Схема, которую вы используете (на странице eBay), имеет лишь незначительные изменения по сравнению со схемой листа технических данных ST, которую я размещаю ниже для справки. Для этого есть очень веская причина «лишь незначительные изменения».
Причина в том, что чипы разрабатываются не в вакууме. Скорее, они предназначены для работы в заданной схеме, которая указана в техническом паспорте. Производители оборудования в будущем могут вносить небольшие или большие изменения в исходную схему из техпаспорта, но они всегда работают с этой исходной базовой схемой, потому что именно так чип был разработан для работы, и он не работает никак иначе.
Я пытаюсь убедить вас в том, что заводская схема работает, работает всегда, работает гарантированно и не может не работать. Что приводит к неизбежному выводу.
Слушай, я ненавижу приходить и говорить как всезнайка, или Сэмми Умник, или кто-то еще, но факт, что ты что-то неправильно припаял, никуда не денется.
Если тебе от этого станет легче, ты точно не первый.
Способ исправить это не так плох, как кажется. Начните с контакта одного из чипов и посмотрите, что подключено. Сравните это с тем, что должно быть подключено на схеме. Затем закрепите два и далее по линии.
Подключение к источнику питания, то же самое. Заземление, то же самое. Я знаю, это звучит так, как будто это займет несколько часов, но на самом деле это не так. Это помогает записывать вещи.
Вот что я скажу по этому поводу. Но некоторые дополнительные примечания:
Вы не можете измерить импеданс динамиков без лабораторного оборудования. Просто нужно верить рейтингу производителя.
Напряжение на выходе усилителя проверяется при заземленном входе. Нулевой вход должен быть нулевым выходом. Можно, конечно, проверить при работающем усилителе, но присутствующий звуковой сигнал искажает показания.
В прикрепленном файле я выделил звуковые линии желтым цветом, силовые линии красным, я подумал, что это может помочь.
Совершенно, совершенно другая тема: не бойтесь двойного питания. К вашему сведению, я приложил репрезентативную схему.
.
Последнее редактирование:
лирика
Член
#7
- #7
johnr66 сказал:
.
..Availlytics, смотрите внимательнее. Это реализация с одним источником питания с конденсаторно-связанными выходами, а радиаторы будут иметь потенциал земли.
Нажмите, чтобы развернуть…
ой! Его единственная поставка.
Бентснейк
Член
#8
- #8
.
Я знал, что есть кое-что, о чем я забыл сказать. Это грызло меня.
<< может конденсаторы на выходы нужны? >>
Ммм… да, вроде как. Конденсаторы С3 и С4, если быть точным, на схеме eBay. И я очень надеюсь, что вы не взорвали свои дорогие динамики.
Вы подаете 12 вольт в цепь, но резисторы R1-R2 и R7-R8 представляют собой «сеть делителя напряжения», которая делит 12 вольт пополам (поскольку резисторы равны) и подает результирующие 6 вольт на вход TDA2030, вывод 1.
Аудиосигнал также подается на тот же вход 1, и в результате микросхема получает общий входной сигнал не переменного тока, как это бывает чаще, а «модулированного постоянного тока». То есть, что бы стабильные 6 вольт постоянного тока от блока питания модулировались (изменялись) звуковым сигналом.
Все хорошо с TDA2030, но вот эти 6 вольт идут напролом через усилитель, появляясь на выходе вместе со звуковым сигналом.
(Примечание к схеме: конденсаторы C3 и C8 ограничивают коэффициент усиления по постоянному току до единицы, поэтому напряжение постоянного тока не усиливается вместе со звуковым сигналом.
)
Эти 6 вольт постоянного тока, появляющиеся на выходе, теперь блокируются выходным конденсатором (C3 или C4), в то время как аудиосигнал может проходить и поступать на динамик.
Или если отсутствует выходной конденсатор, то постоянный ток подается и на динамик. Плохо, динамики не любят DC.
Надеюсь, это будет интересно.
.
Последнее редактирование:
ЭндрюТ
Р.И.П.
#9
- #9
post6 показывает конденсатор на 2000 мкФ (2 мФ), действующий как блокиратор постоянного тока и питающий 8-омный динамик.
К сожалению, конструктор сделал из него фильтрующий конденсатор с частотой переключения ~ 10 Гц.
Включит выходной сигнал.
Входной фильтр (блокатор постоянного тока) настроен на частоту переключения <2 Гц.
Если требуется широкополосный сигнал с малым искажением, выходной конденсатор должен быть установлен МЕНЬШЕ, чем входной конденсатор.
Вы можете добиться этого, увеличив 2 мФ или уменьшив 1 мкФ.
Входные фильтры ДОЛЖНЫ устанавливать полосы пропускания ВЧ и НЧ усилителя мощности.
Ой!!! конструктор забыл про фильтр ВЧ. ДОБАВЬТЕ ВЧ-фильтр, а также установите правильные частоты оборотов НЧ.
C2, установленный на 2 мкФ, также неверен. Он создает фильтр с оборотом ~17 Гц.
Кто разработал этот усилитель?
Последнее редактирование:
ЭндрюТ
Р.И.П.
#10
- #10
И становится еще хуже.
Блок питания не годится для широкополосного усилителя.
Вероятно, он будет работать только как усилитель высоких частот в активной акустической системе. Он может даже работать достаточно хорошо в качестве усилителя средних частот.
3 конденсатора по 470 мкФ следует заменить на 3 конденсатора по 4 м7Ф, чтобы получить сглаживающую емкость не менее 10 мФ или лучше 20 мФ.
И не подключайте центральный кран к выходу банка фильтров.
Два провода от выпрямителя и центрального ответвления ДОЛЖНЫ подключаться к ВХОДУ блока фильтров.
ЭндрюТ
Р.И.П.
#11
- #11
В качестве альтернативы просто смиритесь с тем, что вам не нужны расширенные басы от усилителя, измените блокировку входного постоянного тока на 47 нФ или 100 нФ и добавьте ВЧ-фильтр для узкополосного усилителя.
Бентснейк
Член
#12
- #12
.
<< Кто разработал этот усилитель? >>
Как указано на схеме, это из технического паспорта SG. На самом деле, это снимок экрана (снимок экрана) листа данных, без изменений, за исключением добавленного мною желтого (выше) и красного (выше) выделения.
Вот: http://pdf.
datasheetcatalog.com/datasheet/SGSThomsonMicroelectronics/mXrxxvs.pdf
Спасибо за ваши замечания по поводу блока питания. Однако это, как я уже сказал, репрезентативный, а не строительный проект. Заземление двоичной звезды и обходные конденсаторы всегда понимаются.
.
Последнее редактирование:
Амит Гош
Член
№13
- №13
Tda2030A ic
Доступны ли оригинальные Tda2030A, Tda2040 и Tda2050 где-либо в Индии или они полностью исчезли из производства? :'(
Если да, то когда производство этих ИС было фактически остановлено? 🙁
FauxФранцузский
Член
№14
- №14
Насколько я слышал, производство ST TDA2030/2040/2050 прекратилось примерно в 2013 году.
Если рассматривать версии ST как оригиналы, вряд ли что-то из того, что продается сегодня, является «оригиналом».
UTC (Unisonic Technologies), кажется, производит TDA2030 и TDA2050. Вы можете называть их «оригиналами» или «подделками» как хотите, но UTC хотя бы публикует таблицы данных.
Еще можно купить TDA2030/2040/2050 из Азии с логотипом ST. В большинстве случаев они будут играть, но с какими характеристиками?
Амит Гош
Член
№15
- №15
Микросхемы усилителя
Хочу узнать, имеющиеся у меня микросхемы Tda2030A подлинные или поддельные.
Пожалуйста, кто-нибудь увидит фотографии, которые я отправляю в качестве вложения, и скажите мне, поддельные они или подлинные
asuslover
Член
№16
- №16
Амит Гош сказал:
Хочу узнать, имеющиеся у меня микросхемы Tda2030A подлинные или поддельные.
Пожалуйста, кто-нибудь увидит фотографии, которые я отправляю в качестве вложения, и скажите мне, поддельные они или подлинные
Нажмите, чтобы развернуть…
ST Tda2030A (100% подлинный, снят с 10-летнего рабочего усилителя),
ST tda2050 (100% подлинный, куплен 5-6 лет назад).
Взгляните на ножки(чипы ST) , они шире вверху, взгляните на этот ковш сбоку, его нет посередине.
Я не уверен, но у вас есть tda2040A? Не то….
сачуба
Член
# 17
- # 17
Друг, вы подключили напряжение питания 12,6 В переменного тока!, это была проблема вашего усилителя, потому что преобразование 12,6 В переменного тока в постоянный с фильтрующим напряжением около 17,6 В постоянного тока, 17,6 x 2 = 35,2 В постоянного тока, но для tda2030a требуется максимальное напряжение постоянного тока +14 В и -14 В, = 28 В постоянного тока, максимальное подключенное переменное напряжение составляет 10 В переменного тока, 10 x 1,4 = 14 В постоянного тока, для лучшей и долгой работы, и нужен хороший радиатор.


тока
..Availlytics, смотрите внимательнее. Это реализация с одним источником питания с конденсаторно-связанными выходами, а радиаторы будут иметь потенциал земли.
Пожалуйста, кто-нибудь увидит фотографии, которые я отправляю в качестве вложения, и скажите мне, поддельные они или подлинные