Как собрать зарядное устройство для автомобильного аккумулятора своими руками. Какую схему использовать для зарядного устройства на UC3842. Как настроить и проверить работу самодельного зарядного устройства.
Особенности микросхемы UC3842 для зарядных устройств
Микросхема UC3842 представляет собой ШИМ-контроллер, который часто используется в импульсных источниках питания и зарядных устройствах. Основные особенности UC3842 для применения в зарядных устройствах:
- Широкий диапазон входных напряжений: 8-30В
- Встроенный генератор с частотой до 500 кГц
- Возможность работы в режиме широтно-импульсной модуляции
- Встроенная схема плавного запуска
- Защита от перегрузки по току
- Компактный 8-выводной корпус DIP или SOIC
Благодаря этим характеристикам UC3842 позволяет создать компактное и эффективное зарядное устройство для автомобильных аккумуляторов.
Схема зарядного устройства на UC3842
Рассмотрим принципиальную схему зарядного устройства на микросхеме UC3842:
«` «`Основные элементы схемы:
- Микросхема UC3842 — ШИМ-контроллер
- Силовой MOSFET-транзистор
- Импульсный трансформатор
- Выпрямитель и фильтр выходного напряжения
- Цепь обратной связи для стабилизации выходного напряжения
Расчет и намотка трансформатора для зарядного устройства
Важным этапом создания зарядного устройства является расчет и намотка импульсного трансформатора. Для зарядного устройства на 12В можно использовать следующие параметры:
- Сердечник ETD34 из феррита N87
- Первичная обмотка: 35 витков провода 0.5 мм
- Вторичная обмотка: 6 витков провода 1.2 мм
- Обмотка питания UC3842: 5 витков провода 0.3 мм
При намотке важно обеспечить хорошую изоляцию между обмотками и плотную намотку витков.
Сборка зарядного устройства
Последовательность сборки зарядного устройства:
- Изготовление печатной платы по схеме
- Монтаж компонентов на плату
- Намотка и установка трансформатора
- Монтаж платы в корпус
- Установка радиатора на силовой транзистор
- Подключение входных и выходных разъемов
При монтаже важно соблюдать правила техники безопасности, так как устройство работает от сетевого напряжения.
Настройка и проверка работы зарядного устройства
После сборки необходимо выполнить настройку и проверку работы зарядного устройства:
- Проверка выходного напряжения без нагрузки (должно быть около 14.4В)
- Настройка порога ограничения тока (1-10А в зависимости от мощности)
- Проверка работы под нагрузкой (например, автомобильная лампа 55Вт)
- Тестирование заряда реального аккумулятора
При правильной сборке и настройке зарядное устройство обеспечит эффективный и безопасный заряд автомобильного аккумулятора.
Меры предосторожности при использовании зарядного устройства
При использовании самодельного зарядного устройства следует соблюдать следующие меры безопасности:
- Не оставлять работающее устройство без присмотра
- Заряжать аккумулятор только в хорошо проветриваемом помещении
- Не допускать попадания влаги на устройство
- Периодически проверять температуру аккумулятора при заряде
- При появлении нехарактерных запахов или звуков немедленно отключить устройство
Соблюдение этих простых правил обеспечит безопасное использование зарядного устройства.

Преимущества самодельного зарядного устройства на UC3842
Самостоятельное изготовление зарядного устройства на микросхеме UC3842 имеет ряд преимуществ:
- Низкая стоимость по сравнению с готовыми устройствами
- Возможность настройки под конкретные потребности
- Ремонтопригодность и модернизируемость
- Получение опыта в разработке электронных устройств
- Удовлетворение от создания полезного прибора своими руками
Поэтому сборка такого зарядного устройства может быть интересным проектом для радиолюбителей и автомобилистов.
Возможные улучшения базовой схемы зарядного устройства
Базовую схему зарядного устройства на UC3842 можно улучшить, добавив следующие функции:
- Индикация тока и напряжения заряда на LED-дисплее
- Автоматическое отключение при полном заряде аккумулятора
- Выбор режимов заряда (быстрый/медленный)
- Защита от переполюсовки и короткого замыкания
- Вентилятор охлаждения с термостатом
Эти улучшения сделают зарядное устройство более функциональным и безопасным в использовании.
Схема блока питания на uc3842 с оптопарой
9zip.ru Радиотехника, электроника и схемы своими руками Схемы и печатные платы блоков питания на микросхемах UC3842 и UC3843
Микросхемы для построения импульсных блоков питания серии UC384x сравнимы по популярности со знаменитыми TL494. Они выпускаются в восьмивыводных корпусах, и печатные платы для таких БП получаются весьма компактными и односторонними. Схемотехника для них давно отлажена, все особенности известны. Поэтому данные микросхемы, наряду с TOPSwitch, могут быть рекомендованы к применению.
Итак, первая схема – БП мощностью 80Вт. Источник:
Собственно, схема – практически из даташита.
нажми, чтобы увеличить
Печатная плата довольно компактная.
Файл печатной платы: uc3842_pcb.lay6
В данной схеме автор решил не использовать вход усилителя ошибки из-за его высокого входного сопротивления, дабы избежать наводок. Вместо этого сигнал обратной связи заведён на компаратор. Диод Шоттки на 6-ом выводе микросхемы предотвращает возможные выбросы напряжения отрицательной полярности, которые могут быть в виду особенностей самой микросхемы.
Для уменьшения индуктивных выбросов в трансформаторе, его первичная обмотка выполнена с секционированием и состоит из двух половин, разделённых вторичной. Межобмоточной изоляции должно быть уделено самое пристальное внимание. При использовании сердечника с зазором в центральном керне, внешние помехи должны быть минимальны. Токовый шунт сопротивлением 0,5 Ом с указанным на схеме транзистором 4N60 ограничивают мощность в районе 75Вт. В снаббере применены SMD-резисторы, которые включены параллельно-последовательно, т.к. на них выделяется ощутимая мощность в виде тепла. Данный снаббер можно заменить диодом и стабилитроном на 200 вольт (супрессором), но говорят, что при этом увеличится количество импульсных помех от блока питания. На печатной плате добавлено место под светодиод, что не отражено на схеме. Также следует добавить параллельно выходу нагрузочный резистор, т.к. на холостом ходу БП может вести себя непредсказуемо. Большинство выводных элементов на плате установлены вертикально. Питание микросхемы снимается на обратном ходе, поэтому при переделке блока в регулируемый, следует поменять фазировку обмотки питания микросхемы и пересчитать количество её витков, как для прямоходовой.
Следующие схема и печатная плата – из этого источника:
Размеры платы – чуть больше, но здесь сесть место под чуть более крупный сетевой электролит.
Схема практически аналогична предыдущей:
нажми, чтобы увеличить
На плате установлен подстроечный резистор для регулировки выходного напряжения. Аналогично, микросхема запитана от обмотки питания на обратном ходу, что может привести к проблемам при широком диапазоне регулировок выходного напряжения блока питания. Чтобы этого избежать, следует так же поменять фазировку этой обмотки и питать микросхему на прямом ходу.
Файл печатной платы: uc3843_pcb.dip
Микросхемы серии UC384x взаимозаменяемы, но перед заменой нужно свериться, как расчитывается частота для конкретной микросхемы (формулы отличаются) и каков максимальный коэффициент заполнения – отличаются вдвое.
Для расчёта обмоток трансформатора можно воспользоваться программой Flyback 8.1. Количество витков обмотки питания микросхемы на прямом ходу можно определить по соотношению витков и вольт.
Если кто-то будет делать источники питания по этим схемам или платам – просьба поделиться результатами.
| Понравилась статья? Похвастайся друзьям: | Хочешь почитать ещё про схемы своими руками? Вот что наиболее популярно на этой неделе: |
| Гость | 03 сен 2019 5:55 |
| Ivan | 22 авг 2018 8:52 |
| Александр | 21 авг 2018 18:50 |
у меня такой заводской блок питания вышел из строя, я перегрузил его (убило MOSFET FQPF12N60C, резистор R1 0,15 Ом +-1%, токосъемный резистор R5 1кОм , диод на ноге 6 микросхемы 3843B вместе с ней, и сам резистор R4 33 Ом
все заменил , запустил схему , нагрузку не держит, греется MOSFET 12N60, ставил и выше 14.
бестолку , 19V ? нагрузку делаю 0,7 А и все полевик вылетает
PS уже се проверил , кроме транс, нужен осциллограф , не могу понять причину
может причина в R1 ? на всех схемах он от 0,22 до 0,5 Ом
на моей же 0,15 Ом
при этом ставил другие Полевики с меньшим вн.сопротивлением 0,65, 0,55 . греется и убивается , мммда
есть у кого свежие идеи по моей проблеме ?
| виктор | 24 янв 2018 23:45 |
Дальше в разделе радиотехника, электроника и схемы своими руками: Схемы и печатные платы блоков питания на TOPSwitch TOP221-TOP227, здесь собраны схемы и чертежи печатных плат импульсных обратноходовых источников питания мощностью до 150вт с применением микросхем topswitch top221-top227.
Девять кучек хлама:
Дайджест
радиосхем
Новые схемы интернета – в одном месте!
Новые видео:
Схема представляет собой классический обратноходовый БП на базе ШИМ UC3842.
Поскольку схема базовая, выходные параметры БП могут быть легко пересчитаны на необходимые. В качестве примера для рассмотрения выбран БП для ноутбука с питанием 20В 3А. При необходимости можно получить несколько напряжений, независимых или связанных.
Выходная мощность на открытом воздухе 60Вт (длительно). Зависит главным образом от параметров силового трансформатора. При их изменении можно получить выходную мощность до 100Вт в данном типоразмере сердечника. Рабочая частота блока выбрана 29кГц и может быть перестроена конденсатором С1. Блок питания рассчитан на неизменяющуюся или мало меняющуюся нагрузку, отсюда отсутствие стабилизации выходного напряжения, хотя оно стабильно при колебаниях сети 190. 240вольт. БП работает без нагрузки, есть настраиваемая защита от к/з. КПД блока – 87%. Внешнего управления нет, но можно ввести с помощью оптопары или реле.
Силовой трансформатор (каркас с сердечником), выходной дроссель и дроссель по сети заимствованы с компьютерного БП.
Первичная обмотка силового трансформатора содержит 60витков, обмотка на питание микросхемы – 10витков. Обе обмотки наматываются виток к витку проводом 0,5мм с одинарной межслойной изоляцией из фторопластовой ленты. Первичная и вторичная обмотки разделяются несколькими слоями изоляции. Вторичная обмотка пересчитывается из расчета 1,5вольта на виток. К примеру, 15вольтовая обмотка будет 10витков, 30вольтовая – 20 и т.д. Поскольку напряжение одного витка достаточно велико, при малых выходных напряжениях потребуется точная подстройка резистором R3 в пределах 15. 30кОм.
Настройка
При необходимости получить несколько напряжений можно воспользоваться схемами (1), (2) или (3). Числа витков считаются отдельно для каждой обмотки в (1), (3), а (2) – иначе. Поскольку вторая обмотка является продолжением первой, то число витков второй обмотки определяется как W2=(U2-U1)/1.5, где 1.5 – напряжение одного витка. Резистор R7 определяет порог ограничения выходного тока БП, а также максимальный ток стока силового транзистора.
Рекомендуется выбирать максимальный ток стока не более 1/3 паспортного на данный транзистор. Ток можно высчитать по формуле I(Ампер)=1/R7(Ом).
Сборка
Силовой транзистор и выпрямительный диод во вторичной цепи устанавливаются на радиаторы. Их площадь не приводится, т.к. для каждого варианта исполнения (в корпусе, без корпуса, высокое выходное напряжение, низкое, и.т.д.) площадь будет отличаться. Необходимую площадь радиатора можно установить экспериментально, по температуре радиатора во время работы. Фланцы деталей не должны нагреваться выше 70градусов. Силовой транзистор устанавливается через изолирующую прокладку, диод – без неё.
ВНИМАНИЕ!
Соблюдайте указанные значения напряжений конденсаторов и мощностей резисторов, а также фазировку обмоток трансформатора. При неверной фазировке блок питания заведется, но мощности не отдаст.
Не касайтесь стока (фланца) силового транзистора при работающем БП! На стоке присутствует выброс напряжения до 500вольт.
Замена элементов
Вместо 3N80 можно применить BUZ90, IRFBC40 и другие. Диод D3 – КД636, КД213, BYV28 на напряжение не менее 3Uвых и на соответствующий ток.
Запуск
Блок заводится через 2-3 секунды после подачи сетевого напряжения. Для защиты от выгорания элементов при неверном монтаже первый запуск БП производится через мощный резистор 100 Ом 50Вт, включенный перед сетевым выпрямителем. Также желательно перед первым запуском заменить сглаживающий конденсатор после моста на меньшую емкость (около 10. 22мкФ 400В). Блок включают на несколько секунд, потом выключают и оценивают нагрев силовых элементов. Далее время работы постепенно увеличивают, и в случае удачных запусков блок включается напрямую без резистора со штатным конденсатором.
Ну и последнее.
Описываемый БП собран в корпусе МастерКит BOX G-010. В нем держит нагрузку 40Вт, на большей мощности необходимо позаботиться о дополнительном охлаждении. В случае выхода БП из строя вылетает Q1, R7, 3842, R6, могут погореть C3 и R5.
ШИМ-контроллеры – достаточно популярный элемент в схемах импульсных блоков питания. Они способствуют повышению КПД конечного устройства, выступают в роли задающего генератора.
Микросхема UC 3842 реализует ШИМ-контроллер с обратной связью, построенный на базе полевых транзисторов.
Структурная схема (может пригодиться для глубокого понимания принципа работы) выглядит следующим образом.
Рис. 1. Структурная схема
Может поставляться в 16-ти или 8-пиновых корпусах. Распиновка для первого типа будет выглядеть так.
Рис. 2. Распиновка для первого типа
Производителем предполагается несколько вариантов использования данной ИМС, например, в качестве:
- Генератора импульсов;
- Усилителя сигнала ошибки;
- Элемента организации обратной связи по току;
- Выключателя по уровню напряжения;
- И т.д.
Но самое популярное – построение преобразователей тока и блоков питания.
Простейшая схема, рекомендуемая производителем (можно найти в даташите), выглядит так.
Рис. 3. Простейшая схема, рекомендуемая производителем
Как и всегда с импульсными БП, здесь придётся повозиться с намоткой трансформатора.
Для расчёта его параметров необходимо использовать специальный софт (для непрофессионалов так будет проще и быстрее). Например – Flyback 8.1 и т.п.
В промышленных БП, собранных на той же микросхеме, часто используется типовая схема. Она ниже.
Рис. 4. Типовая схема
Ещё одна проверенная схема.
Рис. 5. Ти повая схема
Реальные БП, собранные по ней, могут длительно отдавать мощность до 60 Вт (20 В, 3 А). При перекомпоновке трансформатора можно добиться и более высокого показателя.
Трансформатор можно намотать на сердечнике, взятом из компьютерного БП, например, из сломанного. Но можно рассчитать и намотать с нуля.
Еще одна схема, но на базе аналогичной микросхемы (из той же серии) – UC3844.
Рис. 6. Схема на базе микросхемы UC3844
Работает она на частоте 100 кГц, обеспечивает выходное напряжение 12 В и силу тока 2 А (24 Вт в итоге).
Допускаются колебания входного напряжения с отклонением до 20% от номинала (будет работать даже от напряжения в 175 В).
Номиналы и подробную инструкцию по намотке трансформатора можно найти в этом файле.
UC3844 можно легко заменить на UC3842, но перед этим нужно согласовать рабочую частоту. Это делается за счёт конденсатора в колебательном контуре.
Мнения читателей
- Владимир / 09.11.2019 – 07:08
Номиналы и подробную инструкцию по намотке трансформатора можно найти в этом файле. Эта сноска битая.
Вы можете оставить свой комментарий, мнение или вопрос по приведенному вышематериалу:
Учебно-практический центр «Эксперт» — Учебно-практический центр «Эксперт»
Это базовый курс по изучению LCD-мониторов. Особенностью курса является увеличенный объем практических занятий и занятий по принципиальным схемам LCD-мониторов различных производителей. Курс рассчитан как на подготовленныхи опытных, так и на начинающих инженеров-электронщиков, занимающихся ремонтом и обслуживанием вычислительной техники и оргтехники.
Специалист, обучающийся на курсах, получает широкий технический кругозор прочные теоретические знания и практические навыки в области схемотехники LCD-мониторов.
Темы занятий
1. Принципы работы ЖК-панелей. Технологии TN, STN, DSTN, FSTN.
2. Основные стандарты видеосистем. Режимы работы мониторов.
3. Циклы формирования изображения. Термины и определения.
4. Режимы энергосбережения DPMS, NUTEK, TUV и др. Стандарт DPMS (режимы работы, механизмы переключения энергетические характеристики режимов). Стандарт DMPM (режимы работы, механизмы переключения энергетические характеристики режимов).
5. Plug &Playв мониторах, стандарты DDC. «Прошивки» различных моделей мониторов. Структуры EDID, их расшифровкаи перезапись.
6. Характеристики мониторов и LCD-панелей.
7. Входные интерфейсы мониторов LCD: аналоговый VGA, EVC, P&D, DFP, FPDI, SPWG, DVI, Display Port, UDI, HDMI. Сигналы интерфейсов, диагностика, методы активизации.
8. Интерфейс TMDS, как основа DVI.
Сигналы TMDS. Одноканальный и двухканальный TMDS. Диагностирование сигналов интерфейса.
9. Стандарты по безопасности и эргономичности мониторов. Отечественные ГОСТ и СанПиН, зарубежные стандарты. Методы оценки, используемое оборудование. Защита пользователей.
10. Программные и аппаратные средства, необходимые для ремонта, настройки и диагностики мониторов. Фирменные утилиты различных производителей.
11. Физические и математические аспекты адресации ЖК-панелей. Топология ЖК-панелей. Пассивная и активная адресации. Технология TFT.
12. ЖК-панели.Их построениеи составные элементы. Характеристики и параметры панелей. Методы и приборы оценки качества ЖК-панелей и их параметров. Правила технического обслуживания панелей. Маркировка панелей.
13. Принципы построения мониторов LCD. Основные узлы и модули мониторов, применяемые схемотехнические решения. Типовые блок-схемы.
14. Блок-схемы конкретных моделей мониторов фирм Sony, Samsung, LG, Nokia, ViewSonic, Philips и др.
15. Базовые алгоритмы первичной диагностики мониторов. Определение неисправного модуля и блока. Типовые неисправности мониторов. Основные методы диагностики и ремонта LCD-мониторов. Требования к рабочему месту для ремонта LCD-мониторов, меры обеспечения безопасной работы.
16. Отработка навыков по демонтажу и монтажу LCD-мониторов. Основные правила и приемы работ по демонтажу LCD-панелей. Используемые инструменты, приспособления и материалы. Изучение особенностей конструкций LCD-мониторов.
17. Внешние сетевые адаптеры. Блок-схемы, функционирование, сигналы в контрольных точках, элементная база. Типовые неисправности. Методы диагностики.
18. Внутренние импульсные блоки питания. Блок-схемы, функционирование, сигналы в контрольных точках, элементная база. Типовые неисправности. Методы диагностики блоков питания.
19. Обзор элементной базы импульсных блоков питания LCD-дисплеев. Методы диагностирования микросхем ШИМ-контроллеров.
20. Микропроцессоры мониторов.
Типы используемых микросхем, их функциональные особенности, блок-схемы. Методы диагностики микропроцессоров различных типов. Сигналы в контрольных точках.
21. Контроллер масштабирования (графический контроллер, скалер). Типы используемых микросхем, их функциональные особенности, блок-схемы. Методы диагностики скалеров. Сигналы в контрольных точках.
22. Микросхемы RAM, ROM, NVRAM Функции и принципы работы, методы диагностики. Обзор элементной базы. Сигналы в контрольных точках.
23. Интерфейс I2° C. Сигналы интерфейса. Методы диагностики интерфейса.
24. Отработка навыков работы и измерительной аппаратурой. Изучение сигналов в контрольных точках. Изучение способов активизации контролируемых сигналов.
25. Входные цепи и супрессоры. Коммутаторы сигналов (аналоговые ключи). Применяемые микросхемы и методыих диагностики.
26. Аналого-цифровые преобразователи (АЦП) входных аналоговых сигналов. Принципы обработки входных аналоговых сигналов RGB. Обзор используемой элементной базы.
Сигналы в контрольных точках. Диагностика.
27. Входные цепи цифровых интерфейсов. Микросхемы приемо-передатчиков (трансмиттеров). Принципы функционирования и сигналыв контрольных точках.
28. Схемы формирования OSD. Функционирование, сигналы в контрольных точках, элементная база. Типовые неисправности. Методы диагностики.
29. Внутренние интерфейсы монитора и ЖК-панелей: TMDS, LVDS, LDI, GVIF, MiniLVDS, CMADS, WisperBus, RSDS, PhotonLink. Обзор стандартов. Сигналы интерфейсов и их назначение. Элементная база поддержки этих стандартов. Сигналы в контрольных точках. Методы диагностики.
30. Модуль задней подсветки. Типы используемых ламп. Особенности работы ламп CCFL. Принципы управления лампами CCFL. Основные характеристики ламп.
31. Схемотехника источника питания ламп задней подсветки. Обзор различных вариантов схемотехники. Их достоинстваи недостатки. Двухступенчатая и одноступенчатая топологии инверторов задней подсветки. Регулировка яркости изображения.
32.
Основные характеристики инверторов задней подсветки. Управляющие сигналы.
33. Инвертор на базе схемы Ройера. Типовая схема включения. Достоинства и недостатки. Принцип работы. Типовые неисправности, используемая элементная база. Сигналы в контрольных точках.
34. Инвертор на базе двухтактной схемы преобразователя. Типовая схема включения. Достоинства и недостатки. Принцип работы. Типовые неисправности. Используемая элементная база. Сигналы в контрольных точках.
35. Инвертор на базе полумостовой схемы преобразователя. Типовая схема включения. Достоинства и недостатки. Принцип работы. Типовые неисправности. Используемая элементная база. Сигналы в контрольных точках.
36. Инвертор на базе мостовой схемы преобразователя. Типовая схема включения. Достоинства и недостатки. Принцип работы. Типовые неисправности. Используемая элементная база. Сигналы в контрольных точках.
37. Методики диагностирования инверторов задней подсветки. Необходимое оборудование. Сигналы в контрольных точках.
38. DC–DC преобразователи для формирования низковольтных напряжений. Импульсные и линейные, управляемые и неуправляемые.
39. Линейные DC–DC преобразователи. Типовая схемотехника, используемая элементная база. Методы диагностирования. Сигналы в контрольных точках.
40. Импульсные DC–DC преобразователи. Типовая схемотехника, используемая элементная база. Методы диагностирования. Сигналы в контрольных точках.
41. LCD-панелиих внутренняя схемотехника и основные компоненты. Блок-схемаLCD-панели.
42. Контроллер TCON. Выполняемые функции, входные и выходные сигналы. Типы используемых микросхем. Диагностика контроллера TCON.
43. Микросхемы столбцовых и строковых драйверов. Принципы работы, основные сигналы, обзор элементной базы.
44. Схема формирования полутонов (Gray Scale, гамма-коррекции). Назначение схемы, принцип функционирования. Элементная база. Сигналы в контрольных точках.
45. DC–DC преобразовательLCD-панели. Варианты схемотехники, принципы функционирования, элементная база, сигналы в контрольных точках.
Типовые неисправности. Методы диагностики.
46. Методика диагностирования управляющей платы LCD-панели.
47. Правила эксплуатации LCD-панелей.
48. Типовые неисправности LCD-панелей.
49. Регулировка и настройка цветовых характеристик LCD-панелей.
50. Обзор новых технологий создания изображения. Plazma, OLED-дисплеи, сенсорные экраны и др.
51. Основные форм-факторы современных источников питания типа ATX: ATX12V, SFX12V, TFX12V, LFX2V, CFX12V. Их основные технические характеристики, сравнительный анализ, особенности схемотехники, в том числе и для корпусов типа BTX.
52. Разъемы системных источников питания. Основные сигналы и их назначение. Методы запуска блока питания и контроля выходных напряжений.
53. Принципы построения блоков питания. Однотактные и двухтактные преобразователи. Принципы их работы. Разбор типовых блок-схем источников питания.
54. Входные цепи блоков питания. EMI/RFI – фильтры, элементы защиты, сетевые выпрямители. Принципы работы, элементная база, методы диагностики и ремонта.
Типовые неисправности входных цепей.
55. Силовой каскад. Принципы работы, типы используемых транзисторов, методы диагностики. Типовые неисправности.
56. Управляющий ШИМ-контроллер. Обзор микросхем TL494, KA7500, SG6105, IW1688, KA3511, DR0183, UC3842/3843, 2003, 2005. Их функциональные схемы, назначение выводов, методы тестирования, взаимозаменяемость.
57. Цепи стабилизациии защиты. Основные принципы стабилизации выходных напряжений и токовой защиты каналов. Методы диагностики цепей стабилизации. Обзор различных вариантов цепей по принципиальным схемам.
58. Согласующий каскад. Назначение, типовые схемы построения, элементная база и методы тестирования.
59. Выходные выпрямители. Элементная база. Типовые неисправности и методы тестирования. Диоды Шотки: их особенностии методы тестирования.
60. Формирователь сигнала PowerGood. Принципы работы и различные варианты схем. Типовые неисправности формирователей.
61. Микросхемы супервизоров выходных напряжений (типа TPS5510).
Их применениев системных источниках питания. Принципы функционирования, назначение выводов и методы тестирования.
62. Дежурные источники питания. Обзор различных вариантов схем. Типы применяемых транзисторов. Методы диагностики. Типовые неисправности.
63. Схема запуска блока питания (сигнал PS_ON). Типовые варианты построения. Методы тестирования, возможные неисправности.
Микросхема UC3842 (ШИМ) или изготавливаем Зарядное устройство для автомобильных аккумуляторов
Всем привет дорогие Муськовчани. Предлагаю Вашему вниманию обзор на 8DIP микросхему UC3842. Микросхема уже давно классика и даже «легендарная» классика, но до сих пор она активно используется в производстве Блоков Питания для большого числа электронных девайсов. Микросхема 3842 представляет собой ШИМ (широтно-импульсный) преобразователь, ссылку на её полное описание на русском языке, я дам в конце своего обзора. Ну и по традиции я постараюсь не только протестировать микросхему на работоспособность, но и использовать её для изготовления полезного в хозяйстве устройства — Зарядного устройства для автомобильного (и не только) аккумулятора… В общем, всем, кому интересны электронные самоделки, у кого машина не заводится с утра из-за подсевшего аккумулятора, ну и просто всем, кому интересна радиотехника — добро пожаловать под «кат»…
Предупреждение: Данный обзор может содержать синтаксические и даже орфографические ошибки (я постараюсь их исправлять), так же в обзоре будет некоторое число технических терминов, радиотехнических жаргонных слов.
Я так же постараюсь в этом обзоре учесть некоторые замечания, что Вы высказывали в комментариях к моим более ранним обзорам. В общем, так сказал Юрий Гагарин свою легендарную фразу — «Поехали!!!!»…
И как всегда предыстория: После внесения в правила ПДД пункта включать в дневное время ближний свет в населенных пунктах (ПДД Казахстана), торговля автомобильными аккумуляторами пошла «в гору», поскольку автолюбители стали забывать выключать фары после парковки автомобиля. Ярким примером была моя родственница, которая посадила так уже несколько раз АКБ, и мне через весь город приходилось ездить и «прикуривать» её машину от своей. Потому было принято решение подарить ей на 8 Марта — зарядное устройство (кстати этот подарок вызвал полный восторг, вот что не хватает девушкам для полного счастья!) Можно было бы поискать «зарядку» в магазинах или заказать у китайцев… Но… Это же не наш метод!!! ©
Ранее на Али были куплены ШИМ микросхемы UC3842, той ссылки, по которой я сделал заказ уже не существует, потому я нашел на Али аналогичный товар.
Микросхемы пришли за месяц, были упакованы в замечательную «пупырку», в которые китайцы заботливо упаковывают свои посылки. Что бы протестировать микросхему на работоспособность был изготовлен подлючаемый модуль микросхемы с обвязкой, который в последствии был вставлен в силовую плату Зарядного устройства. На фото модуль с ШИМ микросхемой
На модуль подавалось питание с внешнего ЛабБП, и осциллографом смотрели что дает микросхема на выходе.
Частото-задающая цепочка рассчитывалась на 60кГц, но из за разброса емкости конденсаторов реальная частота была чуть ниже, что в принципе не критично.
Вставив в контактную площадку по очереди все полученные микросхемы, я убедился, что они все работоспособные и пригодные для использования. Можно было бы конечно для большей наглядности менять плавно частоту и скважность, но у нас не «обзор для обзора», потому я этого делать не буду.
Что ж идем дальше… Я бы по привычке использовал бы корпус от АТХ компьютерного БП, но поскольку это будет подарок, пошел искать коробку для ЗУ в магазины…
Обойдя несколько магазинов был куплен вот такой симпатичный корпус для поделки
В таком корпусе не стыдно будет подарить девушке на 8 Марта подарок.
..))))
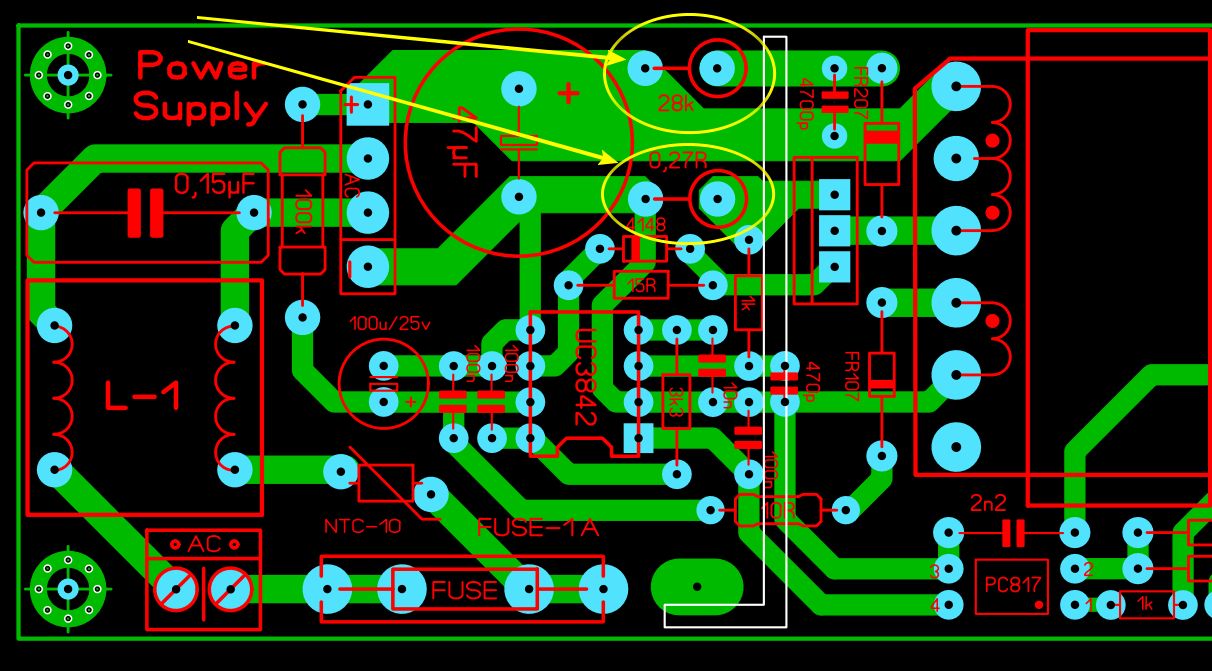
Ну вот мы и определились с размерами печатной платы. На форуме «Паяльника», была позаимствована схема комрада «Старичка», а так же в качестве образца была использована «печатка» комрада FOLKSDOICH, которую он мне выслал в личку. Плата была перерисована под детали, которые я выпаял в основном из радиотехнического «мусора».
Доработанная под мои задачи схема Зарядного устройства
Вкратце — это будет Обратноходовый Импульсный преобразователь на микросхеме UC3842, в качестве схемы управления будет использована широко распространенная микросхема LM358. Зарядное устройство выполнено по классической схеме, позволяет ограничить начальный ток в пределах от 500мА и до 6А, в конце зарядки ограничивается напряжение на уровне 14.4В. Потому в качестве измерительного прибора, на лицевой панеле, будет один цифровой амперметр, и один переменный резистор для установления начального зарядного тока, ну и клеммы для подключения проводов.
Расчет трансформатора под спойлером
Хочется особое внимание обратить на силовой импульсный трансформатор.
По сути в обратноходовом ИИП он является накопительным дросселем. Поэтому трансформатор должен содержать зазор из немагнитного материала между половинками феррита. Размер зазора берется из расчета, и необходимо обязательно контролировать индуктивность первичной обмотки пр помощи LC метра. Индуктивность должна быть близко к расчетной.
Травим плату и впаиваем детали. Желающим повторить конструкцию даю ссылку на скачивание платы в формате .lay6
drive.google.com/file/d/0B_7BDIUy7CVzWDBfY2ktZ25xTWs/view?usp=sharing
Печатная плата на фото
Конструктивно выполнено так, что вентилятор всегда подключен и обдувает радиаторы силового транзистора и диода Шотки на выходе с силового трансформатора. Цифровой амперметр получает питание от своего миниатюрного понижающего трансформатора, где выходное напряжение выпрямляется и сглаживается при помощи конденсатора.
Включаем собранное ЗУ через лампу накаливания первый раз. Предварительно на выходе подключаем нагрузку и проверяем осциллографом, что у нас на вторичной обмотке силового импульсного трансформатора
Видим характерную картинку обратноходового ИИП.
Все нормально…
В дальнейшем пришлось еще немного модифицировать ЗУ — добавлением защиты от «дурака». На выходе установлено реле от автомобильной сигнализации с диодом, которое срабатывает от напряжения от 6В при подключении Аккумуляторной батареи, и только тогда возможна зарядка. Если будут перепутаны клеммы, то реле не сработает и не подключит зарядное устройство к выходным клеммам. Это накладывает определенные ограничения, т.к невозможно заряжать АКБ имеющие на выходе меньше чем 6 Вольт, но обычно такие сильно разряженные аккумуляторы уже полутрупы, и как минимум их нужно заряжать устройствами имеющими режим десульфатации, что бы попытаться реанимировать АКБ.
Ну и еще несколько фотографий собранного зарядного устройства
Зарядка 12В аккумулятора от ИБП
Ссылка на описание микросхемы UC3842
cxema.my1.ru/publ/istochniki_pitanija/bloki_pitanija_impulsnye/opisanie_raboty_princip_dejstvija_shim_mikroskhemy_ka3842_uc3842_a_takzhe_ljuboj_drugoj_serii_384x/65-1-0-5306
Ну и в заключении мой напарник, принявший меры безопасности при включении свежесобранного ЗУ…
фото под спойлером
UPD: я вот думаю, что хорошо, что я пошел спать, а только на утро обнаружил 90 комментариев с разными советами… Иначе бы пол ночи бегал бы, с криками «все пропало», и выставлял бы напряжение отсечки на уровне 13.
89В, 14,4В или 16 вольт… )))))
UC3842 Применение в цепи обратной связи по напряжению (сравнение 3-х цепей)
В этой статье впервые представлены три широко используемые схемы стабильного выходного напряжения UC3842 , проанализированы их соответствующие преимущества и недостатки, а разработана новая схема обратной связи по напряжению на это основа. Эксперименты доказывают, что эта новая схема обладает хорошим эффектом стабилизации напряжения.
Каталог
I. Общие цепи обратной связи по напряжению 1.1 Прямое деление выходного напряжения на вход усилителя ошибки 1.2 Деление выходного напряжения вспомогательного источника питания на вход усилителя ошибки 1.3 Изменение входного напряжения ошибки усилителя ошибки с помощью линейной оптопары |
II. Эксперименты и результаты 2.1 Изменение коэффициента усиления усилителя ошибки с помощью линейной оптронной пары 2. |
III. Заключение |
I. Общие цепи обратной связи по напряжению
Как правило, импульсный источник питания с ШИМ использует выборку выходного напряжения в качестве напряжения обратной связи ШИМ-контроллера. После прохождения напряжения обратной связи через усилитель ошибки внутри ШИМ-регулятора скважность сигнала переключения регулируется для достижения стабильности выходного напряжения. Но разные схемы обратной связи по напряжению имеют разную точность стабильности выходного напряжения. Схема внутренней цепи UC3842 показана на рисунке 1.9.0009
Внутренняя цепь UC3842
1.1 Прямое деление выходного напряжения на вход усилителя ошибки
Как показано на рисунке 2, выходное напряжение Vo делится на R2 и R4 и затем используется в качестве сигнала выборки вход на контакт 2 UC3842 (обратный вход усилителя ошибки). Прямой вход усилителя ошибки подключен к опорному напряжению 2,5 В внутри UC3842.
Когда напряжение выборки меньше 2,5 В, разница напряжений между прямым и обратным выходами усилителя ошибки усиливается усилителем для регулировки выходного напряжения, увеличивая коэффициент заполнения выходного сигнала UC3842, выходное напряжение повышается, и, наконец, выходное напряжение стабилизируется на установленном значении напряжения. R3 и C1 соединены параллельно, чтобы сформировать обратную связь по току.
Преимущество этой схемы состоит в том, что схема выборки проста, а недостатком является то, что входное и выходное напряжение должны иметь общую землю и не могут быть электрически изолированы. Это легко вызвать затруднения в проводке источника питания, а источник питания работает в высокочастотном коммутируемом состоянии, что легко может вызвать электромагнитные помехи, что неизбежно принесет трудности в схемотехнике, поэтому этот метод используется редко.
Рис. 2 Диаграмма дискретизации для деления выходного напряжения по постоянному напряжению
1.
2 Деление выходного напряжения вспомогательного источника питания в качестве входа усилителя ошибкиКак показано на рис. вспомогательная обмотка однотактного обратноходового трансформатора T также поднимается, а напряжение выпрямляется, фильтруется и регулируется D2, D3, C15, C14, C13 и R15 для получения постоянного напряжения для питания UC3842. В то же время напряжение делится на R2 и R4 в качестве напряжения выборки и отправляется на контакт 2 UC3842. После сравнения с опорным напряжением оно усиливается усилителем ошибки, так что рабочий цикл выходного импульса на контакте 6 становится меньше, и выходное напряжение падает для достижения цели регулирования напряжения. Точно так же, когда выходное напряжение уменьшается, рабочий цикл выходного импульса на выводе 6 становится больше, а выходное напряжение растет, что, наконец, стабилизирует выходное напряжение на заданном значении.
Рис. 3 Диаграмма выборки для вспомогательного источника питания с разделением выходного напряжения
Преимущество этой схемы состоит в том, что схема выборки проста и отсутствует электрическая цепь между вторичной обмоткой, первичной обмоткой и вспомогательной обмоткой.
обмотка, которую легко монтировать.
Недостатком является то, что напряжение выборки не получается непосредственно со вторичной обмотки, и эффект стабилизации напряжения не такой положительный. В эксперименте было установлено, что стабилизация напряжения в принципе не может быть достигнута при сильном изменении нагрузки источника питания. Схема подходит для случая фиксированной нагрузки.
1.3 Изменение входного напряжения ошибки усилителя ошибки с помощью линейной оптрона
Как показано на рисунке 4, схема выборки напряжения импульсного источника питания имеет две цепи: одна – напряжение вспомогательной обмотки через D1, Выпрямление D2, C1, C2, C3, R9, фильтрация и регулировка напряжения для получения напряжения постоянного тока 16 В для источника питания UC3842, кроме того, напряжение через деление напряжения R2 и R4 для получения напряжения выборки, напряжение выборки в основном отражает изменение напряжения шины постоянного тока.
Другой — оптопара, трехполюсный регулируемый регулятор Z и цепь выборки напряжения R4, R5, R6, R7, R8, дорожное напряжение отражает изменение выходного напряжения; при увеличении выходного напряжения опорное напряжение входа Z также растет после того, как резистор R7 и R8 разделит напряжение, значение напряжения регулятора регулятора растет, ток, протекающий через светодиод в оптроне, уменьшается, ток протекание через фототранзистор в фотопаре также соответственно уменьшается, входное напряжение обратной связи усилителя ошибки уменьшается, в результате чего рабочий цикл выходного сигнала привода UC3842 на контакте 6 становится меньше, поэтому выходное напряжение падает, чтобы достичь цели регулирования напряжения.
Рис. 4. Выборка вспомогательной мощности и синтез выборки с помощью оптопары
Поскольку в схеме используется -Улучшена способность к помехам, и это связано с выборкой выходного напряжения, с хорошими характеристиками регулирования напряжения.
Недостатком схемы является увеличение количества внешних компонентов, что усложняет проводку и увеличивает стоимость источника питания.
II. Эксперименты и результаты
2.1 Изменение коэффициента усиления усилителя ошибки с помощью линейной оптопары и трехполюсный регулируемый регулятор Z. Когда выходное напряжение растет, выходное напряжение делится на R7 и R8, чтобы получить напряжение выборки (т. Е. Опорное напряжение Z), также растет, значение регулятора Z также растет, ток, протекающий через свет -излучающий диод в фотопаре уменьшается, что приводит к уменьшению тока, протекающего через фототранзистор.
Это эквивалентно тому, что значение сопротивления параллельного переменного резистора C1 становится большим (эквивалентное значение сопротивления по потоку управления током светодиода), коэффициент усиления усилителя ошибки становится большим, в результате чего на выходе 6 контакта UC3842 рабочий цикл управляющего сигнала становится небольшим, выходное напряжение падает для достижения цели регулирования напряжения.
При снижении выходного напряжения коэффициент усиления усилителя ошибки становится меньше, а коэффициент заполнения выходного сигнала переключения увеличивается, что в итоге стабилизирует выходное напряжение на заданном значении. Поскольку входной контакт обратной связи по напряжению 2 UC3842 заземлен, входная ошибка усилителя ошибки всегда фиксирована, а изменяется коэффициент усиления усилителя ошибки (фототранзистор в линейной оптопаре можно рассматривать как переменный резистор), эквивалентная принципиальная схема показана на рис. 6.9.0009
Рисунок 5 Изменение коэффициента усиления усилителя ошибки с помощью оптопары
Рисунок 6 Эквивалентная схема для изменения коэффициента усиления усилителя ошибки усилитель ошибки вместо регулировки входной ошибки усилителя ошибки, тем самым изменяя коэффициент заполнения сигнала переключения. Эта топология не только имеет меньшее количество внешних компонентов, но также использует регулируемый стабилизатор с тремя клеммами в цепи дискретизации напряжения, благодаря чему выходное напряжение практически не меняется при значительных изменениях нагрузки.
Эксперимент доказывает, что схема имеет очень хороший эффект регулирования напряжения по сравнению с тремя вышеупомянутыми схемами обратной связи.
2.2 Экспериментальные результаты
Эта новая схема обратной связи по напряжению, использующая линейную оптопару для изменения коэффициента усиления усилителя ошибки, используется в несимметричном импульсном источнике питания постоянного/постоянного тока с обратной связью 48 В/12 В (максимальный выходной ток 5 А). , который показывает, что выходное напряжение источника питания стабильно и имеет высокую нагрузочную способность. На рис. 7(a)–(h) показано выходное напряжение и формы сигнала возбуждения при нагрузке 100 Ом, 25 Ом, 10 Ом и 3 Ом соответственно. Из осциллограмм видно, что при постепенном увеличении тока нагрузки соответственно увеличивается коэффициент заполнения управляющего сигнала, но выходное напряжение всегда стабильно на уровне 12,16 В.
Рис. 7. Выходное напряжение и форма сигнала возбуждения при различных нагрузках
III.
ЗаключениеВ несимметричном изолированном источнике питания ШИМ широтно-импульсный модулятор UC3842 с токовым режимом имеет широкий спектр применения. В этой статье кратко описана схема обратной связи по напряжению, в которой используется линейная оптопара для изменения коэффициента усиления усилителя ошибки UC3842. И экспериментально доказано, что новая схема обратной связи по напряжению имеет высокую точность регулирования напряжения и сильную адаптивность к нагрузке.
uc3842%20open%20loop%20circuit%20диаграмма спецификация и примечания по применению
uc3842%20open%20loop%20circuit%20diagram Листы данных Context Search
| Каталог данных | MFG и тип | ПДФ | Ярлыки для документов |
|---|---|---|---|
uc3842 Реферат: UC3842 с плавным пуском UC3842 pwm обратноходовой схемы uc3842 uc3842 конструкция преобразователя UCC3809 UCC3802 микросхемы uc3842 DN-89 UC3842 обратноходовой | OCR-сканирование | ДН-89 UC3842, УКК3802, UCC3809 UC3842 UCC3802 плавный пуск UC3842 UC3842 p ШИМ обратная связь uc3842 конструкция преобразователя uc3842 микросхемы uc3842 ДН-89Обратный ход UC3842 | |
2002 — блок питания 12 В постоянного тока с uc3845 Резюме: преобразователь постоянного тока uc3843 uc3845 dc dc приложения uc3842 uc3845 smps UC3842 конструкция smps UC3844 замечание по применению uc3843 dc 5v UC3843 UC3843 замечание по применению | Оригинал | UC3842/UC3843/UC3844/UC3845 UC3842/UC3843/UC3844/UC3845 UC3842 UC3844 UC3843 UC3845 Блок питания 12 В постоянного тока с uc3845 преобразователь постоянного тока uc3843 UC3845 приложения постоянного тока постоянного тока uc3845 смс UC3842 смпс дизайн Примечание по применению UC3844 uc3843 5В постоянного тока Примечание по применению UC3843 | |
2000 — принципиальная схема uc3842 Резюме: UC3842 mosfet драйвер UC3842 uc3844 smps источник питания uc3844 эталонный smps uc3845 smps SMPS СХЕМА ЦЕПИ Источник питания UC3842 с uc3842 со схемой uc3845 приложений UC3843 | Оригинал | UC3842/UC3843/UC3844/UC3845 UC3842/UC3843/UC3844/UC3845 UC3842 UC3844 UC3843 UC3845 принципиальная схема uc3842 драйвер мосфета UC3842 UC3842 блок питания uc3844 smps uc3844 ссылка sms uc3845 смс СХЕМА ЦЕПИ ИИП UC3842 блок питания с uc3842 со схемой приложения uc3845 | |
ДЖК3842 Резюме: DN-42A UCC3804 uc3842 UCC3805 источник питания 5 В с uc3842 CC-3802 pwm с использованием схемы uc3842 плавный пуск UC3842 UCC3803 | OCR-сканирование | ДН-42А UC3842 UCC3802 UCC3804 UCC3803 UCC3805 JC3842 ДН-42А блок питания 5в с uc3842 CC-3802 ШИМ с использованием схемы uc3842 плавный пуск UC3842 | |
2002 — uc3842 Аннотация: источник питания 12 В постоянного тока с uc3845 uc3843 uc3845 приложение smps uc3843 преобразователь постоянного тока UC3844 uc3845 эталонный smps uc3845 uc3844 smps блок питания uc3842 smps | Оригинал | UC3842/UC3843/UC3844/UC3845 500 кГц UC3842/UC3843/UC3844/UC3845 UC3842 UC3844 UC3843 UC3845 Блок питания 12 В постоянного тока с uc3845 приложение uc3845 smps преобразователь постоянного тока uc3843 эталонный смп uc3845 блок питания uc3844 smps uc3842 смс | |
1998 — блок питания 5 В с uc3842 Реферат: блок питания с uc3842 блок питания на микросхеме uc3842 блок питания uc3842 uc3842 обратноходовой uc3842 Таблица данных ic uc3842 блок питания с использованием uc3842 UC3842 p wm обратноходовой блок питания uc3842 | Оригинал | ДН-42А UC3842 UCC3802 UCC3804 UCC3803 UCC3805 блок питания 5в с uc3842 блок питания с uc3842 блок питания на микросхеме uc3842 схема блока питания uc3842 обратная связь uc3842 Даташит ic uc3842 блок питания на uc3842 UC3842 p ШИМ обратноходовой блок питания uc3842 | |
обратный ход uc3843 Резюме: u3844 обратноходовой регулятор uc3845 uc3843 обратноходовой источник UC3842 источник питания с uc2842 обратноходовой uc3842 uc3842 принципиальная схема автономный обратноходовой регулятор uc3844 автономный обратноходовой регулятор uc3842 | Оригинал | UC2842/3/4/5 UC3842/3/4/5 UC3842/3/4/5 семейство обратная связь uc3843 u3844 автономный обратноходовой регулятор uc3845 uc3843 обратный ход UC3842 блок питания с uc2842 обратная связь uc3842 принципиальная схема uc3842 автономный обратноходовой регулятор uc3844 автономный обратноходовой регулятор uc3842 | |
у3844 Реферат: источник питания с uc3842 со схемой uc2842 источник питания 12 В постоянного тока с uc3845 автономный обратноходовой регулятор uc3845 источник питания с uc2842 uc3842 pwm uc2842 uc2845n uc3842 принципиальная схема | OCR-сканирование | UC2842/3/4/5 UC3842/3/4/5 007bbS3 u3844 блок питания с uc3842 со схемой uc2842 Блок питания 12 В постоянного тока с uc3845 автономный обратноходовой регулятор uc3845 блок питания с uc2842 uc3842 ШИМ UC2842 uc2845n принципиальная схема uc3842 | |
1999 — ucc3804 Реферат: конструкция источника питания uc3842 UC3842 UCC3802 обратного хода uc3842 источник питания с использованием uc3842 микросхемы uc3842 UC3842 pwm обратного хода uc3842 источник питания UC3842 обратного хода | Оригинал | ДН-42А UC3842 UCC3802 ucc3804 схема блока питания uc3842 обратная связь uc3842 блок питания на uc3842 микросхемы uc3842 UC3842 p ШИМ обратноходовой блок питания uc3842 Обратный ход UC3842 | |
2002 — приложение uc3845 smps Реферат: СХЕМА SMPS UC3842 uc3844 источник питания smps uc3843 преобразователь постоянного тока UC3842 конструкция smps uc3842 uc3844 ссылка smps uc3843 UC3842 схема smps UC3844 примечания по применению | Оригинал | UC3842/UC3843/UC3844/UC3845 500 кГц UC3842/UC3843/UC3844/UC3845 UC3842 UC3844 UC3843 UC3845 приложение uc3845 smps СХЕМА ЦЕПИ ИИП UC3842 блок питания uc3844 smps преобразователь постоянного тока uc3843 UC3842 смпс дизайн uc3844 ссылка sms Смпс схема UC3842 Примечание по применению UC3844 | |
1994 — УФН432 Реферат: Coilcraft e-4140-b uc3842 UC3842 драйвер MOSFET-транзистора UFN432 источник питания с uc3842 источник питания 5 В с uc3842 mosfet UFN432 E-4140-B автономный обратный регулятор uc3842 | Оригинал | UC3842 UC3842 40 кГц 90 В переменного тока: 130 В переменного тока: NE555 UC3842s УФН432 койлкрафт е-4140-б драйвер мосфета UC3842 транзистор УФН432 блок питания с uc3842 блок питания 5в с uc3842 мосфет UFN432 Е-4140-Б автономный обратноходовой регулятор uc3842 | |
1996 — EC35-3c8 Резюме: EC35 ТРАНСФОРМАТОР uc38428 ВЫСОКОЧАСТОТНЫЙ Трансформатор ec35 uc3842 обратноходовой постоянный ток uc3842 замечание по применению UC3842 повышающий преобразователь конструкция трансформатора обратного хода uc3842 обратноходовой uc3842 источник питания обратноходовой uc3842 синхронизация | Оригинал | АН1272 UC3842 100пФ SL01097 PBYR735 EC35-3c8 EC35 ТРАНСФОРМАТОР uc38428 ВЫСОКОЧАСТОТНЫЙ Трансформатор ec35 uc3842 обратноходовой постоянный ток замечание по применению uc3842 Повышающий преобразователь UC3842 конструкция трансформатора обратного хода uc3842 обратноходовой блок питания uc3842 обратноходовая синхронизация uc3842 | |
1999 — обратный ход uc3842 Резюме: ic uc3842 Datasheet ic uc3842 uc3842 UC3842 ON Semiconductor Схема приложения uc3842 IC UC3842 Эквивалент uc3842 Примечание по применению uc3842 UC3842 обратного хода | Оригинал | ДН-89 UC3842, УКК3802, UCC3809 UC3842 UCC3802 обратная связь uc3842 микросхемы uc3842 Даташит ic uc3842 UC3842 НА Полупроводник Схема приложения uc3842 Микросхема UC3842 эквивалент uc3842 замечание по применению uc3842 Обратный ход UC3842 | |
1994 — обратный ход uc3843 Резюме: преобразователь прямого хода u3844 UC3843 автономный регулятор обратного хода uc3845 источник питания с обратноходовым преобразователем uc2842 uc3842 принципиальная схема uc3842 UC3845 приложения постоянного тока постоянного тока uc3843 обратноходовой источник питания прямой преобразователь uc3844 | Оригинал | UC2842/3/4/5 UC3842/3/4/5 UC3842/3/4/5 обратная связь uc3843 u3844 прямой преобразователь UC3843 автономный обратноходовой регулятор uc3845 блок питания с uc2842 обратная связь uc3842 принципиальная схема uc3842 UC3845 приложения постоянного тока постоянного тока uc3843 обратный ход прямой преобразователь uc3844 | |
uc3642 Реферат: Источник питания UC3842 с uc3842 Принципиальная схема uc3842 обратного хода Блок питания uc3842 обратного хода uc3842 Источник питания с uc3842 со схемой регулятора переменного тока uc3842 Приложение uc3642 Примечание по применению uc3842 | OCR-сканирование | UC3842 UC1901 31 августа 711002б 0G7T43D UC3842 nes55 uc3642 блок питания с uc3842 принципиальная схема uc3842 обратноходовой блок питания uc3842 обратная связь uc3842 блок питания с uc3842 со схемой регулятор переменного тока uc3842 приложение uc3642 замечание по применению uc3842 | |
1994 — обратный ход uc3842 Реферат: UC3843 u3844 обратноходовой преобразователь uc3843 UC3843 принципиальная схема uc3843 DC 5V автономный обратноходовой регулятор uc3844 UC2842 источник питания с uc3842 автономный обратноходовой регулятор uc3845 | Оригинал | UC2842/3/4/5 UC3842/3/4/5 UC3842/3/4/5 семейство обратная связь uc3842 UC3843 u3844 обратная связь uc3843 Принципиальная схема UC3843 uc3843 5В постоянного тока автономный обратноходовой регулятор uc3844 UC2842 блок питания с uc3842 автономный обратноходовой регулятор uc3845 | |
Примечания по применению UC3843 Резюме: схема применения uc3842 Понижающий преобразователь UC3843. Примечания по применению. UC3845. Примечания по применению. Понижающий преобразователь UC3842. | OCR-сканирование | У-100А UC3842/3/4/5 UC3842 Заметка о приложении UC3843 Схема приложения uc3842 Примечание по применению понижающего преобразователя UC3843 Заметка о приложении UC3845 эквивалент uc3842 заметка по применению бака uc3842 доллар uc3843 UC3845 доллар блок питания с uc3842 | |
блок питанияс uc2842 Резюме: драйвер MOSFET UFN432 UC3842 UC3842, драйвер MOSFET UC2842, блок питания IC UC3842, источник питания на IC UC3842 UC3842, схема UC1842N | OCR-сканирование | UC1842 UC2842 UC3842 UC1901 UC1842, UC2842, UC1842S блок питания с uc2842 койлкрафт е-4140-б УФН432 драйвер мосфета UC3842 койлкрафт е4140 микросхемы uc3842 блок питания на микросхеме uc3842 Схема приложения uc3842 UC1842N | |
2002 — Недоступно Резюме: нет абстрактного текста | Оригинал | UC3842/UC3843/UC3844/UC3845 UC3842 UC3844 UC3843 UC3845 | |
1995 — UC3842 доллар Резюме: uc3842 обратноходовой повышающий постоянный ток uc3842 замечание по применению UC3842 примечание понижающий преобразователь неизолированный buck замечание по применению uc3842 uc3842 обратноходовой постоянный ток uc3842 конструкция эквивалентного обратноходового трансформатора uc3842 uc3842 flyback замечание по применению uc3842 | Оригинал | UC3842 UC3842 доллар uc3842 обратноходовой постоянный ток Примечание по применению boost uc3842 Понижающий преобразователь UC3842 без изоляции заметка по применению бака uc3842 uc3842 постоянного тока обратная связь uc3842 эквивалент uc3842 конструкция трансформатора обратного хода uc3842 Замечания по применению flyback uc3842 | |
unitrode Указания по применению U-96 Резюме: Руководство по применению UC3642 UNITRODE uc3842-96 U-101 unitrode unitrode Примечание по применению U-96 прямоходовых преобразователей uc3844 500 Вт Повышающий преобразователь 500 Вт uc3843 UC3843, рекомендации по применению, понижающий преобразователь UC3843 в изолированном обратноходовом преобразователе, UC3843, рекомендации по применению, плавный пуск | OCR-сканирование | У-100А UC3842/3/4/5 UC1842/3/4/5 UC3642, UC3706, UC3901 Ю-101 Примечания по применению unitrode U-96 UC3642 Справочник по приложениям UNITRODE uc3842-96 У-101 юнитрод Указания по применению unitrode U-96 прямой преобразователь uc3844 500w Повышающий преобразователь uc3843 мощностью 500 Вт Заметка о приложении UC3843 UC3843 в изолированном обратноходовом преобразователе Замечания по применению UC3843: плавный пуск | |
ДЖК3842 Резюме: u3844 C3842 обратноходовой сигнал uc3843 UC2842 uc3843 обратноходовой источник питания автономный обратноходовой регулятор uc3842 автономный обратноходовой регулятор uc3845 UC3843 12 В на 16 В UC3844 обратноходовой | OCR-сканирование | UC2842/3/4/5 UC3842/3/4/5 JC3842/3/4/5 JC3842 u3844 C3842 обратная связь uc3843 UC2842 uc3843 обратный ход автономный обратноходовой регулятор uc3842 автономный обратноходовой регулятор uc3845 UC3843 12В до 16В Обратный ход UC3844 | |
1997 — эквивалент ka3842 uc3842 Аннотация: Эквивалент UC3843 LM2981 ICL7555 IXLD4425 Эквивалент KA3843 Эквивалент uc3842 Эквивалент LT1244 Эквивалент UCN5821 Эквивалент UC3844 | Оригинал | А2982 UCN4807 UCN4810 UCN5800 UCN5801 UCN5810 UCN5812 UCN5818 UCN5821 UCN5822 ka3842 эквивалент uc3842 Эквивалент UC3843 LM2981 ICL7555 IXLD4425 Эквивалент KA3843 эквивалент uc3842 Эквивалент LT1244 Эквивалент UCN5821 Эквивалент UC3844 | |
2001 — конструкция UC3842 smps Реферат: Замечание по применению UC3843 Источник питания smps uc3844 Замечание по применению UC3844 uc3845 smps Замечание по применению UC3845 Замечание по применению источника питания ШИМ uc3845 Драйвер MOSFET UC3842 Приложение UC3845 Источник питания smps 5 В с uc3842 | Оригинал | UC3842/UC3843/UC3844/UC3845 UC3842/UC3843/UC3844/UC3845 UC3842 UC3844 UC3843 UC3845 UC3842 смпс дизайн Примечание по применению UC3843 блок питания uc3844 smps Примечание по применению UC3844 uc3845 смс Примечание по применению UC3845 Примечание по применению источника питания ШИМ uc3845 драйвер мосфета UC3842 приложение uc3845 smps блок питания 5в с uc3842 | |
1999 — Справочник по приложениям UNITRODE uc3842-96 Резюме: UC3843 в изолированном обратноходовом преобразователе unitrode. | Оригинал | У-100А UC3842/3/4/5 UC3842/3/4/5 UC3842 Справочник по приложениям UNITRODE uc3842-96 UC3843 в изолированном обратноходовом преобразователе Примечания по применению unitrode U-96 Справочник по приложениям UNITRODE uc3843-96 прямой преобразователь uc3844 500w Заметка о приложении UC3843 uc3642 Примечание по применению понижающего преобразователя UC3843 uc3843 шаг вперед высокоэффективный блок питания на микросхеме uc3843 | |
Предыдущий 1 2 3 … 23 24 25 Далее
ИС контроллера ШИМ UC3843: UC3842 в сравнении с UC3843, техническое описание, схема выводов, схема, эквивалент
Знакомство с ИС контроллера ШИМ UC3843
UC843 по существу представляет собой контроллер с широтно-импульсной модуляцией (ШИМ) в активном режиме с фиксированной частотой.
Его также можно назвать понижающим преобразователем UC3843. Он предназначен для использования в качестве преобразователя постоянного тока в постоянный и в автономных приложениях, и для него требуются только самые маленькие внешние компоненты. UC843 поставляется в трех комплектациях, которые будут описаны в следующих разделах.
Микросхема UC3843 обладает рядом характеристик, которые делают ее пригодной для широкого круга реальных приложений. Особенности включают в себя генератор, который подстраивается для управления точным рабочим циклом, усилитель с высоким коэффициентом усиления и регулирующий мощность MOSFET, а также тотемный полюс на выходе с высоким током. Кроме того, другие опции включают эталон с температурной компенсацией, а также датчик тока.
Сегодня easybom расскажет об этом подробнее. Эта статья будет разделена на следующие части: UC3843 Datasheet , UC3843 Распиновка , UC3843 Принципиальная схема , UC3843 Эквивалент и так далее.
Характеристики UC3843 MOSFET
ШИМ-контроллер токового режима
Рабочее напряжение: от 7,0 до 8,2 В
Ток на выходе: 1 А0009
Коэффициент усиления: 3 В
Максимальный ток источника: 22 мА
Низкое выходное напряжение: 0,08 В
Высокое выходное напряжение: 13,5 В Четыре контакта расположены с левой стороны и четыре контакта справа от микросхемы. Ниже приведена распиновка UC3843 :
| Номер | Название контакта | Описание | 97024Этот контакт производит одночастотный сигнал с низким импедансом 1 МГц в зависимости от разницы между уставкой и током-напряжением. Обычно он подключается к порту обратной связи по напряжению на микросхеме с помощью резистора и конденсатора. |
| 2 | VFB (обратная связь по напряжению) | Вход для усилителя ошибки в микросхеме. Через этот порт подается разница в напряжении. | |
| 3 | Чувствительность тока | Шунтирующий резистор можно использовать для измерения тока в цепи. Генерируемое им напряжение используется выводом, который воспринимает ток. | |
| 4 | RT/CT (временно-временной резистор/временно-временной конденсатор) | Микросхема UC3843 оснащена внутренним генератором, который можно регулировать с помощью внешнего резистора или конденсатора. этот штифт. | |
| 5 | Земля | Подключен к земле цепи. | |
| 6 | Выход | Этот контакт генерирует ШИМ-сигналы на основе предоставленной обратной связи. Мы можем использовать этот сигнал, чтобы отключить источник питания устройства.![]() | |
| 7 | Vcc | Напряжение питания для микросхемы (номинальное 11 В) | |
| 8 | VREF | Опорное напряжение, на котором формируется сигнал ШИМ. |
Технические характеристики
Цепочка поставок
Время выполнения завода — 6 недель
Физическое
Количество штифтов — 14
Вес -122,413241 мг
Технический
Диаграмма работы — 0 ° C ~ 70 ° C TA
UC3843.
Схема IC UC3843 :Где использовать IC UC3843?
Благодаря характеристикам понижающего преобразователя UC3843 он подходит для цепей SMPS (импульсных источников питания), цепей преобразователей постоянного тока, источников питания электроники, цепей разряда аккумуляторов, а также нагрузочных машин.
Эквивалент UC3843
Вы можете использовать UC3842 как эквивалент UC3843 .
Вы можете найти их на easybom.
Как использовать IC UC3843?
Микросхема UC3843 IC является сложным устройством, однако ее использование в схемах достаточно простое. Микросхема имеет защиту от пониженного напряжения, поэтому необходимо убедиться, что она работает при напряжении от 7 В до 8,2 В. Этот выходной разъем микросхемы можно подключить к цепи драйверов затворов в выключателе питания, который должен быть выключен. Выходной контакт может генерировать до 1А, поэтому необходим ограничительный резистор для тока. Его вывод VFB (обратная связь по напряжению) функционирует как вывод обратной связи на основе этого сигнала, которым можно управлять. Шунтирующие резисторы используются для отслеживания колебаний тока в цепи. Эта разница в напряжении на шунте передается для обратной связи на вывод.
Ниже приведена принципиальная схема приложения UC3843 :
Все, что вам нужно знать об ИС UC3843 в электронике
Сравнение UC3842 и UC3843
Что такое UC3842?
Модель UC3842 представляет собой полностью интегрированный широтно-импульсный модератор (ШИМ), созданный с учетом этих целей.
Эта ИС дает разработчикам экономичный контроллер, с которым они могут пользоваться всеми преимуществами текущей модели.
Что такое UC3843?
UC3843 по сути является контроллером широтно-импульсной модуляции текущего режима. Он был специально создан для использования в преобразователях постоянного тока, а также в автономных приложениях. Он выполняет свои обязанности с минимальными требованиями к внешним компонентам, что позволяет избежать осложнений. Он чрезвычайно популярен благодаря своим уникальным возможностям, таким как измерение тока, усилители с высоким коэффициентом усиления и тотемный столб с высоким током для управления работой MOSFET. Микросхема UC843 является подходящим компонентом для преобразователей постоянного тока в постоянный с трансформаторной связью и т. д.
Приложения
Схемы SMPS (импульсные источники питания)
Схемы преобразователя постоянного тока
Источник питания электроники
Цепь стока батареи
Нагрузочные машины
из таблицы данных UC3843 будет полезно узнать тип и размеры корпуса.

UC3843 Техническое описание
Загрузите техническое описание UC3843 ниже:
https://pdf.easybom.com/r/datasheets/texasinstruments-uc3843d8-datasheets-0941.pdf
Производитель
Texas Instruments
Texas Instruments (TI) становится всемирно признанным производителем полупроводников, представленным в 35 странах. . Он видел быстрый рост. В 1958 году они впервые представили рабочую интегральную схему. И сегодня более 30 000 стран мира занимаются разработкой, производством и продажей аналоговых и встроенных процессоров. Они стремятся решать проблемы, а также изменять мир с помощью своих технологий.
Заключение
UC843 по существу представляет собой контроллер с широтно-импульсной модуляцией (ШИМ) в активном режиме с фиксированной частотой. Его также можно назвать понижающим преобразователем UC3843. Он подходит для широкого спектра реальных приложений. Особенности включают в себя генератор, который подстраивается для управления точным рабочим циклом, усилитель с высоким коэффициентом усиления и регулирующий мощность MOSFET, а также тотемный полюс на выходе с высоким током.
Надеюсь, что приведенная выше информация поможет вам!
Датчик акселерометра: полное понимание
IRF520: МОП-транзистор, схема, часто задаваемые вопросы
ПРИМЕЧАНИЕ ПО ПРИМЕНЕНИЮ UC3842/3/4/5 ОБЕСПЕЧИВАЕТ НЕДОРОГОЕ УПРАВЛЕНИЕ РЕЖИМОМ ТОКА
Похожие документы
UC3842/UC3843/UC3844/UC3845
Контроллер SMPS www.fairchildsemi.com Характеристики Низкий пусковой ток Зажим максимальной нагрузки UVLO с гистерезисом Рабочая частота до 500 кГц Описание UC3842/UC3843/UC3844/UC3845 имеют фиксированную частоту, режим тока
Дополнительная информация
Теория Операции. На рис. 1 показана схема двигателя вентилятора, используемая в автомобиле. TPIC2101. 27,4 кОм АРЭФ.
Во многих приложениях ключевой целью проектирования является минимизация колебаний мощности, подаваемой на нагрузку при изменении напряжения питания.
В этом кратком описании приложения описывается простая схема управления щеточным двигателем постоянного тока с использованием
. Дополнительная информация
ОДНОПИТАНИЕ ОПЕРАЦИОННЫХ УСИЛИТЕЛЕЙ
РАБОТА ОПЕРАЦИОННЫХ УСИЛИТЕЛЕЙ ОТ ОДНОГО ПИТАНИЯ Один из наиболее распространенных вопросов, связанных с применением операционных усилителей, касается работы от одного напряжения питания. Можно ли эксплуатировать модель OPAxyz
Дополнительная информация
SG2525A SG3525A РЕГУЛИРУЮЩИЕ ШИРОТНО-ИМПУЛЬСНЫЕ МОДУЛЯТОРЫ
SG2525A SG3525A РЕГУЛИРУЮЩИЕ МОДУЛЯТОРЫ ШИРОТЫ ИМПУЛЬСА ОТ 8 ДО 35 В РАБОТА НАПРЯЖЕНИИ 5,1 В ЗАДАНИЕ УРЕГУЛИРОВАНО НА ± 1 % 100 Гц ДО 500 КГц ДИАПАЗОН ГЕНЕРАТОРА ОТДЕЛЬНЫЙ КЛЕММА СИНХРОНИЗАЦИИ ГЕНЕРАТОРА РЕГУЛИРУЕМОЕ ВРЕМЯ МЕРТВОСТИ УПРАВЛЕНИЕ ВНУТРЕННИЙ
Дополнительная информация
Драйвер двухтактного полевого транзистора со встроенным генератором и тактовым выходом
19-3662; Версия 1; 5/7 Драйвер двухтактного полевого транзистора со встроенным генератором Общее описание Представляет собой двухтактную подсистему драйвера топологии с питанием от тока от +4,5 В до +15 В со встроенным генератором для использования в
Дополнительная информация
ИС 3-фазного синхронного ШИМ-контроллера представляет собой интегрированное решение для Intel VRM 9.
0 Рекомендации по проектированиюИС 3-фазного синхронного ШИМ-контроллера представляет собой интегрированное решение для Intel VRM 9.0. Рекомендации по проектированию Odile Ronat International Rectifier Фундаментальная причина быстрого изменения и роста информации Дополнительная информация
Широкополосный, быстроустанавливающийся ОПЕРАЦИОННЫЙ УСИЛИТЕЛЬ
Широкая полоса пропускания, быстрая установка DIFET ХАРАКТЕРИСТИКИ ОПЕРАЦИОННОГО УСИЛИТЕЛЯ ВЫСОКАЯ ПОЛОСА УСИЛЕНИЯ: 35 МГц НИЗКИЙ ВХОДНОЙ ШУМ: 1 нВ/Гц ВЫСОКАЯ СКОРОСТЬ НАРАБОТКИ: В/мкс БЫСТРАЯ НАСТРОЙКА: от 24 нс до 0,1% ПОЛЕВОЙ ВХОД: I B = 5 пА макс. ВЫСОКИЙ ВЫХОД
Дополнительная информация
Простой повышающий преобразователь ШИМ с отключением ввода-вывода устраняет неисправности, возникающие, когда V OUT
Простой повышающий преобразователь ШИМ с отключением ввода-вывода устраняет неисправности, вызванные выходом V OUT
Дополнительная информация
Понимание терминов и определений регуляторов напряжения LDO
Отчет о применении SLVA79 — 19 октября99 Понимание терминов и определений регулирующих органов Bang S.
Lee Продукты со смешанными сигналами РЕЗЮМЕ В этом отчете дается понимание терминов и определений
Дополнительная информация
ТОПОЛОГИИ ДЛЯ ИМПУЛЬСНЫХ ИСТОЧНИКОВ ПИТАНИЯ
ТОПОЛОГИИ ДЛЯ ИСТОЧНИКОВ ПИТАНИЯ С ИМПУЛЬСНЫМ РЕЖИМОМ Л. Вуйдарта I ВВЕДЕНИЕ В этой статье представлен обзор наиболее важных топологий преобразователей постоянного тока в постоянный. Основная цель состоит в том, чтобы направить проектировщика в выборе
Дополнительная информация
LM5001 Высоковольтный импульсный регулятор режима
Импульсный регулятор высокого напряжения Общее описание Высоковольтный импульсный регулятор LM5001 обладает всеми функциями, необходимыми для реализации эффективного высоковольтного повышения напряжения, обратного хода, SEPIC и
. Дополнительная информация
БЮЛЛЕТЕНЬ ПРИМЕНЕНИЯ
БЮЛЛЕТЕНЬ ЗАЯВОК Почтовый адрес: PO Box 11400, Tucson, AZ 85734 Street Address: 6730 S.
Tucson Blvd., Tucson, AZ 85706 Тел: (520) 746-1111 Телекс: 066-6491 ФАКС (520) 889-1510 Информация о продукте: (800) 548-6132
Дополнительная информация
Разработайте высокопроизводительный понижающий или повышающий преобразователь с помощью Si9165
Разработка высокопроизводительного понижающего или повышающего преобразователя на основе Si9165 AN723 AN723 от Kin Shum ВВЕДЕНИЕ Si9165 — это микросхема контроллера, предназначенная для приложений преобразования постоянного тока в постоянный с входным напряжением от 2,7 до 6.
Дополнительная информация
Напряжение питания Supervisor Серия TL77xx. Автор: Эйльхард Хазелофф.
Напряжение питания Supervisor Серия TL77xx Автор: Eilhard Haseloff Номер публикации: SLVAE04 Март 1997 г. i ВАЖНОЕ ЗАМЕЧАНИЕ Texas Instruments (TI) оставляет за собой право вносить изменения в свою продукцию или в
Дополнительная информация
SN54HC191, SN74HC191 4-БИТНЫЕ СИНХРОННЫЕ ДВОИЧНЫЕ СЧЕТЧИКИ ВВЕРХ/ВНИЗ
Единая линия управления прямым/прямым счетом Схема опережающего просмотра увеличивает скорость каскадных счетчиков Полностью синхронизирована в режимах счета Асинхронно предварительно устанавливается с управлением нагрузкой Варианты пакетов включают пластик
Дополнительная информация
Проектирование и применение оптронов управления затвором HCPL-3020 и HCPL-0302
Конструкция и применение оптронов управления затвором HCPL-00 и HCPL-00 Примечание по применению 00 Введение HCPL-00 (DIP-) и HCPL-00 (SO-) состоят из GaAsP-светодиода, оптически связанного с интегральной схемой
Дополнительная информация
Управление звуковым тоном с помощью операционного усилителя TLC074
Отчет о применении SLOA42 — ЯНВАРЬ Управление звуковым тоном с помощью операционного усилителя TLC74 Продукты для смешанных сигналов Dee Harris РЕЗЮМЕ В этом отчете о применении описываются конструкция и функции стереосистемы
Дополнительная информация
Пьезоэлектрические датчики формирования сигнала
Отчет по применению SLOA033A — Сентябрь 2000 г.
Пьезоэлектрические датчики преобразования сигналов Джеймс Карки Изделия для смешанных сигналов РЕФЕРАТ Пьезоэлектрические элементы используются для создания преобразователей для большого числа устройств
Дополнительная информация
Выбор входного и выходного конденсатора
Отчет о применении SLTA055 ФЕВРАЛЬ 2006 г. Выбор входного и выходного конденсатора Джейсон Арриго… PMP Plug-In Power РЕЗЮМЕ При проектировании с импульсными регуляторами требования к применению определяют, как
Дополнительная информация
1ED Compact Новое семейство высокопроизводительных и экономичных высоковольтных драйверов затворов.
1ED Compact Новое высокопроизводительное, экономичное семейство высоковольтных микросхем для драйверов затворов Хайко Реттингер, Infineon Technologies AG, Am Campeon 1-12, 85579 Нойбиберг, Германия, heiko.
[email protected]
Дополнительная информация
SN54165, SN54LS165A, SN74165, SN74LS165A 8-БИТНЫЕ РЕГИСТРЫ Сдвига С ПАРАЛЛЕЛЬНОЙ ЗАГРУЗКОЙ
Информация о ПРОИЗВОДСТВЕННЫХ ДАННЫХ устройств SN54165 и SN74165 SN54165, SN54LS165A, SN74165, SN74LS165A актуальна на дату публикации. Продукция соответствует спецификациям согласно условиям Texas Instruments
Дополнительная информация
Основные сведения о силовых модулях постоянного/постоянного тока
Основные сведения о модулях питания постоянного/постоянного тока. Замечание по проектированию 024 Силовые модули Ericsson. Общее резюме В этом примечании к проекту рассматриваются основные соображения по использованию встроенных модулей питания постоянного/постоянного тока с режимом переключения, также широко известных как
.
Дополнительная информация
Недорогая конфигурация конденсатора с одинарной связью для усилителей для стереонаушников
Отчет о применении SLOA043 — декабрь 1999 г. Недорогая конфигурация с одинарным конденсатором связи для усилителей для стереонаушников Shawn Workman AAP Precision Analog РЕЗЮМЕ В этом отчете о применении сравнивается
Дополнительная информация
Приемопередатчик IrDA с кодером/декодером
ПРЕДВАРИТЕЛЬНЫЙ ПРИЕМОПЕРЕДАТЧИК IrDA с кодером/декодером ХАРАКТЕРИСТИКИ Микромощность в спящем режиме, (2 мкА) Работа от 3 В до 5 В Широкий динамический диапазон приемника от 200 нА до 50 мА Типовой прямой интерфейс с совместимостью с IrDA
Дополнительная информация
ИЗОЛИРОВАННЫЙ ПРИВОД ЗАТВОРА ДЛЯ МОЩНЫХ MOSFET И IGBT
ЗАМЕЧАНИЕ ПО ПРИМЕНЕНИЮ ПРИВОД ЗАТВОРА С ИЗОЛИРОВАННЫМ ЗАТВОРОМ ДЛЯ СИЛОВЫХ МОП-транзисторов и IGBT от J.
M. Bourgeois РЕФЕРАТ Приводы затворов мощных MOSFET и IGBT часто сталкиваются с ограничениями по изоляции и высоким напряжениям. Привод ворот описанный
Дополнительная информация
Проектирование с помощью SN54/74LS123. SDLA006A, март 1997 г.
Проектирование с использованием SN54/74LS23 SDLA6A Март 997 г. ВАЖНОЕ ЗАМЕЧАНИЕ Texas Instruments (TI) оставляет за собой право вносить изменения в свою продукцию или прекращать выпуск любых полупроводниковых продуктов или услуг без
Дополнительная информация
Как замкнуть контур полностью дифференциального операционного усилителя
Отчет о применении SLOA099 – май 2002 г. Полностью дифференциальные операционные усилители – это просто Брюс Картер Высокопроизводительные линейные усилители РЕЗЮМЕ Некоторым разработчикам полностью дифференциальные операционные усилители могут быть незнакомы.
Это приложение
Дополнительная информация
Примечание по применению, версия 1.0, сентябрь 2008 г. TLE8366. Информация о приложении. Автомобильная мощность
Указания по применению, ред. 1.0, сентябрь 2008 г. TLE8366 Automotive Power Содержание 1 Аннотация…3 2 Введение…3 3 Определение размеров выходного и входного фильтров…4 3.1 Теория…4 3.2 Конденсаторы выходного фильтра )
Дополнительная информация
Введение в блоки питания
Введение в блоки питания ВВЕДЕНИЕ Практически каждое электронное оборудование, например, компьютеры и их периферийные устройства, калькуляторы, телевизионное и музыкальное оборудование и инструменты, питается от источника постоянного тока
Дополнительная информация
MP2259 1А, 16В, 1,4МГц понижающий преобразователь
MP59 1A, 1V, 1.
MHz Step-Down Converter TM Будущее аналоговых ИС-технологий ОПИСАНИЕ MP59 представляет собой монолитный интегрированный понижающий преобразователь режимов переключения с внутренним силовым полевым МОП-транзистором. Он достигает 1A
Дополнительная информация
U-97 ПРИМЕЧАНИЕ ПО ПРИМЕНЕНИЮ МОДЕЛИРОВАНИЕ, АНАЛИЗ И КОМПЕНСАЦИЯ ПРЕОБРАЗОВАТЕЛЯ ТОКОВОГО РЕЖИМА 3-43. Абстрактный
ПРИМЕЧАНИЕ ПО ПРИМЕНЕНИЮ МОДЕЛИРОВАНИЕ, АНАЛИЗ И КОМПЕНСАЦИЯ ПРЕОБРАЗОВАТЕЛЯ ТОКОВОГО РЕЖИМА U-97 Резюме По мере роста популярности преобразования тока, некоторые особенности, связанные с фиксированной частотой,
Дополнительная информация
Использование и применение усилителей-ограничителей выходного сигнала (HFA1115, HFA1130, HFA1135)
Использование и применение усилителей-ограничителей выходного сигнала (HFA111, HFA110, HFA11) Примечание по применению Ноябрь 1996 г.
AN96 Введение Усилители с внутренними фиксаторами напряжения, также известные как усилители-ограничители, имеют
Дополнительная информация
Глава 4. ООО «Резонансный преобразователь»
Глава 4 Резонансный преобразователь LLC 4.1 Введение В предыдущих главах обсуждались тенденции и технические проблемы для внешнего преобразователя постоянного тока. Высокая удельная мощность, высокая эффективность и высокая мощность
Дополнительная информация
Отчет о применении SLVA051
Отчет о применении, ноябрь 998 г. Продукты со смешанными сигналами SLVA05 Обратная связь по току и обратная связь Операционные усилители Отчет о применении Джеймс Карки Номер литературы: SLVA05, ноябрь 998 г. Напечатано на бумаге из вторсырья ВАЖНО
Дополнительная информация
Интегральная схема NTE2053 8-битный аналого-цифровой преобразователь, совместимый с MPU
Интегральная схема NTE2053 8-битный аналого-цифровой преобразователь, совместимый с MPU Описание: NTE2053 представляет собой 8-битный аналого-цифровой преобразователь последовательного приближения CMOS в корпусе типа DIP с 20 выводами, который использует дифференциальный
Дополнительная информация
СХЕМА УПРАВЛЕНИЯ ИСТОЧНИКАМИ ПИТАНИЯ НА МОП-транзисторах TDA4605
ЦЕПЬ УПРАВЛЕНИЯ ДЛЯ ИСТОЧНИКОВ ПИТАНИЯ С РЕЖИМОМ КЛЮЧА НА МОП-ТРАНЗИСТОРАХ Характеристика Fold-Back обеспечивает защиту от перегрузок для работы внешних диодов в условиях короткого замыкания и без нагрузки
Дополнительная информация
КА7500С.
SMPS-контроллер. Функции. Описание. Внутренняя блок-схема. www.fairchildsemi.comКонтроллер SMPS www.fairchildsemi.com Характеристики Внутренний регулятор обеспечивает стабильное опорное напряжение 5 В с погрешностью ±1%. Свободный выход TR для 200 мА приемника или источника Управление выходным током для
Дополнительная информация
Коллекция схем операционных усилителей
Коллекция схем операционных усилителей Примечание: National Semiconductor рекомендует заменить согласованные пары 2N2920 и 2N3728 на LM394 во всех прикладных схемах. Раздел 1 Основные схемы инвертирующего усилителя Отличия
Дополнительная информация
Как сделать модуль супервизора двухсерийного аккумуляторного блока
Характеристики Полный и компактный блок управления литий-ионным аккумулятором Обеспечивает защиту от перенапряжения, пониженного напряжения и перегрузки по току для двух серий литий-ионных элементов Сочетает bq2058t с полевыми транзисторами управления зарядом/разрядом
Дополнительная информация
Бестрансформаторные системы ИБП и модель 9900 Автор: Джон Стил, технический руководитель EIT
Бестрансформаторные системы ИБП и 9900 Автор: Джон Стил, технический руководитель EIT Введение В отрасли ИБП наблюдается растущая тенденция к созданию высокоэффективных, более легких и компактных ИБП
Дополнительная информация
Проектирование стабильных компенсационных сетей для однофазных понижающих регуляторов напряжения
Проектирование стабильных компенсационных сетей для однофазных понижающих регуляторов напряжения Техническое описание 3 декабря TB47.
Автор: Дуг Маттингли. Предположения В этом техническом обзоре сделаны следующие предположения:.
Дополнительная информация
И8480/Д. Оценочная плата драйвера светодиодов CrM Buck ПРИМЕЧАНИЯ ПО ПРИМЕНЕНИЮ
Оценочная плата драйвера светодиодов CrM Buck Подготовлено: Fabien Franc ON Semiconductor Введение В этом документе описывается оценочная плата драйвера светодиодов CrM Buck. Эта плата содержит понижающий преобразователь
. Дополнительная информация
Высокопроизводительный понижающий регулятор ZVS устраняет барьеры на пути увеличения пропускной способности в широком диапазоне входных напряжений в точках нагрузки
Информационный документ Высокопроизводительный понижающий регулятор ZVS устраняет барьеры на пути увеличения пропускной способности в приложениях с широким диапазоном входных нагрузок Автор: C.
R. Swartz Главный инженер, Picor Semiconductor
Дополнительная информация
Разработка контроллера обратноходового преобразователя на базе TL431
Разработка контроллера обратноходового преобразователя на базе TL431 Dr. John Schönberger Plexim GmbH Technoparkstrasse 1 8005 Zürich 1 Введение TL431 представляет собой широко используемый источник опорного напряжения
Дополнительная информация
Выходное напряжение блока питания падает с каждым
СЕРИЯ DESIGNER S Конструкция LC-фильтра второго каскада Первый индуктор доктора Рэя Ридли Первый конденсатор Выходное напряжение источника питания падает с каждым новым поколением интегральных схем (ИС). Ожидается
Дополнительная информация
Терминирование памяти DDR SDRAM ИСПОЛЬЗОВАНИЕ LX1672 И LX1673 ДЛЯ ИНТЕГРИРОВАННЫХ ПРОДУКТОВ ДЛЯ ТЕРМИНИРОВАНИЯ ПАМЯТИ DDR SDRAM.
МикрополуфабрикатыAN-17 ИСПОЛЬЗОВАНИЕ LX1672 И LX1673 ДЛЯ РАЗЪЕМА ПАМЯТИ DDR SDRAM LX1672 Защищено патентами США: 6,285,571 и 6,292,378 ИНТЕГРИРОВАННЫЕ ПРОДУКТЫ Page 1 СОДЕРЖАНИЕ 1.0 ВВЕДЕНИЕ… 3 2.0 SDR vs DDR
Дополнительная информация
Буферный операционный усилитель для сбора схем АЦП
Отчет по применению SLOA098, март 2002 г. Сборник схем буферного операционного усилителя и АЦП Брюс Картер Высокопроизводительные линейные продукты РЕЗЮМЕ В этом документе описываются различные методы сопряжения буферной операции
Дополнительная информация
Источники питания. EE328 Ассоциация силовой электроники Проф. д-р Мутлу БОЗТЕПЕ Эгейский университет, кафедра электротехники и экологии
Источники питания EE328 Power Electronics Assoc. Проф., д-р Мутлу БОЗТЕПЕ Эгейский университет, кафедра ЭиЭ EE328 СИЛОВАЯ ЭЛЕКТРОНИКА Конспект лекции Введение в источники питания Моделирование силового трансформатора
Дополнительная информация
ЭЛЕКТРИЧЕСКАЯ ЦЕПЬ УЛЬТРАЗВУКОВОГО ГЕНЕРАТОРА.
Поместится ли он на печатной платеУЛЬТРАЗВУКОВОЙ ГЕНЕРАТОР СИЛОВАЯ ЦЕПЬ Поместится ли он на печатной плате ОСНОВНЫЕ КОМПОНЕНТЫ ВЫПРЯМИТЕЛЬ ВЫСОКОГО КОЭФФИЦИЕНТА МОЩНОСТИ ВЫПРЯМИТЕЛЬ ЛИНИИ ПИТАНИЯ НАПРАВЛЕНИЕ НА РЕЛЬС НАПРЯЖЕНИЕ АМПЛИТУДА ИНВЕРТОР ИНВЕРТАЦИЯ НАПРЯЖЕНИЕ НА РЕЛЬС ФИЛЬТР ФИЛЬТРЫ
Дополнительная информация
Двухпроводной позиционер шагового двигателя GLOLAB
Введение Простой и недорогой способ дистанционного поворота дисплея или объекта — это позиционер, в котором для его вращения используется шаговый двигатель. Двигатель приводится в действие схемой, установленной рядом с двигателем и
Дополнительная информация
Тестирование источника питания на переходные процессы в сети и нагрузке
Тестирование источника питания на переходные процессы в сети и нагрузке Спецификации источника питания для переходных процессов в сети и нагрузке описывают реакцию источника питания на резкие изменения сетевого напряжения и тока нагрузки.
Дополнительная информация
Август 2001 г. PMP малой мощности SLVU051
Руководство пользователя PMP Low Power SLVU051, август 2001 г. ВАЖНОЕ ЗАМЕЧАНИЕ Texas Instruments и ее дочерние компании (TI) оставляют за собой право вносить изменения в свои продукты или прекращать выпуск любого продукта или услуги
Дополнительная информация
Преобразователь давления для приложения ADC
Отчет о применении SLOA05 Октябрь 2000 г. Применение преобразователя давления в АЦП Джон Бишоп РЕЗЮМЕ Усовершенствованные аналоговые продукты/применение операционных усилителей Ряд преобразователей мостового типа может измерять различные технологические процессы
Дополнительная информация
Серия AMLDL-Z Светодиодный драйвер до 1000 мА
ХАРАКТЕРИСТИКИ: Нажмите на название серии, чтобы получить информацию о продукте на сайте aimtec.
com Серия До мА Модели драйверов светодиодов Модель с одним выходом Входное напряжение (В) Шаг вниз Драйвер светодиодов постоянного/постоянного тока Диапазон рабочих температур от 4ºC до 85ºC
Дополнительная информация
ЛДС8720. 184 Драйвер матрицы WLED с повышающим преобразователем ХАРАКТЕРИСТИКИ ОПИСАНИЕ ПРИМЕНЕНИЯ ТИПОВАЯ СХЕМА ПРИМЕНЕНИЯ
184 Матричный драйвер WLED с повышающим преобразователем ХАРАКТЕРИСТИКИ Высокоэффективный повышающий преобразователь с диапазоном входного напряжения от 2,7 до 5,5 В Не требуется внешний Шоттки (внутренний синхронный выпрямитель) 250 мВ
Дополнительная информация
Высокоскоростной недорогой тройной операционный усилитель ADA4861-3
Высокоскоростной недорогой тройной операционный усилитель ADA486-3 ХАРАКТЕРИСТИКИ Высокая скорость 73 МГц, полоса пропускания 3 дБ Скорость нарастания 625 В/мкс Время установления от 3 нс до 0,5 % Широкий диапазон питания: от 5 В до 2 В Низкая мощность: 6 мА/ч усилитель.
ровность дб:
Дополнительная информация
Понимание импеданса питания для оптимальной развязки
Введение Шум в источниках питания вызван не только самим источником питания, но и взаимодействием нагрузки с источником питания (т. е. динамическими нагрузками, переключением и т. д.). Для снижения шума, вызванного нагрузкой,
Дополнительная информация
AAT4280 Переключатель нагрузки с регулируемой скоростью нарастания
Общее описание Возможности SmartSwitch AAT4280 SmartSwitch представляет собой P-канальный силовой ключ на полевых МОП-транзисторах, предназначенный для коммутации нагрузки на стороне высокого напряжения. Устройство P-channel MOSFET имеет типичный R DS(ON)
Дополнительная информация
БЮЛЛЕТЕНЬ ПРИМЕНЕНИЯ
БЮЛЛЕТЕНЬ ЗАЯВОК Почтовый адрес: PO Box 11400 Tucson, AZ 85734 Street Address: 6730 S.
Tucson Blvd. Тусон, Аризона 85706 Тел.: (602 746-1111 Twx: 910-952-111 Телекс: 066-6491 ФАКС (602 889-1510 Немедленно
Дополнительная информация
Прецизионные диодные выпрямители
Кеннет А. Кун, 21 марта 2013 г. Прецизионные однополупериодные выпрямители Операционный усилитель можно использовать для линеаризации нелинейной функции, такой как передаточная функция полупроводникового диода. Классический
Дополнительная информация
Повышающий DC/DC преобразователь LM2704 Micropower с ограничением пикового тока 550 мА
Микромощный повышающий DC/DC преобразователь с пределом пикового тока 550 мА Общее описание LM2704 представляет собой микромощный повышающий DC/DC преобразователь в небольшом 5-выводном корпусе SOT-23. Ограничение по току, фиксированное время отключения
Дополнительная информация
АП1509.
150KHz, 2A PWM BUCK DC/DC ПРЕОБРАЗОВАТЕЛЬ. Описание. Назначение контактов V IN. Приложения. Функции. (Вид сверху) ЗАЗЕМЛЕНИЕ ЗАЗЕМЛЕНИЕ. Выход AP1509 GND GNDОписание Назначение выводов Эта серия представляет собой монолитные ИС, разработанные для понижающего DC/DC преобразователя и способные управлять нагрузкой 2 А без дополнительного транзистора. Это экономит место на доске. Внешний
Дополнительная информация
Усилители с широтно-импульсной модуляцией ЭКВИВАЛЕНТНАЯ ЦЕПНАЯ СХЕМА. 200мВ +- ИНТЕЛЛЕКТУАЛЬНЫЙ КОНТРОЛЛЕР .01F OSC Q3. 2200 пФ
Усилители с широтно-импульсной модуляцией MSA ОСОБЕННОСТИ MSA НИЗКАЯ СТОИМОСТЬ ВЫСОКОЕ НАПРЯЖЕНИЕ ВЫСОКИЙ ВЫХОДНОЙ ТОК, АМПЕР кВт ВЫХОДНАЯ МОЩНОСТЬ ПЕРЕМЕННАЯ ЧАСТОТА ПЕРЕКЛЮЧЕНИЯ ПРИМЕНЕНИЕ ЩЕТОЧНЫЙ ДВИГАТЕЛЬ УПРАВЛЕНИЕ МРТ МАГНИТНЫЕ ПОДШИПНИКИ
Дополнительная информация
Цифро-аналоговый преобразователь.
Рагху ТуматиЦифро-аналоговый преобразователь Рагху Тумати 11 мая 2006 г. Содержание 1) Введение……………………………….. 3 2) Типы ЦАП ……………………………… 4 3) ЦАП представлен………. ……………….
Дополнительная информация
Техническая информация о предварительных драйверах трехфазных бесщеточных двигателей постоянного тока NJM2625A
Предварительные драйверы трехфазных бесщеточных двигателей постоянного тока 1.ХАРАКТЕРИСТИКИ NJM2625 представляет собой контроллер и предварительный привод для управления скоростью трехфазного бесщеточного двигателя постоянного тока. Устройство обеспечивает правильную последовательность 3-фазного выхода привода с внешними
Дополнительная информация
Эталонный проект источника питания переменного/постоянного тока. Расширенные приложения SMPS с использованием семейства dspic DSC SMPS
Эталонный проект источника питания переменного/постоянного тока Усовершенствованные приложения SMPS с использованием семейства dspic DSC SMPS Семейство dspic30f SMPS Отлично подходит для цифрового преобразования энергии Внутренний ШИМ высокого разрешения Внутренний высокоскоростной АЦП Внутренний
Дополнительная информация
Основы силовой электроники.
Роберт В. Эриксон, Колорадский университет, БоулдерРоберт В. Эриксон Университет Колорадо, Боулдер 1 1.1. Введение в силовую обработку 1.2. Некоторые приложения силовой электроники 1.3. Элементы силовой электроники Краткое содержание курса 2 1.1 Введение
Дополнительная информация
Глава 12: Операционный усилитель
Глава 12: Операционный усилитель 12.1: Введение в операционный усилитель (ОУ) Операционные усилители (ОУ) представляют собой усилители со связью по постоянному току с очень высоким коэффициентом усиления и дифференциальными входами; они используются
Дополнительная информация
И8147/Д. Инновационный подход к достижению одноступенчатой коррекции коэффициента мощности и понижающего преобразования для распределительных систем ПРИМЕЧАНИЕ ПО ПРИМЕНЕНИЮ
Инновационный подход к достижению одноступенчатой коррекции коэффициента мощности и понижающего преобразования для распределительных систем.
Дополнительная информация
Ключевые слова: шум на входе, шум на выходе, понижающие преобразователи, понижающие преобразователи, MAX1653EVKit.
Максим > Поддержка проектирования > Техническая документация > Учебные пособия > Цепи питания > ПРИЛОЖЕНИЕ 986 Ключевые слова: входной шум, выходной шум, понижающие преобразователи, понижающие преобразователи, MAX1653EVKit TUTORIAL 986 Input and
Дополнительная информация
Программируемый одно-/двух-/трехтональный гонг SAE 800
Программируемый одно-/двух-/трехтональный гонг Предварительные данные Биполярная ИС SAE 800 Характеристики Диапазон напряжения питания от 2,8 В до 18 В Несколько внешних компонентов (без электролитического конденсатора) 1 тон, 2 тона, 3 тона
Дополнительная информация
Сетевые реакторы и приводы переменного тока
Сетевые реакторы и приводы переменного тока Rockwell Automation Mequon Wisconsin Довольно часто сетевые и нагрузочные реакторы устанавливаются на приводы переменного тока без четкого понимания того, почему и каковы положительные и отрицательные последствия
Дополнительная информация
TSL213 64 1 ВСТРОЕННЫЙ ОПТОДАТЧИК
TSL 64 ИНТЕГРИРОВАННЫЙ ОПТИЧЕСКИЙ ДАТЧИК SOES009A D4059, НОЯБРЬ 99 ПЕРЕСМОТРЕН ОТ АВГУСТА 99 Содержит 64-битный статический регистр сдвига Содержит аналоговый буфер с выборкой и удержанием для аналогового вывода в течение всего периода тактовой частоты Однополярное питание
Дополнительная информация
Конструкторы Серия XII.
Журнал «Переключение питания». Авторское право 2005Серия Designers XII В этом и предыдущих выпусках журнала SPM мы рассказываем о новейших технологиях экзотической мощности высокой плотности. Тем не менее, большинство блоков питания в коммерческом мире построены с использованием стандартного набора
. Дополнительная информация
Применение диодов. Кеннет А. Кун, 1 сентября 2008 г. Эта заметка иллюстрирует некоторые распространенные области применения диодов.
Кеннет А. Кун 1 сентября 2008 г. Эта заметка иллюстрирует некоторые распространенные области применения диодов. Применение в источниках питания Распространенным применением диодов является преобразование переменного тока в постоянный. Хотя полуволновое выпрямление
Дополнительная информация
Пусковой ток. Хотя изложенные концепции являются универсальными, эти указания по применению были написаны специально для продуктов Interpoint.

INTERPOINT Несмотря на то, что изложенные концепции являются универсальными, это руководство по применению было написано специально для продуктов Interpoint. В современных приложениях большие импульсные токи, исходящие от шины постоянного тока, представляют собой
Дополнительная информация
L4970A 10A ПЕРЕКЛЮЧАЮЩИЙ РЕГУЛЯТОР
10A ПЕРЕКЛЮЧАЮЩИЙ РЕГУЛЯТОР 10A ВЫХОДНОЙ ТОК 5.1 ДО 40 ДИАПАЗОН НАПРЯЖЕНИЯ НА ВЫХОДЕ 0 ДО 90 % ДИАПАЗОН РАБОЧЕГО ЦИКЛА ВНУТРЕННЯЯ ЛИНИЯ ПИТАНИЯ РЕГУЛИРОВАНИЕ ВНУТРЕННЕГО ОГРАНИЧЕНИЯ ТОКА ТОЧНАЯ 5.1 ± 2 % НА ЧИПЕ ЗАДАНИЕ СБРОС
Дополнительная информация
Оценка вариантов датчиков переменного тока для систем подачи электроэнергии
Оценка вариантов датчиков переменного тока для систем подачи электроэнергии Современные изолированные датчики переменного тока на основе КМОП-технологии могут повысить эффективность, производительность и надежность по сравнению с устаревшими
Дополнительная информация
TS321 Маломощный одиночный операционный усилитель
Определение контактов SOT-25: 1.
Вход + 2. Земля 3. Вход — 4. Выход 5. Vcc Общее описание TS321 обеспечивает производительность и экономичность в системах с низким энергопотреблением. С высокой частотой единичного усиления и гарантированным
Дополнительная информация
ТС555. Одиночный CMOS-таймер с низким энергопотреблением. Описание. Функции. TS555 — это одиночный CMOS-таймер с очень низким энергопотреблением:
Одиночный КМОП-таймер с низким энергопотреблением Описание Технический паспорт — производственные данные TS555 — это одиночный КМОП-таймер с очень низким энергопотреблением: Характеристики SO8 (пластиковый микрокорпус) Штыревые соединения (вид сверху) (I куб. см (тип.)
Дополнительная информация
Глава 2 Требования к заявке
Глава 2 Требования к приложениям Материал, представленный в этом скрипте, охватывает низковольтные приложения, начиная от портативной электроники с батарейным питанием, через POL-преобразователи (Point of Load), Интернет
Дополнительная информация
IR1168S ИС ДВОЙНОГО ИНТЕЛЛЕКТУАЛЬНОГО ВЫПРЯМИТЕЛЯ
Спецификация № PD97382 26 сентября 2011 г.
Микросхема IR1168S DUAL SMART RECTIFIER DRIVER Характеристики Высокоскоростной контроллер вторичной стороны для синхронного выпрямления в резонансных полумостовых топологиях 200 В, собственная разработка
Дополнительная информация
LM101A LM201A LM301A Операционные усилители
LM101A LM201A LM301A Операционные усилители Общее описание Серия LM101A — это операционные усилители общего назначения с улучшенными характеристиками по сравнению с отраслевыми стандартами, такими как LM709.Расширенный
Дополнительная информация
ТЕА1024/ ТЕА1124. Переключатель нулевого напряжения с фиксированной рампой. Описание. Функции. Блок-схема
Переключатель нулевого напряжения с фиксированной рампой TEA04/TEA4 Описание Монолитная интегрированная биполярная схема TEA04/TEA4 представляет собой переключатель нулевого напряжения для управления симисторами в бытовом оборудовании.
Предлагает не только
Дополнительная информация
МИК4451/4452. Общее описание. Функции. Приложения. Функциональная схема V S. Драйвер полевого МОП-транзистора с пиковым напряжением 12 А и низким плечом. Биполярный/CMOS/DMOS процесс
12A-Peak Low-Side MOSFET Driver Bipolar/CMOS/DMOS Process Общее описание Драйверы MIC4451 и MIC4452 CMOS MOSFET надежны, эффективны и просты в использовании. MIC4451 является инвертирующим драйвером, а
Дополнительная информация
Потребляемая мощность КМОП и расчет C pd
Расчет потребляемой мощности КМОП и C pd SCAA035B, июнь 1997 г. 1 ВАЖНОЕ ЗАМЕЧАНИЕ Texas Instruments (TI) оставляет за собой право вносить изменения в свою продукцию или прекращать выпуск любых полупроводниковых продуктов или
Дополнительная информация
Осциллятор азбуки Морзе ARRL, как это работает Автор: Марк Спенсер, WA8SME
Национальная ассоциация ЛЮБИТЕЛЬСКОГО РАДИО Осциллятор азбуки Морзе ARRL, как это работает Автор: Марк Спенсер, WA8SME Это дополнение предназначено для использования с комплектом осциллятора азбуки Морзе ARRL, который продается отдельно.
Дополнительная информация
SN54HC157, SN74HC157 ЧЕТЫРЕ СЕЛЕКТОРА/МУЛЬТИПЛЕКСОРОВ ДАННЫХ С 2-ЛИНИЕЙ НА 1-ЛИНИЮ
SNHC, SNHC QUADRUPLE СЕЛЕКТОРЫ/МУЛЬТИПЛЕКСОРЫ ДАННЫХ С 2 ЛИНИЙ НА ЛИНИЮ SCLSB, ДЕКАБРЬ 982, ПЕРЕСМОТРЕН, МАЙ 1999 г. Варианты упаковки Включают пластиковые небольшие (D) и керамические плоские (W) корпуса, керамические держатели микросхем
Дополнительная информация
Компоновка печатной платы EB215E для улучшенной электромагнитной совместимости
Разводка печатной платы для улучшения Автор: Eilhard Haseloff Дата: 10.07.96 Rev: * Электромагнитная совместимость (ЭМС) электронных цепей и систем в последнее время приобретает все большее значение.
Дополнительная информация
MP2456 0,5 А, 50 В, 1,2 МГц Понижающий преобразователь в TSOT23-6
MP2456 0,5 А, 50 В, 1,2 МГц Понижающий преобразователь в TSOT23-6 ОПИСАНИЕ MP2456 представляет собой монолитный понижающий импульсный преобразователь со встроенным мощным полевым МОП-транзистором.
Он достигает пикового выходного тока 0,5 А в течение
Дополнительная информация
Одноступенчатый обратный ход с высоким коэффициентом мощности для светодиодного освещения
Указания по применению Stockton Wu AN012 Май 2014 г. Одноступенчатый обратноходовой преобразователь с высоким коэффициентом мощности для светодиодного освещения Резюме В указаниях по применению показано, как одноступенчатый обратноходовой преобразователь с высоким коэффициентом мощности использует
Дополнительная информация
Операционный усилитель LM 358. Если у вас есть слабые сигналы и вам нужно более полезное чтение, мы можем усилить его с помощью операционного усилителя, который обычно используется в датчиках.
LM 358 УРОВЕНЬ КВАЛИФИКАЦИИ ОПЕРАЦИОННОГО Усилителя: ПРОМЕЖУТОЧНЫЙ ОБЗОР LM 358 — это операционный усилитель с однополярным питанием.
Поскольку это один источник питания, он устраняет необходимость в двух источниках питания, таким образом,
Дополнительная информация
СХЕМЫ ПРИВОДА ДЛЯ МОЩНЫХ MOSFET И IGBT
СХЕМЫ ПРИВОДА ДЛЯ МОЩНЫХ МОП-транзисторов и IGBT Б. Морис, Л. Вуйдарт 1. ВВЕДЕНИЕ В отличие от биполярных транзисторов, которые управляются током, силовые МОП-транзисторы с их изолированными затворами управляются напряжением.
Дополнительная информация
Положительная обратная связь и осцилляторы
Physics 3330 Эксперимент #6, осень 1999 г. Положительная обратная связь и осцилляторы Цель В этом эксперименте мы изучим, как спонтанные колебания могут быть вызваны положительной обратной связью. Вы построите активный
Дополнительная информация
Гармоники и шум в фотоэлектрическом (PV) инверторе и стратегии их снижения
Сунвук Хонг, доктор философии.
Майкл Цуерхер Мартинсон Гармоники и шум в фотогальваническом (PV) инверторе и стратегии смягчения последствий 1. Введение В фотоэлектрических инверторах используются полупроводниковые устройства для преобразования
Дополнительная информация
IEC 1000-4-2 Устойчивость к электростатическим разрядам и устойчивость к переходным токам для массивов защиты серии SP72X
IEC 00-4-2 Устойчивость к электростатическим разрядам и способность к переходному току для массивов защиты серии SP72X Примечание по применению 19 июля99 AN9612.2 Автор: Wayne Austin SP720, SP721, SP723 и SP724 являются защитой
Дополнительная информация
ПОЛУЧЕНИЕ ДАННЫХ ИЗ DDC112
ПОЛУЧЕНИЕ ДАННЫХ ОТ Джима Тодсена В этом бюллетене по применению объясняется, как получить данные из. Он развивает обсуждение, приведенное в техническом паспорте, и предоставляет дополнительную информацию, позволяющую
Дополнительная информация
Высоковольтные источники питания для аналитических приборов
РЕЗЮМЕ Высоковольтные источники питания для аналитических приборов Клифф Скапеллати Требования к источникам питания для аналитических приборов столь же разнообразны, как и сами приложения.
Блок питания
Дополнительная информация
Интеллектуальный аккумуляторный модуль со светодиодами и Pack Supervisor
Особенности Полное интеллектуальное решение для управления литий-ионными батареями Точное измерение доступной емкости батареи Обеспечивает защиту от перенапряжения, пониженного напряжения и перегрузки по току Рассчитан на
Дополнительная информация
АН1046/Д. Двухчиповое решение для разработки контроллера бесщеточного двигателя ПРИМЕЧАНИЯ ПО ПРИМЕНЕНИЮ
Двухчиповое решение для проектирования контроллеров бесщеточных двигателей ПРИМЕЧАНИЕ ПО ПРИМЕНЕНИЮ Разработчики систем управления двигателями, которые хотят воспользоваться уникальными свойствами бесщеточных двигателей постоянного тока, сталкиваются с трудной задачей.
Дополнительная информация
Некоторые из моих цепей SMPS
Вот несколько схем SMPS, которые я сделал, используя обратноходовую, двухтактную, полумостовую и полномостовую топологии.
________________________________________________________________________________________________________________________________
Тест
установка на плату полумостовой схемы ИИП с SG3525 и
IR2110 для зарядки аккумулятора. См. описание ниже. Это
Verroboard прототип схемы, построенной на печатной плате ниже.
________________________________________________________________________________________________________________________________
Offline Полумостовой преобразователь
Вход: от 160 до 240 В переменного тока, 50/60 Гц
Выход: 14,5 В, 10 А (макс.)
Окончательная тестовая схема (на печатной плате) для зарядки аккумулятора. Успешный. Для включения в инвертор SMPS с зарядным устройством.
ШИМ первичной стороны управляется микросхемой ШИМ SG3525. Частота
Работает на частоте около 50 кГц. Выходные сигналы SG3525 подаются на
драйвер IR2110 High-Low Side, который управляет двумя полевыми МОП-транзисторами (IRF840)
настроен на полумостовую топологию.
Ядро ETD39 используется для
трансформатор. Он был намотан вручную мной дома. Основной боковой демпфер
используется. 2 объемных конденсатора (470 мкФ, 200 В каждый) используются для
полумостовой преобразователь.
Вспомогательный трансформатор 50 Гц (18 В 100 мА) используется для обеспечения вспомогательного выхода низкого напряжения, который выпрямлен, отфильтрован и отрегулирован до 12 В с помощью 7812 для питания SG3525, IR2110 и связанные с ними схемы. Поскольку средний ток мал, разница напряжения между входом и выходом 7812 не слишком велика, мощность, рассеиваемая процессором 7812, не слишком высока, а радиатор отсутствует. требуется.
Выход трансформатора на основе ETD39
выпрямляется выпрямителем Шоттки STPS3045, а LC-фильтр используется для
фильтровать до чистого постоянного тока. Выходное напряжение регулируется с помощью
петля обратной связи по напряжению на основе стабилитрона-оптопары. STPS3045 установлен
на радиаторе. Выходной индуктор представляет собой большой тороидальный индуктор рядом с
трансформатор 50Гц.
Он не был установлен на печатной плате.
НТК используется на входе для ограничения пускового тока при зарядке БОЛЬШИХ БОЛЬШИХ конденсаторов на первичной стороне. Был использован предохранитель для защиты от короткого замыкания.
В качестве «фиктивной нагрузки» на выходе используется сопротивление 200 Ом.
Я сам разработал печатную плату и сам намотал трансформатор дома.
________________________________________________________________________________________________________________________________
Автономный обратноходовой источник питания 1 А с UC3842
Вход: от 160 до 240 В переменного тока, 50/60 Гц
Выход: 14,5 В, 1 А (макс.)
Может использоваться в качестве вспомогательного источника питания.
PWM на первичной стороне управляется чипом UC3842. UC3842 управляет
высоковольтный MOSFET (IRF840) напрямую, так как он имеет встроенный MOSFET
Водитель. Резистор 50к используется для запуска от высоковольтной шины постоянного тока —
UC3842 имеет встроенный стабилитрон, ограничивающий напряжение при условии
ток достаточно низкий.
Для трансформатора использовался сердечник
EE25. Трансформатор намотал сам.
Выход трансформатора выпрямляется сверхбыстрым выпрямителем 31DF6, а конденсатор используется для фильтрации постоянного тока. выходное напряжение регулируется с помощью контура обратной связи по напряжению на основе стабилитрона-оптопары.
NTC используется на стороне входа для ограничения пускового тока ток из-за зарядки конденсатора в первичной сторона. Для защиты от короткого замыкания используется предохранитель.
Это одна из самых старых схем SMPS, которые я делал. Я сделал это где-то в 2008 году.
________________________________________________________________________________________________________________________________
Блок питания обратного хода 2 А с TOP-GX
Вход: от 160 до 240 В переменного тока, 50/60 Гц
Выход: 14,5 В, 2 А (макс.)
блок питания на базе выделенного offline-коммутатора «TOPSwitch-GX»
TOP245Y, который содержит как первичный ШИМ-контроллер, так и
высоковольтный МОП-транзистор.
Для трансформатора использовался сердечник
EE25. Трансформатор намотал сам.
Выход трансформатора выпрямляется сверхбыстрым выпрямителем MUR420, а LC-фильтр используется для фильтрации постоянного тока. выходное напряжение регулируется с помощью контура обратной связи по напряжению на основе оптопары TL431.
NTC используется на стороне входа для ограничения пускового тока ток из-за зарядки конденсатора в первичной сторона. Для защиты от короткого замыкания используется предохранитель.
Это одна из самых старых схем SMPS, которые я делал. Я сделал это где-то в 2008 году.
________________________________________________________________________________________________________________________________
Преобразователь постоянного тока 12 В в 280 В постоянного тока для инвертора КЛЛ
Вход: 11 В постоянного тока в 14 В постоянного тока
Выход: 280 В постоянного тока, 60 Вт
Предназначен для питания четырех КЛЛ мощностью 15 Вт от батареи 12 В.
ШИМ первичной стороны управляется микросхемой ШИМ SG3525. Частота Работает на частоте около 70 кГц. SG3525 управляет двумя полевыми МОП-транзисторами (IRF3205). настроен на двухтактную топологию. Ядро EI33 используется для трансформатор. Он был намотан вручную мной дома. Два МОП-транзистора установлены на радиаторах.
выход трансформатора выпрямляется до постоянного тока с помощью 4 сверхбыстрых диодов (UF4007) сконфигурирован как мостовой выпрямитель. LC-фильтр используется для преобразования выход на чистый постоянный ток.
________________________________________________________________________________________________________________________________
Цепь обратного хода с использованием TOP-GX
Вход: от 160 до 240 В переменного тока, 50/60 Гц
Выход: 12 В, 3 А (макс.)
блок питания на базе выделенного offline-коммутатора «TOPSwitch-GX»
TOP245Y, который содержит как первичный ШИМ-контроллер, так и
высоковольтный МОП-транзистор.
Для трансформатора был использован сердечник ETD34. Трансформатор намотал сам.
________________________________________________________________________________________________________________________________
Преобразователь 12 В постоянного тока в 220 В переменного тока (от 200 до 300 Вт) с использованием SG3525, IR2113 и
PIC16F676 с такими функциями, как защита от низкого заряда батареи и перегрузки
ШИМ первичной стороны управляется микросхемой ШИМ SG3525. Он управляет 2 МОП-транзисторами
(IRF3205) в двухтактной конфигурации. МОП-транзисторы управляют трансформатором.
Для трансформатора был использован сердечник ETD34. Выход трансформатора
преобразуется в постоянный ток. Высоковольтный постоянный ток регулируется SG3525.
с использованием прямой обратной связи на основе резистивного делителя напряжения. Этот высоковольтный
Затем постоянный ток преобразуется в переменный с частотой 50 Гц с помощью 4 МОП-транзисторов (IRF840) в полномостовом режиме.
конфигурация. Квазисинусоидальный сигнал генерируется микросхемой 16F676.
выходные сигналы подаются на 2 драйвера IR2113 High-Low, которые управляют
МОП-транзистор с полным мостом. 16F676 также контролирует напряжение батареи для
отключение по низкому напряжению. Он также контролирует ток нагрузки для перегрузки
защита.
Я сделал эту схему где-то в 2010 году после множества неудач при проектировании и реализации.
Импульсные источники питания
Импульсные источники питания Здесь я в основном рассказываю о UC3842. Я думаю, что это отчасти заслужено, потому что это более специализированный и, возможно, более сложный и запутанный чип. Когда вы понимаете это, он безупречен в работе и действительно включает только несколько вспомогательных компонентов. Когда я говорю кому-то собрать полностью импульсный блок питания, я говорю, что это так же просто, как бросить в кучу микросхему, полевой МОП-транзистор, трансформатор и различные диоды, резисторы и конденсаторы, бросить немного расплавленного припоя на кучу и включить питание.
Это преувеличение, но, честно говоря, это очень просто. На самом деле здесь нет никакой конструкции, поэтому ваша самая большая забота — определить подходящий трансформатор (и обмотки) для использования.
Серия UC3842 (семейные различия: рабочий цикл и номинальное напряжение) работают по времени включения по отношению к току источника выходного транзистора. Это называется управлением текущим режимом. Выше приведена типичная тестовая схема. Внутренний осциллятор работает через вывод 4 Rt/Ct, создавая там пилообразную волну. Сгенерированный импульс сброса запускает внутреннюю защелку, которая включает выход, контакт 6. По мере увеличения выходного тока (нагрузка предполагается индуктивной) ожидается линейное изменение (соответствующее току) на контакте 3. Когда контакт 3 достигает примерно 1 В , выход отключается до тех пор, пока генератор не сбросит его. Порогом отключения можно управлять с помощью контактов 1 и 2, соответственно, выхода и инвертирующего входа внутреннего операционного усилителя.
Таким образом, два резистора по 10 кОм устанавливают коэффициент усиления около -1. Таким образом, регулируемое напряжение на потенциометре 10 кОм управляет напряжением срабатывания и, по сути, рабочим циклом. Регулятор уровня тока, я считаю, должен быть установлен так, чтобы пиковое напряжение менее 1 В достигало вывода 3. Тогда % заполнения должен регулироваться где-то от 0 до 100%. Типичная «испытательная» схема из таблицы данных показывает большее усиление для усилителя ошибки и резисторов на обоих концах регулятора скважности (большее усиление, но более узкий диапазон напряжения. То же самое). Шунтирующие конденсаторы должны присутствовать на всех выводах напряжения (Vref, Вин и, если нужно, небольшой конденсатор на Исенсе), и они должны соединиться с заземлением звезды. Эта схема может использоваться без обратной связи для управления любой схемой ШИМ.
Здесь мы добавили индуктивную нагрузку и транзистор. (Обратите внимание, что когда транзистор включается, если я правильно нарисовал, напряжение вторичной обмотки становится отрицательным, поэтому ток «действия трансформатора» не течет.
) Когда выходной транзистор открывается, первичный ток и, следовательно, ток источника начинают расти ( согласно dI/dt = V/L). Этот ток измеряется небольшим резистором, обычно менее ома. Когда напряжение достигает примерно 1 В, компаратор отключает выход до тех пор, пока RC-генератор не сбросит его. (Выход падает примерно через 30 нс, поэтому я бы рекомендовал Rg = 100 Ом, чтобы немного замедлить выходной транзистор. В противном случае вас будут преследовать всплески включения и выключения (из-за паразитной индуктивности). Потеря эффективности составляет пренебрежимо мал.) Ток выключения определяется операционным усилителем с обратной связью, который сравнивает внутреннее опорное напряжение с внешним напряжением обратной связи. Это позволяет регулировать мощность. Поскольку компаратор тока имеет предел 1 В, схема по своей природе ограничена по току и не может быть отрегулирована для снижения чрезмерного выходного тока.
Если индуктивность нагрузки слишком мала (например, плохо намотанный трансформатор, или вы подключили его наоборот, оставив только индуктивность рассеяния между транзистором и выходным фильтром), он отреагирует включением короткими импульсами.
Поскольку пиковый ток высок, вы все равно получите выходное напряжение, и если оно подключено к нему, оно также будет регулировать его в некотором диапазоне. Вы должны помнить о своих фазах при подключении этой штуки, иначе вы получите ошибочные результаты, подобные этому. Сфера помогает.
Имейте в виду индуктивность в резисторе источника/чувствителя тока: очевидно, что проволочные обмотки не должны применяться, и следует избегать даже «неиндуктивных» типов. В противном случае вы увидите корявые всплески при включении и выключении, в зависимости от транзистора и индуктивности. RC-фильтр (1 кОм на 100 пФ, T = RC равно 100 нс) можно применить перед входом датчика тока на микросхеме, чтобы избежать таких ложных результатов, как показано на схеме выше.
Для регулируемого выхода есть два способа. Один из них — это прямая обратная связь от выходного напряжения к UC3842 с использованием резистивного делителя. Если необходимо изолированное напряжение, можно использовать оптоизолятор, управляемый усилителем и источником опорного напряжения (подходят один транзистор и стабилитрон).
Приведенный выше пример взят из моей схемы индукционного нагревателя и иллюстрирует это. Этот метод не подходит для нескольких выходов, если только не допустимо, чтобы один выход регулировался сильнее, чем другие (иногда полезно, например, жестко регулируемые +5 В и менее критичные +12, -12, -5 В от компьютерного питания). Другой метод заключается в использовании третичной обмотки выходного трансформатора для создания имитации источника питания, локального для UC3842.
Для цепей с питанием от сети эта третичная обмотка обычно также используется для питания самой микросхемы, что устраняет затраты на низковольтный управляющий трансформатор. Пусковой ток подается резистором от основной шины питания, который заряжает конденсатор на UC3842. Когда напряжение питания достигает 16 В (или 8,5 В для 3843 и 3845), срабатывает схема UVLO (блокировка при пониженном напряжении), и схема начинает работать от накопленного заряда. Для зарядки конденсаторов фильтра требуется всего несколько циклов, и вуаля, он сам себя обеспечивает.
Что еще…
Существует множество других переключаемых контроллеров. SG3524 был популярен или был популярен до тех пор, пока практически не заменимая замена TL494 не превзошла его в компьютерных комплектующих, которые я разбирал. 3524 принципиально отличается от 3842 и проще для понимания. Он работает, генерируя линейный пилообразный сигнал, и использует компаратор, чтобы определить, где опорное напряжение пересекает напряжение генератора. Если задание низкое, есть только короткий период, в течение которого линейное изменение меньше; когда задание высокое, период намного дольше, а рабочий цикл выше. Выход переключается для генерации чередующихся левого и правого ШИМ-сигналов, подходящих для двухтактного выходного каскада. (Схема PP PWM не может работать в обратноходовом режиме, как указано выше, потому что обратный ход зависит от того, что одна половина цикла является периодом заряда. При двух направлениях возбуждения это теряется. Что сделано, так это дроссель-входной фильтр используется для интеграции сигнал ШИМ возвращается к постоянному току.

2 Экспериментальные результаты
Примечания по применению U-96. Руководство по применению UNITRODE.
Через этот порт подается разница в напряжении.
