Как построить высококачественный предварительный усилитель для аудиосистемы. Какие компоненты использовать для лучшего звучания. Как правильно подобрать схему и настроить регуляторы тембра и баланса. На что обратить внимание при сборке предусилителя.
Принцип работы высококачественного предварительного усилителя
Высококачественный предварительный усилитель является ключевым компонентом любой аудиосистемы высокого класса. Его основная задача — усилить слабый сигнал от источников до уровня, достаточного для работы усилителя мощности, при этом внося минимум искажений и шумов. Рассмотрим основные особенности схемотехники таких устройств:
- Применение высококачественных операционных усилителей с низким уровнем шума, например NE5532
- Использование прецизионных резисторов и конденсаторов в сигнальном тракте
- Раздельное питание каналов для снижения перекрестных помех
- Тщательная развязка по питанию каждого каскада
- Минимизация длины сигнальных цепей
- Применение регуляторов тембра с небольшой глубиной коррекции
При правильном проектировании такой предусилитель обеспечивает исключительно низкий уровень искажений (менее 0.001%) во всем слышимом диапазоне частот.

Схема предварительного усилителя на операционных усилителях
Рассмотрим типовую схему высококачественного предварительного усилителя на операционных усилителях:
[Здесь была бы схема предусилителя, но я не могу ее отобразить. Схема включает входной буфер, регуляторы тембра, регулятор громкости и выходной каскад на ОУ NE5532]
Основные особенности данной схемы:
- Входной буфер на ОУ для согласования с источниками сигнала
- Пассивные регуляторы тембра с небольшой глубиной коррекции (±6 дБ)
- Регулятор громкости с тонкомпенсацией
- Выходной каскад с усилением около 6 дБ
- Раздельное питание ±15 В для каждого канала
Выбор компонентов для предварительного усилителя
От качества применяемых компонентов во многом зависит конечный результат. Рекомендуется использовать:
- Операционные усилители NE5532 или аналогичные с низким уровнем шума
- Прецизионные металлопленочные резисторы с допуском 1%
- Полипропиленовые или полистирольные конденсаторы в сигнальном тракте
- Качественные потенциометры ALPS или аналогичные
- Позолоченные RCA-разъемы для входов и выходов
Применение высококачественных компонентов позволяет добиться минимального уровня собственных шумов и искажений предусилителя.

Особенности конструкции предварительного усилителя
При сборке высококачественного предварительного усилителя важно соблюдать следующие правила:
- Использовать отдельный корпус для предусилителя, изолированный от сетевых помех
- Применять внешний блок питания для снижения наводок
- Разделять сигнальные цепи левого и правого каналов
- Тщательно экранировать входные цепи
- Использовать короткие сигнальные проводники
- Обеспечить качественное заземление схемы
Правильная компоновка позволяет максимально реализовать потенциал схемы и добиться наилучшего качества звучания.
Настройка и регулировка предварительного усилителя
После сборки предварительный усилитель требует настройки для получения оптимальных характеристик:
- Проверить напряжения питания всех каскадов
- Настроить смещение выходных каскадов
- Отрегулировать входную чувствительность под используемые источники
- Настроить частотную характеристику регуляторов тембра
- Проверить отсутствие самовозбуждения на высоких частотах
Тщательная настройка позволяет добиться наилучших параметров по искажениям, шумам и динамическому диапазону.

Рекомендации по эксплуатации предварительного усилителя
Для получения максимального качества звучания рекомендуется:
- Использовать качественные межблочные кабели минимальной длины
- Обеспечить хорошее заземление всех компонентов системы
- Применять фильтры питания для снижения сетевых помех
- Прогревать усилитель перед прослушиванием в течение 30-60 минут
- Периодически проверять и подстраивать режимы работы
При правильной эксплуатации высококачественный предварительный усилитель способен обеспечить исключительное качество звучания в течение долгих лет.
Высококачественный предварительный усилитель
Портал QRZ.RU существует только за счет рекламы, поэтому мы были бы Вам благодарны если Вы внесете сайт в список исключений. Мы стараемся размещать только релевантную рекламу, которая будет интересна не только рекламодателям, но и нашим читателям. Отключив Adblock, вы поможете не только нам, но и себе. Спасибо.
Как добавить наш сайт в исключения AdBlock
QRZ.RU > Каталог схем и документации > Схемы наших читателей > Конструкции радиолюбителей > Принципиальные схемы > Высококачественный предварительный усилитель
class=»small»>
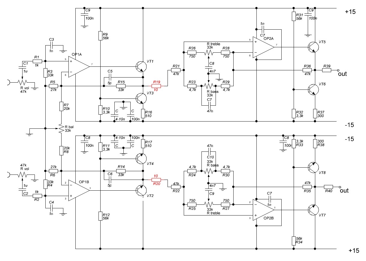
«После долгих поисков и серий неудач»,-
именно так со мной случилось. Я пересмотрел с сотню всевозможных журналов и
брошюр в поисках приличной схемы предварительного усилителя и вот кажется
нашел… Не скрою, в процессе сборки и испытаний пришлось доработать схему —
кое-что убрать и добавить.
В частности — был введен дополнительный регулятор
уровня сигнала на входе ПУ (R1) с его помощью входной сигнал ослабляется до
номинального уровня и тонокомпенсированный регулятор громкости (R21) а также
возможность ступенчатого ослабления сигнала на 20 децибел (SA2). Результаты
превзошли все ожидания — правильно собранный ПУ по пердложенной мной схеме по
качеству звука намного превосходит активные ПУ и многие пассивные, установленные
в аппаратуре высшего класса. Поэтому всем, кто пользуется отечественными
усилителями (независимо от класса) рекомендую заменить предварительные усилители
на предлагаемый Вашему вниманию. Звук изменится до неузнаваемости, естественно
в лучшую сторону, появится прозрачность и чистота при низком уровне шумов и
нелинейных искажений.
Транзисторы можно заменить
на КТ3107И, КТ313Б, КТ361В,К (VT1, VT4) и КТ312В, КТ315В (остальные). Замена ОУ
К574УД1 на ОУ других типов не рекомендуется. При значительном уровне постоянной
составляющей (в редких случаях) в точке А необходимо установить конденсатор
емкостью 2.2 — 5 мкф.
Возможные изменения
в схеме (улучшающие):
Все возникшие вопросы по поводу данного усилителя шлите мне на Включите javascript, чтобы увидеть email
Схема усилителя приведена ниже:
Высококачественный предусилитель на EL2125 — Интерлавка
На рубеже 2004 и 2005 годов возникает естественное желание строить усилители на современной элементной базе, пользуясь передовыми достижениями мировой электронной технологии.
Предлагаю вашему вниманию высококачественный предусилитель на базе EL2125.
Основные материалы БЕСПЛАТНЫ, самодельщики могут свободно использовать их для повторения в своих собственных конструкциях.
ПОЧЕМУ EL2125 ?
Превосходный чип, по своим характеристикам предендует едва ли не на 2 место в десятке лучших ОУ по обзорам моделей в 2004г.
Это конечно, не AD8099 (первое место в мире, премия от Intel «Инновация 2004 года»), но EL2125 уже появился в продаже на рынке СНГ и достать его вполне реально, особенно тем, кто живет в столичных и крупных городах .
Тем, кому очень сложно достать EL2125 я постараюсь помочь, насколько это будет возможно.
НАСКОЛЬКО ХОРОШИ ХАРАКТЕРИСТИКИ EL2125, СУДИТЕ САМИ :
Возможность работы на нагрузку до — 500 Ом
Рабочий дипазон частот до — 180 MHz
Напряжение питания — ±4.5 … ±16.5 В.
Коэффициент нелинейных искажений — менее 0,001%
Скорость нарастания выходного сигнала — 190 V/µs
Уровень шума — 0, 86 nV/vHz ( лучше, чем у AD8099 ! ! ! )
Цена EL2125 в розничной продаже обычно $ 3 за штуку, не очень дешево, но оно того стоит.
Чаще всего, EL2125 встречается в корпусе типа SO — 8 (готовьте микронасадки к паяльникам).
Должен заметить, что в список характеристик я бы добавил и такой как — » удивительная музыкальность». Этот показатель невозможно измерить приборами и выразить цифрами, он ощущается только на слух.
РЕКОМЕНДУЮ СЛЕДУЮЩИЕ СХЕМЫ ВКЛЮЧЕНИЯ EL2125 : (после сохранения картинка будет большой)
1. Как усилитель для телефонов с широким диапазоном сопротивлений :
2. Как высококачественный предусилитель для оконечных усилителей с двухполярным питанием ( в диапазоне от ± 22 до ± 35 В.) и чувствительностью 20 … 26 дБ :
Данный ОУ невольно напрашивается в более серьезный предварительный усилитель, созданный на базе усилителя Солнцева и описанного на сайте «Паяльник»:
В усилителе применены сдвоенные переменные резисторы R11 и R17 любого типа группы Б, R1 и R21 любого типа группы В или А. В качестве тонокомпенсированного регулятора громкости (R21) можно примененить переменный резистор 100 кОм (с отводом от середины).
Транзисторы можно заменить на КТ3107И, КТ313Б, КТ361В,К (VT1, VT4) и КТ312В, КТ315В (остальные). Замена ОУ К574УД1 на ОУ других типов не рекомендуется. При значительном уровне постоянной составляющей (в редких случаях) в точке А необходимо установить конденсатор емкостью 2.2 — 5 мкф.
Описываемый предварительный усилитель подключается к усилителю мощности ЗЧ с входным сопротивлением не менее 10 кОм. Со значительным увеличением Кг, данный ПУ можно нагрузить и на УМЗЧ с Rвх до 2 кОм (что крайне нежелательно), в таких случаях (если Rвх вашего УМЗЧ менее 10 кОм) нужно просто еще раз умощнить выходной каскад ( копию участка схемы VT1-VT2-VT3-VT4-R4-R5-R6-R7, подключить на выход DA2), резисторы R23 и R24 подключить аналогично резисторам R2 и R3, хотя в этом случае возможно повысится уровень шумов. А если Rвх вашего УМЗЧ больше или равно 100 кОм, то в качестве операционного усилителя DA2 рекомендуется применить К574УД1А(Б), это снизит уровень искажений и шумов.
Возможные изменения в схеме (улучшающие):
— Для исключения из тракта прохождения звукового сигнала переключателей П2К (весьма ненадежных в работе) рекомендуется переключатель SA1 исключить из схемы (вместе с резисторами R8, R9), а переключатель SA2 перенести на последий каскад замыкая накоротко резистор R23 (резисторы R13, R14 при этом исключаются из схемы).
Схема предусилителя:
Так же будет не бесполезным испрользовать данный ОУ в универсальном предварительном усилителе, способным так же выполнять функцию усилителя для наушников. Принципиальная схемы приведена ниже:
Эмиттерные повторители VT1-VT2 разгружают выход ОУ, а дальше следует схема с местной обратной связью, способствующая дополнительному снижению не линейных искажений. Резисторами R19 и R20 устанавливается ток покоя окнечного каскада предварительного усилителя, аналогично усилителям мощности, в пределах 7-12 мА. В связи с этим последний каскад необходимо установить на небольшой теплоотвод
Страница подготовлена по материалам сайта http://yooree.narod.ru и http://cxem.net
Простой высококачественный предусилитель Hi-Fi
ESP — Простой высококачественный предусилитель Hi-Fi| Elliott Sound Products | Проект 02 |
© 1999, Род Эллиотт — ESP
Введение
Примечание: См.
Многое было сделано из предусилителей, но при соблюдении нескольких простых мер предосторожности их конструкция очень проста, а высокие характеристики почти гарантированы при использовании современных операционных усилителей. Для тех, для кого операционные усилители являются анафемой, пожалуйста, пропустите этот раздел ПОСЛЕ прочтения следующих двух абзацев.
Несмотря на то, что операционные усилители пользуются дурной славой в аудиофильских кругах, необходимо помнить, что между тем, как музыка покидает инструмент музыканта и достигает ваших ушей, вполне вероятно, что она уже прошла где-то от 10 до 100 операционных усилителей — за микшер (обычно более одного раза), во внешних блоках эффектов, магнитофонах (аналоговых или цифровых) и, наконец, в самом проигрывателе компакт-дисков.
Многие из них не так хороши, как те, что используются в этой конструкции, и отказываться от конструкции только потому, что в ней используется один или три операционных усилителя, значит тратить гораздо больше, чем необходимо для получения того же качества звука. Это не означает, что хороший ламповый предусилитель (например) не будет звучать лучше (или, возможно, просто по-другому), но «звук операционных усилителей» — это миф, который не следует увековечивать (и это от человека, который использовал оба ламповых усилителя). и предусилители на операционных усилителях собственной разработки).
Особенности
Для тех, кто все еще со мной, предусилитель имеет дополнительные регуляторы тембра и баланса, которые при желании можно не использовать (хотя в целом я этого не рекомендую). Переключение входа может быть расширено, если необходимо, для подключения большего количества источников сигнала, и в этой версии предусмотрен вход RIAA (фонокорректор). См. статью 
Регуляторы тембра не используют традиционную конструкцию обратной связи «Baxandall», а представляют собой базовые пассивные регуляторы, которые предлагают скромные 6 дБ усиления и среза на максимуме. Это может показаться не таким уж большим (большинство регуляторов тембра предлагают от 12 до 20 дБ), но на самом деле обычно вполне достаточно для таких незначительных исправлений, которые обычно необходимы. (Обратите внимание, что эти регуляторы тембра можно также использовать в пр.88 предусилитель).
ПРИМЕЧАНИЕ: Регуляторы тембра были немного изменены по сравнению с оригинальной публикацией этой схемы. Регулятор высоких частот в идеале должен использовать конденсатор емкостью 1 нФ (раньше использовалась емкость 10 нФ). Как показано сейчас, будет 3 дБ повышения или понижения на частотах 6 кГц и 55 Гц с элементами управления на максимуме. (Я сказал, что они были тонкими!) Если эффект слишком тонкий, увеличение значения верхних и нижних частот (100 нФ и 1 нФ соответственно) снизит частоту, и наоборот.
Некоторые люди могут обнаружить, что контроль басов лучше с конденсатором 47 нФ — это почти наверняка будет иметь место с небольшими акустическими системами.
Предусмотрен выход на магнитную ленту — его можно не использовать, если он не нужен, но опять же, я бы предположил, что его стоит оставить. Излишне говорить, что можно использовать любое записывающее устройство, и это не обязательно должен быть магнитофон. Ниже показаны входы и схема переключения.
Рис. 1. Входы, вывод ленты и коммутация
Конструкция не слишком критична, но следует позаботиться о том, чтобы провода левого и правого каналов были по возможности разделены для предотвращения перекрестных помех. Все входные переключения должны выполняться с помощью поворотного переключателя с удлиненным валом. Это позволяет экранировать все входы в их собственной секции и уменьшает количество требуемого экранированного кабеля. Регуляторы входного уровня для входов CD и DVD позволяют сбалансировать уровни, так что после небольшого эксперимента можно будет переключаться с одного входа на любой другой с сохранением той же громкости.
Дополнительные горшки можно использовать и для других входов. Обратите внимание, что «традиционный» переключатель монитора ленты не включен, так как я подозреваю, что в наши дни он редко используется. При необходимости его можно легко разместить.
Разъемы «Tape Out» подключены обратно к входному усилителю, поэтому без аттенюатора было бы усиление 2 (6 дБ). Это также обеспечивает полезную буферизацию входного усилителя от любых «неприятностей», которые могут возникнуть (короткое замыкание сигнальных проводов и т. д.), и предотвращает изменения сигнала при подключении ленты.
Рис. 2. Входной буфер и регуляторы тембра
Полностью показан только левый канал, правый канал идентичен и использует половинки «B» операционных усилителей NE5532 (схемы выводов показаны для справки). Щелкните здесь , чтобы увидеть реакцию регуляторов тембра (открывается в новом окне или вкладке браузера). Обратите внимание, что поскольку элементы управления являются пассивными, ответ не является полностью симметричным.
Реакция показана для одновременного увеличения и уменьшения с интервалом 25%, поэтому показаны не все возможные комбинации.
Обратите внимание, что питание подключено к операционным усилителям …
+ve Pin 8 |
Входной каскад имеет коэффициент усиления 2 (6 дБ), а также является буфером для регуляторов тембра. Буфер регулировки тембра также имеет коэффициент усиления, равный двум, чтобы компенсировать потери в каскаде регулировки тембра (6 дБ), поэтому общее усиление после регуляторов тембра равно четырем (для тех частот, которые усилены до максимума). С учетом 2 В RMS от проигрывателя компакт-дисков, это 8 В RMS или пиковое колебание 11,3 В в любом направлении (при условии, что регулятор входного уровня полностью расширен и применяется максимальное усиление). Для этого требуется источник питания с напряжением ±15 В, чтобы сигнал не ограничивался.
Другие уровни будут значительно ниже среднеквадратичного значения 2 В для проигрывателя компакт-дисков и полностью защищены от клиппинга.
Обратите внимание, что регуляторы тембра почти полностью плоские, когда расположены по центру — любое отклонение от плоской характеристики, скорее всего, будет механическим, а не электрическим. При выключении элементы управления и буферный усилитель удаляются из схемы.
Рисунок 3. Баланс и объем, секция окончательного усиления
Последняя секция обеспечивает большую часть усиления (12,7 дБ) и включает в себя регуляторы громкости и баланса. Регулятор баланса вносит потери в 2,3 дБ в центральном положении и имеет полулогарифмическую характеристику, поэтому точная регулировка центрального положения очень проста и точна. Когда регулятор поворачивается в одну или другую сторону, противоположный канал получает 2,3 дБ сигнала. Использование здесь каскада с регулируемым усилением уменьшит шум, но не ожидается, что это будет проблемой.
Если у вашего усилителя необычно высокая чувствительность, просто увеличьте номинал R17 — коэффициент усиления этого каскада равен
Усиление = R18 / R17 + 1 = 5,54 = 15 дБ (достаточно близко) Обратите внимание, что 2,3 дБ теряется при регулировке баланса.
Максимальное общее усиление системы со всеми регуляторами (кроме тембра) составляет 18,5 дБ, поэтому 230 мВ будут управлять усилителем с входной чувствительностью 2 В на полную мощность. Если требуется большее усиление (что довольно маловероятно), его можно получить, уменьшив значение R17 в конечном выходном каскаде (в настоящее время 2,2 кОм). Если, например, вам нужно общее усиление 24 дБ, значение R17 необходимо уменьшить до 1,2k. Ожидайте, что шум будет увеличиваться пропорционально увеличению усиления. Я обнаружил, что для усилителей мощности с типичной чувствительностью (усиление около 27 дБ) общего усиления предусилителя в 10 дБ достаточно для большинства источников. Этого можно добиться, увеличив сопротивление R17 до 8,2 кОм (усиление 2,2 = 7 дБ), поэтому общее усиление составит .
..
6 дБ + 7 дБ — 2,3 дБ = 10,7 дБ
Все потенциометры имеют линейную конусность (не используйте бревенчатые горшки), а критический (объем) модифицирован с использованием принципов, описанных в Проекте 01.
Каждый операционный усилитель должен быть зашунтирован электролитом 10 мкФ/25 В от каждого вывода питания к земле и конденсатором 100 нФ между выводами питания (не показан на схемах). Последние должны располагаться как можно ближе к контактам питания операционного усилителя, а конденсаторы 10 мкФ могут располагаться практически где угодно, но лучше всего размещать их на входах постоянного тока. Указанные операционные усилители являются высококачественными устройствами, но их достаточно легко найти. Существуют операционные усилители «лучше», но общее качество устройств 5532, используемых в этой конструкции, должно удовлетворить самого взыскательного слушателя. Эти устройства имеют внутреннюю стабилизацию и не требуют внешнего конденсатора. Неправильный обход источников питания приведет к высокочастотным колебаниям, которые вызовут искажение звука — это будет незаметно, но коварно и сделает звук предусилителя ужасным по сравнению с другим.
Этого следует избегать.
Обратите внимание, что все операционные усилители (кроме тонального буфера) работают с коэффициентом усиления по постоянному току. Чтобы устранить это, потребовалось бы использование электролитических колпачков на пути прохождения сигнала. Это приведет к появлению небольших смещений постоянного тока на выходах операционного усилителя, но они будут порядка нескольких милливольт.
Использование 2 конденсаторов по 2,2 мкФ обеспечивает низкочастотную точку -3 дБ менее 5 Гц при нагрузке 10 кОм. Это должно подойти для всех известных усилителей. Не поддавайтесь искушению удалить эти конденсаторы, так как постоянное напряжение, даже в небольших количествах, передается на усилитель мощности не очень хорошая идея !
Резистор 100 Ом на выходе предназначен для предотвращения любых колебаний операционного усилителя при подключении к коаксиальным аудиовыходам. Большинство выводов будут вызывать колебания операционных усилителей, если этого не сделать.
В качестве подходящего источника питания я предлагаю использовать внешний трансформатор, чтобы устранить любую возможность появления фоновых помех, особенно если включен фонокорректор. Подходящий блок питания доступен на страницах проекта (см. проект 05). Для этого может использоваться трансформатор штепсельного типа на 16 В переменного тока (если вы можете его достать — они не так уж необычны, но вам, возможно, придется немного поискать), а все выпрямление, фильтрация и регулировка выполняются в шасси предусилителя. Если вы действительно хотите включить трансформатор в шасси, используйте тороидальный тип (20 ВА более чем достаточно), чтобы свести магнитные поля к минимуму.
Строительство
Готовый кейс высотой 1RU (стойка — высота 1 3/4 дюйма) достаточно вместителен для всего, или, если у вас есть возможность сделать собственное шасси, сделайте это.
Все входные и выходные разъемы представляют собой позолоченные разъемы типа RCA (за исключением разъема питания, см.
ниже), и везде рекомендуется использовать 1% металлопленочные резисторы. Сейчас они чуть дороже углеродных, но имеют гораздо лучший коэффициент шума. Точно так же в сигнальном тракте не используются электролитические конденсаторы, но требуемые значения (в некоторых случаях) означают, что вам придется монтировать довольно большой компонент.
Все компоненты можно установить на кусок перфорированной макетной платы (Veroboard или аналогичную), соблюдая ориентацию операционных усилителей и электролитических конденсаторов.
Для подключения к сети используйте внутренний сетевой трансформатор только в том случае, если вы абсолютно уверены, что знаете, что делаете — сетевое питание опасно! В этом случае используйте стандартный штыревой разъем питания типа IEC, в противном случае используйте разъем XLR (Cannon) для входа 12 В переменного тока. Они гораздо надежнее этих ужасных трубчатых штуковин, и они никогда не выпадают. Соединения XLR описаны на странице проекта источника питания.
Основной индекс Указатель проектов
| Уведомление об авторских правах. Эта статья, включая, помимо прочего, весь текст и диаграммы, является интеллектуальной собственностью Рода Эллиотта и © 1999 г. Воспроизведение или повторная публикация любыми средствами, будь то электронными, механическими или электромеханическими, строго запрещены в соответствии с Международные законы об авторском праве. Автор (Род Эллиотт) предоставляет читателю право использовать эту информацию только в личных целях, а также разрешает сделать одну (1) копию для справки при создании проекта. Коммерческое использование запрещено без письменного разрешения Рода Эллиотта. |
Журнал изменений: Обновлено 5 февраля 2001 г.: изменены верхние частоты и добавлена дополнительная информация о регуляторах тембра/. 10 февраля 2000 г. — исправлена ошибка на рис. 2 (повторяется U2B)



